Critérios para dimensionamento
e escolha do sistema
£0 Nilton Nazar
FORMAÇÃO ACADÊMICA
• 1972 - Graduado e m Engenharia
Civil-Escola de Engenharia Mauá -
I.M.T.
• 1974 - Equilíbrio Plástico dos Solos -
Escola Politécnica - U S P
• 1974 - Mecânica das Rochas -
Escola Politécnica - U S P
• 1 9 7 5 - E s p e c i a l i z a ç ã o e m
Engenharia de Segurança do
Trabalho-Universidade Mackenzie
• 1979 - Bacharel e m Administração
de Empresas - Universidade
Mackenzie
• 1987 - Escola Superior de Guerra -
A D E S G
• 2000 - Pós Graduação Lato-Sensu -
Política e Estratégia - Naipe U S P
• 2006 - Mestre e m Habitação pelo
IPT - Instituto de Pesquisas
Tecnológicas do Estado de São Paulo
EXPERIÊNCIA PROFISSIONAL
• 1973-1974 - Jubran Engenharia Ltda
- Engenheiro - Assistente Técnico.
• 1974-1975 - Construtora Bracco
T h o m é - Engenheiro de obras.
• 1975-1976 - Construtora Inc. Fresno
S . A - Engenheiro Coordenador.
• 1976-1982 - Consórcio Técnico de
Eng. E Arq. Ltda - Coordenador
Superintendente.
• 1982 Atual - Hold Engenharia Ltda/
Pemarc Escr.Téc. Eng. S/C Ltda -
Diretor Geral.
FÔRMAS E
ESCORAMENTOS
PARA EDIFÍCIOS
Critérios para dimensionamento
e escolha do sistema
SINISTROS NA CONSTRUÇÃO CIVIL
© Copyright Editora Pini Ltda.
Todos os direitos dc reprodução ou tradução reservados pela Editora Pini Ltda.
Dados Internacionais de Catalogação na Publicação (CIP)
(Câmara Brasileira do Livro, SP, Brasil)
Nazar, Nilton
Fôrmas e escoramentos para edifícios :
critérios para dimensionamento e escolha d o
sistema / Nilton Nazar. — São Paulo : Pini, 2007.
ISBN 978-85-7266-179-9
1. Construção - Custos 2. Edifícios
habitacionais - Projetos 3. Escoronamentos d e
concreto 4. Fôrmas d e c o n c r e t o 1. Título.
07-1402 CDD-690.1
índices para catálogo sistemático:
1. Formas d e concreto para edifícios:
Dimensionamento e custos : Construção civil
690.1
C o o r d e n a ç ã o M a n u a i s Técnicos: Josiani Souza
Projeto gráfico: Lucas Aires
Capa: Lucas Aires
Revisão: Roberto Carlessi - M T B - 1 0 . 8 5 4 - SP
Editora PINI Ltda.
Rua A n ha ia, 9 6 4 - CEP 0 1 1 3 0 - 9 0 0 - São Paulo - SP - Brasil
Fone: (11) 21 7 3 - 2 3 2 8 - Fax (11) 21 7 3 - 2 3 2 7
w w w . p i n i w e b . c o m - m a n u a i s @ p i n i . c o m . b r
1J
edição
1a
tiragem: 2.000 exemplares - mar/07
À m i n h a a m a d a e s p o s a , Viviane, e à s m i n h a s filhas,
Luciana eThaís, p r e s e n t e s q u e D e u s m e d e u e a r a z ã o e
a m o t i v a ç ã o d e t u d o q u e faço.
A o s m e u s pais, Julieta e Nagib (in memoriam), pela
i n s p i r a ç ã o e d e d i c a ç ã o .
AGRADECIMENTOS
P r i m e i r a m e n t e a D e u s , p o r ter p e r m i t i d o a e x e c u ç ã o d e s t e t r a b a l h o , e n e s t a altura
d a m i n h a v i d a p r o f i s s i o n a l c o n t i n u a r o m e u a p r i m o r a m e n t o c o m o s e e s t i v e s s e c o m e ç a n d o ,
c o m o m e s m o e n t u s i a s m o e a l e g r i a .
A o m e u o r i e n t a d o r , e a g o r a j á m e u a m i g o prof. dr. N i l s o n F r a n c o , p e l a e n o r m e
d e d i c a ç ã o e c o m p e t ê n c i a n a t r a n s m i s s ã o d o s e n s i n a m e n t o s e n o s c o n s t a n t e s e s t í m u l o s
à p e s q u i s a d e s o l u ç õ e s p a r a o m e u t r a b a l h o , e d e q u e m virei u m a d m i r a d o r p e s s o a l e
p r o f i s s i o n a l .
A o prof. dr. C l á u d i o Mitidieri, p e l o s c o n h e c i m e n t o s t r a n s m i t i d o s d u r a n t e o c u r s o a
a t e n ç ã o e a g e n t i l e z a d u r a n t e t o d o o p e r í o d o d e a p r e n d i z a d o .
A o prof. dr. D o u g l a s B a r r e t o , p e l a i n e s t i m á v e l c o l a b o r a ç ã o n a r e v i s ã o e f o r m a t a ç ã o
d o t r a b a l h o .
A o prof. dr. A d ã o M a r q u e s B a t i s t a , p e l a s u a a m i z a d e e p r e s t e z a n o f o r n e c i m e n t o de
e x t e n s a bibliografia, a l é m d o s c o n s t a n t e s e s c l a r e c i m e n t o s e t r o c a d e o p i n i õ e s s o b r e u m
a s s u n t o , d o q u a l p o s s u i g r a n d e c o n h e c i m e n t o t e ó r i c o , e u m a g i g a n t e s c a e x p e r i ê n c i a
p r á t i c a , q u e s ã o a s f ô r m a s d e c o n c r e t o .
A o sr. P a u l o d e A s s i s , o P a u l i n h o , e s s e m a g n í f i c o l a b o r a t o r i s t a , p e l a p r e s t e z a n a s
e x p e r i ê n c i a s d e l a b o r a t ó r i o , h á m a i s d e 3 0 a n o s n o IPT, s e m p r e a t e n t o e d i s p o s t o a
e s c l a r e c e r e a t r a n s m i t i r o s s e u s c o n h e c i m e n t o s . A t o d a s e c r e t a r i a d o C E N A T E C ,
p a r t i c u l a r m e n t e à sra. M a r y Y o s h i o k a Pires d e Toledo, s e m p r e gentil, e f i c i e n t e e prestativa
n o a t e n d i m e n t o e n a s c o m u n i c a ç õ e s c o m t o d o s o s a l u n o s .
À sra. V a l é r i a d e O l i v e i r a , s e c r e t á r i a d a D i v i s ã o d e P r o d u t o s F l o r e s t a i s d o C e n t r o de
T e c n o l o g i a e R e c u r s o s F l o r e s t a i s d o IPT, p e l a d e d i c a ç ã o e p a c i ê n c i a d u r a n t e t o d c o
p e r í o d o d a e x e c u ç ã o d a d i s s e r t a ç ã o , c o m a s c o n s t a n t e s e n a t u r a i s a l t e r a ç õ e s q u e e s s e
tipo t a r e f a a c a r r e t a .
RESUMO
N e s t e t r a b a l h o foi e f e t u a d a u m a a n á l i s e t é c n i c a c o m p a r a t i v a p a r a o s p r i n c i p a i s e l e m e n t o s
d e u m a e d i f i c a ç ã o , v i g a s , p i l a r e s e lajes, n o t o c a n t e a p r o j e t o s d e f ô r m a s u s a d a s para a
e x e c u ç ã o d o s m e s m o s , e t a m b é m d e m o n s t r a d a a i m p o r t â n c i a e c o n ô m i c a d a s f ô r m a s e m
r e l a ç ã o a o c u s t o d a e s t r u t u r a d e c o n c r e t o . Foi t a m b é m a p r e s e n t a d o u m d e t a l h a m e n t o d o
c u s t o d e f a b r i c a ç ã o d e f ô r m a s , i n c l u i n d o m ã o - d e - o b r a e a s p a r t e s c o m p o n e n t e s .
O c u s t o d e u m a f ô r m a é c o m p o s t o p o r s e u s i n s u m o s p r i n c i p a i s c o m o c o m p e n s a d o s e
m a d e i r a s , a utilização o u n ã o d e e q u i p a m e n t o s m e t á l i c o s p a r a c i m b r a m e n t o s , m ã o - d e - o b r a
p a r a m o n t a g e m , c o n f o r m e o p r a z o d e e x e c u ç ã o d e u m a o b r a .
U m a p e s q u i s a bibliográfica d o s t i p o s d e m a d e i r a e m u s o n o Brasil, a s u a fisiologia, o
c o n s u m o industrial c o m r e f l o r e s t a m e n t o e f l o r e s t a s p l a n t a d a s , a s s u a s p r o p r i e d a d e s físicas e
m e c â n i c a s t a m b é m f o r a m e n f o c a d o s .
T a m b é m foi o b j e t o d e p e s q u i s a o p a i n e l d e m a d e i r a c o m p e n s a d a , o s e u p r o c e s s o d e
f a b r i c a ç ã o c o m r e c o m e n d a ç õ e s p a r a a utilização d e a d e s i v o s p a r a c a d a u s o e s p e c í f i c o , b e m
c o m o o s p r o c e s s o s d e p r e p a r a ç ã o p a r a c o l a g e m e p r e n s a g e m .
U m e s t u d o e s p e c í f i c o foi feito c o m p l a c a s d e O S B , o s e u p r o c e s s o d e f a b r i c a ç ã o e p r o d u ç ã o
n o m u n d o .
L i g a ç õ e s p r e g a d a s , a s m a i s utilizadas e m f ô r m a s , t a m b é m f o r a m a b o r d a d a s .
O s s i s t e m a s d e f ô r m a s m a i s utilizados n o m e r c a d o n a c i o n a l p a r a edifícios, c o m o os d e
m a d e i r a , d e m e t a l , d e plástico, d e p o l i p r o p i l e n o e d e p a p e l ã o f o r a m o b j e t o d e a n á l i s e .
U m critério d e e s c o l h a d o s i s t e m a d e f ô r m a s , d o p o n t o d e v i s t a e c o n ô m i c o , foi feito e m
c a d a u m d o s c a s o s a n a l i s a d o s , c o m o a s v i g a s , o s p i l a r e s e a s lajes c o m v á r i a s c o m b i n a ç õ e s
p o s s í v e i s e m u m c a s o real c o m 1 8 0 utilizações, e m q u e o p ç õ e s d e c i m b r a m e n t o s m e t á l i c o s e
d e m a d e i r a f o r a m a n a l i s a d o s .
Foi feita u m a a v a l i a ç ã o t e ó r i c a s o b r e o s e s f o r ç o s solicitantes e m f ô r m a s , o n d e s e p u d e r a m
c o m p a r a r o s d i v e r s o s critérios d e p r e s s ã o e x e r c i d a s o b r e e l a s , e u m a s u g e s t ã o p a r a utilização
d o s c o e f i c i e n t e s d e m a j o r a ç ã o e d e m i n o r a ç ã o d a n o r m a b r a s i l e i r a N B R 7 1 9 0 / 9 7 , p a r a
c o m p a r a ç ã o c o m n o r m a s e s t r a n g e i r a s .
E n s a i o s m e c â n i c o s e m c o m p e n s a d o s e e m p l a c a s O S B , a l é m d e e x p e r i ê n c i a s e m o b r a s
e m q u e f o r a m u s a d a s e s t a s últimas, c o m p l e t a r a m a p a r t e e x p e r i m e n t a l .
O s e s t u d o s d e c a s o f o r a m t o d o s reais e o s e u s r e s u l t a d o s a p l i c a d o s n o s e m p r e e n d i m e n t o s
f o r a m e s c o l h i d o s c o m b a s e e m u m a a n á l i s e holística d a e s t r u t u r a , e n ã o s o m e n t e e m f u n ç ã o
d a s f ô r m a s e d e s e u d i m e n s i o n a m e n t o p r o p r i a m e n t e ditos.
F i n a l m e n t e , " D i a g r a m a s d e O r i e n t a ç ã o " s u g e r e m a l g u n s p a s s o s a s e r e m t o m a d o s
i n i c i a l m e n t e p a r a e s c o l h a d o s i s t e m a e s u b s i s t e m a s d e f ô r m a s , a n t e s d e u m a a n á l i s e m a i s
a p r o f u n d a d a q u e d e v e r á c o n f i r m á - l a .
P a l a v r a s - c h a v e : f ô r m a s p a r a c o n c r e t o , m a d e i r a , critérios d e d i m e n s i o n a m e n t o , s i s t e m a
d e f ô r m a s , c o m p e n s a d o .
ABSTRACT
T h i s s t u d y w a s c o n d u c t e d in o r d e r to p e r f o r m a c o m p a r a t i v e t e c h n i c a l a n a l y s i s for t h e
e l e m e n t s of a s t r u c t u r e - b e a m s , c o l u m n s a n d s l a b s - r e l a t e d to t h e project of f o r m w o r k s ,
w h i c h a r e u s e d for their c o n s t r u c t i o n , a n d a l s o to d e m o n s t r a t e t h e e c o n o m i c a l i m p o r t a n c e of
t h e f o r m w o r k c o m p a r e d c o s t s of c o n c r e t e s t r u c t u r e . It w a s a l s o p r e s e n t e d t h e f o r m w o r k s
m a n u f a c t u r i n g c o s t s , i n c l u d i n g w o r k m a n s h i p a n d m a t e r i a i s (the c o m p o n e n t s p a r t s ) .
T h e total c o s t of t h e f o r m w o r k s y s t e m is c o m p o s e d by t h e c o s t of t h e m a i n c o m p o n e n t s
s u c h a s l u m b e r , p l y w o o d , metallic s h o r i n g w h e n u s e d , a n d m a n u f a c t u r i n g t i m e ( m a n hour)
d u r i n g t h e c o n s t r u c t i o n time.
A r e v i e w of literature a i m i n g for t h e t y p e s w o o d s u s e d in Brazil, their p h y s i o l o g y a n d
i n d u s t r i a l c o n s u m p t i o n of r e f o r e s t e d a n d s u s t a i n e d g r o w i n g , its p h y s i c a l a n d m e c h a n i c a l
p r o p e r t i e s w e r e a l s o f o c u s e d in this study.
T h e p l y w o o d s e c t i o n c o v e r s the m a n u f a c t u r i n g p r o c e s s t h e different t y p e s of a d h e s i v e s
for t h e specific u s e s , a s w e l l a s t h e g l u i n g a n d p r e s s i n g p r o c e d u r e s .
A specific s e c t i o n c o v e r i n g t h e u s e O S B b o a r d s a n d their m a n u f a c t u r i n g p r o c e s s a r o u n d
t h e w o r l d w a s briefly c o m m e n t e d .
Nailing, t h e m o s t utilized s y s t e m , w a s a l s o c o n s i d e r e d .
O t h e r t y p e s of f o r m w o r k c o n s t r u c t i o n u s e d in Brazil s u c h a s m e t a l , p o l y p r o p y l e n e , a n d
c a r d b o a r d w e r e a l s o t h e o b j e c t of a n a l y s i s .
A s y s t e m a t i c criterion of c h o i c e , b a s e d o n e c o n o m i c a l p o i n t of v i e w w a s d e s i g n a t e d for
e a c h s u b - s y s t e m t a k i n g in c o n s i d e r a t i o n the v a r i o u s p o s s i b l e c o m b i n a t i o n s of m a t e r i a i s . T h e y
w e r e b a s e d in a real j o b s c e n a r i o w h e r e 1 8 0 r e - u s e s of f o r m w o r k t o o k p l a c e .
Also, a t h e o r e t i c a l e v a l u a t i o n w a s p e r f o r m e d w h e r e different criteria of hydraulic p r e s s u r e
o n the f o r m w o r k w e r e s t u d i e d in t h e light of Brazilian S t a n d a r d - N B R 7 1 9 0 / 9 7 c o m p a r e d w i t h
f o r e i g n s t a n d a r d s . S u g g e s t i o n s for the u s e of c o r r e c t i n g f a c t o r s w e r e m a d e .
At e x p e r i m e n t a l levei, m e c h a n i c a l testing o n b o t h p l y w o o d a n d O S B w e r e c a r r i e d out o n
s m a l l s a m p l e s .
AH c a s e s s t u d i e s w e r e "real w o r l d " a n d their results w e r e effectively p u t in practice in
s e v e r a l c o n s t r u c t i o n s . T h u s . t h e results p r e s e n t e d c o m e f r o m a true holistic a n a l y s i s of l h o s e
s t r u c t u r e s a n d not o n l y a s a f u n c t i o n of t h e f o r m w o r k s o r their d e s i g n .
Finally, a " C h o i c e D i a g r a m " is p r e s e n t e d to i n t r o d u c e for d e s i g n e r s in the initial s t e p s , a
h e l p t o d e f i n e t h e t y p e s of s y s t e m s a n d / o r s u b - s y s t e m s available.
K e y w o r d s - c o n c r e t e f o r m w o r k , w o o d , d i m e n s i o n i n g criteria, f o r m w o r k s y s t e m , p l y w o o d .
PREFÁCIO
V á r i a s r a z õ e s s e e n c o n t r a m a o s e ler e s t e t r a b a l h o s o b r e f ô r m a s p a r a c o n c r e t o p a r a
c o n s t r u ç ã o d e edifícios, a s s u n t o t ã o i m p o r t a n t e p a r a o q u a l p o u c a i m p o r t â n c i a é d a d a .
P r i m e i r a m e n t e p o r a b o r d a r o s a s p e c t o s r e l a t i v o s a o s p r o j e t o s d e f ô r m a , e n f o c a n d o
materiais, m ã o - d e - o b r a , resistência, s e g u r a n ç a , q u e s ã o e n c o n t r a d o s n a s u a fabricação, d e
m a n e i r a clara e p o n t u a l . N ã o o b s t a n t e , é por d e m a i s c o n h e c i d o q u e o s c u s t o s e n v o l v i d o s n o
s i s t e m a d e f ô r m a s e c i m b r a m e n t o s s ã o e l e v a d o s e e m m u i t o s c a s o s s u p e r i o r e s a o d o c o n c r e t o
m a s s a e d o aço, c o m o a q u i d e m o n s t r a d o . O p r o b l e m a n ã o s e limita t ã o - s o m e n t e a o s d e t a l h e s
d e projeto d e f ô r m a s , m a s reforça a n e c e s s i d a d e d o e n v o l v i m e n t o i n t e g r a d o d a s e q u i p e s d e
a r q u i t e t o s , e n g e n h e i r o s d e e s t r u t u r a , e n g e n h e i r o s p r o j e t i s t a s d e f ô r m a s e o s e x e c u t o r e s
p r o p r i a m e n t e ditos, d e s d e a c o n c e p ç ã o d o projeto.
E m s e g u n d o lugar, p a r a b e n i z a r o a u t o r p e l a d e d i c a ç ã o e e s f o r ç o c o l o c a d o s n e s s a tarefa.
M e r e c e m d e s t a q u e o s fatos c i t a d o s s o b r e a s t e c n o l o g i a s a p l i c a d a s a o m a t e r i a l c o n c r e t o o n d e
fatores a p a r e n t e m e n t e s i m p l e s , m a s d e g r a n d e i m p o r t â n c i a q u e d e v e m s e r c o n s i d e r a d o s n o s
p r o j e t o s d e f ô r m a c o m o efeito d a t e m p e r a t u r a , a b a t i m e n t o (slump), t e m p o d e p e g a , v e l o c i d a d e
d e l a n ç a m e n t o , entre outros, n e m s e m p r e c o n s i d e r a d o s n o s c á l c u l o s d e f ô r m a s . A o s c o l e g a s ,
e s t u d a n t e s e u s u á r i o s p e l a o p o r t u n i d a d e d e e n c o n t r a r a q u i c o n t r i b u i ç õ e s e i n f o r m a ç õ e s p a r a
e n f r e n t a r e m a s d i f i c u l d a d e s d e p a r a d a s a o a n a l i s a r u m s i s t e m a d e f ô r m a s p a r a estruturas d e
c o n c r e t o a r m a d o .
M e n c i o n o a i n d a , a o p o r t u n i d a d e q u e ter c o n h e c i d o e t r a b a l h a d o c o m o Nilton, profissional
c o m m a i s d e 3 0 a n o s d e e x p e r i ê n c i a , d i s p o s t o a d o c u m e n t a r fatos e m prol d a e n g e n h a r i a ,
fatos r a r o s d e i n e s t i m á v e l v a l o r p a r a e s t u d a n t e s e profissionais d e d i c a d o s a e s s e ramo, q u e
n e c e s s i t a m d e a p o i o e m literatura, a l g o t ã o difícil d e se e n c o n t r a r e q u e infelizmente n ã o t e m
o d e v i d o r e s p a l d o n a s e s c o l a s d e e n g e n h a r i a . A o Nilton d e v e m o s o r e c o n h e c i m e n t o a o esforço
d e s p e n d i d o e m possibilitar a t r a d u ç ã o d e s e u s c o n h e c i m e n t o s práticos n e s t e trabalho. Pelo
p o u c o t e m p o q u e c o n v i v i c o m o Nilton, p e r c e b i q u e é u m a p e s s o a e s p e c i a l , p e l o s e u
d e s p r e n d i m e n t o , s e m e g o t i s m o s , t r a z e n d o p a r a e s t e t r a b a l h o s e u c o n h e c i m e n t o a d q u i r i d o a o
l o n g o d e s u a v i d a profissional s o b r e e s s e a s s u n t o , e, c o m o ele m e s m o diz ...."A dificuldade
d o c o n h e c i m e n t o d o s critérios p a r a o d i m e n s i o n a m e n t o d e f ô r m a s p a r a servir d e m o l d e a o
c o n c r e t o a r m a d o t e m o s e u início n o p r e c á r i o e n s i n o d e s t e t e m a e m u n i v e r s i d a d e s brasileiras
o n d e , c o m r a r í s s i m a s e h o n r o s a s e x c e ç õ e s , s ã o m i n i s t r a d a s a u l a s c o m a l g u m a s noções."
A o s leitores a c e r t e z a d e q u e a q u i e n c o n t r a r ã o o r i e n t a ç õ e s e c a m i n h o s p a r a d e c i s õ e s n o
c á l c u l o d e f ô r m a s p a r a t o r n a r o s p r o j e t o s d e edifícios m a i s e l a b o r a d o s , s e g u r o s e e c o n ô m i c o s .
LISTA DE ILUSTRAÇÕES
FIGURAS Pag
Figura 1 Composição de custo de uma estrutura - pavimento-tipo 31
Figura 2 Composição do custo do pavimento atípico 37
Figura 3 Composição do custo do pavimento-tipo 39
Figura 4 Composição do custo da fôrma do andar exemplificado 39
Figura 5 Composição porcentual (em peso) do equipamento metálico 41
Figura 6 Fotografias das principais madeiras utilizadas na construção civil 45
Figura 7 Anéis de crescimento da madeira 46
Figura 8 Fisiologia da árvore 47
Figura 9 Evolução do consumo de madeiras nativas e reflorestadas no Brasil 51
Figura 10 Eixos principais de uma peça de madeira e m relação à direção das fibras 52
Figura 11 Planos principais de corte c o m relação às c a m a d a s de crescimento 52
Figura 12 Água livre e água de impregnação na madeira 53
Figura 13 Retratibilidade da madeira de Pinus - Caribaea var hondurensis 54
Figura 14 Torno rotativo para extração de lâminas 55
Figura 15 Estrutura de ligação colada 57
Figura 16 Representação de uma estrutura de ligação colada 58
Figura 17 Painéis de O S B utilizados e m fôrmas 59
Figura 18 Capacidade de produção instalada (milhões e m m3 ) no C a n a d á e USA 59
Figura 19 Processo de fabricação de O S B (genérico) 60
Figura 20 Sistema de fôrmas integralmente de madeira 68
Figura 21 Sistema de fôrmas misto madeira x metálica 68
Figura 22 Fôrmas integralmente metálicas 69
Figura 23 Diagrama de orientação para confecção de fôrmas para lajes c o m cubetas
de polipropileno 70
Figura 24 F ô r m a de polipropileno 70
Figura 25 Aspecto da laje desenformada 71
Figura 26 Fôrmas plásticas 71
Figura 27 Fôrmas de papelão para pilares 72
Figura 28 Fôrmas de papelão tipo caixão perdido 72
Figura 29 Diagrama de orientação para confecção de fôrmas para pilares 73
Figura 30 Pilares c o m tensores e sarrafos de madeira 79
Figura 31 Pilares c o m barras de ancoragem e sarrafos de madeira 80
FIGURAS Pag
Figura 32 Pilares c o m barras de ancoragem e sarrafos de madeira e suporte metálico 81
Figura 33 Pilares c o m suportes metálicos verticais e tensores 82
Figura 34 Pilares c o m suportes metálicos verticais e barras de ancoragem 83
Figura 35 Pilares c o m suportes metálicos verticais, horizontais e barras de ancoragem 84
Figura 36 Cimbramento principal: compra x locação mensal de equipamento metálicc
para o ciclo de 180 usos 88
Figura 37 Transversinas das lajes, locação mensal x comprar metálico x comprar madeira
para um ciclo de 180 usos (quatro reposições) 89
Figura 38 Diagrama de orientação para confecção de fôrmas para transversinas de lajes 90
Figura 39 Comparação do custo de fôrmas para lajes, c o m painel e cimbramento
locado/mês para u m ciclo de 180 usos x fôrmas para lajes
c o m compensados e cimbramentos tradicionais 91
Figura 4 0 Escoramento de fôrmas para vigas para um ciclo de 180 usos
c o m equipamento metálico e garfos de madeira 92
Figura 41 Diagrama de orientação para confecção de cimbramento de fôrmas para vigas .... 93
Figura 42 Diagrama de orientação para confecção de fôrmas para blocos de fundação 93
Figura 43 Diagrama de orientação para confecção de fôrmas para cortinas de concreto 94
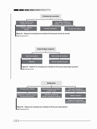
Figura 44 Diagrama de orientação para confecção de fôrmas para caixas-d'água superiores 94
Figura 45 Diagrama de orientação para confecção de fôrmas para vigas-baldrame 94
Figura 46 Diagrama de orientação para a confecção de fôrmas para lajes treliçadas
e lajes nervuradas (cubetas) 95
Figura 47 Curvas indicativas do carregamento máximo para dois apoios 103
Figura 48 Curvas indicativas do carregamento máximo para três apoios 104
Figura 49 Curvas indicativas do carregamento máximo para quatro apoios 105
Figura 50 Distribuição de pressão, adotada para cálculo de fôrmas de vigas 108
Figura 51 Gráfico da pressão e m pilar 0,20m x 0,70m c o m h = 2,90 para o estado-limite
de utilização 111
Figura 52 Gráfico da pressão e m pilar 0,20m x 0.70m c o m h = 2.90 para
o estado-limite último 111
Figura 53 Pressão máxima e m pilares e m função da velocidade de enchimento
e da temperatura, conforme metodologia do A C 1 118
Figura 54 Carregamento horizontal e m lajes 119
Figura 55 Relação entre o esforço horizontal e m lajes, e m função do comprimento
e da espessura 120
Figura 56 Sobrecarga vertical de 74 kgf/m, para o fundo da viga, adicionado
ao peso próprio 121
Figura 57 Diagrama de pressão do concreto nas faces laterais da fôrma 122
Figura 58 Pressão nos pilares, segundo a norma DIN, para v < 0,5 m/h 123
Figura 59 Pressão nos pilares, segundo a norma DIN, para v > 0,5 m/h 123
Figura 60 Pressão e m fôrmas de pilares segundo o CEB, considerando o efeito
de arco na concretagem como critério 126
Figura 61 Representação gráfica das pressões calculadas pela fórmula de Janssen
para alguns valores de fi e 0 128
Figura 62 Ensaio de flexão para obtenção do módulo de elasticidade em O S B 129
Figura 63 Aspecto da seção de ruptura do O S B após o ensaio 129
Figura 64 Gráficos comparativos para chapas de c o m p e n s a d o s e O S B de 12 m m
de espessura 132
Figura 65 Gráficos comparativos para chapas de c o m p e n s a d o s e O S B de 15 m m
de espessura 132
Figura 66 Gráficos comparativos para chapas de c o m p e n s a d o s e O S B de 18 m m
de espessura 133
Figura 67 Painel O S B cru (sem revestimento) 133
Figura 68 Painel O S B c o m revestimento de filme M D O 134
Figura 69 Painel O S B c o m revestimento de filme fenólico 134
Figura 70 À esquerda, superfície inferior da 1ê laje, painel cru; à direita, fôrma
para 3o laje c o m danos localizados no lado oposto à superfície e m contato
c o m o concreto, e m painéis M D O transpassados por pregos 135
Figura 71 À esquerda, fôrma para 7a laje, m a n c h a s esbranquiçadas devido a
resíduos de nata de concreto aderida ao painel O S B "cru" e danificação
das bordas dos painéis; à direita, m a n c h a s e danos localizados
e m revestimento do painel O S B próximos a cantos e bordas 135
Figura 72 Planta de u m andar-tipo, do caso 1, c o m laje nervurada e uso de cubetas
de polipropileno 141
Figura 73 Esquema do andar-tipo c o m laje maciça 145
Figura 74 Corte das vigas nos diversos pavimentos 147
Figura 75 Diagrama de orientação para a confecção de fôrmas para lajes maciças
e lajes treliçadas 148
Figura 76 Aspectos de colocação de painéis metálicos nas lajes 151
Figura 77 Diagrama de orientação para confecção de fôrmas para lajes c o m painéis
do tipo "drop-head" 152
LISTA DE TABELAS
TABELAS Pag
Tabela 1 Custo dos i n s u m o s para execução de prédios (pavimento atípico) 36
Tabela 2 Custo dos i n s u m o s para execução de prédios (pavimento-tipo) 38
Tabela 3 D i m e n s õ e s de pregos, bitolas comerciais 65
Tabela 4 Custo unitário de materiais 77
Tabela 5 E s q u e m a de m o n t a g e m e m o d o de reaproveitamento das f ô r m a s
d o s pilares 78
Tabela 6 C o m b i n a ç õ e s para utilização de tensores nas f ô r m a s 8 0
Tabela 7 C o m b i n a ç õ e s para utilização de barras de a n c o r a g e m nas f ô r m a s 81
Tabela 8 C o m b i n a ç õ e s para utilização de sarrafos e s u p o r t e s metálicos nas f ô r m a s 82
Tabela 9 C o m b i n a ç ã o para utilização de suporte metálico vertical e tensores nas f ô r m a s ... 83
Tabela 10 C o m b i n a ç ã o para utilização d e suporte metálico vertical e barras
de a n c o r a g e m nas f ô r m a s 84
Tabela 11 C o m b i n a ç ã o para utilização de suportes metálicos vertical e horizontal
nas f ô r m a s 85
Tabela 12 C o m b i n a ç ã o para utilização de painéis metálicos locados nas f ô r m a s 85
Tabela 13 C o m b i n a ç õ e s consideradas para m o n t a g e m d e f ô r m a s d e pilares,
c o m vários critérios de projetos 85
Tabela 14 E s q u e m a de m o n t a g e m e m o d o de reaproveitamento d a s f ô r m a s d a s lajes 86
Tabela 15 C i m b r a m e n t o principal metálico para laje exemplificada (Anexos A, B e C) 87
Tabela 16 Peso d o s i n s u m o s 87
Tabela 17 C o m p a r a t i v a final d a s diversas o p ç õ e s de f ô r m a s para lajes 91
Tabela 18 A ç õ e s variáveis ( F O N T E N B R 7190/97) c o m b i n a ç õ e s últimas 99
Tabela 19 Fatores de minoração N B R 7 1 9 0 / 9 7 99
Tabela 2 0 Valores de km o d l ( F O N T E N B R 7190/97) 100
Tabela 21 Valores de km 0 ! j 2 ( F O N T E N B R 7190/97) 100
Tabela 22 Classe3 de u m i d a d e ( F O N T E N B R 7190/97) 100
Tabela 23 Características físicas e g e o m é t r i c a s de c o m p e n s a d o s - A B I M C I 102
Tabela 2 4 M á x i m a pressão d o concreto - velocidade x temperatura - Paredes 115
Tabela 25 M á x i m a pressão do concreto - kN/m2 - Pilares 117
Tabela 26 Esforço horizontal n a s lajes e m f u n ç ã o da e s p e s s u r a e d a largura, e m kgf 120
Tabela 27 Tabela d e coeficientes de a u m e n t o da pressão 124
Tabela 28 Pressão na p a r e d e da f ô r m a e m função da altura d a obra 125
TABELAS Pag
Tabela 29 Valores de k indicados pelo C E B (1976) 126
Tabela 3 0 Pressões calculadas segundo os critérios indicados 127
Tabela 31 Resistência à flexão estática do compensado e m pínus brasileiro 130
Tabela 32 Características mecânicas das chapas de OSB, obtidas no ensaio de flexão 131
Tabela 33 Estimativa do consumo de fôrmas c o m utilização de cubetas - laje nervurada .... 142
Tabela 34 Estimativa do c o n s u m o de concreto c o m utilização de cubetas,
e m laje nervurada c o m vigas baixas 142
Tabela 35 Estimativa do c o n s u m o de fôrmas s e m utilização de cubetas - laje maciça 143
Tabela 36 Estimativa do c o n s u m o de concreto s e m utilização de cubetas - laje maciça 143
Tabela 37 Custo das fôrmas s e m o uso de compensado sob as cubetas 143
Tabela 38 Custo das fôrmas c o m o uso de compensado sob as cubetas 144
Tabela 39 C o n s u m o de aço e concreto 144
Tabela 4 0 Custo final da laje nervurada do pavimento-tipo c o m cubetas 144
Tabela 41 Custo para a confecção das fôrmas e cimbramento da laje maciça 145
Tabela 4 2 Custo do aço e do concreto 146
Tabela 43 Custo final do pavimento para a laje maciça 146
Tabela 44 Composição de custo de laje treliça x laje maciça 150
Tabela 45 Comparação de custos para lajes c o m cimbramento tipo
"drop-head" x convencional, c o m chapas de compensado 152
LISTA DE ABREVIATURAS E SIGLAS
A B C P Associação Brasileira de Cimento Portland
ABIMCI Associação Brasileira da Indústria de Madeira Processada Mecanicamente
ACI American Concrete Institute
C E B Comitê Euro-lnternational du Beton
DIN Deustsches Institut Für Normung
NBR N o r m a Brasileira
O S B Oriented Strand Board
LISTA DE SÍMBOLOS
H Altura do pilar e da viga
z Altura do pilar na fórmula de Janssen
h Altura máxima de concretagem
qd Carga de projeto para a verificação no estado-limite último
qa u.m.. Carga de projeto para o dimensionamento no estado-limite de utilização
cP Unidade de medida de viscosidade (centipoise)
cvib Coeficiente de majoração do concreto e m função da vibração
li Coeficiente de atrito concreto x chapa na fórmula de Janssen
K Coeficiente decorrente do ângulo de atrito interno do concreto na fórmula de Janssen
k Coeficiente de majoração das pressões e m função do abatimento e da temperatura - CEB
Papar Densidade aparente
pD Densidade básica
MDI Di-isocianeto difenil metano
v|/0 Fator de minoração para ações variáveis secundárias para o estado-limite último
j/, Fator de minoração para ações variáveis secundárias para o estado-limite de utilização
yg Fator de majoração das ações variáveis principais e secundárias para o estado-limite úl:imo
ha Hectare
kg Quilograma
kgf/m3 Quilograma força por metro cúbico
kgf/m2 Quilograma força por metro quadrado
Ib/ft Libra por pé
lb/ft3 Libra por pé cúbico
psf Libra por pé quadrado
P Máxima pressão lateral psf; Pressão do concreto pelo C E B
MPa M e g a Pascal
m Metro
m m Milímetro
E Módulo de elasticidade
E12 Módulo de elasticidade corrigido para umidade 12%
Y Peso específico do concreto
Y0 ^, Peso específico do concreto majorado para o estado-limite de utilização
Yd.utm P e s o específico do concreto majorado para o estado-limite último
q Peso próprio do compensado
q Peso próprio do concreto
q j h s Pressão equivalente à altura 2/3 para o estado-limite de utilização
q 2 m d ^ Pressão equivalente à altura 2/3 para o estado-limite último
qx maxulil Pressão horizontal máxima para o estado-limite de utilização
qxfraxJCim Pressão horizontal m á x i m a para o estado-limite último
Pm a , Pressão m á x i m a do concreto pela norma DIN
m a x 1
qv Pressão vertical
qv d u l i l Pressão vertical no estado-limite de utilização
Pressão vertical no estado-limite último
"v.d.ultim
R Raio hidráulico na fórmula de Janssen
f ^ Resistência característica
F,, Resistência para a umidade U %
FU12: Resistência corrigida para umidade 1 2 %
qo r Sobrecarga de pessoas e equipamentos
t Temperatura do concreto e m °C
T Temperatura do concreto e m °F na fórmula da A.C.I.
U % Teor de umidade
R Velocidade de enchimento e m pé por hora na fórmula A.C.I.
v Velocidade de enchimento m/h - DIN.
pmt Valor da prestação de uma série de pagamentos diferidos postecipados
PVA Valor presente de uma série de pagamentos diferidos postecipados
fc a COfnp Resistência de compressão de cálculo
fc k o o m p Resistência característica obtida pelo estimador, ou 0,7 da resistência média
fc m c o r R e s i s t ê n c i a média à compressão
SUMÁRIO
1 I N T R O D U Ç Ã O 3 0
1.2 O B J E T I V O 32
2 A S F Ô R M A S N O P R O C E S S O C O N S T R U T I V O - COMPARATIVO E S T R U T U R A L 36
2.1 PAVIMENTO ATÍPICO 36
2.2 E Q U I P A M E N T O M E T Á L I C O 4 0
2.2.1 índice de equipamento metálico 40
3 R E V I S Ã O B I B L I O G R Á F I C A 44
3.1 M A D E I R A 44
3.1.1 As madeiras do mercado brasileiro 44
3.1.1.1 Estrutura da madeira 45
3.1.1.2 Fisiologia e crescimento das árvores 46
3.1.2. O pínus na silvicultura brasileira 47
3.1.2.1 Evolução do c o n s u m o geral de madeira industrial no Brasil 50
3.1.2.2 Evolução do c o n s u m o geral de madeira de reflorestamento
e florestas plantadas no Brasil 51
3.1.3 Propriedades físicas e mecânicas da madeira 51
3.1.3.1 Propriedades físicas 51
3.1.3.2 Densidade da madeira 53
3.1.3.3 Umidade da madeira 53
3.1.3.4 A retratibilidade 54
3.1.4 Painéis derivados de madeira 55
3.1.4.1 Compensados 55
3.1.4.2 Processo de fabricação 55
3.1.4.3 Rolos 56
3.1.4.4 Preparação para colagem 57
3.1.5 O S B (Oriented Strand Board) 58
3.1.5.1 Processo de fabricação 60
3.1.6 Adesivos 60
3.1.6.1 Classificação dos adesivos 61
3.1.6.2 Principais adesivos para fabricação de chapas de madeira
para fôrmas de concreto 62
3.1.6.3 Preparação da superfície - efeito da umidade da madeira sobre a adesão 63
3.1.6.4 Requisitos de umidade recomendados para vários tipos de adesivos 63
3.1.6.5 Para colagem 64
3.1.7 Conectores 65
3.1.7.1 Ligações c o m pregos 65
3.1.7.2 Dimensionamento dos pregos 66
3.1.8 Revestimentos 66
3.2 S I S T E M A S DE F Ô R M A S 67
3.2.1 Integralmente de madeira 67
3.2.2 Misto madeira x metálico 68
3.2.3 Integralmente metálico 69
3.2.4 Cubetas (plásticas) de Polipropileno 70
3.2.5 Plásticas 71
3.2.6 Papelão 72
4 A N Á L I S E E C O N Ô M I C A PARA E S C O L H A DO SISTEMA DE F Ô R M A S 76
4.1 E S T U D O DE PILARES 77
4.1.1 Combinações consideradas (hipóteses de cálculo) 78
4.2 E S T U D O S DAS F Ô R M A S PARA LAJES 86
4.2.1 Cimbramento principal 86
4.2.2 Transversinas (Anexos A, B, C, D, E e F) 89
4.2.3 Análise comparativa do custo de fôrmas para lajes 90
4.3 E S T U D O D O S E S C O R A M E N T O S DE F Ô R M A S PARA V I G A S (Anexos G, H e I) 91
4.4 E S C O L H A DE F Ô R M A S PARA E S T R U T U R A S ESPECIAIS 93
5 C R I T É R I O S PARA O D I M E N S I O N A M E N T O 98
5.1 C R I T É R I O PARA O D I M E N S I O N A M E N T O U T I L I Z A N D O
O S C O E F I C I E N T E S DA N O R M A BRASILEIRA NBR 7190/97 98
5.1.1 Definições importantes 98
5.1.2 Parâmetros para caracterização de madeira c o m p e n s a d a conforme a ABIMCI 102
5.2 D I M E N S I O N A M E N T O DE F Ô R M A S PARA LAJES, U T I L I Z A N D O
O S P A R Â M E T R O S DA NBR 7190/97 105
5.2.1 Combinação das ações 105
5.2.1.1 Dimensionamento da fôrma 106
5.2.1.2 Verificação da tensão de cálculo 107
5.3 D I M E N S I O N A M E N T O DE F Ô R M A S PARA VIGAS, UTILIZANDO
O S PARÂMETROS DA NBR 7190/97 107
5.4 D I M E N S I O N A M E N T O DE F Ô R M A S PARA PILARES, UTILIZANDO
O S P A R Â M E T R O S DA NBR 7190/97 109
5.5 CRITÉRIO DO AMERICAN CONCRETEINSTITUTE-A. C. 1 112
5.5.1 Elementos para o dimensionamento de fôrmas, segundo o A. C. 1 112
5.5.2 As pressões laterais na fôrma devido à ação do concreto fresco 113
5.5.3 O peso do concreto 113
5.5.4 A velocidade de concretagem ou de enchimento 113
5.5.5 A vibração 114
5.5.6 Temperatura 114
5.5.7 Sobrecarga nas lajes e vigas 114
5.5.8 Outras variáveis (segundo o A. C. I.) 114
5.6 P R E S S Ã O NAS F Ô R M A S D O S PILARES 116
5.6.1 Esforço horizontal em fôrmas para lajes, segundo o A. C. 1 119
5.7 AS P R E S S Õ E S NAS F Ô R M A S DE C O N C R E T O , S E G U N D O N O R M A DIN 121
5.7.1 Esforços horizontais, segundo a DIN 18.218 124
5.8 P R E S S Õ E S DO C O N C R E T O E M F Ô R M A S DE
PILARES, S E G U N D O O C E B 125
5.8.1 Comparação entre métodos para a avaliação de fôrmas e m um pilar
de 20 cm x 70 cm com 2,90 m de altura, T = 15°C e v = 5 m/h 127
5.8.2 Avaliação experimental em chapas para fôrmas 128
5.8.3 Gráficos comparativos dos resultados disponíveis para chapas de O S B
e de compensados de pínus (dados da ABIMCI) 131
5.8.3.1 A chapa de O S B e seu comportamento e m obras 133
6 E S T U D O DE C A S O 140
6.1 C A S O 1 141
6.1.1 Análise do consumo dos materiais para laje nervurada 142
6.1.2 Análise econômica das fôrmas para a laje nervurada 143
6.1.3 Análise econômica do aço e do concreto para a laje nervurada 144
6.1.4 Análise econômica das fôrmas para a laje nervurada 144
6.1.5 Análise econômica do aço e do concreto da laje maciça 146
6.1.6 Conclusão do caso 1 146
6.2 C A S O 2 146
6.2.1 Conclusão do caso 2 147
6.3 C A S O 3 - LAJE MACIÇA X LAJE T R E L I Ç A D A 148
6.3.1 Cálculo do custo das fôrmas para as lajes maciça e treliçada 149
6.3.2 Conclusão do caso 3 151
6.4 C A S O 4 151
6.4.1 Conclusão do caso 4 153
Anexos 154
7 C O M E N T Á R I O S G E R A I S S O B R E O T R A B A L H O 168
R E C O M E N D A Ç Ã O FINAL 169
9 R E F E R Ê N C I A S B I B L I O G R Á F I C A S 172
INTRODUÇÃO
1. INTRODUÇÃO
A i m p o r t â n c i a das f ô r m a s de c o n c r e t o na c o n c e p ç ã o , na e x e c u ç ã o e nos c u s t o s
d a e s t r u t u r a d e u m e d i f í c i o j u s t i f i c a p l e n a m e n t e u m e s t u d o d e t a l h a d o do s e u
d i m e n s i o n a m e n t o e a m e l h o r e s c o l h a dos m a t e r i a i s , o que acabará refletindo na m ã o -
d e - o b r a e nos d e m a i s itens, m e s m o a q u e l e s não d i r e t a m e n t e l i g a d o s à e s t r u t u r a de
c o n c r e t o a r m a d o .
N o s edifícios h a b i t a c i o n a i s e c o m e r c i a i s c o m m ú l t i p l o s andares, o c u s t o d a s
f ô r m a s pode variar de 25% até 30% do t o t a l da obra e o prazo da s u a e x e c u ç ã o não raras
vezes atinge entre 50% e 60%, o que por si só aponta para a c a u t e l a e para as repercussões
que t a i s eventos p o d e m a c a r r e t a r no preço de venda do p r o d u t o a ser comercializado.
M a i s do que isso, porém, são as s e q ü e l a s que o seu m a u d i m e n s i o n a m e n t o p o d e m
a p r e s e n t a r a o l o n g o d o p e r í o d o d e e x e c u ç ã o , o u m e s m o a p ó s a e n t r e g a d o
e m p r e e n d i m e n t o , c o m o s u r g i m e n t o de f i s s u r a s d e c o r r e n t e s de u m a d e f o r m a ç ã o lenta
o c a s i o n a d a por um p r o j e t o de f ô r m a mal d i m e n s i o n a d o .
C o m relação a esta última advertência, os planos de e s c o r a m e n t o e reescoramento
p o d e r i a m ser objetos de u m outro trabalho, cuja relevância é igual ou superior à do projeto
de f ô r m a s p r o p r i a m e n t e dito. O s c a r r e g a m e n t o s decorrentes do peso próprio da e s t r u t u r a
de c o n c r e t o e m m u i t o s c a s o s p o d e m ser m a i o r e s do que as s o b r e c a r g a s previstas no
p r o j e t o e s t r u t u r a l , e, d e p e n d e n d o do prazo p r o g r a m a d o para a d e s e n f o r m a , o m ó d u l o de
d e f o r m a ç ã o , ou m ó d u l o de elasticidade, previsto no projeto e s t r u t u r a l de c o n c r e t o a i n d a
pode não ter seu o valor e s p e r a d o atingido.
Tal é a i m p o r t â n c i a da interação entre as partes intervenientes, quais sejam, a
a r q u i t e t u r a na d e f i n i ç ã o dos e s p a ç o s e a e n g e n h a r i a e s t r u t u r a l no p r o j e t o das f ô r m a s ,
que p r o j e t o s inteiros já f o r a m a l t e r a d o s m e s m o depois de concluídos, por se m o s t r a r e m
p o u c o viáveis e c o n o m i c a m e n t e .
N e s t e t r a b a l h o s e r ã o a b o r d a d o s a s p e c t o s c o n s t r u t i v o s , q u a l i d a d e d o s materiais,
análise de custos, e a p r e s e n t a d o s alguns e x e m p l o s reais, nos quais t a i s f a t o s o c o r r e r a m
e m u d a n ç a s radicais de s o l u ç ã o e s t r u t u r a l f o r a m introduzidas a partir d a s s u g e s t õ e s
o c o r r i d a s d u r a n t e as análises d o s p r o j e t o s de f ô r m a .
N o s g r a n d e s c e n t r o s c o n s u m i d o r e s , p r i n c i p a l m e n t e e m S ã o Paulo, e s t ã o
disponíveis d i v e r s o s t i p o s de f ô r m a s , para os quais é possível locar, m o n t a r na obra ou
c o m p r a r , d e p e n d e n d o d a s c o n d i ç õ e s i m p o s t a s p e l a s o b r a s . Para as várias o p ç õ e s
possíveis, a d e c i s ã o da s o l u ç ã o m a i s a d e q u a d a é o que está a p r e s e n t a d o no decorrer
d e s t e trabalho.
T r a d i c i o n a l m e n t e , as f ô r m a s de m a d e i r a a s s i m c h a m a d a s , são as mais utilizadas
na c o n s t r u ç ã o de edifícios. A s f ô r m a s m e t á l i c a s ou s o m e n t e a e s t r u t u r a ç ã o metálica
são u s a d a s em locais e s p e c í f i c o s c o m o c a i x a s - d ' á g u a , m u r o s de arrimo, f u n d a ç õ e s e
mais e s p o r a d i c a m e n t e e m pilares, lajes e vigas.
A o p ç ã o p o r u m a o u o u t r a s o l u ç ã o e s t á a t r e l a d a , p r i n c i p a l m e n t e , a o s p r a z o s d e
e x e c u ç ã o d a s o b r a s , a o n ú m e r o d e u t i l i z a ç õ e s , a o n í v e l d e s o l i c i t a ç ã o d a s p e ç a s ou a o s
t r ê s f a t o r e s s i m u l t a n e a m e n t e . P o d e - s e c o n s i d e r a r , a i n d a , a d i s p o n i b i l i d a d e d e e s p a ç o
n o c a n t e i r o - d e - o b r a s e a l o c a l i z a ç ã o d a o b r a e m r e l a ç ã o à s f a c i l i d a d e s d e t r a n s p o r t e e
m ã o - d e - o b r a l o c a l p a r a e x e c u ç ã o .
A d i f i c u l d a d e d o c o n h e c i m e n t o d o s c r i t é r i o s p a r a o d i m e n s i o n a m e n t o d e f ô r m a s
p a r a s e r v i r d e m o l d e a o c o n c r e t o a r m a d o t e m o s e u i n í c i o n o p r e c á r i o e n s i n o d e s t e t e m a
e m u n i v e r s i d a d e s b r a s i l e i r a s , o n d e , c o m r a r í s s i m a s e h o n r o s a s e x c e ç õ e s , s ã o m i n i s t r a d a s
a u l a s c o m a l g u m a s n o ç õ e s .
O f a t o d e a s f ô r m a s s e r e m e s t r u t u r a s p r o v i s ó r i a s n ã o d e v e s e r v i r d e j u s t i f i c a t i v a
p a r a t a l p o s t u r a , p o i s d u r a n t e a e x e c u ç ã o d e u m a e s t r u t u r a a s s o b r e c a r g a s s ã o , n a m a i o r i a
d a s v e z e s , a c i m a d a q u e l a s p r e v i s t a s n o p r o j e t o d e f i n i t i v o d e c o n c r e t o a r m a d o e r e q u e r e m ,
p o r t a n t o , r i g o r o s o d i m e n s i o n a m e n t o p a r a a s u a e x e c u ç ã o .
É d e s n e c e s s á r i o f r i s a r o s a s p e c t o s d a s e g u r a n ç a e n v o l v i d o s n o p e r í o d o
c o n s t r u t i v o d e u m a o b r a q u e p o r si s ó j á j u s t i f i c a r i a m o s e u d e t a l h a m e n t o r í g i d o , m a s o
q u e m a i s i m p r e s s i o n a é o s e u r e f l e x o n o c u s t o f i n a l d a e s t r u t u r a , o n d e a p a r t i c i p a ç ã o
d a s f ô r m a s é m a i o r q u e o s c o m p o n e n t e s c o m o o a ç o e o c o n c r e t o m a s s a .
A d e f i c i ê n c i a d e i n f o r m a ç ã o s o b r e e s t e t e m a n a f o r m a ç ã o d e e n g e n h e i r o s c i v i s é
o p a s s o i n i c i a l p a r a e x p l i c a r a f a l t a d e i n t e r e s s e e m u m i t e m t ã o i m p o r t a n t e e m t o d o o
p r o c e s s o c o n s t r u t i v o d e u m e d i f í c i o .
E m m é d i a , a p a r t i c i p a ç ã o d a s f ô r m a s d e c o n c r e t o e m e s t r u t u r a s d e e d i f í c i o s
h a b i t a c i o n a i s , c o n f o r m e d a d o s c o m p i l a d o s e m o b r a s e x e c u t a d a s p e l o a u t o r , p o d e s e r
m o s t r a d a n a f i g u r a 1, a s e g u i r :
Composição pavimento-tipo
45.00% ,
40.00%
35.00%
_ 30.00%
| 25.00%
| 20.00%
15.00%
10.00%
5.00%
0.00% ' '
L a n ç a m e n t o F ô r m a Mão-de-obra C o n c r e t o A ç o
I n s u m o s
Figura 1 - Composição de custo de uma estrutura • pavimento-tipo
Fonte: Elaborada pelo amo*
C o m o s e p o d e n o t a r , o s i g n i f i c a d o e c o n ô m i c o d a s f ô r m a s é e x p r e s s i v o e d e u m a
i m p o r t â n c i a i n c o n t e s t á v e l p a r a s e r a n a l i s a d o e d i m e n s i o n a d o d e f o r m a c r i t e r i o s a .
É i m p o r t a n t e d e s t a c a r que se deve d i m e n s i o n a r u m a estrutura, não s o m e n t e c o m
o c o n s u m o de a ç o e e s p e s s u r a m é d i a do c o n c r e t o a ser utilizado. A s p e c t o s referentes à
vida útil já estão s e n d o a b r a n g i d o s na n o r m a N B R 7190/97. C o m o se pode notar na f i g u r a
1, o c u s t o d a s f ô r m a s (10%) é m u i t o s i g n i f i c a t i v o e deve m e r e c e r t r a t a m e n t o s e m e l h a n t e
por parte de t o d o s os p r o j e t i s t a s envolvidos no p r o c e s s o c o n s t r u t i v o .
D e v e - s e d e s t a c a r que há p o u c a b i b l i o g r a f i a n a c i o n a l s o b r e o a s s u n t o , daí a
n e c e s s i d a d e do c o m p a r a t i v o c o m e s t u d o s e n o r m a s t é c n i c a s e s t r a n g e i r a s a fim de que
c o m isso, se p o s s a c h e g a r a c o n c l u s õ e s que a j u d e m a e n r i q u e c e r o c o n h e c i m e n t o s o b r e
o tema.
1.2 OBJETIVO
O o b j e t i v o d e s t e t r a b a l h o é a p r e s e n t a r os critérios t é c n i c o s e e c o n ô m i c o s para o
d i m e n s i o n a m e n t o das f ô r m a s de c o n c r e t o para edifícios e c o n s i d e r a ç õ e s sobre os c u s t o s
d o s m a t e r i a i s e a incidência no c u s t o d a s e s t r u t u r a s .
C o m relação ao critério técnico, dividiu-se e m duas partes principais, uma primeira
p e s q u i s a de c r i t é r i o s de d i m e n s i o n a m e n t o e s t á t i c o d a s f ô r m a s , o n d e foi p o s s í v e l
c o m p a r a r o m é t o d o a d o t a d o pelo ACI (American Concrete Institute) c o m os a d o t a d o s
p e l a s n o r m a s D I N (Deusisches Institut Für Normung) e CEB (Comitê Euro-
International du Beton) e aquele da N o r m a B r a s i l e i r a NBR 7190/1997, c o m e s t u d o s
nos e s t a d o s - l i m i t e s e c o m os das t e n s õ e s admissíveis.
Pela pouca bibliografia e x i s t e n t e sobre o a s s u n t o e ainda pelo e m p i r i s m o que
ainda é h a b i t u a l no setor, a u m e n t a a i m p o r t â n c i a d e s t a pesquisa.
A i n d a d e n t r o d e s t e i t e m , p a r a se a v a l i a r o c o m p o r t a m e n t o d o s m a t e r i a i s ,
p a r t i c u l a r m e n t e o O S B (Oriented Strand Board) foi o f o c o de u m a p e s q u i s a e m
l a b o r a t ó r i o na qual f o r a m t e s t a d a s d i v e r s a s e s p e s s u r a s de c h a p a s a f i m de verificar s u a
p o s s i b i l i d a d e de utilização nas o b r a s de edifícios do Estado de S ã o Paulo. E n b o r a c o m
s i g n i f i c a d o restrito, u m a vez que o reduzido n ú m e r o de a m o s t r a s não t e m r e s u l t a d o
e s t a t í s t i c o c o n c l u s i v o , s e r v i u para c o n f i r m a r que o seu uso e m f ô r m a s de concreto é
a b s o l u t a m e n t e possível.
C o m r e l a ç ã o a o s a s p e c t o s e c o n ô m i c o s , e m b o r a e s t e s n ã o p o s s a m e s t a r
d e s v i n c u l a d o s d o s t é c n i c o s , i n f l u e m d e c i s i v a m e n t e n o s p a r â m e t r o s a s e r e m a d o t a d o s
no p r o j e t o . F a t o r e s c o m o p r a z o de e x e c u ç ã o e n ú m e r o de u t i l i z a ç õ e s a s s u m e m p a p e l
d e c i s i v o no c r i t é r i o a ser e s c o l h i d o p a r a a e x e c u ç ã o do m e s m o .
O s e s t u d o s t é c n i c o s e e c o n ô m i c o s t ê m a f i n a l i d a d e de criar f e r r a m e n t a s que
p o d e r ã o servir a t o d o s os p r o f i s s i o n a i s que a t u a m na área e a t o d o s os i n t e r e s s a d o s no
a p r i m o r a m e n t o e d e s e n v o l v i m e n t o da e n g e n h a r i a n a c i o n a l e r e p a s s a r u m p o u c o da
experiência profissional do autor, há m a i s de 25 anos a t u a n d o nesse setor.
E v i d e n t e m e n t e , c o m o e m q u a l q u e r a s s u n t o d e p e s q u i s a t é c n i c a , n ã o h á a r r e n o r
p r e t e n s ã o d e e s g o t á - l o . S e c o n s e g u i r a o m e n o s p r o v o c a r a c u r i o s i d a d e , o u m e s m o a l g u m a
d i s c ó r d i a d a q u a l a d i s c u s s ã o c o n s t r u t i v a l e v a r a o e n g r a n d e c i m e n t o d a e n g e n h a r i a
n a c i o n a l , j á t e r á v a l i d o a p e n a .
AS FÔRMAS NO PROCESSO
CONSTRUTIVO -
COMPARATIVO ESTRUTURAL
2. AS FÔRMAS NO PROCESSO CONSTRUTIVO -
COMPARATIVO ESTRUTURAL
C o n f o r m e exposto, pela i m p o r t â n c i a d a s f ô r m a s na e s t r u t u r a e sua participação
f i n a n c e i r a , u m e s t u d o c o m p a r a t i v o d o s c u s t o s d o s d i v e r s o s c o m p o n e n t e s de u m a
e s t r u t u r a - o aço, o c o n c r e t o , as f ô r m a s e a m ã o - d e - o b r a de l a n ç a m e n t o - t r a d u z a
i m p o r t â n c i a e c o n ô m i c a das f ô r m a s no c u s t o geral de u m a e s t r u t u r a e a sua incidência,
já d i m i n u í d a (ou diluída) q u a n d o o n ú m e r o de r e p e t i ç õ e s é a u m e n t a d o .
Para tanto, e s c o l h e u - s e u m p a v i m e n t o c o m 300 m2 de área de projeção, o qual
possui a p r o x i m a d a m e n t e 630 m2 (2,10 x área de projeção) de área desenvolvida de f ô r m a s .
Para exemplificar, no p a v i m e n t o atípico, d e s c r i t o no item a seguir, o c o n s u m o de a ç o
e s t i m a d o e m 100 kg/m3 de c o n c r e t o e o c o n s u m o de c o n c r e t o 0,20 m3 /m2 (de área de
projeção), que são índices u s u a i s e m edifícios. O m e s m o ocorre c o m a m ã o - d e - o b r a de
carpinteiro, para m o n t a g e m e d e s m o n t a g e m de f ô r m a s , sendo 1,5 h/m2 de fôrma. Para o
l a n ç a m e n t o de concreto, e s t i m a - s e o c o n s u m o de 2,0 h de c a r p i n t e i r o / m 3 de concreto.
Estes valores são s o m e n t e orientativos, m a s as e m p r e s a s mais o r g a n i z a d a s já p o s s u e m
os s e u s índices, o b t i d o s e m d i v e r s a s o b r a s executadas.
2.1 PAVIMENTO ATÍPICO
A t a b e l a 1 r e s u m e os c u s t o s m é d i o s d o s i n s u m o s , a d o t a d o s para execução de
prédios ( p a v i m e n t o atípico).
Tabela 1 - Custo dos insumos para execução de prédios (pavimento atípico)
INSUMO CUSTO ÍNDICE DE CONSUMO
Concreto montagem/
d e s m o n t a g e m ( l )
RS 160,00 m 3 (•) 1 n f / m 3
Aço RS 2,70/kg (inclusive mão-de-obra) ( " ) 100 kg/m3
Fôrmas Resinadas RS 45,00/m2 ( * " ) (inclusive sarrafos) 1 nv/1m2
Mão-de-obra de
montagem/desmontagem(1)
RS 7,14/h (2)
(carpinteiro inclusive os encargos)
1,5 n/m2
Lançamento RS 3 , 1 9 ( ™ ) X 2,24(*****) = 7,14/h 2,0 n/m3
Obs.: (1) Náo foi considerada a máo-fc-obra de serventes, p o s se trata te andar baixo. Fcx considerada somente a máo-de-obra de carpinteiros.
(2) Custo unitário <*> carpinteiro, com encargos sócias de 12-4%.
Fonte: Elaborada pelo a u t o
(•) O custo unitário do concreto I., 25 MPa.
( " ) O custo unitário médio do aço pronto, cortado e dobrado.
( " • ) O custo do mJ da forma pronta (resinada}, inclusive com o sarraleamento e os ombramentos.
(••••} O custo unitário do carpinteiro, sem encargos sociais.
( ) 0 custo dos encargos sócias foi estimado em 124%.
Composição de custo do pavimento atípico
» Concreto RS 160,00 x (300 x 0,20) m 3 = RS 9.600,00 - 15,60%
» Aço RS 2,70 x 100 kg/m3 x 60 m3 = RS 16.200,00 - 26,2%
>> Fôrma (resinada) RS 45,00 x 630 m2 - RS 28.350,00 - 45,9%
Mão-de-obra de m o n t a g e m R$ 3,19 x 630 m 2 x 1,5 h x 2,24 = RS 6.715,62 - 10,9%
> > Lançamento RS 3,19 x 60 m3 x 2,24 x 2 h = RS 857.47 - 1,4%
» TOTAL R$61.723,09
» C U S T O POR m3 RS 1.028,72/m3
» C U S T O POR m2 R$ 97,97/m2
A f i g u r a 2 m o s t r a o g r á f i c o ( p o r c e n t u a l ) d a c o m p o s i ç ã o d o c u s t o d e u m p a v i m e n t o
a t í p i c o .
Composição de custo do pavimento atípico
F ô r m a resinada C o n c r e t o
4 6 %  ... 1 6 %
MZMB 3 - - A ç o
J ~ 2 6 %
L a n ç a m e n t o Mão-de-obra
1 % 11%
Figura 2 - Composição do custo do pavimento atípico
Fonte: Elaborada pelo auior
A t a b e l a 2 r e s u m e o c u s t o m é d i o d o s i n s u m o s a d o t a d o s p a r a a e x e c u ç ã o d e
p r é d i o s ( p a v i m e n t o - t i p o )
Tabela 2 - Custo dos insumos para execução de prédios (pavimento-tipo)
INSUMO CUSTO ÍNDICE DE CONSUMO
Concreto RS 160.00/m3 (*) 1 m: /1m3
Aço RS 2,70/kg (••) (inclusive mão-de-obra) 100 kg/m3
Fôrmas plastificadas RS 6 1 , 6 8 / m 2 ( * " ) (inclusive sarrafos) 1 n f / 1 m 2
Mão-de-obra de
montagem/desmontagem
RS 7,14/h (****) (carpinteiro inclusive
os encargos)
1,0 h/m2 (••*••)
Sen/entes RS 6 , 0 2 / h ( " " " ) (servente inclusive
os encargos)
2 , 0 / m ' ( )
Lançamento RS 7,14/h 1,0 h/m3
C) O custo unitário do concreto f a 25 MPa.
{ " ) O custo unitário médio do aço pronto cortado e dobrado.
( • " ) O custo á í r í d a tòrma pfonta (plaslilicada). indusive com o sarrateamento e com os cimbramentos de madeira.
(••••) o custo unitário do carpinteiro, com encargos sociais de 124%.
{ ) Conforme as caracterísícas do pavimento, esses índices podem aumentar ou diminuir em até 50%.
I ) O custo unitário do servente, com encargos sooais do 124%.
Fonto: ELABORADO PELO AUTOR
Composição de custo (percentual) do andar-tipo
>> Concreto: RS 160,00 x 60 m 3 =R$ 9.600,00 -
> > Aço: RS 2,70 x 6 0 m 3 x 100 kg/m3 = RS 16.200,00 -
(mão-de-obra inclusa)
>> Fôrma - C h a p a plastificada: (RS 61,68 x 630 m2 )/10 = RS 3.885,84-
(para 10 utilizações)
>> Mão-de-obra: RS 3,19 x 630 m 2 x 1 , 0 h x 2 , 2 4 = RS 4 . 5 0 1 , 7 3 -
(carpinteiros)
» RS 2,67 x 630 m 2 x 0,5 h x 2,24 = RS 1.883,95 -
(serventes)
>> Lançamento: RS 3,19 x 60 m 3 x 2 h x 2,24 = RS 857,47 -
» TOTAL
» C U S T O m 3
» C U S T O m 2
26,00%
4 3 , 9 0 %
10,52%
12,19%
5,10%
2,32%
R$36.928,99
RS 615,48/m3
RS 58,62/m2
Composição de custo do pavimento tipo
Figura 3 - Composição do custo do pavimento-tipo
Fonie: ELABORADA PELO AUTOR
Composição de custo da fôrma do pavimento-tipo exemplificado
» Área Fôrmas: (300 m 2 x 2.10 x 1,20) / 2,9768 = 254 chapas x R$ 87,00 = RS 22.094.87 - 57%
» Pontaletes: 300 m2
x 0,04 m3
/ m2
= 11,9 m3
x RS 400,00 / m3
= RS 4.762,80 12,3%
» Tábuas: 300 m 2 x 0,0001 m3 / m2 = 0,025 m 3 x RS 400,00 / m 3 = RS 3.000,00 7,7%
» Mão-de-obra: 630 m2 x RS 3,19 x 2 h x 2,24 = RS 9.003,46 - 23,2%
(de bancada)
» TOTAL R$38.861,13
» C U S T O POR m2
R$ 61,68/m2
Composição de custo da fôrma do andar exemplificado
Figura 4 - Composição do custo da fôrma do andar exemplificado
Fonle: Elaborada pelo autor
2.2 EQUIPAMENTO METÁLICO
O c i m b r a m e n t o do p a v i m e n t o poderá t a m b é m ser t o d o f e i t o c o m e q u i p a m e n t o s
m e t á l i c o s , c o n f o r m e d e m o n s t r a d o no i t e m " C r i t é r i o s para a e s c o l h a do s i s t e m a de
f ô r m a s " , o n d e os d e s e n h o s i n d i c a t i v o s d e s s e s e q u i p a m e n t o s e s t ã o detalhados.
2.2.1 índice de equipamento metálico
O índice de c o n s u m o do e q u i p a m e n t o metálico é obtido por u m a média de c o n s u m o
e m edifícios h a b i t a c i o n a i s e é d e c o r r e n t e da m u l t i p l i c a ç ã o da área de projeção de c a d a
peça e s t r u t u r a l (laje ou viga) pelo pé-direito e pelo índice m é d i o abaixo especificado,
c o m dados g e n t i l m e n t e f o r n e c i d o s pelo prof. dr. A d ã o M a r q u e s Batista. O s índices abaixo
são o r i e n t a t i v o s e poderão variar, d e p e n d e n d o do critério do projetista, c o m maior ou
m e n o r utilização de t o r r e s ou e s c o r a s m e t á l i c a s para a e x e c u ç ã o do c i m b r a m e n t o das
igas e lajes.
> Viga escoramento principal (torres) 5,0 kg/m
> Viga Perfil principal 1,3 kg/m
> Viga Barrotes 2,0 kg/m
> TOTAL
8,3 kg/m
> Lajes escoramento principal (torres) 5,3 kg/m
> Lajes Perfil principal 1,3 kg/m
> Lajes Barrotes 2,7 kg/m
> TOTAL 9,3 kg/m
> Reescoramento 1,5 kg/m
> O preço médio de locação dos equipamentos varia de RS 0,15 a R$ 0,20/kg x mês.
C o m o exemplo, pode-se citar o s e g u i n t e caso, para t o r r e s c o m o s u p o r t e de vigas:
>> Á r e a = 300 m2
>> Pé-direito = 3,0 m
>> C o n s u m o = 5,0 kg/m3
O que resulta e m c o n s u m o de e s c o r a m e n t o de 300 x 3,0 x 5,0 = 4.500 kg.
Composição percentual em peso do equipamento metálico
Viga barrote
11%
Laje o s c o r a m e n t o
3 0 %
Laje perfil
principal
8% Laje barrote Viga e s c o r a m e n t o
Viga perfil
principal
8 %
15% 2 8 %
Figura 5 - Composição porcentual (em peso) do equipamento metálico
Fonte: BATISTA (2006)
C o m o s d a d o s a p r e s e n t a d o s , p o d e - s e f a z e r u m a c o m p a r a ç ã o e n t r e s i s t e m a s d e
c i m b r a m e n t o s m e t á l i c o s e d e m a d e i r a , c o n f o r m e a p r e s e n t a d o a s e g u i r .
Comparativo metálico x madeira
>> índices de escoramento 9,33 kg+ 8,33 kg = 17,67 kg
>> No exemplo: 17,67 kg x R$ 0,18 x 300 m2 x 3,00 m = R$ 2.862,54/mês
>> Escoramento de madeira (ver pontaletes e m andar-tipo) R $ 4 . 7 6 2 , 8 0
>> índice de giro
>> O u seja 1,66 mês = 1 mês e 20 dias
REVISÃO
BIBLIOGRÁFICA
3. REVISÃO BIBLIOGRÁFICA
3.1 MADEIRA
Pela i m p o r t â n c i a da m a d e i r a na p r o d u ç ã o de chapas, na f ô r m a e na e s t r u t u r a de
e s c o r a m e n t o de f ô r m a s , n e s t e c a p í t u l o s ã o f e i t a s c o n s i d e r a ç õ e s b á s i c a s s o b r e as
c a r a c t e r í s t i c a s m e c â n i c a s d a s m a d e i r a s e da p r o d u ç ã o de chapas, incluindo a l g u n s
a s p e c t o s sobre s e c a g e m e c o l a g e m , m a t e r i a i s i m p o r t a n t e s no c o n t r o l e da qualidade e
p r o c e s s o de reutilização de f ô r m a s .
3.1.1 As madeiras no mercado brasileiro
A s principais m a d e i r a s e x i s t e n t e s no m e r c a d o brasileiro, u s a d a s e m c o n s t r u ç ã o
civil, s ã o as i n d i c a d a s a b a i x o e m o s t r a d a s na f i g u r a 6. A i m p o r t â n c i a de as para a
utilização no m e r c a d o interno c o m o m a t e r i a l básico é imensa, s e m dizer da i m p o r t â n c i a
no m e r c a d o de e x p o r t a ç õ e s .
N o c a s o específico, u m a o p ç ã o i n t e l i g e n t e para a a b e r t u r a de novos mercados,
b e m c o m o p a r a o d e c o r r e n t e a u m e n t o da a t i v i d a d e e c o n ô m i c a , é o i n c e n t i v o ao
d e s e n v o l v i m e n t o de políticas que e n v o l v a m o setor florestal, que t e m c o n t r i b u í d o de
f o r m a p o u c o e x p r e s s i v a na c o m p o s i ç ã o de n o s s o P r o d u t o I n t e r n o B r u t o , c o n f o r m e
i n f o r m a ç õ e s do site da Escola de E n g e n h a r i a de S ã o C a r l o s (2005a).
Sem, no entanto, esquecer de focalizar o quadro atual de d e s m a t a m e n t o predador
das florestas tropicais, p a r t i c u l a r m e n t e na A m a z ô n i a , que possui reservas e s t i m a d a s em
50 bilhões de m3 de m a d e i r a c o m a p r o x i m a d a m e n t e 4.000 espécies a r b ó r e a s c o n f o r m e
indicam Rezende e Neves (1988, apud E S C O L A DE E N G E N H A R I A DE S Ã O C A R L O S ,
2005a). Porém, quase 20% d e s s a floresta já se encontra devastada de f o r m a irreversível,
sendo que d e s s a s s o m e n t e sete espécies t ê m importância e c o n ô m i c a do ponto de vista
d a s e x p o r t a ç õ e s : C e d r o ( C e d r e l l a f i s s i l i s ) , V i r o l a ( B a g a s s a s u r i n a m e n s i s ) , M o g n o
( S w i e t e n i a macrophylla), A n d i r o b a ( C a r a p a g u i a n e n s i s ) , M a ç a r a n d u b a ( M a n i l k a r a huberi),
A s s a c u ( H u r a crepitans) e J a t o b á ( H y m e n a e a stilbocarpa). É digno de destaque o peso
p e r c e n t u a l da V i r o l a e do M o g n o , que, s e g u n d o V a n t o m m e (1991, a p u d E S C O L A DE
E N G E N H A R I A DE S Ã O C A R L O S , 2005a), r e p r e s e n t a v a m 68% das exportações. O s 32%
restantes são distribuídos entre as outras espécies.
A velocidade de d e s m a t a m e n t o vem diminuindo. Segundo dados do A m b i e n t e Brasil
(2005), entre 1978 e 1987 f o r a m devastados aproximadamente 21.130 km2, e m média, por ano,
e no período de 1988 até 1997 esse n ú m e r o diminuiu para 16.777 km2 anuais, o que ainda está
muito longe do ideal. A atividade florestal, portanto, se reveste de grande importância e a
sua racionalização é imprescindível, pois, além da retenção do gás carbônico e da liberação
do oxigênio durante o processo da fotossíntese, necessários à sobrevivência humana, o
incentivo ao d e s e n v o l v i m e n t o de políticas que envolvem o setor f l o r e s t a l pouco t e m
contribuído na c o m p o s i ç ã o do Produto Interno Bruto. O setor poderia ser estimulado, uma
vez que parece ser essa a verdadeira vocação nacional, pois, se for c o m p a r a d a c o m outros
países que p o s s u e m e s t a m e s m a tendência, t ê m - s e no Brasil 50 m3 /ha/ano na região
A m a z ô n i c a e 20 m3 /ha/ano no S u d e s t e do País, enquanto na Finlândia são 5 m3 /ha/anc, nos
Estados Unidos, 15 m3 /ha/ano, e na Á f r i c a do Sul, 18 m3 /ha/ano. Portanto, o adequado estímulo
às a t i v i d a d e s f l o r e s t a i s , d e s d e que e x e c u t a d a s de f o r m a e c o l o g i c a m e n t e correta, é
importantíssimo e urgente.
3.1.1.1 Estrutura da madeira
• g y |
angelim copaiba faveira itaúba pinus elliiotti
angelim pedra cumaru garapa jatobá pinus taeda
angico preto cupiúba guajara louro roxinho
canela euc. citriodora guarucaia massaranduba sapucaia
cedrilho euc. grandis imbuiu peroba rosa parinari
m
cedro euc. saligna ipê pinho do paraná araroba
F i g u r a 6 - Fotografias das principais madeiras utilizadas na construção civil
Fonte: Escola do Engeatana do Sâo Carlos (2005t>)
D o p o n t o de vista botânico, as árvores s ã o c l a s s i f i c a d a s c o m o Fanerógamas, que
c o n s t i t u e m u m g r u p o de plantas de elevada c o m p l e x i d a d e a n a t ô m i c a e fisiológica. Esse
g r u p o se d i v i d e e m G i m n o s p e r m a s e A n g i o s p e r m a s . A s C o n í f e r a s p e r t e n c e m ao g r u p o
das G i m n o s p e r m a s , c o n h e c i d a s c o m o " s o f t w o o d s " internacionalmente, e são as g r a n d e s
f o r n e c e d o r a s de m a d e i r a s e m p r e g a d a s na c o n s t r u ç ã o civil no Brasil, c o m d e s t a q u e para
o Pínus e a A r a u c á r i a . O g r u p o das A n g i o s p e r m a s pode ser d i v i d i d o e m d u a s c a t e g o r i a s
principais: as M o n o c o t i l e d ô n e a s e as D i c o t i l e d ô n e a s . Na p r i m e i r a se e n c o n t r a m as
p a l m a s e as g r a m í n e a s . Na s e g u n d a se e n c o n t r a m m a d e i r a s de árvores f o l h o s a s ou
" h a r d w o o d s " . N e s s a c a t e g o r i a estão as principais e s p é c i e s de m a d e i r a s duras utilizadas
na c o n s t r u ç ã o civil no Brasil, e m b o r a e s t e j a m c a d a vez m a i s e m d e s u s o para a p r o d u ç ã o
de f ô r m a s de madeira.
3.1.1.2 Físiología e crescimento das án/ores
A e s t r u t u r a da árvore é b a s i c a m e n t e c o n s t i t u í d a de u m a medula central envolvida
por anéis de c r e s c i m e n t o e r e c o b e r t a por um t e c i d o especial c h a m a d o casca. Entre a
casca e o c o n j u n t o de anéis de c r e s c i m e n t o , c h a m a d o lenho, existe u m a camada delgada
fluida d e n o m i n a d a câmbio, que é c o n s i d e r a d a a parte viva da árvore, c o n f o r m e m o s t r a d o
na f i g u r a 7.
F i g u r a 7 - Anéis de crescimento da madeira
Fonte: FRANCO (1998)
A m o v i m e n t a ç ã o da seiva r e t i r a d a do s o l o é f e i t a pela periferia do lenho e m u m a
c a m a d a , c h a m a d a alburno, até as folhas, o n d e se p r o c e s s a a f o t o s s í n t e s e , produzindo
u m a seiva e l a b o r a d a que d e s c e por u m a c a m a d a interna da casca, c h a m a d a floema, até
as raízes. Parte dessa seiva é c o n d u z i d a ao centro do t r o n c o por m e i o de raios medulares.
Esse e s q u e m a é i n d i c a d o na f i g u r a 8.
A s p a r t e s d e s s a s s u b s t â n c i a s não u t i l i z a d a s c o m o a l i m e n t o s ã o a r m a z e n a d a s
no lenho, que s o f r e u m a m o d i f i c a ç ã o , e s ã o c h a m a d a s de cerne, que g e r a l m e n t e é
m e n o s p e r m e á v e l a l í q u i d o s e g a s e s e m a i s r e s i s t e n t e a o a t a q u e de f u n g o s
a p o d r e c e d o r e s e de insetos.
Dióxido de
carbono
Oxigênio
Luz solar
A seiva elaborada
desce pelo floema
(camada interna
da casca)
A seiva bruta sobe
das raízes às folhas
alburmo
periférica
lenho)
Cerne
Água do
F i g u r a 8 - Fisiologia da árvore
Fonte: FRANCO (1938)
3.1.2 0 pfnus na silvicultura brasileira
A s e s p é c i e s de pínus no Brasil v ê m s e n d o i n t r o d u z i d a s há mais de u m século por
i m i g r a n t e s e u r o p e u s para f i n s o r n a m e n t a i s e para a p r o d u ç ã o de madeira.
O Pínus canariensis c o n s t a c o m o s e n d o o p r i m e i r o a ser i n t r o d u z i d o no País, por
volta de 1880, p r o v e n i e n t e d a s Ilhas Canárias, e foi p l a n t a d o no Rio G r a n d e do Sul, de
a c o r d o c o m S h i m i s u (2005).
O s e n s a i o s de c a r a c t e r i z a ç ã o , todavia, t i v e r a m seu início e m 1948 r o S e r v i ç o
F l o r e s t a l do E s t a d o de S ã o Paulo, c o m as e s p é c i e s a m e r i c a n a s c o n h e c i d a s c o m o
" p i n h e i r o a m a r e l o " , que i n c l u e m Pinus elliottii, P taeda e P. palutris.
O u t r a s e s p é c i e s p r o v e n i e n t e s do México, da A m é r i c a C e n t r a l e da Á s a t a m b é m
f o r a m t e s t a d a s .
O Pinus taeda foi o principal d e s t a q u e nos p l a n t i o s na região do planalto do Sul e
S u d e s t e do Brasil. É u m a espécie de a m p l a distribuição g e o g r á f i c a no Leste e no S u d e s t e
d o s Estados U n i d o s .
A p e s a r do seu rápido c r e s c i m e n t o inicial, a p r e s e n t a o f u s t e de m á q u a l i d a d e
devido à s u a f o r m a t o r t u o s a e ao g r a n d e n ú m e r o de b i f u r c a ç õ e s e de r a m o s grosseiros.
V á r i a s c a r a c t e r í s t i c a s do Pinus taeda que t ê m reflexo direto no valor e c o n ô m i c o
da m a d e i r a e s t ã o sob c o n t r o l e g e n é t i c o m o d e r a d o a alto e p o d e m ser m e l h o r a d a s c o m a
s e l e ç ã o de m a t r i z e s e r e p r o d u ç ã o c o n t r o l a d a entre elas. A s s i m , m e d i a n t e t r a b a l h o s
b á s i c o s de s e l e ç ã o c r i t e r i o s a e c r u z a m e n t o s c o n t r o l a d o s , c o n s e g u i u - s e a l t e r a r as
c a r a c t e r í s t i c a s das árvores, a u m e n t a n d o o valor das f l o r e s t a s de P. taeda. No Brasil e
e m o u t r o s países, o uso de s e m e n t e g e n e t i c a m e n t e m e l h o r a d a a u m e n t o u a produtividade
de m a d e i r a e m e l h o r o u a q u a l i d a d e do fuste. C o m m a n e j o adequado, p o d e m - s e f o r m a r
p o v o a m e n t o s de alta qualidade, c o m árvores de f u s t e reto, baixa i n c i d ê n c i a de d e f e i t o s
e r a m o s finos.
A m a d e i r a de Pinus taeda é utilizada para p r o c e s s a m e n t o m e c â n i c o ne p r o d u ç ã o
de peças serradas para estruturas, c o n f e c ç ã o de móveis, embalagens, molduras e c h a p a s
de d i v e r s o s tipos. Para e s s e s usos, a q u a l i d a d e da m a t é r i a - p r i m a a u m e n t a à m e d i d a que
a u m e n t a a d e n s i d a d e da madeira, d e n t r o dos l i m i t e s n o r m a i s da espécie. N o entanto, na
p r o d u ç ã o de c e l u l o s e de f i b r a longa pelos p r o c e s s o s m e c â n i c o s e s e m i m e c â n i c o s , a
m a d e i r a juvenil d e s s a espécie, de baixa densidade, é m u i t a s vezes preferida.
O Pinus elliottii se d e s t a c o u c o m o e s p é c i e viável e m p l a n t a ç õ e s c o m e r c i a i s para
p r o d u ç ã o de m a d e i r a e r e s i n a n o B r a s i l . A r e g i ã o e c o l ó g i c a i d e a l p a r a o s e u
d e s e n v o l v i m e n t o coincide, e m g r a n d e parte, c o m a de P taeda. Porém, por ser de a m b i e n t e
c o m c a r a c t e r í s t i c a s m a i s p r ó x i m a s ao tropical, ele perde em c r e s c i m e n t o para P. taeda
nas partes m a i s frias do planalto sulino. Por o u t r o lado, pode ser p l a n t a d o c o m g r a n d e
s u c e s s o e m a m b i e n t e s c a r a c t e r í s t i c o s de C e r r a d o das R e g i õ e s Sul e Sudeste, b e m c o m o
na planície costeira.
Ensaios de c a m p o t ê m indicado baixa ou n e n h u m a variação e m p r o d u t i v i d a d e
ligada ao e f e i t o da p r o c e d ê n c i a de s e m e n t e s . A s s i m , a maior parte da variação n e s s a
c a r a c t e r í s t i c a e s t á r e s t r i t a às c o n d i ç õ e s i n d i v i d u a i s ( d e á r v o r e para árvore). Isso
s i m p l i f i c a m u i t o os t r a b a l h o s de m e l h o r a m e n t o genético, u m a vez que se pode c o n t a r
c o m u m a e x t e n s a população, base para a s e l e ç ã o individual.
A m a d e i r a juvenil de Pinus elliottii a p r e s e n t a m u i t a s c a r a c t e r í s t i c a s indesejáveis
para a p r o d u ç ã o de peças s ó l i d a s e s u a p r e s e n ç a é inevitável nas toras, pois é a m a d e i r a
f o r m a d a i n i c i a l m e n t e nos anéis de c r e s c i m e n t o m a i s p r ó x i m o s à medula. N o entanto, a
d e n s i d a d e não é a única c a r a c t e r í s t i c a ligada à p o u c a idade da madeira. A s c a r a c t e -
r í s t i c a s d o s t r a q u e í d e o s ( " f i b r a s " ) t a m b é m se a l t e r a m na macieira a d u l t a , e m relação à
j u v e n i l . T r a b a l h o s d e m e l h o r a m e n t o g e n é t i c o t ê m i n d i c a d o a p o s s i b i l i d a d e de se a u m e n t a r
a d e n s i d a d e d a m a d e i r a j u v e n i l m e d i a n t e s e l e ç ã o de m a t r i z e s . N o e n t a n t o , m e s m o q u e
se c o n s i g a a u m e n t a r a d e n s i d a d e da m a d e i r a c o m o m e l h o r a m e n t o g e n é t i c o , a s u a
q u a l i d a d e física e m e c â n i c a n ã o c h e g a a se e q u i p a r a r às q u a l i d a d e s da m a d e i r a adulta.
D e u m a f o r m a geral, o i n c r e m e n t o v o l u m é t r i c o d e P. elliottii c o s t u m a ser m e n o r que o de
P taeda. P o r é m , ele i n i c i a a p r o d u ç ã o d e macieira a d u l t a a p a r t i r d o s c i n c o a s e i s anos de
idade, e m c o n t r a s t e c o m 12 a 15 a n o s e m P. taeda. E s s e p o d e ser u m d i f e r e n c i a l m u i t o
i m p o r t a n t e na e s c o l h a da e s p é c i e para p r o d u ç ã o de m a d e i r a d e s t i n a d a a o p r o c e s s a m e n t o
m e c â n i c o . I s s o s i g n i f i c a que, e m t o r a s da m e s m a idade, a de P. elliottii c o n t é m m e n o r
p r o p o r ç ã o de m a d e i r a j u v e n i l e, p o r t a n t o , s e r á d e m e l h o r q u a l i d a d e f í s i c a e m e c â n i c a d o
q u e a t o r a de P. taeda.
E m b o r a o P. elliottii s e j a a m p l a m e n t e u t i l i z a d o na f a b r i c a ç ã o d e c e l u l o s e e
p a p e l n o s E s t a d o s U n i d o s , o m e s m o n ã o o c o r r e no B r a s i l . I s s o se d e v e ao c u s t o n o
p r o c e s s o i n d u s t r i a l , p o r c a u s a d o a l t o t e o r de r e s i n a n a m a d e i r a . P o r t a n t o , o u s o de
P. elliottii, no B r a s i l , se l i m i t a à p r o d u ç ã o de m a d e i r a p a r a p r o c e s s a m e n t o m e c â n i c o
e e x t r a ç ã o d e r e s i n a .
O Pinus patula é u m a e s p é c i e de o r i g e m m e x i c a n a de g r a n d e valor c o m o p r o d u t o r a
de m a d e i r a de a l t a r e s i s t ê n c i a e q u a l i d a d e para p r o c e s s a m e n t o m e c â n i c o , e de a l t o
r e n d i m e n t o e m celulose. U m a das características m a r c a n t e s e úteis para a sua identificação
é o f o r m a t o d a s acículas, q u e s ã o f i n a s e t e n r a s , d i s p o s t a s de f o r m a p e n d e n t e . Ela é
c u l t i v a d a c o m s u c e s s o e m v á r i o s p a í s e s a n d i n o s e na Á f r i c a . N o Brasil, s e u p l a n t i o
c o m e r c i a l é restrito aos p o n t o s m a i s altos do sul de M i n a s G e r a i s e no planalto catarinense,
e m a l t i t u d e s m a i o r e s q u e 1.000 m. Q u a n d o p l a n t a d a e m baixas a l t i t u d e s , a P. patula t e n d e a
produzir á r v o r e s de e s t a t u r a m é d i a a baixa, c o m r a m o s n u m e r o s o s e m a i s g r o s s o s que o
normal. A l é m disso, n e s s e s a m b i e n t e s d e s f a v o r á v e i s ao seu c r e s c i m e n t o n o r m a l ela torna-
se a l t a m e n t e v u l n e r á v e l ao a t a q u e d e i n s e t o s d e s f o l h a d o r e s . C o m o m e l h o r a m e n t o
g e n é t i c o , já se t e m c o n s e g u i d o d e s e n v o l v e r á r v o r e s de boa f o r m a de f u s t e e r a m o s m a i s
f i n o s q u e na g e r a ç ã o anterior. D a d a a a m p l i t u d e de v a r i a ç ã o q u e se observa, m e s m o entre
as árvores r e s u l t a n t e s de u m a g e r a ç ã o de s e l e ç ã o , p o d e - s e deduzir q u e há m u i t o t r a b a l h o
de m e l h o r a m e n t o a ser feito, b a s i c a m e n t e s e l e ç ã o c r i t e r i o s a e r e p r o d u ç ã o controlada,
c o m r e s u l t a d o s p r o m i s s o r e s para as p r ó x i m a s r o t a ç õ e s . Em c o n d i ç õ e s f a v o r á v e i s ao seu
d e s e n v o l v i m e n t o , o P. patula a p r e s e n t a c r e s c i m e n t o e m a l t u r a m a i o r do q u e o P. elliottii o u
P. taeda, t r a b a l h o d e m e l h o r a m e n t o a ser f e i t o b a s i c a m e n t e c o m s e l e ç ã o c r i t e r i o s a e
r e p r o d u ç ã o c o n t r o l a d a , c o m r e s u l t a d o s p r o m i s s o r e s p a r a as p r ó x i m a s r o t a ç õ e s . E m
c o n d i ç õ e s f a v o r á v e i s a o s e u d e s e n v o l v i m e n t o , P. patulci a p r e s e n t a c r e s c i m e n t o e m a l t u r a
m a i o r do que P. elliottii o u P. taeda.
O Pinus caribaea é u m a e s p é c i e q u e a b r a n g e t r ê s v a r i e d a d e s n a t u r a i s : caribaea,
b a h a m e n s i s e h o n d u r e n s i s . A v a r i e d a d e h o n d u r e n s i s e s t á e n t r e o s P i n u s t r o p i c a i s m a i s
p l a n t a d o s n o m u n d o . I s s o p o d e t e r r e l a ç ã o c o m a g r a n d e a m p l i t u d e de c o n d i ç õ e s
a m b i e n t a i s n a s s u a s o r i g e n s , na A m é r i c a C e n t r a l . S u a d i s t r i b u i ç ã o n a t u r a l a b r a n g e
a l t i t u d e s d e s d e o nível d o mar até 1.000 m, q u e propicia a g e r a ç ã o de v a r i a b i l i d a d e genética
ligada à a d a p t a ç ã o a v a r i a d a s c o n d i ç õ e s e c o l ó g i c a s . Entre as v a r i a ç õ e s g e o g r á f i c a s m a i s
i m p o r t a n t e s e s t ã o as p r o c e d ê n c i a s l i t o r â n e a s e as d a s m o n t a n h a s , no interior do
c o n t i n e n t e . A s l i t o r â n e a s l o c a l i z a m - s e e m áreas c a s t i g a d a s a n u a l m e n t e por f u r a c õ e s e
t e m p e s t a d e s tropicais. A s s i m , o m a t e r i a l g e n é t i c o s e l e c i o n a d o n a t u r a l m e n t e ao longo
de milênios nesse a m b i e n t e haveria que apresentar maior resistência aos ventos e m e n o r
p r o p e n s ã o à q u e b r a de f u s t e do que os p r o c e d e n t e s do interior do continente. Essas
d i f e r e n ç a s f i c a r a m e v i d e n t e s nos e x p e r i m e n t o s de c a m p o no S u d e s t e do Brasil, onde,
a p ó s a o c o r r ê n c i a de v e n t a n i a s , s o m e n t e as á r v o r e s d a s p r o c e d ê n c i a s l i t o r â n e a s
p e r m a n e c e r a m ilesas. N o Brasil, esta variedade é plantada e x c l u s i v a m e n t e na região
tropical, visto que não t o l e r a geadas.
Já o Pinus oocarpa está entre as e s p é c i e s de Pinus tropicais m a i s difundidas pelos
t r ó p i c o s . Ela é originária do M é x i c o e da A m é r i c a Central, c o m d i s t r i b u i ç ã o natural mais
extensa no sentido N o r o e s t e - S u d e s t e entre os Pinus da região. O seu habitat varia desde
c l i m a t e m p e r a d o - s e c o , c o m precipitação entre 500 m m e 1.000 m m até subtropical úmido,
c o m p r e c i p i t a ç ã o e m t o r n o de 3.000 m m anuais. O m e l h o r d e s e m p e n h o dessa e s p é c i e é
obtido no planalto, e s p e c i a l m e n t e no Cerrado, dada a sua tolerância à seca. A sua madeira
é m o d e r a d a m e n t e d u r a e resistente, de alta q u a l i d a d e para p r o d u ç ã o de peças s e r r a d a s
para c o n s t r u ç õ e s e c o n f e c ç ã o de chapas. A l é m de madeira, o P. oocarpa t a m b é m produz
r e s i n a e m q u a n t i d a d e viável para e x t r a ç ã o c o m e r c i a l . E s s a e s p é c i e produz m u i t a s
s e m e n t e s , o que f a c i l i t a a expansão d o s seus plantios. Em locais de baixa altitude ou na
planície costeira, a p r e s e n t a c r e s c i m e n t o lento, c o m má f o r m a de fuste, a l é m ds se t o r n a r
suscetível a várias doenças.
3.1.2.1 Evolução do consumo geral de madeira industrial no Brasil
Estatística f l o r e s t a l é d e f i n i d a c o m o "a ciência que t e m por o b j e t i v o a c o l e t a e o
a g r u p a m e n t o m e t ó d i c o de d a d o s c o n c e r n e n t e s à p r o d u ç ã o e ao c o n s u m o de p r o d u t o s
f l o r e s t a i s " .
D a d o s s o b r e á r e a s r e f l o r e s t a d a s , e s t o q u e s e c o n s u m o de m a t é - i a - p r i m a ,
d e s e m p e n h o i n d u s t r i a l , p r o d u t o s e s e u s m e r c a d o s , b e m c o m o d a d o s e c o n ô m i c o s
envolvidos, são u m a excelente fonte de consulta. A d i s p o n i b i l i z a ç ã o d e s s a s i n f o r m a ç õ e s
de f o r m a o r g a n i z a d a p e r m i t e s u b s i d i a r d e c i s õ e s t a n t o de e m p r e e n d e d o r e s c o m o de
ó r g ã o s p ú b l i c o s r e s p o n s á v e i s p e l a c o n s e r v a ç ã o a m b i e n t a l e p e l a s p o l í t i c a s de
d e s e n v o l v i m e n t o e c o n ô m i c o .
I n t e r a t i v a m e n t e , pela c o l a b o r a ç ã o dos u s u á r i o s do a m b i e n t e Brasil, d a d o s e
i n f o r m a ç õ e s s o b r e o s e t o r f l o r e s t a l p a s s a m a ser do alcance de todos.
3.1.2.2 Evolução do consumo geral de madeira de rellorestamento e florestas plantadas no Brasil
R e f e r e - s e à e s t i m a t i v a d e c o n s u m o g e r a l de m a d e i r a d a s i n d ú s t r i a s p a r a
f a b r i c a ç ã o de p r o d u t o s de base florestal: ( s e r r a d o s , portas, janelas, painéis, caixas,
chapas, c o m p e n s a d o s , papel, celulose, p r o d u ç ã o de energia, carvão, etc.).
O s d a d o s da e v o l u ç ã o do c o n s u m o a p r e s e n t a d o s na f i g u r a 9, c o n s i d e r a n d o a
o r i g e m da m a d e i r a , f l o r e s t a s n a t u r a i s e p l a n t a d a s , m o s t r a que, a partir de 1994, os
r e f l o r e s t a m e n t o s s ã o a principal f o n t e de m a t é r i a - p r i m a para a b a s t e c i m e n t o industrial.
Floresta natural x floresta reflorestada
250.000
200.000
E 150.000
3
10
O 100.000
50.000
0
250.000
200.000
E 150.000
3
10
O 100.000
50.000
0
-
1 —
250.000
200.000
E 150.000
3
10
O 100.000
50.000
0
f
r
250.000
200.000
E 150.000
3
10
O 100.000
50.000
0
- - fH
l H
(I r-
1 I
250.000
200.000
E 150.000
3
10
O 100.000
50.000
0 1 3 * 5 I 6 - 1 8 - 9 -
• Ano 1989 1990 1991 1992 1993 1994 1995 1996 1997
• Natural 128.670 107.673 92.615 93.876 85.159 83.179 77.744 72.474 67,228
• Reflorestado 70.661 69.901 77.207 86.217 100,023 106.569 115.358 125,738 137.201
• Total 199.331 177.574 169.822 180.093 185.182 189.748 193.102 198.212 204.425
F i g u r a 9 - Evolução do consumo de madeiras nativas e reflorestadas no Brasil
Fonte: Ambiente Brasil (2005)
3.1.3 Propriedades físicas e mecânicas da madeira
3.1.3.1 Propriedades físicas
A s p r i n c i p a i s c a r a c t e r í s t i c a s f í s i c a s d a m a d e i r a , i m p o r t a n t e s p a r a o
d i m e n s i o n a m e n t o d o c o n t r o l e d e q u a l i d a d e d a s f ô r m a s e p a r a u t i l i z a ç ã o e m c o n s t r u ç ã o
e m geral, são:
- D e n s i d a d e
- U m i d a d e
- R e t r a t i b i l i d a d e
T r a t a - s e d e m a t e r i a l o r t o t r ó p i c o , o u s e j a , q u e t e m c o m p o r t a m e n t o d i f e r e n t e e m
r e l a ç ã o à d i r e ç ã o d a s f i b r a s e a p r e s e n t a o s t r ê s e i x o s p e r p e n d i c u l a r e s e n t r e s i ,
c o n s i d e r a n d o a p o s i ç ã o d a s c a m a d a s d e c r e s c i m e n t o d e n t r o d a p e ç a : o l o n g i t u d i n a l , o
r a d i a l e o t a n g e n c i a l , c o m o m o s t r a m a s f i g u r a s 10 e 11.
Tangencial
Longitudinal
F i g u r a 10 - Eixos principais de uma peça de madeira em relação á direção das fibras
Fonte: C A I U J Ú N O R (2001)
A n é i s de c r e s c i m e n t o
R a i o s
F i g u r a 11 - Planos principais de corte com relação às camadas de crescimento
Fonte: Arqiivo do autor
3.1.3.2 Densidade da madeira
S e g u n d o H e l l m e i s t e r (1982 apud D I A S ; L A H R , 2004), a d e n s i d a d e é a propriedade
física m a i s s i g n i f i c a t i v a para as m a d e i r a s utilizadas na c o n s t r u ç ã o civil. Seu c o n c e i t o
físico m a i s s i m p l e s é a q u a n t i d a d e de m a s s a c o n t i d a e m d e t e r m i n a d o v o l u m e a u m
d e t e r m i n a d o teor de umidade.
S h i m o y a m a e B a r r i c h e l o (1991) a p r e s e n t a m a d e n s i d a d e c o m o u m d o s m a i s
i m p o r t a n t e s p a r â m e t r o s para a v a l i a ç ã o d a s c a r a c t e r í s t i c a s m e c â n i c a s da madeira.
L o n g s d o n (2002) afirma que a densidade da m a d e i r a pode ser c o n s i d e r a d a c o m
qualquer porcentual de umidade, porém a N B R 7190/97 sugere a padronização e m 12%.
S e n d o a densidade aparente a 12% de umidade, esse equilíbrio é atingido nas c o m b i n a ç õ e s
de 20°C de t e m p e r a t u r a e 65% de u m i d a d e relativa do ar.
H e l l m e i s t e r (1983) c o n c l u i u que existe u m a relação linear entre a densidade e a
r e s i s t ê n c i a à c o m p r e s s ã o paralela às fibras, para a e s p é c i e P i n h o do Paraná.
A d e n s i d a d e básica é definida c o m o a relação entre a m a s s a c o m p l e t a m e n t e s e c a
a 0% de u m i d a d e e o v o l u m e s a t u r a d o c o m água.
S e g u n d o D i a s e Lahr (2004), a relação entre a d e n s i d a d e e os d e m a i s p a r â m e t r o s
físicos i n d i c a m u m a j u s t e a d e q u a d o ao m o d e l o de potência, portanto, não linear, c o m as
p r o p r i e d a d e s físicas d a s madeiras.
3.1.3.3 Umidade da madeira
O teor de u m i d a d e a s s u m e papel de importância para a correta utilização industrial
das madeiras, s e n ã o o mais importante, pois o processo de s e c a g e m influi d e c i s i v a m e n t e
nas d i m e n s õ e s finais a s e r e m utilizadas.
A água na m a d e i r a é c o m p o s t a b a s i c a m e n t e e m livre e á g u a de impregnação,
c o n f o r m e d e m o n s t r a d o na f i g u r a 12.
— U m i d a d e da árvore
Ponto de saturação
das fibras
Umidade de equilíbrio
Umidade zero
Figura 12 - Agua livre e água de impregnação na madeira
Fonte: C A I U JÚNIOR <2001)
O teor de u m i d a d e c o r r e s p o n d e n t e ao m í n i m o de água livre e ao m á x i m o de á g u a
de i m p r e g n a ç ã o é d e n o m i n a d o p o n t o de s a t u r a ç ã o d a s f i b r a s . P a r a a s m a d e i r a s
brasileiras, s i t u a - s e e m t o r n o de 25%, s e n d o que até e s s e p e r c e n t u a l p o u c o dano o c o r r e
no material. A partir d e s s e ponto, a p e r d a de u m i d a d e é a c o m p a n h a d a de retração, c o m
as r e s p e c t i v a s r e d u ç õ e s de d i m e n s õ e s e a u m e n t o de resistência.
Em t e r m o s de c á l c u l o e s t r u t u r a l , a N B R 7190/97 e s p e c i f i c a a u m i d a d e de 12% c o m o
r e f e r ê n c i a para e n s a i o s e valores de resistência.
A N B R 7190/97 r e c o m e n d a a c o r r e ç ã o do Fu de r e s i s t ê n c i a e do Eu do m ó d u l o de
e l a s t i c i d a d e para os valores de u m i d a d e de 12%, c o n f o r m e segue:
c c / i 3 (11 - 12)> , .
F i 2 = F
u * < 1 + > (equaçao 1)
F12 = resistência corrigida para umidade 12%
F.... = resistência para umidade U %
U. = teor de umidade
E12 = E (1 + 3 ( l V 1 2 ) ) (equação 2)
100
E12 = Módulo de Elasticidade corrigido para umidade 12%
EUS( = Módulo de Elasticidade para umidade U %
3.1.3.4 A relratibilidade
S e g u n d o Rezende, S a g l i e t t i e G u e r r i n i (1995), a m a d e i r a t e m c o m p o r t a m e n t o
a n i s o t r ó p i c o c o m v a r i a ç õ e s de r e t r a ç ã o nas três d i r e ç õ e s . A f i g u r a 13, m o s t r a u m a
m a d e i r a de Pinus caribaea var hondurensis c o m o i t o a n o s de idade:
12.00
Pinus caribea var hondurensis
12.00
é 10.00
ro
0 8.00-
a>
"8 6.00
-o
4.00
2
® 2.00
01
0.00
é 10.00
ro
0 8.00-
a>
"8 6.00
-o
4.00
2
® 2.00
01
0.00
é 10.00
ro
0 8.00-
a>
"8 6.00
-o
4.00
2
® 2.00
01
0.00
é 10.00
ro
0 8.00-
a>
"8 6.00
-o
4.00
2
® 2.00
01
0.00
é 10.00
ro
0 8.00-
a>
"8 6.00
-o
4.00
2
® 2.00
01
0.00
é 10.00
ro
0 8.00-
a>
"8 6.00
-o
4.00
2
® 2.00
01
0.00
é 10.00
ro
0 8.00-
a>
"8 6.00
-o
4.00
2
® 2.00
01
0.00
Logitudinal Radial Tangencial Volumétrica
F i g u r a 13 - Retratibilidade da madeira de Pinus caribaea var hondurensis
Fonte: Elaborada peto autor
3.1.4 Painéis derivados de madeira
3.1.4.1 Compensados
O s c o m p e n s a d o s d e m a d e i r a p o s s u e m e s t e n o m e p o r a p r e s e n t a r e m , e m f u n ç ã o
d a d i s t r i b u i ç ã o d a s l â m i n a s q u e o s c o m p õ e m , u m a c o m p e n s a ç ã o n a d i s t r i b u i ç ã o d e
t e n s õ e s , q u a n d o s o l i c i t a d o .
N o r m a l m e n t e a s l â m i n a s s ã o a s s e n t a d a s u m a s s o b r e a s o u t r a s e m d i r e ç õ e s
p e r p e n d i c u l a r e s e n t r e si e p o s s u e m q u a s e s e m p r e n ú m e r o í m p a r d e l â m i n a s , q u e s ã o
c o l a d a s e n t r e si c o m a d e s i v o s p r ó p r i o s , c o n f o r m e a n a l i s a d o n e s t e t r a b a l h o .
O p o s i c i o n a m e n t o c r u z a d o d a s l â m i n a s p r o p o r c i o n a a o p a i n e l d e c o m p e n s a d o
u m a e x c e l e n t e r e s i s t ê n c i a m e c â n i c a , t o r n a n d o - o à p r o v a d e m o v i m e n t a ç õ e s d e c o n t r a ç ã o
e e x p a n s ã o .
3.1.4.2 Processo de fabricação
O p r o c e s s o d e f a b r i c a ç ã o t e m i n í c i o na p r e p a r a ç ã o d a t o r a d a q u a l v ã o s e r r e t i r a d a s
a s l â m i n a s , i n i c i a n d o c o m a r e m o ç ã o d a c a s c a , a f i m d e n ã o s e d a n i f i c a r a f a c a d o t o r n o
d e l a m i n a ç ã o .
I n i c i a l m e n t e , a s t o r a s s ã o c o n d i c i o n a d a s e m v a p o r o u e m á g u a q u e n t e p a r a t o r n á -
l a s m a i s m o l e s . O t e m p o n e c e s s á r i o p a r a o a m o l e c i m e n t o v a r i a d e a c o r d o c o m a e s p é c i e
d o m a t e r i a l .
A f o r m a m a i s t r a d i c i o n a l d e o b t e r l â m i n a s é p o r m e i o d o t o r n o r o t a t i v o , c o n f o r m e
m o s t r a a f i g u r a 14, a s e g u i r .
Lâmina - lado frouxo
F i g u r a 14 - Torno rotativo para extração de lâminas
Fonte: WATAI (1988)
A s l â m i n a s p o s s u e m n e c e s s a r i a m e n t e u m a f a c e f i r m e e o u t r a m a i s fraca, s e n d o
que a parte sujeita à pressão c o n t r a a f a c a é a firme. A s n o r m a s i n t e r n a c i o n a i s i n d i c a m
que a f a c e f i r m e é a que deve ficar sujeita ao lixamento.
U m a s e l e ç ã o do c e r n e e do a l b u r n o é realizada no setor de l â m i n a s verdes, pois a
c a m a d a externa (alburno) c o n t é m m a i s u m i d a d e e requer maior t e m p o de s e c a g e m , o
que deverá ser observado.
O p r ó x i m o p a s s o é a s e c a g e m , o n d e o t e o r de u m i d a d e s e r á p r e v i a m e n t e
d e t e r m i n a d o . M o d e r n a m e n t e , a s e c a g e m é f e i t a por m e i o de rolos, o n d e as lâminas são
t r a n s p o r t a d a s até a s e c a g e m final.
A p r e s e n ç a do ar ú m i d o no interior da c â m a r a de s e c a g e m é essencial para se
promover no interior u m a s e c a g e m uniforme, m a n t e n d o os poros da m a d e i r a abertos. O
baixo teor de u m i d a d e na c â m a r a de s e c a g e m pode, m u i t a s vezes, provocar o e f e i t o de
e n c r u a m e n t o ou e n d u r e c i m e n t o da superfície da lâmina e c o n s e q ü e n t e m e n t e p o d e r i a
c a u s a r s é r i o s p r o b l e m a s na o p e r a ç ã o de c o l a g e m . A s l â m i n a s s e c a s r e t i r a d a s da
s e c a d o r a d e v e m ser s e l e c i o n a d a s e e m p i l h a d a s s e p a r a d a m e n t e .
A m o n t a g e m de c o m p e n s a d o s de g r a n d e s d i m e n s õ e s é f e i t a por m e i o da j u n ç ã o
de tiras m a i s estreitas, que são c o l a d a s ou c o s t u r a d a s c o m m á q u i n a s e s p e c i f i c a s para
tal fim. N e s s a f a s e t a m b é m são e l i m i n a d o s d e f e i t o s c o m o n ó s e f u r o s de bicho, que são
s u b s t i t u í d o s por l â m i n a s sadias.
A a p l i c a ç ã o d o s a d e s i v o s pode ser f e i t a de várias maneiras. A s m a i s c o m u n s s ã o
por rolos ou por b o r r i f a m e n t o , c o n f o r m e d e s c r i t o a seguir.
3.1.4.3 Rolos
A m á q u i n a é c o m p o s t a de dois rolos de a ç o revestidos c o m b o r r a c h a ranhurada.
O s a j u s t e s dos rolos são f e i t o s de f o r m a b a s t a n t e criteriosa, e são i m p o r t a n t e s para
u m a d i s t r i b u i ç ã o u n i f o r m e do adesivo.
Existe ainda a p o s s i b i l i d a d e de a p l i c a ç ã o por b o r r i f a m e n t o ou " s p r a y " , o n d e a
linha de p r o d u ç ã o é b e m a u t o m a t i z a d a . O p o s i c i o n a m e n t o do bico do revólver, a pressão
e a v e l o c i d a d e de d e s l o c a m e n t o da l â m i n a são f u n d a m e n t a i s para a a p l i c a ç ã o a d e q u a d a
do adesivo.
O adesivo pode t a m b é m ser a p l i c a d o pelo m é t o d o c o n h e c i d o c o m o " c o r t i n a " , ou
seja, abaixo de u m r e s e r v a t ó r i o são c o l o c a d a s d u a s l â m i n a s de a ç o f o r m a n d o u m a
a b e r t u r a entre elas, pela qual flui o adesivo, f o r m a n d o u m a espécie de cortina.
Em qualquer das m e t o d o l o g i a s utilizadas o fator t e m p o parece ser o principal,
pois o t e m p o de cura d o s a d e s i v o s deve ser r i g o r o s a m e n t e o b s e r v a d o . A n t e s de ser
levado para a prensa quente, e para f a c i l i t a r o seu t r a n s p o r t e , o c o m p e n s a d o passa por
u m a p r é - p r e n s a g e m a frio, que p e r m i t e u m a f o r m a ç ã o c o n s o l i d a d a das lâminas.
A t e m p e r a t u r a de p r e n s a g e m para os c o m p e n s a d o s t r a d i c i o n a i s varia de 100 até
160°C, e m f u n ç ã o do adesivo que foi a p l i c a d o e da pressão de 12 a 15 kg/cm2 . O t e m p o de
p r e n s a g e m varia e m f u n ç ã o da e s p e s s u r a do c o m p e n s a d o .
A p ó s a p r e n s a g e m é f e i t o o e s q u a d r e j a m e n t o , o l i x a m e n t o , r e p a r o s , a
c l a s s i f i c a ç ã o , o a r m a z e n a m e n t o e a expedição.
3.1.4.4 Preparação para a colagem
No p r o c e s s o de f a b r i c a ç ã o dos c o m p e n s a d o s a p r e p a r a ç ã o para a c o l a g e m das
m a d e i r a s m e r e c e d e s t a q u e especial, pois na m a i o r i a d a s vezes os d e f e i t o s a p a r e c e m
p o r q u e o s u b s t r a t o ( m a d e i r a ) foi m a l p r e p a r a d o .
O t e o r de u m i d a d e , c o m o foi d e s c r i t o e m c a p í t u l o r e f e r e n t e a o s a d e s i v o s , é
primordial, pois o seu e x c e s s o p r o m o v e alta p e n e t r a ç ã o do adesivo, influencia a sua
viscosidade, d i m i n u i a superfície de c o n t a t o e prejudica a c o l a g e m final. E a escassez de
u m i d a d e d i f i c u l t a a p e n e t r a ç ã o do adesivo, d i m i n u i n d o a s u a a n c o r a g e m .
A s e c a g e m e o seu c o n d i c i o n a m e n t o são c o n s i d e r a d o s bons q u a n d o seu processo
não propicia o a p a r e c i m e n t o de t e n s õ e s ou e n c r u a m e n t o , evitando e m p e n a m e n t o s e
trincas.
No c a s o de lâminas, as t e n s õ e s internas não são c o n s i d e r a d a s u m p r o b l e m a para
a c o l a g e m , c o m o nas m a d e i r a s serradas. Porém, se a u m i d a d e for m u i t o alta, promoverá
o a p a r e c i m e n t o de bolhas ou bolsas de vapor d u r a n t e a p r e n s a g e m a quente, induzindo
a f a l h a s na c o l a g e m .
A preparação das superfícies é essencial e c o m e ç a c o m a escolha das f e r r a m e n t a s
na u s i n a g e m , que d e v e m ser b e m afiadas e livres de m a r c a s de facas, fibras soltas
d e p r e s s õ e s etc. A u s i n a g e m deve ser f e i t a p o u c o a n t e s da c o l a g e m , para manter as
superfícies livres de c o n t a m i n a ç ã o e das v a r i a ç õ e s de umidade.
B a s i c a m e n t e , a e s t r u t u r a da ligação c o l a d a pode ser r e s u m i d a no e s q u e m a da
f i g u r a 15, abaixo:
Figura 15 - Estrutura da ligação colada
Fonte: WATAI (1558}
S e g u n d o W a t a i (1988), a e s t r u t u r a pode ser r e p r e s e n t a d a c o m o u m a corrente de
cinco elos, c o m o m o s t r a a figura 16, a seguir. Se u m dos elos estiver fraco, todo o processo
e s t a r á prejudicado.
Substrato A Interface Adesivo Interface Substrato B
F i g u r a 16 - Representação de uma estrutura de ligação colada
Fonte: WATAI (1988)
3.1.5 OSB (ORIENTED STRAND BOARD)
O s painéis O S B t i v e r a m o r i g e m nos E s t a d o s U n i d o s e e n t r a r a m no m e r c a d o
m u n d i a l a partir de 1978. A s iniciais s i g n i f i c a m O r i e n t e d S t r a n d Board. Esses painéis
s ã o c o n s i d e r a d o s a s e g u n d a g e r a ç ã o do W a f e r b o a r d , q u e e x i s t e d e s d e 1954 e se
c a r a c t e r i z o u por ter t i r a s m e n o r e s e d i s t r i b u í d a s em t o d a s as direções, d i f e r e n t e m e n t e
do O S B , o n d e as fibras são orientadas. O s países que m a i s u t i l i z a m esse material s ã o o
C a n a d á e os E s t a d o s Unidos, c o m g r a n d e d e s t a q u e para a c o n s t r u ç ã o civil, devido às
s u a s c a r a c t e r í s t i c a s físicas e mecânicas. S e g u n d o C i c h i n e l i (2005), n e s s e s países e s s a s
c h a p a s c o n c o r r e r a m f o r t e m e n t e c o m as c h a p a s de c o m p e n s a d o e m larga e s c a l a e
a t u a l m e n t e t o d o s os c ó d i g o s de e d i f i c a ç õ e s c a n a d e n s e s e a m e r i c a n o s as r e c o n h e c e m e
as e q u i p a r a m a o s c o m p e n s a d o s . N o B r a s i l , e s s e s p a i n é i s s ó c o m e ç a r a m a s e r
c o m e r c i a l i z a d o s a partir de 2002. U m painel de O S B é c o m p o s t o por três a cinco c a m a d a s
c r u z a d a s de t i r a s ou l a s c a s de m a d e i r a o r i e n t a d a s , e m geral de Pínus, s e g u i n d o o
princípio do c o m p e n s a d o , no qual as lâminas são d i s p o s t a s p e r p e n d i c u l a r m e n t e e as
t i r a s são s e m p r e f o r m a d a s na direção l o n g i t u d i n a l d a s fibras.
A evolução da utilização d e s s e tipo de c h a p a s deve-se a alguns f a t o r e s principais:
1) O m e l h o r a p r o v e i t a m e n t o das t o r a s de madeira, pois no c a s o do O S B s ã o
a p r o v e i t a d o s 96% da t o r a c o n t r a 56% do c o m p e n s a d o .
2) U t i l i z a ç ã o de t o r a s m a i s finas, ou seja, c o m m e n o r e s idades, de s e i s a n o s para
o O S B c o n t r a 14 anos para os c o m p e n s a d o s .
3) M a i o r p r o d u t i v i d a d e i n d u s t r i a l c o m p r o c e s s o de f a b r i c a ç ã o t o t a l m e n t e
a u t o m a t i z a d o e de g r a n d e escala. No Brasil, e m três turnos, c o m 24 p e s s o a s , c o n s e g u e -
se produzir 350.000 m3 /ano. Por o u t r o lado, u m a fábrica de c o m p e n s a d o s necessita de
200 pessoas para fabricar 80.000 m3 /ano, ou seja, para a m e s m a p r o d u ç ã o seria necessária
a c o n t r a t a ç ã o de 875 pessoas.
A s propriedades m e c â n i c a s a s s e m e l h a m - s e às do c o m p e n s a d o , c o n f o r m e se pode
d e m o n s t r a r e m e n s a i o s f e i t o s e m l a b o r a t ó r i o n e s t e trabalho, c o n f i r m a n d o a sua total
v i a b i l i d a d e para utilização e m f ô r m a s para concreto.
O s principais u s o s do O S B são:
Forro e m e s t r u t u r a s de c o b e r t u r a s de telhado, paletes, paredes, pisos, mobiliário,
f ô r m a s para c o n c r e t o ( f i g u r a 17), t a p u m e s , a l m a s para viga I, e t o d o s os s u b p r o d u t o s
d e s s a s utilizações.
Figura 17 - Painéis de OSB utilizados em fôrmas
Fonte: Portal OSB (2005)
A t e n d ê n c i a de s u b s t i t u i ç ã o d o s c o m p e n s a d o s p e l a s p l a c a s O S B pode ser
d e m o n s t r a d a pela c a p a c i d a d e de p r o d u ç ã o i n s t a l a d a m u n d i a l m e n t e , c o n f o r m e m o s t r a a
f i g u r a 18, a seguir.
30
25
20
15
10
5
0
Figura 18 - Capacidade de produção instalada (milhões de m1
) no Canadá e USA
Fonte: Portal OSB (2005)
Capacidade de produção instalada (milhões m3
)
—
90 91 92 93 94 95 96 97 98 99 00 01 02 03 04 05 06
Anos
3.1.5.1 Processo de fabricação
d e s c a s c a d o r
d e s c a r r e g a m e n t o T a n q u e e e s c a d a
misturador
umidecedor formador
de tiras
s e c a d o r
formador
de camadas transporte
cortador
Processo de Fabricação do OSB (genérico)
Figura 19 - Processo de fabricação do OSB (genérico)
Fonte: Portal OSB (2005)
3.1.6 Adesivos
O p r i n c í p i o da a d e s ã o p o d e ser r e s u m i d o da s e g u i n t e f o r m a : d o i s c o r p o s
e l e t r i c a m e n t e n e u t r o s p o d e m s e m p r e aderir entre si, d e s d e que a d i s t â n c i a entre eles
s e j a m e n o r do q u e u m m i l i o n é s i m o de m i l í m e t r o . Na prática, p o r é m , e m f u n ç ã o da
rugosidade, isso é q u a s e s e m p r e impossível.
Essa a f i r m a ç ã o p o d e ser verificada por u m e x p e r i m e n t o s i m p l e s : t o m a m - s e , por
exemplo, duas placas m e t á l i c a s ou de vidro e u m p e d a ç o de u m a película de polietileno.
Inicialmente, veritica-se que m e s m o o m e l h o r adesivo existente no m e r c a d o não p e r m i t e
colar o polietileno ao m e t a l ou ao vidro. Mas, ao se c o l o c a r o f i l m e plástico e n t r e as
c h a p a s de v i d r o ou de m e t a l e se fixar o s i s t e m a c o m g r a m p o s , s u b m e t e n d o - o ao
a q u e c i m e n t o até o a m o l e c i m e n t o do plástico, verifica-se que a p ó s o r e s f r i a m e n t o ocorre
u m a adesão r e s i s t e n t e a e s f o r ç o s m e c â n i c o s .
Q u a s e t o d o s os a d e s i v o s hoje e m p r e g a d o s são s u b s t â n c i a s m a c r o m o l e c u l a r e s ,
isto é, f o r m a d a s por m o l é c u l a s g i g a n t e s e d o t a d a s de p r o p r i e d a d e s ácidas, básicas ou
anfóteras, c o n f o r m e sua c o m p o s i ç ã o química. U m adesivo ácido liga-se m a i s f o r t e m e n t e
a u m a superfície básica, podendo, portanto, ser utilizado para a o b t e n ç ã o de u m a ligação
de alta resistência.
D e v e - s e t a m b é m levar e m c o n s i d e r a ç ã o as p r o p r i e d a d e s m e c â n i c a s do próprio
adesivo, que u m a vez c u r a d o ou p o l i m e r i z a d o deve ter suas p r o p r i e d a d e s m e c â n i c a s
s i m i l a r e s às d o s s u b s t r a t o s . Existem c a s o s e m que s ó l i d o s flexíveis são c o l a d o s c o m
u m a d e s i v o q u e f i c a d u r o e q u e b r a d i ç o q u a n d o s o l i d i f i c a d o . Q u a n d o e s s a j u n t a é
s u b m e t i d a a e s f o r ç o s de f lexão, a rigidez do a d e s i v o poderá t o r n á - l o incapaz de absorver
as t e n s õ e s a que ele estará s u j e i t o e, c o n s e q ü e n t e m e n t e , ele se r o m p e r á .
3.1.6.1 Classificação dos adesivos
O s a d e s i v o s p o d e m ser c l a s s i f i c a d o s de três m o d o s principais:
1) o r i g e m dos c o m p o n e n t e s p r i m á r i o s ;
2) t e m p e r a t u r a de cura;
3) r e s i s t ê n c i a à umidade.
Classificação por origem
O s adesivos p o d e m ter o r i g e m animal, de amido, caseína e de a l b u m i n a de proteína
vegetal.
O g r u p o s i n t é t i c o inclui os a d e s i v o s de r e s i n a s c o m o uréia, resorcinol, fenol,
m e l a m i n a , polivinil.
Classificação por temperatura de cura
C o m relação à t e m p e r a t u r a de cura, os a d e s i v o s p o d e m ser c l a s s i f i c a d o s em:
1) alta t e m p e r a t u r a , a q u e l e s cuja t e m p e r a t u r a de c u r a é maior que 90°C;
2) média temperatura, aqueles cuja temperatura de cura situa-se entre 30°C e 90°C;
3) baixa t e m p e r a t u r a , a q u e l e s c u j a t e m p e r a t u r a de c u r a vai até 30°C.
Esta c l a s s i f i c a ç ã o é c o n s i d e r a d a a m a i s s i g n i f i c a t i v a do ponto de vista das reais
u t i l i z a ç õ e s no m e r c a d o de m a d e i r a s e se divide b a s i c a m e n t e e m três categorias: à prova
de água, r e s i s t e n t e à u m i d a d e e não r e s i s t e n t e à u m i d a d e .
3.1.6.2 Principais adesivos para fabricação de chapas de madeira para fôrmas de concreto
Adesivos uréia-formaldeído
E s s e s a d e s i v o s p o d e m ser c u r a d o s à t e m p e r a t u r a a m b i e n t e de 20°C, s ã o
e n c o n t r a d o s e m f o r m a de pó ou líquido e p o d e m ser u s a d o s c o m ou s e m i n c o r p o r a ç ã o
de e x t e n s o r e s ( s u b s t â n c i a s a d i c i o n a d a s ao a d e s i v o para f a c i l i t a r o e s p a l h a m e n t o ) ,
c a t a l i s a d o r e s ou c a r g a s i n e r t e s . Eles t a m b é m p o d e m ser c u r a d o s e m p r e n s a s a
t e m p e r a t u r a s m a i s altas, de 100°C até 130°C, ou ainda c o m f o r m u l a ç õ e s especiais, por
m e i o de alta f r e q ü ê n c i a ou o u t r a s f o r m u l a ç õ e s específicas.
O s a d e s i v o s à b a s e de uréia, q u a n d o i s e n t o s de e x t e n s o r e s , p o s s u e m b o a
resistência à água e a u m i d a d e s r e l a t i v a m e n t e altas, p o r é m são sensíveis a t e m p e r a t u r a s
a c i m a de 65°C. Portanto, não são r e c o m e n d a d o s para u t i l i z a ç ã o e m exteriores, c o m o é
o c a s o das f ô r m a s de concreto.
Adesivos fenol-formaldeído
O s a d e s i v o s à base de resina f e n o l - f o r m a l d e í d o são f o r n e c i d o s e m f o r m a de pó,
para s e r e m m i s t u r a d o s c o m á g u a ou o u t r o s s o l v e n t e s , e t a m b é m estão disponíveis e m
f o r m a de película, para facilitar as o p e r a ç õ e s de m i s t u r a e e s p a l h a m e n t o .
N a f o r m a líquida, s ã o n o r m a l m e n t e a v e r m e l h a d o s e e s c u r o s e para a c u r a
n e c e s s i t a m de t e m p e r a t u r a elevada, igual ou superior a 140°C, m a s t a m b é m e x i s t e m
f o r m u l a ç õ e s e s p e c i a i s para a p l i c a ç õ e s específicas, capazes de criar c o n d i ç õ e s de c u r a
a u m a t e m p e r a t u r a ao redor de 23°C.
O s adesivos f e n o l - f o r m a l d e í d o são os m a i s u s a d o s na c o l a g e m de c o m p e n s a d o s
u t i l i z a d o s em f ô r m a s de c o n c r e t o para a c o n s t r u ç ã o civil. S e u t e m p o de e s t o c a g e m é de
6 a 12 meses, e alguns t i p o s s a o a l t a m e n t e Indicados para c l i m a s tropicais.
O principal e m p r e g o de adesivos à base de resinas f e n ó l i c a s refere-se à p r o d u ç ã o
de c o m p e n s a d o s à prova d'água, i n c l u i n d o quilha ou c a s c o de navios e outros p r o d u t o s
para f i n s náuticos. Esses a d e s i v o s são t a m b é m u s a d o s c o m f a r i n h a de casca de nozes
ou o u t r o m a t e r i a l inerte c o m o e n c h i m e n t o , m a s para j u n t a s c o l a d a s de alta d u r a b i l i d a d e
esse tipo de m a t e r i a l ( e n c h i m e n t o ) deve ser retirado da f o r m u l a ç ã o .
R e c e n t e m e n t e , q u a n t i d a d e s c o n s i d e r á v e i s de c o m p e n s a d o s de coníferas de uso
i n t e r i o r e s t ã o s e n d o f a b r i c a d a s c o m r e s i n a s f e n ó l i c a s c o m a d i ç ã o de q u a n t i d a d e s
e x c e p c i o n a i s de extensores e m a t e r i a i s de e n c h i m e n t o , c o m o : f a r i n h a de c a s c a de nozes,
pó de serra de madeira, pó de s a n g u e a n i m a l solúvel, etc. Esses a d e s i v o s f e n ó l i c o s t ê m
s u b s t i t u í d o c o l a s c o n v e n c i o n a i s à b a s e de a m i d o , por várias d é c a d a s u s a d a s para
c o m p e n s a d o s interiores.
A s f o r m u l a ç õ e s de adesivos f e n ó l i c o s p o d e m ser diversificadas, d e n t r o de certos
l i m i t e s , para c a d a p r o c e s s o de c o l a g e m e t i p o de p r o d u t o a ser o b t i d o . O ciclo de
p r e n s a g e m a q u e n t e pode ser c o n t r o l a d o , no m í n i m o e m parte, pela própria q u a n t i d a d e
e t i p o de c a t a l i s a d o r e pelo p r o c e s s o e m p r e g a d o na o b t e n ç ã o da resina.
3.1.6.3 Preparação da superfície - efeito da umidade da madeira sobre a adesão
A u m i d a d e da m a d e i r a é a responsável pela maior ou m e n o r fluidez do adesivo e
a s u a d i s t r i b u i ç ã o u n i f o r m e sobre a superfície.
O fluxo, a t r a n s f e r ê n c i a e a p e n e t r a ç ã o do adesivo dependem, portanto, da umidade
da m a d e i r a , a l é m da q u a n t i d a d e de cola, t e m p o de m o n t a g e m , e s p é c i e de madeira,
t e m p e r a t u r a e pressão.
Q u a n d o há p o u c a u m i d a d e , o fluxo pode não ser s u f i c i e n t e para a t r a n s f e r ê n c i a
do a d e s i v o e a p e n e t r a ç ã o d e l e será insuficiente. O e x c e s s o de umidade, por sua vez,
a c a r r e t a o a b a i x a m e n t o da v i s c o s i d a d e da cola, o c a s i o n a n d o e x c e s s i v a p e n e t r a ç ã o do
adesivo nos poros. N e s s e caso, a q u a n t i d a d e do adesivo será i n s u f i c i e n t e para f o r m a r
u m f i l m e i n i n t e r r u p t o e a ligação ficará fraca.
Para se d e t e r m i n a r a u m i d a d e c o r r e t a da madeira, deve-se c o n h e c e r a q u a n t i d a d e
do s o l v e n t e (água) d i s s o l v i d a na cola e a q u a n t i d a d e de cola a ser aplicada.
Para o b t e r - s e u m a c o l a g e m e f i c i e n t e , é f u n d a m e n t a l q u e o a d e s i v o t e n h a a
p r o p r i e d a d e de f l u i r u n i f o r m e m e n t e s o b r e a superfície, de m o d o a a s s e g u r a r a sua
t r a n s f e r ê n c i a d e u m a s u p e r f í c i e à o u t r a , a s u a p e n e t r a ç ã o na m a d e i r a e o s e u
e n d u r e c i m e n t o .
E s s e s p r o c e s s o s de fluxo, t r a n s f e r ê n c i a e p e n e t r a ç ã o do a d e s i v o d e p e n d e m
e s s e n c i a l m e n t e da u m i d a d e da m a d e i r a , a l é m de o u t r o s f a t o r e s c o m o v i s c o s i d a d e ,
q u a n t i d a d e de cola, t e m p o de m o n t a g e m , e s p é c i e de madeira, t e m p e r a t u r a e pressão.
3.1.6.4 Requisitos de umidade recomendados para vários tipos de adesivos
A s f o r m u l a ç õ e s que se s e g u e m são i n d i c a d a s pelos f a b r i c a n t e s de adesivos.
Porém, dada a g r a n d e variação de p r o d u t o s e m a r c a s disponíveis no m e r c a d o , sugere-se
que o f a b r i c a n t e seja c o n s u l t a d o a n t e s de sua aplicação.
D e p e n d e n d o do c a t a l i s a d o r ou do e n d u r e c e d o r usado, e s s e s a d e s i v o s p o d e m ser
de cura à t e m p e r a t u r a a m b i e n t e ou de cura a alta t e m p e r a t u r a . A s resinas de uréia de
c u r a a a l t a t e m p e r a t u r a s ã o u s a d a s q u a s e q u e e x c l u s i v a m e n t e na m a n u f a t u r a de
c o m p e n s a d o s de uso interior. R e c o m e n d a - s e que o teor da u m i d a d e das lâminas e s t e j a
e n t r e 6 % e 8%. Para c o m p e n s a d o s c o m a l m a de m a d e i r a sólida, é s a t i s f a t ó r i a u m a
u m i d a d e de 5% a 7%.
Adesivos de resorcinol e resorcinol-fenol-formaldeído
Por c a u s a de s u a e x c e l e n t e durabilidade, e s s e s a d e s i v o s são u s a d o s c o m o c o l a s
de a s s e n t a m e n t o nas i n d ú s t r i a s navais e de l a m i n a d o s de madeira. Eles são de cura à
t e m p e r a t u r a a m b i e n t e , m a s e m a l g u n s c a s o s u t i l i z a m - s e t e m p e r a t u r a s até 90°C. O s
requisitos de u m i d a d e da m a d e i r a não são críticos, m a s devem ser c o n t r o l a d o s de acordo
c o m as c o n d i ç õ e s de uso às q u a i s o p r o d u t o será exposto. A u m i d a d e da m a d e i r a deve
estar e n t r e 6% e 12%. Q u a n d o c o m p o n e n t e s e s p e s s o s estão s e n d o colados, é i m p o r t a n t e
evitar v a r i a ç õ e s de u m i d a d e entre os vários c o m p o n e n t e s .
Adesivos fenol-formaldeído
Existem dois t i p o s principais: cura à t e m p e r a t u r a a m b i e n t e e c u r a a quente. O s
primeiros, c a t a l i s a d o s por ácidos, são u s a d o s p r i n c i p a l m e n t e em a s s e n t a m e n t o s . A s s i m
c o m o para os a d e s i v o s resorcinol e r e s o r c i n o l - f e n o l - f o r m a l d e í d o , o teor de u m i d a d e não
parece ser u m f a t o r crítico. S u g e r e - s e que o m e s m o seja m a n t i d o entre 6 % e 12%
O s a d e s i v o s f e n ó l i c o s d e c u r a a a l t a t e m p e r a t u r a s ã o u s a d o s c u a s e q u e
e x c l u s i v a m e n t e na m a n u f a t u r a de c o m p e n s a d o s de uso exterior. Q u a n d o se usa o t i p o
c o n v e n c i o n a l de resina f e n ó l i c a ( e m pó ou líquido), a u m i d a d e d a s lâminas de m a d e i r a
de alta d e n s i d a d e deve se situar entre 4% e 7%, e n q u a n t o as de baixa d e n s i d a d e deve
ficar entre 3% e 5%. Q u a n d o a resina f e n ó l i c a é usada na f o r m a de película (Tego filme),
a u m i d a d e d a s l â m i n a s que f o r m a m a f a c e e o f u n d o deve estar c o m p r e e n d i d a e n t r e 5% e
6%, c o m os interiores ( " c r o s s b a n d s " ) entre 8 % e 12% nos painéis c o m lâminas de f a c e
d e s e n h a d a s . N o s painéis c o n v e n c i o n a i s , o intervalo da u m i d a d e para t o d a s as l â m i n a s
está na faixa de 5% a 10%.
3.1.6.5 Para colagem
Testes comparativos de laboratório d e m o n s t r a m que a superfície de madeira para
c o l a g e m deve ser lisa, bem plainada, isenta de irregularidades, preparada c o m ferramentas
adequadas e devidamente afiadas, a f i m de se obter juntas resistentes. A superfície para
colagem não deve ser intencionalmente áspera, nem preparada c o m ferramentas denteadas
ou lixas grossas, c o m base na falsa crença de que superfícies rugosas são melhores. Estudos
P r e f e r e n c i a l m e n t e , o preparo deve ser feito p o u c o a n t e s da o p e r a ç ã o de colagem,
para que as superfícies se m a n t e n h a m l i m p a s e s e m as d i s t o r ç õ e s o c a s i o n a d a s pela
v a r i a ç ã o de umidade.
Para se o b t e r j u n t a s r e s i s t e n t e s , as p e ç a s de m a d e i r a d e v e m ter e s p e s s u r a
uniforme, para p r o m o v e r d i s t r i b u i ç ã o regular da pressão d u r a n t e a c o l a g e m .
3.1.7 Conectores
3.1.7.1 Ligações com pregos
A s ligações c o m p r e g o s são, s e m m a r g e m de dúvida, as m a i s usuais no caso de
f ô r m a s para concreto, s e n d o rara a n e c e s s i d a d e do uso de o u t r o s t i p o s de conectores.
O s pregos são f a b r i c a d o s c o m a r a m e de a ç o - d o c e , c o m t a m a n h o s variados. A s
bitolas c o m e r c i a i s antigas, porém, a i n d a s ã o m u i t o u s a d a s no Brasil e i d e n t i f i c a m os
pregos por dois n ú m e r o s . O p r i m e i r o r e p r e s e n t a o d i â m e t r o e m fieira francesa, ou seja,
o d i â m e t r o do a r a m e que o r i g i n o u o prego, e o s e g u n d o m e d e o c o m p r i m e n t o dele e m
linhas p o r t u g u e s a s .
PFEIL, W. e PFEIL, M. (2003) a p r e s e n t a m u m a t a b e l a c o m as bitolas m é t r i c a s e m
q u e o p r i m e i r o n ú m e r o r e p r e s e n t a o c o m p r i m e n t o e m m i l í m e t r o s , e o s e g u n d o , e m
d é c i m o s de milímetro, r e p r e s e n t a o d i â m e t r o (veja t a b e l a 3).
Tabela 3 - Dimensões de pregos, bitolas comerciais
Diâmetro
(em décimos de milímetro)
Comprimento
(mm)
Fieira francesa x comprimento de
corte do arame (linhas portuguesas)
44 100 (20x48)
44 94 (20x45)
49 84 (21x42)
44 84 (20x42)
44 80 (20x39)
39 80 (19x39)
44 72 (20x36)
39 72 (19x36)
34 72 (18x36)
34 68 (18x33)
39 68 (19x33)
30 68 (17x33)
Fonte: PFEIL. W : PFEIL. M. (2003)
» Para evitar o f e n d i l h a m e n t o , a N B R 7190/97 r e c o m e n d a que seja feita u m a
p r é - f u r a ç ã o e m e s t r u t u r a s definitivas, c o m peças c u j o d i â m e t r o o b e d e ç a
ao s e g u i n t e critério, e m f u n ç ã o do t i p o de madeira:
do = 0,85 def e m c o n í f e r a s - m a c i a s ( s o f t w o o d s )
do = 0,98 def e m d i c o t i l e d ô n e a s - d u r a s ( h a r d w o o d s )
» No caso de e s t r u t u r a s provisórias, c o m o é o c a s o das fôrmas, a n o r m a
a d m i t e a p r e g a ç ã o s e m p r é - f u r a ç ã o , d e s d e que s e j a m o b s e r v a d a s as
s e g u i n t e s c o n d i ç õ e s :
a) uso de m a d e i r a leve (p < 600 kg/m3 );
b) d i â m e t r o do prego d < 1/6 da e s p e s s u r a da peça mais fina a ser pregada;
c) pregos e s p a ç a d o s > 10 d.
C o m o regra geral, o d i â m e t r o do prego não deve exceder 1/5 da m e n o r e s p e s s u r a
atravessada.
3.1.7.2 Dimensionamento dos pregos
O critério do d i m e n s i o n a m e n t o no caso de f ô r m a s para c o n c r e t o deve seguir a
f ó r m u l a das t e n s õ e s admissíveis:
D = d i â m e t r o do prego;
Rd = 4,5 d3/2, para m a d e i r a s c o m p < 600 kg/m3 , ou
Rd = 7,5 d3/2, para madeiras c o m p > 600 kg/m3 , que dão valores mais conservadores
e adequados para as c o n d i ç õ e s usuais de obra, respeitados os e s p a ç a m e n t o s da n o r m a
N B R 7190/97
3.1.8 Revestimentos
O s r e v e s t i m e n t o s d a s c h a p a s de c o m p e n s a d o , c h a m a d o s no m e r c a d o de
" p l a s t i f i c a d a s " , são c o m p o s t o s do t e g o - f i l m e , que nada m a i s é do que u m a resina de
f e n o l - f o r m a l d e í d o m o d i f i c a d a c o m d e s m o l d a n t e e f o r m u l a d a c o m u m a q u a n t i d a d e maior
de sólidos, seja para i m p r e g n a ç ã o d i r e t a m e n t e sobre os c o m p e n s a d o s resinados, seja
para a i m p r e g n a ç ã o do papel t e g o - f i l m e para p r o d u ç ã o d o s plastificados.
Pelo seu poder impermeabilizante, as c h a p a s a p r e s e n t a m melhor rendimento para
o uso e m f ô r m a s de concreto, não só pela f a c i l i d a d e na d e s e n f o r m a , m a s t a m b é m pela
i m p e r m e a b i l i z a ç ã o da superfície.
» A p a r ê n c i a - líquido v i s c o s o âmbar;
» V i s c o s i d a d e a 25°C - 400-700 c P ;
» S ó l i d o s de 60-64%.
A s r e c o m e n d a ç õ e s i n d i c a m que o a r m a z e n a m e n t o deve ser f e i t o e m c â m a r a
r e f r i g e r a d a a u m a t e m p e r a t u r a de 17°C ou e m local seco, c o b e r t o e v e n t i l a d o , a u m a
t e m p e r a t u r a de 25°C. N o p r i m e i r o c a s o a vida útil é de 60 d i a s e no s e g u n d o , d e 2 0 d i a s .
3.2 SISTEMAS DE FÔRMAS
A s f ô r m a s p o d e m ser i d e n t i f i c a d a s de a c o r d o c o m o m a t e r i a l do q u a l s ã o
c o m p o s t a s . U m s i s t e m a de f ô r m a s é o c o n j u n t o de m a t e r i a i s e e q u i p a m e n t o s que são
utilizados para c o n c e b ê - l a s e executá-las.
O s s i s t e m a s m a i s usuais, p r i n c i p a l m e n t e em edifícios, s ã o os de madeira, os de
m e t a l e os m i s t o s ( m a d e i r a x metálico).
O c r i t é r i o p a r a u t i l i z a ç ã o de u m o u de o u t r o d e p e n d e do t i p o de peça s e r
c o n c r e t a d a , do prazo para a sua execução, da s u a repetitividade, e até da d i s p o s i ç ã o
e c o n ô m i c a da e m p r e s a de i n v e s t i r e m e q u i p a m e n t o s e m c u r t o prazo, v i s a n d o ao
a p r o v e i t a m e n t o de longo prazo.
U m a p e r f e i t a s i n t o n i a e n t r e o p r o j e t i s t a da e s t r u t u r a de concreto, o arquiteto, o
c o n s t r u t o r e o p r o j e t i s t a de f ô r m a s t o r n a o p r o c e s s o e f i c i e n t e e c o m r e s u l t a d o s técnicos
e e c o n ô m i c o s consideráveis.
Existem, no e n t a n t o , d i v e r s o s m a t e r i a i s utilizados e m f ô r m a s que, e m b o r a não
p o s s a m ser c o n s i d e r a d o s u m s i s t e m a , t ê m s u a s a p l i c a ç õ e s e s p e c í f i c a s e p o d e m ser
a p r o v e i t a d o s de m o d o eficiente.
De m a n e i r a geral, não se pode dizer que um s i s t e m a ou m a t e r i a l é m e l h o r o i pior
do que outro, h a v e n d o a n e c e s s i d a d e da a n á l i s e d o s f a t o r e s c i t a d o s para a correta
i n d i c a ç ã o para a s u a aplicação, e m f u n ç ã o do c u s t o - b e n e f í c i o esperado.
3.2.1 Integralmente de madeira
A s f ô r m a s de m a d e i r a são as m a i s utilizadas e m edifícios na m a i o r i a dos Estados
do País e n o r m a l m e n t e são c o n s t i t u í d a s de painéis de m a d e i r a c o m p e n s a d a , tábuas e
p o n t a l e t e s de m a d e i r a serrada, ou u n i c a m e n t e c o m e s t e s dois últimos, c o n f o r m e m o s t r a
a f i g u r a 20.
Q u a n d o b e m p r o j e t a d a s e executadas, a p r e s e n t a m e x c e l e n t e r e s u l t a d o técnico e
e c o n ô m i c o a l é m de já e s t a r e m no c o t i d i a n o da m ã o - d e - o b r a existente.
Figura 20 - Sistema de fôrmas integralmente em madeira
Fonte: Foto cto autor
O seu c o r r e t o d i m e n s i o n a m e n t o não deve se restringir ao estático, mas avançar
na e s c o l h a dos m a t e r i a i s e m f u n ç ã o do seu n ú m e r o de u t i l i z a ç õ e s (repetições). A l g u n s
e x e m p l o s de e s c o l h a são m o s t r a d o s ao longo do t r a b a l h o .
3.2.2 Misto (madeira x metálico)
O s c i m b r a m e n t o s poderão ser t a m b é m c o m t o r r e s e perfis m e t á l i c o s (figura 21),
c o n f o r m e detalhado nos critérios para a escolha do s i s t e m a a ser utilizado. Q u a s e s e m p r e
a e s c o l h a é feita a partir do prazo de sua utilização.
3.2.3 Integralmente metálico
A s f ô r m a s m e t á l i c a s p o d e m ser de aço, a l u m í n i o ou c o m e s t r u t u r a de a ç o e painéis
de m a d e i r a ( m i s t a s ) .
S ã o e m p r e g a d a s e m lajes, pilares, v i g a s e c o r t i n a s e m a i s u m a vez o c o m p o r e n t e
p r a z o é d e c i s i v o p a r a se a d o t a r o u n ã o a s o l u ç ã o , s e m p r e p a r t i n d o da p r e m i s s a de q u e
as e m p r e s a s c o n s t r u t o r a s n ã o a d q u i r e m o e q u i p a m e n t o , m a s o p t a m por locá-lo.
Para pilares, e s s e s i s t e m a t e m e x c e l e n t e f u n c i o n a m e n t o q u a n d o as lajes s ã o
p l a n a s , o u seja, n ã o p o s s u e m vigas, q u e c h e g a m à s u a s e ç ã o . C a s o c o n t r á r i o , s ã o
n e c e s s á r i a s a d a p t a ç õ e s c u s t o s a s e q u a s e s e m p r e c o m r e s u l t a d o s d e c e p c i o n a n t e s , c o m o
m o s t r a a f i g u r a 22.
P a r a vigas, vale o m e s m o r a c i o c í n i o d o s pilares. S ó q u e o t a m a n h o d e l a s p r e c i s a
ser m ú l t i p l o d o m ó d u l o m e t á l i c o , para evitar a d a p t a ç õ e s e m m a d e i r a , q u e t ê m as m e s m a s
c o n s e q ü ê n c i a s d o s pilares.
Paia lajes, existem e x c e l e n l e s lipus de painéis, cujas medidas devem ser
a d a p t a d a s a o s v ã o s do c o n c r e t o c o m p a i n é i s de m a d e i r a . N e s s e c a s o , o t r a b a l h o se
a p r e s e n t a m a i s fácil e c o m m e l h o r e s r e s u l t a d o s .
N o c a s o d e c o r t i n a s d e c o n c r e t o , q u a n d o e l a s t ê m s e u s l a d o s livres a n t e s de
s e r e m a t e r r a d o s , d i f i c i l m e n t e se e n c o n t r a u m a s o l u ç ã o m e l h o r , p o i s a e x e c u ç ã o é rápida
e p o d e s e r f e i t a c o m m ó d u l o s ( p a i n é i s ) q u e se s u c e d e m na d i r e ç ã o v e r t i c a l , c o m
e x c e l e n t e s r e s u l t a d o s .
3.2.4 Cubetas (plásticas) de polipropileno
A s f ô r m a s plásticas, c u b e t a s de polipropileno, s ã o u s u a l m e n t e e m p r e g a d a s e m
lajes c o m g r a n d e s vãos e p o d e m ser c o m p r a d a s ou alugadas. A d e c i s ã o entre e s s a s
a l t e r n a t i v a s q u a s e s e m p r e é f u n ç ã o do p r a z o de e x e c u ç ã o da e s t r u t u r a , c o n f o r m e
ilustrado no d i a g r a m a da f i g u r a 23.
Figura 23 - Diagrama de orientação para confecção de fôrmas para lajes com cubetas de polipropileno
Fonte: Elaborada pelo autor
U m a d a s p r i n c i p a i s v a n t a g e n s da s u a e s c o l h a c o m o p a r t i d o e s t r u t u r a l é a
e c o n o m i a de c o n c r e t o e m relação a u m a laje m a c i ç a para o m e s m o vão. A e c o n o m i a de
m a d e i r a para a e x e c u ç ã o do a s s o a l h o da laje pode ser t o t a l m e n t e suprimida, pois as
" c u b e t a s " p o d e m ser c o l o c a d a s d i r e t a m e n t e sobre o c i m b r a m e n t o m e t á l i c o que lhe dá
suporte, c o m o se pode verificar na figura 24. Entre engenheiros, esse não é ponto pacífico,
pois a l g u n s a l e g a m que os t r a b a l h a d o r e s n e s s a c o n d i ç ã o e s t a r i a m m a i s e x p o s t o s a
a c i d e n t e s de trabalho.
O resultado plástico do concreto é normalmente de excelente qualidade (figura 25) e a
sua escolha pode ser uma boa solução, como se pode notar nas observações comentadas.
Figura 24 - Fôrma de polipropileno
Fonte: ASTRA S'A INDÚSTRIA E COMÉRCIO (2005)
3.2.5 Plásticas
A s f ô r m a s de plástico t ê m pouco uso aqui no Brasil, e m b o r a p o s s a m ser usadas
e m pilares, vigas e lajes. A t é o m o m e n t o , não se e s t u d o u n e m se d e m o n s t r o u a sua
v i a b i l i d a d e t é c n i c o - e c o n ô m i c a .
A sua melhor indicação, se for recomendável do ponto de vista financeiro, parece ser
e m lajes, particularmente em estruturas de blocos de concreto estrutural, nas quais os
m ó d u l o s são f o r m a d o s e d e s f o r m a d o s c o m maior facilidade. Podem ser t a m b é m usadas
c o m bastante eficiência em paredes, e m habitações populares c o m o mostra a figura 26.
3.2.6 Papelão
A s f ô r m a s de papelão são n o r m a l m e n t e usadas e m pilares c o m seção circular, e
m e n o s f r e q ü e n t e m e n t e e m e n c h i m e n t o s de laje do tipo "caixão perdido", respectivamente
m o s t r a d a s nas figuras 27 e 28, a seguir.
A p e s a r da s u a e x c e l e n t e r e s i s t ê n c i a às p r e s s õ e s i n t e r n a s e do seu a s p e c t o
plástico i m p e c á v e l a p ó s a d e s e n f o r m a , a p r e s e n t a alto c u s t o se for preciso aproveitá-la
mais de u m a vez. N e s s e caso, é preciso fazer u m a a n á l i s e e c o n ô m i c a e c o m p a r á - l a a
u m a f ô r m a c a m b o t a d a tradicional.
Figura 27 - Fôrmas de papelão para pilares
Fonte: Dimitu Wultiformas Concrelubo (20351
. a-' /
íi^íf-'-'' jesse
j s ? 3 ? "
/ I I
Ir-v»
Figura 28 - Fôrmas de papelão tipo caixão peroido
Fonte: Dimibu Muüitwmas Cor>:retubo (2005)
Fôrma circular
1 utilização < 1 mês 1 utilização > 1 mês
I
Locar metálico Comprar papelão
Figura 29 - Diagrama de orientação para confecção de fôrmas cilíndricas para pilares
Fonto: Elaborada pelo autor
1
2 ou mais utilizações
Executar com
compensado cambotado
ANÁLISE ECONÔMICA PARA
ESCOLHA DO SISTEMA
DE FÔRMAS
4. ANÁLISE ECONÔMICA PARA ESCOLHA DO SISTEMA DE FÔRMAS
P a r a e x e c u ç ã o de e s t r u t u r a s de c o n c r e t o a r m a d o , e x i s t e m vários s i s t e m a s de
f ô r m a s . Para a e s c o l h a do m a i s a d e q u a d o , d e v e - s e s e m p r e c o n s i d e r a r o prazo de
e x e c u ç ã o da estrutura, u m d o s f a t o r e s mais i m p o r t a n t e s e de g r a n d e influência no c u s t o
do m a t e r i a l a ser a d q u i r i d o ou locado para executá-la.
N e s t e t r a b a l h o foi realizada u m a análise s e g m e n t a d a por t i p o de peça e s t r u t u r a l
- o s pilares, as lajes e as v i g a s - e e m c a d a u m a delas u m a análise das diversas s o l u ç õ e s
possíveis e usuais para o Estado de S ã o Paulo.
E v i d e n t e m e n t e , não se t e v e a p r e t e n s ã o de e s g o t a r o a s s u n t o e m u i t o m e n o s
a p r e s e n t a r t o d o s os s i s t e m a s e x i s t e n t e s no mercado, m a s de a p r e s e n t a r uma f o r m a de
se abordar o a s s u n t o a p r e s e n t a n d o f e r r a m e n t a s que p o s s a m ajudar a c o n s t r u i r u m a
s o l u ç ã o e f i c i e n t e e e c o n o m i c a m e n t e viável.
N e s t a e t a p a do t r a b a l h o não f o r a m levadas e m c o n t a e v e n t u a i s d i f e r e n ç a s e
variabilidade da p r o d u t i v i d a d e de m ã o - d e - o b r a , por se tratar de t e m a polêmico e m u i t o
mais a s s o c i a d o à a f i n i d a d e da m ã o - d e - o b r a c o m d e t e r m i n a d o p r o c e s s o do :jue c o m a
eficiência p r o p r i a m e n t e dita.
Por experiência p r ó p r i a do autor, de m a i s de 30 anos de t r a b a l h o no setor, foi
possível constatar, de u m lado, a r e s i s t ê n c i a inicial da m ã o - d e - o b r a a qualquer tipo de
inovação, e m qualquer etapa da c o n s t r u ç ã o de u m edifício, e, de outro, a g r a n d e f a c i l i d a d e
de a m e s m a , v e n c i d a a b a r r e i r a de a d a p t a ç ã o , a l c a n ç a r í n d i c e s de p r o d u t i v i d a d e
c o m p a t í v e i s ou até s u p e r i o r e s a p r o c e s s o s passados.
E v i d e n t e m e n t e , q u a l q u e r t i p o d e m e d i ç ã o n e s s e s e t o r e s t á m a i s a s s o c i a d o à f o r m a
d e r e m u n e r a ç ã o d o s o p e r á r i o s , a o t i p o d e l i d e r a n ç a e à c o m p e t ê n c i a d o s m e s t r e s e
e n c a r r e g a d o s d o q u e a o s s i s t e m a s e x i s t e n t e s p r o p r i a m e n t e d i t o s .
O s p o u c o s e s t u d o s c o m p a r a t i v o s e x i s t e n t e s s ã o d e c e r t a f o r m a " m a n i p u l a d o s "
p e l o d e s e j o o u p r e f e r ê n c i a d o s s e u s a u t o r e s p o r s u a s s o l u ç õ e s p e s s o a i s , o u p o r
i n t e r e s s e s c o m e r c i a i s d e f o r n e c e d o r e s e m c o l o c a r o s s e u s e q u i p a m e n t o s n o m e r c a d o .
Por se t r a t a r da c o n s t r u ç ã o de um edifício, u m a a t i v i d a d e de produção c u j o "lay-
out" varia e m f u n ç ã o de cada t e r r e n o e de c a d a projeto, e e x e c u t a d a c o m m ã o - d e - o b r a
que na maior p a r t e das vezes iniciou s u a s a t i v i d a d e s e se c o n h e c e u a partir do c o m e ç o
d a q u e l a c o n s t r u ç ã o , e de o p e r á r i o s c u j a q u a l i f i c a ç ã o se d e u s o m e n t e por m e i o de
experiências p e s s o a i s e não de m a n e i r a formal, é t e m e r á r i o falar e m p r o d u t i v i d a d e de
s i s t e m a s de f ô r m a s , no s e n t i d o de c o m p a r a r processos. D i a n t e do n ú m e r o de variáveis
e de f a t o r e s que i n t e r v é m nessa análise, p o d e - s e dizer que a p r o d u t i v i d a d e está m a i s
a s s o c i a d a ao h á b i t o de p r o c e s s o s c o n h e c i d o s do que ao s i s t e m a p r o p r i a m e n t e dito.
4.1 ESTUDO DE PILARES
Para esse estudo, foi escolhido um c o n j u n t o de edifícios p e r t e n c e n t e a u m a grande
e m p r e s a de S ã o Paulo, o n d e as m e s m a s f ô r m a s d e v e r i a m ser utilizadas nos diversos
e m p r e e n d i m e n t o s .
A s s i m , por e x e m p l o , n u m e m p r e e n d i m e n t o de 12 p r é d i o s , c o m n ú m e r o de
p a v i m e n t o s variados, p r o c u r o u - s e m a n t e r a m e s m a s e ç ã o de c o n c r e t o e m t o d o s os
pilares, a i n d a que e s s e s t i v e s s e m s o l i c i t a ç õ e s diferentes. Para que isso f o s s e possível,
d e c i d i u - s e alterar no projeto e s t r u t u r a l a r e s i s t ê n c i a do c o n c r e t o e as q u a n t i d a d e s de
a ç o para m a n t e r a m e s m a s e ç ã o de c o n c r e t o nos pilares e, c o n s e q ü e n t e m e n t e , a m e s m a
fôrma, v i s a n d o ao seu m e l h o r a p r o v e i t a m e n t o .
D o projeto, foi e s c o l h i d o para o e s t u d o de c a s o u m pilar de 20 x 80 c m por se
t r a t a r das m e d i d a s que m a i s se r e p e t e m (178 vezes/unidade). Dez h i p ó t e s e s de estudo
f o r a m a d o t a d a s para f ô r m a s de c o m p e n s a d o de 18 m m e u m a h i p ó t e s e para f ô r m a
m e t á l i c a locada, no total de 11 h i p ó t e s e s .
A s 11 h i p ó t e s e s do e s t u d o p r e s s u p õ e m que as o b r a s no e m p r e e n d i m e n t o terão
u m a s e q ü ê n c i a , ou seja, os m a t e r i a i s do p r i m e i r o prédio c o m as devidas reposições,
n e c e s s á r i a s no d e s e n v o l v i m e n t o , s e r ã o utilizados até o último, pois a s s i m e por esse
m o t i v o f o r a m c o n c e b i d o s os p r o j e t o s e s t r u t u r a i s , v i s a n d o à reutilização d a s f ô r m a s de
m a n e i r a s e q ü e n c i a l . Para avaliação do c u s t o dos pilares, nas c o m b i n a ç õ e s e s t u d a d a s
f o r a m u t i l i z a d o s os d a d o s c o n s t a n t e s da t a b e l a 4.
Tabela 4 - Custo unitário de materiais.
MATERIAL CUSTO OBSERVAÇÕES
C o m p e n s a d o plastificado 18 m m => 20 utilizações RS 78,00/chapa O Aquisição
Sarrafos de pínus 0,025 X 0,075 m RS 400,00/m3 Aquisição
Pontaletes de pínus 0,075 X 0,075 m RS 400,00/m3 Aquisição
Tensores R$3,19/unidade Aquisição
Barras de ancoragem R $ 1 5 , 1 3 Aquisição
C o n e plástico (chupetas) RS 0,03/unidade Aquisição
Tubo P V C RS 1,00/m Aquisição
Painel metálico RS 0,60m2 /dia Locação
Perfil ][ 2 ' c o m 2,07 kg/m RS 3,50 kg/m Aquisição
Perfil ][ 3 ' c o m 2,48 kg/m RS 3,50 kg/m Aquisição
(•) área de cada chapa de madeira compensada = 2,9768 m ;
Fonte: Elaborada pelo autor
Para f a c i l i t a r a m o n t a g e m d a s t a b e l a s de c á l c u l o para as 11 h i p ó t e s e s a d o t a d a s ,
os s e g u i n t e s c u s t o s d o s i n s u m o s f o r a m c o n s i d e r a d o s , s u p o n d o as f ô r m a s de m a d e i r a
c o m p e n s a d a de 18 m m , c o m t r a v a m e n t o e m s a r r a f o s de pinus ou p e r f i s m e t á l i c o s ,
t r a v a d o s c o m t e n s o r e s , ou b a r r a s de a n c o r a g e m . A área de f ô r m a , s u p o n d o o p é - d i r e i t o
de 2,80 m ( n ã o s e n d o d e s c o n t a d a s as a l t u r a s d a s lajes e vigas), t o t a l i z a e m (0,20 x 2 +
0,976 x 2) x 2,80 = 6,59 m2 .
Custo dos insumos para uma unidade
A1) compensado - 6.59 m2 x RS 78.00
2,9768
A2) Sarrafos 2,70 x 2 x R$ 400,00 x 0,075 x 0,03 m
A3) Sarrafos 2,70 x 4 x R$ 400,00 x 0,075 x 0,025 m
A4) Sarrafos 2,70 x 12 x RS 400,00 x 0,075 x 0,025 m
A5) Tensores 36 x RS 3,19
A6) Barras de ancoragem 12 x RS 15,13
A7) Tubos de PVC e espaçadores (70 conjuntos)
4.1.1 Combinações consideradas (hipóteses de cálculo)
É possível c o n s i d e r a r a p r o x i m a d a m e n t e 20 u t i l i z a ç õ e s por c i c l o de f ô r m a de
c o m p e n s a d o , e c o m nove j o g o s de f ô r m a obter a p r o x i m a d a m e n t e 180 usos em pilares.
A seguir é m o s t r a d o , na t a b e l a 5, o e s q u e m a das 11 h i p ó t e s e s a d o t a d a s para
avaliação do c u s t o dos pilares:
Tabela 5 - Esquema de montagem e modo de reaproveitamento das fôrmas dos pilares
Hipótese Compensado Tensores Barra de
ancoragem
Sarrafos Espaçadores Perfil
metálico
h1 9 reposições 5 0 % de
reposição
•
100% de
reposição
1 0 0 % de
reposição
•
h2 9 reposições 5 0 % de
reposição
•
S e m
reposição
1 0 0 % de
reposição
•
h3
h4
9 reposições
9 reposições
S e m
reposição
•
•
S e m
reposição
S e m
reposição
1 0 0 % de
reposição
1 0 0 % de
reposição
1 0 0 % de
reposição
•
*
h5 9 reposições *
S e m
reposição
S e m
reposição
1 0 0 % de
reposição
»
h6 9 reposições S e m
reposição
S e m
reposição
S e m
reposição
1 0 0 % de
reposição
•
R$172,68
R$ 4,86
R$ 8,10
R$ 24,30
R$114,84
R$181,56
R$ 84,24
Hipótese compensado tensores Barra de
ancoragem
sarrafos espaçadores Perfil
metálico
h7 9 reposições *
S e m
reposição
5 0 % de
reposição
1 0 0 % de
reposição
•
h8 9 reposições 5 0 % de
reposição
*
S e m
reposição
1 0 0 % de
reposição
Sem
reposição
h9 9 reposições *
S e m
reposição
S e m
reposição
1 0 0 % de
reposição
Sem
reposição
h10 9 reposições •
S e m
reposição
S e m
reposição
1 0 0 % de
reposição
Sem
reposição
h 1 1 Fôrma metálica locada
Fonte: Elaborada pelo autor
C a d a h i p ó t e s e é a n a l i s a d a s e p a r a d a m e n t e , c o n f o r m e m o s t r a d o n a s t a b e l a s 6 a
12 a s e g u i r .
PILAR ( 2 0 x 8 0 )
S6TCNSOWS
I 70 >
V T
HUHEL A • e M N E L O D
m 
8
l*
8
? .
0
- 2 2 .
Figura 30 - Pilares com tensores e sarrafos de madeira
Fonte: Elatorada pelo autor
• m
Hipótese h-1
Utilizando-se tensores, reposição de todo o sarrafeamento e 50% dos tensores a cada 20 utilizações - figura 30
9 reposições de c o m p e n s a d o c o m 20 utilizações c a d a u m a RS 172.68 x 9 = RS 1.554,12
5 0 % reposição de tensores a c a d a 2 0 utilizações (RS 114,84x 9)/2 = R$516,78
100% reposição de sarrafos a cada 2 0 utilizações RS 32,40 x 9 = R$291,60
Espaçadores plásticos R$ 84,24
TOTAL RS 2.446,74
Hipótese h-2
Utilizando-se tensores, c o m perdas de 5 0 % e s e m perda de sarrafos - figura 30
9 reposições de compensado c o m 20 utilizações cada u m a RS 172,68 x 9 = R$1.554,12
5 0 % reposição de tensores a cada 2 0 utilizações R$ 516,78
Sarrafos s e m reposição R$ 32,40
Espaçadores plásticos R$ 84,24
TOTAL R$ 2.187,54
Hipótese h-3
Utilizando-se tensores s e m perdas, e s e m perda de sarrafos - figura 30
9 reposições de compensado c o m 20 utilizações cada uma RS 172,68 x 9 = R$1.554,12
Tensores R$114,84
Sarrafos R$ 32,40
Espaçadores plásticos R$ 84,24
TOTAL R$1.785,60
Fonte: Elaborada peto aulor
Pi L A R ( 2 0 x 8 0 )
U B
A
R
R
A
S 0€ A
W
C
O
R
A
O
Í
U
0=
Õ=
Figura 31 - Pilares com barras de ancoragem e sarrafos de madeira
Fonte: Elaborada peto autor
Hipótese h-4
Utilizando-se barras de ancoragem s e m reposição, e c o m 100% de reposição de sarrafos - figura 31
9 reposições de c o m p e n s a d o c o m 2 0 utilizações cada u m a R$ 172,68 x 9 = R$1.554,12
1 0 0 % reposição dos sarrafos a cada 20 utilizações R$ 32,40 x 9 = R$291,60
Barras de ancoragem 18 x 15,13 = R$ 272,34 R$ 272,34
Espaçadores R$ 84,24
TOTAL R$ 2.202,30
Hipótese h-5
Utilizando-se barras de ancoragem s e m reposição e perda zero de sarrafos - figura 31
9 reposições de c o m p e n s a d o c o m 2 0 utilizações cada u m a R$ 172,68 x 9 = R$1.554,12
Barras de ancoragem 18 x 15,13 = R$ 272,34 R$ 272,34
Espaçadores R$ 84,24
Sarrafos R$ 32,40 R$ 32,40
TOTAL R$1.943,10
Fonte: Elaborada pelo autor
Figura 32 - Pilares com barras de ancoragem e sarrafos
de madeira e suporte metálico
Fonte: Elaborada pelo autor
Tabela 8 - Combinações para utilização de sarrafos e suportes metálicos nas fôrmas
Hipótese h-6
Fôrma com compensado sarrafos verticais e suportes metálicos horizontais sem perdas de sarrafos - figura 32
9 reposições de c o m p e n s a d o c o m 20 utilizações c a d a u m a RS 172.68 x 9 = RS 1.554,12
2,70 x 12 x RS 400,00 x 0,025 x 0,075 = RS 24,30 (sarrafos) RS 24,30
2,70 x 2 x RS 400,00 x 0,030 x 0,075 = RS 4,86 (sarrafos) RS 4,86
6 un. x 2 x 2,48 kg x 1,50 m x RS 3,50/kg = RS 156,24 (metálico) R$156,24
RS 15,13 x 12 un. = RS 181,56 (barras de ancoragem) R$181,56
TOTAL R$1.921,08
Hipótese h-7
Fôrma com compensado e sarrafos verticais e suportes metálicos horizontais com 50% perdas de sarrafos - figura 32
9 reposições de c o m p e n s a d o c o m 20 utilizações cada u m a RS 172,68 x 9 = R$1.554,12
2,70 x 12 x RS 400,00 x 0,025 x 0,075 = RS 24,30 x 9/2 (sarrafos) R$109,35
2,70 x 2 x RS 400,00 x 0,030x 0,075 = RS 4,86 x 9/2 (sarrafos) RS 21,87
6 un. x 2 x 2,48 kg x 1,50 m x RS 3,50 /kg = RS 156,24 (metálico) R$156,24
RS 15,13 x 12 un. = RS 181,56 (barras de ancoragem) R$181,56
TOTAL R$2.023,14
Fonte: Elaborada peío autor
PILAR (20 x 80)
s „ , 36 T
E
M
S
O
A
E
S ^ ^ ^ ^
TTTíí—m
i • H
F i g u r a 33 - Pilares com suportes metálicos verticais e tensores.
Fonte: Elaborada pelo autor
FÔRMAS E ESCORAMENTOS PARA EDIFÍCIOS
- Combinação para utilização de suporte metálico vertical e tensores nas fôrmas
Hipótese h-8
Fôrma c o m suporte metálico vertical, espaçadores e tensores c o m 5 0 % de reposição e compensados
para 2 0 utilizações c o m 9 reposições ^figura 33.
9 reposições de c o m p e n s a d o c o m 2 0 utilizações cada uma RS 172,68 x 9 = R$1.554,12
2,70 m x 2,07 kg / m x 12 un. x RS 3,50/kg R$ 234,74
RS (114,84 x 9 ) / 2 = R$516,78
Espaçadores + sarrafos (4 x 2,70 x 0,025 x 0,075 x R$ 400,00 = RS 8,10) R$ 92,34
TOTAL R$ 2.397,98
Fonte: Elaborada pelo autor
P I L A R ( 2 0 x 8 0 )
••» B
A
R
R
A
S D
€J
W
C
O
R
A
G
C
M
6/VKSAW PAKflA. 0
Ml|« y rn^/Tff |
[frí
Figura 34 - Pilares com suportes metálicos verticais e barras de ancoragem
Fonte: Elaborada pelo aiíof
Hipótese h-9
Fôrma c o m suporte metálico vertical, espaçadores e barras de ancoragem e compensados para 20
utilizações c o m 9 reposições - figura 34.
9 reposições de compensado c o m 2 0 utilizações c a d a uma RS 172,68 x 9 = R$1.554,12
2,70 m x 2,07 kg/m x 12 un. x R$ 3,50/kg R$ 234,74
1 5 , 1 3 x 0 , 5 x 1 8 = (barras de ancoragem) R$136,17
Espaçadores + sarrafos RS 8,10 R$ 92,34
TOTAL R$2.017, 37
Fonte: Elaborada peío autor
PILAR (20 x 80)
1ÍB
A
R
R
A
S C
€ASCOtAMU
PAMUA.e PWKI.C'0
— t
J>—
s
e
W >
s
* e c
- %
0
s = 3 -
 SAwwoe
A
S
C
O
H
A
G
I
U
í
» 4
F i g u r a 35 - Pilares com suportes metálicos verticais, horizontais e barras de ancoragem
Fonte: Elaborada pelo autor
Hipótese h-10
Fôrma de c o m p e n s a d o c o m suporte metálico vertical e horizontal, c o m p e n s a d o c o m 9 reposições e
20 utilizações cada - figura 35
9 reposições de c o m p e n s a d o c o m 2 0 utilizações cada uma RS 172,68 x 9 = R$1.554,12
2,70 m x 2,07 kg / m x 12 un. x RS 3,50/kg = (perfis verticais) R$ 234,74
2,48 kg /m x 1,5 m x 6 x 2 x RS 3,50/kg = ( perfis horizontais) R$155,24
RS 15,13 x 1,0 x 12 = (barras de ancoragem)
Espaçadores + sarrafos (4 x 2,70 x 0,025 x 0,075 x R$ 400,00 = RS 8,10)
R$136,17
R$ 92,34
TOTAL R$ 2.173,61
Fonte: Elaborada pelo autor
Tabela 12 - Combinação para utilização de painéis metálicos locados nas fôrmas
Hipótese h-11
Locação de painel metálico
Custo do m2 /dia = R $ 0 , 6 0
Supondo-se 180 utilizações c o m 6 dias por utilização, tem-se:
6,59 m2 x RS 0,60/m2 / dia x 180 dias = R$4.270,32
Fonte: Elaborada pelo autor
A t a b e l a 13 a p r e s e n t a , e m r e s u m o , o c u s t o p a r a c a d a h i p ó t e s e d a s v á r i a s
p o s s i b i l i d a d e s ( c o m b i n a ç õ e s ) a s e r e m r e a l i z a d a s p a r a a s f ô r m a s d o s p i l a r e s .
Tabela 13 - Combinações consideradas para montagem de fôrmas de pilares, com vários critérios de projetos
Hipóteses Compensado Sarrafos Tensores Barras de
ancoragem
Espaçadores
plásticos
Perfil
metálico
Projeto Custo
h-1 1.554,12 291,60 516,78 —
84,24 — Fig. 30 2.446,74
h-2 1.554,12 32,40 516,78 84,24 Fig. 30 2.187,54
h-3 1.554,12 32,40 114,84 84,24 Fig. 30 1.785,60
h-4 1.554,12 291,60 272,34 84,24 Fig. 31 2.202,30
h-5 1.554,12 32,40 272,34 84,24 Fig. 31 1.943,10
h-6 1.554,12 29,16 181,56 156,24 Fig. 32 1.921,08
h-7 1.554,12 131,22 181,56 156,24 Fig. 32 2.023,14
h-8 1.554,12 8,10 516,78 84,24 234,74 Fig. 33 2.397,98
h-9 1.554,12 8,10 136,17 84,24 234,74 Fig. 34 2.017,37
h-10 1.554,12 8,10 136,17 84,24 390,98 Fig. 35 2.173,61
h-11 4.270,32 4.270,32
Fonte: Elaborada pelo autor
4.2 ESTUDO DAS FÔRMAS PARA LAJES
L a j e s e v i g a s , p e l a c o n t i n u i d a d e e s t r u t u r a l e i n t e r a ç ã o d o s e l e m e n t o s c o n s t r u t i v o s ,
s ã o n o r m a l m e n t e c o n c r e t a d a s c o n j u n t a m e n t e .
P a r a a s l a j e s , s e r á f e i t o u m e s t u d o c o m p a r a t i v o , c o m t r ê s p o s s i b i l i d a d e s d e
p r o c e s s o s e x i s t e n t e s e u s u a i s n o m e r c a d o d e f ô r m a s d e S ã o P a u l o .
» p a r t i n d o - s e d a h i p ó t e s e d a u t i l i z a ç ã o d o c i m b r a m e n t o p r i n c i p a l m a t á l i c o e m
t o d a s a s o p ç õ e s , p a r a s e o b t e r u m a j u s t e t e l e s c ó p i c o d e n í v e l d a s m e s m a s ;
» n o c a s o d o b a r r o t e a m e n t o s e c u n d á r i o ( t r a n s v e r s i n a s ) , e s t e p o d e s e r e x e c u t a d o
c o m a s o p ç õ e s d e s a r r a f o s g a l g a d o s n a o b r a , o u m e t á l i c o s , c o m p r a d o s o u a l u g a d o s , e;
» a n á l i s e de u t i l i z a ç ã o d e p a i n é i s m e t á l i c o s l o c a d o s p a r a c o m p a r á - l o s c o r n o s d e m a i s .
N o p r o j e t o , f o i f e i t a u m a a n á l i s e d e c u s t o p a r a a e x e c u ç ã o d a s 180 l a j e s d o
e m p r e e n d i m e n t o , r e s u l t a n d o e m q u a t r o h i p ó t e s e s , c o n s i d e r a n d o : c i m b r a m e n t o p r i n c i p a l
c o m p r a d o o u l o c a d o , t r a n s v e r s i n a s d e m a d e i r a c o m t r ê s o u q u a t r o r e p o s i ç õ e s , o u
m e t á l i c a s c o m p r a d a s o u l o c a d a s , e f ô r m a s d e c o m p e n s a d o c o m 20 e 40 u t i l i z a ç õ e s . A
t a b e l a 14 r e s u m e a s q u a t r o h i p ó t e s e s a d o t a d a s .
Tabela 14 - Esquema de montagem e modo de reaproveitamento das fôrmas das lajes
Hipótese Cimbramento Principal Transversinas Fôrmas (compensados)
h-1 Painéis e cimbramento locados
h-2 Comprado 4 reposições 9 reposições (20 utilizações)
h-3 Comprado 3 reposições 4,5 reposições (40 utilizações)
h-4 Locado 3 reposições 4,5 reposições (40 utilizações)
Fonte: Elaborada pelo autor
4.2.1 Cimbramento Principal
N a s t a b e l a s 15 e 16 s ã o a p r e s e n t a d o s o s p e s o s e a s q u a n t i d a d e s d e m a t e r i a i s
p a r a o c i m b r a m e n t o d e l a j e s d e c o n c r e t o .
CIMBRAMENTO METÁLICO
a) 12 quadros de 1,00 x 1,00 c o m 11,22 kg. 134,64 kg
b) 12 quadros 1,00 m pesando 3,97 kg/unidade 47,52 kg
c) 12 sapatas ajustáveis 3,37 kg/unidade 40,44 kg
d) 12 suportes ajustáveis (forçados) 5,97 kg/unidade 71,64 kg
e) Perfis principais 4 0 m x 15,20 kg/m 608 kg
f) Escoras metálicas 2 0 kg/unidade 280 kg
TOTAL 1.182 kg
Fonte: Elaborada peto autor
Tabela 1 6 - Peso dos insumos
TABELA DE MATERIAIS
Material
a) DX 1,00 m 3,97 kg
b) T S 4 11,22 kg
c) Sapatas ajustáveis 3,34 kg
d) Suportes ajustáveis 5,97 kg
e) Perfil U 150 m m duplo 15,20 kg
f) Perfil U 75 m m duplo 7,70 kg
Fonte: Elaborada peto autor
A h i p ó t e s e a d o t a d a p a r a o c i m b r a m e n t o p r i n c i p a l m e t á l i c o , q u e s e r á u t i l i z a d o
n a s d u a s s u g e s t õ e s , o u s e j a , c o m b a r r o t e s ( t r a n s v e r s i n a s ) m e t á l i c o s o u c o m b a r r o t e s
d e m a d e i r a e x e c u t a d o s n a o b r a .
N e s t e c a s o , f o i p r e v i s t a a u t i l i z a ç ã o d e t r ê s t o r r e s m e t á l i c a s e 14 e s c o r a s t a m b é m
m e t á l i c a s , 40 m e t r o s d e p e r f i s d u p l o U, c o m h = 15 m m e p e s o 15,20 k g / m .
Torres - Composição
- 1 2 quadros de 1.00 m x 1.00 m. pesando 11.22 kg
- 1 2 Dx 1.0, pesando 3,97 kg/unidade
- 1 2 sapatas, pesando 3,37 kg/unidade
- 1 2 forcados duplos, pesando 5,97 kg/unidade
-TOTAL
Perfis principais - composição - 4 0 m x 15,20 kg/m
Escoras metálicas
- 1 4 escoras, c o m 20 kg cada
Total do peso do cimbramento principal
134.64 kg
47,52 kg
40,44 kg
71.64 kg
294,24 kg
608 kg
80 kg
1.182,24 kg
- Opção de compra
- 1.182,24 kg x RS 3,50/kg
- Opção de locação
- 1.182,24 kg x RS 0,17/kg/mês
Análise comparativa - Cimbramento principal (compras x locação)
- Compra de equipamento metálico
- Preço de Locação: = 1 8 0 (utilizações) x 6 (dias) x RS 200.98
30 (dias)
RS 4.137,84
RS 200,98/mês
R$4.137,84
R$ 7.235,28 (Eq. 3)
- Análise financeira da locação
- Considerando os parâmetros da locação, calcula-se o valor presente adotando:
Taxa de atratividades i = 1,5%
Número de meses n = 36
Prestação mensal pmt = RS 200,98
O b t é m - s e , d e s s a f o r m a , o v a l o r p r e s e n t e e q u i v a l e n t e , P V A = R $ 5.559,24,
c o n s i d e r a n d o o v a l o r d a l o c a ç ã o m e n s a l c o m o u m d e s e n c a i x e d e c a p i t a l . A f i g u r a 36
i l u s t r a a d i f e r e n ç a e n t r e a l u g a r e c o m p r a r a s f ô r m a s .
£
E
Q
>
CD
£
O
2
8
7 - f
6 -
5 -
4 -
3 -
2 -
1 -
Comparativo de custos para cimbramento principal
Comprar Alugar Valor presente (locação)
Opções de aquisição de cimbramento metálico
F i g u r a 36 - Cimbramento principal: compra x locação mensal de equipamento metálico para o ciclo de 180 usos
Fonte: Elaborada pelo autor
A a n á l i s e d o s c u s t o s d o c i m b r a m e n t o p r i n c i p a l l e v a a o s v a l o r e s d e R $ 4.137,04
p a r a c o m p r a e d e R $ 7.235,28 p a r a l o c a ç ã o e m 36 m e s e s , d e v e n d o - s e n e s t e c a s o , p a r a
c o m p a r a ç ã o , c o n s i d e r a r o v a l o r p r e s e n t e d a l o c a ç ã o , o u s e j a , d e R $ 5.559,24, s e n d o m a i s
v a n t a j o s a a c o m p r a d o e q u i p a m e n t o .
4.2.2 Transversinas (Anexos A, B, C, D, E e F)
P a r a a a v a l i a ç ã o d o s c u s t o s d a s t r a n s v e r s i n a s , t r ê s h i p ó t e s e s f o r a m c o n s i d e r a d a s ,
c o n f o r m e i n d i c a d o a s e g u i r :
H1 - Utilização d e transversinas de sarrafos d e pinus (Anexos C, D e F)
(0,025 x 0,14 x 2) x 2,62 m x 3 4 unidades x R$ 450,00/m3 = RS 280,60/laje
Para três reposições 3 x RS 280,60/laje = RS 841,60'laje
H2 - Utilização d e transversinas metálicas duplo U d e 75 mm, comprados (Anexos B e E)
- Opção compra metálico
(2,62 m x 34 unidades x 7,7 kg/m) x RS 3,50/kg = RS 2.400,71
H3 - Utilização d e transversinas metálicas duplo U d e 75 mm, locadas (Anexos B e E)
- Opção locação metálico
(2,62 m x 34 unidades x 7,7 kg/m) x RS 0,17/kg/mês = RS 116,61/mês
Análise comparativa de custo entre as opções de transversina
Supondo-se a utilização d e u m jogo d e transversinas por seis dias por laje, tem-se:
a) locação metálico 1 8 0 x 6 x R $ 116,61
30 R$4.197,96
b) C o m p r a metálico R$ 2.400,71
c) C o m p r a d e Madeira
Madeira s e m reposição RS 280,60
A f i g u r a 3 7 i l u s t r a a d i f e r e n ç a d e c u s t o e n t r e a l u g a r e c o m p r a r f ô r m a s .
Comparativo de custos das tranversinas das lajes
Valores
em
reais
-
i
J
l
O
M
W
U
A
-
t
Valores
em
reais
-
i
J
l
O
M
W
U
A
-
t
Valores
em
reais
-
i
J
l
O
M
W
U
A
-
t
Valores
em
reais
-
i
J
l
O
M
W
U
A
-
t
Valores
em
reais
-
i
J
l
O
M
W
U
A
-
t
Valores
em
reais
-
i
J
l
O
M
W
U
A
-
t
Valores
em
reais
-
i
J
l
O
M
W
U
A
-
t
Valores
em
reais
-
i
J
l
O
M
W
U
A
-
t
Valores
em
reais
-
i
J
l
O
M
W
U
A
-
t
Comprar metálica Alugar metálica Comprar madeira (4 reposições]
Opções de aquisição
Figura 37 -Transversinas das lajes, locação mensal x comprar metálico x comprar
madeira para um ciclo de 180 usos (quatro reposições)
Fonte: Elaborada peto autor
4.2.3 Análise comparativa do custo de fôrmas para lajes
I) Painéis metálicos locados, a c o m p a n h a d o s de cimbramento
- Área 53,74 m 2 x RS 17,00/m2 /mês = RS 913,58
- RS 913,58 x 36 meses = RS 32.888,89
II) Se for utilizado o cimbramento principal comprado e transversinas de madeira 0,025 m x 0,14 m e
compensado plastificado para 2 0 utilizações c o m 9 reposições, ao custo de RS 78,00 por chapa:
- Cimbramento principal comprado RS 4.137,84
- C h a p a s de c o m p e n s a d o = (53,74 x RS 78,00 x 9)/2,9768 RS 12.673,17
-Total RS 17.942,41
III) Se for utilizado o cimbramento principal comprado e transversinas de madeira 0,025 m x 0,14 m e
compensado plastificado para 40 utilizações c o m 4,5 reposições, ao custo de RS 114,00/chapa.
- Cimbramento principal comprado RS 4.137,84
- Transversinas 3 x reposições RS 841,60
- C h a p a s de c o m p e n s a d o RS 9.261,16
-Total R$14.240,60
IV) Se for utilizada a opção locação do cimbramento e m 36 meses e compensado c o m 40 utilizações,
tem-se:
- Locação do cimbramento principal por 36 meses R$ 7.235,28
- Transversinas 3 x reposições R$ 841,60
- C h a p a s de c o m p e n s a d o R$ 9.261,16
-Total R$17.338,04
Tabela 17 - Comparativa final das diversas opções fôrmas para lajes
I) Painéis metálicos c o m cimbramento Locação completa R$ 32.888,89
II) Tradicional compens. 2 0 utilizações C o m p r a de cimbramento R$17.942,41
III) Tradicional compens. 4 0 utilizações C o m p r a de cimbramento R $ 1 4 . 2 4 0 , 6 0
IV) Tradicional compens. 40 utilizações Locação do cimbramento R $ 1 7 . 3 3 8 , 0 4
Fonte: Elaborada pelo autor
P o d e - s e verificar, portanto, c o n f o r m e m o s t r a o g r á f i c o abaixo, o f a t o r prazo é que
d e f i n i t i v a m e n t e deverá ser o e l e m e n t o i n f l u e n c i a d o r na d e c i s ã o de c o m p r a r ou alugar, a
f i m de se obter a s o l u ç ã o mais a d e q u a d a para cada p r o b l e m a de f ô r m a s , c o n f o r m e mostra
a f i g u r a 39.
35
30
25
20
15
o 1 0
2
Comparativo de custos entre cimbramento metálico x
fôrmas para lajes tradicionais
Locação 20 usos - 40 usos -
de painel 9 reposições - cimbramento
metálico cimbramento comprado comprado
Formas de aquisição
40 usos -
cimbramento
locado
Figura 39 - Comparação do custo de (ôrmas para lajes, com painel e cimbramento locado/mês para um
ciclo de 180 usos x fôrmas para lajes com compensados e cimbramentos tradicionais
Fonte: Elaborada pelo autor
4.3 ESTUDO DOS ESCORAMENTOS DE FÔRMAS PARA VIGAS (ANEXOS G, H e I)
Para o e s c o r a m e n t o das vigas foi f e i t a u m a análise c o m p a r a t i v a de c u s t o c o m
utilização de t o r r e s metálicas, para 180 utilizações, c o m vigas principais e s e c u n d á r i a s
t a m b é m metálicas, A n e x o G e I, e um e s t u d o c o m g a r f o s de m a d e i r a c o n f e c c i o n a d o s na
obra c o m pinus reflorestado, c o n f o r m e d e s e n h o i n d i c a d o no A n e x o H.
- O p ç ã o d e c o m p r a de e q u i p a m e n t o m e t á l i c o ( c i m b r a m e n t o ) , A n e x o I
- RS 3,50/kg x 679,20 kg RS 2.377,20
- O p ç ã o de l o c a ç ã o e q u i p a m e n t o m e t á l i c o (ver e q u a ç ã o 3), A n e x o I
180 x 6 x RS 115,46
30
- G a r f o s d e m a d e i r a , A n e x o H
- C o m 4 r e p o s i ç õ e s => 4 x RS 156,94 A n e x o H R$ 627,76
A f i g u r a 4 0 m o s t r a a c o m p a r a ç ã o e n t r e a s o p ç õ e s d e p a i n é i s p a r a e s c o r a m e n t o
d e f ô r m a s p a r a v i g a s .
R $ 4 . 1 5 6 , 5 6
R $ 1 5 6 , 9 4
E
£
o
IA
O
O
2
45
40
35
30
25
20
15
10
5
C u s t o de e s c o r a m e n t o de f ô r m a s para v i g a
c o m e q u i p a m e n t o m e t á l i c o e g a r f o s d e m a d e i r a
compra de
equipamento metálico
locação de
equipamento metálico
Opções de aquisição
garfos de madeira
com 4 reposições
Figura 40 - Escoramento de fôrmas para vigas para um ciclo de 180 usos. com equipamento metálico e
garfos de madeira
Fonte: E l a b o r a i pelo autor
C o m o é p o s s í v e l n o t a r , e m o b r a s c u j o p r a z o é m a i o r d o q u e d o i s m e s e s , d i f i c i l m e n t e
a l o c a ç ã o d e e q u i p a m e n t o m e t á l i c o s e m o s t r a v i á v e l , t a n t o c o m r e l a ç ã o à s v i g a s c o m a
u t i l i z a ç ã o d e " g a r f o s " d e m a d e i r a , q u a n t o e m r e l a ç ã o à s t r a n s v e r s i n a s d a s l a j e s , c u j o
d i f e r e n c i a l d e c u s t o t a m b é m m o s t r o u b a s t a n t e f a v o r á v e l a u t i l i z a ç ã o d a s p e ç a s d e
m a d e i r a , c u j o d i m e n s i o n a m e n t o , c o m o s e r á d e m o n s t r a d o m a i s a d i a n t e , é b a s t a n t e
s i m p l e s , a s s i m c o m o a s u a f a b r i c a ç ã o . C o m o c i m b r a m e n t o p r i n c i p a l d a s l a j e s , n ã o s e
e f e t u o u a o p ç ã o e m m a d e i r a p e l o f a t o d o s e u a j u s t e , n e s s e c a s o , s e r p o u c o a d e q u a d o .
O n ú m e r o d e r e p o s i ç õ e s d e g a r f o s e t r a n s v e r s i n a s d e m a d e i r a é b a s t a n t e d i s c u t í v e l
e d e p e n d e d o n í v e l d e t r e i n a m e n t o d a m ã o - d e - o b r a , d a q u a l i d a d e d a m a d e i r a e d o r i g o r
d a f i s c a l i z a ç ã o d e q u e m e s t á e x e c u t a n d o . O m e s m o r a c i o c í n i o s e a p l i c a a o s c o m p e n s a d o s
e a t é a o e q u i p a m e n t o m e t á l i c o . O o b j e t i v o a q u i é d e m o n s t r a r a f o r m a d e a b o r d a r o a s s u n t o
e m f u n ç ã o d a s v á r i a s o p ç õ e s e x i s t e n t e s n o m e r c a d o . Q u a n t o a o n ú m e r o d e r e p o s i ç õ e s ,
p o d e r á s e r a v a l i a d o p o r c a d a p r o f i s s i o n a l .
O d i a g r a m a da f i g u r a 41 indica o c a m i n h o a seguir para a t o m a d a de d e c i s ã o entre
as o p ç õ e s possíveis.
Figura 41 - Diagrama de orientação para confecção de cimbramento de fôrmas para vigas
Fonte: Elaborada pelo autor
4.4 ESCOLHA DE FÔRMAS PARA ESTRUTURAS ESPECIAIS
Em e s t r u t u r a s especiais, c o m o c a i x a s - d ' á g u a , b l o c o s de f u n d a ç ã o , cortinas e m
t a l u d e s ou de c o n t e n ç ã o e v i g a s b a l d r a m e s , lajes c o m g r a n d e s vãos, o s d i a g r a m a s
i n d i c a d o s nas f i g u r a s 42 a 46, a seguir, s e r v e m de o r i e n t a ç ã o para decidir sobre o tipo de
fôrma, c o n h e c e n d o - s e as p a r t i c u l a r i d a d e s do projeto.
B l o c o s
C o r t i n a s de c o n c r e t o
Figura 43 - Diagrama de orientação para confecção de fôrmas para cortinas de concreto
Fonte: Elaborada peto autor
C a i x a - d ' á g u a s u p e r i o r
Figura 44 - Diagrama de orientação para confecção de fôrmas para caixas-dágua superiores
Fonte: Elaborada polo autor
B a l d r a m e s
Figura 45 - Diagrama de orientação para confecção de fôrmas para vigas-baldrame
Fonte: Elaborada pe'o autor
Figura 46 - Diagrama de orientação para confecção de fôrmas para lajes
treliçadas e lajes nervuradas (cubetas)
Fonte: Elaborada pelo autor
CRITÉRIOS PARA O
DIMENSIONAMENTO
5. CRITÉRIOS PARA O DIMENSIONAMENTO
P a r a o d i m e n s i o n a m e n t o de f ô r m a s , p o d e m - s e adotar os p r o c e d i m e n t o s e os
p a r â m e t r o s i n d i c a d o s nos d i v e r s o s d o c u m e n t o s n o r m a t i v o s disponíveis. S ã o e n f o c a d o s
aqui os critérios de q u a t r o n o r m a s a s s i m definidas:
» C R I T É R I O U T I L I Z A N D O O S C O E F I C I E N T E S D A N B R 7190/97
» C R I T É R I O D O A . C . I . ( A M E R I C A N C O N C R E T E I N S T I T U T E )
» C R I T É R I O D A N O R M A D.I.N. ( D E U S T S C H E S I N S T I T U T FÜR N O R M U N G )
» C R I T É R I O D O C.E.B. ( C O M I T Ê E U R O - I N T E R N A T I O N A L D U B E T O N )
5.1 CRITÉRIO PARA 0 DIMENSIONAMENTO UTILIZANDO OS COEFICIENTES DA
NORMA BRASILEIRA NBR 7190/97
N e s t e m é t o d o d e v e - s e e s c o l h e r o c r i t é r i o de c a r r e g a m e n t o q u e u t i l i z a os
c o e f i c i e n t e s da NBR 7190/97. N e s t e t r a b a l h o , f o r a m c o n s i d e r a d a s e t a p a s -eferentes
aos e l e m e n t o s : pilares, vigas e lajes.
P a r a t a n t o , s ã o u s a d o s os f a t o r e s de m a j o r a ç ã o e m i n o r a ç ã o d e s s a n o r m a ,
c o n f o r m e i n d i c a d o s nas t a b e l a s 18 e 19.
5.1.1 Definições importantes:
Para dar p r o s s e g u i m e n t o às avaliações, são d e f i n i d o s a seguir a l g u n s c o n c e i t o s
b á s i c o s para o e n t e n d i m e n t o das d e d u ç õ e s :
Estados-limites
S e g u n d o Calil J ú n i o r (2001), são os e s t a d o s a s s u m i d o s pela estrutura, a partir
d o s quais a p r e s e n t a d e s e m p e n h o s i n a d e q u a d o s às f i n a l i d a d e s da c o n s t r u ç ã o :
a) Estados-limites últimos
S ã o os que por s u a s i m p l e s o c o r r ê n c i a d e t e r m i n a m a paralisação, no todo ou e m
parte, do u s o da c o n s t r u ç ã o .
b) Estados-limites de utilização
S ã o os que, por sua ocorrência, r e p e t i ç ã o ou duração, c a u s a m e f e i t o s e s t r u t u r a i s
que não r e s p e i t a m as c o n d i ç õ e s e s p e c i f i c a d a s para o uso n o r m a l da construção, ou que
são indícios de c o m p r o m e t i m e n t o da d u r a b i l i d a d e da estrutura.
a) p e r m a n e n t e s - s ã o a s q u e a p r e s e n t a m p e q u e n a v a r i a ç ã o d u r a n t e p r a t i c a m e n t e
t o d a a v i d a d a c o n s t r u ç ã o .
b) v a r i á v e i s - a o c o n t r á r i o d a s a ç õ e s p e r m a n e n t e s , a p r e s e n t a m v a r i a ç ã o
s i g n i f i c a t i v a d u r a n t e a v i d a d a c o n s t r u ç ã o .
c) excepcionais - s ã o a s q u e a p r e s e n t a m d u r a ç ã o e x t r e m a m e n t e c u r t a , e c o m
b a i x a p r o b a b i l i d a d e d e o c o r r ê n c i a d u r a n t e a v i d a d a c o n s t r u ç ã o .
D e v e - s e o b s e r v a r q u e n o c a s o d e c i m b r a m e n t o s e f ô r m a s n ã o e x i s t e m ações
permanentes.
A s t a b e l a s 18 e 19 i n d i c a m o s c o e f i c i e n t e s d e m a j o r a ç ã o e m i n o r a ç ã o ,
e s p e c i f i c a d o s n a n o r m a N B R 7190/97, q u e d e v e r ã o s e r u s a d o s n o s c á l c u l o s e s t r u t u r a i s .
Tabela 18 - Ações variáveis, combinações últimas
Combinações Ações variáveis em geral incluídas
as cargas acidentais móveis
Efeitos da
temperatura
Normais YQ =1.4 YP-1.2
Especiais ou de construção YQ = 1«2 YF = I.O
Excepcionais Y
R
> = 1 '0 YC = 0
Fonte: ABNT - Associação Brasileira de Normas Técnicas (1997)
Tabela 19 - Fatores de minoração (Fonte: NBR 7190/97)
Ações em estruturas correntes, cargas acidentais dos edifícios
Locais onde não há predominância de pesos de equipamentos
fixos nem elevadas concentrações de pessoas
0,4 0,3 0,2
Locais onde há predominância de pesos de equipamentos fixos
e elevadas concentrações de pessoas
0,7 0,6 0,4
Bibliotecas, arquivos, oficinas e garagens 0,8 0,7 0,6
Fonte: ABNT - Associação Brasileira de Normas Técnicas (1997)
O n d e :
|/0 = A ç õ e s v a r i á v e i s s e c u n d á r i a s p a r a o e s t a d o - l i m i t e ú l t i m o .
= A ç õ e s v a r i á v e i s d e m é d i a d u r a ç ã o p a r a o e s t a d o - l i m i t e d e u t i l i z a ç ã o .
v|/2 = A ç õ e s v a r i á v e i s d e l o n g a d u r a ç ã o p a r a o e s t a d o - l i m i t e d e u t i l i z a ç ã o .
Tabela 20-Valores dekm o d l
Classe de carregamento Madeira serrada
Madeira laminada colada
Madeira compensada
Madeira recomposta
Permanente 0,6 0,30
Longa duração 0,7 0,45
Média duração 0,8 0,65
Curta duração 0.9 0,9
Instantânea 1,10 1,10
Fonte: ABNT - Associação Brasileira de Normas Técnicas (1997)
Tabela 21-Valores de
Classes de umidade Madeira serrada
Madeira laminada colada
Madeira compensada
Madeira recomposta
( 1 ) e ( 2 ) 1.0 1,0
(3) e (4) 0.8 0,9
Fonte: ABNT - Asscoaçào Brasileira de Normas Técnicas (1997)
O c o e f i c i e n t e d e m o d i f i c a ç ã o k m 0 ( l 3 l e v a e m c o n s i d e r a ç ã o a c a t e g o r i a da m a d e i r a
u t i l i z a d a , p a r a p r i m e i r a c a t e g o r i a k m o d 3 = 1,0. C a s o i s s o n ã o o c o r r a , a m a d e i r a é
c l a s s i f i c a d a c o m o d e s e g u n d a c a t e g o r i a , c o m o k m o d 3 = 0,8.
O s v a l o r e s d e k m o d 2 s ã o r e f e r e n c i a d o s c o n f o r m e i n d i c a ç ã o n a s t a b e l a s 21 e 22. N o
c a s o d e f ô r m a s , e s s e c o e f i c i e n t e é s e m p r e 0,8, d e v i d o à s c o n d i ç õ e s d e u s o ( u m i d a d e
a c i m a d e 8 5 % ) .
Tabela 22 - Classes de umidade
Classes de umidade Umidade relativa do ambiente Umidade de equilíbrio da madeira
1 < 6 5 % 1 2 %
2 6 5 % < U < 7 5 % 1 5 %
3 7 5 % < U < 8 5 % 1 8 %
4 U > 8 5 % durante longos períodos > 2 5 %
Fonte: ABNT - Assco-açáo Brasileira de Normas Técnicas (1997)
>> C o m p r e s s ã o paralela às fibras
>>Tração paralela às f i b r a s
>> C i s a l h a m e n t o paralelo às fibras
Y m = M
Y „ , = 1 . 8
Y = 1 , 8
Por exemplo, a t e n s ã o de c o m p r e s s ã o de cálculo se avalia por:
K x F
C — mcKi c . k . c o m p
c . d . c o m p
(equação 4)
O n d e fc k c o m p é c a l c u l a d o para u m a a m o s t r a c o m pelo m e n o s seis exemplares, para
m a d e i r a s c o n h e c i d a s , e 12 e x e m p l a r e s para as d e s c o n h e c i d a s , e cada lote c o m volume
m á x i m o 12 m3 .
c . k . c c n p
n
2
I
2 _ L _
õ - r
te. coirp
- Í c.H
2
2 "
1,1 (equação 5)
ou
c.k.comp X F c m c o m p
(equação 6)
Q u a n d o não se d i s p õ e m de d a d o s e s t a t í s t i c o s s o b r e o lote avaliado, p o d e m ser
a d o t a d o s os r e s u l t a d o s m é d i o s o b t i d o s em l a b o r a t ó r i o s idôneos.
5.1.2 Parâmetros para caracterização de madeira compensada, conforme a ABIMCI
A A s s o c i a ç ã o B r a s i l e i r a da I n d ú s t r i a de M a d e i r a P r o c e s s a d a (2002) fornece e m
s e u s m a n u a i s u m a o r i e n t a ç ã o para d e f i n i ç ã o dos p a r â m e t r o s e e q u a ç õ e s utilizadas no
d i m e n s i o n a m e n t o de f ô r m a s , s e g u n d o as p r e s s õ e s de t r a b a l h o e d e f o r m a ç ã o m á x i m a
(flecha), l i m i t a d a e m F = l
360
Na t a b e l a 23 são i n d i c a d a s as c a r a c t e r í s t i c a s físicas e g e o m é t r i c a s f o r n e c i d a s
pela A B I M C I para c o m p e n s a d o s .
Tabela 23 - Características físicas e geométricas de compensados
Compensado N° de lâminas Módulo de Elasticidade
Paralelo (E) S
Momento de
Inércia (J) cm4
18 m m 9 70949 48,6
18 m m 7 63383 48,6
15 m m 7 69130 28,13
15 m m 5 69331 28,13
12 m m 5 68990 14,40
Fonte: ASSOCIAÇÃO BRASILEIRA 0 A INDÚSTRIA DE MADEIRA PROCESSADA (2C02)
A seguir, são i l u s t r a d o s três e x e m p l o s de f ô r m a s u t i l i z a n d o - s e as i n f o r m a ç õ e s
da t a b e l a 23 para s i t u a ç õ e s de c a r r e g a m e n t o de c h a p a s de c o m p e n s a d o c o m dois, três e
q u a t r o apoios, r e s p e c t i v a m e n t e .
Para os cálculos, foi c o n s i d e r a d o : f e m cm, I e m cm, J e m c m 4 ( s e ç ã o = e s p e s s u r a
e m c m x largura 100 c m ) e E em kgf/cm2 .
C o m o resultado, a c a r g a d i s t r i b u í d a " q " é obtida u s a n d o - s e as f ó r m u l a s indicadas
e m c a d a exemplo:
Exemplo 1 j ; • • • • • • •
q = _761 8J JxExJ ( k N / m 2 ) (equação 7)
Para obter as c a r g a s e m kN/m2 , ou
q = ^ (kgf/cm2) (equação 8)
Para obter as c a r g a s e m kgf/cm2
È
z
Jí
o
Ü
a>
o.
30
25
20
15
10
5
Pressão na fôrma de compensado x espaçamento entre apoios
Dados da ABIMCI - com 2 apoios
- 18-91-ABIMCI
- 18-71-ABIMCI
- 15-71-51 ABIMCI
- 12-51-ABIMCI
0.3 0.35 0.4 0.45 0.5
Espaçamento (m)
0.55
Figura 47 - Curvas indicativas do carregamento máximo para dois apoios
Fonte: Elaborada peto autor
0.6 0.65
Exemplo 2
q = 1 8 5 x . f . x E x J ( k N / m 2 ) (equação 9)
Para obter as c a r g a s e m kN/m2 , ou
q = 1 8 < * ! x E x J kgf/cm2) (equação 10)
iOOx I
Para obter as c a r g a s e m kgf/cm2
P r e s s ã o na f ô r m a de c o m p e n s a d o x e s p a ç a m e n t o entre a p o i o s
D a d o s d a A B I M C I - c o m 3 a p o i o s
18-91-ABIMCI
•18-71-ABIMCI
0.7
Espaçamento (m)
F i g u r a 48 - Curvas indicativas do carregamento máximo para três apoios
Fonte: Elaborada pelo autor
E x e m p l o 3
q = 1 4 5 ' 2 5
| 4
x f x E x J (kN/m2 )
P a r a o b t e r a s c a r g a s e m k N / m 2 , o u
( e q u a ç ã o 11)
145,25 xfx E x J
100xl4
q = ' ' " 7 ; ; ' ;4 (kgf/cm2 )
P a r a o b t e r a s c a r g a s e m k g f / c m 2
( e q u a ç ã o 12)
P r e s s ã o na f ô r m a d e c o m p e n s a d o x e s p a ç a m e n t o entre a p o i o s
D a d o s da A B I M C I - c o m 4 a p o i o s
6 0
5 0
1 4 0
| 20
cx
1 0
0
0 . 3 0 . 3 5 0 . 4 0 . 4 5 0 . 5 0 . 5 5 0 . 6 0 . 6 5
E s p a ç a m e n t o ( m )
F i g u r a 4 9 - Curvas indicativas do carregamento máximo para quatro apoios.
Fonte: Elaborada pelo auior
5 . 2 D I M E N S I O N A M E N T O DE F Ô R M A S PARA L A J E S , UTILIZANDO o s P A R Â M E T R O S DA N B R 7 1 9 0 / 9 7
C o m o e x e m p l o , é e f e t u a d o c o m q u a t r o a p o i o s o c á l c u l o de u m a f ô r m a p a r a u m a
laje de c o n c r e t o de 10 c m de e s p e s s u r a , c o n f o r m e d e s c r i t o a seguir.
a ) Q c o n = V C O n x h i a j o = > P e s o P ^ p r i o do c o n c r e t o
b ) Qcomp = Ycomp
x e e s P e s s u r a d o c o m p e n s a d o )
c) q = 2,00 k N / m 2
5.2.1 Combinação das ações
A s s e g u i n t e s c o m b i n a ç õ e s f o r a m d e f i n i d a s :
>> estado-limite último
= 1 ' 2 toconc+ ° ' 7 = > 1 ' 2 ( 2 - 5 + ° ' 7 * 2 . ° ) = 4 - 6 8 k N / ™ 2 ( e q u a ç ã o 13)
Y q = 1.2 (ver t a b e l a 18)
vy0 =0,7 (ver t a b e l a 19)
>> estado-limite de utilização
qd u t i l = qc o n c + 0,6 qcirc = > 2,5 + 0,6 , 2,0 = 3,70 k N / m 2 ( e q u a ç ã o 14)
(>;/, = 0,6) (ver t a b e l a 19)
5.2.1.1 Dimensionamento da fôrma
N o caso do d i m e n s i o n a m e n t o no e s t a d o - l i m i t e de utilização, o peso próprio das
f ô r m a s poderá ser desprezado.
Para a verificação do e s p a ç a m e n t o das t r a n s v e r s i n a s será c o n s i d e r a d o o e s q u e m a
estático c o m quatro apoios, a d o t a n d o u m c o m p e n s a d o de 18 mm, nove lâminas, c o m
E = 70.949 kgf/cm2
. O p r o c e d i m e n t o poderá ser s e g u i d o por m e i o da expressão analítica
( e q u a ç ã o 12), ou da f o r m a gráfica, c o n f o r m e m o s t r a a figura 49.
|3 = 145,25x70.949x48,6 = > , = 7 2 c m
3 6 0 x 3 7 0
P o d e - s e verificar que o e s p a ç a m e n t o para c a r r e g a m e n t o no e s t a d o - l i m i t e de
u t i l i z a ç ã o u l t r a p a s s a o valor de 65 c m . Portanto, a d o t a - s e e s s e valor para a verificação
do e s t a d o último.
N o caso da v e r i f i c a ç ã o no e s t a d o - l i m i t e último, t e m - s e :
>> para vigas com quatro apoios
Pd = 4,68 x 10"1 b x k N / c m
P L 2
M = — — ( e q u a ç ã o 15)
a = —j—^— ( e q u a ç ã o 16)
C a l c u l a - s e essa t e n s ã o de t r a b a l h o ( e q u a ç ã o 16) para posterior c o m p a r a ç ã o c o m
a t e n s ã o de cálculo.
4 , 8 6 x 1 0 - S 7 2 3 x 3 ^ i k „ ,
a = r = 0,47 kN/cm2
5 x 1 , 8
5.2.1.2 Verificação da tensão de cálculo
A t e n s ã o m é d i a da c o m p r e s s ã o p a r a l e l a n a s f i b r a s f c m c o m p = 3,00 k N / c m 2 , f o i
o b t i d a e m a m o s t r a , c o m p e l o m e n o s 12 e x e m p l a r e s , o u f o r n e c i d a p e l o f a b r i c a n t e
de c o m p e n s a d o .
F . M m n = 0 , 7 0 x F = 2 , 1 k N / c m 2
c . k . c o m p ' c . m . c o m p
^r.odi = 0>9 ( c a r r e g a m e n t o de c u r t a d u r a ç ã o )
Kmwi2= 0,8 ( c l a s s e de u m i d a d e 4)
KmwJ3= 0,8 ( s e m prévia c l a s s i f i c a ç ã o de peças)
(ver e q u a ç ã o 6)
(ver tabela 20)
(ver tabela 21)
F =
K hk* x FC>.C^p = 0 , 5 8 x 2 , 1 = 0 8 7 k N / c m 2
c . d . c o m p 1 4
< w c '
(ver e q u a ç ã o 4)
^rnod ~ ^modl X ^mod2 X ^mod3
a = 0,47 k N / c m 2 < F„rf = 0,87 kN/cm2
c . d . c c ^ n p
P o r t a n t o , está O K ! (eq. 17)
5.3 DIMENSIONAMENTO DE FÔRMAS PARA VIGAS, UTILIZANDO OS PARÂMETROS
DA NBR 7190/97
a) qv = >
b ) ^h.max
= >
= >
3
d > < U = >
• v . d " v . d . u t i ^
® ri nti^
2/3H,d ^ 2 / 3 H . d . u t i
< U - = « U + % * < U * Ycoo) - H kN/m2 = (25 + 0,6 x 0,1 x 25) x 0,50 = 13,50 k N / m 2
q,d.uw = Y q « U + V0 * <U >
< Ycoo)« H kN/m2 = 1,2 (25 + 0,7 x 2,5) 0,50 = 16,05 k N / m 2
Pressão horizontal
^h.max = < V K
sendo K = — 1 ~ s e n 1 5 ° — _ o,60 c o m 0 = 15° (ângulo de atrito interno do concreto)
1 + sen15°
^ h . m a x . u t i l — ^ v . d . u t i l x ^
^ h . m a x . u t i l = ^ v . d x K
A pressão do c o n c r e t o deve ser t o m a d a c o m o valor c o r r e s p o n d e n t e a 2/3 H,
c o n f o r m e i n d i c a d o na f i g u r a 50.
(2/3 H)
= 1 3 - 5 0 x x 2 / 3 = 5 ' 4 0 k N / m 2
Pela f ó r m u l a 12, c a l c u l a - s e o valor de l,
l? = 145,25x70.949x48,6 = > t = 6 3 4 c m
360x5,40
E n c o n t r a n d o o valor d e 63,4 c m p a r a o e s p a ç a m e n t o e n t r e as t r a v e s s a s , c o m e s s a
m e d i d a f a z - s e a v e r i f i c a ç ã o no e s t a d o - l i m i t e ú l t i m o . P o s t e r i o r m e n t e , u m a nova c h e c a g e m
d e v e r á ser e f e t u a d a q u a n d o do d i m e n s i o n a m e n t o do f u n d o d a s vigas. C o m o auxílio da
f ó r m u l a 16, c a l c u l a - s e o valor d a t e n s ã o :
_ 6,42«10 " » 6 3 g « 3 = < F = 0 , 8 7 kN/m>
5x1,82
P o r t a n t o , esté O K !
5.4 DIMENSIONAMENTO DE FÔRMAS PARA PILARES, UTILIZANDO OS PARÂMETROS
DA NBR 7190/97
N o c a s o d e p i l a r e s , C a l i l J ú n i o r (2001) s u g e r e que, c o m o a r e l a ç ã o a l t u r a / l a d o
é m a i o r q u e p a r a v i g a s , p o d e - s e c o n s i d e r a r a f ó r m u l a d e J a n s s e n p a r a as p r e s s õ e s
l a t e r a i s :
1 - e ( e q u a ç ã o 18)
a) 7 = p e s o e s p e c í f i c o d o c o n c r e t o
b) R = raio h i d r á u l i c o = á r e a da s e ç ã o / p e r í m e t r o = ^ ( e q u a ç ã o 19)
c) p = c o e f i c i e n t e de a t r i t o do c o n c r e t o c o m a c h a p a de c o m p e n s a d o
= > t g 10° = 0,176
d) k = — 1 - sen 15° _ 0 6 0 c o m 0 = 15° ( â n g u l o de a t r i t o i n t e r n o d o c o n c r e t o )
1 + sen 15°
e) o y na f ó r m u l a da p r e s s ã o será u s a d o c o m duas m a j o r a ç õ e s diferentes para
cada estado: o limite de utilização e o limite último.
f) o z c o r r e s p o n d e à altura do pilar.
Ações a considerar:
y é o peso e s p e c í f i c o do c o n c r e t o c o m as c o m b i n a ç õ e s das ações.
Yau(l = 25,0 + 0,6 x 0,10 x 25 = 26,5 (estado-limite de utilização) ( e q u a ç ã o
20)
= Yq(Ycon + H>0 x Y j = 1,2 (25,0 + 0,7 x 0,10 x 25) = 32,1 k N / m 3
(estado-limite último) (equação 21)
e vyc e ]/1, c o n f o r m e t a b e l a de f a t o r e s de m i n o r a ç ã o da t a b e l a 19
yvit)- 10% ycon, c o n f o r m e c o n s i d e r a Calil J ú n i o r (2001)
C o m o nas vigas e nas lajes, vou e x e m p l i f i c a r m e l h o r o d i m e n s i o n a m e n t o .
S e j a u m pilar de 0,20 m x0,70 m c o m u m p é - d i r e i t o de 2,90 m, a p l i c a n d c a f ó r m u l a
de J a n s s e n t e m - s e para o e s t a d o - l i m i t e de u t i l i z a ç ã o , c o m â n g u l o de a t r i t o interno do
c o n c r e t o 0 = 15° e p =10° ( c o e f i c i e n t e de a t r i t o c o n c r e t o x c h a p a ) , o g r á f i c o m o s t r a d o
na f i g u r a 51:
Y ^ Y c o n + N W v * = k N / m 3
Pressão no pilar (0,20 x 0,70) com 2,90 de altura
no estado limite de utilização
Figura 51 - Gráfico da pressão em pilar 0.20 mx 0.70 m com h = 2.90 para o estado-limite de utilização
Fonte: Elaborada pelo auior
1.5 2
Altura (m)
O d i m e n s i o n a m e n t o p a r a o e s t a d o - l i m i t e d e u t i l i z a ç ã o é o g r á f i c o d a f i g u r a 52,
p o i s o p i l a r p o s s u i s o m e n t e u m a l i n h a d e e s t r u t u r a ç ã o n o m e i o .
Pressão no pilar (0,20x 0,70) com 2,90 de altura
para o estado-limite último
16
14
E 1 2
1 10
o 8
•TO
8 6
a 4
2
0
'
16
14
E 1 2
1 10
o 8
•TO
8 6
a 4
2
0
16
14
E 1 2
1 10
o 8
•TO
8 6
a 4
2
0
16
14
E 1 2
1 10
o 8
•TO
8 6
a 4
2
0
16
14
E 1 2
1 10
o 8
•TO
8 6
a 4
2
0
16
14
E 1 2
1 10
o 8
•TO
8 6
a 4
2
0
16
14
E 1 2
1 10
o 8
•TO
8 6
a 4
2
0
16
14
E 1 2
1 10
o 8
•TO
8 6
a 4
2
0
0.5 1 1.5 2 2.5 3 3
Altura (m)
F i g u r a 52 - Gráfico da pressão em pilar 0.20 m x 0.70 m com h = 2.90 para o estado-limite último
Fonte: Elaborada peto autor
A n a l i t i c a m e n t e , c o m as d i m e n s õ e s a c i m a o b t é m - s e o s e g u i n t e resultado:
yR 1 - e = 11,48 kN/m2 p a r a t e n s ã o l i m i t e d e u t i l i z a ç ã o (ver eq. 18)
0 , =
yR
M
1 - e = 13,91 kN/m2 p a r a t e n s ã o n o e s t a d o - l i m i t e ú l t i m o (ver eq. 18)
O d i m e n s i o n a m e n t o s e r á f e i t o no e s t a d o - l i m i t e de u t i l i z a ç ã o , c o n f o r m e a
f ó r m u l a (10).
£ = ^ ^ 3 6 0 = > ^ = 5 3 , 4 3 c m v a ' o r e s t e q u e P o c J e r i a ser tirado do gráfico do ponto
de vista m a i s prático
A v e r i f i c a ç ã o para o e s t a d o - l i m i t e ú l t i m o será:
a =
1 3 , 9 U 1 0 ^ 5 3 2 x 3
7^1782
= 0,52 kN/cm2 n 0,87 kN/cm2 (3 a p o i o s , v e r e q u a ç ã o 16)
C o m o o pilar p o s s u i s o m e n t e 70 c m , a d o t a - s e u m a linha de t r a v a m e n t o no m e i o
dele, f a v o r e c e n d o a segurança.
5.5 CRITÉRIO DO AMERICAN CONCRETE INSTITUTE - A.C.I.
O s critérios para o d i m e n s i o n a m e n t o d a s diversas peças e s t r u t u r a i s - os pilares,
as vigas e as lajes - são os a d o t a d o s pelo A . C . I . ( A m e r i c a n C o n c r e t e Instiíute) apud
H U R D (1963), c o n s i d e r a n d o as p r e s s õ e s e os c a r r e g a m e n t o s ali indicados.
5.5.1 Elementos para o dimensionamento de fôrmas, segundo o A.C.I.
S e g u n d o H u r d (1963), o c o n c r e t o p o d e ser c o n s i d e r a d o u m líquido c o m u m a
v i c i o s i d a d e aparente r e l a t i v a m e n t e alta, que g r a d a t i v a m e n t e , e m f u n ç ã o do t e m p o , se
t r a n s f o r m a em u m c o r p o p l á s t i c o até e n d u r e c e r e c o n v e r t e r - s e e m u m a m a s s a elástica.
C o m o para o d i m e n s i o n a m e n t o das f ô r m a s é f u n d a m e n t a l o c o n h e c i m e n t o da
p r e s s ã o q u e o c o n c r e t o e x e r c e s o b r e a s p a r e d e s d o m o l d e , v á r i o s o r g a n i s m o s
e s p e c i a l i z a d o s e m t e c n o l o g i a do c o n c r e t o , c o m o , por e x e m p l o , o A . C . I - A m e r i c a n
C o n c r e t e Institute, s i s t e m a t i z a r a m as d i v e r s a s p e s q u i s a s sobre esse t e m a para elaborar
r e c o m e n d a ç õ e s simples. Essas diretrizes p e r m i t e m definir a pressão do c o n c r e t o e m
f u n ç ã o da v e l o c i d a d e da c o n c r e t a g e m na d i r e ç ã o vertical, n u m a o p e r a ç ã o contínua, e a
t e m p e r a t u r a dele no instante do l a n ç a m e n t o na f ô r m a .
Evidentemente, outros parâmetros c o m p l e m e n t a r e s poderiam definir essa pressão
de m a n e i r a m a i s exata, t a i s c o m o o e f e i t o de v i b r a ç ã o d u r a n t e o a d e n s a m e n t o , a
e s p e s s u r a do e l e m e n t o c o n c r e t a d o , etc. Porém, para f i n s práticos, os valores do A.C.I.
são c o n s e r v a d o r e s para o d i m e n s i o n a m e n t o .
5.5.2 As pressões laterais na fôrma devido à ação do concreto fresco
O s c a r r e g a m e n t o s i m p o s t o s pelo c o n c r e t o f r e s c o nas paredes de vigas eu de
c o l u n a s s ã o s e n s i v e l m e n t e d i f e r e n t e s d o s c a r r e g a m e n t o s e m lajes h o r i z o n t a i s . O
c o n c r e t o c o m p o r t a - s e c o m o u m f l u i d o p r o d u z i n d o p r e s s õ e s h i d r o s t á t i c a s que a : u a m
l a t e r a l m e n t e nas f ô r m a s verticais.
A pressão lateral e f e t i v a é i n f l u e n c i a d a pelo peso, v e l o c i d a d e de c o n c r e t a g e m ,
t e m p e r a t u r a da m i s t u r a do concreto, uso de r e t a r d a d o r e s e pelo efeito da vibração ou
m é t o d o s de a d e n s a m e n t o .
C o m o e s s e s f a t o r e s a f e t a m a p r e s s ã o lateral, d e v e m ser a v a l i a d o s antes da
e x e c u ç ã o do p r o j e t o de f ô r m a .
5.5.3 0 peso do concreto
O peso do c o n c r e t o t e m i n f l u ê n c i a direta na pressão hidrostática. A pressão é a
m e s m a e m t o d a s as d i r e ç õ e s e p o d e m o s c o n s i d e r a r a d e n s i d a d e c o m o a de um fluido
c o m o 2.400 kg/m3 , que se a p r o x i m a d o s c o n c r e t o s usuais.
5.5.4 A velocidade de concretagem ou de enchimento
A v e l o c i d a d e de c o n c r e t a g e m t e m efeito p r i m á r i o na pressão lateral das fôrmas,
e e s s a pressão é proporcional até o limite da p r e s s ã o t o t a l do fluido, 2.400 x h.
O l O
5.5.5 A vibração
A vibração interna t e n d e a c o n s o l i d a r o c o n c r e t o e a u m e n t a de 10% a 20% a p r e s s ã o
lateral, q u a n d o c o m p a r a d a c o m c o n c r e t o que é l a n ç a d o s e m v i b r a ç ã o .
5.5.6 Temperatura
A t e m p e r a t u r a do c o n c r e t o na h o r a do l a n ç a m e n t o t e m i m p o r t a n t e i n f l u ê n c i a na
pressão, p o r q u e a f e t a o " i n í c i o de p e g a " .
5.5.7 Sobrecarga nas lajes e vigas
O s e s f o r ç o s n a s l a j e s , s e g u n d o o A.C.I., s e g u e m a s r e c o m e n d a ç õ e s p a r a
c o n s i d e r a r o p e s o p r ó p r i o , m a i s s o b r e c a r g a m í n i m a de 244 kgf/m2 .
N a s vigas, as p r e s s õ e s l a t e r a i s s e g u e m o m e s m o c r i t é r i o d a s paredes. Para o
d i m e n s i o n a m e n t o do f u n d o d a s vigas, a c r e s c e n t a r a c a r g a m í n i m a de 74 kgf/m, a l é m d o
p e s o p r ó p r i o .
5.5.8 Outras variáveis (segundo o A.C.I.)
A p r e s s ã o lateral d o c o n c r e t o pode t a m b é m ser i n f l u e n c i a d a pela t e m p e r a t u r a
a m b i e n t e , c o n s i s t ê n c i a do c o n c r e t o , l o c a l i z a ç ã o d o s r e f o r ç o s d a s f ô r m a s , p r e s s ã o d o s
poros, água, d i â m e t r o m á x i m o d o s a g r e g a d o s , t i p o de c i m e n t o , a l t u r a de l a n ç a m e n t o ,
s e ç ã o d e c o n c r e t o e a t é d a t e x t u r a e d a p e r m e a b i l i d a d e d a f ô r m a . T o d a v i a , n a s
c o n c r e t a g e n s u s u a i s t a i s f a t o r e s não s ã o levados e m conta.
O s t i p o s de c i m e n t o ou a u t i l i z a ç ã o d e p o z o l a n a e m a m b i e n t e s c o m b a i x a s
t e m p e r a t u r a s , ou c o m r e t a r d a d o r e s de pega, t ê m s i g n i f i c a t i v o e f e i t o na p r e s s ã o lateral
d a s f ô r m a s .
D e p o i s d e 50 a 60 a n o s de d i s c u s s ã o , t e s t e s de l a b o r a t ó r i o s , i n v e s t i g a ç õ e s de
c a m p o e t c . , a i n d a p e r s i s t e m a l g u m a s d i s c o r d â n c i a s e n t r e e n g e n h e i r o s , f í s i c o s ,
f a b r i c a n t e s de f ô r m a s e e m p r e e n d e d o r e s s o b r e e s s a s v a r i á v e i s q u e e n t r a m n e s s e
s i s t e m a . P o r é m , o A . C . I . ( C o m m i t t e e 622) a p u d H U R D 1963, d e s e n v o l v e u f ó r m u l a para a
m á x i m a p r e s s ã o lateral, c o n s i d e r a n d o , e m d o i s c a s o s , as c o n d i ç õ e s de t e m p e r a t u r a , a
v i b r a ç ã o interna, o p e s o do c o n c r e t o e seu a b a t i m e n t o m á x i m o ( s l u m p ) . No p r i m e i r o
caso, a v e l o c i d a d e d e c o n c r e t a g e m não deve e x c e d e r 2,13 m (7 p é s ) por hora ( f ó r m u l a I)
e no s e g u n d o não deve p a s s a r de 3,05 m (10 pés) por h o r a ( f ó r m u l a II). Em a m b o s os
c a s o s , o s l u m p não deve ser m a i o r q u e 10 c m (4"), e o c o m p r i m e n t o da vibração deve
ficar l i m i t a d o a 1,21m (4 pés) d o t o p o da f a c e do c o n c r e t o .
N o c a s o d e a s p a r e d e s s e r e m m e n o r e s q u e 3,05 m e t r o s e m e s m o a s s i m a
v e l o c i d a d e de c o n c r e t a g e m for de 3,05 m por hora, p o d e - s e a d o t a r (24 k g / m 3 ) x h, d e s d e
Formulai: p = 150 + 9 0 0 0 x R ( m á x i m o 9.760 k g / m 2 ) o u
T 2.400 k g / m 3 x h se for menor,
( e q u a ç ã o 21)
CX I II 43.400 2.800 R . . . ft7Cftl , 2
Fórmula II: p = l 5 0 + + ( m á x i m o 9.760 kg/m2 ou
T T 2.400 kg/m3 x h se for menor.
( e q u a ç ã o 22)
p = m á x i m a pressão lateral psf (libra por pé q u a d r a d o )
R = velocidade de e n c h i m e n t o em pé/h
T = t e m p e r a t u r a do c o n c r e t o nas f ô r m a s e m F°
h = m á x i m a altura de c o n c r e t a g e m
Obs.: os valores de p obtidos nas f ó r m u l a s I e 11 são expressos em Ib/pé2 , devendo-
se aplicar o c o e f i c i e n t e 0,048825 para t r a n s f o r m a r e m kN/m2 . A t a b e l a 24 apresenta os
valores da p r e s s ã o m á x i m a na fôrma, e m f u n ç ã o da velocidade de c o n c r e t a g e m .
Tabela 24 - Máxima pressão do concreto - velocidade x temperatura - Paredes
Velocidade de Pressão máxima em kg/m2
concretagem pela tempera ura indicada
m/m 32°C 27°C 21 °C 15°C 10°C 4°C
0,30 12,20 12,78 13,56 14,64 16,10 18,30
0,60 17,08 18,30 19,86 21,96 24,88 29,28
0,90 21,96 23.81 26,15 29,28 33,67 40,26
1,20 26,84 29,28 32,40 36,60 42,45 51,24
1,50 31,72 34,74 38,69 43,92 51,24 62,22
1,80 36,60 40,26 44,94 51,24 60,02 73,20
2,10 41,48 45,77 51,24 58,56 68,80 84,18
2,40 42,99 47,48 53,19 60,80 71,54 87,59
2,70 44,50 49,19 55,14 63,09 74,27 91,01
3,00 46,01 50,89 57,09 65,39 77,00 94,42
Fonte: HURD<1963)
5.6 PRESSÃO NAS FÔRMAS DOS PILARES
Em m u i t o s t i p o s de c o n s t r u ç ã o , as f ô r m a s d o s pilares são p e q u e n a s e o c o n c r e t o
lançado as p r e e n c h e e m t e m p o r e l a t i v a m e n t e curto.
A vibração c o l a b o r a para que a pressão nas f ô r m a s seja maior nos pilares do que
e m paredes de concreto.
Se o p r e e n c h i m e n t o t o t a l é f e i t o e m m e n o s t e m p o do que o r e q u e r i d o p a r a
q u e o c o n c r e t o e n d u r e ç a c o n s i d e r a v e l m e n t e , a p r e s s ã o e x e r c i d a é e s s e n c i a l m e n t e
f l u i d a e a u m e n t a u n i f o r m e m e n t e d e s d e zero até o f u n d o da f ô r m a , o n d e o c o r r e o
valor m á x i m o .
O p r o c e d i m e n t o d e s e n v o l v i d o pelo A . C . I . C o m m i t t e e 622 r e c o m e n d a a f ó r m u l a
para a m á x i m a p r e s s ã o nas f ô r m a s dos pilares, c o m c o n c r e t o s p e s a n d o em t o r n o de
2.427 kg/m3 .
9.000
>> p = 150 + ——— x R ( f ó r m u l a o r i g i n a l p a r a p e m p s f ; T e m °F e R m f t / h ) ,
o u ( e q u a ç ã o 23)
>> Yx h = (2-400 kg/m3 ) x h; ou (24,0 kN/m3 ) x h, l i m i t a d a a 146,47 k N / m 2
(3.000 psf), c o n f o r m e t a b e l a 16, a
s e g u i r ( e q u a ç ã o 24)
Na tabela 25, as pressões estão indicadas e m kN/m2 ; t e m p e r a t u r a e m °C e v e m m/h.
Tabela 25 - Máxima pressão do concreto - kN/m2 - Pilares
Velocidade de P= máxima pressão lateral em kN/m2
,
enchimento para astemperaturas (t) indicadas
(m/h) 32° C 27° C 21°C 15°C 10°C 4o
C
0,30 12,20 12,79 13,57 14,64 16,11 18,30
0,60 17,08 18,30 19,87 21,97 24,90 29,29
0,90 21,97 23,82 26,17 29,29 33,68 40,28
1,20 26,85 29,29 32,41 36,61 42,47 51,26
1,50 31,73 34,76 38,71 43,94 51,26 62,25
1,80 36,61 40,28 44,96 51,26 60,05 73,23
2,10 41,50 45,79 51,26 58,59 68,84 84,22
2,40 46,38 51,26 57,51 65,91 77,63 95,20
2,70 51,26 56,78 63,81 73,23 86,42 106,19
3,00 56,14 62,25 70,06 80,56 95,20 117,18
3,30 61,03 67,76 76,36 87,88 103,99 128,6
3,60 65,91 73,23 82,66 95,20 112,78 139,15
3,90 70,79 78,75 88,95 102,53 121,57 146,47
4,20 75,67 84,22 95,20 109,85 130,36
4,80 85,44 95,20 107,75 124,50 146,47
5,40 95,20 106,19 120,30 139,15
6,00 104,97 117,18 132,85 146,47
6,60 114,73 128,16 145,44
7,20 124,50 139,15 146,47
7,80 134,26 146,47 Limite = 146,47 kN/m2
8,40 144,03
9,00 146,47
Fonte: HURD(1963)
O s v a l o r e s c o n s t a n t e s n a t a b e l a a c i m a p o d e m s e r i n t e r p r e t a d o s g r a f i c a m e n t e ,
c o n f o r m e a f i g u r a 53, o n d e s e t e m a p r e s s ã o na f ô r m a e m f u n ç ã o d a v e l o c i d a d e d e e n c h i m e n t o .
P r e s s ã o m á x i m a e m pilares - A.C.I
160
140
120
| 100
i 80
'g 60
w
£ 4 0
20
0
T = 4 T = 1 0 T = 1 5 ^ T = 2 1 _ T = 2 7 T = 3 2
1
1
0 1 2 3 4 5 6 7 8 9
Velocidade de enchimento m/h
F i g u r a 53 - Pressão máxima em pilares em função da velocidade de enchimento e da temperatura,
conforme metodologia do A.C.I.
Fonto: Elaborate pek> autor
10
Se f o r e m a d i c i o n a d o s r e t a r d a d o r e s de pega ou aditivos c o m i n c o r p o r a d o r e s de ar
ao concreto, que p o d e m ser u s a d o s q u a n d o a t e m p e r a t u r a a m b i e n t e estiver alta, ou se
o c o r r e r e m c o n c r e t a g e n s e m c l i m a s frios, as p r e s s õ e s laterais p o d e m ser a s s u m i d a s
c o m o u m f l u i d o ou p e s a n d o 2.400 kg/m3 (150 Ib/cu.ft ou 24,0 kN/m3 ).
S e g u n d o Batista, A . M. (2001) e a A . C . I . 347/88 (apud M a r a n h ã o 2000), e x i s t e m as
s e g u i n t e s l i m i t a ç õ e s :
Para v < 2 m/h
785 v
P = 7,2 +
T + 17,8
(equação 25)
O n d e 28,7 k N / m 2 < P < 95,8 k N / m 2 ou 23,5 H
Para 2 m/h < v < 3 m/h
1.156 244 v
P = 7,2 + - — — +
T + 17,8 T + 17,8
(equação 26)
s e n d o 28,7 k N / m 2 < P < 95,8 k N / m 2 o u 23,5 H
P = 2 3 , 5 x H (equação 27)
O n d e P < 95,8 k N / m 2
J á no caso de pilares, a expressão a ser c o n s i d e r a d a é a m e s m a m o s t r a d a na
e q u a ç ã o 25, o u seja:
Porém, n e s s e caso a pressão deve estar entre os s e g u i n t e s valores:
28,7 k N / m 2 < P < 144 k N / m 2 ou 23,5 H
5.6.1 Esforço horizontal em fôrmas de lajes, segundo o A.C.I.
S e g u n d o o A.C.I., para as lajes, a l é m do peso próprio, o p r o j e t o deverá c o n t e m p l a r
u m c a r r e g a m e n t o lateral, horizontal, c o n f o r m e m o s t r a a figura 54, e m f u n ç ã o das diversas
e s p e s s u r a s das lajes. Em alguns c a s o s até a c a r g a de v e n t o poderá ser levada em conta,
p r i n c i p a l m e n t e se as d i m e n s õ e s das f ô r m a s f o r e m apreciáveis.
(equação 25)
Largura
Figura 54 - Carregamento horizontal em lajes
Fonte: Elaborada pelo autor
{ Z 0 D
A s u g e s t ã o e m f u n ç ã o d a e s p e s s u r a d a s l a j e s é a d a t a b e l a 26.
Tabela 26 - Esforço horizontal nas lajes em função da espessura e da largura, em kgf
Lajes maciças
Espessura (cm)
PesoPróprio
(kg/m2
)
Largura da laje na direção da força (em N/m)
Lajes maciças
Espessura (cm)
PesoPróprio
(kg/m2
) 6,00 m 12,00 m 18,00 m 24,00 m 30,00 m
10,0 c m 317 15,0 15,0 15,0 15,4 19,3
15,0 c m 439 15,0 15,0 16,1 21,4 26,7
20,0 c m 561 15,0 15,0 20,5 27,3 34,2
25,0 c m 683 15,0 16,7 25,0 33,2 41.6
30,0 c m 806 15,0 19,6 29,4 39,2 49,0
35,0 c m 928 15,0 22,6 33,8 45,1 56,4
40,0 c m 1050 15,0 25,6 38,3 51,1 63,8
50,0 c m 1294 15,0 31,5 47,2 63,0 78,7
Fonte: HUflD (1963)
N a f i g u r a 55, a s e g u i r , e s t ã o a p r e s e n t a d a s a s c u r v a s d o e s f o r ç o h o r i z o n t a l e m
l a j e s , e m f u n ç ã o d a e s p e s s u r a e d a l a r g u r a .
F i g u r a 55 - Relação entre o esforço horizontal em lajes, em função do comprimento e da espessura
Fonte: Elaborada polo autof
90
80
2 7 0 -
J§ 60
I 50
| 40
8- 3 ° -
o 20
(O
UJ 10
0 0
Esforço em função da largura e da espessura
10 20 30 40 50
Espessura da laje (cm)
Para o c á l c u l o dos e s f o r ç o s nas lajes, s e g u n d o o A.C.I., p r o c e d e - s e c o m a
s e g u i n t e r e c o m e n d a ç ã o :
- peso p r ó p r i o + s o b r e c a r g a m í n i m a 244 kg/m2 (50 psf)
>> Sobrecarga em vigas, segundo o A.C.I
N a s vigas, o c á l c u l o d a s p r e s s õ e s l a t e r a i s s e g u e o m e s m o critério d a s
paredes. Para o d i m e n s i o n a m e n t o do f u n d o das vigas, a c r e s c e n t a r a carga
m í n i m a de 74 k g f / m a l é m do peso próprio, c o n f o r m e m o s t r a a f i g u r a 56.
Figura 56 - Sobrecarga vertical de 74 kgf/m, para o fundo da viga,
adicionado ao peso próprio
Fonte: Elaborada pelo autor
5.7 AS PRESSÕES NAS FÔRMAS DE CONCRETO, SEGUNDO A NORMA DIN
S e g u n d o H a r r i s o n e C l e a r (1985 a p u d M A R A N H Ã O , ? 0 0 0 ) , e s t u d o s
e x p e r i m e n t a i s m o s t r a m que a p r e s s ã o e x e r c i d a pelo c o n c r e t o nas f a c e s laterais d a s
f ô r m a s i n i c i a l m e n t e é h i d r o s t á t i c a . A partir da s u p e r f í c i e livre, a l c a n ç a o m á x i m o e
e n t ã o d e c r e s c e , por m e i o do d e s e n v o l v i m e n t o de r e s i s t ê n c i a s c i s a l h a n t e s entre os
e l e m e n t o s que c o m p õ e m o c o n c r e t o , r e d u z i n d o a c a r g a e f e t i v a e d i m i n u i n d o a p r e s s ã o
lateral para valores inferiores à pressão hidrostática. D e s s a maneira, a p r e s s ã o m á x i m a
(Pm a x ) deverá ser a c u r v a a s s u m i d a para e f e i t o de d i m e n s i o n a m e n t o . Esse d i a g r a m a
p o d e ser v i s t o no g r á f i c o da f i g u r a 57.
Figura 57 - Diagrama de pressão do concreto nas faces laterais da fôrma
Fonte: Adaptado de Maranhão (2000)
S e g u n d o a n o r m a a l e m ã D I N 18218 ( a p u d P F E I L , 1987), a p r e s s ã o na f ô r m a ,
p a r a o c o n c r e t o f r e s c o , p o d e ser t o m a d a p r i n c i p a l m e n t e e m f u n ç ã o da c o n s i s t ê n c i a
e da v e l o c i d a d e de e n c h i m e n t o (v), o m e s m o q u e a v e l o c i d a d e de s u b i d a do c o n c r e t o
no i n t e r i o r da f ô r m a e m m e t r o s por hora. A s s e g u i n t e s e x p r e s s õ e s c o m r e s u l t a d o s
o b t i d o s e m ( k N / m 2 ) s ã o c o n s i d e r a d a s :
a) Para a v e l o c i d a d e de e n c h i m e n t o (v) m e n o r que 0,5 m/h:
v < 0,5 m / h = > P = 5 v + 21 (equação 28)
C o n f o r m e r e p r e s e n t a d o g r a f i c a m e n t e na figura 58, a seguir.
24.0
23.5
E 23.0
1 22.5
o
KQ
8 22.0
£
£ 21.5
21.0
20.5
Norma DIN pressão nos pilares - v < 0,5 m/h
24.0
23.5
E 23.0
1 22.5
o
KQ
8 22.0
£
£ 21.5
21.0
20.5
24.0
23.5
E 23.0
1 22.5
o
KQ
8 22.0
£
£ 21.5
21.0
20.5
24.0
23.5
E 23.0
1 22.5
o
KQ
8 22.0
£
£ 21.5
21.0
20.5
24.0
23.5
E 23.0
1 22.5
o
KQ
8 22.0
£
£ 21.5
21.0
20.5
24.0
23.5
E 23.0
1 22.5
o
KQ
8 22.0
£
£ 21.5
21.0
20.5
24.0
23.5
E 23.0
1 22.5
o
KQ
8 22.0
£
£ 21.5
21.0
20.5
24.0
23.5
E 23.0
1 22.5
o
KQ
8 22.0
£
£ 21.5
21.0
20.5
24.0
23.5
E 23.0
1 22.5
o
KQ
8 22.0
£
£ 21.5
21.0
20.5
0.1 0.2 0.3 0.4 0.5 0.6
Velocidade de enchimento m/h
F i g u r a 58 - Pressão nos pilares, segundo a Norma DIN, para v < 0,5 m/h.
F o n t e : Elaborada pelo autor
b) P a r a a v e l o c i d a d e de e n c h i m e n t o (v) m a i o r que 0,5 m / h , c o n s i d e r a n d o a
c o n s i s t ê n c i a do c o n c r e t o :
v > 0,5 m/h =>
Pmax = 5 V + 2 1
P m a x = 1 0 v + 19
P m M = 1 4 v + 1 8
^ m a x = 1 7 V + 1 7
c o n s i s t ê n c i a f i r m e
c o n s i s t ê n c i a m é d i a
c o n s i s t ê n c i a mole
c o n s i s t ê n c i a f l u i d a
(equação 29)
(equação 30)
(equação 31)
(equação 32)
C o n f o r m e r e p r e s e n t a d a s g r a f i c a m e n t e na f i g u r a 59, a seguir.
Figura 59 - Pressão nos pilares, segundo a Norma DIN. para v> 0,5 m/h
Fonte: Elaborada pelo autw
Norma DIN pressão nos pilares - v > 0,5 m/h
2 3 4 5 6 7 8
Velocidade de enchimento m/h
A s e x p r e s s õ e s i n d i c a d a s nas e q u a ç õ e s 28 a 32 f o r a m c o n f i g u r a d a s para m a s s a
e s p e c í f i c a do c o n c r e t o 2.500 kg/m3 , c o n f o r m e Batista, A . M. (2004), a t e m p e r a t u r a do
c o n c r e t o e m 15°C, o t e m p o de início de pega inferior a 5 horas, a v e l o c i d a d e de s u b i d a
até 7 m / h e a c o m p a c t a ç ã o c o m v i b r a d o r e s internos, pois no caso do uso de vibradores
externos as f ô r m a s d e v e m ser d i m e n s i o n a d a s c o m pressão hidrostática atuando na altura
t o t a l e i n f l u e n c i a d a s pela vibração.
Para o caso de variação da m a s s a específica do concreto, os valores das p r e s s õ e s
d e v e m ser c o r r i g i d o s p r o p o r c i o n a l m e n t e por u m fator m u l t i p l i c a d o r f = —
2 5
o n d e 25 k N / m 3 é a m a s s a e s p e c í f i c a do c o n c r e t o . N o c a s o de variar a t e m p e r a t u r a
a c i m a de 15°C, p o d e - s e r e d u z i r a p r e s s ã o e m 3 % p a r a c a d a 1°C de a u m e n t o na
t e m p e r a t u r a , e n q u a n t o que, para c o n c r e t o s c o m início de p e g a a m p l i a d o s c o m auxílio
de a d i t i v o s r e t a r d a d o r e s , os v a l o r e s da p r e s s ã o d e v e m ser a u m e n t a d o s , s e g u i n d o a
t a b e l a 27.
Tabela 27 - Tabela de coeficientes de aumento de pressão
Consistência Tempo de início de pega
Consistência
5 horas 15 horas
Firme 1,15 1,45
Média 1,25 1,80
Mole ou fluídica 1,40 2,15
Fonte: Adaptado de PFEIL (1987)
A l é m disso, M a r a n h ã o (2000) i n d i c o u que a c o n s i s t ê n c i a pode ser c l a s s i f i c a d a
s e g u n d o o a b a t i m e n t o do c o n c r e t o ( S l u m p test) c o m o sendo: m i s t u r a f i r m e ou densa,
c o n t e n d o o a b a t i m e n t o entre 0 e 25 m m ; m i s t u r a m é d i a ou leve, c o m a b a t i m e n t o e n t r e 25
m m e 75 m m ; m i s t u r a f l u i d a 75 m m a 125 m m e m i s t u r a m u i t o fluida, maior que 125 m m de
a b a t i m e n t o do concreto. V i e i r a (1998) i n d i c o u que a n o r m a a l e m ã limita a pressão e m
Pm a x £ 80 k N / m 2 p a r a p a r e d e s e q u a n d o for o c a s o de pilares e m Pm a x £ 100 kN/m2 ,
i n d e p e n d e n t e m e n t e de altura de c o n c r e t a g e m .
5.7.1 Esforços horizontais, segundo a DIN 18.218
Essa n o r m a a l e m ã r e c o m e n d a u m a relação entre o p e s o do c o n c r e t o f r e s c o e o
e s f o r ç o horizontal e m vigas e lajes:
A d o t a - s e a d e n s i d a d e de m a s s a do c o n c r e t o = > 25 kN/m3 , c o m u m a s o b r e c a r g a
aplicada de 1 kN/m3 , t o t a l i z a n d o 26 kN/m3 .
H = a p l i c a d a na base das f ô r m a s
100
A c a r g a do vento em alguns p o n t o s da obra poderá ser levada em c o n t a em regiões
e m que esse c o m p o n e n t e é significativo, c o n f o r m e i n d i c a d o na t a b e l a 28.
Tabela 28 - Pressão na parede da fôrma em função da altura da obra
Altura da obra Velocidade do vento Pressão na parede da fôrma
(m) (m/s) (km/h) (kN/m2
)
0 até 8 28,3 102 0,56
8 até 20 35,8 129 1,04
20 até 100 42,0 151 1,43
>100 45,6 164 1,69
Fonte: Adaptado de OOKA (2004)
5.8 PRESSÕES DO CONCRETO EM FÔRMAS DE PILARES, SEGUNDO 0 CEB
O u t r o s e s t u d o s f o r a m c i t a d o s por B a t i s t a e M a s c i a (2004). O do b o l e t i m nQ 15 do
C E B - C o m i t ê E u r o - l n t e r n a t i o n a l du B e t o n r e c o m e n d o u que essa n o r m a f o s s e aplicada
para c o n c r e t o s f a b r i c a d o s a partir de c i m e n t o P o r t l a n d s e m aditivos, c o m densidade de
m a s s a de 2.400 kg/m3 .
Todavia, para s i t u a ç õ e s e m que a d e n s i d a d e de m a s s a varia, as p r e s s õ e s poderão
ser c o r r i g i d a s por m e i o da relação entre a d e n s i d a d e de m a s s a nova e a e s t a b e l e c i d a
a n t e r i o r m e n t e . O m é t o d o foi f r u t o de análise e e s t u d o s e x p e r i m e n t a i s e m u m a grande
q u a n t i d a d e de c o n s t r u ç õ e s , c h e g a n d o a a p r o x i m a d a m e n t e 200 obras. O m é t o d o cons dera
três e x p r e s s õ e s , para as quais deverá ser t o m a d o o m e n o r r e s u l t a d o entre as s e g u i n t e s
p r e s s õ e s e m kN/m2 :
P = 24 x H (equação 33)
s e n d o que, nesse caso, " P " é a pressão h i d r o s t á t i c a do c o n c r e t o f r e s c o fluido e
" H " ( e m m e t r o s ) é a altura do pilar ou da viga a ser c o n c r e t a d a ;
P = 24 kv + 5 ( e q u a ç ã o 34)
Tabela 29 - Valores de k indicados pelo CEB (1976)
Abatimento 5°C 10°C 15°C 20°C 25°C 30°C
25 m m 1,45 1,10 0,80 0,60 0,45 0,35
50 m m 1,90 1,45 1,10 0,80 0,60 0,45
75 m m 2,35 1,80 1,35 1,00 0,75 0,55
100 m m 2,75 2,10 1,60 1,15 0,90 0,65
Fonte: Adaptado do MARANHÃO (2000)
Por último, c a s o a m e n o r d i m e n s ã o da peça de c o n c r e t o seja m e n o r ou igual a 500
m m , calcular a p r e s s ã o t a m b é m por:
b
10
P = v + 1 5 (equação 35)
Para a expressão indicada, " P " é a pressão para o efeito de arco, onde as c a m a d a s
verticais laterais p a s s a m a s u p o r t a r zonas a r q u e a d a s que d e i x a m de colaborar para o
c r e s c i m e n t o da pressão abaixo desse nível, " b " é a menor d i m e n s ã o da seção do concreto,
e m m i l í m e t r o s , e " v " é a v e l o c i d a d e de e n c h i m e n t o e m m/h. M a r a n h ã o (2000) citou ainda
que a n o r m a e u r o p é i a r e c o m e n d a que para a l t u r a s de l a n ç a m e n t o m a i o r e s OL iguais a 2
m e t r o s a p r e s s ã o deve ser a u m e n t a d a e m 10 kN/m2 .
O g r á f i c o r e p r e s e n t a d o na f i g u r a 60 m o s t r a a c u r v a de variação da pressão na
f ô r m a de um pilar de 200 m m na menor dimensão, e m f u n ç ã o da velocidade de enchimento,
pelo critério a d o t a d o pelo CEB, c o n s i d e r a n d o o efeito de arco no concreto.
E
z
o
$
ò
50
45
40
35
30
25
20
15
10
Pressão - CEB - b = 200 mm
10
Velocidade de enchimento m/h
Figura 60 - Pressão em fôrmas de pilares, segundo o CEB, considerando o efeito de arco na concretagem como critério
Fonte: Elaborada peto autor
5.8.1 Comparação entre métodos para a avaliação de fôrmas em um pilar de 0,20 x 0,70 com 2,90 m
de altura,T = 15°CEV = 5m/h
Para efeito de c o m p a r a ç ã o , as p r e s s õ e s exercidas c o n t r a as f ô r m a s , devido à
c o n c r e t a g e m e m u m pilar de 20 x 70 c m , f o r a m o b t i d a s por vários pesquisadores, que
a d o t a r a m d i f e r e n t e s n o r m a s e p r o c e d i m e n t o s de cálculo. A seguir, são f e i t a s a l g u m a s
c o n s i d e r a ç õ e s sobre q u a t r o t r a b a l h o s analisados.
A t a b e l a 30, a seguir, m o s t r a as d i f e r e n ç a s o b t i d a s nos valores da p r e s s ã o pelos
critérios indicados.
Tabela 30 - Pressões calculadas segundo os critérios indicados
JANSSEN * ACI DIN CEB
23,8 kN/m2 68,2 kN/m2 69,0 kN/m2 40,0 kN/m*
• o cálculo loi te«:o para = 50 e = 50
Fonte: Elaborada pelo autor
A e x p e r i ê n c i a f e i t a por M a r a n h ã o (2000), q u e c o n s e g u i u r e s u l t a d o s experi-
m e n t a i s e m u m pilar de 20 x 100 c m c o m a l t u r a de 2,40 m, t e m p e r a t u r a m e d i d a de 15°C
e v e l o c i d a d e de e n c h i m e n t o de 32 m / h c o m um c o n c r e t o de a b a t i m e n t o igual a 60 m m ,
c o n s t a t o u valores de pressão m á x i m a de 26,38 kN/m2 , que, se c o m p a r a d o s c o m a f ó r m u l a
de J a n s s e n , d a r i a m r e s u l t a d o s s i m i l a r e s se o c o e f i c i e n t e de a t r i t o na f ô r m a for igual a
0,0875 (p = t a n ( q ) = t a n 5o = 0,0875), ou seja, 23,8 k N / m 2 para u m pilar c o m as m e s m a s
d i m e n s õ e s , o que p a r e c e ser o m a i s p r ó x i m o da realidade.
C o m o se pode c o n s t a t a r pela análise da tabela 30, os r e s u l t a d o s o b t i d o s p o s s u e m
u m a v a r i a ç ã o r a z o á v e l e n t r e si. C o n f o r m e a m e t o d o l o g i a u t i l i z a d a e m c a d a n o r m a
e s t r a n g e i r a , e c o m o o b s e r v o u H u r d (1963), é s e m p r e m o t i v o de p o l ê m i c a e n t r e os
p r o j e t i s t a s a m e r i c a n o s e e u r o p e u s a v e r d a d e i r a pressão do c o n c r e t o nas f ô r m a s .
C o m o p r o j e t i s t a de f ô r m a s e c o n t a n d o c o m a e x p e r i ê n c i a pessoal, f a z e n d o as
v e r i f i c a ç õ e s c o m os e s p a ç a m e n t o s habituais, o autor d e s t e t r a b a l h o c o n c l u i que no c a s o
de pilares, que é o n d e e x i s t e a eventual divergência, o critério, u t i l i z a n d o - s e a f ó r m u l a
de J a n s s e n , a d o t a d o por Calil J ú n i o r (2001), parece b a s t a n t e a d e q u a d o e b e m p r ó x i m o
da realidade para obras prediais.
S e r i a m n e c e s s á r i a s , e n t r e t a n t o , m a i s a l g u m a s e x p e r i ê n c i a s para se apu-ar o
c o e f i c i e n t e de atrito, c o m p a r a n d o os diversos t i p o s de m a t e r i a i s c o m p o n e n t e s das f ô ' m a s
c o m maior precisão, e c o m a f ó r m u l a de J a n s s e n sendo utilizada de m o d o mais adequado.
A f i g u r a 61 é u m a r e p r e s e n t a ç ã o gráfica, e f e t u a d a p e l o autor, da f ó r m u l a de
J a n s s e n , variando os â n g u l o s de a t r i t o c o n c r e t o x chapa ( m ) e do â n g u l o de a t r i t o interno
do c o n c r e t o (q).
Altura de concretagem (m)
F i g u r a 61 - Representação gráfica das pressões calculadas pela fórmula de Janssen para
alguns valores de JJ e 0
Fonto: Elaborada pelo autor
C o m o se pode notar c o m o â n g u l o de a t r i t o interno JÍ igual a 1O e ângulo de a t r i t o
c o n c r e t o - c h a p a 0 igual a 1o, o r e s u l t a d o se a p r o x i m a do m e s m o y x h que limita a m a i o r i a
d a s f ó r m u l a s i n t e r n a c i o n a i s e v e m ao e n c o n t r o do c o n c e i t o t r a d i c i o n a l do e m p u x o .
R e s u m i n d o , as c o n d i ç õ e s l i m i t e s de t o d a s as f ó r m u l a s se i g u a l a m q u a n d o o â n g u l o de
a t r i t o interno do c o n c r e t o e o â n g u l o de a t r i t o c o n c r e t o x c h a p a s ã o e s p e c i f i c a d o s no
seu extremo.
O autor considera, por experiência própria, que na m a i o r i a d o s c a s o s o â n g u l o de
atrito interno 15° e o ângulo de atrito chapa x c o n c r e t o 5o c o n d u z e m a resultados b a s t a n t e
c o e r e n t e s no cálculo de f ô r m a s usuais e m edifícios habitacionais, e c o m c o n c r e t o s c o m
c o n s i s t ê n c i a ( s l u m p ) e n t r e 60 e 80 m m e c o m p e n s a d o s plastificados.
5.8.2 Avaliação experimental em chapas para fôrmas
P e l a i m p o r t â n c i a d a s c a r a c t e r í s t i c a s f í s i c a s e m e c â n i c a s d a s c h a p a s de
m a d e i r a p a r a o d i m e n s i o n a m e n t o de f ô r m a s , f o r a m p r o g r a m a d o s de m a n e i r a s u c i n t a
a l g u n s e s t u d o s c o m c h a p a s de O S B , p r o d u t o r e c e n t e m e n t e d i s p o n i b i l i z a d o no
m e r c a d o , a f i m de c o m p a r á - l o s c o m os d a d o s e x i s t e n t e s p a r a c o m p e n s a d o de pinus,
l a r g a m e n t e u t i l i z a d o p a r a e s s a f i n a l i d a d e . A s f i g u r a s 62 e 63 i l u s t r a m o s e n s a i o s e m
c h a p a s de O S B .
F i g u r a 62 - Ensaio de flexão para obtenção do módulo de elasticidade em OSB
Fonte: Foto do autor
Figura 63 - Aspecto da seção de ruptura do OSB após o ensaio
Fonte: Foto do autor
Foram f e i t o s e n s a i o s para o b t e n ç ã o do m ó d u l o de e l a s t i c i d a d e e da t e n s ã o de
r u p t u r a s e g u n d o as e q u a ç õ e s abaixo:
E = — A F x t ~ 3 — = > d e t e r m i n a ç ã o do m ó d u l o de e l a s t i c i d a d e ( e q u a ç ã o 36)
a r = 3*FrxL = > d e t e r m i n a ç ã o da t e n s ã o de ruptura, e m M P a ou kgf/cm2 ;
2 x l x e 2 ( e q u a ç ã o 37)
E = m ó d u l o de elasticidade, e m cm4 ;
AF = intervalo de c a r g a e m relação à origem, a p r o x i m a d a m e n t e 50% da carga de
ruptura, e m N ou kgf;
L = v ã o livre, e m c m ;
I = l a r g u r a d o c o r p o - d e - p r o v a , e m c m ;
e = e s p e s s u r a d a c h a p a , e m c m .
Fr = f o r ç a d e r u p t u r a , e m N
A s = i n t e r v a l o d e d e f o r m a ç ã o , p a r a o i n t e r v a l o d e c a r g a AF, e m c m .
A s e g u i r , n a t a b e l a 31, s ã o a p r e s e n t a d o s o s d a d o s d e r e s i s t ê n c i a à f l e x ã o p a r a
c o m p e n s a d o s d e p i n u s , f o r n e c i d o s p e l a A B I M C I .
labela 31 - Resistência à flexão estática do compensado de pinus brasileiro
Espessura
da chapa
Número
de lâminas
Valores Paralela
MOE
Paralela
MOR
Perpendicular
MOE
Perpendicular
MOR
09 05 máximo 118016 683 30417 307
09 05 médio 85477 498 22734 224
09 05 mínimo 52939 313 15052 142
12 05 máximo 89212 527 37742 348
12 05 médio 68990 381 28389 253
12 05 mínimo 48768 234 19036 158
15 05 máximo 92132 441 35435 338
15 05 médio 69331 320 26334 227
15 05 mínimo 46529 217 17233 116
15 07 máximo 89678 528 45739 405
15 07 médio 69130 395 33729 295
15 07 mínimo 48282 263 21719 184
18 07 máximo 81373 459 48526 410
18 07 médio 63383 347 36228 300
18 07 mínimo 45392 234 23931 189
18 09 máximo 82201 466 44605 351
18 09 médio 70949 369 36337 270
18 09 mínimo 59696 273 28069 189
20 07 máximo 74188 444 47482 370
20 07 médio 60660 329 36447 274
20 07 mínimo 47132 213 25412 177
20 09 máximo 76426 419 58064 438
20 09 médio 59520 326 43869 328
20 09 mínimo 42613 232 29674 218
Fonte: ASSOCIAÇÃO BRASILEIRA CA INOÚSTRIA OE MADEIRA PROCESSADA (2002)
O s r e s u l t a d o s o b t i d o s , q u a n d o c o m p a r a d o s c o m o s d o s c o m p e n s a d o s , c u j a
a m o s t r a g e m d a A B I M C I ( A s s o c i a ç ã o B r a s i l e i r a d a I n d ú s t r i a d e M a d e i r a P r o c e s s a d a
M e c a n i c a m e n t e ) p a r e c e b a s t a n t e s i g n i f i c a t i v a , d e m o n s t r a m a v i a b i l i d a d e d a u t i l i z a ç ã o
d e s s e m a t e r i a l , d e s d e q u e d i m e n s i o n a d o s a d e q u a d a m e n t e p a r a f ô r m a s d e c o n c r e t o .
O s r e s u l t a d o s d o s e n s a i o s e m O S B e s t ã o m o s t r a d o s n a t a b e l a 32, o n d e f o i
c o l o c a d a u m a c o l u n a p a r a c o m p a r a ç ã o d o s r e s u l t a d o s d e r e s i s t ê n c i a c o m a q u e l e s o b t i d o s
p e l a A B I M C I , p a r a c o m p e n s a d o s d e p í n u s .
Tabela 32 - Características mecânicas das chapas de OSB, obtidas no ensaio de flexãoO
Amostra L e AF As Fr vão MOE// MOEl ABIMCI
0 S B-12-1-1 // 7,455 1,200 39,8 0,45 722 302 30 46342 =mínimo
0 S B-12-1-2 // 7,457 1,216 25,2 0,31 456 186 30 40923 ^mínimo
O S B-12-2-1 // 7,471 1,195 40,2 0,48 793 334 30 44341 ^mínimo
O S B-12-2-2 // 7,493 1,200 40,0 0,45 793 330 30 46339 =mínimo
O S B-12-3-1 1 7,445 1,204 20,0 0,44 300 125 30 23612 O K
O S B - 1 2 - 3 - 2 1 7,415 1,210 20,0 0,44 426 177 30 23357 O K
O S B-12-4-1 1 7,464 1,211 20,0 0,60 330 136 30 16973 =mínimo
O S B - 1 2 - 4 - 2 1 7,477 1,214 20,0 0,48 419 171 30 21023 O K
O S B-15-1-1 // 7,626 1,493 60,0 0,64 997 329 37,5 48699 O K
O S B-15-1-2 // 7,617 1,485 40,0 0,53 723 247 37,5 39808 O K
O S B-15-2-1 // 7,601 1,482 40,0 0,50 654 224 37,5 42629 =mínimo
O S B-15-2-2// 7,612 1,473 40,0 0,52 567 196 37,5 41685 =mínimo
O S B - 1 5 - 3 - 1 - 1 7,635 1,485 20,0 0,60 380 127 37,5 17576 O K
O S B - 1 5 - 3 - 2 - 1 7,648 1,469 20,0 0,55 429 146 37,5 19774 O K
O S B - 1 5 - 4 - 1 - 1 7,651 1,487 20,0 0,55 408 136 37,5 19057 O K
O S B - 1 5 - 4 - 2 - 1 7,637 1,488 20,0 0,55 394 131 37,5 19053 O K
OSB-17-1-1-// 7,493 1,679 100 1,175 1558 498 45 54668 O K
OSB-17-1-2-// 7,379 1,682 60 0,65 1157 374 45 59888 O K
(') Resu'*adc<s otodos em laboratório do iPT. conduzidos pe*o autor
Fonte: Elaborada pelo autor
5.8.3 Gráficos comparativos dos resultados disponíveis para chapas de OSB e de compensados de
pínus (dados da ABIMCI)
C o m o c o m p a r a ç ã o e n t r e o s d o i s m a t e r i a i s , c h a p a s d e c o m p e n s a d o e d e O S B , f o i
e f e t u a d o u m e s t u d o d e a p l i c a ç ã o u s a n d o a s f ó r m u l a s i n d i c a d a s n o c a p í t u l o C r i t é r i o p a r a
D i m e n s i o n a m e n t o e c o m o s v a l o r e s d o s M ó d u l o s d e E l a s t i c i d a d e e M o m e n t o d e I n é r c i a
o b t i d o s e m l a b o r a t ó r i o , n o c a s o d o O S B , e o s o b t i d o s n o s i t e < w w w . a b i m c i . c o m . b r , p a r a
Comparação do desempenho em flexão - OSB x Compensado, 12 mm
20 ]
ABIMCI 3 apoios
ABIMCI 4 apoios
— O S B 3 apoios
— O S B 4 apoios
ABIMCI 2 apoios
O S B 2 apoios
0.3 0.35 0.4 0.45 0.5 0.55 0.6 0.65
Espaçamento (m)
F i g u r a 64 - Gráficos comparativos para chapas de compensado e OSB de 12 mm de espessura
Fonte: Elaborada polo autor
Espaçamento (m)
F i g u r a 65 - Gráficos comparativos para chapas de compensado e OSB de 15 mm de espessura
Fonte: Elaborada polo autor
Comparação do desempenho em flexão - OSB x Compensado, 15 mm
1
ABIMCI 3 apoios
ABIMCI 4 apoios
O S B 3 apoios
— O S B 4 apoios
ABIMCI 2 apoios
O S B 2 apoios
1
ABIMCI 3 apoios
ABIMCI 4 apoios
O S B 3 apoios
— O S B 4 apoios
ABIMCI 2 apoios
O S B 2 apoios
1
ABIMCI 3 apoios
ABIMCI 4 apoios
O S B 3 apoios
— O S B 4 apoios
ABIMCI 2 apoios
O S B 2 apoios
1
ABIMCI 3 apoios
ABIMCI 4 apoios
O S B 3 apoios
— O S B 4 apoios
ABIMCI 2 apoios
O S B 2 apoios
-
1
ABIMCI 3 apoios
ABIMCI 4 apoios
O S B 3 apoios
— O S B 4 apoios
ABIMCI 2 apoios
O S B 2 apoios
— — ^TT.ff.TT.TnTI
o
<P
M
s>
o.
40
20;
10
0
0.3
I
 — ABIMCI 3 apoios
ABIMCI 4 apoios
O S B 3 apoios
— O S B 4 apoios
O S B 2 apoios
-
— ABIMCI 3 apoios
ABIMCI 4 apoios
O S B 3 apoios
— O S B 4 apoios
O S B 2 apoios
-
' — .
— ABIMCI 3 apoios
ABIMCI 4 apoios
O S B 3 apoios
— O S B 4 apoios
O S B 2 apoios
-
r
— ABIMCI 3 apoios
ABIMCI 4 apoios
O S B 3 apoios
— O S B 4 apoios
O S B 2 apoios
-
— •
-
L:— — — — "....Tr.TT.TT.TT.Tr.TT
0.35 0.4 0.45 0.5
Espaçamento (m)
0.55 0.6 0.65
F i g u r a 66 - Gráficos comparativos para chapas de compensado e OSB de 18 mm de espessura
Fonte: Elaborada pelo autor
O s r e s u l t a d o s d o s e n s a i o s d e m o n s t r a m q u e é b a s t a n t e v i á v e l a u t i l i z a ç ã o d e
c h a p a s d e O S B p a r a c o n f e c ç ã o d e f ô r m a s d e c o n c r e t o , d e s d e q u e d i m e n s i o n a d a s
a d e q u a d a m e n t e . C o m o s e p o d e n o t a r p e l a t a b e l a d e r e s u l t a d o s , o s v a l o r e s d o m ó d u l o
d e e l a s t i c i d a d e s e a p r o x i m a m b a s t a n t e d o s d e c o m p e n s a d o s d e p i n u s , s e g u n d o d a d o s
d i s p o n í v e i s n o s i t e d a A B I M C I .
5.8.3.1 A chapa de OSB e seu comportamento em obras
C o m o m a t e r i a l a l t e r n a t i v o a o t r a d i c i o n a l c o m p e n s a d o , a s c h a p a s d e O S B ,
p r o d u z i d a s c o m r e s i n a M D I à b a s e d e i s o c i a n a t o , p e l a s u a r e g u l a r i d a d e n a s p r o p r i e d a d e s
f í s i c a s e m e c â n i c a s t e m s e m o s t r a d o e f i c i e n t e t e c n i c a m e n t e . A p r o d u ç ã o c o n t r o l a d a ,
f i g u r a 67, c o n f e r e à s c h a p a s b a i x a v a r i a b i l i d a d e e p o d e a p r e s e n t a r a c a b a m e n t o , c o n f o r m e
m o s t r a a e x p e r i ê n c i a f e i t a e m o b r a , s e g u n d o H i n o (2004), o n d e s e c o n s e g u i u o e m p r e g o
d u r a n t e 10 u t i l i z a ç õ e s c o m c h a p a s d e 18 m m , r e v e s t i d a s c o m f i l m e M D O , f i g u r a 68, e
f i l m e d e r e s i n a f e n ó l i c a , f i g u r a 69.
IF i g u r a 67 - Painel OSB cru (sem revestimento)
Fonte: HINO {2004}
Figura 70 - À esquerda, superfície inferior da 1' laje. painel cru; á direita, fôrma para 3 " laje com danos
localizados no lado oposto à superfície em contato com o concreto, em painéis MDO transpassados por pregos
Fonte: HINO (2004)
Figura 7 1 - / 4 esquerda, fôrma para 7a
laje. manchas esbranquiçadas devido a resíduos de nata de concreto
aderida ao painel OSB "cru" e danificação das bordas dos painéis; à direita, manchas e danos localizados em
revestimento do painel OSB próximos a cantos e bordas
Fonte: HINO (2004)
- o s p a i n é i s O S B " c r u s " a p r e s e n t a r a m d e s e m p e n h o s a t i s f a t ó r i o até a d é c i m a
u t i l i z a ç ã o , p o r é m f o r a m p e r d e n d o f r a g m e n t o s d a s t i r a s d e m a d e i r a , q u e g r u d a r a m no
c o n c r e t o , e m m e n o r i n c i d ê n c i a , a p a r t i r d o t e r c e i r o u s o , a u m e n t a n d o d e f o r m a
g e n e r a l i z a d a a p a r t i r d a s e x t a u t i l i z a ç ã o ; o u t r a o b s e r v a ç ã o é q u e a t e x t u r a do c o n c r e t o
a p a r e c e u " f o t o g r a f a d a " , c o m o m o s t r a m as f i g u r a s 70 e 71;
- os p a i n é i s O S B c o m r e v e s t i m e n t o M D O a p r e s e n t a r a m d e s e m p e n h o s a t i s f a t ó r i o ,
s e n d o q u e d u a s c a r a c t e r í s t i c a s c h a m a r a m a a t e n ç ã o . Q u a n d o p r e g a d o s , d a n i f i c a v a m o s
p a i n é i s d e a m b o s o s lados, f i g u r a 70 à d i r e i t a e m a n c h a s d e c o n c r e t o , f i g u r a 71 à direita,
d e s d e a p r i m e i r a u t i l i z a ç ã o , e a u m e n t a r a m a o l o n g o d o s u s o s ; e o s p a i n é i s O S B c o m
r e v e s t i m e n t o f e n ó l i c o a p r e s e n t a r a m r e s u l t a d o s u p e r i o r ao d o s d o i s a n t e r i o r e s , o c o r r e n d o
s o m e n t e m a n c h a s c l a r a s e e s b r a n q u i ç a d a s n a s s u p e r f í c i e s e o f i l m e f e n ó l i c o ,
a p r e s e n t a n d o t a m b é m d a n o s n a s f a c e s q u a n d o da u t i l i z a ç ã o d e p r e g o s .
ESTUDO DE CASO
6. ESTUDO DE CASO
Q u a t r o c a s o s f o r a m d e s t a c a d o s p a r a d e m o n s t r a r a i m p o r t â n c i a d o e n t r o s a m e n t o
e n t r e o a r q u i t e t o , o c o n s t r u t o r o p r o j e t i s t a e s t r u t u r a l e o p r o j e t i s t a d e f ô r m a s ,
p r i n c i p a l m e n t e na f a s e d e c o n c e p ç ã o d o p r o j e t o e d e f i n i ç ã o d o s m é t o d o s e m a t e r i a i s a
s e r e m u t i l i z a d o s .
N o p r i m e i r o , a e s c o l h a do p a r t i d o e s t r u t u r a l f o i c o m p l e t a m e n t e m o d i f i c a d a e m
f u n ç ã o d o b o m e m p r e g o d a s f ô r m a s d e m a d e i r a e m s u b s t i t u i ç ã o à s c u b e t a s d e
p o l i p r o p i l e n o ; no s e g u n d o , o p r o j e t o de a p r o v e i t a m e n t o d a m a d e i r a f o i p r e v i s t o e m f u n ç ã o
d a g r a n d e v a r i a ç ã o d a s d i m e n s õ e s d a s vigas ao l o n g o d o s d i v e r s o s p a v i m e n t o s ; no t e r c e i r o
c a s o , u m e s t u d o p a r a se o p t a r e n t r e laje t r e l i ç a d a e laje m a c i ç a e f i n a l m e n t e n o q u a r t o
c a s o u m a a n á l i s e e c o n ô m i c a e n t r e a l u g a r ou a d q u i r i r f ô r m a .
E m b o r a o p r i m e i r o c a s o t e n h a o c o r r i d o n u m e d i f í c i o c o m e r c i a l , e s s e s c a s o s
i l u s t r a m s i t u a ç õ e s e m c o n s t r u ç õ e s d e e d i f í c i o s t a n t o r e s i d e n c i a i s o u c o m e r c i a i s e m
q u e a c a r a c t e r í s t i c a b á s i c a e o p r o j e t o d e d o i s o u t r ê s a n d a r e s a t í p i c o s , c o m g a r a g e m e
térreo, e o s d e m a i s r e p e t i t i v o s , a n d a r e s t í p i c o s de a p a r t a m e n t o s ou c o n j u n t o s c o m e r c i a i s .
C o m r e l a ç ã o a o s m a t e r i a i s u s a d o s p a r a a p r o d u ç ã o d a s f ô r m a s , r e c c m e n d a - s e
q u e o s s e g u i n t e s p r o c e d i m e n t o s s e j a m c u i d a d o s a m e n t e o b s e r v a d o s , a f i m d e se o t i m i z a r
o u s o d o s e q u i p a m e n t o s :
1. A o p ç ã o d e c o m p r a r o e q u i p a m e n t o m e t á l i c o c o m o t o r r e s , e s c o r a s , f o r c a d o s
b a r r a s d e a n c o r a g e m etc., d e v e s e r p e n s a d a ou s o m e n t e c o g i t a d a s e a i n t e n ç ã o d a
e m p r e s a é t e r c o n t i n u i d a d e n a s o b r a s e a i n d a e s t a r d i s p o s t a a c r i a r u m d e p a r t a m e n t o
p e r m a n e n t e d e m a n u t e n ç ã o , c a s o c o n t r á r i o a o p ç ã o é a l o c a ç ã o d o m e s m o ;
2. A e s c o l h a d o s c o m p e n s a d o s d e v e s e g u i r u m c r i t é r i o t é c n i c o e m e t ó d i c o o n d e o
f o r n e c e d o r d e v e r á p o s s u i r a s c a r a c t e r í s t i c a s f í s i c a s d o m a t e r i a l c o m o r e s i s t ê n c i a à
c o m p r e s s ã o e m ó d u l o de e l a s t i c i d a d e a f i m d e q u e o d i m e n s i o n a m e n t o p o s s a s e r f e i t o
d e a c o r d o c o m a N B R 7190/97, a l é m é c l a r o , d a s g a r a n t i a s d e c o l a g e m e r e s i s t ê n c i a à
a b r a s ã o p a r a o n ú m e r o d e u s o s e s p e c i f i c a d o .
3. N o c a s o d e c o m p e n s a d o s r e s i n a d o s , e x i g i r q u e a c o l a g e m t e n h a s i d o f e i t a c o m
r e s i n a à p r o v a d ' á g u a , d o t i p o f e n o l - f o r m a l d e í d o por e x e m p l o , ou c o m o u t r a s r e s i n a s
f e n ó l i c a s , d e s d e q u e e s p e c i f i c a d a s e g a r a n t i d a s . N o c a s o de c o m p e n s a d o s p l a s t i f i c a d o s
p r e s s u p õ e - s e q u e t o d o s já p o s s u e m e s s a c a r a c t e r í s t i c a .
4. A m a d e i r a d e v e ser a d q u i r i d a e t e s t a d a e m l a b o r a t ó r i o s i d ô n e o s , e de p r e f e r ê n c i a
c o m m a d e i r a s ref lorestada, por ser u m a p o s t u r a é t i c a e de c o l a b o r a ç ã o c o m a m a n u t e n ç ã o
c o m as n o s s a s r e s e r v a s f l o r e s t a i s , a l é m de s e r e m p e r f e i t a m e n t e u t i l i z á v e i s no c a s o d e
f ô r m a s p a r a c o n c r e t o .
5. Q u a n d o se prefere utilizar c o m p e n s a d o s de menor e s p e s s u r a c o m o os de 12
m m ou 15 m m , d e v e - s e levar e m c o n t a q u e e s s e s c o m p e n s a d o s , por s e r e m m e n o s
c o n s u m i d o s , e m geral a p r e s e n t a m q u a l i d a d e inferior aos de 18 m m , que são os m a i s
utilizados.Todavia, e m o b r a s c o m poucas repetições, o seu e m p r e g o t e m sido f e i t o c o m
s u c e s s o e a s u a c o m p r a deve ser feita c o m u m a fiscalização ainda mais rigorosa. Q u a n d o
o n ú m e r o de r e p e t i ç õ e s for maior, a m e l h o r r e c o m e n d a ç ã o é utilizar o de 18 m m .
6.1. CAS01
T r a t a - s e de u m edifício c o m e r c i a l no m u n i c í p i o de Jandira-SP, cujo p r o j e t o inicial
foi c o n c e b i d o c o m vigas baixas e g r a n d e s vãos. N a s lajes, a s o l u ç ã o a d o t a d a foi c o m
c u b e t a s de polipropileno, c o n f o r m e m o s t r a o projeto, na figura 72. Esta figura está t a m b é m
reproduzida no A n e x o J, e m escala a u m e n t a d a , para m e l h o r v i s u a l i z a ç ã o das d i m e n s õ e s
e d o s d e t a l h e s de projeto. E m b o r a esse edifício t e n h a sido p r o j e t a d o para uso comercial,
o e x e m p l o t a m b é m se aplica a edifícios residenciais.
Figura 72 - Planta de um andar-tipo, do caso 1, com laje nervurada e uso de cubetas de polipropileno
Fonte: Arquivo do aulor
Em f u n ç ã o do prazo de execução previsto no c r o n o g r a m a , os g a s t o s a u m e n t a r i a m
c o m a locação e o alto c o n s u m o de aço, n e c e s s á r i o s nas vigas (baixas), devido a o s
g r a n d e s vãos (12 m), o que fez c o m que f o s s e n e c e s s á r i o u m novo e s t u d o da e s t r u t u r a
de concreto.
E m b o r a o p r o j e t o inicial já e s t i v e s s e t o t a l m e n t e concluído, a e q u i p e c o m p o s t a
pelo c o n s t r u t o r , pelo arquiteto, pelo p r o j e t i s t a e s t r u t u r a l e pelo p r o j e t i s t a de f ô r m a s o
m o d i f i c o u r a d i c a l m e n t e , e foi e s c o l h i d a u m a s o l u ç ã o tradicional, ou seja, c o m vigas de
maior altura e lajes m a c i ç a s . Pela alteração, u m p e q u e n o a u m e n t o no " p é - d i r e i t o " foi
necessário, porém o r e s u l t a d o foi s u r p r e e n d e n t e , c o m r e d u ç ã o do c o n s u m o de aço e
c o n c r e t o da o r d e m de 24%. C o m relação às f ô r m a s o p e q u e n o a u m e n t o na m e t r a g e m
q u a d r a d a j u s t i f i c o u - s e pela d i m i n u i ç ã o do c u s t o da locação, que deixou de existir.
N e s s e caso, a p e r f e i t a i n t e r a ç ã o entre os d i v e r s o s p r o f i s s i o n a i s envolvidos no
p r o c e s s o r e s u l t o u em u m a expressiva r e d u ç ã o de c u s t o s no e m p r e e n d i m e n t o .
O u t r a s o l u ç ã o poderia ser tentada, c o m o vigas de maior altura, e, nas lajes, a
c o n t i n u a ç ã o d a s cubetas, m a s mais u m a vez o f a t o r prazo a c a b o u p e s a n d o e a s o l u ç ã o
foi abandonada.
6.1.1 Análise do consumo dos materiais para laje nervurada
Para a laje do a n d a r - t i p o da f i g u r a 72, foi e f e t u a d a u m a análise de c u s t o s a f i m de
c o m p a r á - l o s c o m o u t r a s alternativas. A s t a b e l a s 33 e 34 a p r e s e n t a m as e s t i m a t i v a s do
c o n s u m o de f ô r m a s e de c o n c r e t o para esse caso, de uso de laje nervurada c o m utilização
de c u b e t a s .
Tabela 33 - Estimativa do consumo de fôrmas com utilização de cubetas - laje nervurada
Pilares 343 m 2
Lajes 117,08 m 2
Vigas 749,41 m2
Lajes só c o m cubetas 786,68 m2
Total 1.996,17 m2
Fonte: Elaborada peto autor
Tabela 34 - Estimativa do consumo de concreto com utilização de cubetas, em laje nervurada com vigas baixas
Pilares 43,34 m 3
Lajes 174,05 m 3
Vigas 169 00 m 3
Total 386,08 m 3
Fonte: Elaborada peto auior
Tabela 35 - Estimativa do consumo de fôrmas sem utilização de cubetas - laje maciçaO
Pilares 343,02 n 2
Lajes 1.032,00 m2
Vigas 1.106,00 m2
Total 2.481,03 m2
(') vide figura 73
Fonte: Elaborada pelo autor
Tabela 36 - Estimativa do consumo de concreto sem utilização de cubetas - laje maciça (*)
Pilares 43,34 m3
Lajes 117,10 Ti3
Vigas 151,93 TI3
Total 312,37 TI3
(*) vide figura 73
Fonte: Elaborada pelo autor
A a v a l i a ç ã o d o c o n s u m o d e c o n c r e t o n a s l a j e s n e r v u r a d a s c o m r e l a ç ã o à l a j e
m a c i ç a r e s u l t o u e m u m a u m e n t o d e 2 4 % , c o n f o r m e i n d i c a d o n a s t a b e l a s 34 e 36, o u s e j a ,
3 8 6 , 0 8 / 3 1 2 , 3 7 = 1,24.
6.1.2 Análise econômica das fôrmas para a laje nervurada
N a t a b e l a 37 é a p r e s e n t a d o o c á l c u l o d o c u s t o m e n s a l p a r a a c o n f e c ç ã o da l a j e
n e r v u r a d a c o m c u b e t a s , s e m u t i l i z a ç ã o d e f ô r m a d e c o m p e n s a d o s o b e l a s .
Tabela 37 - Custo das fôrmas, sem o uso de compensado sob as cubetas
Fôrmas (pilares, vigas e lajes maciças) - Tabela 33 -1.209,49 x R$15,00/m2 = R$18.142,35
Quantidade de cimbramento usado -1.238 m3 (área do andar) x 3,90 m (pé-direilo) x
17,0 kg/m3 (consumo unitário) = 82.079,40 kg
Custo de locação do cimbramento - RS 0,26/kg mês (sem compensado)
Custo mensal de locação do cimbramento - 82.079,40 kg x R$ 0,26/kg/mês = RS 21.340,64
Custo de locação de cubetas • RS 0,60/m2 /dia
Custo mensal de locação das cubetas - 786,68m2 x RS 0,60/m2 /dia x 30 dias =
R$14.160,24
TOTAL = R$ 53.642,35
Fonte: Elaborada pelo autor
Tabela 38 - Custo das fôrmas com o uso de compensado sob as cubetas
Fôrmas (pilares, vigas e lajes maciças) - Tabela 33 - 1.996,17 m 2 x R$ 15,00/m2 = RS 29.942,55
Quantidade de cimbramento usado - 1.238 m2 (área do andar) x 3,90 m (pé-direito) x
17,0 kg/m3 (consumo unitário) = 82.079,40 Kg.
Custo de locação do cimbramento - R$ 0,17/kg/mês (com compensado)
Custo mensal de locação do cimbramento - 82.079,49 kg x R$ 0,17/kg/mês = RS 13.953,50
Custo de locação de cubetas - R$ 0,60/m2 /dia
Custo mensal de locação das cubetas - 786,68 n f x R S 0,60/m2/dia x 30 dias = RS 14.160,24
T O T A L = RS 58.056,29
Fonte: Elaborada pelo aulor
6.1.3 Análise econômica do aço e do concreto para a laje nervurada
N a t a b e l a 39, s ã o a p r e s e n t a d o s o s c á l c u l o s p a r a o s c u s t o s d e a ç o e d e c o n c r e t o u s a d o s
n a c o n f e c ç ã o d a l a j e n e r v u r a d a c o m c u b e t a s .
Tabela 39 - Consumo de aço e de concreto
Custo do aço 386,06 m3 (tabela 34) x 150,0 kg de a?o/m3
de concreto x RS 2,70/kg de aço = R$ 156.354,3C
Custo do concreto 386,08 m3 x RS 160,00/m3 = RS 61.772,80
T O T A L = RS 218.127,10
Fonte: Elaborada pelo aulor
N a t a b e l a 40, s ã o a p r e s e n t a d o s o s v a l o r e s f i n a i s d o s c u s t o s p a r a c o n f e c ç ã o d a l a j e
n e r v u r a d a c o m c u b e t a s d o p a v i m e n t o - t i p o .
Tabela 40 - Custo final da laje nervurada do pavimento-tipo, com cubetas
Sem utilizaçao de fôrmas sob as lajes H$ 53.642,35 + H$ 218.127,10 = H$ 271.769,45
C o m utilização de fôrmas sob as cubetas RS 58.056,29 + RS 218.127,10 = RS 276.183,39
Fonte: Elaborada pelo autor
6.1.4 Análise econômica das fôrmas para a laje maciça
C o m o a l t e r n a t i v a à l a j e n e r v u r a d a , a f i g u r a 73 a p r e s e n t a a p l a n t a d o a n d a r - t i p o c o m a
s o l u ç ã o e m l a j e m a c i ç a . E s s a f i g u r a t a m b é m e s t á r e p r o d u z i d a n o A n e x o K, e m e s c a l a
a u m e n t a d a , p a r a m e l h o r v i s u a l i z a ç ã o d a s d i m e n s õ e s e d o s d e t a l h e s d e p r o j e t o .
Figura 73 - Esquema do andar-tipo com laje maciça
Fonte: Arquivo do autor
A t a b e l a 41 a p r e s e n t a a s e s t i m a t i v a s d o c o n s u m o d e f ô r m a s e d e c i m b r a m e n t o , p a r a o
c a s o d o u s o d e l a j e m a c i ç a .
Tabela 41 - Custo para confecção das fôrmas e do cimbramento da laje maciça
Fôrmas (pilares, vigas e lajes maciças) - tabela 30 2.481,03 m2 (tabela 30) x R$ 10,00/m2
de fôrma = R$ 37.215,45
Custo mensal de locação do cimbramento 1.238 m2 (área do andar) x 3,90 m (pé-direito) x
18,80 kg/m3 (consumo unitário) x RS 0,17/kg'mês
= R$ 15.430,93
TOTAL = RS 52.646,38
Fonte: E'atx>rada pelo autor
6.1.5 Análise econômica do aço e do concreto da laje maciça
N a t a b e l a 42, s ã o a p r e s e n t a d o s o s c á l c u l o s p a r a o s c u s t o s d e a ç o e c o n c r e t o u s a d o s n a
c o n f e c ç ã o d a l a j e m a c i ç a .
Tabela 42 - Custo do aço e do concreto
Custo do aço 312,37 m3 (tabela 33) x 100 kg de aço/m3 de
concreto x RS 2,70/kg de aço = RS 84.339,90
Custo do concreto 312,37 m3 x RS 160,00/m3 de concreto = RS 49.979,20
TOTAL = RS 134.319,10
Fonte: Elaborada pelo autor
N a t a b e l a 43, s ã o a p r e s e n t a d o s o s v a l o r e s f i n a i s d o s c u s t o s p a r a c o n f e c ç ã o d a laje m a c i ç a
d o p a v i m e n t o - t i p o .
Tabela 43 - Custo final do pavimento para laje maciça
Fôrma + cimbramento RS 52.646,38 (tabela 41)
Concreto e aço RS 134.319,10 (tabela 42)
T O T A L = RS 186.965,48
Fonte: Elaborada pelo autor
A d i f e r e n ç a a p u r a d a p a r a o u s o d e l a j e m a c i ç a s o b r e o u s o d e l a j e n e r v u r a d a f o i
d e 6 8 % , p a r a o c a s o d a l a j e n e r v u r a d a s e m u t i l i z a ç ã o d e c h a p a s d e c o m p e n s a d o s o b a
laje, e d e 6 9 % , n o c a s o d e n ã o - u t i l i z a ç ã o d e c h a p a s d e c o m p e n s a d o s o b a laje.
6.1.6 Conclusão do casol
A s o l u ç ã o a d o t a d a n e s s e e m p r e e n d i m e n t o f o i c o n s t r u i r o p a v i m e n t o c o m laje m a c i ç a
( s e m n e r v u r a s ) , q u e a c a b o u r e s u l t a n d o e m g r a n d e e c o n o m i a n a e s t r u t u r a , c o n f i r m a d a
p l e n a m e n t e q u a n d o c o n c l u í d a .
6.2 CASO 2
A o v e r i f i c a r o p r o j e t o c o n c e b i d o o r i g i n a l m e n t e , o b s e r v o u - s e q u e n ã o h o u v e a
p r e o c u p a ç ã o e m u n i f o r m i z a r o t a m a n h o d a s v i g a s . E m s e i s p a v i m e n t o s na m e s m a p r u m a d a
h a v i a q u a t r o t i p o s d e s e ç õ e s d i f e r e n t e s . A s o l u ç ã o f o i c r i a r u m m ó d u l o c o m m e n o r t a m a n h o
d e p a i n e l d e c o m p e n s a d o , e o t r a v a m e n t o ( g r a v a t a ) c o m t a m a n h o d a m a i o r , d e m o d o que,
d e s d e o p r i m e i r o p a v i m e n t o , s o m e n t e f o s s e n e c e s s á r i o c o l o c a r e r e t i r a r t i r a s d e
c o m p e n s a d o para c o m p l e t a r a s e ç ã o d e c a d a viga. E s s e s t r a v a m e n t o s p a s s a v a m entre os
b a r r o t e s h o r i z o n t a i s que s u s t e n t a v a m as vigas, c o n f o r m e m o s t r a d o e s q u e m a t i c a m e n t e
na f i g u r a 74. Esta f i g u r a está t a m b é m r e p r o d u z i d a no A n e x o L, e m e s c a l a a u m e n t a d a , para
m e l h o r v i s u a l i z a ç ã o das d i m e n s õ e s e d o s d e t a l h e s de projeto.
•í.
W
p
« M
w
ir m
w
P
w
R
r m :
c m
P
FFIF
R
IBL
P
BT
R
Bi
n i — r
9
BT
R
FIR
i r n
Figura 74 - Corte das vigas nos diversos pavimentos
Fonto: Arq-jivo óo autor
D u r a n t e a e x e c u ç ã o da obra, o m a i o r b e n e f í c i o do a p r o v e i t a m e n t o de f ô r m a s foi
i m e d i a t a m e n t e n o t a d o pela m ã o - d e - o b r a , que, no princípio, e s t r a n h o u ter q u e e x e c u t a r
as s e ç õ e s d i f e r e n t e s , m a s l o g o e n t e n d e u as a l t e r a ç õ e s e se a d a p t o u a elas, r e s u l t a n d o
e m g r a n d e e c o n o m i a d e m a t e r i a l e m ã o - d e - o b r a .
6.2.1 Conclusão do caso 2
P e l a a n á l i s e d o caso, f i c a c l a r o q u e a f o r m a m a i s a d e q u a d a de t r a t a r o p r o j e t o
s e r i a se, na o c a s i ã o da e l a b o r a ç ã o d o p r o j e t o da e s t r u t u r a d e c o n c r e t o , h o u v e s s e
c o m p a t i b i l i z a ç ã o e n t r e o p r o j e t i s t a de f ô r m a s e o e n g e n h e i r o e s t r u t u r a l . I s s o não o c o r r e
na m a i o r i a d a s vezes, p r e j u d i c a n d o t o d o s os e n v o l v i d o s no p r o c e s s o , q u e t ê m que se
d e s d o b r a r na b u s c a de s o l u ç õ e s d e o b r a e de a v a l i a ç ã o e c o n ô m i c a , p e l a s p e r d a s
m a t e r i a i s e n v o l v i d a s .
- O E
6.3 CASO 3 - LAJE MACIÇA X LAJE TRELIÇADA
O i n t u i t o , n e s s e c a s o , f o i e f e t u a r u m a a n á l i s e do p r o j e t o de u m edifício de
a p a r t a m e n t o s c o m dois s u b s o l o s e um p a v i m e n t o térreo, para o qual deveria ser f e i t a
u m a avaliação para se utilizar lajes t r e l i ç a d a s c o m E P S (Expanded Poli-Styrene), ou
adotar a s o l u ç ã o t r a d i c i o n a l de construir, ou seja, c o m lajes maciças.
N e s s e c a s o , o d i a g r a m a d a f i g u r a 75 p o d e s e r u s a d o c o m o o r i e n t a ç ã o .
P r i m e i r a m e n t e , foi feita u m a c o t a ç ã o c o m uma e m p r e s a especializada e m lajes treliçadas,
a qual f o r n e c e u , a l é m do m a t e r i a l básico, o c o n s u m o adicional de aço c o m p l e m e n t a r .
Para e s s e s casos, f o r a m f o r n e c i d o s os vãos e as s o b r e c a r g a s de projeto.
Por o u t r o lado, para a p u r a r se a s o l u ç ã o m a c i ç a s e r i a a m a i s a d e q u a d a , foi
s o l i c i t a d o ao p r o j e t i s t a e s t r u t u r a l o c o n s u m o de a ç o e de c o n c r e t o . N e s s e caso, as
e s p e s s u r a s f o r a m m a n t i d a s , o que n e m s e m p r e o c o r r e e m s i t u a ç õ e s similares.
Foram avaliados os c u s t o s das f ô r m a s de m a d e i r a (painéis e sarrafos) e o c u s t o do
c i m b r a m e n t o m e t á l i c o n o s d o i s c a s o s , c o n f o r m e m o s t r a a t a b e l a 44. C o m e s s a s
verificações, c o n s e g u i u - s e obter, de i m e d i a t o , o resultado. A p e s a r da d i f e r e n ç a d o s
c o n s u m o s de concreto, nos dois casos o que preponderou significativamente foi o c o n s u m o
de aço na laje maciça, em t o r n o 80 kg/m3 , o que acabou viabilizando a laje treliçada.
O d i a g r a m a da f i g u r a 75, a seguir, m o s t r a o roteiro para a t o m a d a de decisão em
projeto e n v o l v e n d o laje m a c i ç a e laje treliçada.
6.3.1 Cálculo do custo das fôrmas para as lajes maciça e treliçada
1 - F ô r m a para laje t r e l i ç a
1a) Locação: 3,33 kg de aço/m2 x 3,0 m (pé-direito) x R$ 0,18/kg/m2 mês
=> R$ 1,80/m2 /mês. Para u m ciclo de 10 dias tem-se R$ 0,60/m2
1b) Mão-de-obra de a r m a z e n a g e m e colocação: 0,53h/m2 x RS 2,67/h x 2,24 (encargos sociais)
=> R$ 3,14/m2
1 c) Total = RS 3,74/m2
2 - F ô r m a para laje m a c i ç a
2a) Custo unitário por m2 de chapa de compensado de 8 utilizações: RS 61,68/2,9768 (área de uma chapa)
= > R $ 20,72/m2 => para 8 usos => RS 2,59/m2
2b) locação de cimbramento: 18,40 kg/m3 (consumo de aço) x 3,0 m (pé- direito) x RS 0,18/kg/mês
=> RS 9,94/m2 /mês, para u m ciclo de 10 dias => RS 3,31/m2
2c) Mão-de-obra de execução da fôrma: 1,0 h/m2 x RS 3,19/h x 2,24 (encargos sociais)/8 usos
=> R$ 0,89/m2
2d) Custo de hora técnica para alteração de projeto
=> R$ 1,45/m2
2e) RS 8,24/m2
O s d e m a i s i n s u m o s , c o m o a ç o e c o n c r e t o , s ã o o s m e s m o s o b t i d o s p a r a o s c á l c u l o s
u s a d o s n o e s t u d o d e c a s o 1 d e s t e c a p í t u l o .
A t a b e l a 44 m o s t r a o s c u s t o s e n v o l v i d o s p a r a a e x e c u ç ã o d e l a j e t r e l i ç a d a , m o n t a d a
c o m p a i n é i s d e 0,40 m e 0,25 m ( h i p ó t e s e H1), o u m o n t a d a c o m p a i n e l d e 1,20 m, ( h i p ó t e s e
H2), c o m p a r a d o s c o m o s c u s t o s e n v o l v i d o s p a r a c o n f e c ç ã o d e l a j e m a c i ç a , c o m c o n s u m o d e
75 kg d e a ç o / m 3 d e c o n c r e t o ( h i p ó t e s e H3), o u 80 kg d e a ç o / m 3 d e c o n c r e t o ( h i p ó t e s e H4).
Á r o a
( m * )
C o n s u m o
d e a ç o
C o n s u m o
d e c o n c r e t o
C u s t o
d a f ô r m a
C u s t o d o
c o n c r e t o
C u s t o d o
a ç o
H 1
1
T o t a l ( k g ) m V m 2 T o t a l ( m 3 ) m 2 T o t a l m 3 T o t a l R S / k g T o t a l
L a j e d e c o n c r e t o t r e l i ç a d a ( p a i n e l 0 , 4 m e 0 , 2 5 m )
12 2 0 6 . 0 0 2 . 5 5 1 5 . 0 0 0 . 0 9 0 18.54 RS 3 . 7 4 RS 7 7 0 . 4 4 RS 1 6 0 . 0 0 RS 2 . 9 6 6 . 4 0 RS 2 . 7 0 RS 1 . 3 9 0 . 5 0
16 1 1 7 . 5 3 2 . 5 2 9 3 . 8 3 0 . 0 6 4 7 . 5 2 1 9 2 RS 3 . 7 4 RS 4 3 9 . 5 6 RS 1 6 0 . 0 0 RS 1 . 2 0 3 . 5 1 RS 2 . 7 0 RS 7 9 3 , 3 3
2 0 1 5 3 . 0 0 2 . 8 5 4 3 6 . 0 5 0 . 1 0 2 15.606 RS 3 . 7 4 RS 5 7 2 . 2 2 RS 1 6 0 . 0 0 RS 2 . 4 9 6 . 9 6 RS 2 . 7 0 RS 1 . 1 7 7 , 3 4
2 5 4 1 4 . 5 0 2 . 8 5 1 . 1 8 1 . 3 3 0 . 1 3 1 5 4 . 2 9 9 5 RS 3 . 7 4 RS 1 . 5 5 0 . 2 3 RS 1 6 0 . 0 0 RS 8 6 8 7 . 9 2 RS 2 . 7 0 RS 3 . 1 8 9 . 5 8
3 0 2 7 0 , 5 5 3 8 1 1 . 6 5 0 . 1 5 5 4 1 , 9 3 5 3 RS 3 . 7 4 RS 1 . 0 1 1 , 8 6 RS 1 6 0 . 0 0 RS 6 . 7 0 9 . 6 4 RS 2 . 7 0 R $ 2 . 1 9 1 , 4 6
1.161.58 RS 4.344.31 RS 22.064.43 RS 8.742.20
CUSTO FINAL = custo do fornecimontoC) (RS 59.857.58) • RS 4.344.31 + RS 22.064.43 + RS 8.742.20 = RS 95.008.51
Á r e a C o n s u m o C o n s u m o C u s t o C u s t o d o C u s t o d o
( m 2 ) d e a ç o d e c o n c r e t o d a f ô r m a c o n c r e t o a ç o
H 1 k g / m 2 T o t a l ( k g ) m V m 2 T o t a l ( m 3 ) m 2 T o t a l m 3 T o t a l R S / k g T o t a l
L a j e d c c o n c r e t o t r e l i ç a d a o p ç ã o 2 ( p a i n e l 1 , 2 0 m )
12 2 0 6 , 0 0 2 . 5 5 1 5 . 0 0 0 . 0 8 0 1 6 . 4 8 RS 3 . 7 4 RS 7 7 0 . 4 4 R $ 1 6 0 . 0 0 R $ 2 . 6 3 6 . 8 0 R $ 2 . 7 0 R $ 1 . 3 9 0 , 5 0
16 1 1 7 , 5 3 2 , 5 2 9 3 , 8 3 0 . 0 6 0 7 . 0 5 1 8 RS 3 . 7 4 RS 4 3 9 . 5 6 R $ 1 6 0 . 0 0 R $ 1 . 1 2 8 , 2 9 R $ 2 . 7 0 RS 7 9 3 , 3 3
2 0 1 5 3 , 0 0 2 , 8 5 4 3 6 . 0 5 0 , 0 7 0 10,71 RS 3 . 7 4 RS 5 7 2 , 2 2 RS 1 6 0 , 0 0 RS 1 . 7 1 3 . 6 0 R $ 2 . 7 0 RS 1 . 1 7 7 , 3 4
2 5 4 1 4 . 5 0 2 , 8 5 1 . 1 8 1 . 3 3 0 . 0 9 0 3 7 , 3 0 5 RS 3 . 7 4 R $ 1 . 5 5 0 , 2 3 R $ 1 6 0 . 0 0 RS 5 . 9 6 8 . 8 0 R $ 2 . 7 0 R $ 3 . 1 8 9 , 5 8
3 0 2 7 0 , 5 5 3 8 1 1 . 6 5 0 . 1 0 2 2 7 , 5 9 6 1 RS 3 . 7 4 RS 1 . 0 1 1 , 8 6 R $ 1 6 0 . 0 0 R $ 4 . 4 1 5 . 3 8 R $ 2 . 7 0 R $ 2 . 1 9 1 , 4 6
1161,58 R$4.344.31 R$15.862.86 R$8.742.20
CUSTO FINAL = custo do fornecimento (') (RS 54.934.40) + RS 4.344.31 • RS 15.862.86 + RS 8.742.20 = RS 83.883.77
Á r e a
( m * )
C o n s u m o
d e a ç o
C o n s u m o
d e c o n c r e t o
C u s t o
d a f ô r m a
C u s t o d o
c o n c r e t o
C u s t o d o
a ç o
H 3 ( m * ) k g / m 1 | T o t a l ( k g ) m V m 2
T o t a l ( m 3 ) m 2 T o t a l m 3 T o t a l R S / k g T o t a l
L a j e d e c o n c r e t o m a c i ç a , c o m c o n s u m o d e a ç o 7 5 k g / m *
12 2 0 6 , 0 0 9 1 . 8 5 4 . 0 0 0 . 1 2 2 4 . 7 2 8 . 2 4 R $ 1 . 6 9 7 , 4 4 R $ 1 6 0 . 0 0 RS 3 . 9 5 5 , 2 0 RS 2 . 7 0 R $ 5 . 0 0 5 , 8 0
16 1 1 7 , 5 3 12 1 . 4 1 0 . 3 6 0 . 1 6 1 8 . 8 0 4 8 8 . 2 4 R $ 9 6 8 , 4 5 R $ 1 6 0 . 0 0 RS 3 . 0 0 8 . 7 7 R $ 2 . 7 0 R $ 3 . 8 0 7 , 9 7
2 0 1 5 3 , 0 0 15 2 . 2 9 5 . 0 0 0 . 2 0 3 0 . 6 8 . 2 4 R $ 1 . 2 6 0 , 7 2 RS 1 6 0 . 0 0 R $ 4 . 8 9 6 . 0 0 R $ 2 . 7 0 R $ 6 . 1 9 6 , 5 0
2 5 4 1 4 . 5 0 18.8 7 . 7 7 1 . 8 8 0 . 2 5 1 0 3 . 6 2 5 8 . 2 4 R $ 3 . 4 1 5 . 4 8 R $ 1 6 0 , 0 0 R S 1 6 . 5 8 0 . 0 0 R $ 2 . 7 0 R $ 2 0 . 9 8 4 , 0 6
3 0 2 7 0 . 5 5 2 2 , 5 6 . 0 8 7 . 3 8 0 . 3 0 8 1 . 1 6 5 8 , 2 4 R $ 2 . 2 2 9 , 3 3 R $ 1 6 0 . 0 0 RS 1 2 . 9 8 6 . 4 0 R $ 2 . 7 0 R $ 1 6 . 4 3 5 . 9 1
1.161.58 258,915 R$9.571,42 RS 41.426.37 RS 52.430.25
CUSTO FINAL = RS 9.571.42 • RS 41.426.37 • RS 52.430.25 = RS 103.428,03
Á r e a C o n s u m o C o n s u m o C u s t o C u s t o d o C u s t o d o
( m 2 ) d e a ç o d e c o n c r e t o d a f ô r m a c o n c r e t o a ç o
H 4 ( m * ) k g / m 2 | T o t a l ( k g ) m V m ^ T o t a l ( m 3 ) m 2 | T o t a l m 3 | T o t a l R S / k g | T o t a l
L a j e d o c o n c r e t o m a c i ç a , c o m c o n s u m o d o a ç o 8 0 k g / m 3
12 2 0 6 , 0 0 9 . 6 1 . 9 7 7 . 6 0 0 . 1 2 2 4 . 7 2 8 , 2 4 R $ 1 . 6 9 7 . 4 4 R $ 1 6 0 , 0 0 RS 3 . 9 5 5 . 2 0 R $ 2 . 7 0 R $ 5 . 3 3 9 , 5 2
16 1 1 7 , 5 3 12,8 1 . 5 0 4 . 3 8 0 . 1 6 1 8 . 8 0 4 8 8 , 2 4 R $ 9 6 8 . 4 5 R $ 1 6 0 , 0 0 RS 3 . 0 0 8 . 7 7 R $ 2 . 7 0 R $ 4 . 0 6 1 . 8 4
2 0 1 5 3 , 0 0 16 2 . 4 4 8 . 0 0 0 . 2 0 3 0 . 6 8 . 2 4 R $ 1 . 2 6 0 , 7 2 R $ 1 6 0 . 0 0 RS 4 . 8 9 6 . 0 0 RS 2 . 7 0 R $ 6 . 6 0 9 , 6 0
2 5 4 1 4 . 5 0 2 0 8 . 2 9 0 . 0 0 0 . 2 5 1 0 3 . 6 2 5 8 . 2 4 R $ 3 . 4 1 5 , 4 8 R $ 1 6 0 . 0 0 RS 1 6 . 5 8 0 . 0 0 R $ 2 . 7 0 RS 2 2 . 3 8 3 . 0 0
3 0 2 7 0 , 5 5 2 4 6 . 4 9 3 . 2 0 0 . 3 0 8 1 , 1 6 5 8 . 2 4 R $ 2 . 2 2 9 , 3 3 RS 1 6 0 . 0 0 R S 1 2 . 9 8 6 . 4 0 R $ 2 . 7 0 RS 1 7 . 5 3 1 , 6 4
1.161.58 258,915 R$9.571,42 RS 41.426,37 RS 55.925,60
CUSTO FINAL = RS 9.571.42 + RS 41.426,37 + RS 55.925.60 = RS 106.923.39
Obs.: C) relere-se ao custo total (material + trete) da laje trevçada colocada na obra
Fonte: Elaborada peto autor
160 1
6.3.2 Conclusão do caso 3
I n d e p e n d e n t e m e n t e d a s o l u ç ã o a d o t a d a , q u e n e s s e c a s o f o i a l a j e t r e l i ç a d a , o q u e
s e m o s t r o u n e s s e e s t u d o f o i a f o r m a d e a b o r d a r o a s s u n t o , o u s e j a , d e u m a f o r m a h o l í s t i c a
e m r e l a ç ã o à e s t r u t u r a e n ã o s o m e n t e e n f o c a n d o a s f ô r m a s , p o i s e s s e s a s p e c t o s , c o m o
v e m s e n d o f r i s a d o a o l o n g o d o t r a b a l h o , se r e v e s t e m d a m a i o r i m p o r t â n c i a .
6.4 CASO 4
P a r a ilustrar, u m a s i t u a ç ã o d e d e c i s ã o e n t r e a l u g a r ou a d q u i r i r u m s i s t e m a d e f ô r m a s
p a r a u m a e s t r u t u r a d o a n d a r t é r r e o d e e d i f í c i o , u t i l i z a n d o p a i n é i s a l u g a d o s t i p o " d r o p -
h e a d " . N e s s e c a s o , a o p ç ã o e s c o l h i d a f o i a u t i l i z a ç ã o de p a i n é i s a l u g a d o s p a r a a c o n s t r u ç ã o
d a laje, pois, d e v i d o à s c o n d i ç õ e s d a o b r a , s e r i a u t i l i z a d o o j o g o d e f ô r m a s d e l a j e s s o m e n t e
u m a vez. A f i g u r a 76 m o s t r a a s p e c t o s d a c o l o c a ç ã o d o s p a i n é i s m e t á l i c o s .
O c u s t o c o m p a r a t i v o f o i f e i t o c o n s i d e r a n d o o v a l o r d a l o c a ç ã o d o s p a i n é i s , R $ 0 , 6 0 /
m 2 / d i a , i n c l u i n d o o c i m b r a m e n t o , d o t i p o " d r o p - h e a d " , c o n f o r m e a f i g u r a 76, s o b r e o q u a l
o s p a i n é i s s ã o c o l o c a d o s e c o m p l e m e n t a d o s c o m c h a p a s d e c o m p e n s a d o n a s l a t e r a i s .
O d i a g r a m a d a f i g u r a 77 m o s t r a a s a l t e r n a t i v a s e o s c a m i n h o s q u e p o d e m s e r
c o n s i d e r a d o s p a r a a u x i l i a r n a t o m a d a d e d e c i s ã o e n t r e a l u g a r o u c o m p r a r e e x e c u t a r o
s i s t e m a d e f ô r m a s .
Figura 77 - Diagrama de orientação para confecção de fôrmas para lajes com painéis do tipo "drop-head"
Fonte: Elaborada pelo autcr
Para que o c u s t o seja m e n o r do que a c o m p r a de c o m p e n s a d o s , é necessário que
o t e m p o de utilização seja m e n o r do que 15 dias, p r e v e n d o - s e t o d o s os imprevistos,
c o m o chuva, a d a p t a ç ã o ao s i s t e m a etc., o que e f e t i v a m e n t e não ocorreu. Por isso, a
s e g u i n t e e s t r a t é g i a foi m o n t a d a :
>> C o n c r e t a g e m dos pilares " s o l t e i r o s " , isto é, s e m que as vigas e lajes t i v e s s e m
sido c o l o c a d a s ;
>> M o n t a g e m e a r m a ç ã o das vigas;
>> Entrega e m o n t a g e m d o s painéis;
>> C o l o c a ç ã o da a r m a ç ã o das lajes e c o l o c a ç ã o das i n s t a l a ç õ e s elétricas;
>> C o n c r e t a g e m das lajes;
>> D e s e n f o r m a e e n t r e g a d o s painéis.
Da e t a p a 3 até a e t a p a 5 t u d o foi f e i t o e m 12 dias, e o t é r m i n o da d e s e n f o r m a
c o m p l e t o u u m período de 15 dias. A t a b e l a 45 r e s u m e a c o m p o s i ç ã o de c u s t o s para
e s s e caso.
Tabela 45 - Comparação de custos para lajes com cimbramento tipo ^drop-head" x convencional, com chapas
de compensado
Custo das chapas = RS 15,45/m2
Locação dos painéis tipo "drop-head"
Locação do cimbramento = R$ 3,39/m2 quinzena
TOTAL = R$18,84
RS 0,60/m2 dia x 15 dias = R$ 9,00 (cimbramento incluso)
TOTAL = RS 9,00
Fonte: Elaborada peto autor
6.4.1 Conclusão do caso 4
C o m o s e p o d e n o t a r , n e s s e c a s o f o i t r e m e n d a m e n t e v a n t a j o s a a u t i l i z a ç ã o d e
p a i n é i s l o c a d o s , c u j o c u s t o f o i m e n o s d a m e t a d e d o c u s t o d a o p ç ã o d e c o m p r a .
O b s e r v e - s e , p o r é m , q u e t a l v a n t a g e m s ó f o i p o s s í v e l d e v i d o à a d o ç ã o d a l o g í s t i c a
a c i m a c i t a d a , q u e a c a b o u r e a l m e n t e a c o n t e c e n d o n a o b r a , c o n f i r m a n d o - s e
p l e n a m e n t e a e x p e c t a t i v a .
C o r t e A - A ( m e t á l i c o )
C Ü E U
C o r t e A - A ( m a d e i r a )
C.15 C.13
C o r t e B - B
C o r t e B - B
I O
I O
f
h-
c

i
C
N
J
O
O
o
o
co
OJ
D e t a l h e g e n é r i c o d a s t r a n s v e r s i n a s - m a d e i r a
PLANTA
ELEVAÇÃO
I < OU = 70 cm
<
<
<
<1
CORTE A-A
2.5 7 2.5
C = CONFORME PROJETO
^ 159 1
C i b r a m e n t o m e t á l i c o ( v i g a s )
21.6
V.7b
C.13
20 x 2 7 3
C o r t e A - A ( m a d e i r a )
I) GARFOS DE MADEIRA
a) 2 X 9 X 3,00 X RS 450,00 X 0,075 X 0,075 = RS 136.69
b)18 X 0.35 X R$ 450.00X 0 20 X 0.025 = R$ 14.17
Ic) 36 X 0.075 X 0.20 X 0.025 X R$ 450.00 = R$ 6,08 "
TOTAL= RS 156.94
d) GIRO RS 156.94 =1,36 MESES
115.46
CONTRAVENTAMETO
D I A G O N A L 
C
E S T U D O D E U M A V I G A C O M 5 . 2 0 m C P É D I R E I T O
D E 2.80 m C O M S E Ç Ã O 14 X 5 5
I) C I M B R A M E N T O M E T Á L I C O
a)4DX 1.5 ACOM 1.884 m-5.011 Kgx4-20.WKg
b) 4 QUADROS TS4.ACOM 1.00 m * 1.Í0 m .15.367 Kg x 4 • 61,50 Kg
c) 8 SAPATAS AJUSTÁVEIS • 343 Kg x 8 • 26 72 Kg
ó) 8 SUPORTES AJUSTÁVEIS -597 x 8 • 47,76 Kg
*) 4 PERFIS (2 x 2 • 3,5 x 2» TIPO DUPLO 15 cm -1520 Kg x 11.0 • 167 20 Kg
f) 10PERUS 1.5 m TIPO DUPLO 7.5 <m-7.70 Kg x 10» 115.50Kg
TOTAL • 679 20 Kg
l - A ) C O M P R A • RS 3.50 x 679.20 k g = RS 2 377.20
l-B) L O C A Ç Ã O - 6 7 9 . 2 0 k g x RS0.17 = RS 115.46
I N S U M O S
T A B E L A D E M A T E R I A I S
MATERIAL PtSO'«g
1 0x1.5 A 5.011
" TS4-A 15.367
c SAPATAS AJUSTÁVEIS 3.34
<
* SUPORTESAJUSTAVEIS 5.97
" PERFIL-U-150 m
m TIPO CUPLO 15.20
f PERFIL "U" 75 mrr) TIPO OUPLO (1.5 m
> 7.70
1 0 0
® -.1250-
©
1 4 / 4 0
0
A
1 II
1 1 1 1 1 1 1 II
u z L L L U U
1 1 1 1 II
1 1 1 1 II
V 9 1 0 5 - 4 0
1 1 • • • • • •
i 1 1 1
• • • • • •
1 1 • • • • • •
i • • • • • U
1 1 • • • • • •
1 1 • • • • • •
n z z z z • • • • • •
i i • • • • • •
n z z z z • • • • • •
n z z z z • • • • • •
• z z z I z • • • • • •
i i • • • • • •
i i 1 • • • • • •
1
JLXJL 1
1
ZDDC
1
J T T 1
•QZC 1 1
1
• C H 1 1 1 1
1
• • • • 1
1
• n n r 1
ZJLJJL Zz z z L L
z z u ZL z z z L L
II 1II
1 1II
1 N 1 II 1
• • • • •
. • • • • • ! a
éddHHH^
V 8 1 0 2 . S - 4 0 eowo
• • • • • • • • • • • •
• • • • • • • • • • • •
• • • • • • • •
• • • • • • • •
1 1• • • • • • • • I I 1 II 1
• • • L • • • • c 1 II 1
1 I• • • • • • • • d 1 II 1
U Z U U L • • • • • U U
z n n r • • • • • 1 II 1
P" A^O
flnnnniEfl
©
ss
A6Ah=i5/ | | g g § • • • • • i
|
• • • • • • • • • • • • •
• • • • • • • • • • • • •
• • d
• c
•CL
ZZZ
• • • • • • • • • •
I B n B H H B H H n !
^ Z
ZZ
• n
ZZ
ZZ
_
•
z
:
:::
• • •
• • •
z z z
• • r
z z z
• • c
• • • •
• • • •
• • • •
P 1 2
• •
z
z n
•
10SM0'
•
z
z
z
z u u a z u u u u u u u
• • • • • • • • • • a z
z í
A
• • • • • • • • • • ! • • • • • !
• • • • • • • • • • (ZDLDLl*
I
P 2 2
O 7 0
V 1 6 V A R / 4 0
V 1 8 1 S - 1 2 0
A D A h = _ i 5 ,
-1250_ _L2KL J250.
r * n
COMENTÁRIOS GERAIS
SOBRE O TRABALHO
7. COMENTÁRIOS GERAIS SOBRE O TRABALHO
A i m p o r t â n c i a d e u m a a n á l i s e c r í t i c a q u a n d o d a e s c o l h a d o s i s t e m a de f ô r m a s a
ser u t i l i z a d o e m u m a o b r a é p r i m o r d i a l , p o r t o d o s o s t ó p i c o s d e m o n s t r a d o s n e s t e t r a b a l h o .
É i m p r e s c i n d í v e l , e n t r e t a n t o , q u e a r e f e r i d a a n á l i s e s e j a e m b a s a d a e m c o n h e c i m e n t o s
t é c n i c o s d e d i m e n s i o n a m e n t o , d e c u s t o d o s i n s u m o s e d e u m a p r o v á v e l p r o d u t i v i d a d e
d e m ã o - d e - o b r a e m f u n ç ã o de t r e i n a m e n t o e s p e c í f i c o , p a r a u m a m e l h o r a d a p t a ç ã o e m
c a d a s i s t e m a a d o t a d o .
Por s e t r a t a r d e t e m a p o l ê m i c o , o o b j e t i v o d o t r a b a l h o n ã o f o i c r i a r r e g r a s g e r a i s ,
e s i m t e n t a r m o s t r a r a f o r m a d e a b o r d a g e m d e s t e a s s u n t o t ã o i m p o r t a n t e . A e s c o l h a d o
s i s t e m a d e p e n d e , a l é m da a n á l i s e t é c n i c a , d a s p r e f e r ê n c i a s d e c a d a c o n s t r u t o r , e m f u n ç ã o
d a s e x p e r i ê n c i a s p e s s o a i s . T o d a v i a , o f a t o r p r a z o de e x e c u ç ã o e n ú m e r o d e u t i l i z a ç õ e s ,
e m q u a l q u e r o p ç ã o , t e m i m p o r t â n c i a f u n d a m e n t a l na t o m a d a de d e c i s ã o .
Q u a n t o às p r e s s õ e s n a s f ô r m a s p a r a p i l a r e s , p r e f e r i u - s e f i c a r c o m o c r i t é r i o q u e
c o n s i d e r a a s d i m e n s õ e s d e l a s e o s â n g u l o s d e a t r i t o i n t e r n o d o c o n c r e t o e do c o n c r e t o
x f ô r m a , c o n t e m p l a d o s na f ó r m u l a d e J a n s s e n . Por e s s a f ó r m u l a , as p r e s s õ e s , q u a n d o
m a j o r a d a s e m i n o r a d a s , s e a s s e m e l h a m à q u e l a s q u e o c o r r e m na prática, pois, s e a s s i m
n ã o f o s s e , a g r a n d e m a i o r i a d a s f ô r m a s e x i s t e n t e s n o m e r c a d o n ã o r e s i s t i r i a m .
Q u a n t o a o c r i t é r i o de d i m e n s i o n a m e n t o , a u t i l i z a ç ã o d o s c o e f i c i e n t e s d a N B R 7190/
97 f o i a m a i s c o n v e n i e n t e , p a r a o s c a s o s d o e s t a d o - l i m i t e ú l t i m o e d o e s t a d o - l i m i t e d e
u t i l i z a ç ã o , t a n t o p a r a o s p i l a r e s c o m o p a r a a s v i g a s e lajes.
D e v e - s e r e s s a l t a r que, n o c a s o d a s f ô r m a s , o c r i t é r i o d e c a r r e g a m e n t o c o n s i d e r a
s o m e n t e a s a ç õ e s v a r i á v e i s , u m a vez q u e a s a ç õ e s p e r m a n e n t e s n ã o e x i s t e m , pois,
t e r m i n a d o o l a n ç a m e n t o d o c o n c r e t o e i n i c i a d a a s u a pega, a s p r e s s õ e s t e n d e m a zero,
n ã o t e n d o s e n t i d o , p o r t a n t o , f a l a r e m a ç õ e s p e r m a n e n t e s .
A a b o r d a g e m e c o n ô m i c a , c o m o t r a t a d a no p r o j e t o , s e r v e a p e n a s c o m o o r i e n t a ç ã o .
T o d o s os c a s o s a n a l i s a d o s f o r a m reais, c o m r e s u l t a d o s c o n f i r m a d o s a o t é r m i n o d a s
r e s p e c t i v a s o b r a s .
A a n á l i s e d o s r e s u l t a d o s o b t i d o s e m l a b o r a t ó r i o s e r v i u p a r a c o m p a r a r
p r i n c i p a l m e n t e o m a t e r i a l O S B , c u j a s c a r a c t e r í s t i c a s f í s i c a s s e a s s e m e l h a m à s d o s
c o m p e n s a d o s t e s t a d o s p e l a A B I M C I . O s d a d o s e r e s u l t a d o s o b t i d o s e m c a m p o f o r a m
confirmados com e s s e tipo de chapa e sua utilização em fôrmas, conforme o número
d e u t i l i z a ç õ e s , p a r a a c o n d i ç ã o e m q u e n ã o h á r e s t r i ç õ e s à t e x t u r a d e s u a a p a r ê n c i a
n a s u p e r f í c i e d o c o n c r e t o a c a b a d o . N e s s e c a s o , o s e u e m p r e g o d e v e r á m e r e c e r a
c o n s u l t a d o f a b r i c a n t e , p o i s a d o s a g e m d a s r e s i n a s d e v e s e r e s p e c í f i c a p a r a o c a s o
d e f ô r m a s .
RECOMENDAÇÃO FINAL
E s t e t r a b a l h o p r o c u r o u d e m o n s t r a r e i n d i c a r q u a l a a t i t u d e , o u d e c i s ã o , q u e s e
p o d e t o m a r p a r a a e s c o l h a d o s i s t e m a d e f ô r m a s . É c l a r o q u e a s i t u a ç ã o ideal s e r á a q u e l a
e m q u e a i n t e r v e n ç ã o d o p r o j e t i s t a d e f ô r m a s e j a f e i t a l o g o na d e f i n i ç ã o d o p r o j e t o
e s t r u t u r a l d e c o n c r e t o a r m a d o e s e m p r e j u n t a m e n t e c o m o c o n s t r u t o r e o a r q u i t e t o , q u e
s ã o as o u t r a s p a r t e s m u i t o i m p o r t a n t e s na d e f i n i ç ã o d o e m p r e e n d i m e n t o , v i s t o d e u m a
f o r m a h o l í s t i c a e s i s t ê m i c a .
O m a u d i m e n s i o n a m e n t o d o s i s t e m a d e f ô r m a s p o d e a p r e s e n t a r a o l o n g o d o
p e r í o d o d e e x e c u ç ã o , ou m e s m o a p ó s a e n t r e g a d a o b r a , s e q ü e l a s , c o m o s u r g i m e n t o de
f i s s u r a s d e c o r r e n t e s d e u m a d e f o r m a ç ã o l e n t a , i n f l u e n c i a d a p o r e s s e m a u
d i m e n s i o n a m e n t o . C o m r e l a ç ã o a i s s o , o s p l a n o s d e e s c o r a m e n t o e r e e s c o r a m e n t o
p o d e r i a m s e r o b j e t o s d e o u t r o t r a b a l h o , c u j a r e l e v â n c i a é i g u a l ou s u p e r i o r à d o p r o j e t o
d e f ô r m a s p r o p r i a m e n t e dito. O s c a r r e g a m e n t o s d e c o r r e n t e s do p e s o p r ó p r i o da e s t r u t u r a
d e c o n c r e t o e m m u i t o s c a s o s p o d e m s e r m a i o r e s d o q u e as s o b r e c a r g a s p r e v i s t a s n o
p r o j e t o e s t r u t u r a l . D e p e n d e n d o d o p r a z o p r o g r a m a d o p a r a a d e s e n f o r m a , o m ó d u l o de
d e f o r m a ç ã o , o u m ó d u l o d e e l a s t i c i d a d e , p r e v i s t o n o p r o j e t o e s t r u t u r a l d e c o n c r e t o a i n d a
p o d e n ã o t e r o s e u v a l o r e s p e r a d o a t i n g i d o .
REFERÊNCIAS
BIBLIOGRÁFICAS
9. REFERÊNCIAS BIRLIOGRÁFICAS
A M B I E N T E BRASIL. Informações sobre pínus na silvicultura brasileira, economia. Disponível em:
<http://www.ambientebrasil.com.br>. Acesso em: 15 set. 2005.
A S S O C I A Ç Ã O B R A S I L E I R A DE N O R M A S T É C N I C A S . N B R 7190/97 - Projeto de estruturas de
madeira. Rio de Janeiro: ABNT, 1997.
A S S O C I A Ç Ã O B R A S I L E I R A DA I N D Ú S T R I A DE M A D E I R A P R O C E S S A D A M E C A N I C A M E N T E .
Catálogo técnico n°1. São Paulo: ABIMCI, 2002.
A S T R A S/A INDÚSTRIA E C O M E R C I O . Fôrmas de polipropileno. Disponível em: <http://www.astra-
sa.com.br/pdf/formas.pdf >. Acesso em: 20 out. 2005.
BATISTA, A. M.; M ASCI A, N.T. Fôrmas, escoramentos e reescoramentos para edifícios de concreto
armado. Campinas: Universidade Estadual de Campinas / Faculdade de Engenharia Civil, 2004. (Relatório
de pesquisa).
BATISTA, A. M. Dados pertencentes ao acervo pessoal do autor. [S.I.: s.n.], 2006.
CALIL JÚNIOR, C. Fôrmas de madeira para concreto armado. São Carlos: Departamento de Estrutura
/ Escola de Engenharia de São Carlos, 2001. /Apostila.
CICHINELI, G. O que é OSB. Disponível em: <http://www.portalosb.com.br/default.asp7codObjeto=
305&codPertence=1741 &ver=template>. Acesso em: 12 dez. 2005.
DIAS, F.M.; LAHR, F.A.R. Estimativa de propriedades de resistência e rigidez da madeira através da
densidade aparente. Scientia Forestalis, Piracicaba, n.65, p. 102-113, jun. 2004. Disponível em: <http:/
/ w w w . i p e f . b r / p u b l i c a c o e s / s c i e n t i a / n r 6 5 / c a p 1 0 . p d f # s e a r c h = % 2 2 % 2 2 E s t i m a t i v a % 2 0 d e %
2 0 p r o p r i e d a d e s % 2 0 d e % 2 0 r e s i s t % C 3 % A A n c i a % 2 0 e % 2 0 r i g i d e z % 2 0 d a % 2 0 m a d e i r a
% 2 0 a t r a v % C 3 % A 9 s % 2 0 d a % 2 0 d e n s i d a d e % 2 0 a p a r e n t e . % 2 2 % 2 2 > . Aceso em: 2 0 out. 2005.
D I M I B U M U L T I F O R M A S C O N C R E T U B O . Fôrmas de papelão. D i s p o n í v e l e m : < h t t p : / /
www.dimibu.com.br/>. Acesso em: 25 nov. 2005.
D O K A BRASIL F Ô R M A S P / C O N C R E T O LTDA. Doka Calculation Guide - 10/2004, pg. 7 (Catálogo
Técnico).
E S C O L A DE E N G E N H A R I A DE S Ã O C A R L O S . Universidade de São Paulo. Algumas informações
sobre a madeira. Disponível em: < site>. Acesso em: 2 0 jun. 2005a.
E S C O L A D E E N G E N H A R I A DE S Ã O C A R L O S . Universidade de São Paulo. Xiloteca. Disponível em: <
site>. Acesso em: 2 0 jun. 2005b.
F R A N C O , N. Características físicas e mecânicas da madeira. São Paulo. IPT, 1998. p. 5-6.
H E L L M E I S T E R , J. C. Sobre a determinação de características físicas da madeira, 1973.161 f. Tese
(Doutorado) - Escola de Engenharia de São Carlos, Universidade de São Paulo, São Carlos, 1973.
HELLMEISTER, J. C. Madeiras e suas características. In: E N C O N T R O BRASILEIRO EM MADEIRAS E E M
E S T R U T U R A S DE MADEIRA, 1, São Carlos, 1983. Anais... São Carlos, USP-EESC, 1983. v.1, p.1 -32.
HINO, M. K. Estudo de painéis OSB, como fôrmas para estrutura de concreto armado. São Paulo:
Centro de Tecnologia de Edificações, 2004. (Relatório Técnico C T E n9 028/04)
Hl LITE S Y S T E M S . Pesquisa e figuras de estruturas metálicas. Disponível em: <http://www.hi-lite-
systems.com/>. Acesso em: 20 fev. 2006.
HURD, M. K. Form work for concrete. Detroit: American Concrete Institute, 1963. (Special Publication
Number 4)
L O N G S D O N , N. B. Influência da umidade nas propriedades de resistência e rigidez da madeira. Cadernos
de Engenharia de Estruturas, S ã o C a r l o s , n. 18, p. 7 7 - 1 0 7 , 2 0 0 2 . D i s p o n í e l e m : <http://
w w w . s e t . e e s c . u s p . b r / c a d e r n o s / p d f / c e e 1 8 _ 4 . p d f # s e a r c h = % 2 2 % 2 2 l n f l u % C 3 % A A n c i a %
2 0 d a % 2 0 u m i d a d e % 2 0 n a s % 2 0 p r o p r i e d a d e s % 2 0 d e % 2 0 r e s i s t % C 3 % A A n c i a % 2 0 e % 2 0 r i g i d e z % 2 0 d a
% 2 0 m a d e i r a % 2 2 % 2 2 > . Acesso em: 20 ago. 2005.
M A R A N H Ã O , G . M . Fôrmas para concreto - Subsídios para a otimização de projeto segundo a
NBR 7190/97, 2000. Dissertação (Mestrado e m Estruturas de Madeiras) - Escola de Engenharia de
São Carlos, Universidade de São Paulo, Carlos, 2000.
M O L A D I F O R M W O R K . Pesquisa e figuras de fôrmas de polipropileno. Disponível em: <http://
www.moladi.com/plastic_formwork.htm>. Acesso e m 13 maio 2006.
PFEIL, W. Cimbramentos. Rio de Janeiro: Livros Técnicos e Científicos Editora, 1987.431 p.
PFEIL, W. Estruturas de Madeira. Rio de Janeiro: Livros Técnicos e Científicos Editora S.A, 1985.295 p.
PFEIL,W.; PFEIL, M. Estruturas de Madeira. 6. ed. Rio de Janeiro: Livros Técnicos e Científicos Editora,
2003.
PORTAL OSB. Processo de fabricação do OSB (genérico); gráfico de produção.
Disponível em: <http://www.portal osb.com.br>. Acesso em: 21 out. 2005.
R E Z E N D E , J.L.; NEVES, A. R. Evolução e contribuição do setor florestal para a economia brasileira, n:
S I M P Ó S I O BILATERAL BRASIL - FINLÂNDIA S O B R E ATUALIDADES FLORESTAIS, 1,1988, Curitiba.
Anais...Curitiba; UFPR, 1983. p.215-265.
R E Z E N D E , M.A.; S A G L I E T T I , J.R.C.; G U E R R I N I , I.A. Estudo das inter-relações entre massa
específica, retratibilidade e umidade da madeira do pinus caribea var hondurenses aos 8 anos de
idade. Piracicaba: IPEF, 1995.
SHIMISU, J. Y. Pinus na Silvicultura Brasileira. Disponível em: <http://www.ambientebrasil.com.br/
composer.php3?base=./florestat/index.html&conteudo=./florestal/artigos/pinus.html>. Acesso em: 15 set .2005.
SHIMOYAMA, V. R.; B A R R I C H E L L O , L.E.G . Influência das características anatômicas e químicas sobre
a densidade da madeira de eucaliptos .s.p.p. In: C O N G R E S S O A N U A L DE C E L U L O S E E PAPEL, 24,
1991, São Paulo. Anais... São Paulo: ABTCP, 1991. p. 178-183.
V A N T O M M E , P.The timber export potential from the Brazilian Amazon. Bois et Forêts desTropiques,
Nogent-Sur-Marne, n.227, p. 69-74, 1991.
WATAI, L.T. Manual de Colagem de Madeira. S ã o Paulo: IPT, 1988.
VIEIRA, V. G. Sistema de fôrma e cimbramento no mercado globalizado. São Paulo: IBRACON, 1998.
O z D
PRINCIPAIS ATIVIDADES E
RESPONSABILIDADES
• Análise e dimensionamento de custo
de fundações dos edifícios, junto aos
consultores de solo.
• Análise, coordenação e definição da
estrutura junto ao projetista
estrutural.
• Coordenação do prcjeto de
arquitetura, estrutura, elétrico-
hidráulico, ar condicionado com todos
os profissionais envolvidos.
• Acompanhamento de projetos de
Segurança do Trabalho - PCMAT,
PCMSO, PPRA, etc.
• Visitas constantes a obras e adoção
de critérios de conferência de
estrutura, alvenaria, fachadas, etc.
• Acompanhamento de orçamentos e
cronogramas físico financeiro das
obras.
• Concorrências de projetos e
materiais envolvidos nas obras.
• Emissão de pedidos de fornecimento
• Negociação em contratos específicos
para fornecedores de materiais e
projetos.
• Negociação em contratos específicos
para locação de mão-de-obra
terceirizada.
• Acompanhamento junto ao
departamento pessoal, no caso de
mão-de-obra própria.
• Analise de terrenos junto ao
departamento de vendas antes de
sua aquisição.
• Acompanhamento dos itens acima,
no que se refere a p-azos, custo final
e eventuais alterações ao longo do
processo de execução da obra.
b
Jã a n á l i â s íévnÍM &
Í 3 / r i $ > s i f s i i i ? s i i r i t e m M m t í i ^ m
m M ü í i l i z s i d o y y r r i p i l a r e s , v l ç j a i ^ © l à i j s & . Pairai i s i ® , foi
r e a l i z a d a u r n a ^ í i p a s i -.ste ( m a d e i r a | | < t è f ô r í i ê 3 m
m e r c a d o , © d a = ; * j h a p a * = ;
d o í i p ^ S S & B . T r a z feirribérn í y m á l l g s i ç â o U n i r e i i f c e f i c á e n k * Pa
N £ ) R 7 É ) í ) / 9 7 p i r e i g) ^ i m e n s j f o f i a m e r i í ü d á s ; fôrmas d e W m w j .
b ) l i v r a a p r e ã e r n a b l i n d a m ^ r t t é n ^ m d i y e r s í a f i f c è r r i r i ã â
i r i c e r M i f í í o r i s i f e d e © n i i d a d e s s o r r i o ® A O ) ( A m e r i c a n C Q f K j r e c e
'^mMi^^MMmmvá ^x^Amum^ m mm)® íd
h ) i i m w p ^ i n o r i z o í i í c i b $ v e r í k j a b a i ü a r i í e s n a s m e s / r m .
d e © s © s & v i v í d 9 = j # e l o ci d cc;r r ^ l i ü i rír i ^ y ( ç ^ í M l ê
L ^ m e u d c ) d a p u b l i c a ç ã o .
xxxx.xxxx - CPOO

Fôrmas_e_escoramentos_para_edifícios.pdf

  • 1.
    Critérios para dimensionamento eescolha do sistema £0 Nilton Nazar
  • 2.
    FORMAÇÃO ACADÊMICA • 1972- Graduado e m Engenharia Civil-Escola de Engenharia Mauá - I.M.T. • 1974 - Equilíbrio Plástico dos Solos - Escola Politécnica - U S P • 1974 - Mecânica das Rochas - Escola Politécnica - U S P • 1 9 7 5 - E s p e c i a l i z a ç ã o e m Engenharia de Segurança do Trabalho-Universidade Mackenzie • 1979 - Bacharel e m Administração de Empresas - Universidade Mackenzie • 1987 - Escola Superior de Guerra - A D E S G • 2000 - Pós Graduação Lato-Sensu - Política e Estratégia - Naipe U S P • 2006 - Mestre e m Habitação pelo IPT - Instituto de Pesquisas Tecnológicas do Estado de São Paulo EXPERIÊNCIA PROFISSIONAL • 1973-1974 - Jubran Engenharia Ltda - Engenheiro - Assistente Técnico. • 1974-1975 - Construtora Bracco T h o m é - Engenheiro de obras. • 1975-1976 - Construtora Inc. Fresno S . A - Engenheiro Coordenador. • 1976-1982 - Consórcio Técnico de Eng. E Arq. Ltda - Coordenador Superintendente. • 1982 Atual - Hold Engenharia Ltda/ Pemarc Escr.Téc. Eng. S/C Ltda - Diretor Geral.
  • 5.
    FÔRMAS E ESCORAMENTOS PARA EDIFÍCIOS Critériospara dimensionamento e escolha do sistema
  • 6.
    SINISTROS NA CONSTRUÇÃOCIVIL © Copyright Editora Pini Ltda. Todos os direitos dc reprodução ou tradução reservados pela Editora Pini Ltda. Dados Internacionais de Catalogação na Publicação (CIP) (Câmara Brasileira do Livro, SP, Brasil) Nazar, Nilton Fôrmas e escoramentos para edifícios : critérios para dimensionamento e escolha d o sistema / Nilton Nazar. — São Paulo : Pini, 2007. ISBN 978-85-7266-179-9 1. Construção - Custos 2. Edifícios habitacionais - Projetos 3. Escoronamentos d e concreto 4. Fôrmas d e c o n c r e t o 1. Título. 07-1402 CDD-690.1 índices para catálogo sistemático: 1. Formas d e concreto para edifícios: Dimensionamento e custos : Construção civil 690.1 C o o r d e n a ç ã o M a n u a i s Técnicos: Josiani Souza Projeto gráfico: Lucas Aires Capa: Lucas Aires Revisão: Roberto Carlessi - M T B - 1 0 . 8 5 4 - SP Editora PINI Ltda. Rua A n ha ia, 9 6 4 - CEP 0 1 1 3 0 - 9 0 0 - São Paulo - SP - Brasil Fone: (11) 21 7 3 - 2 3 2 8 - Fax (11) 21 7 3 - 2 3 2 7 w w w . p i n i w e b . c o m - m a n u a i s @ p i n i . c o m . b r 1J edição 1a tiragem: 2.000 exemplares - mar/07
  • 7.
    À m in h a a m a d a e s p o s a , Viviane, e à s m i n h a s filhas, Luciana eThaís, p r e s e n t e s q u e D e u s m e d e u e a r a z ã o e a m o t i v a ç ã o d e t u d o q u e faço. A o s m e u s pais, Julieta e Nagib (in memoriam), pela i n s p i r a ç ã o e d e d i c a ç ã o .
  • 9.
    AGRADECIMENTOS P r im e i r a m e n t e a D e u s , p o r ter p e r m i t i d o a e x e c u ç ã o d e s t e t r a b a l h o , e n e s t a altura d a m i n h a v i d a p r o f i s s i o n a l c o n t i n u a r o m e u a p r i m o r a m e n t o c o m o s e e s t i v e s s e c o m e ç a n d o , c o m o m e s m o e n t u s i a s m o e a l e g r i a . A o m e u o r i e n t a d o r , e a g o r a j á m e u a m i g o prof. dr. N i l s o n F r a n c o , p e l a e n o r m e d e d i c a ç ã o e c o m p e t ê n c i a n a t r a n s m i s s ã o d o s e n s i n a m e n t o s e n o s c o n s t a n t e s e s t í m u l o s à p e s q u i s a d e s o l u ç õ e s p a r a o m e u t r a b a l h o , e d e q u e m virei u m a d m i r a d o r p e s s o a l e p r o f i s s i o n a l . A o prof. dr. C l á u d i o Mitidieri, p e l o s c o n h e c i m e n t o s t r a n s m i t i d o s d u r a n t e o c u r s o a a t e n ç ã o e a g e n t i l e z a d u r a n t e t o d o o p e r í o d o d e a p r e n d i z a d o . A o prof. dr. D o u g l a s B a r r e t o , p e l a i n e s t i m á v e l c o l a b o r a ç ã o n a r e v i s ã o e f o r m a t a ç ã o d o t r a b a l h o . A o prof. dr. A d ã o M a r q u e s B a t i s t a , p e l a s u a a m i z a d e e p r e s t e z a n o f o r n e c i m e n t o de e x t e n s a bibliografia, a l é m d o s c o n s t a n t e s e s c l a r e c i m e n t o s e t r o c a d e o p i n i õ e s s o b r e u m a s s u n t o , d o q u a l p o s s u i g r a n d e c o n h e c i m e n t o t e ó r i c o , e u m a g i g a n t e s c a e x p e r i ê n c i a p r á t i c a , q u e s ã o a s f ô r m a s d e c o n c r e t o . A o sr. P a u l o d e A s s i s , o P a u l i n h o , e s s e m a g n í f i c o l a b o r a t o r i s t a , p e l a p r e s t e z a n a s e x p e r i ê n c i a s d e l a b o r a t ó r i o , h á m a i s d e 3 0 a n o s n o IPT, s e m p r e a t e n t o e d i s p o s t o a e s c l a r e c e r e a t r a n s m i t i r o s s e u s c o n h e c i m e n t o s . A t o d a s e c r e t a r i a d o C E N A T E C , p a r t i c u l a r m e n t e à sra. M a r y Y o s h i o k a Pires d e Toledo, s e m p r e gentil, e f i c i e n t e e prestativa n o a t e n d i m e n t o e n a s c o m u n i c a ç õ e s c o m t o d o s o s a l u n o s . À sra. V a l é r i a d e O l i v e i r a , s e c r e t á r i a d a D i v i s ã o d e P r o d u t o s F l o r e s t a i s d o C e n t r o de T e c n o l o g i a e R e c u r s o s F l o r e s t a i s d o IPT, p e l a d e d i c a ç ã o e p a c i ê n c i a d u r a n t e t o d c o p e r í o d o d a e x e c u ç ã o d a d i s s e r t a ç ã o , c o m a s c o n s t a n t e s e n a t u r a i s a l t e r a ç õ e s q u e e s s e tipo t a r e f a a c a r r e t a .
  • 11.
    RESUMO N e st e t r a b a l h o foi e f e t u a d a u m a a n á l i s e t é c n i c a c o m p a r a t i v a p a r a o s p r i n c i p a i s e l e m e n t o s d e u m a e d i f i c a ç ã o , v i g a s , p i l a r e s e lajes, n o t o c a n t e a p r o j e t o s d e f ô r m a s u s a d a s para a e x e c u ç ã o d o s m e s m o s , e t a m b é m d e m o n s t r a d a a i m p o r t â n c i a e c o n ô m i c a d a s f ô r m a s e m r e l a ç ã o a o c u s t o d a e s t r u t u r a d e c o n c r e t o . Foi t a m b é m a p r e s e n t a d o u m d e t a l h a m e n t o d o c u s t o d e f a b r i c a ç ã o d e f ô r m a s , i n c l u i n d o m ã o - d e - o b r a e a s p a r t e s c o m p o n e n t e s . O c u s t o d e u m a f ô r m a é c o m p o s t o p o r s e u s i n s u m o s p r i n c i p a i s c o m o c o m p e n s a d o s e m a d e i r a s , a utilização o u n ã o d e e q u i p a m e n t o s m e t á l i c o s p a r a c i m b r a m e n t o s , m ã o - d e - o b r a p a r a m o n t a g e m , c o n f o r m e o p r a z o d e e x e c u ç ã o d e u m a o b r a . U m a p e s q u i s a bibliográfica d o s t i p o s d e m a d e i r a e m u s o n o Brasil, a s u a fisiologia, o c o n s u m o industrial c o m r e f l o r e s t a m e n t o e f l o r e s t a s p l a n t a d a s , a s s u a s p r o p r i e d a d e s físicas e m e c â n i c a s t a m b é m f o r a m e n f o c a d o s . T a m b é m foi o b j e t o d e p e s q u i s a o p a i n e l d e m a d e i r a c o m p e n s a d a , o s e u p r o c e s s o d e f a b r i c a ç ã o c o m r e c o m e n d a ç õ e s p a r a a utilização d e a d e s i v o s p a r a c a d a u s o e s p e c í f i c o , b e m c o m o o s p r o c e s s o s d e p r e p a r a ç ã o p a r a c o l a g e m e p r e n s a g e m . U m e s t u d o e s p e c í f i c o foi feito c o m p l a c a s d e O S B , o s e u p r o c e s s o d e f a b r i c a ç ã o e p r o d u ç ã o n o m u n d o . L i g a ç õ e s p r e g a d a s , a s m a i s utilizadas e m f ô r m a s , t a m b é m f o r a m a b o r d a d a s . O s s i s t e m a s d e f ô r m a s m a i s utilizados n o m e r c a d o n a c i o n a l p a r a edifícios, c o m o os d e m a d e i r a , d e m e t a l , d e plástico, d e p o l i p r o p i l e n o e d e p a p e l ã o f o r a m o b j e t o d e a n á l i s e . U m critério d e e s c o l h a d o s i s t e m a d e f ô r m a s , d o p o n t o d e v i s t a e c o n ô m i c o , foi feito e m c a d a u m d o s c a s o s a n a l i s a d o s , c o m o a s v i g a s , o s p i l a r e s e a s lajes c o m v á r i a s c o m b i n a ç õ e s p o s s í v e i s e m u m c a s o real c o m 1 8 0 utilizações, e m q u e o p ç õ e s d e c i m b r a m e n t o s m e t á l i c o s e d e m a d e i r a f o r a m a n a l i s a d o s . Foi feita u m a a v a l i a ç ã o t e ó r i c a s o b r e o s e s f o r ç o s solicitantes e m f ô r m a s , o n d e s e p u d e r a m c o m p a r a r o s d i v e r s o s critérios d e p r e s s ã o e x e r c i d a s o b r e e l a s , e u m a s u g e s t ã o p a r a utilização d o s c o e f i c i e n t e s d e m a j o r a ç ã o e d e m i n o r a ç ã o d a n o r m a b r a s i l e i r a N B R 7 1 9 0 / 9 7 , p a r a c o m p a r a ç ã o c o m n o r m a s e s t r a n g e i r a s . E n s a i o s m e c â n i c o s e m c o m p e n s a d o s e e m p l a c a s O S B , a l é m d e e x p e r i ê n c i a s e m o b r a s e m q u e f o r a m u s a d a s e s t a s últimas, c o m p l e t a r a m a p a r t e e x p e r i m e n t a l . O s e s t u d o s d e c a s o f o r a m t o d o s reais e o s e u s r e s u l t a d o s a p l i c a d o s n o s e m p r e e n d i m e n t o s f o r a m e s c o l h i d o s c o m b a s e e m u m a a n á l i s e holística d a e s t r u t u r a , e n ã o s o m e n t e e m f u n ç ã o d a s f ô r m a s e d e s e u d i m e n s i o n a m e n t o p r o p r i a m e n t e ditos. F i n a l m e n t e , " D i a g r a m a s d e O r i e n t a ç ã o " s u g e r e m a l g u n s p a s s o s a s e r e m t o m a d o s i n i c i a l m e n t e p a r a e s c o l h a d o s i s t e m a e s u b s i s t e m a s d e f ô r m a s , a n t e s d e u m a a n á l i s e m a i s a p r o f u n d a d a q u e d e v e r á c o n f i r m á - l a . P a l a v r a s - c h a v e : f ô r m a s p a r a c o n c r e t o , m a d e i r a , critérios d e d i m e n s i o n a m e n t o , s i s t e m a d e f ô r m a s , c o m p e n s a d o .
  • 13.
    ABSTRACT T h is s t u d y w a s c o n d u c t e d in o r d e r to p e r f o r m a c o m p a r a t i v e t e c h n i c a l a n a l y s i s for t h e e l e m e n t s of a s t r u c t u r e - b e a m s , c o l u m n s a n d s l a b s - r e l a t e d to t h e project of f o r m w o r k s , w h i c h a r e u s e d for their c o n s t r u c t i o n , a n d a l s o to d e m o n s t r a t e t h e e c o n o m i c a l i m p o r t a n c e of t h e f o r m w o r k c o m p a r e d c o s t s of c o n c r e t e s t r u c t u r e . It w a s a l s o p r e s e n t e d t h e f o r m w o r k s m a n u f a c t u r i n g c o s t s , i n c l u d i n g w o r k m a n s h i p a n d m a t e r i a i s (the c o m p o n e n t s p a r t s ) . T h e total c o s t of t h e f o r m w o r k s y s t e m is c o m p o s e d by t h e c o s t of t h e m a i n c o m p o n e n t s s u c h a s l u m b e r , p l y w o o d , metallic s h o r i n g w h e n u s e d , a n d m a n u f a c t u r i n g t i m e ( m a n hour) d u r i n g t h e c o n s t r u c t i o n time. A r e v i e w of literature a i m i n g for t h e t y p e s w o o d s u s e d in Brazil, their p h y s i o l o g y a n d i n d u s t r i a l c o n s u m p t i o n of r e f o r e s t e d a n d s u s t a i n e d g r o w i n g , its p h y s i c a l a n d m e c h a n i c a l p r o p e r t i e s w e r e a l s o f o c u s e d in this study. T h e p l y w o o d s e c t i o n c o v e r s the m a n u f a c t u r i n g p r o c e s s t h e different t y p e s of a d h e s i v e s for t h e specific u s e s , a s w e l l a s t h e g l u i n g a n d p r e s s i n g p r o c e d u r e s . A specific s e c t i o n c o v e r i n g t h e u s e O S B b o a r d s a n d their m a n u f a c t u r i n g p r o c e s s a r o u n d t h e w o r l d w a s briefly c o m m e n t e d . Nailing, t h e m o s t utilized s y s t e m , w a s a l s o c o n s i d e r e d . O t h e r t y p e s of f o r m w o r k c o n s t r u c t i o n u s e d in Brazil s u c h a s m e t a l , p o l y p r o p y l e n e , a n d c a r d b o a r d w e r e a l s o t h e o b j e c t of a n a l y s i s . A s y s t e m a t i c criterion of c h o i c e , b a s e d o n e c o n o m i c a l p o i n t of v i e w w a s d e s i g n a t e d for e a c h s u b - s y s t e m t a k i n g in c o n s i d e r a t i o n the v a r i o u s p o s s i b l e c o m b i n a t i o n s of m a t e r i a i s . T h e y w e r e b a s e d in a real j o b s c e n a r i o w h e r e 1 8 0 r e - u s e s of f o r m w o r k t o o k p l a c e . Also, a t h e o r e t i c a l e v a l u a t i o n w a s p e r f o r m e d w h e r e different criteria of hydraulic p r e s s u r e o n the f o r m w o r k w e r e s t u d i e d in t h e light of Brazilian S t a n d a r d - N B R 7 1 9 0 / 9 7 c o m p a r e d w i t h f o r e i g n s t a n d a r d s . S u g g e s t i o n s for the u s e of c o r r e c t i n g f a c t o r s w e r e m a d e . At e x p e r i m e n t a l levei, m e c h a n i c a l testing o n b o t h p l y w o o d a n d O S B w e r e c a r r i e d out o n s m a l l s a m p l e s . AH c a s e s s t u d i e s w e r e "real w o r l d " a n d their results w e r e effectively p u t in practice in s e v e r a l c o n s t r u c t i o n s . T h u s . t h e results p r e s e n t e d c o m e f r o m a true holistic a n a l y s i s of l h o s e s t r u c t u r e s a n d not o n l y a s a f u n c t i o n of t h e f o r m w o r k s o r their d e s i g n . Finally, a " C h o i c e D i a g r a m " is p r e s e n t e d to i n t r o d u c e for d e s i g n e r s in the initial s t e p s , a h e l p t o d e f i n e t h e t y p e s of s y s t e m s a n d / o r s u b - s y s t e m s available. K e y w o r d s - c o n c r e t e f o r m w o r k , w o o d , d i m e n s i o n i n g criteria, f o r m w o r k s y s t e m , p l y w o o d .
  • 15.
    PREFÁCIO V á ri a s r a z õ e s s e e n c o n t r a m a o s e ler e s t e t r a b a l h o s o b r e f ô r m a s p a r a c o n c r e t o p a r a c o n s t r u ç ã o d e edifícios, a s s u n t o t ã o i m p o r t a n t e p a r a o q u a l p o u c a i m p o r t â n c i a é d a d a . P r i m e i r a m e n t e p o r a b o r d a r o s a s p e c t o s r e l a t i v o s a o s p r o j e t o s d e f ô r m a , e n f o c a n d o materiais, m ã o - d e - o b r a , resistência, s e g u r a n ç a , q u e s ã o e n c o n t r a d o s n a s u a fabricação, d e m a n e i r a clara e p o n t u a l . N ã o o b s t a n t e , é por d e m a i s c o n h e c i d o q u e o s c u s t o s e n v o l v i d o s n o s i s t e m a d e f ô r m a s e c i m b r a m e n t o s s ã o e l e v a d o s e e m m u i t o s c a s o s s u p e r i o r e s a o d o c o n c r e t o m a s s a e d o aço, c o m o a q u i d e m o n s t r a d o . O p r o b l e m a n ã o s e limita t ã o - s o m e n t e a o s d e t a l h e s d e projeto d e f ô r m a s , m a s reforça a n e c e s s i d a d e d o e n v o l v i m e n t o i n t e g r a d o d a s e q u i p e s d e a r q u i t e t o s , e n g e n h e i r o s d e e s t r u t u r a , e n g e n h e i r o s p r o j e t i s t a s d e f ô r m a s e o s e x e c u t o r e s p r o p r i a m e n t e ditos, d e s d e a c o n c e p ç ã o d o projeto. E m s e g u n d o lugar, p a r a b e n i z a r o a u t o r p e l a d e d i c a ç ã o e e s f o r ç o c o l o c a d o s n e s s a tarefa. M e r e c e m d e s t a q u e o s fatos c i t a d o s s o b r e a s t e c n o l o g i a s a p l i c a d a s a o m a t e r i a l c o n c r e t o o n d e fatores a p a r e n t e m e n t e s i m p l e s , m a s d e g r a n d e i m p o r t â n c i a q u e d e v e m s e r c o n s i d e r a d o s n o s p r o j e t o s d e f ô r m a c o m o efeito d a t e m p e r a t u r a , a b a t i m e n t o (slump), t e m p o d e p e g a , v e l o c i d a d e d e l a n ç a m e n t o , entre outros, n e m s e m p r e c o n s i d e r a d o s n o s c á l c u l o s d e f ô r m a s . A o s c o l e g a s , e s t u d a n t e s e u s u á r i o s p e l a o p o r t u n i d a d e d e e n c o n t r a r a q u i c o n t r i b u i ç õ e s e i n f o r m a ç õ e s p a r a e n f r e n t a r e m a s d i f i c u l d a d e s d e p a r a d a s a o a n a l i s a r u m s i s t e m a d e f ô r m a s p a r a estruturas d e c o n c r e t o a r m a d o . M e n c i o n o a i n d a , a o p o r t u n i d a d e q u e ter c o n h e c i d o e t r a b a l h a d o c o m o Nilton, profissional c o m m a i s d e 3 0 a n o s d e e x p e r i ê n c i a , d i s p o s t o a d o c u m e n t a r fatos e m prol d a e n g e n h a r i a , fatos r a r o s d e i n e s t i m á v e l v a l o r p a r a e s t u d a n t e s e profissionais d e d i c a d o s a e s s e ramo, q u e n e c e s s i t a m d e a p o i o e m literatura, a l g o t ã o difícil d e se e n c o n t r a r e q u e infelizmente n ã o t e m o d e v i d o r e s p a l d o n a s e s c o l a s d e e n g e n h a r i a . A o Nilton d e v e m o s o r e c o n h e c i m e n t o a o esforço d e s p e n d i d o e m possibilitar a t r a d u ç ã o d e s e u s c o n h e c i m e n t o s práticos n e s t e trabalho. Pelo p o u c o t e m p o q u e c o n v i v i c o m o Nilton, p e r c e b i q u e é u m a p e s s o a e s p e c i a l , p e l o s e u d e s p r e n d i m e n t o , s e m e g o t i s m o s , t r a z e n d o p a r a e s t e t r a b a l h o s e u c o n h e c i m e n t o a d q u i r i d o a o l o n g o d e s u a v i d a profissional s o b r e e s s e a s s u n t o , e, c o m o ele m e s m o diz ...."A dificuldade d o c o n h e c i m e n t o d o s critérios p a r a o d i m e n s i o n a m e n t o d e f ô r m a s p a r a servir d e m o l d e a o c o n c r e t o a r m a d o t e m o s e u início n o p r e c á r i o e n s i n o d e s t e t e m a e m u n i v e r s i d a d e s brasileiras o n d e , c o m r a r í s s i m a s e h o n r o s a s e x c e ç õ e s , s ã o m i n i s t r a d a s a u l a s c o m a l g u m a s noções." A o s leitores a c e r t e z a d e q u e a q u i e n c o n t r a r ã o o r i e n t a ç õ e s e c a m i n h o s p a r a d e c i s õ e s n o c á l c u l o d e f ô r m a s p a r a t o r n a r o s p r o j e t o s d e edifícios m a i s e l a b o r a d o s , s e g u r o s e e c o n ô m i c o s .
  • 17.
    LISTA DE ILUSTRAÇÕES FIGURASPag Figura 1 Composição de custo de uma estrutura - pavimento-tipo 31 Figura 2 Composição do custo do pavimento atípico 37 Figura 3 Composição do custo do pavimento-tipo 39 Figura 4 Composição do custo da fôrma do andar exemplificado 39 Figura 5 Composição porcentual (em peso) do equipamento metálico 41 Figura 6 Fotografias das principais madeiras utilizadas na construção civil 45 Figura 7 Anéis de crescimento da madeira 46 Figura 8 Fisiologia da árvore 47 Figura 9 Evolução do consumo de madeiras nativas e reflorestadas no Brasil 51 Figura 10 Eixos principais de uma peça de madeira e m relação à direção das fibras 52 Figura 11 Planos principais de corte c o m relação às c a m a d a s de crescimento 52 Figura 12 Água livre e água de impregnação na madeira 53 Figura 13 Retratibilidade da madeira de Pinus - Caribaea var hondurensis 54 Figura 14 Torno rotativo para extração de lâminas 55 Figura 15 Estrutura de ligação colada 57 Figura 16 Representação de uma estrutura de ligação colada 58 Figura 17 Painéis de O S B utilizados e m fôrmas 59 Figura 18 Capacidade de produção instalada (milhões e m m3 ) no C a n a d á e USA 59 Figura 19 Processo de fabricação de O S B (genérico) 60 Figura 20 Sistema de fôrmas integralmente de madeira 68 Figura 21 Sistema de fôrmas misto madeira x metálica 68 Figura 22 Fôrmas integralmente metálicas 69 Figura 23 Diagrama de orientação para confecção de fôrmas para lajes c o m cubetas de polipropileno 70 Figura 24 F ô r m a de polipropileno 70 Figura 25 Aspecto da laje desenformada 71 Figura 26 Fôrmas plásticas 71 Figura 27 Fôrmas de papelão para pilares 72 Figura 28 Fôrmas de papelão tipo caixão perdido 72 Figura 29 Diagrama de orientação para confecção de fôrmas para pilares 73 Figura 30 Pilares c o m tensores e sarrafos de madeira 79 Figura 31 Pilares c o m barras de ancoragem e sarrafos de madeira 80
  • 18.
    FIGURAS Pag Figura 32Pilares c o m barras de ancoragem e sarrafos de madeira e suporte metálico 81 Figura 33 Pilares c o m suportes metálicos verticais e tensores 82 Figura 34 Pilares c o m suportes metálicos verticais e barras de ancoragem 83 Figura 35 Pilares c o m suportes metálicos verticais, horizontais e barras de ancoragem 84 Figura 36 Cimbramento principal: compra x locação mensal de equipamento metálicc para o ciclo de 180 usos 88 Figura 37 Transversinas das lajes, locação mensal x comprar metálico x comprar madeira para um ciclo de 180 usos (quatro reposições) 89 Figura 38 Diagrama de orientação para confecção de fôrmas para transversinas de lajes 90 Figura 39 Comparação do custo de fôrmas para lajes, c o m painel e cimbramento locado/mês para u m ciclo de 180 usos x fôrmas para lajes c o m compensados e cimbramentos tradicionais 91 Figura 4 0 Escoramento de fôrmas para vigas para um ciclo de 180 usos c o m equipamento metálico e garfos de madeira 92 Figura 41 Diagrama de orientação para confecção de cimbramento de fôrmas para vigas .... 93 Figura 42 Diagrama de orientação para confecção de fôrmas para blocos de fundação 93 Figura 43 Diagrama de orientação para confecção de fôrmas para cortinas de concreto 94 Figura 44 Diagrama de orientação para confecção de fôrmas para caixas-d'água superiores 94 Figura 45 Diagrama de orientação para confecção de fôrmas para vigas-baldrame 94 Figura 46 Diagrama de orientação para a confecção de fôrmas para lajes treliçadas e lajes nervuradas (cubetas) 95 Figura 47 Curvas indicativas do carregamento máximo para dois apoios 103 Figura 48 Curvas indicativas do carregamento máximo para três apoios 104 Figura 49 Curvas indicativas do carregamento máximo para quatro apoios 105 Figura 50 Distribuição de pressão, adotada para cálculo de fôrmas de vigas 108 Figura 51 Gráfico da pressão e m pilar 0,20m x 0,70m c o m h = 2,90 para o estado-limite de utilização 111 Figura 52 Gráfico da pressão e m pilar 0,20m x 0.70m c o m h = 2.90 para o estado-limite último 111 Figura 53 Pressão máxima e m pilares e m função da velocidade de enchimento e da temperatura, conforme metodologia do A C 1 118 Figura 54 Carregamento horizontal e m lajes 119 Figura 55 Relação entre o esforço horizontal e m lajes, e m função do comprimento e da espessura 120
  • 19.
    Figura 56 Sobrecargavertical de 74 kgf/m, para o fundo da viga, adicionado ao peso próprio 121 Figura 57 Diagrama de pressão do concreto nas faces laterais da fôrma 122 Figura 58 Pressão nos pilares, segundo a norma DIN, para v < 0,5 m/h 123 Figura 59 Pressão nos pilares, segundo a norma DIN, para v > 0,5 m/h 123 Figura 60 Pressão e m fôrmas de pilares segundo o CEB, considerando o efeito de arco na concretagem como critério 126 Figura 61 Representação gráfica das pressões calculadas pela fórmula de Janssen para alguns valores de fi e 0 128 Figura 62 Ensaio de flexão para obtenção do módulo de elasticidade em O S B 129 Figura 63 Aspecto da seção de ruptura do O S B após o ensaio 129 Figura 64 Gráficos comparativos para chapas de c o m p e n s a d o s e O S B de 12 m m de espessura 132 Figura 65 Gráficos comparativos para chapas de c o m p e n s a d o s e O S B de 15 m m de espessura 132 Figura 66 Gráficos comparativos para chapas de c o m p e n s a d o s e O S B de 18 m m de espessura 133 Figura 67 Painel O S B cru (sem revestimento) 133 Figura 68 Painel O S B c o m revestimento de filme M D O 134 Figura 69 Painel O S B c o m revestimento de filme fenólico 134 Figura 70 À esquerda, superfície inferior da 1ê laje, painel cru; à direita, fôrma para 3o laje c o m danos localizados no lado oposto à superfície e m contato c o m o concreto, e m painéis M D O transpassados por pregos 135 Figura 71 À esquerda, fôrma para 7a laje, m a n c h a s esbranquiçadas devido a resíduos de nata de concreto aderida ao painel O S B "cru" e danificação das bordas dos painéis; à direita, m a n c h a s e danos localizados e m revestimento do painel O S B próximos a cantos e bordas 135 Figura 72 Planta de u m andar-tipo, do caso 1, c o m laje nervurada e uso de cubetas de polipropileno 141 Figura 73 Esquema do andar-tipo c o m laje maciça 145 Figura 74 Corte das vigas nos diversos pavimentos 147 Figura 75 Diagrama de orientação para a confecção de fôrmas para lajes maciças e lajes treliçadas 148 Figura 76 Aspectos de colocação de painéis metálicos nas lajes 151 Figura 77 Diagrama de orientação para confecção de fôrmas para lajes c o m painéis do tipo "drop-head" 152
  • 21.
    LISTA DE TABELAS TABELASPag Tabela 1 Custo dos i n s u m o s para execução de prédios (pavimento atípico) 36 Tabela 2 Custo dos i n s u m o s para execução de prédios (pavimento-tipo) 38 Tabela 3 D i m e n s õ e s de pregos, bitolas comerciais 65 Tabela 4 Custo unitário de materiais 77 Tabela 5 E s q u e m a de m o n t a g e m e m o d o de reaproveitamento das f ô r m a s d o s pilares 78 Tabela 6 C o m b i n a ç õ e s para utilização de tensores nas f ô r m a s 8 0 Tabela 7 C o m b i n a ç õ e s para utilização de barras de a n c o r a g e m nas f ô r m a s 81 Tabela 8 C o m b i n a ç õ e s para utilização de sarrafos e s u p o r t e s metálicos nas f ô r m a s 82 Tabela 9 C o m b i n a ç ã o para utilização de suporte metálico vertical e tensores nas f ô r m a s ... 83 Tabela 10 C o m b i n a ç ã o para utilização d e suporte metálico vertical e barras de a n c o r a g e m nas f ô r m a s 84 Tabela 11 C o m b i n a ç ã o para utilização de suportes metálicos vertical e horizontal nas f ô r m a s 85 Tabela 12 C o m b i n a ç ã o para utilização de painéis metálicos locados nas f ô r m a s 85 Tabela 13 C o m b i n a ç õ e s consideradas para m o n t a g e m d e f ô r m a s d e pilares, c o m vários critérios de projetos 85 Tabela 14 E s q u e m a de m o n t a g e m e m o d o de reaproveitamento d a s f ô r m a s d a s lajes 86 Tabela 15 C i m b r a m e n t o principal metálico para laje exemplificada (Anexos A, B e C) 87 Tabela 16 Peso d o s i n s u m o s 87 Tabela 17 C o m p a r a t i v a final d a s diversas o p ç õ e s de f ô r m a s para lajes 91 Tabela 18 A ç õ e s variáveis ( F O N T E N B R 7190/97) c o m b i n a ç õ e s últimas 99 Tabela 19 Fatores de minoração N B R 7 1 9 0 / 9 7 99 Tabela 2 0 Valores de km o d l ( F O N T E N B R 7190/97) 100 Tabela 21 Valores de km 0 ! j 2 ( F O N T E N B R 7190/97) 100 Tabela 22 Classe3 de u m i d a d e ( F O N T E N B R 7190/97) 100 Tabela 23 Características físicas e g e o m é t r i c a s de c o m p e n s a d o s - A B I M C I 102 Tabela 2 4 M á x i m a pressão d o concreto - velocidade x temperatura - Paredes 115 Tabela 25 M á x i m a pressão do concreto - kN/m2 - Pilares 117 Tabela 26 Esforço horizontal n a s lajes e m f u n ç ã o da e s p e s s u r a e d a largura, e m kgf 120 Tabela 27 Tabela d e coeficientes de a u m e n t o da pressão 124 Tabela 28 Pressão na p a r e d e da f ô r m a e m função da altura d a obra 125
  • 22.
    TABELAS Pag Tabela 29Valores de k indicados pelo C E B (1976) 126 Tabela 3 0 Pressões calculadas segundo os critérios indicados 127 Tabela 31 Resistência à flexão estática do compensado e m pínus brasileiro 130 Tabela 32 Características mecânicas das chapas de OSB, obtidas no ensaio de flexão 131 Tabela 33 Estimativa do consumo de fôrmas c o m utilização de cubetas - laje nervurada .... 142 Tabela 34 Estimativa do c o n s u m o de concreto c o m utilização de cubetas, e m laje nervurada c o m vigas baixas 142 Tabela 35 Estimativa do c o n s u m o de fôrmas s e m utilização de cubetas - laje maciça 143 Tabela 36 Estimativa do c o n s u m o de concreto s e m utilização de cubetas - laje maciça 143 Tabela 37 Custo das fôrmas s e m o uso de compensado sob as cubetas 143 Tabela 38 Custo das fôrmas c o m o uso de compensado sob as cubetas 144 Tabela 39 C o n s u m o de aço e concreto 144 Tabela 4 0 Custo final da laje nervurada do pavimento-tipo c o m cubetas 144 Tabela 41 Custo para a confecção das fôrmas e cimbramento da laje maciça 145 Tabela 4 2 Custo do aço e do concreto 146 Tabela 43 Custo final do pavimento para a laje maciça 146 Tabela 44 Composição de custo de laje treliça x laje maciça 150 Tabela 45 Comparação de custos para lajes c o m cimbramento tipo "drop-head" x convencional, c o m chapas de compensado 152 LISTA DE ABREVIATURAS E SIGLAS A B C P Associação Brasileira de Cimento Portland ABIMCI Associação Brasileira da Indústria de Madeira Processada Mecanicamente ACI American Concrete Institute C E B Comitê Euro-lnternational du Beton DIN Deustsches Institut Für Normung NBR N o r m a Brasileira O S B Oriented Strand Board
  • 23.
    LISTA DE SÍMBOLOS HAltura do pilar e da viga z Altura do pilar na fórmula de Janssen h Altura máxima de concretagem qd Carga de projeto para a verificação no estado-limite último qa u.m.. Carga de projeto para o dimensionamento no estado-limite de utilização cP Unidade de medida de viscosidade (centipoise) cvib Coeficiente de majoração do concreto e m função da vibração li Coeficiente de atrito concreto x chapa na fórmula de Janssen K Coeficiente decorrente do ângulo de atrito interno do concreto na fórmula de Janssen k Coeficiente de majoração das pressões e m função do abatimento e da temperatura - CEB Papar Densidade aparente pD Densidade básica MDI Di-isocianeto difenil metano v|/0 Fator de minoração para ações variáveis secundárias para o estado-limite último j/, Fator de minoração para ações variáveis secundárias para o estado-limite de utilização yg Fator de majoração das ações variáveis principais e secundárias para o estado-limite úl:imo ha Hectare kg Quilograma kgf/m3 Quilograma força por metro cúbico kgf/m2 Quilograma força por metro quadrado Ib/ft Libra por pé lb/ft3 Libra por pé cúbico psf Libra por pé quadrado P Máxima pressão lateral psf; Pressão do concreto pelo C E B MPa M e g a Pascal m Metro m m Milímetro E Módulo de elasticidade E12 Módulo de elasticidade corrigido para umidade 12% Y Peso específico do concreto Y0 ^, Peso específico do concreto majorado para o estado-limite de utilização Yd.utm P e s o específico do concreto majorado para o estado-limite último q Peso próprio do compensado
  • 24.
    q Peso própriodo concreto q j h s Pressão equivalente à altura 2/3 para o estado-limite de utilização q 2 m d ^ Pressão equivalente à altura 2/3 para o estado-limite último qx maxulil Pressão horizontal máxima para o estado-limite de utilização qxfraxJCim Pressão horizontal m á x i m a para o estado-limite último Pm a , Pressão m á x i m a do concreto pela norma DIN m a x 1 qv Pressão vertical qv d u l i l Pressão vertical no estado-limite de utilização Pressão vertical no estado-limite último "v.d.ultim R Raio hidráulico na fórmula de Janssen f ^ Resistência característica F,, Resistência para a umidade U % FU12: Resistência corrigida para umidade 1 2 % qo r Sobrecarga de pessoas e equipamentos t Temperatura do concreto e m °C T Temperatura do concreto e m °F na fórmula da A.C.I. U % Teor de umidade R Velocidade de enchimento e m pé por hora na fórmula A.C.I. v Velocidade de enchimento m/h - DIN. pmt Valor da prestação de uma série de pagamentos diferidos postecipados PVA Valor presente de uma série de pagamentos diferidos postecipados fc a COfnp Resistência de compressão de cálculo fc k o o m p Resistência característica obtida pelo estimador, ou 0,7 da resistência média fc m c o r R e s i s t ê n c i a média à compressão
  • 27.
    SUMÁRIO 1 I NT R O D U Ç Ã O 3 0 1.2 O B J E T I V O 32 2 A S F Ô R M A S N O P R O C E S S O C O N S T R U T I V O - COMPARATIVO E S T R U T U R A L 36 2.1 PAVIMENTO ATÍPICO 36 2.2 E Q U I P A M E N T O M E T Á L I C O 4 0 2.2.1 índice de equipamento metálico 40 3 R E V I S Ã O B I B L I O G R Á F I C A 44 3.1 M A D E I R A 44 3.1.1 As madeiras do mercado brasileiro 44 3.1.1.1 Estrutura da madeira 45 3.1.1.2 Fisiologia e crescimento das árvores 46 3.1.2. O pínus na silvicultura brasileira 47 3.1.2.1 Evolução do c o n s u m o geral de madeira industrial no Brasil 50 3.1.2.2 Evolução do c o n s u m o geral de madeira de reflorestamento e florestas plantadas no Brasil 51 3.1.3 Propriedades físicas e mecânicas da madeira 51 3.1.3.1 Propriedades físicas 51 3.1.3.2 Densidade da madeira 53 3.1.3.3 Umidade da madeira 53 3.1.3.4 A retratibilidade 54 3.1.4 Painéis derivados de madeira 55 3.1.4.1 Compensados 55 3.1.4.2 Processo de fabricação 55 3.1.4.3 Rolos 56 3.1.4.4 Preparação para colagem 57 3.1.5 O S B (Oriented Strand Board) 58 3.1.5.1 Processo de fabricação 60 3.1.6 Adesivos 60 3.1.6.1 Classificação dos adesivos 61
  • 28.
    3.1.6.2 Principais adesivospara fabricação de chapas de madeira para fôrmas de concreto 62 3.1.6.3 Preparação da superfície - efeito da umidade da madeira sobre a adesão 63 3.1.6.4 Requisitos de umidade recomendados para vários tipos de adesivos 63 3.1.6.5 Para colagem 64 3.1.7 Conectores 65 3.1.7.1 Ligações c o m pregos 65 3.1.7.2 Dimensionamento dos pregos 66 3.1.8 Revestimentos 66 3.2 S I S T E M A S DE F Ô R M A S 67 3.2.1 Integralmente de madeira 67 3.2.2 Misto madeira x metálico 68 3.2.3 Integralmente metálico 69 3.2.4 Cubetas (plásticas) de Polipropileno 70 3.2.5 Plásticas 71 3.2.6 Papelão 72 4 A N Á L I S E E C O N Ô M I C A PARA E S C O L H A DO SISTEMA DE F Ô R M A S 76 4.1 E S T U D O DE PILARES 77 4.1.1 Combinações consideradas (hipóteses de cálculo) 78 4.2 E S T U D O S DAS F Ô R M A S PARA LAJES 86 4.2.1 Cimbramento principal 86 4.2.2 Transversinas (Anexos A, B, C, D, E e F) 89 4.2.3 Análise comparativa do custo de fôrmas para lajes 90 4.3 E S T U D O D O S E S C O R A M E N T O S DE F Ô R M A S PARA V I G A S (Anexos G, H e I) 91 4.4 E S C O L H A DE F Ô R M A S PARA E S T R U T U R A S ESPECIAIS 93 5 C R I T É R I O S PARA O D I M E N S I O N A M E N T O 98 5.1 C R I T É R I O PARA O D I M E N S I O N A M E N T O U T I L I Z A N D O O S C O E F I C I E N T E S DA N O R M A BRASILEIRA NBR 7190/97 98 5.1.1 Definições importantes 98 5.1.2 Parâmetros para caracterização de madeira c o m p e n s a d a conforme a ABIMCI 102 5.2 D I M E N S I O N A M E N T O DE F Ô R M A S PARA LAJES, U T I L I Z A N D O O S P A R Â M E T R O S DA NBR 7190/97 105
  • 29.
    5.2.1 Combinação dasações 105 5.2.1.1 Dimensionamento da fôrma 106 5.2.1.2 Verificação da tensão de cálculo 107 5.3 D I M E N S I O N A M E N T O DE F Ô R M A S PARA VIGAS, UTILIZANDO O S PARÂMETROS DA NBR 7190/97 107 5.4 D I M E N S I O N A M E N T O DE F Ô R M A S PARA PILARES, UTILIZANDO O S P A R Â M E T R O S DA NBR 7190/97 109 5.5 CRITÉRIO DO AMERICAN CONCRETEINSTITUTE-A. C. 1 112 5.5.1 Elementos para o dimensionamento de fôrmas, segundo o A. C. 1 112 5.5.2 As pressões laterais na fôrma devido à ação do concreto fresco 113 5.5.3 O peso do concreto 113 5.5.4 A velocidade de concretagem ou de enchimento 113 5.5.5 A vibração 114 5.5.6 Temperatura 114 5.5.7 Sobrecarga nas lajes e vigas 114 5.5.8 Outras variáveis (segundo o A. C. I.) 114 5.6 P R E S S Ã O NAS F Ô R M A S D O S PILARES 116 5.6.1 Esforço horizontal em fôrmas para lajes, segundo o A. C. 1 119 5.7 AS P R E S S Õ E S NAS F Ô R M A S DE C O N C R E T O , S E G U N D O N O R M A DIN 121 5.7.1 Esforços horizontais, segundo a DIN 18.218 124 5.8 P R E S S Õ E S DO C O N C R E T O E M F Ô R M A S DE PILARES, S E G U N D O O C E B 125 5.8.1 Comparação entre métodos para a avaliação de fôrmas e m um pilar de 20 cm x 70 cm com 2,90 m de altura, T = 15°C e v = 5 m/h 127 5.8.2 Avaliação experimental em chapas para fôrmas 128 5.8.3 Gráficos comparativos dos resultados disponíveis para chapas de O S B e de compensados de pínus (dados da ABIMCI) 131 5.8.3.1 A chapa de O S B e seu comportamento e m obras 133 6 E S T U D O DE C A S O 140 6.1 C A S O 1 141 6.1.1 Análise do consumo dos materiais para laje nervurada 142 6.1.2 Análise econômica das fôrmas para a laje nervurada 143 6.1.3 Análise econômica do aço e do concreto para a laje nervurada 144
  • 30.
    6.1.4 Análise econômicadas fôrmas para a laje nervurada 144 6.1.5 Análise econômica do aço e do concreto da laje maciça 146 6.1.6 Conclusão do caso 1 146 6.2 C A S O 2 146 6.2.1 Conclusão do caso 2 147 6.3 C A S O 3 - LAJE MACIÇA X LAJE T R E L I Ç A D A 148 6.3.1 Cálculo do custo das fôrmas para as lajes maciça e treliçada 149 6.3.2 Conclusão do caso 3 151 6.4 C A S O 4 151 6.4.1 Conclusão do caso 4 153 Anexos 154 7 C O M E N T Á R I O S G E R A I S S O B R E O T R A B A L H O 168 R E C O M E N D A Ç Ã O FINAL 169 9 R E F E R Ê N C I A S B I B L I O G R Á F I C A S 172
  • 33.
  • 34.
    1. INTRODUÇÃO A im p o r t â n c i a das f ô r m a s de c o n c r e t o na c o n c e p ç ã o , na e x e c u ç ã o e nos c u s t o s d a e s t r u t u r a d e u m e d i f í c i o j u s t i f i c a p l e n a m e n t e u m e s t u d o d e t a l h a d o do s e u d i m e n s i o n a m e n t o e a m e l h o r e s c o l h a dos m a t e r i a i s , o que acabará refletindo na m ã o - d e - o b r a e nos d e m a i s itens, m e s m o a q u e l e s não d i r e t a m e n t e l i g a d o s à e s t r u t u r a de c o n c r e t o a r m a d o . N o s edifícios h a b i t a c i o n a i s e c o m e r c i a i s c o m m ú l t i p l o s andares, o c u s t o d a s f ô r m a s pode variar de 25% até 30% do t o t a l da obra e o prazo da s u a e x e c u ç ã o não raras vezes atinge entre 50% e 60%, o que por si só aponta para a c a u t e l a e para as repercussões que t a i s eventos p o d e m a c a r r e t a r no preço de venda do p r o d u t o a ser comercializado. M a i s do que isso, porém, são as s e q ü e l a s que o seu m a u d i m e n s i o n a m e n t o p o d e m a p r e s e n t a r a o l o n g o d o p e r í o d o d e e x e c u ç ã o , o u m e s m o a p ó s a e n t r e g a d o e m p r e e n d i m e n t o , c o m o s u r g i m e n t o de f i s s u r a s d e c o r r e n t e s de u m a d e f o r m a ç ã o lenta o c a s i o n a d a por um p r o j e t o de f ô r m a mal d i m e n s i o n a d o . C o m relação a esta última advertência, os planos de e s c o r a m e n t o e reescoramento p o d e r i a m ser objetos de u m outro trabalho, cuja relevância é igual ou superior à do projeto de f ô r m a s p r o p r i a m e n t e dito. O s c a r r e g a m e n t o s decorrentes do peso próprio da e s t r u t u r a de c o n c r e t o e m m u i t o s c a s o s p o d e m ser m a i o r e s do que as s o b r e c a r g a s previstas no p r o j e t o e s t r u t u r a l , e, d e p e n d e n d o do prazo p r o g r a m a d o para a d e s e n f o r m a , o m ó d u l o de d e f o r m a ç ã o , ou m ó d u l o de elasticidade, previsto no projeto e s t r u t u r a l de c o n c r e t o a i n d a pode não ter seu o valor e s p e r a d o atingido. Tal é a i m p o r t â n c i a da interação entre as partes intervenientes, quais sejam, a a r q u i t e t u r a na d e f i n i ç ã o dos e s p a ç o s e a e n g e n h a r i a e s t r u t u r a l no p r o j e t o das f ô r m a s , que p r o j e t o s inteiros já f o r a m a l t e r a d o s m e s m o depois de concluídos, por se m o s t r a r e m p o u c o viáveis e c o n o m i c a m e n t e . N e s t e t r a b a l h o s e r ã o a b o r d a d o s a s p e c t o s c o n s t r u t i v o s , q u a l i d a d e d o s materiais, análise de custos, e a p r e s e n t a d o s alguns e x e m p l o s reais, nos quais t a i s f a t o s o c o r r e r a m e m u d a n ç a s radicais de s o l u ç ã o e s t r u t u r a l f o r a m introduzidas a partir d a s s u g e s t õ e s o c o r r i d a s d u r a n t e as análises d o s p r o j e t o s de f ô r m a . N o s g r a n d e s c e n t r o s c o n s u m i d o r e s , p r i n c i p a l m e n t e e m S ã o Paulo, e s t ã o disponíveis d i v e r s o s t i p o s de f ô r m a s , para os quais é possível locar, m o n t a r na obra ou c o m p r a r , d e p e n d e n d o d a s c o n d i ç õ e s i m p o s t a s p e l a s o b r a s . Para as várias o p ç õ e s possíveis, a d e c i s ã o da s o l u ç ã o m a i s a d e q u a d a é o que está a p r e s e n t a d o no decorrer d e s t e trabalho. T r a d i c i o n a l m e n t e , as f ô r m a s de m a d e i r a a s s i m c h a m a d a s , são as mais utilizadas na c o n s t r u ç ã o de edifícios. A s f ô r m a s m e t á l i c a s ou s o m e n t e a e s t r u t u r a ç ã o metálica são u s a d a s em locais e s p e c í f i c o s c o m o c a i x a s - d ' á g u a , m u r o s de arrimo, f u n d a ç õ e s e mais e s p o r a d i c a m e n t e e m pilares, lajes e vigas.
  • 35.
    A o pç ã o p o r u m a o u o u t r a s o l u ç ã o e s t á a t r e l a d a , p r i n c i p a l m e n t e , a o s p r a z o s d e e x e c u ç ã o d a s o b r a s , a o n ú m e r o d e u t i l i z a ç õ e s , a o n í v e l d e s o l i c i t a ç ã o d a s p e ç a s ou a o s t r ê s f a t o r e s s i m u l t a n e a m e n t e . P o d e - s e c o n s i d e r a r , a i n d a , a d i s p o n i b i l i d a d e d e e s p a ç o n o c a n t e i r o - d e - o b r a s e a l o c a l i z a ç ã o d a o b r a e m r e l a ç ã o à s f a c i l i d a d e s d e t r a n s p o r t e e m ã o - d e - o b r a l o c a l p a r a e x e c u ç ã o . A d i f i c u l d a d e d o c o n h e c i m e n t o d o s c r i t é r i o s p a r a o d i m e n s i o n a m e n t o d e f ô r m a s p a r a s e r v i r d e m o l d e a o c o n c r e t o a r m a d o t e m o s e u i n í c i o n o p r e c á r i o e n s i n o d e s t e t e m a e m u n i v e r s i d a d e s b r a s i l e i r a s , o n d e , c o m r a r í s s i m a s e h o n r o s a s e x c e ç õ e s , s ã o m i n i s t r a d a s a u l a s c o m a l g u m a s n o ç õ e s . O f a t o d e a s f ô r m a s s e r e m e s t r u t u r a s p r o v i s ó r i a s n ã o d e v e s e r v i r d e j u s t i f i c a t i v a p a r a t a l p o s t u r a , p o i s d u r a n t e a e x e c u ç ã o d e u m a e s t r u t u r a a s s o b r e c a r g a s s ã o , n a m a i o r i a d a s v e z e s , a c i m a d a q u e l a s p r e v i s t a s n o p r o j e t o d e f i n i t i v o d e c o n c r e t o a r m a d o e r e q u e r e m , p o r t a n t o , r i g o r o s o d i m e n s i o n a m e n t o p a r a a s u a e x e c u ç ã o . É d e s n e c e s s á r i o f r i s a r o s a s p e c t o s d a s e g u r a n ç a e n v o l v i d o s n o p e r í o d o c o n s t r u t i v o d e u m a o b r a q u e p o r si s ó j á j u s t i f i c a r i a m o s e u d e t a l h a m e n t o r í g i d o , m a s o q u e m a i s i m p r e s s i o n a é o s e u r e f l e x o n o c u s t o f i n a l d a e s t r u t u r a , o n d e a p a r t i c i p a ç ã o d a s f ô r m a s é m a i o r q u e o s c o m p o n e n t e s c o m o o a ç o e o c o n c r e t o m a s s a . A d e f i c i ê n c i a d e i n f o r m a ç ã o s o b r e e s t e t e m a n a f o r m a ç ã o d e e n g e n h e i r o s c i v i s é o p a s s o i n i c i a l p a r a e x p l i c a r a f a l t a d e i n t e r e s s e e m u m i t e m t ã o i m p o r t a n t e e m t o d o o p r o c e s s o c o n s t r u t i v o d e u m e d i f í c i o . E m m é d i a , a p a r t i c i p a ç ã o d a s f ô r m a s d e c o n c r e t o e m e s t r u t u r a s d e e d i f í c i o s h a b i t a c i o n a i s , c o n f o r m e d a d o s c o m p i l a d o s e m o b r a s e x e c u t a d a s p e l o a u t o r , p o d e s e r m o s t r a d a n a f i g u r a 1, a s e g u i r : Composição pavimento-tipo 45.00% , 40.00% 35.00% _ 30.00% | 25.00% | 20.00% 15.00% 10.00% 5.00% 0.00% ' ' L a n ç a m e n t o F ô r m a Mão-de-obra C o n c r e t o A ç o I n s u m o s Figura 1 - Composição de custo de uma estrutura • pavimento-tipo Fonte: Elaborada pelo amo*
  • 36.
    C o mo s e p o d e n o t a r , o s i g n i f i c a d o e c o n ô m i c o d a s f ô r m a s é e x p r e s s i v o e d e u m a i m p o r t â n c i a i n c o n t e s t á v e l p a r a s e r a n a l i s a d o e d i m e n s i o n a d o d e f o r m a c r i t e r i o s a . É i m p o r t a n t e d e s t a c a r que se deve d i m e n s i o n a r u m a estrutura, não s o m e n t e c o m o c o n s u m o de a ç o e e s p e s s u r a m é d i a do c o n c r e t o a ser utilizado. A s p e c t o s referentes à vida útil já estão s e n d o a b r a n g i d o s na n o r m a N B R 7190/97. C o m o se pode notar na f i g u r a 1, o c u s t o d a s f ô r m a s (10%) é m u i t o s i g n i f i c a t i v o e deve m e r e c e r t r a t a m e n t o s e m e l h a n t e por parte de t o d o s os p r o j e t i s t a s envolvidos no p r o c e s s o c o n s t r u t i v o . D e v e - s e d e s t a c a r que há p o u c a b i b l i o g r a f i a n a c i o n a l s o b r e o a s s u n t o , daí a n e c e s s i d a d e do c o m p a r a t i v o c o m e s t u d o s e n o r m a s t é c n i c a s e s t r a n g e i r a s a fim de que c o m isso, se p o s s a c h e g a r a c o n c l u s õ e s que a j u d e m a e n r i q u e c e r o c o n h e c i m e n t o s o b r e o tema. 1.2 OBJETIVO O o b j e t i v o d e s t e t r a b a l h o é a p r e s e n t a r os critérios t é c n i c o s e e c o n ô m i c o s para o d i m e n s i o n a m e n t o das f ô r m a s de c o n c r e t o para edifícios e c o n s i d e r a ç õ e s sobre os c u s t o s d o s m a t e r i a i s e a incidência no c u s t o d a s e s t r u t u r a s . C o m relação ao critério técnico, dividiu-se e m duas partes principais, uma primeira p e s q u i s a de c r i t é r i o s de d i m e n s i o n a m e n t o e s t á t i c o d a s f ô r m a s , o n d e foi p o s s í v e l c o m p a r a r o m é t o d o a d o t a d o pelo ACI (American Concrete Institute) c o m os a d o t a d o s p e l a s n o r m a s D I N (Deusisches Institut Für Normung) e CEB (Comitê Euro- International du Beton) e aquele da N o r m a B r a s i l e i r a NBR 7190/1997, c o m e s t u d o s nos e s t a d o s - l i m i t e s e c o m os das t e n s õ e s admissíveis. Pela pouca bibliografia e x i s t e n t e sobre o a s s u n t o e ainda pelo e m p i r i s m o que ainda é h a b i t u a l no setor, a u m e n t a a i m p o r t â n c i a d e s t a pesquisa. A i n d a d e n t r o d e s t e i t e m , p a r a se a v a l i a r o c o m p o r t a m e n t o d o s m a t e r i a i s , p a r t i c u l a r m e n t e o O S B (Oriented Strand Board) foi o f o c o de u m a p e s q u i s a e m l a b o r a t ó r i o na qual f o r a m t e s t a d a s d i v e r s a s e s p e s s u r a s de c h a p a s a f i m de verificar s u a p o s s i b i l i d a d e de utilização nas o b r a s de edifícios do Estado de S ã o Paulo. E n b o r a c o m s i g n i f i c a d o restrito, u m a vez que o reduzido n ú m e r o de a m o s t r a s não t e m r e s u l t a d o e s t a t í s t i c o c o n c l u s i v o , s e r v i u para c o n f i r m a r que o seu uso e m f ô r m a s de concreto é a b s o l u t a m e n t e possível. C o m r e l a ç ã o a o s a s p e c t o s e c o n ô m i c o s , e m b o r a e s t e s n ã o p o s s a m e s t a r d e s v i n c u l a d o s d o s t é c n i c o s , i n f l u e m d e c i s i v a m e n t e n o s p a r â m e t r o s a s e r e m a d o t a d o s no p r o j e t o . F a t o r e s c o m o p r a z o de e x e c u ç ã o e n ú m e r o de u t i l i z a ç õ e s a s s u m e m p a p e l d e c i s i v o no c r i t é r i o a ser e s c o l h i d o p a r a a e x e c u ç ã o do m e s m o . O s e s t u d o s t é c n i c o s e e c o n ô m i c o s t ê m a f i n a l i d a d e de criar f e r r a m e n t a s que p o d e r ã o servir a t o d o s os p r o f i s s i o n a i s que a t u a m na área e a t o d o s os i n t e r e s s a d o s no a p r i m o r a m e n t o e d e s e n v o l v i m e n t o da e n g e n h a r i a n a c i o n a l e r e p a s s a r u m p o u c o da experiência profissional do autor, há m a i s de 25 anos a t u a n d o nesse setor.
  • 37.
    E v id e n t e m e n t e , c o m o e m q u a l q u e r a s s u n t o d e p e s q u i s a t é c n i c a , n ã o h á a r r e n o r p r e t e n s ã o d e e s g o t á - l o . S e c o n s e g u i r a o m e n o s p r o v o c a r a c u r i o s i d a d e , o u m e s m o a l g u m a d i s c ó r d i a d a q u a l a d i s c u s s ã o c o n s t r u t i v a l e v a r a o e n g r a n d e c i m e n t o d a e n g e n h a r i a n a c i o n a l , j á t e r á v a l i d o a p e n a .
  • 39.
    AS FÔRMAS NOPROCESSO CONSTRUTIVO - COMPARATIVO ESTRUTURAL
  • 40.
    2. AS FÔRMASNO PROCESSO CONSTRUTIVO - COMPARATIVO ESTRUTURAL C o n f o r m e exposto, pela i m p o r t â n c i a d a s f ô r m a s na e s t r u t u r a e sua participação f i n a n c e i r a , u m e s t u d o c o m p a r a t i v o d o s c u s t o s d o s d i v e r s o s c o m p o n e n t e s de u m a e s t r u t u r a - o aço, o c o n c r e t o , as f ô r m a s e a m ã o - d e - o b r a de l a n ç a m e n t o - t r a d u z a i m p o r t â n c i a e c o n ô m i c a das f ô r m a s no c u s t o geral de u m a e s t r u t u r a e a sua incidência, já d i m i n u í d a (ou diluída) q u a n d o o n ú m e r o de r e p e t i ç õ e s é a u m e n t a d o . Para tanto, e s c o l h e u - s e u m p a v i m e n t o c o m 300 m2 de área de projeção, o qual possui a p r o x i m a d a m e n t e 630 m2 (2,10 x área de projeção) de área desenvolvida de f ô r m a s . Para exemplificar, no p a v i m e n t o atípico, d e s c r i t o no item a seguir, o c o n s u m o de a ç o e s t i m a d o e m 100 kg/m3 de c o n c r e t o e o c o n s u m o de c o n c r e t o 0,20 m3 /m2 (de área de projeção), que são índices u s u a i s e m edifícios. O m e s m o ocorre c o m a m ã o - d e - o b r a de carpinteiro, para m o n t a g e m e d e s m o n t a g e m de f ô r m a s , sendo 1,5 h/m2 de fôrma. Para o l a n ç a m e n t o de concreto, e s t i m a - s e o c o n s u m o de 2,0 h de c a r p i n t e i r o / m 3 de concreto. Estes valores são s o m e n t e orientativos, m a s as e m p r e s a s mais o r g a n i z a d a s já p o s s u e m os s e u s índices, o b t i d o s e m d i v e r s a s o b r a s executadas. 2.1 PAVIMENTO ATÍPICO A t a b e l a 1 r e s u m e os c u s t o s m é d i o s d o s i n s u m o s , a d o t a d o s para execução de prédios ( p a v i m e n t o atípico). Tabela 1 - Custo dos insumos para execução de prédios (pavimento atípico) INSUMO CUSTO ÍNDICE DE CONSUMO Concreto montagem/ d e s m o n t a g e m ( l ) RS 160,00 m 3 (•) 1 n f / m 3 Aço RS 2,70/kg (inclusive mão-de-obra) ( " ) 100 kg/m3 Fôrmas Resinadas RS 45,00/m2 ( * " ) (inclusive sarrafos) 1 nv/1m2 Mão-de-obra de montagem/desmontagem(1) RS 7,14/h (2) (carpinteiro inclusive os encargos) 1,5 n/m2 Lançamento RS 3 , 1 9 ( ™ ) X 2,24(*****) = 7,14/h 2,0 n/m3 Obs.: (1) Náo foi considerada a máo-fc-obra de serventes, p o s se trata te andar baixo. Fcx considerada somente a máo-de-obra de carpinteiros. (2) Custo unitário <*> carpinteiro, com encargos sócias de 12-4%. Fonte: Elaborada pelo a u t o (•) O custo unitário do concreto I., 25 MPa. ( " ) O custo unitário médio do aço pronto, cortado e dobrado. ( " • ) O custo do mJ da forma pronta (resinada}, inclusive com o sarraleamento e os ombramentos. (••••} O custo unitário do carpinteiro, sem encargos sociais. ( ) 0 custo dos encargos sócias foi estimado em 124%.
  • 41.
    Composição de custodo pavimento atípico » Concreto RS 160,00 x (300 x 0,20) m 3 = RS 9.600,00 - 15,60% » Aço RS 2,70 x 100 kg/m3 x 60 m3 = RS 16.200,00 - 26,2% >> Fôrma (resinada) RS 45,00 x 630 m2 - RS 28.350,00 - 45,9% Mão-de-obra de m o n t a g e m R$ 3,19 x 630 m 2 x 1,5 h x 2,24 = RS 6.715,62 - 10,9% > > Lançamento RS 3,19 x 60 m3 x 2,24 x 2 h = RS 857.47 - 1,4% » TOTAL R$61.723,09 » C U S T O POR m3 RS 1.028,72/m3 » C U S T O POR m2 R$ 97,97/m2 A f i g u r a 2 m o s t r a o g r á f i c o ( p o r c e n t u a l ) d a c o m p o s i ç ã o d o c u s t o d e u m p a v i m e n t o a t í p i c o . Composição de custo do pavimento atípico F ô r m a resinada C o n c r e t o 4 6 % ... 1 6 % MZMB 3 - - A ç o J ~ 2 6 % L a n ç a m e n t o Mão-de-obra 1 % 11% Figura 2 - Composição do custo do pavimento atípico Fonte: Elaborada pelo auior
  • 42.
    A t ab e l a 2 r e s u m e o c u s t o m é d i o d o s i n s u m o s a d o t a d o s p a r a a e x e c u ç ã o d e p r é d i o s ( p a v i m e n t o - t i p o ) Tabela 2 - Custo dos insumos para execução de prédios (pavimento-tipo) INSUMO CUSTO ÍNDICE DE CONSUMO Concreto RS 160.00/m3 (*) 1 m: /1m3 Aço RS 2,70/kg (••) (inclusive mão-de-obra) 100 kg/m3 Fôrmas plastificadas RS 6 1 , 6 8 / m 2 ( * " ) (inclusive sarrafos) 1 n f / 1 m 2 Mão-de-obra de montagem/desmontagem RS 7,14/h (****) (carpinteiro inclusive os encargos) 1,0 h/m2 (••*••) Sen/entes RS 6 , 0 2 / h ( " " " ) (servente inclusive os encargos) 2 , 0 / m ' ( ) Lançamento RS 7,14/h 1,0 h/m3 C) O custo unitário do concreto f a 25 MPa. { " ) O custo unitário médio do aço pronto cortado e dobrado. ( • " ) O custo á í r í d a tòrma pfonta (plaslilicada). indusive com o sarrateamento e com os cimbramentos de madeira. (••••) o custo unitário do carpinteiro, com encargos sociais de 124%. { ) Conforme as caracterísícas do pavimento, esses índices podem aumentar ou diminuir em até 50%. I ) O custo unitário do servente, com encargos sooais do 124%. Fonto: ELABORADO PELO AUTOR Composição de custo (percentual) do andar-tipo >> Concreto: RS 160,00 x 60 m 3 =R$ 9.600,00 - > > Aço: RS 2,70 x 6 0 m 3 x 100 kg/m3 = RS 16.200,00 - (mão-de-obra inclusa) >> Fôrma - C h a p a plastificada: (RS 61,68 x 630 m2 )/10 = RS 3.885,84- (para 10 utilizações) >> Mão-de-obra: RS 3,19 x 630 m 2 x 1 , 0 h x 2 , 2 4 = RS 4 . 5 0 1 , 7 3 - (carpinteiros) » RS 2,67 x 630 m 2 x 0,5 h x 2,24 = RS 1.883,95 - (serventes) >> Lançamento: RS 3,19 x 60 m 3 x 2 h x 2,24 = RS 857,47 - » TOTAL » C U S T O m 3 » C U S T O m 2 26,00% 4 3 , 9 0 % 10,52% 12,19% 5,10% 2,32% R$36.928,99 RS 615,48/m3 RS 58,62/m2
  • 43.
    Composição de custodo pavimento tipo Figura 3 - Composição do custo do pavimento-tipo Fonie: ELABORADA PELO AUTOR Composição de custo da fôrma do pavimento-tipo exemplificado » Área Fôrmas: (300 m 2 x 2.10 x 1,20) / 2,9768 = 254 chapas x R$ 87,00 = RS 22.094.87 - 57% » Pontaletes: 300 m2 x 0,04 m3 / m2 = 11,9 m3 x RS 400,00 / m3 = RS 4.762,80 12,3% » Tábuas: 300 m 2 x 0,0001 m3 / m2 = 0,025 m 3 x RS 400,00 / m 3 = RS 3.000,00 7,7% » Mão-de-obra: 630 m2 x RS 3,19 x 2 h x 2,24 = RS 9.003,46 - 23,2% (de bancada) » TOTAL R$38.861,13 » C U S T O POR m2 R$ 61,68/m2 Composição de custo da fôrma do andar exemplificado Figura 4 - Composição do custo da fôrma do andar exemplificado Fonle: Elaborada pelo autor
  • 44.
    2.2 EQUIPAMENTO METÁLICO Oc i m b r a m e n t o do p a v i m e n t o poderá t a m b é m ser t o d o f e i t o c o m e q u i p a m e n t o s m e t á l i c o s , c o n f o r m e d e m o n s t r a d o no i t e m " C r i t é r i o s para a e s c o l h a do s i s t e m a de f ô r m a s " , o n d e os d e s e n h o s i n d i c a t i v o s d e s s e s e q u i p a m e n t o s e s t ã o detalhados. 2.2.1 índice de equipamento metálico O índice de c o n s u m o do e q u i p a m e n t o metálico é obtido por u m a média de c o n s u m o e m edifícios h a b i t a c i o n a i s e é d e c o r r e n t e da m u l t i p l i c a ç ã o da área de projeção de c a d a peça e s t r u t u r a l (laje ou viga) pelo pé-direito e pelo índice m é d i o abaixo especificado, c o m dados g e n t i l m e n t e f o r n e c i d o s pelo prof. dr. A d ã o M a r q u e s Batista. O s índices abaixo são o r i e n t a t i v o s e poderão variar, d e p e n d e n d o do critério do projetista, c o m maior ou m e n o r utilização de t o r r e s ou e s c o r a s m e t á l i c a s para a e x e c u ç ã o do c i m b r a m e n t o das igas e lajes. > Viga escoramento principal (torres) 5,0 kg/m > Viga Perfil principal 1,3 kg/m > Viga Barrotes 2,0 kg/m > TOTAL 8,3 kg/m > Lajes escoramento principal (torres) 5,3 kg/m > Lajes Perfil principal 1,3 kg/m > Lajes Barrotes 2,7 kg/m > TOTAL 9,3 kg/m > Reescoramento 1,5 kg/m > O preço médio de locação dos equipamentos varia de RS 0,15 a R$ 0,20/kg x mês. C o m o exemplo, pode-se citar o s e g u i n t e caso, para t o r r e s c o m o s u p o r t e de vigas: >> Á r e a = 300 m2 >> Pé-direito = 3,0 m >> C o n s u m o = 5,0 kg/m3 O que resulta e m c o n s u m o de e s c o r a m e n t o de 300 x 3,0 x 5,0 = 4.500 kg.
  • 45.
    Composição percentual empeso do equipamento metálico Viga barrote 11% Laje o s c o r a m e n t o 3 0 % Laje perfil principal 8% Laje barrote Viga e s c o r a m e n t o Viga perfil principal 8 % 15% 2 8 % Figura 5 - Composição porcentual (em peso) do equipamento metálico Fonte: BATISTA (2006) C o m o s d a d o s a p r e s e n t a d o s , p o d e - s e f a z e r u m a c o m p a r a ç ã o e n t r e s i s t e m a s d e c i m b r a m e n t o s m e t á l i c o s e d e m a d e i r a , c o n f o r m e a p r e s e n t a d o a s e g u i r . Comparativo metálico x madeira >> índices de escoramento 9,33 kg+ 8,33 kg = 17,67 kg >> No exemplo: 17,67 kg x R$ 0,18 x 300 m2 x 3,00 m = R$ 2.862,54/mês >> Escoramento de madeira (ver pontaletes e m andar-tipo) R $ 4 . 7 6 2 , 8 0 >> índice de giro >> O u seja 1,66 mês = 1 mês e 20 dias
  • 47.
  • 48.
    3. REVISÃO BIBLIOGRÁFICA 3.1MADEIRA Pela i m p o r t â n c i a da m a d e i r a na p r o d u ç ã o de chapas, na f ô r m a e na e s t r u t u r a de e s c o r a m e n t o de f ô r m a s , n e s t e c a p í t u l o s ã o f e i t a s c o n s i d e r a ç õ e s b á s i c a s s o b r e as c a r a c t e r í s t i c a s m e c â n i c a s d a s m a d e i r a s e da p r o d u ç ã o de chapas, incluindo a l g u n s a s p e c t o s sobre s e c a g e m e c o l a g e m , m a t e r i a i s i m p o r t a n t e s no c o n t r o l e da qualidade e p r o c e s s o de reutilização de f ô r m a s . 3.1.1 As madeiras no mercado brasileiro A s principais m a d e i r a s e x i s t e n t e s no m e r c a d o brasileiro, u s a d a s e m c o n s t r u ç ã o civil, s ã o as i n d i c a d a s a b a i x o e m o s t r a d a s na f i g u r a 6. A i m p o r t â n c i a de as para a utilização no m e r c a d o interno c o m o m a t e r i a l básico é imensa, s e m dizer da i m p o r t â n c i a no m e r c a d o de e x p o r t a ç õ e s . N o c a s o específico, u m a o p ç ã o i n t e l i g e n t e para a a b e r t u r a de novos mercados, b e m c o m o p a r a o d e c o r r e n t e a u m e n t o da a t i v i d a d e e c o n ô m i c a , é o i n c e n t i v o ao d e s e n v o l v i m e n t o de políticas que e n v o l v a m o setor florestal, que t e m c o n t r i b u í d o de f o r m a p o u c o e x p r e s s i v a na c o m p o s i ç ã o de n o s s o P r o d u t o I n t e r n o B r u t o , c o n f o r m e i n f o r m a ç õ e s do site da Escola de E n g e n h a r i a de S ã o C a r l o s (2005a). Sem, no entanto, esquecer de focalizar o quadro atual de d e s m a t a m e n t o predador das florestas tropicais, p a r t i c u l a r m e n t e na A m a z ô n i a , que possui reservas e s t i m a d a s em 50 bilhões de m3 de m a d e i r a c o m a p r o x i m a d a m e n t e 4.000 espécies a r b ó r e a s c o n f o r m e indicam Rezende e Neves (1988, apud E S C O L A DE E N G E N H A R I A DE S Ã O C A R L O S , 2005a). Porém, quase 20% d e s s a floresta já se encontra devastada de f o r m a irreversível, sendo que d e s s a s s o m e n t e sete espécies t ê m importância e c o n ô m i c a do ponto de vista d a s e x p o r t a ç õ e s : C e d r o ( C e d r e l l a f i s s i l i s ) , V i r o l a ( B a g a s s a s u r i n a m e n s i s ) , M o g n o ( S w i e t e n i a macrophylla), A n d i r o b a ( C a r a p a g u i a n e n s i s ) , M a ç a r a n d u b a ( M a n i l k a r a huberi), A s s a c u ( H u r a crepitans) e J a t o b á ( H y m e n a e a stilbocarpa). É digno de destaque o peso p e r c e n t u a l da V i r o l a e do M o g n o , que, s e g u n d o V a n t o m m e (1991, a p u d E S C O L A DE E N G E N H A R I A DE S Ã O C A R L O S , 2005a), r e p r e s e n t a v a m 68% das exportações. O s 32% restantes são distribuídos entre as outras espécies. A velocidade de d e s m a t a m e n t o vem diminuindo. Segundo dados do A m b i e n t e Brasil (2005), entre 1978 e 1987 f o r a m devastados aproximadamente 21.130 km2, e m média, por ano, e no período de 1988 até 1997 esse n ú m e r o diminuiu para 16.777 km2 anuais, o que ainda está muito longe do ideal. A atividade florestal, portanto, se reveste de grande importância e a sua racionalização é imprescindível, pois, além da retenção do gás carbônico e da liberação do oxigênio durante o processo da fotossíntese, necessários à sobrevivência humana, o incentivo ao d e s e n v o l v i m e n t o de políticas que envolvem o setor f l o r e s t a l pouco t e m contribuído na c o m p o s i ç ã o do Produto Interno Bruto. O setor poderia ser estimulado, uma vez que parece ser essa a verdadeira vocação nacional, pois, se for c o m p a r a d a c o m outros
  • 49.
    países que po s s u e m e s t a m e s m a tendência, t ê m - s e no Brasil 50 m3 /ha/ano na região A m a z ô n i c a e 20 m3 /ha/ano no S u d e s t e do País, enquanto na Finlândia são 5 m3 /ha/anc, nos Estados Unidos, 15 m3 /ha/ano, e na Á f r i c a do Sul, 18 m3 /ha/ano. Portanto, o adequado estímulo às a t i v i d a d e s f l o r e s t a i s , d e s d e que e x e c u t a d a s de f o r m a e c o l o g i c a m e n t e correta, é importantíssimo e urgente. 3.1.1.1 Estrutura da madeira • g y | angelim copaiba faveira itaúba pinus elliiotti angelim pedra cumaru garapa jatobá pinus taeda angico preto cupiúba guajara louro roxinho canela euc. citriodora guarucaia massaranduba sapucaia cedrilho euc. grandis imbuiu peroba rosa parinari m cedro euc. saligna ipê pinho do paraná araroba F i g u r a 6 - Fotografias das principais madeiras utilizadas na construção civil Fonte: Escola do Engeatana do Sâo Carlos (2005t>)
  • 50.
    D o po n t o de vista botânico, as árvores s ã o c l a s s i f i c a d a s c o m o Fanerógamas, que c o n s t i t u e m u m g r u p o de plantas de elevada c o m p l e x i d a d e a n a t ô m i c a e fisiológica. Esse g r u p o se d i v i d e e m G i m n o s p e r m a s e A n g i o s p e r m a s . A s C o n í f e r a s p e r t e n c e m ao g r u p o das G i m n o s p e r m a s , c o n h e c i d a s c o m o " s o f t w o o d s " internacionalmente, e são as g r a n d e s f o r n e c e d o r a s de m a d e i r a s e m p r e g a d a s na c o n s t r u ç ã o civil no Brasil, c o m d e s t a q u e para o Pínus e a A r a u c á r i a . O g r u p o das A n g i o s p e r m a s pode ser d i v i d i d o e m d u a s c a t e g o r i a s principais: as M o n o c o t i l e d ô n e a s e as D i c o t i l e d ô n e a s . Na p r i m e i r a se e n c o n t r a m as p a l m a s e as g r a m í n e a s . Na s e g u n d a se e n c o n t r a m m a d e i r a s de árvores f o l h o s a s ou " h a r d w o o d s " . N e s s a c a t e g o r i a estão as principais e s p é c i e s de m a d e i r a s duras utilizadas na c o n s t r u ç ã o civil no Brasil, e m b o r a e s t e j a m c a d a vez m a i s e m d e s u s o para a p r o d u ç ã o de f ô r m a s de madeira. 3.1.1.2 Físiología e crescimento das án/ores A e s t r u t u r a da árvore é b a s i c a m e n t e c o n s t i t u í d a de u m a medula central envolvida por anéis de c r e s c i m e n t o e r e c o b e r t a por um t e c i d o especial c h a m a d o casca. Entre a casca e o c o n j u n t o de anéis de c r e s c i m e n t o , c h a m a d o lenho, existe u m a camada delgada fluida d e n o m i n a d a câmbio, que é c o n s i d e r a d a a parte viva da árvore, c o n f o r m e m o s t r a d o na f i g u r a 7. F i g u r a 7 - Anéis de crescimento da madeira Fonte: FRANCO (1998)
  • 51.
    A m ov i m e n t a ç ã o da seiva r e t i r a d a do s o l o é f e i t a pela periferia do lenho e m u m a c a m a d a , c h a m a d a alburno, até as folhas, o n d e se p r o c e s s a a f o t o s s í n t e s e , produzindo u m a seiva e l a b o r a d a que d e s c e por u m a c a m a d a interna da casca, c h a m a d a floema, até as raízes. Parte dessa seiva é c o n d u z i d a ao centro do t r o n c o por m e i o de raios medulares. Esse e s q u e m a é i n d i c a d o na f i g u r a 8. A s p a r t e s d e s s a s s u b s t â n c i a s não u t i l i z a d a s c o m o a l i m e n t o s ã o a r m a z e n a d a s no lenho, que s o f r e u m a m o d i f i c a ç ã o , e s ã o c h a m a d a s de cerne, que g e r a l m e n t e é m e n o s p e r m e á v e l a l í q u i d o s e g a s e s e m a i s r e s i s t e n t e a o a t a q u e de f u n g o s a p o d r e c e d o r e s e de insetos. Dióxido de carbono Oxigênio Luz solar A seiva elaborada desce pelo floema (camada interna da casca) A seiva bruta sobe das raízes às folhas alburmo periférica lenho) Cerne Água do F i g u r a 8 - Fisiologia da árvore Fonte: FRANCO (1938) 3.1.2 0 pfnus na silvicultura brasileira A s e s p é c i e s de pínus no Brasil v ê m s e n d o i n t r o d u z i d a s há mais de u m século por i m i g r a n t e s e u r o p e u s para f i n s o r n a m e n t a i s e para a p r o d u ç ã o de madeira. O Pínus canariensis c o n s t a c o m o s e n d o o p r i m e i r o a ser i n t r o d u z i d o no País, por volta de 1880, p r o v e n i e n t e d a s Ilhas Canárias, e foi p l a n t a d o no Rio G r a n d e do Sul, de a c o r d o c o m S h i m i s u (2005).
  • 52.
    O s en s a i o s de c a r a c t e r i z a ç ã o , todavia, t i v e r a m seu início e m 1948 r o S e r v i ç o F l o r e s t a l do E s t a d o de S ã o Paulo, c o m as e s p é c i e s a m e r i c a n a s c o n h e c i d a s c o m o " p i n h e i r o a m a r e l o " , que i n c l u e m Pinus elliottii, P taeda e P. palutris. O u t r a s e s p é c i e s p r o v e n i e n t e s do México, da A m é r i c a C e n t r a l e da Á s a t a m b é m f o r a m t e s t a d a s . O Pinus taeda foi o principal d e s t a q u e nos p l a n t i o s na região do planalto do Sul e S u d e s t e do Brasil. É u m a espécie de a m p l a distribuição g e o g r á f i c a no Leste e no S u d e s t e d o s Estados U n i d o s . A p e s a r do seu rápido c r e s c i m e n t o inicial, a p r e s e n t a o f u s t e de m á q u a l i d a d e devido à s u a f o r m a t o r t u o s a e ao g r a n d e n ú m e r o de b i f u r c a ç õ e s e de r a m o s grosseiros. V á r i a s c a r a c t e r í s t i c a s do Pinus taeda que t ê m reflexo direto no valor e c o n ô m i c o da m a d e i r a e s t ã o sob c o n t r o l e g e n é t i c o m o d e r a d o a alto e p o d e m ser m e l h o r a d a s c o m a s e l e ç ã o de m a t r i z e s e r e p r o d u ç ã o c o n t r o l a d a entre elas. A s s i m , m e d i a n t e t r a b a l h o s b á s i c o s de s e l e ç ã o c r i t e r i o s a e c r u z a m e n t o s c o n t r o l a d o s , c o n s e g u i u - s e a l t e r a r as c a r a c t e r í s t i c a s das árvores, a u m e n t a n d o o valor das f l o r e s t a s de P. taeda. No Brasil e e m o u t r o s países, o uso de s e m e n t e g e n e t i c a m e n t e m e l h o r a d a a u m e n t o u a produtividade de m a d e i r a e m e l h o r o u a q u a l i d a d e do fuste. C o m m a n e j o adequado, p o d e m - s e f o r m a r p o v o a m e n t o s de alta qualidade, c o m árvores de f u s t e reto, baixa i n c i d ê n c i a de d e f e i t o s e r a m o s finos. A m a d e i r a de Pinus taeda é utilizada para p r o c e s s a m e n t o m e c â n i c o ne p r o d u ç ã o de peças serradas para estruturas, c o n f e c ç ã o de móveis, embalagens, molduras e c h a p a s de d i v e r s o s tipos. Para e s s e s usos, a q u a l i d a d e da m a t é r i a - p r i m a a u m e n t a à m e d i d a que a u m e n t a a d e n s i d a d e da madeira, d e n t r o dos l i m i t e s n o r m a i s da espécie. N o entanto, na p r o d u ç ã o de c e l u l o s e de f i b r a longa pelos p r o c e s s o s m e c â n i c o s e s e m i m e c â n i c o s , a m a d e i r a juvenil d e s s a espécie, de baixa densidade, é m u i t a s vezes preferida. O Pinus elliottii se d e s t a c o u c o m o e s p é c i e viável e m p l a n t a ç õ e s c o m e r c i a i s para p r o d u ç ã o de m a d e i r a e r e s i n a n o B r a s i l . A r e g i ã o e c o l ó g i c a i d e a l p a r a o s e u d e s e n v o l v i m e n t o coincide, e m g r a n d e parte, c o m a de P taeda. Porém, por ser de a m b i e n t e c o m c a r a c t e r í s t i c a s m a i s p r ó x i m a s ao tropical, ele perde em c r e s c i m e n t o para P. taeda nas partes m a i s frias do planalto sulino. Por o u t r o lado, pode ser p l a n t a d o c o m g r a n d e s u c e s s o e m a m b i e n t e s c a r a c t e r í s t i c o s de C e r r a d o das R e g i õ e s Sul e Sudeste, b e m c o m o na planície costeira. Ensaios de c a m p o t ê m indicado baixa ou n e n h u m a variação e m p r o d u t i v i d a d e ligada ao e f e i t o da p r o c e d ê n c i a de s e m e n t e s . A s s i m , a maior parte da variação n e s s a c a r a c t e r í s t i c a e s t á r e s t r i t a às c o n d i ç õ e s i n d i v i d u a i s ( d e á r v o r e para árvore). Isso s i m p l i f i c a m u i t o os t r a b a l h o s de m e l h o r a m e n t o genético, u m a vez que se pode c o n t a r c o m u m a e x t e n s a população, base para a s e l e ç ã o individual. A m a d e i r a juvenil de Pinus elliottii a p r e s e n t a m u i t a s c a r a c t e r í s t i c a s indesejáveis para a p r o d u ç ã o de peças s ó l i d a s e s u a p r e s e n ç a é inevitável nas toras, pois é a m a d e i r a f o r m a d a i n i c i a l m e n t e nos anéis de c r e s c i m e n t o m a i s p r ó x i m o s à medula. N o entanto, a d e n s i d a d e não é a única c a r a c t e r í s t i c a ligada à p o u c a idade da madeira. A s c a r a c t e -
  • 53.
    r í st i c a s d o s t r a q u e í d e o s ( " f i b r a s " ) t a m b é m se a l t e r a m na macieira a d u l t a , e m relação à j u v e n i l . T r a b a l h o s d e m e l h o r a m e n t o g e n é t i c o t ê m i n d i c a d o a p o s s i b i l i d a d e de se a u m e n t a r a d e n s i d a d e d a m a d e i r a j u v e n i l m e d i a n t e s e l e ç ã o de m a t r i z e s . N o e n t a n t o , m e s m o q u e se c o n s i g a a u m e n t a r a d e n s i d a d e da m a d e i r a c o m o m e l h o r a m e n t o g e n é t i c o , a s u a q u a l i d a d e física e m e c â n i c a n ã o c h e g a a se e q u i p a r a r às q u a l i d a d e s da m a d e i r a adulta. D e u m a f o r m a geral, o i n c r e m e n t o v o l u m é t r i c o d e P. elliottii c o s t u m a ser m e n o r que o de P taeda. P o r é m , ele i n i c i a a p r o d u ç ã o d e macieira a d u l t a a p a r t i r d o s c i n c o a s e i s anos de idade, e m c o n t r a s t e c o m 12 a 15 a n o s e m P. taeda. E s s e p o d e ser u m d i f e r e n c i a l m u i t o i m p o r t a n t e na e s c o l h a da e s p é c i e para p r o d u ç ã o de m a d e i r a d e s t i n a d a a o p r o c e s s a m e n t o m e c â n i c o . I s s o s i g n i f i c a que, e m t o r a s da m e s m a idade, a de P. elliottii c o n t é m m e n o r p r o p o r ç ã o de m a d e i r a j u v e n i l e, p o r t a n t o , s e r á d e m e l h o r q u a l i d a d e f í s i c a e m e c â n i c a d o q u e a t o r a de P. taeda. E m b o r a o P. elliottii s e j a a m p l a m e n t e u t i l i z a d o na f a b r i c a ç ã o d e c e l u l o s e e p a p e l n o s E s t a d o s U n i d o s , o m e s m o n ã o o c o r r e no B r a s i l . I s s o se d e v e ao c u s t o n o p r o c e s s o i n d u s t r i a l , p o r c a u s a d o a l t o t e o r de r e s i n a n a m a d e i r a . P o r t a n t o , o u s o de P. elliottii, no B r a s i l , se l i m i t a à p r o d u ç ã o de m a d e i r a p a r a p r o c e s s a m e n t o m e c â n i c o e e x t r a ç ã o d e r e s i n a . O Pinus patula é u m a e s p é c i e de o r i g e m m e x i c a n a de g r a n d e valor c o m o p r o d u t o r a de m a d e i r a de a l t a r e s i s t ê n c i a e q u a l i d a d e para p r o c e s s a m e n t o m e c â n i c o , e de a l t o r e n d i m e n t o e m celulose. U m a das características m a r c a n t e s e úteis para a sua identificação é o f o r m a t o d a s acículas, q u e s ã o f i n a s e t e n r a s , d i s p o s t a s de f o r m a p e n d e n t e . Ela é c u l t i v a d a c o m s u c e s s o e m v á r i o s p a í s e s a n d i n o s e na Á f r i c a . N o Brasil, s e u p l a n t i o c o m e r c i a l é restrito aos p o n t o s m a i s altos do sul de M i n a s G e r a i s e no planalto catarinense, e m a l t i t u d e s m a i o r e s q u e 1.000 m. Q u a n d o p l a n t a d a e m baixas a l t i t u d e s , a P. patula t e n d e a produzir á r v o r e s de e s t a t u r a m é d i a a baixa, c o m r a m o s n u m e r o s o s e m a i s g r o s s o s que o normal. A l é m disso, n e s s e s a m b i e n t e s d e s f a v o r á v e i s ao seu c r e s c i m e n t o n o r m a l ela torna- se a l t a m e n t e v u l n e r á v e l ao a t a q u e d e i n s e t o s d e s f o l h a d o r e s . C o m o m e l h o r a m e n t o g e n é t i c o , já se t e m c o n s e g u i d o d e s e n v o l v e r á r v o r e s de boa f o r m a de f u s t e e r a m o s m a i s f i n o s q u e na g e r a ç ã o anterior. D a d a a a m p l i t u d e de v a r i a ç ã o q u e se observa, m e s m o entre as árvores r e s u l t a n t e s de u m a g e r a ç ã o de s e l e ç ã o , p o d e - s e deduzir q u e há m u i t o t r a b a l h o de m e l h o r a m e n t o a ser feito, b a s i c a m e n t e s e l e ç ã o c r i t e r i o s a e r e p r o d u ç ã o controlada, c o m r e s u l t a d o s p r o m i s s o r e s para as p r ó x i m a s r o t a ç õ e s . Em c o n d i ç õ e s f a v o r á v e i s ao seu d e s e n v o l v i m e n t o , o P. patula a p r e s e n t a c r e s c i m e n t o e m a l t u r a m a i o r do q u e o P. elliottii o u P. taeda, t r a b a l h o d e m e l h o r a m e n t o a ser f e i t o b a s i c a m e n t e c o m s e l e ç ã o c r i t e r i o s a e r e p r o d u ç ã o c o n t r o l a d a , c o m r e s u l t a d o s p r o m i s s o r e s p a r a as p r ó x i m a s r o t a ç õ e s . E m c o n d i ç õ e s f a v o r á v e i s a o s e u d e s e n v o l v i m e n t o , P. patulci a p r e s e n t a c r e s c i m e n t o e m a l t u r a m a i o r do que P. elliottii o u P. taeda. O Pinus caribaea é u m a e s p é c i e q u e a b r a n g e t r ê s v a r i e d a d e s n a t u r a i s : caribaea, b a h a m e n s i s e h o n d u r e n s i s . A v a r i e d a d e h o n d u r e n s i s e s t á e n t r e o s P i n u s t r o p i c a i s m a i s p l a n t a d o s n o m u n d o . I s s o p o d e t e r r e l a ç ã o c o m a g r a n d e a m p l i t u d e de c o n d i ç õ e s a m b i e n t a i s n a s s u a s o r i g e n s , na A m é r i c a C e n t r a l . S u a d i s t r i b u i ç ã o n a t u r a l a b r a n g e a l t i t u d e s d e s d e o nível d o mar até 1.000 m, q u e propicia a g e r a ç ã o de v a r i a b i l i d a d e genética ligada à a d a p t a ç ã o a v a r i a d a s c o n d i ç õ e s e c o l ó g i c a s . Entre as v a r i a ç õ e s g e o g r á f i c a s m a i s
  • 54.
    i m po r t a n t e s e s t ã o as p r o c e d ê n c i a s l i t o r â n e a s e as d a s m o n t a n h a s , no interior do c o n t i n e n t e . A s l i t o r â n e a s l o c a l i z a m - s e e m áreas c a s t i g a d a s a n u a l m e n t e por f u r a c õ e s e t e m p e s t a d e s tropicais. A s s i m , o m a t e r i a l g e n é t i c o s e l e c i o n a d o n a t u r a l m e n t e ao longo de milênios nesse a m b i e n t e haveria que apresentar maior resistência aos ventos e m e n o r p r o p e n s ã o à q u e b r a de f u s t e do que os p r o c e d e n t e s do interior do continente. Essas d i f e r e n ç a s f i c a r a m e v i d e n t e s nos e x p e r i m e n t o s de c a m p o no S u d e s t e do Brasil, onde, a p ó s a o c o r r ê n c i a de v e n t a n i a s , s o m e n t e as á r v o r e s d a s p r o c e d ê n c i a s l i t o r â n e a s p e r m a n e c e r a m ilesas. N o Brasil, esta variedade é plantada e x c l u s i v a m e n t e na região tropical, visto que não t o l e r a geadas. Já o Pinus oocarpa está entre as e s p é c i e s de Pinus tropicais m a i s difundidas pelos t r ó p i c o s . Ela é originária do M é x i c o e da A m é r i c a Central, c o m d i s t r i b u i ç ã o natural mais extensa no sentido N o r o e s t e - S u d e s t e entre os Pinus da região. O seu habitat varia desde c l i m a t e m p e r a d o - s e c o , c o m precipitação entre 500 m m e 1.000 m m até subtropical úmido, c o m p r e c i p i t a ç ã o e m t o r n o de 3.000 m m anuais. O m e l h o r d e s e m p e n h o dessa e s p é c i e é obtido no planalto, e s p e c i a l m e n t e no Cerrado, dada a sua tolerância à seca. A sua madeira é m o d e r a d a m e n t e d u r a e resistente, de alta q u a l i d a d e para p r o d u ç ã o de peças s e r r a d a s para c o n s t r u ç õ e s e c o n f e c ç ã o de chapas. A l é m de madeira, o P. oocarpa t a m b é m produz r e s i n a e m q u a n t i d a d e viável para e x t r a ç ã o c o m e r c i a l . E s s a e s p é c i e produz m u i t a s s e m e n t e s , o que f a c i l i t a a expansão d o s seus plantios. Em locais de baixa altitude ou na planície costeira, a p r e s e n t a c r e s c i m e n t o lento, c o m má f o r m a de fuste, a l é m ds se t o r n a r suscetível a várias doenças. 3.1.2.1 Evolução do consumo geral de madeira industrial no Brasil Estatística f l o r e s t a l é d e f i n i d a c o m o "a ciência que t e m por o b j e t i v o a c o l e t a e o a g r u p a m e n t o m e t ó d i c o de d a d o s c o n c e r n e n t e s à p r o d u ç ã o e ao c o n s u m o de p r o d u t o s f l o r e s t a i s " . D a d o s s o b r e á r e a s r e f l o r e s t a d a s , e s t o q u e s e c o n s u m o de m a t é - i a - p r i m a , d e s e m p e n h o i n d u s t r i a l , p r o d u t o s e s e u s m e r c a d o s , b e m c o m o d a d o s e c o n ô m i c o s envolvidos, são u m a excelente fonte de consulta. A d i s p o n i b i l i z a ç ã o d e s s a s i n f o r m a ç õ e s de f o r m a o r g a n i z a d a p e r m i t e s u b s i d i a r d e c i s õ e s t a n t o de e m p r e e n d e d o r e s c o m o de ó r g ã o s p ú b l i c o s r e s p o n s á v e i s p e l a c o n s e r v a ç ã o a m b i e n t a l e p e l a s p o l í t i c a s de d e s e n v o l v i m e n t o e c o n ô m i c o . I n t e r a t i v a m e n t e , pela c o l a b o r a ç ã o dos u s u á r i o s do a m b i e n t e Brasil, d a d o s e i n f o r m a ç õ e s s o b r e o s e t o r f l o r e s t a l p a s s a m a ser do alcance de todos.
  • 55.
    3.1.2.2 Evolução doconsumo geral de madeira de rellorestamento e florestas plantadas no Brasil R e f e r e - s e à e s t i m a t i v a d e c o n s u m o g e r a l de m a d e i r a d a s i n d ú s t r i a s p a r a f a b r i c a ç ã o de p r o d u t o s de base florestal: ( s e r r a d o s , portas, janelas, painéis, caixas, chapas, c o m p e n s a d o s , papel, celulose, p r o d u ç ã o de energia, carvão, etc.). O s d a d o s da e v o l u ç ã o do c o n s u m o a p r e s e n t a d o s na f i g u r a 9, c o n s i d e r a n d o a o r i g e m da m a d e i r a , f l o r e s t a s n a t u r a i s e p l a n t a d a s , m o s t r a que, a partir de 1994, os r e f l o r e s t a m e n t o s s ã o a principal f o n t e de m a t é r i a - p r i m a para a b a s t e c i m e n t o industrial. Floresta natural x floresta reflorestada 250.000 200.000 E 150.000 3 10 O 100.000 50.000 0 250.000 200.000 E 150.000 3 10 O 100.000 50.000 0 - 1 — 250.000 200.000 E 150.000 3 10 O 100.000 50.000 0 f r 250.000 200.000 E 150.000 3 10 O 100.000 50.000 0 - - fH l H (I r- 1 I 250.000 200.000 E 150.000 3 10 O 100.000 50.000 0 1 3 * 5 I 6 - 1 8 - 9 - • Ano 1989 1990 1991 1992 1993 1994 1995 1996 1997 • Natural 128.670 107.673 92.615 93.876 85.159 83.179 77.744 72.474 67,228 • Reflorestado 70.661 69.901 77.207 86.217 100,023 106.569 115.358 125,738 137.201 • Total 199.331 177.574 169.822 180.093 185.182 189.748 193.102 198.212 204.425 F i g u r a 9 - Evolução do consumo de madeiras nativas e reflorestadas no Brasil Fonte: Ambiente Brasil (2005) 3.1.3 Propriedades físicas e mecânicas da madeira 3.1.3.1 Propriedades físicas A s p r i n c i p a i s c a r a c t e r í s t i c a s f í s i c a s d a m a d e i r a , i m p o r t a n t e s p a r a o d i m e n s i o n a m e n t o d o c o n t r o l e d e q u a l i d a d e d a s f ô r m a s e p a r a u t i l i z a ç ã o e m c o n s t r u ç ã o e m geral, são: - D e n s i d a d e - U m i d a d e - R e t r a t i b i l i d a d e
  • 56.
    T r at a - s e d e m a t e r i a l o r t o t r ó p i c o , o u s e j a , q u e t e m c o m p o r t a m e n t o d i f e r e n t e e m r e l a ç ã o à d i r e ç ã o d a s f i b r a s e a p r e s e n t a o s t r ê s e i x o s p e r p e n d i c u l a r e s e n t r e s i , c o n s i d e r a n d o a p o s i ç ã o d a s c a m a d a s d e c r e s c i m e n t o d e n t r o d a p e ç a : o l o n g i t u d i n a l , o r a d i a l e o t a n g e n c i a l , c o m o m o s t r a m a s f i g u r a s 10 e 11. Tangencial Longitudinal F i g u r a 10 - Eixos principais de uma peça de madeira em relação á direção das fibras Fonte: C A I U J Ú N O R (2001) A n é i s de c r e s c i m e n t o R a i o s F i g u r a 11 - Planos principais de corte com relação às camadas de crescimento Fonte: Arqiivo do autor
  • 57.
    3.1.3.2 Densidade damadeira S e g u n d o H e l l m e i s t e r (1982 apud D I A S ; L A H R , 2004), a d e n s i d a d e é a propriedade física m a i s s i g n i f i c a t i v a para as m a d e i r a s utilizadas na c o n s t r u ç ã o civil. Seu c o n c e i t o físico m a i s s i m p l e s é a q u a n t i d a d e de m a s s a c o n t i d a e m d e t e r m i n a d o v o l u m e a u m d e t e r m i n a d o teor de umidade. S h i m o y a m a e B a r r i c h e l o (1991) a p r e s e n t a m a d e n s i d a d e c o m o u m d o s m a i s i m p o r t a n t e s p a r â m e t r o s para a v a l i a ç ã o d a s c a r a c t e r í s t i c a s m e c â n i c a s da madeira. L o n g s d o n (2002) afirma que a densidade da m a d e i r a pode ser c o n s i d e r a d a c o m qualquer porcentual de umidade, porém a N B R 7190/97 sugere a padronização e m 12%. S e n d o a densidade aparente a 12% de umidade, esse equilíbrio é atingido nas c o m b i n a ç õ e s de 20°C de t e m p e r a t u r a e 65% de u m i d a d e relativa do ar. H e l l m e i s t e r (1983) c o n c l u i u que existe u m a relação linear entre a densidade e a r e s i s t ê n c i a à c o m p r e s s ã o paralela às fibras, para a e s p é c i e P i n h o do Paraná. A d e n s i d a d e básica é definida c o m o a relação entre a m a s s a c o m p l e t a m e n t e s e c a a 0% de u m i d a d e e o v o l u m e s a t u r a d o c o m água. S e g u n d o D i a s e Lahr (2004), a relação entre a d e n s i d a d e e os d e m a i s p a r â m e t r o s físicos i n d i c a m u m a j u s t e a d e q u a d o ao m o d e l o de potência, portanto, não linear, c o m as p r o p r i e d a d e s físicas d a s madeiras. 3.1.3.3 Umidade da madeira O teor de u m i d a d e a s s u m e papel de importância para a correta utilização industrial das madeiras, s e n ã o o mais importante, pois o processo de s e c a g e m influi d e c i s i v a m e n t e nas d i m e n s õ e s finais a s e r e m utilizadas. A água na m a d e i r a é c o m p o s t a b a s i c a m e n t e e m livre e á g u a de impregnação, c o n f o r m e d e m o n s t r a d o na f i g u r a 12. — U m i d a d e da árvore Ponto de saturação das fibras Umidade de equilíbrio Umidade zero Figura 12 - Agua livre e água de impregnação na madeira Fonte: C A I U JÚNIOR <2001)
  • 58.
    O teor deu m i d a d e c o r r e s p o n d e n t e ao m í n i m o de água livre e ao m á x i m o de á g u a de i m p r e g n a ç ã o é d e n o m i n a d o p o n t o de s a t u r a ç ã o d a s f i b r a s . P a r a a s m a d e i r a s brasileiras, s i t u a - s e e m t o r n o de 25%, s e n d o que até e s s e p e r c e n t u a l p o u c o dano o c o r r e no material. A partir d e s s e ponto, a p e r d a de u m i d a d e é a c o m p a n h a d a de retração, c o m as r e s p e c t i v a s r e d u ç õ e s de d i m e n s õ e s e a u m e n t o de resistência. Em t e r m o s de c á l c u l o e s t r u t u r a l , a N B R 7190/97 e s p e c i f i c a a u m i d a d e de 12% c o m o r e f e r ê n c i a para e n s a i o s e valores de resistência. A N B R 7190/97 r e c o m e n d a a c o r r e ç ã o do Fu de r e s i s t ê n c i a e do Eu do m ó d u l o de e l a s t i c i d a d e para os valores de u m i d a d e de 12%, c o n f o r m e segue: c c / i 3 (11 - 12)> , . F i 2 = F u * < 1 + > (equaçao 1) F12 = resistência corrigida para umidade 12% F.... = resistência para umidade U % U. = teor de umidade E12 = E (1 + 3 ( l V 1 2 ) ) (equação 2) 100 E12 = Módulo de Elasticidade corrigido para umidade 12% EUS( = Módulo de Elasticidade para umidade U % 3.1.3.4 A relratibilidade S e g u n d o Rezende, S a g l i e t t i e G u e r r i n i (1995), a m a d e i r a t e m c o m p o r t a m e n t o a n i s o t r ó p i c o c o m v a r i a ç õ e s de r e t r a ç ã o nas três d i r e ç õ e s . A f i g u r a 13, m o s t r a u m a m a d e i r a de Pinus caribaea var hondurensis c o m o i t o a n o s de idade: 12.00 Pinus caribea var hondurensis 12.00 é 10.00 ro 0 8.00- a> "8 6.00 -o 4.00 2 ® 2.00 01 0.00 é 10.00 ro 0 8.00- a> "8 6.00 -o 4.00 2 ® 2.00 01 0.00 é 10.00 ro 0 8.00- a> "8 6.00 -o 4.00 2 ® 2.00 01 0.00 é 10.00 ro 0 8.00- a> "8 6.00 -o 4.00 2 ® 2.00 01 0.00 é 10.00 ro 0 8.00- a> "8 6.00 -o 4.00 2 ® 2.00 01 0.00 é 10.00 ro 0 8.00- a> "8 6.00 -o 4.00 2 ® 2.00 01 0.00 é 10.00 ro 0 8.00- a> "8 6.00 -o 4.00 2 ® 2.00 01 0.00 Logitudinal Radial Tangencial Volumétrica F i g u r a 13 - Retratibilidade da madeira de Pinus caribaea var hondurensis Fonte: Elaborada peto autor
  • 59.
    3.1.4 Painéis derivadosde madeira 3.1.4.1 Compensados O s c o m p e n s a d o s d e m a d e i r a p o s s u e m e s t e n o m e p o r a p r e s e n t a r e m , e m f u n ç ã o d a d i s t r i b u i ç ã o d a s l â m i n a s q u e o s c o m p õ e m , u m a c o m p e n s a ç ã o n a d i s t r i b u i ç ã o d e t e n s õ e s , q u a n d o s o l i c i t a d o . N o r m a l m e n t e a s l â m i n a s s ã o a s s e n t a d a s u m a s s o b r e a s o u t r a s e m d i r e ç õ e s p e r p e n d i c u l a r e s e n t r e si e p o s s u e m q u a s e s e m p r e n ú m e r o í m p a r d e l â m i n a s , q u e s ã o c o l a d a s e n t r e si c o m a d e s i v o s p r ó p r i o s , c o n f o r m e a n a l i s a d o n e s t e t r a b a l h o . O p o s i c i o n a m e n t o c r u z a d o d a s l â m i n a s p r o p o r c i o n a a o p a i n e l d e c o m p e n s a d o u m a e x c e l e n t e r e s i s t ê n c i a m e c â n i c a , t o r n a n d o - o à p r o v a d e m o v i m e n t a ç õ e s d e c o n t r a ç ã o e e x p a n s ã o . 3.1.4.2 Processo de fabricação O p r o c e s s o d e f a b r i c a ç ã o t e m i n í c i o na p r e p a r a ç ã o d a t o r a d a q u a l v ã o s e r r e t i r a d a s a s l â m i n a s , i n i c i a n d o c o m a r e m o ç ã o d a c a s c a , a f i m d e n ã o s e d a n i f i c a r a f a c a d o t o r n o d e l a m i n a ç ã o . I n i c i a l m e n t e , a s t o r a s s ã o c o n d i c i o n a d a s e m v a p o r o u e m á g u a q u e n t e p a r a t o r n á - l a s m a i s m o l e s . O t e m p o n e c e s s á r i o p a r a o a m o l e c i m e n t o v a r i a d e a c o r d o c o m a e s p é c i e d o m a t e r i a l . A f o r m a m a i s t r a d i c i o n a l d e o b t e r l â m i n a s é p o r m e i o d o t o r n o r o t a t i v o , c o n f o r m e m o s t r a a f i g u r a 14, a s e g u i r . Lâmina - lado frouxo F i g u r a 14 - Torno rotativo para extração de lâminas Fonte: WATAI (1988)
  • 60.
    A s lâ m i n a s p o s s u e m n e c e s s a r i a m e n t e u m a f a c e f i r m e e o u t r a m a i s fraca, s e n d o que a parte sujeita à pressão c o n t r a a f a c a é a firme. A s n o r m a s i n t e r n a c i o n a i s i n d i c a m que a f a c e f i r m e é a que deve ficar sujeita ao lixamento. U m a s e l e ç ã o do c e r n e e do a l b u r n o é realizada no setor de l â m i n a s verdes, pois a c a m a d a externa (alburno) c o n t é m m a i s u m i d a d e e requer maior t e m p o de s e c a g e m , o que deverá ser observado. O p r ó x i m o p a s s o é a s e c a g e m , o n d e o t e o r de u m i d a d e s e r á p r e v i a m e n t e d e t e r m i n a d o . M o d e r n a m e n t e , a s e c a g e m é f e i t a por m e i o de rolos, o n d e as lâminas são t r a n s p o r t a d a s até a s e c a g e m final. A p r e s e n ç a do ar ú m i d o no interior da c â m a r a de s e c a g e m é essencial para se promover no interior u m a s e c a g e m uniforme, m a n t e n d o os poros da m a d e i r a abertos. O baixo teor de u m i d a d e na c â m a r a de s e c a g e m pode, m u i t a s vezes, provocar o e f e i t o de e n c r u a m e n t o ou e n d u r e c i m e n t o da superfície da lâmina e c o n s e q ü e n t e m e n t e p o d e r i a c a u s a r s é r i o s p r o b l e m a s na o p e r a ç ã o de c o l a g e m . A s l â m i n a s s e c a s r e t i r a d a s da s e c a d o r a d e v e m ser s e l e c i o n a d a s e e m p i l h a d a s s e p a r a d a m e n t e . A m o n t a g e m de c o m p e n s a d o s de g r a n d e s d i m e n s õ e s é f e i t a por m e i o da j u n ç ã o de tiras m a i s estreitas, que são c o l a d a s ou c o s t u r a d a s c o m m á q u i n a s e s p e c i f i c a s para tal fim. N e s s a f a s e t a m b é m são e l i m i n a d o s d e f e i t o s c o m o n ó s e f u r o s de bicho, que são s u b s t i t u í d o s por l â m i n a s sadias. A a p l i c a ç ã o d o s a d e s i v o s pode ser f e i t a de várias maneiras. A s m a i s c o m u n s s ã o por rolos ou por b o r r i f a m e n t o , c o n f o r m e d e s c r i t o a seguir. 3.1.4.3 Rolos A m á q u i n a é c o m p o s t a de dois rolos de a ç o revestidos c o m b o r r a c h a ranhurada. O s a j u s t e s dos rolos são f e i t o s de f o r m a b a s t a n t e criteriosa, e são i m p o r t a n t e s para u m a d i s t r i b u i ç ã o u n i f o r m e do adesivo. Existe ainda a p o s s i b i l i d a d e de a p l i c a ç ã o por b o r r i f a m e n t o ou " s p r a y " , o n d e a linha de p r o d u ç ã o é b e m a u t o m a t i z a d a . O p o s i c i o n a m e n t o do bico do revólver, a pressão e a v e l o c i d a d e de d e s l o c a m e n t o da l â m i n a são f u n d a m e n t a i s para a a p l i c a ç ã o a d e q u a d a do adesivo. O adesivo pode t a m b é m ser a p l i c a d o pelo m é t o d o c o n h e c i d o c o m o " c o r t i n a " , ou seja, abaixo de u m r e s e r v a t ó r i o são c o l o c a d a s d u a s l â m i n a s de a ç o f o r m a n d o u m a a b e r t u r a entre elas, pela qual flui o adesivo, f o r m a n d o u m a espécie de cortina. Em qualquer das m e t o d o l o g i a s utilizadas o fator t e m p o parece ser o principal, pois o t e m p o de cura d o s a d e s i v o s deve ser r i g o r o s a m e n t e o b s e r v a d o . A n t e s de ser levado para a prensa quente, e para f a c i l i t a r o seu t r a n s p o r t e , o c o m p e n s a d o passa por u m a p r é - p r e n s a g e m a frio, que p e r m i t e u m a f o r m a ç ã o c o n s o l i d a d a das lâminas.
  • 61.
    A t em p e r a t u r a de p r e n s a g e m para os c o m p e n s a d o s t r a d i c i o n a i s varia de 100 até 160°C, e m f u n ç ã o do adesivo que foi a p l i c a d o e da pressão de 12 a 15 kg/cm2 . O t e m p o de p r e n s a g e m varia e m f u n ç ã o da e s p e s s u r a do c o m p e n s a d o . A p ó s a p r e n s a g e m é f e i t o o e s q u a d r e j a m e n t o , o l i x a m e n t o , r e p a r o s , a c l a s s i f i c a ç ã o , o a r m a z e n a m e n t o e a expedição. 3.1.4.4 Preparação para a colagem No p r o c e s s o de f a b r i c a ç ã o dos c o m p e n s a d o s a p r e p a r a ç ã o para a c o l a g e m das m a d e i r a s m e r e c e d e s t a q u e especial, pois na m a i o r i a d a s vezes os d e f e i t o s a p a r e c e m p o r q u e o s u b s t r a t o ( m a d e i r a ) foi m a l p r e p a r a d o . O t e o r de u m i d a d e , c o m o foi d e s c r i t o e m c a p í t u l o r e f e r e n t e a o s a d e s i v o s , é primordial, pois o seu e x c e s s o p r o m o v e alta p e n e t r a ç ã o do adesivo, influencia a sua viscosidade, d i m i n u i a superfície de c o n t a t o e prejudica a c o l a g e m final. E a escassez de u m i d a d e d i f i c u l t a a p e n e t r a ç ã o do adesivo, d i m i n u i n d o a s u a a n c o r a g e m . A s e c a g e m e o seu c o n d i c i o n a m e n t o são c o n s i d e r a d o s bons q u a n d o seu processo não propicia o a p a r e c i m e n t o de t e n s õ e s ou e n c r u a m e n t o , evitando e m p e n a m e n t o s e trincas. No c a s o de lâminas, as t e n s õ e s internas não são c o n s i d e r a d a s u m p r o b l e m a para a c o l a g e m , c o m o nas m a d e i r a s serradas. Porém, se a u m i d a d e for m u i t o alta, promoverá o a p a r e c i m e n t o de bolhas ou bolsas de vapor d u r a n t e a p r e n s a g e m a quente, induzindo a f a l h a s na c o l a g e m . A preparação das superfícies é essencial e c o m e ç a c o m a escolha das f e r r a m e n t a s na u s i n a g e m , que d e v e m ser b e m afiadas e livres de m a r c a s de facas, fibras soltas d e p r e s s õ e s etc. A u s i n a g e m deve ser f e i t a p o u c o a n t e s da c o l a g e m , para manter as superfícies livres de c o n t a m i n a ç ã o e das v a r i a ç õ e s de umidade. B a s i c a m e n t e , a e s t r u t u r a da ligação c o l a d a pode ser r e s u m i d a no e s q u e m a da f i g u r a 15, abaixo: Figura 15 - Estrutura da ligação colada Fonte: WATAI (1558}
  • 62.
    S e gu n d o W a t a i (1988), a e s t r u t u r a pode ser r e p r e s e n t a d a c o m o u m a corrente de cinco elos, c o m o m o s t r a a figura 16, a seguir. Se u m dos elos estiver fraco, todo o processo e s t a r á prejudicado. Substrato A Interface Adesivo Interface Substrato B F i g u r a 16 - Representação de uma estrutura de ligação colada Fonte: WATAI (1988) 3.1.5 OSB (ORIENTED STRAND BOARD) O s painéis O S B t i v e r a m o r i g e m nos E s t a d o s U n i d o s e e n t r a r a m no m e r c a d o m u n d i a l a partir de 1978. A s iniciais s i g n i f i c a m O r i e n t e d S t r a n d Board. Esses painéis s ã o c o n s i d e r a d o s a s e g u n d a g e r a ç ã o do W a f e r b o a r d , q u e e x i s t e d e s d e 1954 e se c a r a c t e r i z o u por ter t i r a s m e n o r e s e d i s t r i b u í d a s em t o d a s as direções, d i f e r e n t e m e n t e do O S B , o n d e as fibras são orientadas. O s países que m a i s u t i l i z a m esse material s ã o o C a n a d á e os E s t a d o s Unidos, c o m g r a n d e d e s t a q u e para a c o n s t r u ç ã o civil, devido às s u a s c a r a c t e r í s t i c a s físicas e mecânicas. S e g u n d o C i c h i n e l i (2005), n e s s e s países e s s a s c h a p a s c o n c o r r e r a m f o r t e m e n t e c o m as c h a p a s de c o m p e n s a d o e m larga e s c a l a e a t u a l m e n t e t o d o s os c ó d i g o s de e d i f i c a ç õ e s c a n a d e n s e s e a m e r i c a n o s as r e c o n h e c e m e as e q u i p a r a m a o s c o m p e n s a d o s . N o B r a s i l , e s s e s p a i n é i s s ó c o m e ç a r a m a s e r c o m e r c i a l i z a d o s a partir de 2002. U m painel de O S B é c o m p o s t o por três a cinco c a m a d a s c r u z a d a s de t i r a s ou l a s c a s de m a d e i r a o r i e n t a d a s , e m geral de Pínus, s e g u i n d o o princípio do c o m p e n s a d o , no qual as lâminas são d i s p o s t a s p e r p e n d i c u l a r m e n t e e as t i r a s são s e m p r e f o r m a d a s na direção l o n g i t u d i n a l d a s fibras. A evolução da utilização d e s s e tipo de c h a p a s deve-se a alguns f a t o r e s principais: 1) O m e l h o r a p r o v e i t a m e n t o das t o r a s de madeira, pois no c a s o do O S B s ã o a p r o v e i t a d o s 96% da t o r a c o n t r a 56% do c o m p e n s a d o . 2) U t i l i z a ç ã o de t o r a s m a i s finas, ou seja, c o m m e n o r e s idades, de s e i s a n o s para o O S B c o n t r a 14 anos para os c o m p e n s a d o s . 3) M a i o r p r o d u t i v i d a d e i n d u s t r i a l c o m p r o c e s s o de f a b r i c a ç ã o t o t a l m e n t e a u t o m a t i z a d o e de g r a n d e escala. No Brasil, e m três turnos, c o m 24 p e s s o a s , c o n s e g u e - se produzir 350.000 m3 /ano. Por o u t r o lado, u m a fábrica de c o m p e n s a d o s necessita de 200 pessoas para fabricar 80.000 m3 /ano, ou seja, para a m e s m a p r o d u ç ã o seria necessária a c o n t r a t a ç ã o de 875 pessoas.
  • 63.
    A s propriedadesm e c â n i c a s a s s e m e l h a m - s e às do c o m p e n s a d o , c o n f o r m e se pode d e m o n s t r a r e m e n s a i o s f e i t o s e m l a b o r a t ó r i o n e s t e trabalho, c o n f i r m a n d o a sua total v i a b i l i d a d e para utilização e m f ô r m a s para concreto. O s principais u s o s do O S B são: Forro e m e s t r u t u r a s de c o b e r t u r a s de telhado, paletes, paredes, pisos, mobiliário, f ô r m a s para c o n c r e t o ( f i g u r a 17), t a p u m e s , a l m a s para viga I, e t o d o s os s u b p r o d u t o s d e s s a s utilizações. Figura 17 - Painéis de OSB utilizados em fôrmas Fonte: Portal OSB (2005) A t e n d ê n c i a de s u b s t i t u i ç ã o d o s c o m p e n s a d o s p e l a s p l a c a s O S B pode ser d e m o n s t r a d a pela c a p a c i d a d e de p r o d u ç ã o i n s t a l a d a m u n d i a l m e n t e , c o n f o r m e m o s t r a a f i g u r a 18, a seguir. 30 25 20 15 10 5 0 Figura 18 - Capacidade de produção instalada (milhões de m1 ) no Canadá e USA Fonte: Portal OSB (2005) Capacidade de produção instalada (milhões m3 ) — 90 91 92 93 94 95 96 97 98 99 00 01 02 03 04 05 06 Anos
  • 64.
    3.1.5.1 Processo defabricação d e s c a s c a d o r d e s c a r r e g a m e n t o T a n q u e e e s c a d a misturador umidecedor formador de tiras s e c a d o r formador de camadas transporte cortador Processo de Fabricação do OSB (genérico) Figura 19 - Processo de fabricação do OSB (genérico) Fonte: Portal OSB (2005) 3.1.6 Adesivos O p r i n c í p i o da a d e s ã o p o d e ser r e s u m i d o da s e g u i n t e f o r m a : d o i s c o r p o s e l e t r i c a m e n t e n e u t r o s p o d e m s e m p r e aderir entre si, d e s d e que a d i s t â n c i a entre eles s e j a m e n o r do q u e u m m i l i o n é s i m o de m i l í m e t r o . Na prática, p o r é m , e m f u n ç ã o da rugosidade, isso é q u a s e s e m p r e impossível. Essa a f i r m a ç ã o p o d e ser verificada por u m e x p e r i m e n t o s i m p l e s : t o m a m - s e , por exemplo, duas placas m e t á l i c a s ou de vidro e u m p e d a ç o de u m a película de polietileno. Inicialmente, veritica-se que m e s m o o m e l h o r adesivo existente no m e r c a d o não p e r m i t e colar o polietileno ao m e t a l ou ao vidro. Mas, ao se c o l o c a r o f i l m e plástico e n t r e as c h a p a s de v i d r o ou de m e t a l e se fixar o s i s t e m a c o m g r a m p o s , s u b m e t e n d o - o ao a q u e c i m e n t o até o a m o l e c i m e n t o do plástico, verifica-se que a p ó s o r e s f r i a m e n t o ocorre u m a adesão r e s i s t e n t e a e s f o r ç o s m e c â n i c o s .
  • 65.
    Q u as e t o d o s os a d e s i v o s hoje e m p r e g a d o s são s u b s t â n c i a s m a c r o m o l e c u l a r e s , isto é, f o r m a d a s por m o l é c u l a s g i g a n t e s e d o t a d a s de p r o p r i e d a d e s ácidas, básicas ou anfóteras, c o n f o r m e sua c o m p o s i ç ã o química. U m adesivo ácido liga-se m a i s f o r t e m e n t e a u m a superfície básica, podendo, portanto, ser utilizado para a o b t e n ç ã o de u m a ligação de alta resistência. D e v e - s e t a m b é m levar e m c o n s i d e r a ç ã o as p r o p r i e d a d e s m e c â n i c a s do próprio adesivo, que u m a vez c u r a d o ou p o l i m e r i z a d o deve ter suas p r o p r i e d a d e s m e c â n i c a s s i m i l a r e s às d o s s u b s t r a t o s . Existem c a s o s e m que s ó l i d o s flexíveis são c o l a d o s c o m u m a d e s i v o q u e f i c a d u r o e q u e b r a d i ç o q u a n d o s o l i d i f i c a d o . Q u a n d o e s s a j u n t a é s u b m e t i d a a e s f o r ç o s de f lexão, a rigidez do a d e s i v o poderá t o r n á - l o incapaz de absorver as t e n s õ e s a que ele estará s u j e i t o e, c o n s e q ü e n t e m e n t e , ele se r o m p e r á . 3.1.6.1 Classificação dos adesivos O s a d e s i v o s p o d e m ser c l a s s i f i c a d o s de três m o d o s principais: 1) o r i g e m dos c o m p o n e n t e s p r i m á r i o s ; 2) t e m p e r a t u r a de cura; 3) r e s i s t ê n c i a à umidade. Classificação por origem O s adesivos p o d e m ter o r i g e m animal, de amido, caseína e de a l b u m i n a de proteína vegetal. O g r u p o s i n t é t i c o inclui os a d e s i v o s de r e s i n a s c o m o uréia, resorcinol, fenol, m e l a m i n a , polivinil. Classificação por temperatura de cura C o m relação à t e m p e r a t u r a de cura, os a d e s i v o s p o d e m ser c l a s s i f i c a d o s em: 1) alta t e m p e r a t u r a , a q u e l e s cuja t e m p e r a t u r a de c u r a é maior que 90°C; 2) média temperatura, aqueles cuja temperatura de cura situa-se entre 30°C e 90°C; 3) baixa t e m p e r a t u r a , a q u e l e s c u j a t e m p e r a t u r a de c u r a vai até 30°C.
  • 66.
    Esta c la s s i f i c a ç ã o é c o n s i d e r a d a a m a i s s i g n i f i c a t i v a do ponto de vista das reais u t i l i z a ç õ e s no m e r c a d o de m a d e i r a s e se divide b a s i c a m e n t e e m três categorias: à prova de água, r e s i s t e n t e à u m i d a d e e não r e s i s t e n t e à u m i d a d e . 3.1.6.2 Principais adesivos para fabricação de chapas de madeira para fôrmas de concreto Adesivos uréia-formaldeído E s s e s a d e s i v o s p o d e m ser c u r a d o s à t e m p e r a t u r a a m b i e n t e de 20°C, s ã o e n c o n t r a d o s e m f o r m a de pó ou líquido e p o d e m ser u s a d o s c o m ou s e m i n c o r p o r a ç ã o de e x t e n s o r e s ( s u b s t â n c i a s a d i c i o n a d a s ao a d e s i v o para f a c i l i t a r o e s p a l h a m e n t o ) , c a t a l i s a d o r e s ou c a r g a s i n e r t e s . Eles t a m b é m p o d e m ser c u r a d o s e m p r e n s a s a t e m p e r a t u r a s m a i s altas, de 100°C até 130°C, ou ainda c o m f o r m u l a ç õ e s especiais, por m e i o de alta f r e q ü ê n c i a ou o u t r a s f o r m u l a ç õ e s específicas. O s a d e s i v o s à b a s e de uréia, q u a n d o i s e n t o s de e x t e n s o r e s , p o s s u e m b o a resistência à água e a u m i d a d e s r e l a t i v a m e n t e altas, p o r é m são sensíveis a t e m p e r a t u r a s a c i m a de 65°C. Portanto, não são r e c o m e n d a d o s para u t i l i z a ç ã o e m exteriores, c o m o é o c a s o das f ô r m a s de concreto. Adesivos fenol-formaldeído O s a d e s i v o s à base de resina f e n o l - f o r m a l d e í d o são f o r n e c i d o s e m f o r m a de pó, para s e r e m m i s t u r a d o s c o m á g u a ou o u t r o s s o l v e n t e s , e t a m b é m estão disponíveis e m f o r m a de película, para facilitar as o p e r a ç õ e s de m i s t u r a e e s p a l h a m e n t o . N a f o r m a líquida, s ã o n o r m a l m e n t e a v e r m e l h a d o s e e s c u r o s e para a c u r a n e c e s s i t a m de t e m p e r a t u r a elevada, igual ou superior a 140°C, m a s t a m b é m e x i s t e m f o r m u l a ç õ e s e s p e c i a i s para a p l i c a ç õ e s específicas, capazes de criar c o n d i ç õ e s de c u r a a u m a t e m p e r a t u r a ao redor de 23°C. O s adesivos f e n o l - f o r m a l d e í d o são os m a i s u s a d o s na c o l a g e m de c o m p e n s a d o s u t i l i z a d o s em f ô r m a s de c o n c r e t o para a c o n s t r u ç ã o civil. S e u t e m p o de e s t o c a g e m é de 6 a 12 meses, e alguns t i p o s s a o a l t a m e n t e Indicados para c l i m a s tropicais. O principal e m p r e g o de adesivos à base de resinas f e n ó l i c a s refere-se à p r o d u ç ã o de c o m p e n s a d o s à prova d'água, i n c l u i n d o quilha ou c a s c o de navios e outros p r o d u t o s para f i n s náuticos. Esses a d e s i v o s são t a m b é m u s a d o s c o m f a r i n h a de casca de nozes ou o u t r o m a t e r i a l inerte c o m o e n c h i m e n t o , m a s para j u n t a s c o l a d a s de alta d u r a b i l i d a d e esse tipo de m a t e r i a l ( e n c h i m e n t o ) deve ser retirado da f o r m u l a ç ã o . R e c e n t e m e n t e , q u a n t i d a d e s c o n s i d e r á v e i s de c o m p e n s a d o s de coníferas de uso i n t e r i o r e s t ã o s e n d o f a b r i c a d a s c o m r e s i n a s f e n ó l i c a s c o m a d i ç ã o de q u a n t i d a d e s
  • 67.
    e x ce p c i o n a i s de extensores e m a t e r i a i s de e n c h i m e n t o , c o m o : f a r i n h a de c a s c a de nozes, pó de serra de madeira, pó de s a n g u e a n i m a l solúvel, etc. Esses a d e s i v o s f e n ó l i c o s t ê m s u b s t i t u í d o c o l a s c o n v e n c i o n a i s à b a s e de a m i d o , por várias d é c a d a s u s a d a s para c o m p e n s a d o s interiores. A s f o r m u l a ç õ e s de adesivos f e n ó l i c o s p o d e m ser diversificadas, d e n t r o de certos l i m i t e s , para c a d a p r o c e s s o de c o l a g e m e t i p o de p r o d u t o a ser o b t i d o . O ciclo de p r e n s a g e m a q u e n t e pode ser c o n t r o l a d o , no m í n i m o e m parte, pela própria q u a n t i d a d e e t i p o de c a t a l i s a d o r e pelo p r o c e s s o e m p r e g a d o na o b t e n ç ã o da resina. 3.1.6.3 Preparação da superfície - efeito da umidade da madeira sobre a adesão A u m i d a d e da m a d e i r a é a responsável pela maior ou m e n o r fluidez do adesivo e a s u a d i s t r i b u i ç ã o u n i f o r m e sobre a superfície. O fluxo, a t r a n s f e r ê n c i a e a p e n e t r a ç ã o do adesivo dependem, portanto, da umidade da m a d e i r a , a l é m da q u a n t i d a d e de cola, t e m p o de m o n t a g e m , e s p é c i e de madeira, t e m p e r a t u r a e pressão. Q u a n d o há p o u c a u m i d a d e , o fluxo pode não ser s u f i c i e n t e para a t r a n s f e r ê n c i a do a d e s i v o e a p e n e t r a ç ã o d e l e será insuficiente. O e x c e s s o de umidade, por sua vez, a c a r r e t a o a b a i x a m e n t o da v i s c o s i d a d e da cola, o c a s i o n a n d o e x c e s s i v a p e n e t r a ç ã o do adesivo nos poros. N e s s e caso, a q u a n t i d a d e do adesivo será i n s u f i c i e n t e para f o r m a r u m f i l m e i n i n t e r r u p t o e a ligação ficará fraca. Para se d e t e r m i n a r a u m i d a d e c o r r e t a da madeira, deve-se c o n h e c e r a q u a n t i d a d e do s o l v e n t e (água) d i s s o l v i d a na cola e a q u a n t i d a d e de cola a ser aplicada. Para o b t e r - s e u m a c o l a g e m e f i c i e n t e , é f u n d a m e n t a l q u e o a d e s i v o t e n h a a p r o p r i e d a d e de f l u i r u n i f o r m e m e n t e s o b r e a superfície, de m o d o a a s s e g u r a r a sua t r a n s f e r ê n c i a d e u m a s u p e r f í c i e à o u t r a , a s u a p e n e t r a ç ã o na m a d e i r a e o s e u e n d u r e c i m e n t o . E s s e s p r o c e s s o s de fluxo, t r a n s f e r ê n c i a e p e n e t r a ç ã o do a d e s i v o d e p e n d e m e s s e n c i a l m e n t e da u m i d a d e da m a d e i r a , a l é m de o u t r o s f a t o r e s c o m o v i s c o s i d a d e , q u a n t i d a d e de cola, t e m p o de m o n t a g e m , e s p é c i e de madeira, t e m p e r a t u r a e pressão. 3.1.6.4 Requisitos de umidade recomendados para vários tipos de adesivos A s f o r m u l a ç õ e s que se s e g u e m são i n d i c a d a s pelos f a b r i c a n t e s de adesivos. Porém, dada a g r a n d e variação de p r o d u t o s e m a r c a s disponíveis no m e r c a d o , sugere-se que o f a b r i c a n t e seja c o n s u l t a d o a n t e s de sua aplicação.
  • 68.
    D e pe n d e n d o do c a t a l i s a d o r ou do e n d u r e c e d o r usado, e s s e s a d e s i v o s p o d e m ser de cura à t e m p e r a t u r a a m b i e n t e ou de cura a alta t e m p e r a t u r a . A s resinas de uréia de c u r a a a l t a t e m p e r a t u r a s ã o u s a d a s q u a s e q u e e x c l u s i v a m e n t e na m a n u f a t u r a de c o m p e n s a d o s de uso interior. R e c o m e n d a - s e que o teor da u m i d a d e das lâminas e s t e j a e n t r e 6 % e 8%. Para c o m p e n s a d o s c o m a l m a de m a d e i r a sólida, é s a t i s f a t ó r i a u m a u m i d a d e de 5% a 7%. Adesivos de resorcinol e resorcinol-fenol-formaldeído Por c a u s a de s u a e x c e l e n t e durabilidade, e s s e s a d e s i v o s são u s a d o s c o m o c o l a s de a s s e n t a m e n t o nas i n d ú s t r i a s navais e de l a m i n a d o s de madeira. Eles são de cura à t e m p e r a t u r a a m b i e n t e , m a s e m a l g u n s c a s o s u t i l i z a m - s e t e m p e r a t u r a s até 90°C. O s requisitos de u m i d a d e da m a d e i r a não são críticos, m a s devem ser c o n t r o l a d o s de acordo c o m as c o n d i ç õ e s de uso às q u a i s o p r o d u t o será exposto. A u m i d a d e da m a d e i r a deve estar e n t r e 6% e 12%. Q u a n d o c o m p o n e n t e s e s p e s s o s estão s e n d o colados, é i m p o r t a n t e evitar v a r i a ç õ e s de u m i d a d e entre os vários c o m p o n e n t e s . Adesivos fenol-formaldeído Existem dois t i p o s principais: cura à t e m p e r a t u r a a m b i e n t e e c u r a a quente. O s primeiros, c a t a l i s a d o s por ácidos, são u s a d o s p r i n c i p a l m e n t e em a s s e n t a m e n t o s . A s s i m c o m o para os a d e s i v o s resorcinol e r e s o r c i n o l - f e n o l - f o r m a l d e í d o , o teor de u m i d a d e não parece ser u m f a t o r crítico. S u g e r e - s e que o m e s m o seja m a n t i d o entre 6 % e 12% O s a d e s i v o s f e n ó l i c o s d e c u r a a a l t a t e m p e r a t u r a s ã o u s a d o s c u a s e q u e e x c l u s i v a m e n t e na m a n u f a t u r a de c o m p e n s a d o s de uso exterior. Q u a n d o se usa o t i p o c o n v e n c i o n a l de resina f e n ó l i c a ( e m pó ou líquido), a u m i d a d e d a s lâminas de m a d e i r a de alta d e n s i d a d e deve se situar entre 4% e 7%, e n q u a n t o as de baixa d e n s i d a d e deve ficar entre 3% e 5%. Q u a n d o a resina f e n ó l i c a é usada na f o r m a de película (Tego filme), a u m i d a d e d a s l â m i n a s que f o r m a m a f a c e e o f u n d o deve estar c o m p r e e n d i d a e n t r e 5% e 6%, c o m os interiores ( " c r o s s b a n d s " ) entre 8 % e 12% nos painéis c o m lâminas de f a c e d e s e n h a d a s . N o s painéis c o n v e n c i o n a i s , o intervalo da u m i d a d e para t o d a s as l â m i n a s está na faixa de 5% a 10%. 3.1.6.5 Para colagem Testes comparativos de laboratório d e m o n s t r a m que a superfície de madeira para c o l a g e m deve ser lisa, bem plainada, isenta de irregularidades, preparada c o m ferramentas adequadas e devidamente afiadas, a f i m de se obter juntas resistentes. A superfície para colagem não deve ser intencionalmente áspera, nem preparada c o m ferramentas denteadas ou lixas grossas, c o m base na falsa crença de que superfícies rugosas são melhores. Estudos
  • 69.
    P r ef e r e n c i a l m e n t e , o preparo deve ser feito p o u c o a n t e s da o p e r a ç ã o de colagem, para que as superfícies se m a n t e n h a m l i m p a s e s e m as d i s t o r ç õ e s o c a s i o n a d a s pela v a r i a ç ã o de umidade. Para se o b t e r j u n t a s r e s i s t e n t e s , as p e ç a s de m a d e i r a d e v e m ter e s p e s s u r a uniforme, para p r o m o v e r d i s t r i b u i ç ã o regular da pressão d u r a n t e a c o l a g e m . 3.1.7 Conectores 3.1.7.1 Ligações com pregos A s ligações c o m p r e g o s são, s e m m a r g e m de dúvida, as m a i s usuais no caso de f ô r m a s para concreto, s e n d o rara a n e c e s s i d a d e do uso de o u t r o s t i p o s de conectores. O s pregos são f a b r i c a d o s c o m a r a m e de a ç o - d o c e , c o m t a m a n h o s variados. A s bitolas c o m e r c i a i s antigas, porém, a i n d a s ã o m u i t o u s a d a s no Brasil e i d e n t i f i c a m os pregos por dois n ú m e r o s . O p r i m e i r o r e p r e s e n t a o d i â m e t r o e m fieira francesa, ou seja, o d i â m e t r o do a r a m e que o r i g i n o u o prego, e o s e g u n d o m e d e o c o m p r i m e n t o dele e m linhas p o r t u g u e s a s . PFEIL, W. e PFEIL, M. (2003) a p r e s e n t a m u m a t a b e l a c o m as bitolas m é t r i c a s e m q u e o p r i m e i r o n ú m e r o r e p r e s e n t a o c o m p r i m e n t o e m m i l í m e t r o s , e o s e g u n d o , e m d é c i m o s de milímetro, r e p r e s e n t a o d i â m e t r o (veja t a b e l a 3). Tabela 3 - Dimensões de pregos, bitolas comerciais Diâmetro (em décimos de milímetro) Comprimento (mm) Fieira francesa x comprimento de corte do arame (linhas portuguesas) 44 100 (20x48) 44 94 (20x45) 49 84 (21x42) 44 84 (20x42) 44 80 (20x39) 39 80 (19x39) 44 72 (20x36) 39 72 (19x36) 34 72 (18x36) 34 68 (18x33) 39 68 (19x33) 30 68 (17x33) Fonte: PFEIL. W : PFEIL. M. (2003)
  • 70.
    » Para evitaro f e n d i l h a m e n t o , a N B R 7190/97 r e c o m e n d a que seja feita u m a p r é - f u r a ç ã o e m e s t r u t u r a s definitivas, c o m peças c u j o d i â m e t r o o b e d e ç a ao s e g u i n t e critério, e m f u n ç ã o do t i p o de madeira: do = 0,85 def e m c o n í f e r a s - m a c i a s ( s o f t w o o d s ) do = 0,98 def e m d i c o t i l e d ô n e a s - d u r a s ( h a r d w o o d s ) » No caso de e s t r u t u r a s provisórias, c o m o é o c a s o das fôrmas, a n o r m a a d m i t e a p r e g a ç ã o s e m p r é - f u r a ç ã o , d e s d e que s e j a m o b s e r v a d a s as s e g u i n t e s c o n d i ç õ e s : a) uso de m a d e i r a leve (p < 600 kg/m3 ); b) d i â m e t r o do prego d < 1/6 da e s p e s s u r a da peça mais fina a ser pregada; c) pregos e s p a ç a d o s > 10 d. C o m o regra geral, o d i â m e t r o do prego não deve exceder 1/5 da m e n o r e s p e s s u r a atravessada. 3.1.7.2 Dimensionamento dos pregos O critério do d i m e n s i o n a m e n t o no caso de f ô r m a s para c o n c r e t o deve seguir a f ó r m u l a das t e n s õ e s admissíveis: D = d i â m e t r o do prego; Rd = 4,5 d3/2, para m a d e i r a s c o m p < 600 kg/m3 , ou Rd = 7,5 d3/2, para madeiras c o m p > 600 kg/m3 , que dão valores mais conservadores e adequados para as c o n d i ç õ e s usuais de obra, respeitados os e s p a ç a m e n t o s da n o r m a N B R 7190/97 3.1.8 Revestimentos O s r e v e s t i m e n t o s d a s c h a p a s de c o m p e n s a d o , c h a m a d o s no m e r c a d o de " p l a s t i f i c a d a s " , são c o m p o s t o s do t e g o - f i l m e , que nada m a i s é do que u m a resina de f e n o l - f o r m a l d e í d o m o d i f i c a d a c o m d e s m o l d a n t e e f o r m u l a d a c o m u m a q u a n t i d a d e maior de sólidos, seja para i m p r e g n a ç ã o d i r e t a m e n t e sobre os c o m p e n s a d o s resinados, seja para a i m p r e g n a ç ã o do papel t e g o - f i l m e para p r o d u ç ã o d o s plastificados. Pelo seu poder impermeabilizante, as c h a p a s a p r e s e n t a m melhor rendimento para o uso e m f ô r m a s de concreto, não só pela f a c i l i d a d e na d e s e n f o r m a , m a s t a m b é m pela i m p e r m e a b i l i z a ç ã o da superfície.
  • 71.
    » A pa r ê n c i a - líquido v i s c o s o âmbar; » V i s c o s i d a d e a 25°C - 400-700 c P ; » S ó l i d o s de 60-64%. A s r e c o m e n d a ç õ e s i n d i c a m que o a r m a z e n a m e n t o deve ser f e i t o e m c â m a r a r e f r i g e r a d a a u m a t e m p e r a t u r a de 17°C ou e m local seco, c o b e r t o e v e n t i l a d o , a u m a t e m p e r a t u r a de 25°C. N o p r i m e i r o c a s o a vida útil é de 60 d i a s e no s e g u n d o , d e 2 0 d i a s . 3.2 SISTEMAS DE FÔRMAS A s f ô r m a s p o d e m ser i d e n t i f i c a d a s de a c o r d o c o m o m a t e r i a l do q u a l s ã o c o m p o s t a s . U m s i s t e m a de f ô r m a s é o c o n j u n t o de m a t e r i a i s e e q u i p a m e n t o s que são utilizados para c o n c e b ê - l a s e executá-las. O s s i s t e m a s m a i s usuais, p r i n c i p a l m e n t e em edifícios, s ã o os de madeira, os de m e t a l e os m i s t o s ( m a d e i r a x metálico). O c r i t é r i o p a r a u t i l i z a ç ã o de u m o u de o u t r o d e p e n d e do t i p o de peça s e r c o n c r e t a d a , do prazo para a sua execução, da s u a repetitividade, e até da d i s p o s i ç ã o e c o n ô m i c a da e m p r e s a de i n v e s t i r e m e q u i p a m e n t o s e m c u r t o prazo, v i s a n d o ao a p r o v e i t a m e n t o de longo prazo. U m a p e r f e i t a s i n t o n i a e n t r e o p r o j e t i s t a da e s t r u t u r a de concreto, o arquiteto, o c o n s t r u t o r e o p r o j e t i s t a de f ô r m a s t o r n a o p r o c e s s o e f i c i e n t e e c o m r e s u l t a d o s técnicos e e c o n ô m i c o s consideráveis. Existem, no e n t a n t o , d i v e r s o s m a t e r i a i s utilizados e m f ô r m a s que, e m b o r a não p o s s a m ser c o n s i d e r a d o s u m s i s t e m a , t ê m s u a s a p l i c a ç õ e s e s p e c í f i c a s e p o d e m ser a p r o v e i t a d o s de m o d o eficiente. De m a n e i r a geral, não se pode dizer que um s i s t e m a ou m a t e r i a l é m e l h o r o i pior do que outro, h a v e n d o a n e c e s s i d a d e da a n á l i s e d o s f a t o r e s c i t a d o s para a correta i n d i c a ç ã o para a s u a aplicação, e m f u n ç ã o do c u s t o - b e n e f í c i o esperado. 3.2.1 Integralmente de madeira A s f ô r m a s de m a d e i r a são as m a i s utilizadas e m edifícios na m a i o r i a dos Estados do País e n o r m a l m e n t e são c o n s t i t u í d a s de painéis de m a d e i r a c o m p e n s a d a , tábuas e p o n t a l e t e s de m a d e i r a serrada, ou u n i c a m e n t e c o m e s t e s dois últimos, c o n f o r m e m o s t r a a f i g u r a 20. Q u a n d o b e m p r o j e t a d a s e executadas, a p r e s e n t a m e x c e l e n t e r e s u l t a d o técnico e e c o n ô m i c o a l é m de já e s t a r e m no c o t i d i a n o da m ã o - d e - o b r a existente.
  • 72.
    Figura 20 -Sistema de fôrmas integralmente em madeira Fonte: Foto cto autor O seu c o r r e t o d i m e n s i o n a m e n t o não deve se restringir ao estático, mas avançar na e s c o l h a dos m a t e r i a i s e m f u n ç ã o do seu n ú m e r o de u t i l i z a ç õ e s (repetições). A l g u n s e x e m p l o s de e s c o l h a são m o s t r a d o s ao longo do t r a b a l h o . 3.2.2 Misto (madeira x metálico) O s c i m b r a m e n t o s poderão ser t a m b é m c o m t o r r e s e perfis m e t á l i c o s (figura 21), c o n f o r m e detalhado nos critérios para a escolha do s i s t e m a a ser utilizado. Q u a s e s e m p r e a e s c o l h a é feita a partir do prazo de sua utilização.
  • 73.
    3.2.3 Integralmente metálico As f ô r m a s m e t á l i c a s p o d e m ser de aço, a l u m í n i o ou c o m e s t r u t u r a de a ç o e painéis de m a d e i r a ( m i s t a s ) . S ã o e m p r e g a d a s e m lajes, pilares, v i g a s e c o r t i n a s e m a i s u m a vez o c o m p o r e n t e p r a z o é d e c i s i v o p a r a se a d o t a r o u n ã o a s o l u ç ã o , s e m p r e p a r t i n d o da p r e m i s s a de q u e as e m p r e s a s c o n s t r u t o r a s n ã o a d q u i r e m o e q u i p a m e n t o , m a s o p t a m por locá-lo. Para pilares, e s s e s i s t e m a t e m e x c e l e n t e f u n c i o n a m e n t o q u a n d o as lajes s ã o p l a n a s , o u seja, n ã o p o s s u e m vigas, q u e c h e g a m à s u a s e ç ã o . C a s o c o n t r á r i o , s ã o n e c e s s á r i a s a d a p t a ç õ e s c u s t o s a s e q u a s e s e m p r e c o m r e s u l t a d o s d e c e p c i o n a n t e s , c o m o m o s t r a a f i g u r a 22. P a r a vigas, vale o m e s m o r a c i o c í n i o d o s pilares. S ó q u e o t a m a n h o d e l a s p r e c i s a ser m ú l t i p l o d o m ó d u l o m e t á l i c o , para evitar a d a p t a ç õ e s e m m a d e i r a , q u e t ê m as m e s m a s c o n s e q ü ê n c i a s d o s pilares. Paia lajes, existem e x c e l e n l e s lipus de painéis, cujas medidas devem ser a d a p t a d a s a o s v ã o s do c o n c r e t o c o m p a i n é i s de m a d e i r a . N e s s e c a s o , o t r a b a l h o se a p r e s e n t a m a i s fácil e c o m m e l h o r e s r e s u l t a d o s . N o c a s o d e c o r t i n a s d e c o n c r e t o , q u a n d o e l a s t ê m s e u s l a d o s livres a n t e s de s e r e m a t e r r a d o s , d i f i c i l m e n t e se e n c o n t r a u m a s o l u ç ã o m e l h o r , p o i s a e x e c u ç ã o é rápida e p o d e s e r f e i t a c o m m ó d u l o s ( p a i n é i s ) q u e se s u c e d e m na d i r e ç ã o v e r t i c a l , c o m e x c e l e n t e s r e s u l t a d o s .
  • 74.
    3.2.4 Cubetas (plásticas)de polipropileno A s f ô r m a s plásticas, c u b e t a s de polipropileno, s ã o u s u a l m e n t e e m p r e g a d a s e m lajes c o m g r a n d e s vãos e p o d e m ser c o m p r a d a s ou alugadas. A d e c i s ã o entre e s s a s a l t e r n a t i v a s q u a s e s e m p r e é f u n ç ã o do p r a z o de e x e c u ç ã o da e s t r u t u r a , c o n f o r m e ilustrado no d i a g r a m a da f i g u r a 23. Figura 23 - Diagrama de orientação para confecção de fôrmas para lajes com cubetas de polipropileno Fonte: Elaborada pelo autor U m a d a s p r i n c i p a i s v a n t a g e n s da s u a e s c o l h a c o m o p a r t i d o e s t r u t u r a l é a e c o n o m i a de c o n c r e t o e m relação a u m a laje m a c i ç a para o m e s m o vão. A e c o n o m i a de m a d e i r a para a e x e c u ç ã o do a s s o a l h o da laje pode ser t o t a l m e n t e suprimida, pois as " c u b e t a s " p o d e m ser c o l o c a d a s d i r e t a m e n t e sobre o c i m b r a m e n t o m e t á l i c o que lhe dá suporte, c o m o se pode verificar na figura 24. Entre engenheiros, esse não é ponto pacífico, pois a l g u n s a l e g a m que os t r a b a l h a d o r e s n e s s a c o n d i ç ã o e s t a r i a m m a i s e x p o s t o s a a c i d e n t e s de trabalho. O resultado plástico do concreto é normalmente de excelente qualidade (figura 25) e a sua escolha pode ser uma boa solução, como se pode notar nas observações comentadas. Figura 24 - Fôrma de polipropileno Fonte: ASTRA S'A INDÚSTRIA E COMÉRCIO (2005)
  • 75.
    3.2.5 Plásticas A sf ô r m a s de plástico t ê m pouco uso aqui no Brasil, e m b o r a p o s s a m ser usadas e m pilares, vigas e lajes. A t é o m o m e n t o , não se e s t u d o u n e m se d e m o n s t r o u a sua v i a b i l i d a d e t é c n i c o - e c o n ô m i c a . A sua melhor indicação, se for recomendável do ponto de vista financeiro, parece ser e m lajes, particularmente em estruturas de blocos de concreto estrutural, nas quais os m ó d u l o s são f o r m a d o s e d e s f o r m a d o s c o m maior facilidade. Podem ser t a m b é m usadas c o m bastante eficiência em paredes, e m habitações populares c o m o mostra a figura 26.
  • 76.
    3.2.6 Papelão A sf ô r m a s de papelão são n o r m a l m e n t e usadas e m pilares c o m seção circular, e m e n o s f r e q ü e n t e m e n t e e m e n c h i m e n t o s de laje do tipo "caixão perdido", respectivamente m o s t r a d a s nas figuras 27 e 28, a seguir. A p e s a r da s u a e x c e l e n t e r e s i s t ê n c i a às p r e s s õ e s i n t e r n a s e do seu a s p e c t o plástico i m p e c á v e l a p ó s a d e s e n f o r m a , a p r e s e n t a alto c u s t o se for preciso aproveitá-la mais de u m a vez. N e s s e caso, é preciso fazer u m a a n á l i s e e c o n ô m i c a e c o m p a r á - l a a u m a f ô r m a c a m b o t a d a tradicional. Figura 27 - Fôrmas de papelão para pilares Fonte: Dimitu Wultiformas Concrelubo (20351 . a-' / íi^íf-'-'' jesse j s ? 3 ? " / I I Ir-v» Figura 28 - Fôrmas de papelão tipo caixão peroido Fonte: Dimibu Muüitwmas Cor>:retubo (2005)
  • 77.
    Fôrma circular 1 utilização< 1 mês 1 utilização > 1 mês I Locar metálico Comprar papelão Figura 29 - Diagrama de orientação para confecção de fôrmas cilíndricas para pilares Fonto: Elaborada pelo autor 1 2 ou mais utilizações Executar com compensado cambotado
  • 79.
    ANÁLISE ECONÔMICA PARA ESCOLHADO SISTEMA DE FÔRMAS
  • 80.
    4. ANÁLISE ECONÔMICAPARA ESCOLHA DO SISTEMA DE FÔRMAS P a r a e x e c u ç ã o de e s t r u t u r a s de c o n c r e t o a r m a d o , e x i s t e m vários s i s t e m a s de f ô r m a s . Para a e s c o l h a do m a i s a d e q u a d o , d e v e - s e s e m p r e c o n s i d e r a r o prazo de e x e c u ç ã o da estrutura, u m d o s f a t o r e s mais i m p o r t a n t e s e de g r a n d e influência no c u s t o do m a t e r i a l a ser a d q u i r i d o ou locado para executá-la. N e s t e t r a b a l h o foi realizada u m a análise s e g m e n t a d a por t i p o de peça e s t r u t u r a l - o s pilares, as lajes e as v i g a s - e e m c a d a u m a delas u m a análise das diversas s o l u ç õ e s possíveis e usuais para o Estado de S ã o Paulo. E v i d e n t e m e n t e , não se t e v e a p r e t e n s ã o de e s g o t a r o a s s u n t o e m u i t o m e n o s a p r e s e n t a r t o d o s os s i s t e m a s e x i s t e n t e s no mercado, m a s de a p r e s e n t a r uma f o r m a de se abordar o a s s u n t o a p r e s e n t a n d o f e r r a m e n t a s que p o s s a m ajudar a c o n s t r u i r u m a s o l u ç ã o e f i c i e n t e e e c o n o m i c a m e n t e viável. N e s t a e t a p a do t r a b a l h o não f o r a m levadas e m c o n t a e v e n t u a i s d i f e r e n ç a s e variabilidade da p r o d u t i v i d a d e de m ã o - d e - o b r a , por se tratar de t e m a polêmico e m u i t o mais a s s o c i a d o à a f i n i d a d e da m ã o - d e - o b r a c o m d e t e r m i n a d o p r o c e s s o do :jue c o m a eficiência p r o p r i a m e n t e dita. Por experiência p r ó p r i a do autor, de m a i s de 30 anos de t r a b a l h o no setor, foi possível constatar, de u m lado, a r e s i s t ê n c i a inicial da m ã o - d e - o b r a a qualquer tipo de inovação, e m qualquer etapa da c o n s t r u ç ã o de u m edifício, e, de outro, a g r a n d e f a c i l i d a d e de a m e s m a , v e n c i d a a b a r r e i r a de a d a p t a ç ã o , a l c a n ç a r í n d i c e s de p r o d u t i v i d a d e c o m p a t í v e i s ou até s u p e r i o r e s a p r o c e s s o s passados. E v i d e n t e m e n t e , q u a l q u e r t i p o d e m e d i ç ã o n e s s e s e t o r e s t á m a i s a s s o c i a d o à f o r m a d e r e m u n e r a ç ã o d o s o p e r á r i o s , a o t i p o d e l i d e r a n ç a e à c o m p e t ê n c i a d o s m e s t r e s e e n c a r r e g a d o s d o q u e a o s s i s t e m a s e x i s t e n t e s p r o p r i a m e n t e d i t o s . O s p o u c o s e s t u d o s c o m p a r a t i v o s e x i s t e n t e s s ã o d e c e r t a f o r m a " m a n i p u l a d o s " p e l o d e s e j o o u p r e f e r ê n c i a d o s s e u s a u t o r e s p o r s u a s s o l u ç õ e s p e s s o a i s , o u p o r i n t e r e s s e s c o m e r c i a i s d e f o r n e c e d o r e s e m c o l o c a r o s s e u s e q u i p a m e n t o s n o m e r c a d o . Por se t r a t a r da c o n s t r u ç ã o de um edifício, u m a a t i v i d a d e de produção c u j o "lay- out" varia e m f u n ç ã o de cada t e r r e n o e de c a d a projeto, e e x e c u t a d a c o m m ã o - d e - o b r a que na maior p a r t e das vezes iniciou s u a s a t i v i d a d e s e se c o n h e c e u a partir do c o m e ç o d a q u e l a c o n s t r u ç ã o , e de o p e r á r i o s c u j a q u a l i f i c a ç ã o se d e u s o m e n t e por m e i o de experiências p e s s o a i s e não de m a n e i r a formal, é t e m e r á r i o falar e m p r o d u t i v i d a d e de s i s t e m a s de f ô r m a s , no s e n t i d o de c o m p a r a r processos. D i a n t e do n ú m e r o de variáveis e de f a t o r e s que i n t e r v é m nessa análise, p o d e - s e dizer que a p r o d u t i v i d a d e está m a i s a s s o c i a d a ao h á b i t o de p r o c e s s o s c o n h e c i d o s do que ao s i s t e m a p r o p r i a m e n t e dito.
  • 81.
    4.1 ESTUDO DEPILARES Para esse estudo, foi escolhido um c o n j u n t o de edifícios p e r t e n c e n t e a u m a grande e m p r e s a de S ã o Paulo, o n d e as m e s m a s f ô r m a s d e v e r i a m ser utilizadas nos diversos e m p r e e n d i m e n t o s . A s s i m , por e x e m p l o , n u m e m p r e e n d i m e n t o de 12 p r é d i o s , c o m n ú m e r o de p a v i m e n t o s variados, p r o c u r o u - s e m a n t e r a m e s m a s e ç ã o de c o n c r e t o e m t o d o s os pilares, a i n d a que e s s e s t i v e s s e m s o l i c i t a ç õ e s diferentes. Para que isso f o s s e possível, d e c i d i u - s e alterar no projeto e s t r u t u r a l a r e s i s t ê n c i a do c o n c r e t o e as q u a n t i d a d e s de a ç o para m a n t e r a m e s m a s e ç ã o de c o n c r e t o nos pilares e, c o n s e q ü e n t e m e n t e , a m e s m a fôrma, v i s a n d o ao seu m e l h o r a p r o v e i t a m e n t o . D o projeto, foi e s c o l h i d o para o e s t u d o de c a s o u m pilar de 20 x 80 c m por se t r a t a r das m e d i d a s que m a i s se r e p e t e m (178 vezes/unidade). Dez h i p ó t e s e s de estudo f o r a m a d o t a d a s para f ô r m a s de c o m p e n s a d o de 18 m m e u m a h i p ó t e s e para f ô r m a m e t á l i c a locada, no total de 11 h i p ó t e s e s . A s 11 h i p ó t e s e s do e s t u d o p r e s s u p õ e m que as o b r a s no e m p r e e n d i m e n t o terão u m a s e q ü ê n c i a , ou seja, os m a t e r i a i s do p r i m e i r o prédio c o m as devidas reposições, n e c e s s á r i a s no d e s e n v o l v i m e n t o , s e r ã o utilizados até o último, pois a s s i m e por esse m o t i v o f o r a m c o n c e b i d o s os p r o j e t o s e s t r u t u r a i s , v i s a n d o à reutilização d a s f ô r m a s de m a n e i r a s e q ü e n c i a l . Para avaliação do c u s t o dos pilares, nas c o m b i n a ç õ e s e s t u d a d a s f o r a m u t i l i z a d o s os d a d o s c o n s t a n t e s da t a b e l a 4. Tabela 4 - Custo unitário de materiais. MATERIAL CUSTO OBSERVAÇÕES C o m p e n s a d o plastificado 18 m m => 20 utilizações RS 78,00/chapa O Aquisição Sarrafos de pínus 0,025 X 0,075 m RS 400,00/m3 Aquisição Pontaletes de pínus 0,075 X 0,075 m RS 400,00/m3 Aquisição Tensores R$3,19/unidade Aquisição Barras de ancoragem R $ 1 5 , 1 3 Aquisição C o n e plástico (chupetas) RS 0,03/unidade Aquisição Tubo P V C RS 1,00/m Aquisição Painel metálico RS 0,60m2 /dia Locação Perfil ][ 2 ' c o m 2,07 kg/m RS 3,50 kg/m Aquisição Perfil ][ 3 ' c o m 2,48 kg/m RS 3,50 kg/m Aquisição (•) área de cada chapa de madeira compensada = 2,9768 m ; Fonte: Elaborada pelo autor
  • 82.
    Para f ac i l i t a r a m o n t a g e m d a s t a b e l a s de c á l c u l o para as 11 h i p ó t e s e s a d o t a d a s , os s e g u i n t e s c u s t o s d o s i n s u m o s f o r a m c o n s i d e r a d o s , s u p o n d o as f ô r m a s de m a d e i r a c o m p e n s a d a de 18 m m , c o m t r a v a m e n t o e m s a r r a f o s de pinus ou p e r f i s m e t á l i c o s , t r a v a d o s c o m t e n s o r e s , ou b a r r a s de a n c o r a g e m . A área de f ô r m a , s u p o n d o o p é - d i r e i t o de 2,80 m ( n ã o s e n d o d e s c o n t a d a s as a l t u r a s d a s lajes e vigas), t o t a l i z a e m (0,20 x 2 + 0,976 x 2) x 2,80 = 6,59 m2 . Custo dos insumos para uma unidade A1) compensado - 6.59 m2 x RS 78.00 2,9768 A2) Sarrafos 2,70 x 2 x R$ 400,00 x 0,075 x 0,03 m A3) Sarrafos 2,70 x 4 x R$ 400,00 x 0,075 x 0,025 m A4) Sarrafos 2,70 x 12 x RS 400,00 x 0,075 x 0,025 m A5) Tensores 36 x RS 3,19 A6) Barras de ancoragem 12 x RS 15,13 A7) Tubos de PVC e espaçadores (70 conjuntos) 4.1.1 Combinações consideradas (hipóteses de cálculo) É possível c o n s i d e r a r a p r o x i m a d a m e n t e 20 u t i l i z a ç õ e s por c i c l o de f ô r m a de c o m p e n s a d o , e c o m nove j o g o s de f ô r m a obter a p r o x i m a d a m e n t e 180 usos em pilares. A seguir é m o s t r a d o , na t a b e l a 5, o e s q u e m a das 11 h i p ó t e s e s a d o t a d a s para avaliação do c u s t o dos pilares: Tabela 5 - Esquema de montagem e modo de reaproveitamento das fôrmas dos pilares Hipótese Compensado Tensores Barra de ancoragem Sarrafos Espaçadores Perfil metálico h1 9 reposições 5 0 % de reposição • 100% de reposição 1 0 0 % de reposição • h2 9 reposições 5 0 % de reposição • S e m reposição 1 0 0 % de reposição • h3 h4 9 reposições 9 reposições S e m reposição • • S e m reposição S e m reposição 1 0 0 % de reposição 1 0 0 % de reposição 1 0 0 % de reposição • * h5 9 reposições * S e m reposição S e m reposição 1 0 0 % de reposição » h6 9 reposições S e m reposição S e m reposição S e m reposição 1 0 0 % de reposição • R$172,68 R$ 4,86 R$ 8,10 R$ 24,30 R$114,84 R$181,56 R$ 84,24
  • 83.
    Hipótese compensado tensoresBarra de ancoragem sarrafos espaçadores Perfil metálico h7 9 reposições * S e m reposição 5 0 % de reposição 1 0 0 % de reposição • h8 9 reposições 5 0 % de reposição * S e m reposição 1 0 0 % de reposição Sem reposição h9 9 reposições * S e m reposição S e m reposição 1 0 0 % de reposição Sem reposição h10 9 reposições • S e m reposição S e m reposição 1 0 0 % de reposição Sem reposição h 1 1 Fôrma metálica locada Fonte: Elaborada pelo autor C a d a h i p ó t e s e é a n a l i s a d a s e p a r a d a m e n t e , c o n f o r m e m o s t r a d o n a s t a b e l a s 6 a 12 a s e g u i r . PILAR ( 2 0 x 8 0 ) S6TCNSOWS I 70 > V T HUHEL A • e M N E L O D m 8 l* 8 ? . 0 - 2 2 . Figura 30 - Pilares com tensores e sarrafos de madeira Fonte: Elatorada pelo autor • m
  • 84.
    Hipótese h-1 Utilizando-se tensores,reposição de todo o sarrafeamento e 50% dos tensores a cada 20 utilizações - figura 30 9 reposições de c o m p e n s a d o c o m 20 utilizações c a d a u m a RS 172.68 x 9 = RS 1.554,12 5 0 % reposição de tensores a c a d a 2 0 utilizações (RS 114,84x 9)/2 = R$516,78 100% reposição de sarrafos a cada 2 0 utilizações RS 32,40 x 9 = R$291,60 Espaçadores plásticos R$ 84,24 TOTAL RS 2.446,74 Hipótese h-2 Utilizando-se tensores, c o m perdas de 5 0 % e s e m perda de sarrafos - figura 30 9 reposições de compensado c o m 20 utilizações cada u m a RS 172,68 x 9 = R$1.554,12 5 0 % reposição de tensores a cada 2 0 utilizações R$ 516,78 Sarrafos s e m reposição R$ 32,40 Espaçadores plásticos R$ 84,24 TOTAL R$ 2.187,54 Hipótese h-3 Utilizando-se tensores s e m perdas, e s e m perda de sarrafos - figura 30 9 reposições de compensado c o m 20 utilizações cada uma RS 172,68 x 9 = R$1.554,12 Tensores R$114,84 Sarrafos R$ 32,40 Espaçadores plásticos R$ 84,24 TOTAL R$1.785,60 Fonte: Elaborada peto aulor Pi L A R ( 2 0 x 8 0 ) U B A R R A S 0€ A W C O R A O Í U 0= Õ= Figura 31 - Pilares com barras de ancoragem e sarrafos de madeira Fonte: Elaborada peto autor
  • 85.
    Hipótese h-4 Utilizando-se barrasde ancoragem s e m reposição, e c o m 100% de reposição de sarrafos - figura 31 9 reposições de c o m p e n s a d o c o m 2 0 utilizações cada u m a R$ 172,68 x 9 = R$1.554,12 1 0 0 % reposição dos sarrafos a cada 20 utilizações R$ 32,40 x 9 = R$291,60 Barras de ancoragem 18 x 15,13 = R$ 272,34 R$ 272,34 Espaçadores R$ 84,24 TOTAL R$ 2.202,30 Hipótese h-5 Utilizando-se barras de ancoragem s e m reposição e perda zero de sarrafos - figura 31 9 reposições de c o m p e n s a d o c o m 2 0 utilizações cada u m a R$ 172,68 x 9 = R$1.554,12 Barras de ancoragem 18 x 15,13 = R$ 272,34 R$ 272,34 Espaçadores R$ 84,24 Sarrafos R$ 32,40 R$ 32,40 TOTAL R$1.943,10 Fonte: Elaborada pelo autor Figura 32 - Pilares com barras de ancoragem e sarrafos de madeira e suporte metálico Fonte: Elaborada pelo autor
  • 86.
    Tabela 8 -Combinações para utilização de sarrafos e suportes metálicos nas fôrmas Hipótese h-6 Fôrma com compensado sarrafos verticais e suportes metálicos horizontais sem perdas de sarrafos - figura 32 9 reposições de c o m p e n s a d o c o m 20 utilizações c a d a u m a RS 172.68 x 9 = RS 1.554,12 2,70 x 12 x RS 400,00 x 0,025 x 0,075 = RS 24,30 (sarrafos) RS 24,30 2,70 x 2 x RS 400,00 x 0,030 x 0,075 = RS 4,86 (sarrafos) RS 4,86 6 un. x 2 x 2,48 kg x 1,50 m x RS 3,50/kg = RS 156,24 (metálico) R$156,24 RS 15,13 x 12 un. = RS 181,56 (barras de ancoragem) R$181,56 TOTAL R$1.921,08 Hipótese h-7 Fôrma com compensado e sarrafos verticais e suportes metálicos horizontais com 50% perdas de sarrafos - figura 32 9 reposições de c o m p e n s a d o c o m 20 utilizações cada u m a RS 172,68 x 9 = R$1.554,12 2,70 x 12 x RS 400,00 x 0,025 x 0,075 = RS 24,30 x 9/2 (sarrafos) R$109,35 2,70 x 2 x RS 400,00 x 0,030x 0,075 = RS 4,86 x 9/2 (sarrafos) RS 21,87 6 un. x 2 x 2,48 kg x 1,50 m x RS 3,50 /kg = RS 156,24 (metálico) R$156,24 RS 15,13 x 12 un. = RS 181,56 (barras de ancoragem) R$181,56 TOTAL R$2.023,14 Fonte: Elaborada peío autor PILAR (20 x 80) s „ , 36 T E M S O A E S ^ ^ ^ ^ TTTíí—m i • H F i g u r a 33 - Pilares com suportes metálicos verticais e tensores. Fonte: Elaborada pelo autor
  • 87.
    FÔRMAS E ESCORAMENTOSPARA EDIFÍCIOS - Combinação para utilização de suporte metálico vertical e tensores nas fôrmas Hipótese h-8 Fôrma c o m suporte metálico vertical, espaçadores e tensores c o m 5 0 % de reposição e compensados para 2 0 utilizações c o m 9 reposições ^figura 33. 9 reposições de c o m p e n s a d o c o m 2 0 utilizações cada uma RS 172,68 x 9 = R$1.554,12 2,70 m x 2,07 kg / m x 12 un. x RS 3,50/kg R$ 234,74 RS (114,84 x 9 ) / 2 = R$516,78 Espaçadores + sarrafos (4 x 2,70 x 0,025 x 0,075 x R$ 400,00 = RS 8,10) R$ 92,34 TOTAL R$ 2.397,98 Fonte: Elaborada pelo autor P I L A R ( 2 0 x 8 0 ) ••» B A R R A S D €J W C O R A G C M 6/VKSAW PAKflA. 0 Ml|« y rn^/Tff | [frí Figura 34 - Pilares com suportes metálicos verticais e barras de ancoragem Fonte: Elaborada pelo aiíof
  • 88.
    Hipótese h-9 Fôrma co m suporte metálico vertical, espaçadores e barras de ancoragem e compensados para 20 utilizações c o m 9 reposições - figura 34. 9 reposições de compensado c o m 2 0 utilizações c a d a uma RS 172,68 x 9 = R$1.554,12 2,70 m x 2,07 kg/m x 12 un. x R$ 3,50/kg R$ 234,74 1 5 , 1 3 x 0 , 5 x 1 8 = (barras de ancoragem) R$136,17 Espaçadores + sarrafos RS 8,10 R$ 92,34 TOTAL R$2.017, 37 Fonte: Elaborada peío autor PILAR (20 x 80) 1ÍB A R R A S C €ASCOtAMU PAMUA.e PWKI.C'0 — t J>— s e W > s * e c - % 0 s = 3 - SAwwoe A S C O H A G I U í » 4 F i g u r a 35 - Pilares com suportes metálicos verticais, horizontais e barras de ancoragem Fonte: Elaborada pelo autor
  • 89.
    Hipótese h-10 Fôrma dec o m p e n s a d o c o m suporte metálico vertical e horizontal, c o m p e n s a d o c o m 9 reposições e 20 utilizações cada - figura 35 9 reposições de c o m p e n s a d o c o m 2 0 utilizações cada uma RS 172,68 x 9 = R$1.554,12 2,70 m x 2,07 kg / m x 12 un. x RS 3,50/kg = (perfis verticais) R$ 234,74 2,48 kg /m x 1,5 m x 6 x 2 x RS 3,50/kg = ( perfis horizontais) R$155,24 RS 15,13 x 1,0 x 12 = (barras de ancoragem) Espaçadores + sarrafos (4 x 2,70 x 0,025 x 0,075 x R$ 400,00 = RS 8,10) R$136,17 R$ 92,34 TOTAL R$ 2.173,61 Fonte: Elaborada pelo autor Tabela 12 - Combinação para utilização de painéis metálicos locados nas fôrmas Hipótese h-11 Locação de painel metálico Custo do m2 /dia = R $ 0 , 6 0 Supondo-se 180 utilizações c o m 6 dias por utilização, tem-se: 6,59 m2 x RS 0,60/m2 / dia x 180 dias = R$4.270,32 Fonte: Elaborada pelo autor A t a b e l a 13 a p r e s e n t a , e m r e s u m o , o c u s t o p a r a c a d a h i p ó t e s e d a s v á r i a s p o s s i b i l i d a d e s ( c o m b i n a ç õ e s ) a s e r e m r e a l i z a d a s p a r a a s f ô r m a s d o s p i l a r e s . Tabela 13 - Combinações consideradas para montagem de fôrmas de pilares, com vários critérios de projetos Hipóteses Compensado Sarrafos Tensores Barras de ancoragem Espaçadores plásticos Perfil metálico Projeto Custo h-1 1.554,12 291,60 516,78 — 84,24 — Fig. 30 2.446,74 h-2 1.554,12 32,40 516,78 84,24 Fig. 30 2.187,54 h-3 1.554,12 32,40 114,84 84,24 Fig. 30 1.785,60 h-4 1.554,12 291,60 272,34 84,24 Fig. 31 2.202,30 h-5 1.554,12 32,40 272,34 84,24 Fig. 31 1.943,10 h-6 1.554,12 29,16 181,56 156,24 Fig. 32 1.921,08 h-7 1.554,12 131,22 181,56 156,24 Fig. 32 2.023,14 h-8 1.554,12 8,10 516,78 84,24 234,74 Fig. 33 2.397,98 h-9 1.554,12 8,10 136,17 84,24 234,74 Fig. 34 2.017,37 h-10 1.554,12 8,10 136,17 84,24 390,98 Fig. 35 2.173,61 h-11 4.270,32 4.270,32 Fonte: Elaborada pelo autor
  • 90.
    4.2 ESTUDO DASFÔRMAS PARA LAJES L a j e s e v i g a s , p e l a c o n t i n u i d a d e e s t r u t u r a l e i n t e r a ç ã o d o s e l e m e n t o s c o n s t r u t i v o s , s ã o n o r m a l m e n t e c o n c r e t a d a s c o n j u n t a m e n t e . P a r a a s l a j e s , s e r á f e i t o u m e s t u d o c o m p a r a t i v o , c o m t r ê s p o s s i b i l i d a d e s d e p r o c e s s o s e x i s t e n t e s e u s u a i s n o m e r c a d o d e f ô r m a s d e S ã o P a u l o . » p a r t i n d o - s e d a h i p ó t e s e d a u t i l i z a ç ã o d o c i m b r a m e n t o p r i n c i p a l m a t á l i c o e m t o d a s a s o p ç õ e s , p a r a s e o b t e r u m a j u s t e t e l e s c ó p i c o d e n í v e l d a s m e s m a s ; » n o c a s o d o b a r r o t e a m e n t o s e c u n d á r i o ( t r a n s v e r s i n a s ) , e s t e p o d e s e r e x e c u t a d o c o m a s o p ç õ e s d e s a r r a f o s g a l g a d o s n a o b r a , o u m e t á l i c o s , c o m p r a d o s o u a l u g a d o s , e; » a n á l i s e de u t i l i z a ç ã o d e p a i n é i s m e t á l i c o s l o c a d o s p a r a c o m p a r á - l o s c o r n o s d e m a i s . N o p r o j e t o , f o i f e i t a u m a a n á l i s e d e c u s t o p a r a a e x e c u ç ã o d a s 180 l a j e s d o e m p r e e n d i m e n t o , r e s u l t a n d o e m q u a t r o h i p ó t e s e s , c o n s i d e r a n d o : c i m b r a m e n t o p r i n c i p a l c o m p r a d o o u l o c a d o , t r a n s v e r s i n a s d e m a d e i r a c o m t r ê s o u q u a t r o r e p o s i ç õ e s , o u m e t á l i c a s c o m p r a d a s o u l o c a d a s , e f ô r m a s d e c o m p e n s a d o c o m 20 e 40 u t i l i z a ç õ e s . A t a b e l a 14 r e s u m e a s q u a t r o h i p ó t e s e s a d o t a d a s . Tabela 14 - Esquema de montagem e modo de reaproveitamento das fôrmas das lajes Hipótese Cimbramento Principal Transversinas Fôrmas (compensados) h-1 Painéis e cimbramento locados h-2 Comprado 4 reposições 9 reposições (20 utilizações) h-3 Comprado 3 reposições 4,5 reposições (40 utilizações) h-4 Locado 3 reposições 4,5 reposições (40 utilizações) Fonte: Elaborada pelo autor 4.2.1 Cimbramento Principal N a s t a b e l a s 15 e 16 s ã o a p r e s e n t a d o s o s p e s o s e a s q u a n t i d a d e s d e m a t e r i a i s p a r a o c i m b r a m e n t o d e l a j e s d e c o n c r e t o .
  • 91.
    CIMBRAMENTO METÁLICO a) 12quadros de 1,00 x 1,00 c o m 11,22 kg. 134,64 kg b) 12 quadros 1,00 m pesando 3,97 kg/unidade 47,52 kg c) 12 sapatas ajustáveis 3,37 kg/unidade 40,44 kg d) 12 suportes ajustáveis (forçados) 5,97 kg/unidade 71,64 kg e) Perfis principais 4 0 m x 15,20 kg/m 608 kg f) Escoras metálicas 2 0 kg/unidade 280 kg TOTAL 1.182 kg Fonte: Elaborada peto autor Tabela 1 6 - Peso dos insumos TABELA DE MATERIAIS Material a) DX 1,00 m 3,97 kg b) T S 4 11,22 kg c) Sapatas ajustáveis 3,34 kg d) Suportes ajustáveis 5,97 kg e) Perfil U 150 m m duplo 15,20 kg f) Perfil U 75 m m duplo 7,70 kg Fonte: Elaborada peto autor A h i p ó t e s e a d o t a d a p a r a o c i m b r a m e n t o p r i n c i p a l m e t á l i c o , q u e s e r á u t i l i z a d o n a s d u a s s u g e s t õ e s , o u s e j a , c o m b a r r o t e s ( t r a n s v e r s i n a s ) m e t á l i c o s o u c o m b a r r o t e s d e m a d e i r a e x e c u t a d o s n a o b r a . N e s t e c a s o , f o i p r e v i s t a a u t i l i z a ç ã o d e t r ê s t o r r e s m e t á l i c a s e 14 e s c o r a s t a m b é m m e t á l i c a s , 40 m e t r o s d e p e r f i s d u p l o U, c o m h = 15 m m e p e s o 15,20 k g / m . Torres - Composição - 1 2 quadros de 1.00 m x 1.00 m. pesando 11.22 kg - 1 2 Dx 1.0, pesando 3,97 kg/unidade - 1 2 sapatas, pesando 3,37 kg/unidade - 1 2 forcados duplos, pesando 5,97 kg/unidade -TOTAL Perfis principais - composição - 4 0 m x 15,20 kg/m Escoras metálicas - 1 4 escoras, c o m 20 kg cada Total do peso do cimbramento principal 134.64 kg 47,52 kg 40,44 kg 71.64 kg 294,24 kg 608 kg 80 kg 1.182,24 kg
  • 92.
    - Opção decompra - 1.182,24 kg x RS 3,50/kg - Opção de locação - 1.182,24 kg x RS 0,17/kg/mês Análise comparativa - Cimbramento principal (compras x locação) - Compra de equipamento metálico - Preço de Locação: = 1 8 0 (utilizações) x 6 (dias) x RS 200.98 30 (dias) RS 4.137,84 RS 200,98/mês R$4.137,84 R$ 7.235,28 (Eq. 3) - Análise financeira da locação - Considerando os parâmetros da locação, calcula-se o valor presente adotando: Taxa de atratividades i = 1,5% Número de meses n = 36 Prestação mensal pmt = RS 200,98 O b t é m - s e , d e s s a f o r m a , o v a l o r p r e s e n t e e q u i v a l e n t e , P V A = R $ 5.559,24, c o n s i d e r a n d o o v a l o r d a l o c a ç ã o m e n s a l c o m o u m d e s e n c a i x e d e c a p i t a l . A f i g u r a 36 i l u s t r a a d i f e r e n ç a e n t r e a l u g a r e c o m p r a r a s f ô r m a s . £ E Q > CD £ O 2 8 7 - f 6 - 5 - 4 - 3 - 2 - 1 - Comparativo de custos para cimbramento principal Comprar Alugar Valor presente (locação) Opções de aquisição de cimbramento metálico F i g u r a 36 - Cimbramento principal: compra x locação mensal de equipamento metálico para o ciclo de 180 usos Fonte: Elaborada pelo autor A a n á l i s e d o s c u s t o s d o c i m b r a m e n t o p r i n c i p a l l e v a a o s v a l o r e s d e R $ 4.137,04 p a r a c o m p r a e d e R $ 7.235,28 p a r a l o c a ç ã o e m 36 m e s e s , d e v e n d o - s e n e s t e c a s o , p a r a c o m p a r a ç ã o , c o n s i d e r a r o v a l o r p r e s e n t e d a l o c a ç ã o , o u s e j a , d e R $ 5.559,24, s e n d o m a i s v a n t a j o s a a c o m p r a d o e q u i p a m e n t o .
  • 93.
    4.2.2 Transversinas (AnexosA, B, C, D, E e F) P a r a a a v a l i a ç ã o d o s c u s t o s d a s t r a n s v e r s i n a s , t r ê s h i p ó t e s e s f o r a m c o n s i d e r a d a s , c o n f o r m e i n d i c a d o a s e g u i r : H1 - Utilização d e transversinas de sarrafos d e pinus (Anexos C, D e F) (0,025 x 0,14 x 2) x 2,62 m x 3 4 unidades x R$ 450,00/m3 = RS 280,60/laje Para três reposições 3 x RS 280,60/laje = RS 841,60'laje H2 - Utilização d e transversinas metálicas duplo U d e 75 mm, comprados (Anexos B e E) - Opção compra metálico (2,62 m x 34 unidades x 7,7 kg/m) x RS 3,50/kg = RS 2.400,71 H3 - Utilização d e transversinas metálicas duplo U d e 75 mm, locadas (Anexos B e E) - Opção locação metálico (2,62 m x 34 unidades x 7,7 kg/m) x RS 0,17/kg/mês = RS 116,61/mês Análise comparativa de custo entre as opções de transversina Supondo-se a utilização d e u m jogo d e transversinas por seis dias por laje, tem-se: a) locação metálico 1 8 0 x 6 x R $ 116,61 30 R$4.197,96 b) C o m p r a metálico R$ 2.400,71 c) C o m p r a d e Madeira Madeira s e m reposição RS 280,60 A f i g u r a 3 7 i l u s t r a a d i f e r e n ç a d e c u s t o e n t r e a l u g a r e c o m p r a r f ô r m a s . Comparativo de custos das tranversinas das lajes Valores em reais - i J l O M W U A - t Valores em reais - i J l O M W U A - t Valores em reais - i J l O M W U A - t Valores em reais - i J l O M W U A - t Valores em reais - i J l O M W U A - t Valores em reais - i J l O M W U A - t Valores em reais - i J l O M W U A - t Valores em reais - i J l O M W U A - t Valores em reais - i J l O M W U A - t Comprar metálica Alugar metálica Comprar madeira (4 reposições] Opções de aquisição Figura 37 -Transversinas das lajes, locação mensal x comprar metálico x comprar madeira para um ciclo de 180 usos (quatro reposições) Fonte: Elaborada peto autor
  • 94.
    4.2.3 Análise comparativado custo de fôrmas para lajes I) Painéis metálicos locados, a c o m p a n h a d o s de cimbramento - Área 53,74 m 2 x RS 17,00/m2 /mês = RS 913,58 - RS 913,58 x 36 meses = RS 32.888,89 II) Se for utilizado o cimbramento principal comprado e transversinas de madeira 0,025 m x 0,14 m e compensado plastificado para 2 0 utilizações c o m 9 reposições, ao custo de RS 78,00 por chapa: - Cimbramento principal comprado RS 4.137,84 - C h a p a s de c o m p e n s a d o = (53,74 x RS 78,00 x 9)/2,9768 RS 12.673,17 -Total RS 17.942,41 III) Se for utilizado o cimbramento principal comprado e transversinas de madeira 0,025 m x 0,14 m e compensado plastificado para 40 utilizações c o m 4,5 reposições, ao custo de RS 114,00/chapa. - Cimbramento principal comprado RS 4.137,84 - Transversinas 3 x reposições RS 841,60 - C h a p a s de c o m p e n s a d o RS 9.261,16 -Total R$14.240,60 IV) Se for utilizada a opção locação do cimbramento e m 36 meses e compensado c o m 40 utilizações, tem-se: - Locação do cimbramento principal por 36 meses R$ 7.235,28 - Transversinas 3 x reposições R$ 841,60 - C h a p a s de c o m p e n s a d o R$ 9.261,16 -Total R$17.338,04
  • 95.
    Tabela 17 -Comparativa final das diversas opções fôrmas para lajes I) Painéis metálicos c o m cimbramento Locação completa R$ 32.888,89 II) Tradicional compens. 2 0 utilizações C o m p r a de cimbramento R$17.942,41 III) Tradicional compens. 4 0 utilizações C o m p r a de cimbramento R $ 1 4 . 2 4 0 , 6 0 IV) Tradicional compens. 40 utilizações Locação do cimbramento R $ 1 7 . 3 3 8 , 0 4 Fonte: Elaborada pelo autor P o d e - s e verificar, portanto, c o n f o r m e m o s t r a o g r á f i c o abaixo, o f a t o r prazo é que d e f i n i t i v a m e n t e deverá ser o e l e m e n t o i n f l u e n c i a d o r na d e c i s ã o de c o m p r a r ou alugar, a f i m de se obter a s o l u ç ã o mais a d e q u a d a para cada p r o b l e m a de f ô r m a s , c o n f o r m e mostra a f i g u r a 39. 35 30 25 20 15 o 1 0 2 Comparativo de custos entre cimbramento metálico x fôrmas para lajes tradicionais Locação 20 usos - 40 usos - de painel 9 reposições - cimbramento metálico cimbramento comprado comprado Formas de aquisição 40 usos - cimbramento locado Figura 39 - Comparação do custo de (ôrmas para lajes, com painel e cimbramento locado/mês para um ciclo de 180 usos x fôrmas para lajes com compensados e cimbramentos tradicionais Fonte: Elaborada pelo autor 4.3 ESTUDO DOS ESCORAMENTOS DE FÔRMAS PARA VIGAS (ANEXOS G, H e I) Para o e s c o r a m e n t o das vigas foi f e i t a u m a análise c o m p a r a t i v a de c u s t o c o m utilização de t o r r e s metálicas, para 180 utilizações, c o m vigas principais e s e c u n d á r i a s t a m b é m metálicas, A n e x o G e I, e um e s t u d o c o m g a r f o s de m a d e i r a c o n f e c c i o n a d o s na obra c o m pinus reflorestado, c o n f o r m e d e s e n h o i n d i c a d o no A n e x o H.
  • 96.
    - O pç ã o d e c o m p r a de e q u i p a m e n t o m e t á l i c o ( c i m b r a m e n t o ) , A n e x o I - RS 3,50/kg x 679,20 kg RS 2.377,20 - O p ç ã o de l o c a ç ã o e q u i p a m e n t o m e t á l i c o (ver e q u a ç ã o 3), A n e x o I 180 x 6 x RS 115,46 30 - G a r f o s d e m a d e i r a , A n e x o H - C o m 4 r e p o s i ç õ e s => 4 x RS 156,94 A n e x o H R$ 627,76 A f i g u r a 4 0 m o s t r a a c o m p a r a ç ã o e n t r e a s o p ç õ e s d e p a i n é i s p a r a e s c o r a m e n t o d e f ô r m a s p a r a v i g a s . R $ 4 . 1 5 6 , 5 6 R $ 1 5 6 , 9 4 E £ o IA O O 2 45 40 35 30 25 20 15 10 5 C u s t o de e s c o r a m e n t o de f ô r m a s para v i g a c o m e q u i p a m e n t o m e t á l i c o e g a r f o s d e m a d e i r a compra de equipamento metálico locação de equipamento metálico Opções de aquisição garfos de madeira com 4 reposições Figura 40 - Escoramento de fôrmas para vigas para um ciclo de 180 usos. com equipamento metálico e garfos de madeira Fonte: E l a b o r a i pelo autor C o m o é p o s s í v e l n o t a r , e m o b r a s c u j o p r a z o é m a i o r d o q u e d o i s m e s e s , d i f i c i l m e n t e a l o c a ç ã o d e e q u i p a m e n t o m e t á l i c o s e m o s t r a v i á v e l , t a n t o c o m r e l a ç ã o à s v i g a s c o m a u t i l i z a ç ã o d e " g a r f o s " d e m a d e i r a , q u a n t o e m r e l a ç ã o à s t r a n s v e r s i n a s d a s l a j e s , c u j o d i f e r e n c i a l d e c u s t o t a m b é m m o s t r o u b a s t a n t e f a v o r á v e l a u t i l i z a ç ã o d a s p e ç a s d e m a d e i r a , c u j o d i m e n s i o n a m e n t o , c o m o s e r á d e m o n s t r a d o m a i s a d i a n t e , é b a s t a n t e s i m p l e s , a s s i m c o m o a s u a f a b r i c a ç ã o . C o m o c i m b r a m e n t o p r i n c i p a l d a s l a j e s , n ã o s e e f e t u o u a o p ç ã o e m m a d e i r a p e l o f a t o d o s e u a j u s t e , n e s s e c a s o , s e r p o u c o a d e q u a d o . O n ú m e r o d e r e p o s i ç õ e s d e g a r f o s e t r a n s v e r s i n a s d e m a d e i r a é b a s t a n t e d i s c u t í v e l e d e p e n d e d o n í v e l d e t r e i n a m e n t o d a m ã o - d e - o b r a , d a q u a l i d a d e d a m a d e i r a e d o r i g o r d a f i s c a l i z a ç ã o d e q u e m e s t á e x e c u t a n d o . O m e s m o r a c i o c í n i o s e a p l i c a a o s c o m p e n s a d o s e a t é a o e q u i p a m e n t o m e t á l i c o . O o b j e t i v o a q u i é d e m o n s t r a r a f o r m a d e a b o r d a r o a s s u n t o e m f u n ç ã o d a s v á r i a s o p ç õ e s e x i s t e n t e s n o m e r c a d o . Q u a n t o a o n ú m e r o d e r e p o s i ç õ e s , p o d e r á s e r a v a l i a d o p o r c a d a p r o f i s s i o n a l .
  • 97.
    O d ia g r a m a da f i g u r a 41 indica o c a m i n h o a seguir para a t o m a d a de d e c i s ã o entre as o p ç õ e s possíveis. Figura 41 - Diagrama de orientação para confecção de cimbramento de fôrmas para vigas Fonte: Elaborada pelo autor 4.4 ESCOLHA DE FÔRMAS PARA ESTRUTURAS ESPECIAIS Em e s t r u t u r a s especiais, c o m o c a i x a s - d ' á g u a , b l o c o s de f u n d a ç ã o , cortinas e m t a l u d e s ou de c o n t e n ç ã o e v i g a s b a l d r a m e s , lajes c o m g r a n d e s vãos, o s d i a g r a m a s i n d i c a d o s nas f i g u r a s 42 a 46, a seguir, s e r v e m de o r i e n t a ç ã o para decidir sobre o tipo de fôrma, c o n h e c e n d o - s e as p a r t i c u l a r i d a d e s do projeto. B l o c o s
  • 98.
    C o rt i n a s de c o n c r e t o Figura 43 - Diagrama de orientação para confecção de fôrmas para cortinas de concreto Fonte: Elaborada peto autor C a i x a - d ' á g u a s u p e r i o r Figura 44 - Diagrama de orientação para confecção de fôrmas para caixas-dágua superiores Fonte: Elaborada polo autor B a l d r a m e s Figura 45 - Diagrama de orientação para confecção de fôrmas para vigas-baldrame Fonte: Elaborada pe'o autor
  • 99.
    Figura 46 -Diagrama de orientação para confecção de fôrmas para lajes treliçadas e lajes nervuradas (cubetas) Fonte: Elaborada pelo autor
  • 101.
  • 102.
    5. CRITÉRIOS PARAO DIMENSIONAMENTO P a r a o d i m e n s i o n a m e n t o de f ô r m a s , p o d e m - s e adotar os p r o c e d i m e n t o s e os p a r â m e t r o s i n d i c a d o s nos d i v e r s o s d o c u m e n t o s n o r m a t i v o s disponíveis. S ã o e n f o c a d o s aqui os critérios de q u a t r o n o r m a s a s s i m definidas: » C R I T É R I O U T I L I Z A N D O O S C O E F I C I E N T E S D A N B R 7190/97 » C R I T É R I O D O A . C . I . ( A M E R I C A N C O N C R E T E I N S T I T U T E ) » C R I T É R I O D A N O R M A D.I.N. ( D E U S T S C H E S I N S T I T U T FÜR N O R M U N G ) » C R I T É R I O D O C.E.B. ( C O M I T Ê E U R O - I N T E R N A T I O N A L D U B E T O N ) 5.1 CRITÉRIO PARA 0 DIMENSIONAMENTO UTILIZANDO OS COEFICIENTES DA NORMA BRASILEIRA NBR 7190/97 N e s t e m é t o d o d e v e - s e e s c o l h e r o c r i t é r i o de c a r r e g a m e n t o q u e u t i l i z a os c o e f i c i e n t e s da NBR 7190/97. N e s t e t r a b a l h o , f o r a m c o n s i d e r a d a s e t a p a s -eferentes aos e l e m e n t o s : pilares, vigas e lajes. P a r a t a n t o , s ã o u s a d o s os f a t o r e s de m a j o r a ç ã o e m i n o r a ç ã o d e s s a n o r m a , c o n f o r m e i n d i c a d o s nas t a b e l a s 18 e 19. 5.1.1 Definições importantes: Para dar p r o s s e g u i m e n t o às avaliações, são d e f i n i d o s a seguir a l g u n s c o n c e i t o s b á s i c o s para o e n t e n d i m e n t o das d e d u ç õ e s : Estados-limites S e g u n d o Calil J ú n i o r (2001), são os e s t a d o s a s s u m i d o s pela estrutura, a partir d o s quais a p r e s e n t a d e s e m p e n h o s i n a d e q u a d o s às f i n a l i d a d e s da c o n s t r u ç ã o : a) Estados-limites últimos S ã o os que por s u a s i m p l e s o c o r r ê n c i a d e t e r m i n a m a paralisação, no todo ou e m parte, do u s o da c o n s t r u ç ã o . b) Estados-limites de utilização S ã o os que, por sua ocorrência, r e p e t i ç ã o ou duração, c a u s a m e f e i t o s e s t r u t u r a i s que não r e s p e i t a m as c o n d i ç õ e s e s p e c i f i c a d a s para o uso n o r m a l da construção, ou que são indícios de c o m p r o m e t i m e n t o da d u r a b i l i d a d e da estrutura.
  • 103.
    a) p er m a n e n t e s - s ã o a s q u e a p r e s e n t a m p e q u e n a v a r i a ç ã o d u r a n t e p r a t i c a m e n t e t o d a a v i d a d a c o n s t r u ç ã o . b) v a r i á v e i s - a o c o n t r á r i o d a s a ç õ e s p e r m a n e n t e s , a p r e s e n t a m v a r i a ç ã o s i g n i f i c a t i v a d u r a n t e a v i d a d a c o n s t r u ç ã o . c) excepcionais - s ã o a s q u e a p r e s e n t a m d u r a ç ã o e x t r e m a m e n t e c u r t a , e c o m b a i x a p r o b a b i l i d a d e d e o c o r r ê n c i a d u r a n t e a v i d a d a c o n s t r u ç ã o . D e v e - s e o b s e r v a r q u e n o c a s o d e c i m b r a m e n t o s e f ô r m a s n ã o e x i s t e m ações permanentes. A s t a b e l a s 18 e 19 i n d i c a m o s c o e f i c i e n t e s d e m a j o r a ç ã o e m i n o r a ç ã o , e s p e c i f i c a d o s n a n o r m a N B R 7190/97, q u e d e v e r ã o s e r u s a d o s n o s c á l c u l o s e s t r u t u r a i s . Tabela 18 - Ações variáveis, combinações últimas Combinações Ações variáveis em geral incluídas as cargas acidentais móveis Efeitos da temperatura Normais YQ =1.4 YP-1.2 Especiais ou de construção YQ = 1«2 YF = I.O Excepcionais Y R > = 1 '0 YC = 0 Fonte: ABNT - Associação Brasileira de Normas Técnicas (1997) Tabela 19 - Fatores de minoração (Fonte: NBR 7190/97) Ações em estruturas correntes, cargas acidentais dos edifícios Locais onde não há predominância de pesos de equipamentos fixos nem elevadas concentrações de pessoas 0,4 0,3 0,2 Locais onde há predominância de pesos de equipamentos fixos e elevadas concentrações de pessoas 0,7 0,6 0,4 Bibliotecas, arquivos, oficinas e garagens 0,8 0,7 0,6 Fonte: ABNT - Associação Brasileira de Normas Técnicas (1997) O n d e : |/0 = A ç õ e s v a r i á v e i s s e c u n d á r i a s p a r a o e s t a d o - l i m i t e ú l t i m o . = A ç õ e s v a r i á v e i s d e m é d i a d u r a ç ã o p a r a o e s t a d o - l i m i t e d e u t i l i z a ç ã o . v|/2 = A ç õ e s v a r i á v e i s d e l o n g a d u r a ç ã o p a r a o e s t a d o - l i m i t e d e u t i l i z a ç ã o .
  • 104.
    Tabela 20-Valores dekmo d l Classe de carregamento Madeira serrada Madeira laminada colada Madeira compensada Madeira recomposta Permanente 0,6 0,30 Longa duração 0,7 0,45 Média duração 0,8 0,65 Curta duração 0.9 0,9 Instantânea 1,10 1,10 Fonte: ABNT - Associação Brasileira de Normas Técnicas (1997) Tabela 21-Valores de Classes de umidade Madeira serrada Madeira laminada colada Madeira compensada Madeira recomposta ( 1 ) e ( 2 ) 1.0 1,0 (3) e (4) 0.8 0,9 Fonte: ABNT - Asscoaçào Brasileira de Normas Técnicas (1997) O c o e f i c i e n t e d e m o d i f i c a ç ã o k m 0 ( l 3 l e v a e m c o n s i d e r a ç ã o a c a t e g o r i a da m a d e i r a u t i l i z a d a , p a r a p r i m e i r a c a t e g o r i a k m o d 3 = 1,0. C a s o i s s o n ã o o c o r r a , a m a d e i r a é c l a s s i f i c a d a c o m o d e s e g u n d a c a t e g o r i a , c o m o k m o d 3 = 0,8. O s v a l o r e s d e k m o d 2 s ã o r e f e r e n c i a d o s c o n f o r m e i n d i c a ç ã o n a s t a b e l a s 21 e 22. N o c a s o d e f ô r m a s , e s s e c o e f i c i e n t e é s e m p r e 0,8, d e v i d o à s c o n d i ç õ e s d e u s o ( u m i d a d e a c i m a d e 8 5 % ) . Tabela 22 - Classes de umidade Classes de umidade Umidade relativa do ambiente Umidade de equilíbrio da madeira 1 < 6 5 % 1 2 % 2 6 5 % < U < 7 5 % 1 5 % 3 7 5 % < U < 8 5 % 1 8 % 4 U > 8 5 % durante longos períodos > 2 5 % Fonte: ABNT - Assco-açáo Brasileira de Normas Técnicas (1997)
  • 105.
    >> C om p r e s s ã o paralela às fibras >>Tração paralela às f i b r a s >> C i s a l h a m e n t o paralelo às fibras Y m = M Y „ , = 1 . 8 Y = 1 , 8 Por exemplo, a t e n s ã o de c o m p r e s s ã o de cálculo se avalia por: K x F C — mcKi c . k . c o m p c . d . c o m p (equação 4) O n d e fc k c o m p é c a l c u l a d o para u m a a m o s t r a c o m pelo m e n o s seis exemplares, para m a d e i r a s c o n h e c i d a s , e 12 e x e m p l a r e s para as d e s c o n h e c i d a s , e cada lote c o m volume m á x i m o 12 m3 . c . k . c c n p n 2 I 2 _ L _ õ - r te. coirp - Í c.H 2 2 " 1,1 (equação 5) ou c.k.comp X F c m c o m p (equação 6) Q u a n d o não se d i s p õ e m de d a d o s e s t a t í s t i c o s s o b r e o lote avaliado, p o d e m ser a d o t a d o s os r e s u l t a d o s m é d i o s o b t i d o s em l a b o r a t ó r i o s idôneos.
  • 106.
    5.1.2 Parâmetros paracaracterização de madeira compensada, conforme a ABIMCI A A s s o c i a ç ã o B r a s i l e i r a da I n d ú s t r i a de M a d e i r a P r o c e s s a d a (2002) fornece e m s e u s m a n u a i s u m a o r i e n t a ç ã o para d e f i n i ç ã o dos p a r â m e t r o s e e q u a ç õ e s utilizadas no d i m e n s i o n a m e n t o de f ô r m a s , s e g u n d o as p r e s s õ e s de t r a b a l h o e d e f o r m a ç ã o m á x i m a (flecha), l i m i t a d a e m F = l 360 Na t a b e l a 23 são i n d i c a d a s as c a r a c t e r í s t i c a s físicas e g e o m é t r i c a s f o r n e c i d a s pela A B I M C I para c o m p e n s a d o s . Tabela 23 - Características físicas e geométricas de compensados Compensado N° de lâminas Módulo de Elasticidade Paralelo (E) S Momento de Inércia (J) cm4 18 m m 9 70949 48,6 18 m m 7 63383 48,6 15 m m 7 69130 28,13 15 m m 5 69331 28,13 12 m m 5 68990 14,40 Fonte: ASSOCIAÇÃO BRASILEIRA 0 A INDÚSTRIA DE MADEIRA PROCESSADA (2C02) A seguir, são i l u s t r a d o s três e x e m p l o s de f ô r m a s u t i l i z a n d o - s e as i n f o r m a ç õ e s da t a b e l a 23 para s i t u a ç õ e s de c a r r e g a m e n t o de c h a p a s de c o m p e n s a d o c o m dois, três e q u a t r o apoios, r e s p e c t i v a m e n t e . Para os cálculos, foi c o n s i d e r a d o : f e m cm, I e m cm, J e m c m 4 ( s e ç ã o = e s p e s s u r a e m c m x largura 100 c m ) e E em kgf/cm2 . C o m o resultado, a c a r g a d i s t r i b u í d a " q " é obtida u s a n d o - s e as f ó r m u l a s indicadas e m c a d a exemplo: Exemplo 1 j ; • • • • • • • q = _761 8J JxExJ ( k N / m 2 ) (equação 7) Para obter as c a r g a s e m kN/m2 , ou q = ^ (kgf/cm2) (equação 8) Para obter as c a r g a s e m kgf/cm2
  • 107.
    È z Jí o Ü a> o. 30 25 20 15 10 5 Pressão na fôrmade compensado x espaçamento entre apoios Dados da ABIMCI - com 2 apoios - 18-91-ABIMCI - 18-71-ABIMCI - 15-71-51 ABIMCI - 12-51-ABIMCI 0.3 0.35 0.4 0.45 0.5 Espaçamento (m) 0.55 Figura 47 - Curvas indicativas do carregamento máximo para dois apoios Fonte: Elaborada peto autor 0.6 0.65 Exemplo 2 q = 1 8 5 x . f . x E x J ( k N / m 2 ) (equação 9) Para obter as c a r g a s e m kN/m2 , ou q = 1 8 < * ! x E x J kgf/cm2) (equação 10) iOOx I Para obter as c a r g a s e m kgf/cm2
  • 108.
    P r es s ã o na f ô r m a de c o m p e n s a d o x e s p a ç a m e n t o entre a p o i o s D a d o s d a A B I M C I - c o m 3 a p o i o s 18-91-ABIMCI •18-71-ABIMCI 0.7 Espaçamento (m) F i g u r a 48 - Curvas indicativas do carregamento máximo para três apoios Fonte: Elaborada pelo autor E x e m p l o 3 q = 1 4 5 ' 2 5 | 4 x f x E x J (kN/m2 ) P a r a o b t e r a s c a r g a s e m k N / m 2 , o u ( e q u a ç ã o 11) 145,25 xfx E x J 100xl4 q = ' ' " 7 ; ; ' ;4 (kgf/cm2 ) P a r a o b t e r a s c a r g a s e m k g f / c m 2 ( e q u a ç ã o 12)
  • 109.
    P r es s ã o na f ô r m a d e c o m p e n s a d o x e s p a ç a m e n t o entre a p o i o s D a d o s da A B I M C I - c o m 4 a p o i o s 6 0 5 0 1 4 0 | 20 cx 1 0 0 0 . 3 0 . 3 5 0 . 4 0 . 4 5 0 . 5 0 . 5 5 0 . 6 0 . 6 5 E s p a ç a m e n t o ( m ) F i g u r a 4 9 - Curvas indicativas do carregamento máximo para quatro apoios. Fonte: Elaborada pelo auior 5 . 2 D I M E N S I O N A M E N T O DE F Ô R M A S PARA L A J E S , UTILIZANDO o s P A R Â M E T R O S DA N B R 7 1 9 0 / 9 7 C o m o e x e m p l o , é e f e t u a d o c o m q u a t r o a p o i o s o c á l c u l o de u m a f ô r m a p a r a u m a laje de c o n c r e t o de 10 c m de e s p e s s u r a , c o n f o r m e d e s c r i t o a seguir. a ) Q c o n = V C O n x h i a j o = > P e s o P ^ p r i o do c o n c r e t o b ) Qcomp = Ycomp x e e s P e s s u r a d o c o m p e n s a d o ) c) q = 2,00 k N / m 2 5.2.1 Combinação das ações A s s e g u i n t e s c o m b i n a ç õ e s f o r a m d e f i n i d a s : >> estado-limite último = 1 ' 2 toconc+ ° ' 7 = > 1 ' 2 ( 2 - 5 + ° ' 7 * 2 . ° ) = 4 - 6 8 k N / ™ 2 ( e q u a ç ã o 13) Y q = 1.2 (ver t a b e l a 18) vy0 =0,7 (ver t a b e l a 19) >> estado-limite de utilização qd u t i l = qc o n c + 0,6 qcirc = > 2,5 + 0,6 , 2,0 = 3,70 k N / m 2 ( e q u a ç ã o 14) (>;/, = 0,6) (ver t a b e l a 19)
  • 110.
    5.2.1.1 Dimensionamento dafôrma N o caso do d i m e n s i o n a m e n t o no e s t a d o - l i m i t e de utilização, o peso próprio das f ô r m a s poderá ser desprezado. Para a verificação do e s p a ç a m e n t o das t r a n s v e r s i n a s será c o n s i d e r a d o o e s q u e m a estático c o m quatro apoios, a d o t a n d o u m c o m p e n s a d o de 18 mm, nove lâminas, c o m E = 70.949 kgf/cm2 . O p r o c e d i m e n t o poderá ser s e g u i d o por m e i o da expressão analítica ( e q u a ç ã o 12), ou da f o r m a gráfica, c o n f o r m e m o s t r a a figura 49. |3 = 145,25x70.949x48,6 = > , = 7 2 c m 3 6 0 x 3 7 0 P o d e - s e verificar que o e s p a ç a m e n t o para c a r r e g a m e n t o no e s t a d o - l i m i t e de u t i l i z a ç ã o u l t r a p a s s a o valor de 65 c m . Portanto, a d o t a - s e e s s e valor para a verificação do e s t a d o último. N o caso da v e r i f i c a ç ã o no e s t a d o - l i m i t e último, t e m - s e : >> para vigas com quatro apoios Pd = 4,68 x 10"1 b x k N / c m P L 2 M = — — ( e q u a ç ã o 15) a = —j—^— ( e q u a ç ã o 16) C a l c u l a - s e essa t e n s ã o de t r a b a l h o ( e q u a ç ã o 16) para posterior c o m p a r a ç ã o c o m a t e n s ã o de cálculo. 4 , 8 6 x 1 0 - S 7 2 3 x 3 ^ i k „ , a = r = 0,47 kN/cm2 5 x 1 , 8
  • 111.
    5.2.1.2 Verificação datensão de cálculo A t e n s ã o m é d i a da c o m p r e s s ã o p a r a l e l a n a s f i b r a s f c m c o m p = 3,00 k N / c m 2 , f o i o b t i d a e m a m o s t r a , c o m p e l o m e n o s 12 e x e m p l a r e s , o u f o r n e c i d a p e l o f a b r i c a n t e de c o m p e n s a d o . F . M m n = 0 , 7 0 x F = 2 , 1 k N / c m 2 c . k . c o m p ' c . m . c o m p ^r.odi = 0>9 ( c a r r e g a m e n t o de c u r t a d u r a ç ã o ) Kmwi2= 0,8 ( c l a s s e de u m i d a d e 4) KmwJ3= 0,8 ( s e m prévia c l a s s i f i c a ç ã o de peças) (ver e q u a ç ã o 6) (ver tabela 20) (ver tabela 21) F = K hk* x FC>.C^p = 0 , 5 8 x 2 , 1 = 0 8 7 k N / c m 2 c . d . c o m p 1 4 < w c ' (ver e q u a ç ã o 4) ^rnod ~ ^modl X ^mod2 X ^mod3 a = 0,47 k N / c m 2 < F„rf = 0,87 kN/cm2 c . d . c c ^ n p P o r t a n t o , está O K ! (eq. 17) 5.3 DIMENSIONAMENTO DE FÔRMAS PARA VIGAS, UTILIZANDO OS PARÂMETROS DA NBR 7190/97 a) qv = > b ) ^h.max = > = > 3 d > < U = > • v . d " v . d . u t i ^ ® ri nti^ 2/3H,d ^ 2 / 3 H . d . u t i
  • 112.
    < U -= « U + % * < U * Ycoo) - H kN/m2 = (25 + 0,6 x 0,1 x 25) x 0,50 = 13,50 k N / m 2 q,d.uw = Y q « U + V0 * <U > < Ycoo)« H kN/m2 = 1,2 (25 + 0,7 x 2,5) 0,50 = 16,05 k N / m 2 Pressão horizontal ^h.max = < V K sendo K = — 1 ~ s e n 1 5 ° — _ o,60 c o m 0 = 15° (ângulo de atrito interno do concreto) 1 + sen15° ^ h . m a x . u t i l — ^ v . d . u t i l x ^ ^ h . m a x . u t i l = ^ v . d x K A pressão do c o n c r e t o deve ser t o m a d a c o m o valor c o r r e s p o n d e n t e a 2/3 H, c o n f o r m e i n d i c a d o na f i g u r a 50. (2/3 H)
  • 113.
    = 1 3- 5 0 x x 2 / 3 = 5 ' 4 0 k N / m 2 Pela f ó r m u l a 12, c a l c u l a - s e o valor de l, l? = 145,25x70.949x48,6 = > t = 6 3 4 c m 360x5,40 E n c o n t r a n d o o valor d e 63,4 c m p a r a o e s p a ç a m e n t o e n t r e as t r a v e s s a s , c o m e s s a m e d i d a f a z - s e a v e r i f i c a ç ã o no e s t a d o - l i m i t e ú l t i m o . P o s t e r i o r m e n t e , u m a nova c h e c a g e m d e v e r á ser e f e t u a d a q u a n d o do d i m e n s i o n a m e n t o do f u n d o d a s vigas. C o m o auxílio da f ó r m u l a 16, c a l c u l a - s e o valor d a t e n s ã o : _ 6,42«10 " » 6 3 g « 3 = < F = 0 , 8 7 kN/m> 5x1,82 P o r t a n t o , esté O K ! 5.4 DIMENSIONAMENTO DE FÔRMAS PARA PILARES, UTILIZANDO OS PARÂMETROS DA NBR 7190/97 N o c a s o d e p i l a r e s , C a l i l J ú n i o r (2001) s u g e r e que, c o m o a r e l a ç ã o a l t u r a / l a d o é m a i o r q u e p a r a v i g a s , p o d e - s e c o n s i d e r a r a f ó r m u l a d e J a n s s e n p a r a as p r e s s õ e s l a t e r a i s : 1 - e ( e q u a ç ã o 18) a) 7 = p e s o e s p e c í f i c o d o c o n c r e t o b) R = raio h i d r á u l i c o = á r e a da s e ç ã o / p e r í m e t r o = ^ ( e q u a ç ã o 19) c) p = c o e f i c i e n t e de a t r i t o do c o n c r e t o c o m a c h a p a de c o m p e n s a d o = > t g 10° = 0,176
  • 114.
    d) k =— 1 - sen 15° _ 0 6 0 c o m 0 = 15° ( â n g u l o de a t r i t o i n t e r n o d o c o n c r e t o ) 1 + sen 15° e) o y na f ó r m u l a da p r e s s ã o será u s a d o c o m duas m a j o r a ç õ e s diferentes para cada estado: o limite de utilização e o limite último. f) o z c o r r e s p o n d e à altura do pilar. Ações a considerar: y é o peso e s p e c í f i c o do c o n c r e t o c o m as c o m b i n a ç õ e s das ações. Yau(l = 25,0 + 0,6 x 0,10 x 25 = 26,5 (estado-limite de utilização) ( e q u a ç ã o 20) = Yq(Ycon + H>0 x Y j = 1,2 (25,0 + 0,7 x 0,10 x 25) = 32,1 k N / m 3 (estado-limite último) (equação 21) e vyc e ]/1, c o n f o r m e t a b e l a de f a t o r e s de m i n o r a ç ã o da t a b e l a 19 yvit)- 10% ycon, c o n f o r m e c o n s i d e r a Calil J ú n i o r (2001) C o m o nas vigas e nas lajes, vou e x e m p l i f i c a r m e l h o r o d i m e n s i o n a m e n t o . S e j a u m pilar de 0,20 m x0,70 m c o m u m p é - d i r e i t o de 2,90 m, a p l i c a n d c a f ó r m u l a de J a n s s e n t e m - s e para o e s t a d o - l i m i t e de u t i l i z a ç ã o , c o m â n g u l o de a t r i t o interno do c o n c r e t o 0 = 15° e p =10° ( c o e f i c i e n t e de a t r i t o c o n c r e t o x c h a p a ) , o g r á f i c o m o s t r a d o na f i g u r a 51: Y ^ Y c o n + N W v * = k N / m 3
  • 115.
    Pressão no pilar(0,20 x 0,70) com 2,90 de altura no estado limite de utilização Figura 51 - Gráfico da pressão em pilar 0.20 mx 0.70 m com h = 2.90 para o estado-limite de utilização Fonte: Elaborada pelo auior 1.5 2 Altura (m) O d i m e n s i o n a m e n t o p a r a o e s t a d o - l i m i t e d e u t i l i z a ç ã o é o g r á f i c o d a f i g u r a 52, p o i s o p i l a r p o s s u i s o m e n t e u m a l i n h a d e e s t r u t u r a ç ã o n o m e i o . Pressão no pilar (0,20x 0,70) com 2,90 de altura para o estado-limite último 16 14 E 1 2 1 10 o 8 •TO 8 6 a 4 2 0 ' 16 14 E 1 2 1 10 o 8 •TO 8 6 a 4 2 0 16 14 E 1 2 1 10 o 8 •TO 8 6 a 4 2 0 16 14 E 1 2 1 10 o 8 •TO 8 6 a 4 2 0 16 14 E 1 2 1 10 o 8 •TO 8 6 a 4 2 0 16 14 E 1 2 1 10 o 8 •TO 8 6 a 4 2 0 16 14 E 1 2 1 10 o 8 •TO 8 6 a 4 2 0 16 14 E 1 2 1 10 o 8 •TO 8 6 a 4 2 0 0.5 1 1.5 2 2.5 3 3 Altura (m) F i g u r a 52 - Gráfico da pressão em pilar 0.20 m x 0.70 m com h = 2.90 para o estado-limite último Fonte: Elaborada peto autor
  • 116.
    A n al i t i c a m e n t e , c o m as d i m e n s õ e s a c i m a o b t é m - s e o s e g u i n t e resultado: yR 1 - e = 11,48 kN/m2 p a r a t e n s ã o l i m i t e d e u t i l i z a ç ã o (ver eq. 18) 0 , = yR M 1 - e = 13,91 kN/m2 p a r a t e n s ã o n o e s t a d o - l i m i t e ú l t i m o (ver eq. 18) O d i m e n s i o n a m e n t o s e r á f e i t o no e s t a d o - l i m i t e de u t i l i z a ç ã o , c o n f o r m e a f ó r m u l a (10). £ = ^ ^ 3 6 0 = > ^ = 5 3 , 4 3 c m v a ' o r e s t e q u e P o c J e r i a ser tirado do gráfico do ponto de vista m a i s prático A v e r i f i c a ç ã o para o e s t a d o - l i m i t e ú l t i m o será: a = 1 3 , 9 U 1 0 ^ 5 3 2 x 3 7^1782 = 0,52 kN/cm2 n 0,87 kN/cm2 (3 a p o i o s , v e r e q u a ç ã o 16) C o m o o pilar p o s s u i s o m e n t e 70 c m , a d o t a - s e u m a linha de t r a v a m e n t o no m e i o dele, f a v o r e c e n d o a segurança. 5.5 CRITÉRIO DO AMERICAN CONCRETE INSTITUTE - A.C.I. O s critérios para o d i m e n s i o n a m e n t o d a s diversas peças e s t r u t u r a i s - os pilares, as vigas e as lajes - são os a d o t a d o s pelo A . C . I . ( A m e r i c a n C o n c r e t e Instiíute) apud H U R D (1963), c o n s i d e r a n d o as p r e s s õ e s e os c a r r e g a m e n t o s ali indicados. 5.5.1 Elementos para o dimensionamento de fôrmas, segundo o A.C.I. S e g u n d o H u r d (1963), o c o n c r e t o p o d e ser c o n s i d e r a d o u m líquido c o m u m a v i c i o s i d a d e aparente r e l a t i v a m e n t e alta, que g r a d a t i v a m e n t e , e m f u n ç ã o do t e m p o , se t r a n s f o r m a em u m c o r p o p l á s t i c o até e n d u r e c e r e c o n v e r t e r - s e e m u m a m a s s a elástica.
  • 117.
    C o mo para o d i m e n s i o n a m e n t o das f ô r m a s é f u n d a m e n t a l o c o n h e c i m e n t o da p r e s s ã o q u e o c o n c r e t o e x e r c e s o b r e a s p a r e d e s d o m o l d e , v á r i o s o r g a n i s m o s e s p e c i a l i z a d o s e m t e c n o l o g i a do c o n c r e t o , c o m o , por e x e m p l o , o A . C . I - A m e r i c a n C o n c r e t e Institute, s i s t e m a t i z a r a m as d i v e r s a s p e s q u i s a s sobre esse t e m a para elaborar r e c o m e n d a ç õ e s simples. Essas diretrizes p e r m i t e m definir a pressão do c o n c r e t o e m f u n ç ã o da v e l o c i d a d e da c o n c r e t a g e m na d i r e ç ã o vertical, n u m a o p e r a ç ã o contínua, e a t e m p e r a t u r a dele no instante do l a n ç a m e n t o na f ô r m a . Evidentemente, outros parâmetros c o m p l e m e n t a r e s poderiam definir essa pressão de m a n e i r a m a i s exata, t a i s c o m o o e f e i t o de v i b r a ç ã o d u r a n t e o a d e n s a m e n t o , a e s p e s s u r a do e l e m e n t o c o n c r e t a d o , etc. Porém, para f i n s práticos, os valores do A.C.I. são c o n s e r v a d o r e s para o d i m e n s i o n a m e n t o . 5.5.2 As pressões laterais na fôrma devido à ação do concreto fresco O s c a r r e g a m e n t o s i m p o s t o s pelo c o n c r e t o f r e s c o nas paredes de vigas eu de c o l u n a s s ã o s e n s i v e l m e n t e d i f e r e n t e s d o s c a r r e g a m e n t o s e m lajes h o r i z o n t a i s . O c o n c r e t o c o m p o r t a - s e c o m o u m f l u i d o p r o d u z i n d o p r e s s õ e s h i d r o s t á t i c a s que a : u a m l a t e r a l m e n t e nas f ô r m a s verticais. A pressão lateral e f e t i v a é i n f l u e n c i a d a pelo peso, v e l o c i d a d e de c o n c r e t a g e m , t e m p e r a t u r a da m i s t u r a do concreto, uso de r e t a r d a d o r e s e pelo efeito da vibração ou m é t o d o s de a d e n s a m e n t o . C o m o e s s e s f a t o r e s a f e t a m a p r e s s ã o lateral, d e v e m ser a v a l i a d o s antes da e x e c u ç ã o do p r o j e t o de f ô r m a . 5.5.3 0 peso do concreto O peso do c o n c r e t o t e m i n f l u ê n c i a direta na pressão hidrostática. A pressão é a m e s m a e m t o d a s as d i r e ç õ e s e p o d e m o s c o n s i d e r a r a d e n s i d a d e c o m o a de um fluido c o m o 2.400 kg/m3 , que se a p r o x i m a d o s c o n c r e t o s usuais. 5.5.4 A velocidade de concretagem ou de enchimento A v e l o c i d a d e de c o n c r e t a g e m t e m efeito p r i m á r i o na pressão lateral das fôrmas, e e s s a pressão é proporcional até o limite da p r e s s ã o t o t a l do fluido, 2.400 x h. O l O
  • 118.
    5.5.5 A vibração Avibração interna t e n d e a c o n s o l i d a r o c o n c r e t o e a u m e n t a de 10% a 20% a p r e s s ã o lateral, q u a n d o c o m p a r a d a c o m c o n c r e t o que é l a n ç a d o s e m v i b r a ç ã o . 5.5.6 Temperatura A t e m p e r a t u r a do c o n c r e t o na h o r a do l a n ç a m e n t o t e m i m p o r t a n t e i n f l u ê n c i a na pressão, p o r q u e a f e t a o " i n í c i o de p e g a " . 5.5.7 Sobrecarga nas lajes e vigas O s e s f o r ç o s n a s l a j e s , s e g u n d o o A.C.I., s e g u e m a s r e c o m e n d a ç õ e s p a r a c o n s i d e r a r o p e s o p r ó p r i o , m a i s s o b r e c a r g a m í n i m a de 244 kgf/m2 . N a s vigas, as p r e s s õ e s l a t e r a i s s e g u e m o m e s m o c r i t é r i o d a s paredes. Para o d i m e n s i o n a m e n t o do f u n d o d a s vigas, a c r e s c e n t a r a c a r g a m í n i m a de 74 kgf/m, a l é m d o p e s o p r ó p r i o . 5.5.8 Outras variáveis (segundo o A.C.I.) A p r e s s ã o lateral d o c o n c r e t o pode t a m b é m ser i n f l u e n c i a d a pela t e m p e r a t u r a a m b i e n t e , c o n s i s t ê n c i a do c o n c r e t o , l o c a l i z a ç ã o d o s r e f o r ç o s d a s f ô r m a s , p r e s s ã o d o s poros, água, d i â m e t r o m á x i m o d o s a g r e g a d o s , t i p o de c i m e n t o , a l t u r a de l a n ç a m e n t o , s e ç ã o d e c o n c r e t o e a t é d a t e x t u r a e d a p e r m e a b i l i d a d e d a f ô r m a . T o d a v i a , n a s c o n c r e t a g e n s u s u a i s t a i s f a t o r e s não s ã o levados e m conta. O s t i p o s de c i m e n t o ou a u t i l i z a ç ã o d e p o z o l a n a e m a m b i e n t e s c o m b a i x a s t e m p e r a t u r a s , ou c o m r e t a r d a d o r e s de pega, t ê m s i g n i f i c a t i v o e f e i t o na p r e s s ã o lateral d a s f ô r m a s . D e p o i s d e 50 a 60 a n o s de d i s c u s s ã o , t e s t e s de l a b o r a t ó r i o s , i n v e s t i g a ç õ e s de c a m p o e t c . , a i n d a p e r s i s t e m a l g u m a s d i s c o r d â n c i a s e n t r e e n g e n h e i r o s , f í s i c o s , f a b r i c a n t e s de f ô r m a s e e m p r e e n d e d o r e s s o b r e e s s a s v a r i á v e i s q u e e n t r a m n e s s e s i s t e m a . P o r é m , o A . C . I . ( C o m m i t t e e 622) a p u d H U R D 1963, d e s e n v o l v e u f ó r m u l a para a m á x i m a p r e s s ã o lateral, c o n s i d e r a n d o , e m d o i s c a s o s , as c o n d i ç õ e s de t e m p e r a t u r a , a v i b r a ç ã o interna, o p e s o do c o n c r e t o e seu a b a t i m e n t o m á x i m o ( s l u m p ) . No p r i m e i r o caso, a v e l o c i d a d e d e c o n c r e t a g e m não deve e x c e d e r 2,13 m (7 p é s ) por hora ( f ó r m u l a I) e no s e g u n d o não deve p a s s a r de 3,05 m (10 pés) por h o r a ( f ó r m u l a II). Em a m b o s os c a s o s , o s l u m p não deve ser m a i o r q u e 10 c m (4"), e o c o m p r i m e n t o da vibração deve ficar l i m i t a d o a 1,21m (4 pés) d o t o p o da f a c e do c o n c r e t o . N o c a s o d e a s p a r e d e s s e r e m m e n o r e s q u e 3,05 m e t r o s e m e s m o a s s i m a v e l o c i d a d e de c o n c r e t a g e m for de 3,05 m por hora, p o d e - s e a d o t a r (24 k g / m 3 ) x h, d e s d e
  • 119.
    Formulai: p =150 + 9 0 0 0 x R ( m á x i m o 9.760 k g / m 2 ) o u T 2.400 k g / m 3 x h se for menor, ( e q u a ç ã o 21) CX I II 43.400 2.800 R . . . ft7Cftl , 2 Fórmula II: p = l 5 0 + + ( m á x i m o 9.760 kg/m2 ou T T 2.400 kg/m3 x h se for menor. ( e q u a ç ã o 22) p = m á x i m a pressão lateral psf (libra por pé q u a d r a d o ) R = velocidade de e n c h i m e n t o em pé/h T = t e m p e r a t u r a do c o n c r e t o nas f ô r m a s e m F° h = m á x i m a altura de c o n c r e t a g e m Obs.: os valores de p obtidos nas f ó r m u l a s I e 11 são expressos em Ib/pé2 , devendo- se aplicar o c o e f i c i e n t e 0,048825 para t r a n s f o r m a r e m kN/m2 . A t a b e l a 24 apresenta os valores da p r e s s ã o m á x i m a na fôrma, e m f u n ç ã o da velocidade de c o n c r e t a g e m . Tabela 24 - Máxima pressão do concreto - velocidade x temperatura - Paredes Velocidade de Pressão máxima em kg/m2 concretagem pela tempera ura indicada m/m 32°C 27°C 21 °C 15°C 10°C 4°C 0,30 12,20 12,78 13,56 14,64 16,10 18,30 0,60 17,08 18,30 19,86 21,96 24,88 29,28 0,90 21,96 23.81 26,15 29,28 33,67 40,26 1,20 26,84 29,28 32,40 36,60 42,45 51,24 1,50 31,72 34,74 38,69 43,92 51,24 62,22 1,80 36,60 40,26 44,94 51,24 60,02 73,20 2,10 41,48 45,77 51,24 58,56 68,80 84,18 2,40 42,99 47,48 53,19 60,80 71,54 87,59 2,70 44,50 49,19 55,14 63,09 74,27 91,01 3,00 46,01 50,89 57,09 65,39 77,00 94,42 Fonte: HURD<1963)
  • 120.
    5.6 PRESSÃO NASFÔRMAS DOS PILARES Em m u i t o s t i p o s de c o n s t r u ç ã o , as f ô r m a s d o s pilares são p e q u e n a s e o c o n c r e t o lançado as p r e e n c h e e m t e m p o r e l a t i v a m e n t e curto. A vibração c o l a b o r a para que a pressão nas f ô r m a s seja maior nos pilares do que e m paredes de concreto. Se o p r e e n c h i m e n t o t o t a l é f e i t o e m m e n o s t e m p o do que o r e q u e r i d o p a r a q u e o c o n c r e t o e n d u r e ç a c o n s i d e r a v e l m e n t e , a p r e s s ã o e x e r c i d a é e s s e n c i a l m e n t e f l u i d a e a u m e n t a u n i f o r m e m e n t e d e s d e zero até o f u n d o da f ô r m a , o n d e o c o r r e o valor m á x i m o . O p r o c e d i m e n t o d e s e n v o l v i d o pelo A . C . I . C o m m i t t e e 622 r e c o m e n d a a f ó r m u l a para a m á x i m a p r e s s ã o nas f ô r m a s dos pilares, c o m c o n c r e t o s p e s a n d o em t o r n o de 2.427 kg/m3 . 9.000 >> p = 150 + ——— x R ( f ó r m u l a o r i g i n a l p a r a p e m p s f ; T e m °F e R m f t / h ) , o u ( e q u a ç ã o 23) >> Yx h = (2-400 kg/m3 ) x h; ou (24,0 kN/m3 ) x h, l i m i t a d a a 146,47 k N / m 2 (3.000 psf), c o n f o r m e t a b e l a 16, a s e g u i r ( e q u a ç ã o 24) Na tabela 25, as pressões estão indicadas e m kN/m2 ; t e m p e r a t u r a e m °C e v e m m/h.
  • 121.
    Tabela 25 -Máxima pressão do concreto - kN/m2 - Pilares Velocidade de P= máxima pressão lateral em kN/m2 , enchimento para astemperaturas (t) indicadas (m/h) 32° C 27° C 21°C 15°C 10°C 4o C 0,30 12,20 12,79 13,57 14,64 16,11 18,30 0,60 17,08 18,30 19,87 21,97 24,90 29,29 0,90 21,97 23,82 26,17 29,29 33,68 40,28 1,20 26,85 29,29 32,41 36,61 42,47 51,26 1,50 31,73 34,76 38,71 43,94 51,26 62,25 1,80 36,61 40,28 44,96 51,26 60,05 73,23 2,10 41,50 45,79 51,26 58,59 68,84 84,22 2,40 46,38 51,26 57,51 65,91 77,63 95,20 2,70 51,26 56,78 63,81 73,23 86,42 106,19 3,00 56,14 62,25 70,06 80,56 95,20 117,18 3,30 61,03 67,76 76,36 87,88 103,99 128,6 3,60 65,91 73,23 82,66 95,20 112,78 139,15 3,90 70,79 78,75 88,95 102,53 121,57 146,47 4,20 75,67 84,22 95,20 109,85 130,36 4,80 85,44 95,20 107,75 124,50 146,47 5,40 95,20 106,19 120,30 139,15 6,00 104,97 117,18 132,85 146,47 6,60 114,73 128,16 145,44 7,20 124,50 139,15 146,47 7,80 134,26 146,47 Limite = 146,47 kN/m2 8,40 144,03 9,00 146,47 Fonte: HURD(1963) O s v a l o r e s c o n s t a n t e s n a t a b e l a a c i m a p o d e m s e r i n t e r p r e t a d o s g r a f i c a m e n t e , c o n f o r m e a f i g u r a 53, o n d e s e t e m a p r e s s ã o na f ô r m a e m f u n ç ã o d a v e l o c i d a d e d e e n c h i m e n t o .
  • 122.
    P r es s ã o m á x i m a e m pilares - A.C.I 160 140 120 | 100 i 80 'g 60 w £ 4 0 20 0 T = 4 T = 1 0 T = 1 5 ^ T = 2 1 _ T = 2 7 T = 3 2 1 1 0 1 2 3 4 5 6 7 8 9 Velocidade de enchimento m/h F i g u r a 53 - Pressão máxima em pilares em função da velocidade de enchimento e da temperatura, conforme metodologia do A.C.I. Fonto: Elaborate pek> autor 10 Se f o r e m a d i c i o n a d o s r e t a r d a d o r e s de pega ou aditivos c o m i n c o r p o r a d o r e s de ar ao concreto, que p o d e m ser u s a d o s q u a n d o a t e m p e r a t u r a a m b i e n t e estiver alta, ou se o c o r r e r e m c o n c r e t a g e n s e m c l i m a s frios, as p r e s s õ e s laterais p o d e m ser a s s u m i d a s c o m o u m f l u i d o ou p e s a n d o 2.400 kg/m3 (150 Ib/cu.ft ou 24,0 kN/m3 ). S e g u n d o Batista, A . M. (2001) e a A . C . I . 347/88 (apud M a r a n h ã o 2000), e x i s t e m as s e g u i n t e s l i m i t a ç õ e s : Para v < 2 m/h 785 v P = 7,2 + T + 17,8 (equação 25) O n d e 28,7 k N / m 2 < P < 95,8 k N / m 2 ou 23,5 H Para 2 m/h < v < 3 m/h 1.156 244 v P = 7,2 + - — — + T + 17,8 T + 17,8 (equação 26) s e n d o 28,7 k N / m 2 < P < 95,8 k N / m 2 o u 23,5 H
  • 123.
    P = 23 , 5 x H (equação 27) O n d e P < 95,8 k N / m 2 J á no caso de pilares, a expressão a ser c o n s i d e r a d a é a m e s m a m o s t r a d a na e q u a ç ã o 25, o u seja: Porém, n e s s e caso a pressão deve estar entre os s e g u i n t e s valores: 28,7 k N / m 2 < P < 144 k N / m 2 ou 23,5 H 5.6.1 Esforço horizontal em fôrmas de lajes, segundo o A.C.I. S e g u n d o o A.C.I., para as lajes, a l é m do peso próprio, o p r o j e t o deverá c o n t e m p l a r u m c a r r e g a m e n t o lateral, horizontal, c o n f o r m e m o s t r a a figura 54, e m f u n ç ã o das diversas e s p e s s u r a s das lajes. Em alguns c a s o s até a c a r g a de v e n t o poderá ser levada em conta, p r i n c i p a l m e n t e se as d i m e n s õ e s das f ô r m a s f o r e m apreciáveis. (equação 25) Largura Figura 54 - Carregamento horizontal em lajes Fonte: Elaborada pelo autor { Z 0 D
  • 124.
    A s ug e s t ã o e m f u n ç ã o d a e s p e s s u r a d a s l a j e s é a d a t a b e l a 26. Tabela 26 - Esforço horizontal nas lajes em função da espessura e da largura, em kgf Lajes maciças Espessura (cm) PesoPróprio (kg/m2 ) Largura da laje na direção da força (em N/m) Lajes maciças Espessura (cm) PesoPróprio (kg/m2 ) 6,00 m 12,00 m 18,00 m 24,00 m 30,00 m 10,0 c m 317 15,0 15,0 15,0 15,4 19,3 15,0 c m 439 15,0 15,0 16,1 21,4 26,7 20,0 c m 561 15,0 15,0 20,5 27,3 34,2 25,0 c m 683 15,0 16,7 25,0 33,2 41.6 30,0 c m 806 15,0 19,6 29,4 39,2 49,0 35,0 c m 928 15,0 22,6 33,8 45,1 56,4 40,0 c m 1050 15,0 25,6 38,3 51,1 63,8 50,0 c m 1294 15,0 31,5 47,2 63,0 78,7 Fonte: HUflD (1963) N a f i g u r a 55, a s e g u i r , e s t ã o a p r e s e n t a d a s a s c u r v a s d o e s f o r ç o h o r i z o n t a l e m l a j e s , e m f u n ç ã o d a e s p e s s u r a e d a l a r g u r a . F i g u r a 55 - Relação entre o esforço horizontal em lajes, em função do comprimento e da espessura Fonte: Elaborada polo autof 90 80 2 7 0 - J§ 60 I 50 | 40 8- 3 ° - o 20 (O UJ 10 0 0 Esforço em função da largura e da espessura 10 20 30 40 50 Espessura da laje (cm)
  • 125.
    Para o cá l c u l o dos e s f o r ç o s nas lajes, s e g u n d o o A.C.I., p r o c e d e - s e c o m a s e g u i n t e r e c o m e n d a ç ã o : - peso p r ó p r i o + s o b r e c a r g a m í n i m a 244 kg/m2 (50 psf) >> Sobrecarga em vigas, segundo o A.C.I N a s vigas, o c á l c u l o d a s p r e s s õ e s l a t e r a i s s e g u e o m e s m o critério d a s paredes. Para o d i m e n s i o n a m e n t o do f u n d o das vigas, a c r e s c e n t a r a carga m í n i m a de 74 k g f / m a l é m do peso próprio, c o n f o r m e m o s t r a a f i g u r a 56. Figura 56 - Sobrecarga vertical de 74 kgf/m, para o fundo da viga, adicionado ao peso próprio Fonte: Elaborada pelo autor 5.7 AS PRESSÕES NAS FÔRMAS DE CONCRETO, SEGUNDO A NORMA DIN S e g u n d o H a r r i s o n e C l e a r (1985 a p u d M A R A N H Ã O , ? 0 0 0 ) , e s t u d o s e x p e r i m e n t a i s m o s t r a m que a p r e s s ã o e x e r c i d a pelo c o n c r e t o nas f a c e s laterais d a s f ô r m a s i n i c i a l m e n t e é h i d r o s t á t i c a . A partir da s u p e r f í c i e livre, a l c a n ç a o m á x i m o e e n t ã o d e c r e s c e , por m e i o do d e s e n v o l v i m e n t o de r e s i s t ê n c i a s c i s a l h a n t e s entre os e l e m e n t o s que c o m p õ e m o c o n c r e t o , r e d u z i n d o a c a r g a e f e t i v a e d i m i n u i n d o a p r e s s ã o lateral para valores inferiores à pressão hidrostática. D e s s a maneira, a p r e s s ã o m á x i m a (Pm a x ) deverá ser a c u r v a a s s u m i d a para e f e i t o de d i m e n s i o n a m e n t o . Esse d i a g r a m a p o d e ser v i s t o no g r á f i c o da f i g u r a 57.
  • 126.
    Figura 57 -Diagrama de pressão do concreto nas faces laterais da fôrma Fonte: Adaptado de Maranhão (2000) S e g u n d o a n o r m a a l e m ã D I N 18218 ( a p u d P F E I L , 1987), a p r e s s ã o na f ô r m a , p a r a o c o n c r e t o f r e s c o , p o d e ser t o m a d a p r i n c i p a l m e n t e e m f u n ç ã o da c o n s i s t ê n c i a e da v e l o c i d a d e de e n c h i m e n t o (v), o m e s m o q u e a v e l o c i d a d e de s u b i d a do c o n c r e t o no i n t e r i o r da f ô r m a e m m e t r o s por hora. A s s e g u i n t e s e x p r e s s õ e s c o m r e s u l t a d o s o b t i d o s e m ( k N / m 2 ) s ã o c o n s i d e r a d a s : a) Para a v e l o c i d a d e de e n c h i m e n t o (v) m e n o r que 0,5 m/h: v < 0,5 m / h = > P = 5 v + 21 (equação 28) C o n f o r m e r e p r e s e n t a d o g r a f i c a m e n t e na figura 58, a seguir.
  • 127.
    24.0 23.5 E 23.0 1 22.5 o KQ 822.0 £ £ 21.5 21.0 20.5 Norma DIN pressão nos pilares - v < 0,5 m/h 24.0 23.5 E 23.0 1 22.5 o KQ 8 22.0 £ £ 21.5 21.0 20.5 24.0 23.5 E 23.0 1 22.5 o KQ 8 22.0 £ £ 21.5 21.0 20.5 24.0 23.5 E 23.0 1 22.5 o KQ 8 22.0 £ £ 21.5 21.0 20.5 24.0 23.5 E 23.0 1 22.5 o KQ 8 22.0 £ £ 21.5 21.0 20.5 24.0 23.5 E 23.0 1 22.5 o KQ 8 22.0 £ £ 21.5 21.0 20.5 24.0 23.5 E 23.0 1 22.5 o KQ 8 22.0 £ £ 21.5 21.0 20.5 24.0 23.5 E 23.0 1 22.5 o KQ 8 22.0 £ £ 21.5 21.0 20.5 24.0 23.5 E 23.0 1 22.5 o KQ 8 22.0 £ £ 21.5 21.0 20.5 0.1 0.2 0.3 0.4 0.5 0.6 Velocidade de enchimento m/h F i g u r a 58 - Pressão nos pilares, segundo a Norma DIN, para v < 0,5 m/h. F o n t e : Elaborada pelo autor b) P a r a a v e l o c i d a d e de e n c h i m e n t o (v) m a i o r que 0,5 m / h , c o n s i d e r a n d o a c o n s i s t ê n c i a do c o n c r e t o : v > 0,5 m/h => Pmax = 5 V + 2 1 P m a x = 1 0 v + 19 P m M = 1 4 v + 1 8 ^ m a x = 1 7 V + 1 7 c o n s i s t ê n c i a f i r m e c o n s i s t ê n c i a m é d i a c o n s i s t ê n c i a mole c o n s i s t ê n c i a f l u i d a (equação 29) (equação 30) (equação 31) (equação 32) C o n f o r m e r e p r e s e n t a d a s g r a f i c a m e n t e na f i g u r a 59, a seguir. Figura 59 - Pressão nos pilares, segundo a Norma DIN. para v> 0,5 m/h Fonte: Elaborada pelo autw Norma DIN pressão nos pilares - v > 0,5 m/h 2 3 4 5 6 7 8 Velocidade de enchimento m/h
  • 128.
    A s ex p r e s s õ e s i n d i c a d a s nas e q u a ç õ e s 28 a 32 f o r a m c o n f i g u r a d a s para m a s s a e s p e c í f i c a do c o n c r e t o 2.500 kg/m3 , c o n f o r m e Batista, A . M. (2004), a t e m p e r a t u r a do c o n c r e t o e m 15°C, o t e m p o de início de pega inferior a 5 horas, a v e l o c i d a d e de s u b i d a até 7 m / h e a c o m p a c t a ç ã o c o m v i b r a d o r e s internos, pois no caso do uso de vibradores externos as f ô r m a s d e v e m ser d i m e n s i o n a d a s c o m pressão hidrostática atuando na altura t o t a l e i n f l u e n c i a d a s pela vibração. Para o caso de variação da m a s s a específica do concreto, os valores das p r e s s õ e s d e v e m ser c o r r i g i d o s p r o p o r c i o n a l m e n t e por u m fator m u l t i p l i c a d o r f = — 2 5 o n d e 25 k N / m 3 é a m a s s a e s p e c í f i c a do c o n c r e t o . N o c a s o de variar a t e m p e r a t u r a a c i m a de 15°C, p o d e - s e r e d u z i r a p r e s s ã o e m 3 % p a r a c a d a 1°C de a u m e n t o na t e m p e r a t u r a , e n q u a n t o que, para c o n c r e t o s c o m início de p e g a a m p l i a d o s c o m auxílio de a d i t i v o s r e t a r d a d o r e s , os v a l o r e s da p r e s s ã o d e v e m ser a u m e n t a d o s , s e g u i n d o a t a b e l a 27. Tabela 27 - Tabela de coeficientes de aumento de pressão Consistência Tempo de início de pega Consistência 5 horas 15 horas Firme 1,15 1,45 Média 1,25 1,80 Mole ou fluídica 1,40 2,15 Fonte: Adaptado de PFEIL (1987) A l é m disso, M a r a n h ã o (2000) i n d i c o u que a c o n s i s t ê n c i a pode ser c l a s s i f i c a d a s e g u n d o o a b a t i m e n t o do c o n c r e t o ( S l u m p test) c o m o sendo: m i s t u r a f i r m e ou densa, c o n t e n d o o a b a t i m e n t o entre 0 e 25 m m ; m i s t u r a m é d i a ou leve, c o m a b a t i m e n t o e n t r e 25 m m e 75 m m ; m i s t u r a f l u i d a 75 m m a 125 m m e m i s t u r a m u i t o fluida, maior que 125 m m de a b a t i m e n t o do concreto. V i e i r a (1998) i n d i c o u que a n o r m a a l e m ã limita a pressão e m Pm a x £ 80 k N / m 2 p a r a p a r e d e s e q u a n d o for o c a s o de pilares e m Pm a x £ 100 kN/m2 , i n d e p e n d e n t e m e n t e de altura de c o n c r e t a g e m . 5.7.1 Esforços horizontais, segundo a DIN 18.218 Essa n o r m a a l e m ã r e c o m e n d a u m a relação entre o p e s o do c o n c r e t o f r e s c o e o e s f o r ç o horizontal e m vigas e lajes: A d o t a - s e a d e n s i d a d e de m a s s a do c o n c r e t o = > 25 kN/m3 , c o m u m a s o b r e c a r g a aplicada de 1 kN/m3 , t o t a l i z a n d o 26 kN/m3 .
  • 129.
    H = ap l i c a d a na base das f ô r m a s 100 A c a r g a do vento em alguns p o n t o s da obra poderá ser levada em c o n t a em regiões e m que esse c o m p o n e n t e é significativo, c o n f o r m e i n d i c a d o na t a b e l a 28. Tabela 28 - Pressão na parede da fôrma em função da altura da obra Altura da obra Velocidade do vento Pressão na parede da fôrma (m) (m/s) (km/h) (kN/m2 ) 0 até 8 28,3 102 0,56 8 até 20 35,8 129 1,04 20 até 100 42,0 151 1,43 >100 45,6 164 1,69 Fonte: Adaptado de OOKA (2004) 5.8 PRESSÕES DO CONCRETO EM FÔRMAS DE PILARES, SEGUNDO 0 CEB O u t r o s e s t u d o s f o r a m c i t a d o s por B a t i s t a e M a s c i a (2004). O do b o l e t i m nQ 15 do C E B - C o m i t ê E u r o - l n t e r n a t i o n a l du B e t o n r e c o m e n d o u que essa n o r m a f o s s e aplicada para c o n c r e t o s f a b r i c a d o s a partir de c i m e n t o P o r t l a n d s e m aditivos, c o m densidade de m a s s a de 2.400 kg/m3 . Todavia, para s i t u a ç õ e s e m que a d e n s i d a d e de m a s s a varia, as p r e s s õ e s poderão ser c o r r i g i d a s por m e i o da relação entre a d e n s i d a d e de m a s s a nova e a e s t a b e l e c i d a a n t e r i o r m e n t e . O m é t o d o foi f r u t o de análise e e s t u d o s e x p e r i m e n t a i s e m u m a grande q u a n t i d a d e de c o n s t r u ç õ e s , c h e g a n d o a a p r o x i m a d a m e n t e 200 obras. O m é t o d o cons dera três e x p r e s s õ e s , para as quais deverá ser t o m a d o o m e n o r r e s u l t a d o entre as s e g u i n t e s p r e s s õ e s e m kN/m2 : P = 24 x H (equação 33) s e n d o que, nesse caso, " P " é a pressão h i d r o s t á t i c a do c o n c r e t o f r e s c o fluido e " H " ( e m m e t r o s ) é a altura do pilar ou da viga a ser c o n c r e t a d a ; P = 24 kv + 5 ( e q u a ç ã o 34)
  • 130.
    Tabela 29 -Valores de k indicados pelo CEB (1976) Abatimento 5°C 10°C 15°C 20°C 25°C 30°C 25 m m 1,45 1,10 0,80 0,60 0,45 0,35 50 m m 1,90 1,45 1,10 0,80 0,60 0,45 75 m m 2,35 1,80 1,35 1,00 0,75 0,55 100 m m 2,75 2,10 1,60 1,15 0,90 0,65 Fonte: Adaptado do MARANHÃO (2000) Por último, c a s o a m e n o r d i m e n s ã o da peça de c o n c r e t o seja m e n o r ou igual a 500 m m , calcular a p r e s s ã o t a m b é m por: b 10 P = v + 1 5 (equação 35) Para a expressão indicada, " P " é a pressão para o efeito de arco, onde as c a m a d a s verticais laterais p a s s a m a s u p o r t a r zonas a r q u e a d a s que d e i x a m de colaborar para o c r e s c i m e n t o da pressão abaixo desse nível, " b " é a menor d i m e n s ã o da seção do concreto, e m m i l í m e t r o s , e " v " é a v e l o c i d a d e de e n c h i m e n t o e m m/h. M a r a n h ã o (2000) citou ainda que a n o r m a e u r o p é i a r e c o m e n d a que para a l t u r a s de l a n ç a m e n t o m a i o r e s OL iguais a 2 m e t r o s a p r e s s ã o deve ser a u m e n t a d a e m 10 kN/m2 . O g r á f i c o r e p r e s e n t a d o na f i g u r a 60 m o s t r a a c u r v a de variação da pressão na f ô r m a de um pilar de 200 m m na menor dimensão, e m f u n ç ã o da velocidade de enchimento, pelo critério a d o t a d o pelo CEB, c o n s i d e r a n d o o efeito de arco no concreto. E z o $ ò 50 45 40 35 30 25 20 15 10 Pressão - CEB - b = 200 mm 10 Velocidade de enchimento m/h Figura 60 - Pressão em fôrmas de pilares, segundo o CEB, considerando o efeito de arco na concretagem como critério Fonte: Elaborada peto autor
  • 131.
    5.8.1 Comparação entremétodos para a avaliação de fôrmas em um pilar de 0,20 x 0,70 com 2,90 m de altura,T = 15°CEV = 5m/h Para efeito de c o m p a r a ç ã o , as p r e s s õ e s exercidas c o n t r a as f ô r m a s , devido à c o n c r e t a g e m e m u m pilar de 20 x 70 c m , f o r a m o b t i d a s por vários pesquisadores, que a d o t a r a m d i f e r e n t e s n o r m a s e p r o c e d i m e n t o s de cálculo. A seguir, são f e i t a s a l g u m a s c o n s i d e r a ç õ e s sobre q u a t r o t r a b a l h o s analisados. A t a b e l a 30, a seguir, m o s t r a as d i f e r e n ç a s o b t i d a s nos valores da p r e s s ã o pelos critérios indicados. Tabela 30 - Pressões calculadas segundo os critérios indicados JANSSEN * ACI DIN CEB 23,8 kN/m2 68,2 kN/m2 69,0 kN/m2 40,0 kN/m* • o cálculo loi te«:o para = 50 e = 50 Fonte: Elaborada pelo autor A e x p e r i ê n c i a f e i t a por M a r a n h ã o (2000), q u e c o n s e g u i u r e s u l t a d o s experi- m e n t a i s e m u m pilar de 20 x 100 c m c o m a l t u r a de 2,40 m, t e m p e r a t u r a m e d i d a de 15°C e v e l o c i d a d e de e n c h i m e n t o de 32 m / h c o m um c o n c r e t o de a b a t i m e n t o igual a 60 m m , c o n s t a t o u valores de pressão m á x i m a de 26,38 kN/m2 , que, se c o m p a r a d o s c o m a f ó r m u l a de J a n s s e n , d a r i a m r e s u l t a d o s s i m i l a r e s se o c o e f i c i e n t e de a t r i t o na f ô r m a for igual a 0,0875 (p = t a n ( q ) = t a n 5o = 0,0875), ou seja, 23,8 k N / m 2 para u m pilar c o m as m e s m a s d i m e n s õ e s , o que p a r e c e ser o m a i s p r ó x i m o da realidade. C o m o se pode c o n s t a t a r pela análise da tabela 30, os r e s u l t a d o s o b t i d o s p o s s u e m u m a v a r i a ç ã o r a z o á v e l e n t r e si. C o n f o r m e a m e t o d o l o g i a u t i l i z a d a e m c a d a n o r m a e s t r a n g e i r a , e c o m o o b s e r v o u H u r d (1963), é s e m p r e m o t i v o de p o l ê m i c a e n t r e os p r o j e t i s t a s a m e r i c a n o s e e u r o p e u s a v e r d a d e i r a pressão do c o n c r e t o nas f ô r m a s . C o m o p r o j e t i s t a de f ô r m a s e c o n t a n d o c o m a e x p e r i ê n c i a pessoal, f a z e n d o as v e r i f i c a ç õ e s c o m os e s p a ç a m e n t o s habituais, o autor d e s t e t r a b a l h o c o n c l u i que no c a s o de pilares, que é o n d e e x i s t e a eventual divergência, o critério, u t i l i z a n d o - s e a f ó r m u l a de J a n s s e n , a d o t a d o por Calil J ú n i o r (2001), parece b a s t a n t e a d e q u a d o e b e m p r ó x i m o da realidade para obras prediais. S e r i a m n e c e s s á r i a s , e n t r e t a n t o , m a i s a l g u m a s e x p e r i ê n c i a s para se apu-ar o c o e f i c i e n t e de atrito, c o m p a r a n d o os diversos t i p o s de m a t e r i a i s c o m p o n e n t e s das f ô ' m a s c o m maior precisão, e c o m a f ó r m u l a de J a n s s e n sendo utilizada de m o d o mais adequado. A f i g u r a 61 é u m a r e p r e s e n t a ç ã o gráfica, e f e t u a d a p e l o autor, da f ó r m u l a de J a n s s e n , variando os â n g u l o s de a t r i t o c o n c r e t o x chapa ( m ) e do â n g u l o de a t r i t o interno do c o n c r e t o (q).
  • 132.
    Altura de concretagem(m) F i g u r a 61 - Representação gráfica das pressões calculadas pela fórmula de Janssen para alguns valores de JJ e 0 Fonto: Elaborada pelo autor C o m o se pode notar c o m o â n g u l o de a t r i t o interno JÍ igual a 1O e ângulo de a t r i t o c o n c r e t o - c h a p a 0 igual a 1o, o r e s u l t a d o se a p r o x i m a do m e s m o y x h que limita a m a i o r i a d a s f ó r m u l a s i n t e r n a c i o n a i s e v e m ao e n c o n t r o do c o n c e i t o t r a d i c i o n a l do e m p u x o . R e s u m i n d o , as c o n d i ç õ e s l i m i t e s de t o d a s as f ó r m u l a s se i g u a l a m q u a n d o o â n g u l o de a t r i t o interno do c o n c r e t o e o â n g u l o de a t r i t o c o n c r e t o x c h a p a s ã o e s p e c i f i c a d o s no seu extremo. O autor considera, por experiência própria, que na m a i o r i a d o s c a s o s o â n g u l o de atrito interno 15° e o ângulo de atrito chapa x c o n c r e t o 5o c o n d u z e m a resultados b a s t a n t e c o e r e n t e s no cálculo de f ô r m a s usuais e m edifícios habitacionais, e c o m c o n c r e t o s c o m c o n s i s t ê n c i a ( s l u m p ) e n t r e 60 e 80 m m e c o m p e n s a d o s plastificados. 5.8.2 Avaliação experimental em chapas para fôrmas P e l a i m p o r t â n c i a d a s c a r a c t e r í s t i c a s f í s i c a s e m e c â n i c a s d a s c h a p a s de m a d e i r a p a r a o d i m e n s i o n a m e n t o de f ô r m a s , f o r a m p r o g r a m a d o s de m a n e i r a s u c i n t a a l g u n s e s t u d o s c o m c h a p a s de O S B , p r o d u t o r e c e n t e m e n t e d i s p o n i b i l i z a d o no m e r c a d o , a f i m de c o m p a r á - l o s c o m os d a d o s e x i s t e n t e s p a r a c o m p e n s a d o de pinus, l a r g a m e n t e u t i l i z a d o p a r a e s s a f i n a l i d a d e . A s f i g u r a s 62 e 63 i l u s t r a m o s e n s a i o s e m c h a p a s de O S B .
  • 133.
    F i gu r a 62 - Ensaio de flexão para obtenção do módulo de elasticidade em OSB Fonte: Foto do autor Figura 63 - Aspecto da seção de ruptura do OSB após o ensaio Fonte: Foto do autor Foram f e i t o s e n s a i o s para o b t e n ç ã o do m ó d u l o de e l a s t i c i d a d e e da t e n s ã o de r u p t u r a s e g u n d o as e q u a ç õ e s abaixo: E = — A F x t ~ 3 — = > d e t e r m i n a ç ã o do m ó d u l o de e l a s t i c i d a d e ( e q u a ç ã o 36) a r = 3*FrxL = > d e t e r m i n a ç ã o da t e n s ã o de ruptura, e m M P a ou kgf/cm2 ; 2 x l x e 2 ( e q u a ç ã o 37) E = m ó d u l o de elasticidade, e m cm4 ; AF = intervalo de c a r g a e m relação à origem, a p r o x i m a d a m e n t e 50% da carga de ruptura, e m N ou kgf;
  • 134.
    L = vã o livre, e m c m ; I = l a r g u r a d o c o r p o - d e - p r o v a , e m c m ; e = e s p e s s u r a d a c h a p a , e m c m . Fr = f o r ç a d e r u p t u r a , e m N A s = i n t e r v a l o d e d e f o r m a ç ã o , p a r a o i n t e r v a l o d e c a r g a AF, e m c m . A s e g u i r , n a t a b e l a 31, s ã o a p r e s e n t a d o s o s d a d o s d e r e s i s t ê n c i a à f l e x ã o p a r a c o m p e n s a d o s d e p i n u s , f o r n e c i d o s p e l a A B I M C I . labela 31 - Resistência à flexão estática do compensado de pinus brasileiro Espessura da chapa Número de lâminas Valores Paralela MOE Paralela MOR Perpendicular MOE Perpendicular MOR 09 05 máximo 118016 683 30417 307 09 05 médio 85477 498 22734 224 09 05 mínimo 52939 313 15052 142 12 05 máximo 89212 527 37742 348 12 05 médio 68990 381 28389 253 12 05 mínimo 48768 234 19036 158 15 05 máximo 92132 441 35435 338 15 05 médio 69331 320 26334 227 15 05 mínimo 46529 217 17233 116 15 07 máximo 89678 528 45739 405 15 07 médio 69130 395 33729 295 15 07 mínimo 48282 263 21719 184 18 07 máximo 81373 459 48526 410 18 07 médio 63383 347 36228 300 18 07 mínimo 45392 234 23931 189 18 09 máximo 82201 466 44605 351 18 09 médio 70949 369 36337 270 18 09 mínimo 59696 273 28069 189 20 07 máximo 74188 444 47482 370 20 07 médio 60660 329 36447 274 20 07 mínimo 47132 213 25412 177 20 09 máximo 76426 419 58064 438 20 09 médio 59520 326 43869 328 20 09 mínimo 42613 232 29674 218 Fonte: ASSOCIAÇÃO BRASILEIRA CA INOÚSTRIA OE MADEIRA PROCESSADA (2002)
  • 135.
    O s re s u l t a d o s o b t i d o s , q u a n d o c o m p a r a d o s c o m o s d o s c o m p e n s a d o s , c u j a a m o s t r a g e m d a A B I M C I ( A s s o c i a ç ã o B r a s i l e i r a d a I n d ú s t r i a d e M a d e i r a P r o c e s s a d a M e c a n i c a m e n t e ) p a r e c e b a s t a n t e s i g n i f i c a t i v a , d e m o n s t r a m a v i a b i l i d a d e d a u t i l i z a ç ã o d e s s e m a t e r i a l , d e s d e q u e d i m e n s i o n a d o s a d e q u a d a m e n t e p a r a f ô r m a s d e c o n c r e t o . O s r e s u l t a d o s d o s e n s a i o s e m O S B e s t ã o m o s t r a d o s n a t a b e l a 32, o n d e f o i c o l o c a d a u m a c o l u n a p a r a c o m p a r a ç ã o d o s r e s u l t a d o s d e r e s i s t ê n c i a c o m a q u e l e s o b t i d o s p e l a A B I M C I , p a r a c o m p e n s a d o s d e p í n u s . Tabela 32 - Características mecânicas das chapas de OSB, obtidas no ensaio de flexãoO Amostra L e AF As Fr vão MOE// MOEl ABIMCI 0 S B-12-1-1 // 7,455 1,200 39,8 0,45 722 302 30 46342 =mínimo 0 S B-12-1-2 // 7,457 1,216 25,2 0,31 456 186 30 40923 ^mínimo O S B-12-2-1 // 7,471 1,195 40,2 0,48 793 334 30 44341 ^mínimo O S B-12-2-2 // 7,493 1,200 40,0 0,45 793 330 30 46339 =mínimo O S B-12-3-1 1 7,445 1,204 20,0 0,44 300 125 30 23612 O K O S B - 1 2 - 3 - 2 1 7,415 1,210 20,0 0,44 426 177 30 23357 O K O S B-12-4-1 1 7,464 1,211 20,0 0,60 330 136 30 16973 =mínimo O S B - 1 2 - 4 - 2 1 7,477 1,214 20,0 0,48 419 171 30 21023 O K O S B-15-1-1 // 7,626 1,493 60,0 0,64 997 329 37,5 48699 O K O S B-15-1-2 // 7,617 1,485 40,0 0,53 723 247 37,5 39808 O K O S B-15-2-1 // 7,601 1,482 40,0 0,50 654 224 37,5 42629 =mínimo O S B-15-2-2// 7,612 1,473 40,0 0,52 567 196 37,5 41685 =mínimo O S B - 1 5 - 3 - 1 - 1 7,635 1,485 20,0 0,60 380 127 37,5 17576 O K O S B - 1 5 - 3 - 2 - 1 7,648 1,469 20,0 0,55 429 146 37,5 19774 O K O S B - 1 5 - 4 - 1 - 1 7,651 1,487 20,0 0,55 408 136 37,5 19057 O K O S B - 1 5 - 4 - 2 - 1 7,637 1,488 20,0 0,55 394 131 37,5 19053 O K OSB-17-1-1-// 7,493 1,679 100 1,175 1558 498 45 54668 O K OSB-17-1-2-// 7,379 1,682 60 0,65 1157 374 45 59888 O K (') Resu'*adc<s otodos em laboratório do iPT. conduzidos pe*o autor Fonte: Elaborada pelo autor 5.8.3 Gráficos comparativos dos resultados disponíveis para chapas de OSB e de compensados de pínus (dados da ABIMCI) C o m o c o m p a r a ç ã o e n t r e o s d o i s m a t e r i a i s , c h a p a s d e c o m p e n s a d o e d e O S B , f o i e f e t u a d o u m e s t u d o d e a p l i c a ç ã o u s a n d o a s f ó r m u l a s i n d i c a d a s n o c a p í t u l o C r i t é r i o p a r a D i m e n s i o n a m e n t o e c o m o s v a l o r e s d o s M ó d u l o s d e E l a s t i c i d a d e e M o m e n t o d e I n é r c i a o b t i d o s e m l a b o r a t ó r i o , n o c a s o d o O S B , e o s o b t i d o s n o s i t e < w w w . a b i m c i . c o m . b r , p a r a
  • 136.
    Comparação do desempenhoem flexão - OSB x Compensado, 12 mm 20 ] ABIMCI 3 apoios ABIMCI 4 apoios — O S B 3 apoios — O S B 4 apoios ABIMCI 2 apoios O S B 2 apoios 0.3 0.35 0.4 0.45 0.5 0.55 0.6 0.65 Espaçamento (m) F i g u r a 64 - Gráficos comparativos para chapas de compensado e OSB de 12 mm de espessura Fonte: Elaborada polo autor Espaçamento (m) F i g u r a 65 - Gráficos comparativos para chapas de compensado e OSB de 15 mm de espessura Fonte: Elaborada polo autor Comparação do desempenho em flexão - OSB x Compensado, 15 mm 1 ABIMCI 3 apoios ABIMCI 4 apoios O S B 3 apoios — O S B 4 apoios ABIMCI 2 apoios O S B 2 apoios 1 ABIMCI 3 apoios ABIMCI 4 apoios O S B 3 apoios — O S B 4 apoios ABIMCI 2 apoios O S B 2 apoios 1 ABIMCI 3 apoios ABIMCI 4 apoios O S B 3 apoios — O S B 4 apoios ABIMCI 2 apoios O S B 2 apoios 1 ABIMCI 3 apoios ABIMCI 4 apoios O S B 3 apoios — O S B 4 apoios ABIMCI 2 apoios O S B 2 apoios - 1 ABIMCI 3 apoios ABIMCI 4 apoios O S B 3 apoios — O S B 4 apoios ABIMCI 2 apoios O S B 2 apoios — — ^TT.ff.TT.TnTI
  • 137.
    o <P M s> o. 40 20; 10 0 0.3 I — ABIMCI3 apoios ABIMCI 4 apoios O S B 3 apoios — O S B 4 apoios O S B 2 apoios - — ABIMCI 3 apoios ABIMCI 4 apoios O S B 3 apoios — O S B 4 apoios O S B 2 apoios - ' — . — ABIMCI 3 apoios ABIMCI 4 apoios O S B 3 apoios — O S B 4 apoios O S B 2 apoios - r — ABIMCI 3 apoios ABIMCI 4 apoios O S B 3 apoios — O S B 4 apoios O S B 2 apoios - — • - L:— — — — "....Tr.TT.TT.TT.Tr.TT 0.35 0.4 0.45 0.5 Espaçamento (m) 0.55 0.6 0.65 F i g u r a 66 - Gráficos comparativos para chapas de compensado e OSB de 18 mm de espessura Fonte: Elaborada pelo autor O s r e s u l t a d o s d o s e n s a i o s d e m o n s t r a m q u e é b a s t a n t e v i á v e l a u t i l i z a ç ã o d e c h a p a s d e O S B p a r a c o n f e c ç ã o d e f ô r m a s d e c o n c r e t o , d e s d e q u e d i m e n s i o n a d a s a d e q u a d a m e n t e . C o m o s e p o d e n o t a r p e l a t a b e l a d e r e s u l t a d o s , o s v a l o r e s d o m ó d u l o d e e l a s t i c i d a d e s e a p r o x i m a m b a s t a n t e d o s d e c o m p e n s a d o s d e p i n u s , s e g u n d o d a d o s d i s p o n í v e i s n o s i t e d a A B I M C I . 5.8.3.1 A chapa de OSB e seu comportamento em obras C o m o m a t e r i a l a l t e r n a t i v o a o t r a d i c i o n a l c o m p e n s a d o , a s c h a p a s d e O S B , p r o d u z i d a s c o m r e s i n a M D I à b a s e d e i s o c i a n a t o , p e l a s u a r e g u l a r i d a d e n a s p r o p r i e d a d e s f í s i c a s e m e c â n i c a s t e m s e m o s t r a d o e f i c i e n t e t e c n i c a m e n t e . A p r o d u ç ã o c o n t r o l a d a , f i g u r a 67, c o n f e r e à s c h a p a s b a i x a v a r i a b i l i d a d e e p o d e a p r e s e n t a r a c a b a m e n t o , c o n f o r m e m o s t r a a e x p e r i ê n c i a f e i t a e m o b r a , s e g u n d o H i n o (2004), o n d e s e c o n s e g u i u o e m p r e g o d u r a n t e 10 u t i l i z a ç õ e s c o m c h a p a s d e 18 m m , r e v e s t i d a s c o m f i l m e M D O , f i g u r a 68, e f i l m e d e r e s i n a f e n ó l i c a , f i g u r a 69. IF i g u r a 67 - Painel OSB cru (sem revestimento) Fonte: HINO {2004}
  • 139.
    Figura 70 -À esquerda, superfície inferior da 1' laje. painel cru; á direita, fôrma para 3 " laje com danos localizados no lado oposto à superfície em contato com o concreto, em painéis MDO transpassados por pregos Fonte: HINO (2004) Figura 7 1 - / 4 esquerda, fôrma para 7a laje. manchas esbranquiçadas devido a resíduos de nata de concreto aderida ao painel OSB "cru" e danificação das bordas dos painéis; à direita, manchas e danos localizados em revestimento do painel OSB próximos a cantos e bordas Fonte: HINO (2004)
  • 140.
    - o sp a i n é i s O S B " c r u s " a p r e s e n t a r a m d e s e m p e n h o s a t i s f a t ó r i o até a d é c i m a u t i l i z a ç ã o , p o r é m f o r a m p e r d e n d o f r a g m e n t o s d a s t i r a s d e m a d e i r a , q u e g r u d a r a m no c o n c r e t o , e m m e n o r i n c i d ê n c i a , a p a r t i r d o t e r c e i r o u s o , a u m e n t a n d o d e f o r m a g e n e r a l i z a d a a p a r t i r d a s e x t a u t i l i z a ç ã o ; o u t r a o b s e r v a ç ã o é q u e a t e x t u r a do c o n c r e t o a p a r e c e u " f o t o g r a f a d a " , c o m o m o s t r a m as f i g u r a s 70 e 71; - os p a i n é i s O S B c o m r e v e s t i m e n t o M D O a p r e s e n t a r a m d e s e m p e n h o s a t i s f a t ó r i o , s e n d o q u e d u a s c a r a c t e r í s t i c a s c h a m a r a m a a t e n ç ã o . Q u a n d o p r e g a d o s , d a n i f i c a v a m o s p a i n é i s d e a m b o s o s lados, f i g u r a 70 à d i r e i t a e m a n c h a s d e c o n c r e t o , f i g u r a 71 à direita, d e s d e a p r i m e i r a u t i l i z a ç ã o , e a u m e n t a r a m a o l o n g o d o s u s o s ; e o s p a i n é i s O S B c o m r e v e s t i m e n t o f e n ó l i c o a p r e s e n t a r a m r e s u l t a d o s u p e r i o r ao d o s d o i s a n t e r i o r e s , o c o r r e n d o s o m e n t e m a n c h a s c l a r a s e e s b r a n q u i ç a d a s n a s s u p e r f í c i e s e o f i l m e f e n ó l i c o , a p r e s e n t a n d o t a m b é m d a n o s n a s f a c e s q u a n d o da u t i l i z a ç ã o d e p r e g o s .
  • 143.
  • 144.
    6. ESTUDO DECASO Q u a t r o c a s o s f o r a m d e s t a c a d o s p a r a d e m o n s t r a r a i m p o r t â n c i a d o e n t r o s a m e n t o e n t r e o a r q u i t e t o , o c o n s t r u t o r o p r o j e t i s t a e s t r u t u r a l e o p r o j e t i s t a d e f ô r m a s , p r i n c i p a l m e n t e na f a s e d e c o n c e p ç ã o d o p r o j e t o e d e f i n i ç ã o d o s m é t o d o s e m a t e r i a i s a s e r e m u t i l i z a d o s . N o p r i m e i r o , a e s c o l h a do p a r t i d o e s t r u t u r a l f o i c o m p l e t a m e n t e m o d i f i c a d a e m f u n ç ã o d o b o m e m p r e g o d a s f ô r m a s d e m a d e i r a e m s u b s t i t u i ç ã o à s c u b e t a s d e p o l i p r o p i l e n o ; no s e g u n d o , o p r o j e t o de a p r o v e i t a m e n t o d a m a d e i r a f o i p r e v i s t o e m f u n ç ã o d a g r a n d e v a r i a ç ã o d a s d i m e n s õ e s d a s vigas ao l o n g o d o s d i v e r s o s p a v i m e n t o s ; no t e r c e i r o c a s o , u m e s t u d o p a r a se o p t a r e n t r e laje t r e l i ç a d a e laje m a c i ç a e f i n a l m e n t e n o q u a r t o c a s o u m a a n á l i s e e c o n ô m i c a e n t r e a l u g a r ou a d q u i r i r f ô r m a . E m b o r a o p r i m e i r o c a s o t e n h a o c o r r i d o n u m e d i f í c i o c o m e r c i a l , e s s e s c a s o s i l u s t r a m s i t u a ç õ e s e m c o n s t r u ç õ e s d e e d i f í c i o s t a n t o r e s i d e n c i a i s o u c o m e r c i a i s e m q u e a c a r a c t e r í s t i c a b á s i c a e o p r o j e t o d e d o i s o u t r ê s a n d a r e s a t í p i c o s , c o m g a r a g e m e térreo, e o s d e m a i s r e p e t i t i v o s , a n d a r e s t í p i c o s de a p a r t a m e n t o s ou c o n j u n t o s c o m e r c i a i s . C o m r e l a ç ã o a o s m a t e r i a i s u s a d o s p a r a a p r o d u ç ã o d a s f ô r m a s , r e c c m e n d a - s e q u e o s s e g u i n t e s p r o c e d i m e n t o s s e j a m c u i d a d o s a m e n t e o b s e r v a d o s , a f i m d e se o t i m i z a r o u s o d o s e q u i p a m e n t o s : 1. A o p ç ã o d e c o m p r a r o e q u i p a m e n t o m e t á l i c o c o m o t o r r e s , e s c o r a s , f o r c a d o s b a r r a s d e a n c o r a g e m etc., d e v e s e r p e n s a d a ou s o m e n t e c o g i t a d a s e a i n t e n ç ã o d a e m p r e s a é t e r c o n t i n u i d a d e n a s o b r a s e a i n d a e s t a r d i s p o s t a a c r i a r u m d e p a r t a m e n t o p e r m a n e n t e d e m a n u t e n ç ã o , c a s o c o n t r á r i o a o p ç ã o é a l o c a ç ã o d o m e s m o ; 2. A e s c o l h a d o s c o m p e n s a d o s d e v e s e g u i r u m c r i t é r i o t é c n i c o e m e t ó d i c o o n d e o f o r n e c e d o r d e v e r á p o s s u i r a s c a r a c t e r í s t i c a s f í s i c a s d o m a t e r i a l c o m o r e s i s t ê n c i a à c o m p r e s s ã o e m ó d u l o de e l a s t i c i d a d e a f i m d e q u e o d i m e n s i o n a m e n t o p o s s a s e r f e i t o d e a c o r d o c o m a N B R 7190/97, a l é m é c l a r o , d a s g a r a n t i a s d e c o l a g e m e r e s i s t ê n c i a à a b r a s ã o p a r a o n ú m e r o d e u s o s e s p e c i f i c a d o . 3. N o c a s o d e c o m p e n s a d o s r e s i n a d o s , e x i g i r q u e a c o l a g e m t e n h a s i d o f e i t a c o m r e s i n a à p r o v a d ' á g u a , d o t i p o f e n o l - f o r m a l d e í d o por e x e m p l o , ou c o m o u t r a s r e s i n a s f e n ó l i c a s , d e s d e q u e e s p e c i f i c a d a s e g a r a n t i d a s . N o c a s o de c o m p e n s a d o s p l a s t i f i c a d o s p r e s s u p õ e - s e q u e t o d o s já p o s s u e m e s s a c a r a c t e r í s t i c a . 4. A m a d e i r a d e v e ser a d q u i r i d a e t e s t a d a e m l a b o r a t ó r i o s i d ô n e o s , e de p r e f e r ê n c i a c o m m a d e i r a s ref lorestada, por ser u m a p o s t u r a é t i c a e de c o l a b o r a ç ã o c o m a m a n u t e n ç ã o c o m as n o s s a s r e s e r v a s f l o r e s t a i s , a l é m de s e r e m p e r f e i t a m e n t e u t i l i z á v e i s no c a s o d e f ô r m a s p a r a c o n c r e t o .
  • 145.
    5. Q ua n d o se prefere utilizar c o m p e n s a d o s de menor e s p e s s u r a c o m o os de 12 m m ou 15 m m , d e v e - s e levar e m c o n t a q u e e s s e s c o m p e n s a d o s , por s e r e m m e n o s c o n s u m i d o s , e m geral a p r e s e n t a m q u a l i d a d e inferior aos de 18 m m , que são os m a i s utilizados.Todavia, e m o b r a s c o m poucas repetições, o seu e m p r e g o t e m sido f e i t o c o m s u c e s s o e a s u a c o m p r a deve ser feita c o m u m a fiscalização ainda mais rigorosa. Q u a n d o o n ú m e r o de r e p e t i ç õ e s for maior, a m e l h o r r e c o m e n d a ç ã o é utilizar o de 18 m m . 6.1. CAS01 T r a t a - s e de u m edifício c o m e r c i a l no m u n i c í p i o de Jandira-SP, cujo p r o j e t o inicial foi c o n c e b i d o c o m vigas baixas e g r a n d e s vãos. N a s lajes, a s o l u ç ã o a d o t a d a foi c o m c u b e t a s de polipropileno, c o n f o r m e m o s t r a o projeto, na figura 72. Esta figura está t a m b é m reproduzida no A n e x o J, e m escala a u m e n t a d a , para m e l h o r v i s u a l i z a ç ã o das d i m e n s õ e s e d o s d e t a l h e s de projeto. E m b o r a esse edifício t e n h a sido p r o j e t a d o para uso comercial, o e x e m p l o t a m b é m se aplica a edifícios residenciais. Figura 72 - Planta de um andar-tipo, do caso 1, com laje nervurada e uso de cubetas de polipropileno Fonte: Arquivo do aulor
  • 146.
    Em f un ç ã o do prazo de execução previsto no c r o n o g r a m a , os g a s t o s a u m e n t a r i a m c o m a locação e o alto c o n s u m o de aço, n e c e s s á r i o s nas vigas (baixas), devido a o s g r a n d e s vãos (12 m), o que fez c o m que f o s s e n e c e s s á r i o u m novo e s t u d o da e s t r u t u r a de concreto. E m b o r a o p r o j e t o inicial já e s t i v e s s e t o t a l m e n t e concluído, a e q u i p e c o m p o s t a pelo c o n s t r u t o r , pelo arquiteto, pelo p r o j e t i s t a e s t r u t u r a l e pelo p r o j e t i s t a de f ô r m a s o m o d i f i c o u r a d i c a l m e n t e , e foi e s c o l h i d a u m a s o l u ç ã o tradicional, ou seja, c o m vigas de maior altura e lajes m a c i ç a s . Pela alteração, u m p e q u e n o a u m e n t o no " p é - d i r e i t o " foi necessário, porém o r e s u l t a d o foi s u r p r e e n d e n t e , c o m r e d u ç ã o do c o n s u m o de aço e c o n c r e t o da o r d e m de 24%. C o m relação às f ô r m a s o p e q u e n o a u m e n t o na m e t r a g e m q u a d r a d a j u s t i f i c o u - s e pela d i m i n u i ç ã o do c u s t o da locação, que deixou de existir. N e s s e caso, a p e r f e i t a i n t e r a ç ã o entre os d i v e r s o s p r o f i s s i o n a i s envolvidos no p r o c e s s o r e s u l t o u em u m a expressiva r e d u ç ã o de c u s t o s no e m p r e e n d i m e n t o . O u t r a s o l u ç ã o poderia ser tentada, c o m o vigas de maior altura, e, nas lajes, a c o n t i n u a ç ã o d a s cubetas, m a s mais u m a vez o f a t o r prazo a c a b o u p e s a n d o e a s o l u ç ã o foi abandonada. 6.1.1 Análise do consumo dos materiais para laje nervurada Para a laje do a n d a r - t i p o da f i g u r a 72, foi e f e t u a d a u m a análise de c u s t o s a f i m de c o m p a r á - l o s c o m o u t r a s alternativas. A s t a b e l a s 33 e 34 a p r e s e n t a m as e s t i m a t i v a s do c o n s u m o de f ô r m a s e de c o n c r e t o para esse caso, de uso de laje nervurada c o m utilização de c u b e t a s . Tabela 33 - Estimativa do consumo de fôrmas com utilização de cubetas - laje nervurada Pilares 343 m 2 Lajes 117,08 m 2 Vigas 749,41 m2 Lajes só c o m cubetas 786,68 m2 Total 1.996,17 m2 Fonte: Elaborada peto autor Tabela 34 - Estimativa do consumo de concreto com utilização de cubetas, em laje nervurada com vigas baixas Pilares 43,34 m 3 Lajes 174,05 m 3 Vigas 169 00 m 3 Total 386,08 m 3 Fonte: Elaborada peto auior
  • 147.
    Tabela 35 -Estimativa do consumo de fôrmas sem utilização de cubetas - laje maciçaO Pilares 343,02 n 2 Lajes 1.032,00 m2 Vigas 1.106,00 m2 Total 2.481,03 m2 (') vide figura 73 Fonte: Elaborada pelo autor Tabela 36 - Estimativa do consumo de concreto sem utilização de cubetas - laje maciça (*) Pilares 43,34 m3 Lajes 117,10 Ti3 Vigas 151,93 TI3 Total 312,37 TI3 (*) vide figura 73 Fonte: Elaborada pelo autor A a v a l i a ç ã o d o c o n s u m o d e c o n c r e t o n a s l a j e s n e r v u r a d a s c o m r e l a ç ã o à l a j e m a c i ç a r e s u l t o u e m u m a u m e n t o d e 2 4 % , c o n f o r m e i n d i c a d o n a s t a b e l a s 34 e 36, o u s e j a , 3 8 6 , 0 8 / 3 1 2 , 3 7 = 1,24. 6.1.2 Análise econômica das fôrmas para a laje nervurada N a t a b e l a 37 é a p r e s e n t a d o o c á l c u l o d o c u s t o m e n s a l p a r a a c o n f e c ç ã o da l a j e n e r v u r a d a c o m c u b e t a s , s e m u t i l i z a ç ã o d e f ô r m a d e c o m p e n s a d o s o b e l a s . Tabela 37 - Custo das fôrmas, sem o uso de compensado sob as cubetas Fôrmas (pilares, vigas e lajes maciças) - Tabela 33 -1.209,49 x R$15,00/m2 = R$18.142,35 Quantidade de cimbramento usado -1.238 m3 (área do andar) x 3,90 m (pé-direilo) x 17,0 kg/m3 (consumo unitário) = 82.079,40 kg Custo de locação do cimbramento - RS 0,26/kg mês (sem compensado) Custo mensal de locação do cimbramento - 82.079,40 kg x R$ 0,26/kg/mês = RS 21.340,64 Custo de locação de cubetas • RS 0,60/m2 /dia Custo mensal de locação das cubetas - 786,68m2 x RS 0,60/m2 /dia x 30 dias = R$14.160,24 TOTAL = R$ 53.642,35 Fonte: Elaborada pelo autor
  • 148.
    Tabela 38 -Custo das fôrmas com o uso de compensado sob as cubetas Fôrmas (pilares, vigas e lajes maciças) - Tabela 33 - 1.996,17 m 2 x R$ 15,00/m2 = RS 29.942,55 Quantidade de cimbramento usado - 1.238 m2 (área do andar) x 3,90 m (pé-direito) x 17,0 kg/m3 (consumo unitário) = 82.079,40 Kg. Custo de locação do cimbramento - R$ 0,17/kg/mês (com compensado) Custo mensal de locação do cimbramento - 82.079,49 kg x R$ 0,17/kg/mês = RS 13.953,50 Custo de locação de cubetas - R$ 0,60/m2 /dia Custo mensal de locação das cubetas - 786,68 n f x R S 0,60/m2/dia x 30 dias = RS 14.160,24 T O T A L = RS 58.056,29 Fonte: Elaborada pelo aulor 6.1.3 Análise econômica do aço e do concreto para a laje nervurada N a t a b e l a 39, s ã o a p r e s e n t a d o s o s c á l c u l o s p a r a o s c u s t o s d e a ç o e d e c o n c r e t o u s a d o s n a c o n f e c ç ã o d a l a j e n e r v u r a d a c o m c u b e t a s . Tabela 39 - Consumo de aço e de concreto Custo do aço 386,06 m3 (tabela 34) x 150,0 kg de a?o/m3 de concreto x RS 2,70/kg de aço = R$ 156.354,3C Custo do concreto 386,08 m3 x RS 160,00/m3 = RS 61.772,80 T O T A L = RS 218.127,10 Fonte: Elaborada pelo aulor N a t a b e l a 40, s ã o a p r e s e n t a d o s o s v a l o r e s f i n a i s d o s c u s t o s p a r a c o n f e c ç ã o d a l a j e n e r v u r a d a c o m c u b e t a s d o p a v i m e n t o - t i p o . Tabela 40 - Custo final da laje nervurada do pavimento-tipo, com cubetas Sem utilizaçao de fôrmas sob as lajes H$ 53.642,35 + H$ 218.127,10 = H$ 271.769,45 C o m utilização de fôrmas sob as cubetas RS 58.056,29 + RS 218.127,10 = RS 276.183,39 Fonte: Elaborada pelo autor 6.1.4 Análise econômica das fôrmas para a laje maciça C o m o a l t e r n a t i v a à l a j e n e r v u r a d a , a f i g u r a 73 a p r e s e n t a a p l a n t a d o a n d a r - t i p o c o m a s o l u ç ã o e m l a j e m a c i ç a . E s s a f i g u r a t a m b é m e s t á r e p r o d u z i d a n o A n e x o K, e m e s c a l a a u m e n t a d a , p a r a m e l h o r v i s u a l i z a ç ã o d a s d i m e n s õ e s e d o s d e t a l h e s d e p r o j e t o .
  • 149.
    Figura 73 -Esquema do andar-tipo com laje maciça Fonte: Arquivo do autor A t a b e l a 41 a p r e s e n t a a s e s t i m a t i v a s d o c o n s u m o d e f ô r m a s e d e c i m b r a m e n t o , p a r a o c a s o d o u s o d e l a j e m a c i ç a . Tabela 41 - Custo para confecção das fôrmas e do cimbramento da laje maciça Fôrmas (pilares, vigas e lajes maciças) - tabela 30 2.481,03 m2 (tabela 30) x R$ 10,00/m2 de fôrma = R$ 37.215,45 Custo mensal de locação do cimbramento 1.238 m2 (área do andar) x 3,90 m (pé-direito) x 18,80 kg/m3 (consumo unitário) x RS 0,17/kg'mês = R$ 15.430,93 TOTAL = RS 52.646,38 Fonte: E'atx>rada pelo autor
  • 150.
    6.1.5 Análise econômicado aço e do concreto da laje maciça N a t a b e l a 42, s ã o a p r e s e n t a d o s o s c á l c u l o s p a r a o s c u s t o s d e a ç o e c o n c r e t o u s a d o s n a c o n f e c ç ã o d a l a j e m a c i ç a . Tabela 42 - Custo do aço e do concreto Custo do aço 312,37 m3 (tabela 33) x 100 kg de aço/m3 de concreto x RS 2,70/kg de aço = RS 84.339,90 Custo do concreto 312,37 m3 x RS 160,00/m3 de concreto = RS 49.979,20 TOTAL = RS 134.319,10 Fonte: Elaborada pelo autor N a t a b e l a 43, s ã o a p r e s e n t a d o s o s v a l o r e s f i n a i s d o s c u s t o s p a r a c o n f e c ç ã o d a laje m a c i ç a d o p a v i m e n t o - t i p o . Tabela 43 - Custo final do pavimento para laje maciça Fôrma + cimbramento RS 52.646,38 (tabela 41) Concreto e aço RS 134.319,10 (tabela 42) T O T A L = RS 186.965,48 Fonte: Elaborada pelo autor A d i f e r e n ç a a p u r a d a p a r a o u s o d e l a j e m a c i ç a s o b r e o u s o d e l a j e n e r v u r a d a f o i d e 6 8 % , p a r a o c a s o d a l a j e n e r v u r a d a s e m u t i l i z a ç ã o d e c h a p a s d e c o m p e n s a d o s o b a laje, e d e 6 9 % , n o c a s o d e n ã o - u t i l i z a ç ã o d e c h a p a s d e c o m p e n s a d o s o b a laje. 6.1.6 Conclusão do casol A s o l u ç ã o a d o t a d a n e s s e e m p r e e n d i m e n t o f o i c o n s t r u i r o p a v i m e n t o c o m laje m a c i ç a ( s e m n e r v u r a s ) , q u e a c a b o u r e s u l t a n d o e m g r a n d e e c o n o m i a n a e s t r u t u r a , c o n f i r m a d a p l e n a m e n t e q u a n d o c o n c l u í d a . 6.2 CASO 2 A o v e r i f i c a r o p r o j e t o c o n c e b i d o o r i g i n a l m e n t e , o b s e r v o u - s e q u e n ã o h o u v e a p r e o c u p a ç ã o e m u n i f o r m i z a r o t a m a n h o d a s v i g a s . E m s e i s p a v i m e n t o s na m e s m a p r u m a d a h a v i a q u a t r o t i p o s d e s e ç õ e s d i f e r e n t e s . A s o l u ç ã o f o i c r i a r u m m ó d u l o c o m m e n o r t a m a n h o d e p a i n e l d e c o m p e n s a d o , e o t r a v a m e n t o ( g r a v a t a ) c o m t a m a n h o d a m a i o r , d e m o d o que, d e s d e o p r i m e i r o p a v i m e n t o , s o m e n t e f o s s e n e c e s s á r i o c o l o c a r e r e t i r a r t i r a s d e
  • 151.
    c o mp e n s a d o para c o m p l e t a r a s e ç ã o d e c a d a viga. E s s e s t r a v a m e n t o s p a s s a v a m entre os b a r r o t e s h o r i z o n t a i s que s u s t e n t a v a m as vigas, c o n f o r m e m o s t r a d o e s q u e m a t i c a m e n t e na f i g u r a 74. Esta f i g u r a está t a m b é m r e p r o d u z i d a no A n e x o L, e m e s c a l a a u m e n t a d a , para m e l h o r v i s u a l i z a ç ã o das d i m e n s õ e s e d o s d e t a l h e s de projeto. •í. W p « M w ir m w P w R r m : c m P FFIF R IBL P BT R Bi n i — r 9 BT R FIR i r n Figura 74 - Corte das vigas nos diversos pavimentos Fonto: Arq-jivo óo autor D u r a n t e a e x e c u ç ã o da obra, o m a i o r b e n e f í c i o do a p r o v e i t a m e n t o de f ô r m a s foi i m e d i a t a m e n t e n o t a d o pela m ã o - d e - o b r a , que, no princípio, e s t r a n h o u ter q u e e x e c u t a r as s e ç õ e s d i f e r e n t e s , m a s l o g o e n t e n d e u as a l t e r a ç õ e s e se a d a p t o u a elas, r e s u l t a n d o e m g r a n d e e c o n o m i a d e m a t e r i a l e m ã o - d e - o b r a . 6.2.1 Conclusão do caso 2 P e l a a n á l i s e d o caso, f i c a c l a r o q u e a f o r m a m a i s a d e q u a d a de t r a t a r o p r o j e t o s e r i a se, na o c a s i ã o da e l a b o r a ç ã o d o p r o j e t o da e s t r u t u r a d e c o n c r e t o , h o u v e s s e c o m p a t i b i l i z a ç ã o e n t r e o p r o j e t i s t a de f ô r m a s e o e n g e n h e i r o e s t r u t u r a l . I s s o não o c o r r e na m a i o r i a d a s vezes, p r e j u d i c a n d o t o d o s os e n v o l v i d o s no p r o c e s s o , q u e t ê m que se d e s d o b r a r na b u s c a de s o l u ç õ e s d e o b r a e de a v a l i a ç ã o e c o n ô m i c a , p e l a s p e r d a s m a t e r i a i s e n v o l v i d a s . - O E
  • 152.
    6.3 CASO 3- LAJE MACIÇA X LAJE TRELIÇADA O i n t u i t o , n e s s e c a s o , f o i e f e t u a r u m a a n á l i s e do p r o j e t o de u m edifício de a p a r t a m e n t o s c o m dois s u b s o l o s e um p a v i m e n t o térreo, para o qual deveria ser f e i t a u m a avaliação para se utilizar lajes t r e l i ç a d a s c o m E P S (Expanded Poli-Styrene), ou adotar a s o l u ç ã o t r a d i c i o n a l de construir, ou seja, c o m lajes maciças. N e s s e c a s o , o d i a g r a m a d a f i g u r a 75 p o d e s e r u s a d o c o m o o r i e n t a ç ã o . P r i m e i r a m e n t e , foi feita u m a c o t a ç ã o c o m uma e m p r e s a especializada e m lajes treliçadas, a qual f o r n e c e u , a l é m do m a t e r i a l básico, o c o n s u m o adicional de aço c o m p l e m e n t a r . Para e s s e s casos, f o r a m f o r n e c i d o s os vãos e as s o b r e c a r g a s de projeto. Por o u t r o lado, para a p u r a r se a s o l u ç ã o m a c i ç a s e r i a a m a i s a d e q u a d a , foi s o l i c i t a d o ao p r o j e t i s t a e s t r u t u r a l o c o n s u m o de a ç o e de c o n c r e t o . N e s s e caso, as e s p e s s u r a s f o r a m m a n t i d a s , o que n e m s e m p r e o c o r r e e m s i t u a ç õ e s similares. Foram avaliados os c u s t o s das f ô r m a s de m a d e i r a (painéis e sarrafos) e o c u s t o do c i m b r a m e n t o m e t á l i c o n o s d o i s c a s o s , c o n f o r m e m o s t r a a t a b e l a 44. C o m e s s a s verificações, c o n s e g u i u - s e obter, de i m e d i a t o , o resultado. A p e s a r da d i f e r e n ç a d o s c o n s u m o s de concreto, nos dois casos o que preponderou significativamente foi o c o n s u m o de aço na laje maciça, em t o r n o 80 kg/m3 , o que acabou viabilizando a laje treliçada. O d i a g r a m a da f i g u r a 75, a seguir, m o s t r a o roteiro para a t o m a d a de decisão em projeto e n v o l v e n d o laje m a c i ç a e laje treliçada.
  • 153.
    6.3.1 Cálculo docusto das fôrmas para as lajes maciça e treliçada 1 - F ô r m a para laje t r e l i ç a 1a) Locação: 3,33 kg de aço/m2 x 3,0 m (pé-direito) x R$ 0,18/kg/m2 mês => R$ 1,80/m2 /mês. Para u m ciclo de 10 dias tem-se R$ 0,60/m2 1b) Mão-de-obra de a r m a z e n a g e m e colocação: 0,53h/m2 x RS 2,67/h x 2,24 (encargos sociais) => R$ 3,14/m2 1 c) Total = RS 3,74/m2 2 - F ô r m a para laje m a c i ç a 2a) Custo unitário por m2 de chapa de compensado de 8 utilizações: RS 61,68/2,9768 (área de uma chapa) = > R $ 20,72/m2 => para 8 usos => RS 2,59/m2 2b) locação de cimbramento: 18,40 kg/m3 (consumo de aço) x 3,0 m (pé- direito) x RS 0,18/kg/mês => RS 9,94/m2 /mês, para u m ciclo de 10 dias => RS 3,31/m2 2c) Mão-de-obra de execução da fôrma: 1,0 h/m2 x RS 3,19/h x 2,24 (encargos sociais)/8 usos => R$ 0,89/m2 2d) Custo de hora técnica para alteração de projeto => R$ 1,45/m2 2e) RS 8,24/m2 O s d e m a i s i n s u m o s , c o m o a ç o e c o n c r e t o , s ã o o s m e s m o s o b t i d o s p a r a o s c á l c u l o s u s a d o s n o e s t u d o d e c a s o 1 d e s t e c a p í t u l o . A t a b e l a 44 m o s t r a o s c u s t o s e n v o l v i d o s p a r a a e x e c u ç ã o d e l a j e t r e l i ç a d a , m o n t a d a c o m p a i n é i s d e 0,40 m e 0,25 m ( h i p ó t e s e H1), o u m o n t a d a c o m p a i n e l d e 1,20 m, ( h i p ó t e s e H2), c o m p a r a d o s c o m o s c u s t o s e n v o l v i d o s p a r a c o n f e c ç ã o d e l a j e m a c i ç a , c o m c o n s u m o d e 75 kg d e a ç o / m 3 d e c o n c r e t o ( h i p ó t e s e H3), o u 80 kg d e a ç o / m 3 d e c o n c r e t o ( h i p ó t e s e H4).
  • 154.
    Á r oa ( m * ) C o n s u m o d e a ç o C o n s u m o d e c o n c r e t o C u s t o d a f ô r m a C u s t o d o c o n c r e t o C u s t o d o a ç o H 1 1 T o t a l ( k g ) m V m 2 T o t a l ( m 3 ) m 2 T o t a l m 3 T o t a l R S / k g T o t a l L a j e d e c o n c r e t o t r e l i ç a d a ( p a i n e l 0 , 4 m e 0 , 2 5 m ) 12 2 0 6 . 0 0 2 . 5 5 1 5 . 0 0 0 . 0 9 0 18.54 RS 3 . 7 4 RS 7 7 0 . 4 4 RS 1 6 0 . 0 0 RS 2 . 9 6 6 . 4 0 RS 2 . 7 0 RS 1 . 3 9 0 . 5 0 16 1 1 7 . 5 3 2 . 5 2 9 3 . 8 3 0 . 0 6 4 7 . 5 2 1 9 2 RS 3 . 7 4 RS 4 3 9 . 5 6 RS 1 6 0 . 0 0 RS 1 . 2 0 3 . 5 1 RS 2 . 7 0 RS 7 9 3 , 3 3 2 0 1 5 3 . 0 0 2 . 8 5 4 3 6 . 0 5 0 . 1 0 2 15.606 RS 3 . 7 4 RS 5 7 2 . 2 2 RS 1 6 0 . 0 0 RS 2 . 4 9 6 . 9 6 RS 2 . 7 0 RS 1 . 1 7 7 , 3 4 2 5 4 1 4 . 5 0 2 . 8 5 1 . 1 8 1 . 3 3 0 . 1 3 1 5 4 . 2 9 9 5 RS 3 . 7 4 RS 1 . 5 5 0 . 2 3 RS 1 6 0 . 0 0 RS 8 6 8 7 . 9 2 RS 2 . 7 0 RS 3 . 1 8 9 . 5 8 3 0 2 7 0 , 5 5 3 8 1 1 . 6 5 0 . 1 5 5 4 1 , 9 3 5 3 RS 3 . 7 4 RS 1 . 0 1 1 , 8 6 RS 1 6 0 . 0 0 RS 6 . 7 0 9 . 6 4 RS 2 . 7 0 R $ 2 . 1 9 1 , 4 6 1.161.58 RS 4.344.31 RS 22.064.43 RS 8.742.20 CUSTO FINAL = custo do fornecimontoC) (RS 59.857.58) • RS 4.344.31 + RS 22.064.43 + RS 8.742.20 = RS 95.008.51 Á r e a C o n s u m o C o n s u m o C u s t o C u s t o d o C u s t o d o ( m 2 ) d e a ç o d e c o n c r e t o d a f ô r m a c o n c r e t o a ç o H 1 k g / m 2 T o t a l ( k g ) m V m 2 T o t a l ( m 3 ) m 2 T o t a l m 3 T o t a l R S / k g T o t a l L a j e d c c o n c r e t o t r e l i ç a d a o p ç ã o 2 ( p a i n e l 1 , 2 0 m ) 12 2 0 6 , 0 0 2 . 5 5 1 5 . 0 0 0 . 0 8 0 1 6 . 4 8 RS 3 . 7 4 RS 7 7 0 . 4 4 R $ 1 6 0 . 0 0 R $ 2 . 6 3 6 . 8 0 R $ 2 . 7 0 R $ 1 . 3 9 0 , 5 0 16 1 1 7 , 5 3 2 , 5 2 9 3 , 8 3 0 . 0 6 0 7 . 0 5 1 8 RS 3 . 7 4 RS 4 3 9 . 5 6 R $ 1 6 0 . 0 0 R $ 1 . 1 2 8 , 2 9 R $ 2 . 7 0 RS 7 9 3 , 3 3 2 0 1 5 3 , 0 0 2 , 8 5 4 3 6 . 0 5 0 , 0 7 0 10,71 RS 3 . 7 4 RS 5 7 2 , 2 2 RS 1 6 0 , 0 0 RS 1 . 7 1 3 . 6 0 R $ 2 . 7 0 RS 1 . 1 7 7 , 3 4 2 5 4 1 4 . 5 0 2 , 8 5 1 . 1 8 1 . 3 3 0 . 0 9 0 3 7 , 3 0 5 RS 3 . 7 4 R $ 1 . 5 5 0 , 2 3 R $ 1 6 0 . 0 0 RS 5 . 9 6 8 . 8 0 R $ 2 . 7 0 R $ 3 . 1 8 9 , 5 8 3 0 2 7 0 , 5 5 3 8 1 1 . 6 5 0 . 1 0 2 2 7 , 5 9 6 1 RS 3 . 7 4 RS 1 . 0 1 1 , 8 6 R $ 1 6 0 . 0 0 R $ 4 . 4 1 5 . 3 8 R $ 2 . 7 0 R $ 2 . 1 9 1 , 4 6 1161,58 R$4.344.31 R$15.862.86 R$8.742.20 CUSTO FINAL = custo do fornecimento (') (RS 54.934.40) + RS 4.344.31 • RS 15.862.86 + RS 8.742.20 = RS 83.883.77 Á r e a ( m * ) C o n s u m o d e a ç o C o n s u m o d e c o n c r e t o C u s t o d a f ô r m a C u s t o d o c o n c r e t o C u s t o d o a ç o H 3 ( m * ) k g / m 1 | T o t a l ( k g ) m V m 2 T o t a l ( m 3 ) m 2 T o t a l m 3 T o t a l R S / k g T o t a l L a j e d e c o n c r e t o m a c i ç a , c o m c o n s u m o d e a ç o 7 5 k g / m * 12 2 0 6 , 0 0 9 1 . 8 5 4 . 0 0 0 . 1 2 2 4 . 7 2 8 . 2 4 R $ 1 . 6 9 7 , 4 4 R $ 1 6 0 . 0 0 RS 3 . 9 5 5 , 2 0 RS 2 . 7 0 R $ 5 . 0 0 5 , 8 0 16 1 1 7 , 5 3 12 1 . 4 1 0 . 3 6 0 . 1 6 1 8 . 8 0 4 8 8 . 2 4 R $ 9 6 8 , 4 5 R $ 1 6 0 . 0 0 RS 3 . 0 0 8 . 7 7 R $ 2 . 7 0 R $ 3 . 8 0 7 , 9 7 2 0 1 5 3 , 0 0 15 2 . 2 9 5 . 0 0 0 . 2 0 3 0 . 6 8 . 2 4 R $ 1 . 2 6 0 , 7 2 RS 1 6 0 . 0 0 R $ 4 . 8 9 6 . 0 0 R $ 2 . 7 0 R $ 6 . 1 9 6 , 5 0 2 5 4 1 4 . 5 0 18.8 7 . 7 7 1 . 8 8 0 . 2 5 1 0 3 . 6 2 5 8 . 2 4 R $ 3 . 4 1 5 . 4 8 R $ 1 6 0 , 0 0 R S 1 6 . 5 8 0 . 0 0 R $ 2 . 7 0 R $ 2 0 . 9 8 4 , 0 6 3 0 2 7 0 . 5 5 2 2 , 5 6 . 0 8 7 . 3 8 0 . 3 0 8 1 . 1 6 5 8 , 2 4 R $ 2 . 2 2 9 , 3 3 R $ 1 6 0 . 0 0 RS 1 2 . 9 8 6 . 4 0 R $ 2 . 7 0 R $ 1 6 . 4 3 5 . 9 1 1.161.58 258,915 R$9.571,42 RS 41.426.37 RS 52.430.25 CUSTO FINAL = RS 9.571.42 • RS 41.426.37 • RS 52.430.25 = RS 103.428,03 Á r e a C o n s u m o C o n s u m o C u s t o C u s t o d o C u s t o d o ( m 2 ) d e a ç o d e c o n c r e t o d a f ô r m a c o n c r e t o a ç o H 4 ( m * ) k g / m 2 | T o t a l ( k g ) m V m ^ T o t a l ( m 3 ) m 2 | T o t a l m 3 | T o t a l R S / k g | T o t a l L a j e d o c o n c r e t o m a c i ç a , c o m c o n s u m o d o a ç o 8 0 k g / m 3 12 2 0 6 , 0 0 9 . 6 1 . 9 7 7 . 6 0 0 . 1 2 2 4 . 7 2 8 , 2 4 R $ 1 . 6 9 7 . 4 4 R $ 1 6 0 , 0 0 RS 3 . 9 5 5 . 2 0 R $ 2 . 7 0 R $ 5 . 3 3 9 , 5 2 16 1 1 7 , 5 3 12,8 1 . 5 0 4 . 3 8 0 . 1 6 1 8 . 8 0 4 8 8 , 2 4 R $ 9 6 8 . 4 5 R $ 1 6 0 , 0 0 RS 3 . 0 0 8 . 7 7 R $ 2 . 7 0 R $ 4 . 0 6 1 . 8 4 2 0 1 5 3 , 0 0 16 2 . 4 4 8 . 0 0 0 . 2 0 3 0 . 6 8 . 2 4 R $ 1 . 2 6 0 , 7 2 R $ 1 6 0 . 0 0 RS 4 . 8 9 6 . 0 0 RS 2 . 7 0 R $ 6 . 6 0 9 , 6 0 2 5 4 1 4 . 5 0 2 0 8 . 2 9 0 . 0 0 0 . 2 5 1 0 3 . 6 2 5 8 . 2 4 R $ 3 . 4 1 5 , 4 8 R $ 1 6 0 . 0 0 RS 1 6 . 5 8 0 . 0 0 R $ 2 . 7 0 RS 2 2 . 3 8 3 . 0 0 3 0 2 7 0 , 5 5 2 4 6 . 4 9 3 . 2 0 0 . 3 0 8 1 , 1 6 5 8 . 2 4 R $ 2 . 2 2 9 , 3 3 RS 1 6 0 . 0 0 R S 1 2 . 9 8 6 . 4 0 R $ 2 . 7 0 RS 1 7 . 5 3 1 , 6 4 1.161.58 258,915 R$9.571,42 RS 41.426,37 RS 55.925,60 CUSTO FINAL = RS 9.571.42 + RS 41.426,37 + RS 55.925.60 = RS 106.923.39 Obs.: C) relere-se ao custo total (material + trete) da laje trevçada colocada na obra Fonte: Elaborada peto autor 160 1
  • 155.
    6.3.2 Conclusão docaso 3 I n d e p e n d e n t e m e n t e d a s o l u ç ã o a d o t a d a , q u e n e s s e c a s o f o i a l a j e t r e l i ç a d a , o q u e s e m o s t r o u n e s s e e s t u d o f o i a f o r m a d e a b o r d a r o a s s u n t o , o u s e j a , d e u m a f o r m a h o l í s t i c a e m r e l a ç ã o à e s t r u t u r a e n ã o s o m e n t e e n f o c a n d o a s f ô r m a s , p o i s e s s e s a s p e c t o s , c o m o v e m s e n d o f r i s a d o a o l o n g o d o t r a b a l h o , se r e v e s t e m d a m a i o r i m p o r t â n c i a . 6.4 CASO 4 P a r a ilustrar, u m a s i t u a ç ã o d e d e c i s ã o e n t r e a l u g a r ou a d q u i r i r u m s i s t e m a d e f ô r m a s p a r a u m a e s t r u t u r a d o a n d a r t é r r e o d e e d i f í c i o , u t i l i z a n d o p a i n é i s a l u g a d o s t i p o " d r o p - h e a d " . N e s s e c a s o , a o p ç ã o e s c o l h i d a f o i a u t i l i z a ç ã o de p a i n é i s a l u g a d o s p a r a a c o n s t r u ç ã o d a laje, pois, d e v i d o à s c o n d i ç õ e s d a o b r a , s e r i a u t i l i z a d o o j o g o d e f ô r m a s d e l a j e s s o m e n t e u m a vez. A f i g u r a 76 m o s t r a a s p e c t o s d a c o l o c a ç ã o d o s p a i n é i s m e t á l i c o s . O c u s t o c o m p a r a t i v o f o i f e i t o c o n s i d e r a n d o o v a l o r d a l o c a ç ã o d o s p a i n é i s , R $ 0 , 6 0 / m 2 / d i a , i n c l u i n d o o c i m b r a m e n t o , d o t i p o " d r o p - h e a d " , c o n f o r m e a f i g u r a 76, s o b r e o q u a l o s p a i n é i s s ã o c o l o c a d o s e c o m p l e m e n t a d o s c o m c h a p a s d e c o m p e n s a d o n a s l a t e r a i s . O d i a g r a m a d a f i g u r a 77 m o s t r a a s a l t e r n a t i v a s e o s c a m i n h o s q u e p o d e m s e r c o n s i d e r a d o s p a r a a u x i l i a r n a t o m a d a d e d e c i s ã o e n t r e a l u g a r o u c o m p r a r e e x e c u t a r o s i s t e m a d e f ô r m a s .
  • 156.
    Figura 77 -Diagrama de orientação para confecção de fôrmas para lajes com painéis do tipo "drop-head" Fonte: Elaborada pelo autcr Para que o c u s t o seja m e n o r do que a c o m p r a de c o m p e n s a d o s , é necessário que o t e m p o de utilização seja m e n o r do que 15 dias, p r e v e n d o - s e t o d o s os imprevistos, c o m o chuva, a d a p t a ç ã o ao s i s t e m a etc., o que e f e t i v a m e n t e não ocorreu. Por isso, a s e g u i n t e e s t r a t é g i a foi m o n t a d a : >> C o n c r e t a g e m dos pilares " s o l t e i r o s " , isto é, s e m que as vigas e lajes t i v e s s e m sido c o l o c a d a s ; >> M o n t a g e m e a r m a ç ã o das vigas; >> Entrega e m o n t a g e m d o s painéis; >> C o l o c a ç ã o da a r m a ç ã o das lajes e c o l o c a ç ã o das i n s t a l a ç õ e s elétricas; >> C o n c r e t a g e m das lajes; >> D e s e n f o r m a e e n t r e g a d o s painéis. Da e t a p a 3 até a e t a p a 5 t u d o foi f e i t o e m 12 dias, e o t é r m i n o da d e s e n f o r m a c o m p l e t o u u m período de 15 dias. A t a b e l a 45 r e s u m e a c o m p o s i ç ã o de c u s t o s para e s s e caso. Tabela 45 - Comparação de custos para lajes com cimbramento tipo ^drop-head" x convencional, com chapas de compensado Custo das chapas = RS 15,45/m2 Locação dos painéis tipo "drop-head" Locação do cimbramento = R$ 3,39/m2 quinzena TOTAL = R$18,84 RS 0,60/m2 dia x 15 dias = R$ 9,00 (cimbramento incluso) TOTAL = RS 9,00 Fonte: Elaborada peto autor
  • 157.
    6.4.1 Conclusão docaso 4 C o m o s e p o d e n o t a r , n e s s e c a s o f o i t r e m e n d a m e n t e v a n t a j o s a a u t i l i z a ç ã o d e p a i n é i s l o c a d o s , c u j o c u s t o f o i m e n o s d a m e t a d e d o c u s t o d a o p ç ã o d e c o m p r a . O b s e r v e - s e , p o r é m , q u e t a l v a n t a g e m s ó f o i p o s s í v e l d e v i d o à a d o ç ã o d a l o g í s t i c a a c i m a c i t a d a , q u e a c a b o u r e a l m e n t e a c o n t e c e n d o n a o b r a , c o n f i r m a n d o - s e p l e n a m e n t e a e x p e c t a t i v a .
  • 159.
    C o rt e A - A ( m e t á l i c o ) C Ü E U
  • 160.
    C o rt e A - A ( m a d e i r a ) C.15 C.13
  • 161.
    C o rt e B - B
  • 162.
    C o rt e B - B I O I O f h- c i C N J O O o o co OJ
  • 163.
    D e ta l h e g e n é r i c o d a s t r a n s v e r s i n a s - m a d e i r a PLANTA ELEVAÇÃO I < OU = 70 cm < < < <1 CORTE A-A 2.5 7 2.5 C = CONFORME PROJETO ^ 159 1
  • 164.
    C i br a m e n t o m e t á l i c o ( v i g a s ) 21.6 V.7b C.13 20 x 2 7 3
  • 165.
    C o rt e A - A ( m a d e i r a ) I) GARFOS DE MADEIRA a) 2 X 9 X 3,00 X RS 450,00 X 0,075 X 0,075 = RS 136.69 b)18 X 0.35 X R$ 450.00X 0 20 X 0.025 = R$ 14.17 Ic) 36 X 0.075 X 0.20 X 0.025 X R$ 450.00 = R$ 6,08 " TOTAL= RS 156.94 d) GIRO RS 156.94 =1,36 MESES 115.46
  • 166.
    CONTRAVENTAMETO D I AG O N A L C E S T U D O D E U M A V I G A C O M 5 . 2 0 m C P É D I R E I T O D E 2.80 m C O M S E Ç Ã O 14 X 5 5 I) C I M B R A M E N T O M E T Á L I C O a)4DX 1.5 ACOM 1.884 m-5.011 Kgx4-20.WKg b) 4 QUADROS TS4.ACOM 1.00 m * 1.Í0 m .15.367 Kg x 4 • 61,50 Kg c) 8 SAPATAS AJUSTÁVEIS • 343 Kg x 8 • 26 72 Kg ó) 8 SUPORTES AJUSTÁVEIS -597 x 8 • 47,76 Kg *) 4 PERFIS (2 x 2 • 3,5 x 2» TIPO DUPLO 15 cm -1520 Kg x 11.0 • 167 20 Kg f) 10PERUS 1.5 m TIPO DUPLO 7.5 <m-7.70 Kg x 10» 115.50Kg TOTAL • 679 20 Kg l - A ) C O M P R A • RS 3.50 x 679.20 k g = RS 2 377.20 l-B) L O C A Ç Ã O - 6 7 9 . 2 0 k g x RS0.17 = RS 115.46 I N S U M O S T A B E L A D E M A T E R I A I S MATERIAL PtSO'«g 1 0x1.5 A 5.011 " TS4-A 15.367 c SAPATAS AJUSTÁVEIS 3.34 < * SUPORTESAJUSTAVEIS 5.97 " PERFIL-U-150 m m TIPO CUPLO 15.20 f PERFIL "U" 75 mrr) TIPO OUPLO (1.5 m > 7.70 1 0 0
  • 167.
    ® -.1250- © 1 4/ 4 0 0 A 1 II 1 1 1 1 1 1 1 II u z L L L U U 1 1 1 1 II 1 1 1 1 II V 9 1 0 5 - 4 0 1 1 • • • • • • i 1 1 1 • • • • • • 1 1 • • • • • • i • • • • • U 1 1 • • • • • • 1 1 • • • • • • n z z z z • • • • • • i i • • • • • • n z z z z • • • • • • n z z z z • • • • • • • z z z I z • • • • • • i i • • • • • • i i 1 • • • • • • 1 JLXJL 1 1 ZDDC 1 J T T 1 •QZC 1 1 1 • C H 1 1 1 1 1 • • • • 1 1 • n n r 1 ZJLJJL Zz z z L L z z u ZL z z z L L II 1II 1 1II 1 N 1 II 1 • • • • • . • • • • • ! a éddHHH^ V 8 1 0 2 . S - 4 0 eowo • • • • • • • • • • • • • • • • • • • • • • • • • • • • • • • • • • • • • • • • 1 1• • • • • • • • I I 1 II 1 • • • L • • • • c 1 II 1 1 I• • • • • • • • d 1 II 1 U Z U U L • • • • • U U z n n r • • • • • 1 II 1 P" A^O flnnnniEfl © ss A6Ah=i5/ | | g g § • • • • • i | • • • • • • • • • • • • • • • • • • • • • • • • • • • • d • c •CL ZZZ • • • • • • • • • • I B n B H H B H H n ! ^ Z ZZ • n ZZ ZZ _ • z : ::: • • • • • • z z z • • r z z z • • c • • • • • • • • • • • • P 1 2 • • z z n • 10SM0' • z z z z u u a z u u u u u u u • • • • • • • • • • a z z í A • • • • • • • • • • ! • • • • • ! • • • • • • • • • • (ZDLDLl* I P 2 2 O 7 0 V 1 6 V A R / 4 0 V 1 8 1 S - 1 2 0 A D A h = _ i 5 , -1250_ _L2KL J250. r * n
  • 171.
  • 172.
    7. COMENTÁRIOS GERAISSOBRE O TRABALHO A i m p o r t â n c i a d e u m a a n á l i s e c r í t i c a q u a n d o d a e s c o l h a d o s i s t e m a de f ô r m a s a ser u t i l i z a d o e m u m a o b r a é p r i m o r d i a l , p o r t o d o s o s t ó p i c o s d e m o n s t r a d o s n e s t e t r a b a l h o . É i m p r e s c i n d í v e l , e n t r e t a n t o , q u e a r e f e r i d a a n á l i s e s e j a e m b a s a d a e m c o n h e c i m e n t o s t é c n i c o s d e d i m e n s i o n a m e n t o , d e c u s t o d o s i n s u m o s e d e u m a p r o v á v e l p r o d u t i v i d a d e d e m ã o - d e - o b r a e m f u n ç ã o de t r e i n a m e n t o e s p e c í f i c o , p a r a u m a m e l h o r a d a p t a ç ã o e m c a d a s i s t e m a a d o t a d o . Por s e t r a t a r d e t e m a p o l ê m i c o , o o b j e t i v o d o t r a b a l h o n ã o f o i c r i a r r e g r a s g e r a i s , e s i m t e n t a r m o s t r a r a f o r m a d e a b o r d a g e m d e s t e a s s u n t o t ã o i m p o r t a n t e . A e s c o l h a d o s i s t e m a d e p e n d e , a l é m da a n á l i s e t é c n i c a , d a s p r e f e r ê n c i a s d e c a d a c o n s t r u t o r , e m f u n ç ã o d a s e x p e r i ê n c i a s p e s s o a i s . T o d a v i a , o f a t o r p r a z o de e x e c u ç ã o e n ú m e r o d e u t i l i z a ç õ e s , e m q u a l q u e r o p ç ã o , t e m i m p o r t â n c i a f u n d a m e n t a l na t o m a d a de d e c i s ã o . Q u a n t o às p r e s s õ e s n a s f ô r m a s p a r a p i l a r e s , p r e f e r i u - s e f i c a r c o m o c r i t é r i o q u e c o n s i d e r a a s d i m e n s õ e s d e l a s e o s â n g u l o s d e a t r i t o i n t e r n o d o c o n c r e t o e do c o n c r e t o x f ô r m a , c o n t e m p l a d o s na f ó r m u l a d e J a n s s e n . Por e s s a f ó r m u l a , as p r e s s õ e s , q u a n d o m a j o r a d a s e m i n o r a d a s , s e a s s e m e l h a m à q u e l a s q u e o c o r r e m na prática, pois, s e a s s i m n ã o f o s s e , a g r a n d e m a i o r i a d a s f ô r m a s e x i s t e n t e s n o m e r c a d o n ã o r e s i s t i r i a m . Q u a n t o a o c r i t é r i o de d i m e n s i o n a m e n t o , a u t i l i z a ç ã o d o s c o e f i c i e n t e s d a N B R 7190/ 97 f o i a m a i s c o n v e n i e n t e , p a r a o s c a s o s d o e s t a d o - l i m i t e ú l t i m o e d o e s t a d o - l i m i t e d e u t i l i z a ç ã o , t a n t o p a r a o s p i l a r e s c o m o p a r a a s v i g a s e lajes. D e v e - s e r e s s a l t a r que, n o c a s o d a s f ô r m a s , o c r i t é r i o d e c a r r e g a m e n t o c o n s i d e r a s o m e n t e a s a ç õ e s v a r i á v e i s , u m a vez q u e a s a ç õ e s p e r m a n e n t e s n ã o e x i s t e m , pois, t e r m i n a d o o l a n ç a m e n t o d o c o n c r e t o e i n i c i a d a a s u a pega, a s p r e s s õ e s t e n d e m a zero, n ã o t e n d o s e n t i d o , p o r t a n t o , f a l a r e m a ç õ e s p e r m a n e n t e s . A a b o r d a g e m e c o n ô m i c a , c o m o t r a t a d a no p r o j e t o , s e r v e a p e n a s c o m o o r i e n t a ç ã o . T o d o s os c a s o s a n a l i s a d o s f o r a m reais, c o m r e s u l t a d o s c o n f i r m a d o s a o t é r m i n o d a s r e s p e c t i v a s o b r a s . A a n á l i s e d o s r e s u l t a d o s o b t i d o s e m l a b o r a t ó r i o s e r v i u p a r a c o m p a r a r p r i n c i p a l m e n t e o m a t e r i a l O S B , c u j a s c a r a c t e r í s t i c a s f í s i c a s s e a s s e m e l h a m à s d o s c o m p e n s a d o s t e s t a d o s p e l a A B I M C I . O s d a d o s e r e s u l t a d o s o b t i d o s e m c a m p o f o r a m confirmados com e s s e tipo de chapa e sua utilização em fôrmas, conforme o número d e u t i l i z a ç õ e s , p a r a a c o n d i ç ã o e m q u e n ã o h á r e s t r i ç õ e s à t e x t u r a d e s u a a p a r ê n c i a n a s u p e r f í c i e d o c o n c r e t o a c a b a d o . N e s s e c a s o , o s e u e m p r e g o d e v e r á m e r e c e r a c o n s u l t a d o f a b r i c a n t e , p o i s a d o s a g e m d a s r e s i n a s d e v e s e r e s p e c í f i c a p a r a o c a s o d e f ô r m a s .
  • 173.
    RECOMENDAÇÃO FINAL E st e t r a b a l h o p r o c u r o u d e m o n s t r a r e i n d i c a r q u a l a a t i t u d e , o u d e c i s ã o , q u e s e p o d e t o m a r p a r a a e s c o l h a d o s i s t e m a d e f ô r m a s . É c l a r o q u e a s i t u a ç ã o ideal s e r á a q u e l a e m q u e a i n t e r v e n ç ã o d o p r o j e t i s t a d e f ô r m a s e j a f e i t a l o g o na d e f i n i ç ã o d o p r o j e t o e s t r u t u r a l d e c o n c r e t o a r m a d o e s e m p r e j u n t a m e n t e c o m o c o n s t r u t o r e o a r q u i t e t o , q u e s ã o as o u t r a s p a r t e s m u i t o i m p o r t a n t e s na d e f i n i ç ã o d o e m p r e e n d i m e n t o , v i s t o d e u m a f o r m a h o l í s t i c a e s i s t ê m i c a . O m a u d i m e n s i o n a m e n t o d o s i s t e m a d e f ô r m a s p o d e a p r e s e n t a r a o l o n g o d o p e r í o d o d e e x e c u ç ã o , ou m e s m o a p ó s a e n t r e g a d a o b r a , s e q ü e l a s , c o m o s u r g i m e n t o de f i s s u r a s d e c o r r e n t e s d e u m a d e f o r m a ç ã o l e n t a , i n f l u e n c i a d a p o r e s s e m a u d i m e n s i o n a m e n t o . C o m r e l a ç ã o a i s s o , o s p l a n o s d e e s c o r a m e n t o e r e e s c o r a m e n t o p o d e r i a m s e r o b j e t o s d e o u t r o t r a b a l h o , c u j a r e l e v â n c i a é i g u a l ou s u p e r i o r à d o p r o j e t o d e f ô r m a s p r o p r i a m e n t e dito. O s c a r r e g a m e n t o s d e c o r r e n t e s do p e s o p r ó p r i o da e s t r u t u r a d e c o n c r e t o e m m u i t o s c a s o s p o d e m s e r m a i o r e s d o q u e as s o b r e c a r g a s p r e v i s t a s n o p r o j e t o e s t r u t u r a l . D e p e n d e n d o d o p r a z o p r o g r a m a d o p a r a a d e s e n f o r m a , o m ó d u l o de d e f o r m a ç ã o , o u m ó d u l o d e e l a s t i c i d a d e , p r e v i s t o n o p r o j e t o e s t r u t u r a l d e c o n c r e t o a i n d a p o d e n ã o t e r o s e u v a l o r e s p e r a d o a t i n g i d o .
  • 175.
  • 176.
    9. REFERÊNCIAS BIRLIOGRÁFICAS AM B I E N T E BRASIL. Informações sobre pínus na silvicultura brasileira, economia. Disponível em: <http://www.ambientebrasil.com.br>. Acesso em: 15 set. 2005. A S S O C I A Ç Ã O B R A S I L E I R A DE N O R M A S T É C N I C A S . N B R 7190/97 - Projeto de estruturas de madeira. Rio de Janeiro: ABNT, 1997. A S S O C I A Ç Ã O B R A S I L E I R A DA I N D Ú S T R I A DE M A D E I R A P R O C E S S A D A M E C A N I C A M E N T E . Catálogo técnico n°1. São Paulo: ABIMCI, 2002. A S T R A S/A INDÚSTRIA E C O M E R C I O . Fôrmas de polipropileno. Disponível em: <http://www.astra- sa.com.br/pdf/formas.pdf >. Acesso em: 20 out. 2005. BATISTA, A. M.; M ASCI A, N.T. Fôrmas, escoramentos e reescoramentos para edifícios de concreto armado. Campinas: Universidade Estadual de Campinas / Faculdade de Engenharia Civil, 2004. (Relatório de pesquisa). BATISTA, A. M. Dados pertencentes ao acervo pessoal do autor. [S.I.: s.n.], 2006. CALIL JÚNIOR, C. Fôrmas de madeira para concreto armado. São Carlos: Departamento de Estrutura / Escola de Engenharia de São Carlos, 2001. /Apostila. CICHINELI, G. O que é OSB. Disponível em: <http://www.portalosb.com.br/default.asp7codObjeto= 305&codPertence=1741 &ver=template>. Acesso em: 12 dez. 2005. DIAS, F.M.; LAHR, F.A.R. Estimativa de propriedades de resistência e rigidez da madeira através da densidade aparente. Scientia Forestalis, Piracicaba, n.65, p. 102-113, jun. 2004. Disponível em: <http:/ / w w w . i p e f . b r / p u b l i c a c o e s / s c i e n t i a / n r 6 5 / c a p 1 0 . p d f # s e a r c h = % 2 2 % 2 2 E s t i m a t i v a % 2 0 d e % 2 0 p r o p r i e d a d e s % 2 0 d e % 2 0 r e s i s t % C 3 % A A n c i a % 2 0 e % 2 0 r i g i d e z % 2 0 d a % 2 0 m a d e i r a % 2 0 a t r a v % C 3 % A 9 s % 2 0 d a % 2 0 d e n s i d a d e % 2 0 a p a r e n t e . % 2 2 % 2 2 > . Aceso em: 2 0 out. 2005. D I M I B U M U L T I F O R M A S C O N C R E T U B O . Fôrmas de papelão. D i s p o n í v e l e m : < h t t p : / / www.dimibu.com.br/>. Acesso em: 25 nov. 2005. D O K A BRASIL F Ô R M A S P / C O N C R E T O LTDA. Doka Calculation Guide - 10/2004, pg. 7 (Catálogo Técnico). E S C O L A DE E N G E N H A R I A DE S Ã O C A R L O S . Universidade de São Paulo. Algumas informações sobre a madeira. Disponível em: < site>. Acesso em: 2 0 jun. 2005a. E S C O L A D E E N G E N H A R I A DE S Ã O C A R L O S . Universidade de São Paulo. Xiloteca. Disponível em: < site>. Acesso em: 2 0 jun. 2005b. F R A N C O , N. Características físicas e mecânicas da madeira. São Paulo. IPT, 1998. p. 5-6. H E L L M E I S T E R , J. C. Sobre a determinação de características físicas da madeira, 1973.161 f. Tese (Doutorado) - Escola de Engenharia de São Carlos, Universidade de São Paulo, São Carlos, 1973. HELLMEISTER, J. C. Madeiras e suas características. In: E N C O N T R O BRASILEIRO EM MADEIRAS E E M E S T R U T U R A S DE MADEIRA, 1, São Carlos, 1983. Anais... São Carlos, USP-EESC, 1983. v.1, p.1 -32. HINO, M. K. Estudo de painéis OSB, como fôrmas para estrutura de concreto armado. São Paulo: Centro de Tecnologia de Edificações, 2004. (Relatório Técnico C T E n9 028/04) Hl LITE S Y S T E M S . Pesquisa e figuras de estruturas metálicas. Disponível em: <http://www.hi-lite- systems.com/>. Acesso em: 20 fev. 2006. HURD, M. K. Form work for concrete. Detroit: American Concrete Institute, 1963. (Special Publication Number 4)
  • 177.
    L O NG S D O N , N. B. Influência da umidade nas propriedades de resistência e rigidez da madeira. Cadernos de Engenharia de Estruturas, S ã o C a r l o s , n. 18, p. 7 7 - 1 0 7 , 2 0 0 2 . D i s p o n í e l e m : <http:// w w w . s e t . e e s c . u s p . b r / c a d e r n o s / p d f / c e e 1 8 _ 4 . p d f # s e a r c h = % 2 2 % 2 2 l n f l u % C 3 % A A n c i a % 2 0 d a % 2 0 u m i d a d e % 2 0 n a s % 2 0 p r o p r i e d a d e s % 2 0 d e % 2 0 r e s i s t % C 3 % A A n c i a % 2 0 e % 2 0 r i g i d e z % 2 0 d a % 2 0 m a d e i r a % 2 2 % 2 2 > . Acesso em: 20 ago. 2005. M A R A N H Ã O , G . M . Fôrmas para concreto - Subsídios para a otimização de projeto segundo a NBR 7190/97, 2000. Dissertação (Mestrado e m Estruturas de Madeiras) - Escola de Engenharia de São Carlos, Universidade de São Paulo, Carlos, 2000. M O L A D I F O R M W O R K . Pesquisa e figuras de fôrmas de polipropileno. Disponível em: <http:// www.moladi.com/plastic_formwork.htm>. Acesso e m 13 maio 2006. PFEIL, W. Cimbramentos. Rio de Janeiro: Livros Técnicos e Científicos Editora, 1987.431 p. PFEIL, W. Estruturas de Madeira. Rio de Janeiro: Livros Técnicos e Científicos Editora S.A, 1985.295 p. PFEIL,W.; PFEIL, M. Estruturas de Madeira. 6. ed. Rio de Janeiro: Livros Técnicos e Científicos Editora, 2003. PORTAL OSB. Processo de fabricação do OSB (genérico); gráfico de produção. Disponível em: <http://www.portal osb.com.br>. Acesso em: 21 out. 2005. R E Z E N D E , J.L.; NEVES, A. R. Evolução e contribuição do setor florestal para a economia brasileira, n: S I M P Ó S I O BILATERAL BRASIL - FINLÂNDIA S O B R E ATUALIDADES FLORESTAIS, 1,1988, Curitiba. Anais...Curitiba; UFPR, 1983. p.215-265. R E Z E N D E , M.A.; S A G L I E T T I , J.R.C.; G U E R R I N I , I.A. Estudo das inter-relações entre massa específica, retratibilidade e umidade da madeira do pinus caribea var hondurenses aos 8 anos de idade. Piracicaba: IPEF, 1995. SHIMISU, J. Y. Pinus na Silvicultura Brasileira. Disponível em: <http://www.ambientebrasil.com.br/ composer.php3?base=./florestat/index.html&conteudo=./florestal/artigos/pinus.html>. Acesso em: 15 set .2005. SHIMOYAMA, V. R.; B A R R I C H E L L O , L.E.G . Influência das características anatômicas e químicas sobre a densidade da madeira de eucaliptos .s.p.p. In: C O N G R E S S O A N U A L DE C E L U L O S E E PAPEL, 24, 1991, São Paulo. Anais... São Paulo: ABTCP, 1991. p. 178-183. V A N T O M M E , P.The timber export potential from the Brazilian Amazon. Bois et Forêts desTropiques, Nogent-Sur-Marne, n.227, p. 69-74, 1991. WATAI, L.T. Manual de Colagem de Madeira. S ã o Paulo: IPT, 1988. VIEIRA, V. G. Sistema de fôrma e cimbramento no mercado globalizado. São Paulo: IBRACON, 1998. O z D
  • 179.
    PRINCIPAIS ATIVIDADES E RESPONSABILIDADES •Análise e dimensionamento de custo de fundações dos edifícios, junto aos consultores de solo. • Análise, coordenação e definição da estrutura junto ao projetista estrutural. • Coordenação do prcjeto de arquitetura, estrutura, elétrico- hidráulico, ar condicionado com todos os profissionais envolvidos. • Acompanhamento de projetos de Segurança do Trabalho - PCMAT, PCMSO, PPRA, etc. • Visitas constantes a obras e adoção de critérios de conferência de estrutura, alvenaria, fachadas, etc. • Acompanhamento de orçamentos e cronogramas físico financeiro das obras. • Concorrências de projetos e materiais envolvidos nas obras. • Emissão de pedidos de fornecimento • Negociação em contratos específicos para fornecedores de materiais e projetos. • Negociação em contratos específicos para locação de mão-de-obra terceirizada. • Acompanhamento junto ao departamento pessoal, no caso de mão-de-obra própria. • Analise de terrenos junto ao departamento de vendas antes de sua aquisição. • Acompanhamento dos itens acima, no que se refere a p-azos, custo final e eventuais alterações ao longo do processo de execução da obra.
  • 180.
    b Jã a ná l i â s íévnÍM & Í 3 / r i $ > s i f s i i i ? s i i r i t e m M m t í i ^ m m M ü í i l i z s i d o y y r r i p i l a r e s , v l ç j a i ^ © l à i j s & . Pairai i s i ® , foi r e a l i z a d a u r n a ^ í i p a s i -.ste ( m a d e i r a | | < t è f ô r í i ê 3 m m e r c a d o , © d a = ; * j h a p a * = ; d o í i p ^ S S & B . T r a z feirribérn í y m á l l g s i ç â o U n i r e i i f c e f i c á e n k * Pa N £ ) R 7 É ) í ) / 9 7 p i r e i g) ^ i m e n s j f o f i a m e r i í ü d á s ; fôrmas d e W m w j . b ) l i v r a a p r e ã e r n a b l i n d a m ^ r t t é n ^ m d i y e r s í a f i f c è r r i r i ã â i r i c e r M i f í í o r i s i f e d e © n i i d a d e s s o r r i o ® A O ) ( A m e r i c a n C Q f K j r e c e '^mMi^^MMmmvá ^x^Amum^ m mm)® íd h ) i i m w p ^ i n o r i z o í i í c i b $ v e r í k j a b a i ü a r i í e s n a s m e s / r m . d e © s © s & v i v í d 9 = j # e l o ci d cc;r r ^ l i ü i rír i ^ y ( ç ^ í M l ê L ^ m e u d c ) d a p u b l i c a ç ã o . xxxx.xxxx - CPOO