Entre o nó e a rede, dialéticas espaciais contemporâneas 
O caso da metrópole de campinas diante da 
megalópole do sudeste do brasil 
Eugenio Fernandes Queiroga Denio Munia Benfatti
A região Metropolitana de Campinas apresenta-se como caso exemplar para o estudo da urbanização dispersa e para a compreensão de dialéticas espaciais que caracterizam, em boa medida, alguns importantes processors de urbanização contemporâneos.
Contexto: 
 Técnica, ciência e informação se apresentam de forma variável no meio, constituindo regiões mais ou menos concentradas, construindo redes globais de informações: 
Criam-se exópoles 
Los Angeles 
Expansão Horizontal Continua 
Com Dispersão de atividades 
Centro menos Significativo
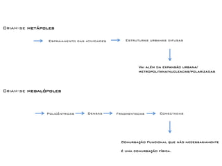
Criam-se metápoles 
Criam-se megalópoles 
Estruturas urbanas difusas 
Espraiamento das atividades 
Vai além da expansão urbana/ 
metropolitana/nucleadas/polarizadas 
Policêntricas 
Densas 
Fragmentadas 
Conurbação Funcional que não necessariamente 
é uma conurbação física. 
Conectadas
Criam-se megacidades 
Criam-se macro metrópoles 
Cidades ou metrópoles de população muito grande, acima de 10/15 milhões de habitantes 
Expansões urbanas territoriais além dos limites oficiais 
Se estrutura a partir da metrópole 
Núcleo Principal 
MEGALÓPOLE DO SUDESTE, ESPRESSÃO URBANA MAIS EXPRESSIVA DO BRASIL
Metrópole de São Paulo e Megalópole do Sudeste: 
Meados de 1970, inicia-se a forte expansão da atividade industrial para além da região metropolitana de São Paulo; 
Desconcentração Industrial num raio de 150 km da Capital, atingindo: CAMPINAS, SOROCABA, BAIXADA SANTISTA E VALE DO PARAIBA; 
1960 e 1970 investimentos em indústrias de base, de ponta e em pesquisa (universidades e institutos); 
Região do Vale do Paraíba a que mais recebeu investimentos, se formou a base da indústria aeronáutica e o segundo pólo da indústria automotiva do país; 
Campinas é a cidade onde ocorreu o maior crescimento absoluto, sendo assim em 1980 torna se o segundo centro industrial do país em valor de produção; 
Campinas possuía condições demográficas, econômicas e de infra estrutura, como rico entroncamento ferroviário e com amplo sistema viário; 
Em 1980 consolidava-se a macro metrópole paulista (Souza, 1978) que envolvia Sorocaba, Campinas, São José dos Campos, Baixada Santista e Grande São Paulo; 
Na grande São Paulo, os problemas urbanos ligados ao déficit habitacional foram sendo agravados;
Metrópole de São Paulo e Megalópole do Sudeste: 
A macro metrópole apresentava condições melhores que o centro inicial e a capital paulista; 
O crescimento urbano foi impulsionado por migrações; 
Os novos habitantes passaram a morar em municípios periféricos desses núcleos, criando forte processo de conurbações e novas metropolizações; 
Ampliamento das atividades principalmente do terciário superior fora da capital; 
Metamorfose de macro metrópole centrada em São Paulo para Megalópole. 
Megalópole do Sudeste do Brasil
Megalópole do Sudeste: 
Não reconhecida oficialmente pelo Estado; 
Concentra os maiores investimentos de Capitais; 
Intensas e complexas conexões geográficas; 
Policentralidades; 
Fragmentos urbanos dispersos; 
Regiões metropolitanas fazem parte de uma estrutura maior as potencializas, porém não em escala, intensidade e complexidade metropolitana; 
A região metropolitana de São Paulo ainda é a mais forte da megalópole embora suas taxas de crescimento sejam menores que dos outros centros urbanos que pertencem a megalópole. 
Processo de expansão pelos eixos rodoviários que irradiam, mas não de forma igual em todas as direções privilegiando os vetores que participavam da macro- metropolização, sul de Minas Gerais e Rio de Janeiro.
VETORES RODOVIÁRIOS DE CAMPINAS: 
Rodovia Anhanguera Araras Ribeirão Preto Triângulo Mineiro/Sul de Goiás; 
Rodovia Santos Dumont Sorocaba* 
Rodovia Washington Luís Rio Claro São Carlos Araraquara São José do Rio Preto 
Rodovia Adhemar de Barros Mogi Guaçu Poços de Caldas 
Rodovia Dom Pedro Vale do Paraíba Litoral de São Paulo 
Rodovia Presidente Dutra Rio de Janeiro Rodovia Juscelino Kubitschek Juiz de fora 
Rodovia Dos Bandeirantes São Paulo Cordeirópolis 
*Sorocaba já se encontra conurbada fisicamente a Votorantim e a Araçoiaba da Serra formando uma metrópole. 
VETORES DE SOROCABA: 
Rodovia Castelo Branco Tatuí Botucatu Rodovia Marechal Rondon Bauru
Dialéticas: 
Megalópole do Sudeste: 
Riqueza e pobreza são marcantes; 
Possui as famílias mais ricas e as grandes empresas, paralelamente o maior número de pobres; 
Seu PIB é maior que qualquer país da América Latina (menos do Brasil); 
Disparidade Sócio- econômicas constituem fragmentadas paisagens; 
Grandes Bolsões de pobreza; 
Enclaves de alta densidade como condomínios, isolados de manchas urbanas tradicionais e próximo de rodovias, o que demostra seu caráter de atendimento para além do município.
•Foto por: Jonathas Magalhães
•Foto por: Jonathas Magalhães
Dialéticas: 
Região metropolitana de Campinas: 
Fluxos intenso que tem grande eficiência; 
Fluidez seletiva, os custos dos deslocamentos são bastantes proibitivos aos mais pobres; 
Um dos Territórios mais fragmentados, não muito denso e segregado; 
Os tecidos urbanos se conectam via de regra por estradas e avenidas e não por malha urbana continua; 
Segregação sócio espacial complexa ; 
Lançamentos imobiliários de alta renda em: Valinhos, Vinhedo, Itatiba e Indaiatuba; 
Situação análoga a monte mor e Hortolândia onde concentrasse a baixa renda.
Campinas: 
Metrópole Incompleta Pólo Megalopolitano 
Não consegue se constituir como polo metropolitano completo, de escala estadual dada a proximidade com São Paulo. A escala regional não da conta do entendimento de sua estrutura e dinâmica que só pode ser entendida com inserção megapolitana. Porém a Megalópole do sudeste complexa expansiva e é como um nó diante da rede urbana de economia global. 
Giovanna Pizzol 
Stephanie Ribeiro

Entre o nó e a rede, dialéticas espaciais contemporâneas

  • 1.
    Entre o nóe a rede, dialéticas espaciais contemporâneas O caso da metrópole de campinas diante da megalópole do sudeste do brasil Eugenio Fernandes Queiroga Denio Munia Benfatti
  • 2.
    A região Metropolitanade Campinas apresenta-se como caso exemplar para o estudo da urbanização dispersa e para a compreensão de dialéticas espaciais que caracterizam, em boa medida, alguns importantes processors de urbanização contemporâneos.
  • 3.
    Contexto:  Técnica,ciência e informação se apresentam de forma variável no meio, constituindo regiões mais ou menos concentradas, construindo redes globais de informações: Criam-se exópoles Los Angeles Expansão Horizontal Continua Com Dispersão de atividades Centro menos Significativo
  • 4.
    Criam-se metápoles Criam-semegalópoles Estruturas urbanas difusas Espraiamento das atividades Vai além da expansão urbana/ metropolitana/nucleadas/polarizadas Policêntricas Densas Fragmentadas Conurbação Funcional que não necessariamente é uma conurbação física. Conectadas
  • 5.
    Criam-se megacidades Criam-semacro metrópoles Cidades ou metrópoles de população muito grande, acima de 10/15 milhões de habitantes Expansões urbanas territoriais além dos limites oficiais Se estrutura a partir da metrópole Núcleo Principal MEGALÓPOLE DO SUDESTE, ESPRESSÃO URBANA MAIS EXPRESSIVA DO BRASIL
  • 8.
    Metrópole de SãoPaulo e Megalópole do Sudeste: Meados de 1970, inicia-se a forte expansão da atividade industrial para além da região metropolitana de São Paulo; Desconcentração Industrial num raio de 150 km da Capital, atingindo: CAMPINAS, SOROCABA, BAIXADA SANTISTA E VALE DO PARAIBA; 1960 e 1970 investimentos em indústrias de base, de ponta e em pesquisa (universidades e institutos); Região do Vale do Paraíba a que mais recebeu investimentos, se formou a base da indústria aeronáutica e o segundo pólo da indústria automotiva do país; Campinas é a cidade onde ocorreu o maior crescimento absoluto, sendo assim em 1980 torna se o segundo centro industrial do país em valor de produção; Campinas possuía condições demográficas, econômicas e de infra estrutura, como rico entroncamento ferroviário e com amplo sistema viário; Em 1980 consolidava-se a macro metrópole paulista (Souza, 1978) que envolvia Sorocaba, Campinas, São José dos Campos, Baixada Santista e Grande São Paulo; Na grande São Paulo, os problemas urbanos ligados ao déficit habitacional foram sendo agravados;
  • 9.
    Metrópole de SãoPaulo e Megalópole do Sudeste: A macro metrópole apresentava condições melhores que o centro inicial e a capital paulista; O crescimento urbano foi impulsionado por migrações; Os novos habitantes passaram a morar em municípios periféricos desses núcleos, criando forte processo de conurbações e novas metropolizações; Ampliamento das atividades principalmente do terciário superior fora da capital; Metamorfose de macro metrópole centrada em São Paulo para Megalópole. Megalópole do Sudeste do Brasil
  • 10.
    Megalópole do Sudeste: Não reconhecida oficialmente pelo Estado; Concentra os maiores investimentos de Capitais; Intensas e complexas conexões geográficas; Policentralidades; Fragmentos urbanos dispersos; Regiões metropolitanas fazem parte de uma estrutura maior as potencializas, porém não em escala, intensidade e complexidade metropolitana; A região metropolitana de São Paulo ainda é a mais forte da megalópole embora suas taxas de crescimento sejam menores que dos outros centros urbanos que pertencem a megalópole. Processo de expansão pelos eixos rodoviários que irradiam, mas não de forma igual em todas as direções privilegiando os vetores que participavam da macro- metropolização, sul de Minas Gerais e Rio de Janeiro.
  • 12.
    VETORES RODOVIÁRIOS DECAMPINAS: Rodovia Anhanguera Araras Ribeirão Preto Triângulo Mineiro/Sul de Goiás; Rodovia Santos Dumont Sorocaba* Rodovia Washington Luís Rio Claro São Carlos Araraquara São José do Rio Preto Rodovia Adhemar de Barros Mogi Guaçu Poços de Caldas Rodovia Dom Pedro Vale do Paraíba Litoral de São Paulo Rodovia Presidente Dutra Rio de Janeiro Rodovia Juscelino Kubitschek Juiz de fora Rodovia Dos Bandeirantes São Paulo Cordeirópolis *Sorocaba já se encontra conurbada fisicamente a Votorantim e a Araçoiaba da Serra formando uma metrópole. VETORES DE SOROCABA: Rodovia Castelo Branco Tatuí Botucatu Rodovia Marechal Rondon Bauru
  • 14.
    Dialéticas: Megalópole doSudeste: Riqueza e pobreza são marcantes; Possui as famílias mais ricas e as grandes empresas, paralelamente o maior número de pobres; Seu PIB é maior que qualquer país da América Latina (menos do Brasil); Disparidade Sócio- econômicas constituem fragmentadas paisagens; Grandes Bolsões de pobreza; Enclaves de alta densidade como condomínios, isolados de manchas urbanas tradicionais e próximo de rodovias, o que demostra seu caráter de atendimento para além do município.
  • 15.
  • 16.
  • 17.
    Dialéticas: Região metropolitanade Campinas: Fluxos intenso que tem grande eficiência; Fluidez seletiva, os custos dos deslocamentos são bastantes proibitivos aos mais pobres; Um dos Territórios mais fragmentados, não muito denso e segregado; Os tecidos urbanos se conectam via de regra por estradas e avenidas e não por malha urbana continua; Segregação sócio espacial complexa ; Lançamentos imobiliários de alta renda em: Valinhos, Vinhedo, Itatiba e Indaiatuba; Situação análoga a monte mor e Hortolândia onde concentrasse a baixa renda.
  • 19.
    Campinas: Metrópole IncompletaPólo Megalopolitano Não consegue se constituir como polo metropolitano completo, de escala estadual dada a proximidade com São Paulo. A escala regional não da conta do entendimento de sua estrutura e dinâmica que só pode ser entendida com inserção megapolitana. Porém a Megalópole do sudeste complexa expansiva e é como um nó diante da rede urbana de economia global. Giovanna Pizzol Stephanie Ribeiro