1
CURSO SUPERIOR DE ADMINISTRAÇÃO
8º Período
PLANO DE NEGÓCIO
Ticos & Tacos – Food Truck
Ipatinga
1º Semestre/2016
2
CURSO SUPERIOR DE ADMINISTRAÇÃO
ANDRE LUIZ DE MAGALHÃES BARBOSA
DOMINGOS SAVIO PEREIRA JUNIOR
FLAVIANO DOS SANTOS SILVA
GLAUBER VINÍCIUS SILVA LIMA
NERIVALDO LARANJO SILVA
WANDERSON SIMONSELOS
PLANO DE NEGÓCIO
Ipatinga
1º Semestre/2016
3
SUMÁRIO
1. Sumário executivo...........................................................................................................5
1.1. Resumo................................................................................................................................5
1.2. Histórico dos sócios (Fundação da Ticos & Tacos) ............................................................5
1.3. Dados do empreendimento..................................................................................................6
1.4. Dados dos empreendedores .................................................................................................6
1.5. Missão, visão e valores da Ticos & Tacos ..........................................................................7
1.5.1. Missão: .............................................................................................................................7
1.5.2. Visão:................................................................................................................................7
1.5.3. Valores:.............................................................................................................................7
1.6. Setor de atividade ................................................................................................................7
1.7. Forma jurídica .....................................................................................................................7
1.8. Enquadramento tributário....................................................................................................8
1.9. Capital social .......................................................................................................................8
1.10. Fonte de recursos...............................................................................................................8
2. O PLANO DE NEGÓCIO......................................................................................................9
3. Análise Do Ambiente .............................................................................................................9
3.1. O ramo de alimentação no Brasil ........................................................................................9
3.2. O mercado no vale do aço .................................................................................................11
3.3. O food service e a comida mexicana no Vale do Aço.......................................................12
3.4. Análise do ambiente externo .............................................................................................13
3.4.1. Fatores Econômicos: ......................................................................................................13
3.4.2. Fatores jurídico-legais: ...................................................................................................13
3.4.3. Fatores Socioculturais: ...................................................................................................14
3.4.4. Concorrentes:..................................................................................................................16
3.4.5. Fatores tecnológicos:......................................................................................................18
3.4.6. Fornecedores: .................................................................................................................18
3.5. As cinco forças de Porter...................................................................................................20
3.5.1. Rivalidade entre concorrentes (Alta)..............................................................................20
3.5.2. Barreira a novos entrantes (baixa)..................................................................................21
3.5.3. Poder de barganhas dos fornecedores ( baixo)...............................................................21
3.5.4. Poder de barganha dos clientes ( baixo).........................................................................22
3.5.5. Ameaças de produtos substitutos (alta) ..........................................................................22
3.6. Fatores internos: ................................................................................................................22
4. Plano de marketing ............................................................................................................23
4.1. Definição do Público-alvo:................................................................................................23
4.2. Posicionamento de mercado:.............................................................................................23
4.3. A Marca.............................................................................................................................24
4.4. O Produto...........................................................................................................................24
4.5. Preço..................................................................................................................................27
4.6. Praça ..................................................................................................................................27
4.7. Promoção...........................................................................................................................29
4.7.1 Redes Sociais...................................................................................................................29
4.7.2. Outdoors .........................................................................................................................31
4.7.3 Jornais..............................................................................................................................32
4.7.4. Panfletos .........................................................................................................................32
4.7.5. Música, México, Tacos & Tequilas................................................................................34
4
4.7.7. Futebol e Tacos..............................................................................................................34
4.7.8. Cartão Fidelidade............................................................................................................35
4.8. Pessoas...............................................................................................................................35
5. Plano operacional .................................................................................................................36
5.1 Layout Físico......................................................................................................................36
5.2. Processos ...........................................................................................................................37
5.2. Produção............................................................................................................................41
5.2.1. Capacidade de produção.................................................................................................41
5.2.2. Produção de lanches .......................................................................................................41
5.3. Necessidade de pessoal......................................................................................................42
6. Plano financeiro....................................................................................................................42
6.1. Investimentos fixos (Inicial)..............................................................................................42
6.2. Estoque inicial ...................................................................................................................44
6.3. Caixa mínimo ....................................................................................................................45
6.4. Investimentos pré-operacionais.........................................................................................46
6.5. Investimento total ..............................................................................................................46
6.14. Indicadores ......................................................................................................................60
7. Conclusão...........................................................................................................................61
8. Referências.........................................................................................................................63
5
1. SUMÁRIO EXECUTIVO
1.1. RESUMO
A ideia de negócio consiste na abertura de um food truck de comida mexicana na
cidade de Ipatinga. O food truck percorrerá os principais bairros e polos comerciais da cidade,
além de marcar presença nos principais eventos do Vale do Aço. De início a empresa
funcionará de segunda a sábado de 11:30 as 23:00 e aos domingos fará apenas entregas no
horário de almoço e jantar. A empresa contará inicialmente com quatro funcionários e terá
como público alvo as classes A,B,C e D, trabalhadores, estudantes e pessoas que gostem ou
tenham curiosidade de experimentar o tempero mexicano.
A empresa trabalhará como sociedade limitada e será tributada no SIMPLES nacional,
os sócios investirão aproximadamente R$ 65.0000 e esperam que esse investimento possua
retorno entre 1 ano a 1 ano e 6 meses, para que isso ocorra, eles estimam vender diariamente 70
a 150 lanches de tamanhos e preços variados, além de criar estratégias de marketing no intuito
de angariar clientes. A empresa optará por uma segmentação de mercado voltada para o
atendimento rápido e cordial, pois ela pretende se diferenciar dos concorrentes que pecam
nesse quesito.
1.2. Histórico dos sócios (Fundação da Ticos & Tacos)
Glauber Vinícius e Domingos Sávio são dois amigos que cursam o último período da
faculdade de Administração na cidade de Ipatinga. A amizade começou através da graduação,
ao longo do curso, os dois amigos conversavam sobre a possibilidade de serem sócios e
abrirem alguma empresa no ramo de alimentação. Eles planejaram unir a experiência de
Domingos no campo empreendedor, pois este já possuía uma organização reconhecida na
cidade e a paixão de Glauber pela culinária, especialmente na cozinha mexicana.
Glauber por ter residido durante anos nos EUA, obteve um contato intimo com a
alimentação fora do lar (Food service) e com a culinária do país latino, onde aprendeu a
preparar os pratos típicos da cultura mexicana, pratos estes que hoje formará o cardápio da
Ticos e Tacos. A cada novo semestre a vontade de empreender dos dois amigos crescia e ao
chegar ao último período da faculdade de administração, decidiram que era o momento de
colocar no papel o sonho de empreender. Unindo a bagagem teórica adquirida ao longo do
curso, a experiência de Domingos em administrar as finanças de sua outra organização e a
habilidade na cozinha de Glauber juntamente com seu conhecimento em vendas, nasceu a
6
Ticos e Tacos “Comida Mexicana”.
1.3. DADOS DO EMPREENDIMENTO
Razão Social: Pereira Lima Ltda.
Nome Fantasia: Ticos & Tacos “Comida Mexicana” – Food Truck
Endereço:
A Organização não possuirá ponto fixo, uma vez que, trata-se de um Food Truck. A
Kombi “Andare” visitará diversos pontos da cidade de Ipatinga, mesclando diariamente a sua
localidade.
Telefone:
Email: ticos&tacoscomidaligeira@gmail.com
CNPJ: 14.614.169/0001-46
1.4. DADOS DOS EMPREENDEDORES
Nome: Domingos Sávio Pereira Junior
Endereço: Rua Erico Veríssimo, 175 Bairro: Ideal Cidade: Ipatinga
Perfil: Cursando o 8° Período no curso de Administração, sócio na Transportadora
Transquejeiro e exerce a função de Gerente Financeiro na mesma empresa, é casado não possui
filhos.
Atribuições: Fazer com que essa sociedade venha crescer mais e mais, ajudar sempre no que
for preciso não só para melhorar o negócio, mas também ajudando os meus sócios sempre no
que for preciso. Será gerente de finanças.
Nome: Glauber Vinicius Silva Lima
Endereço: Avenida Esperança Bairro: Esperança, 1605 Cidade: Ipatinga
Perfil: Glauber cursa o 8° período do curso de Administração, possui experiência na área de
Compras e Vendas, é analista de compras na empresa Barro Minas, é casado e possui uma
enteada.
Atribuições: Sócio possuidor da qualidade de trabalho em conjunto com outras pessoas,
facilidade em liderar o negócio e aberto a criticas construtivas que venham a beneficiar o
empreendimento. Será o cheff de cozinha e responsável pelas compras das matérias primas e
outros produtos.
7
1.5. MISSÃO, VISÃO E VALORES DA TICOS & TACOS
1.5.1. Missão:
Produzir, comercializar e elevar a comida mexicana a um novo patamar no vale do
aço sobre rodas, proporcionando uma nova experiência gastronômica aos nossos
consumidores, unindo preço, qualidade e tempero.
1.5.2. Visão:
Ser excelência em comida mexicana e referência no mercado de food truck no vale do aço.
1.5.3. Valores:
 O respeito aos nossos clientes e fornecedores.
 Agir com ética e transparência em favorecimento da sociedade,
 O trabalho social em prol de uma sociedade mais justa e igual para todos.
 O respeito com o meio ambiente e a procupação com o desenvolvimento sustentável.
1.6. SETOR DE ATIVIDADE
A Ticos & Tacos é uma organização comercial que prestará serviços de alimentação
ambulante. Os alimentos comercializados pela empresa, serão inspirados pela culinária
mexicana, contaremos com Tacos, Nachos, Burritos, Chalupas, Sucos, Refrigerantes, doces,
dentre outros.
CNAE: 56121 - Serviços Ambulantes de alimentação ( Food Truck).
1.7. FORMA JURÍDICA
( ) Empresário Individual
( ) Empresa Individual de Responsabilidade Limitada – EIRELI
( ) Microempreendedor Individual – MEI
(x) Sociedade Limitada
( ) Outros:
8
1.8. ENQUADRAMENTO TRIBUTÁRIO
A Ticos & Tacos será tributada através do regime Simples, conforme a lei da Micro
e Pequena N° 123 de 14 de Dezembro de 2006. As empresas (Pessoa Jurídica) que se
enquadram nesse regime tributário expressamente devem possuir renda bruta igual ou
inferior a R$ 3.600.000,00. Outros tributos que a organização irá recolher e pagar:
IRPJ – Imposto de Renda Pessoa Jurídica
PIS – Contribuição para os Programas de Integração Social
COFINS – Contribuição para Financiamento da Seguridade Social
CSLL – Contribuição Social sobre o Lucro Líquido
IPI – Imposto sobre Produtos Industrializados (apenas para indústria)
ICMS - Imposto sobre Circulação de Mercadorias e Serviços
ISS - Imposto sobre Serviços
1.9. CAPITAL SOCIAL
O capital social da organização será de R$ 60.850,00 (Sessenta mil, oitocentos e
cinquenta reais e quarenta e seis centavos) sendo dividido em 60.850 (Sessenta mil
oitocentos e cinquenta mil) cotas, no valor unitário de R$ 1,00 (Um real) cada, perfazendo
assim o total do capital social da organização de capital próprio.
Nº Sócio Valor Participação (%)
1 Domingos Sávio
Pereira Junior
R$ 30.425,23 50,00
2 Glauber Vinicius
Silva Lima
R$ 30.425,23 50,00
Total R$ 60.850,46 100,00
1.10. FONTE DE RECURSOS
Os recursos captados para a Ticos & Tacos iniciar suas atividades na cidade de Ipatinga, são
provenientes de investimentos e aplicações dos sócios empreendedores da organização.
9
2. O PLANO DE NEGÓCIO
Segundo o SEBRAE o plano de negócio é o instrumento ideal para traçar um retrato
fiel do mercado, do produto e das atitudes do empreendedor, propiciando segurança para
aqueles que almejam abrir uma empresa com maiores condições de êxito ou até mesmo
ampliarem e promoverem inovações a um negócio já existente.
O plano de negócio é uma ferramenta de orientação na busca de informações
detalhadas sobre o ramo de atuação, produtos e serviços, clientes, fornecedores,
concorrentes e sobre os pontos fortes e fracos do negócio, facilitando a visão sobre a
viabilidade da ideia do empreendedor. Esta ferramenta é capaz de reduzir riscos, pois
possibilita ao empreendedor criar ações preventivas e corretivas contra possíveis falhas,
fraquezas e ameaças, reduzindo também esforços desnecessários, investimentos
improdutivos.
Enfim, o plano de negócio é um documento necessário para qualquer empresa e
empreendedor, o sucesso de uma organização está intimamente ligado a efetuação de um
bom plano de negócio. Esta ferramenta é um meio de comunicação entre o empreendedor e
seus colaboradores, uma vez que nele estará inserido a missão, a visão e os valores que
nortearam a organização ao longo da sua atividade.
3. ANÁLISE DO AMBIENTE
3.1. O RAMO DE ALIMENTAÇÃO NO BRASIL
Segundo a revista Forbes, o mercado de alimentação fora do lar (Food service) no
Brasil representa aproximadamente 33% dos gastos com alimentos e bebidas. Ainda para a
revista as classes A e B são as que mais consomem alimentos fora do lar, estimando assim
um grande crescimento, pois, a cada dia as classes C e D adentram e consomem nesse novo
mercado.
Apesar da crise vivida no país as expectativas para o setor são positivas, pois, apesar
da alta inflação alimentar que pressiona os custos e as margens de restaurantes, padarias,
lanchonetes, dentre outros, setores primários como transporte e alimentação não sofrem
grandes impactos nas vendas.
10
Nos últimos anos no Brasil o food service obteve um aumento em suas vendas de
aproximadamente 292% e hoje o faturamento diário desse setor está estimado em R$ 470
milhões. Ainda segundo a ABIA (Associação Brasileira das Indústrias de Alimentação) e o
IBGE as famílias gastam em media 33% da sua renda com alimentação fora do lar.
O segmento de alimentação fora do lar como canal de distribuição, apresenta um
crescimento 50% maior do que as taxas de crescimento do varejo alimentício tradicional
(supermercados, mercearias, etc.), esse crescimento se dá basicamente pela necessidade da
população economicamente ativa, de fazerem ao menos uma refeição fora do lar
diariamente.
O aumento da população nas classes A, B e C, impactou de forma positiva no
crescimento deste setor, de 2009 para cá foram aproximadamente 60 milhões de brasileiros
que mudaram de classe econômica (ABIA - Associação Brasileira das Indústrias de
Alimentação). O setor nos últimos cinco anos obteve um crescimento três vezes maior do
que o PIB nacional. A classe A dedica aproximadamente 52% dos seus gastos na
alimentação fora do lar, enquanto a classe E, gasta aproximadamente 19% da sua renda. A
classe A, gasta em uma refeição aproximadamente R$ 21,00 por pessoa, a classe B R$ 15,00
por pessoa e a classe C R$ 12,00 por pessoa.
Ainda segundo a ABIA, o setor de food service no país nos últimos três anos (2013,
2014,2015) foi o responsável por desenvolver aproximadamente 37% de todo a produção,
comercialização e consumo no setor de alimentação no Brasil, na década de 90 esses
números não ultrapassavam os 19%.
No Brasil há aproximadamente um milhão de estabelecimentos destinados a
alimentação fora do lar e estes empregam mais de seis milhões de pessoas. Em 2014
aproximadamente 80% das empresas que compõe o setor de food service no país eram
consideradas independentes, se consideradas as empresas e redes de pequeno porte (até
cinco estabelecimentos) os números chegam a 93% do setor. O ramo de food service é
caracterizado por empresas familiares e de pequeno porte.
Segundo a ABRASEL (Associação brasileira de bares e restaurantes),
aproximadamente 64% dos estabelecimentos no ramo de comida fora do lar possuem
faturamento mensal abaixo de R$ 50.000.
Ainda segundo a ABRASEL, o consumo prioritariamente dos brasileiros neste
mercado ocorre nos dias de semana (aproximadamente 70%) e o principal momento da
refeição (Day part) é o almoço com aproximadamente 35% das refeições diárias, o café da
tarde é o segundo momento mais importante do dia no consumo fora do lar.
11
Os dados levantados apenas comprovam que o setor de food service no país é um
ótimo mercado para se investir, pois as estimativas para o crescimento do setor são grandes.
3.2. O MERCADO NO VALE DO AÇO
A empresa Ticos & Tacos pretende iniciar as suas atividades no ramo de alimentação
na cidade de Ipatinga, cidade esta que está inserida na região metropolitana do Vale do Aço.
Essa região além da cidade citada é composta pelas cidades de Coronel Fabriciano, Santana
do Paraiso e Timóteo e pelo colar metropolitano que é formado por outras 24 cidades.
A região é conhecida internacionalmente pelas grandes organizações, como: Cenibra,
Aperam e Usiminas, além de ser um dos maiores polos urbanos do interior de Minas Gerais.
Segundo o IBGE, os quatro municípios possuem aproximadamente uma população de
485.584 habitantes, o IDH da região é de 0,745. A região metropolitana corresponde a 2,7%
do PIB do estado de Minas Gerais.
Segundo o IBGE a cidade de Ipatinga possui uma população estimada de 257.345
habitantes, com um IDH de 0,771, considerado alto. A renda Per Capita da cidade é de R$
29.266,05, com um PIB de R$ 7.127.482,00. A indústria apesar da crise ainda é a principal
fonte de renda em Ipatinga movimentando um total de R$ 2.664. 623,00 no PIB municipal,
já o setor terciário o de prestação de serviços movimenta um total de R$ 1.992.439,00 do
PIB municipal, perfazendo assim a segunda maior fonte geradora do PIB na cidade.
Segundo o presidente do SINDHORB Benedito Pacifico da Rocha, o vale do aço
conta atualmente com cerca de 3.200 estabelecimentos comerciais no ramo de alimentação
fora do lar, compreendendo: Bares, Restaurantes, lanchonetes, pizzarias, churrascarias,
cafés, boates, cantinas escolares e trailer de lanches.
A região do vale do aço possui inúmeros pontos turísticos, como o parque Ipanema e
o Shopping do Vale, conta também com vários eventos festivos ao longo do ano. A
população do vale do aço é reconhecida por apreciar uma boa gastronomia, seja ela regional,
nacional ou estrangeira.
As empresas das cidades que englobam o cordão metropolitano participam de uma
série de concursos gastronômicos e se destacam pela inovação nos pratos e sabores,
figurando sempre entre os melhores pratos do estado, como por exemplo, o bar Galpão, que
é forte candidato nas competições gastronômicas que participa.
12
O Vale do aço possui ao menos dez grandes empresas reconhecidas pela marca no
ramo de alimentação fora do lar, dentre elas estão grandes franquias internacionais, como o
Mcdonalds, Bobs e Subway.
Entre os produtos mais comercializados neste mercado de alimentação fora do lar,
estão: o hambúrguer, a pizza, os salgados (coxinhas e pastéis), X-bacon, porções de fritas e
carnes, comidas temáticas (japonesa, árabes, chinesa, etc.).
3.3. O FOOD SERVICE E A COMIDA MEXICANA NO VALE DO AÇO
Como já mencionado, o mercado de food service no vale do aço possui
aproximadamente 3.200 empresas registradas, dentre restaurantes, bares, cantinas,
lanchonetes, pizzarias, padarias, dentre outros. O ramo de food truck é pouco explorado na
região, sendo uma boa oportunidade de entrar no mercado na busca de penetrar a marca e o
produto comercializado.
A culinária mexicana no vale do aço é desenvolvida e comercializada apenas por um
estabelecimento, situado na cidade de Coronel Fabriciano, como já citado. O
estabelecimento não comercializa apenas comida mexicana, ele une a comida latina com a
comida nacional. As culinárias japonesas e árabes possuem certa representatividade no
cenário alimentício na região.
As maiores empresas desse mercado no vale do aço são: Mcdonalds, Bobs, Subway,
Premiare (padaria), Pizzaria do Jaime, Burger King, Brüder Butiquim. Foi identificada entre
a maioria dos estabelecimentos no vale do aço, analisando as empresas com visitas e em
acessos a redes sociais das mesmas, a insatisfação dos clientes com o atendimento, ora por
demora na entrega dos lanches, ora por falta de cordialidade e de um bom atendimento pelos
colaboradores das empresas.
Os preços dos produtos nesse mercado são variáveis, depende do produto a ser
comprado, do tamanho, do sabor, das misturas, dentre outros e foi possível notar que eles
não influenciam de forma impactante na demanda dos produtos, pois, a maioria dos
consumidores estão familiarizados e dispostos a consumirem os produtos pelo preço
estipulado.
13
3.4. ANÁLISE DO AMBIENTE EXTERNO
A análise do ambiente é o primeiro passo a ser dado para a criação do Plano de
Marketing, ela resume as informações pertinentes à organização. O ambiente externo pode
envolver e influenciar a organização tanto de forma positiva, quanto de forma negativa.
Na análise externa estão inseridos alguns fatores que podem afetar a organização tais
como: Fatores Econômicos, Fatores legais, Fatores culturais, concorrentes, consumidores e
Fatores Tecnológicos.
Serão analisados todos esses fatores que podem influenciar na viabilidade de
abertura da Ticos & Tacos na cidade de Ipatinga.
3.4.1. Fatores Econômicos:
Segundo o FMI o Brasil é a 8° maior economia do mundo, com um PIB (Produto
interno Bruto) de aproximadamente R$ 5,9 trilhão. O país enfrenta uma grave crise
econômica e política, afetando de forma direta grande parte das organizações, estados e
cidades.
A economia da cidade de Ipatinga é proveniente das atividades do comércio no geral
e em sua maioria movimentada pela Usiminas, empresa do setor industrial que produz Aço.
A empresa passa por sérias dificuldades financeiras, resultando na redução no quadro de
seus funcionários e refletindo consequentemente na economia municipal.
A taxa de desemprego no Brasil segundo o IBGE é de aproximadamente 9,5% da
população, já a taxa média de desemprego na cidade de Ipatinga é de aproximadamente 6%
(Dados IBGE 2015). A renda per capita da cidade de Ipatinga é de R$ 29.266,05.
3.4.2. Fatores jurídico-legais:
Os fatores jurídico-legais versam sobre as exigências a serem cumpridas pela
organização quando constituída. A organização deve se ater para as inúmeras normas
impostas no âmbito municipal, estadual e federal, bem como tributos, leis trabalhistas,
alvarás, dentre outros.
A Ticos & Tacos adotará a forma jurídica de sociedade limitada, que é caracterizada
pela junção de duas ou mais pessoas no intuito de exercerem alguma atividade econômica
14
de produção de bens ou prestação de serviços. Como já mencionado a empresa será
enquadrada no Simples Nacional com alíquota de 4,00% , com arrecadação R$ 180.000,00.
A fim de sanar quaisquer problemas tributários, contábeis, trabalhistas e de registro a
Ticos & Tacos contratará um contador, para que o mesmo auxilie os sócios a seguirem os
caminhos necessários para a abertura do empreendimento.
Ainda sobre os fatores legais a Ticos & Tacos precisará de um alvará de
funcionamento expedido pela Prefeitura de Ipatinga, a cidade não possui nenhuma restrição
legal que limita ou impossibilita a atividade de um food truck, porém há uma lei municipal
que multa o empresário, empresas, dentre outros que impossibilitam o livre acesso de
pedestres em calçadas. Abaixo algumas leis e resoluções que os proprietários da organização
deveram se atentar:
 Lei nº. 6.437, de 20.08.77 e alterações posteriores – Configura infrações à legislação
sanitária federal e estabelece as sanções respectivas e a necessidade da
responsabilidade técnica.
 Lei nº.12.389 de 11 de Outubro de 2005 - Dispõe sobre a doação e reutilização de
gêneros alimentícios e de sobras de alimentos e dá outras providências.
 Resolução RDC nº. 275, de 21 de outubro de 2002 – Regulamento Técnico de
Procedimentos Operacionais Padronizados aplicados aos Estabelecimentos
Produtores/Industrializadores de Alimentos e a Lista de Verificação das Boas
Práticas de Fabricação em Estabelecimentos Produtores/Industrializadores de
Alimentos.
 Portaria nº. 326/97 - Regulamento Técnico sobre as condições Higiênico-Sanitárias e
de Boas Práticas de Fabricação para Estabelecimentos Produtores/Industrializadores
de Alimentos.
 Portaria nº. 1.428/93 - Regulamento Técnico para Inspeção Sanitária de Alimentos.
Estas são resoluções e leis federais, o órgão responsável por analisar o cumprimento
das mesmas é a ANVISA, os sócios deverão se atentar sobre as disponibilidades de leis e
resoluções estadual e municipal.
3.4.3. Fatores Socioculturais:
O food truck foi criado em 1872, pelo americano Walter Scott, onde o mesmo vendia
tortas, sanduiches e cafés em uma carroça para funcionários de um jornal municipal. O
15
modelo foi um sucesso e logo se espalhou por todo país, não demorou muito para que
empresários fabricassem carroças modificadas com fogões e geladeiras no intuito de atender
o novo mercado.
Após a segunda guerra mundial os caminhões foram modificados para produzir e
alimentar os trabalhadores dos subúrbios americanos. A partir dai os food trucks passaram a
serem sinônimos de comida barata e rápida.
A crise de 2008 fez com que inúmeros restaurantes finalizassem suas atividades nos
EUA, nesse cenário alguns empreendedores resolveram levar comida de qualidade,
gourmetizada para as ruas daquele país, com a vantagem de mudar de lugar sempre que se
desejasse, seguindo a demanda. As ações foram um sucesso e o food truck se consolidou de
vez no país.
O food truck no Brasil é um mercado pouco explorado, porém em expansão. O
modelo gourmetizado chegou no país em 2012, nas grandes cidades, fazendo enorme
sucesso pela comodidade e praticidade. Por se tratar de um mercado novo o food truck
começa a surgir nas médias e pequenas cidades do país. A aceitação deste modelo de
alimentação no país foi ótima, pois une uma alimentação rápida, prática, de qualidade e com
um custo x beneficio satisfatório, uma vez que a maioria da população busca por preço e
rapidez na alimentação, pois o tempo das mesmas está escasso, devido a fatores como
emprego, faculdade, cursos, dentre outros.
Já a comida mexicana é reconhecida pelo tempero apimentado e exótico pelos brasileiros. A
culinária estrangeira está em alta no país, devido a grande aceitação de novas culturas e
culinárias pelos brasileiros.
O mercado de food truck na cidade de Ipatinga começa a se desenvolver, é possível
notar carrinhos, carros, bicicletas, dentre outros, nas proximidades de faculdades, festas,
empresas de médio e grande porte. A cidade de Ipatinga conta com aproximadamente
257.345 habitantes, os bairros mais populosos são Bom Jardim, Bethânia e Veneza.
A região do vale do Aço como já mencionado, é uma grande admiradora da
gastronomia de qualidade, a população possui apreço por pratos elaborados e se atrai por
pratos de culinárias diferentes a brasileira, é o que mostra uma pesquisa efetuada pelos
sócios com diferentes pessoas, de diferentes faixas etárias e classes sociais. Foram
entrevistadas 100 pessoas nas dependências da Faculdade Única, no bairro Bethânia e 70%
dos entrevistados disseram já ter experimentado a comida mexicana, 95% dos entrevistados
disseram que provariam de novo ou experimentariam a comida mexicana.
16
3.4.4. Concorrentes:
Os concorrentes podem ser caracterizados por todas as empresas que disponibilizam
produtos ou serviços iguais ou semelhantes ao mesmo grupo de consumidores. Na cidade de
Ipatinga a Ticos & Tacos não possui concorrentes que produzem o mesmo produto, o único
concorrente do mesmo segmento (comida mexicana) é a Hamburgueria Chillis, que está
localizado na cidade de Coronel Fabriciano, região metropolitana do vale aço.
A Hamburgueria tem como ponto forte a marca, pois, por se tratar de um mercado
pouco explorado no vale do aço a organização se beneficiou da inexistente concorrência na
região e conseguiu se estabelecer vendendo um produto pouco experimentado, porém muito
conhecido na região. Já o ponto fraco da hamburgueria Chillis está no atendimento, é
possível notar reclamações de clientes nas redes sociais da organização e de pessoas que
comentam em grupos de amigos. Entre as reclamações estão: a demora no atendimento e a
falta de cordialidade dos funcionários com os clientes.
Os concorrentes que comercializam produtos semelhantes aos da Ticos & Tacos são
inúmeros, como já citado, estima-se que os estabelecimentos registrados na região do Vale
do Aço no ramo de alimentação fora do lar ultrapassem os 3.200. Serão citados e analisados
os principais estabelecimentos neste ramo, ou seja, os mais visitados e falados pela
população.
O Mcdonalds possui duas lojas na cidade de Ipatinga, uma localizada no bairro
cidade nobre e a outra nas dependências do Shopping do Vale. Os pontos fortes do
Mcdonalds são: a marca, pois é uma marca difundida e conhecida mundialmente, por se
tratar de uma multinacional, o poder financeiro da empresa, onde possibilita grandes
campanhas de marketing e criação de novos produtos, a acessibilidade para cadeirantes. Os
pontos fracos da rede fica pela lentidão do atendimento, os danos ecológicos causados pela
produção dos produtos, o fato da comida não ser saudável (elevado teor de gorduras e
açúcar) e a organização não possui serviços de entregas delivery.
Outra grande rede na região do vale do Aço é o Bobs, situado na cidade de Ipatinga,
os pontos fortes da organização são similares aos do Mcdonalds, por se tratar de uma
multinacional e possuir recursos financeiros e investir em grandes campanhas de marketing
e buscar novos produtos. Consequentemente os pontos fracos das duas empresas também se
assemelham, com um agravante para a segunda organização Bobs, pois está é conhecida por
não conseguir manter um padrão satisfatório na produção dos produtos.
17
A Subway é outra grande empresa situada na cidade de Ipatinga, os pontos fortes da
organização englobam a possibilidade de escolher os acompanhamentos do lanche, os
produtos são considerados saudáveis e o poder financeiro da organização. Os pontos fracos
da organização ficam por conta do atendimento demorado e a falta de opções de
sobremesas, disponibilizando somente cookies.
A Brüder butiquim é uma organização regional, situada na cidade de Ipatinga, no
bairro Cidade Nobre. A organização é uma microcervejaria artesanal, possui como pontos
fortes os cardápios regionais variados, o ambiente agradável para sair com amigos e
namorado (a) e a bebida produzida no próprio estabelecimento. Os pontos fracos ficam por
conta do atendimento, muitos clientes reclamam da demora do atendimento, da demora da
produção dos produtos, fazendo com que os clientes esperem para consumirem, a falta de
alguns produtos para produção de certos pratos, a falta de wi fi.
Nas outras empresas avaliadas no Vale do Aço no ramo de alimentação entre os
pontos fracos encontrados, os mais citados foram a falta de um bom atendimento e o atraso
nos pedidos, fazendo os clientes esperarem muitas vezes por horas.
Empresa Qualidade Preço Condições
de
Pagamentos
Localização Atendimento Serviço
aos
clientes
Chillis Boa Alto Boa Cor.
Fabriciano
Ruim Ruim
McDonalds Boa Alto Boa Cid. Nobre
e Shopping
Regular Regular
Bobs Boa Razoável Boa Centro e
Shopping
Regular Regular
Subway Ótima Bom Boa N. Cruzeiro
e Shopping
Regular Regular
Bruder
Butiquim
Boa Razoável Bom Cid. Nobre Ruim Ruim
18
3.4.5. Fatores tecnológicos:
Os fatores tecnológicos afetam diretamente na produção e comercialização dos
produtos das organizações. No Vale do Aço as organizações no ramo de alimentação fora do
lar utilizam a tecnologia no intuito de desenvolver o seu mix de marketing, no intuito de
agregar valor a sua venda, como a disponibilização de wifi grátis em suas dependências e
promovendo o seu produto via redes sociais.
No ramo de food truck os fatores tecnológicos estão ligados a novos carros e vans
equipados com fogões e geladeiras e ainda há os veículos em que os fogões e geladeiras
funcionem com energia solar.
A Ticos & Tacos estará atenta com os avanços tecnológicos e disponibilizará aos
seus clientes o acesso a rede wi fi grátis.
3.4.6. Fornecedores:
Os fornecedores são elementos importantes para a abertura e prosseguimento de uma
organização. Os fornecedores são os responsáveis por prover as matérias-primas necessárias
para que uma organização opere de forma correta. Os fornecedores da Ticos & Tacos foram
listados abaixo:
Brasil Supermercado, Bretas Supermercados, Coelho Diniz, Consul, Duvale
Supermercado, Garcia Supermercados, Mart Minas, Odellot, Villefort.
É importante ressaltar que foram listadas as maiores redes de supermercados nas
cidades do Vale do Aço.
Nº Descrição dos
itens a serem
adquiridos
(mercadoria)
Nome do
fornecedor
Preço Condições
de
pagamento
Prazo de
entrega
Localização
1 Carnes, feijão,
bebidas, legumes
e hortaliças,
molho branco,
queijo, bacon,
milho verde,
extrato de
tomate, farinha
Consul Razoável Boa Excelente Cariru, Ideal e
Shopping Vale
do Aço
19
de milho.
2 Carnes, feijão,
bebidas, legumes
e hortaliças,
molho branco,
queijo, bacon,
milho verde,
extrato de
tomate, farinha
de milho.
Garcia Bom Boa Muito
bom
Veneza, Canaã
3 Carnes, feijão,
bebidas, legumes
e hortaliças,
molho branco,
queijo, bacon,
milho verde,
extrato de
tomate, farinha
de milho.
Bretas Bom Boa Regular Centro, Iguaçu
e Caravelas
4 Carnes, feijão,
bebidas, legumes
e hortaliças,
molho branco,
queijo, bacon,
milho verde,
extrato de
tomate, farinha
de milho.
Odellot Razoável Boa Muito
Bom
Jardim
Panorama,
Veneza, Canaã
5 Carnes, feijão,
bebidas, legumes
e hortaliças,
molho branco,
queijo, bacon,
milho verde,
extrato de
tomate, farinha
de milho.
Brasil
Supermercados
Bom Boa Muito
bom
Cidade Nobre
6 Carnes, feijão,
bebidas, legumes
e hortaliças,
molho branco,
queijo, bacon,
milho verde,
Duvale
Supermercado
Bom Boa Muito
bom
Cidade Nobre
20
extrato de
tomate, farinha
de milho.
7 Carnes, feijão,
bebidas, legumes
e hortaliças,
molho branco,
queijo, bacon,
milho verde,
extrato de
tomate, farinha
de milho.
Mart Minas Muito
bom
Boa Ruim Veneza/Parque
caravelas
3.5. As cinco forças de Porter
O modelo das cinco forças de Porter permite analisar o grau de atratividade de um
determinado setor da economia. Esta análise identifica os fatores que afetam a
competitividade. As forças são: Rivalidade entre concorrentes, barreiras a novos entrantes,
poder de barganha de fornecedores, poder de barganha dos clientes e ameaça de produtos
substitutos.
Fonte: webglobal.com.br
3.5.1. Rivalidade entre concorrentes (Alta)
Essa força trata da atividade e agressividade que os concorrentes diretos exercem.
Essa força é considerada a mais significativa dentre todas as cinco forças, uma vez que é de
21
suma importância saber os pontos fortes das empresas que vendem produtos similares, ou
que participam do mesmo segmento.
Analisando a rivalidade entre os concorrentes no setor de alimentos preparados e
bebidas no vale do aço, foi possível notar que levando em consideração os concorrentes
diretos (empresas que comercializam os mesmos produtos) pode-se julgar uma rivalidade
ainda pequena, como já mencionado a empresa Ticos e Tacos possui apenas um concorrente
direto que comercializa comida mexicana. Entretanto, por outro lado os clientes não
deixaram de fazer lanches por falta de comida mexicana ou por outra preferência
gastronômica, sabendo disso, o nicho de concorrentes indiretos da Ticos e Tacos aumenta
consideravelmente, tornado a rivalidade que até então era mínima a uma rivalidade alta.
3.5.2. Barreira a novos entrantes (baixa)
Este ponto estabelece novas condições no mercado, uma vez que a ameaça de um
novo concorrente depende da existência de barreiras de entrada, como também da reação
das empresas já inseridas no mercado. Essas barreiras impostas são fatores que atrapalham o
aparecimento de novas empresas para concorrerem em determinado mercado.
Analisando o mercado de alimentação fora do lar no vale do aço é possível notar que
não há uma forte barreira a novos entrantes. As organizações inseridas neste mercado não
impõem dificuldades para os empresários que desejam adentrar com suas empresas.
3.5.3. Poder de barganhas dos fornecedores ( baixo)
Esta força é a capacidade de barganha do fornecedor em relação ás empresa de um
determinado setor. Os fornecedores barganham sobre os participantes quando ameaçam
aumentar os preços, ou diminuir a qualidade dos produtos ofertados.
Os fornecedores no setor de alimentação fora do lar no vale do aço possuem um
baixo poder de barganha, uma vez que na região há inúmeros supermercados e
distribuidores de alimentos e bebidas, diminuindo assim a possibilidade da imposição de
preços e qualidade, pois se um estabelecimento aumentar seus preços as organizações do
setor analisado poderão buscar em outros fornecedores preços atrativos.
22
3.5.4. Poder de barganha dos clientes ( baixo)
Esta força trata da capacidade de negociação de um cliente em relação a uma
empresa. Os compradores podem forçar o preço de um produto para baixo, ou demandar
uma qualidade maior do que a atual.
O poder de barganha dos clientes no vale do aço no mercado de alimentação em
relação ao preço é baixo, pois os clientes não possuem o poder de forçar as empresas a
baixarem os preços dos produtos, até mesmo pela infinidade de empresas no mesmo
segmento.
3.5.5. Ameaças de produtos substitutos (alta)
Os produtos substitutos são aqueles que possuem a mesma finalidade ou atendem as
mesmas finalidades aos comercializados por uma empresa, porém não são os mesmos. O
vale do aço como mencionado possui aproximadamente 3200 estabelecimentos de
alimentação fora do lar, neste contexto há uma grande quantidade de produtos substitutos
para os preparados pela empresa Ticos e Tacos.
O cliente terá em sua disposição vários produtos com sabores e formatos
diferenciados. Este talvez seja a maior ameaçada encontrada até o momento para a entrada
da Ticos & Tacos no mercado de Ipatinga. Os sócios deverão se ater a este quesito e
elaborar estratégias no intuito de reduzirem os possíveis impactos causados pelos produtos
substitutos.
3.6. FATORES INTERNOS:
O ambiente interno trata do momento atual e do futuro da organização. É possível
identificar os pontos fortes e fracos de uma organização, bem como a disponibilidade de
recursos, a vida útil dos equipamentos e matérias primas e a cultura organizacional da
empresa.
A Ticos & Tacos trabalhará temporariamente com quatro funcionários fixos em
escala semanal, sendo os dois sócios e mais dois funcionários a serem contratos, em dias
festivos a organização contratará ao menos dois freelances para ajudarem nas atividades. A
empresa como já mencionado possuirá R$ 49.947,46 para a sua abertura, compreendendo o
23
veículo onde serão produzidos e comercializados os produtos, a plotagem do mesmo, os
equipamentos para a produção dos produtos, como chapas, fogões, espátulas,
liquidificadores, as mesas e cadeiras (em estilo rústico) para que os clientes possam se sentar
e desfrutarem de uma ótima gastronomia.
Quanto à cultura organizacional a Ticos & Tacos definiu a sua missão, visão e
valores como já mencionados ao longo do plano de negócio. Os sócios acreditam que a
organização para crescer deve se pautar de valores éticos, ter uma visão empreendedora,
buscar a eficiência e eficácia na sua atividade, no intuito de conseguir seu espaço no
mercado de alimentação no vale do aço.
Os pontos fortes da Ticos & Tacos serão a facilidade de locomoção, de levar o seu
produto a vários lugares, a qualquer momento e a qualidade e novidade do seu produto. O
ponto fraco da organização será o recurso limitado, pois os sócios não poderão ultrapassar
os valores estipulados inicialmente.
4. PLANO DE MARKETING
O Plano de Marketing é uma ferramenta de gestão que permite analisar o mercado,
adaptando-se as suas constantes mudanças e identificando as novas tendências, bem como
criar estratégias no intuito de penetrar uma marca e um produto.
4.1. DEFINIÇÃO DO PÚBLICO-ALVO:
O público alvo da Ticos & Tacos serão pessoas das classes A, B,C e D residentes na
cidade de Ipatinga e arredores e aqueles que estiverem a passeio ou em festas. A empresa irá
concentrar seus esforços para atender trabalhadores, famílias e estudantes das classes
citadas, em dias da semana e aos fins de semana a empresa focará em eventos festivos ou
locais com grandes aglomerações de pessoas.
4.2. POSICIONAMENTO DE MERCADO:
A Ticos & Tacos pretende posicionar-se no mercado de alimentação fora do lar no
Vale do Aço, através do bom atendimento, na rapidez da entrega dos pedidos aos clientes e
principalmente pela qualidade dos seus produtos e penetração da marca no mercado. Além
de tornar a comida mexicana conhecida no vale do aço, a empresa pretende fazer com que a
24
culinária do país latino se torne referência no setor de alimentação fora do lar e entre as
comidas temáticas na região.
4.3. A MARCA
A marca é a identidade da organização, é como ela será vista, conhecida no mercado,
a marca deve traduzir a imagem que se deseja passar ao mercado e ao cliente. Portanto, a
Ticos & Tacos buscou elaborar a sua marca no intuito de expressar a rapidez na entrega dos
seus lanches e arremeter a cultura mexicana, daí o personagem de desenho animado
Ligeirinho. Segue abaixo a logomarca produzida para dar alma ao negócio:
4.4. O PRODUTO
O produto pode ser considerado um bem tangível (produto) ou intangível (serviço).
O produto é um bem que pode ser ofertado numa transação comercial e deve dispor de
características essenciais ás necessidades do consumidor. No intuito de encantar o
consumidor e tornar os produtos mais atraentes são disponibilizados benefícios extras
juntamente com os mesmos, como garantia, entrega grátis, embalagens diferentes, dentre
outras.
Os produtos comercializados pela Ticos & Tacos como já citados, serão
provenientes da culinária mexicana e serão de rápido preparo. Os principais produtos serão:
os Tacos, as Chalupas, os Burritos e os Nachos. Ilustração dos pratos:
25
Tacos Chalupas
Nachos Burritos
Nº Produtos / Serviços
1 CHALUPA DE PATINHO
2 CHALUPA DE FRANGO
3 CHALUPA DE PICANHA
4 TACOS DE PATINHO
5 TACOS DE FRANGO
6 TACOS DE PICANHA
7 SOFT DE PATINHO
26
Os pratos que serão servidos na Ticos & Tacos é um diferencial a ser disponibilizado
aos consumidores, uma vez que na região somente um estabelecimento fornece algo
semelhante. Partindo desse pressuposto a Ticos & Tacos optará pela penetração de mercado
e pelo desenvolvimento do produto em um mercado já existente, testando novos sabores,
tamanhos e pratos, no intuito de firmar a marca no mercado do Vale do Aço e conseguir se
tornar referência no ramo de food truck.
De início a Ticos & Tacos trabalhará com os tamanhos dos seus lanches médios e
grandes, com cinco sabores de recheios de Tacos, burritos e Chalupas, são eles: Carne
moída, Frango, Picanha e Lombo.
A Ticos & Tacos buscará ao longo das suas atividades a criação de novos recheios e
novos produtos, a fim de angariar clientes. Abaixo os produtos que serão comercializados de
inicio na organização.
8 SOFT DE FRANGO
9 SOFT DE PICANHA
10 BURRITO DE FEIJÃO E PATINHO
11 BURRITO DE FEIJÃO E GALINHA
12 BURRITO DE FEIJÃO E PICANHA
13 NACHOS COM FEIJÃO E CARNE
PICANTE
14 COCA-COLA
15 SUCO DE LARANJA
16 GUARANÁ
17 REFRIGERANTE LATA
18 TEQUILAS
19 CERVEJA
27
4.5. PREÇO
Segundo Kotler (2006), preço é quanto o seu produto ou serviço vale para o
consumidor. Para a organização o preço ideal é aquele que consegue cobrir os custos dos
produtos ou serviços e ainda consegue gerar o retorno desejado pela organização.
A Ticos & Tacos trabalhará com o preço no intuito de adentrar no mercado de
alimentação fora do lar no Vale do Aço. A empresa utilizará os preços promocionais no
início de suas atividades, no intuito de atrair clientes e criar valor e empatia.
Durante o horário de almoço a Ticos & Tacos adotará no primeiro mês de abertura
um preço promocional para aqueles clientes que comprarem um combo de dois lanches
(sejam iguais ou diferentes – Tacos, Tortillas e ou Burritos). Veja abaixo tabela de preços
(Poderá ter alterações, preços serão detalhados no Plano Financeiro):
Passados os 30 dias de preços promocionais os produtos da Ticos & Tacos terão um
preço menor em relação ao do concorrente ( Chillis), que ao ser analisado pelos sócios foi
considerado alto ( R$ 13,00 os Tacos, Burritos e Chalupas), dessa forma os empreendedores
pretendem criar um diferencial competitivo disponibilizando um produto de ótima qualidade
por um preço menor do que o praticado no mercado.
4.6. PRAÇA
Para a organização garantir suas vendas é necessário muito mais do que possuir um
preço adequado e um produto de qualidade é primordial que haja um planejamento eficiente
Lanche Preço Médio Combo
Burritos De R$ 7,00 até R$
11,00 (olhar recheio).
1 Burrito + 1 Tacos + Refri lata pequena
R$ 18,00
Chalupas De R$ 7,00 até R$ 12,00
(Olhar Recheio).
1 Chalupa + Burrito + Refri lata pequena
R$ 18,00
Tacos De R$ 6,50 até R$
11,00(Olhar recheio).
1 Tacos + 1 Chalupa + Refri lata pequena
R$ 18,00
Nachos R$ 8,00 1 Nachos + 1 Tacos + refri lata pequena
R$ 18,00
28
na condução dos produtos até o consumidor final. A Praça ou distribuição é parte integrante
no sucesso das vendas de uma empresa, disponibilizando um lugar ideal para os clientes, lhe
poupando tempo e até mesmo dinheiro (economizando com gasolina, ou passagem de
ônibus). A relação com os fornecedores será também determinante para que a organização
possa levar o seu produto até o consumidor final.
A Ticos & Tacos, como já citado, ao longo do plano de negócio terá como meio de
distribuição dos seus lanches um food truck, a empresa mudará de lugar diariamente,
visitando os principais bairros da cidade e os pontos mais movimentados, como faculdades,
praças, Parque Ipanema, eventos esportivos, religiosos e festas.
A escolha de um food truck ao invés de um ponto físico foi devido ao desejo dos
sócios e a uma visão de oportunidade em um ramo pouco explorado no Vale do Aço. Os
sócios analisaram os riscos, as ameaças e as desvantagens e optaram que por seguir com este
modelo de negócio, uma vez que, não teriam gastos com aluguel e afins.
Locais onde o Food Truck Ticos & Tacos passará na cidade de Ipatinga.
Os locais estão em amarelo e com uma estrela.
29
Abaixo a Kombi que será utilizada no Food Truck Ticos & Tacos
4.7. PROMOÇÃO
Segundo Kotler (2006), a promoção tem a função de estimular a demanda
relacionando serviços e produtos ás necessidades e desejos de seus clientes. Escolher o canal
de comunicação onde se deseja passar as informações necessárias aos clientes é de extrema
importância e a organização deve se ater a forma que se comunica com seu publico alvo.
A forma mais difundida e utilizada para promover e divulgar um produto ou serviço
nos dias de hoje é através das redes sociais (Instagram, Twitter, Facebook, Whatsapp,
blogs). Estas ferramentas conseguem atingir uma grande quantidade de pessoas, além de
permitir um contato direto e informal com o cliente.
A Ticos & Tacos utilizará das seguintes ferramentas de promoção:
4.7.1 Redes Sociais
Para promover seus produtos e dialogar com seus clientes, a Ticos & Tacos criou
uma página para a empresa no facebook e um perfil no Instagram, para que os consumidores
assimilem os pratos produzidos pela organização, através de fotos e acompanhe todas as
novidades ligadas a empresa, como promoções, lançamentos de novos pratos, participação
em eventos e saber a localização exata de onde estará nosso Food Truck “Arriba
Muchachos”. A organização divulgará suas promoções diariamente em suas redes sociais
para o horário de almoço, as divulgações serão de 09:00 às 11:30, para o café da tarde de
14:00 às 16:00 e para horário da janta 18:00 às 19:00.
30
As divulgações dos lanches produzidos, bem como as divulgações da “Tá barato
hoje” (promoção criada pelos sócios, no intuito dos clientes escolherem o lanche que entrará
em promoção todos os dias na hora do almoço, com desconto de 30%, se e o cliente
consumir um lanche e uma bebida) serão feitas durante a parte manhã, para que os clientes
fiquem ligados nos pratos do dia e votem no lanche preferido.
Os empreendedores da organização enxergam as redes sociais como uma importante
ferramenta de aproximação com o seu público-alvo, por isso, eles pretendem conversar
diariamente com seus clientes e dar voz para os mesmos, no intuito de criar uma relação de
afinidade. Outra divulgação que será feita através das redes sociais diariamente entre 9:00 ás
11:00 e 15:00 ás 17:00, será a promoção “Tá favorável” que englobará o lanche a ser
escolhido pelos clientes, que terá 50% de desconto todas as sextas feiras, promoção valida
para todos os horários de refeição.
As redes sociais da Ticos & Tacos servirá também como um canal de sugestões e
reclamações, na busca pela melhoria constante dos processos da organização, além de
divulgarmos as fotos dos nossos clientes no nosso food truck e com nosso sombreiro.
Pretende-se também, criar um quadro denominado “Fala Cheff”, onde, o nosso Cheff
Glauber, divulgará receitas de lanches e molhos da culinária mexicana, todo sábado.
Abaixo fotos das páginas no Instagram e Facebook:
31
Instagram : ticos_e_tacos
Pagina no Facebook: Ticos & Tacos
Primeira divulgação da empresa no Facebook.
4.7.2. Outdoors
Outra forma de divulgação encontrada pelos empreendedores da Ticos & Tacos foi a
de anúncios em outdoors nos bairros: Bethânia ( próximo a Faculdade Única), Horto
(próximo ao Shopping do Vale do Aço), Cariru (próximo ao centro comercial), Cidade
Nobre (próximo a faculdade Pitágoras) e na saída de Ipatinga indo para a cidade de
Caratinga . Os sócios pretendem utilizar a imagem do personagem que estampa a marca
“Ligeirinho” e fazer a ligação com a velocidade das entregas e do atendimento da Ticos &
Tacos, no intuito de despertar a atenção e o interesse dos clientes em potencial.
32
4.7.3 Jornais
Os empresários pretendem também anunciar periodicamente a marca e as promoções
feitas pela empresa em jornais impressos e digitais, a fim de atingir o público que não
utilizam as redes sociais, gerando desejo e empatia com os mesmos. Esses anúncios
aconteceram durante 30 dias, a contar a partir da inauguração da empresa.
4.7.4. Panfletos
A Ticos & Tacos pretende utilizar os famosos panfletos contendo os pratos
comercializados bem como a “onda do dia (o combo de produtos promocionais do dia)” e
todas as outras promoções.
33
Folder de divulgação
34
4.7.5. Música, México, Tacos & Tequilas
Os empreendedores tentaram criar quinzenalmente um espaço musical, onde os
clientes da Ticos & Tacos poderão demonstrar seus talentos musicais (será feita uma
avaliação no intuito de comprovar que o cliente possui mesmo talento musical e o mesmo
receberá um cartão “parceiros” que servirá como vale refeições). A Ticos & Tacos,
contratará também músicos quinzenalmente, para que o ambiente seja mais alegre, além de
paramentar o food truck e nossos colaboradores com as cores e tradições do México e
distribuir doses de tequilas grátis ( 1 dose para cada cliente).
4.7.6. Rodízio
Nas quintas-feiras ocorreram rodízios com os nossos lanches, os preços inicialmente
serão de R$ 40,00 por pessoas ( esse valor engloba os lanches, as bebidas serão cobradas a
parte).
4.7.7. Futebol e Tacos
Nas noites de quarta a Ticos & Tacos transmitirá os jogos dos principais clubes do
estado (Atlético e Cruzeiro), a transmissão será de acordo com a importância do jogo (
libertadores, brasileiro, copa do brasil nessa ordem), além de colocar promoções nos Tacos e
nas cervejas até o fim da transmissão. Se a quarta for rodada dupla (jogos ás 19:00 e as
21:45), terá a promoção dupla ( compre 1 Tacos e leve 2).
* Nas quartas-feiras o funcionário que fará o turno da noite, pegará uma hora mais tarde, no
intuito de não gerar horas extras ou criar quaisquer problemas trabalhistas.
35
4.7.8. Cartão Fidelidade
Por fim pretende-se criar o programa de fidelização “Arriba”, que consiste em um
plano de fidelização acumulativo, onde a cada nova compra o cliente acumulará pontos e ao
chegar a determinada pontuação ele poderá ganhar brindes (adesivos, canecas, canetas, tirar
fotos com o nosso sombreiro, etc.) ou um super combo ligeiro (Lanche que irá conter um
mix de ingredientes da casa).
Pontuação Brindes
Ao consumir R$ 30,00 1 adesivo da Ticos & Tacos
Ao consumir R$ 45,00 1 Foto impressa com o Sombreiro da
Ticos & Tacos
Ao consumir R$ 60,00 1 caneca ou uma caneta personalizada da
Ticos & Tacos
Ao consumir R$ 80,00 1 Super Combo ligeiro
É importante frisar que todos os gastos relacionados á publicidades envolvidas neste
composto de marketing deverão ser aprovados e contabilizados no Plano de Finanças da
Ticos & Tacos, para que não comprometa o capital de investimento e ressalta-se a
importância da efetuação de atualizações constantes no composto de promoção e
publicidade, para que, a organização possa agregar valor aos seus produtos e maximizar as
suas vendas.
4.8. PESSOAS
As pessoas são essenciais para o sucesso de um empreendimento, são elas que
impactam e influenciam na qualidade dos produtos e dos serviços de uma organização.
Pensando nisso a Ticos & Tacos irá treinar os seus colaboradores no intuito de que eles
assimilem os objetos, os valores e as metas da organização, além de demonstrar como será
feita a preparação dos lanches e aproximar os colaboradores a cultura mexicana. Os
funcionários serão testados e analisados frequentemente no intuito de que o atendimento aos
clientes seja feito de forma eficiente e cordial.
36
A comunicação na Ticos & Tacos será algo primordial, uma vez que, a empresa
lidará com pedidos e anotações e para que não ocorra falhas a organização trabalhará com
blocos de anotações, quadros de avisos e uma espécie de sino informando as entregas
efetuadas.
Os funcionários receberam três pares de uniforme, crachás contendo fotos, nomes e
cargos, receberão salários de acordo com a descrição dos cargos que ocupam ( valores
contidos no Plano de Finanças), possuirão todos os direitos previstos em CLT, receberão um
Vale-refeição ( lanches da Ticos & Tacos ou o valor de um marmitex) por turno, se
ultrapassados os horários previstos em contrato, receberão horas extras e outro vale refeição
( lanche da Ticos e Tacos ou o valor do marmitex).
A Ticos & Tacos trabalhará incessantemente para que os seus colaboradores se
sintam parte integrante no processo da organização, se mantenham motivados e que se tenha
um ótimo ambiente de trabalho onde todos respeitem todos.
5. PLANO OPERACIONAL
No Plano Operacional são descritas todas as atividades necessárias à produção de um
produto ou prestação de um serviço.
5.1 LAYOUT FÍSICO
No layout físico são descritos as dimensões do espaço físico, os móveis e utensílios e
a localização dos mesmos no empreendimento. A Kombi que será utilizada pela empresa
possui em comprimento 4,5 MT, 1,72 MT de largura e 2,05 MT de altura.
37
Fonte: Food Truck Carioca
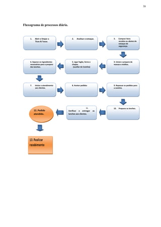
5.2. PROCESSOS
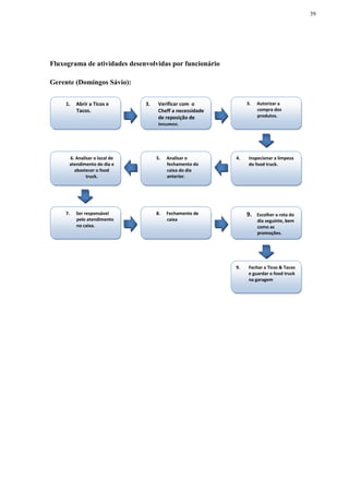
Neste quesito a Ticos & Tacos demonstrará seus processos diários através de um
fluxograma.
38
Fluxograma de processos diário.
1. Abrir e limpar a
Ticos & Tacos.
2. Analisar o estoque. 3. Comprar Itens
zerados ou abaixo do
estoque de
segurança.
4. Iniciar o preparo de
massas e molhos.
5. Ligar fogão, forno e
chapas.
(auxiliar de Cozinha)
6. Separar os ingredientes
necessários para o preparo
dos lanches.
7. Iniciar o atendimento
aos clientes.
8. Anotar pedidos 9. Repassar os pedidos para
a cozinha.
10. Preparar os lanches.11.
Verificar e entregar os
lanches aos clientes.
12. Pedido
atendido.
39
Fluxograma de atividades desenvolvidas por funcionário
Gerente (Domingos Sávio):
1. Abrir a Ticos e
Tacos.
3. Verificar com o
Cheff a necessidade
de reposição de
insumos.
3. Autorizar a
compra dos
produtos.
4. Inspecionar a limpeza
do food truck.
5. Analisar o
fechamento do
caixa do dia
anterior.
6. Analisar o local de
atendimento do dia e
abastecer o food
truck.
7. Ser responsável
pelo atendimento
no caixa.
8. Fechamento de
caixa
9. Escolher a rota do
dia seguinte, bem
como as
promoções.
9. Fechar a Ticos & Tacos
e guardar o food truck
na garagem
40
Cheff de cozinha (Glauber Lima):
Atendentes:
1. Chegar ás
10:00 na
Ticos &
Tacos.
2. Limpar a
Ticos &
Tacos.
3. Auxiliar no
preparo das
massas,
molhos e
condimentos.
4. Organizar os
cardápios,
escrever em
cartazes as
promoções do
dia.
5. Atender os
clientes
cordialmente
.
6. Anotar os
pedidos.
7. Repassar os
pedidos para o
responsável da
cozinha.
8. Pegar os
lanches prontos
e leva-los até
os respectivos
clientes.
9. Limpar a
cozinha, lavar
louças e
utensílios.
1. Chegar ás
09:00 na Ticos
& Tacos.
2. Verificar a
necessidade de
reposição de
insumos.
3. Informar ao
gerente a
necessidade de
compra.
4. Comprar os
insumos
necessários.
5. Preparar os
insumos
necessários
para a
produção dos
lanches.
6. Ligar o fogão,
fornos e chapas.
7. Preparar
massas,
molhos e
condimentos.
8. Receber os
pedidos com as
escolhas dos
lanches.
9. Preparar os
lanches de
acordo com o
solicitado.
10. Analisar e criar
o cardápio do
dia seguinte.
41
É importante frisar que os atendentes trabalharam em turnos e em revezamentos. A
Ticos & Tacos, abrirá de segunda a quinta no horário de 11:00 ás 21:00, nas sexta e sábado
abriremos de 12:00 as 15:00 e de 19:00 ás 00:00, no domingo trabalharemos apenas com
entregas. Abaixo quadro com os respectivos horários dos atendentes.
Dias da
semana Segunda Terça Quarta Quinta Sexta Sábado
Atendente 1 10:00 ás
18:00
10:00 ás
18:00
10:00 ás
18:00
14:00 ás
22:00
17:00 ás
23:00
18:00 ás
00:00
Atendente 2 14:00 ás
22:00
14:00 ás
22:00
14:00 ás
22:00
10:00 ás
18:00
11:00 ás
17:00
11:00 ás
17:00
* O horário de trabalho dos funcionários respeita as horas mínimas de descanso exigidas
pelos sindicatos e leis trabalhistas.
5.2. PRODUÇÃO
5.2.1. Capacidade de produção
A Ticos & Tacos está preparada para produzir diariamente 400 lanches para um
horários de funcionamento de 11:00 ás 22:00. A estimativa de vendas da empresa é de
comercializar de 60 a 100 lanches por dia (segunda a quinta), nas sextas, sábados e
domingos a empresa estima comercializar de 100 a 150 lanches.
5.2.2. Produção de lanches
Ao se produzir um lanche na Ticos & Tacos as pessoas envolvidas no processo deverão
seguir os seguintes passos.
1. Escolher os acessórios e materiais necessários para a produção (vide livro de
receitas).
2. Colocar o avental.
3. Ligar fogão, fornos e chapas (se necessário).
4. Lavar as mãos.
42
5. Picar, cortar e descascar os insumos necessários para preparar o lanche (vide livro de
receitas).
6. Colocar água para ferver (se o lanche exigir).
7. Preparar massas e condimentos.
8. Analisar o pedido do cliente.
9. Preparar os recheios (de acordo com o solicitado).
10. Montar o lanche e finaliza-lo.
11. Repetir o processo com todos os pedidos.
5.3. Necessidade de pessoal
Nº Cargo/Função Qualificações necessárias
1
Cozinheiro
(Glauber)
Será função do cozinheiro c preparar um cardápio de comida Mexicana
para colocá-lo à disposição de consumidores, os quais se apresentam
com as mais diversas expectativas e exigências.
2
Atendente
Atender os clientes da melhor forma possível, para maior satisfazê-los,
auxiliar nos serviços da cozinha e no caixa, manter a limpeza e higiene
da organização, bem como enfeitar o ambiente em datas comemorativas
e temáticas.
6. PLANO FINANCEIRO
Nesta fase busca-se fazer uma análise minuciosa de todos os gastos, receitas e
investimento inicial, necessários para que o empreendimento inicie suas atividades, além de
analisar e informar a viabilidade do negócio.
O Plano financeiro possibilita uma estimativa para os primeiros anos de
funcionamento de uma organização, demonstrando assim as variáveis que compõe a
demonstração de resultados, fluxo de caixa, taxa de retorno, etc.
6.1. INVESTIMENTOS FIXOS (INICIAL)
Demonstram o quanto será gasto inicialmente para o inicio das atividades da
organização. Abaixo tabela de valores de cada item necessário para a abertura da Ticos &
Tacos.
43
A – Imóveis
Nº Descrição Qtde Valor Unitário Total
R$ 0,00
B – Máquinas
Nº Descrição Qtde Valor Unitário Total
1 Kit panelas
tramontina
1 R$ 318,80 R$ 318,80
2 Kit utensílios 1 R$ 100,00 R$ 100,00
3 Kit pratos 1 R$ 90,00 R$ 90,00
4 Gerador de
energia
1 R$ 759,00 R$ 759,00
R$ 1.267,80
C – Equipamentos
Nº Descrição Qtde Valor Unitário Total
R$ 0,00
D – Móveis e utensílios
Nº Descrição Qtde Valor Unitário Total
1 Jogo de mesa
com 4 cadeiras
6 R$ 620,00 R$ 3.720,00
2 Botijão de gás 2 R$ 59,00 R$ 118,00
R$ 3.838,00
E – Veículos
Nº Descrição Qtde Valor Unitário Total
1 Kombi 1,4 1 R$ 30.000,00 R$ 30.000,00
R$ 30.000,00
F – Computadores
Nº Descrição Qtde Valor Unitário Total
1 Computador 1 R$ 1.300,00 R$ 1.300,00
2 Televisão smart 1 R$ 1.500,00 R$ 1.500,00
R$ 2.800,00
44
TOTAL DOS INVESTIMENTOS FIXOS
TOTAL DOS INVESTIMENTOS FIXOS
(A+B+C+D+E+F):
R$ 37.905,80
6.2. ESTOQUE INICIAL
Nº Descrição QtdeValor UnitárioTotal
1 Prato descartável 430 R$ 0,08 R$ 34,40
2 Guardanapo 430 R$ 0,03 R$ 12,90
3 Copo descartável 1000 R$ 0,04 R$ 40,00
4 Frango desfiado 94 R$ 1,19 R$ 111,86
5 Patinho moído 86 R$ 1,39 R$ 119,54
6 Picanha filetes 56 R$ 3,10 R$ 173,60
7 Alface 35 R$ 1,00 R$ 35,00
8 Tomate 16 R$ 5,89 R$ 94,24
9 Molho branco 27 R$ 0,28 R$ 7,56
10 Asa de frango 1 R$ 0,99 R$ 0,99
11 Temperos 260 R$ 0,20 R$ 52,00
12 Farinha de trigo 15 R$ 2,95 R$ 44,25
13 Cebola 17 R$ 3,99 R$ 67,83
14 Pimentão 16 R$ 3,35 R$ 53,60
15 Queijo 15 R$ 28,00 R$ 420,00
16 Bacon 20 R$ 1,19 R$ 23,80
17 Molho búfalo 20 R$ 1,25 R$ 25,00
18 Feijão cozido 2 R$ 4,00 R$ 8,00
19 Extrato de tomate3 R$ 8,50 R$ 25,50
20 Milho verde 13 R$ 2,75 R$ 35,75
21 Nachos 6 R$ 4,00 R$ 24,00
22 Farinha de milho 4 R$ 4,19 R$ 16,76
23 Coca-Cola 27 R$ 3,99 R$ 107,73
24 Guaraná 24 R$ 3,50 R$ 84,00
25 Suco de laranja 14 R$ 9,90 R$ 138,60
26 Refrigerante lata 50 R$ 0,99 R$ 49,50
TOTAL (A) R$ 1.806,41
45
6.3. CAIXA MÍNIMO
1º Passo: Contas a receber – Cálculo do prazo médio de vendas
Prazo médio de
vendas
(%) Número de dias Média Ponderada
em dias
A vista 40,00 0 0,00
Cartão de crédito 30,00 30 9,00
Cartao debito 30,00 2 0,60
Prazo médio total 10
2º Passo: Fornecedores – Cálculo do prazo médio de compras
Prazo médio de
compras
(%) Número de dias Média Ponderada
em dias
Compras 50,00 30 15,00
Compras 50,00 0 0,00
Prazo médio total 15
3º Passo: Estoque – Cálculo de necessidade média de estoque
Necessidade média de estoque
Número de dias 7
4º Passo: Cálculo da necessidade líquida de capital de giro em dias
Recursos da empresa fora do seu caixa Número de dias
1. Contas a Receber – prazo médio de vendas 10
2. Estoques – necessidade média de estoques 7
Subtotal Recursos fora do caixa 17
Recursos de terceiros no caixa da empresa
3. Fornecedores – prazo médio de compras 15
Subtotal Recursos de terceiros no caixa 15
Necessidade Líquida de Capital de Giro em
dias
2
Caixa Mínimo
1. Custo fixo mensal R$ 4.949,09
2. Custo variável mensal R$ 7.624,75
3. Custo total da empresa R$ 12.573,84
4. Custo total diário R$ 419,13
5. Necessidade Líquida de Capital de Giro em
dias
2
Total de B – Caixa Mínimo R$ 838,26
46
Capital de giro (Resumo)
Descrição Valor
A – Estoque Inicial R$ 1.806,41
B – Caixa Mínimo R$ 838,26
TOTAL DO CAPITAL DE GIRO (A+B) R$ 2.644,67
6.4. INVESTIMENTOS PRÉ-OPERACIONAIS
Descrição Valor
Despesas de Legalização R$ 1.500,00
Obras civis e/ou reformas R$ 15.000,00
Divulgação de Lançamento R$ 3.000,00
Cursos e Treinamentos R$ 300,00
Outras despesas R$ 500,00
TOTAL R$ 20.300,00
6.5. INVESTIMENTO TOTAL
Os empreendedores da Ticos & Tacos gastarão aproximadamente R$ 49.347,46 para
montar o negocio e deixa-lo em condições de funcionamento. Cada sócio investirá
aproximadamente R$ 24.673,73 investimento este que será proveniente de valores poupados
pelos sócios ao longo da vida.
Descrição dos investimentos Valor (%)
Investimentos Fixos – Quadro
5.1
R$ 37.905,80 62,29
Capital de Giro – Quadro 5.2 R$ 2.644,67 4,35
Investimentos Pré-
Operacionais – Quadro 5.3
R$ 20.300,00 33,36
TOTAL (1 + 2 + 3) R$ 60.850,47 100,00
Fontes de recursos Valor (%)
Recursos próprios R$ 60.850,47 100,00
Recursos de terceiros R$ 0,00 0,00
Outros R$ 0,00 0,00
TOTAL (1 + 2 + 3) R$ 60.850,47 100,00
47
6.6. FATURAMENTO MENSAL
Quantidade Preço de
Faturamento
Total
Nº Produto/Serviço
(Estimativa
de
Venda
Unitário
(em R$)
Vendas) (em R$)
1 Chalupa de patinho 168 R$ 8,50 R$ 1.428,00
2 Chalupa de frango 210 R$ 7,00 R$ 1.470,00
3 Chalupa de picanha 126 R$ 12,00 R$ 1.512,00
4 Tacos de patinho 168 R$ 7,00 R$ 1.176,00
5 Tacos de frango 126 R$ 6,50 R$ 819,00
6 Tacos de picanha 84 R$ 11,00 R$ 924,00
7 Soft de patinho 168 R$ 9,00 R$ 1.512,00
8 Soft de frango 126 R$ 7,50 R$ 945,00
9 Soft de picanha 105 R$ 11,00 R$ 1.155,00
10 Burrito de feijão e patinho 170 R$ 9,00 R$ 1.530,00
11 Burrito de feijão e galinha 168 R$ 7,00 R$ 1.176,00
12 Burrito de feijão e picanha 64 R$ 11,00 R$ 704,00
13 Nachos com feijão e carne picante 126 R$ 8,00 R$ 1.008,00
14 Coca-Cola 365 R$ 1,00 R$ 365,00
15 Suco de laranja 800 R$ 1,00 R$ 800,00
16 Guaraná 300 R$ 1,00 R$ 300,00
17 Refrigerante lata 200 R$ 4,00 R$ 800,00
TOTAL R$ 17.624,00
48
Projeção das Receitas:
Espera-se que a Ticos & Tacos cresça nos próximos 12 meses aproximadamente
2,50% e que a partir do 2° ano a empresa se aproxime de 30% no seu crescimento.
Período Faturamento Total
Mês 1 R$ 17.624,00
Mês 2 R$ 18.064,60
Mês 3 R$ 18.516,22
Mês 4 R$ 18.979,12
Mês 5 R$ 19.453,60
Mês 6 R$ 19.939,94
Mês 7 R$ 20.438,44
Mês 8 R$ 20.949,40
Mês 9 R$ 21.473,13
Mês 10 R$ 22.009,96
Mês 11 R$ 22.560,21
Mês 12 R$ 23.124,22
Ano 1 R$ 243.132,83
49
6.7. CUSTO UNITÁRIO
Produto: Chalupa de Patinho
Materiais / Insumos usados Qtde Custo Unitário Total
PATINHO MOIDO 0,8 R$ 1,39 R$ 1,11
FARINHA DE TRIGO 0,05 R$ 2,95 R$ 0,15
TEMPEROS 1 R$ 0,20 R$ 0,20
CEBOLA 0,05 R$ 3,99 R$ 0,20
TOMATE 0,05 R$ 5,85 R$ 0,29
ALFACE 0,1 R$ 1,00 R$ 0,10
MOLHO BRANCO 0,1 R$ 0,28 R$ 0,03
GUARDANAPO 2 R$ 0,03 R$ 0,06
PIMENTÃO 0,05 R$ 3,35 R$ 0,17
QUEIJO 0,04 R$ 28,00 R$ 1,12
TOTAL R$ 3,43
Produto: Chalupa de Frango
Materiais / Insumos usados Qtde Custo Unitário Total
FRANGO DESFIADO 0,8 R$ 1,19 R$ 0,95
FARINHA DE TRIGO 0,05 R$ 2,95 R$ 0,15
TEMPEROS 1 R$ 0,20 R$ 0,20
CEBOLA 0,05 R$ 3,99 R$ 0,20
TOMATE 0,05 R$ 5,85 R$ 0,29
ALFACE 0,1 R$ 1,00 R$ 0,10
MOLHO BRANCO 0,1 R$ 0,28 R$ 0,03
GARDANAPO 2 R$ 0,03 R$ 0,06
PIMENTÃO 0,05 R$ 3,35 R$ 0,17
QUEIJO 0,04 R$ 28,00 R$ 1,12
TOTAL R$ 3,27
50
Produto: Chalupa de Picanha
Materiais / Insumos usados Qtde Custo Unitário Total
PICANHA FILETES 0,8 R$ 3,10 R$ 2,48
FARINHA DE TRIGO 0,05 R$ 2,95 R$ 0,15
TEMPEROS 1 R$ 0,20 R$ 0,20
CEBOLA 0,05 R$ 3,99 R$ 0,20
TOMATE 0,05 R$ 5,85 R$ 0,29
ALFACE 0,1 R$ 1,00 R$ 0,10
MOLHO BRANCO 0,1 R$ 0,28 R$ 0,03
GUARDANAPO 2 R$ 0,03 R$ 0,06
PIMENTÃO 0,05 R$ 3,35 R$ 0,17
QUEIJO 0,04 R$ 28,00 R$ 1,12
TOTAL R$ 4,80
Produto: Tacos de Patinho
Materiais / Insumos usados Qtde Custo Unitário Total
PATINHO MOIDO 0,6 R$ 1,39 R$ 0,83
FARINHA DE MILHO 0,04 R$ 4,19 R$ 0,17
TEMPEROS 0,08 R$ 0,20 R$ 0,02
CEBOLA 0,04 R$ 3,99 R$ 0,16
TOMATE 0,04 R$ 5,85 R$ 0,23
ALFACE 0,08 R$ 1,00 R$ 0,08
MOLHO BRANCO 0,08 R$ 0,28 R$ 0,02
GUARDANAPO 2 R$ 0,03 R$ 0,06
PIMENTÃO 0,04 R$ 3,35 R$ 0,13
QUEIJO 0,04 R$ 28,00 R$ 1,12
TOTAL R$ 2,83
51
Produto: Tacos de Frango
Materiais / Insumos usados Qtde Custo Unitário Total
FRANGO DESFIADO 0,6 R$ 1,19 R$ 0,71
FARINHA DE MILHO 0,04 R$ 4,19 R$ 0,17
TEMPEROS 0,08 R$ 0,20 R$ 0,02
CEBOLA 0,04 R$ 3,99 R$ 0,16
TOMATE 0,04 R$ 5,85 R$ 0,23
ALFACE 0,08 R$ 1,00 R$ 0,08
MOLHO BRANCO 0,08 R$ 0,28 R$ 0,02
GUARDANAPO 2 R$ 0,03 R$ 0,06
PIMENTÃO 0,04 R$ 3,35 R$ 0,13
QUEIJO 0,04 R$ 28,00 R$ 1,12
TOTAL R$ 2,71
Produto: Tacos de Picanha
Materiais / Insumos usados Qtde Custo Unitário Total
PICANHA FILETES 0,6 R$ 3,10 R$ 1,86
FARINHA DE MILHO 0,04 R$ 4,19 R$ 0,17
TEMPEROS 0,08 R$ 0,20 R$ 0,02
CEBOLA 0,04 R$ 3,99 R$ 0,16
TOMATE 0,04 R$ 5,85 R$ 0,23
ALFACE 0,08 R$ 1,00 R$ 0,08
MOLHO BRANCO 0,08 R$ 0,28 R$ 0,02
GUARDANAPO 2 R$ 0,03 R$ 0,06
PIMENTÃO 0,04 R$ 3,35 R$ 0,13
QUEIJO 0,04 R$ 28,00 R$ 1,12
TOTAL R$ 3,85
52
Produto: Soft de Patinho
Materiais / Insumos usados Qtde Custo Unitário Total
PATINHO MOIDO 0,6 R$ 1,39 R$ 0,83
FARINHA DE TRIGO 0,04 R$ 2,95 R$ 0,12
TEMPEROS 0,08 R$ 0,20 R$ 0,02
CEBOLA 0,04 R$ 3,99 R$ 0,16
TOMATE 0,04 R$ 5,85 R$ 0,23
ALFACE 0,08 R$ 1,00 R$ 0,08
MOLHO BRANCO 0,08 R$ 0,28 R$ 0,02
GUARDANAPO 2 R$ 0,03 R$ 0,06
PIMENTÃO 0,04 R$ 3,35 R$ 0,13
QUEIJO 0,04 R$ 28,00 R$ 1,12
TOTAL R$ 2,78
Produto: Soft de Picanha
Materiais / Insumos usados Qtde Custo Unitário Total
PICANHA FILETES 0,6 R$ 3,10 R$ 1,86
FARINHA DE TRIGO 0,04 R$ 2,95 R$ 0,12
TEMPEROS 0,08 R$ 0,20 R$ 0,02
CEBOLA 0,04 R$ 3,99 R$ 0,16
TOMATE 0,04 R$ 5,85 R$ 0,23
ALFACE 0,08 R$ 1,00 R$ 0,08
MOLHO BRANCO 0,08 R$ 0,28 R$ 0,02
GUARDANAPO 2 R$ 0,03 R$ 0,06
PIMENTÃO 0,04 R$ 3,35 R$ 0,13
QUEIJO 0,04 R$ 28,00 R$ 1,12
TOTAL R$ 3,80
53
Produto: Soft de Frango
Materiais / Insumos usados Qtde Custo Unitário Total
FRANGO DESFIADO 0,6 R$ 1,19 R$ 0,71
FARINHA DE TRIGO 0,04 R$ 2,95 R$ 0,12
TEMPEROS 0,08 R$ 0,20 R$ 0,02
CEBOLA 0,04 R$ 3,99 R$ 0,16
TOMATE 0,04 R$ 5,85 R$ 0,23
Produto: BURRITO DE FEIJÃO
E PATINHO
Materiais / Insumos usados Qtde Custo Unitário Total
PATINHO MOIDO 0,3 R$ 1,39 R$ 0,42
FEIJÃO COZIDO 0,04 R$ 4,00 R$ 0,16
FARINHA DE TRIGO 0,05 R$ 2,95 R$ 0,15
TEMPEROS 1 R$ 0,20 R$ 0,20
CEBOLA 0,04 R$ 3,99 R$ 0,16
TOMATE 0,03 R$ 5,85 R$ 0,18
ALFACE 0,08 R$ 1,00 R$ 0,08
MILHO VERDE 0,1 R$ 2,75 R$ 0,28
GUARDANAPO 2 R$ 0,03 R$ 0,06
PIMENTÃO 0,03 R$ 3,35 R$ 0,10
QUEIJO 0,03 R$ 28,00 R$ 0,84
TOTAL R$ 2,62
ALFACE 0,08 R$ 1,00 R$ 0,08
MOLHO BRANCO 0,08 R$ 0,28 R$ 0,02
GUARDANAPO 2 R$ 0,03 R$ 0,06
PIMENTÃO 0,04 R$ 3,35 R$ 0,13
QUEIJO 0,04 R$ 28,00 R$ 1,12
TOTAL R$ 2,66
54
Produto: Burrito de Feijão e Galinha
Materiais / Insumos usadosQtdeCusto UnitárioTotal
FRANGO DESFIADO 0,3 R$ 1,19 R$ 0,36
FEIJÃO COZIDO 0,04 R$ 4,00 R$ 0,16
FARINHA DE TRIGO 0,05 R$ 2,95 R$ 0,15
TEMPEROS 1 R$ 0,20 R$ 0,20
CEBOLA 0,04 R$ 3,99 R$ 0,16
TOMATE 0,03 R$ 5,85 R$ 0,18
ALFACE 0,08 R$ 1,00 R$ 0,08
MILHO VERDE 0,1 R$ 2,75 R$ 0,28
GUARDANAPO 2 R$ 0,03 R$ 0,06
PIMENTÃO 0,03 R$ 3,35 R$ 0,10
QUEIJO 0,03 R$ 28,00 R$ 0,84
TOTAL R$ 2,56
Produto: Burrito de Feijão e Picanha
Materiais / Insumos usados QtdeCusto UnitárioTotal
PICANHA FILETES 0,3 R$ 3,10 R$ 0,93
FEIJÃO COZIDO 0,04 R$ 4,00 R$ 0,16
FARINHA DE TRIGO 0,05 R$ 2,95 R$ 0,15
TEMPEROS 1 R$ 0,20 R$ 0,20
CEBOLA 0,04 R$ 3,99 R$ 0,16
TOMATE 0,03 R$ 5,85 R$ 0,18
ALFACE 0,08 R$ 1,00 R$ 0,08
MILHO VERDE 0,1 R$ 2,75 R$ 0,28
GUARDANAPO 2 R$ 0,03 R$ 0,06
PIMENTÃO 0,03 R$ 3,35 R$ 0,10
QUEIJO 0,03 R$ 28,00 R$ 0,84
TOTAL R$ 3,13
55
Produto: NACHOS COM FEIJÃO E
CARNE PICANTE
Materiais / Insumos usados Qtde Custo Unitário Total
NACHOS 0,2 R$ 4,00 R$ 0,80
FEIJÃO COZIDO 0,04 R$ 4,00 R$ 0,16
Produto: COCA-COLA
Materiais / Insumos usados QtdeCusto UnitárioTotal
COPO DESCARTAVÉL 1 R$ 0,04 R$ 0,04
REFRIGERANTE 0,1 R$ 3,99 R$ 0,40
TOTAL R$ 0,44
Produto: SUCO DE LARANJA
Materiais / Insumos usados QtdeCusto UnitárioTotal
COPO DESCARTAVÉL 1 R$ 0,04 R$ 0,04
REFRIGERANTE 0,04 R$ 9,90 R$ 0,40
TOTAL R$ 0,44
Produto: GUARANA
Materiais / Insumos usados QtdeCusto UnitárioTotal
COPO DESCARTAVÉL 1 R$ 0,04 R$ 0,04
REFRIGERANTE 0,1 R$ 3,50 R$ 0,35
TOTAL R$ 0,39
TEMPEROS 1 R$ 0,20 R$ 0,20
MILHO VERDE 0,1 R$ 2,75 R$ 0,28
GUARDANAPO 2 R$ 0,03 R$ 0,06
EXTRATO DE TOMATE 0,1 R$ 8,50 R$ 0,85
QUEIJO 0,04 R$ 28,00 R$ 1,12
TOTAL R$ 3,47
56
Produto: REFRIGERANTE LATA
Materiais / Insumos usados QtdeCusto UnitárioTotal
LATA 1 R$ 2,00 R$ 2,00
TOTAL R$ 2,00
6.8. CUSTOS DE COMERCIALIZAÇÃO
Descrição (%) Faturamento EstimadoCusto Total
SIMPLES (Imposto Federal) 4,00R$ 17.624,00 R$ 704,96
Comissões (Gastos com Vendas) 0,00R$ 17.624,00 R$ 0,00
Propaganda (Gastos com Vendas)1,00R$ 17.624,00 R$ 176,24
6.9. APURAÇÃO DE CUSTOS
Estimativa
de
Custo
Unitário
Nº Produto/Serviço Vendas (em de Matériais
CMD /
CMV
unidades) /Aquisições
1 CHALUPA DE PATINHO 168 R$ 3,43 R$ 575,74
2 CHALUPA DE FRANGO 210 R$ 3,27 R$ 686,07
3 CHALUPA DE PICANHA 126 R$ 4,80 R$ 604,17
4 TACOS DE PATINHO 168 R$ 2,83 R$ 475,04
5 TACOS DE FRANGO 126 R$ 2,71 R$ 341,16
6 TACOS DE PICANHA 84 R$ 3,85 R$ 323,70
7 SOFT DE PATINHO 168 R$ 2,78 R$ 466,70
8 SOFT DE FRANGO 126 R$ 2,66 R$ 334,91
9 SOFT DE PICANHA 105 R$ 3,80 R$ 399,42
10 BURRITO DE FEIJÃO E PATINHO 170 R$ 2,62 R$ 444,57
11 BURRITO DE FEIJÃO E GALINHA 168 R$ 2,56 R$ 429,26
12 BURRITO DE FEIJÃO E PICANHA 64 R$ 3,13 R$ 200,20
13
NACHOS COM FEIJÃO E CARNE
PICANTE 126 R$ 3,47 R$ 436,59
57
14 COCA-COLA 365 R$ 0,44 R$ 160,24
15 SUCO DE LARANJA 800 R$ 0,44 R$ 348,80
16 GUARANA 300 R$ 0,39 R$ 117,00
17 REFRIGERANTE LATA 200 R$ 2,00 R$ 400,00
TOTAL R$ 6.743,55
PeríodoCMD/CMV
Mês 1 R$ 6.743,55
Mês 2 R$ 6.912,14
Mês 3 R$ 7.084.94
Mês 4 R$ 7.262,07
Mês 5 R$ 7.443,62
Mês 6 R$ 7.629,71
Mês 7 R$ 7.820,45
Mês 8 R$ 8.015,96
Mês 9 R$ 8216, 36
Mês 10 R$ 8.421,77
Mês 11 R$ 8.632,31
Mês 12 R$ 8.848,12
Ano 1 R$ 93.031,00
6.10. CUSTO DE MÃO- DE- OBRA
Nº. de
(%) de
Encargos
Função Salário MensalSubtotal encargos Total
Empregados sociais
sociais
Cozinheiro1 R$ 1.000,00 R$ 1.000,0033,77 R$ 337,70R$ 1.337,70
Atendente 2 R$ 880,00 R$ 1.760,0033,77 R$ 594,35R$ 2.354,35
TOTAL 3 2.760,00 R$ 932,05R$ 3.692,05
58
6.11. CUSTO COM DEPRECIAÇÃO
Ativos Fixos Valor do bem Vida útil em
Anos
Depreciação
Anual
Depreciação
Mensal
Máquinas e
Equipamentos
R$ 1.267,80 10 R$ 126,78 R$ 10,56
Móveis e
Utensílios
R$ 3.838,00 10 R$ 383,80 R$ 38,38
Veículos R$ 30.000,00 5 R$ 300,00 R$ 30,00
Computadores R$ 2.800,00 5 R$ 280,00 R$ 28,00
TOTAL R$ 7.070,58 R$ 589,21
6.12. CUSTOS FIXOS OPERACIONAIS MENSAIS
Descrição Custo
Aluguel R$ 0,00
Condomínio R$ 0,00
IPVA R$ 900,00
Energia elétrica R$ 150,00
Honorários do contador R$ 345,00
Pró-labore R$ 0,00
Manutenção dos equipamentos R$ 300,00
Salários + encargos R$ 2.514,88
Material de limpeza R$ 50,00
Material de escritório R$ 0,00
Taxas diversas R$ 0,00
Depreciação R$ 589,21
Telefone e Internet móvel R$ 100,00
Contribuição do Microempreendedor
Individual – MEI
R$ 0,00
Serviços de terceiros R$ 0,00
Outras taxas R$ 0,00
TOTAL R$ 4.949,09
59
Projeção dos Custos:
6.13. DEMONSTRATIVO DE RESULTADOS
Descrição Valor Valor Anual (%)
1.Receita Total com Vendas R$ 17.624,00R$ 211.488,00100,00
2.Custos Variáveis Totais
2.1 (-) Custos com materiais diretos e/ou CMV(*)R$ 6.743,55 R$ 80.922,60 38,26
2.2 (-) Impostos sobre vendas R$ 704,96 R$ 8.459,52 4,00
2.3 (-) Gastos com vendas R$ 176,24 R$ 2.114,88 1,00
Total de custos Variáveis R$ 7.624,75 R$ 91.497,00 43,26
3.Margem de Contribuição R$ 9.999,25 R$ 119.991,0056,74
4.(-) Custos Fixos Totais R$ 4.949,09 R$ 59.389,08 28,08
5.Resultado Operacional: LUCRO R$ 5.050,16 R$ 60.601,92 28,66
Período CMD/CMV
Mês 1 R$ 4.949,09
Mês 2
R$ 4.949,09
Mês 3
R$ 4.949,09
Mês 4
R$ 4.949,09
Mês 5
R$ 4.949,09
Mês 6
R$ 4.949,09
Mês 7
R$ 4.949,09
Mês 8
R$ 4.949,09
Mês 9
R$ 4.949,09
Mês 10
R$ 4.949,09
Mês 11
R$ 4.949,09
Mês 12
R$ 4.949,09
Ano 1 R$ 59.389.08
60
6.14. Indicadores
Na parte de indicadores será demonstrado o ponto de equilíbrio que é a equiparação
das receitas das vendas em relação as somas dos custos fixos e variáveis da organização. Para
Dolabella (2002), destaca que o ponto de equilíbrio corresponde ao nível de faturamento
necessário para que a empresa possa cobrir seus custos, alcançando assim um lucro
operacional igual a zero.
É de extrema importância para o empreendedor saber qual é o ponto de equilíbrio da
sua empresa, pois com esta informação, ele saberá ao certo a quantidade necessária que a
organização terá que vender para que não obtenha resultados negativos.
Outro ponto a ser destacado nesse quesito é a lucratividade do negócio, nele o
empreendedor saberá o ganho que a organização consegue gerar sobre o trabalho que
desenvolve, ou seja, o lucro que a empresa terá depois de pagar todas as suas despesas e
custos.
A rentabilidade engloba o quesito de indicadores, para Dornelas (2005), a
rentabilidade demonstra quantos reais em média são gerados por real médio de investimento.
Por fim, não menos importante o ultimo indicador é o retorno do investimento ou payback,
Período Resultado
Mês 1 R$ 5.050,16
Mês 2 R$ 5.300,14
Mês 3 R$ 5.556,37
Mês 4 R$ 5.819,01
Mês 5 R$ 6.088,21
Mês 6 R$ 6.364,14
Mês 7 R$ 6.646,97
Mês 8 R$ 7.234,03
Mês 9 R$ 7.538,60
Mês 10 R$ 7.538,60
Mês 11 R$ 7.850,80
Mês 12 R$ 8.170,79
Ano 1 R$ 78.556,10
61
que segundo Dornelas (2005), trata do tempo necessário para se recuperar todo o capital de
investimento, além de analisar a atratividade de um determinado negócio. Abaixo, o quadro
com os indicadores da Ticos & Tacos.
Indicadores Ano 1
Ponto de Equilíbrio R$ 104.675,17
Lucratividade 32,31 %
Rentabilidade 129,10 %
Prazo de retorno do investimento10 meses
A Ticos & Tacos terá um ponto de equilíbrio quando a empresa conseguir atingir
R$ 115.846,80 em vendas anualmente, acima desse valor a empresa terá lucros. A
lucratividade da empresa gira em torno dos 29,70 %, ou seja, de cada R$ 1,00 vendido a
empresa possui R$ 0,2970 centavos de lucros.
O prazo de retorno de investimento da Ticos & Tacos é de 9 meses após o inicio das
atividades da organização, demonstrando assim que o mercado é altamente atrativo,
justificando o valor investido.
6. CONCLUSÃO
Com a efetuação desse trabalho, buscou-se apresentar um plano de negócio para
abertura de um food truck de comida mexicana, na cidade de Ipatinga. Nesse intuito foi
realizada pesquisa em diversos pontos da cidade, sobre a possibilidade das pessoas
comprarem os lanches da cultura mexicana, bem como a possibilidade de frequentarem um
food truck, além da realização de pesquisas e análises de mercado e ambiente, como a
identificação de concorrentes diretos e indiretos, possíveis fornecedores (stakeholders),
equipamentos, definição do público-alvo, produtos e serviços a serem disponibilizados para
este público, necessidade de mão- de- obra, dentre outros. Foi possível definir também a
forma jurídica da Ticos & Tacos, que atuará como Sociedade Limitada, com o CNAE de
Serviços Ambulantes de alimentação. Foram criadas a missão e a visão da organização,
juntamente com os valores que pautaram toda atividade da organização, como ética, ações
sociais, etc.
62
Na segunda fase deste plano de negócio, foi utilizada a análise das cinco forças de
Porter, destacando a rivalidade entre os concorrentes, a ameaça de novos entrantes, o poder de
barganha de fornecedores e clientes e os produtos substitutos. Nesta análise foi possível
identificar que os empreendedores da empresa deverão se atentar para ameaça de produtos
substitutos, pois há uma infinidade de produtos que poderiam substituir facilmente os lanches
da Ticos & Tacos, como os hambúrgueres, cachorro quente, as famosas coxinhas, pasteis,
dentre outros. Em seguida foram analisados os fatores internos da organização, como as
forças e fraquezas. A facilidade de locomoção, de não possuir um ponto fixo é tida como uma
força da Ticos & Tacos, a fraqueza fica por conta do recurso limitado, impedindo que os
empreendedores invistam em novas tecnologias, em mais funcionários, em estoques, etc.
Logo após da análise do ambiente interno, o plano de marketing foi criado, definindo o
posicionamento do mercado, ou seja, a forma que a empresa pretende se posicionar no
mercado de atuação, diferenciando-se dos seus concorrentes. A Ticos & Tacos optou por
posicionar-se na diferenciação do atendimento, esse posicionamento foi definido através de
uma pesquisa, onde foi detectado que os principais concorrentes falhavam no atendimento,
deixando assim os clientes insatisfeitos com a cordialidade dos funcionários e com a demora
nas entregas dos pedidos, a Ticos & Tacos, pretende atrair seu publico com cordialidade e um
atendimento rápido.
Ainda no plano de marketing, foi definida a logomarca da organização, a imagem que
carregará o nome e credibilidade da empresa. O preço e o posicionamento da organização
nesse quesito foram definidos de acordo com os preços dos concorrentes diretos, a empresa
optou por disponibilizar aos seus clientes um preço menor com uma ótima qualidade, no
intuito de atrair clientes e fidelizá-los. A empresa definiu também a forma que promoverá seu
produto e divulgará sua marca, a Ticos & Tacos investirá em varias frentes de promoções,
como as redes sociais (Instagram e Facebook), outdoors nos principais pontos da cidade,
descontos nos preços dos produtos em determinados dias da semana e em combos, futebol e
musicas, além de utilizar panfletos e a criação do cartão Arriba, cuja finalidade é a de fidelizar
os clientes, possibilitando a eles a retiradas de prêmios quando conseguirem chegar aos
números previamente estipulados.
Na terceira fase do plano de negócio foi elaborado o plano operacional, criando o
layout da empresa, o fluxograma das atividades diárias na empresa e as atividades individuais
de cada integrante da Ticos & Tacos, como também, a capacidade máxima de produção
diária da empresa e a necessidade de contratação.
63
Na sequência e como última fase da elaboração do plano de negócio, foi criado o
plano de finanças, ancorado no investimento inicial, no estoque necessário para o inicio das
atividades, no capital de giro necessário para a organização manter-se até receber as suas
vendas e nas despesas fixas e variáveis.
Pôde-se notar que o mercado de alimentação na cidade de Ipatinga e na região dos
Vale do aço possui uma infinidade de concorrentes, porém, é altamente lucrativo e que com as
estratégias e posicionamentos corretos uma organização tenderá a conseguir se manter no
mercado brigando por uma fatia neste mercado acirrado. Conclui-se que o negócio em si
demonstrou-se viável para o investimento, possibilitando um retorno estimado em 10 meses e
um lucro de 35% em cada produto vendido, convertendo em reais, o lucro aproximado mensal
será de R$ 5.000,00 livres, descontando os pró-labores dos sócios. Os sócios deveram sempre
estar atentos ao mercado e aos concorrentes e suas estratégias, no intuito de conseguir prever,
ou se precaver com possíveis crises e ações dos concorrentes. Os sócios ainda deverão sempre
aprimorar suas estratégias de mercado como a maneira que a empresa se comunica com os
seus clientes, as promoções, divulgações, dentre outros, pois, o marketing é uma poderosa
ferramenta no auxílio das vendas da empresa. Em suma a efetuação desse trabalho
possibilitou que os alunos aprendessem na prática todo o conteúdo assimilado ao longo de
todo o curso de Administração. O plano de negócio possibilitou uma nova abertura para os
conhecimentos dos alunos como administradores que serão possibilitando e dando-lhes um
embasamento teórico e uma importante bagagem a ser disponibilizada e reconhecida no
mercado de trabalho.
7. REFERÊNCIAS
ABRASEL. Alto consumo com alimentação fora do lar beneficia franquias do setor.
Associação Brasileira de Bares e Restaurantes. Disponível em:
<http://www.abrasel.com.br/component/content/article/7-noticias/3592-26062015-alto-consumo-com-alimentacao-fora-do-lar-beneficia-
franquias-do-setor.html
>. Acesso em: 22 de Abril de 2016.
DOLABELA, Fernando. O segredo de Luísa: uma ideia, uma paixão e um plano de
negócios: como nasce um empreendedor e se cria uma empresa. Rio de Janeiro: Sextante,
2002.
64
DORNELAS, José Carlos Assis. Empreendedorismo: transformando ideias em negócios. 2.
Ed. Ver. E atual. Rio de Janeiro: Campus, 2005.
EL PAÍS. Previsões do FMI: Brasil vai perder o sétimo lugar de economia mundial para a
India. EL País Brasil economia. Disponível em:
<http://brasil.elpais.com/brasil/2015/04/15/economia/1429060990_180502.html
>. Acesso em: 17 de Abril de 2016.
FORBES. Mesmo com crise setor de alimentação continua a crescer no Brasil. Forbes
Brasil. Disponível em: http://www.forbes.com.br/negocios/2015/06/mesmo-com-crise-setor-de-alimentacao-continua-a-crescer-
no-brasil/
. Acesso em: 22 de Abril de 2015.
IBGE. Pesquisa nacional de saneamento básico. Instituto Brasileiro de Geografia e
Estatísticas. Disponível em:
<http://www.ibge.gov.br/home/estatistica/populacao/condicaodevida/pnsb/lixo_coletado/lix_coletado117.shtm
>. Acesso em: 25
de Abril de 2016.
KOTLER, Philip. Administração de marketing. 12º ed. São Paulo: Person Prentice Hall,
2006.
RECEITA FEDERAL. Simples Nacional. Disponível em: <
http://www.receita.gov.br/PessoaJuridica/simples.htm
> Acesso em: 17 de Abril de 2016.
SEBRAE. Ideias de negócios. Empreendedorismo: como montar um food truck. Disponível
em:<http://www.sebrae.com.br/sites/PortalSebrae/ideias/como-montar-um-food-
truck,8aea5c669e2df410VgnVCM1000004c00210aRCRD
>. Acesso em: 17 de abril de 2016.
________. Como elaborar um plano de negócios. Disponível em: <
http://www.bibliotecas.sebrae.com.br/chronus/ARQUIVOS_CHRONUS/bds/bds.nsf/5f6dba19baaf17a98b4763d4327bfb6c/$File/2021.pdf
.
Acesso em: 27 de Abril de 2016.

Comercio Comida Mexicana

  • 1.
    1 CURSO SUPERIOR DEADMINISTRAÇÃO 8º Período PLANO DE NEGÓCIO Ticos & Tacos – Food Truck Ipatinga 1º Semestre/2016
  • 2.
    2 CURSO SUPERIOR DEADMINISTRAÇÃO ANDRE LUIZ DE MAGALHÃES BARBOSA DOMINGOS SAVIO PEREIRA JUNIOR FLAVIANO DOS SANTOS SILVA GLAUBER VINÍCIUS SILVA LIMA NERIVALDO LARANJO SILVA WANDERSON SIMONSELOS PLANO DE NEGÓCIO Ipatinga 1º Semestre/2016
  • 3.
    3 SUMÁRIO 1. Sumário executivo...........................................................................................................5 1.1.Resumo................................................................................................................................5 1.2. Histórico dos sócios (Fundação da Ticos & Tacos) ............................................................5 1.3. Dados do empreendimento..................................................................................................6 1.4. Dados dos empreendedores .................................................................................................6 1.5. Missão, visão e valores da Ticos & Tacos ..........................................................................7 1.5.1. Missão: .............................................................................................................................7 1.5.2. Visão:................................................................................................................................7 1.5.3. Valores:.............................................................................................................................7 1.6. Setor de atividade ................................................................................................................7 1.7. Forma jurídica .....................................................................................................................7 1.8. Enquadramento tributário....................................................................................................8 1.9. Capital social .......................................................................................................................8 1.10. Fonte de recursos...............................................................................................................8 2. O PLANO DE NEGÓCIO......................................................................................................9 3. Análise Do Ambiente .............................................................................................................9 3.1. O ramo de alimentação no Brasil ........................................................................................9 3.2. O mercado no vale do aço .................................................................................................11 3.3. O food service e a comida mexicana no Vale do Aço.......................................................12 3.4. Análise do ambiente externo .............................................................................................13 3.4.1. Fatores Econômicos: ......................................................................................................13 3.4.2. Fatores jurídico-legais: ...................................................................................................13 3.4.3. Fatores Socioculturais: ...................................................................................................14 3.4.4. Concorrentes:..................................................................................................................16 3.4.5. Fatores tecnológicos:......................................................................................................18 3.4.6. Fornecedores: .................................................................................................................18 3.5. As cinco forças de Porter...................................................................................................20 3.5.1. Rivalidade entre concorrentes (Alta)..............................................................................20 3.5.2. Barreira a novos entrantes (baixa)..................................................................................21 3.5.3. Poder de barganhas dos fornecedores ( baixo)...............................................................21 3.5.4. Poder de barganha dos clientes ( baixo).........................................................................22 3.5.5. Ameaças de produtos substitutos (alta) ..........................................................................22 3.6. Fatores internos: ................................................................................................................22 4. Plano de marketing ............................................................................................................23 4.1. Definição do Público-alvo:................................................................................................23 4.2. Posicionamento de mercado:.............................................................................................23 4.3. A Marca.............................................................................................................................24 4.4. O Produto...........................................................................................................................24 4.5. Preço..................................................................................................................................27 4.6. Praça ..................................................................................................................................27 4.7. Promoção...........................................................................................................................29 4.7.1 Redes Sociais...................................................................................................................29 4.7.2. Outdoors .........................................................................................................................31 4.7.3 Jornais..............................................................................................................................32 4.7.4. Panfletos .........................................................................................................................32 4.7.5. Música, México, Tacos & Tequilas................................................................................34
  • 4.
    4 4.7.7. Futebol eTacos..............................................................................................................34 4.7.8. Cartão Fidelidade............................................................................................................35 4.8. Pessoas...............................................................................................................................35 5. Plano operacional .................................................................................................................36 5.1 Layout Físico......................................................................................................................36 5.2. Processos ...........................................................................................................................37 5.2. Produção............................................................................................................................41 5.2.1. Capacidade de produção.................................................................................................41 5.2.2. Produção de lanches .......................................................................................................41 5.3. Necessidade de pessoal......................................................................................................42 6. Plano financeiro....................................................................................................................42 6.1. Investimentos fixos (Inicial)..............................................................................................42 6.2. Estoque inicial ...................................................................................................................44 6.3. Caixa mínimo ....................................................................................................................45 6.4. Investimentos pré-operacionais.........................................................................................46 6.5. Investimento total ..............................................................................................................46 6.14. Indicadores ......................................................................................................................60 7. Conclusão...........................................................................................................................61 8. Referências.........................................................................................................................63
  • 5.
    5 1. SUMÁRIO EXECUTIVO 1.1.RESUMO A ideia de negócio consiste na abertura de um food truck de comida mexicana na cidade de Ipatinga. O food truck percorrerá os principais bairros e polos comerciais da cidade, além de marcar presença nos principais eventos do Vale do Aço. De início a empresa funcionará de segunda a sábado de 11:30 as 23:00 e aos domingos fará apenas entregas no horário de almoço e jantar. A empresa contará inicialmente com quatro funcionários e terá como público alvo as classes A,B,C e D, trabalhadores, estudantes e pessoas que gostem ou tenham curiosidade de experimentar o tempero mexicano. A empresa trabalhará como sociedade limitada e será tributada no SIMPLES nacional, os sócios investirão aproximadamente R$ 65.0000 e esperam que esse investimento possua retorno entre 1 ano a 1 ano e 6 meses, para que isso ocorra, eles estimam vender diariamente 70 a 150 lanches de tamanhos e preços variados, além de criar estratégias de marketing no intuito de angariar clientes. A empresa optará por uma segmentação de mercado voltada para o atendimento rápido e cordial, pois ela pretende se diferenciar dos concorrentes que pecam nesse quesito. 1.2. Histórico dos sócios (Fundação da Ticos & Tacos) Glauber Vinícius e Domingos Sávio são dois amigos que cursam o último período da faculdade de Administração na cidade de Ipatinga. A amizade começou através da graduação, ao longo do curso, os dois amigos conversavam sobre a possibilidade de serem sócios e abrirem alguma empresa no ramo de alimentação. Eles planejaram unir a experiência de Domingos no campo empreendedor, pois este já possuía uma organização reconhecida na cidade e a paixão de Glauber pela culinária, especialmente na cozinha mexicana. Glauber por ter residido durante anos nos EUA, obteve um contato intimo com a alimentação fora do lar (Food service) e com a culinária do país latino, onde aprendeu a preparar os pratos típicos da cultura mexicana, pratos estes que hoje formará o cardápio da Ticos e Tacos. A cada novo semestre a vontade de empreender dos dois amigos crescia e ao chegar ao último período da faculdade de administração, decidiram que era o momento de colocar no papel o sonho de empreender. Unindo a bagagem teórica adquirida ao longo do curso, a experiência de Domingos em administrar as finanças de sua outra organização e a habilidade na cozinha de Glauber juntamente com seu conhecimento em vendas, nasceu a
  • 6.
    6 Ticos e Tacos“Comida Mexicana”. 1.3. DADOS DO EMPREENDIMENTO Razão Social: Pereira Lima Ltda. Nome Fantasia: Ticos & Tacos “Comida Mexicana” – Food Truck Endereço: A Organização não possuirá ponto fixo, uma vez que, trata-se de um Food Truck. A Kombi “Andare” visitará diversos pontos da cidade de Ipatinga, mesclando diariamente a sua localidade. Telefone: Email: ticos&tacoscomidaligeira@gmail.com CNPJ: 14.614.169/0001-46 1.4. DADOS DOS EMPREENDEDORES Nome: Domingos Sávio Pereira Junior Endereço: Rua Erico Veríssimo, 175 Bairro: Ideal Cidade: Ipatinga Perfil: Cursando o 8° Período no curso de Administração, sócio na Transportadora Transquejeiro e exerce a função de Gerente Financeiro na mesma empresa, é casado não possui filhos. Atribuições: Fazer com que essa sociedade venha crescer mais e mais, ajudar sempre no que for preciso não só para melhorar o negócio, mas também ajudando os meus sócios sempre no que for preciso. Será gerente de finanças. Nome: Glauber Vinicius Silva Lima Endereço: Avenida Esperança Bairro: Esperança, 1605 Cidade: Ipatinga Perfil: Glauber cursa o 8° período do curso de Administração, possui experiência na área de Compras e Vendas, é analista de compras na empresa Barro Minas, é casado e possui uma enteada. Atribuições: Sócio possuidor da qualidade de trabalho em conjunto com outras pessoas, facilidade em liderar o negócio e aberto a criticas construtivas que venham a beneficiar o empreendimento. Será o cheff de cozinha e responsável pelas compras das matérias primas e outros produtos.
  • 7.
    7 1.5. MISSÃO, VISÃOE VALORES DA TICOS & TACOS 1.5.1. Missão: Produzir, comercializar e elevar a comida mexicana a um novo patamar no vale do aço sobre rodas, proporcionando uma nova experiência gastronômica aos nossos consumidores, unindo preço, qualidade e tempero. 1.5.2. Visão: Ser excelência em comida mexicana e referência no mercado de food truck no vale do aço. 1.5.3. Valores:  O respeito aos nossos clientes e fornecedores.  Agir com ética e transparência em favorecimento da sociedade,  O trabalho social em prol de uma sociedade mais justa e igual para todos.  O respeito com o meio ambiente e a procupação com o desenvolvimento sustentável. 1.6. SETOR DE ATIVIDADE A Ticos & Tacos é uma organização comercial que prestará serviços de alimentação ambulante. Os alimentos comercializados pela empresa, serão inspirados pela culinária mexicana, contaremos com Tacos, Nachos, Burritos, Chalupas, Sucos, Refrigerantes, doces, dentre outros. CNAE: 56121 - Serviços Ambulantes de alimentação ( Food Truck). 1.7. FORMA JURÍDICA ( ) Empresário Individual ( ) Empresa Individual de Responsabilidade Limitada – EIRELI ( ) Microempreendedor Individual – MEI (x) Sociedade Limitada ( ) Outros:
  • 8.
    8 1.8. ENQUADRAMENTO TRIBUTÁRIO ATicos & Tacos será tributada através do regime Simples, conforme a lei da Micro e Pequena N° 123 de 14 de Dezembro de 2006. As empresas (Pessoa Jurídica) que se enquadram nesse regime tributário expressamente devem possuir renda bruta igual ou inferior a R$ 3.600.000,00. Outros tributos que a organização irá recolher e pagar: IRPJ – Imposto de Renda Pessoa Jurídica PIS – Contribuição para os Programas de Integração Social COFINS – Contribuição para Financiamento da Seguridade Social CSLL – Contribuição Social sobre o Lucro Líquido IPI – Imposto sobre Produtos Industrializados (apenas para indústria) ICMS - Imposto sobre Circulação de Mercadorias e Serviços ISS - Imposto sobre Serviços 1.9. CAPITAL SOCIAL O capital social da organização será de R$ 60.850,00 (Sessenta mil, oitocentos e cinquenta reais e quarenta e seis centavos) sendo dividido em 60.850 (Sessenta mil oitocentos e cinquenta mil) cotas, no valor unitário de R$ 1,00 (Um real) cada, perfazendo assim o total do capital social da organização de capital próprio. Nº Sócio Valor Participação (%) 1 Domingos Sávio Pereira Junior R$ 30.425,23 50,00 2 Glauber Vinicius Silva Lima R$ 30.425,23 50,00 Total R$ 60.850,46 100,00 1.10. FONTE DE RECURSOS Os recursos captados para a Ticos & Tacos iniciar suas atividades na cidade de Ipatinga, são provenientes de investimentos e aplicações dos sócios empreendedores da organização.
  • 9.
    9 2. O PLANODE NEGÓCIO Segundo o SEBRAE o plano de negócio é o instrumento ideal para traçar um retrato fiel do mercado, do produto e das atitudes do empreendedor, propiciando segurança para aqueles que almejam abrir uma empresa com maiores condições de êxito ou até mesmo ampliarem e promoverem inovações a um negócio já existente. O plano de negócio é uma ferramenta de orientação na busca de informações detalhadas sobre o ramo de atuação, produtos e serviços, clientes, fornecedores, concorrentes e sobre os pontos fortes e fracos do negócio, facilitando a visão sobre a viabilidade da ideia do empreendedor. Esta ferramenta é capaz de reduzir riscos, pois possibilita ao empreendedor criar ações preventivas e corretivas contra possíveis falhas, fraquezas e ameaças, reduzindo também esforços desnecessários, investimentos improdutivos. Enfim, o plano de negócio é um documento necessário para qualquer empresa e empreendedor, o sucesso de uma organização está intimamente ligado a efetuação de um bom plano de negócio. Esta ferramenta é um meio de comunicação entre o empreendedor e seus colaboradores, uma vez que nele estará inserido a missão, a visão e os valores que nortearam a organização ao longo da sua atividade. 3. ANÁLISE DO AMBIENTE 3.1. O RAMO DE ALIMENTAÇÃO NO BRASIL Segundo a revista Forbes, o mercado de alimentação fora do lar (Food service) no Brasil representa aproximadamente 33% dos gastos com alimentos e bebidas. Ainda para a revista as classes A e B são as que mais consomem alimentos fora do lar, estimando assim um grande crescimento, pois, a cada dia as classes C e D adentram e consomem nesse novo mercado. Apesar da crise vivida no país as expectativas para o setor são positivas, pois, apesar da alta inflação alimentar que pressiona os custos e as margens de restaurantes, padarias, lanchonetes, dentre outros, setores primários como transporte e alimentação não sofrem grandes impactos nas vendas.
  • 10.
    10 Nos últimos anosno Brasil o food service obteve um aumento em suas vendas de aproximadamente 292% e hoje o faturamento diário desse setor está estimado em R$ 470 milhões. Ainda segundo a ABIA (Associação Brasileira das Indústrias de Alimentação) e o IBGE as famílias gastam em media 33% da sua renda com alimentação fora do lar. O segmento de alimentação fora do lar como canal de distribuição, apresenta um crescimento 50% maior do que as taxas de crescimento do varejo alimentício tradicional (supermercados, mercearias, etc.), esse crescimento se dá basicamente pela necessidade da população economicamente ativa, de fazerem ao menos uma refeição fora do lar diariamente. O aumento da população nas classes A, B e C, impactou de forma positiva no crescimento deste setor, de 2009 para cá foram aproximadamente 60 milhões de brasileiros que mudaram de classe econômica (ABIA - Associação Brasileira das Indústrias de Alimentação). O setor nos últimos cinco anos obteve um crescimento três vezes maior do que o PIB nacional. A classe A dedica aproximadamente 52% dos seus gastos na alimentação fora do lar, enquanto a classe E, gasta aproximadamente 19% da sua renda. A classe A, gasta em uma refeição aproximadamente R$ 21,00 por pessoa, a classe B R$ 15,00 por pessoa e a classe C R$ 12,00 por pessoa. Ainda segundo a ABIA, o setor de food service no país nos últimos três anos (2013, 2014,2015) foi o responsável por desenvolver aproximadamente 37% de todo a produção, comercialização e consumo no setor de alimentação no Brasil, na década de 90 esses números não ultrapassavam os 19%. No Brasil há aproximadamente um milhão de estabelecimentos destinados a alimentação fora do lar e estes empregam mais de seis milhões de pessoas. Em 2014 aproximadamente 80% das empresas que compõe o setor de food service no país eram consideradas independentes, se consideradas as empresas e redes de pequeno porte (até cinco estabelecimentos) os números chegam a 93% do setor. O ramo de food service é caracterizado por empresas familiares e de pequeno porte. Segundo a ABRASEL (Associação brasileira de bares e restaurantes), aproximadamente 64% dos estabelecimentos no ramo de comida fora do lar possuem faturamento mensal abaixo de R$ 50.000. Ainda segundo a ABRASEL, o consumo prioritariamente dos brasileiros neste mercado ocorre nos dias de semana (aproximadamente 70%) e o principal momento da refeição (Day part) é o almoço com aproximadamente 35% das refeições diárias, o café da tarde é o segundo momento mais importante do dia no consumo fora do lar.
  • 11.
    11 Os dados levantadosapenas comprovam que o setor de food service no país é um ótimo mercado para se investir, pois as estimativas para o crescimento do setor são grandes. 3.2. O MERCADO NO VALE DO AÇO A empresa Ticos & Tacos pretende iniciar as suas atividades no ramo de alimentação na cidade de Ipatinga, cidade esta que está inserida na região metropolitana do Vale do Aço. Essa região além da cidade citada é composta pelas cidades de Coronel Fabriciano, Santana do Paraiso e Timóteo e pelo colar metropolitano que é formado por outras 24 cidades. A região é conhecida internacionalmente pelas grandes organizações, como: Cenibra, Aperam e Usiminas, além de ser um dos maiores polos urbanos do interior de Minas Gerais. Segundo o IBGE, os quatro municípios possuem aproximadamente uma população de 485.584 habitantes, o IDH da região é de 0,745. A região metropolitana corresponde a 2,7% do PIB do estado de Minas Gerais. Segundo o IBGE a cidade de Ipatinga possui uma população estimada de 257.345 habitantes, com um IDH de 0,771, considerado alto. A renda Per Capita da cidade é de R$ 29.266,05, com um PIB de R$ 7.127.482,00. A indústria apesar da crise ainda é a principal fonte de renda em Ipatinga movimentando um total de R$ 2.664. 623,00 no PIB municipal, já o setor terciário o de prestação de serviços movimenta um total de R$ 1.992.439,00 do PIB municipal, perfazendo assim a segunda maior fonte geradora do PIB na cidade. Segundo o presidente do SINDHORB Benedito Pacifico da Rocha, o vale do aço conta atualmente com cerca de 3.200 estabelecimentos comerciais no ramo de alimentação fora do lar, compreendendo: Bares, Restaurantes, lanchonetes, pizzarias, churrascarias, cafés, boates, cantinas escolares e trailer de lanches. A região do vale do aço possui inúmeros pontos turísticos, como o parque Ipanema e o Shopping do Vale, conta também com vários eventos festivos ao longo do ano. A população do vale do aço é reconhecida por apreciar uma boa gastronomia, seja ela regional, nacional ou estrangeira. As empresas das cidades que englobam o cordão metropolitano participam de uma série de concursos gastronômicos e se destacam pela inovação nos pratos e sabores, figurando sempre entre os melhores pratos do estado, como por exemplo, o bar Galpão, que é forte candidato nas competições gastronômicas que participa.
  • 12.
    12 O Vale doaço possui ao menos dez grandes empresas reconhecidas pela marca no ramo de alimentação fora do lar, dentre elas estão grandes franquias internacionais, como o Mcdonalds, Bobs e Subway. Entre os produtos mais comercializados neste mercado de alimentação fora do lar, estão: o hambúrguer, a pizza, os salgados (coxinhas e pastéis), X-bacon, porções de fritas e carnes, comidas temáticas (japonesa, árabes, chinesa, etc.). 3.3. O FOOD SERVICE E A COMIDA MEXICANA NO VALE DO AÇO Como já mencionado, o mercado de food service no vale do aço possui aproximadamente 3.200 empresas registradas, dentre restaurantes, bares, cantinas, lanchonetes, pizzarias, padarias, dentre outros. O ramo de food truck é pouco explorado na região, sendo uma boa oportunidade de entrar no mercado na busca de penetrar a marca e o produto comercializado. A culinária mexicana no vale do aço é desenvolvida e comercializada apenas por um estabelecimento, situado na cidade de Coronel Fabriciano, como já citado. O estabelecimento não comercializa apenas comida mexicana, ele une a comida latina com a comida nacional. As culinárias japonesas e árabes possuem certa representatividade no cenário alimentício na região. As maiores empresas desse mercado no vale do aço são: Mcdonalds, Bobs, Subway, Premiare (padaria), Pizzaria do Jaime, Burger King, Brüder Butiquim. Foi identificada entre a maioria dos estabelecimentos no vale do aço, analisando as empresas com visitas e em acessos a redes sociais das mesmas, a insatisfação dos clientes com o atendimento, ora por demora na entrega dos lanches, ora por falta de cordialidade e de um bom atendimento pelos colaboradores das empresas. Os preços dos produtos nesse mercado são variáveis, depende do produto a ser comprado, do tamanho, do sabor, das misturas, dentre outros e foi possível notar que eles não influenciam de forma impactante na demanda dos produtos, pois, a maioria dos consumidores estão familiarizados e dispostos a consumirem os produtos pelo preço estipulado.
  • 13.
    13 3.4. ANÁLISE DOAMBIENTE EXTERNO A análise do ambiente é o primeiro passo a ser dado para a criação do Plano de Marketing, ela resume as informações pertinentes à organização. O ambiente externo pode envolver e influenciar a organização tanto de forma positiva, quanto de forma negativa. Na análise externa estão inseridos alguns fatores que podem afetar a organização tais como: Fatores Econômicos, Fatores legais, Fatores culturais, concorrentes, consumidores e Fatores Tecnológicos. Serão analisados todos esses fatores que podem influenciar na viabilidade de abertura da Ticos & Tacos na cidade de Ipatinga. 3.4.1. Fatores Econômicos: Segundo o FMI o Brasil é a 8° maior economia do mundo, com um PIB (Produto interno Bruto) de aproximadamente R$ 5,9 trilhão. O país enfrenta uma grave crise econômica e política, afetando de forma direta grande parte das organizações, estados e cidades. A economia da cidade de Ipatinga é proveniente das atividades do comércio no geral e em sua maioria movimentada pela Usiminas, empresa do setor industrial que produz Aço. A empresa passa por sérias dificuldades financeiras, resultando na redução no quadro de seus funcionários e refletindo consequentemente na economia municipal. A taxa de desemprego no Brasil segundo o IBGE é de aproximadamente 9,5% da população, já a taxa média de desemprego na cidade de Ipatinga é de aproximadamente 6% (Dados IBGE 2015). A renda per capita da cidade de Ipatinga é de R$ 29.266,05. 3.4.2. Fatores jurídico-legais: Os fatores jurídico-legais versam sobre as exigências a serem cumpridas pela organização quando constituída. A organização deve se ater para as inúmeras normas impostas no âmbito municipal, estadual e federal, bem como tributos, leis trabalhistas, alvarás, dentre outros. A Ticos & Tacos adotará a forma jurídica de sociedade limitada, que é caracterizada pela junção de duas ou mais pessoas no intuito de exercerem alguma atividade econômica
  • 14.
    14 de produção debens ou prestação de serviços. Como já mencionado a empresa será enquadrada no Simples Nacional com alíquota de 4,00% , com arrecadação R$ 180.000,00. A fim de sanar quaisquer problemas tributários, contábeis, trabalhistas e de registro a Ticos & Tacos contratará um contador, para que o mesmo auxilie os sócios a seguirem os caminhos necessários para a abertura do empreendimento. Ainda sobre os fatores legais a Ticos & Tacos precisará de um alvará de funcionamento expedido pela Prefeitura de Ipatinga, a cidade não possui nenhuma restrição legal que limita ou impossibilita a atividade de um food truck, porém há uma lei municipal que multa o empresário, empresas, dentre outros que impossibilitam o livre acesso de pedestres em calçadas. Abaixo algumas leis e resoluções que os proprietários da organização deveram se atentar:  Lei nº. 6.437, de 20.08.77 e alterações posteriores – Configura infrações à legislação sanitária federal e estabelece as sanções respectivas e a necessidade da responsabilidade técnica.  Lei nº.12.389 de 11 de Outubro de 2005 - Dispõe sobre a doação e reutilização de gêneros alimentícios e de sobras de alimentos e dá outras providências.  Resolução RDC nº. 275, de 21 de outubro de 2002 – Regulamento Técnico de Procedimentos Operacionais Padronizados aplicados aos Estabelecimentos Produtores/Industrializadores de Alimentos e a Lista de Verificação das Boas Práticas de Fabricação em Estabelecimentos Produtores/Industrializadores de Alimentos.  Portaria nº. 326/97 - Regulamento Técnico sobre as condições Higiênico-Sanitárias e de Boas Práticas de Fabricação para Estabelecimentos Produtores/Industrializadores de Alimentos.  Portaria nº. 1.428/93 - Regulamento Técnico para Inspeção Sanitária de Alimentos. Estas são resoluções e leis federais, o órgão responsável por analisar o cumprimento das mesmas é a ANVISA, os sócios deverão se atentar sobre as disponibilidades de leis e resoluções estadual e municipal. 3.4.3. Fatores Socioculturais: O food truck foi criado em 1872, pelo americano Walter Scott, onde o mesmo vendia tortas, sanduiches e cafés em uma carroça para funcionários de um jornal municipal. O
  • 15.
    15 modelo foi umsucesso e logo se espalhou por todo país, não demorou muito para que empresários fabricassem carroças modificadas com fogões e geladeiras no intuito de atender o novo mercado. Após a segunda guerra mundial os caminhões foram modificados para produzir e alimentar os trabalhadores dos subúrbios americanos. A partir dai os food trucks passaram a serem sinônimos de comida barata e rápida. A crise de 2008 fez com que inúmeros restaurantes finalizassem suas atividades nos EUA, nesse cenário alguns empreendedores resolveram levar comida de qualidade, gourmetizada para as ruas daquele país, com a vantagem de mudar de lugar sempre que se desejasse, seguindo a demanda. As ações foram um sucesso e o food truck se consolidou de vez no país. O food truck no Brasil é um mercado pouco explorado, porém em expansão. O modelo gourmetizado chegou no país em 2012, nas grandes cidades, fazendo enorme sucesso pela comodidade e praticidade. Por se tratar de um mercado novo o food truck começa a surgir nas médias e pequenas cidades do país. A aceitação deste modelo de alimentação no país foi ótima, pois une uma alimentação rápida, prática, de qualidade e com um custo x beneficio satisfatório, uma vez que a maioria da população busca por preço e rapidez na alimentação, pois o tempo das mesmas está escasso, devido a fatores como emprego, faculdade, cursos, dentre outros. Já a comida mexicana é reconhecida pelo tempero apimentado e exótico pelos brasileiros. A culinária estrangeira está em alta no país, devido a grande aceitação de novas culturas e culinárias pelos brasileiros. O mercado de food truck na cidade de Ipatinga começa a se desenvolver, é possível notar carrinhos, carros, bicicletas, dentre outros, nas proximidades de faculdades, festas, empresas de médio e grande porte. A cidade de Ipatinga conta com aproximadamente 257.345 habitantes, os bairros mais populosos são Bom Jardim, Bethânia e Veneza. A região do vale do Aço como já mencionado, é uma grande admiradora da gastronomia de qualidade, a população possui apreço por pratos elaborados e se atrai por pratos de culinárias diferentes a brasileira, é o que mostra uma pesquisa efetuada pelos sócios com diferentes pessoas, de diferentes faixas etárias e classes sociais. Foram entrevistadas 100 pessoas nas dependências da Faculdade Única, no bairro Bethânia e 70% dos entrevistados disseram já ter experimentado a comida mexicana, 95% dos entrevistados disseram que provariam de novo ou experimentariam a comida mexicana.
  • 16.
    16 3.4.4. Concorrentes: Os concorrentespodem ser caracterizados por todas as empresas que disponibilizam produtos ou serviços iguais ou semelhantes ao mesmo grupo de consumidores. Na cidade de Ipatinga a Ticos & Tacos não possui concorrentes que produzem o mesmo produto, o único concorrente do mesmo segmento (comida mexicana) é a Hamburgueria Chillis, que está localizado na cidade de Coronel Fabriciano, região metropolitana do vale aço. A Hamburgueria tem como ponto forte a marca, pois, por se tratar de um mercado pouco explorado no vale do aço a organização se beneficiou da inexistente concorrência na região e conseguiu se estabelecer vendendo um produto pouco experimentado, porém muito conhecido na região. Já o ponto fraco da hamburgueria Chillis está no atendimento, é possível notar reclamações de clientes nas redes sociais da organização e de pessoas que comentam em grupos de amigos. Entre as reclamações estão: a demora no atendimento e a falta de cordialidade dos funcionários com os clientes. Os concorrentes que comercializam produtos semelhantes aos da Ticos & Tacos são inúmeros, como já citado, estima-se que os estabelecimentos registrados na região do Vale do Aço no ramo de alimentação fora do lar ultrapassem os 3.200. Serão citados e analisados os principais estabelecimentos neste ramo, ou seja, os mais visitados e falados pela população. O Mcdonalds possui duas lojas na cidade de Ipatinga, uma localizada no bairro cidade nobre e a outra nas dependências do Shopping do Vale. Os pontos fortes do Mcdonalds são: a marca, pois é uma marca difundida e conhecida mundialmente, por se tratar de uma multinacional, o poder financeiro da empresa, onde possibilita grandes campanhas de marketing e criação de novos produtos, a acessibilidade para cadeirantes. Os pontos fracos da rede fica pela lentidão do atendimento, os danos ecológicos causados pela produção dos produtos, o fato da comida não ser saudável (elevado teor de gorduras e açúcar) e a organização não possui serviços de entregas delivery. Outra grande rede na região do vale do Aço é o Bobs, situado na cidade de Ipatinga, os pontos fortes da organização são similares aos do Mcdonalds, por se tratar de uma multinacional e possuir recursos financeiros e investir em grandes campanhas de marketing e buscar novos produtos. Consequentemente os pontos fracos das duas empresas também se assemelham, com um agravante para a segunda organização Bobs, pois está é conhecida por não conseguir manter um padrão satisfatório na produção dos produtos.
  • 17.
    17 A Subway éoutra grande empresa situada na cidade de Ipatinga, os pontos fortes da organização englobam a possibilidade de escolher os acompanhamentos do lanche, os produtos são considerados saudáveis e o poder financeiro da organização. Os pontos fracos da organização ficam por conta do atendimento demorado e a falta de opções de sobremesas, disponibilizando somente cookies. A Brüder butiquim é uma organização regional, situada na cidade de Ipatinga, no bairro Cidade Nobre. A organização é uma microcervejaria artesanal, possui como pontos fortes os cardápios regionais variados, o ambiente agradável para sair com amigos e namorado (a) e a bebida produzida no próprio estabelecimento. Os pontos fracos ficam por conta do atendimento, muitos clientes reclamam da demora do atendimento, da demora da produção dos produtos, fazendo com que os clientes esperem para consumirem, a falta de alguns produtos para produção de certos pratos, a falta de wi fi. Nas outras empresas avaliadas no Vale do Aço no ramo de alimentação entre os pontos fracos encontrados, os mais citados foram a falta de um bom atendimento e o atraso nos pedidos, fazendo os clientes esperarem muitas vezes por horas. Empresa Qualidade Preço Condições de Pagamentos Localização Atendimento Serviço aos clientes Chillis Boa Alto Boa Cor. Fabriciano Ruim Ruim McDonalds Boa Alto Boa Cid. Nobre e Shopping Regular Regular Bobs Boa Razoável Boa Centro e Shopping Regular Regular Subway Ótima Bom Boa N. Cruzeiro e Shopping Regular Regular Bruder Butiquim Boa Razoável Bom Cid. Nobre Ruim Ruim
  • 18.
    18 3.4.5. Fatores tecnológicos: Osfatores tecnológicos afetam diretamente na produção e comercialização dos produtos das organizações. No Vale do Aço as organizações no ramo de alimentação fora do lar utilizam a tecnologia no intuito de desenvolver o seu mix de marketing, no intuito de agregar valor a sua venda, como a disponibilização de wifi grátis em suas dependências e promovendo o seu produto via redes sociais. No ramo de food truck os fatores tecnológicos estão ligados a novos carros e vans equipados com fogões e geladeiras e ainda há os veículos em que os fogões e geladeiras funcionem com energia solar. A Ticos & Tacos estará atenta com os avanços tecnológicos e disponibilizará aos seus clientes o acesso a rede wi fi grátis. 3.4.6. Fornecedores: Os fornecedores são elementos importantes para a abertura e prosseguimento de uma organização. Os fornecedores são os responsáveis por prover as matérias-primas necessárias para que uma organização opere de forma correta. Os fornecedores da Ticos & Tacos foram listados abaixo: Brasil Supermercado, Bretas Supermercados, Coelho Diniz, Consul, Duvale Supermercado, Garcia Supermercados, Mart Minas, Odellot, Villefort. É importante ressaltar que foram listadas as maiores redes de supermercados nas cidades do Vale do Aço. Nº Descrição dos itens a serem adquiridos (mercadoria) Nome do fornecedor Preço Condições de pagamento Prazo de entrega Localização 1 Carnes, feijão, bebidas, legumes e hortaliças, molho branco, queijo, bacon, milho verde, extrato de tomate, farinha Consul Razoável Boa Excelente Cariru, Ideal e Shopping Vale do Aço
  • 19.
    19 de milho. 2 Carnes,feijão, bebidas, legumes e hortaliças, molho branco, queijo, bacon, milho verde, extrato de tomate, farinha de milho. Garcia Bom Boa Muito bom Veneza, Canaã 3 Carnes, feijão, bebidas, legumes e hortaliças, molho branco, queijo, bacon, milho verde, extrato de tomate, farinha de milho. Bretas Bom Boa Regular Centro, Iguaçu e Caravelas 4 Carnes, feijão, bebidas, legumes e hortaliças, molho branco, queijo, bacon, milho verde, extrato de tomate, farinha de milho. Odellot Razoável Boa Muito Bom Jardim Panorama, Veneza, Canaã 5 Carnes, feijão, bebidas, legumes e hortaliças, molho branco, queijo, bacon, milho verde, extrato de tomate, farinha de milho. Brasil Supermercados Bom Boa Muito bom Cidade Nobre 6 Carnes, feijão, bebidas, legumes e hortaliças, molho branco, queijo, bacon, milho verde, Duvale Supermercado Bom Boa Muito bom Cidade Nobre
  • 20.
    20 extrato de tomate, farinha demilho. 7 Carnes, feijão, bebidas, legumes e hortaliças, molho branco, queijo, bacon, milho verde, extrato de tomate, farinha de milho. Mart Minas Muito bom Boa Ruim Veneza/Parque caravelas 3.5. As cinco forças de Porter O modelo das cinco forças de Porter permite analisar o grau de atratividade de um determinado setor da economia. Esta análise identifica os fatores que afetam a competitividade. As forças são: Rivalidade entre concorrentes, barreiras a novos entrantes, poder de barganha de fornecedores, poder de barganha dos clientes e ameaça de produtos substitutos. Fonte: webglobal.com.br 3.5.1. Rivalidade entre concorrentes (Alta) Essa força trata da atividade e agressividade que os concorrentes diretos exercem. Essa força é considerada a mais significativa dentre todas as cinco forças, uma vez que é de
  • 21.
    21 suma importância saberos pontos fortes das empresas que vendem produtos similares, ou que participam do mesmo segmento. Analisando a rivalidade entre os concorrentes no setor de alimentos preparados e bebidas no vale do aço, foi possível notar que levando em consideração os concorrentes diretos (empresas que comercializam os mesmos produtos) pode-se julgar uma rivalidade ainda pequena, como já mencionado a empresa Ticos e Tacos possui apenas um concorrente direto que comercializa comida mexicana. Entretanto, por outro lado os clientes não deixaram de fazer lanches por falta de comida mexicana ou por outra preferência gastronômica, sabendo disso, o nicho de concorrentes indiretos da Ticos e Tacos aumenta consideravelmente, tornado a rivalidade que até então era mínima a uma rivalidade alta. 3.5.2. Barreira a novos entrantes (baixa) Este ponto estabelece novas condições no mercado, uma vez que a ameaça de um novo concorrente depende da existência de barreiras de entrada, como também da reação das empresas já inseridas no mercado. Essas barreiras impostas são fatores que atrapalham o aparecimento de novas empresas para concorrerem em determinado mercado. Analisando o mercado de alimentação fora do lar no vale do aço é possível notar que não há uma forte barreira a novos entrantes. As organizações inseridas neste mercado não impõem dificuldades para os empresários que desejam adentrar com suas empresas. 3.5.3. Poder de barganhas dos fornecedores ( baixo) Esta força é a capacidade de barganha do fornecedor em relação ás empresa de um determinado setor. Os fornecedores barganham sobre os participantes quando ameaçam aumentar os preços, ou diminuir a qualidade dos produtos ofertados. Os fornecedores no setor de alimentação fora do lar no vale do aço possuem um baixo poder de barganha, uma vez que na região há inúmeros supermercados e distribuidores de alimentos e bebidas, diminuindo assim a possibilidade da imposição de preços e qualidade, pois se um estabelecimento aumentar seus preços as organizações do setor analisado poderão buscar em outros fornecedores preços atrativos.
  • 22.
    22 3.5.4. Poder debarganha dos clientes ( baixo) Esta força trata da capacidade de negociação de um cliente em relação a uma empresa. Os compradores podem forçar o preço de um produto para baixo, ou demandar uma qualidade maior do que a atual. O poder de barganha dos clientes no vale do aço no mercado de alimentação em relação ao preço é baixo, pois os clientes não possuem o poder de forçar as empresas a baixarem os preços dos produtos, até mesmo pela infinidade de empresas no mesmo segmento. 3.5.5. Ameaças de produtos substitutos (alta) Os produtos substitutos são aqueles que possuem a mesma finalidade ou atendem as mesmas finalidades aos comercializados por uma empresa, porém não são os mesmos. O vale do aço como mencionado possui aproximadamente 3200 estabelecimentos de alimentação fora do lar, neste contexto há uma grande quantidade de produtos substitutos para os preparados pela empresa Ticos e Tacos. O cliente terá em sua disposição vários produtos com sabores e formatos diferenciados. Este talvez seja a maior ameaçada encontrada até o momento para a entrada da Ticos & Tacos no mercado de Ipatinga. Os sócios deverão se ater a este quesito e elaborar estratégias no intuito de reduzirem os possíveis impactos causados pelos produtos substitutos. 3.6. FATORES INTERNOS: O ambiente interno trata do momento atual e do futuro da organização. É possível identificar os pontos fortes e fracos de uma organização, bem como a disponibilidade de recursos, a vida útil dos equipamentos e matérias primas e a cultura organizacional da empresa. A Ticos & Tacos trabalhará temporariamente com quatro funcionários fixos em escala semanal, sendo os dois sócios e mais dois funcionários a serem contratos, em dias festivos a organização contratará ao menos dois freelances para ajudarem nas atividades. A empresa como já mencionado possuirá R$ 49.947,46 para a sua abertura, compreendendo o
  • 23.
    23 veículo onde serãoproduzidos e comercializados os produtos, a plotagem do mesmo, os equipamentos para a produção dos produtos, como chapas, fogões, espátulas, liquidificadores, as mesas e cadeiras (em estilo rústico) para que os clientes possam se sentar e desfrutarem de uma ótima gastronomia. Quanto à cultura organizacional a Ticos & Tacos definiu a sua missão, visão e valores como já mencionados ao longo do plano de negócio. Os sócios acreditam que a organização para crescer deve se pautar de valores éticos, ter uma visão empreendedora, buscar a eficiência e eficácia na sua atividade, no intuito de conseguir seu espaço no mercado de alimentação no vale do aço. Os pontos fortes da Ticos & Tacos serão a facilidade de locomoção, de levar o seu produto a vários lugares, a qualquer momento e a qualidade e novidade do seu produto. O ponto fraco da organização será o recurso limitado, pois os sócios não poderão ultrapassar os valores estipulados inicialmente. 4. PLANO DE MARKETING O Plano de Marketing é uma ferramenta de gestão que permite analisar o mercado, adaptando-se as suas constantes mudanças e identificando as novas tendências, bem como criar estratégias no intuito de penetrar uma marca e um produto. 4.1. DEFINIÇÃO DO PÚBLICO-ALVO: O público alvo da Ticos & Tacos serão pessoas das classes A, B,C e D residentes na cidade de Ipatinga e arredores e aqueles que estiverem a passeio ou em festas. A empresa irá concentrar seus esforços para atender trabalhadores, famílias e estudantes das classes citadas, em dias da semana e aos fins de semana a empresa focará em eventos festivos ou locais com grandes aglomerações de pessoas. 4.2. POSICIONAMENTO DE MERCADO: A Ticos & Tacos pretende posicionar-se no mercado de alimentação fora do lar no Vale do Aço, através do bom atendimento, na rapidez da entrega dos pedidos aos clientes e principalmente pela qualidade dos seus produtos e penetração da marca no mercado. Além de tornar a comida mexicana conhecida no vale do aço, a empresa pretende fazer com que a
  • 24.
    24 culinária do paíslatino se torne referência no setor de alimentação fora do lar e entre as comidas temáticas na região. 4.3. A MARCA A marca é a identidade da organização, é como ela será vista, conhecida no mercado, a marca deve traduzir a imagem que se deseja passar ao mercado e ao cliente. Portanto, a Ticos & Tacos buscou elaborar a sua marca no intuito de expressar a rapidez na entrega dos seus lanches e arremeter a cultura mexicana, daí o personagem de desenho animado Ligeirinho. Segue abaixo a logomarca produzida para dar alma ao negócio: 4.4. O PRODUTO O produto pode ser considerado um bem tangível (produto) ou intangível (serviço). O produto é um bem que pode ser ofertado numa transação comercial e deve dispor de características essenciais ás necessidades do consumidor. No intuito de encantar o consumidor e tornar os produtos mais atraentes são disponibilizados benefícios extras juntamente com os mesmos, como garantia, entrega grátis, embalagens diferentes, dentre outras. Os produtos comercializados pela Ticos & Tacos como já citados, serão provenientes da culinária mexicana e serão de rápido preparo. Os principais produtos serão: os Tacos, as Chalupas, os Burritos e os Nachos. Ilustração dos pratos:
  • 25.
    25 Tacos Chalupas Nachos Burritos NºProdutos / Serviços 1 CHALUPA DE PATINHO 2 CHALUPA DE FRANGO 3 CHALUPA DE PICANHA 4 TACOS DE PATINHO 5 TACOS DE FRANGO 6 TACOS DE PICANHA 7 SOFT DE PATINHO
  • 26.
    26 Os pratos queserão servidos na Ticos & Tacos é um diferencial a ser disponibilizado aos consumidores, uma vez que na região somente um estabelecimento fornece algo semelhante. Partindo desse pressuposto a Ticos & Tacos optará pela penetração de mercado e pelo desenvolvimento do produto em um mercado já existente, testando novos sabores, tamanhos e pratos, no intuito de firmar a marca no mercado do Vale do Aço e conseguir se tornar referência no ramo de food truck. De início a Ticos & Tacos trabalhará com os tamanhos dos seus lanches médios e grandes, com cinco sabores de recheios de Tacos, burritos e Chalupas, são eles: Carne moída, Frango, Picanha e Lombo. A Ticos & Tacos buscará ao longo das suas atividades a criação de novos recheios e novos produtos, a fim de angariar clientes. Abaixo os produtos que serão comercializados de inicio na organização. 8 SOFT DE FRANGO 9 SOFT DE PICANHA 10 BURRITO DE FEIJÃO E PATINHO 11 BURRITO DE FEIJÃO E GALINHA 12 BURRITO DE FEIJÃO E PICANHA 13 NACHOS COM FEIJÃO E CARNE PICANTE 14 COCA-COLA 15 SUCO DE LARANJA 16 GUARANÁ 17 REFRIGERANTE LATA 18 TEQUILAS 19 CERVEJA
  • 27.
    27 4.5. PREÇO Segundo Kotler(2006), preço é quanto o seu produto ou serviço vale para o consumidor. Para a organização o preço ideal é aquele que consegue cobrir os custos dos produtos ou serviços e ainda consegue gerar o retorno desejado pela organização. A Ticos & Tacos trabalhará com o preço no intuito de adentrar no mercado de alimentação fora do lar no Vale do Aço. A empresa utilizará os preços promocionais no início de suas atividades, no intuito de atrair clientes e criar valor e empatia. Durante o horário de almoço a Ticos & Tacos adotará no primeiro mês de abertura um preço promocional para aqueles clientes que comprarem um combo de dois lanches (sejam iguais ou diferentes – Tacos, Tortillas e ou Burritos). Veja abaixo tabela de preços (Poderá ter alterações, preços serão detalhados no Plano Financeiro): Passados os 30 dias de preços promocionais os produtos da Ticos & Tacos terão um preço menor em relação ao do concorrente ( Chillis), que ao ser analisado pelos sócios foi considerado alto ( R$ 13,00 os Tacos, Burritos e Chalupas), dessa forma os empreendedores pretendem criar um diferencial competitivo disponibilizando um produto de ótima qualidade por um preço menor do que o praticado no mercado. 4.6. PRAÇA Para a organização garantir suas vendas é necessário muito mais do que possuir um preço adequado e um produto de qualidade é primordial que haja um planejamento eficiente Lanche Preço Médio Combo Burritos De R$ 7,00 até R$ 11,00 (olhar recheio). 1 Burrito + 1 Tacos + Refri lata pequena R$ 18,00 Chalupas De R$ 7,00 até R$ 12,00 (Olhar Recheio). 1 Chalupa + Burrito + Refri lata pequena R$ 18,00 Tacos De R$ 6,50 até R$ 11,00(Olhar recheio). 1 Tacos + 1 Chalupa + Refri lata pequena R$ 18,00 Nachos R$ 8,00 1 Nachos + 1 Tacos + refri lata pequena R$ 18,00
  • 28.
    28 na condução dosprodutos até o consumidor final. A Praça ou distribuição é parte integrante no sucesso das vendas de uma empresa, disponibilizando um lugar ideal para os clientes, lhe poupando tempo e até mesmo dinheiro (economizando com gasolina, ou passagem de ônibus). A relação com os fornecedores será também determinante para que a organização possa levar o seu produto até o consumidor final. A Ticos & Tacos, como já citado, ao longo do plano de negócio terá como meio de distribuição dos seus lanches um food truck, a empresa mudará de lugar diariamente, visitando os principais bairros da cidade e os pontos mais movimentados, como faculdades, praças, Parque Ipanema, eventos esportivos, religiosos e festas. A escolha de um food truck ao invés de um ponto físico foi devido ao desejo dos sócios e a uma visão de oportunidade em um ramo pouco explorado no Vale do Aço. Os sócios analisaram os riscos, as ameaças e as desvantagens e optaram que por seguir com este modelo de negócio, uma vez que, não teriam gastos com aluguel e afins. Locais onde o Food Truck Ticos & Tacos passará na cidade de Ipatinga. Os locais estão em amarelo e com uma estrela.
  • 29.
    29 Abaixo a Kombique será utilizada no Food Truck Ticos & Tacos 4.7. PROMOÇÃO Segundo Kotler (2006), a promoção tem a função de estimular a demanda relacionando serviços e produtos ás necessidades e desejos de seus clientes. Escolher o canal de comunicação onde se deseja passar as informações necessárias aos clientes é de extrema importância e a organização deve se ater a forma que se comunica com seu publico alvo. A forma mais difundida e utilizada para promover e divulgar um produto ou serviço nos dias de hoje é através das redes sociais (Instagram, Twitter, Facebook, Whatsapp, blogs). Estas ferramentas conseguem atingir uma grande quantidade de pessoas, além de permitir um contato direto e informal com o cliente. A Ticos & Tacos utilizará das seguintes ferramentas de promoção: 4.7.1 Redes Sociais Para promover seus produtos e dialogar com seus clientes, a Ticos & Tacos criou uma página para a empresa no facebook e um perfil no Instagram, para que os consumidores assimilem os pratos produzidos pela organização, através de fotos e acompanhe todas as novidades ligadas a empresa, como promoções, lançamentos de novos pratos, participação em eventos e saber a localização exata de onde estará nosso Food Truck “Arriba Muchachos”. A organização divulgará suas promoções diariamente em suas redes sociais para o horário de almoço, as divulgações serão de 09:00 às 11:30, para o café da tarde de 14:00 às 16:00 e para horário da janta 18:00 às 19:00.
  • 30.
    30 As divulgações doslanches produzidos, bem como as divulgações da “Tá barato hoje” (promoção criada pelos sócios, no intuito dos clientes escolherem o lanche que entrará em promoção todos os dias na hora do almoço, com desconto de 30%, se e o cliente consumir um lanche e uma bebida) serão feitas durante a parte manhã, para que os clientes fiquem ligados nos pratos do dia e votem no lanche preferido. Os empreendedores da organização enxergam as redes sociais como uma importante ferramenta de aproximação com o seu público-alvo, por isso, eles pretendem conversar diariamente com seus clientes e dar voz para os mesmos, no intuito de criar uma relação de afinidade. Outra divulgação que será feita através das redes sociais diariamente entre 9:00 ás 11:00 e 15:00 ás 17:00, será a promoção “Tá favorável” que englobará o lanche a ser escolhido pelos clientes, que terá 50% de desconto todas as sextas feiras, promoção valida para todos os horários de refeição. As redes sociais da Ticos & Tacos servirá também como um canal de sugestões e reclamações, na busca pela melhoria constante dos processos da organização, além de divulgarmos as fotos dos nossos clientes no nosso food truck e com nosso sombreiro. Pretende-se também, criar um quadro denominado “Fala Cheff”, onde, o nosso Cheff Glauber, divulgará receitas de lanches e molhos da culinária mexicana, todo sábado. Abaixo fotos das páginas no Instagram e Facebook:
  • 31.
    31 Instagram : ticos_e_tacos Paginano Facebook: Ticos & Tacos Primeira divulgação da empresa no Facebook. 4.7.2. Outdoors Outra forma de divulgação encontrada pelos empreendedores da Ticos & Tacos foi a de anúncios em outdoors nos bairros: Bethânia ( próximo a Faculdade Única), Horto (próximo ao Shopping do Vale do Aço), Cariru (próximo ao centro comercial), Cidade Nobre (próximo a faculdade Pitágoras) e na saída de Ipatinga indo para a cidade de Caratinga . Os sócios pretendem utilizar a imagem do personagem que estampa a marca “Ligeirinho” e fazer a ligação com a velocidade das entregas e do atendimento da Ticos & Tacos, no intuito de despertar a atenção e o interesse dos clientes em potencial.
  • 32.
    32 4.7.3 Jornais Os empresáriospretendem também anunciar periodicamente a marca e as promoções feitas pela empresa em jornais impressos e digitais, a fim de atingir o público que não utilizam as redes sociais, gerando desejo e empatia com os mesmos. Esses anúncios aconteceram durante 30 dias, a contar a partir da inauguração da empresa. 4.7.4. Panfletos A Ticos & Tacos pretende utilizar os famosos panfletos contendo os pratos comercializados bem como a “onda do dia (o combo de produtos promocionais do dia)” e todas as outras promoções.
  • 33.
  • 34.
    34 4.7.5. Música, México,Tacos & Tequilas Os empreendedores tentaram criar quinzenalmente um espaço musical, onde os clientes da Ticos & Tacos poderão demonstrar seus talentos musicais (será feita uma avaliação no intuito de comprovar que o cliente possui mesmo talento musical e o mesmo receberá um cartão “parceiros” que servirá como vale refeições). A Ticos & Tacos, contratará também músicos quinzenalmente, para que o ambiente seja mais alegre, além de paramentar o food truck e nossos colaboradores com as cores e tradições do México e distribuir doses de tequilas grátis ( 1 dose para cada cliente). 4.7.6. Rodízio Nas quintas-feiras ocorreram rodízios com os nossos lanches, os preços inicialmente serão de R$ 40,00 por pessoas ( esse valor engloba os lanches, as bebidas serão cobradas a parte). 4.7.7. Futebol e Tacos Nas noites de quarta a Ticos & Tacos transmitirá os jogos dos principais clubes do estado (Atlético e Cruzeiro), a transmissão será de acordo com a importância do jogo ( libertadores, brasileiro, copa do brasil nessa ordem), além de colocar promoções nos Tacos e nas cervejas até o fim da transmissão. Se a quarta for rodada dupla (jogos ás 19:00 e as 21:45), terá a promoção dupla ( compre 1 Tacos e leve 2). * Nas quartas-feiras o funcionário que fará o turno da noite, pegará uma hora mais tarde, no intuito de não gerar horas extras ou criar quaisquer problemas trabalhistas.
  • 35.
    35 4.7.8. Cartão Fidelidade Porfim pretende-se criar o programa de fidelização “Arriba”, que consiste em um plano de fidelização acumulativo, onde a cada nova compra o cliente acumulará pontos e ao chegar a determinada pontuação ele poderá ganhar brindes (adesivos, canecas, canetas, tirar fotos com o nosso sombreiro, etc.) ou um super combo ligeiro (Lanche que irá conter um mix de ingredientes da casa). Pontuação Brindes Ao consumir R$ 30,00 1 adesivo da Ticos & Tacos Ao consumir R$ 45,00 1 Foto impressa com o Sombreiro da Ticos & Tacos Ao consumir R$ 60,00 1 caneca ou uma caneta personalizada da Ticos & Tacos Ao consumir R$ 80,00 1 Super Combo ligeiro É importante frisar que todos os gastos relacionados á publicidades envolvidas neste composto de marketing deverão ser aprovados e contabilizados no Plano de Finanças da Ticos & Tacos, para que não comprometa o capital de investimento e ressalta-se a importância da efetuação de atualizações constantes no composto de promoção e publicidade, para que, a organização possa agregar valor aos seus produtos e maximizar as suas vendas. 4.8. PESSOAS As pessoas são essenciais para o sucesso de um empreendimento, são elas que impactam e influenciam na qualidade dos produtos e dos serviços de uma organização. Pensando nisso a Ticos & Tacos irá treinar os seus colaboradores no intuito de que eles assimilem os objetos, os valores e as metas da organização, além de demonstrar como será feita a preparação dos lanches e aproximar os colaboradores a cultura mexicana. Os funcionários serão testados e analisados frequentemente no intuito de que o atendimento aos clientes seja feito de forma eficiente e cordial.
  • 36.
    36 A comunicação naTicos & Tacos será algo primordial, uma vez que, a empresa lidará com pedidos e anotações e para que não ocorra falhas a organização trabalhará com blocos de anotações, quadros de avisos e uma espécie de sino informando as entregas efetuadas. Os funcionários receberam três pares de uniforme, crachás contendo fotos, nomes e cargos, receberão salários de acordo com a descrição dos cargos que ocupam ( valores contidos no Plano de Finanças), possuirão todos os direitos previstos em CLT, receberão um Vale-refeição ( lanches da Ticos & Tacos ou o valor de um marmitex) por turno, se ultrapassados os horários previstos em contrato, receberão horas extras e outro vale refeição ( lanche da Ticos e Tacos ou o valor do marmitex). A Ticos & Tacos trabalhará incessantemente para que os seus colaboradores se sintam parte integrante no processo da organização, se mantenham motivados e que se tenha um ótimo ambiente de trabalho onde todos respeitem todos. 5. PLANO OPERACIONAL No Plano Operacional são descritas todas as atividades necessárias à produção de um produto ou prestação de um serviço. 5.1 LAYOUT FÍSICO No layout físico são descritos as dimensões do espaço físico, os móveis e utensílios e a localização dos mesmos no empreendimento. A Kombi que será utilizada pela empresa possui em comprimento 4,5 MT, 1,72 MT de largura e 2,05 MT de altura.
  • 37.
    37 Fonte: Food TruckCarioca 5.2. PROCESSOS Neste quesito a Ticos & Tacos demonstrará seus processos diários através de um fluxograma.
  • 38.
    38 Fluxograma de processosdiário. 1. Abrir e limpar a Ticos & Tacos. 2. Analisar o estoque. 3. Comprar Itens zerados ou abaixo do estoque de segurança. 4. Iniciar o preparo de massas e molhos. 5. Ligar fogão, forno e chapas. (auxiliar de Cozinha) 6. Separar os ingredientes necessários para o preparo dos lanches. 7. Iniciar o atendimento aos clientes. 8. Anotar pedidos 9. Repassar os pedidos para a cozinha. 10. Preparar os lanches.11. Verificar e entregar os lanches aos clientes. 12. Pedido atendido.
  • 39.
    39 Fluxograma de atividadesdesenvolvidas por funcionário Gerente (Domingos Sávio): 1. Abrir a Ticos e Tacos. 3. Verificar com o Cheff a necessidade de reposição de insumos. 3. Autorizar a compra dos produtos. 4. Inspecionar a limpeza do food truck. 5. Analisar o fechamento do caixa do dia anterior. 6. Analisar o local de atendimento do dia e abastecer o food truck. 7. Ser responsável pelo atendimento no caixa. 8. Fechamento de caixa 9. Escolher a rota do dia seguinte, bem como as promoções. 9. Fechar a Ticos & Tacos e guardar o food truck na garagem
  • 40.
    40 Cheff de cozinha(Glauber Lima): Atendentes: 1. Chegar ás 10:00 na Ticos & Tacos. 2. Limpar a Ticos & Tacos. 3. Auxiliar no preparo das massas, molhos e condimentos. 4. Organizar os cardápios, escrever em cartazes as promoções do dia. 5. Atender os clientes cordialmente . 6. Anotar os pedidos. 7. Repassar os pedidos para o responsável da cozinha. 8. Pegar os lanches prontos e leva-los até os respectivos clientes. 9. Limpar a cozinha, lavar louças e utensílios. 1. Chegar ás 09:00 na Ticos & Tacos. 2. Verificar a necessidade de reposição de insumos. 3. Informar ao gerente a necessidade de compra. 4. Comprar os insumos necessários. 5. Preparar os insumos necessários para a produção dos lanches. 6. Ligar o fogão, fornos e chapas. 7. Preparar massas, molhos e condimentos. 8. Receber os pedidos com as escolhas dos lanches. 9. Preparar os lanches de acordo com o solicitado. 10. Analisar e criar o cardápio do dia seguinte.
  • 41.
    41 É importante frisarque os atendentes trabalharam em turnos e em revezamentos. A Ticos & Tacos, abrirá de segunda a quinta no horário de 11:00 ás 21:00, nas sexta e sábado abriremos de 12:00 as 15:00 e de 19:00 ás 00:00, no domingo trabalharemos apenas com entregas. Abaixo quadro com os respectivos horários dos atendentes. Dias da semana Segunda Terça Quarta Quinta Sexta Sábado Atendente 1 10:00 ás 18:00 10:00 ás 18:00 10:00 ás 18:00 14:00 ás 22:00 17:00 ás 23:00 18:00 ás 00:00 Atendente 2 14:00 ás 22:00 14:00 ás 22:00 14:00 ás 22:00 10:00 ás 18:00 11:00 ás 17:00 11:00 ás 17:00 * O horário de trabalho dos funcionários respeita as horas mínimas de descanso exigidas pelos sindicatos e leis trabalhistas. 5.2. PRODUÇÃO 5.2.1. Capacidade de produção A Ticos & Tacos está preparada para produzir diariamente 400 lanches para um horários de funcionamento de 11:00 ás 22:00. A estimativa de vendas da empresa é de comercializar de 60 a 100 lanches por dia (segunda a quinta), nas sextas, sábados e domingos a empresa estima comercializar de 100 a 150 lanches. 5.2.2. Produção de lanches Ao se produzir um lanche na Ticos & Tacos as pessoas envolvidas no processo deverão seguir os seguintes passos. 1. Escolher os acessórios e materiais necessários para a produção (vide livro de receitas). 2. Colocar o avental. 3. Ligar fogão, fornos e chapas (se necessário). 4. Lavar as mãos.
  • 42.
    42 5. Picar, cortare descascar os insumos necessários para preparar o lanche (vide livro de receitas). 6. Colocar água para ferver (se o lanche exigir). 7. Preparar massas e condimentos. 8. Analisar o pedido do cliente. 9. Preparar os recheios (de acordo com o solicitado). 10. Montar o lanche e finaliza-lo. 11. Repetir o processo com todos os pedidos. 5.3. Necessidade de pessoal Nº Cargo/Função Qualificações necessárias 1 Cozinheiro (Glauber) Será função do cozinheiro c preparar um cardápio de comida Mexicana para colocá-lo à disposição de consumidores, os quais se apresentam com as mais diversas expectativas e exigências. 2 Atendente Atender os clientes da melhor forma possível, para maior satisfazê-los, auxiliar nos serviços da cozinha e no caixa, manter a limpeza e higiene da organização, bem como enfeitar o ambiente em datas comemorativas e temáticas. 6. PLANO FINANCEIRO Nesta fase busca-se fazer uma análise minuciosa de todos os gastos, receitas e investimento inicial, necessários para que o empreendimento inicie suas atividades, além de analisar e informar a viabilidade do negócio. O Plano financeiro possibilita uma estimativa para os primeiros anos de funcionamento de uma organização, demonstrando assim as variáveis que compõe a demonstração de resultados, fluxo de caixa, taxa de retorno, etc. 6.1. INVESTIMENTOS FIXOS (INICIAL) Demonstram o quanto será gasto inicialmente para o inicio das atividades da organização. Abaixo tabela de valores de cada item necessário para a abertura da Ticos & Tacos.
  • 43.
    43 A – Imóveis NºDescrição Qtde Valor Unitário Total R$ 0,00 B – Máquinas Nº Descrição Qtde Valor Unitário Total 1 Kit panelas tramontina 1 R$ 318,80 R$ 318,80 2 Kit utensílios 1 R$ 100,00 R$ 100,00 3 Kit pratos 1 R$ 90,00 R$ 90,00 4 Gerador de energia 1 R$ 759,00 R$ 759,00 R$ 1.267,80 C – Equipamentos Nº Descrição Qtde Valor Unitário Total R$ 0,00 D – Móveis e utensílios Nº Descrição Qtde Valor Unitário Total 1 Jogo de mesa com 4 cadeiras 6 R$ 620,00 R$ 3.720,00 2 Botijão de gás 2 R$ 59,00 R$ 118,00 R$ 3.838,00 E – Veículos Nº Descrição Qtde Valor Unitário Total 1 Kombi 1,4 1 R$ 30.000,00 R$ 30.000,00 R$ 30.000,00 F – Computadores Nº Descrição Qtde Valor Unitário Total 1 Computador 1 R$ 1.300,00 R$ 1.300,00 2 Televisão smart 1 R$ 1.500,00 R$ 1.500,00 R$ 2.800,00
  • 44.
    44 TOTAL DOS INVESTIMENTOSFIXOS TOTAL DOS INVESTIMENTOS FIXOS (A+B+C+D+E+F): R$ 37.905,80 6.2. ESTOQUE INICIAL Nº Descrição QtdeValor UnitárioTotal 1 Prato descartável 430 R$ 0,08 R$ 34,40 2 Guardanapo 430 R$ 0,03 R$ 12,90 3 Copo descartável 1000 R$ 0,04 R$ 40,00 4 Frango desfiado 94 R$ 1,19 R$ 111,86 5 Patinho moído 86 R$ 1,39 R$ 119,54 6 Picanha filetes 56 R$ 3,10 R$ 173,60 7 Alface 35 R$ 1,00 R$ 35,00 8 Tomate 16 R$ 5,89 R$ 94,24 9 Molho branco 27 R$ 0,28 R$ 7,56 10 Asa de frango 1 R$ 0,99 R$ 0,99 11 Temperos 260 R$ 0,20 R$ 52,00 12 Farinha de trigo 15 R$ 2,95 R$ 44,25 13 Cebola 17 R$ 3,99 R$ 67,83 14 Pimentão 16 R$ 3,35 R$ 53,60 15 Queijo 15 R$ 28,00 R$ 420,00 16 Bacon 20 R$ 1,19 R$ 23,80 17 Molho búfalo 20 R$ 1,25 R$ 25,00 18 Feijão cozido 2 R$ 4,00 R$ 8,00 19 Extrato de tomate3 R$ 8,50 R$ 25,50 20 Milho verde 13 R$ 2,75 R$ 35,75 21 Nachos 6 R$ 4,00 R$ 24,00 22 Farinha de milho 4 R$ 4,19 R$ 16,76 23 Coca-Cola 27 R$ 3,99 R$ 107,73 24 Guaraná 24 R$ 3,50 R$ 84,00 25 Suco de laranja 14 R$ 9,90 R$ 138,60 26 Refrigerante lata 50 R$ 0,99 R$ 49,50 TOTAL (A) R$ 1.806,41
  • 45.
    45 6.3. CAIXA MÍNIMO 1ºPasso: Contas a receber – Cálculo do prazo médio de vendas Prazo médio de vendas (%) Número de dias Média Ponderada em dias A vista 40,00 0 0,00 Cartão de crédito 30,00 30 9,00 Cartao debito 30,00 2 0,60 Prazo médio total 10 2º Passo: Fornecedores – Cálculo do prazo médio de compras Prazo médio de compras (%) Número de dias Média Ponderada em dias Compras 50,00 30 15,00 Compras 50,00 0 0,00 Prazo médio total 15 3º Passo: Estoque – Cálculo de necessidade média de estoque Necessidade média de estoque Número de dias 7 4º Passo: Cálculo da necessidade líquida de capital de giro em dias Recursos da empresa fora do seu caixa Número de dias 1. Contas a Receber – prazo médio de vendas 10 2. Estoques – necessidade média de estoques 7 Subtotal Recursos fora do caixa 17 Recursos de terceiros no caixa da empresa 3. Fornecedores – prazo médio de compras 15 Subtotal Recursos de terceiros no caixa 15 Necessidade Líquida de Capital de Giro em dias 2 Caixa Mínimo 1. Custo fixo mensal R$ 4.949,09 2. Custo variável mensal R$ 7.624,75 3. Custo total da empresa R$ 12.573,84 4. Custo total diário R$ 419,13 5. Necessidade Líquida de Capital de Giro em dias 2 Total de B – Caixa Mínimo R$ 838,26
  • 46.
    46 Capital de giro(Resumo) Descrição Valor A – Estoque Inicial R$ 1.806,41 B – Caixa Mínimo R$ 838,26 TOTAL DO CAPITAL DE GIRO (A+B) R$ 2.644,67 6.4. INVESTIMENTOS PRÉ-OPERACIONAIS Descrição Valor Despesas de Legalização R$ 1.500,00 Obras civis e/ou reformas R$ 15.000,00 Divulgação de Lançamento R$ 3.000,00 Cursos e Treinamentos R$ 300,00 Outras despesas R$ 500,00 TOTAL R$ 20.300,00 6.5. INVESTIMENTO TOTAL Os empreendedores da Ticos & Tacos gastarão aproximadamente R$ 49.347,46 para montar o negocio e deixa-lo em condições de funcionamento. Cada sócio investirá aproximadamente R$ 24.673,73 investimento este que será proveniente de valores poupados pelos sócios ao longo da vida. Descrição dos investimentos Valor (%) Investimentos Fixos – Quadro 5.1 R$ 37.905,80 62,29 Capital de Giro – Quadro 5.2 R$ 2.644,67 4,35 Investimentos Pré- Operacionais – Quadro 5.3 R$ 20.300,00 33,36 TOTAL (1 + 2 + 3) R$ 60.850,47 100,00 Fontes de recursos Valor (%) Recursos próprios R$ 60.850,47 100,00 Recursos de terceiros R$ 0,00 0,00 Outros R$ 0,00 0,00 TOTAL (1 + 2 + 3) R$ 60.850,47 100,00
  • 47.
    47 6.6. FATURAMENTO MENSAL QuantidadePreço de Faturamento Total Nº Produto/Serviço (Estimativa de Venda Unitário (em R$) Vendas) (em R$) 1 Chalupa de patinho 168 R$ 8,50 R$ 1.428,00 2 Chalupa de frango 210 R$ 7,00 R$ 1.470,00 3 Chalupa de picanha 126 R$ 12,00 R$ 1.512,00 4 Tacos de patinho 168 R$ 7,00 R$ 1.176,00 5 Tacos de frango 126 R$ 6,50 R$ 819,00 6 Tacos de picanha 84 R$ 11,00 R$ 924,00 7 Soft de patinho 168 R$ 9,00 R$ 1.512,00 8 Soft de frango 126 R$ 7,50 R$ 945,00 9 Soft de picanha 105 R$ 11,00 R$ 1.155,00 10 Burrito de feijão e patinho 170 R$ 9,00 R$ 1.530,00 11 Burrito de feijão e galinha 168 R$ 7,00 R$ 1.176,00 12 Burrito de feijão e picanha 64 R$ 11,00 R$ 704,00 13 Nachos com feijão e carne picante 126 R$ 8,00 R$ 1.008,00 14 Coca-Cola 365 R$ 1,00 R$ 365,00 15 Suco de laranja 800 R$ 1,00 R$ 800,00 16 Guaraná 300 R$ 1,00 R$ 300,00 17 Refrigerante lata 200 R$ 4,00 R$ 800,00 TOTAL R$ 17.624,00
  • 48.
    48 Projeção das Receitas: Espera-seque a Ticos & Tacos cresça nos próximos 12 meses aproximadamente 2,50% e que a partir do 2° ano a empresa se aproxime de 30% no seu crescimento. Período Faturamento Total Mês 1 R$ 17.624,00 Mês 2 R$ 18.064,60 Mês 3 R$ 18.516,22 Mês 4 R$ 18.979,12 Mês 5 R$ 19.453,60 Mês 6 R$ 19.939,94 Mês 7 R$ 20.438,44 Mês 8 R$ 20.949,40 Mês 9 R$ 21.473,13 Mês 10 R$ 22.009,96 Mês 11 R$ 22.560,21 Mês 12 R$ 23.124,22 Ano 1 R$ 243.132,83
  • 49.
    49 6.7. CUSTO UNITÁRIO Produto:Chalupa de Patinho Materiais / Insumos usados Qtde Custo Unitário Total PATINHO MOIDO 0,8 R$ 1,39 R$ 1,11 FARINHA DE TRIGO 0,05 R$ 2,95 R$ 0,15 TEMPEROS 1 R$ 0,20 R$ 0,20 CEBOLA 0,05 R$ 3,99 R$ 0,20 TOMATE 0,05 R$ 5,85 R$ 0,29 ALFACE 0,1 R$ 1,00 R$ 0,10 MOLHO BRANCO 0,1 R$ 0,28 R$ 0,03 GUARDANAPO 2 R$ 0,03 R$ 0,06 PIMENTÃO 0,05 R$ 3,35 R$ 0,17 QUEIJO 0,04 R$ 28,00 R$ 1,12 TOTAL R$ 3,43 Produto: Chalupa de Frango Materiais / Insumos usados Qtde Custo Unitário Total FRANGO DESFIADO 0,8 R$ 1,19 R$ 0,95 FARINHA DE TRIGO 0,05 R$ 2,95 R$ 0,15 TEMPEROS 1 R$ 0,20 R$ 0,20 CEBOLA 0,05 R$ 3,99 R$ 0,20 TOMATE 0,05 R$ 5,85 R$ 0,29 ALFACE 0,1 R$ 1,00 R$ 0,10 MOLHO BRANCO 0,1 R$ 0,28 R$ 0,03 GARDANAPO 2 R$ 0,03 R$ 0,06 PIMENTÃO 0,05 R$ 3,35 R$ 0,17 QUEIJO 0,04 R$ 28,00 R$ 1,12 TOTAL R$ 3,27
  • 50.
    50 Produto: Chalupa dePicanha Materiais / Insumos usados Qtde Custo Unitário Total PICANHA FILETES 0,8 R$ 3,10 R$ 2,48 FARINHA DE TRIGO 0,05 R$ 2,95 R$ 0,15 TEMPEROS 1 R$ 0,20 R$ 0,20 CEBOLA 0,05 R$ 3,99 R$ 0,20 TOMATE 0,05 R$ 5,85 R$ 0,29 ALFACE 0,1 R$ 1,00 R$ 0,10 MOLHO BRANCO 0,1 R$ 0,28 R$ 0,03 GUARDANAPO 2 R$ 0,03 R$ 0,06 PIMENTÃO 0,05 R$ 3,35 R$ 0,17 QUEIJO 0,04 R$ 28,00 R$ 1,12 TOTAL R$ 4,80 Produto: Tacos de Patinho Materiais / Insumos usados Qtde Custo Unitário Total PATINHO MOIDO 0,6 R$ 1,39 R$ 0,83 FARINHA DE MILHO 0,04 R$ 4,19 R$ 0,17 TEMPEROS 0,08 R$ 0,20 R$ 0,02 CEBOLA 0,04 R$ 3,99 R$ 0,16 TOMATE 0,04 R$ 5,85 R$ 0,23 ALFACE 0,08 R$ 1,00 R$ 0,08 MOLHO BRANCO 0,08 R$ 0,28 R$ 0,02 GUARDANAPO 2 R$ 0,03 R$ 0,06 PIMENTÃO 0,04 R$ 3,35 R$ 0,13 QUEIJO 0,04 R$ 28,00 R$ 1,12 TOTAL R$ 2,83
  • 51.
    51 Produto: Tacos deFrango Materiais / Insumos usados Qtde Custo Unitário Total FRANGO DESFIADO 0,6 R$ 1,19 R$ 0,71 FARINHA DE MILHO 0,04 R$ 4,19 R$ 0,17 TEMPEROS 0,08 R$ 0,20 R$ 0,02 CEBOLA 0,04 R$ 3,99 R$ 0,16 TOMATE 0,04 R$ 5,85 R$ 0,23 ALFACE 0,08 R$ 1,00 R$ 0,08 MOLHO BRANCO 0,08 R$ 0,28 R$ 0,02 GUARDANAPO 2 R$ 0,03 R$ 0,06 PIMENTÃO 0,04 R$ 3,35 R$ 0,13 QUEIJO 0,04 R$ 28,00 R$ 1,12 TOTAL R$ 2,71 Produto: Tacos de Picanha Materiais / Insumos usados Qtde Custo Unitário Total PICANHA FILETES 0,6 R$ 3,10 R$ 1,86 FARINHA DE MILHO 0,04 R$ 4,19 R$ 0,17 TEMPEROS 0,08 R$ 0,20 R$ 0,02 CEBOLA 0,04 R$ 3,99 R$ 0,16 TOMATE 0,04 R$ 5,85 R$ 0,23 ALFACE 0,08 R$ 1,00 R$ 0,08 MOLHO BRANCO 0,08 R$ 0,28 R$ 0,02 GUARDANAPO 2 R$ 0,03 R$ 0,06 PIMENTÃO 0,04 R$ 3,35 R$ 0,13 QUEIJO 0,04 R$ 28,00 R$ 1,12 TOTAL R$ 3,85
  • 52.
    52 Produto: Soft dePatinho Materiais / Insumos usados Qtde Custo Unitário Total PATINHO MOIDO 0,6 R$ 1,39 R$ 0,83 FARINHA DE TRIGO 0,04 R$ 2,95 R$ 0,12 TEMPEROS 0,08 R$ 0,20 R$ 0,02 CEBOLA 0,04 R$ 3,99 R$ 0,16 TOMATE 0,04 R$ 5,85 R$ 0,23 ALFACE 0,08 R$ 1,00 R$ 0,08 MOLHO BRANCO 0,08 R$ 0,28 R$ 0,02 GUARDANAPO 2 R$ 0,03 R$ 0,06 PIMENTÃO 0,04 R$ 3,35 R$ 0,13 QUEIJO 0,04 R$ 28,00 R$ 1,12 TOTAL R$ 2,78 Produto: Soft de Picanha Materiais / Insumos usados Qtde Custo Unitário Total PICANHA FILETES 0,6 R$ 3,10 R$ 1,86 FARINHA DE TRIGO 0,04 R$ 2,95 R$ 0,12 TEMPEROS 0,08 R$ 0,20 R$ 0,02 CEBOLA 0,04 R$ 3,99 R$ 0,16 TOMATE 0,04 R$ 5,85 R$ 0,23 ALFACE 0,08 R$ 1,00 R$ 0,08 MOLHO BRANCO 0,08 R$ 0,28 R$ 0,02 GUARDANAPO 2 R$ 0,03 R$ 0,06 PIMENTÃO 0,04 R$ 3,35 R$ 0,13 QUEIJO 0,04 R$ 28,00 R$ 1,12 TOTAL R$ 3,80
  • 53.
    53 Produto: Soft deFrango Materiais / Insumos usados Qtde Custo Unitário Total FRANGO DESFIADO 0,6 R$ 1,19 R$ 0,71 FARINHA DE TRIGO 0,04 R$ 2,95 R$ 0,12 TEMPEROS 0,08 R$ 0,20 R$ 0,02 CEBOLA 0,04 R$ 3,99 R$ 0,16 TOMATE 0,04 R$ 5,85 R$ 0,23 Produto: BURRITO DE FEIJÃO E PATINHO Materiais / Insumos usados Qtde Custo Unitário Total PATINHO MOIDO 0,3 R$ 1,39 R$ 0,42 FEIJÃO COZIDO 0,04 R$ 4,00 R$ 0,16 FARINHA DE TRIGO 0,05 R$ 2,95 R$ 0,15 TEMPEROS 1 R$ 0,20 R$ 0,20 CEBOLA 0,04 R$ 3,99 R$ 0,16 TOMATE 0,03 R$ 5,85 R$ 0,18 ALFACE 0,08 R$ 1,00 R$ 0,08 MILHO VERDE 0,1 R$ 2,75 R$ 0,28 GUARDANAPO 2 R$ 0,03 R$ 0,06 PIMENTÃO 0,03 R$ 3,35 R$ 0,10 QUEIJO 0,03 R$ 28,00 R$ 0,84 TOTAL R$ 2,62 ALFACE 0,08 R$ 1,00 R$ 0,08 MOLHO BRANCO 0,08 R$ 0,28 R$ 0,02 GUARDANAPO 2 R$ 0,03 R$ 0,06 PIMENTÃO 0,04 R$ 3,35 R$ 0,13 QUEIJO 0,04 R$ 28,00 R$ 1,12 TOTAL R$ 2,66
  • 54.
    54 Produto: Burrito deFeijão e Galinha Materiais / Insumos usadosQtdeCusto UnitárioTotal FRANGO DESFIADO 0,3 R$ 1,19 R$ 0,36 FEIJÃO COZIDO 0,04 R$ 4,00 R$ 0,16 FARINHA DE TRIGO 0,05 R$ 2,95 R$ 0,15 TEMPEROS 1 R$ 0,20 R$ 0,20 CEBOLA 0,04 R$ 3,99 R$ 0,16 TOMATE 0,03 R$ 5,85 R$ 0,18 ALFACE 0,08 R$ 1,00 R$ 0,08 MILHO VERDE 0,1 R$ 2,75 R$ 0,28 GUARDANAPO 2 R$ 0,03 R$ 0,06 PIMENTÃO 0,03 R$ 3,35 R$ 0,10 QUEIJO 0,03 R$ 28,00 R$ 0,84 TOTAL R$ 2,56 Produto: Burrito de Feijão e Picanha Materiais / Insumos usados QtdeCusto UnitárioTotal PICANHA FILETES 0,3 R$ 3,10 R$ 0,93 FEIJÃO COZIDO 0,04 R$ 4,00 R$ 0,16 FARINHA DE TRIGO 0,05 R$ 2,95 R$ 0,15 TEMPEROS 1 R$ 0,20 R$ 0,20 CEBOLA 0,04 R$ 3,99 R$ 0,16 TOMATE 0,03 R$ 5,85 R$ 0,18 ALFACE 0,08 R$ 1,00 R$ 0,08 MILHO VERDE 0,1 R$ 2,75 R$ 0,28 GUARDANAPO 2 R$ 0,03 R$ 0,06 PIMENTÃO 0,03 R$ 3,35 R$ 0,10 QUEIJO 0,03 R$ 28,00 R$ 0,84 TOTAL R$ 3,13
  • 55.
    55 Produto: NACHOS COMFEIJÃO E CARNE PICANTE Materiais / Insumos usados Qtde Custo Unitário Total NACHOS 0,2 R$ 4,00 R$ 0,80 FEIJÃO COZIDO 0,04 R$ 4,00 R$ 0,16 Produto: COCA-COLA Materiais / Insumos usados QtdeCusto UnitárioTotal COPO DESCARTAVÉL 1 R$ 0,04 R$ 0,04 REFRIGERANTE 0,1 R$ 3,99 R$ 0,40 TOTAL R$ 0,44 Produto: SUCO DE LARANJA Materiais / Insumos usados QtdeCusto UnitárioTotal COPO DESCARTAVÉL 1 R$ 0,04 R$ 0,04 REFRIGERANTE 0,04 R$ 9,90 R$ 0,40 TOTAL R$ 0,44 Produto: GUARANA Materiais / Insumos usados QtdeCusto UnitárioTotal COPO DESCARTAVÉL 1 R$ 0,04 R$ 0,04 REFRIGERANTE 0,1 R$ 3,50 R$ 0,35 TOTAL R$ 0,39 TEMPEROS 1 R$ 0,20 R$ 0,20 MILHO VERDE 0,1 R$ 2,75 R$ 0,28 GUARDANAPO 2 R$ 0,03 R$ 0,06 EXTRATO DE TOMATE 0,1 R$ 8,50 R$ 0,85 QUEIJO 0,04 R$ 28,00 R$ 1,12 TOTAL R$ 3,47
  • 56.
    56 Produto: REFRIGERANTE LATA Materiais/ Insumos usados QtdeCusto UnitárioTotal LATA 1 R$ 2,00 R$ 2,00 TOTAL R$ 2,00 6.8. CUSTOS DE COMERCIALIZAÇÃO Descrição (%) Faturamento EstimadoCusto Total SIMPLES (Imposto Federal) 4,00R$ 17.624,00 R$ 704,96 Comissões (Gastos com Vendas) 0,00R$ 17.624,00 R$ 0,00 Propaganda (Gastos com Vendas)1,00R$ 17.624,00 R$ 176,24 6.9. APURAÇÃO DE CUSTOS Estimativa de Custo Unitário Nº Produto/Serviço Vendas (em de Matériais CMD / CMV unidades) /Aquisições 1 CHALUPA DE PATINHO 168 R$ 3,43 R$ 575,74 2 CHALUPA DE FRANGO 210 R$ 3,27 R$ 686,07 3 CHALUPA DE PICANHA 126 R$ 4,80 R$ 604,17 4 TACOS DE PATINHO 168 R$ 2,83 R$ 475,04 5 TACOS DE FRANGO 126 R$ 2,71 R$ 341,16 6 TACOS DE PICANHA 84 R$ 3,85 R$ 323,70 7 SOFT DE PATINHO 168 R$ 2,78 R$ 466,70 8 SOFT DE FRANGO 126 R$ 2,66 R$ 334,91 9 SOFT DE PICANHA 105 R$ 3,80 R$ 399,42 10 BURRITO DE FEIJÃO E PATINHO 170 R$ 2,62 R$ 444,57 11 BURRITO DE FEIJÃO E GALINHA 168 R$ 2,56 R$ 429,26 12 BURRITO DE FEIJÃO E PICANHA 64 R$ 3,13 R$ 200,20 13 NACHOS COM FEIJÃO E CARNE PICANTE 126 R$ 3,47 R$ 436,59
  • 57.
    57 14 COCA-COLA 365R$ 0,44 R$ 160,24 15 SUCO DE LARANJA 800 R$ 0,44 R$ 348,80 16 GUARANA 300 R$ 0,39 R$ 117,00 17 REFRIGERANTE LATA 200 R$ 2,00 R$ 400,00 TOTAL R$ 6.743,55 PeríodoCMD/CMV Mês 1 R$ 6.743,55 Mês 2 R$ 6.912,14 Mês 3 R$ 7.084.94 Mês 4 R$ 7.262,07 Mês 5 R$ 7.443,62 Mês 6 R$ 7.629,71 Mês 7 R$ 7.820,45 Mês 8 R$ 8.015,96 Mês 9 R$ 8216, 36 Mês 10 R$ 8.421,77 Mês 11 R$ 8.632,31 Mês 12 R$ 8.848,12 Ano 1 R$ 93.031,00 6.10. CUSTO DE MÃO- DE- OBRA Nº. de (%) de Encargos Função Salário MensalSubtotal encargos Total Empregados sociais sociais Cozinheiro1 R$ 1.000,00 R$ 1.000,0033,77 R$ 337,70R$ 1.337,70 Atendente 2 R$ 880,00 R$ 1.760,0033,77 R$ 594,35R$ 2.354,35 TOTAL 3 2.760,00 R$ 932,05R$ 3.692,05
  • 58.
    58 6.11. CUSTO COMDEPRECIAÇÃO Ativos Fixos Valor do bem Vida útil em Anos Depreciação Anual Depreciação Mensal Máquinas e Equipamentos R$ 1.267,80 10 R$ 126,78 R$ 10,56 Móveis e Utensílios R$ 3.838,00 10 R$ 383,80 R$ 38,38 Veículos R$ 30.000,00 5 R$ 300,00 R$ 30,00 Computadores R$ 2.800,00 5 R$ 280,00 R$ 28,00 TOTAL R$ 7.070,58 R$ 589,21 6.12. CUSTOS FIXOS OPERACIONAIS MENSAIS Descrição Custo Aluguel R$ 0,00 Condomínio R$ 0,00 IPVA R$ 900,00 Energia elétrica R$ 150,00 Honorários do contador R$ 345,00 Pró-labore R$ 0,00 Manutenção dos equipamentos R$ 300,00 Salários + encargos R$ 2.514,88 Material de limpeza R$ 50,00 Material de escritório R$ 0,00 Taxas diversas R$ 0,00 Depreciação R$ 589,21 Telefone e Internet móvel R$ 100,00 Contribuição do Microempreendedor Individual – MEI R$ 0,00 Serviços de terceiros R$ 0,00 Outras taxas R$ 0,00 TOTAL R$ 4.949,09
  • 59.
    59 Projeção dos Custos: 6.13.DEMONSTRATIVO DE RESULTADOS Descrição Valor Valor Anual (%) 1.Receita Total com Vendas R$ 17.624,00R$ 211.488,00100,00 2.Custos Variáveis Totais 2.1 (-) Custos com materiais diretos e/ou CMV(*)R$ 6.743,55 R$ 80.922,60 38,26 2.2 (-) Impostos sobre vendas R$ 704,96 R$ 8.459,52 4,00 2.3 (-) Gastos com vendas R$ 176,24 R$ 2.114,88 1,00 Total de custos Variáveis R$ 7.624,75 R$ 91.497,00 43,26 3.Margem de Contribuição R$ 9.999,25 R$ 119.991,0056,74 4.(-) Custos Fixos Totais R$ 4.949,09 R$ 59.389,08 28,08 5.Resultado Operacional: LUCRO R$ 5.050,16 R$ 60.601,92 28,66 Período CMD/CMV Mês 1 R$ 4.949,09 Mês 2 R$ 4.949,09 Mês 3 R$ 4.949,09 Mês 4 R$ 4.949,09 Mês 5 R$ 4.949,09 Mês 6 R$ 4.949,09 Mês 7 R$ 4.949,09 Mês 8 R$ 4.949,09 Mês 9 R$ 4.949,09 Mês 10 R$ 4.949,09 Mês 11 R$ 4.949,09 Mês 12 R$ 4.949,09 Ano 1 R$ 59.389.08
  • 60.
    60 6.14. Indicadores Na partede indicadores será demonstrado o ponto de equilíbrio que é a equiparação das receitas das vendas em relação as somas dos custos fixos e variáveis da organização. Para Dolabella (2002), destaca que o ponto de equilíbrio corresponde ao nível de faturamento necessário para que a empresa possa cobrir seus custos, alcançando assim um lucro operacional igual a zero. É de extrema importância para o empreendedor saber qual é o ponto de equilíbrio da sua empresa, pois com esta informação, ele saberá ao certo a quantidade necessária que a organização terá que vender para que não obtenha resultados negativos. Outro ponto a ser destacado nesse quesito é a lucratividade do negócio, nele o empreendedor saberá o ganho que a organização consegue gerar sobre o trabalho que desenvolve, ou seja, o lucro que a empresa terá depois de pagar todas as suas despesas e custos. A rentabilidade engloba o quesito de indicadores, para Dornelas (2005), a rentabilidade demonstra quantos reais em média são gerados por real médio de investimento. Por fim, não menos importante o ultimo indicador é o retorno do investimento ou payback, Período Resultado Mês 1 R$ 5.050,16 Mês 2 R$ 5.300,14 Mês 3 R$ 5.556,37 Mês 4 R$ 5.819,01 Mês 5 R$ 6.088,21 Mês 6 R$ 6.364,14 Mês 7 R$ 6.646,97 Mês 8 R$ 7.234,03 Mês 9 R$ 7.538,60 Mês 10 R$ 7.538,60 Mês 11 R$ 7.850,80 Mês 12 R$ 8.170,79 Ano 1 R$ 78.556,10
  • 61.
    61 que segundo Dornelas(2005), trata do tempo necessário para se recuperar todo o capital de investimento, além de analisar a atratividade de um determinado negócio. Abaixo, o quadro com os indicadores da Ticos & Tacos. Indicadores Ano 1 Ponto de Equilíbrio R$ 104.675,17 Lucratividade 32,31 % Rentabilidade 129,10 % Prazo de retorno do investimento10 meses A Ticos & Tacos terá um ponto de equilíbrio quando a empresa conseguir atingir R$ 115.846,80 em vendas anualmente, acima desse valor a empresa terá lucros. A lucratividade da empresa gira em torno dos 29,70 %, ou seja, de cada R$ 1,00 vendido a empresa possui R$ 0,2970 centavos de lucros. O prazo de retorno de investimento da Ticos & Tacos é de 9 meses após o inicio das atividades da organização, demonstrando assim que o mercado é altamente atrativo, justificando o valor investido. 6. CONCLUSÃO Com a efetuação desse trabalho, buscou-se apresentar um plano de negócio para abertura de um food truck de comida mexicana, na cidade de Ipatinga. Nesse intuito foi realizada pesquisa em diversos pontos da cidade, sobre a possibilidade das pessoas comprarem os lanches da cultura mexicana, bem como a possibilidade de frequentarem um food truck, além da realização de pesquisas e análises de mercado e ambiente, como a identificação de concorrentes diretos e indiretos, possíveis fornecedores (stakeholders), equipamentos, definição do público-alvo, produtos e serviços a serem disponibilizados para este público, necessidade de mão- de- obra, dentre outros. Foi possível definir também a forma jurídica da Ticos & Tacos, que atuará como Sociedade Limitada, com o CNAE de Serviços Ambulantes de alimentação. Foram criadas a missão e a visão da organização, juntamente com os valores que pautaram toda atividade da organização, como ética, ações sociais, etc.
  • 62.
    62 Na segunda fasedeste plano de negócio, foi utilizada a análise das cinco forças de Porter, destacando a rivalidade entre os concorrentes, a ameaça de novos entrantes, o poder de barganha de fornecedores e clientes e os produtos substitutos. Nesta análise foi possível identificar que os empreendedores da empresa deverão se atentar para ameaça de produtos substitutos, pois há uma infinidade de produtos que poderiam substituir facilmente os lanches da Ticos & Tacos, como os hambúrgueres, cachorro quente, as famosas coxinhas, pasteis, dentre outros. Em seguida foram analisados os fatores internos da organização, como as forças e fraquezas. A facilidade de locomoção, de não possuir um ponto fixo é tida como uma força da Ticos & Tacos, a fraqueza fica por conta do recurso limitado, impedindo que os empreendedores invistam em novas tecnologias, em mais funcionários, em estoques, etc. Logo após da análise do ambiente interno, o plano de marketing foi criado, definindo o posicionamento do mercado, ou seja, a forma que a empresa pretende se posicionar no mercado de atuação, diferenciando-se dos seus concorrentes. A Ticos & Tacos optou por posicionar-se na diferenciação do atendimento, esse posicionamento foi definido através de uma pesquisa, onde foi detectado que os principais concorrentes falhavam no atendimento, deixando assim os clientes insatisfeitos com a cordialidade dos funcionários e com a demora nas entregas dos pedidos, a Ticos & Tacos, pretende atrair seu publico com cordialidade e um atendimento rápido. Ainda no plano de marketing, foi definida a logomarca da organização, a imagem que carregará o nome e credibilidade da empresa. O preço e o posicionamento da organização nesse quesito foram definidos de acordo com os preços dos concorrentes diretos, a empresa optou por disponibilizar aos seus clientes um preço menor com uma ótima qualidade, no intuito de atrair clientes e fidelizá-los. A empresa definiu também a forma que promoverá seu produto e divulgará sua marca, a Ticos & Tacos investirá em varias frentes de promoções, como as redes sociais (Instagram e Facebook), outdoors nos principais pontos da cidade, descontos nos preços dos produtos em determinados dias da semana e em combos, futebol e musicas, além de utilizar panfletos e a criação do cartão Arriba, cuja finalidade é a de fidelizar os clientes, possibilitando a eles a retiradas de prêmios quando conseguirem chegar aos números previamente estipulados. Na terceira fase do plano de negócio foi elaborado o plano operacional, criando o layout da empresa, o fluxograma das atividades diárias na empresa e as atividades individuais de cada integrante da Ticos & Tacos, como também, a capacidade máxima de produção diária da empresa e a necessidade de contratação.
  • 63.
    63 Na sequência ecomo última fase da elaboração do plano de negócio, foi criado o plano de finanças, ancorado no investimento inicial, no estoque necessário para o inicio das atividades, no capital de giro necessário para a organização manter-se até receber as suas vendas e nas despesas fixas e variáveis. Pôde-se notar que o mercado de alimentação na cidade de Ipatinga e na região dos Vale do aço possui uma infinidade de concorrentes, porém, é altamente lucrativo e que com as estratégias e posicionamentos corretos uma organização tenderá a conseguir se manter no mercado brigando por uma fatia neste mercado acirrado. Conclui-se que o negócio em si demonstrou-se viável para o investimento, possibilitando um retorno estimado em 10 meses e um lucro de 35% em cada produto vendido, convertendo em reais, o lucro aproximado mensal será de R$ 5.000,00 livres, descontando os pró-labores dos sócios. Os sócios deveram sempre estar atentos ao mercado e aos concorrentes e suas estratégias, no intuito de conseguir prever, ou se precaver com possíveis crises e ações dos concorrentes. Os sócios ainda deverão sempre aprimorar suas estratégias de mercado como a maneira que a empresa se comunica com os seus clientes, as promoções, divulgações, dentre outros, pois, o marketing é uma poderosa ferramenta no auxílio das vendas da empresa. Em suma a efetuação desse trabalho possibilitou que os alunos aprendessem na prática todo o conteúdo assimilado ao longo de todo o curso de Administração. O plano de negócio possibilitou uma nova abertura para os conhecimentos dos alunos como administradores que serão possibilitando e dando-lhes um embasamento teórico e uma importante bagagem a ser disponibilizada e reconhecida no mercado de trabalho. 7. REFERÊNCIAS ABRASEL. Alto consumo com alimentação fora do lar beneficia franquias do setor. Associação Brasileira de Bares e Restaurantes. Disponível em: <http://www.abrasel.com.br/component/content/article/7-noticias/3592-26062015-alto-consumo-com-alimentacao-fora-do-lar-beneficia- franquias-do-setor.html >. Acesso em: 22 de Abril de 2016. DOLABELA, Fernando. O segredo de Luísa: uma ideia, uma paixão e um plano de negócios: como nasce um empreendedor e se cria uma empresa. Rio de Janeiro: Sextante, 2002.
  • 64.
    64 DORNELAS, José CarlosAssis. Empreendedorismo: transformando ideias em negócios. 2. Ed. Ver. E atual. Rio de Janeiro: Campus, 2005. EL PAÍS. Previsões do FMI: Brasil vai perder o sétimo lugar de economia mundial para a India. EL País Brasil economia. Disponível em: <http://brasil.elpais.com/brasil/2015/04/15/economia/1429060990_180502.html >. Acesso em: 17 de Abril de 2016. FORBES. Mesmo com crise setor de alimentação continua a crescer no Brasil. Forbes Brasil. Disponível em: http://www.forbes.com.br/negocios/2015/06/mesmo-com-crise-setor-de-alimentacao-continua-a-crescer- no-brasil/ . Acesso em: 22 de Abril de 2015. IBGE. Pesquisa nacional de saneamento básico. Instituto Brasileiro de Geografia e Estatísticas. Disponível em: <http://www.ibge.gov.br/home/estatistica/populacao/condicaodevida/pnsb/lixo_coletado/lix_coletado117.shtm >. Acesso em: 25 de Abril de 2016. KOTLER, Philip. Administração de marketing. 12º ed. São Paulo: Person Prentice Hall, 2006. RECEITA FEDERAL. Simples Nacional. Disponível em: < http://www.receita.gov.br/PessoaJuridica/simples.htm > Acesso em: 17 de Abril de 2016. SEBRAE. Ideias de negócios. Empreendedorismo: como montar um food truck. Disponível em:<http://www.sebrae.com.br/sites/PortalSebrae/ideias/como-montar-um-food- truck,8aea5c669e2df410VgnVCM1000004c00210aRCRD >. Acesso em: 17 de abril de 2016. ________. Como elaborar um plano de negócios. Disponível em: < http://www.bibliotecas.sebrae.com.br/chronus/ARQUIVOS_CHRONUS/bds/bds.nsf/5f6dba19baaf17a98b4763d4327bfb6c/$File/2021.pdf . Acesso em: 27 de Abril de 2016.