Gerson Nunes
 Conexão do cliente
 Ferramentas básicas pra desenvolvimento de
sockets
 Testes básicos de cliente / servidor
 Escuta as conexões em uma determinada
porta
◦ Intervalo de portas válidas (0 – 65535);
◦ Servidor pode suportar múltiplas conexões
simultâneas (mais de 1 usuário em uma mesma
porta, utilizando controle de recursos através de
múltiplas threads);
◦ Controle de acesso (senhas, autenticações);
 Endereços de IP (verificar com o comando /sbin/ifconfig)
 Rotas definidas (/sbin/route –n)
 Verifica se a conexão está ativa (ping IP_DO_GATEWAY)
 Verifica se a internet está funcionando (ping
www.google.com.br)
 Testa resolução de domínios (nslookup www.furg.br)
 Verifica identidade do domínio (whois www.furg.br)
 Portas em uso (verificar com o comando netstat –an|grep
OUVINDO ou LISTENING)
 Portas em abertas em uso ou filtradas (nmap localhost)
 Listando regras de firewall (/sbin/iptables –L) (precisa
root)
 Invocando um servidor (nc –l porta)
 Cliente padrão (telnet IP porta)
 Criando um servidor
◦ Abra um terminal e digite:
 nc –l 1234
 Isso abrirá um servidor na porta 1234
 Testando o servidor
◦ Abra outro terminal e digite:
 telnet localhost 1234
 Isso conectará no servidor na porta 1234
 Digite qualquer mensagem
 Verifique seu IP
 Escolha uma porta livre
 Crie um servidor no seu computador
 Informe o IP e a porta do seu computador
para o seu colega ao lado
 Tente conectar no servidor do colega
utilizando o cliente padrão (telnet)
 Peça pra ele fazer o mesmo com o seu
servidor que está rodando.
 Tentem trocar mensagens
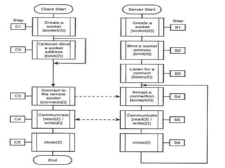
 Socket é uma abstração de comunicação
utilizado para vários tipos de dispositivos,
através dele um aplicativo pode enviar e
receber dados, faz-se uma analogia com a
manipulação de um arquivo aberto.
 Os sockets permitem que os aplicativos se
conecte à rede afim de se comunicarem com
outras aplicações em uma mesma rede.
 Desta forma as Informações escritas por um
aplicativo em uma máquina pode ser lido por
outro aplicativo em uma máquina diferente.
 O UDP não possui garantia de entrega, portanto
geralmente ele é usado para aplicações de tempo
real (VOIP, MOIP, streams de vídeo) as quais
geralmente podem ter perdas e atrasos variados.
 O TCP possui garantia de entrega (AKs/NAKs),
dessa forma ele garante a integridade dos dados
enviados e recebidos.
 O TCP é o mais utilizado. Exemplos simples:
(terminais remotos, qualquer transferência de
arquivos, navegação web, chat e muitos outros).
Aula sockets
Aula sockets

Aula sockets

  • 1.
  • 2.
     Conexão docliente  Ferramentas básicas pra desenvolvimento de sockets  Testes básicos de cliente / servidor
  • 4.
     Escuta asconexões em uma determinada porta ◦ Intervalo de portas válidas (0 – 65535); ◦ Servidor pode suportar múltiplas conexões simultâneas (mais de 1 usuário em uma mesma porta, utilizando controle de recursos através de múltiplas threads); ◦ Controle de acesso (senhas, autenticações);
  • 5.
     Endereços deIP (verificar com o comando /sbin/ifconfig)  Rotas definidas (/sbin/route –n)  Verifica se a conexão está ativa (ping IP_DO_GATEWAY)  Verifica se a internet está funcionando (ping www.google.com.br)  Testa resolução de domínios (nslookup www.furg.br)  Verifica identidade do domínio (whois www.furg.br)  Portas em uso (verificar com o comando netstat –an|grep OUVINDO ou LISTENING)  Portas em abertas em uso ou filtradas (nmap localhost)  Listando regras de firewall (/sbin/iptables –L) (precisa root)  Invocando um servidor (nc –l porta)  Cliente padrão (telnet IP porta)
  • 6.
     Criando umservidor ◦ Abra um terminal e digite:  nc –l 1234  Isso abrirá um servidor na porta 1234  Testando o servidor ◦ Abra outro terminal e digite:  telnet localhost 1234  Isso conectará no servidor na porta 1234  Digite qualquer mensagem
  • 7.
     Verifique seuIP  Escolha uma porta livre  Crie um servidor no seu computador  Informe o IP e a porta do seu computador para o seu colega ao lado  Tente conectar no servidor do colega utilizando o cliente padrão (telnet)  Peça pra ele fazer o mesmo com o seu servidor que está rodando.  Tentem trocar mensagens
  • 8.
     Socket éuma abstração de comunicação utilizado para vários tipos de dispositivos, através dele um aplicativo pode enviar e receber dados, faz-se uma analogia com a manipulação de um arquivo aberto.  Os sockets permitem que os aplicativos se conecte à rede afim de se comunicarem com outras aplicações em uma mesma rede.  Desta forma as Informações escritas por um aplicativo em uma máquina pode ser lido por outro aplicativo em uma máquina diferente.
  • 11.
     O UDPnão possui garantia de entrega, portanto geralmente ele é usado para aplicações de tempo real (VOIP, MOIP, streams de vídeo) as quais geralmente podem ter perdas e atrasos variados.  O TCP possui garantia de entrega (AKs/NAKs), dessa forma ele garante a integridade dos dados enviados e recebidos.  O TCP é o mais utilizado. Exemplos simples: (terminais remotos, qualquer transferência de arquivos, navegação web, chat e muitos outros).