Assistência ao trabalho de parto
AULA DE HOJE: 1º PERÍODO
Professor: Edson Luciano Rudey
20172017
Assistência ao parto normal
Referências:

Gestação de alto risco: manual técnico / Ministério da Saúde
5. ed. – Brasília -2010

Diretriz Nacional de Assistência ao Parto Normal

<http://conitec.gov.br>

Advanced Life Supporte in Obstetrics (ALSO) – American
Academy of Family Physicans

Guia de Prática Clínica sobre Cuidados com o Parto Normal.
Vitoria – Gasteiz: Agencia de Evaluación de Tecnologías
Sanitarias de Galícia. 316 p, Out. 20
Referência e orientação
para a assistência:

Trabalho de parto entre 37 e 42 semanas,

Feto único, vivo e em apresentação cefálica;

Ruptura de membranas no termo ou
imediatamente antes do parto;

Parturientes que apresentarem eliminação de
mecônio imediatamente antes ou durante o
trabalho de parto;

Anormalidades ou complicações mais comuns
encontradas na assistência ao trabalho de parto e
parto em todas assuas fases;
Local de assistência ao parto

Informar às gestantes de baixo risco de complicações
que o parto normal é geralmente muito seguro tanto
para a mulher quanto para a criança.

Informar sobre os riscos e benefícios dos locais de
parto:

Domicílio;

Centro de Parto Normal extra, peri ou intra
hospitalar;

Maternidade;
Local de assistência ao parto
Local de assistência ao parto

Nulíparas:
Local de assistência ao parto

Multíparas:
Parto em maternidade:
Gestação atual

Gestação múltipla.

Placenta prévia.

Pré-eclâmpsia

Parto prematuro

Descolamento
prematuro de
placenta.

Anemia

Restrição de
Crescimento;

Morte fetal.

Oligo ou polihidrâmnio

Indução do parto.

Drogas ilícitas / álcool

Diabetes

Apresentação anômala

IMC > 35
BCF ou Doppler anormal
Local de assistência
Parto Domiciliar:

Assistência ao parto no domicílio não faz parte das
políticas atuais de saúde no país.

Nulíparas : parto no domicílio não é recomendado

Multíparas de baixo risco: o parto domiciliar não está
disponível no sistema de saúde, por isso não há como
recomendar.
Informações e comunicação
(Humanização do parto)

Mulheres em trabalho de parto devem:

Ser tratadas com respeito;

Ter acesso às informações;

Serem incluídas na tomada de decisões;

Se a mulher tem um plano de parto escrito, ler
e discutir com ela;

Estratégias de alívio da dor;

Solicitar permissão para procedimento.
Dieta durante o trabalho de parto

Podem ingerir líquidos;

Mulheres que não estiverem sob efeito de
opióides ou não apresentarem fatores de
risco iminente para anestesia geral podem
ingerir uma dieta leve;

Os antagonistas H2 e antiácidos não devem
ser utilizados de rotina;
Medidas de assepsia para o
parto vaginal

A água potável pode ser usada para a
limpeza vulvar e perineal se houver
necessidade;

Higiene padrão das mãos e uso de luvas
únicas não necessariamente estéreis;
Avaliação do bem-estar fetal
Parturientes de baixo risco:

Ausculta intermitente

Utilizar estetoscópio de Pinard ou sonar
Doppler:
Ausculta intermitente

Realizar a ausculta

Antes;

Durante e;

Imediatamente após
uma contração.

Por pelo menos 1
minuto

A cada 30 minutos

Registrando como uma
taxa única;

Registrar acelerações
e desacelerações se
ouvidas

Palpar o pulso
materno para
diferenciar os
batimentos fetais e da
mãe
Ausculta intermitente
Alívio da dor no trabalho de
parto (não farmacológicos)
SIM:
Imersão em água;
Massagem;
Música;
Acupuntura:
 se houver
profissional
habilitado; 
NÃO:
A injeção de água
estéril;
Estimulação
elétrica
transcutânea; 
Analgesia inalatória
O óxido nitroso a 50%
Pode ser oferecido quando possível e
disponível.
Efeitos colaterais:
Náusea/vômitos;
Tonteiras;
Vômitos;
Alteração da memória.
Analgesia regional
 Ambiente hospitalar;
 Mais eficaz;
 Não aumenta:
 Duração do 1º período
 Cesariana;
 Aumenta:
 Duração do 2º período;
 Parto instrumental;
 Necessita de mais monitoração
 Diminui mobilidade;
Ruptura prematura de
membranas no termo
 Se houver dúvida:
exame especular;
 Evitar toque na
ausência de contrações.
 Risco de infecção
neonatal:
 01%: c/ruptura
 0,5%: intactas;
 60%: entra em trabalho
de parto em 24 horas;
 Observa alteração na
cor ou cheiro das
perdas vaginais;
 Avaliar movimentação
fetal e BCF
 Indução apropriada
após 24 horas;
 Conduta expectante
(> 24h)
 Internar
 Temperatura: 4/4h
Mecônio imediatamente antes
ou durante o trabalho de parto
  
Não se aconselha o uso de classificação de mecônio
 (exceto na amnioinfusão)
Avaliação do bem-estar fetal:
 Monitoração eletrônica contínua OU;
 Ausculta intermitente
Considerar Amnioinfusão:
 Mecônio moderado a espesso, se não houver
monitoração fetal contínua.
Não existem evidências para recomendar ou não
recomendar a cesariana apenas pela eliminação de
mecônio.
Assistência no
primeiro período do parto
FASE LATENTE:
≤ 3 cm de dilatação +
Contrações dolorosas;
Aconselhar:
 Permanecer ou
retornar para casa
 Distância entre a sua
casa e o local do
parto e o risco deste
acontecer sem
assistência.
FASE ATIVA:
≥ 4 cm de dilatação +
Contrações;
Admitir para assistência
Duração do
trabalho de parto ativo
Primíparas: média 8 horas;
Pouco provável > 18 horas.
Multíparas: média 5 horas;
Pouco provável >12 horas.
Observações no primeiro período
 BCF a cada 15 a 30 min;
 Contrações uterinas: 1/1 h;
 Pulso: 1/1 h;
 Temperatura e PA: 4/4 h;
 Frequência da diurese;
 Exame vaginal de 4/4 h;
(antes se necessário);
 Partograma.
Intervenções e medidas de rotina
 Não realizar de rotina:
Enema;
Tricotomia;
Amniotomia precoce;
Uso de ocitocina;
 Encorajar:
Movimentação;
Adotar posições confortáveis.
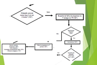
Falha de progresso no primeiro
período do trabalho de parto
SUSPEITA:
Dilatação menor que 2cm em 4h;
Descida e rotação do pólo
cefálico;
Mudanças na intensidade,
duração e frequência das
contrações uterinas.
FIMFIM

Aula assistencia primeiro periodo

  • 1.
    Assistência ao trabalhode parto AULA DE HOJE: 1º PERÍODO Professor: Edson Luciano Rudey 20172017
  • 2.
    Assistência ao partonormal Referências:  Gestação de alto risco: manual técnico / Ministério da Saúde 5. ed. – Brasília -2010  Diretriz Nacional de Assistência ao Parto Normal  <http://conitec.gov.br>  Advanced Life Supporte in Obstetrics (ALSO) – American Academy of Family Physicans  Guia de Prática Clínica sobre Cuidados com o Parto Normal. Vitoria – Gasteiz: Agencia de Evaluación de Tecnologías Sanitarias de Galícia. 316 p, Out. 20
  • 3.
    Referência e orientação paraa assistência:  Trabalho de parto entre 37 e 42 semanas,  Feto único, vivo e em apresentação cefálica;  Ruptura de membranas no termo ou imediatamente antes do parto;  Parturientes que apresentarem eliminação de mecônio imediatamente antes ou durante o trabalho de parto;  Anormalidades ou complicações mais comuns encontradas na assistência ao trabalho de parto e parto em todas assuas fases;
  • 4.
    Local de assistênciaao parto  Informar às gestantes de baixo risco de complicações que o parto normal é geralmente muito seguro tanto para a mulher quanto para a criança.  Informar sobre os riscos e benefícios dos locais de parto:  Domicílio;  Centro de Parto Normal extra, peri ou intra hospitalar;  Maternidade;
  • 5.
  • 6.
    Local de assistênciaao parto  Nulíparas:
  • 7.
    Local de assistênciaao parto  Multíparas:
  • 8.
    Parto em maternidade: Gestaçãoatual  Gestação múltipla.  Placenta prévia.  Pré-eclâmpsia  Parto prematuro  Descolamento prematuro de placenta.  Anemia  Restrição de Crescimento;  Morte fetal.  Oligo ou polihidrâmnio  Indução do parto.  Drogas ilícitas / álcool  Diabetes  Apresentação anômala  IMC > 35 BCF ou Doppler anormal
  • 9.
    Local de assistência PartoDomiciliar:  Assistência ao parto no domicílio não faz parte das políticas atuais de saúde no país.  Nulíparas : parto no domicílio não é recomendado  Multíparas de baixo risco: o parto domiciliar não está disponível no sistema de saúde, por isso não há como recomendar.
  • 10.
    Informações e comunicação (Humanizaçãodo parto)  Mulheres em trabalho de parto devem:  Ser tratadas com respeito;  Ter acesso às informações;  Serem incluídas na tomada de decisões;  Se a mulher tem um plano de parto escrito, ler e discutir com ela;  Estratégias de alívio da dor;  Solicitar permissão para procedimento.
  • 11.
    Dieta durante otrabalho de parto  Podem ingerir líquidos;  Mulheres que não estiverem sob efeito de opióides ou não apresentarem fatores de risco iminente para anestesia geral podem ingerir uma dieta leve;  Os antagonistas H2 e antiácidos não devem ser utilizados de rotina;
  • 12.
    Medidas de assepsiapara o parto vaginal  A água potável pode ser usada para a limpeza vulvar e perineal se houver necessidade;  Higiene padrão das mãos e uso de luvas únicas não necessariamente estéreis;
  • 13.
    Avaliação do bem-estarfetal Parturientes de baixo risco:  Ausculta intermitente  Utilizar estetoscópio de Pinard ou sonar Doppler:
  • 14.
    Ausculta intermitente  Realizar aausculta  Antes;  Durante e;  Imediatamente após uma contração.  Por pelo menos 1 minuto  A cada 30 minutos  Registrando como uma taxa única;  Registrar acelerações e desacelerações se ouvidas  Palpar o pulso materno para diferenciar os batimentos fetais e da mãe
  • 15.
  • 16.
    Alívio da dorno trabalho de parto (não farmacológicos) SIM: Imersão em água; Massagem; Música; Acupuntura:  se houver profissional habilitado;  NÃO: A injeção de água estéril; Estimulação elétrica transcutânea; 
  • 17.
    Analgesia inalatória O óxidonitroso a 50% Pode ser oferecido quando possível e disponível. Efeitos colaterais: Náusea/vômitos; Tonteiras; Vômitos; Alteração da memória.
  • 18.
    Analgesia regional  Ambientehospitalar;  Mais eficaz;  Não aumenta:  Duração do 1º período  Cesariana;  Aumenta:  Duração do 2º período;  Parto instrumental;  Necessita de mais monitoração  Diminui mobilidade;
  • 19.
    Ruptura prematura de membranasno termo  Se houver dúvida: exame especular;  Evitar toque na ausência de contrações.  Risco de infecção neonatal:  01%: c/ruptura  0,5%: intactas;  60%: entra em trabalho de parto em 24 horas;  Observa alteração na cor ou cheiro das perdas vaginais;  Avaliar movimentação fetal e BCF  Indução apropriada após 24 horas;  Conduta expectante (> 24h)  Internar  Temperatura: 4/4h
  • 20.
    Mecônio imediatamente antes oudurante o trabalho de parto    Não se aconselha o uso de classificação de mecônio  (exceto na amnioinfusão) Avaliação do bem-estar fetal:  Monitoração eletrônica contínua OU;  Ausculta intermitente Considerar Amnioinfusão:  Mecônio moderado a espesso, se não houver monitoração fetal contínua. Não existem evidências para recomendar ou não recomendar a cesariana apenas pela eliminação de mecônio.
  • 21.
    Assistência no primeiro períododo parto FASE LATENTE: ≤ 3 cm de dilatação + Contrações dolorosas; Aconselhar:  Permanecer ou retornar para casa  Distância entre a sua casa e o local do parto e o risco deste acontecer sem assistência. FASE ATIVA: ≥ 4 cm de dilatação + Contrações; Admitir para assistência
  • 25.
    Duração do trabalho departo ativo Primíparas: média 8 horas; Pouco provável > 18 horas. Multíparas: média 5 horas; Pouco provável >12 horas.
  • 26.
    Observações no primeiroperíodo  BCF a cada 15 a 30 min;  Contrações uterinas: 1/1 h;  Pulso: 1/1 h;  Temperatura e PA: 4/4 h;  Frequência da diurese;  Exame vaginal de 4/4 h; (antes se necessário);  Partograma.
  • 27.
    Intervenções e medidasde rotina  Não realizar de rotina: Enema; Tricotomia; Amniotomia precoce; Uso de ocitocina;  Encorajar: Movimentação; Adotar posições confortáveis.
  • 28.
    Falha de progressono primeiro período do trabalho de parto SUSPEITA: Dilatação menor que 2cm em 4h; Descida e rotação do pólo cefálico; Mudanças na intensidade, duração e frequência das contrações uterinas.
  • 30.