Recomendação com machine
learning e tensorflow
Palestrante: Evellyn de Assis, Mestranda de
Computação no IME/UERJ
Tópicos da apresentação
1- Machine learning
2- Deep learning
3- Redes Neurais Artificiais
4- TensorFlow
5- Algoritmo: RBM
6- Implementação: Sistema de Recomendação
Machine learning
● A machine-learning system is trained ratear
than explicitly programmed.
Deep learning (DL)
● Deep learning is a specific subfield of
machine learning: a new take on learning
representations
from data that puts an emphasis on learning
successive layers of increasingly
meaningful representations.
Deep learning
Machine learning
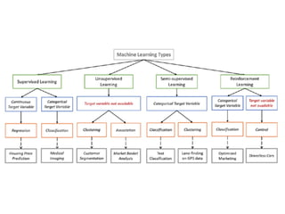
Machine learning
● Supervisionada
● Não Supervisionada
Supervisionada
Os exemplos de entradas e saídas são
mapeadas para aprender uma regra geral.
Ex: Um exemplo de tumor cancerígeno, temos de
prever se ele é benigno ou maligno através do
seu tamanho e idade do paciente.
Não Supervisionada
● O algoritmo de aprendizado descobre novos
padrões nos dados por meios para atingir um
fim.
Ex: Recomendação de músicas e/ou vídeos
aos usuários com base no seu histórico de
acesso, seus favoritos e outros dados.
Redes Neurais Artificiais (RNAs)
O Perceptron - neurônio artificial
Eles interpretam dados sensoriais por meio de
um tipo de percepção de máquina.
Redes Neurais Artificiais (RNAs)
Neurônio artificial - Frank Rosenblatt em 1957
Redes Neurais Múltiplas
Perceptron Múltiplas Camadas
(MLPs)
Os neurônios são organizados em camadas
sequenciais.
O sinal fornecido como entrada é transmitido em
uma direção apenas.
Redes Neurais Artificiais (RNAs)
Redes Neurais Artificiais (RNAs)
Redes Neurais Artificiais (RNAs)
Questionamento:
● Por que não temos as redes neurais
implementas e funcionando há 40 anos atrás
se já existia toda a matemática?
Causa
Resposta
● Poder de processamento (Placas com CUDA)
TensorFlow
Artigo
TensorFlow
● TensorFlow is a machine learning system that
operates at
large scale and in heterogeneous
environments.
TensorFlow
● TensorFlow uses dataflow graphs to represent
computation,
shared state, and the operations that mutate that
state.
TensorFlow - Vantagens
● Fornece uma API Python (mais completa e mais
fácil de usar), C++, Java e GO.
TensorFlow - Vantagens
● Suporte para aprendizado profunda e redes
neuronais por isso é fácil de montar uma rede e
atribuir parâmetros e executar o processo de
treinamento.
TensorFlow - Vantagens
● Grande tempo de compilação. Suporta uma
variedade de aplicações, com foco em
treinamento e inferência em redes neurais
profundas.
TensorFlow - Vantagens
● Usa gráficos de fluxo de dados para
representar computação, estado compartilhado e
as operações que alteram esse estado.
Implementação
● Sistema de recomendação de filmes.
● Dataset: Movielens.
● https://movielens.org/
Implementação
● https://grouplens.org/datasets/movielens/
Sistemas de recomendação
● Sistemas baseados em conteúdo examinam
as propriedades dos itens recomendados.
● Sistemas de filtragem colaborativa
recomendam itens baseados em medidas de
similaridade entre usuários e / ou itens.
Algoritmo: RBM-Restricted
Boltzmann machine
● Inventado por Geoff Hinton, uma máquina de
Boltzmann é um algoritmo útil para redução de
dimensionalidade, classificação, regressão,
filtragem colaborativa, aprendizagem de
recursos e modelagem de tópicos.
Algoritmo: RBM
● Os Restricted Boltzmann machine - RBMs são
redes neurais de duas camadas: Camada visível
ou de entrada e a segunda é a camada oculta.
Algoritmo: RBM
● O nó 1 da camada oculta, x é multiplicado por um
peso e adicionado a um chamado Bias.
Algoritmo: RBM
● Cada x é multiplicado por um peso separado, os
produtos são somados, adicionados a um Bias.
● O resultado é passado
por uma função de
ativação para produzir a
saída do nó.
Algoritmo: RBM
● Uma única entrada x teria três pesos aqui,
totalizando 12 pesos (4 nós de entrada x 3 nós
ocultos).
● O resultado é passado
pelo algoritmo de
ativação produzindo
uma saída para cada
nó oculto.
Algoritmo: RBM
● As saídas da camada não oculta 1 seria passado
como entradas para camada não oculta 2.
Algoritmo: RBM
● Eles aprendem a reconstruir os dados sozinhos
de maneira não supervisionada. Fazendo vários
passes para frente e para trás entre a camada
visível e camada não oculta 1 sem envolver uma
rede mais profunda.
Ambiente de desenvolvimento
● Windows 10
● Python 3
● Anaconda
● Tensorflow 1.8
Bibliografia
● https://anaconda.org
● https://www.tensorflow.org
● CHOLLET, François. Deep Learning with python.
Shelter Island, NY: Manning, 2018
● https://grouplens.org/datasets/movielens

Apresentacao