E d u a r d o R o c h a
A PRAÇA NO
ESPAÇO URBAN O
Limites, caminhos e centralidade
no desenho das cidades da região
sul do Rio Grande do Sul
MEC – UFPel – ILA
E d u a r d o R o c h a
A PRAÇA NO ESPAÇO URBANO
Limites, caminhos e centralidade no desenho das cidades da região sul do
Rio Grande do Sul
Monografia apresentada ao Curso de Pós-Graduação em Artes
(PGA), Especialização em Patrimônio Cultural: Conservação de
Artefatos, do Instituto de Letras e Artes (ILA) da Universidade
Federal de Pelotas (UFPel), como requisito parcial à obtenção
do título de Especialista em Patrimônio Cultural.
Orientador: Prof. Dr. Gilberto Sarkis Yunes
Universidade Federal de Pelotas
Co-orientadora: Arq. Esp. Aline Montagna da Silveira
Mestranda em Educação na Universidade Federal de Pelotas
MEC – UFPel – ILA
Pelotas, setembro de 2000.
AGRADECIMENTOS
Aos acadêmicos e amigos, Adriana Monteiro, Ana Paula Régio, Denise
Brito, Fernanda Ferreira da Cunha, Mateus Szomorovzky, Michele Rosa da Silva,
Paulo Roberto da Silveira Filho (o tuca), Renata Mattos e Tatiana Maragalhoni, pelo
incansável trabalho na coleta de dados.
A professora Ana Lúcia Oliveira pelo material acessível do Núcleo de
Estudos da Arquitetura Brasileira (NEAB).
À Maria Cristina Leonardo e Eunice Osório, pela solidariedade, assim como
aos demais colegas do PGA.
À Laura Azevedo e Marta Amaral, pela amizade e constante discussão de
partes do trabalho.
Aos professores Carlos Alberto Ávila Santos, Sylvio Jantzen, Neiva Bohns
e Júlio Marchand.
Ao professor D. Arthuro, que doou seu acervo pessoal à Biblioteca Central
da UCPel, e, indiretamente, contribuiu para o desenvolvimento do trabalho.
À Aline Montagna da Silveira, pelo acompanhamento amigo, grande
colaboração e pela possibilidade de troca.
Ao professor Gilberto Yunes, pela orientação, pelas críticas e conversas, e
sobretudo pelo incentivo.
À minha mãe, a quem dedico, reconhecidamente, este “trabalho que não acaba nunca”,
pelo companheirismo.
FOTO: LAURA AZEVEDO
“O modo de representarmos o ambiente em que vivemos não é
uma simples cópia da realidade, mas contém em si a própria
possibilidade de articularmos livremente essa representação.”
(LEACH, 1985:77).
SUMÁRIO
LISTA DE FIGURAS.....................................................................................
6
INTRODUÇÃO.................................................................................................
13
1 APRAÇA UM ESPAÇO PÚBLICO......................................................
17
1.1 O SURGIMENTO DO ESPAÇO PÚBLICO.................................................... 18
1.2 NA IDADE MÉDIA: A PRAÇA COMO INSTITUIÇÃO............................... 22
1.3 SÉCULO XV: A PRAÇA NO SENTIDO ATUAL.......................................... 24
1.4 A PRAÇA NO BRASIL.................................................................................... 30
2 APRAÇA NA CIDADE GAÚCHA.......................................................
35
2.1 O CASO EM ESTUDO: AS CIDADES DA REGIÃO SUL ........................... 35
2.2 A PRAÇAS GAÚCHAS E SUAS PREEXISTÊNCIAS................................... 42
2.3 SÉCULO XX: A CONSOLIDAÇÃO DO ESPAÇO PRAÇA.......................... 52
3 UMA LEITURA ATRAVÉS DE TRÊS ELEMENTOS...................
54
3.1 UM OLHAR FENOMENOLÓGICO............................................................... 54
3.2 ESPAÇO EXISTENCIAL E ARQUITETÔNICO............................................ 56
3.3 OS NÍVEIS DO ESPAÇO E SEUS ELEMENTOS.......................................... 59
3.4 LIMITES............................................................................................................ 62
3.5 CAMINHOS...................................................................................................... 67
3.6 CENTRALIDADE............................................................................................. 75
CONSIDERAÇÕES FINAIS........................................................................
78
REFERÊNCIAS BIBLIOGRÁFICAS........................................................
84
ANEXOS............................................................................................................
88
A – Arroio Grande: PRAÇA MANECA MACIEL................................................. 89
B – Bagé: PRAÇA CARLOS TELLES................................................................... 91
C – Canguçu: PRAÇA DR. CARLOS SANTOS.................................................... 93
D – Dom Pedrito: PRAÇA GENERAL OSÓRIO................................................... 95
E – Herval do Sul: PRAÇA MARQUÊS DE HERVAL......................................... 97
F – Jaguarão: PRAÇA DR. ALCIDES MARQUES................................................ 99
G – Pelotas: PRAÇA CORONEL PEDRO OSÓRIO.............................................. 101
H – Pinheiro Machado: PRAÇA ANGELINO GOULART.................................... 103
I – Piratini: PRAÇA DAS ALEGRIAS................................................................... 105
J – Rio Grande: PRAÇA ANTÔNIO XAVIER FERREIRA.................................. 107
K – Santa Isabel do Sul: PRAÇA DA ALIANÇA................................................... 109
L – Santa Vitória do Palmar: PRAÇA MARECHAL SOARES ANDREA............ 111
M – São José do Norte: PRAÇA INTENDENTE FRANCISCO JOSÉ PEREIRA 113
N –São Lourenço do Sul: PRAÇA DEDE SERPA................................................. 115
O – Outras Praças.................................................................................................... 117
LISTA DE FIGURAS
Capa - Imagens das praças referentes ao caso em estudo. Diagramação e tratamento das imagens:
Eduardo Rocha.
Epígrafe - Detalhe chafariz da praça Coronel Pedro Osório, Pelotas. Foto: Laura Azevedo............ 3
1- Conjunto de cabanas de neve, iglulike, a. C. 1920. Fonte: CORNELL, 1998:6........................... 19
2- Reconstituição do plano de Atenas como era nos anos 400 antes do nosso tempo. Fonte:
ENCICLOPÉDIA LAROUSSE CULTURAL, 1999:59............................................................ 21
3- Monpazier, cidade colonial inglesa na França, fim do século XIII. Fonte: CORNEL, 1998:61.. 23
4- Vista da Piazza de San Marco, Veneza. Fonte: ENCICLOPÉDIA LAROUSSE CULTURAL,
1999:5248................................................................................................................................... 25
5- Piazza de São Pedro, Roma. Fonte: CHING, 1998:124................................................................ 26
6- Reconstituição do plano de Atenas como era nos anos 400 antes do nosso tempo. Fonte:
ENCICLOPÉDIA LAROUSSE CULTURAL, 1999:59............................................................ 27
7- Vista parcial da Place de la Concorde. Fonte: ENCICLOPÉDIA LAROUSSE CULTURAL,
1999:1546................................................................................................................................... 28
8- Cours La Reine em Paris, em gravura de Aveline. Fonte: SEGAWA, 1996:41........................... 29
9- Cartão postal – Praça do Comércio / Lisboa / 1905. Fonte: PASSOS, 1990:31........................... 30
10- Cartão postal – Praça do Rossio / Lisboa / 1905. Fonte: PASSOS, 1990:55.............................. 31
11- Planta do Passeio Público, sem data (anterior a 1862), desenhada por J. A. Andrade. Acervo
da Biblioteca Nacional do Rio de Janeiro. Fonte: SEGAWA, 1996:86..................................... 32
12- Mapa dos municípios existentes em 1900, no Rio Grande do Sul, com demarcação do limite
dos municípios da região sul, desmembrados de Rio Grande. Fonte: F.E.E., 1981:99.............. 35
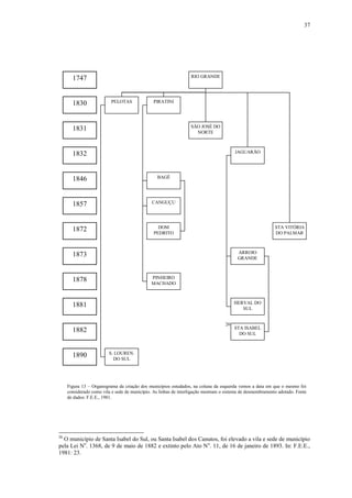
13- Organograma da criação dos municípios estudados, na coluna da esquerda vemos a data em
que o mesmo foi considerado como vila e sede de município. As linhas de interligação
mostram o sistema de desmembramento adotado. Fonte de dados: F.E.E., 1981...................... 37
14- Planta da Missão de São Nicolau, com demarcação da área destinada a praça. Fonte: LA
SALVIA, 1992: 32...................................................................................................................... 39
15- Vista aérea do prédio da Alfândega da cidade de Rio Grande. Foto: Adriana Monteiro, 2000.. 41
16- Perspectiva aérea do tipo de praça implantada na região sul do Rio Grande do Sul. Desenho:
Eduardo Rocha, 2000.................................................................................................................. 41
17- Praça Marquês do Herval / Herval do Sul. Fonte: COSTA, 1922:65.......................................... 43
18- Praça Angelino Goulart / Pinheiro Machado. Fonte: COSTA, 1922:123................................... 44
19- Praça Dr. Francisco Carlos dos Santos / Canguçu. Fonte: COSTA, 1922:81............................ 45
20- Praça da Aliança / Santa Isabel do Sul. Fonte: NEAB,1994...................................................... 45
21- Praça Carlos Telles / Bagé. Fonte: COSTA, 1922:495.............................................................. 46
22- Prefeitura Municipal de Dom Pedrito. Fonte: Acervo Museu municipal, 2000......................... 47
23- Praça Dede Serpa / São Lourenço do Sul. Fonte: COSTA, 1922:495........................................ 47
24- Praça Antônio Xavier Ferreira / Rio Grande. Fonte: COSTA, 1922:17..................................... 47
25- Praça Coronel Pedro Osório / Pelotas. Fonte: COSTA, 1922:25............................................... 48
26- Praça Marechal Soares Andrea / Santa Vitória do Palmar. Fonte: COSTA, 1922:42................ 48
27- Praça Maneca Maciel / Arroio Grande. Fonte: COSTA, 1922: 61............................................. 48
28- Praça Antônio Xavier Ferreira / Rio Grande. Foto: Adriana Monteiro, 2000............................ 49
29- Interior da Praça Alcides Marques / Jaguarão. Foto: Michele Rosa da Silva, 2000................... 51
30- Reservatório / Praça General Osório / Dom Pedrito. Fonte: Acervo Museu Municipal, 2000. 51
31- Praça Coronel Pedro Osório / Pelotas. Foto: Laura Azevedo..................................................... 51
32- Praça Antônio Xavier Ferreira / Rio Grande. Foto: Adriana Monteiro...................................... 51
33- Tabela comparativa entre o espaço existencial e arquitetônico. Autor: Eduardo Rocha............ 58
34- Vista aérea da Praça Dr. Carlos Santos/Canguçu. Observamos limites (fachadas), caminhos
e centralidade definidos. Fonte: Acervo Casa da Cultura........................................................... 60
35- Plantas esquemáticas das 14 praças estudadas. A – Arroio Grande: Pr. Maneca Maciel / B –
Bagé: Pr. Carlos Telles / C – Canguçu: Pr. Dr. Carlos Santos / D – Dom Pedrito: Pr. General
Osório / E – Herval do Sul: Pr. Marquês de Herval / F – Jaguarão: Pr. Alcides Marques / G –
Pelotas: Pr. Coronel Pedro Osório / H – Pinheiro Machado: Pr. Angelino Goulart / I –
Piratini: Pr. das Alegrias / J – Rio Grande: Pr. Antônio Xavier Ferreira / K – Santa Isabel do
Sul: Pr. da Aliança / L – Santa Vitória do Palmar: Pr. Marechal Soares Andrea / M – São
José do norte: Praça Intend. Francisco José Pereira / N – São Lourenço do Sul: Praça Dede
Serpa. Desenho: Eduardo Rocha................................................................................................ 61
36- Vista aérea da Praça Maneca Maciel/Arroio Grande. Observamos limites formados pelas
fachadas dos quarteirões. Foto: Denise Brito, 1999................................................................... 63
37- Vista do limite natural feito pelo rio São Gonçalo no espaço público da vila de Santa Isabel
do Sul. Fonte: NEAB, 1994........................................................................................................ 63
38- Vista da igreja, na Praça Angelino Goulart de Pinheiro Machado. Foto: Paulo Roberto da
Silveira Filho, 2000.................................................................................................................... 63
39- Vista onde pode-se observar à esquerda a Secretaria de Finanças, ao centro o Mercado
Central e à direita a Prefeitura. Foto: Laura Azevedo............................................................... 63
40- Vista do Teatro 7 de Abril. Ambas da Praça Coronel Pedro Osório em Pelotas. Foto: Laura
Azevedo...................................................................................................................................... 63
41- Esquema da limitação do espaço da praça nos quatro lados. Desenho: Eduardo Rocha............ 63
42- Esquema da limitação do espaço da praça com abertura. Desenho: Eduardo Rocha................. 63
43- Planta esquemática da Praça Marechal Soares Andrea de Santa Vitória, com seus limites
demarcados. Fonte: Tatiana Maragalhoni................................................................................... 64
44- Vista de uma abertura temporária (muro) na Praça Marechal Soares Andrea de Santa
Vitória. Foto: Tatiana Maragalhoni, 2000.................................................................................. 65
45- Vista aérea da Praça Marquês de Herval, em Herval do Sul. Observamos os recuos laterais
na implantação da igreja ao fundo. Fonte: acervo do Museu Municipal.................................... 65
46- A esquina como elemento que marca o acesso ao espaço da praça. Praça Angelino Goulart,
de Pinheiro Machado. Foto: Paulo Roberto da Silveira Filho, 2000......................................... 65
47- Planta esquemática da Praça Dr. Carlos Santos / Canguçu, onde está demarcada a área de
abertura. Fonte: Charles Ferreira................................................................................................ 66
48- À esquerda observamos a abertura provocada pela Praça de Esportes Dr. Jaime de Farias na
Praça Dr. Carlos Santos. Foto: Eduardo Rocha, 2000................................................................ 66
49- Desenho esquemático do plano horizontal atravessado por um eixo vertical. Desenho:
Eduardo Rocha........................................................................................................................... 68
50- Planta esquemática da Praça Carlos Telles de Bagé, com seu eixo principal demarcado.
Fonte: Renata Mattos.................................................................................................................. 69
51- Planta esquemática da Praça Dr. Carlos Santos de Canguçu, com seu eixo principal
demarcado. Fonte: Charles Ferreira........................................................................................... 69
52- Planta esquemática da Praça Antônio Xavier Ferreira de Rio Grande, com o eixo principal
demarcado. Fonte: Adriana Monteiro........................................................................................ 69
53- Planta esquemática da Praça Coronel Pedro Osório em Pelotas, destacando-se a circulação
fechada característica das ruas que a circundam. Fonte: Eduardo Rocha.................................. 70
54- Vista do Largo das Bandeiras. Foto: Michele Rosa da Silva, 2000........................................... 71
55- Planta esquemática demarcando à esquerda, o largo ocupado por edifícios e, à direita o
Largo das Bandeiras. Praça Alcides Marques de Jaguarão. Fonte: Michele Rosa da Silva....... 71
56- Vista do Lago, a partir do Clube do Comércio. Foto: Adriana Monteiro, 2000......................... 71
57- Planta esquemática demarcando, à esquerda largo em frente a Prefeitura Municipal e, à
direita, o Lago. Praça Antônio Xavier Ferreira. Fonte: Adriana Monteiro................................ 71
58- Vista da rua fechada entre a praça e a Igreja de Piratini. Foto: Ana Paula Régio, 2000.......... 71
59- Planta esquemática demarcando a ligação entre a Praça da Alegria e a Igreja, em Piratini.
Fonte: Ana Paula Régio.............................................................................................................. 71
60- Vista da rua fechada por calçadão. Foto: Adriana Monteiro, 2000............................................ 71
61- Planta esquemática do calçadão existente na Praça Intendente Francisco José Pereira de São
José do Norte. Fonte: Adriana Monteiro.................................................................................... 71
62- Cruz grega. Desenho: Eduardo Rocha........................................................................................ 73
63- Cruz latina. Desenho: Eduardo Rocha........................................................................................ 73
64- Estrela (sobreposição de cruzes). Desenho: Eduardo Rocha...................................................... 73
65- Planta esquemática com demarcação dos caminhos principais. Fonte: Paulo Roberto Silveira
Filho............................................................................................................................................ 73
66- Vista da entrada de um dos caminhos principais. Praça Angelino Goulart de Pinheiro
Machado. Foto: Paulo Roberto Silveira Filho, 2000.................................................................. 73
67- Planta esquemática com demarcação dos caminhos principais. Fonte: Fernanda Ferreira da
Cunha.......................................................................................................................................... 73
68- Vista da entrada de um dos caminhos principais. Praça General Osório, da cidade de Dom
Pedrito. Foto: Fernanda Ferreira da Cunha, 2000...................................................................... 73
69- Planta esquemática com demarcação do caminho em retícula. Fonte: Mateus Szomorovzky... 74
70- Vista interna do cruzamento dos caminhos. Praça Dede Serpa de São Lourenço do Sul.
Foto: Mateus Szomorovzky, 2000.............................................................................................. 74
71- Planta esquemática com demarcação dos caminhos lineares. Fonte: Adriana Monteiro........... 74
72- Vista dos caminhos secundários. Praça Antônio Xavier Ferreira de Rio Grande. Foto:
Adriana Monteiro, 2000............................................................................................................. 74
73- Planta esquemática com demarcação do caminho linear principal. Fonte: Ana Paula Régio.... 74
74- Vista do caminho linear principal. Praça das Alegrias de Piratini. Foto: Ana Paula Régio,
2000............................................................................................................................................ 74
75- Vistas dos elementos centrais das 14 praças estudadas. A – Pelotas: Pr. Coronel Pedro
Osório / B – Canguçu: Pr. Dr. Carlos Santos / C – Jaguarão: Pr. Alcides Marques / D –
Bagé: Pr. Carlos Telles / E – Arroio Grande: Pr. Maneca Maciel / F – Pinheiro Machado: Pr.
Angelino Goulart / G – São Lourenço do Sul: Praça Dede Serpa / H – Dom Pedrito: Pr.
General Osório / I – Santa Vitória do Palmar: Pr. Marechal Soares Andrea / J – Santa Isabel
do Sul: Pr. da Aliança / K – São José do Norte: Praça Intend. Francisco José Pereira / L –
Herval do Sul: Pr. Marquês de Herval / M – Rio Grande: Pr. Antônio Xavier Ferreira / N –
Piratini: Pr. das Alegrias. Foto: ver anexos................................................................................ 77
76- Vista aérea de Santa Vitória do Palmar, onde observa-se o espaço da praça, na estrutura
urbana reticulada da cidade .Foto: Tatiana Maragalhoni, 2000.................................................. 80
77- Corte esquemático da praça, ressaltando os diferentes efeitos visuais que os elementos massa
de vegetação e a altura dos limites podem representar para a imagem urbana. Desenho:
Eduardo Rocha........................................................................................................................... 81
78- Corte esquemático da praça. Ressaltando os diferentes efeitos visuais que o elemento massa
de vegetação e a altura dos limites podem representar para a imagem urbana. Desenho:
Eduardo Rocha........................................................................................................................... 81
79- Vista do monumento e altar da pátria que obstrui a circulação natural em cruz da praça.
Foto: Eduardo Rocha, 2000........................................................................................................ 82
80- Planta esquemática da praça demarcando o monumento. Fonte: Charles de Almeida
Ferreira........................................................................................................................................ 82
81- Vista posterior da edificação destinada a sanitários na praça de São José do Norte. Foto:
Adriana Monteiro, 2000............................................................................................................. 82
82- Planta esquemática da praça demarcando o prédio destinado aos sanitários. Fonte: Adriana
Monteiro..................................................................................................................................... 82
83- Planta esquemática Praça Maneca Maciel de Arroio Grande. Fonte: Denise Brito. Desenho:
Eduardo Rocha........................................................................................................................... 89
84- Praça Maneca Maciel, a principal da localidade. Fonte: COSTA, 1922:61............................... 89
85- A / Vista aérea. Fonte: Denise Brito........................................................................................... 90
86- B / Vista central da praça. Fonte: Denise Brito......................................................................... 90
87- Planta esquemática da Praça Coronel Carlos Telles de Bagé. Fonte: Renata Mattos.
Desenho: Eduardo Rocha........................................................................................................... 91
88- Aspecto central da cidade, apanhado da torre da matriz, vendo-se a praça Coronel Carlos
Telles. Fonte: COSTA, 1922:495............................................................................................... 91
89- A/ Vista da igreja matriz. Foto: Renata Mattos, 2000................................................................ 92
90- B/ Vista de um dos caminhos principais. Foto: Renata Mattos, 2000........................................ 92
91- C/ Vista de uma das vias circundantes. Foto: Renata Mattos, 2000........................................... 92
92- D/ Vista de limite formado por edificações . Foto: Renata Mattos, 2000.................................. 92
93- E/ Vista do elemento central da praça . Foto: Renata Mattos, 2000........................................... 92
94- F/ Vista da matriz . Foto: Renata Mattos, 2000.......................................................................... 92
95- Planta esquemática da Praça Dr. Carlos Santos de Canguçu. Fonte: Charles de Almeida
Ferreira. Desenho: Eduardo Rocha............................................................................................. 93
96- Praça Marechal Floriano e trecho da Rua General Osório. Fonte: COSTA, 1922:99................ 93
97- A / Vista aérea da Praça . Fonte: Casa da Cultura...................................................................... 94
98- B/ Vista do interior da Praça. Fonte: Casa da Cultura................................................................ 94
99- C/ Vista do altar da pátria. Foto: Eduardo Rocha, 2000............................................................. 94
100- D/ Vista da igreja apartir da Praça. Foto: Eduardo Rocha, 2000............................................. 94
101- E/ Vista do limite formado por muro de arrimo. Foto: Eduardo Rocha, 2000........................ 94
102- F/ Vista da via circundante. Foto: Eduardo Rocha, 2000........................................................ 94
103- G/ Vista do elemento central. Foto: Eduardo Rocha, 2000..................................................... 94
104- H/ Vista do casarão onde hoje funciona a Casa da Cultura. Fonte: Casa da Cultura.............. 94
105- Planta esquemática da Praça General Osório de Dom Pedrito. Fonte: Fernanda Ferreira da
Cunha. Desenho: Eduardo Rocha............................................................................................... 95
106- Praça General Osório, a principal da cidade. Fonte: COSTA, 1922:442................................ 95
107- A/ Vista aérea da praça. Fonte: Museu Municipal................................................................... 96
108- B/ Vista da igreja apartir da praça. Fonte: Museu Municipal.................................................. 96
109- C/ Vista do calçadão. Fonte: Museu Municipal....................................................................... 96
110- D/ Vista do prédio da Prefeitura Municipal. Fonte: Museu Municipal................................... 96
111- E/ Reservatório no centro da praça. Fonte: Museu Municipal................................................. 96
112- F/ Vista aérea da praça, ao fundo a esquerda o Clube Comercial. Fonte: Museu Municipal.. 96
113- G/ Vista do centro da praça apartir de um de seus caminhos principais. Foto: Fernanda
Ferreira da Silva, 2000................................................................................................................ 96
114- Planta Esquemática da Praça Marquês de Herval de Herval do Sul. Fonte: Prefeitura
Municipal. Desenho: Eduardo Rocha......................................................................................... 97
115- Praça Marquês do Herval, a principal da Vila. Fonte: COSTA, 1922:65................................ 97
116- A/ Vista aérea da praça. Fonte: Museu Municipal................................................................... 98
117- B/ Vista do busto que serve como elemento central. Fonte: Museu Municipal...................... 98
118- C/ Vista da igreja apartir da praça. Fonte: Museu Municipal.................................................. 98
119- D/ Vista de um dos monumentos circundantes. Fonte: Museu Municipal.............................. 98
120- E/ Vista da área central da praça. Fonte: Museu Municipal.................................................... 98
121- F/ Vista igreja. Fonte: Museu Municipal................................................................................. 98
122- Planta esquemática da Praça Dr. Alcides Marques de Jaguarão. Fonte: Michele Rosa da
Silva. Desenho: Eduardo Rocha................................................................................................. 99
123- Aspectos da bela cidade de Jaguarão, acima a direita Praça 13 de maio, vendo-se a estátua
da liberdade. Fonte: COSTA, 1922:50....................................................................................... 99
124- A/ Vista aérea da praça, ao centro a Estátua da Liberdade. Foto: Michele Rosa da Silva,
2000............................................................................................................................................ 100
125- B/ Vista aérea da praça. Foto: Michele Rosa da Silva, 2000................................................... 100
126- C/ Vista do interior da praça. Foto: Michele Rosa da Silva, 2000........................................... 100
127- D/ Vista de um dos monumentos circundantes. Foto: Michele Rosa da Silva, 2000.............. 100
128- E/ Vista do interior da praça. Foto: Michele Rosa da Silva, 2000........................................... 100
129- H/ Vista de um dos caminhos principais. Foto: Michele Rosa da Silva, 2000........................ 100
130- G/ Vista do largo da matriz. Foto: Michele Rosa da Silva, 2000............................................ 100
131- H/ Vista do largo ocupado por edificações. Foto: Michele Rosa da Silva, 2000.................... 100
132- Planta esquemática da Praça Coronel Pedro Osório de Pelotas. Fonte: Prefeitura
Municipal. Desenho: Eduardo Rocha......................................................................................... 101
133- Vista geral da Praça Coronel Pedro Osório. Fonte: COSTA, 1922:44.................................... 101
134- A/ Vista do chafariz central. Foto: Laura Azevedo, 1998....................................................... 102
135- B/ Vista da Rua Marechal Floriano, Teatro 7 de Abril. Foto: Laura Azevedo, 1998.............. 102
136- C/ Vista da praça apartir da Rua Marechal Floriano. Foto: Laura Azevedo, 1998.................. 102
137- D/ Ao findo no centro o Mercado Público, a direita a Prefeitura Municipal e a esquerda a
Secretaria de Finanças. Foto: Laura Azevedo, 1998.................................................................. 102
138- E/ Vista geral da praça, ao fundo Mercado Público. Foto: Laura Azevedo, 1998................... 102
139- Planta esquemática da Praça Angelino Goulart de Pinheiro Machado. Fonte: Paulo Roberto
da Silveira Filho. Desenho: Eduardo Rocha............................................................................... 103
140- Trecho da rua e praça principais da vila de Pinheiro Machado. Fonte: COSTA, 1922:123.... 103
141- A/ A praça vista de uma das ruas. Foto: Paulo Roberto da Silveira Filho, 2000.................... 104
142- B/ A praça vista de uma das ruas. Foto: Paulo Roberto da Silveira Filho, 2000.................... 104
143- C/ Vista da praça, a direita o altar da pátria. Foto: Paulo Roberto da Silveira Filho, 2000..... 104
144- D/ Vista de um dos caminhos principais. Foto: Paulo Roberto da Silveira Filho, 2000......... 104
145- E/ Vista de um dos caminhos principais. Foto: Paulo Roberto da Silveira Filho, 2000.......... 104
146- F/ Vista de uma das entradas da praça. Foto: Paulo Roberto da Silveira Filho, 2000............. 104
147- G/ Vista da igreja apartir da praça. Foto: Paulo Roberto da Silveira Filho, 2000................... 104
148- Planta esquemática da Praça das Alegrias de Piratini. Fonte: Ana Paula Pereira Régio.
Desenho: Eduardo Rocha........................................................................................................... 105
149- Praça e rua principais da cidade de Piratini. Fonte: COSTA, 1922:118.................................. 105
150- A/ Vista geral da praça. Foto: Ana Paula Régio, 2000............................................................ 106
151- B/ Vista dos prédios limites da praça. Foto: Ana Paula Régio, 2000...................................... 106
152- C/ Vista dos canteiros da praça. Foto: Ana Paula Régio, 2000............................................... 106
153- D/ Vista de um dos caminhos principais. Foto: Ana Paula Régio, 2000................................. 106
154- E/ Vista do eixo principal. Foto: Ana Paula Régio, 2000........................................................ 106
155- F/ Um dos recantos da praça . Foto: Ana Paula Régio, 2000................................................. 106
156- G/ O lago da matriz . Foto: Ana Paula Régio, 2000............................................................... 106
157- H/ Vista posterior da igreja matriz. Foto: Ana Paula Régio, 2000......................................... 106
158- Planta esquemática da Praça Antônio Xavier Ferreira de Rio Grande. Fonte: Adriana
Monteiro. Desenho: Eduardo Rocha.......................................................................................... 107
159- Um aspecto da bela praça. COSTA, 1922:11.......................................................................... 107
160- A/ Vista de uma das entradas da praça. Foto: Adriana Monteiro, 2000.................................. 108
161- B/ Vista aérea da praça. Foto: Adriana Monteiro, 2000.......................................................... 108
162- C/ Um dos caminhos da praça, ao centro a coluna da liberdade. Foto: Adriana Monteiro,
2000............................................................................................................................................ 108
163- D/ Lago visto apartir do Clube do Comércio. Foto: Adriana Monteiro, 2000......................... 108
164- E/ Chafariz central. Foto: Adriana Monteiro, 2000................................................................. 108
165- F/ Caminho e eixo principal. Foto: Adriana Monteiro, 2000.................................................. 108
166- G/ Vista do interior da praça. Foto: Adriana Monteiro, 2000.................................................. 108
167- H/ Vista de um dos limites ao fundo a abertura para o canal. Foto: Adriana Monteiro,
2000............................................................................................................................................ 108
168- Planta esquemática. Fonte : NEAB , 1994. Desenho: Eduardo Rocha.................................... 109
169- A/ Vista posterior da capela. Fonte: NEAB, 1994................................................................... 110
170- B/ Vista de uma das vias da vila. Fonte: NEAB, 1994............................................................ 110
171- C/ Equipamento existente na praça. Fonte: NEAB, 1994........................................................ 110
172- D/ Vista do rio São Gonçalo. Fonte: NEAB, 1994.................................................................. 110
173- E/ Vista da praça da Aliança, vendo-se ao fundo a capela local. Fonte: NEAB, 1994........... 110
174- F/ Vista frontal da capela, vendo-se ao fundo a praça. Fonte: NEAB, 1994........................... 110
175- Planta esquemática da Praça General Andrea de Santa Vitória do Palmar. Fonte: Tatiana
da Costa Maragalhoni. Desenho: Eduardo Rocha...................................................................... 111
176- Um aspecto da bela praça General Andréa, a principal da cidade de Santa Vitória . Fonte:
COSTA, 1922:42........................................................................................................................ 111
177- A/ Vista aérea da cidade de Santa Vitória. Foto: Tatiana Maragalhoni, 2000......................... 112
178- B/ Vista de uma das ruas que circundam. Foto: Tatiana Maragalhoni, 2000.......................... 112
179- C/ Vista geral da praça. Foto: Tatiana Maragalhoni, 2000...................................................... 112
180- D/ Vista de uma abertura temporária. Foto: Tatiana Maragalhoni, 2000................................ 112
181- E/ Vista parcial da praça. Foto: Tatiana Maragalhoni, 2000................................................... 112
182- F/ Rosa dos ventos no centro da praça. Foto: Tatiana Maragalhoni, 2000.............................. 112
183- G/ Vista de um dos caminhos principais, apartir do centro. Foto: Tatiana Maragalhoni,
2000............................................................................................................................................ 112
184- H/ Um dos caminhos principais. Foto: Tatiana Maragalhoni, 2000........................................ 112
185- Planta esquemática da Praça Intendente Francisco José Pereira. Fonte: Adriana Monteiro.
Desenho: Eduardo Rocha........................................................................................................... 113
186- Matriz de Nossa Senhora dos Navegantes. Fonte: COSTA, 1922:37...................................... 113
187- A/ Vista do chafariz central. Foto: Adriana Monteiro, 2000................................................... 114
188- B/ Vista da abertura para o canal. Foto: Adriana Monteiro, 2000........................................... 114
189- C/ Vista do calçadão. Foto: Adriana Monteiro, 2000.............................................................. 114
190- D/ Um dos caminhos externos. Foto: Adriana Monteiro, 2000.............................................. 114
191- E/ Vista do trailer existente em uma das extremidades. Foto: Adriana Monteiro, 2000......... 114
192- F/ Vista de uma das vias. Foto: Adriana Monteiro, 2000........................................................ 114
193- G/ Vista geral da praça, apartir da igreja. Foto: Adriana Monteiro, 2000............................... 114
194- Planta esquemática da Praça Dede Serpa de São Lourenço do Sul. Fonte: Mateus
Szomorovzky. Desenho: Eduardo Rocha................................................................................... 115
195- Vista da praça principal da cidade. Fonte: COSTA, 1922: 103............................................... 115
196- A/ Vista do chafariz no centro da praça. Foto: Mateus Szomorovzky, 2000.......................... 116
197- B/ Caminho interior secundário. Foto: Mateus Szomorovzky, 2000...................................... 116
198- C/ Vista externa. Foto: Mateus Szomorovzky, 2000............................................................... 116
199- D/ Vista de uma das esquinas da praça. Foto: Mateus Szomorovzky, 2000........................... 116
200- E/ Vista do play-ground. Foto: Mateus Szomorovzky, 2000................................................... 116
201- F/ Ao centro monumento a Zumbi. Foto: Mateus Szomorovzky, 2000.................................. 116
202- Praça XV de novembro. Santiago. Fonte: COSTA, 1922: 268............................................... 117
203- Trecho da Rua do Comércio e Praça General Firmino. Cruz Alta. Santiago. Fonte:
COSTA, 1922: 226..................................................................................................................... 117
204- Um aspecto da vila, vendo-se a Praça Júlio de Castilhos e trecho Rua XV de Novembro as
principais da sede do município. Encruzilhada do Sul. Fonte: COSTA, 1922: 131................... 117
205- A bela Praça José Bonifácio, antiga das Palmeiras. Cachoeira do Sul. Fonte: COSTA,
1922: 194.................................................................................................................................... 117
206- Praça Marechal Floriano, a principal da vila. Júlio de Castilhos. Fonte: COSTA, 1922:
217.............................................................................................................................................. 118
207- Cidade de Passo Fundo. Aspectos da Avenida Brasil e Praça da República, as principais
da localidade. Fonte: COSTA, 1922: 235................................................................................... 118
208- Praça principal da vila. Ijui. Fonte: COSTA, 1922: 263.......................................................... 118
209- Vista da Praça XV de Novembro, a principal da vila. Camaquã. Fonte: COSTA, 1922:
142.............................................................................................................................................. 118
Contra capa - Imagens das praças referentes ao caso em estudo. Diagramação e tratamento das
imagens: Eduardo Rocha.
INTRODUÇÃO
Esta monografia parte da premissa da permanência do espaço das praças no
cenário urbano das cidades, utilizando como objeto de estudo as cidades da região sul
do Rio Grande do Sul. Essas localidades têm em comum o fato de terem sido
consideradas até o ano de 1900 vilas e sedes de municípios.
O objetivo do trabalho é realizar uma leitura do espaço urbano através de
três itens: limites, caminhos e centralidade, contribuindo para o entendimento da praça
como fenômeno, e através deste possibilite-se a manutenção de sua essência1
, não se
tratando de propor a conservação de elementos isolados, mas o seu conjunto.
“[...] o que está em jogo de fato, não é a organização de uma
zona espacial e privilegiada na cidade, mas uma forma de
conceber toda a cidade futura, de modo que possa
verdadeiramente ser chamada de cidade moderna.”
(BENEVOLO,1998:78).
As cidades são compostas por uma mistura de edificações e espaços
públicos de diversas épocas. Esta é a nossa realidade possível. Devemos, contudo, ter o
cuidado de direcionar de forma correta as questões relativas à cidade. São palavras
chave no mundo atual: qualidade, valor, símbolo e significado2
. (NORBERG-
SCHULZ,1975:48). Isso implica na idéia de que o mundo, através de seu meio
ambiente construído, tem uma certa estrutura projetada, construída pelo homem.
Quando falamos em manutenção desta estrutura essencial, visamos a
conservação3
da praça como patrimônio cultural4
, colocamos a estratégia de análise
1
Essência, Etim.: lat. Essentia, essência, natureza de uma coisa, de esse, ser; termo criado para traduzir a
palavra grega ousia, essência, substância, ser. In: RUSS, 1994:92.
2
Qualidade são as interferências realizadas em um mundo científico considerado hipoteticamente
perfeito. Valor são aqueles pressupostos que influenciam nossas escolhas de alternativas e fazem com que
nossas ações sejam intencionadas. Símbolo são formas que expressam algo completamente diferente de
uma ingênua representação. Significado é aquilo que transcende o aspecto. In: NORBERG-SCHULZ,
1975:48-49.
3
Conservar, v. tr. dir. Manter em seu lugar ou no estado atual; preservar; continuar a Ter; lembrar-se de;
perseverar em: conservar o rumo, a direção; guardar cuidadosamente; fazer durar. (Do lat. Conservare).
In: FERNANDES, 1993: 245.
4
O patrimônio cultural trata-se de tudo aquilo que traduz a arte de um povo. In: PRUDÊNCIO, 1998:
215.
14
utilizada como fenomenológica. Foi Edmund Husserl (1859-1938) que desenvolveu a
redução fenomenológica5
como noção de intencionalidade à qual iremos nos deter.
Husserl aplicou a fenomenologia em diversos áreas, e teve alguns seguidores, entre eles,
Heidegger, Sartre, Merleau-Ponty e Dufrenne. (SILVEIRA,1999:12).
Com relação às aplicações no desenho urbano, a fenomenologia ganhou
entre os anos 60 e 70, um maior número de trabalhos. Entre eles os estudos de Norberg-
Schulz e Aldo Rossi.
Podemos dizer que a fenomenologia, como postura teórica de leitura da
cidade, utiliza-se de duas categorias básicas do desenho urbano: a morfologia e a
percepção. Essa utilização ocorre de maneira a não distingui-las, mas sim utilizá-las
como elucidação para um método mais abrangente de compreensão do ambiente urbano.
“Neste sentido, destacam-se na arquitetura, os trabalhos de
Norberg-Schulz (1965, 1971, 1979), que desenvolvem conceitos
importantíssimos como espaço existencial e genius loci; uma
qualidade holística que expressa a identidade, o caráter e a
qualidade do lugar.” (DEL RIO,1990:68).
Utilizaremos as obras6
de Norberg-Schulz como referencial teórico no
desenvolvimento desta análise. Estas baseiam-se em conceitos como espaço existencial,
onde sobressaem as funções psíquicas básicas de orientação e identidade da psicologia
da Gestalt7
, e no pensamento de Heidegger, para demonstrar que a arquitetura deve
visualizar o genius loci, ou o espírito do lugar.
Dentro dessa linha de pensamento podemos dizer que existe uma tendência
à analise morfológica do espaço, por utilizar metodologias e conceitos da forma urbana
como lógica evolutiva, mostrando-se extremamente válida para o estudo da cidade
como um conjunto coerente de elementos. (DEL RIO,1990:12). Essa tendência confere
hoje a morfologia não só os conceitos de forma e volume, mas o de um espaço que tem
significado.
5
Redução fenomenológica ou epoke (em grego, suspensão do juízo), consiste em pôr entre parênteses o
mundo objetivo e suspender toda adesão ingênua em relação a ele, de maneira a liberar o acesso ao eu
transcendental, definido como o sujeito último atingido no fim da redução fenomenológica. In: RUSS,
1994:342.
6
NORBERG-SCHULZ, Christian. Existencia, Espacio y Arquitectura. Barcelona: Editorial Blume, 1975
e Intenciones en Arquitectura. 2 ed. Barcelona: Gustavo Gili, 1998.
7
Gestald, termo alemão que significa forma, aspecto. Forma exterior, estrutura. Percepção absorvida
como uma totalidade pelo indivíduo, mais do que como uma justaposição de partes. In: RUSS, 1994:123.
15
“A descrição da forma constitui o conjunto dos dados empíricos
do nosso estudo e pode ser realizada mediante termos de
observação. Em parte, é isso que entendemos por morfologia
urbana – a descrição das formas de um fato urbano - , mas ela
não é mais que um momento, um instrumento.”
(ROSSI,1995:17).
Dessa compreensão parte a estratégia de nossa análise. Em primeiro lugar,
buscamos definir o termo praça no decorrer da história para, em seguida, concebê-la
como um fato urbano. Utilizar a praça como área de estudo significa reconhecer a essa
parte da cidade características precisas, que lhe conferem uma qualidade diferente das
demais. Um trecho como a praça pode nos levar a identificar a cidade através de seus
diversos momentos como uma grande obra. (ROSSI,1995:66).
Baseamo-nos na conceituação de Aldo Rossi sobre as permanências no
espaço urbano, não da função mas da forma. Enquanto a forma permanece a função
pode adquirir as mais variadas configurações.
“Para Rossi, com base em Poete e Levedan, as persistências se
mostram não só através dos monumentos, como signos físicos
do passado, mas também através da persistência dos traçados e
do plano, ou seja, da estrutura urbana básica.”
(RODRIGUES,1986:71).
É neste lugar, a praça, com suas permanências e transformações, que
podemos resumir desde a pequena história de um bairro até a manutenção de aspectos
da vida passada de uma cidade, com suas qualidades de complexidade e conflitividade.
Num segundo momento, traremos a tona um pouco da história das cidades
da região sul do Rio Grande do Sul, objeto utilizado para desenvolver nosso estudo.
Para tanto nos centraremos nas praças de treze cidades8
desmembradas do município
sede de Rio Grande, que foram elevadas à categoria de vilas e sedes de município até o
ano de 1900.
Mostraremos através de imagens do passado as várias preexistências das
praças em dois momentos distintos. O primeiro será por meio de imagens registradas
8
Arroio Grande, Bagé, Canguçu, Dom Pedrito, Herval do Sul, Jaguarão, Pelotas, Pinheiro Machado,
Piratini, Rio Grande, Santa Vitória do Palmar, São José do Norte e São Lourenço do Sul, além da vila de
Santa Isabel do Sul.
16
em 19229
em comparação com o registro das atuais, utilizando a história como um
auxiliar na documentação do tempo que existiu naquele lugar.
“Para o quando, serve a limitação temporal de examinar o
significado da cidade na época moderna ou contemporânea
sabendo que, por sua vez, é o resultado de significados
anteriores, aceites, como tendo existido e não como existentes.”
(AYMONINO,1981:9).
Chegamos então a terceira parte de nossa estratégia, quando explicitaremos
as idéias principais do referencial teórico, as diferenças entre espaço arquitetônico e
existencial, os níveis do espaço e os elementos principais da análise: limites, caminhos e
centralidade. Esses elementos escolhidos baseiam-se em esquemas topologicos
utilizados na teoria da Gestalt.
“Se desejamos interpretar os resultados básicos da psicologia da
percepção, em termos gerais, podemos dizer que os esquemas
elementares de organização consistem no estabelecimento de
centros ou lugares (proximidade), direções ou caminhos
(continuidade) e áreas ou regiões (fechamentos ou
cercamentos).” (NORBERG-SCHULZ,1975:20).
Elementos esses que serão analisados em suas semelhanças e diferenças, e
onde utilizaremos o entendimento do passado histórico para analisar o existente. Um
espaço não pode ser representado em sua totalidade por desenhos de esquemas e
fotografias. Por isso, como complemento, a coleta de dados foi feita sempre que
possível por colaboradores que vivem nas cidades estudadas ou tem laços fortes de
ligação com elas. Para Rossi um fato urbano sempre será diferente e melhor entendido
para quem o vive. (ROSSI,1995:18).
Por fim, a última parte apresenta as considerações finais do trabalho,
buscando uma verificação de como as relações entre os elementos do espaço da praça e
a sociedade podem auxiliar na qualidade urbana.
9
In: COSTA, Alfredo R. da. O Rio Grande do Sul. Porto Alegre: Barcellos, Bertaso & Cia, 1922.
1 A PRAÇA UM ESPAÇO PÚBLICO
Lugar privilegiado delimitando um espaço civil, militar ou religioso; a praça
significa para o homem, um lugar de recreação, de descanso, de notícias e intercâmbios.
A praça é, por excelência, o lugar onde os povos manifestam suas alegrias e
se solidarizam. É o lugar que mais participa e se nutre das vivências cotidianas: homens
e mulheres, velhos e crianças se encontram, conversam, passeiam, discutem e até
protestam, cada qual com a sua diversidade própria, mas todos unidos por um idioma,
un sentir e um destino comum.
Praça e espaço público são conceitos que ao mesmo tempo se confundem e
se distinguem em seu significado e origens. “Seguramente a praça é a primeira criação
humana de um espaço urbano. Resulta do agrupamento de casas ao redor de um espaço
livre”. (KRIER, 1981:18).
No Dicionário da Arquitetura Brasileira de Corona e Lemos encontramos o
seguinte verbete: Praça10
– lugar público, cercado de edifícios e de ruas por todos os
lados. Largo. Em outro sentido às vezes, designa mercado, circo. Também, vila ou
cidades fortificadas. Raras vezes entre nós já designou a cidade, principalmente a
capital.
A praça é o centro da vida comunitária essencial no ser humano que, pela
sua natureza, é um ser eminentemente social. Como um do principais elementos
estruturadores do espaço urbano, não pode ser pensada nem limitada apenas ao seu
espaço físico e ao traçado planimétrico. Todos os elementos tridimensionais em seu
interior e em sua envolvente fazem parte indissociável e determinante da visão geral que
completa o lugar intencionalmente produzido.
“A configuração de uma praça não se metamorfoseia com alenta
deterioração de uma de suas edificações ou com sua demolição
parcial e reconstrução de outra com aparência similar. É
necessário que a aparência de todas seja alterada, assim como o
seu desenho, paisagem, mobiliário.” (CÂMARA, 199X:17).
10
In: CORONA, LEMOS, 1972:387.
18
A praça é um fato urbano, que apresenta uma forma de arquitetura própria,
vista através de um passado que ainda experimentamos. É uma permanência detectável
através de sinais físicos do tempo, mas também através de sua história de vida, de suas
transformações, de sua alma. (ROSSI, 1995:52).
A praça, finalmente, é o elemento mais distinto da estrutura urbana. Como
lugar claramente delimitado, é mais fácil imaginá-lo e representa uma meta para o
movimento. (NORBERG-SCHULZ, 1975:102). É determinada pelos mesmos fatores
formais que a rua (história, topografia, perspectiva, caráter, etc.), com a diferença que os
edifícios devem formar uma continuidade ao redor do espaço, fazendo com que ao
entrar nele, o indivíduo sinta-se em lugar diferente do restante da estrutura da cidade
É a partir de tais definições que se criam instrumentos para o entendimento
do desenvolvimento adotado no trabalho, mas para isso é necessário desenvolver
algumas idéias sobre a praça e o espaço público, desde seu surgimento até os dias de
hoje.
1.1 O SURGIMENTO DO ESPAÇO PÚBLICO
Desde as primeiras culturas11
, vemos que as maneiras de dispor cada casa
podem variar de lugar para lugar, mas seguem, de um modo geral, costumes bem
definidos. Podem variar segundo aspectos sociais, naturais, geográficos e estéticos.
“Pode tratar-se de distâncias e de disposição, do posicionamento
em relação ao terreno, ao sol, ao clima e aos cursos d’água.
Talvez, também, em função da consideração da dignidade
atribuída a mães, pais e tios. Podem variar quanto ao ritmo
segundo antigos e coesos modelos.” (CORNELL,1998:3).
Como base do nosso entendimento faz parte a idéia da existência de
instituições em qualquer lugar onde existam sociedades humanas. Estas instituições
devido a sua importância social tem espaço próprio, uma forma de assentamento
reunindo as pessoas e o conjunto de casas existentes.
11
Entende-se como primeiras culturas, na seguinte ordem: catadores, coletores ou caçadores e
camponeses.
19
As primeiras culturas
As redes de caminhos e lugares de reunião formam as primeiras instituições
humanas. Para os catadores existe um lugar de reunião estabelecido, que pode ser uma
beira de praia, ou outro tipo de lugar reservado e pisoteado, onde o povo se encontra,
atraca barcos, reparte alimentos coletados, faz conselhos, desempenha cerimônias e
ritos. (CORNELL,1998:3).
Um dos povos caçadores, os esquimós, organiza os iglus (Fig.1) conectados
uns aos outros de forma que algumas construções tem função coletiva, que pode ser de
passagem, de reunião ou de proteção, mas antes de tudo são construções institucionais.
Algumas tribos mantêm rígidas regras sobre como configurar seus
assentamentos. Os cheyennes no século XIX ordenavam suas tipi em grandes e
rigorosos círculos, seguindo tradições sociais, com um grande lugar aberto no meio para
convivência coletiva.
A partir disto os hábitos de planejamento são formalizados, como tantos
outros, com funções muito mais rituais do que estéticas. No Brasil tribos de lavradores,
como os bororós, erguem suas casas num círculo que no centro possui uma casa de uso
coletivo para convivência e um espaço aberto destinado a danças.
Com o surgimento dos primeiros camponeses, na Ásia ocidental, a mais de
dez mil anos, uma nova e firme base de desenvolvimento e conformação de casas
Figura 1 – Conjunto de cabanas de neve, iglulike,
a.C. 1920. Fonte: CORNELL, 1998:6.
20
surgiu, caracterizada pela perenidade dos espaços. Isto possibilitou que as novas formas
de implantação permitissem questões a longo prazo, como as ampliações e as
preservações. Nas culturas camponesas acontece o agrupamento de casas em torno de
um lugar aberto ou alguma instituição. Os pátios entre as casas desenvolvem-se para um
espaço central de uso público. “Um espaço central respeitado e acatado, palco de
eventos grandes e pequenos, o desenrolar da vida através da seqüência de gerações.”
(CORNELL,1998:16).
Como entre as primeiras culturas, a dos camponeses também contempla o
plano social segundo rígidos padrões. Os lugares tem funções específicas e os povoados
refletem as diferenças entre dominados e dominantes, entre poderosos e destituídos, mas
ambos participantes de uma comunidade.
A cidade e o campo
Os camponeses recriaram a paisagem, implantando aldeias que
concentravam todas as formas de atividade (sítios, palácios, templos) e serviços
(artesãos, artistas, soldados). Aos poucos o local complementa-se com lugares para
feiras e comércio. “Juntos, todas as casas, sítios e instituições formam um assentamento
que não é mais uma aldeia. É uma cidade.” (CORNELL,1998:3).
Em sua multiplicidade, as cidades ficam mais parecidas entre si do que
foram as aldeias, com todas as suas tradições e diferenças locais. Mesmo com as
diferentes formas de construir as cidades, as configurações urbanas possuem princípios
(essência) iguais em todo o mundo. As cidades são a expressão aumentada e
modificada da aldeia que lhes deu origem, às vezes, construídas umas sobrepostas as
outras.
Uma das cidades mais antigas que se tem conhecimento é denominada
Debaixo de Jericó12
, local onde os arqueólogos escavaram os restos de uma aldeia
camponesa. A praça e o lugar dos conselhos foram os locais menos modificados .
As cidades passam a ser projetadas e configuradas em retículas, quando os
regentes se cercaram de artesãos que acumularam conhecimentos através de
experiências profissionais. Os agrimensores passam a usar instrumentos, modelos
12
O sítio antigo de Jericó, está próximo a cidade moderna. A primeira instalação remonta
aproximadamente 8000 a.C. Jericó s.m. (De Jericó, n.pr.) Jardinzinho, quintal. In: ENCICLOPÉDIA
LAROUSSE CULTURAL, 1999:3330.
21
reduzidos e desenhos. Os sacerdotes e reis, estendem suas pretensões de planejadores
sobre todo um grupo de instituições. Dividem as cidades em lotes, à semelhança do
campo, subjugando a isso suas praças, ruas, conjuntos e outras partes.
“Em muitos países, a configuração da totalidade urbana é a
nítida expressão do poder do imperador. O sistema foi aplicado
na Ásia Ocidental, no Egito, no vale do rio Indo, na Índia, no
Camboja, na China, no Japão, no México, no Peru, na Grécia, no
Império Romano e finalmente no chamado mundo ocidental.”
(CORNELL,1998:22).
Na Grécia, em 2000 a.C., na área da acrópole13
(Fig.2), as autoridades
ganharam o poder de construir inúmeras instituições, principalmente em torno da praça,
a ágora14
.
A transformação rumo aos ideais clássicos gregos desencadearam mudanças
no assentamento das cidades. Mileto, século V, na costa voltada para a Ásia, foi lançada
13
Acrópole s.f. (Do gr. akropolis). 1. Colina fortificada das antigas cidades gregas que abrigava o palácio
real (Micenas) e depois a sede da vida política (a Cadméia de Tebas) ou a religiosa (Atenas). – 2. Toda a
cidade proto-histórica fortificada sobre uma colina. In: ENCICLOPÉDIA LAROUSSE CULTURAL,
1999:59.
14
Ágora s.f. (Do gr. agora) 1. Na época clássica, o lugar público, centro administrativo, religioso e
comercial da cidade. – 2. Praça pública onde se realizavam as assembléias políticas na Grécia antiga. In:
ENCICLOPÉDIA LAROUSSE CULTURAL, 1999:114.
Figura 2 – Reconstituição do plano de Atenas como era nos anos 400
antes do nosso tempo. Fonte: ENCICLOPÉDIA LAROUSSE
CULTURAL, 1999:59.
22
com quarteirões quadrados em duas áreas principais, a partir de um centro com duas
praças e instituições.
Na mesma época, no Império Romano, as cidades tinham planos que
lembravam muito as antigas cidades gregas. Ao analisarmos as cidades romanas
podemos entender o significado real e simbólico que as instituições, como templos,
fóruns, teatros e praças, tiveram.
1.2 NA IDADE MÉDIA: A PRAÇA COMO INSTITUIÇÃO
A maior parte da cultura da Idade Média15
foi construída em terras de
camponeses, pastores, pescadores e caçadores. Na Europa Ocidental, a partir do século
IX, iniciou-se a criação de cidades originadas do desenvolvimento das aldeias de
trabalhadores.
Na maioria dos casos os regentes doavam terras a grupos de profissionais
que se estabeleciam para trabalhar. Esses terrenos eram locais comunitários, onde
praças, portos, igreja, fórum e outros prédios públicos deveriam ser erguidos.
As regras para a construção das cidades medievais eram fixadas em
pergaminhos . Uma estrada atravessava o povoado, passando pela praça, cruzando ruas
transversais que muitas vezes tinham caráter próprio e que raramente se cruzavam.
“A praça com sua vida, sua localização e sua configuração traz-
nos de muitas formas a chave para compreender toda a cultura
de cidade e campo. Era nela que a cada semana, talvez cada dia,
cidadãos e camponeses encontravam-se para negociar. Lá, os
pescadores, os camponeses, os artesãos e os comerciantes da
cidade armavam suas barracas com a mesma freqüência que os
habitantes do campo. Na praça realizavam-se, também, festas e
apresentações de tipos os mais diversos.” (CORNELL,1998:54).
Na Idade Média, portanto, é que a praça ganha a forma de instituição. Foi
um dos principais interesses da cidade e para ela reservou-se lugar junto às outras
15
A Idade Média, é o período da história da Europa, que tradicionalmente se situa entre a data da queda
do último imperador romano do Ocidente (476) e da descoberta da América (1492). Essas datas são
discutíveis. Para o final da Idade Média, tem-se proposto também a queda de Constantinopla (1453), ou
ainda as Guerras de Religião. In: ENCICLOPÉDIA LAROUSSE CULTURAL, 1999:3061.
23
instituições. Geralmente, o espaço da praça era dividido em dois, de forma a dar à igreja
um pátio anterior e próprio.
A praça medieval pode ser classificada morfologicamente nas seguintes
categorias: praças de mercado, praças de entrada da cidade, praça como centro da
cidade, adro de igreja e variações destas praças que podiam estar agrupadas
(SEGAWA,1996:32).
Com o desenvolvimento, as cidades medievais foram ampliadas, perdendo
algumas de suas características de planejamento. Foram poucas as cidades inteiramente
novas.
Durante o século XIII, uma das cidades implantadas que rompeu com o
traçado medieval, deu-se na França, no lugar chamado Monpazier (Fig.3). Assentada
como uma série de quadras entre ruas em ângulo reto, dentro de um retângulo formado
pelos muros da cidade. No centro reservaram lugar para a praça, abrindo as construções
em volta com arcadas ogivais.
A multiplicidade, até então presente na cidade medieval passou a não ser
mais aceita pelas elites renascentistas16
. Praças, ruas, pátios, salas e moradias foram
subjugados à perspectiva prevista pelos projetistas.
16
Renascentista: que pertenceu a época da Renascença. Movimento de renovação cultural e artística que
nasceu na Itália durante o século XV e espalhou-se por toda a Europa no século XVI. In:
ENCICLOPÉDIA LAROUSSE CULTURAL, 1999:4986.
Figura 3 – Monpazier, cidade colonial inglesa na
França, fim do século XII. Fonte: CORNELL,
1998:61.
24
“A maneira era passar a desenhar muito mais do que antes, e o
instrumento principal adotado foi a perspectiva. A perspectiva
presta-se tanto para retratar o mundo como para construir novos
cenários”. (CORNELL,1998:66).
As cidades deveriam ser substituídas por novas cidades planificadas de
acordo com um desenho racional. A Cidade Ideal de Leon Battista Alberti (1407-1472)
apresentava um esquema em círculos concêntricos, como uma cidade dentro da outra,
cada uma abrigando uma classe social ou política. Alberti transforma o arquiteto em um
regulador e coordenador das atividades acontecidas na cidade (SEGAWA,1996:34-35).
“Enquanto a cidade do medievo era ideal na medida em que
concretizava uma imagem divina (civitas dei), a renascentista o
é na medida em que concretiza um ideal estético-formal
geométrico, predefinido no projeto. O ideal renascentista
concentra-se na forma geométrica e deve, sempre que possível,
projetar as cidades a partir do círculo, do quadrado ou de um
polígono regular [...] cortado por uma rede geométrica (ruas e
caminhos), que enfatiza o ponto central ocupado pela praça e
pela sede do poder.” (BRANDÃO,1999:77).
1.3 SÉCULO XV: A PRAÇA NO SENTIDO ATUAL
Com a ascensão das cidades barrocas17
, no sentido formal alterou-se. Essas
cidades eram constituídas de um sítio central, em forma de círculos ou praças abertas,
dominados por monumentos rodeados simetricamente por edifícios públicos.
“Ao contrário da cidade medieval, através da qual se deve
caminhar lentamente, para apreciar suas incessantes
transformações de massa e silhueta, seus detalhes complicados e
surpreendentes, pode-se perceber toda uma cidade barroca quase
de um só olhar. Mesmo aquilo que não se vê pode-se facilmente
introduzir na imaginação, uma vez estabelecidas as linhas de
orientação.” (MUNFORD,1991:423).
17
Barroco, estilo que predominou nos vários setores da arte européia e da América Latina de meados do
século XVI ao século XVII. Dava prioridade a sensibilidade, em oposição ao classicismo. In:
ENCICLOPÉDIA LAROUSSE CULTURAL, 1999:662.
25
Portanto isto implica em um espaço que é voltado para o homem, onde este
interpreta os ideais clássicos a sua maneira, caracterizado pela subjetividade que o
século XVII buscou afirmar. (BRANDÃO,1999:136).
O edifício barroco, em especial as igrejas italianas e as praças e palácios
franceses, deveriam ser os centros que representassem as particularidades e dogmas aos
quais os indivíduos estivessem vinculados.
Os princípios urbanos barrocos (romano e francês) são a centralização, a
continuidade e extensão, como um espírito de síntese.
“[...] em primeiro, objetiva-se construir centros focais
hierárquicos, representativos do poder absoluto (centralização);
em seguida, viabiliza-se a propagação da mensagem destes
edifícios por toda a cidade, através de um conveniente
planejamento urbano que enfatize aqueles monumentos diretores
(continuidade); por último, permite-se que os monumentos não
só estruturem o entorno urbano edificado, mas também a própria
paisagem natural que se vê dominada, e as demais cidades que a
capital deve se subordinar (extensão).” (BRANDÃO,1999:144).
A partir desta nova idéia de cidade, vamos nos referir à Piazza italiana, à
Plaza Mayor espanhola, à Place Royale francesa e a inclusão da natureza organizada no
espaço público, como idéias ancestrais de praça que se confundem com o própria
origem do conceito ocidental de urbano.
Figura 4 – Vista da Piazza de San Marco, Veneza. Fonte:
ENCICLOPÉDIA LAROUSSE CULTURAL, 1999:5248.
26
Piazza italiana
No inicio do século XV, em Florença, o arquiteto Filippo Brunelleschi,
recebeu como incumbência construir a Piazza di SS. Annunziata (1409). Essa deveria
ser uma praça fechada, a curta distância do centro da cidade. Ao contrário da
verticalidade gótica da época, concebe uma faixa de parede horizontal que descansa
sobre uma série de arcos plenos, que se apóia em pilares, constituindo um lugar
independente da configuração urbana existente.
“Trata-se do início da implantação de praças no sentido atual do
termo, o primeiro lugar urbano significativo. Com seu
posicionamento exclusivo, Brunelleschi ao mesmo tempo
valoriza a tradição de sua cidade, põe-se a serviço de sua
necessidade e fama. O orfanato liga à praça, salienta o espirito
público da república burguesa que, aliás, em Florença vinha
sendo reprimida na época.” (CORNELL,1998:69).
Outros exemplos da Piazza italiana são a Piazza Ducale em Vigevano
(reforma de 1492) e a Piazza de San Marco em Veneza (modificações 1536-1640)
(Fig.4).
Uma das mais significativas contribuições para a nossa concepção atual de
praça é a Piazza Obliqua de São Pedro de Roma (1647-1651) (Fig.5). Essa obra de
autoria de Lorenzo Bernini (1598-1680), foi o primeiro grande espaço aberto europeu e
caracterizou-se como um marco na ruptura da escala renascentista de praça.
Figura 5 – Piazza de São Pedro, Roma. Fonte: CHING, 1998:124.
27
Plaza Mayor espanhola
Na Espanha a Plaza Mayor de Madri (1617-1621) (Fig.6), a de Segóvia
(projeto de 1609-1624), a de León (1677) e a de Córdoba (1683), eram concebidas
como um cenário para festas e cerimônias reais, transformando a plaza mayor medieval,
aberta, em um espaço fechado e reduzido, como se fosse um grande teatro.
Conforma-se como local onde se unificam as diversas vias que a circundam.
Possui distintas funções, como o mercado, as festas reais, a canonizações e os jogos. A
sua unidade espacial manifestava-se tanto em sua planta como nas fachadas uniformes e
regulares.
Place Royale francesa
As places royales francesas constituem um importante modelo no século
XVII. São formadas por um enquadramento, formado pelas construções que têm o
objetivo de destacar a monumental estátua do rei (geralmente eqüestre), localizada no
centro do espaço.
A Place des Voges de Paris, iniciada por Henrique IV entre 1605 e 1612, é
considerada como um modelo das places royales. É constituída por um quadrilátero
regular que organiza um recinto isolado do tráfego intenso – um conjunto de
construções repetidas de três pavimentos com pórticos, formando como que um pátio,
com a entrada camuflada nas fachadas uniformes (SEGAWA,1996:37). Nesse local
aconteceram diversos espetáculos reais, entre eles o casamento de Luís XIII.
Figura 6 – Um aspecto da Plaza Mayor de Madri. Fonte:
ENCICLOPÉDIA LAROUSSE CULTURAL,
1999:3726.
28
Após foram construídas diversas praças em homenagem a Luís XIV (1638-
1715), que definiam a tipologia adotada nas Place des Victories e Place Vendôme em
Paris, e a Luís XV (1710-1774) nas cidades de Bordeaux, Valenciennes, Rennes,
Nancy, Reims e a de Paris (atual Place de la Concorde) (Fig.7).
A Arborização dos Espaços Públicos
O plantio de árvores nas praças não era usual no período renascentista. A
natureza era explorada em forma de jardins e parques privados. Os jardins de Versalhes
(1661-1668), a remodelação das Tulherias (1664), assim como os jardins de
Luxemburgo, do Arsenal e o Jardin des Plantes, são modelos de jardins franceses do
século XVII. Esses jardins eram reservados somente ao rei e à nobreza e só foram
abertos à população no reinado de Luís XV, como espaço público cotidiano na Europa
(SEGAWA,1996:38).
Quanto ao cultivo de árvores no espaço público, sabe-se que os belgas de
Antuérpia, durante o século XVI (1569), tinham na lateral de sua catedral uma área
ornamentada com árvores. Este espaço ficou conhecido com o nome inédito para a
época de Place Verte ou Groenplaats. Na Antuérpia18
o conselho municipal, em 1578,
determinou o plantio de três linhas de árvores nos passeios.
18
Antuérpia, porto da Bélgica, na margem esquerda do Escalda, capital de província homônima. In: In:
ENCICLOPÉDIA LAROUSSE CULTURAL, 1999:351.
Figura 7 – Vista parcial da Place de la Concorde. Fonte: ENCICLOPÉDIA
LAROUSSE CULTURAL, 1999:1546.
29
Também em Paris, por volta de 1597, começam a ser implantados campos
de pallamaglio19
, esporte de origem italiana, praticado no verão sob a sombra das
árvores. Outra influência italiana para Paris foi o Cours la Reine (1616), uma espécie de
recinto cercado e isolado por fossos, ao longo de um quilômetro e meio entre o Sena e a
futura área do Champs Élysées,. Era destinado a caminhadas ou passeios em carruagens
sob a sombra das árvores, pela elite parisiense.
Em meados de seiscentos nas áreas de expansão encontravam-se grandes
avenidas arborizadas. Em 1670 criava-se o Champs Élyssés (na época denominado de
Grand Cours), no eixo do Jardim das Tulherias, paralelamente ao Cours la Reine
(Fig.8).
“Martin Lister, viajante inglês em visita a Paris em 1698,
impressionava-se com a diversão dos parisienses,
principalmente em teatros, jogos, caminhadas e passeios de
carruagens e que não havia gente mais apaixonada em reunir-se,
para ver e ser vista.” (SEGAWA,1996:45).
19
Pallamaglio, de origem italiana tendo o críquete como uma de suas variações modernas. In:
SEGAWA, 1996:39.
Figura 8 – Cours La Reine em Paris, em gravura de Aveline. Fonte: SEGAWA,
1996:41.
30
1.4 A PRAÇA NO BRASIL
Como conseqüência da ascensão do modelo barroco de cidade, que se abriu
e sempre que possível determinou eixos de simetria entre seus monumentos, temos uma
formalização de todo o desenho urbano e suas edificações, por toda a Europa e suas
colônias, que aumentou no século XVI e atingiu maior abrangência entre os séculos
XVII e XIX.
A reconstrução de Portugal
O terremoto de 1775, em Lisboa, fez com que os grandes estragos causados
criassem um novo desenho urbano na cidade.
O Terreiro do Paço20
reaparece como Praça do Comércio (Fig.9), um palco
aberto ao Tejo define todo o plano de reconstrução. A planta de Eugénio dos Santos
cobre a parte central da cidade, definindo-se entre o Terreiro do Passo e o Rossio
(Fig.10), regularizando as duas praças tradicionais e criando, de uma para outra, uma
malha de ruas longitudinais e transversais, cruzando-se em ângulos retos.
20
Definido pela primeira vez no inicio do século XVI, quando D. Manoel abandonou o castelo medieval e
construiu um palácio. In: PASSOS, 1990:27.
Figura 9 – Cartão postal – Praça do Comércio / Lisboa / 1905. Fonte: PASSOS, 1990:31.
31
“De todos os elementos do tecido urbano, é a praça ou o largo o
lugar de reunião por excelência, que revela o princípio de
organização social. Contudo a importância da praça não advém
só da sua utilização como lugar privilegiado de reunião dos seus
habitantes, mas também como entrada do aglomerado urbano –
é o primeiro contato que o visitante tem com a localidade
visitada.” (PASSOS,1990:19).
Muitas vezes, são nestas praças da Lisboa do século XVIII que encontramos
as típicas formas e funções das praças coloniais brasileiras.
O passeio público do Rio de Janeiro
Seguindo as idéias de ver e ser visto dos jardins europeus e as rudimentares
noções de salubrinismo21
que se difundiam na Europa, toma forma no Brasil do século
XVIII, o Passeio Público22
do Rio de Janeiro (Fig.11), influenciado pelos ideais do
Iluminismo23
. Diferente dos espaços abertos do urbanismo colonial, não era um símbolo
da autoridade portuguesa, nem servia para emoldurar um monumento, era um
monumento a vegetação, à natureza.
21
Salubridade não é a mesma coisa que saúde, mas o estado das coisas, do meio e seus elementos
constitutivos, que permitem a melhor saúde possível. In: SEGAWA, 1996:67.
22
Passeio Público – lugar onde se passeia; praça, largo, jardim, etc., destinados aos passeios. Parte lateral
das ruas destinada ao trânsito de pedestres; calçada. In: ENCICLOPÉDIA LAROUSSE CULTURAL,
1999:4479.
23
Iluminismo: movimento intelectual que caracterizou o pensamento do século XVIII; pregava a
valorização do homem e suas idéias, com base científica e não religiosa. GIL, 1999. (Anotações de aula).
Figura 10 – Cartão postal – Praça do Rossio / Lisboa / 1905. Fonte: PASSOS, 1990:55.
32
Sua execução ocorreu entre 1779 e 1783, por ordem do vice-rei D. Luís de
Vasconcelos, que encarregou o importante arquiteto e urbanista do Rio de Janeiro,
Mestre Valentim, de projetá-lo.
Não se conhece nenhuma comemoração de inauguração do Passeio Público.
Em 1786 o recinto foi palco das comemorações do casamento do príncipe D. João VI
com a princesa D. Carlota Joaquina, acontecido em Portugal.
Após o fim da administração de D. Luís, entrou em decadência, até a vinda
da família real para o Brasil.
Século XIX: Família Real no Brasil
Cercado entre duas hipóteses desastrosas (romper com um antigo e
poderoso aliado – Inglaterra, ou desafiar seus aguerridos vizinhos – França e Espanha)
D. João VI, a família real e seus 350 lacaios embarcaram para o para o Brasil, em 1808.
No Brasil instalaram-se no Paço do Vice-Rei, na cidade do Rio de Janeiro e,
em seguida, na Quinta da Boa Vista. Logo deram início as obras de remodelamento da
cidade; ruas e calçadas foram ampliadas, novos e suntuosos bairros foram criados,
formados passeios e jardins públicos. (BUENO,1998:91).
Figura 11 – Planta do Passeio Público, sem data (anterior a 1862), desenhada
por J. A. Andrade. Acervo da Biblioteca Nacional do Rio de Janeiro. Fonte:
SEGAWA, 1996:86
33
Em 1816, com a chegada da Missão Francesa24
, a cidade do Rio de Janeiro
adquiriu ares imperiais. Foram trazidos pintores, escultores, gravadores e arquitetos
franceses com a finalidade de desenvolver atividades artísticas e fundar a Academia de
Belas Artes, introduzindo o Neoclassicismo no Brasil.
Efetivamente, nos anos imediatos após a instalação da família real,
sinalizava-se a política do final dos anos setecentos, de implementação de recintos
botânicos (praças, jardins ou passeios) desta vez intensivamente do outro lado do
Atlântico.
“A resolução de 27 de julho de 1809 prometia prêmios e
privilégios aos interessados que aclimatassem no Brasil plantas
e especiarias orientais ou que promovessem a cultura de outros
vegetais nativos ou exóticos que fossem úteis as artes.”
(SEGAWA,1996:147).
Cabe ressaltar que os Jardins Botânicos25
não visavam o usufruto do
público, mas sim o acesso aos interessados no conhecimento científico cultural. Porém
as características físicas do recinto botânico influenciaram outras formas de ver a
natureza e de usar do espaço público, como o plantio de espécimes exóticas nos recintos
de praça e passeios públicos.
Já em 1825, Grandjean de Montigny, arquiteto que fez parte da Missão
Francesa, projetou melhorias no chamado Campo de Santana, por ordem de D. Pedro I,
equiparando-o a uma place royale francesa.
O projeto para a praça de Grandjean de Montigny tinha dimensões de 360
por 190,80 metros, equivalente a reunião das três maiores praças de Paris.
“Uma enorme superfície regular, o centro ocupado por uma
estátua eqüestre do imperador mais quarto chafarizes de repuxo
balizando os cantos, com os edifícios de dois pavimentos mais o
porticado no térreo emoldurando o ambiente, vazado em quatro
entradas principais.” (SEGAWA,1996:1964).
24
Fizeram parte da Missão Artística Francesa (1816): Joaquim Lebreton, Nicolas Antoine Taunay (1821),
Jean Baptiste Debret (1830), Auguste Maric Taunay, Felix Emille Taunay, Auguste Saint-Hilaire e
Grandjean de Montigny. SANTOS, 1999. (Anotações de aula).
25
Jardim– espaço ordinariamente fechado, onde se cultivam árvores, flores, plantas ornamentais. Jardim
Botânico, parque onde são cultivadas espécies vegetais, munidas de cartazes ou etiquetas onde constam
seus nomes científicos. In: ENCICLOPÉDIA LAROUSSE CULTURAL, 1999:3318.
34
As medidas originais do Campo de Santana foram reduzidas
proporcionalmente em largura e comprimento para quase a metade das dimensões
propostas, não se configurando como uma place royale.
Ao longo da história , desde as primeiras culturas, passando pela ágora
grega, a Idade Média e o Renascimento até os nossos dias, a praça tem sido um lugar de
contato e diálogo humano. Nesse trabalho iremos estudar a praça como espaço público a
partir do caso das praças da região sul do Rio Grande do Sul.
2 A PRAÇA NA CIDADE GAÚCHA
2.1 O CASO EM ESTUDO: AS CIDADES DA REGIÃO SUL
As cidades analisadas no desenvolvimento do trabalho são as desmembradas
do município de Rio Grande, até o ano de 1900 (Fig. 12), quando foram transformadas
em vilas e sedes de município. Nesse momento é autorizado o funcionamento de órgãos
públicos, como intendências, câmaras, agências bancárias, entre outros, que possibilitam
grandes melhorias na estrutura urbana das cidades e, consequentemente, de suas praças.
Figura 12 – Mapa dos municípios existentes em 1900, no Rio Grande do Sul, com demarcação do
limite dos municípios da região sul, desmembrados de Rio Grande. Fonte: Fundação de Economia
e Estatística, 1981:99.
36
A divisão territorial
A partir da Provisão de 7 de outubro de 1809, quando foram criadas as
quatro primeiras vilas rio-grandenses (Porto Alegre, Rio Grande, Rio Pardo e Santo
Antônio da Patrulha), configurou-se a primeira estrutura administrativa do Estado.
Rio Grande, ponto de partida para o entendimento do caso em estudo,
devido a sua posição estratégica junto ao mar, conseguia ser um centro político,
econômico, social e cultural do Estado, diferente dos outros que ainda se apresentavam
como pequenas vilas, com baixa população e inexpressivo desenvolvimento comercial.
(BORGHETTI, 1999:28).
“A cidade estendia-se outrora bem para o lado oeste. As areias
encobriam, entretanto, ruas estreitas [...] Não resta dúvida de
que esta cidade apenas começou a florescer depois da
insurreição das colônias espanholas, datando daí a edificação da
maioria das casas mais importantes que ainda se vêem [...] Mas
depois da guerra, Rio Grande tornou-se centro desse comércio –
carne seca, de couro, sebo e trigo produzido na Capitania. Esse
progresso estampava-se com soberba evidência: negociantes
ricos os há em quantidade; o mobiliário das casas e a aparência
dos homens demostram a abastança.” (SAINT-HILARE,
1974:32).
A constante evolução da Província, estimulada pela presença de imigrantes,
favoreceu o desdobramento do município de Rio Grande. A origem de novas vilas
facilitava as ações administrativas da Província e proporcionava uma melhor
distribuição da população crescente. Em 1835, início da Revolução Farroupilha, a
Província já registrava como sedes de municípios as vilas de Pelotas (1830), Piratini
(1830), São José do Norte (1831) e Jaguarão (1832). (F.E.E., 1981:34).
Com o progresso crescente pós-Revolução (1845), iniciou-se um incremento
da produção agrícola e da pecuária; como decorrência, são desmembrados de Piratini as
vilas de Bagé (1846) e Canguçu (1857) .
No final do Período Imperial (1889), impulsionado pela expansão das
imigrações alemãs e italianas, para a região sul do Rio Grande do Sul, em 1900, são
criadas as vilas: Santa Vitória do Palmar (1872), Dom Pedrito (1872), Arroio Grande
(1873), Pinheiro Machado (1878), Herval do Sul (1881), Santa Isabel do Sul (1882-
1893) e São Lourenço do Sul (1890).
37
26
26
O município de Santa Isabel do Sul, ou Santa Isabel dos Canutos, foi elevado a vila e sede de município
pela Lei No
. 1368, de 9 de maio de 1882 e extinto pelo Ato No
. 11, de 16 de janeiro de 1893. In: F.E.E.,
1981: 23.
RIO GRANDE1747
1830
1831
1832
1846
1857
1872
1873
PIRATINIPELOTAS
SÃO JOSÉ DO
NORTE
JAGUARÃO
BAGÉ
CANGUÇU
DOM
PEDRITO
STA VITÓRIA
DO PALMAR
ARROIO
GRANDE
1878 PINHEIRO
MACHADO
1881 HERVAL DO
SUL
1882 STA ISABEL
DO SUL
1890 S. LOUREN.
DO SUL
Figura 13 – Organograma da criação dos municípios estudados, na coluna da esquerda vemos a data em que o mesmo foi
considerado como vila e sede de município. As linhas de interligação mostram o sistema de desmembramento adotado. Fonte
de dados: F.E.E., 1981.
38
No sul do Brasil: a provisão real de 1747
Após diversas ordenações Espanholas e Portuguesas, em 9 de agosto de
1747 é encaminhada aos brasileiros uma orientação específica quanto às disposições
urbanas, com o título de Provisão Real. (YUNES,1995:26).
Inicialmente dirigida aos colonos de Santa Catarina, vindos das ilhas dos
Açores, enunciava:
“Para o centro e logradouro público de cada lugar se destinará
meia légua em quadro, e as demarcações destas porções de terra
se fará por onde melhor o mostrar e permitir a comodidade do
terreno não importando que fiquem em quadrados, contando que
a quantidade de terra seja a que fica dita. No sítio destinado para
o lugar se assinalará um quadrado para a praça de quinhentos
palmos de face, e em um dos lados se porá a Igreja, a rua ou as
ruas se demarcarão ao cordel com a largura ao menos de
quarenta palmos, e por elas e nos lados da praça se porão as
moradas com boa ordem, deixando umas e outras e para trás
lugar suficiente e repartido para quintais atendendo assim ao
cômodo presente como a poderem ampliar-se as casas para o
futuro.” (CABRAL,1951:94).
Pode-se dizer que estes preceitos são semelhantes aos ditados pelas Leis das
Índias, no início da fundação das cidades hispano-americanas. São instruções bem
detalhadas para o desenvolvimento urbano local e, posteriormente, regional.
Mesmo não acompanhando totalmente o regimento de 1747, as vilas
recentemente criadas no sul do Brasil, adaptaram as novas formas urbanas as suas
necessidades. Essas adaptações intensificaram-se principalmente em meados do século
XIX.
“As cidades vão ter os cuidados de modernização,
predominantemente a partir da metade do século XIX. Seja nas
expansões dos núcleos iniciais ou nas sedes de novas cidades,
persistiu o uso da quadrícula e o agrupamento da igreja e dos
edifícios institucionais ao redor da praça.” (YUNES, 1995:29)
O resultado quanto ao traçado adotado pelas cidades, foi percebido através
da regularização da implantação preexistente, utilizando um sistema de traçado
39
reticular27
, uma trama muitas vezes não observada pelo usuário. Esse traçado tem como
um de seus principais objetivos disciplinar seus usuários, facilitando o controle do
Estado.
A nossa praça portuguesa
A origem portuguesa de nossas cidades é observada também em nossas
praças. Essas têm como característica principal o fato de serem locais de passagem e de
articulação da população, diferente das de origem hispânica, que eram concebidas como
palcos para festas, abrigo de mercados, locais privilegiados para desfiles e procissões.
(CÂMARA,199X:4).
Por esse motivo, as praças da América portuguesa não são tão amplas
quanto às de origem espanhola, o que podemos comprovar se as compararmos aos
espaços públicos destinados as reduções jesuíticas28
(Fig. 14). Nestas, a praça
proporcionalmente ao restante da implantação, os lotes destinados a habitação por
exemplo, ocupa um grande espaço.
27
Sobre traçado reticular ver: Yunes, 1995.
28
Reduções Jesuíticas, no território riograndense compreendiam sete missões (São Nicolau, São Miguel,
São Luiz, São Lourenço, São João Batista e Santo Ângelo) administradas por jesuítas espanhóis
(membros da Companhia de Jesus) de 1626 a 1756, tinham como objetivo evangelizar os povos
indígenas através do cristianismo do novo testamento. In: LA SALVIA, 1992.
Figura 14 – Planta da Missão de São Nicolau, com a demarcação da área destinada a praça.
Fonte: LA SALVIA, 1992:32.
40
As praças aqui estudadas possuem diferenças e semelhanças, segundo suas
origens, que podem ser identificadas como eclesiástica, civil ou militar.
“Da observação dos antecedentes definidores do surgimento das
principais povoações de traçado reticulado, estabelecidas
durante o Séc. XIX e início do Séc. XX, no Rio Grande do Sul,
quatro grupos definiram-se claramente para o interesse da
análise: as cidades da defesa, as cidades das capelas, as cidades
dos colonos imigrantes e as cidades das reduções.” (YUNES,
1995:50).
O que se verifica pela constante presença de edificações características -
igrejas, quartéis, casarões, entre outros - que remetem a origem histórica destes lugares.
Este espaço muitas vezes é uma continuidade do desenho interior dos prédios públicos
ou privados, que circundam a praça, uma tipologia chamada casa pátio29
(Fig. 15).
Os quarteirões que a circundam são resultantes do traçado das vias, os
edifícios construídos no alinhamento em contato direto com a rua, apresentando de um
modo geral características medievais, tanto na forma como na implantação (Fig. 16).
O entendimento do tipo histórico adotado pelas praças das cidades da região
sul, desde o seu surgimento até os dias de hoje, ocasionou diferenças em suas
preexistências, um ritmo evolutivo diferenciado, que pode ser evidenciado em seus
diferentes usos com suas imagens de ambiência no decorrer da história.
29
Pátio, área a céu aberto, cercada em sua maior parte ou na totalidade por paredes ou edifícios. In:
CHING, 1999:85.
41
Figura 15 – Vista aérea do prédio da Alfândega da cidade de Rio Grande. Foto: Adriana
Monteiro, 2000.
Figura 16 – Perspectiva aérea do tipo de praça implantada na região sul do Rio Grande do
Sul. Desenho: Eduardo Rocha, 2000.
42
2.2 AS PRAÇAS GAÚCHAS E SUAS PREEXISTÊNCIAS
Historicamente podemos classificar as preexistências do conjunto das praças
em estudo em três tempos distintos, relativos ao seu uso: como logradouro público,
como espaço para lazer e contemplação e como espaço de passagem.
Os usos correspondem algumas vezes a imagens de ambiência com
referência estética definida pelo momento histórico (colonial, eclético e moderno), que
vai sobrepondo-se e modificando-se. Isso implica, em alguns casos, na falta de
correspondência entre o uso e a imagem de ambiência. Esta expressa-se através dos
diferentes fundamentos estilísticos distintos de cada época, aplicados nas fachadas dos
prédios, nos equipamentos urbanos, nos monumentos, e, até mesmo, no desenho da
praça. (CAMÂRA, 199X:10).
Estes tempos aconteceram em épocas diferentes em cada uma das cidades
estudadas; por isso, utilizaremos um registro de imagens do ano de 1922, onde
conseguimos analisar algumas especificidades sobre o caso.
1º
Tempo: logradouro público
O logradouro30
público é um espaço caracterizado pelo vazio urbano da
cidade, local para descanso dos viajantes e de suas montarias (cavalos e moares), um
lugar público delimitado apenas pelos prédios que o circundam.
“Teve várias utilizações ao longo das épocas, desde a horta ou
quintal até a oficina, garagem ou anexo [...] O logradouro vai
oferecendo solo às modificações e intensificações de usos
acolhendo numerosas atividades que não encontram outro lugar
na cidade.” (LAMAS, 1960:98).
O lote colonial que limita a praça, segundo Provisão Real de 1747, seguia as
antigas tradições urbanas de Portugal, onde as residências eram construídas sobre o
alinhamento das vias públicas e as paredes laterais sobre os limites dos terrenos. (REIS
FILHO, 1995:22). As ruas, com raras exceções, eram calçadas e serviam como elos de
ligação entre os conjuntos de prédios.
30
Logradouro, s.m. Pastagem ou serventia comum ou pública; lugar público onde o povo pode espairecer;
praça; parque; jardim; rossio. (Var.:logradoiro). In: FERNANDES, 1993:454.
43
A vegetação existente no logradouro era a nativa da região e tinha o objetivo
principal de proporcionar sombra aos viajantes. Quando plantadas, dava-se preferência a
espécies frutíferas.
Um aspecto a ser destacado, neste período é a existência de pelourinhos,
geralmente localizados no centro das praças de cidades com maior concentração
populacional e financeira, como Pelotas e Rio Grande, onde se encontravam um maior
número de escravos.
As habitações normalmente encontradas neste período eram o sobrado e a
casa térrea, com tipos31
homogêneos, como o porta e janela, o porta e duas janelas e o
em fita. A exceção eram as casas de esquina, que apresentavam algumas variações
devido ao aproveitamento de duas fachadas.
“As tipologias habitacionais urbanas, até o início do século,
seguiram os códigos funcionais e formais do sistema colonial,
quais sejam, edificação vinculada ao lote urbano, ocupando toda
a testada, valorização maior da fachada, de acordo com o status
social do proprietário, e um desenvolvimento longitudinal da
planta ao longo do lote.” (CRUZ, 1992:123).
Verifica-se através das imagens a seguir que ainda no início do século XX
(1922) encontrávamos praças com a função de logradouro público. Podemos observar
que em Herval do Sul (Fig. 17) a praça aproximava-se a um pomar público, as ruas
31
Tipo: certo número de coisas consideradas como a formar um grupo em razão de atributos ou
características comuns. In: CHING, 1999:79.
Figura 17 – Praça Marquês do Herval /Herval do Sul. Fonte: COSTA, 1922:65.
44
limítrofes da praça não possuíam pavimentação e nenhum tipo de melhoria, como
caminhos demarcados ou equipamentos urbanos são notados nas imagens. Essas
características também podemos constatar na Praça Angelino Goulart, da cidade de
Pinheiro Machado (Fig. 18).
Em Canguçu (Fig. 19) podemos ver que a praça se assemelhava a um
bosque com vegetação fechada. Na imagem contígua nota-se a existência de edificações
com detalhes rebuscados nas fachadas e diversos sobrados. O que denota discordância
entre o cuidado com a praça e os prédios que a circundam.
“Antiga Praça Marechal Floriano, até o vilamento não possuía
denominação. Apartir daí até a República denominou-se Praça
Dom Pedro II. Por muitos anos ela permaneceu na situação de
terreno baldio.”( BENTO,1983:32).
O que é realmente característico nesses logradouros públicos é a
inexistência de vida social no seu interior; apesar de nas imagens citadas anteriormente
(Fig. 17/19) termos visto alguns grupos de pessoas, esses encontravam-se nas praças por
motivo de fotografia ou de alguma comemoração local.
Atualmente ainda encontramos praças com características de logradouros
públicos, principalmente em pequenas comunidades rurais. Na região destacamos a vila
de Santa Isabel do Sul, que já foi sede de município (1882-1893), com o mesmo nome,
que após alguns anos foi extinto, um lugar que por esse motivo parou no tempo, e
conserva em sua estrutura original a Praça da Aliança (Fig. 20).
Figura 18 – Angelino Goulart/ Pinheiro Machado. Fonte: COSTA, 1922:123.
45
Figura 19 – Praça Dr. Francisco Carlos dos Santos/Canguçu. E aspecto da rua principal da vila Fonte: COSTA, 1922:81.
Figura 20 – Praça da Aliança/Santa Isabel do Sul. Fonte: NEAB, 1994.
46
2º
Tempo: espaço de lazer e contemplação
No final do século XIX as praças começaram a ser valorizadas como
passeios públicos, um lugar para passear e ser visto. A transição do trabalho escravo ao
regime salariato contribuiu para esta nova imagem da praça, já que o poder aquisitivo da
população trabalhadora aumenta, proporcionando aos mesmos atividades de lazer.
Surge uma nova relação espaço-tempo para a praça, na qual os percursos
não são mais limitados por espaços construídos, mas por uma geometria clássica. Esta
relação seria enriquecida pela magnitude formal das edificações e pelo desenho dos
caminhos nas praças.
Na Praça Carlos Telles, da cidade de Bagé (Fig. 21), verificamos a
delimitação dos caminhos com pavimentação, em forma de duas cruzes que se
sobrepõem, formando um espaço central; a proposta possui nítida influência da simetria
barroca32
.
O ecletismo33
historicista34
, na região sul do Rio Grande do Sul, mostra-se
no espaço das praças, tanto na construção dos edifícios que as delimitam (Fig. 22) como
nos elementos que nela são inseridos. Os chafarizes, estátuas, vegetações exóticas, entre
outros, nos demonstram a inserção de elementos renascentistas e barrocos no cotidiano
urbano.
32
Ver mais sobre a simetria barroca, na parte 1.3 SÉCULO XV: A PRAÇA NO SENTIDO ATUAL.
33
Ecletismo, tendência da arquitetura e das artes decorativas para misturar livremente estilos históricos
diversos com o propósito de combinar as virtudes de diferentes fontes, ou ampliar o conteúdo alusivo,
particularmente durante a Segunda metade do século XIX na Europa e nos EUA. In: CHING, 1999:146.
34
Historicismo, na prática arquitetônica, busca de vários estilos do passado (noção próxima do
ecletismo). In: ENCICLOPÉDIA LAROUSSE CULTURAL, 1999:2111.
Figura 21 – Praça Carlos Telles/Bagé. Fonte: COSTA, 1922:495.
47
“O ecletismo era a cultura arquitetônica própria de uma classe
burguesa que dava primazia ao conforto, amava o progresso
(especialmente quando melhorava suas condições de vida),
amava as novidades, mas rebaixava a produção artística e
arquitetônica ao nível da moda e do gosto.” (PATETTA,
1987:13).
Através das imagens verifica-se a constante utilização de elementos de
ferro, importados, (Art Nouveau35
) como os de iluminação pública da Praça Dede Serpa
(Fig. 23) em São Lourenço do Sul e de elementos em alvenaria, como a Coluna da
Liberdade na Praça Antônio Xavier Ferreira em Rio Grande (Fig. 24).
35
Art Nouveau: estilo das artes plásticas e aplicadas corrente no final do século XIX e início do XX,
caracterizado por motivos fluidos e ondulados, freqüentemente inspirados em formas naturais. In:
CHING, 1999:146.
Figura 22 – Prefeitura Municipal de Dom Pedrito. Fonte: Acervo Museu
Municipal, 2000.
Figura 23 – Acima Praça Dede Serpa/São Lourenço do Sul. Fonte:
COSTA, 1922:495. Figura 24 – Ao lado Praça Antônio Xavier
Ferreira. Fonte: COSTA, 1922:17.
48
O tratamento realizado nas praças acrescenta ao formalismo barroco o
pitoresco (Romantismo36
), usando a assimetria do paisagismo inglês associada a
elementos ecléticos da arquitetura do período. São formados bosques com grandes
árvores, lagos, grutas, caramanchões, colunatas, bancos e outros elementos em alvenaria
ou ferro. Podemos verificar estes aspectos na Praça Coronel Pedro Osório (Fig. 25), em
Pelotas e na Praça Marechal Soares Andrea (Fig. 26), na cidade de Santa Vitória do
Palmar.
Uma das características desse período, que aparece de diversas formas, é o
fechamento das praças através de elementos decorativos, com a finalidade de proteger o
ambiente da depredação causada por animais circulantes na cidade, como podemos ver
nas grades desenhadas da Praça Maneca Maciel, em Arroio Grande (Fig. 27). É um
fechamento diferente daquele existente no logradouro público, que não possuía projeto
específico nem a intenção de servir de cercamento para os animais.
36
Romantismo – atitude espiritual própria dos alemães na primeira metade do século XIX, que contrapõe
às regras racionalistas do Neoclassicismo uma exaltação, com freqüência visionária, da natureza e do
sentimento. In: KOCH, 1998:207.
Figura 25 – Praça Coronel Pedro Osório/Pelotas. Fonte: COSTA, 1922:25.
Figura 26 – Praça Marechal Soares Andrea/Santa Vitória do Palmar. Fonte: COSTA, 1922:42.
Figura 27 – Praça Maneca Maciel/Arroio Grande. Fonte: COSTA, 1922:61.
49
Esses cercamentos nos demonstram que se inicia na região sul a idéia de
praça como um lugar de lazer das classes sociais dominantes, que cultuavam as idéias
do salubrinismo europeu, uma importação de hábitos e costumes europeus, já adotados
na corte do Rio de Janeiro.
3º
Tempo: espaço de passagem
O terceiro tempo detectado no processo de evolução da praça corresponde a
um período de progressiva industrialização, que provoca a separação entre o local de
trabalho e a habitação, que ocasiona a necessidade do desenvolvimento de novos meios
de transporte e contribuiu para o crescimento da zona periférica da cidade.
“Ao mesmo tempo, desenvolvem-se as atividades de serviço que
tendem a localizar-se no centro, adquirindo uma importância
predominante. Em contraposição, é cada vez mais intensa a
busca de casas de moradia fora da cidade, no campo limítrofe.”
(ROSSI:1995:248).
Esta distância entre os bairros de moradia e as praças centrais fazem com
que as pessoas adquiram o hábito de utilizar a praça como espaço de passagem,
principalmente nas cidades de porte médio como Pelotas e Rio Grande (Fig. 28).
Nas demais praças estudadas percebe-se que estão em uma fase transitória
de transformação entre o 2º
e o 3º
tempo. Essa transição observa-se na quantidade de
prédios residenciais que dão lugar a atividades comerciais. Dessa forma, muitos desses
espaços encontram-se ainda como locais de descanso e lazer (Fig. 29)
Figura 28 – Praça Antônio Xavier Ferreira/Rio Grande. Foto: Adriana
Monteiro, 2000
50
A necessidade de reconstrução de prédios e, em parte, o surgimento de
construções novas, por volta de 1930, inicia a inserção de elementos modernistas no
ecletismo ainda predominante na época. Apesar de concessões românticas, as fachadas
são sóbrias e não apresentam excessos decorativos (Art-déco37
) .
É neste momento que são inseridas edificações no interior das praças, como
sanitários ou prédios de apoio e manutenção local. Na cidade de Dom Pedrito é
introduzido um reservatório de água no centro da praça, influência expressiva da
modernidade da época (Fig. 30). “No caminho da modernização da praça, o ecletismo
fundado em elementos modernos começou a se misturar com ecletismo fundado na
fusão de elementos arcaicos.” (CÂMARA, 199X:11).
Estes novos exemplares arquitetônicos é que dariam vida a esta nova etapa
da praça, que atingia seu apogeu com o embelezamento eclético. A conjugação de
elementos decorativos e conceitos modernos de organização de fachadas, por sua vez,
favorece a idéia de um ecletismo moderno, uma transição na qual transparecem traços
de um modernismo primitivo ou pré-modernismo. (CAMÂRA, 199X:12).
É neste período que a praça chega a sua maturidade espacial e torna-se área
privilegiada, rejeitando seu passado colonial e exibindo uma modernidade expressa pela
sua nova ambiência democrática, baseada no poder republicano. Essa fase mostra
marcas de uma elite que pretendia renovar o urbano, tentando mascarar sua
preexistência colonialista e escravista.
Os edifícios em altura (Fig. 31/32), em meados do século XX, começam a
modificar a horizontalidade (colonial-eclética) pela verticalização, tornando a imagem
urbana descontínua e segmentada na volumetria, na forma e na textura. (BORGUETTI,
1999: 186).
37
Art-déco, estilo que emprestou seu nome da Exposição Internacional de Artes Decorativas e Industriais
Modernas (Paris, 1925). Como forma de estilização intermediária entre a vanguarda e o tradicional,
absorveu influências do cubismo, do futurismo, do expressionismo, entre outros, numa espécie de reação
ao art-noveau. In: ENCICLOPÉDIA LARROUSE CULTURAL, 1999:448.
51
Figura 30 – Praça General Osório/Dom Pedrito. Foto:
Acervo do Museu Municipal, 2000.
Figura 32 – Praça Antônio Xavier Ferreira/Rio Grande. Foto:
Adriana Monteiro, 2000.
Figura 31 – Praça Coronel Pedro Osório/Pelotas. Foto: Laura
Azevedo.
Figura 29 – Interior da Praça Alcides Marques/Jaguarão. Foto: Michele Rosa da Silva,
2000
52
2.3 SÉCULO XX: A CONSOLIDAÇÃO DO ESPAÇO PRAÇA
O período de maior número de mudanças no espaço da praça foi entre o
final do século XIX e o inicio do XX, devido ao surgimento da indústria que
proporcionou a utilização de novos materiais e técnicas construtivas. Esse período foi
muito significativo na consolidação do espaço da praça.
“Atraem, de fato, as mais ricas residências, o melhor comércio,
as atividades de lazer nas aglomerações menores ou mais
conservadoras. Ecoam ainda a presença social e paisagística dos
estabelecimentos religiosos na cena urbana do país em outras
épocas, assim como, a significação dos adros, seus
correspondentes urbanísticos. Deixam de ecoar tal presença,
porém mantendo muitas vezes o nome antigo e familiar, os
largos mais velhos que se transformam. Ou não comparecem
mais nas fundações urbanas recentes. É que outras instituições
influentes surgiram numa sociedade contemporânea mais
urbanizada e geraram outras edificações para fins distintos e
com outro caráter. Públicas ou privadas, vão substituindo os
templos e disputando por sua vez os melhores pontos da cidade,
quando não as praças para se instalarem.” (MARX, 1980:56).
É neste período, também, que realmente aparece e se configura com uma
certa lógica o parcelamento do solo (quarteirão x lote), na espacialidade das
construções, fachadas, ruas, praças e monumentos; motivados pela regularização
imposta pelos códigos de postura e legislações específicas da época. É quando nota-se a
regularização dos antigos espaços e as primeiras expansões urbanas utilizando novos
modelos e padrões, motivados pelo advento de novos meios de locomoção, como
bondes elétricos e automóveis, entre outros.
As praças são arborizadas, promovendo ambientes românticos e naturais. A
vegetação, em grande parte, não possui projeto paisagístico específico38
e por este
motivo, pode atrapalhar a leitura do espaço devido ao grande porte alcançado por
algumas espécies.
O uso local intensifica-se, deixando a praça cada vez mais como um vazio
na cidade, espaço próprio para as atividades comerciais do mundo moderno, como lojas
38
Na época do plantio não se projetava o porte que poderia chegar a vegetação, como também não era
realizada a manutenção necessária para conservar a aparência desejada.
53
populares, mercados, feiras e ambulantes. A posição estratégica da praça a transforma
em um local de intercâmbio e circulação de pessoas na cidade. Esses fatores são
determinantes para torná-la um espaço de passagem no núcleo urbano atual.
“É a atividade cotidiana do feirante que importa ainda para o
abastecimento de nossos centros urbanos e, até mesmo, das
maiores metrópoles. O mercado, a feira, o negócio ambulante
tiveram e têm nas praças o lugar, espacial e historicamente,
próprio para sua prática. ” (MARX, 1980:57).
As transformações, acumulações e permanências apresentam-se como
elementos definitivos na estrutura urbana destes sítios em meados do século XX. Neste
momento conseguimos detectar persistências no desenho urbano, através do que
podemos chamar de monumentos – edificações, estátuas, traçado de ruas, por exemplo –
existentes na estrutura física da cidade.
“[...] a diferença entre passado e futuro, do ponto de vista da
teoria do conhecimento, consiste precisamente no fato de que o
passado é, em parte, experimentado agora e que, do ponto de
vista da ciência urbana, pode ser esse o significado a dar às
permanências: elas são um passado que ainda experimentamos.”
(ROSSI, 1998:49).
É neste momento, apreendendo a praça como a vemos hoje, que se propõe a
leitura do seu ambiente. Trata-se de um estudo fenomenológico, realizado a partir de
três elementos essenciais do espaço urbano: limites, caminhos e centralidade.
3 UMA LEITURA ATRAVÉS DE TRÊS ELEMENTOS
3.1 UM OLHAR FENOMENOLÓGICO
A fenomenologia, segundo a etimologia, é o estudo do fenômeno. Como
tudo o que se vê é fenômeno, é praticamente ilimitado o seu domínio. Mas em se
tratando de uma postura filosófica, tem suas particularidades e limitações, que para o
entendimento do seguimento do trabalho se faz necessário o seu esclarecimento.
Mesmo sendo citada anteriormente por J. H. Lambert, Kant e Hegel39
, foi
Edmund Husserl que desenvolveu a definição de fenomenologia que conhecemos hoje.
“A fenomenologia husserliana se propõe como fazendo ela própria, às vezes, de
ontologia pois, segundo Husserl, o sentido do ser o do fenômeno não podem ser
dissociados.”(DARTIGUES, [s.d.]:3).
É a partir de Husserl que se ampliam os estudos de fenomenologia a outras
áreas do conhecimento, recebendo múltiplas respostas, as vezes afastadas, mas ligadas a
uma mesma fonte.
Para realizar um olhar fenomenológico é necessário que se faça uma
redução a sua essência, através da intuição. A essência é a visão do sentido ideal que
atribuímos ao fato materialmente percebido e que nos permite identificá-lo.
(DARTIGUES, [s.d.]:15). Sendo assim, a essência nos permite reconhecer um
fenômeno, por ser sempre idêntica a si própria, não importando as circunstâncias
contingentes de sua realização.
“Por numerosos que sejam os tempos e os lugares em que se
fala do triângulo, por numerosas que sejam as inscrições de
triângulos sobre os quadros-negros de todas as escolas do
mundo, é sempre do mesmo triângulo que se trata.”
(DARTIGUES, [s.d.]:15).
39
Fenomenologia para Lambert é a teoria da ilusão sob suas diferentes formas; para Kant é disciplina
propedêutica que deve, segundo ele, preceder a metafísica; segundo Hegel é de imediato uma filosofia do
absoluto ou do Espírito. In: DARTIGUES, s/data: 2.
55
Isso implica na idéia de que podemos encontrar o mesmo objeto
representado ou interpretado das mais diversas formas. Mas esse objeto vai possuir
características que o definem como tal, e que configuram sua essência. A essência é
aquilo que, se subtrairmos de um determinado elemento, ele deixa de ser esse elemento.
Existem essências diferentes para cada objeto (a casa, a praça, o bairro, a cidade)
percebido e das qualidades (confortável, verde, calmo, grande) que atribuímos a eles.
Ao relacionar-mos objeto e consciência realizamos uma análise
intencional40
do caso, tratando-as de forma conjunta, como idéias inseparáveis.
“Assim se encontra delimitado o campo de análise da
fenomenologia: ela deve elucidar a essência dessa correlação na
qual não somente aparece tal qual objeto, mas se estende o
mundo inteiro.” (DARTIGUES, [s.d.]:19).
O olhar fenomenológico nos conduz a uma redução do fenômeno estudado:
a praça. Para isso é necessário colocá-la entre parênteses, existindo em si independente
de todo o ato de consciência e realizar o que Husserl chama de uma redução de
eidética41
do fenômeno.
“Para alcançar a essência, não se trata de comparar e de
concluir, mas de reduzir, isto é, de purificar o fenômeno de tudo
o que comporta de inessencial, de fáctico42
, para fazer aparecer
o que lhe é essencial.” (DARTIGUES, [s.d.]:30).
Nos estudos relativos a teoria da forma (Gestalt), iniciada por antigos
discípulos de Husserl, estabeleceram-se vínculos estreitos entre o domínio da
experimentação e o da experiência fenomenológica, aproximando à essência a forma e à
estrutura. (DARTIGUES, [s.d.]:37).
A forma, assim como a essência, é uma totalidade estruturada que se define
por si mesma e não a partir dos elementos que a compõem.
40
Para Husserl a palavra intencionalidade nada mais significa do que esta particularidade fundamental e
geral que a consciência possui de ser consciência de algo. In: RUSS, 1994:154.
41
Redução eidética, operação pela qual a consciência transforma aquilo de que tem percepção ou
experiência num objeto esquemático, qualificado de essência. In: ENCICLOPÉDIA LAROUSSE
CULTURAL, 1999:2040.
42
Factício, (adj.) Etim.: lat. Facticius, artificial. Artificial, produzido artificialmente. In: RUSS, 1994:105.
56
“Ela permanece para nós a mesma melodia, tão fácil de
reconhecer que, ás vezes, não notamos a mudança. No entanto
todos os seus elementos estão alterados, seja porque todos os
sons são novos, seja porque todos os sons são novos, sejam
porque alguns deles ocupam outros lugares com outras funções.”
(DARTIGUES, [s.d.]:38).
Existe portanto afinidade entre a noção fenomenológica de essência e a
noção de forma. Esta não se limita tão somente a forma no campo físico, mas também
aplicada as relações existentes em um sistema.
“Através de suas pesquisas sobre o fenômeno da percepção,
feitas com grande número de experimentos, os psicólogos da
Gestalt precisaram certas constantes nessas forças internas,
quanto à maneira como se ordenam ou se estruturam as formas
psicologicamente percebidas.” (FRACCAROLI, 1982:12).
Na década de 60 surgem as primeiras teorias fenomenológicas aplicadas ao
desenho urbano43
, destacando-se, entre outros, os trabalhos de Norberg-Schulz, Aldo
Rossi, Giulio Carlo Argan e Cesare Brandi. Nesses teóricos buscamos subsídios para
possibilitar a leitura das praças em estudo.
Essa leitura busca comentar a essência desses ambientes, ou seja, os seus
elementos fundamentais. São esses elementos que lhes conferem a unidade e a
unicidade inerentes a obra de arte. E, segundo Brandi, por se tratarem de obras de arte e
possuírem valor histórico torna-se fundamental a sua preservação.
3.2 ESPAÇO EXISTENCIAL E ARQUITETÔNICO
Para Norberg-Schulz, com base em Piaget e Hidegger44
, o conceito de
espaço45
é algo natural e essencial para a existência humana; através do qual criamos
43
Desenho urbano, é o campo disciplinar que trata a dimensão físico-ambiental da cidade, enquanto
conjunto de sistemas físico-espaciais e sistemas de atividades que interagem com a população através de
suas vivências, percepções e ações cotidianas. In: DEL RIO, 1990:54.
44
Norberg-Schulz utilizou em seus estudos as obras: La representación del mundo en el niño (1973) de
Piaget e Ser y Tiempo (1954) de Heidegger.
45
É no século XVIII, com Kant, que se efetua uma virada na concepção do espaço. Contra Leibniz, que
via nele uma simples ordem ideal de coexistência, Kant afirma a dimensão intuitiva do espaço, que passa
então, na sua filosofia, a designar uma ferramenta humana necessária para a constituição da experiência.
In: RUSS, 1994:87.
57
conceitos de espaço diferenciados para cada grupo social. Por isso uma pesquisa que
leva em conta esquemas espaciais consegue chegar a considerações qualitativas como
resultado de um sistema de orientação sensível (subjetivo) para o seu meio ambiente.
“O interesse do homem pelo espaço, tem raízes existenciais:
deriva de uma necessidade de adquirir relações vitais no
ambiente que o rodeia para colocar sentido e ordem a um mundo
de acontecimentos e ações.” (NORBERG-SCHULZ, 1975:9).
Os esquemas são culturalmente espaciais, por isso possuem permanências e
transformações; não são estáticos. Desta forma, contam a nossa história através dos
tempos. Mas cabe ressaltar que neste espaço cognitivo (percebido) podemos distinguir
dois aspectos diferenciados: o espaço perceptivo que é imediato e por isso inconstante, e
o esquema do espaço que é mais estável.
“O espaço perceptivo, ao contrário, é egocêntrico e varia
continuamente, se bem que estas variações estão ligadas
formando tonalidades significativas (experiências, porque são
assimiladas aos esquemas do sujeito que, por suas vez, são
modificados por uma nova experiência.” (NORBERG-
SCHULZ, 1975:12).
O espaço arquitetônico é um tipo de espaço perceptivo, variável conforme o
projetista (arquiteto, urbanista, construtor, artesão) e sua expressão estética. Por isso, na
maioria das vezes, o espaço arquitetônico torna-se a concretização do espaço
existencial, que é um sistema relativamente permanente de esquemas perceptivos ou
imagens do ambiente circundante.
Os precursores da idéia de espaço arquitetônico e existencial foram o
historiador de arte Dagoberto Frey (1929) e o arquiteto Rudolf Schwarz (1958), que
vieram a influenciar outros teóricos a partir dos anos 60, entre eles: Kevin Lynch,
Robert Venturi e Paolo Portoghesi. (NORBERG-SCHULZ, 1975:16).
Ao mesmo tempo em que conseguimos diferenciar espaço existencial e
espaço arquitetônico, percebemos que os mesmos complementam-se. Por isso é preciso
estudarmos o existencial para que possamos compreender o arquitetônico.
58
Na tabela abaixo(Fig. 33) colocamos, através de uma lista de palavras de
significados opostos, o antagonismo existente entre a idéia de espaço existencial e
espaço arquitetônico.
ESPAÇO EXISTENCIAL ESPAÇO ARQUITETÔNICO
Concreto Psicológico
Hipotético Verdadeiro
Fictício Histórico
Objetivo Subjetivo
Essencial Secundário
Abstrato Simbólico
Modelo Tipo
Figura 33 – Tabela comparativa entre o espaço existencial e arquitetônico. Autor: Eduardo Rocha.
Quando estudamos um tipo46
arquitetônico estamos utilizando como base
um modelo existencial. O tipo faz com que a configuração do espaço arquitetônico das
praças mude no decorrer do tempo, mas conserve seu espaço existencial.
“A configuração de uma praça não se metamorfoseia com a
lenta deterioração de uma de suas edificações ou com sua
demolição parcial e reconstrução de outra com aparência
similar. É necessário que a aparência de todas seja alterada,
assim como o seu desenho, paisagem mobiliário.” (CAMARA,
199X:17).
Podemos aplicar essas idéias de espaço, desenvolvidas por Norberg-Schulz,
em diversos níveis, visto que a cidade é construção, a praça tem um início, que pode ser
um prédio, e aos poucos pode alcançar outros níveis, um bairro ou uma cidade.
46
“O modelo, entendido segundo a execução prática da arte, é um objeto que deve se repetir tal qual é; o
tipo é, pelo contrário, um objeto segundo o qual cada um pode conceber obras que não se assemelham
entre si. Tudo é preciso e dado no modelo; tudo é mais ou menos vago no tipo.” Quatrèmere de Quincy.
In: AYMONINO, 1981:64.
59
3.3 OS NÍVEIS DO ESPAÇO E SEUS ELEMENTOS
O espaço pode ser analisado em diferentes níveis. Segundo Norberg-Schulz
pode ser desde o geográfico, a paisagem rural, o urbano, a casa, a coisa47
, ou qualquer
outro que possa configurar um fenômeno. O conjunto de níveis e sua interação formam
um todo.
“Se analisarmos o problema de uma maneira mais concreta,
veremos que os elementos aparecem em diferentes níveis dentro
da hierarquia: os mais extensos são o de geografia e paisagem
rural, por outro lado no extremo oposto encontramos toda uma
ordem de mobiliário ou de objetos menores.” (NORBERG-
SCHULZ, 1975:34).
Todos os níveis devem se completar, com suas semelhanças e diferenças,
formando uma identidade, um sistema que respeita uma situação (articulação).
A praça encontra-se no nível do ambiente urbano, diferenciado de outros
níveis pela sua concentração e densidade. É nele que o homem se estrutura através de
atividades próprias, além de ser um artefato do próprio homem. Ele se sente seguro com
um espaço que ele mesmo planejou, que lhe possibilita a comunicação com os níveis
superiores (o bairro, a cidade, o estado) e abrange níveis secundários (a rua, a casa,
etc.). Norberg-Schulz, comenta que “certamente Lynch não é o primeiro a definir a
estrutura urbana com as denominações de nós, caminhos e distritos, as descrições
tradicionais das cidades mencionam praças, ruas, bairros”. (1975:37).
Baseado em esquemas topológicos48
, utilizados na teoria da Gestalt,
definimos três itens para a leitura do espaço da praça: limites, caminhos e centralidade.
“Todo o objeto está representado por suas manifestações, por
fenômenos intermediários ou objetos inferiores. Também
podemos denominar a estes fenômenos propriedades porque não
são uma coisa, porém pertencem a uma coisa de tal modo que a
representam ou simbolizam diretamente[...].” (NORBERG-
SCHULZ, 1975:20).
47
Coisa, no sentido geral, qualquer objeto de pensamento, tudo o que pode ser pensado. In: RUSS,
1991:40.
48
Topologia, s. f. Descrição de uma localidade com todos os seus acidentes geográficos. (Do gr. topos +
logos). In: FERNANDES, 1993:673.
60
São essas manifestações de fechamento (limites), proximidade (caminhos) e
centralização (centralidade), elementos que podem-se combinar de várias maneiras,
dentro de uma coerência recíproca. Quando se unem as idéias de espaço arquitetônico e
existencial, formam um conceito de lugar. Diferente do espaço, o lugar possibilita que
estejamos dentro ou fora dele.
“Quando descrevemos um complexo de fenômenos teremos que
introduzir um número adequado de objetos interrelacionados
que sirvam como dimensões de comparação, da mesma maneira
em que descrevemos a posição de um ponto no espaço euclídeo
por meio de coordenadas.” (NORBERG-SCHULZ, 1998:37).
É este agrupamento de partes intrinsecamente relacionados, formando um
todo, que possibilita torná-lo um caso homogêneo, um fenômeno a ser estudado. Uma
ordem dos elementos torna-se necessária para que se realize a leitura correta do espaço
das praças. Nesse estudo, primeiramente explicitaremos, as questões relativas aos
limites (fachadas, ruas e esquinas), porque toda praça tem um entorno que a conforma,
geralmente caracterizado por um conjunto de edificações voltadas para o seu interior.
Entre os prédios surgem os caminhos que se prolongam e multiplicam para mais tarde
apresentar uma centralidade definida (Fig. 34).
As plantas esquemáticas das praças estudadas permitem que se visualize
essa conformação (Fig. 35).
Figura 34 – Vista aérea da Praça Dr. Carlos Santos/Canguçu. Observamos
limites (fachadas), caminhos e centralidade definidos. Fonte: Acervo Casa da
Cultura.
61
Figura 35 – Plantas esquemáticas das 14 praças estudadas. A – Arroio Grande: Pr. Maneca Maciel / B – Bagé: Pr. Carlos
Telles / C – Canguçu: Pr. Dr. Carlos Santos / D – Dom Pedrito: Pr. General Osório / E – Herval do Sul: Pr. Marquês de
Herval / F – Jaguarão: Pr. Alcides Marques / G – Pelotas: Pr. Coronel Pedro Osório / H – Pinheiro Machado: Pr. Angelino
Goulart / I – Piratini: Pr. das Alegrias / J – Rio Grande: Pr. Antônio Xavier Ferreira / K – Santa Isabel do Sul: Pr. da
Aliança / L – Santa Vitória do Palmar: Pr. Marechal Soares Andrea / M – São José do norte: Praça Intend. Francisco José
Pereira / N – São Lourenço do Sul: Praça Dede Serpa. Desenho: Eduardo Rocha.
A B
C
D E F
G
H
I
J K
L M N
62
3.4 LIMITES
Norberg-Schulz utiliza como elemento de leitura do espaço as áreas e
regiões, caracterizados por serem espaços que possuem limites49
definidos, onde se
pode ver claramente a relação entre interior e exterior. Desta forma, determina-se um
conjunto de características que possa diferenciar este espaço como sendo um lugar.
“Os caminhos dividem as zonas que rodeiam o homem em
parcelas mais ou menos conhecidas. A essas áreas
qualitativamente definidas denominaremos de regiões. As
regiões conhecidas se acham rodeadas por um mundo
relativamente desconhecido cujo caráter imaginado vem
determinado por suas direções usuais, norte, sul, leste e oeste, e
por o que apreendemos de geografia. De certo modo as regiões
são lugares, que estão definidos por seu fechamento ou por
proximidade ou semelhança de seus elementos constituintes.”
(NORBERG-SCHULZ, 1975:27).
Para Kevin Lynch, “limites são elementos lineares não usados ou entendidos
como vias pelo observador. São as fronteiras entre duas fases.” (LYNCH, 1997:52).
Essas fases devem ser reconhecíveis mentalmente para que possamos ter um caráter de
identificação comum, formando conjuntos com características próprias.
A região das praças em estudo configura-se através de limites, que podem
ser as fachadas dos quarteirões (Fig. 36), os terrenos vazios, os muros, os rios (Fig. 37),
ou atividades humanas, como os mercados. Portanto podem ser naturais, quando
definidos por elementos da natureza ou artificiais, quando edificados pelo homem.
(NORBERG-SCHULZ, 1975:29).
É nos limites que encontramos os edifícios que configuram a praça como
um espaço intencional, religioso (a igreja) (Fig. 38), administrativo (a prefeitura),
financeiro (bancos), comercial (mercados) (Fig. 39) e cultural (a biblioteca , o teatro e o
clube social) (Fig. 40). (BORGHETTI,1999:140).
O limite das praças é algo visível devido a facilidade de fechamento do
espaço que o modelo retículado, implantado nessas cidades, propicia. No caso em
49
Limite é o que separa duas regiões ou porções do espaço (ou dois períodos temporais); o que limita. In:
RUSS, 1991:167.
63
estudo encontramos dois tipos de limites: as praças limitadas dos quatro lados (Fig. 41)
e as limitadas com aberturas (Fig. 42).
Figura 36 – Vista aérea da Praça Maneca Maciel/Arroio Grande.
Observamos limites formados pelas fachadas dos quarteirões.
Foto: Denise Brito, 1999.
Figura 37 – Vista do limite natural feito pelo rio São Gonçalo
no espaço público da vila de Santa Isabel do Sul. Fonte:
NEAB, 1994.
Figura 38 – Vista da igreja, na Praça Angelino Goulart de
Pinheiro Machado. Foto: Paulo Roberto Silveira, 2000.
Figura 39 – Vista onde observa-se à esquerda a Secretaria de
Finanças, ao centro o Mercado Central e a direita a
Prefeitura. Figura 40 – Vista do Teatro 7 de Abril . Ambas da
Praça Coronel Pedro Osório, em Pelotas. Foto: Laura
Azevedo.
Figura 41/42 – Esquemas da limitação do espaço da praça nos quatro lados e com aberturas. Desenho: Eduardo Rocha.
1
4
3
2
1
2
3
64
Limitadas dos quatro lados
As praças limitadas dos quatro lados (Fig. 43) são aquelas que têm seus
limites visivelmente aparentes, ou seja, quando podemos identificar o contorno e a
textura do espaço de maneira bem definidos, assim como os enunciados dos princípios
da Gestalt com relação ao fechamento e a semelhança. (NORBERG-SCHULZ,
1975:71).
“Quatro planos verticais delimitando um campo de espaço
constituem provavelmente o tipo de definição espacial em
arquitetura mais típico e, certamente , o mais forte. Como o
campo é completamente fechado, seu espaço é naturalmente
introvertido.” (CHING, 1998:152).
Este tipo perfaz grande parte dos casos encontrados, onde observamos a
limitação quase total do espaço, apenas com aberturas temporárias (Fig. 44), causadas
por terrenos vazios (passíveis de novas construções) ou por pequenos recuos laterais
(Fig. 45) existentes nos lotes. Essas aberturas não chegam a comprometer a leitura final
dos limites de um quarteirão, formado pelas diferentes fachadas das edificações.
Outro importante elemento a destacar-se são as esquinas (Fig. 46). Essas
caracterizam-se ou aparecem como elementos de ligação com o restante da cidade,
funcionando como pórticos de acesso a praça.
Figura 43 – Planta esquemática da Praça Marechal Soares Andrea de
Santa Vitória, com seus limites demarcados. Fonte: Tatiana Maragalhoni.
65
Figura 44 – Vista de uma abertura temporária (muro) na Praça Marechal
Soares Andrea de Santa Vitória. Foto: Tatiana Maragalhoni, 2000.
Figura 45 – Vista aérea da Praça Marquês de Herval, em Herval do Sul. Observamos os recuos
laterais na implantação da igreja, ao fundo. Fonte: acervo do Museu Municipal.
Figura 46 – A esquina como elemento que marca o acesso ao espaço da praça.
Praça Angelino Goulart, de Pinheiro Machado. Foto: Paulo Roberto da
Silveira Filho, 2000.
66
Limitadas com aberturas
Quando as praças são limitadas, mas com aberturas, através de planos em
formas de U, variando quanto à escala ( o desenho desde um nicho até um quarteirão
inteiro) e à localização (que pode ser em alguma das extremidades ou centralizado no
quarteirão).
“Uma configuração de planos verticais em forma de U define
um campo de espaço com um foco direcionado para dentro,
assim como uma orientação para fora. Na extremidade fechada
da configuração, o campo é bem definido. Em direção a
extremidade aberta da configuração, o campo adquire uma
configuração extrovertida.” (CHING, 1998:152).
As aberturas encontradas nos exemplos estudados não chegam a interferir
na leitura das praças; a apreensão visual, realizada no local, demostrou-nos que em
alguns casos a abertura valoriza o espaço, ressaltando seu aspecto de interior e exterior
e, em outros não se faz notar como foco visual de orientação espacial.
A Praça Dr. Carlos Santos (Fig. 47/48), em Canguçu, possui abertura em
um de seus lados para uma praça esportiva, a Praça Dr. Jaime de Farias, uma espécie de
resíduo de solo, que surgiu a partir da regularização, provavelmente, imposta por um
sistema retículado.
Figura 47 – Planta esquemática da Praça Dr. Carlos Santos / Canguçu, onde está demarcada a área de abertura. Figura 48 –
À esquerda observamos a abertura provocada pela Praça de Esportes Dr. Jaime de Farias na Praça Dr. Carlos Santos. Foto:
Eduardo Rocha, 2000.
67
3.5 CAMINHOS
Kevin Lynch, define caminhos49
como os “ canais de circulação ao longo
dos quais o observador se locomove de modo habitual, ocasional ou potencial.”
(LYNCH, 1997:52). Esta locomoção faz com que o movimento de entrada e saída no
espaço, influencie a maneira como o usuário percebe a vida urbana no seu entorno.
A direção desses caminhos podem ser verticais ou horizontais. Os caminhos
verticais são bem mais concretos; geralmente são representados por estátuas, obeliscos,
e representam, muitas vezes, a capacidade do homem de vencer a natureza, como
símbolos de derrota ou de vitória.
“A verticalidade, por conseqüência, tem sido considerada a
dimensão sagrada do espaço. Representa um caminho, uma rota,
cria uma realidade que pode ser mais alta ou mais baixa que a
vida cotidiana, uma realidade que vence a gravidade, uma
existência terrena, ou que sucumbe a ela.” (NORBERG-
SCHULZ, 1975:71).
O caso mais comum é termos um plano horizontal atravessado por um eixo
vertical, e sobre este plano horizontal se criam caminhos principais que se destacam dos
secundários (Fig. 49). A implantação horizontal possui maior representatividade que as
verticais porque é nela que se caminha fisicamente.
O caminho nos conduz a uma meta conhecida ou, com freqüência, só indica
uma direção intencionada e dissolve-se gradualmente a uma distância desconhecida,
caracterizando-se pela continuidade50
que conduz, direciona o olhar.
“Perceptivelmente e como esquema, todo o caminho se
caracteriza por sua continuidade. No entanto o lugar está
determinado pela proximidade de seus elementos definidores e,
eventualmente por seu fechamento, o caminho é percebido como
uma sucessão linear.” (NORBERG-SCHULZ, 1975:26).
49
Caminho, s.m. Faixa de terreno que conduz de um lugar a outro; terreno ou espaço por onde se anda;
estrada; vereda; trilho; atalho, espaço que se percorreu, andando; norma de proceder; meio, via; direção,
destino; rumo; tendência. In: Fernandes, 1993: 195.
50
Continuidade: estado ou qualidade de ser contínuo, como no caso de uma linha, uma borda ou uma
direção. In: CHING, 1999:74.
68
Para Lynch todo o caminho deve corresponder a um eixo51
, portanto, em
alguns casos, esses podem ser a mesma coisa. Podemos verificar através dos esquemas
das plantas das praças que dificilmente essa sobreposição ocorre de maneira total, mas
em muitos casos acontece parcialmente.
Em Jaguarão encontramos o eixo principal da Praça Carlos Telles entre a
Av. 7 de setembro (uma das principais ruas da cidade) e uma escola, localizada na outra
extremidade da praça (Fig. 50). Na Praça Dr. Carlos Santos, em Canguçu, o eixo
principal se localiza na ligação entre a Casa da Cultura e a Prefeitura Municipal (Fig.
51). E na cidade de Rio Grande, o eixo principal da Praça Antônio Xavier Ferreira,
aparece na ligação entre o centro da cidade e o mercado público (Fig. 52).
Os caminhos encontrados no caso em estudo referem-se a dois tipos básicos:
os externos (as ruas) e os internos (passeios em cruz grega, em latina ou sobrepostas).
51
Eixo: reta central que descreve uma bisecção num corpo ou numa figura bidimensional, ou em relação
ao qual um corpo ou figura tridimensional é simétrico. Também uma linha reta ao qual os elementos de
uma composição são referidos para fins de medida ou simetria. In: CHING, 1999: 380.
Figura 49 – Desenho esquemático do plano horizontal atravessado por um eixo vertical. Desenho: Eduardo Rocha.
69
Figura 52 – Planta esquemática da Praça Antônio Xavier Ferreira de
Rio Grande, com o eixo principal demarcado. Fonte: Adriana Monteiro.
Figura 50 – Planta esquemática da Praça Carlos Telles de Bagé, com
seu eixo principal demarcado. Fonte: Renata Mattos.
Figura 51 – Planta esquemática da Praça Dr. Carlos Santos de
Canguçu, com seu eixo principal demarcado. Fonte: Charles Ferreira.
70
Caminhos externos
As ruas52
, localizadas ao redor das praças, são elementos de movimentação
que têm a função de conectar os espaços; são elementos fundamentais para a existência
da praça e da cidade (Fig. 53).
Em alguns casos, as ruas dão lugar a largos, como em Jaguarão (Fig. 54/55),
Dom Pedrito e Rio Grande (fig. 56/57). Esses largos, por motivo de reestruturação, por
vezes são eliminados, dando lugar a novos quarteirões ou a acréscimos a própria praça.
O movimento encontrado nessas ruas é circundante na maioria dos casos,
com a exceção daqueles em que a praça se encontra ligada aos prédios através de
calçadas53
(calçadão), como nas cidades de Piratini (Fig. 58/59) e São José do Norte
(Fig. 60/61).
52
Rua, s.f. Caminho orlado de casas, muros ou árvores, no interior das povoações; via pública; artéria. In:
Fernandes, 1993: 614.
53
Calçada, s.f. Rua ou caminho empedrado; passeio empedrado ou cimentado, ao longo das casas, para
trânsito de pedestres; rua muito íngreme. (De calçar). In: Fernandes, 1993: 191.
Figura 53 – Planta esquemática da Praça Coronel Pedro Osório em Pelotas,
destacando-se a circulação fechada característica das ruas que a circundam. Fonte:
Eduardo Rocha.
71
Praça Alcides Marques de Jaguarão. Fonte: Michele Rosa da
Silva. Figura 54 – Vista do Largo das Bandeiras. Figura 55 -
Planta esquemática demarcando, à esquerda, o largo ocupado
por edifícios e, à direita o Largo das Bandeiras.
Praça Antônio Xavier Ferreira de Rio Grande. Figura 56
– Vista do Lago, a partir do Clube do Comércio. Figura
57 - Planta esquemática demarcando, à esquerda, o largo
em frente a Prefeitura Municipal e, à direita, o Lago.
Fonte: Adriana Monteiro.
Praça das Alegrias de Piratini. Figura 58 – Vista da rua fechada entre a praça e a Igreja de Piratini. Figura 59 - Planta
esquemática demarcando a ligação entre a Praça da Alegria e a Igreja. Fonte: Ana Paula Régio.
Praça Intendente Francisco José Pereira de São José do Norte. Figura 60 – Vista da rua fechada por calçadão. Figura 61 -
Planta esquemática do calçadão existente na praça. Fonte: Adriana Monteiro.
72
Caminhos internos
As formas básicas de caminhos no interior das praças podem ser definidas
como em retícula, cruz grega (composta por uma haste vertical interceptada no meio por
uma barra horizontal de mesmo comprimento), cruz latina (uma haste vertical
interceptada próximo ao topo por uma barra horizontal menor) e, principalmente, a
sobreposição dos dois tipos de cruz, chamado de caminho estrela54
(Fig. 62/63/64).
Os caminhos em cruz (Fig. 65/66/67/68) são os mais utilizados, por que
sistematizam a circulação dos pedestres em uma estrutura radial, uma mistura de
organização linear e centralizada, a partir de um espaço central dominante de onde se
estendem braços lineares, que são os caminhos. (CHING, 1998:208).
Encontramos o caminho retículado na Praça Dede Serpa da cidade de São
Lourenço do Sul (Fig. 69/70); essa proposta de traçado forma um tipo de organização
em malha, criada por dois conjuntos de retas paralelas, geralmente perpendiculares,
estabelecendo uma relação regular entre suas interseções. O traçado possui a
característica de não apresentar caminhos principais e secundários, não há hierarquia
entre os trajetos, dificultando, dessa forma, a da manutenção de eixos principais.
Outro ponto a destacar são os casos das praças de Rio Grande (Fig. 71/72) e
de Piratini (Fig. 73/74), que se diferenciam das demais em relação a organização de seus
caminhos principais. Estas caracterizam-se por possuírem alguns caminhos lineares, e
não em cruz, como o habitual.
Na primeira, os caminhos lineares foram propiciados pela ocupação dos dois
largos existentes nas extremidades laterais da praça e pela predominância do paisagismo
inglês na implantação dos caminhos internos. Na Segunda, o caminho linear central
desenvolve-se principalmente devido ao foco central, que tem como eixo principal a
igreja.
54
O caminho estrela irradiando desde um centro foi desenvolvido por arquitetos franceses durante o
século XVII. In: NORBERG-SCHULZ, 1975:63.
73
Figura 62/63/64 – Tipos de caminhos encontrados, cruz grega, cruz latina e estrela (sobreposição de cruzes). Desenho: Eduardo
Rocha.
Figura 65 – Planta esquemática com demarcação dos caminhos principais. Fonte: Paulo Roberto Silveira Filho. Figura 66 –
Vista de entrada de um dos caminhos principais. Praça Angelino Goulart de Pinheiro Machado. Foto: Paulo Roberto Silveira
Filho, 2000.
Figura 67 – Planta esquemática com demarcação dos caminhos principais. Fonte: Fernanda Ferreira da Cunha. Figura 68 – Vista
da entrada de um dos caminhos principais. Praça General Osório da cidade de Dom Pedrito. Foto: Fernanda Ferreira da Cunha,
2000.
74
Figura 69 – Planta esquemática com demarcação do caminho em retícula. Fonte: Mateus Szomorovzky. Figura 70 – Vista
interna do cruzamento dos caminhos. Praça Dede Serpa de São Lourenço do Sul. Foto: Mateus Szomorovzky, 2000.
Figura 73 – Planta esquemática com demarcação do caminho linear principal. Fonte: Ana Paula Régio. Figura 74 – Vista do
caminho linear principal. Praça das Alegrias de Piratini. Foto: Ana Paula Régio, 2000.
Figura 71 – Planta esquemática com demarcação dos caminhos lineares. Fonte: Adriana Monteiro. Figura 72 – Vista dos
caminhos secundários. Praça Antônio Xavier Ferreira, de Rio Grande. Foto: Adriana Monteiro, 2000.
75
3.6 CENTRALIDADE
A centralidade tem sua origem no Oriente, onde expressa a idéia de um
eterno retorno. O homem, no decorrer da história, sempre teve a necessidade de situar-
se, tanto que acreditava que todo o mundo era centrado (gregos). (NORBERG-
SCHULZ,1975: 21).
“No que se refere a percepção espontânea, o espaço do homem
está subjetivamente centrado. Contudo, o desenvolvimento de
que esquemas não só significam que a noção de centro está
estabelecida como um meio de organização geral, mas que
certos centros estão situados externamente como pontos
referência ao ambiente circundante.” (NORBERG-
SCHULZ,1975: 21).
O centro55
representa para o homem o conhecido em contraste com o
desconhecido, que é o mundo circundante; desta forma existem atividades nos centros,
tornando-os lugares de ação e orientação.
Para Lynch os centros são nós definidos como pontos, lugares estratégicos
de uma cidade através dos quais o observador pode entrar; são os focos intensivos para
os quais ou a partir dos quais ele se locomove. (LYNCH, 1997:52).
Como os limites, os centros podem ser artificiais ou naturais. Na leitura das
praças estudadas, alguns exemplares apresentam elementos verticais demarcando os
seus centros, como chafarizes, estátuas, obeliscos56
, ou, até mesmo, uma simples
luminária. São monumentos57
que arrematam um eixo e marcam o centro da praça,
propiciando a existência de um ponto central.
55
Centro, ponto ou local no qual o interesse, a atividade ou a emoção estão concentrados. In: CHING,
1999:21.
56
Obelisco – pilar alto monolítico em forma de paralelepípedo, estreitando-se no alto e terminando em
pirâmide. Símbolo religioso egípcio usado no Renascimento em dimensões reduzidas, como ornamento
arquitetônico. In: KOCH, 1996:178.
57
O monumento é um fato urbano singular, elemento morfológico individualizado pela sua presença,
configuração e posicionamento na cidade e pelo seu significado. In: LAMAS, 1960: 104.
76
“As formas verticais têm uma presença maior em nosso campo
visual do que os planos horizontais e são, portanto, mais
eficazes para definir um volume isolado de espaço e
proporcionar um sentido de encerramento e privacidade para
seus usuários. Além disso, servem para separar um espaço de
outro e para estabelecer um limite comum entre os ambientes
interno e externo.” (CHING, 1998:120).
Dos traçados analisados (Fig. 75), apenas dois ainda não apresentam
elementos centrais permanentes na sua estrutura: os das praças de Pinheiro Machado
(Fig. 75-E) e Jaguarão (Fig. 75-C). Nestes encontramos um simples poste de iluminação
na confluência de seus caminhos.
Também o espaço público da vila de Santa Isabel (Fig. 76-J) apresenta a
igreja local como centro, devido a interrupção em seu desenvolvimento e a conseqüente
não definição da área destinada a praça, o que não possibilitou o desenvolvimento da
praça conforme o observado anteriormente58
.
58
Ver parte 2 A praça na cidade gaúcha, sobre o 1º
tempo: logradouro público.
77
I
Figura 75 – Vistas dos elementos centrais das 14 praças estudadas. A – Pelotas: Pr. Coronel Pedro Osório / B – Canguçu: Pr. Dr.
Carlos Santos / C – Jaguarão: Pr. Alcides Marques / D – Bagé: Pr. Carlos Telles / E – Arroio Grande: Pr. Maneca Maciel / F –
Pinheiro Machado: Pr. Angelino Goulart / G – São Lourenço do Sul: Praça Dede Serpa / H – Dom Pedrito: Pr. General Osório / I
– Santa Vitória do Palmar: Pr. Marechal Soares Andrea / J – Santa Isabel do Sul: Pr. da Aliança / K – São José do Norte: Praça
Intend. Francisco José Pereira / L – Herval do Sul: Pr. Marquês de Herval / M – Rio Grande: Pr. Antônio Xavier Ferreira / N –
Piratini: Pr. das Alegrias. Foto: ver anexos.
A
B
C
D
E
F
G
H J
K L M N
CONSIDERAÇÕES FINAIS
A leitura das praças existentes nos centros urbanos surgidos na região sul do
Rio Grande do Sul, no século XIX, buscou entender, a partir de uma postura
fenomenológica, a essência desses lugares.
Nesse sentido foi necessário elaborar a primeira e segunda parte dessa
monografia – 2 O conceito de praça e 3 A praça na cidade gaúcha – tratou do fenômeno
histórico relativo a praça, como subsídios para compreender esse ambiente nos dias de
hoje. Na primeira parte definiu-se a praça como um dos elementos principais na
estrutura urbana das cidades, e realizou-se uma aproximação ao conceito de praça
aplicado no Brasil.
Como conceito de praça colocou-se a idéia de que esta é um espaço público,
a partir do qual a cidade se desenvolve, não limitando-se a uma superfície constituída,
mas, trata-se principalmente, de um ambiente que possui uma relação com o usuário,
com a sua história.
Na segunda parte examinou-se como este conceito aplicou-se as praças em
estudo, traçando um paralelo entre os seus usos e os elementos estéticos encontrados.
Dessa análise definiram-se três tempos em sua permanência estética-histórica59
: o 1º
tempo – logradouro público; o 2º
tempo – espaço de lazer e contemplação e o 3º
tempo –
o espaço de passagem.
Esses tempos correspondem a processos de transformação da permanência
da praça na cidade, como um espaço reconhecido. No primeiro tempo constata-se a
proposição60
do espaço. Dessa forma, o fato do logradouro público ser um espaço
desocupado na cidade, utilizado principalmente por viajantes e para as diversas
atividades desenvolvidas pelos seus habitantes, propicia a existência de um processo de
modificações, realizadas através de melhorias aplicadas no local.
59
História é a narrativa sistemática, via de regra cronológica, de acontecimentos significativos
relacionados a um povo, país ou período particulares, normalmente incluindo uma explicação de suas
causas. In: CHING, 1999:140. Estética é o ramo da filosofia que trata da natureza da arte, da beleza e do
gosto, com vistas a estabelecer o significado e a validade dos julgamentos críticos de obras de arte. In:
CHING, 1999:10.
60
Proposição: ação de colocar diante dos olhos, apresentação. In: RUSS, 1994:234.
79
No segundo tempo é que se processa a consciência61
do que significa o lugar
da praça. A motivação oriunda das diversas melhorias propiciadas pelo industrialismo,
que trouxe consigo as atividades de lazer para a população, refletiu-se no espaço das
praças que ganham chafarizes, bancos, iluminação, projetos paisagísticos ingleses62
,
atrelados a simetria barroca63
.
Quando a praça torna-se no 3º
tempo, um espaço de passagem na vida
agitada da população, não há mais tempo para o lazer contemplativo. Nesse momento
acontece o reconhecimento do espaço como um lugar importante para a identidade
cultural da região; um espaço rico em permanências, onde cada vez há menos lugares
para transformações.
“A forma da cidade é sempre a forma de um tempo da cidade, e
existem muitos tempos na forma da cidade. No próprio decorrer
da vida de um homem, a cidade muda de fisionomia em volta
dele, as referências não são as mesmas. “( ROSSI, 1995: 57).
Encontramos praças que se localizam nos diferentes tempos de uso.
Algumas ainda não alcançaram o 3º
tempo, obedecendo a desenvolvimento natural de
cada comunidade, mas com um fator em comum, que é a relação interior e exterior bem
definidos; esta relação faz com que a praça seja um conjunto facilmente identificável na
estrutura urbana da cidade (Fig. 76).
Na terceira e última parte – Uma leitura através de três elementos – optou-se
por um olhar fenomenológico, traçando-se as características estéticas fundamentais para
o entendimento do lugar. Conseguiu-se visualizar a existência de limites, caminhos e
centralidade, como elementos de análise em todas as praças estudadas, tornando o caso
significativo para a compreensão do fenômeno estético.
61
Consciência: conhecimento partilhado com um outro. No sentido psicológico, intelectual:
conhecimento, intuição ou sentimento que um sujeito possui de si mesmo, de seus estados e de seus atos.
In: RUSS, 1994:48.
62
O jardim inglês é assim chamado é assim chamado porque foi na Inglaterra que esse jardim irregular,
imitação da natureza silvestre, nasceu e se difundiu, no início do século XVIII. In: KOCH, 1998:163.
63
O jardim de forma arquitetônica geométrica teve seu momento de maior florescimento a partir do
século XVII. In: In: KOCH, 1998:162.
80
“Uma cidade caracterizar-se-à então tanto mais – ou terá
significado – quanto mais o ordenamento espacial e o
interpretativo tenderem a sobrepor-se, até se tornarem
indispensáveis um ao outro.” (AYMONINO, 1981: 21).
Esses elementos possuem semelhanças e diferenças, que lhes um
entendimento existencial e arquitetônico, e lhes caracterizam como um tipo.
Os limites configuram um espaço fechado, como um cenário64
que contorna
a praça. Encontramos limites com aberturas para outros espaços públicos, como praças e
mercados. Algumas dessas aberturas são temporárias, como os terrenos vazios passíveis
de ocupação cumprindo, portanto a função de conformar o espaço. Nos caminhos
encontramos a conexão entre os espaços. São eles que dão coerência a todo o sistema de
vias equilibrado pela existência de um centro.
Assim cria-se uma dupla relação espacial: enquanto o centro representa o
equilíbrio, o caminho significa novos horizontes, um lugar a ser explorado. Esta
interação entre os níveis é que torna a praça um espaço sagrado, que nos orienta e nos
assegura que estamos em um lugar que conhecemos, que estamos em casa.
(NORBERG-SCHULZ, 1975: 43).
64
Cenário – panorama, vista: “... a tarde ficou transfigurada/ - como se Deus houvesse mudado/
imperceptivelmente/ um invisível cenário.” (Mário Quintana). In: ENCICLOPÉDIA LAROUSSE
CULTURAL, 1999:1885.
Figura 76 – Vista aérea de Santa Vitória do Palmar, onde observa-se o espaço da
praça, na estrutura urbana reticulada da cidade .Foto: Tatiana Maragalhoni, 2000.
81
Em alguns casos, essa familiaridade encontra-se comprometida pela
descaracterização do ambiente circundante, principalmente pela inserção de edifícios
em altura. Esses encobrem o volume de massa da vegetação característica da praça e
tendem a eliminar o ponto de referência que representam na malha urbana. ( Fig. 77/78).
As praças proporcionam a perspectiva necessária para admirar os edifícios
principais da cidade, assinala uma oposição entre as diversas referências do sitio, como
textura, cor, dimensão ou caráter, relativos a cada caso, isso faz com que as intervenções
realizadas ao seu redor e no seu interior sejam alvo de tantas criticas e estudos, um
laboratório de pesquisa para a cidade.
“Geralmente, a praça está marcada por um contraste de
dimensões que lhe coloca no clima da experiência visual da
cidade. Não obstante, as relações devem estar relacionadas entre
si, de tal forma que possamos identificar um complexo
total.”(NORBERG-SCHULZ, 1975: 43).
Figura 77/78 – Corte esquemático da praça, ressaltando os diferentes efeitos visuais que os elementos
massa de vegetação e a altura dos limites podem representar para a imagem urbana. Desenho: Eduardo
Rocha.
82
Essa perspectiva, por vezes, é alterada por construções que não colaboram
para a leitura do todo, como, por exemplo, as construções que obstruem os caminhos
principais das praças e não colaboram para o seu funcionamento e apreensão visual. Isso
implica na descaracterização de um fato preexistente essencial para a imagem do lugar
(Fig. 79/80/81/82).
“O espaço arquitetônico pode, desde logo, conter elementos
móveis, e sua completa estrutura compreende níveis e
subestruturas que oferecem diversos graus de liberdade. Porém
não pode ser tão móvel como um todo. [...] A tarefa do
arquiteto, portanto, é ajudar o homem a encontrar um sítio
existencial onde juntos concretizam suas imaginações e fantasias
sonhadas.” (NORBERG-SCHULZ, 1975:135).
Figura 79 – Vista do monumento e altar da pátria que obstrui a circulação natural em cruz da praça. Foto: Eduardo Rocha, 2000.
Figura 80 – Planta esquemática da praça demarcando o monumento. Fonte: Charles de Almeida Ferreira. Praça Dr. Carlos
Santos em Canguçu.
Figura 81 – Vista posterior da edificação destinada à sanitários na praça de São José do Norte. Foto: Adriana Monteiro,
2000. Figura 82 – Planta esquemática da praça demarcando o prédio destinado aos sanitários. Fonte: Adriana Monteiro.
83
É na conservação dos elementos definidores do espaço – limites, caminhos
e centralidade – que encontramos o verdadeiro foco desse trabalho. A praça é parte de
um todo, sendo essencial compreendê-la e inseri-la em propostas de ordenamento
urbano e de formulação de políticas públicas para o desenvolvimento da cidade.
(BRITTO, 1998: 107).
Para dar continuidade ao presente trabalho, sugere-se implementar a análise
através da percepção dos diferentes usuários das praça, assim como aplicar os mesmos
itens de leitura a outros espaços públicos, de outras regiões e até mesmo
contemporâneos.
A permanência deve manifestar a manutenção da cidade, permitindo,
segundo uma perspectiva dialética, que as praças estudadas (núcleos históricos), sejam
apropriadas em sua contemporaneidade, ou seja, possam e devam de um lado resguardar
as características essenciais que as indicam, sem, por outro, deixar de absorver a
modernidade que a dinâmica das relações sociais submetem a estrutura consolidada
desses assentamentos.
“Falar do patrimônio ambiental urbano, como falar de
patrimônio cultural geral, é, de maneira direta ou indireta, falar
de memória social, de onde se projetam as significações que vão
enformar as representações da cidade.” (MENEZES, 1978: 2).
O patrimônio ambiental urbano é constituído por um conjunto de bens,
coisas físicas produzidas pelos homens – artefatos, ou a natureza transformada em
objeto da ação cultural, incorporada pela vida urbana. São paisagens, espaços,
construções, objetos cujo sentido se manifesta pela articulação que entre si estabelecem
e lhes dá suporte. Preservar65
é mudar, mantendo o essencial.
65
Preservar, v. tr. dir. Livrar-se de mal ou perigo futuro; manter livre de corrupção; tr. dir. e ind. livrar;
resguardar; defender. (Do lat. praeservare). FERNANDES, 1993:565.
REFERÊNCIAS BIBLIOGRÁFICAS
ALMEIDA, Davi. História do município de Piratini: roteiro histórico e sentimental. 2.ed. Piratini:
Gráfica CEAJ, 1969.
ARGAN, Giulio Carlo. A história da arte como história da cidade. 2.ed. São Paulo: Martins Fontes,
1989.
AYMONINO, Carlo. O Significado das cidades. Lisboa: Presença, 1981.
BENÉVOLO, Leonardo. A Cidade e o Arquiteto. Lisboa: Edições 70, 1998.
BENTO, Cláudio Moreira. Canguçu Reencontro com a História: um exemplo de reconstituição da
memória comunitária. Porto Alegre: IEL, 1983.
BORGHETTI, Jane C. de Lima. Transformações e Permanências do Centro Cívico da Cidade do Rio
Grande. Porto Alegre: FAU/PROPAR/UFRGS, 1999. (Dissertação, Mestrado em Arquitetura).
BRANDÃO, Carlos Antônio Leite. A formação do homem moderno vista através da arquitetura. 2.ed.
Belo Horizonte: UFMG, 1999.
BRANDI, Cesare. Teoria de la Restauración. Buenos Aires: Alianza Editora, 1993.
BRITO, Marcelo. Gerenciamento de núcleos históricos: gestão do desenvolvimento versus gestão de
estagnação. Brasília, Departamento de Patrimônio Histórico e Artístico do Distrito Federal, 1998.
CABRAL, Osvaldo. Os Açorianos. Florianópolis: [s.n.], 1951.
CÂMARA, Marcos Paraguassu de A. Formação da Identidade das Praças Centrais em suas Múltiplas
Pré-existências: resgate histórico pela representação gráfica. In: SEMINÁRIO DE HISTÓRIA DA
CIDADE E DO URBANISMO, V, Campinas, Anais...Campinas: PUC-Campinas. (Inédito).
CATANESE, Anthony, SNYDER, James C. Introdução à Arquitetura. Rio de Janeiro: Campus, 1984.
CHING, Francis D. K. Dicionário Visual de Arquitetura. São Paulo: Martins Fontes, 1999.
CHING, Francis. Arquitetura - Forma, Espaço e Ordem. São Paulo: Martins Fontes, 1998.
CHOAY, Françoise. O Urbanismo: utopias e realidades. 4.ed. São Paulo: Perspectiva, 1965.
CHOAY, Françoise. A regra e o modelo. São Paulo: Perspectiva, 1980.
COLLINS, George R., COLLINS, Christiane C. Camillo Sitte y el nacimiento del Urbanismo Moderno.
In: Biblioteca de Arquitectura. Barcelona: G. Gili, 1980.
CORNELL, Elias. A Arquitetura da Relação Cidade – Campo. Brasília: Alva, 1998.
CORONA, Eduardo, LEMOS, Carlos A. Dicionário da Arquitetura Brasileira. São Paulo: Ed. Art, 1972.
COSTA, Alfredo R. da. O Rio Grande do Sul. Porto Alegre: Barcellos, Bertaso & Cia, 1922.
CRUZ, Glenda Pereira da. Pelotas Espaço Construído no Início da República. WEIMER, Günter (Org.).
Urbanismo no Rio Grande do Sul. Porto Alegre: UFRGS, 1992.
85
DARTIGUES, André. O que é a fenomenologia ? 7ª
ed. São Paulo: Centauro, [s.d.].
DEL RIO, Vicente. Introdução ao Desenho Urbano no Processo de Planejamento. São Paulo: Pini, 1990.
DELSON, Roberta Marx. Novas Vilas para o Brasil-Colonia: planejamento espacial e social no século
XVIII. Brasília: Ed. Alva, 1997.
DOMECQ, R. Monte. O Rio Grande do Sul Colonial. Barcelona: Editora Thomas, 1918.
ENCICLOPÉDIA LAROUSSE CULTURAL. São Paulo: Nova Cultural, 1999.
FERNANDES, Francisco, GUIMARÃES, F. Marques, LUFT, Celso Pedro. Dicionário Brasileiro
Globo. 30ª
ed. São Paulo: Globo, 1993.
FRACCAROLI, Caetano. A percepção da forma e sua relação com o fenômeno artístico: o problema
visto através da Gestalt. São Paulo: FAU/USP, 1982.
FRANÇA, Júnia Lessa. Manual para Normalização de Publicações Técnico-Científicas. 4.ed. Belo
Horizonte: UFMG, 1998.
FUNDAÇÃO DE ECONOMIA E ESTATÍSTICA. De Província de São Pedro a Estado do Rio Grande
do Sul: censos do RS 1803 – 1950. Porto Alegre: FEE/Museu de Comunicação Social Hipólito José da
Costa, 1981.
GIL, Lorena. Modernidade do Século XIV até XVIII. Pelotas: Instituto de Letras e Artes da UFPel, 1999.
(Anotações de aula).
HUSSERL, Edmund. Investigações Lógicas. In: Os Pensadores. São Paulo: Abril Cultural, 1975.
KOCH, Wilfried. Dicionário dos Estilos Arquitetônicos. 2 ed. São Paulo: Martins Fontes, 1996.
KRIER, Rob. El espacio urbano. Barcelona: G. Gili, 1981.
LA SALVIA, Fernando. O Sítio Urbano de São Nicolau. In: WEIMER, Günter (Org.). Urbanismo no Rio
Grande do Sul. Porto Alegre: UFRGS, 1992.
LAMAS, José M. Ressano Garcia. Morfologia Urbana e Desenho da Cidade. Lisboa: Fundação Calouste
Gulbenkian/Junta Nacional de Investigação Científica e Tecnológica, 1960.
LEACH, EADMUND. Natureza/Cultura. In: ENCICLOPÉDIA EINAUDI. Anthropos-homem. Lisboa:
Imprensa Nacional/Casa da Moeda, v.5, 1985.
LYNCH, Kevin. A imagem da cidade. São Paulo: Martins Fontes, 1997.
LYNCH, Kevin. La buena forma de la ciudad. Barcelona: G. Gili, 1985.
LYNCH, Kevin. Planificación del sitio. Barcelona: G. Gili, 1980.
MACEDO, Silvio Soares de. Plano de massas. Um instrumento para o desenho da paisagem. In:
UNIVERSIDADE DE SÃO PAULO, FACULDADE DE ARQUITETURA E URBANISMO.
Paisagem e Ambiente. 2ª
ed. São Paulo: EDUSP, 1990.
MARX, Murillo. Cidade Brasileira. São Paulo: Melhoramentos/USP, 1980.
MARX, Murillo. Nosso Chão: do sagrado ao profano. São Paulo: EDUSP, 1988.
MEDEIROS, Laudelino. As cidades. In: Rio Grande do Sul – Terra e Povo. Porto Alegre: Globo, 1969.
86
MENEZES, Ulpiano Toledo Bezerra de. Patrimônio Ambiental Urbano: do lugar comum ao lugar de
todos. C.J. Arquitetura, São Paulo, n.º
19, ano V, 1978.
MERLEAU-PONTY, Maurice. Sobre a Fenomenologia da Linguagem. In: Os Pensadores. São Paulo:
Abril Cultural, 1975.
MONTEIRO, Patrícia Menezes Maya. Espaços Livres de São Cristóvão: padrões espaciais e sociais. Rio
de Janeiro: FAU/UFRJ, 1998. (Dissertação, Mestrado em Urbanismo).
MORA, Alfonso Alvarez, ROCH, Fernando. Los centros urbanos. Madri: Editorial Nuestra Cultura,
1981.
MUNFORD, Lewis. A cidade e a história. São Paulo: Presença, 1961.
MUNFORD, Lewis. A cultura das cidades. São Paulo: Presença, 1938.
MUSEU DE ARTE DE SÃO PAULO ASSIS CHATEAUBRIAND. Praças da Europa: história e
atualidade de um espaço público. São Paulo: MASP, 1987. (Catálogo da exposição realizada pela
Comissão das Comunidades Européias).
NORBERG-SCHULZ, Christian. Existencia, Espacio y Arquitectura. Barcelona: Editorial Blume, 1975.
NORBERG-SCHULZ, Christian. Intenciones en Arquitectura. 2 ed. Barcelona: Gustavo Gili, 1998.
OSTROWER, Fayga. Universos da Arte. 4.ed. Rio de Janeiro: Campus, 1987.
OSTROWER, Fayga. A sensibilidade do intelecto. Rio de Janeiro: Campus, 1998.
PANERAI, Philippe R., CASTEX, Jean, DEPAULE, Jean-Charles. Formas Urbanas: de la manzana al
bloque. Barcelona: Gustavo Gili, 1986.
PASSOS, José Manuel da Silva. O Bilhete Postal Ilustrado e a História Urbana de Lisboa. Lisboa:
Editorial Caminho, 1990.
PATETTA, Luciano. Considerações sobre o ecletismo na Europa. In: FABRIS, Annateresa. O Ecletismo
na Arquitetura Brasileira. São Paulo: Nobel/EDUSP, 1987.
PRUDÊNCIO, Walmor José, RIBEIRO, Rosina Trevisan. Bases Éticas da Restauração do Patrimônio
Cultural. In: DEL RIO, Vicente. Arquitetura: pesquisa e projeto. Rio de Janeiro: FAU/UFRJ, 1998.
REIS FILHO, Nestor Goulart. Quadro da Arquitetura no Brasil. 7.ed. São Paulo: Perspectiva, 1995.
RODRIGUES, Ferdinando de Moura. Desenho Urbano: cabeça, campo e prancheta. São Paulo: Projeto,
1986.
ROSSI, Aldo. A Arquitetura da Cidade. São Paulo: Martins Fontes, 1995.
RUSS, Jacqueline. Dicionário de Filosofia. São Paulo: Scipione, 1994.
SAINT- HILARE, August. Viagem ao Rio Grande do Sul, 1820-1821. São Paulo: USP, 1974.
SALDANHA, Nelson. O jardim e a Praça. São Paulo: EDUSP, 1993.
SANTOS, Carlos Alberto Ávila. Modernidade e Ruptura. Pelotas: Instituto de Letras e Artes da UFPel,
1999. (Anotações de aula).
SCHORSKE, Carl E. Viena Fin-de-Siècle. Barcelona: G. Gili, 1981.
87
SEGAWA, Hugo. Ao Amor do Público: Jardins do Brasil. São Paulo: FAPESP/Studio Nobel, 1996.
SILVEIRA, Aline Montagna da. Praça Coronel Pedro Osório: uma leitura da cidade baseada na Teoria da
Restauração de Cesare Brandi. Pelotas: UFPel, 1999. (Monografia, Especialização em Patrimônio
Cultural).
SITTE, Camilo. A Construção das Cidades Segundo seus Princípios Artísticos. São Paulo: Ática, 1992.
SOLÀ-MORALES, Manuel de (Org.). Ciutat Funcional: morfologia urbana. Barcelona: UPC, 1994.
TEIXEIRA, Manuel C. A história urbana em Portugal: desenvolvimentos recentes. Lisboa: 1993.
Disponibilidade e acesso: http://www.urban.pt. ISBN 0681006447.
TURKIENICZ, Benamy (Org.). Desenho Urbano: Anais do II SEDUR. São Paulo: Pini, 1986.
UNIVERSIDADE NACIONAL DEL LITORAL/FACULTAD DE ARQUITECTURA Y
URBANISMO/COLEGIO DE ARQUITECTOS DE LA PROVINCIA DE SANTA FE/FUNDACION
CENTRO COMERCIAL DE SANTA FE. Inventario: 200 Obras del Patrimonio Arquitectónico de
Santa Fe. Buenos Aires: Centro de Publicaciones/Universidad Nacional del Litoral, 1993.
YUNES, Gilberto Sarkis. Cidades Reticuladas – a persistência do modelo na formação urbana do Rio
Grande do Sul. São Paulo: FAU/USP, 1995. (Tese, Doutorado em Arquitetura).
ZEVI, Bruno. Saber ver a arquitetura. 5ed. São Paulo: Martins Fontes, 1998.
ANEXOS
89
ANEXO A – Arroio Grande: PRAÇA MANECA MACIEL
1 CLUBE DO COMÉRCIO 7 JORNAL A EVOLUÇÃO
2 BIBLIOTECA PÚBLICA 8 IGREJA NOSSA SENHORA DA GRAÇA
3 PREFEITURA MUNICIPAL 9 IMAGEM DE NOSSA SENHORA
4 CINE MARABA 10 SANITÁRIOS
5 RESTAURANTE 11 CHAFARIZ
6 NPAS/FUN. RURAL
1
RUA D. PEDRO II
RUA DR. MONTEIRO
RUAHERCULANODEFREITAS
RUADR.DIONISIOMAGALHÃES
2 3 4 5 6
7
8 9
10
11
B
A
Figura 84 – Praça Maneca Maciel, a principal da localidade. Fonte: COSTA,
1922:61.
Figura 83 – Planta esquemática. Fonte: Denise Brito. Desenho: Eduardo Rocha
90
Figura 85 – A / Vista aérea. Fonte: Denise Brito.
Figura 86 – B / Vista central da praça.
Fonte: Denise Brito.
91
ANEXO B – Bagé: PRAÇA CORONEL CARLOS TELLES
1 BUSTO ALMIRANTE BARROSO 6 ESCOLA
2 ESTÁTUA DR. PENA 7 DIOCESE
3 BANCA DE REVISTAS 8 SEDE AMORC.
4 PLACAS DE HOEMNAGENS 9 IGREJA EVANGÉLICA
5 CATEDRAL SÃO SEBASTIÃO
Figura 88 – Aspecto central da cidade, apanhado da torre da matriz, vendo-se
a praça Coronel Carlos Telles. Fonte: COSTA, 1922:495.
Figura 87 – Planta esquemática. Fonte: Renata Mattos. Desenho: Eduardo Rocha.
1
2
3
4
5 6
7
8
9
RUA DR. VERÍSSIMO
RUABARÃOAMAZONAS
RUAAV.7DESETEMBRO
92
Figura 89 – A / Vista da igreja matriz. Foto: Renata Mattos,
2000.
Figura 90 – B / Vista de um dos caminhos principais. Foto:
Renata Mattos, 2000.
Figura 91 – C / Vista de uma das vias circundantes. Foto:
Renata Mattos, 2000.
Figura 92 – D / Vista de limite formado por edificações .
Foto: Renata Mattos, 2000.
Figura 93 – E / Vista do elemento central da praça . Foto:
Renata Mattos, 2000.
Figura 94 – F / Vista da matriz . Foto: Renata Mattos,
2000.
93
ANEXO C – Canguçu: PRAÇA DR. FRANCISCO CARLOS SANTOS
1 BANCO MERIDIONAL 8 CLUBE HARMONIA
2 PRAÇA DR. JAIME DE FARIAS 9 OBELISCO DO CENTENÁRIO
3 CASA DA CULTURA 10 MONUMENTO À GETULIO VARGAS
4 ESCOLA ESTADUAL 11 ALTAR DA PÁTRIA
5 IGREJA MATRIZ N. S. DA CONCEIÇÃO 12 SANITÁRIOS
6 SECRETARIA DE EDUCAÇÃO 13 PLAY-GROUND
7 PREFEITURA MUNICIPAL
1
2
3
45
6
7
8
9
10
11
12
13
RUA GENERAL OSÓRIO
RUA JÚLIO DE CASTILHOS
RUACEL.GENESBENTO
RUAMARIAC.M.BENTO
A
B
C
D
E
F
G
H
Figura 96 – Praça Marechal Floriano e trecho da Rua General Osório.
Fonte: COSTA, 1922:99.
Figura 95 – Planta esquemática. Fonte: Charles de Almeida Ferreira. Desenho: Eduardo Rocha.
94
Figura 103 – G/ Vista do elemento central. Foto:
Eduardo Rocha, 2000. Figura 104 – H/ Vista do casarão onde hoje funciona a
Casa da Cultura. Fonte: Casa da Cultura.
Figura 101 – E/ Vista do limites formado por muro de
arrimo. Foto: Eduardo Rocha, 2000.
Figura 102 – F/ Vista da via circundante. Foto: Eduardo
Rocha, 2000.
Figura 100 – D/ Vista da igreja apartir da Praça. Foto:
Eduardo Rocha, 2000.
Figura 99 – C/ Vista do altar da pátria. Foto: Eduardo
Rocha, 2000.
Figura 97 – A / Vista aérea da Praça . Fonte: Casa da Cultura. Figura 98 – B/ Vista do interior da Praça. Fonte: Casa da
Cultura.
95
ANEXO D – Dom Pedrito: PRAÇA GENERAL OSÓRIO
1 CLUBE COMERCIAL 6 SANITÁRIOS
2 IGREJA 7 BANCA DE REVISTAS
3 PREFEITURA MUNICIPAL 8 BAR
4 BANCO DO BRASIL 9 CALÇADÃO
5 RESERVATÓRIO
Figura 106 – Praça General Osório, a principal da cidade. Fonte: COSTA, 1922:442.
Figura 105 – Planta esquemática. Fonte: Fernanda Ferreira da Silva. Desenho: Eduardo Rocha.
1
4
32
5
6
7
8
9
96
Figura 107 – A/ Vista aérea da praça. Fonte:
Museu Municipal.
Figura 108 – B/ Vista da igreja apartir da praça.
Fonte: Museu Municipal.
Figura 109 – C/ Vista do calçadão. Fonte: Museu
Municipal.
Figura 110 – D/ Vista do prédio da Prefeitura Municipal.
Fonte: Museu Municipal.
Figura 111 – E/ Reservatório no centro da praça. Fonte:
Museu Municipal.
Figura 112 – F/ Vista aérea da praça, ao fundo a esquerda o
Clube Comercial. Fonte: Museu Municipal.
Figura 113 – G/ Vista do centro da praça apartir de um de seus
caminhos principais. Foto: Fernanda Ferreira da Silva, 2000.
97
ANEXO E – Herval do Sul: PRAÇA MARQUÊS DO HERVAL
1 IGREJA 3 SANITÁRIOS
2 BUSTO 4 MONUMENTO
Figura 115 – Praça Marquês do Herval, a principal da Vila. Fonte: COSTA,
1922:65.
Figura 114 – Planta Esquemática. Fonte: Prefeitura Municipal. Desenho: Eduardo Rocha
1
2
3
4
98
Figura 120 – E/ Vista da área central da praça. Fonte: Museu
Municipal.
Figura 116 – A/ Vista aérea da praça. Fonte: Museu Municipal.
Figura 117 – B/ Vista do busto que serve como
elemento central. Fonte: Museu Municipal.
Figura 118 – C/ Vista da igreja apartir da praça. Fonte: Museu
Municipal.
Figura 119 – D/ Vista de um dos monumentos
circundantes. Fonte: Museu Municipal.
Figura 121 – F/ Vista igreja. Fonte: Museu Municipal.
99
ANEXO F – Jaguarão: PRAÇA DR. ALCIDES MARQUES
1 BANCO DO BRASIL 9 IGREJA MATRIZ
2 BRADESCO 10 LARGO DAS BANDEIRAS
3 ESTAÇÃO RODOVIÁRIA 11 POSTE DE ILUMINAÇÃO
4 BANRISUL 12 SANITÁRIOS
5 CAIXA ECONÔMICA FEDERAL 13 CHAFARIZ
6 CLUBE HARMONIA 14 GUARITA
7 HOTEL 15 ESTATÚA DA LIBERDADE
8 CLUBE JAGUARENSE 16 PLAY-GROUND
Figura 122 – Planta esquemática. Fonte: Michele Rosa da Silva. Desenho: Eduardo Rocha.
RUA GENERAL OSÓRIO
AV. 27 DE JANEIRO
RUACARLOSBARBOSA
RUAANDRADENEVES
1 2
3
4
5
678
9
10 11
12
13
1415
16
Figura 123 – Aspectos da bela cidade de Jaguarão, acima a direita Praça 13 de maio, vendo-se a estátua
da liberdade. Fonte: COSTA, 1922:50.
A
B
C
D
E
F
G
H
100
Figura 130 – G/ Vista do largo da matriz. Foto: Michele
Rosa da Silva, 2000.
Figura 131 – H/ Vista do largo ocupado por edificações.
Foto: Michele Rosa da Silva, 2000.
Figura 128 – E/ Vista do interior da praça. Foto: Michele
Rosa da Silva, 2000.
Figura 129 – H/ Vista de um dos caminhos principais.
Foto: Michele Rosa da Silva, 2000.
Figura 126 – C/ Vista do interior da praça. Foto: Michele
Rosa da Silva, 2000.
Figura 127 – D/ Vista de um dos monumentos
circundantes. Foto: Michele Rosa da Silva, 2000.
Figura 124 – A/ Vista aérea da praça, ao centro a Estátua
da Liberdade. Foto: Michele Rosa da Silva, 2000.
Figura 125 – B/ Vista aérea da praça. Foto: Michele Rosa
da Silva, 2000.
101
ANEXO G – Pelotas: PRAÇA CORONEL PEDRO OSÓRIO
1 SECRETARIA DE FINANÇAS 10 SHOPING PRAÇA XV
2 GRANDE HOTEL 11 BIBLIOTECA PÚBLICA PELOTENSE
3 CONJUNTO DOS 3 CASARÕES 12 PREFEITURA MUNICIPAL
4 CASA DE POMPAS FUNEBRES 13 MERCADO PÚBLICO
5 CASA DA BANHA 14 CHAFARIZ
6 CLUBE CAIXERAL 15 LAGO
7 TEATRO 7 DE ABRIL 16 MONUMENTO
8 BANCO ITAÚ 17 SANITÁRIOS
9 REX HOTEL 18 PLAY-GROUND
Figura 132 – Planta esquemática. Fonte: Prefeitura Municipal. Desenho: Eduardo Rocha
RUAXVDENOV.
RUAF.DACUNHA
RUA MAL. FLORIANO
RUA PRIN. ISABEL
RUA FÉLIX DA CUNHA
1 2
3
4
56
78
9
10
11
12
13
14
15
16
17
18
A
B
C
D
Figura 133 – Vista geral da Praça Coronel Pedro Osório. Fonte: COSTA, 1922:44.
E
RUAANCHIETA
102
Figura 134 – A/ Vista do chafariz central. Foto: Laura
Azevedo, 1998.
Figura 135 – B/ Vista da Rua Marechal Floriano, Teatro
7 de Abril. Foto: Laura Azevedo, 1998.
Figura 136 – C/ Vista da praça apartir da Rua Marechal
Floriano. Foto: Laura Azevedo, 1998.
Figura 137 – D/ Ao findo no centro o Mercado Público, a
direita a Prefeitura Municipal e a esquerda a Secretaria
de Finanças. Foto: Laura Azevedo, 1998.
Figura 138 – E/ Vista geral da praça, ao fundo Mercado Público. Foto: Laura Azevedo, 1998.
103
ANEXO H – Pinheiro Machado: PRAÇA ANGELINO GOULART
1 TEATRO MUNICIPAL 7 RESTAURANTE
2 PREFEITURA MUNICIPAL 8 CORREIO
3 C.R.T. 9 CLUBE COMERCIAL
4 IGREJA MATRIZ 10 HOTEL
5 SECRETARIA DO DESPORTO E CULTURA 11 POSTE DE ILUMINAÇÃO
6 BANCO DO BRASIL 12 ALTAR DA PÁTRIA
Figura 139 – Planta esquemática. Fonte: Paulo Roberto da Silveira Filho. Desenho: Eduardo Rocha.
Figura 140 – Trecho da rua e praça principais da vila de Pinheiro Machado. Fonte: COSTA, 1922:123.
1 2 3
4
5
68 7
9
10
11
12
RUA DUTRA DE ANDRADES
RUA NICO DE OLIVEIRA
RUADR.ARRUDA
RUA7DESETEMBRO
A
B
C
D
E
F
G
104
Figura 141 – A/ A praça vista de uma das ruas. Foto:
Paulo Roberto da Silveira Filho, 2000.
Figura 142 – B/ A praça vista de uma das ruas. Foto: Paulo
Roberto da Silveira Filho, 2000.
Figura 143 – C/ Vista da praça, a direita o altar da pátria.
Foto: Paulo Roberto da Silveira Filho, 2000.
Figura 144 – D/ Vista de um dos caminhos principais.
Foto: Paulo Roberto da Silveira Filho, 2000.
Figura 145 – E/ Vista de um dos caminhos principais. Foto:
Paulo Roberto da Silveira Filho, 2000.
Figura 146 – F/ Vista de uma das entradas da praça. Foto:
Paulo Roberto da Silveira Filho, 2000.
Figura 147 – G/ Vista da igreja apartir da praça. Foto:
Paulo Roberto da Silveira Filho, 2000.
105
ANEXO I – Piratini: PRAÇA DAS ALEGRIAS
1 SECRETARIA DE TURISMO 8 CINEMA
2 1ª
CONFEITARIA DA CIDADE 9 TEATRO MUNICIPAL
3 SINDICATO RURAL 10 FABRICA DE CERVEJA
4 SECRETARIA DA AGRICULTURA 11 IGREJA MATRIZ NOSSA SENHORA DA CONCEIÇÃO
5 CAMÂRA DE VEREADORES 12 MONUMENTO
6 PREFEITURA MUNICIPAL 13 LAGO DA MATRIZ
7 EXATORIA
5
1 2
3
46789
10
11
12 13
RUA COMENDADOR FREITAS
RUA 20 DE SETEMBRO
RUABENTOGONÇALVES
LARGOP.REINALDOWIST
RUA15DENOV.
Figura 148 – Planta esquemática. Fonte: Ana Paula Pereira Régio. Desenho: Eduardo Rocha.
Figura 149 – Praça e rua principais da cidade de Piratini. Fonte: COSTA, 1922:118.
A
B
C
D
E F
G
H
106
Figura 150 – A/ Vista geral da praça. Foto: Ana Paula Régio,
2000.
Figura 151 – B/ Vista dos prédios limites da praça. Foto: Ana
Paula Régio, 2000.
Figura 152 – C/ Vista dos canteiros da praça. Foto: Ana Paula
Régio, 2000.
Figura 153 – D/ Vista de um dos caminhos principais. Foto:
Ana Paula Régio, 2000.
Figura 154 – E/ Vista do eixo principal. Foto: Ana Paula
Régio, 2000.
Figura 155 – F/ Um dos recantos da praça . Foto: Ana Paula
Régio, 2000.
Figura 156 – G/ O lago da matriz . Foto: Ana Paula Régio, 2000.
Figura 157 – H/ Vista posterior da igreja matriz. Foto: Ana
Paula Régio, 2000.
107
ANEXO J – Rio Grande: PRAÇA ANTÔNIO XAVIER FERREIRA
1 CAIXA E. ESTADUAL 11 CANAL DO RIO GRANDE
2 CAPELA SÃO FRANCISCO 12 BIBLIOTECA PÚBLICA
3 GALERIA SÃO PEDRO 13 QUARTEL GENERAL
4 HOTEL CHARRUA 14 PREFEITURA MUNICIPAL
5 CAIXA E. FEDERAL 15 CHAFARIZ
6 ALFÂNDEGA 16 MONUMENTO
7 CÂMARA DE COMÉRCIO 17 COLUNA DA LIBERDADE
8 POSTO DE GASOLINA/HIDROVIÁRIA 18 LAGO
9 MERCADO PÚBLICO 19 MONUMENTO A SILVA PAES
10 BANCA DO PEIXE
RUA MAL. FLORIANO
RUA GAL. OSORIO
LARGOJOÃOF.MOREIRA
1 2
4
5
6
7
8
9
11
10
13
15
14
17
18
19
12
3
16
Figura 158 – Planta esquemática. Fonte: Adriana Monteiro. Desenho: Eduardo Rocha
Figura 159 – Um aspecto da bela praça. COSTA, 1922:11.
A
B
C
D
E
F
G
H
108
Figura 160 – A/ Vista de uma das entradas da praça. Foto:
Adriana Monteiro, 2000.
Figura 161 – B/ Vista aérea da praça. Foto: Adriana
Monteiro, 2000.
Figura 162 – C/ Um dos caminhos da
praça, ao centro a coluna da liberdade.
Foto: Adriana Monteiro, 2000.
Figura 163 – D/ Lago visto apartir do
Clube do Comércio. Foto: Adriana
Monteiro, 2000.
Figura 164 – E/ Chafariz central. Foto:
Adriana Monteiro, 2000.
Figura 165 – F/ Caminho e eixo principal. Foto: Adriana
Monteiro, 2000.
Figura 166 – G/ Vista do interior da praça. Foto: Adriana
Monteiro, 2000.
Figura 167 – H/ Vista de um dos limites ao fundo a
abertura para o canal. Foto: Adriana Monteiro, 2000.
109
ANEXO K – Santa Isabel do Sul : PRAÇA DA ALIANÇA
1 PRAÇA DA ALIANÇA 4 ARMAZÉM E CLUBE PANTANAL
2 CAPELA 5 BAILÃO VENTO SUL
3 RIO SÃO GONÇALO
1
2
4
5
5
Figura 168 – Planta esquemática. Fonte : NEAB , 1994. Desenho: Eduardo Rocha.
110
Figura 169 – A/ Vista posterior da capela. Fonte:
NEAB, 1994.
Figura 170 – B/ Vista de uma das vias da vila. Fonte:
NEAB, 1994.
Figura 171 – C/ Equipamento existente na praça.
Fonte: NEAB, 1994.
Figura 172 – D/ Vista do rio São Gonçalo. Fonte:
NEAB, 1994.
Figura 173 – E/ Vista da praça da Aliança, vendo-se ao fundo
a capela local. Fonte: NEAB, 1994.
Figura 174 – F/ Vista frontal da capela, vendo-se ao fundo a
praça. Fonte: NEAB, 1994.
111
ANEXO L – Santa Vitória do Palmar: PRAÇA MARECHAL SOARES ANDREA
1 CLUBE COMERCIAL 7 SANITÁRIOS
2 IGREJA MATRIZ 8 COLETA DE LIXO
3 TEATRO INDEPENDÊNCIA 9 ALTAR DA PÁTRIA
4 BANRISUL 10 BUSTO MARAECHAL SOARES ANDREA
5 ROSA DOS VENTOS 11 ESTÁTIA DE SANTA VITÓRIA (1855)
6 GUARITAS
RUA BARÃO DO RIO BRANCO
RUA CONDE DE PORTO ALEGRE
RUAMAL.DEODORO
RUAMIRAPALHETE
1
2
3
4
5
6
7
8
9
10
11
Figura 175 – Planta esquemática. Fonte: Tatiana da Costa Maragalhoni. Desenho: Eduardo Rocha.
Figura 176 – Um aspecto da bela praça General Andréa, a principal da cidade de Santa Vitória . Fonte: COSTA, 1922:42.
A
112
Figura 177 – A/ Vista aérea da cidade de Santa Vitória. Foto:
Tatiana Maragalhoni, 2000.
Figura 178 – B/ Vista de uma das ruas que circundam.
Foto: Tatiana Maragalhoni, 2000.
Figura 179 – C/ Vista geral da praça. Foto: Tatiana
Maragalhoni, 2000.
Figura 180 – D/ Vista de uma abertura temporária. Foto:
Tatiana Maragalhoni, 2000.
Figura 181 – E/ Vista parcial da praça. Foto: Tatiana
Maragalhoni, 2000.
Figura 182 – F/ Rosa dos ventos no centro da praça. Foto:
Tatiana Maragalhoni, 2000.
Figura 183 – G/ Vista de um dos caminhos principais,
apartir do centro. Foto: Tatiana Maragalhoni, 2000.
Figura 184 – H/ Um dos caminhos principais. Foto: Tatiana
Maragalhoni, 2000.
113
ANEXO M – São José do Norte: PRAÇA INTEND. FRANCISCO JOSÉ PEREIRA
1 BIBLIOTECA PÚBLICA 6 CALÇADÃO
2 TRAILER P/ LANCHES 7 CHAFARIZ
3 PREFEITURA MUNICIPAL 8 BUSTO DE JOSÉ GARIBALDI
4 IGREJA MATRIZ 9 SANITÁRIOS
5 POSTO DE COMBUSTÍVEL 10 CABINE TELEF6ONICA
1
RUABENTO
GONÇALVES
RUAMARCILIODIAS
RUA15DENOV.
2
3
4
5
6
7 8
9
10
Figura 185 – Planta esquemática. Fonte: Adriana Monteiro. Desenho: Eduardo Rocha.
Figura 186 – Matriz de Nossa Senhora dos Navegantes.
Fonte: COSTA, 1922:37.
RUA JÚLIO DE CASTILHOS
114
Figura 187 – A/ Vista do chafariz central.
Foto: Adriana Monteiro, 2000.
Figura 188 – B/ Vista da abertura para o
canal. Foto: Adriana Monteiro, 2000.
Figura 189 – C/ Vista do calçadão. Foto: Adriana
Monteiro, 2000.
Figura 190 – D/ Um dos caminhos externos. Foto: Adriana
Monteiro, 2000.
Figura 191 – E/ Vista do trailer existente em uma das
extremidades. Foto: Adriana Monteiro, 2000.
Figura 192 – F/ Vista de uma das vias. Foto: Adriana
Monteiro, 2000.
Figura 193 – G/ Vista geral da praça, apartir da igreja.
Foto: Adriana Monteiro, 2000.
115
ANEXO N – São Lourenço do Sul: PRAÇA DEDE SERPA
1 IGREJA LUTERANA 6 PLAY-GROUND
2 ESCOLA ESTADUAL CRUZEIRO DO SUL 7 SANITÁRIOS
3 BANCO DO BRASIL 8 ALTAR DA PÁTRIA
4 NOSSA CASA – CENTRO DE APOIO AO DEFICIENTE 9 MONUMENTO À ZUMBI DOS PALMARES
5 CHAFARIZ
Figura 185 – Planta esquemática. Fonte: Mateus Szomorovzky. Desenho: Eduardo Rocha.
Figura 186 – Vista da praça principal da cidade. Fonte: COSTA, 1922: 103.
RUA DR. JÚLIO DE CASTILHOS
RUA MARECHAL FLORIANO
RUAXVDENOVEMBRO
RUADR.PIOFERREIRA
1
2
3
4
5
6
7
8
9
116
Figura 187 – A/ Vista do chafariz no centro da praça. Foto:
Mateus Szomorovzky, 2000.
Figura 188 – B/ Caminho interior secundário. Foto: Mateus
Szomorovzky, 2000.
Figura 189 – C/ Vista externa. Foto: Mateus Szomorovzky,
2000.
Figura 190 – D/ Vista de uma das esquinas da praça. Foto:
Mateus Szomorovzky, 2000.
Figura 191 – E/ Vista do play-ground. Foto: Mateus
Szomorovzky, 2000.
Figura 192 – F/ Ao centro monumento a Zumbi. Foto:
Mateus Szomorovzky, 2000.
117
ANEXO O – Outras Praças
Figura 202 – Praça XV de novembro. Santiago. Fonte: COSTA,
1922: 268.
Figura 203 – Trecho da Rua do Comércio e Praça General Firmino. Cruz Alta. Fonte: COSTA, 1922: 226.
Figura 204 – Um aspecto da vila, vendo-se a Praça Júlio de Castilhos e trecho Rua
XV de Novembro as principais da sede do município. Encruzilhada do Sul. Fonte:
COSTA, 1922: 131.
Figura 205 – A bela Praça José Bonifácio, antiga das Palmeiras.
Cachoeira do Sul. Fonte: COSTA, 1922: 194.
118
Figura 206 – Praça Marechal Floriano, a principal da vila. Júlio de Castilhos. Fonte: COSTA, 1922: 217.
Figura 207 – Cidade de Passo Fundo. Aspectos da Avenida Brasil e
Praça da República, as principais da localidade. Fonte: COSTA, 1922:
235.
Figura 208 – Praça principal da vila. Ijui. Fonte: COSTA, 1922: 263.
Figura 209 – Vista da Praça XV de Novembro, a principal da vila. Camaquã. Fonte: COSTA, 1922: 142.
“Falar do patrimônio ambiental urbano, como falar de
patrimônio cultural geral, é, de maneira direta ou indireta, falar
de memória social, de onde se projetam as significações que vão
enformar as representações da cidade.” (MENEZES, 1978: 2).

A praça no espaço urbano.compressed

  • 1.
    E d ua r d o R o c h a A PRAÇA NO ESPAÇO URBAN O Limites, caminhos e centralidade no desenho das cidades da região sul do Rio Grande do Sul MEC – UFPel – ILA
  • 2.
    E d ua r d o R o c h a A PRAÇA NO ESPAÇO URBANO Limites, caminhos e centralidade no desenho das cidades da região sul do Rio Grande do Sul Monografia apresentada ao Curso de Pós-Graduação em Artes (PGA), Especialização em Patrimônio Cultural: Conservação de Artefatos, do Instituto de Letras e Artes (ILA) da Universidade Federal de Pelotas (UFPel), como requisito parcial à obtenção do título de Especialista em Patrimônio Cultural. Orientador: Prof. Dr. Gilberto Sarkis Yunes Universidade Federal de Pelotas Co-orientadora: Arq. Esp. Aline Montagna da Silveira Mestranda em Educação na Universidade Federal de Pelotas MEC – UFPel – ILA Pelotas, setembro de 2000.
  • 3.
    AGRADECIMENTOS Aos acadêmicos eamigos, Adriana Monteiro, Ana Paula Régio, Denise Brito, Fernanda Ferreira da Cunha, Mateus Szomorovzky, Michele Rosa da Silva, Paulo Roberto da Silveira Filho (o tuca), Renata Mattos e Tatiana Maragalhoni, pelo incansável trabalho na coleta de dados. A professora Ana Lúcia Oliveira pelo material acessível do Núcleo de Estudos da Arquitetura Brasileira (NEAB). À Maria Cristina Leonardo e Eunice Osório, pela solidariedade, assim como aos demais colegas do PGA. À Laura Azevedo e Marta Amaral, pela amizade e constante discussão de partes do trabalho. Aos professores Carlos Alberto Ávila Santos, Sylvio Jantzen, Neiva Bohns e Júlio Marchand. Ao professor D. Arthuro, que doou seu acervo pessoal à Biblioteca Central da UCPel, e, indiretamente, contribuiu para o desenvolvimento do trabalho. À Aline Montagna da Silveira, pelo acompanhamento amigo, grande colaboração e pela possibilidade de troca. Ao professor Gilberto Yunes, pela orientação, pelas críticas e conversas, e sobretudo pelo incentivo. À minha mãe, a quem dedico, reconhecidamente, este “trabalho que não acaba nunca”, pelo companheirismo.
  • 4.
    FOTO: LAURA AZEVEDO “Omodo de representarmos o ambiente em que vivemos não é uma simples cópia da realidade, mas contém em si a própria possibilidade de articularmos livremente essa representação.” (LEACH, 1985:77).
  • 5.
    SUMÁRIO LISTA DE FIGURAS..................................................................................... 6 INTRODUÇÃO................................................................................................. 13 1APRAÇA UM ESPAÇO PÚBLICO...................................................... 17 1.1 O SURGIMENTO DO ESPAÇO PÚBLICO.................................................... 18 1.2 NA IDADE MÉDIA: A PRAÇA COMO INSTITUIÇÃO............................... 22 1.3 SÉCULO XV: A PRAÇA NO SENTIDO ATUAL.......................................... 24 1.4 A PRAÇA NO BRASIL.................................................................................... 30 2 APRAÇA NA CIDADE GAÚCHA....................................................... 35 2.1 O CASO EM ESTUDO: AS CIDADES DA REGIÃO SUL ........................... 35 2.2 A PRAÇAS GAÚCHAS E SUAS PREEXISTÊNCIAS................................... 42 2.3 SÉCULO XX: A CONSOLIDAÇÃO DO ESPAÇO PRAÇA.......................... 52 3 UMA LEITURA ATRAVÉS DE TRÊS ELEMENTOS................... 54 3.1 UM OLHAR FENOMENOLÓGICO............................................................... 54 3.2 ESPAÇO EXISTENCIAL E ARQUITETÔNICO............................................ 56 3.3 OS NÍVEIS DO ESPAÇO E SEUS ELEMENTOS.......................................... 59 3.4 LIMITES............................................................................................................ 62 3.5 CAMINHOS...................................................................................................... 67 3.6 CENTRALIDADE............................................................................................. 75 CONSIDERAÇÕES FINAIS........................................................................ 78 REFERÊNCIAS BIBLIOGRÁFICAS........................................................ 84
  • 6.
    ANEXOS............................................................................................................ 88 A – ArroioGrande: PRAÇA MANECA MACIEL................................................. 89 B – Bagé: PRAÇA CARLOS TELLES................................................................... 91 C – Canguçu: PRAÇA DR. CARLOS SANTOS.................................................... 93 D – Dom Pedrito: PRAÇA GENERAL OSÓRIO................................................... 95 E – Herval do Sul: PRAÇA MARQUÊS DE HERVAL......................................... 97 F – Jaguarão: PRAÇA DR. ALCIDES MARQUES................................................ 99 G – Pelotas: PRAÇA CORONEL PEDRO OSÓRIO.............................................. 101 H – Pinheiro Machado: PRAÇA ANGELINO GOULART.................................... 103 I – Piratini: PRAÇA DAS ALEGRIAS................................................................... 105 J – Rio Grande: PRAÇA ANTÔNIO XAVIER FERREIRA.................................. 107 K – Santa Isabel do Sul: PRAÇA DA ALIANÇA................................................... 109 L – Santa Vitória do Palmar: PRAÇA MARECHAL SOARES ANDREA............ 111 M – São José do Norte: PRAÇA INTENDENTE FRANCISCO JOSÉ PEREIRA 113 N –São Lourenço do Sul: PRAÇA DEDE SERPA................................................. 115 O – Outras Praças.................................................................................................... 117
  • 7.
    LISTA DE FIGURAS Capa- Imagens das praças referentes ao caso em estudo. Diagramação e tratamento das imagens: Eduardo Rocha. Epígrafe - Detalhe chafariz da praça Coronel Pedro Osório, Pelotas. Foto: Laura Azevedo............ 3 1- Conjunto de cabanas de neve, iglulike, a. C. 1920. Fonte: CORNELL, 1998:6........................... 19 2- Reconstituição do plano de Atenas como era nos anos 400 antes do nosso tempo. Fonte: ENCICLOPÉDIA LAROUSSE CULTURAL, 1999:59............................................................ 21 3- Monpazier, cidade colonial inglesa na França, fim do século XIII. Fonte: CORNEL, 1998:61.. 23 4- Vista da Piazza de San Marco, Veneza. Fonte: ENCICLOPÉDIA LAROUSSE CULTURAL, 1999:5248................................................................................................................................... 25 5- Piazza de São Pedro, Roma. Fonte: CHING, 1998:124................................................................ 26 6- Reconstituição do plano de Atenas como era nos anos 400 antes do nosso tempo. Fonte: ENCICLOPÉDIA LAROUSSE CULTURAL, 1999:59............................................................ 27 7- Vista parcial da Place de la Concorde. Fonte: ENCICLOPÉDIA LAROUSSE CULTURAL, 1999:1546................................................................................................................................... 28 8- Cours La Reine em Paris, em gravura de Aveline. Fonte: SEGAWA, 1996:41........................... 29 9- Cartão postal – Praça do Comércio / Lisboa / 1905. Fonte: PASSOS, 1990:31........................... 30 10- Cartão postal – Praça do Rossio / Lisboa / 1905. Fonte: PASSOS, 1990:55.............................. 31 11- Planta do Passeio Público, sem data (anterior a 1862), desenhada por J. A. Andrade. Acervo da Biblioteca Nacional do Rio de Janeiro. Fonte: SEGAWA, 1996:86..................................... 32 12- Mapa dos municípios existentes em 1900, no Rio Grande do Sul, com demarcação do limite dos municípios da região sul, desmembrados de Rio Grande. Fonte: F.E.E., 1981:99.............. 35 13- Organograma da criação dos municípios estudados, na coluna da esquerda vemos a data em que o mesmo foi considerado como vila e sede de município. As linhas de interligação mostram o sistema de desmembramento adotado. Fonte de dados: F.E.E., 1981...................... 37 14- Planta da Missão de São Nicolau, com demarcação da área destinada a praça. Fonte: LA SALVIA, 1992: 32...................................................................................................................... 39 15- Vista aérea do prédio da Alfândega da cidade de Rio Grande. Foto: Adriana Monteiro, 2000.. 41 16- Perspectiva aérea do tipo de praça implantada na região sul do Rio Grande do Sul. Desenho: Eduardo Rocha, 2000.................................................................................................................. 41 17- Praça Marquês do Herval / Herval do Sul. Fonte: COSTA, 1922:65.......................................... 43 18- Praça Angelino Goulart / Pinheiro Machado. Fonte: COSTA, 1922:123................................... 44 19- Praça Dr. Francisco Carlos dos Santos / Canguçu. Fonte: COSTA, 1922:81............................ 45 20- Praça da Aliança / Santa Isabel do Sul. Fonte: NEAB,1994...................................................... 45 21- Praça Carlos Telles / Bagé. Fonte: COSTA, 1922:495.............................................................. 46 22- Prefeitura Municipal de Dom Pedrito. Fonte: Acervo Museu municipal, 2000......................... 47 23- Praça Dede Serpa / São Lourenço do Sul. Fonte: COSTA, 1922:495........................................ 47 24- Praça Antônio Xavier Ferreira / Rio Grande. Fonte: COSTA, 1922:17..................................... 47 25- Praça Coronel Pedro Osório / Pelotas. Fonte: COSTA, 1922:25............................................... 48 26- Praça Marechal Soares Andrea / Santa Vitória do Palmar. Fonte: COSTA, 1922:42................ 48 27- Praça Maneca Maciel / Arroio Grande. Fonte: COSTA, 1922: 61............................................. 48 28- Praça Antônio Xavier Ferreira / Rio Grande. Foto: Adriana Monteiro, 2000............................ 49
  • 8.
    29- Interior daPraça Alcides Marques / Jaguarão. Foto: Michele Rosa da Silva, 2000................... 51 30- Reservatório / Praça General Osório / Dom Pedrito. Fonte: Acervo Museu Municipal, 2000. 51 31- Praça Coronel Pedro Osório / Pelotas. Foto: Laura Azevedo..................................................... 51 32- Praça Antônio Xavier Ferreira / Rio Grande. Foto: Adriana Monteiro...................................... 51 33- Tabela comparativa entre o espaço existencial e arquitetônico. Autor: Eduardo Rocha............ 58 34- Vista aérea da Praça Dr. Carlos Santos/Canguçu. Observamos limites (fachadas), caminhos e centralidade definidos. Fonte: Acervo Casa da Cultura........................................................... 60 35- Plantas esquemáticas das 14 praças estudadas. A – Arroio Grande: Pr. Maneca Maciel / B – Bagé: Pr. Carlos Telles / C – Canguçu: Pr. Dr. Carlos Santos / D – Dom Pedrito: Pr. General Osório / E – Herval do Sul: Pr. Marquês de Herval / F – Jaguarão: Pr. Alcides Marques / G – Pelotas: Pr. Coronel Pedro Osório / H – Pinheiro Machado: Pr. Angelino Goulart / I – Piratini: Pr. das Alegrias / J – Rio Grande: Pr. Antônio Xavier Ferreira / K – Santa Isabel do Sul: Pr. da Aliança / L – Santa Vitória do Palmar: Pr. Marechal Soares Andrea / M – São José do norte: Praça Intend. Francisco José Pereira / N – São Lourenço do Sul: Praça Dede Serpa. Desenho: Eduardo Rocha................................................................................................ 61 36- Vista aérea da Praça Maneca Maciel/Arroio Grande. Observamos limites formados pelas fachadas dos quarteirões. Foto: Denise Brito, 1999................................................................... 63 37- Vista do limite natural feito pelo rio São Gonçalo no espaço público da vila de Santa Isabel do Sul. Fonte: NEAB, 1994........................................................................................................ 63 38- Vista da igreja, na Praça Angelino Goulart de Pinheiro Machado. Foto: Paulo Roberto da Silveira Filho, 2000.................................................................................................................... 63 39- Vista onde pode-se observar à esquerda a Secretaria de Finanças, ao centro o Mercado Central e à direita a Prefeitura. Foto: Laura Azevedo............................................................... 63 40- Vista do Teatro 7 de Abril. Ambas da Praça Coronel Pedro Osório em Pelotas. Foto: Laura Azevedo...................................................................................................................................... 63 41- Esquema da limitação do espaço da praça nos quatro lados. Desenho: Eduardo Rocha............ 63 42- Esquema da limitação do espaço da praça com abertura. Desenho: Eduardo Rocha................. 63 43- Planta esquemática da Praça Marechal Soares Andrea de Santa Vitória, com seus limites demarcados. Fonte: Tatiana Maragalhoni................................................................................... 64 44- Vista de uma abertura temporária (muro) na Praça Marechal Soares Andrea de Santa Vitória. Foto: Tatiana Maragalhoni, 2000.................................................................................. 65 45- Vista aérea da Praça Marquês de Herval, em Herval do Sul. Observamos os recuos laterais na implantação da igreja ao fundo. Fonte: acervo do Museu Municipal.................................... 65 46- A esquina como elemento que marca o acesso ao espaço da praça. Praça Angelino Goulart, de Pinheiro Machado. Foto: Paulo Roberto da Silveira Filho, 2000......................................... 65 47- Planta esquemática da Praça Dr. Carlos Santos / Canguçu, onde está demarcada a área de abertura. Fonte: Charles Ferreira................................................................................................ 66 48- À esquerda observamos a abertura provocada pela Praça de Esportes Dr. Jaime de Farias na Praça Dr. Carlos Santos. Foto: Eduardo Rocha, 2000................................................................ 66 49- Desenho esquemático do plano horizontal atravessado por um eixo vertical. Desenho: Eduardo Rocha........................................................................................................................... 68 50- Planta esquemática da Praça Carlos Telles de Bagé, com seu eixo principal demarcado. Fonte: Renata Mattos.................................................................................................................. 69 51- Planta esquemática da Praça Dr. Carlos Santos de Canguçu, com seu eixo principal demarcado. Fonte: Charles Ferreira........................................................................................... 69
  • 9.
    52- Planta esquemáticada Praça Antônio Xavier Ferreira de Rio Grande, com o eixo principal demarcado. Fonte: Adriana Monteiro........................................................................................ 69 53- Planta esquemática da Praça Coronel Pedro Osório em Pelotas, destacando-se a circulação fechada característica das ruas que a circundam. Fonte: Eduardo Rocha.................................. 70 54- Vista do Largo das Bandeiras. Foto: Michele Rosa da Silva, 2000........................................... 71 55- Planta esquemática demarcando à esquerda, o largo ocupado por edifícios e, à direita o Largo das Bandeiras. Praça Alcides Marques de Jaguarão. Fonte: Michele Rosa da Silva....... 71 56- Vista do Lago, a partir do Clube do Comércio. Foto: Adriana Monteiro, 2000......................... 71 57- Planta esquemática demarcando, à esquerda largo em frente a Prefeitura Municipal e, à direita, o Lago. Praça Antônio Xavier Ferreira. Fonte: Adriana Monteiro................................ 71 58- Vista da rua fechada entre a praça e a Igreja de Piratini. Foto: Ana Paula Régio, 2000.......... 71 59- Planta esquemática demarcando a ligação entre a Praça da Alegria e a Igreja, em Piratini. Fonte: Ana Paula Régio.............................................................................................................. 71 60- Vista da rua fechada por calçadão. Foto: Adriana Monteiro, 2000............................................ 71 61- Planta esquemática do calçadão existente na Praça Intendente Francisco José Pereira de São José do Norte. Fonte: Adriana Monteiro.................................................................................... 71 62- Cruz grega. Desenho: Eduardo Rocha........................................................................................ 73 63- Cruz latina. Desenho: Eduardo Rocha........................................................................................ 73 64- Estrela (sobreposição de cruzes). Desenho: Eduardo Rocha...................................................... 73 65- Planta esquemática com demarcação dos caminhos principais. Fonte: Paulo Roberto Silveira Filho............................................................................................................................................ 73 66- Vista da entrada de um dos caminhos principais. Praça Angelino Goulart de Pinheiro Machado. Foto: Paulo Roberto Silveira Filho, 2000.................................................................. 73 67- Planta esquemática com demarcação dos caminhos principais. Fonte: Fernanda Ferreira da Cunha.......................................................................................................................................... 73 68- Vista da entrada de um dos caminhos principais. Praça General Osório, da cidade de Dom Pedrito. Foto: Fernanda Ferreira da Cunha, 2000...................................................................... 73 69- Planta esquemática com demarcação do caminho em retícula. Fonte: Mateus Szomorovzky... 74 70- Vista interna do cruzamento dos caminhos. Praça Dede Serpa de São Lourenço do Sul. Foto: Mateus Szomorovzky, 2000.............................................................................................. 74 71- Planta esquemática com demarcação dos caminhos lineares. Fonte: Adriana Monteiro........... 74 72- Vista dos caminhos secundários. Praça Antônio Xavier Ferreira de Rio Grande. Foto: Adriana Monteiro, 2000............................................................................................................. 74 73- Planta esquemática com demarcação do caminho linear principal. Fonte: Ana Paula Régio.... 74 74- Vista do caminho linear principal. Praça das Alegrias de Piratini. Foto: Ana Paula Régio, 2000............................................................................................................................................ 74 75- Vistas dos elementos centrais das 14 praças estudadas. A – Pelotas: Pr. Coronel Pedro Osório / B – Canguçu: Pr. Dr. Carlos Santos / C – Jaguarão: Pr. Alcides Marques / D – Bagé: Pr. Carlos Telles / E – Arroio Grande: Pr. Maneca Maciel / F – Pinheiro Machado: Pr. Angelino Goulart / G – São Lourenço do Sul: Praça Dede Serpa / H – Dom Pedrito: Pr. General Osório / I – Santa Vitória do Palmar: Pr. Marechal Soares Andrea / J – Santa Isabel do Sul: Pr. da Aliança / K – São José do Norte: Praça Intend. Francisco José Pereira / L – Herval do Sul: Pr. Marquês de Herval / M – Rio Grande: Pr. Antônio Xavier Ferreira / N – Piratini: Pr. das Alegrias. Foto: ver anexos................................................................................ 77 76- Vista aérea de Santa Vitória do Palmar, onde observa-se o espaço da praça, na estrutura urbana reticulada da cidade .Foto: Tatiana Maragalhoni, 2000.................................................. 80
  • 10.
    77- Corte esquemáticoda praça, ressaltando os diferentes efeitos visuais que os elementos massa de vegetação e a altura dos limites podem representar para a imagem urbana. Desenho: Eduardo Rocha........................................................................................................................... 81 78- Corte esquemático da praça. Ressaltando os diferentes efeitos visuais que o elemento massa de vegetação e a altura dos limites podem representar para a imagem urbana. Desenho: Eduardo Rocha........................................................................................................................... 81 79- Vista do monumento e altar da pátria que obstrui a circulação natural em cruz da praça. Foto: Eduardo Rocha, 2000........................................................................................................ 82 80- Planta esquemática da praça demarcando o monumento. Fonte: Charles de Almeida Ferreira........................................................................................................................................ 82 81- Vista posterior da edificação destinada a sanitários na praça de São José do Norte. Foto: Adriana Monteiro, 2000............................................................................................................. 82 82- Planta esquemática da praça demarcando o prédio destinado aos sanitários. Fonte: Adriana Monteiro..................................................................................................................................... 82 83- Planta esquemática Praça Maneca Maciel de Arroio Grande. Fonte: Denise Brito. Desenho: Eduardo Rocha........................................................................................................................... 89 84- Praça Maneca Maciel, a principal da localidade. Fonte: COSTA, 1922:61............................... 89 85- A / Vista aérea. Fonte: Denise Brito........................................................................................... 90 86- B / Vista central da praça. Fonte: Denise Brito......................................................................... 90 87- Planta esquemática da Praça Coronel Carlos Telles de Bagé. Fonte: Renata Mattos. Desenho: Eduardo Rocha........................................................................................................... 91 88- Aspecto central da cidade, apanhado da torre da matriz, vendo-se a praça Coronel Carlos Telles. Fonte: COSTA, 1922:495............................................................................................... 91 89- A/ Vista da igreja matriz. Foto: Renata Mattos, 2000................................................................ 92 90- B/ Vista de um dos caminhos principais. Foto: Renata Mattos, 2000........................................ 92 91- C/ Vista de uma das vias circundantes. Foto: Renata Mattos, 2000........................................... 92 92- D/ Vista de limite formado por edificações . Foto: Renata Mattos, 2000.................................. 92 93- E/ Vista do elemento central da praça . Foto: Renata Mattos, 2000........................................... 92 94- F/ Vista da matriz . Foto: Renata Mattos, 2000.......................................................................... 92 95- Planta esquemática da Praça Dr. Carlos Santos de Canguçu. Fonte: Charles de Almeida Ferreira. Desenho: Eduardo Rocha............................................................................................. 93 96- Praça Marechal Floriano e trecho da Rua General Osório. Fonte: COSTA, 1922:99................ 93 97- A / Vista aérea da Praça . Fonte: Casa da Cultura...................................................................... 94 98- B/ Vista do interior da Praça. Fonte: Casa da Cultura................................................................ 94 99- C/ Vista do altar da pátria. Foto: Eduardo Rocha, 2000............................................................. 94 100- D/ Vista da igreja apartir da Praça. Foto: Eduardo Rocha, 2000............................................. 94 101- E/ Vista do limite formado por muro de arrimo. Foto: Eduardo Rocha, 2000........................ 94 102- F/ Vista da via circundante. Foto: Eduardo Rocha, 2000........................................................ 94 103- G/ Vista do elemento central. Foto: Eduardo Rocha, 2000..................................................... 94 104- H/ Vista do casarão onde hoje funciona a Casa da Cultura. Fonte: Casa da Cultura.............. 94 105- Planta esquemática da Praça General Osório de Dom Pedrito. Fonte: Fernanda Ferreira da Cunha. Desenho: Eduardo Rocha............................................................................................... 95 106- Praça General Osório, a principal da cidade. Fonte: COSTA, 1922:442................................ 95 107- A/ Vista aérea da praça. Fonte: Museu Municipal................................................................... 96 108- B/ Vista da igreja apartir da praça. Fonte: Museu Municipal.................................................. 96 109- C/ Vista do calçadão. Fonte: Museu Municipal....................................................................... 96
  • 11.
    110- D/ Vistado prédio da Prefeitura Municipal. Fonte: Museu Municipal................................... 96 111- E/ Reservatório no centro da praça. Fonte: Museu Municipal................................................. 96 112- F/ Vista aérea da praça, ao fundo a esquerda o Clube Comercial. Fonte: Museu Municipal.. 96 113- G/ Vista do centro da praça apartir de um de seus caminhos principais. Foto: Fernanda Ferreira da Silva, 2000................................................................................................................ 96 114- Planta Esquemática da Praça Marquês de Herval de Herval do Sul. Fonte: Prefeitura Municipal. Desenho: Eduardo Rocha......................................................................................... 97 115- Praça Marquês do Herval, a principal da Vila. Fonte: COSTA, 1922:65................................ 97 116- A/ Vista aérea da praça. Fonte: Museu Municipal................................................................... 98 117- B/ Vista do busto que serve como elemento central. Fonte: Museu Municipal...................... 98 118- C/ Vista da igreja apartir da praça. Fonte: Museu Municipal.................................................. 98 119- D/ Vista de um dos monumentos circundantes. Fonte: Museu Municipal.............................. 98 120- E/ Vista da área central da praça. Fonte: Museu Municipal.................................................... 98 121- F/ Vista igreja. Fonte: Museu Municipal................................................................................. 98 122- Planta esquemática da Praça Dr. Alcides Marques de Jaguarão. Fonte: Michele Rosa da Silva. Desenho: Eduardo Rocha................................................................................................. 99 123- Aspectos da bela cidade de Jaguarão, acima a direita Praça 13 de maio, vendo-se a estátua da liberdade. Fonte: COSTA, 1922:50....................................................................................... 99 124- A/ Vista aérea da praça, ao centro a Estátua da Liberdade. Foto: Michele Rosa da Silva, 2000............................................................................................................................................ 100 125- B/ Vista aérea da praça. Foto: Michele Rosa da Silva, 2000................................................... 100 126- C/ Vista do interior da praça. Foto: Michele Rosa da Silva, 2000........................................... 100 127- D/ Vista de um dos monumentos circundantes. Foto: Michele Rosa da Silva, 2000.............. 100 128- E/ Vista do interior da praça. Foto: Michele Rosa da Silva, 2000........................................... 100 129- H/ Vista de um dos caminhos principais. Foto: Michele Rosa da Silva, 2000........................ 100 130- G/ Vista do largo da matriz. Foto: Michele Rosa da Silva, 2000............................................ 100 131- H/ Vista do largo ocupado por edificações. Foto: Michele Rosa da Silva, 2000.................... 100 132- Planta esquemática da Praça Coronel Pedro Osório de Pelotas. Fonte: Prefeitura Municipal. Desenho: Eduardo Rocha......................................................................................... 101 133- Vista geral da Praça Coronel Pedro Osório. Fonte: COSTA, 1922:44.................................... 101 134- A/ Vista do chafariz central. Foto: Laura Azevedo, 1998....................................................... 102 135- B/ Vista da Rua Marechal Floriano, Teatro 7 de Abril. Foto: Laura Azevedo, 1998.............. 102 136- C/ Vista da praça apartir da Rua Marechal Floriano. Foto: Laura Azevedo, 1998.................. 102 137- D/ Ao findo no centro o Mercado Público, a direita a Prefeitura Municipal e a esquerda a Secretaria de Finanças. Foto: Laura Azevedo, 1998.................................................................. 102 138- E/ Vista geral da praça, ao fundo Mercado Público. Foto: Laura Azevedo, 1998................... 102 139- Planta esquemática da Praça Angelino Goulart de Pinheiro Machado. Fonte: Paulo Roberto da Silveira Filho. Desenho: Eduardo Rocha............................................................................... 103 140- Trecho da rua e praça principais da vila de Pinheiro Machado. Fonte: COSTA, 1922:123.... 103 141- A/ A praça vista de uma das ruas. Foto: Paulo Roberto da Silveira Filho, 2000.................... 104 142- B/ A praça vista de uma das ruas. Foto: Paulo Roberto da Silveira Filho, 2000.................... 104 143- C/ Vista da praça, a direita o altar da pátria. Foto: Paulo Roberto da Silveira Filho, 2000..... 104 144- D/ Vista de um dos caminhos principais. Foto: Paulo Roberto da Silveira Filho, 2000......... 104 145- E/ Vista de um dos caminhos principais. Foto: Paulo Roberto da Silveira Filho, 2000.......... 104 146- F/ Vista de uma das entradas da praça. Foto: Paulo Roberto da Silveira Filho, 2000............. 104 147- G/ Vista da igreja apartir da praça. Foto: Paulo Roberto da Silveira Filho, 2000................... 104
  • 12.
    148- Planta esquemáticada Praça das Alegrias de Piratini. Fonte: Ana Paula Pereira Régio. Desenho: Eduardo Rocha........................................................................................................... 105 149- Praça e rua principais da cidade de Piratini. Fonte: COSTA, 1922:118.................................. 105 150- A/ Vista geral da praça. Foto: Ana Paula Régio, 2000............................................................ 106 151- B/ Vista dos prédios limites da praça. Foto: Ana Paula Régio, 2000...................................... 106 152- C/ Vista dos canteiros da praça. Foto: Ana Paula Régio, 2000............................................... 106 153- D/ Vista de um dos caminhos principais. Foto: Ana Paula Régio, 2000................................. 106 154- E/ Vista do eixo principal. Foto: Ana Paula Régio, 2000........................................................ 106 155- F/ Um dos recantos da praça . Foto: Ana Paula Régio, 2000................................................. 106 156- G/ O lago da matriz . Foto: Ana Paula Régio, 2000............................................................... 106 157- H/ Vista posterior da igreja matriz. Foto: Ana Paula Régio, 2000......................................... 106 158- Planta esquemática da Praça Antônio Xavier Ferreira de Rio Grande. Fonte: Adriana Monteiro. Desenho: Eduardo Rocha.......................................................................................... 107 159- Um aspecto da bela praça. COSTA, 1922:11.......................................................................... 107 160- A/ Vista de uma das entradas da praça. Foto: Adriana Monteiro, 2000.................................. 108 161- B/ Vista aérea da praça. Foto: Adriana Monteiro, 2000.......................................................... 108 162- C/ Um dos caminhos da praça, ao centro a coluna da liberdade. Foto: Adriana Monteiro, 2000............................................................................................................................................ 108 163- D/ Lago visto apartir do Clube do Comércio. Foto: Adriana Monteiro, 2000......................... 108 164- E/ Chafariz central. Foto: Adriana Monteiro, 2000................................................................. 108 165- F/ Caminho e eixo principal. Foto: Adriana Monteiro, 2000.................................................. 108 166- G/ Vista do interior da praça. Foto: Adriana Monteiro, 2000.................................................. 108 167- H/ Vista de um dos limites ao fundo a abertura para o canal. Foto: Adriana Monteiro, 2000............................................................................................................................................ 108 168- Planta esquemática. Fonte : NEAB , 1994. Desenho: Eduardo Rocha.................................... 109 169- A/ Vista posterior da capela. Fonte: NEAB, 1994................................................................... 110 170- B/ Vista de uma das vias da vila. Fonte: NEAB, 1994............................................................ 110 171- C/ Equipamento existente na praça. Fonte: NEAB, 1994........................................................ 110 172- D/ Vista do rio São Gonçalo. Fonte: NEAB, 1994.................................................................. 110 173- E/ Vista da praça da Aliança, vendo-se ao fundo a capela local. Fonte: NEAB, 1994........... 110 174- F/ Vista frontal da capela, vendo-se ao fundo a praça. Fonte: NEAB, 1994........................... 110 175- Planta esquemática da Praça General Andrea de Santa Vitória do Palmar. Fonte: Tatiana da Costa Maragalhoni. Desenho: Eduardo Rocha...................................................................... 111 176- Um aspecto da bela praça General Andréa, a principal da cidade de Santa Vitória . Fonte: COSTA, 1922:42........................................................................................................................ 111 177- A/ Vista aérea da cidade de Santa Vitória. Foto: Tatiana Maragalhoni, 2000......................... 112 178- B/ Vista de uma das ruas que circundam. Foto: Tatiana Maragalhoni, 2000.......................... 112 179- C/ Vista geral da praça. Foto: Tatiana Maragalhoni, 2000...................................................... 112 180- D/ Vista de uma abertura temporária. Foto: Tatiana Maragalhoni, 2000................................ 112 181- E/ Vista parcial da praça. Foto: Tatiana Maragalhoni, 2000................................................... 112 182- F/ Rosa dos ventos no centro da praça. Foto: Tatiana Maragalhoni, 2000.............................. 112 183- G/ Vista de um dos caminhos principais, apartir do centro. Foto: Tatiana Maragalhoni, 2000............................................................................................................................................ 112 184- H/ Um dos caminhos principais. Foto: Tatiana Maragalhoni, 2000........................................ 112 185- Planta esquemática da Praça Intendente Francisco José Pereira. Fonte: Adriana Monteiro. Desenho: Eduardo Rocha........................................................................................................... 113
  • 13.
    186- Matriz deNossa Senhora dos Navegantes. Fonte: COSTA, 1922:37...................................... 113 187- A/ Vista do chafariz central. Foto: Adriana Monteiro, 2000................................................... 114 188- B/ Vista da abertura para o canal. Foto: Adriana Monteiro, 2000........................................... 114 189- C/ Vista do calçadão. Foto: Adriana Monteiro, 2000.............................................................. 114 190- D/ Um dos caminhos externos. Foto: Adriana Monteiro, 2000.............................................. 114 191- E/ Vista do trailer existente em uma das extremidades. Foto: Adriana Monteiro, 2000......... 114 192- F/ Vista de uma das vias. Foto: Adriana Monteiro, 2000........................................................ 114 193- G/ Vista geral da praça, apartir da igreja. Foto: Adriana Monteiro, 2000............................... 114 194- Planta esquemática da Praça Dede Serpa de São Lourenço do Sul. Fonte: Mateus Szomorovzky. Desenho: Eduardo Rocha................................................................................... 115 195- Vista da praça principal da cidade. Fonte: COSTA, 1922: 103............................................... 115 196- A/ Vista do chafariz no centro da praça. Foto: Mateus Szomorovzky, 2000.......................... 116 197- B/ Caminho interior secundário. Foto: Mateus Szomorovzky, 2000...................................... 116 198- C/ Vista externa. Foto: Mateus Szomorovzky, 2000............................................................... 116 199- D/ Vista de uma das esquinas da praça. Foto: Mateus Szomorovzky, 2000........................... 116 200- E/ Vista do play-ground. Foto: Mateus Szomorovzky, 2000................................................... 116 201- F/ Ao centro monumento a Zumbi. Foto: Mateus Szomorovzky, 2000.................................. 116 202- Praça XV de novembro. Santiago. Fonte: COSTA, 1922: 268............................................... 117 203- Trecho da Rua do Comércio e Praça General Firmino. Cruz Alta. Santiago. Fonte: COSTA, 1922: 226..................................................................................................................... 117 204- Um aspecto da vila, vendo-se a Praça Júlio de Castilhos e trecho Rua XV de Novembro as principais da sede do município. Encruzilhada do Sul. Fonte: COSTA, 1922: 131................... 117 205- A bela Praça José Bonifácio, antiga das Palmeiras. Cachoeira do Sul. Fonte: COSTA, 1922: 194.................................................................................................................................... 117 206- Praça Marechal Floriano, a principal da vila. Júlio de Castilhos. Fonte: COSTA, 1922: 217.............................................................................................................................................. 118 207- Cidade de Passo Fundo. Aspectos da Avenida Brasil e Praça da República, as principais da localidade. Fonte: COSTA, 1922: 235................................................................................... 118 208- Praça principal da vila. Ijui. Fonte: COSTA, 1922: 263.......................................................... 118 209- Vista da Praça XV de Novembro, a principal da vila. Camaquã. Fonte: COSTA, 1922: 142.............................................................................................................................................. 118 Contra capa - Imagens das praças referentes ao caso em estudo. Diagramação e tratamento das imagens: Eduardo Rocha.
  • 14.
    INTRODUÇÃO Esta monografia parteda premissa da permanência do espaço das praças no cenário urbano das cidades, utilizando como objeto de estudo as cidades da região sul do Rio Grande do Sul. Essas localidades têm em comum o fato de terem sido consideradas até o ano de 1900 vilas e sedes de municípios. O objetivo do trabalho é realizar uma leitura do espaço urbano através de três itens: limites, caminhos e centralidade, contribuindo para o entendimento da praça como fenômeno, e através deste possibilite-se a manutenção de sua essência1 , não se tratando de propor a conservação de elementos isolados, mas o seu conjunto. “[...] o que está em jogo de fato, não é a organização de uma zona espacial e privilegiada na cidade, mas uma forma de conceber toda a cidade futura, de modo que possa verdadeiramente ser chamada de cidade moderna.” (BENEVOLO,1998:78). As cidades são compostas por uma mistura de edificações e espaços públicos de diversas épocas. Esta é a nossa realidade possível. Devemos, contudo, ter o cuidado de direcionar de forma correta as questões relativas à cidade. São palavras chave no mundo atual: qualidade, valor, símbolo e significado2 . (NORBERG- SCHULZ,1975:48). Isso implica na idéia de que o mundo, através de seu meio ambiente construído, tem uma certa estrutura projetada, construída pelo homem. Quando falamos em manutenção desta estrutura essencial, visamos a conservação3 da praça como patrimônio cultural4 , colocamos a estratégia de análise 1 Essência, Etim.: lat. Essentia, essência, natureza de uma coisa, de esse, ser; termo criado para traduzir a palavra grega ousia, essência, substância, ser. In: RUSS, 1994:92. 2 Qualidade são as interferências realizadas em um mundo científico considerado hipoteticamente perfeito. Valor são aqueles pressupostos que influenciam nossas escolhas de alternativas e fazem com que nossas ações sejam intencionadas. Símbolo são formas que expressam algo completamente diferente de uma ingênua representação. Significado é aquilo que transcende o aspecto. In: NORBERG-SCHULZ, 1975:48-49. 3 Conservar, v. tr. dir. Manter em seu lugar ou no estado atual; preservar; continuar a Ter; lembrar-se de; perseverar em: conservar o rumo, a direção; guardar cuidadosamente; fazer durar. (Do lat. Conservare). In: FERNANDES, 1993: 245. 4 O patrimônio cultural trata-se de tudo aquilo que traduz a arte de um povo. In: PRUDÊNCIO, 1998: 215.
  • 15.
    14 utilizada como fenomenológica.Foi Edmund Husserl (1859-1938) que desenvolveu a redução fenomenológica5 como noção de intencionalidade à qual iremos nos deter. Husserl aplicou a fenomenologia em diversos áreas, e teve alguns seguidores, entre eles, Heidegger, Sartre, Merleau-Ponty e Dufrenne. (SILVEIRA,1999:12). Com relação às aplicações no desenho urbano, a fenomenologia ganhou entre os anos 60 e 70, um maior número de trabalhos. Entre eles os estudos de Norberg- Schulz e Aldo Rossi. Podemos dizer que a fenomenologia, como postura teórica de leitura da cidade, utiliza-se de duas categorias básicas do desenho urbano: a morfologia e a percepção. Essa utilização ocorre de maneira a não distingui-las, mas sim utilizá-las como elucidação para um método mais abrangente de compreensão do ambiente urbano. “Neste sentido, destacam-se na arquitetura, os trabalhos de Norberg-Schulz (1965, 1971, 1979), que desenvolvem conceitos importantíssimos como espaço existencial e genius loci; uma qualidade holística que expressa a identidade, o caráter e a qualidade do lugar.” (DEL RIO,1990:68). Utilizaremos as obras6 de Norberg-Schulz como referencial teórico no desenvolvimento desta análise. Estas baseiam-se em conceitos como espaço existencial, onde sobressaem as funções psíquicas básicas de orientação e identidade da psicologia da Gestalt7 , e no pensamento de Heidegger, para demonstrar que a arquitetura deve visualizar o genius loci, ou o espírito do lugar. Dentro dessa linha de pensamento podemos dizer que existe uma tendência à analise morfológica do espaço, por utilizar metodologias e conceitos da forma urbana como lógica evolutiva, mostrando-se extremamente válida para o estudo da cidade como um conjunto coerente de elementos. (DEL RIO,1990:12). Essa tendência confere hoje a morfologia não só os conceitos de forma e volume, mas o de um espaço que tem significado. 5 Redução fenomenológica ou epoke (em grego, suspensão do juízo), consiste em pôr entre parênteses o mundo objetivo e suspender toda adesão ingênua em relação a ele, de maneira a liberar o acesso ao eu transcendental, definido como o sujeito último atingido no fim da redução fenomenológica. In: RUSS, 1994:342. 6 NORBERG-SCHULZ, Christian. Existencia, Espacio y Arquitectura. Barcelona: Editorial Blume, 1975 e Intenciones en Arquitectura. 2 ed. Barcelona: Gustavo Gili, 1998. 7 Gestald, termo alemão que significa forma, aspecto. Forma exterior, estrutura. Percepção absorvida como uma totalidade pelo indivíduo, mais do que como uma justaposição de partes. In: RUSS, 1994:123.
  • 16.
    15 “A descrição daforma constitui o conjunto dos dados empíricos do nosso estudo e pode ser realizada mediante termos de observação. Em parte, é isso que entendemos por morfologia urbana – a descrição das formas de um fato urbano - , mas ela não é mais que um momento, um instrumento.” (ROSSI,1995:17). Dessa compreensão parte a estratégia de nossa análise. Em primeiro lugar, buscamos definir o termo praça no decorrer da história para, em seguida, concebê-la como um fato urbano. Utilizar a praça como área de estudo significa reconhecer a essa parte da cidade características precisas, que lhe conferem uma qualidade diferente das demais. Um trecho como a praça pode nos levar a identificar a cidade através de seus diversos momentos como uma grande obra. (ROSSI,1995:66). Baseamo-nos na conceituação de Aldo Rossi sobre as permanências no espaço urbano, não da função mas da forma. Enquanto a forma permanece a função pode adquirir as mais variadas configurações. “Para Rossi, com base em Poete e Levedan, as persistências se mostram não só através dos monumentos, como signos físicos do passado, mas também através da persistência dos traçados e do plano, ou seja, da estrutura urbana básica.” (RODRIGUES,1986:71). É neste lugar, a praça, com suas permanências e transformações, que podemos resumir desde a pequena história de um bairro até a manutenção de aspectos da vida passada de uma cidade, com suas qualidades de complexidade e conflitividade. Num segundo momento, traremos a tona um pouco da história das cidades da região sul do Rio Grande do Sul, objeto utilizado para desenvolver nosso estudo. Para tanto nos centraremos nas praças de treze cidades8 desmembradas do município sede de Rio Grande, que foram elevadas à categoria de vilas e sedes de município até o ano de 1900. Mostraremos através de imagens do passado as várias preexistências das praças em dois momentos distintos. O primeiro será por meio de imagens registradas 8 Arroio Grande, Bagé, Canguçu, Dom Pedrito, Herval do Sul, Jaguarão, Pelotas, Pinheiro Machado, Piratini, Rio Grande, Santa Vitória do Palmar, São José do Norte e São Lourenço do Sul, além da vila de Santa Isabel do Sul.
  • 17.
    16 em 19229 em comparaçãocom o registro das atuais, utilizando a história como um auxiliar na documentação do tempo que existiu naquele lugar. “Para o quando, serve a limitação temporal de examinar o significado da cidade na época moderna ou contemporânea sabendo que, por sua vez, é o resultado de significados anteriores, aceites, como tendo existido e não como existentes.” (AYMONINO,1981:9). Chegamos então a terceira parte de nossa estratégia, quando explicitaremos as idéias principais do referencial teórico, as diferenças entre espaço arquitetônico e existencial, os níveis do espaço e os elementos principais da análise: limites, caminhos e centralidade. Esses elementos escolhidos baseiam-se em esquemas topologicos utilizados na teoria da Gestalt. “Se desejamos interpretar os resultados básicos da psicologia da percepção, em termos gerais, podemos dizer que os esquemas elementares de organização consistem no estabelecimento de centros ou lugares (proximidade), direções ou caminhos (continuidade) e áreas ou regiões (fechamentos ou cercamentos).” (NORBERG-SCHULZ,1975:20). Elementos esses que serão analisados em suas semelhanças e diferenças, e onde utilizaremos o entendimento do passado histórico para analisar o existente. Um espaço não pode ser representado em sua totalidade por desenhos de esquemas e fotografias. Por isso, como complemento, a coleta de dados foi feita sempre que possível por colaboradores que vivem nas cidades estudadas ou tem laços fortes de ligação com elas. Para Rossi um fato urbano sempre será diferente e melhor entendido para quem o vive. (ROSSI,1995:18). Por fim, a última parte apresenta as considerações finais do trabalho, buscando uma verificação de como as relações entre os elementos do espaço da praça e a sociedade podem auxiliar na qualidade urbana. 9 In: COSTA, Alfredo R. da. O Rio Grande do Sul. Porto Alegre: Barcellos, Bertaso & Cia, 1922.
  • 18.
    1 A PRAÇAUM ESPAÇO PÚBLICO Lugar privilegiado delimitando um espaço civil, militar ou religioso; a praça significa para o homem, um lugar de recreação, de descanso, de notícias e intercâmbios. A praça é, por excelência, o lugar onde os povos manifestam suas alegrias e se solidarizam. É o lugar que mais participa e se nutre das vivências cotidianas: homens e mulheres, velhos e crianças se encontram, conversam, passeiam, discutem e até protestam, cada qual com a sua diversidade própria, mas todos unidos por um idioma, un sentir e um destino comum. Praça e espaço público são conceitos que ao mesmo tempo se confundem e se distinguem em seu significado e origens. “Seguramente a praça é a primeira criação humana de um espaço urbano. Resulta do agrupamento de casas ao redor de um espaço livre”. (KRIER, 1981:18). No Dicionário da Arquitetura Brasileira de Corona e Lemos encontramos o seguinte verbete: Praça10 – lugar público, cercado de edifícios e de ruas por todos os lados. Largo. Em outro sentido às vezes, designa mercado, circo. Também, vila ou cidades fortificadas. Raras vezes entre nós já designou a cidade, principalmente a capital. A praça é o centro da vida comunitária essencial no ser humano que, pela sua natureza, é um ser eminentemente social. Como um do principais elementos estruturadores do espaço urbano, não pode ser pensada nem limitada apenas ao seu espaço físico e ao traçado planimétrico. Todos os elementos tridimensionais em seu interior e em sua envolvente fazem parte indissociável e determinante da visão geral que completa o lugar intencionalmente produzido. “A configuração de uma praça não se metamorfoseia com alenta deterioração de uma de suas edificações ou com sua demolição parcial e reconstrução de outra com aparência similar. É necessário que a aparência de todas seja alterada, assim como o seu desenho, paisagem, mobiliário.” (CÂMARA, 199X:17). 10 In: CORONA, LEMOS, 1972:387.
  • 19.
    18 A praça éum fato urbano, que apresenta uma forma de arquitetura própria, vista através de um passado que ainda experimentamos. É uma permanência detectável através de sinais físicos do tempo, mas também através de sua história de vida, de suas transformações, de sua alma. (ROSSI, 1995:52). A praça, finalmente, é o elemento mais distinto da estrutura urbana. Como lugar claramente delimitado, é mais fácil imaginá-lo e representa uma meta para o movimento. (NORBERG-SCHULZ, 1975:102). É determinada pelos mesmos fatores formais que a rua (história, topografia, perspectiva, caráter, etc.), com a diferença que os edifícios devem formar uma continuidade ao redor do espaço, fazendo com que ao entrar nele, o indivíduo sinta-se em lugar diferente do restante da estrutura da cidade É a partir de tais definições que se criam instrumentos para o entendimento do desenvolvimento adotado no trabalho, mas para isso é necessário desenvolver algumas idéias sobre a praça e o espaço público, desde seu surgimento até os dias de hoje. 1.1 O SURGIMENTO DO ESPAÇO PÚBLICO Desde as primeiras culturas11 , vemos que as maneiras de dispor cada casa podem variar de lugar para lugar, mas seguem, de um modo geral, costumes bem definidos. Podem variar segundo aspectos sociais, naturais, geográficos e estéticos. “Pode tratar-se de distâncias e de disposição, do posicionamento em relação ao terreno, ao sol, ao clima e aos cursos d’água. Talvez, também, em função da consideração da dignidade atribuída a mães, pais e tios. Podem variar quanto ao ritmo segundo antigos e coesos modelos.” (CORNELL,1998:3). Como base do nosso entendimento faz parte a idéia da existência de instituições em qualquer lugar onde existam sociedades humanas. Estas instituições devido a sua importância social tem espaço próprio, uma forma de assentamento reunindo as pessoas e o conjunto de casas existentes. 11 Entende-se como primeiras culturas, na seguinte ordem: catadores, coletores ou caçadores e camponeses.
  • 20.
    19 As primeiras culturas Asredes de caminhos e lugares de reunião formam as primeiras instituições humanas. Para os catadores existe um lugar de reunião estabelecido, que pode ser uma beira de praia, ou outro tipo de lugar reservado e pisoteado, onde o povo se encontra, atraca barcos, reparte alimentos coletados, faz conselhos, desempenha cerimônias e ritos. (CORNELL,1998:3). Um dos povos caçadores, os esquimós, organiza os iglus (Fig.1) conectados uns aos outros de forma que algumas construções tem função coletiva, que pode ser de passagem, de reunião ou de proteção, mas antes de tudo são construções institucionais. Algumas tribos mantêm rígidas regras sobre como configurar seus assentamentos. Os cheyennes no século XIX ordenavam suas tipi em grandes e rigorosos círculos, seguindo tradições sociais, com um grande lugar aberto no meio para convivência coletiva. A partir disto os hábitos de planejamento são formalizados, como tantos outros, com funções muito mais rituais do que estéticas. No Brasil tribos de lavradores, como os bororós, erguem suas casas num círculo que no centro possui uma casa de uso coletivo para convivência e um espaço aberto destinado a danças. Com o surgimento dos primeiros camponeses, na Ásia ocidental, a mais de dez mil anos, uma nova e firme base de desenvolvimento e conformação de casas Figura 1 – Conjunto de cabanas de neve, iglulike, a.C. 1920. Fonte: CORNELL, 1998:6.
  • 21.
    20 surgiu, caracterizada pelaperenidade dos espaços. Isto possibilitou que as novas formas de implantação permitissem questões a longo prazo, como as ampliações e as preservações. Nas culturas camponesas acontece o agrupamento de casas em torno de um lugar aberto ou alguma instituição. Os pátios entre as casas desenvolvem-se para um espaço central de uso público. “Um espaço central respeitado e acatado, palco de eventos grandes e pequenos, o desenrolar da vida através da seqüência de gerações.” (CORNELL,1998:16). Como entre as primeiras culturas, a dos camponeses também contempla o plano social segundo rígidos padrões. Os lugares tem funções específicas e os povoados refletem as diferenças entre dominados e dominantes, entre poderosos e destituídos, mas ambos participantes de uma comunidade. A cidade e o campo Os camponeses recriaram a paisagem, implantando aldeias que concentravam todas as formas de atividade (sítios, palácios, templos) e serviços (artesãos, artistas, soldados). Aos poucos o local complementa-se com lugares para feiras e comércio. “Juntos, todas as casas, sítios e instituições formam um assentamento que não é mais uma aldeia. É uma cidade.” (CORNELL,1998:3). Em sua multiplicidade, as cidades ficam mais parecidas entre si do que foram as aldeias, com todas as suas tradições e diferenças locais. Mesmo com as diferentes formas de construir as cidades, as configurações urbanas possuem princípios (essência) iguais em todo o mundo. As cidades são a expressão aumentada e modificada da aldeia que lhes deu origem, às vezes, construídas umas sobrepostas as outras. Uma das cidades mais antigas que se tem conhecimento é denominada Debaixo de Jericó12 , local onde os arqueólogos escavaram os restos de uma aldeia camponesa. A praça e o lugar dos conselhos foram os locais menos modificados . As cidades passam a ser projetadas e configuradas em retículas, quando os regentes se cercaram de artesãos que acumularam conhecimentos através de experiências profissionais. Os agrimensores passam a usar instrumentos, modelos 12 O sítio antigo de Jericó, está próximo a cidade moderna. A primeira instalação remonta aproximadamente 8000 a.C. Jericó s.m. (De Jericó, n.pr.) Jardinzinho, quintal. In: ENCICLOPÉDIA LAROUSSE CULTURAL, 1999:3330.
  • 22.
    21 reduzidos e desenhos.Os sacerdotes e reis, estendem suas pretensões de planejadores sobre todo um grupo de instituições. Dividem as cidades em lotes, à semelhança do campo, subjugando a isso suas praças, ruas, conjuntos e outras partes. “Em muitos países, a configuração da totalidade urbana é a nítida expressão do poder do imperador. O sistema foi aplicado na Ásia Ocidental, no Egito, no vale do rio Indo, na Índia, no Camboja, na China, no Japão, no México, no Peru, na Grécia, no Império Romano e finalmente no chamado mundo ocidental.” (CORNELL,1998:22). Na Grécia, em 2000 a.C., na área da acrópole13 (Fig.2), as autoridades ganharam o poder de construir inúmeras instituições, principalmente em torno da praça, a ágora14 . A transformação rumo aos ideais clássicos gregos desencadearam mudanças no assentamento das cidades. Mileto, século V, na costa voltada para a Ásia, foi lançada 13 Acrópole s.f. (Do gr. akropolis). 1. Colina fortificada das antigas cidades gregas que abrigava o palácio real (Micenas) e depois a sede da vida política (a Cadméia de Tebas) ou a religiosa (Atenas). – 2. Toda a cidade proto-histórica fortificada sobre uma colina. In: ENCICLOPÉDIA LAROUSSE CULTURAL, 1999:59. 14 Ágora s.f. (Do gr. agora) 1. Na época clássica, o lugar público, centro administrativo, religioso e comercial da cidade. – 2. Praça pública onde se realizavam as assembléias políticas na Grécia antiga. In: ENCICLOPÉDIA LAROUSSE CULTURAL, 1999:114. Figura 2 – Reconstituição do plano de Atenas como era nos anos 400 antes do nosso tempo. Fonte: ENCICLOPÉDIA LAROUSSE CULTURAL, 1999:59.
  • 23.
    22 com quarteirões quadradosem duas áreas principais, a partir de um centro com duas praças e instituições. Na mesma época, no Império Romano, as cidades tinham planos que lembravam muito as antigas cidades gregas. Ao analisarmos as cidades romanas podemos entender o significado real e simbólico que as instituições, como templos, fóruns, teatros e praças, tiveram. 1.2 NA IDADE MÉDIA: A PRAÇA COMO INSTITUIÇÃO A maior parte da cultura da Idade Média15 foi construída em terras de camponeses, pastores, pescadores e caçadores. Na Europa Ocidental, a partir do século IX, iniciou-se a criação de cidades originadas do desenvolvimento das aldeias de trabalhadores. Na maioria dos casos os regentes doavam terras a grupos de profissionais que se estabeleciam para trabalhar. Esses terrenos eram locais comunitários, onde praças, portos, igreja, fórum e outros prédios públicos deveriam ser erguidos. As regras para a construção das cidades medievais eram fixadas em pergaminhos . Uma estrada atravessava o povoado, passando pela praça, cruzando ruas transversais que muitas vezes tinham caráter próprio e que raramente se cruzavam. “A praça com sua vida, sua localização e sua configuração traz- nos de muitas formas a chave para compreender toda a cultura de cidade e campo. Era nela que a cada semana, talvez cada dia, cidadãos e camponeses encontravam-se para negociar. Lá, os pescadores, os camponeses, os artesãos e os comerciantes da cidade armavam suas barracas com a mesma freqüência que os habitantes do campo. Na praça realizavam-se, também, festas e apresentações de tipos os mais diversos.” (CORNELL,1998:54). Na Idade Média, portanto, é que a praça ganha a forma de instituição. Foi um dos principais interesses da cidade e para ela reservou-se lugar junto às outras 15 A Idade Média, é o período da história da Europa, que tradicionalmente se situa entre a data da queda do último imperador romano do Ocidente (476) e da descoberta da América (1492). Essas datas são discutíveis. Para o final da Idade Média, tem-se proposto também a queda de Constantinopla (1453), ou ainda as Guerras de Religião. In: ENCICLOPÉDIA LAROUSSE CULTURAL, 1999:3061.
  • 24.
    23 instituições. Geralmente, oespaço da praça era dividido em dois, de forma a dar à igreja um pátio anterior e próprio. A praça medieval pode ser classificada morfologicamente nas seguintes categorias: praças de mercado, praças de entrada da cidade, praça como centro da cidade, adro de igreja e variações destas praças que podiam estar agrupadas (SEGAWA,1996:32). Com o desenvolvimento, as cidades medievais foram ampliadas, perdendo algumas de suas características de planejamento. Foram poucas as cidades inteiramente novas. Durante o século XIII, uma das cidades implantadas que rompeu com o traçado medieval, deu-se na França, no lugar chamado Monpazier (Fig.3). Assentada como uma série de quadras entre ruas em ângulo reto, dentro de um retângulo formado pelos muros da cidade. No centro reservaram lugar para a praça, abrindo as construções em volta com arcadas ogivais. A multiplicidade, até então presente na cidade medieval passou a não ser mais aceita pelas elites renascentistas16 . Praças, ruas, pátios, salas e moradias foram subjugados à perspectiva prevista pelos projetistas. 16 Renascentista: que pertenceu a época da Renascença. Movimento de renovação cultural e artística que nasceu na Itália durante o século XV e espalhou-se por toda a Europa no século XVI. In: ENCICLOPÉDIA LAROUSSE CULTURAL, 1999:4986. Figura 3 – Monpazier, cidade colonial inglesa na França, fim do século XII. Fonte: CORNELL, 1998:61.
  • 25.
    24 “A maneira erapassar a desenhar muito mais do que antes, e o instrumento principal adotado foi a perspectiva. A perspectiva presta-se tanto para retratar o mundo como para construir novos cenários”. (CORNELL,1998:66). As cidades deveriam ser substituídas por novas cidades planificadas de acordo com um desenho racional. A Cidade Ideal de Leon Battista Alberti (1407-1472) apresentava um esquema em círculos concêntricos, como uma cidade dentro da outra, cada uma abrigando uma classe social ou política. Alberti transforma o arquiteto em um regulador e coordenador das atividades acontecidas na cidade (SEGAWA,1996:34-35). “Enquanto a cidade do medievo era ideal na medida em que concretizava uma imagem divina (civitas dei), a renascentista o é na medida em que concretiza um ideal estético-formal geométrico, predefinido no projeto. O ideal renascentista concentra-se na forma geométrica e deve, sempre que possível, projetar as cidades a partir do círculo, do quadrado ou de um polígono regular [...] cortado por uma rede geométrica (ruas e caminhos), que enfatiza o ponto central ocupado pela praça e pela sede do poder.” (BRANDÃO,1999:77). 1.3 SÉCULO XV: A PRAÇA NO SENTIDO ATUAL Com a ascensão das cidades barrocas17 , no sentido formal alterou-se. Essas cidades eram constituídas de um sítio central, em forma de círculos ou praças abertas, dominados por monumentos rodeados simetricamente por edifícios públicos. “Ao contrário da cidade medieval, através da qual se deve caminhar lentamente, para apreciar suas incessantes transformações de massa e silhueta, seus detalhes complicados e surpreendentes, pode-se perceber toda uma cidade barroca quase de um só olhar. Mesmo aquilo que não se vê pode-se facilmente introduzir na imaginação, uma vez estabelecidas as linhas de orientação.” (MUNFORD,1991:423). 17 Barroco, estilo que predominou nos vários setores da arte européia e da América Latina de meados do século XVI ao século XVII. Dava prioridade a sensibilidade, em oposição ao classicismo. In: ENCICLOPÉDIA LAROUSSE CULTURAL, 1999:662.
  • 26.
    25 Portanto isto implicaem um espaço que é voltado para o homem, onde este interpreta os ideais clássicos a sua maneira, caracterizado pela subjetividade que o século XVII buscou afirmar. (BRANDÃO,1999:136). O edifício barroco, em especial as igrejas italianas e as praças e palácios franceses, deveriam ser os centros que representassem as particularidades e dogmas aos quais os indivíduos estivessem vinculados. Os princípios urbanos barrocos (romano e francês) são a centralização, a continuidade e extensão, como um espírito de síntese. “[...] em primeiro, objetiva-se construir centros focais hierárquicos, representativos do poder absoluto (centralização); em seguida, viabiliza-se a propagação da mensagem destes edifícios por toda a cidade, através de um conveniente planejamento urbano que enfatize aqueles monumentos diretores (continuidade); por último, permite-se que os monumentos não só estruturem o entorno urbano edificado, mas também a própria paisagem natural que se vê dominada, e as demais cidades que a capital deve se subordinar (extensão).” (BRANDÃO,1999:144). A partir desta nova idéia de cidade, vamos nos referir à Piazza italiana, à Plaza Mayor espanhola, à Place Royale francesa e a inclusão da natureza organizada no espaço público, como idéias ancestrais de praça que se confundem com o própria origem do conceito ocidental de urbano. Figura 4 – Vista da Piazza de San Marco, Veneza. Fonte: ENCICLOPÉDIA LAROUSSE CULTURAL, 1999:5248.
  • 27.
    26 Piazza italiana No iniciodo século XV, em Florença, o arquiteto Filippo Brunelleschi, recebeu como incumbência construir a Piazza di SS. Annunziata (1409). Essa deveria ser uma praça fechada, a curta distância do centro da cidade. Ao contrário da verticalidade gótica da época, concebe uma faixa de parede horizontal que descansa sobre uma série de arcos plenos, que se apóia em pilares, constituindo um lugar independente da configuração urbana existente. “Trata-se do início da implantação de praças no sentido atual do termo, o primeiro lugar urbano significativo. Com seu posicionamento exclusivo, Brunelleschi ao mesmo tempo valoriza a tradição de sua cidade, põe-se a serviço de sua necessidade e fama. O orfanato liga à praça, salienta o espirito público da república burguesa que, aliás, em Florença vinha sendo reprimida na época.” (CORNELL,1998:69). Outros exemplos da Piazza italiana são a Piazza Ducale em Vigevano (reforma de 1492) e a Piazza de San Marco em Veneza (modificações 1536-1640) (Fig.4). Uma das mais significativas contribuições para a nossa concepção atual de praça é a Piazza Obliqua de São Pedro de Roma (1647-1651) (Fig.5). Essa obra de autoria de Lorenzo Bernini (1598-1680), foi o primeiro grande espaço aberto europeu e caracterizou-se como um marco na ruptura da escala renascentista de praça. Figura 5 – Piazza de São Pedro, Roma. Fonte: CHING, 1998:124.
  • 28.
    27 Plaza Mayor espanhola NaEspanha a Plaza Mayor de Madri (1617-1621) (Fig.6), a de Segóvia (projeto de 1609-1624), a de León (1677) e a de Córdoba (1683), eram concebidas como um cenário para festas e cerimônias reais, transformando a plaza mayor medieval, aberta, em um espaço fechado e reduzido, como se fosse um grande teatro. Conforma-se como local onde se unificam as diversas vias que a circundam. Possui distintas funções, como o mercado, as festas reais, a canonizações e os jogos. A sua unidade espacial manifestava-se tanto em sua planta como nas fachadas uniformes e regulares. Place Royale francesa As places royales francesas constituem um importante modelo no século XVII. São formadas por um enquadramento, formado pelas construções que têm o objetivo de destacar a monumental estátua do rei (geralmente eqüestre), localizada no centro do espaço. A Place des Voges de Paris, iniciada por Henrique IV entre 1605 e 1612, é considerada como um modelo das places royales. É constituída por um quadrilátero regular que organiza um recinto isolado do tráfego intenso – um conjunto de construções repetidas de três pavimentos com pórticos, formando como que um pátio, com a entrada camuflada nas fachadas uniformes (SEGAWA,1996:37). Nesse local aconteceram diversos espetáculos reais, entre eles o casamento de Luís XIII. Figura 6 – Um aspecto da Plaza Mayor de Madri. Fonte: ENCICLOPÉDIA LAROUSSE CULTURAL, 1999:3726.
  • 29.
    28 Após foram construídasdiversas praças em homenagem a Luís XIV (1638- 1715), que definiam a tipologia adotada nas Place des Victories e Place Vendôme em Paris, e a Luís XV (1710-1774) nas cidades de Bordeaux, Valenciennes, Rennes, Nancy, Reims e a de Paris (atual Place de la Concorde) (Fig.7). A Arborização dos Espaços Públicos O plantio de árvores nas praças não era usual no período renascentista. A natureza era explorada em forma de jardins e parques privados. Os jardins de Versalhes (1661-1668), a remodelação das Tulherias (1664), assim como os jardins de Luxemburgo, do Arsenal e o Jardin des Plantes, são modelos de jardins franceses do século XVII. Esses jardins eram reservados somente ao rei e à nobreza e só foram abertos à população no reinado de Luís XV, como espaço público cotidiano na Europa (SEGAWA,1996:38). Quanto ao cultivo de árvores no espaço público, sabe-se que os belgas de Antuérpia, durante o século XVI (1569), tinham na lateral de sua catedral uma área ornamentada com árvores. Este espaço ficou conhecido com o nome inédito para a época de Place Verte ou Groenplaats. Na Antuérpia18 o conselho municipal, em 1578, determinou o plantio de três linhas de árvores nos passeios. 18 Antuérpia, porto da Bélgica, na margem esquerda do Escalda, capital de província homônima. In: In: ENCICLOPÉDIA LAROUSSE CULTURAL, 1999:351. Figura 7 – Vista parcial da Place de la Concorde. Fonte: ENCICLOPÉDIA LAROUSSE CULTURAL, 1999:1546.
  • 30.
    29 Também em Paris,por volta de 1597, começam a ser implantados campos de pallamaglio19 , esporte de origem italiana, praticado no verão sob a sombra das árvores. Outra influência italiana para Paris foi o Cours la Reine (1616), uma espécie de recinto cercado e isolado por fossos, ao longo de um quilômetro e meio entre o Sena e a futura área do Champs Élysées,. Era destinado a caminhadas ou passeios em carruagens sob a sombra das árvores, pela elite parisiense. Em meados de seiscentos nas áreas de expansão encontravam-se grandes avenidas arborizadas. Em 1670 criava-se o Champs Élyssés (na época denominado de Grand Cours), no eixo do Jardim das Tulherias, paralelamente ao Cours la Reine (Fig.8). “Martin Lister, viajante inglês em visita a Paris em 1698, impressionava-se com a diversão dos parisienses, principalmente em teatros, jogos, caminhadas e passeios de carruagens e que não havia gente mais apaixonada em reunir-se, para ver e ser vista.” (SEGAWA,1996:45). 19 Pallamaglio, de origem italiana tendo o críquete como uma de suas variações modernas. In: SEGAWA, 1996:39. Figura 8 – Cours La Reine em Paris, em gravura de Aveline. Fonte: SEGAWA, 1996:41.
  • 31.
    30 1.4 A PRAÇANO BRASIL Como conseqüência da ascensão do modelo barroco de cidade, que se abriu e sempre que possível determinou eixos de simetria entre seus monumentos, temos uma formalização de todo o desenho urbano e suas edificações, por toda a Europa e suas colônias, que aumentou no século XVI e atingiu maior abrangência entre os séculos XVII e XIX. A reconstrução de Portugal O terremoto de 1775, em Lisboa, fez com que os grandes estragos causados criassem um novo desenho urbano na cidade. O Terreiro do Paço20 reaparece como Praça do Comércio (Fig.9), um palco aberto ao Tejo define todo o plano de reconstrução. A planta de Eugénio dos Santos cobre a parte central da cidade, definindo-se entre o Terreiro do Passo e o Rossio (Fig.10), regularizando as duas praças tradicionais e criando, de uma para outra, uma malha de ruas longitudinais e transversais, cruzando-se em ângulos retos. 20 Definido pela primeira vez no inicio do século XVI, quando D. Manoel abandonou o castelo medieval e construiu um palácio. In: PASSOS, 1990:27. Figura 9 – Cartão postal – Praça do Comércio / Lisboa / 1905. Fonte: PASSOS, 1990:31.
  • 32.
    31 “De todos oselementos do tecido urbano, é a praça ou o largo o lugar de reunião por excelência, que revela o princípio de organização social. Contudo a importância da praça não advém só da sua utilização como lugar privilegiado de reunião dos seus habitantes, mas também como entrada do aglomerado urbano – é o primeiro contato que o visitante tem com a localidade visitada.” (PASSOS,1990:19). Muitas vezes, são nestas praças da Lisboa do século XVIII que encontramos as típicas formas e funções das praças coloniais brasileiras. O passeio público do Rio de Janeiro Seguindo as idéias de ver e ser visto dos jardins europeus e as rudimentares noções de salubrinismo21 que se difundiam na Europa, toma forma no Brasil do século XVIII, o Passeio Público22 do Rio de Janeiro (Fig.11), influenciado pelos ideais do Iluminismo23 . Diferente dos espaços abertos do urbanismo colonial, não era um símbolo da autoridade portuguesa, nem servia para emoldurar um monumento, era um monumento a vegetação, à natureza. 21 Salubridade não é a mesma coisa que saúde, mas o estado das coisas, do meio e seus elementos constitutivos, que permitem a melhor saúde possível. In: SEGAWA, 1996:67. 22 Passeio Público – lugar onde se passeia; praça, largo, jardim, etc., destinados aos passeios. Parte lateral das ruas destinada ao trânsito de pedestres; calçada. In: ENCICLOPÉDIA LAROUSSE CULTURAL, 1999:4479. 23 Iluminismo: movimento intelectual que caracterizou o pensamento do século XVIII; pregava a valorização do homem e suas idéias, com base científica e não religiosa. GIL, 1999. (Anotações de aula). Figura 10 – Cartão postal – Praça do Rossio / Lisboa / 1905. Fonte: PASSOS, 1990:55.
  • 33.
    32 Sua execução ocorreuentre 1779 e 1783, por ordem do vice-rei D. Luís de Vasconcelos, que encarregou o importante arquiteto e urbanista do Rio de Janeiro, Mestre Valentim, de projetá-lo. Não se conhece nenhuma comemoração de inauguração do Passeio Público. Em 1786 o recinto foi palco das comemorações do casamento do príncipe D. João VI com a princesa D. Carlota Joaquina, acontecido em Portugal. Após o fim da administração de D. Luís, entrou em decadência, até a vinda da família real para o Brasil. Século XIX: Família Real no Brasil Cercado entre duas hipóteses desastrosas (romper com um antigo e poderoso aliado – Inglaterra, ou desafiar seus aguerridos vizinhos – França e Espanha) D. João VI, a família real e seus 350 lacaios embarcaram para o para o Brasil, em 1808. No Brasil instalaram-se no Paço do Vice-Rei, na cidade do Rio de Janeiro e, em seguida, na Quinta da Boa Vista. Logo deram início as obras de remodelamento da cidade; ruas e calçadas foram ampliadas, novos e suntuosos bairros foram criados, formados passeios e jardins públicos. (BUENO,1998:91). Figura 11 – Planta do Passeio Público, sem data (anterior a 1862), desenhada por J. A. Andrade. Acervo da Biblioteca Nacional do Rio de Janeiro. Fonte: SEGAWA, 1996:86
  • 34.
    33 Em 1816, coma chegada da Missão Francesa24 , a cidade do Rio de Janeiro adquiriu ares imperiais. Foram trazidos pintores, escultores, gravadores e arquitetos franceses com a finalidade de desenvolver atividades artísticas e fundar a Academia de Belas Artes, introduzindo o Neoclassicismo no Brasil. Efetivamente, nos anos imediatos após a instalação da família real, sinalizava-se a política do final dos anos setecentos, de implementação de recintos botânicos (praças, jardins ou passeios) desta vez intensivamente do outro lado do Atlântico. “A resolução de 27 de julho de 1809 prometia prêmios e privilégios aos interessados que aclimatassem no Brasil plantas e especiarias orientais ou que promovessem a cultura de outros vegetais nativos ou exóticos que fossem úteis as artes.” (SEGAWA,1996:147). Cabe ressaltar que os Jardins Botânicos25 não visavam o usufruto do público, mas sim o acesso aos interessados no conhecimento científico cultural. Porém as características físicas do recinto botânico influenciaram outras formas de ver a natureza e de usar do espaço público, como o plantio de espécimes exóticas nos recintos de praça e passeios públicos. Já em 1825, Grandjean de Montigny, arquiteto que fez parte da Missão Francesa, projetou melhorias no chamado Campo de Santana, por ordem de D. Pedro I, equiparando-o a uma place royale francesa. O projeto para a praça de Grandjean de Montigny tinha dimensões de 360 por 190,80 metros, equivalente a reunião das três maiores praças de Paris. “Uma enorme superfície regular, o centro ocupado por uma estátua eqüestre do imperador mais quarto chafarizes de repuxo balizando os cantos, com os edifícios de dois pavimentos mais o porticado no térreo emoldurando o ambiente, vazado em quatro entradas principais.” (SEGAWA,1996:1964). 24 Fizeram parte da Missão Artística Francesa (1816): Joaquim Lebreton, Nicolas Antoine Taunay (1821), Jean Baptiste Debret (1830), Auguste Maric Taunay, Felix Emille Taunay, Auguste Saint-Hilaire e Grandjean de Montigny. SANTOS, 1999. (Anotações de aula). 25 Jardim– espaço ordinariamente fechado, onde se cultivam árvores, flores, plantas ornamentais. Jardim Botânico, parque onde são cultivadas espécies vegetais, munidas de cartazes ou etiquetas onde constam seus nomes científicos. In: ENCICLOPÉDIA LAROUSSE CULTURAL, 1999:3318.
  • 35.
    34 As medidas originaisdo Campo de Santana foram reduzidas proporcionalmente em largura e comprimento para quase a metade das dimensões propostas, não se configurando como uma place royale. Ao longo da história , desde as primeiras culturas, passando pela ágora grega, a Idade Média e o Renascimento até os nossos dias, a praça tem sido um lugar de contato e diálogo humano. Nesse trabalho iremos estudar a praça como espaço público a partir do caso das praças da região sul do Rio Grande do Sul.
  • 36.
    2 A PRAÇANA CIDADE GAÚCHA 2.1 O CASO EM ESTUDO: AS CIDADES DA REGIÃO SUL As cidades analisadas no desenvolvimento do trabalho são as desmembradas do município de Rio Grande, até o ano de 1900 (Fig. 12), quando foram transformadas em vilas e sedes de município. Nesse momento é autorizado o funcionamento de órgãos públicos, como intendências, câmaras, agências bancárias, entre outros, que possibilitam grandes melhorias na estrutura urbana das cidades e, consequentemente, de suas praças. Figura 12 – Mapa dos municípios existentes em 1900, no Rio Grande do Sul, com demarcação do limite dos municípios da região sul, desmembrados de Rio Grande. Fonte: Fundação de Economia e Estatística, 1981:99.
  • 37.
    36 A divisão territorial Apartir da Provisão de 7 de outubro de 1809, quando foram criadas as quatro primeiras vilas rio-grandenses (Porto Alegre, Rio Grande, Rio Pardo e Santo Antônio da Patrulha), configurou-se a primeira estrutura administrativa do Estado. Rio Grande, ponto de partida para o entendimento do caso em estudo, devido a sua posição estratégica junto ao mar, conseguia ser um centro político, econômico, social e cultural do Estado, diferente dos outros que ainda se apresentavam como pequenas vilas, com baixa população e inexpressivo desenvolvimento comercial. (BORGHETTI, 1999:28). “A cidade estendia-se outrora bem para o lado oeste. As areias encobriam, entretanto, ruas estreitas [...] Não resta dúvida de que esta cidade apenas começou a florescer depois da insurreição das colônias espanholas, datando daí a edificação da maioria das casas mais importantes que ainda se vêem [...] Mas depois da guerra, Rio Grande tornou-se centro desse comércio – carne seca, de couro, sebo e trigo produzido na Capitania. Esse progresso estampava-se com soberba evidência: negociantes ricos os há em quantidade; o mobiliário das casas e a aparência dos homens demostram a abastança.” (SAINT-HILARE, 1974:32). A constante evolução da Província, estimulada pela presença de imigrantes, favoreceu o desdobramento do município de Rio Grande. A origem de novas vilas facilitava as ações administrativas da Província e proporcionava uma melhor distribuição da população crescente. Em 1835, início da Revolução Farroupilha, a Província já registrava como sedes de municípios as vilas de Pelotas (1830), Piratini (1830), São José do Norte (1831) e Jaguarão (1832). (F.E.E., 1981:34). Com o progresso crescente pós-Revolução (1845), iniciou-se um incremento da produção agrícola e da pecuária; como decorrência, são desmembrados de Piratini as vilas de Bagé (1846) e Canguçu (1857) . No final do Período Imperial (1889), impulsionado pela expansão das imigrações alemãs e italianas, para a região sul do Rio Grande do Sul, em 1900, são criadas as vilas: Santa Vitória do Palmar (1872), Dom Pedrito (1872), Arroio Grande (1873), Pinheiro Machado (1878), Herval do Sul (1881), Santa Isabel do Sul (1882- 1893) e São Lourenço do Sul (1890).
  • 38.
    37 26 26 O município deSanta Isabel do Sul, ou Santa Isabel dos Canutos, foi elevado a vila e sede de município pela Lei No . 1368, de 9 de maio de 1882 e extinto pelo Ato No . 11, de 16 de janeiro de 1893. In: F.E.E., 1981: 23. RIO GRANDE1747 1830 1831 1832 1846 1857 1872 1873 PIRATINIPELOTAS SÃO JOSÉ DO NORTE JAGUARÃO BAGÉ CANGUÇU DOM PEDRITO STA VITÓRIA DO PALMAR ARROIO GRANDE 1878 PINHEIRO MACHADO 1881 HERVAL DO SUL 1882 STA ISABEL DO SUL 1890 S. LOUREN. DO SUL Figura 13 – Organograma da criação dos municípios estudados, na coluna da esquerda vemos a data em que o mesmo foi considerado como vila e sede de município. As linhas de interligação mostram o sistema de desmembramento adotado. Fonte de dados: F.E.E., 1981.
  • 39.
    38 No sul doBrasil: a provisão real de 1747 Após diversas ordenações Espanholas e Portuguesas, em 9 de agosto de 1747 é encaminhada aos brasileiros uma orientação específica quanto às disposições urbanas, com o título de Provisão Real. (YUNES,1995:26). Inicialmente dirigida aos colonos de Santa Catarina, vindos das ilhas dos Açores, enunciava: “Para o centro e logradouro público de cada lugar se destinará meia légua em quadro, e as demarcações destas porções de terra se fará por onde melhor o mostrar e permitir a comodidade do terreno não importando que fiquem em quadrados, contando que a quantidade de terra seja a que fica dita. No sítio destinado para o lugar se assinalará um quadrado para a praça de quinhentos palmos de face, e em um dos lados se porá a Igreja, a rua ou as ruas se demarcarão ao cordel com a largura ao menos de quarenta palmos, e por elas e nos lados da praça se porão as moradas com boa ordem, deixando umas e outras e para trás lugar suficiente e repartido para quintais atendendo assim ao cômodo presente como a poderem ampliar-se as casas para o futuro.” (CABRAL,1951:94). Pode-se dizer que estes preceitos são semelhantes aos ditados pelas Leis das Índias, no início da fundação das cidades hispano-americanas. São instruções bem detalhadas para o desenvolvimento urbano local e, posteriormente, regional. Mesmo não acompanhando totalmente o regimento de 1747, as vilas recentemente criadas no sul do Brasil, adaptaram as novas formas urbanas as suas necessidades. Essas adaptações intensificaram-se principalmente em meados do século XIX. “As cidades vão ter os cuidados de modernização, predominantemente a partir da metade do século XIX. Seja nas expansões dos núcleos iniciais ou nas sedes de novas cidades, persistiu o uso da quadrícula e o agrupamento da igreja e dos edifícios institucionais ao redor da praça.” (YUNES, 1995:29) O resultado quanto ao traçado adotado pelas cidades, foi percebido através da regularização da implantação preexistente, utilizando um sistema de traçado
  • 40.
    39 reticular27 , uma tramamuitas vezes não observada pelo usuário. Esse traçado tem como um de seus principais objetivos disciplinar seus usuários, facilitando o controle do Estado. A nossa praça portuguesa A origem portuguesa de nossas cidades é observada também em nossas praças. Essas têm como característica principal o fato de serem locais de passagem e de articulação da população, diferente das de origem hispânica, que eram concebidas como palcos para festas, abrigo de mercados, locais privilegiados para desfiles e procissões. (CÂMARA,199X:4). Por esse motivo, as praças da América portuguesa não são tão amplas quanto às de origem espanhola, o que podemos comprovar se as compararmos aos espaços públicos destinados as reduções jesuíticas28 (Fig. 14). Nestas, a praça proporcionalmente ao restante da implantação, os lotes destinados a habitação por exemplo, ocupa um grande espaço. 27 Sobre traçado reticular ver: Yunes, 1995. 28 Reduções Jesuíticas, no território riograndense compreendiam sete missões (São Nicolau, São Miguel, São Luiz, São Lourenço, São João Batista e Santo Ângelo) administradas por jesuítas espanhóis (membros da Companhia de Jesus) de 1626 a 1756, tinham como objetivo evangelizar os povos indígenas através do cristianismo do novo testamento. In: LA SALVIA, 1992. Figura 14 – Planta da Missão de São Nicolau, com a demarcação da área destinada a praça. Fonte: LA SALVIA, 1992:32.
  • 41.
    40 As praças aquiestudadas possuem diferenças e semelhanças, segundo suas origens, que podem ser identificadas como eclesiástica, civil ou militar. “Da observação dos antecedentes definidores do surgimento das principais povoações de traçado reticulado, estabelecidas durante o Séc. XIX e início do Séc. XX, no Rio Grande do Sul, quatro grupos definiram-se claramente para o interesse da análise: as cidades da defesa, as cidades das capelas, as cidades dos colonos imigrantes e as cidades das reduções.” (YUNES, 1995:50). O que se verifica pela constante presença de edificações características - igrejas, quartéis, casarões, entre outros - que remetem a origem histórica destes lugares. Este espaço muitas vezes é uma continuidade do desenho interior dos prédios públicos ou privados, que circundam a praça, uma tipologia chamada casa pátio29 (Fig. 15). Os quarteirões que a circundam são resultantes do traçado das vias, os edifícios construídos no alinhamento em contato direto com a rua, apresentando de um modo geral características medievais, tanto na forma como na implantação (Fig. 16). O entendimento do tipo histórico adotado pelas praças das cidades da região sul, desde o seu surgimento até os dias de hoje, ocasionou diferenças em suas preexistências, um ritmo evolutivo diferenciado, que pode ser evidenciado em seus diferentes usos com suas imagens de ambiência no decorrer da história. 29 Pátio, área a céu aberto, cercada em sua maior parte ou na totalidade por paredes ou edifícios. In: CHING, 1999:85.
  • 42.
    41 Figura 15 –Vista aérea do prédio da Alfândega da cidade de Rio Grande. Foto: Adriana Monteiro, 2000. Figura 16 – Perspectiva aérea do tipo de praça implantada na região sul do Rio Grande do Sul. Desenho: Eduardo Rocha, 2000.
  • 43.
    42 2.2 AS PRAÇASGAÚCHAS E SUAS PREEXISTÊNCIAS Historicamente podemos classificar as preexistências do conjunto das praças em estudo em três tempos distintos, relativos ao seu uso: como logradouro público, como espaço para lazer e contemplação e como espaço de passagem. Os usos correspondem algumas vezes a imagens de ambiência com referência estética definida pelo momento histórico (colonial, eclético e moderno), que vai sobrepondo-se e modificando-se. Isso implica, em alguns casos, na falta de correspondência entre o uso e a imagem de ambiência. Esta expressa-se através dos diferentes fundamentos estilísticos distintos de cada época, aplicados nas fachadas dos prédios, nos equipamentos urbanos, nos monumentos, e, até mesmo, no desenho da praça. (CAMÂRA, 199X:10). Estes tempos aconteceram em épocas diferentes em cada uma das cidades estudadas; por isso, utilizaremos um registro de imagens do ano de 1922, onde conseguimos analisar algumas especificidades sobre o caso. 1º Tempo: logradouro público O logradouro30 público é um espaço caracterizado pelo vazio urbano da cidade, local para descanso dos viajantes e de suas montarias (cavalos e moares), um lugar público delimitado apenas pelos prédios que o circundam. “Teve várias utilizações ao longo das épocas, desde a horta ou quintal até a oficina, garagem ou anexo [...] O logradouro vai oferecendo solo às modificações e intensificações de usos acolhendo numerosas atividades que não encontram outro lugar na cidade.” (LAMAS, 1960:98). O lote colonial que limita a praça, segundo Provisão Real de 1747, seguia as antigas tradições urbanas de Portugal, onde as residências eram construídas sobre o alinhamento das vias públicas e as paredes laterais sobre os limites dos terrenos. (REIS FILHO, 1995:22). As ruas, com raras exceções, eram calçadas e serviam como elos de ligação entre os conjuntos de prédios. 30 Logradouro, s.m. Pastagem ou serventia comum ou pública; lugar público onde o povo pode espairecer; praça; parque; jardim; rossio. (Var.:logradoiro). In: FERNANDES, 1993:454.
  • 44.
    43 A vegetação existenteno logradouro era a nativa da região e tinha o objetivo principal de proporcionar sombra aos viajantes. Quando plantadas, dava-se preferência a espécies frutíferas. Um aspecto a ser destacado, neste período é a existência de pelourinhos, geralmente localizados no centro das praças de cidades com maior concentração populacional e financeira, como Pelotas e Rio Grande, onde se encontravam um maior número de escravos. As habitações normalmente encontradas neste período eram o sobrado e a casa térrea, com tipos31 homogêneos, como o porta e janela, o porta e duas janelas e o em fita. A exceção eram as casas de esquina, que apresentavam algumas variações devido ao aproveitamento de duas fachadas. “As tipologias habitacionais urbanas, até o início do século, seguiram os códigos funcionais e formais do sistema colonial, quais sejam, edificação vinculada ao lote urbano, ocupando toda a testada, valorização maior da fachada, de acordo com o status social do proprietário, e um desenvolvimento longitudinal da planta ao longo do lote.” (CRUZ, 1992:123). Verifica-se através das imagens a seguir que ainda no início do século XX (1922) encontrávamos praças com a função de logradouro público. Podemos observar que em Herval do Sul (Fig. 17) a praça aproximava-se a um pomar público, as ruas 31 Tipo: certo número de coisas consideradas como a formar um grupo em razão de atributos ou características comuns. In: CHING, 1999:79. Figura 17 – Praça Marquês do Herval /Herval do Sul. Fonte: COSTA, 1922:65.
  • 45.
    44 limítrofes da praçanão possuíam pavimentação e nenhum tipo de melhoria, como caminhos demarcados ou equipamentos urbanos são notados nas imagens. Essas características também podemos constatar na Praça Angelino Goulart, da cidade de Pinheiro Machado (Fig. 18). Em Canguçu (Fig. 19) podemos ver que a praça se assemelhava a um bosque com vegetação fechada. Na imagem contígua nota-se a existência de edificações com detalhes rebuscados nas fachadas e diversos sobrados. O que denota discordância entre o cuidado com a praça e os prédios que a circundam. “Antiga Praça Marechal Floriano, até o vilamento não possuía denominação. Apartir daí até a República denominou-se Praça Dom Pedro II. Por muitos anos ela permaneceu na situação de terreno baldio.”( BENTO,1983:32). O que é realmente característico nesses logradouros públicos é a inexistência de vida social no seu interior; apesar de nas imagens citadas anteriormente (Fig. 17/19) termos visto alguns grupos de pessoas, esses encontravam-se nas praças por motivo de fotografia ou de alguma comemoração local. Atualmente ainda encontramos praças com características de logradouros públicos, principalmente em pequenas comunidades rurais. Na região destacamos a vila de Santa Isabel do Sul, que já foi sede de município (1882-1893), com o mesmo nome, que após alguns anos foi extinto, um lugar que por esse motivo parou no tempo, e conserva em sua estrutura original a Praça da Aliança (Fig. 20). Figura 18 – Angelino Goulart/ Pinheiro Machado. Fonte: COSTA, 1922:123.
  • 46.
    45 Figura 19 –Praça Dr. Francisco Carlos dos Santos/Canguçu. E aspecto da rua principal da vila Fonte: COSTA, 1922:81. Figura 20 – Praça da Aliança/Santa Isabel do Sul. Fonte: NEAB, 1994.
  • 47.
    46 2º Tempo: espaço delazer e contemplação No final do século XIX as praças começaram a ser valorizadas como passeios públicos, um lugar para passear e ser visto. A transição do trabalho escravo ao regime salariato contribuiu para esta nova imagem da praça, já que o poder aquisitivo da população trabalhadora aumenta, proporcionando aos mesmos atividades de lazer. Surge uma nova relação espaço-tempo para a praça, na qual os percursos não são mais limitados por espaços construídos, mas por uma geometria clássica. Esta relação seria enriquecida pela magnitude formal das edificações e pelo desenho dos caminhos nas praças. Na Praça Carlos Telles, da cidade de Bagé (Fig. 21), verificamos a delimitação dos caminhos com pavimentação, em forma de duas cruzes que se sobrepõem, formando um espaço central; a proposta possui nítida influência da simetria barroca32 . O ecletismo33 historicista34 , na região sul do Rio Grande do Sul, mostra-se no espaço das praças, tanto na construção dos edifícios que as delimitam (Fig. 22) como nos elementos que nela são inseridos. Os chafarizes, estátuas, vegetações exóticas, entre outros, nos demonstram a inserção de elementos renascentistas e barrocos no cotidiano urbano. 32 Ver mais sobre a simetria barroca, na parte 1.3 SÉCULO XV: A PRAÇA NO SENTIDO ATUAL. 33 Ecletismo, tendência da arquitetura e das artes decorativas para misturar livremente estilos históricos diversos com o propósito de combinar as virtudes de diferentes fontes, ou ampliar o conteúdo alusivo, particularmente durante a Segunda metade do século XIX na Europa e nos EUA. In: CHING, 1999:146. 34 Historicismo, na prática arquitetônica, busca de vários estilos do passado (noção próxima do ecletismo). In: ENCICLOPÉDIA LAROUSSE CULTURAL, 1999:2111. Figura 21 – Praça Carlos Telles/Bagé. Fonte: COSTA, 1922:495.
  • 48.
    47 “O ecletismo eraa cultura arquitetônica própria de uma classe burguesa que dava primazia ao conforto, amava o progresso (especialmente quando melhorava suas condições de vida), amava as novidades, mas rebaixava a produção artística e arquitetônica ao nível da moda e do gosto.” (PATETTA, 1987:13). Através das imagens verifica-se a constante utilização de elementos de ferro, importados, (Art Nouveau35 ) como os de iluminação pública da Praça Dede Serpa (Fig. 23) em São Lourenço do Sul e de elementos em alvenaria, como a Coluna da Liberdade na Praça Antônio Xavier Ferreira em Rio Grande (Fig. 24). 35 Art Nouveau: estilo das artes plásticas e aplicadas corrente no final do século XIX e início do XX, caracterizado por motivos fluidos e ondulados, freqüentemente inspirados em formas naturais. In: CHING, 1999:146. Figura 22 – Prefeitura Municipal de Dom Pedrito. Fonte: Acervo Museu Municipal, 2000. Figura 23 – Acima Praça Dede Serpa/São Lourenço do Sul. Fonte: COSTA, 1922:495. Figura 24 – Ao lado Praça Antônio Xavier Ferreira. Fonte: COSTA, 1922:17.
  • 49.
    48 O tratamento realizadonas praças acrescenta ao formalismo barroco o pitoresco (Romantismo36 ), usando a assimetria do paisagismo inglês associada a elementos ecléticos da arquitetura do período. São formados bosques com grandes árvores, lagos, grutas, caramanchões, colunatas, bancos e outros elementos em alvenaria ou ferro. Podemos verificar estes aspectos na Praça Coronel Pedro Osório (Fig. 25), em Pelotas e na Praça Marechal Soares Andrea (Fig. 26), na cidade de Santa Vitória do Palmar. Uma das características desse período, que aparece de diversas formas, é o fechamento das praças através de elementos decorativos, com a finalidade de proteger o ambiente da depredação causada por animais circulantes na cidade, como podemos ver nas grades desenhadas da Praça Maneca Maciel, em Arroio Grande (Fig. 27). É um fechamento diferente daquele existente no logradouro público, que não possuía projeto específico nem a intenção de servir de cercamento para os animais. 36 Romantismo – atitude espiritual própria dos alemães na primeira metade do século XIX, que contrapõe às regras racionalistas do Neoclassicismo uma exaltação, com freqüência visionária, da natureza e do sentimento. In: KOCH, 1998:207. Figura 25 – Praça Coronel Pedro Osório/Pelotas. Fonte: COSTA, 1922:25. Figura 26 – Praça Marechal Soares Andrea/Santa Vitória do Palmar. Fonte: COSTA, 1922:42. Figura 27 – Praça Maneca Maciel/Arroio Grande. Fonte: COSTA, 1922:61.
  • 50.
    49 Esses cercamentos nosdemonstram que se inicia na região sul a idéia de praça como um lugar de lazer das classes sociais dominantes, que cultuavam as idéias do salubrinismo europeu, uma importação de hábitos e costumes europeus, já adotados na corte do Rio de Janeiro. 3º Tempo: espaço de passagem O terceiro tempo detectado no processo de evolução da praça corresponde a um período de progressiva industrialização, que provoca a separação entre o local de trabalho e a habitação, que ocasiona a necessidade do desenvolvimento de novos meios de transporte e contribuiu para o crescimento da zona periférica da cidade. “Ao mesmo tempo, desenvolvem-se as atividades de serviço que tendem a localizar-se no centro, adquirindo uma importância predominante. Em contraposição, é cada vez mais intensa a busca de casas de moradia fora da cidade, no campo limítrofe.” (ROSSI:1995:248). Esta distância entre os bairros de moradia e as praças centrais fazem com que as pessoas adquiram o hábito de utilizar a praça como espaço de passagem, principalmente nas cidades de porte médio como Pelotas e Rio Grande (Fig. 28). Nas demais praças estudadas percebe-se que estão em uma fase transitória de transformação entre o 2º e o 3º tempo. Essa transição observa-se na quantidade de prédios residenciais que dão lugar a atividades comerciais. Dessa forma, muitos desses espaços encontram-se ainda como locais de descanso e lazer (Fig. 29) Figura 28 – Praça Antônio Xavier Ferreira/Rio Grande. Foto: Adriana Monteiro, 2000
  • 51.
    50 A necessidade dereconstrução de prédios e, em parte, o surgimento de construções novas, por volta de 1930, inicia a inserção de elementos modernistas no ecletismo ainda predominante na época. Apesar de concessões românticas, as fachadas são sóbrias e não apresentam excessos decorativos (Art-déco37 ) . É neste momento que são inseridas edificações no interior das praças, como sanitários ou prédios de apoio e manutenção local. Na cidade de Dom Pedrito é introduzido um reservatório de água no centro da praça, influência expressiva da modernidade da época (Fig. 30). “No caminho da modernização da praça, o ecletismo fundado em elementos modernos começou a se misturar com ecletismo fundado na fusão de elementos arcaicos.” (CÂMARA, 199X:11). Estes novos exemplares arquitetônicos é que dariam vida a esta nova etapa da praça, que atingia seu apogeu com o embelezamento eclético. A conjugação de elementos decorativos e conceitos modernos de organização de fachadas, por sua vez, favorece a idéia de um ecletismo moderno, uma transição na qual transparecem traços de um modernismo primitivo ou pré-modernismo. (CAMÂRA, 199X:12). É neste período que a praça chega a sua maturidade espacial e torna-se área privilegiada, rejeitando seu passado colonial e exibindo uma modernidade expressa pela sua nova ambiência democrática, baseada no poder republicano. Essa fase mostra marcas de uma elite que pretendia renovar o urbano, tentando mascarar sua preexistência colonialista e escravista. Os edifícios em altura (Fig. 31/32), em meados do século XX, começam a modificar a horizontalidade (colonial-eclética) pela verticalização, tornando a imagem urbana descontínua e segmentada na volumetria, na forma e na textura. (BORGUETTI, 1999: 186). 37 Art-déco, estilo que emprestou seu nome da Exposição Internacional de Artes Decorativas e Industriais Modernas (Paris, 1925). Como forma de estilização intermediária entre a vanguarda e o tradicional, absorveu influências do cubismo, do futurismo, do expressionismo, entre outros, numa espécie de reação ao art-noveau. In: ENCICLOPÉDIA LARROUSE CULTURAL, 1999:448.
  • 52.
    51 Figura 30 –Praça General Osório/Dom Pedrito. Foto: Acervo do Museu Municipal, 2000. Figura 32 – Praça Antônio Xavier Ferreira/Rio Grande. Foto: Adriana Monteiro, 2000. Figura 31 – Praça Coronel Pedro Osório/Pelotas. Foto: Laura Azevedo. Figura 29 – Interior da Praça Alcides Marques/Jaguarão. Foto: Michele Rosa da Silva, 2000
  • 53.
    52 2.3 SÉCULO XX:A CONSOLIDAÇÃO DO ESPAÇO PRAÇA O período de maior número de mudanças no espaço da praça foi entre o final do século XIX e o inicio do XX, devido ao surgimento da indústria que proporcionou a utilização de novos materiais e técnicas construtivas. Esse período foi muito significativo na consolidação do espaço da praça. “Atraem, de fato, as mais ricas residências, o melhor comércio, as atividades de lazer nas aglomerações menores ou mais conservadoras. Ecoam ainda a presença social e paisagística dos estabelecimentos religiosos na cena urbana do país em outras épocas, assim como, a significação dos adros, seus correspondentes urbanísticos. Deixam de ecoar tal presença, porém mantendo muitas vezes o nome antigo e familiar, os largos mais velhos que se transformam. Ou não comparecem mais nas fundações urbanas recentes. É que outras instituições influentes surgiram numa sociedade contemporânea mais urbanizada e geraram outras edificações para fins distintos e com outro caráter. Públicas ou privadas, vão substituindo os templos e disputando por sua vez os melhores pontos da cidade, quando não as praças para se instalarem.” (MARX, 1980:56). É neste período, também, que realmente aparece e se configura com uma certa lógica o parcelamento do solo (quarteirão x lote), na espacialidade das construções, fachadas, ruas, praças e monumentos; motivados pela regularização imposta pelos códigos de postura e legislações específicas da época. É quando nota-se a regularização dos antigos espaços e as primeiras expansões urbanas utilizando novos modelos e padrões, motivados pelo advento de novos meios de locomoção, como bondes elétricos e automóveis, entre outros. As praças são arborizadas, promovendo ambientes românticos e naturais. A vegetação, em grande parte, não possui projeto paisagístico específico38 e por este motivo, pode atrapalhar a leitura do espaço devido ao grande porte alcançado por algumas espécies. O uso local intensifica-se, deixando a praça cada vez mais como um vazio na cidade, espaço próprio para as atividades comerciais do mundo moderno, como lojas 38 Na época do plantio não se projetava o porte que poderia chegar a vegetação, como também não era realizada a manutenção necessária para conservar a aparência desejada.
  • 54.
    53 populares, mercados, feirase ambulantes. A posição estratégica da praça a transforma em um local de intercâmbio e circulação de pessoas na cidade. Esses fatores são determinantes para torná-la um espaço de passagem no núcleo urbano atual. “É a atividade cotidiana do feirante que importa ainda para o abastecimento de nossos centros urbanos e, até mesmo, das maiores metrópoles. O mercado, a feira, o negócio ambulante tiveram e têm nas praças o lugar, espacial e historicamente, próprio para sua prática. ” (MARX, 1980:57). As transformações, acumulações e permanências apresentam-se como elementos definitivos na estrutura urbana destes sítios em meados do século XX. Neste momento conseguimos detectar persistências no desenho urbano, através do que podemos chamar de monumentos – edificações, estátuas, traçado de ruas, por exemplo – existentes na estrutura física da cidade. “[...] a diferença entre passado e futuro, do ponto de vista da teoria do conhecimento, consiste precisamente no fato de que o passado é, em parte, experimentado agora e que, do ponto de vista da ciência urbana, pode ser esse o significado a dar às permanências: elas são um passado que ainda experimentamos.” (ROSSI, 1998:49). É neste momento, apreendendo a praça como a vemos hoje, que se propõe a leitura do seu ambiente. Trata-se de um estudo fenomenológico, realizado a partir de três elementos essenciais do espaço urbano: limites, caminhos e centralidade.
  • 55.
    3 UMA LEITURAATRAVÉS DE TRÊS ELEMENTOS 3.1 UM OLHAR FENOMENOLÓGICO A fenomenologia, segundo a etimologia, é o estudo do fenômeno. Como tudo o que se vê é fenômeno, é praticamente ilimitado o seu domínio. Mas em se tratando de uma postura filosófica, tem suas particularidades e limitações, que para o entendimento do seguimento do trabalho se faz necessário o seu esclarecimento. Mesmo sendo citada anteriormente por J. H. Lambert, Kant e Hegel39 , foi Edmund Husserl que desenvolveu a definição de fenomenologia que conhecemos hoje. “A fenomenologia husserliana se propõe como fazendo ela própria, às vezes, de ontologia pois, segundo Husserl, o sentido do ser o do fenômeno não podem ser dissociados.”(DARTIGUES, [s.d.]:3). É a partir de Husserl que se ampliam os estudos de fenomenologia a outras áreas do conhecimento, recebendo múltiplas respostas, as vezes afastadas, mas ligadas a uma mesma fonte. Para realizar um olhar fenomenológico é necessário que se faça uma redução a sua essência, através da intuição. A essência é a visão do sentido ideal que atribuímos ao fato materialmente percebido e que nos permite identificá-lo. (DARTIGUES, [s.d.]:15). Sendo assim, a essência nos permite reconhecer um fenômeno, por ser sempre idêntica a si própria, não importando as circunstâncias contingentes de sua realização. “Por numerosos que sejam os tempos e os lugares em que se fala do triângulo, por numerosas que sejam as inscrições de triângulos sobre os quadros-negros de todas as escolas do mundo, é sempre do mesmo triângulo que se trata.” (DARTIGUES, [s.d.]:15). 39 Fenomenologia para Lambert é a teoria da ilusão sob suas diferentes formas; para Kant é disciplina propedêutica que deve, segundo ele, preceder a metafísica; segundo Hegel é de imediato uma filosofia do absoluto ou do Espírito. In: DARTIGUES, s/data: 2.
  • 56.
    55 Isso implica naidéia de que podemos encontrar o mesmo objeto representado ou interpretado das mais diversas formas. Mas esse objeto vai possuir características que o definem como tal, e que configuram sua essência. A essência é aquilo que, se subtrairmos de um determinado elemento, ele deixa de ser esse elemento. Existem essências diferentes para cada objeto (a casa, a praça, o bairro, a cidade) percebido e das qualidades (confortável, verde, calmo, grande) que atribuímos a eles. Ao relacionar-mos objeto e consciência realizamos uma análise intencional40 do caso, tratando-as de forma conjunta, como idéias inseparáveis. “Assim se encontra delimitado o campo de análise da fenomenologia: ela deve elucidar a essência dessa correlação na qual não somente aparece tal qual objeto, mas se estende o mundo inteiro.” (DARTIGUES, [s.d.]:19). O olhar fenomenológico nos conduz a uma redução do fenômeno estudado: a praça. Para isso é necessário colocá-la entre parênteses, existindo em si independente de todo o ato de consciência e realizar o que Husserl chama de uma redução de eidética41 do fenômeno. “Para alcançar a essência, não se trata de comparar e de concluir, mas de reduzir, isto é, de purificar o fenômeno de tudo o que comporta de inessencial, de fáctico42 , para fazer aparecer o que lhe é essencial.” (DARTIGUES, [s.d.]:30). Nos estudos relativos a teoria da forma (Gestalt), iniciada por antigos discípulos de Husserl, estabeleceram-se vínculos estreitos entre o domínio da experimentação e o da experiência fenomenológica, aproximando à essência a forma e à estrutura. (DARTIGUES, [s.d.]:37). A forma, assim como a essência, é uma totalidade estruturada que se define por si mesma e não a partir dos elementos que a compõem. 40 Para Husserl a palavra intencionalidade nada mais significa do que esta particularidade fundamental e geral que a consciência possui de ser consciência de algo. In: RUSS, 1994:154. 41 Redução eidética, operação pela qual a consciência transforma aquilo de que tem percepção ou experiência num objeto esquemático, qualificado de essência. In: ENCICLOPÉDIA LAROUSSE CULTURAL, 1999:2040. 42 Factício, (adj.) Etim.: lat. Facticius, artificial. Artificial, produzido artificialmente. In: RUSS, 1994:105.
  • 57.
    56 “Ela permanece paranós a mesma melodia, tão fácil de reconhecer que, ás vezes, não notamos a mudança. No entanto todos os seus elementos estão alterados, seja porque todos os sons são novos, seja porque todos os sons são novos, sejam porque alguns deles ocupam outros lugares com outras funções.” (DARTIGUES, [s.d.]:38). Existe portanto afinidade entre a noção fenomenológica de essência e a noção de forma. Esta não se limita tão somente a forma no campo físico, mas também aplicada as relações existentes em um sistema. “Através de suas pesquisas sobre o fenômeno da percepção, feitas com grande número de experimentos, os psicólogos da Gestalt precisaram certas constantes nessas forças internas, quanto à maneira como se ordenam ou se estruturam as formas psicologicamente percebidas.” (FRACCAROLI, 1982:12). Na década de 60 surgem as primeiras teorias fenomenológicas aplicadas ao desenho urbano43 , destacando-se, entre outros, os trabalhos de Norberg-Schulz, Aldo Rossi, Giulio Carlo Argan e Cesare Brandi. Nesses teóricos buscamos subsídios para possibilitar a leitura das praças em estudo. Essa leitura busca comentar a essência desses ambientes, ou seja, os seus elementos fundamentais. São esses elementos que lhes conferem a unidade e a unicidade inerentes a obra de arte. E, segundo Brandi, por se tratarem de obras de arte e possuírem valor histórico torna-se fundamental a sua preservação. 3.2 ESPAÇO EXISTENCIAL E ARQUITETÔNICO Para Norberg-Schulz, com base em Piaget e Hidegger44 , o conceito de espaço45 é algo natural e essencial para a existência humana; através do qual criamos 43 Desenho urbano, é o campo disciplinar que trata a dimensão físico-ambiental da cidade, enquanto conjunto de sistemas físico-espaciais e sistemas de atividades que interagem com a população através de suas vivências, percepções e ações cotidianas. In: DEL RIO, 1990:54. 44 Norberg-Schulz utilizou em seus estudos as obras: La representación del mundo en el niño (1973) de Piaget e Ser y Tiempo (1954) de Heidegger. 45 É no século XVIII, com Kant, que se efetua uma virada na concepção do espaço. Contra Leibniz, que via nele uma simples ordem ideal de coexistência, Kant afirma a dimensão intuitiva do espaço, que passa então, na sua filosofia, a designar uma ferramenta humana necessária para a constituição da experiência. In: RUSS, 1994:87.
  • 58.
    57 conceitos de espaçodiferenciados para cada grupo social. Por isso uma pesquisa que leva em conta esquemas espaciais consegue chegar a considerações qualitativas como resultado de um sistema de orientação sensível (subjetivo) para o seu meio ambiente. “O interesse do homem pelo espaço, tem raízes existenciais: deriva de uma necessidade de adquirir relações vitais no ambiente que o rodeia para colocar sentido e ordem a um mundo de acontecimentos e ações.” (NORBERG-SCHULZ, 1975:9). Os esquemas são culturalmente espaciais, por isso possuem permanências e transformações; não são estáticos. Desta forma, contam a nossa história através dos tempos. Mas cabe ressaltar que neste espaço cognitivo (percebido) podemos distinguir dois aspectos diferenciados: o espaço perceptivo que é imediato e por isso inconstante, e o esquema do espaço que é mais estável. “O espaço perceptivo, ao contrário, é egocêntrico e varia continuamente, se bem que estas variações estão ligadas formando tonalidades significativas (experiências, porque são assimiladas aos esquemas do sujeito que, por suas vez, são modificados por uma nova experiência.” (NORBERG- SCHULZ, 1975:12). O espaço arquitetônico é um tipo de espaço perceptivo, variável conforme o projetista (arquiteto, urbanista, construtor, artesão) e sua expressão estética. Por isso, na maioria das vezes, o espaço arquitetônico torna-se a concretização do espaço existencial, que é um sistema relativamente permanente de esquemas perceptivos ou imagens do ambiente circundante. Os precursores da idéia de espaço arquitetônico e existencial foram o historiador de arte Dagoberto Frey (1929) e o arquiteto Rudolf Schwarz (1958), que vieram a influenciar outros teóricos a partir dos anos 60, entre eles: Kevin Lynch, Robert Venturi e Paolo Portoghesi. (NORBERG-SCHULZ, 1975:16). Ao mesmo tempo em que conseguimos diferenciar espaço existencial e espaço arquitetônico, percebemos que os mesmos complementam-se. Por isso é preciso estudarmos o existencial para que possamos compreender o arquitetônico.
  • 59.
    58 Na tabela abaixo(Fig.33) colocamos, através de uma lista de palavras de significados opostos, o antagonismo existente entre a idéia de espaço existencial e espaço arquitetônico. ESPAÇO EXISTENCIAL ESPAÇO ARQUITETÔNICO Concreto Psicológico Hipotético Verdadeiro Fictício Histórico Objetivo Subjetivo Essencial Secundário Abstrato Simbólico Modelo Tipo Figura 33 – Tabela comparativa entre o espaço existencial e arquitetônico. Autor: Eduardo Rocha. Quando estudamos um tipo46 arquitetônico estamos utilizando como base um modelo existencial. O tipo faz com que a configuração do espaço arquitetônico das praças mude no decorrer do tempo, mas conserve seu espaço existencial. “A configuração de uma praça não se metamorfoseia com a lenta deterioração de uma de suas edificações ou com sua demolição parcial e reconstrução de outra com aparência similar. É necessário que a aparência de todas seja alterada, assim como o seu desenho, paisagem mobiliário.” (CAMARA, 199X:17). Podemos aplicar essas idéias de espaço, desenvolvidas por Norberg-Schulz, em diversos níveis, visto que a cidade é construção, a praça tem um início, que pode ser um prédio, e aos poucos pode alcançar outros níveis, um bairro ou uma cidade. 46 “O modelo, entendido segundo a execução prática da arte, é um objeto que deve se repetir tal qual é; o tipo é, pelo contrário, um objeto segundo o qual cada um pode conceber obras que não se assemelham entre si. Tudo é preciso e dado no modelo; tudo é mais ou menos vago no tipo.” Quatrèmere de Quincy. In: AYMONINO, 1981:64.
  • 60.
    59 3.3 OS NÍVEISDO ESPAÇO E SEUS ELEMENTOS O espaço pode ser analisado em diferentes níveis. Segundo Norberg-Schulz pode ser desde o geográfico, a paisagem rural, o urbano, a casa, a coisa47 , ou qualquer outro que possa configurar um fenômeno. O conjunto de níveis e sua interação formam um todo. “Se analisarmos o problema de uma maneira mais concreta, veremos que os elementos aparecem em diferentes níveis dentro da hierarquia: os mais extensos são o de geografia e paisagem rural, por outro lado no extremo oposto encontramos toda uma ordem de mobiliário ou de objetos menores.” (NORBERG- SCHULZ, 1975:34). Todos os níveis devem se completar, com suas semelhanças e diferenças, formando uma identidade, um sistema que respeita uma situação (articulação). A praça encontra-se no nível do ambiente urbano, diferenciado de outros níveis pela sua concentração e densidade. É nele que o homem se estrutura através de atividades próprias, além de ser um artefato do próprio homem. Ele se sente seguro com um espaço que ele mesmo planejou, que lhe possibilita a comunicação com os níveis superiores (o bairro, a cidade, o estado) e abrange níveis secundários (a rua, a casa, etc.). Norberg-Schulz, comenta que “certamente Lynch não é o primeiro a definir a estrutura urbana com as denominações de nós, caminhos e distritos, as descrições tradicionais das cidades mencionam praças, ruas, bairros”. (1975:37). Baseado em esquemas topológicos48 , utilizados na teoria da Gestalt, definimos três itens para a leitura do espaço da praça: limites, caminhos e centralidade. “Todo o objeto está representado por suas manifestações, por fenômenos intermediários ou objetos inferiores. Também podemos denominar a estes fenômenos propriedades porque não são uma coisa, porém pertencem a uma coisa de tal modo que a representam ou simbolizam diretamente[...].” (NORBERG- SCHULZ, 1975:20). 47 Coisa, no sentido geral, qualquer objeto de pensamento, tudo o que pode ser pensado. In: RUSS, 1991:40. 48 Topologia, s. f. Descrição de uma localidade com todos os seus acidentes geográficos. (Do gr. topos + logos). In: FERNANDES, 1993:673.
  • 61.
    60 São essas manifestaçõesde fechamento (limites), proximidade (caminhos) e centralização (centralidade), elementos que podem-se combinar de várias maneiras, dentro de uma coerência recíproca. Quando se unem as idéias de espaço arquitetônico e existencial, formam um conceito de lugar. Diferente do espaço, o lugar possibilita que estejamos dentro ou fora dele. “Quando descrevemos um complexo de fenômenos teremos que introduzir um número adequado de objetos interrelacionados que sirvam como dimensões de comparação, da mesma maneira em que descrevemos a posição de um ponto no espaço euclídeo por meio de coordenadas.” (NORBERG-SCHULZ, 1998:37). É este agrupamento de partes intrinsecamente relacionados, formando um todo, que possibilita torná-lo um caso homogêneo, um fenômeno a ser estudado. Uma ordem dos elementos torna-se necessária para que se realize a leitura correta do espaço das praças. Nesse estudo, primeiramente explicitaremos, as questões relativas aos limites (fachadas, ruas e esquinas), porque toda praça tem um entorno que a conforma, geralmente caracterizado por um conjunto de edificações voltadas para o seu interior. Entre os prédios surgem os caminhos que se prolongam e multiplicam para mais tarde apresentar uma centralidade definida (Fig. 34). As plantas esquemáticas das praças estudadas permitem que se visualize essa conformação (Fig. 35). Figura 34 – Vista aérea da Praça Dr. Carlos Santos/Canguçu. Observamos limites (fachadas), caminhos e centralidade definidos. Fonte: Acervo Casa da Cultura.
  • 62.
    61 Figura 35 –Plantas esquemáticas das 14 praças estudadas. A – Arroio Grande: Pr. Maneca Maciel / B – Bagé: Pr. Carlos Telles / C – Canguçu: Pr. Dr. Carlos Santos / D – Dom Pedrito: Pr. General Osório / E – Herval do Sul: Pr. Marquês de Herval / F – Jaguarão: Pr. Alcides Marques / G – Pelotas: Pr. Coronel Pedro Osório / H – Pinheiro Machado: Pr. Angelino Goulart / I – Piratini: Pr. das Alegrias / J – Rio Grande: Pr. Antônio Xavier Ferreira / K – Santa Isabel do Sul: Pr. da Aliança / L – Santa Vitória do Palmar: Pr. Marechal Soares Andrea / M – São José do norte: Praça Intend. Francisco José Pereira / N – São Lourenço do Sul: Praça Dede Serpa. Desenho: Eduardo Rocha. A B C D E F G H I J K L M N
  • 63.
    62 3.4 LIMITES Norberg-Schulz utilizacomo elemento de leitura do espaço as áreas e regiões, caracterizados por serem espaços que possuem limites49 definidos, onde se pode ver claramente a relação entre interior e exterior. Desta forma, determina-se um conjunto de características que possa diferenciar este espaço como sendo um lugar. “Os caminhos dividem as zonas que rodeiam o homem em parcelas mais ou menos conhecidas. A essas áreas qualitativamente definidas denominaremos de regiões. As regiões conhecidas se acham rodeadas por um mundo relativamente desconhecido cujo caráter imaginado vem determinado por suas direções usuais, norte, sul, leste e oeste, e por o que apreendemos de geografia. De certo modo as regiões são lugares, que estão definidos por seu fechamento ou por proximidade ou semelhança de seus elementos constituintes.” (NORBERG-SCHULZ, 1975:27). Para Kevin Lynch, “limites são elementos lineares não usados ou entendidos como vias pelo observador. São as fronteiras entre duas fases.” (LYNCH, 1997:52). Essas fases devem ser reconhecíveis mentalmente para que possamos ter um caráter de identificação comum, formando conjuntos com características próprias. A região das praças em estudo configura-se através de limites, que podem ser as fachadas dos quarteirões (Fig. 36), os terrenos vazios, os muros, os rios (Fig. 37), ou atividades humanas, como os mercados. Portanto podem ser naturais, quando definidos por elementos da natureza ou artificiais, quando edificados pelo homem. (NORBERG-SCHULZ, 1975:29). É nos limites que encontramos os edifícios que configuram a praça como um espaço intencional, religioso (a igreja) (Fig. 38), administrativo (a prefeitura), financeiro (bancos), comercial (mercados) (Fig. 39) e cultural (a biblioteca , o teatro e o clube social) (Fig. 40). (BORGHETTI,1999:140). O limite das praças é algo visível devido a facilidade de fechamento do espaço que o modelo retículado, implantado nessas cidades, propicia. No caso em 49 Limite é o que separa duas regiões ou porções do espaço (ou dois períodos temporais); o que limita. In: RUSS, 1991:167.
  • 64.
    63 estudo encontramos doistipos de limites: as praças limitadas dos quatro lados (Fig. 41) e as limitadas com aberturas (Fig. 42). Figura 36 – Vista aérea da Praça Maneca Maciel/Arroio Grande. Observamos limites formados pelas fachadas dos quarteirões. Foto: Denise Brito, 1999. Figura 37 – Vista do limite natural feito pelo rio São Gonçalo no espaço público da vila de Santa Isabel do Sul. Fonte: NEAB, 1994. Figura 38 – Vista da igreja, na Praça Angelino Goulart de Pinheiro Machado. Foto: Paulo Roberto Silveira, 2000. Figura 39 – Vista onde observa-se à esquerda a Secretaria de Finanças, ao centro o Mercado Central e a direita a Prefeitura. Figura 40 – Vista do Teatro 7 de Abril . Ambas da Praça Coronel Pedro Osório, em Pelotas. Foto: Laura Azevedo. Figura 41/42 – Esquemas da limitação do espaço da praça nos quatro lados e com aberturas. Desenho: Eduardo Rocha. 1 4 3 2 1 2 3
  • 65.
    64 Limitadas dos quatrolados As praças limitadas dos quatro lados (Fig. 43) são aquelas que têm seus limites visivelmente aparentes, ou seja, quando podemos identificar o contorno e a textura do espaço de maneira bem definidos, assim como os enunciados dos princípios da Gestalt com relação ao fechamento e a semelhança. (NORBERG-SCHULZ, 1975:71). “Quatro planos verticais delimitando um campo de espaço constituem provavelmente o tipo de definição espacial em arquitetura mais típico e, certamente , o mais forte. Como o campo é completamente fechado, seu espaço é naturalmente introvertido.” (CHING, 1998:152). Este tipo perfaz grande parte dos casos encontrados, onde observamos a limitação quase total do espaço, apenas com aberturas temporárias (Fig. 44), causadas por terrenos vazios (passíveis de novas construções) ou por pequenos recuos laterais (Fig. 45) existentes nos lotes. Essas aberturas não chegam a comprometer a leitura final dos limites de um quarteirão, formado pelas diferentes fachadas das edificações. Outro importante elemento a destacar-se são as esquinas (Fig. 46). Essas caracterizam-se ou aparecem como elementos de ligação com o restante da cidade, funcionando como pórticos de acesso a praça. Figura 43 – Planta esquemática da Praça Marechal Soares Andrea de Santa Vitória, com seus limites demarcados. Fonte: Tatiana Maragalhoni.
  • 66.
    65 Figura 44 –Vista de uma abertura temporária (muro) na Praça Marechal Soares Andrea de Santa Vitória. Foto: Tatiana Maragalhoni, 2000. Figura 45 – Vista aérea da Praça Marquês de Herval, em Herval do Sul. Observamos os recuos laterais na implantação da igreja, ao fundo. Fonte: acervo do Museu Municipal. Figura 46 – A esquina como elemento que marca o acesso ao espaço da praça. Praça Angelino Goulart, de Pinheiro Machado. Foto: Paulo Roberto da Silveira Filho, 2000.
  • 67.
    66 Limitadas com aberturas Quandoas praças são limitadas, mas com aberturas, através de planos em formas de U, variando quanto à escala ( o desenho desde um nicho até um quarteirão inteiro) e à localização (que pode ser em alguma das extremidades ou centralizado no quarteirão). “Uma configuração de planos verticais em forma de U define um campo de espaço com um foco direcionado para dentro, assim como uma orientação para fora. Na extremidade fechada da configuração, o campo é bem definido. Em direção a extremidade aberta da configuração, o campo adquire uma configuração extrovertida.” (CHING, 1998:152). As aberturas encontradas nos exemplos estudados não chegam a interferir na leitura das praças; a apreensão visual, realizada no local, demostrou-nos que em alguns casos a abertura valoriza o espaço, ressaltando seu aspecto de interior e exterior e, em outros não se faz notar como foco visual de orientação espacial. A Praça Dr. Carlos Santos (Fig. 47/48), em Canguçu, possui abertura em um de seus lados para uma praça esportiva, a Praça Dr. Jaime de Farias, uma espécie de resíduo de solo, que surgiu a partir da regularização, provavelmente, imposta por um sistema retículado. Figura 47 – Planta esquemática da Praça Dr. Carlos Santos / Canguçu, onde está demarcada a área de abertura. Figura 48 – À esquerda observamos a abertura provocada pela Praça de Esportes Dr. Jaime de Farias na Praça Dr. Carlos Santos. Foto: Eduardo Rocha, 2000.
  • 68.
    67 3.5 CAMINHOS Kevin Lynch,define caminhos49 como os “ canais de circulação ao longo dos quais o observador se locomove de modo habitual, ocasional ou potencial.” (LYNCH, 1997:52). Esta locomoção faz com que o movimento de entrada e saída no espaço, influencie a maneira como o usuário percebe a vida urbana no seu entorno. A direção desses caminhos podem ser verticais ou horizontais. Os caminhos verticais são bem mais concretos; geralmente são representados por estátuas, obeliscos, e representam, muitas vezes, a capacidade do homem de vencer a natureza, como símbolos de derrota ou de vitória. “A verticalidade, por conseqüência, tem sido considerada a dimensão sagrada do espaço. Representa um caminho, uma rota, cria uma realidade que pode ser mais alta ou mais baixa que a vida cotidiana, uma realidade que vence a gravidade, uma existência terrena, ou que sucumbe a ela.” (NORBERG- SCHULZ, 1975:71). O caso mais comum é termos um plano horizontal atravessado por um eixo vertical, e sobre este plano horizontal se criam caminhos principais que se destacam dos secundários (Fig. 49). A implantação horizontal possui maior representatividade que as verticais porque é nela que se caminha fisicamente. O caminho nos conduz a uma meta conhecida ou, com freqüência, só indica uma direção intencionada e dissolve-se gradualmente a uma distância desconhecida, caracterizando-se pela continuidade50 que conduz, direciona o olhar. “Perceptivelmente e como esquema, todo o caminho se caracteriza por sua continuidade. No entanto o lugar está determinado pela proximidade de seus elementos definidores e, eventualmente por seu fechamento, o caminho é percebido como uma sucessão linear.” (NORBERG-SCHULZ, 1975:26). 49 Caminho, s.m. Faixa de terreno que conduz de um lugar a outro; terreno ou espaço por onde se anda; estrada; vereda; trilho; atalho, espaço que se percorreu, andando; norma de proceder; meio, via; direção, destino; rumo; tendência. In: Fernandes, 1993: 195. 50 Continuidade: estado ou qualidade de ser contínuo, como no caso de uma linha, uma borda ou uma direção. In: CHING, 1999:74.
  • 69.
    68 Para Lynch todoo caminho deve corresponder a um eixo51 , portanto, em alguns casos, esses podem ser a mesma coisa. Podemos verificar através dos esquemas das plantas das praças que dificilmente essa sobreposição ocorre de maneira total, mas em muitos casos acontece parcialmente. Em Jaguarão encontramos o eixo principal da Praça Carlos Telles entre a Av. 7 de setembro (uma das principais ruas da cidade) e uma escola, localizada na outra extremidade da praça (Fig. 50). Na Praça Dr. Carlos Santos, em Canguçu, o eixo principal se localiza na ligação entre a Casa da Cultura e a Prefeitura Municipal (Fig. 51). E na cidade de Rio Grande, o eixo principal da Praça Antônio Xavier Ferreira, aparece na ligação entre o centro da cidade e o mercado público (Fig. 52). Os caminhos encontrados no caso em estudo referem-se a dois tipos básicos: os externos (as ruas) e os internos (passeios em cruz grega, em latina ou sobrepostas). 51 Eixo: reta central que descreve uma bisecção num corpo ou numa figura bidimensional, ou em relação ao qual um corpo ou figura tridimensional é simétrico. Também uma linha reta ao qual os elementos de uma composição são referidos para fins de medida ou simetria. In: CHING, 1999: 380. Figura 49 – Desenho esquemático do plano horizontal atravessado por um eixo vertical. Desenho: Eduardo Rocha.
  • 70.
    69 Figura 52 –Planta esquemática da Praça Antônio Xavier Ferreira de Rio Grande, com o eixo principal demarcado. Fonte: Adriana Monteiro. Figura 50 – Planta esquemática da Praça Carlos Telles de Bagé, com seu eixo principal demarcado. Fonte: Renata Mattos. Figura 51 – Planta esquemática da Praça Dr. Carlos Santos de Canguçu, com seu eixo principal demarcado. Fonte: Charles Ferreira.
  • 71.
    70 Caminhos externos As ruas52 ,localizadas ao redor das praças, são elementos de movimentação que têm a função de conectar os espaços; são elementos fundamentais para a existência da praça e da cidade (Fig. 53). Em alguns casos, as ruas dão lugar a largos, como em Jaguarão (Fig. 54/55), Dom Pedrito e Rio Grande (fig. 56/57). Esses largos, por motivo de reestruturação, por vezes são eliminados, dando lugar a novos quarteirões ou a acréscimos a própria praça. O movimento encontrado nessas ruas é circundante na maioria dos casos, com a exceção daqueles em que a praça se encontra ligada aos prédios através de calçadas53 (calçadão), como nas cidades de Piratini (Fig. 58/59) e São José do Norte (Fig. 60/61). 52 Rua, s.f. Caminho orlado de casas, muros ou árvores, no interior das povoações; via pública; artéria. In: Fernandes, 1993: 614. 53 Calçada, s.f. Rua ou caminho empedrado; passeio empedrado ou cimentado, ao longo das casas, para trânsito de pedestres; rua muito íngreme. (De calçar). In: Fernandes, 1993: 191. Figura 53 – Planta esquemática da Praça Coronel Pedro Osório em Pelotas, destacando-se a circulação fechada característica das ruas que a circundam. Fonte: Eduardo Rocha.
  • 72.
    71 Praça Alcides Marquesde Jaguarão. Fonte: Michele Rosa da Silva. Figura 54 – Vista do Largo das Bandeiras. Figura 55 - Planta esquemática demarcando, à esquerda, o largo ocupado por edifícios e, à direita o Largo das Bandeiras. Praça Antônio Xavier Ferreira de Rio Grande. Figura 56 – Vista do Lago, a partir do Clube do Comércio. Figura 57 - Planta esquemática demarcando, à esquerda, o largo em frente a Prefeitura Municipal e, à direita, o Lago. Fonte: Adriana Monteiro. Praça das Alegrias de Piratini. Figura 58 – Vista da rua fechada entre a praça e a Igreja de Piratini. Figura 59 - Planta esquemática demarcando a ligação entre a Praça da Alegria e a Igreja. Fonte: Ana Paula Régio. Praça Intendente Francisco José Pereira de São José do Norte. Figura 60 – Vista da rua fechada por calçadão. Figura 61 - Planta esquemática do calçadão existente na praça. Fonte: Adriana Monteiro.
  • 73.
    72 Caminhos internos As formasbásicas de caminhos no interior das praças podem ser definidas como em retícula, cruz grega (composta por uma haste vertical interceptada no meio por uma barra horizontal de mesmo comprimento), cruz latina (uma haste vertical interceptada próximo ao topo por uma barra horizontal menor) e, principalmente, a sobreposição dos dois tipos de cruz, chamado de caminho estrela54 (Fig. 62/63/64). Os caminhos em cruz (Fig. 65/66/67/68) são os mais utilizados, por que sistematizam a circulação dos pedestres em uma estrutura radial, uma mistura de organização linear e centralizada, a partir de um espaço central dominante de onde se estendem braços lineares, que são os caminhos. (CHING, 1998:208). Encontramos o caminho retículado na Praça Dede Serpa da cidade de São Lourenço do Sul (Fig. 69/70); essa proposta de traçado forma um tipo de organização em malha, criada por dois conjuntos de retas paralelas, geralmente perpendiculares, estabelecendo uma relação regular entre suas interseções. O traçado possui a característica de não apresentar caminhos principais e secundários, não há hierarquia entre os trajetos, dificultando, dessa forma, a da manutenção de eixos principais. Outro ponto a destacar são os casos das praças de Rio Grande (Fig. 71/72) e de Piratini (Fig. 73/74), que se diferenciam das demais em relação a organização de seus caminhos principais. Estas caracterizam-se por possuírem alguns caminhos lineares, e não em cruz, como o habitual. Na primeira, os caminhos lineares foram propiciados pela ocupação dos dois largos existentes nas extremidades laterais da praça e pela predominância do paisagismo inglês na implantação dos caminhos internos. Na Segunda, o caminho linear central desenvolve-se principalmente devido ao foco central, que tem como eixo principal a igreja. 54 O caminho estrela irradiando desde um centro foi desenvolvido por arquitetos franceses durante o século XVII. In: NORBERG-SCHULZ, 1975:63.
  • 74.
    73 Figura 62/63/64 –Tipos de caminhos encontrados, cruz grega, cruz latina e estrela (sobreposição de cruzes). Desenho: Eduardo Rocha. Figura 65 – Planta esquemática com demarcação dos caminhos principais. Fonte: Paulo Roberto Silveira Filho. Figura 66 – Vista de entrada de um dos caminhos principais. Praça Angelino Goulart de Pinheiro Machado. Foto: Paulo Roberto Silveira Filho, 2000. Figura 67 – Planta esquemática com demarcação dos caminhos principais. Fonte: Fernanda Ferreira da Cunha. Figura 68 – Vista da entrada de um dos caminhos principais. Praça General Osório da cidade de Dom Pedrito. Foto: Fernanda Ferreira da Cunha, 2000.
  • 75.
    74 Figura 69 –Planta esquemática com demarcação do caminho em retícula. Fonte: Mateus Szomorovzky. Figura 70 – Vista interna do cruzamento dos caminhos. Praça Dede Serpa de São Lourenço do Sul. Foto: Mateus Szomorovzky, 2000. Figura 73 – Planta esquemática com demarcação do caminho linear principal. Fonte: Ana Paula Régio. Figura 74 – Vista do caminho linear principal. Praça das Alegrias de Piratini. Foto: Ana Paula Régio, 2000. Figura 71 – Planta esquemática com demarcação dos caminhos lineares. Fonte: Adriana Monteiro. Figura 72 – Vista dos caminhos secundários. Praça Antônio Xavier Ferreira, de Rio Grande. Foto: Adriana Monteiro, 2000.
  • 76.
    75 3.6 CENTRALIDADE A centralidadetem sua origem no Oriente, onde expressa a idéia de um eterno retorno. O homem, no decorrer da história, sempre teve a necessidade de situar- se, tanto que acreditava que todo o mundo era centrado (gregos). (NORBERG- SCHULZ,1975: 21). “No que se refere a percepção espontânea, o espaço do homem está subjetivamente centrado. Contudo, o desenvolvimento de que esquemas não só significam que a noção de centro está estabelecida como um meio de organização geral, mas que certos centros estão situados externamente como pontos referência ao ambiente circundante.” (NORBERG- SCHULZ,1975: 21). O centro55 representa para o homem o conhecido em contraste com o desconhecido, que é o mundo circundante; desta forma existem atividades nos centros, tornando-os lugares de ação e orientação. Para Lynch os centros são nós definidos como pontos, lugares estratégicos de uma cidade através dos quais o observador pode entrar; são os focos intensivos para os quais ou a partir dos quais ele se locomove. (LYNCH, 1997:52). Como os limites, os centros podem ser artificiais ou naturais. Na leitura das praças estudadas, alguns exemplares apresentam elementos verticais demarcando os seus centros, como chafarizes, estátuas, obeliscos56 , ou, até mesmo, uma simples luminária. São monumentos57 que arrematam um eixo e marcam o centro da praça, propiciando a existência de um ponto central. 55 Centro, ponto ou local no qual o interesse, a atividade ou a emoção estão concentrados. In: CHING, 1999:21. 56 Obelisco – pilar alto monolítico em forma de paralelepípedo, estreitando-se no alto e terminando em pirâmide. Símbolo religioso egípcio usado no Renascimento em dimensões reduzidas, como ornamento arquitetônico. In: KOCH, 1996:178. 57 O monumento é um fato urbano singular, elemento morfológico individualizado pela sua presença, configuração e posicionamento na cidade e pelo seu significado. In: LAMAS, 1960: 104.
  • 77.
    76 “As formas verticaistêm uma presença maior em nosso campo visual do que os planos horizontais e são, portanto, mais eficazes para definir um volume isolado de espaço e proporcionar um sentido de encerramento e privacidade para seus usuários. Além disso, servem para separar um espaço de outro e para estabelecer um limite comum entre os ambientes interno e externo.” (CHING, 1998:120). Dos traçados analisados (Fig. 75), apenas dois ainda não apresentam elementos centrais permanentes na sua estrutura: os das praças de Pinheiro Machado (Fig. 75-E) e Jaguarão (Fig. 75-C). Nestes encontramos um simples poste de iluminação na confluência de seus caminhos. Também o espaço público da vila de Santa Isabel (Fig. 76-J) apresenta a igreja local como centro, devido a interrupção em seu desenvolvimento e a conseqüente não definição da área destinada a praça, o que não possibilitou o desenvolvimento da praça conforme o observado anteriormente58 . 58 Ver parte 2 A praça na cidade gaúcha, sobre o 1º tempo: logradouro público.
  • 78.
    77 I Figura 75 –Vistas dos elementos centrais das 14 praças estudadas. A – Pelotas: Pr. Coronel Pedro Osório / B – Canguçu: Pr. Dr. Carlos Santos / C – Jaguarão: Pr. Alcides Marques / D – Bagé: Pr. Carlos Telles / E – Arroio Grande: Pr. Maneca Maciel / F – Pinheiro Machado: Pr. Angelino Goulart / G – São Lourenço do Sul: Praça Dede Serpa / H – Dom Pedrito: Pr. General Osório / I – Santa Vitória do Palmar: Pr. Marechal Soares Andrea / J – Santa Isabel do Sul: Pr. da Aliança / K – São José do Norte: Praça Intend. Francisco José Pereira / L – Herval do Sul: Pr. Marquês de Herval / M – Rio Grande: Pr. Antônio Xavier Ferreira / N – Piratini: Pr. das Alegrias. Foto: ver anexos. A B C D E F G H J K L M N
  • 79.
    CONSIDERAÇÕES FINAIS A leituradas praças existentes nos centros urbanos surgidos na região sul do Rio Grande do Sul, no século XIX, buscou entender, a partir de uma postura fenomenológica, a essência desses lugares. Nesse sentido foi necessário elaborar a primeira e segunda parte dessa monografia – 2 O conceito de praça e 3 A praça na cidade gaúcha – tratou do fenômeno histórico relativo a praça, como subsídios para compreender esse ambiente nos dias de hoje. Na primeira parte definiu-se a praça como um dos elementos principais na estrutura urbana das cidades, e realizou-se uma aproximação ao conceito de praça aplicado no Brasil. Como conceito de praça colocou-se a idéia de que esta é um espaço público, a partir do qual a cidade se desenvolve, não limitando-se a uma superfície constituída, mas, trata-se principalmente, de um ambiente que possui uma relação com o usuário, com a sua história. Na segunda parte examinou-se como este conceito aplicou-se as praças em estudo, traçando um paralelo entre os seus usos e os elementos estéticos encontrados. Dessa análise definiram-se três tempos em sua permanência estética-histórica59 : o 1º tempo – logradouro público; o 2º tempo – espaço de lazer e contemplação e o 3º tempo – o espaço de passagem. Esses tempos correspondem a processos de transformação da permanência da praça na cidade, como um espaço reconhecido. No primeiro tempo constata-se a proposição60 do espaço. Dessa forma, o fato do logradouro público ser um espaço desocupado na cidade, utilizado principalmente por viajantes e para as diversas atividades desenvolvidas pelos seus habitantes, propicia a existência de um processo de modificações, realizadas através de melhorias aplicadas no local. 59 História é a narrativa sistemática, via de regra cronológica, de acontecimentos significativos relacionados a um povo, país ou período particulares, normalmente incluindo uma explicação de suas causas. In: CHING, 1999:140. Estética é o ramo da filosofia que trata da natureza da arte, da beleza e do gosto, com vistas a estabelecer o significado e a validade dos julgamentos críticos de obras de arte. In: CHING, 1999:10. 60 Proposição: ação de colocar diante dos olhos, apresentação. In: RUSS, 1994:234.
  • 80.
    79 No segundo tempoé que se processa a consciência61 do que significa o lugar da praça. A motivação oriunda das diversas melhorias propiciadas pelo industrialismo, que trouxe consigo as atividades de lazer para a população, refletiu-se no espaço das praças que ganham chafarizes, bancos, iluminação, projetos paisagísticos ingleses62 , atrelados a simetria barroca63 . Quando a praça torna-se no 3º tempo, um espaço de passagem na vida agitada da população, não há mais tempo para o lazer contemplativo. Nesse momento acontece o reconhecimento do espaço como um lugar importante para a identidade cultural da região; um espaço rico em permanências, onde cada vez há menos lugares para transformações. “A forma da cidade é sempre a forma de um tempo da cidade, e existem muitos tempos na forma da cidade. No próprio decorrer da vida de um homem, a cidade muda de fisionomia em volta dele, as referências não são as mesmas. “( ROSSI, 1995: 57). Encontramos praças que se localizam nos diferentes tempos de uso. Algumas ainda não alcançaram o 3º tempo, obedecendo a desenvolvimento natural de cada comunidade, mas com um fator em comum, que é a relação interior e exterior bem definidos; esta relação faz com que a praça seja um conjunto facilmente identificável na estrutura urbana da cidade (Fig. 76). Na terceira e última parte – Uma leitura através de três elementos – optou-se por um olhar fenomenológico, traçando-se as características estéticas fundamentais para o entendimento do lugar. Conseguiu-se visualizar a existência de limites, caminhos e centralidade, como elementos de análise em todas as praças estudadas, tornando o caso significativo para a compreensão do fenômeno estético. 61 Consciência: conhecimento partilhado com um outro. No sentido psicológico, intelectual: conhecimento, intuição ou sentimento que um sujeito possui de si mesmo, de seus estados e de seus atos. In: RUSS, 1994:48. 62 O jardim inglês é assim chamado é assim chamado porque foi na Inglaterra que esse jardim irregular, imitação da natureza silvestre, nasceu e se difundiu, no início do século XVIII. In: KOCH, 1998:163. 63 O jardim de forma arquitetônica geométrica teve seu momento de maior florescimento a partir do século XVII. In: In: KOCH, 1998:162.
  • 81.
    80 “Uma cidade caracterizar-se-àentão tanto mais – ou terá significado – quanto mais o ordenamento espacial e o interpretativo tenderem a sobrepor-se, até se tornarem indispensáveis um ao outro.” (AYMONINO, 1981: 21). Esses elementos possuem semelhanças e diferenças, que lhes um entendimento existencial e arquitetônico, e lhes caracterizam como um tipo. Os limites configuram um espaço fechado, como um cenário64 que contorna a praça. Encontramos limites com aberturas para outros espaços públicos, como praças e mercados. Algumas dessas aberturas são temporárias, como os terrenos vazios passíveis de ocupação cumprindo, portanto a função de conformar o espaço. Nos caminhos encontramos a conexão entre os espaços. São eles que dão coerência a todo o sistema de vias equilibrado pela existência de um centro. Assim cria-se uma dupla relação espacial: enquanto o centro representa o equilíbrio, o caminho significa novos horizontes, um lugar a ser explorado. Esta interação entre os níveis é que torna a praça um espaço sagrado, que nos orienta e nos assegura que estamos em um lugar que conhecemos, que estamos em casa. (NORBERG-SCHULZ, 1975: 43). 64 Cenário – panorama, vista: “... a tarde ficou transfigurada/ - como se Deus houvesse mudado/ imperceptivelmente/ um invisível cenário.” (Mário Quintana). In: ENCICLOPÉDIA LAROUSSE CULTURAL, 1999:1885. Figura 76 – Vista aérea de Santa Vitória do Palmar, onde observa-se o espaço da praça, na estrutura urbana reticulada da cidade .Foto: Tatiana Maragalhoni, 2000.
  • 82.
    81 Em alguns casos,essa familiaridade encontra-se comprometida pela descaracterização do ambiente circundante, principalmente pela inserção de edifícios em altura. Esses encobrem o volume de massa da vegetação característica da praça e tendem a eliminar o ponto de referência que representam na malha urbana. ( Fig. 77/78). As praças proporcionam a perspectiva necessária para admirar os edifícios principais da cidade, assinala uma oposição entre as diversas referências do sitio, como textura, cor, dimensão ou caráter, relativos a cada caso, isso faz com que as intervenções realizadas ao seu redor e no seu interior sejam alvo de tantas criticas e estudos, um laboratório de pesquisa para a cidade. “Geralmente, a praça está marcada por um contraste de dimensões que lhe coloca no clima da experiência visual da cidade. Não obstante, as relações devem estar relacionadas entre si, de tal forma que possamos identificar um complexo total.”(NORBERG-SCHULZ, 1975: 43). Figura 77/78 – Corte esquemático da praça, ressaltando os diferentes efeitos visuais que os elementos massa de vegetação e a altura dos limites podem representar para a imagem urbana. Desenho: Eduardo Rocha.
  • 83.
    82 Essa perspectiva, porvezes, é alterada por construções que não colaboram para a leitura do todo, como, por exemplo, as construções que obstruem os caminhos principais das praças e não colaboram para o seu funcionamento e apreensão visual. Isso implica na descaracterização de um fato preexistente essencial para a imagem do lugar (Fig. 79/80/81/82). “O espaço arquitetônico pode, desde logo, conter elementos móveis, e sua completa estrutura compreende níveis e subestruturas que oferecem diversos graus de liberdade. Porém não pode ser tão móvel como um todo. [...] A tarefa do arquiteto, portanto, é ajudar o homem a encontrar um sítio existencial onde juntos concretizam suas imaginações e fantasias sonhadas.” (NORBERG-SCHULZ, 1975:135). Figura 79 – Vista do monumento e altar da pátria que obstrui a circulação natural em cruz da praça. Foto: Eduardo Rocha, 2000. Figura 80 – Planta esquemática da praça demarcando o monumento. Fonte: Charles de Almeida Ferreira. Praça Dr. Carlos Santos em Canguçu. Figura 81 – Vista posterior da edificação destinada à sanitários na praça de São José do Norte. Foto: Adriana Monteiro, 2000. Figura 82 – Planta esquemática da praça demarcando o prédio destinado aos sanitários. Fonte: Adriana Monteiro.
  • 84.
    83 É na conservaçãodos elementos definidores do espaço – limites, caminhos e centralidade – que encontramos o verdadeiro foco desse trabalho. A praça é parte de um todo, sendo essencial compreendê-la e inseri-la em propostas de ordenamento urbano e de formulação de políticas públicas para o desenvolvimento da cidade. (BRITTO, 1998: 107). Para dar continuidade ao presente trabalho, sugere-se implementar a análise através da percepção dos diferentes usuários das praça, assim como aplicar os mesmos itens de leitura a outros espaços públicos, de outras regiões e até mesmo contemporâneos. A permanência deve manifestar a manutenção da cidade, permitindo, segundo uma perspectiva dialética, que as praças estudadas (núcleos históricos), sejam apropriadas em sua contemporaneidade, ou seja, possam e devam de um lado resguardar as características essenciais que as indicam, sem, por outro, deixar de absorver a modernidade que a dinâmica das relações sociais submetem a estrutura consolidada desses assentamentos. “Falar do patrimônio ambiental urbano, como falar de patrimônio cultural geral, é, de maneira direta ou indireta, falar de memória social, de onde se projetam as significações que vão enformar as representações da cidade.” (MENEZES, 1978: 2). O patrimônio ambiental urbano é constituído por um conjunto de bens, coisas físicas produzidas pelos homens – artefatos, ou a natureza transformada em objeto da ação cultural, incorporada pela vida urbana. São paisagens, espaços, construções, objetos cujo sentido se manifesta pela articulação que entre si estabelecem e lhes dá suporte. Preservar65 é mudar, mantendo o essencial. 65 Preservar, v. tr. dir. Livrar-se de mal ou perigo futuro; manter livre de corrupção; tr. dir. e ind. livrar; resguardar; defender. (Do lat. praeservare). FERNANDES, 1993:565.
  • 85.
    REFERÊNCIAS BIBLIOGRÁFICAS ALMEIDA, Davi.História do município de Piratini: roteiro histórico e sentimental. 2.ed. Piratini: Gráfica CEAJ, 1969. ARGAN, Giulio Carlo. A história da arte como história da cidade. 2.ed. São Paulo: Martins Fontes, 1989. AYMONINO, Carlo. O Significado das cidades. Lisboa: Presença, 1981. BENÉVOLO, Leonardo. A Cidade e o Arquiteto. Lisboa: Edições 70, 1998. BENTO, Cláudio Moreira. Canguçu Reencontro com a História: um exemplo de reconstituição da memória comunitária. Porto Alegre: IEL, 1983. BORGHETTI, Jane C. de Lima. Transformações e Permanências do Centro Cívico da Cidade do Rio Grande. Porto Alegre: FAU/PROPAR/UFRGS, 1999. (Dissertação, Mestrado em Arquitetura). BRANDÃO, Carlos Antônio Leite. A formação do homem moderno vista através da arquitetura. 2.ed. Belo Horizonte: UFMG, 1999. BRANDI, Cesare. Teoria de la Restauración. Buenos Aires: Alianza Editora, 1993. BRITO, Marcelo. Gerenciamento de núcleos históricos: gestão do desenvolvimento versus gestão de estagnação. Brasília, Departamento de Patrimônio Histórico e Artístico do Distrito Federal, 1998. CABRAL, Osvaldo. Os Açorianos. Florianópolis: [s.n.], 1951. CÂMARA, Marcos Paraguassu de A. Formação da Identidade das Praças Centrais em suas Múltiplas Pré-existências: resgate histórico pela representação gráfica. In: SEMINÁRIO DE HISTÓRIA DA CIDADE E DO URBANISMO, V, Campinas, Anais...Campinas: PUC-Campinas. (Inédito). CATANESE, Anthony, SNYDER, James C. Introdução à Arquitetura. Rio de Janeiro: Campus, 1984. CHING, Francis D. K. Dicionário Visual de Arquitetura. São Paulo: Martins Fontes, 1999. CHING, Francis. Arquitetura - Forma, Espaço e Ordem. São Paulo: Martins Fontes, 1998. CHOAY, Françoise. O Urbanismo: utopias e realidades. 4.ed. São Paulo: Perspectiva, 1965. CHOAY, Françoise. A regra e o modelo. São Paulo: Perspectiva, 1980. COLLINS, George R., COLLINS, Christiane C. Camillo Sitte y el nacimiento del Urbanismo Moderno. In: Biblioteca de Arquitectura. Barcelona: G. Gili, 1980. CORNELL, Elias. A Arquitetura da Relação Cidade – Campo. Brasília: Alva, 1998. CORONA, Eduardo, LEMOS, Carlos A. Dicionário da Arquitetura Brasileira. São Paulo: Ed. Art, 1972. COSTA, Alfredo R. da. O Rio Grande do Sul. Porto Alegre: Barcellos, Bertaso & Cia, 1922. CRUZ, Glenda Pereira da. Pelotas Espaço Construído no Início da República. WEIMER, Günter (Org.). Urbanismo no Rio Grande do Sul. Porto Alegre: UFRGS, 1992.
  • 86.
    85 DARTIGUES, André. Oque é a fenomenologia ? 7ª ed. São Paulo: Centauro, [s.d.]. DEL RIO, Vicente. Introdução ao Desenho Urbano no Processo de Planejamento. São Paulo: Pini, 1990. DELSON, Roberta Marx. Novas Vilas para o Brasil-Colonia: planejamento espacial e social no século XVIII. Brasília: Ed. Alva, 1997. DOMECQ, R. Monte. O Rio Grande do Sul Colonial. Barcelona: Editora Thomas, 1918. ENCICLOPÉDIA LAROUSSE CULTURAL. São Paulo: Nova Cultural, 1999. FERNANDES, Francisco, GUIMARÃES, F. Marques, LUFT, Celso Pedro. Dicionário Brasileiro Globo. 30ª ed. São Paulo: Globo, 1993. FRACCAROLI, Caetano. A percepção da forma e sua relação com o fenômeno artístico: o problema visto através da Gestalt. São Paulo: FAU/USP, 1982. FRANÇA, Júnia Lessa. Manual para Normalização de Publicações Técnico-Científicas. 4.ed. Belo Horizonte: UFMG, 1998. FUNDAÇÃO DE ECONOMIA E ESTATÍSTICA. De Província de São Pedro a Estado do Rio Grande do Sul: censos do RS 1803 – 1950. Porto Alegre: FEE/Museu de Comunicação Social Hipólito José da Costa, 1981. GIL, Lorena. Modernidade do Século XIV até XVIII. Pelotas: Instituto de Letras e Artes da UFPel, 1999. (Anotações de aula). HUSSERL, Edmund. Investigações Lógicas. In: Os Pensadores. São Paulo: Abril Cultural, 1975. KOCH, Wilfried. Dicionário dos Estilos Arquitetônicos. 2 ed. São Paulo: Martins Fontes, 1996. KRIER, Rob. El espacio urbano. Barcelona: G. Gili, 1981. LA SALVIA, Fernando. O Sítio Urbano de São Nicolau. In: WEIMER, Günter (Org.). Urbanismo no Rio Grande do Sul. Porto Alegre: UFRGS, 1992. LAMAS, José M. Ressano Garcia. Morfologia Urbana e Desenho da Cidade. Lisboa: Fundação Calouste Gulbenkian/Junta Nacional de Investigação Científica e Tecnológica, 1960. LEACH, EADMUND. Natureza/Cultura. In: ENCICLOPÉDIA EINAUDI. Anthropos-homem. Lisboa: Imprensa Nacional/Casa da Moeda, v.5, 1985. LYNCH, Kevin. A imagem da cidade. São Paulo: Martins Fontes, 1997. LYNCH, Kevin. La buena forma de la ciudad. Barcelona: G. Gili, 1985. LYNCH, Kevin. Planificación del sitio. Barcelona: G. Gili, 1980. MACEDO, Silvio Soares de. Plano de massas. Um instrumento para o desenho da paisagem. In: UNIVERSIDADE DE SÃO PAULO, FACULDADE DE ARQUITETURA E URBANISMO. Paisagem e Ambiente. 2ª ed. São Paulo: EDUSP, 1990. MARX, Murillo. Cidade Brasileira. São Paulo: Melhoramentos/USP, 1980. MARX, Murillo. Nosso Chão: do sagrado ao profano. São Paulo: EDUSP, 1988. MEDEIROS, Laudelino. As cidades. In: Rio Grande do Sul – Terra e Povo. Porto Alegre: Globo, 1969.
  • 87.
    86 MENEZES, Ulpiano ToledoBezerra de. Patrimônio Ambiental Urbano: do lugar comum ao lugar de todos. C.J. Arquitetura, São Paulo, n.º 19, ano V, 1978. MERLEAU-PONTY, Maurice. Sobre a Fenomenologia da Linguagem. In: Os Pensadores. São Paulo: Abril Cultural, 1975. MONTEIRO, Patrícia Menezes Maya. Espaços Livres de São Cristóvão: padrões espaciais e sociais. Rio de Janeiro: FAU/UFRJ, 1998. (Dissertação, Mestrado em Urbanismo). MORA, Alfonso Alvarez, ROCH, Fernando. Los centros urbanos. Madri: Editorial Nuestra Cultura, 1981. MUNFORD, Lewis. A cidade e a história. São Paulo: Presença, 1961. MUNFORD, Lewis. A cultura das cidades. São Paulo: Presença, 1938. MUSEU DE ARTE DE SÃO PAULO ASSIS CHATEAUBRIAND. Praças da Europa: história e atualidade de um espaço público. São Paulo: MASP, 1987. (Catálogo da exposição realizada pela Comissão das Comunidades Européias). NORBERG-SCHULZ, Christian. Existencia, Espacio y Arquitectura. Barcelona: Editorial Blume, 1975. NORBERG-SCHULZ, Christian. Intenciones en Arquitectura. 2 ed. Barcelona: Gustavo Gili, 1998. OSTROWER, Fayga. Universos da Arte. 4.ed. Rio de Janeiro: Campus, 1987. OSTROWER, Fayga. A sensibilidade do intelecto. Rio de Janeiro: Campus, 1998. PANERAI, Philippe R., CASTEX, Jean, DEPAULE, Jean-Charles. Formas Urbanas: de la manzana al bloque. Barcelona: Gustavo Gili, 1986. PASSOS, José Manuel da Silva. O Bilhete Postal Ilustrado e a História Urbana de Lisboa. Lisboa: Editorial Caminho, 1990. PATETTA, Luciano. Considerações sobre o ecletismo na Europa. In: FABRIS, Annateresa. O Ecletismo na Arquitetura Brasileira. São Paulo: Nobel/EDUSP, 1987. PRUDÊNCIO, Walmor José, RIBEIRO, Rosina Trevisan. Bases Éticas da Restauração do Patrimônio Cultural. In: DEL RIO, Vicente. Arquitetura: pesquisa e projeto. Rio de Janeiro: FAU/UFRJ, 1998. REIS FILHO, Nestor Goulart. Quadro da Arquitetura no Brasil. 7.ed. São Paulo: Perspectiva, 1995. RODRIGUES, Ferdinando de Moura. Desenho Urbano: cabeça, campo e prancheta. São Paulo: Projeto, 1986. ROSSI, Aldo. A Arquitetura da Cidade. São Paulo: Martins Fontes, 1995. RUSS, Jacqueline. Dicionário de Filosofia. São Paulo: Scipione, 1994. SAINT- HILARE, August. Viagem ao Rio Grande do Sul, 1820-1821. São Paulo: USP, 1974. SALDANHA, Nelson. O jardim e a Praça. São Paulo: EDUSP, 1993. SANTOS, Carlos Alberto Ávila. Modernidade e Ruptura. Pelotas: Instituto de Letras e Artes da UFPel, 1999. (Anotações de aula). SCHORSKE, Carl E. Viena Fin-de-Siècle. Barcelona: G. Gili, 1981.
  • 88.
    87 SEGAWA, Hugo. AoAmor do Público: Jardins do Brasil. São Paulo: FAPESP/Studio Nobel, 1996. SILVEIRA, Aline Montagna da. Praça Coronel Pedro Osório: uma leitura da cidade baseada na Teoria da Restauração de Cesare Brandi. Pelotas: UFPel, 1999. (Monografia, Especialização em Patrimônio Cultural). SITTE, Camilo. A Construção das Cidades Segundo seus Princípios Artísticos. São Paulo: Ática, 1992. SOLÀ-MORALES, Manuel de (Org.). Ciutat Funcional: morfologia urbana. Barcelona: UPC, 1994. TEIXEIRA, Manuel C. A história urbana em Portugal: desenvolvimentos recentes. Lisboa: 1993. Disponibilidade e acesso: http://www.urban.pt. ISBN 0681006447. TURKIENICZ, Benamy (Org.). Desenho Urbano: Anais do II SEDUR. São Paulo: Pini, 1986. UNIVERSIDADE NACIONAL DEL LITORAL/FACULTAD DE ARQUITECTURA Y URBANISMO/COLEGIO DE ARQUITECTOS DE LA PROVINCIA DE SANTA FE/FUNDACION CENTRO COMERCIAL DE SANTA FE. Inventario: 200 Obras del Patrimonio Arquitectónico de Santa Fe. Buenos Aires: Centro de Publicaciones/Universidad Nacional del Litoral, 1993. YUNES, Gilberto Sarkis. Cidades Reticuladas – a persistência do modelo na formação urbana do Rio Grande do Sul. São Paulo: FAU/USP, 1995. (Tese, Doutorado em Arquitetura). ZEVI, Bruno. Saber ver a arquitetura. 5ed. São Paulo: Martins Fontes, 1998.
  • 89.
  • 90.
    89 ANEXO A –Arroio Grande: PRAÇA MANECA MACIEL 1 CLUBE DO COMÉRCIO 7 JORNAL A EVOLUÇÃO 2 BIBLIOTECA PÚBLICA 8 IGREJA NOSSA SENHORA DA GRAÇA 3 PREFEITURA MUNICIPAL 9 IMAGEM DE NOSSA SENHORA 4 CINE MARABA 10 SANITÁRIOS 5 RESTAURANTE 11 CHAFARIZ 6 NPAS/FUN. RURAL 1 RUA D. PEDRO II RUA DR. MONTEIRO RUAHERCULANODEFREITAS RUADR.DIONISIOMAGALHÃES 2 3 4 5 6 7 8 9 10 11 B A Figura 84 – Praça Maneca Maciel, a principal da localidade. Fonte: COSTA, 1922:61. Figura 83 – Planta esquemática. Fonte: Denise Brito. Desenho: Eduardo Rocha
  • 91.
    90 Figura 85 –A / Vista aérea. Fonte: Denise Brito. Figura 86 – B / Vista central da praça. Fonte: Denise Brito.
  • 92.
    91 ANEXO B –Bagé: PRAÇA CORONEL CARLOS TELLES 1 BUSTO ALMIRANTE BARROSO 6 ESCOLA 2 ESTÁTUA DR. PENA 7 DIOCESE 3 BANCA DE REVISTAS 8 SEDE AMORC. 4 PLACAS DE HOEMNAGENS 9 IGREJA EVANGÉLICA 5 CATEDRAL SÃO SEBASTIÃO Figura 88 – Aspecto central da cidade, apanhado da torre da matriz, vendo-se a praça Coronel Carlos Telles. Fonte: COSTA, 1922:495. Figura 87 – Planta esquemática. Fonte: Renata Mattos. Desenho: Eduardo Rocha. 1 2 3 4 5 6 7 8 9 RUA DR. VERÍSSIMO RUABARÃOAMAZONAS RUAAV.7DESETEMBRO
  • 93.
    92 Figura 89 –A / Vista da igreja matriz. Foto: Renata Mattos, 2000. Figura 90 – B / Vista de um dos caminhos principais. Foto: Renata Mattos, 2000. Figura 91 – C / Vista de uma das vias circundantes. Foto: Renata Mattos, 2000. Figura 92 – D / Vista de limite formado por edificações . Foto: Renata Mattos, 2000. Figura 93 – E / Vista do elemento central da praça . Foto: Renata Mattos, 2000. Figura 94 – F / Vista da matriz . Foto: Renata Mattos, 2000.
  • 94.
    93 ANEXO C –Canguçu: PRAÇA DR. FRANCISCO CARLOS SANTOS 1 BANCO MERIDIONAL 8 CLUBE HARMONIA 2 PRAÇA DR. JAIME DE FARIAS 9 OBELISCO DO CENTENÁRIO 3 CASA DA CULTURA 10 MONUMENTO À GETULIO VARGAS 4 ESCOLA ESTADUAL 11 ALTAR DA PÁTRIA 5 IGREJA MATRIZ N. S. DA CONCEIÇÃO 12 SANITÁRIOS 6 SECRETARIA DE EDUCAÇÃO 13 PLAY-GROUND 7 PREFEITURA MUNICIPAL 1 2 3 45 6 7 8 9 10 11 12 13 RUA GENERAL OSÓRIO RUA JÚLIO DE CASTILHOS RUACEL.GENESBENTO RUAMARIAC.M.BENTO A B C D E F G H Figura 96 – Praça Marechal Floriano e trecho da Rua General Osório. Fonte: COSTA, 1922:99. Figura 95 – Planta esquemática. Fonte: Charles de Almeida Ferreira. Desenho: Eduardo Rocha.
  • 95.
    94 Figura 103 –G/ Vista do elemento central. Foto: Eduardo Rocha, 2000. Figura 104 – H/ Vista do casarão onde hoje funciona a Casa da Cultura. Fonte: Casa da Cultura. Figura 101 – E/ Vista do limites formado por muro de arrimo. Foto: Eduardo Rocha, 2000. Figura 102 – F/ Vista da via circundante. Foto: Eduardo Rocha, 2000. Figura 100 – D/ Vista da igreja apartir da Praça. Foto: Eduardo Rocha, 2000. Figura 99 – C/ Vista do altar da pátria. Foto: Eduardo Rocha, 2000. Figura 97 – A / Vista aérea da Praça . Fonte: Casa da Cultura. Figura 98 – B/ Vista do interior da Praça. Fonte: Casa da Cultura.
  • 96.
    95 ANEXO D –Dom Pedrito: PRAÇA GENERAL OSÓRIO 1 CLUBE COMERCIAL 6 SANITÁRIOS 2 IGREJA 7 BANCA DE REVISTAS 3 PREFEITURA MUNICIPAL 8 BAR 4 BANCO DO BRASIL 9 CALÇADÃO 5 RESERVATÓRIO Figura 106 – Praça General Osório, a principal da cidade. Fonte: COSTA, 1922:442. Figura 105 – Planta esquemática. Fonte: Fernanda Ferreira da Silva. Desenho: Eduardo Rocha. 1 4 32 5 6 7 8 9
  • 97.
    96 Figura 107 –A/ Vista aérea da praça. Fonte: Museu Municipal. Figura 108 – B/ Vista da igreja apartir da praça. Fonte: Museu Municipal. Figura 109 – C/ Vista do calçadão. Fonte: Museu Municipal. Figura 110 – D/ Vista do prédio da Prefeitura Municipal. Fonte: Museu Municipal. Figura 111 – E/ Reservatório no centro da praça. Fonte: Museu Municipal. Figura 112 – F/ Vista aérea da praça, ao fundo a esquerda o Clube Comercial. Fonte: Museu Municipal. Figura 113 – G/ Vista do centro da praça apartir de um de seus caminhos principais. Foto: Fernanda Ferreira da Silva, 2000.
  • 98.
    97 ANEXO E –Herval do Sul: PRAÇA MARQUÊS DO HERVAL 1 IGREJA 3 SANITÁRIOS 2 BUSTO 4 MONUMENTO Figura 115 – Praça Marquês do Herval, a principal da Vila. Fonte: COSTA, 1922:65. Figura 114 – Planta Esquemática. Fonte: Prefeitura Municipal. Desenho: Eduardo Rocha 1 2 3 4
  • 99.
    98 Figura 120 –E/ Vista da área central da praça. Fonte: Museu Municipal. Figura 116 – A/ Vista aérea da praça. Fonte: Museu Municipal. Figura 117 – B/ Vista do busto que serve como elemento central. Fonte: Museu Municipal. Figura 118 – C/ Vista da igreja apartir da praça. Fonte: Museu Municipal. Figura 119 – D/ Vista de um dos monumentos circundantes. Fonte: Museu Municipal. Figura 121 – F/ Vista igreja. Fonte: Museu Municipal.
  • 100.
    99 ANEXO F –Jaguarão: PRAÇA DR. ALCIDES MARQUES 1 BANCO DO BRASIL 9 IGREJA MATRIZ 2 BRADESCO 10 LARGO DAS BANDEIRAS 3 ESTAÇÃO RODOVIÁRIA 11 POSTE DE ILUMINAÇÃO 4 BANRISUL 12 SANITÁRIOS 5 CAIXA ECONÔMICA FEDERAL 13 CHAFARIZ 6 CLUBE HARMONIA 14 GUARITA 7 HOTEL 15 ESTATÚA DA LIBERDADE 8 CLUBE JAGUARENSE 16 PLAY-GROUND Figura 122 – Planta esquemática. Fonte: Michele Rosa da Silva. Desenho: Eduardo Rocha. RUA GENERAL OSÓRIO AV. 27 DE JANEIRO RUACARLOSBARBOSA RUAANDRADENEVES 1 2 3 4 5 678 9 10 11 12 13 1415 16 Figura 123 – Aspectos da bela cidade de Jaguarão, acima a direita Praça 13 de maio, vendo-se a estátua da liberdade. Fonte: COSTA, 1922:50. A B C D E F G H
  • 101.
    100 Figura 130 –G/ Vista do largo da matriz. Foto: Michele Rosa da Silva, 2000. Figura 131 – H/ Vista do largo ocupado por edificações. Foto: Michele Rosa da Silva, 2000. Figura 128 – E/ Vista do interior da praça. Foto: Michele Rosa da Silva, 2000. Figura 129 – H/ Vista de um dos caminhos principais. Foto: Michele Rosa da Silva, 2000. Figura 126 – C/ Vista do interior da praça. Foto: Michele Rosa da Silva, 2000. Figura 127 – D/ Vista de um dos monumentos circundantes. Foto: Michele Rosa da Silva, 2000. Figura 124 – A/ Vista aérea da praça, ao centro a Estátua da Liberdade. Foto: Michele Rosa da Silva, 2000. Figura 125 – B/ Vista aérea da praça. Foto: Michele Rosa da Silva, 2000.
  • 102.
    101 ANEXO G –Pelotas: PRAÇA CORONEL PEDRO OSÓRIO 1 SECRETARIA DE FINANÇAS 10 SHOPING PRAÇA XV 2 GRANDE HOTEL 11 BIBLIOTECA PÚBLICA PELOTENSE 3 CONJUNTO DOS 3 CASARÕES 12 PREFEITURA MUNICIPAL 4 CASA DE POMPAS FUNEBRES 13 MERCADO PÚBLICO 5 CASA DA BANHA 14 CHAFARIZ 6 CLUBE CAIXERAL 15 LAGO 7 TEATRO 7 DE ABRIL 16 MONUMENTO 8 BANCO ITAÚ 17 SANITÁRIOS 9 REX HOTEL 18 PLAY-GROUND Figura 132 – Planta esquemática. Fonte: Prefeitura Municipal. Desenho: Eduardo Rocha RUAXVDENOV. RUAF.DACUNHA RUA MAL. FLORIANO RUA PRIN. ISABEL RUA FÉLIX DA CUNHA 1 2 3 4 56 78 9 10 11 12 13 14 15 16 17 18 A B C D Figura 133 – Vista geral da Praça Coronel Pedro Osório. Fonte: COSTA, 1922:44. E RUAANCHIETA
  • 103.
    102 Figura 134 –A/ Vista do chafariz central. Foto: Laura Azevedo, 1998. Figura 135 – B/ Vista da Rua Marechal Floriano, Teatro 7 de Abril. Foto: Laura Azevedo, 1998. Figura 136 – C/ Vista da praça apartir da Rua Marechal Floriano. Foto: Laura Azevedo, 1998. Figura 137 – D/ Ao findo no centro o Mercado Público, a direita a Prefeitura Municipal e a esquerda a Secretaria de Finanças. Foto: Laura Azevedo, 1998. Figura 138 – E/ Vista geral da praça, ao fundo Mercado Público. Foto: Laura Azevedo, 1998.
  • 104.
    103 ANEXO H –Pinheiro Machado: PRAÇA ANGELINO GOULART 1 TEATRO MUNICIPAL 7 RESTAURANTE 2 PREFEITURA MUNICIPAL 8 CORREIO 3 C.R.T. 9 CLUBE COMERCIAL 4 IGREJA MATRIZ 10 HOTEL 5 SECRETARIA DO DESPORTO E CULTURA 11 POSTE DE ILUMINAÇÃO 6 BANCO DO BRASIL 12 ALTAR DA PÁTRIA Figura 139 – Planta esquemática. Fonte: Paulo Roberto da Silveira Filho. Desenho: Eduardo Rocha. Figura 140 – Trecho da rua e praça principais da vila de Pinheiro Machado. Fonte: COSTA, 1922:123. 1 2 3 4 5 68 7 9 10 11 12 RUA DUTRA DE ANDRADES RUA NICO DE OLIVEIRA RUADR.ARRUDA RUA7DESETEMBRO A B C D E F G
  • 105.
    104 Figura 141 –A/ A praça vista de uma das ruas. Foto: Paulo Roberto da Silveira Filho, 2000. Figura 142 – B/ A praça vista de uma das ruas. Foto: Paulo Roberto da Silveira Filho, 2000. Figura 143 – C/ Vista da praça, a direita o altar da pátria. Foto: Paulo Roberto da Silveira Filho, 2000. Figura 144 – D/ Vista de um dos caminhos principais. Foto: Paulo Roberto da Silveira Filho, 2000. Figura 145 – E/ Vista de um dos caminhos principais. Foto: Paulo Roberto da Silveira Filho, 2000. Figura 146 – F/ Vista de uma das entradas da praça. Foto: Paulo Roberto da Silveira Filho, 2000. Figura 147 – G/ Vista da igreja apartir da praça. Foto: Paulo Roberto da Silveira Filho, 2000.
  • 106.
    105 ANEXO I –Piratini: PRAÇA DAS ALEGRIAS 1 SECRETARIA DE TURISMO 8 CINEMA 2 1ª CONFEITARIA DA CIDADE 9 TEATRO MUNICIPAL 3 SINDICATO RURAL 10 FABRICA DE CERVEJA 4 SECRETARIA DA AGRICULTURA 11 IGREJA MATRIZ NOSSA SENHORA DA CONCEIÇÃO 5 CAMÂRA DE VEREADORES 12 MONUMENTO 6 PREFEITURA MUNICIPAL 13 LAGO DA MATRIZ 7 EXATORIA 5 1 2 3 46789 10 11 12 13 RUA COMENDADOR FREITAS RUA 20 DE SETEMBRO RUABENTOGONÇALVES LARGOP.REINALDOWIST RUA15DENOV. Figura 148 – Planta esquemática. Fonte: Ana Paula Pereira Régio. Desenho: Eduardo Rocha. Figura 149 – Praça e rua principais da cidade de Piratini. Fonte: COSTA, 1922:118. A B C D E F G H
  • 107.
    106 Figura 150 –A/ Vista geral da praça. Foto: Ana Paula Régio, 2000. Figura 151 – B/ Vista dos prédios limites da praça. Foto: Ana Paula Régio, 2000. Figura 152 – C/ Vista dos canteiros da praça. Foto: Ana Paula Régio, 2000. Figura 153 – D/ Vista de um dos caminhos principais. Foto: Ana Paula Régio, 2000. Figura 154 – E/ Vista do eixo principal. Foto: Ana Paula Régio, 2000. Figura 155 – F/ Um dos recantos da praça . Foto: Ana Paula Régio, 2000. Figura 156 – G/ O lago da matriz . Foto: Ana Paula Régio, 2000. Figura 157 – H/ Vista posterior da igreja matriz. Foto: Ana Paula Régio, 2000.
  • 108.
    107 ANEXO J –Rio Grande: PRAÇA ANTÔNIO XAVIER FERREIRA 1 CAIXA E. ESTADUAL 11 CANAL DO RIO GRANDE 2 CAPELA SÃO FRANCISCO 12 BIBLIOTECA PÚBLICA 3 GALERIA SÃO PEDRO 13 QUARTEL GENERAL 4 HOTEL CHARRUA 14 PREFEITURA MUNICIPAL 5 CAIXA E. FEDERAL 15 CHAFARIZ 6 ALFÂNDEGA 16 MONUMENTO 7 CÂMARA DE COMÉRCIO 17 COLUNA DA LIBERDADE 8 POSTO DE GASOLINA/HIDROVIÁRIA 18 LAGO 9 MERCADO PÚBLICO 19 MONUMENTO A SILVA PAES 10 BANCA DO PEIXE RUA MAL. FLORIANO RUA GAL. OSORIO LARGOJOÃOF.MOREIRA 1 2 4 5 6 7 8 9 11 10 13 15 14 17 18 19 12 3 16 Figura 158 – Planta esquemática. Fonte: Adriana Monteiro. Desenho: Eduardo Rocha Figura 159 – Um aspecto da bela praça. COSTA, 1922:11. A B C D E F G H
  • 109.
    108 Figura 160 –A/ Vista de uma das entradas da praça. Foto: Adriana Monteiro, 2000. Figura 161 – B/ Vista aérea da praça. Foto: Adriana Monteiro, 2000. Figura 162 – C/ Um dos caminhos da praça, ao centro a coluna da liberdade. Foto: Adriana Monteiro, 2000. Figura 163 – D/ Lago visto apartir do Clube do Comércio. Foto: Adriana Monteiro, 2000. Figura 164 – E/ Chafariz central. Foto: Adriana Monteiro, 2000. Figura 165 – F/ Caminho e eixo principal. Foto: Adriana Monteiro, 2000. Figura 166 – G/ Vista do interior da praça. Foto: Adriana Monteiro, 2000. Figura 167 – H/ Vista de um dos limites ao fundo a abertura para o canal. Foto: Adriana Monteiro, 2000.
  • 110.
    109 ANEXO K –Santa Isabel do Sul : PRAÇA DA ALIANÇA 1 PRAÇA DA ALIANÇA 4 ARMAZÉM E CLUBE PANTANAL 2 CAPELA 5 BAILÃO VENTO SUL 3 RIO SÃO GONÇALO 1 2 4 5 5 Figura 168 – Planta esquemática. Fonte : NEAB , 1994. Desenho: Eduardo Rocha.
  • 111.
    110 Figura 169 –A/ Vista posterior da capela. Fonte: NEAB, 1994. Figura 170 – B/ Vista de uma das vias da vila. Fonte: NEAB, 1994. Figura 171 – C/ Equipamento existente na praça. Fonte: NEAB, 1994. Figura 172 – D/ Vista do rio São Gonçalo. Fonte: NEAB, 1994. Figura 173 – E/ Vista da praça da Aliança, vendo-se ao fundo a capela local. Fonte: NEAB, 1994. Figura 174 – F/ Vista frontal da capela, vendo-se ao fundo a praça. Fonte: NEAB, 1994.
  • 112.
    111 ANEXO L –Santa Vitória do Palmar: PRAÇA MARECHAL SOARES ANDREA 1 CLUBE COMERCIAL 7 SANITÁRIOS 2 IGREJA MATRIZ 8 COLETA DE LIXO 3 TEATRO INDEPENDÊNCIA 9 ALTAR DA PÁTRIA 4 BANRISUL 10 BUSTO MARAECHAL SOARES ANDREA 5 ROSA DOS VENTOS 11 ESTÁTIA DE SANTA VITÓRIA (1855) 6 GUARITAS RUA BARÃO DO RIO BRANCO RUA CONDE DE PORTO ALEGRE RUAMAL.DEODORO RUAMIRAPALHETE 1 2 3 4 5 6 7 8 9 10 11 Figura 175 – Planta esquemática. Fonte: Tatiana da Costa Maragalhoni. Desenho: Eduardo Rocha. Figura 176 – Um aspecto da bela praça General Andréa, a principal da cidade de Santa Vitória . Fonte: COSTA, 1922:42. A
  • 113.
    112 Figura 177 –A/ Vista aérea da cidade de Santa Vitória. Foto: Tatiana Maragalhoni, 2000. Figura 178 – B/ Vista de uma das ruas que circundam. Foto: Tatiana Maragalhoni, 2000. Figura 179 – C/ Vista geral da praça. Foto: Tatiana Maragalhoni, 2000. Figura 180 – D/ Vista de uma abertura temporária. Foto: Tatiana Maragalhoni, 2000. Figura 181 – E/ Vista parcial da praça. Foto: Tatiana Maragalhoni, 2000. Figura 182 – F/ Rosa dos ventos no centro da praça. Foto: Tatiana Maragalhoni, 2000. Figura 183 – G/ Vista de um dos caminhos principais, apartir do centro. Foto: Tatiana Maragalhoni, 2000. Figura 184 – H/ Um dos caminhos principais. Foto: Tatiana Maragalhoni, 2000.
  • 114.
    113 ANEXO M –São José do Norte: PRAÇA INTEND. FRANCISCO JOSÉ PEREIRA 1 BIBLIOTECA PÚBLICA 6 CALÇADÃO 2 TRAILER P/ LANCHES 7 CHAFARIZ 3 PREFEITURA MUNICIPAL 8 BUSTO DE JOSÉ GARIBALDI 4 IGREJA MATRIZ 9 SANITÁRIOS 5 POSTO DE COMBUSTÍVEL 10 CABINE TELEF6ONICA 1 RUABENTO GONÇALVES RUAMARCILIODIAS RUA15DENOV. 2 3 4 5 6 7 8 9 10 Figura 185 – Planta esquemática. Fonte: Adriana Monteiro. Desenho: Eduardo Rocha. Figura 186 – Matriz de Nossa Senhora dos Navegantes. Fonte: COSTA, 1922:37. RUA JÚLIO DE CASTILHOS
  • 115.
    114 Figura 187 –A/ Vista do chafariz central. Foto: Adriana Monteiro, 2000. Figura 188 – B/ Vista da abertura para o canal. Foto: Adriana Monteiro, 2000. Figura 189 – C/ Vista do calçadão. Foto: Adriana Monteiro, 2000. Figura 190 – D/ Um dos caminhos externos. Foto: Adriana Monteiro, 2000. Figura 191 – E/ Vista do trailer existente em uma das extremidades. Foto: Adriana Monteiro, 2000. Figura 192 – F/ Vista de uma das vias. Foto: Adriana Monteiro, 2000. Figura 193 – G/ Vista geral da praça, apartir da igreja. Foto: Adriana Monteiro, 2000.
  • 116.
    115 ANEXO N –São Lourenço do Sul: PRAÇA DEDE SERPA 1 IGREJA LUTERANA 6 PLAY-GROUND 2 ESCOLA ESTADUAL CRUZEIRO DO SUL 7 SANITÁRIOS 3 BANCO DO BRASIL 8 ALTAR DA PÁTRIA 4 NOSSA CASA – CENTRO DE APOIO AO DEFICIENTE 9 MONUMENTO À ZUMBI DOS PALMARES 5 CHAFARIZ Figura 185 – Planta esquemática. Fonte: Mateus Szomorovzky. Desenho: Eduardo Rocha. Figura 186 – Vista da praça principal da cidade. Fonte: COSTA, 1922: 103. RUA DR. JÚLIO DE CASTILHOS RUA MARECHAL FLORIANO RUAXVDENOVEMBRO RUADR.PIOFERREIRA 1 2 3 4 5 6 7 8 9
  • 117.
    116 Figura 187 –A/ Vista do chafariz no centro da praça. Foto: Mateus Szomorovzky, 2000. Figura 188 – B/ Caminho interior secundário. Foto: Mateus Szomorovzky, 2000. Figura 189 – C/ Vista externa. Foto: Mateus Szomorovzky, 2000. Figura 190 – D/ Vista de uma das esquinas da praça. Foto: Mateus Szomorovzky, 2000. Figura 191 – E/ Vista do play-ground. Foto: Mateus Szomorovzky, 2000. Figura 192 – F/ Ao centro monumento a Zumbi. Foto: Mateus Szomorovzky, 2000.
  • 118.
    117 ANEXO O –Outras Praças Figura 202 – Praça XV de novembro. Santiago. Fonte: COSTA, 1922: 268. Figura 203 – Trecho da Rua do Comércio e Praça General Firmino. Cruz Alta. Fonte: COSTA, 1922: 226. Figura 204 – Um aspecto da vila, vendo-se a Praça Júlio de Castilhos e trecho Rua XV de Novembro as principais da sede do município. Encruzilhada do Sul. Fonte: COSTA, 1922: 131. Figura 205 – A bela Praça José Bonifácio, antiga das Palmeiras. Cachoeira do Sul. Fonte: COSTA, 1922: 194.
  • 119.
    118 Figura 206 –Praça Marechal Floriano, a principal da vila. Júlio de Castilhos. Fonte: COSTA, 1922: 217. Figura 207 – Cidade de Passo Fundo. Aspectos da Avenida Brasil e Praça da República, as principais da localidade. Fonte: COSTA, 1922: 235. Figura 208 – Praça principal da vila. Ijui. Fonte: COSTA, 1922: 263. Figura 209 – Vista da Praça XV de Novembro, a principal da vila. Camaquã. Fonte: COSTA, 1922: 142.
  • 120.
    “Falar do patrimônioambiental urbano, como falar de patrimônio cultural geral, é, de maneira direta ou indireta, falar de memória social, de onde se projetam as significações que vão enformar as representações da cidade.” (MENEZES, 1978: 2).