1
1 – ANÁLISE ESTRUTURAL
1.1 – MÉTODOS DE ANÁLISE ESTRUTURAL
Os métodos analíticos, numéricos e experimentais normalmente são aplicados em
função do grau de dificuldade do problema, conforme a seguir ilustrado
ETAPAS TÍPICAS DO
PROJETO ESTRUTURAL:
PRÉ-DIMENSIONAMENTO
ANÁLISE ESTRUTURAL
DIMENSIONAMENTO
CONCEPÇÃO
DADOS:
• Geometria
• Materiais
• Cargas
• Vínculos
MÉTODOS:
• Analíticos
• Numéricos
• Experimentais
RESPOSTAS:
• Deslocamentos
• Deformações
• Tensões/Solicitações
• Reações de apoio
CUSTO DE
SOLUÇÃO
GRAU DE
DIFICULDADE
2
1.2 – BREVE HISTÓRICO
(“History of Strength of Materials” - Timoshenko)
ATÉ O SÉCULO XVII:
Os resultados das raras investigações a respeito do comportamento estrutural eram
limitados ao restrito meio científico. As primeiras pesquisas sobre o comportamento elástico de
estruturas simples foram efetuadas por Leonardo da Vinci (1452-1519), Galileo (1564-1642) e
Robert Hooke (1635-1703).
SÉCULO XVIII:
Os resultados científicos começaram a ser aplicados. As primeiras escolas de engenharia
foram fundadas e iniciaram as publicações de livros sobre engenharia de estruturas. A França
foi pioneira com a fundação da École Nationale des
Ponts et Chaussées em 1747, origem de diversos nomes
de destaque no desenvolvimento da engenharia de
estruturas, tais como Navier (1785-1836), Cauchy (1789-
1857), Freyssinet (1879-1962) e Courbon (1913-1986).
Ponte de Neuilly, Jean-Rodolphe Perronet (1768)
SÉCULO XIX:
O desenvolvimento da engenharia estrutural exigia capacidade para analisar novos
problemas. A construção das primeiras ferrovias foi decisiva para este avanço. Desenvolveu-se
a Teoria da Elasticidade e suas especializações (estados planos, placas, cascas, etc.). Foram
estabelecidos métodos para análise hiperestática de arcos e treliças.
PRIMEIRA METADE DO SÉCULO XX:
Com o surgimento do concreto armado foram aprimoradas as técnicas de análise de
estruturas aporticadas. Desenvolveram-se métodos gráficos, soluções por analogias, e
processos aproximados, tal como o método das diferenças finitas. Já estavam estabelecidos os
métodos de equilíbrio e compatibilidade, bases dos métodos da rigidez e flexibilidade, para a
análise de estruturas de barras. No entanto os métodos desenvolvidos recaiam em sistemas de
equações cuja solução (manual), para uma quantidade razoável de incógnitas, era impraticável.
3
1.3 – DEFINIÇÃO DO MODELO MATEMÁTICO
SOLUÇÃO ANALÍTICA
(“EXATA”)
SOLUÇÃO NUMÉRICA
(APROXIMADA)
MODELO MATEMÁTICO
Sistema de equações
algébricas e/ou diferenciais
MODELO ESTRUTURAL
Aplicação dos princípios da Teoria da
Elasticidade e da Mecânica das Estruturas
FENÔMENO FÍSICO REAL
Identificação dos parâmetros fundamentais,
exclusão de variáveis irrelevantes e
consideração de hipóteses simplificadoras.
‫ݔ‬
‫ݒ‬
‫ݍ‬
‫,ܧ‬ ‫,ܫ‬ ‫ܮ‬
‫ݒ‬ᇱᇱᇱᇱ
ൌ
‫ݍ‬
‫ܧ‬ ∙ ‫ܫ‬
‫ݒ‬ሺ‫ݔ‬ ൌ 0ሻ ൌ 0 ‫ݒ‬ሺ‫ݔ‬ ൌ ‫ܮ‬ሻ ൌ 0
‫′ݒ‬ሺ‫ݔ‬ ൌ 0ሻ ൌ 0 ‫′′ݒ‬ሺ‫ݔ‬ ൌ ‫ܮ‬ሻ ൌ 0
4
1.4 – ELASTICIDADE TRIDIMENSIONAL
Analisando-se um cubo infinitesimal no interior
de um sólido elástico e adotando o referencial
cartesiano XYZ, são estudados:
ܺ
ܻ
ܼ
‫ݑ‬
‫ݒ‬
‫ݓ‬
DESLOCAMENTOS
(vetor)
ࢁ ൌ ቊ
‫ݑ‬
‫ݒ‬
‫ݓ‬
ቋ
‫ܨ‬௫
‫ܨ‬௬
‫ܨ‬௭
FORÇAS
(vetor)
ࡲ ൌ ቐ
‫ܨ‬௫
‫ܨ‬௬
‫ܨ‬௭
ቑ
DEFORMAÇÕES
(tensor)
ࢿ ൌ ൥
ߝ௫ ߝ௫௬ ߝ௫௭
ߝ௬௫ ߝ௬ ߝ௬௭
ߝ௭௫ ߝ௭௬ ߝ௭
൩
ߝ௫
ߝ௬
ߝ௭
ߝ௬௭ ߝ௬௫
ߝ௫௬
ߝ௫௭
ߝ௭௬
ߝ௭௫
TENSÕES
(tensor)
࣌ ൌ ൥
ߪ௫ ߬௫௬ ߬௫௭
߬௬௫ ߪ௬ ߬௬௭
߬௭௫ ߬௭௬ ߪ௭
൩
ߪ௫
ߪ௬
ߪ௭
߬௬௭ ߬௬௫
߬௫௬
߬௫௭
߬௭௬
߬௭௫
EQUAÇÕES
GEOMÉTRICAS
EQUAÇÕES DE
EQUILÍBRIO
EQUAÇÕES
CONSTITUTIVAS
5
Equações Geométricas (diferenciais):
ߝ௫ ൌ
డ௨
డ௫
; ߝ௬ ൌ
డ௩
డ௬
; ߝ௭ ൌ
డ௪
డ௭
ߝ௫௬ ൌ ߝ௬௫ ൌ
ଵ
ଶ
ቀ
డ௨
డ௬
+
డ௩
డ௫
ቁ
ߝ௫௭ ൌ ߝ௭௫ ൌ
ଵ
ଶ
ቀ
డ௨
డ௭
+
డ௪
డ௫
ቁ
ߝ௬௭ ൌ ߝ௭௬ ൌ
ଵ
ଶ
ቀ
డ௩
డ௭
+
డ௪
డ௬
ቁ
Equações Constitutivas (algébricas):
ߝ௫ ൌ
ଵ
ா
ൣߪ௫ − ߥ൫ߪ௬ + ߪ௭൯൧
ߝ௬ ൌ
ଵ
ா
ൣߪ௬ − ߥሺߪ௫ + ߪ௭ሻ൧
ߝ௭ ൌ
ଵ
ா
ൣߪ௭ − ߥ൫ߪ௫ + ߪ௬൯൧
ߝ௫௬ ൌ
ఛೣ೤
ଶீ
; ߝ௫௭ ൌ
ఛೣ೥
ଶீ
; ߝ௬௭ ൌ
ఛ೤೥
ଶீ
Equações de Equilíbrio:
• Equilíbrio Interno (diferenciais)
డఙೣ
డ௫
+
డఛೣ೤
డ௬
+
డఛೣ೥
డ௭
+ ‫ܤ‬௫ ൌ 0
డఛ೤ೣ
డ௫
+
డఙ೤
డ௬
+
డఛ೤೥
డ௭
+ ‫ܤ‬௬ ൌ 0
డఛ೥ೣ
డ௫
+
డఛ೥೤
డ௬
+
డఙ೥
డ௭
+ ‫ܤ‬௭ ൌ 0
Vetor de forças de massas ൫‫ܤ‬௫, ‫ܤ‬௬, ‫ܤ‬௭൯
• Equilíbrio Externo (algébricas)
ܶ௫ ൌ ߪ௫ ∙ ݈ + ߬௫௬ ∙ ݉ + ߬௫௭ ∙ ݊
ܶ௬ ൌ ߬௬௫ ∙ ݈ + ߪ௬ ∙ ݉ + ߬௬௭ ∙ ݊
ܶ௭ ൌ ߬௭௫ ∙ ݈ + ߬௭௬ ∙ ݉ + ߪ௭ ∙ ݊
Vetor unitário da superfície ሺ݈, ݉, ݊ሻ
Vetor de forças de superfície ൫ܶ௫, ܶ௬, ܶ௭൯
6
As relações da Elasticidade Tridimensional podem ser apresentadas na forma de
diagrama, conforme proposto pelo físico italiano Enzo Tonti:
7
1.5 – PRINCIPAIS MODELOS MATEMÁTICOS
Torção de
Saint-Venant
݀
݀‫ݔ‬
൬‫ܩ‬ ∙ ‫ܬ‬
݀ߠ
݀‫ݔ‬
൰ ൌ −‫ݐ‬ሺ‫ݔ‬ሻ
Barra
axialmente
carregada
݀
݀‫ݔ‬
൬‫ܧ‬ ∙ ‫ܣ‬
݀‫ݑ‬
݀‫ݔ‬
൰ ൌ −‫݌‬ሺ‫ݔ‬ሻ
Flexão
de viga
݀ଶ
݀‫ݔ‬ଶ
ቆ‫ܧ‬ ∙ ‫ܫ‬
݀ଶ
‫ݒ‬
݀‫ݔ‬ଶ
ቇ ൌ ‫ݍ‬ሺ‫ݔ‬ሻ
Torção de
empenamento
(Vlasov)
݀ଶ
݀‫ݔ‬ଶ
ቆ‫ܧ‬ ∙ ‫ܫ‬ఠ
݀ଶ
ߠ
݀‫ݔ‬ଶ
ቇ −
݀
݀‫ݔ‬
൬‫ܩ‬ ∙ ‫ܬ‬
݀ߠ
݀‫ݔ‬
൰ ൌ ‫ݐ‬ሺ‫ݔ‬ሻ
Flexão
de placa
߲ସ
‫ݓ‬
߲‫ݔ‬ସ
+
2߲ସ
‫ݓ‬
߲‫ݔ‬ଶ߲‫ݕ‬ଶ
+
߲ସ
‫ݓ‬
߲‫ݕ‬ସ
ൌ
‫ݍ‬ሺ‫,ݔ‬ ‫ݕ‬ሻ
‫ܦ‬
‫ܦ‬ ൌ
ா∙௧య
ଵଶሺଵିఔమሻ
Torção de barra
prismática
߲ଶ
߶
߲‫ݔ‬ଶ
+
߲ଶ
߶
߲‫ݕ‬ଶ
ൌ −2 ‫ܩ‬ ∙ ߠ
߶ ൌ ݂‫݊ݑ‬çã‫݋‬ ݀݁ ‫ݏ݊݁ݐ‬õ݁‫ݏ‬ ሺܲ‫݈ݐ݀݊ܽݎ‬ሻ
߬௫௭ ൌ
డథ
డ௬
; ߬௬௭ ൌ −
డథ
డ௫
Estado plano
de tensões
(ߪ௭ ൌ 0)
߲ସ
߶
߲‫ݔ‬ସ
+
2߲ସ
߶
߲‫ݔ‬ଶ߲‫ݕ‬ଶ
+
߲ସ
߶
߲‫ݕ‬ସ
ൌ 0
Estado plano de
deformações
(ߝ௭ ൌ 0)
߶ ൌ ݂‫݊ݑ‬çã‫݋‬ ݀݁ ‫ݏ݊݁ݐ‬õ݁‫ݏ‬ ሺ‫ݕݎ݅ܣ‬ሻ
߬௫௬ ൌ −
ଶడమథ
డ௫ డ௬
ߪ௫ ൌ
డమథ
డ௫మ ; ߪ௬ ൌ
డమథ
డ௬మ
‫ݔ‬
‫ݒ‬
‫ݍ‬ሺ‫ݔ‬ሻ
‫,ܧ‬ ‫ܫ‬
‫,ݔ‬ ‫ݑ‬
‫݌‬ሺ‫ݔ‬ሻ
‫,ܧ‬ ‫ܣ‬
‫,ݔ‬ ߠ
‫ݐ‬ሺ‫ݔ‬ሻ
‫,ܩ‬ ‫ܬ‬
‫ݔ‬
‫ݓ‬
‫ݍ‬ሺ‫,ݔ‬ ‫ݕ‬ሻ
‫,ܧ‬ ߥ, ‫ݐ‬‫ݕ‬
‫ݔ‬
‫ݓ‬
‫ݕ‬
‫ݔ‬
‫ݕ‬
‫ݕ‬
‫ݖ‬
‫ݔ‬
‫ݕ‬ ‫ݕ‬
‫ݖ‬
‫,ݔ‬ ߠ
‫ݐ‬ሺ‫ݔ‬ሻ
‫,ܧ‬ ‫ܫ‬ఠ, ‫,ܩ‬ ‫ܬ‬
8
1.6 - ANÁLISE NUMÉRICA
Análise Numérica é o ramo da Matemática Aplicada que se ocupa em
buscar soluções numéricas (aproximadas) para problemas cujas soluções
analíticas são impossíveis ou muito complexas. Pode-se destacar os seguintes
tópicos, normalmente estudados num curso de “Cálculo Numérico”:
• AJUSTES DE FUNÇÕES: Método dos Mínimos Quadrados;
• INTERPOLAÇÃO: Polinômio de Lagrange ou ajustes com Splines;
• INTEGRAÇÃO NUMÉRICA: Métodos dos Trapézios, Simpson ou pontos de Gauss;
• EQUAÇÕES LINEARES: Métodos de Gauss, Gauss-Seidel, decomposição LU, etc.;
• EQUAÇÕES NÃO LINEARES: Método de Newton-Raphson;
Para solução de problemas de maior interesse na Engenharia de
Estruturas, deve-se ainda resolver problemas de autovalor e sistemas de
equações diferenciais na forma de problemas de valores iniciais (P.V.I.) e
problemas de valores de contorno (P.V.C.). Com este propósito, tem-se
resumidamente os seguintes métodos principais:
• PROBLEMA DE AUTOVALOR: Método de Jacobi;
• PROBLEMA DE VALOR INICIAL: Método de Runge-Kutta;
• PROBLEMA DE VALORES DE CONTORNO:
Forma Forte (equações diferenciais): Método das Diferenças Finitas (MDF);
Forma Fraca (equação integral): Métodos de Resíduos Ponderados (MRP);
Forma Variacional (funcional): Método de Rayleigh-Ritz (MRR);
Formas Fraca ou Variacional: Método dos Elementos Finitos (MEF).
9
1.6.1 - PROBLEMA DE AUTOVALOR
Matematicamente, o problema de autovalor se apresenta usualmente em uma das
seguintes formas:
࡭ ∙ ࣘ௜ ൌ ߣ௜ ∙ ࣘ௜ ou ሺ࡭ − ߣ௜ ∙ ࡵሻ ∙ ࣘ௜ ൌ ૙
onde:
࡭ é uma matriz ݊ × ݊
ߣ௜ é um dos ݊ autovalores da matriz ࡭
ࣘ௜ é o autovetor correspondente ao autovalor ߣ௜
ࡵ é a matriz identidade
૙ é um vetor nulo com ݊ posições
Em engenharia de estruturas pode-se destacar os seguintes problemas de autovalor:
• Análise dinâmica da vibração livre:
ሺࡷ − ω௜
ଶ
∙ ࡹሻ ∙ ࣘ௜ ൌ ૙ , sendo ࡷ e ࡹ as matrizes de rigidez e de massa.
Neste caso os autovalores ሺω௜
ଶሻ estão diretamente associados às frequências
naturais enquanto os autovetores ሺࣘ௜ሻ definem os respectivos modos de vibração;
• Aproximação de cargas críticas:
ሺࡷ − ߣ௜ ∙ ࡷ࣌ሻ ∙ ࣘ௜ ൌ ૙ , sendo ࡷ e ࡷ࣌ as matrizes de rigidez e de tensões iniciais.
Neste caso os autovalores ሺߣ௜ሻ indicam aproximações de cargas críticas e os
autovetores ሺࣘ௜ሻ definem os respectivos modos críticos, como a seguir:
De uma forma geral os autovetores de uma matriz de uma transformação linear formam
uma base ortogonal capaz de diagonalizar a transformação, permitindo assim desacoplar
sistemas de equações algébricas ou diferenciais.
Existem diversas técnicas para solução numérica do problema de autovalor, sendo o método
de Jacobi um dos mais gerais e antigos. Trata-se de um algoritmo iterativo no qual os
autovalores e autovetores são determinados por sucessivas rotações.
10
1.6.2 - PROBLEMA DE VALOR INICIAL
Os problemas de valor inicial em geral correspondem a modelos tempo-dependentes.
Um dos exemplos mais simples é o pêndulo de massa ݉, cujas incógnitas em função do tempo
são a tração (ܶ) na haste de comprimento ‫ܮ‬ e a definição da cinemática - posição angular (ߠ),
velocidade angular (߱ ൌ ߠሶ) e aceleração angular (ߙ ൌ ߠሷ). Analisando-se a cinética do pêndulo,
pode-se concluir que o fenômeno é descrito pelas seguintes equações diferenciais:
ܶ ൌ ݉ ∙ ൫݃ ∙ cos ߠ + ߠሶ ∙ ‫ܮ‬൯
ߠሷ +
݃
‫ܮ‬
sin ߠ ൌ 0
Cuja solução analítica é bastante complexa, necessitando-se recorrer a integrais elípticas.
Porém no caso de pequenas oscilações (ߠ ≪ 1) pode-se admitir que sin ߠ ≅ ߠ e a
equação diferencial da aceleração angular pode ser linearizada, como a seguir:
ߠሷ +
݃
‫ܮ‬
∙ ߠ ൌ 0
Cuja solução analítica é simples, porém válida apenas para pequenas amplitudes.
Conforme as oscilações aumentam de magnitude as respostas das equações diferenciais, não
linear e linearizada, se distanciam como ilustrado a seguir:
11
As respostas de pêndulo partindo do repouso com amplitude inicial de 1,0rad, 2,0rad e
3,0rad podem ser visualizadas simultaneamente através do plano fase, a seguir ilustrado:
Matematicamente um P.V.I. corresponde a uma ou mais equações diferenciais para as
quais são conhecidas apenas condições iniciais que, no caso de problemas tempo-dependentes,
em geral correspondem ao instante t=0. No caso do exemplo do pêndulo, são conhecidos
previamente em t=0 (e apenas em t=0) a posição (ߠ଴) e a velocidade angular (߱଴ ൌ ߠሶ଴).
12
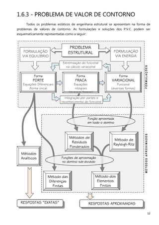
1.6.3 - PROBLEMA DE VALOR DE CONTORNO
Todos os problemas estáticos de engenharia estrutural se apresentam na forma de
problemas de valores de contorno. As formulações e soluções dos P.V.C. podem ser
esquematicamente representadas como a seguir:
MétodosMétodosMétodosMétodos dededede
ResíduosResíduosResíduosResíduos
PonderadosPonderadosPonderadosPonderados
Método dosMétodo dosMétodo dosMétodo dos
ElementosElementosElementosElementos
FinitosFinitosFinitosFinitos
Método dasMétodo dasMétodo dasMétodo das
DiferençasDiferençasDiferençasDiferenças
FinitasFinitasFinitasFinitas
RESPOSTAS “EXATAS”RESPOSTAS “EXATAS”RESPOSTAS “EXATAS”RESPOSTAS “EXATAS”
MÉTODOSAPROXIMADOS
FORMULAÇÃO
VIA EQUILÍBRIO
Extremização do funcional
via cálculo variacional
FORMULAÇÕES
FormaFormaFormaForma
FORTEFORTEFORTEFORTE
Equações Diferenciais
(forma única)
FormaFormaFormaForma
FRACAFRACAFRACAFRACA
Equações
integrais
(diversas formas)
FormaFormaFormaForma
VARIACIONALVARIACIONALVARIACIONALVARIACIONAL
Funcional
(diversas formas)
RESPOSTAS APROXIMADASRESPOSTAS APROXIMADASRESPOSTAS APROXIMADASRESPOSTAS APROXIMADAS
Função aproximadaFunção aproximadaFunção aproximadaFunção aproximada
em todo o domínioem todo o domínioem todo o domínioem todo o domínio
Integração por partes e
reconhecimento do funcional
PROBLEMAPROBLEMAPROBLEMAPROBLEMA
ESTRUTURALESTRUTURALESTRUTURALESTRUTURAL
Funções de aproximaçãoFunções de aproximaçãoFunções de aproximaçãoFunções de aproximação
no domínio subno domínio subno domínio subno domínio sub----divididodivididodivididodividido
MétodosMétodosMétodosMétodos
AnalíticosAnalíticosAnalíticosAnalíticos
Método deMétodo deMétodo deMétodo de
RayleighRayleighRayleighRayleigh----RitzRitzRitzRitz
FORMULAÇÃO
VIA ENERGIA

1 analise estrutural

  • 1.
    1 1 – ANÁLISEESTRUTURAL 1.1 – MÉTODOS DE ANÁLISE ESTRUTURAL Os métodos analíticos, numéricos e experimentais normalmente são aplicados em função do grau de dificuldade do problema, conforme a seguir ilustrado ETAPAS TÍPICAS DO PROJETO ESTRUTURAL: PRÉ-DIMENSIONAMENTO ANÁLISE ESTRUTURAL DIMENSIONAMENTO CONCEPÇÃO DADOS: • Geometria • Materiais • Cargas • Vínculos MÉTODOS: • Analíticos • Numéricos • Experimentais RESPOSTAS: • Deslocamentos • Deformações • Tensões/Solicitações • Reações de apoio CUSTO DE SOLUÇÃO GRAU DE DIFICULDADE
  • 2.
    2 1.2 – BREVEHISTÓRICO (“History of Strength of Materials” - Timoshenko) ATÉ O SÉCULO XVII: Os resultados das raras investigações a respeito do comportamento estrutural eram limitados ao restrito meio científico. As primeiras pesquisas sobre o comportamento elástico de estruturas simples foram efetuadas por Leonardo da Vinci (1452-1519), Galileo (1564-1642) e Robert Hooke (1635-1703). SÉCULO XVIII: Os resultados científicos começaram a ser aplicados. As primeiras escolas de engenharia foram fundadas e iniciaram as publicações de livros sobre engenharia de estruturas. A França foi pioneira com a fundação da École Nationale des Ponts et Chaussées em 1747, origem de diversos nomes de destaque no desenvolvimento da engenharia de estruturas, tais como Navier (1785-1836), Cauchy (1789- 1857), Freyssinet (1879-1962) e Courbon (1913-1986). Ponte de Neuilly, Jean-Rodolphe Perronet (1768) SÉCULO XIX: O desenvolvimento da engenharia estrutural exigia capacidade para analisar novos problemas. A construção das primeiras ferrovias foi decisiva para este avanço. Desenvolveu-se a Teoria da Elasticidade e suas especializações (estados planos, placas, cascas, etc.). Foram estabelecidos métodos para análise hiperestática de arcos e treliças. PRIMEIRA METADE DO SÉCULO XX: Com o surgimento do concreto armado foram aprimoradas as técnicas de análise de estruturas aporticadas. Desenvolveram-se métodos gráficos, soluções por analogias, e processos aproximados, tal como o método das diferenças finitas. Já estavam estabelecidos os métodos de equilíbrio e compatibilidade, bases dos métodos da rigidez e flexibilidade, para a análise de estruturas de barras. No entanto os métodos desenvolvidos recaiam em sistemas de equações cuja solução (manual), para uma quantidade razoável de incógnitas, era impraticável.
  • 3.
    3 1.3 – DEFINIÇÃODO MODELO MATEMÁTICO SOLUÇÃO ANALÍTICA (“EXATA”) SOLUÇÃO NUMÉRICA (APROXIMADA) MODELO MATEMÁTICO Sistema de equações algébricas e/ou diferenciais MODELO ESTRUTURAL Aplicação dos princípios da Teoria da Elasticidade e da Mecânica das Estruturas FENÔMENO FÍSICO REAL Identificação dos parâmetros fundamentais, exclusão de variáveis irrelevantes e consideração de hipóteses simplificadoras. ‫ݔ‬ ‫ݒ‬ ‫ݍ‬ ‫,ܧ‬ ‫,ܫ‬ ‫ܮ‬ ‫ݒ‬ᇱᇱᇱᇱ ൌ ‫ݍ‬ ‫ܧ‬ ∙ ‫ܫ‬ ‫ݒ‬ሺ‫ݔ‬ ൌ 0ሻ ൌ 0 ‫ݒ‬ሺ‫ݔ‬ ൌ ‫ܮ‬ሻ ൌ 0 ‫′ݒ‬ሺ‫ݔ‬ ൌ 0ሻ ൌ 0 ‫′′ݒ‬ሺ‫ݔ‬ ൌ ‫ܮ‬ሻ ൌ 0
  • 4.
    4 1.4 – ELASTICIDADETRIDIMENSIONAL Analisando-se um cubo infinitesimal no interior de um sólido elástico e adotando o referencial cartesiano XYZ, são estudados: ܺ ܻ ܼ ‫ݑ‬ ‫ݒ‬ ‫ݓ‬ DESLOCAMENTOS (vetor) ࢁ ൌ ቊ ‫ݑ‬ ‫ݒ‬ ‫ݓ‬ ቋ ‫ܨ‬௫ ‫ܨ‬௬ ‫ܨ‬௭ FORÇAS (vetor) ࡲ ൌ ቐ ‫ܨ‬௫ ‫ܨ‬௬ ‫ܨ‬௭ ቑ DEFORMAÇÕES (tensor) ࢿ ൌ ൥ ߝ௫ ߝ௫௬ ߝ௫௭ ߝ௬௫ ߝ௬ ߝ௬௭ ߝ௭௫ ߝ௭௬ ߝ௭ ൩ ߝ௫ ߝ௬ ߝ௭ ߝ௬௭ ߝ௬௫ ߝ௫௬ ߝ௫௭ ߝ௭௬ ߝ௭௫ TENSÕES (tensor) ࣌ ൌ ൥ ߪ௫ ߬௫௬ ߬௫௭ ߬௬௫ ߪ௬ ߬௬௭ ߬௭௫ ߬௭௬ ߪ௭ ൩ ߪ௫ ߪ௬ ߪ௭ ߬௬௭ ߬௬௫ ߬௫௬ ߬௫௭ ߬௭௬ ߬௭௫ EQUAÇÕES GEOMÉTRICAS EQUAÇÕES DE EQUILÍBRIO EQUAÇÕES CONSTITUTIVAS
  • 5.
    5 Equações Geométricas (diferenciais): ߝ௫ൌ డ௨ డ௫ ; ߝ௬ ൌ డ௩ డ௬ ; ߝ௭ ൌ డ௪ డ௭ ߝ௫௬ ൌ ߝ௬௫ ൌ ଵ ଶ ቀ డ௨ డ௬ + డ௩ డ௫ ቁ ߝ௫௭ ൌ ߝ௭௫ ൌ ଵ ଶ ቀ డ௨ డ௭ + డ௪ డ௫ ቁ ߝ௬௭ ൌ ߝ௭௬ ൌ ଵ ଶ ቀ డ௩ డ௭ + డ௪ డ௬ ቁ Equações Constitutivas (algébricas): ߝ௫ ൌ ଵ ா ൣߪ௫ − ߥ൫ߪ௬ + ߪ௭൯൧ ߝ௬ ൌ ଵ ா ൣߪ௬ − ߥሺߪ௫ + ߪ௭ሻ൧ ߝ௭ ൌ ଵ ா ൣߪ௭ − ߥ൫ߪ௫ + ߪ௬൯൧ ߝ௫௬ ൌ ఛೣ೤ ଶீ ; ߝ௫௭ ൌ ఛೣ೥ ଶீ ; ߝ௬௭ ൌ ఛ೤೥ ଶீ Equações de Equilíbrio: • Equilíbrio Interno (diferenciais) డఙೣ డ௫ + డఛೣ೤ డ௬ + డఛೣ೥ డ௭ + ‫ܤ‬௫ ൌ 0 డఛ೤ೣ డ௫ + డఙ೤ డ௬ + డఛ೤೥ డ௭ + ‫ܤ‬௬ ൌ 0 డఛ೥ೣ డ௫ + డఛ೥೤ డ௬ + డఙ೥ డ௭ + ‫ܤ‬௭ ൌ 0 Vetor de forças de massas ൫‫ܤ‬௫, ‫ܤ‬௬, ‫ܤ‬௭൯ • Equilíbrio Externo (algébricas) ܶ௫ ൌ ߪ௫ ∙ ݈ + ߬௫௬ ∙ ݉ + ߬௫௭ ∙ ݊ ܶ௬ ൌ ߬௬௫ ∙ ݈ + ߪ௬ ∙ ݉ + ߬௬௭ ∙ ݊ ܶ௭ ൌ ߬௭௫ ∙ ݈ + ߬௭௬ ∙ ݉ + ߪ௭ ∙ ݊ Vetor unitário da superfície ሺ݈, ݉, ݊ሻ Vetor de forças de superfície ൫ܶ௫, ܶ௬, ܶ௭൯
  • 6.
    6 As relações daElasticidade Tridimensional podem ser apresentadas na forma de diagrama, conforme proposto pelo físico italiano Enzo Tonti:
  • 7.
    7 1.5 – PRINCIPAISMODELOS MATEMÁTICOS Torção de Saint-Venant ݀ ݀‫ݔ‬ ൬‫ܩ‬ ∙ ‫ܬ‬ ݀ߠ ݀‫ݔ‬ ൰ ൌ −‫ݐ‬ሺ‫ݔ‬ሻ Barra axialmente carregada ݀ ݀‫ݔ‬ ൬‫ܧ‬ ∙ ‫ܣ‬ ݀‫ݑ‬ ݀‫ݔ‬ ൰ ൌ −‫݌‬ሺ‫ݔ‬ሻ Flexão de viga ݀ଶ ݀‫ݔ‬ଶ ቆ‫ܧ‬ ∙ ‫ܫ‬ ݀ଶ ‫ݒ‬ ݀‫ݔ‬ଶ ቇ ൌ ‫ݍ‬ሺ‫ݔ‬ሻ Torção de empenamento (Vlasov) ݀ଶ ݀‫ݔ‬ଶ ቆ‫ܧ‬ ∙ ‫ܫ‬ఠ ݀ଶ ߠ ݀‫ݔ‬ଶ ቇ − ݀ ݀‫ݔ‬ ൬‫ܩ‬ ∙ ‫ܬ‬ ݀ߠ ݀‫ݔ‬ ൰ ൌ ‫ݐ‬ሺ‫ݔ‬ሻ Flexão de placa ߲ସ ‫ݓ‬ ߲‫ݔ‬ସ + 2߲ସ ‫ݓ‬ ߲‫ݔ‬ଶ߲‫ݕ‬ଶ + ߲ସ ‫ݓ‬ ߲‫ݕ‬ସ ൌ ‫ݍ‬ሺ‫,ݔ‬ ‫ݕ‬ሻ ‫ܦ‬ ‫ܦ‬ ൌ ா∙௧య ଵଶሺଵିఔమሻ Torção de barra prismática ߲ଶ ߶ ߲‫ݔ‬ଶ + ߲ଶ ߶ ߲‫ݕ‬ଶ ൌ −2 ‫ܩ‬ ∙ ߠ ߶ ൌ ݂‫݊ݑ‬çã‫݋‬ ݀݁ ‫ݏ݊݁ݐ‬õ݁‫ݏ‬ ሺܲ‫݈ݐ݀݊ܽݎ‬ሻ ߬௫௭ ൌ డథ డ௬ ; ߬௬௭ ൌ − డథ డ௫ Estado plano de tensões (ߪ௭ ൌ 0) ߲ସ ߶ ߲‫ݔ‬ସ + 2߲ସ ߶ ߲‫ݔ‬ଶ߲‫ݕ‬ଶ + ߲ସ ߶ ߲‫ݕ‬ସ ൌ 0 Estado plano de deformações (ߝ௭ ൌ 0) ߶ ൌ ݂‫݊ݑ‬çã‫݋‬ ݀݁ ‫ݏ݊݁ݐ‬õ݁‫ݏ‬ ሺ‫ݕݎ݅ܣ‬ሻ ߬௫௬ ൌ − ଶడమథ డ௫ డ௬ ߪ௫ ൌ డమథ డ௫మ ; ߪ௬ ൌ డమథ డ௬మ ‫ݔ‬ ‫ݒ‬ ‫ݍ‬ሺ‫ݔ‬ሻ ‫,ܧ‬ ‫ܫ‬ ‫,ݔ‬ ‫ݑ‬ ‫݌‬ሺ‫ݔ‬ሻ ‫,ܧ‬ ‫ܣ‬ ‫,ݔ‬ ߠ ‫ݐ‬ሺ‫ݔ‬ሻ ‫,ܩ‬ ‫ܬ‬ ‫ݔ‬ ‫ݓ‬ ‫ݍ‬ሺ‫,ݔ‬ ‫ݕ‬ሻ ‫,ܧ‬ ߥ, ‫ݐ‬‫ݕ‬ ‫ݔ‬ ‫ݓ‬ ‫ݕ‬ ‫ݔ‬ ‫ݕ‬ ‫ݕ‬ ‫ݖ‬ ‫ݔ‬ ‫ݕ‬ ‫ݕ‬ ‫ݖ‬ ‫,ݔ‬ ߠ ‫ݐ‬ሺ‫ݔ‬ሻ ‫,ܧ‬ ‫ܫ‬ఠ, ‫,ܩ‬ ‫ܬ‬
  • 8.
    8 1.6 - ANÁLISENUMÉRICA Análise Numérica é o ramo da Matemática Aplicada que se ocupa em buscar soluções numéricas (aproximadas) para problemas cujas soluções analíticas são impossíveis ou muito complexas. Pode-se destacar os seguintes tópicos, normalmente estudados num curso de “Cálculo Numérico”: • AJUSTES DE FUNÇÕES: Método dos Mínimos Quadrados; • INTERPOLAÇÃO: Polinômio de Lagrange ou ajustes com Splines; • INTEGRAÇÃO NUMÉRICA: Métodos dos Trapézios, Simpson ou pontos de Gauss; • EQUAÇÕES LINEARES: Métodos de Gauss, Gauss-Seidel, decomposição LU, etc.; • EQUAÇÕES NÃO LINEARES: Método de Newton-Raphson; Para solução de problemas de maior interesse na Engenharia de Estruturas, deve-se ainda resolver problemas de autovalor e sistemas de equações diferenciais na forma de problemas de valores iniciais (P.V.I.) e problemas de valores de contorno (P.V.C.). Com este propósito, tem-se resumidamente os seguintes métodos principais: • PROBLEMA DE AUTOVALOR: Método de Jacobi; • PROBLEMA DE VALOR INICIAL: Método de Runge-Kutta; • PROBLEMA DE VALORES DE CONTORNO: Forma Forte (equações diferenciais): Método das Diferenças Finitas (MDF); Forma Fraca (equação integral): Métodos de Resíduos Ponderados (MRP); Forma Variacional (funcional): Método de Rayleigh-Ritz (MRR); Formas Fraca ou Variacional: Método dos Elementos Finitos (MEF).
  • 9.
    9 1.6.1 - PROBLEMADE AUTOVALOR Matematicamente, o problema de autovalor se apresenta usualmente em uma das seguintes formas: ࡭ ∙ ࣘ௜ ൌ ߣ௜ ∙ ࣘ௜ ou ሺ࡭ − ߣ௜ ∙ ࡵሻ ∙ ࣘ௜ ൌ ૙ onde: ࡭ é uma matriz ݊ × ݊ ߣ௜ é um dos ݊ autovalores da matriz ࡭ ࣘ௜ é o autovetor correspondente ao autovalor ߣ௜ ࡵ é a matriz identidade ૙ é um vetor nulo com ݊ posições Em engenharia de estruturas pode-se destacar os seguintes problemas de autovalor: • Análise dinâmica da vibração livre: ሺࡷ − ω௜ ଶ ∙ ࡹሻ ∙ ࣘ௜ ൌ ૙ , sendo ࡷ e ࡹ as matrizes de rigidez e de massa. Neste caso os autovalores ሺω௜ ଶሻ estão diretamente associados às frequências naturais enquanto os autovetores ሺࣘ௜ሻ definem os respectivos modos de vibração; • Aproximação de cargas críticas: ሺࡷ − ߣ௜ ∙ ࡷ࣌ሻ ∙ ࣘ௜ ൌ ૙ , sendo ࡷ e ࡷ࣌ as matrizes de rigidez e de tensões iniciais. Neste caso os autovalores ሺߣ௜ሻ indicam aproximações de cargas críticas e os autovetores ሺࣘ௜ሻ definem os respectivos modos críticos, como a seguir: De uma forma geral os autovetores de uma matriz de uma transformação linear formam uma base ortogonal capaz de diagonalizar a transformação, permitindo assim desacoplar sistemas de equações algébricas ou diferenciais. Existem diversas técnicas para solução numérica do problema de autovalor, sendo o método de Jacobi um dos mais gerais e antigos. Trata-se de um algoritmo iterativo no qual os autovalores e autovetores são determinados por sucessivas rotações.
  • 10.
    10 1.6.2 - PROBLEMADE VALOR INICIAL Os problemas de valor inicial em geral correspondem a modelos tempo-dependentes. Um dos exemplos mais simples é o pêndulo de massa ݉, cujas incógnitas em função do tempo são a tração (ܶ) na haste de comprimento ‫ܮ‬ e a definição da cinemática - posição angular (ߠ), velocidade angular (߱ ൌ ߠሶ) e aceleração angular (ߙ ൌ ߠሷ). Analisando-se a cinética do pêndulo, pode-se concluir que o fenômeno é descrito pelas seguintes equações diferenciais: ܶ ൌ ݉ ∙ ൫݃ ∙ cos ߠ + ߠሶ ∙ ‫ܮ‬൯ ߠሷ + ݃ ‫ܮ‬ sin ߠ ൌ 0 Cuja solução analítica é bastante complexa, necessitando-se recorrer a integrais elípticas. Porém no caso de pequenas oscilações (ߠ ≪ 1) pode-se admitir que sin ߠ ≅ ߠ e a equação diferencial da aceleração angular pode ser linearizada, como a seguir: ߠሷ + ݃ ‫ܮ‬ ∙ ߠ ൌ 0 Cuja solução analítica é simples, porém válida apenas para pequenas amplitudes. Conforme as oscilações aumentam de magnitude as respostas das equações diferenciais, não linear e linearizada, se distanciam como ilustrado a seguir:
  • 11.
    11 As respostas depêndulo partindo do repouso com amplitude inicial de 1,0rad, 2,0rad e 3,0rad podem ser visualizadas simultaneamente através do plano fase, a seguir ilustrado: Matematicamente um P.V.I. corresponde a uma ou mais equações diferenciais para as quais são conhecidas apenas condições iniciais que, no caso de problemas tempo-dependentes, em geral correspondem ao instante t=0. No caso do exemplo do pêndulo, são conhecidos previamente em t=0 (e apenas em t=0) a posição (ߠ଴) e a velocidade angular (߱଴ ൌ ߠሶ଴).
  • 12.
    12 1.6.3 - PROBLEMADE VALOR DE CONTORNO Todos os problemas estáticos de engenharia estrutural se apresentam na forma de problemas de valores de contorno. As formulações e soluções dos P.V.C. podem ser esquematicamente representadas como a seguir: MétodosMétodosMétodosMétodos dededede ResíduosResíduosResíduosResíduos PonderadosPonderadosPonderadosPonderados Método dosMétodo dosMétodo dosMétodo dos ElementosElementosElementosElementos FinitosFinitosFinitosFinitos Método dasMétodo dasMétodo dasMétodo das DiferençasDiferençasDiferençasDiferenças FinitasFinitasFinitasFinitas RESPOSTAS “EXATAS”RESPOSTAS “EXATAS”RESPOSTAS “EXATAS”RESPOSTAS “EXATAS” MÉTODOSAPROXIMADOS FORMULAÇÃO VIA EQUILÍBRIO Extremização do funcional via cálculo variacional FORMULAÇÕES FormaFormaFormaForma FORTEFORTEFORTEFORTE Equações Diferenciais (forma única) FormaFormaFormaForma FRACAFRACAFRACAFRACA Equações integrais (diversas formas) FormaFormaFormaForma VARIACIONALVARIACIONALVARIACIONALVARIACIONAL Funcional (diversas formas) RESPOSTAS APROXIMADASRESPOSTAS APROXIMADASRESPOSTAS APROXIMADASRESPOSTAS APROXIMADAS Função aproximadaFunção aproximadaFunção aproximadaFunção aproximada em todo o domínioem todo o domínioem todo o domínioem todo o domínio Integração por partes e reconhecimento do funcional PROBLEMAPROBLEMAPROBLEMAPROBLEMA ESTRUTURALESTRUTURALESTRUTURALESTRUTURAL Funções de aproximaçãoFunções de aproximaçãoFunções de aproximaçãoFunções de aproximação no domínio subno domínio subno domínio subno domínio sub----divididodivididodivididodividido MétodosMétodosMétodosMétodos AnalíticosAnalíticosAnalíticosAnalíticos Método deMétodo deMétodo deMétodo de RayleighRayleighRayleighRayleigh----RitzRitzRitzRitz FORMULAÇÃO VIA ENERGIA