1
Rodrigo Vicente de Souza
Consultor em SMS
ANALISE DE RISCO
2
2
PLANO DE ENSINO
2 EMENTA
Conceitos Básicos. Técnicas de Análises: APR,
HAZOP, AMFE, AAF, WHAT IF E ANALISE DE
CONSEQUENCIAS E VULNERABILIDADE
3
PLANO DE ENSINO
3 OBJETIVOS
Possibilitar ao aluno a apresentação e a perspectiva
histórica dos riscos ambientais. Apontar os objetivos da
análise de risco, conceitos e definições. Aceitabilidade
do risco. Fontes de risco. Agentes químicos, físicos,
biológicos, sócio-econômicos. Suas consequências ao
homem. Proporcionar a avaliação técnica e percepção
do risco.
4
PLANO DE ENSINO
4 CONTEÚDO PROGRAMÁTICO
4.1 Técnicas de análise de riscos
Conceitos básicos
Tipos de riscos ambientais
Um longo histórico de acidentes tecnológicos
4.2 Estudos de análise de risco
Critério para exigência de estudos de análise de risco
4.3 Técnicas de análises
Análise preliminar de riscos – APR
Estudo de riscos e operabilidade – HAZOP
Tipos de ruptura e análise das consequências – AMFE
Análise de árvore de falhas – AAF
5
CONCEITOS BASICOS
CONCEITOS BASICOS
6
6
1 – INTRODUÇÃO
PERIGO x RISCO
7
7
1 – INTRODUÇÃO – cont.
PERIGO – Situação ou condição que tem potencial de acarretar
consequências indesejáveis.
Substância;
Instalação;
Artefato.
8
8
1 – INTRODUÇÃO – cont.
RISCO – Contextualização de uma situação de
perigo, ou seja, a possibilidade da materialização
do perigo ou de um evento indesejado ocorrer.
R = P x C (Probabilidade x Magnitude da consequência)
Risco = {Cenário, frequência, consequência}
9
9
1 – INTRODUÇÃO – cont.
• Alto Risco, Risco presente.
• Controle do Risco,
• Risco ainda presente.
• Eliminação/controle do
risco,“Risco isolado”
Risco / Perigo
Controle do
Risco
Eliminação do Risco /
Perigo
10
10
2 – RISCO AMBIENTAL
RISCO AMBIENTAL – Potencial de realização
de consequências adversas indesejadas para a
saúde ou vida humana, para o ambiente ou para
bens materiais (Segundo Society of Risk
Analysis).
11
11
2 – RISCO AMBIENTAL – cont.
Perguntas do tipo “o que aconteceria se…” são muitas
vezes feitas ao se analisar a viabilidade ambiental de um
projeto.
As consequências do mau funcionamento do
empreendimento podem ser mais significativas do que
os impactos decorrentes de seu funcionamento normal.
São situações que tipificam risco ambiental
risco ambiental.
12
12
3 – TIPOS DE RISCOS AMBIENTAIS
Riscos
ambientais
1. Riscos
Tecnológicos
2. Riscos
Naturais
2a. Atmosféricos 2b. Hidrológicos
2c. Geológicos 2d. Biológicos
2e. Siderais
1a. Agudos
(Imediatos)
1b. Crônicos
(médio ou longo
prazo)
13
13
3 – TIPOS DE RISCOS AMBIENTAIS – cont.
1- TECNOLÓGICOS
1- TECNOLÓGICOS
São aqueles cuja origem está diretamente ligada à ação
humana. Incluem-se os riscos:
de acidentes tecnológicos – explosão, vazamento etc;
à saúde – humana ou dos ecossistemas.
14
14
Causados por diferentes ações antrópicas, como:
utilização ou liberação de substâncias químicas,
radiações ionizantes e
organismos geneticamente modificados.
1- TECNOLÓGICOS
1- TECNOLÓGICOS
3 – TIPOS DE RISCOS AMBIENTAIS – cont.
15
15
As atividades de risco são chamadas de perigosas, e incluem,
dentre aquelas:
capazes de causar dano ambiental;
muitas atividades industriais;
o transporte e o armazenamento de produtos químicos;
o lançamento de poluentes;
a manipulação genética.
1- TECNOLÓGICOS
1- TECNOLÓGICOS
3 – TIPOS DE RISCOS AMBIENTAIS – cont.
16
16
Essas situações podem acarretar danos:
Materiais;
aos ecossistemas;
à saúde do homem.
1- TECNOLÓGICOS
1- TECNOLÓGICOS
3 – TIPOS DE RISCOS AMBIENTAIS – cont.
17
17
Tipos de riscos:
Agudo – imediatos;
Crônico – médio ou longo prazo.
1- TECNOLÓGICOS
1- TECNOLÓGICOS
3 – TIPOS DE RISCOS AMBIENTAIS – cont.
18
18
Agudos e crônicos, há duas famílias de análise de risco:
Uma voltada para análise de situações agudas – como
acidentes industriais ampliados;
Outro para situações crônicas – como a exposição da
população a agentes:
Físicos – como ruído;
Químicos – como substâncias presentes em águas subterrâneas
utilizadas para abastecimento doméstico.
1- TECNOLÓGICOS
1- TECNOLÓGICOS
3 – TIPOS DE RISCOS AMBIENTAIS – cont.
19
19
2- NATURAIS
2- NATURAIS
•ATMOSFÉRICOS – Aqueles oriundos de processos e fenômenos
metereológicos e climáticos que têm lugar na atmosfera, incluindo
os de temporalidade:
Curta – como tornados, trombas d’água, granizo, raios, etc;
Longa – como secas.
3 – TIPOS DE RISCOS AMBIENTAIS – cont.
20
20
•HIDROLÓGICOS – inundações.
2- NATURAIS
2- NATURAIS
Maior represa da China libera água para tentar
diminuir enchentes no país.
3 – TIPOS DE RISCOS AMBIENTAIS – cont.
21
21
OBSERVAÇÃO
OBSERVAÇÃO
3 – TIPOS DE RISCOS AMBIENTAIS – cont.
Uma inundação pode ser o resultado de uma chuva que não foi suficientemente
absorvida pelo solo e outras formas de escoamento, causando
transbordamentos. Também pode ser provocada de forma induzida pelo homem
através da construção de barragens e pela abertura ou rompimento de
comportas de represas.
Enchente ou cheia é, geralmente, uma situação natural de transbordamento
de água do seu leito natural (leito menor), qual seja, córregos, arroios, lagos,
rios, ribeirões, provocadas geralmente por chuvas intensas e contínuas.
Existe uma distinção conceitual entre os termos enchente e inundação: a
diferença fundamental é que o primeiro termo refere-se a uma ocorrência
natural, que normalmente não afeta diretamente a população, tendo em vista
sua ciclicidade. Já as inundações são decorrentes de modificações no uso do
solo e podem provocar danos de grandes proporções.
22
22
2- NATURAIS
2- NATURAIS
•GEOLÓGICOS – podem ser subdivididos nos que têm origem em
processos:
Endógenos – sismos e atividade vulcânica;
Exógenos – escorregamentos, subsidências e processos erosivos e
de assoreamento.
Nota: Em geologia, geografia e topografia subsidência refere-se ao movimento de uma superfície (geralmente a superfície da Terra) à
medida que ela se desloca para baixo relativamente a um nível de referência, como seja o nível médio do mar. O oposto de
subsidência é o levantamento tectônico, que resulta num aumento da elevação.
3 – TIPOS DE RISCOS AMBIENTAIS – cont.
23
23
•BIOLÓGICOS – relativos à atuação de agentes vivos, como
organismos patogênicos.
2- NATURAIS
2- NATURAIS
Bactérias Vírus Protozoários Fungos Parasita
3 – TIPOS DE RISCOS AMBIENTAIS – cont.
24
24
2- NATURAIS
2- NATURAIS
•SIDERAIS – que têm origem fora do planeta, tais como a queda
de meteorito.
3 – TIPOS DE RISCOS AMBIENTAIS – cont.
25
25
4 – FONTES DE RISCO
•Agentes químicos:
•ocorrência natural;
•sintéticos;
•produção industrial.
•Radionuclídeos:
•ocorrência natural;
•produzidos pela atividade humana.
•Outros agentes:
•Físicos;
•Biológicos;
•sócio-econômicos.
26
26
4 – FONTES DE RISCO – cont.
Consequências ao homem:
•Toxicidade;
•efeito carcinogênico e;
•não carcinogênico.
Impacto ao meio ambiente:
•chuva ácida;
•efeito estufa;
• valores estéticos.
27
27
5 – GESTÃO DE RISCOS
Identificação
de Perigos
Avaliação de Riscos
Medidas de Redução
Selecionar e definir as
medidas de controle
Atende Critérios
de tolerabilidade
Não
Sim
28
28
6 – ACIDENTES TECNOLÓGICOS
Local – Cubatão, Brasil
Data – 25/02/1984
Evento - Vazamento de ~700.000 L de gasolina de um duto
seguido de incêndio.
Consequências – 93 mortos, 4 mil feridos
Fonte: Cetesb, www.cetesb.sp.gov.br, acesso em 24 de setembro de 2006.
29
29
6 – ACIDENTES TECNOLÓGICOS – cont.
Local – Tchernobil, Ucrânia
Data – 26 de abril de 1986
Evento - Vazamento de radioatividade.
Consequências – 32 mortos, 135 mil evacuados.
Fonte: Crié (1989); a nuvem radioativa atingiu a Europa.
30
30
Local – Duque de Caxias, Brasil
Data – 18 de janeiro de 2000.
Evento - Vazamento de 1.300.000 de óleo combustível de um duto
na baía da Guanabara.
Consequências – Contaminação de praias, mangues, danos à
pesca e ao turismo.
Fonte: Jablonski, Azevedo e Moreira, 2006.
6 – ACIDENTES TECNOLÓGICOS – cont.
31
31
7 – ACIDENTES NATURAIS
Local – Santa Catarina, Brasil
Data – 22 de novembro de 2008.
Evento - Inundações.
Consequências – Registro de 12.027 desalojados e desabrigados,
sendo 2.637 desabrigados e 9.390 desalojados. 135 óbitos e 02
desaparecidos confirmados.
Fonte: http://www.desastre.sc.gov.br/
32
32
7 – ACIDENTES NATURAIS
Local – Alagoas
Data – 06/2010.
Evento - Chuva.
Fonte: http://www.globo.com
33
33
7 – ACIDENTES NATURAIS
34
34
8 – CONSIDERAÇÕES FINAIS
A avaliação de riscos, como a avaliação da importância de
impactos, implica juízo de valor.
O conceito de risco aceitável vem sendo discutido há décadas.
Algumas pessoas são mais propensas a correr ou aceitar riscos,
enquanto outras mostram aversões a situações arriscadas.
Para o ambiente, a dificuldade é maior, pois muitas vezes trata-se
de riscos impostos e não voluntários, e a fonte de risco é a
atividade exercida por um terceiro e não pelo próprio individuo.
35
METODOLOGIAS DE ANÁLISE DE
METODOLOGIAS DE ANÁLISE DE
RISCO AMBIENTAL
RISCO AMBIENTAL
36
36
1 – INTRODUÇÃO
A avaliação de riscos é uma atividade correlata à AIA,
mas as duas se envolvem em contextos separados, por
comunidades profissionais e disciplinares diferentes.
37
37
2 – RISCO AMBIENTAL – cont.
A avaliação de riscos é usualmente realizada em quatro etapas:
Idenfificação dos perigos;
Análise das consequências e estimativa dos riscos;
Avaliação dos riscos;
Gerencimento dos riscos.
38
38
2 – RISCO AMBIENTAL – cont.
A avaliação de riscos é uma tentativa de estimar matematicamente
as probabilidades de um evento e a magnitude de suas
consequências.
A avaliação de risco é a aplicação de um juízo de valor para
discutir a importância dos riscos e suas consequências sociais,
econômicas e ambientais.
39
39
2 – RISCO AMBIENTAL – cont.
Já o gerenciamento dos riscos é um termo que engloba o conjunto
de atividades de identificação, estimação, comunicação e
avaliação de riscos, associado à avaliação de alternativas de
minimização dos riscos e suas consequências.
40
40
3 – ESTUDO DE ANÁLISE DE RISCOS
Tipo de estudo
Nível de periculosidade
da instalação
Vulnerabilidade da
região
Periculosidade das
substâncias
Quantidade das
substâncias
Critérios para exigência de estudo de análise de risco (Ex.: São Paulo)
41
41
3 – ESTUDO DE ANÁLISE DE RISCOS – cont.
Principais itens do tal estudo são (Companhia ambiental de São Paulo -
Cetesb, 2003, p. 35):
•Caracterização do empreendimento e da região;
•Identificação dos perigos e consolidação de cenários de
acidentes;
•Estimativa dos efeitos físicos e análises de vulnerabilidade;
•Estimativa de frequências;
•Estimativa e avaliação de riscos;
•Gerenciamento de riscos.
42
42
4 - PREVENÇÃO DE RISCOS E ATENDIMENTO A EMERGÊNCIAS
Alguns impactos são de ocorrência incerta, mas a incerteza não
pode de forma alguma, ser negligenciada na avaliação de impacto
ambiental, e muito menos durante o ciclo de vida do
empreendimento.
Dois conjuntos de medidas especificamente voltadas para a
gestão de riscos podem fazer parte do plano de gestão ambiental:
 O plano de gerenciamento de riscos;
 O plano de atendimento a emergências.
43
43
4 - PREVENÇÃO DE RISCOS E ATENDIMENTO A EMERGÊNCIAS – cont.
O plano de gerenciamento de riscos (PGR) deve contemplar todas
as ações voltadas para a prevenção de acidentes ambientais e
todas as ações a serem implementadas em caso de ocorrência de
um acidente.
Cabe ao órgão licenciador determinar a necessidade de
apresentação de um PGR, a fase do processo de licenciamento
em que o plano e seu conteúdo devem ser apresentados.
44
44
4 - PLANO DE ATENDIMENTO A EMERGÊNCIAS
DEFINIÇÕES:
Plano de Ação de Emergências
Plano de Ação de Emergências – é uma espécie de documento-
síntese da análise de risco, devendo descrever as instalações, os
cenários acidentais, as atribuições e as responsabilidades dos
envolvidos, um fluxograma de acionamento, as ações de resposta às
situações emergenciais identificadas nos cenários acidentais
considerados, os recursos humanos e materiais, os programas de
treinamento e divulgação e documentos anexos como plantas, listas de
equipamentos etc.
45
45
4 - PLANO DE ATENDIMENTO A EMERGÊNCIAS – cont.
DEFINIÇÕES:
Plano de Contingência
Plano de Contingência – também chamado de planejamento de
riscos, plano de continuidade de negócios ou plano de recuperação de
desastres.
É um documento onde estão definidas as responsabilidades,
estabelecidas uma organização para atender a uma emergência e
contém informações detalhadas sobre as características da área
envolvida. É um documento desenvolvido com o intuito de treinar,
organizar, orientar, facilitar, agilizar e uniformizar as ações necessárias
às respostas de controle e combate às ocorrências anormais.
46
46
4 - PREVENÇÃO DE RISCOS E ATENDIMENTO A EMERGÊNCIAS – cont.
TIPO I(1)
TIPO II(2)
Informações de segurança de
processo
Informações de segurança de
processo
Revisão dos riscos de processos
Gerenciamento de modificações
Manutenção e garantia da integridade
de sistemas críticos
Manutenção e garantia da integridade
de sistemas críticos
Procedimentos operacionais Procedimentos operacionais
Capacitação de recursos humanos Capacitação de recursos humanos
Investigação de incidentes
Plano de ação a emergências (PAE) Plano de ação a emergências (PAE)
Auditorias
(1)Para empreendimentos de médio e grande porte.
(2)Para empreendimentos de pequeno porte.
Fonte: Cetesb (2003).
Estrutura de um Plano de gerenciamento de Riscos
47
47
5 – PLANO DE GESTÃO DE RISCOS
Muitas vezes a preparação de um estudo completo de análise de
riscos pode ser substituída pela preparação de um plano de
gerenciamento de riscos (PGR).
Esse PGR pode facilmente ser incorporados a um EIA ou a algum
documento subsequente no processo de licenciamento ambiental.
48
48
5 – PLANO DE GESTÃO DE RISCOS – cont.
Itens de um PGR:
 Informações de segurança do processo;
 Revisão dos riscos do processo;
 Gerenciamento de modificações;
 Manutenção e garantia da integridade de sistemas críticos;
 Procedimentos operacionais;
 Investigação de incidentes;
 Capacitação de recursos humanos;
 Plano de ação e emergência;
 Auditorias.
49
49
6 – FERRAMENTAS PARA ANÁLISE DE RISCOS
A análise de riscos ambientais teve grande desenvolvimento com
a indústria nuclear.
Acidentes com reatores e outras instalações nucleares são
tipicamente de baixa probabilidade de ocorrência, porém de
grandes consequências.
50
50
6 – FERRAMENTAS PARA ANÁLISE DE RISCOS – cont.
Técnica de identificação de riscos:
1. Análise histórica de acidentes;
2. Inspeção de segurança;
3. Lista de verificação;
4. Método “E se…?”;
5. Análise preliminar de riscos;
6. Estudo de riscos e operabilidade;
7. Tipos de ruptura e análise das consequências;
8. Análise de árvore de falhas;
9. Análise de árvore de eventos;
10.Análise de causas e consequências.
51
51
6 – FERRAMENTAS PARA ANÁLISE DE RISCOS – cont.
1. Análise histórica de acidentes;
Consiste no levantamento de acidentes ocorridos em instalações
similares, utilizando-se a consulta a bancos de dados de acidentes
ou referências bibliográficas específicas.
52
52
6 – FERRAMENTAS PARA ANÁLISE DE RISCOS – cont.
2. Inspeção de segurança;
Por definição, é um método que somente se aplica a instalações
em funcionamento.
53
53
6 – FERRAMENTAS PARA ANÁLISE DE RISCOS – cont.
3. Lista de verificação;
Baseia-se na elaboração e aplicação de uma sequência lógica de
questões para a avaliação das condições de segurança de uma
instalação, por meio de suas condições físicas, dos equipamentos
utilizados e das operações praticadas.
Lista de verificação aplicam-se às etapas de elaboração de
projeto, de construção, de operação e durante as paradas para
manutenção.
54
54
6 – FERRAMENTAS PARA ANÁLISE DE RISCOS – cont.
4. Método “E se…?”;
Trata-se da identificação de eventos indesejados feita por uma
equipe de dois ou três especialistas experientes;
Melhores resultados podem ser obtidos quando da sua aplicação
em instalações existentes.
55
55
6 – FERRAMENTAS PARA ANÁLISE DE RISCOS – cont.
5. Análise preliminar de riscos;
É uma técnica que foi desenvolvida especificamente para
aplicação nas etapas de planejamento de projetos, visando a uma
identificação precoce de situações indesejadas, o que possibilita
adequação do projeto antes que recursos de grande monta
tenham sido comprometidos.
Trata-se, portanto, de uma técnica de potencial emprego em EIA,
pois não exige o detalhamento da instalação industrial a ser
analisada.
56
56
6 – FERRAMENTAS PARA ANÁLISE DE RISCOS – cont.
5. Análise preliminar de riscos; - cont.
Preparam-se planilhas nas quais, para cada perigo identificado,
são levantadas suas possíveis causas, efeitos potenciais e
medidas básicas de controle aplicáveis (preventivas ou corretivas).
Além da identificação, os perigos são também avaliados com
relação à frequência e grau de severidade de suas
consequências.
A análise preliminar de perigos pode ser uma etapa inicial, seguida
de outras ferramentas de análise.
57
57
6 – FERRAMENTAS PARA ANÁLISE DE RISCOS – cont.
6. Estudos de riscos e operabilidade;
Consiste no trabalho integrado de uma equipe de especialistas
que realiza um exame crítico sistemático a fim de avaliar o
potencial de riscos decorrentes da má operação ou mau
funcionamento de itens individuais dos equipamentos e os efeitos
na instalação, seguindo uma estrutura dada por determinadas
palavras-guia que permitam identificar desvios ou afastamentos da
normalidade.
58
58
6 – FERRAMENTAS PARA ANÁLISE DE RISCOS – cont.
6. Estudos de riscos e operabilidade; - cont.
Segundo Awazu (1993, p. 3200-3215), a melhor ocasião para a
realização de um estudo de riscos e operabilidade é a fase em que
o projeto se encontra razoavelmente consolidado.
Nessa altura, o projeto já está bem definido, a ponto de permitir a
formulação de respostas expressivas às perguntas do estudo.
Além disso, neste ponto ainda é possível alterar o projeto sem
grandes despesas.
59
59
6 – FERRAMENTAS PARA ANÁLISE DE RISCOS – cont.
7. Tipos de ruptura e análise de riscos das consequências;
Consiste na identificação de falhas hipotéticas, anotadas em uma
planilha, na qual cada falha é relacionada com seus efeitos.
As falhas podem ter diversas causas, mas aqui parte-se dos
modos de falha – por exemplo, os modos de falha de uma válvula
manual podem ser:
 Falha para fechar, quando requisitada;
 Falha ao abrir, quando requisitada;
 Emperrada;
 Ajuste errado para mais ou para menos;
 Ruptura no corpo da válvula.
60
60
6 – FERRAMENTAS PARA ANÁLISE DE RISCOS – cont.
7. Tipos de ruptura e análise de riscos das consequências; - cont.
Em seguida identificam-se os possíveis efeitos – se a falha da
válvula ocasionar vazamento de um líquido inflamável, um efeito é
incêndio.
É uma técnica indutiva.
61
61
6 – FERRAMENTAS PARA ANÁLISE DE RISCOS – cont.
8. Análise de árvore de falhas;
Técnica dedutiva que parte da montagem de um diagrama com
bifurcações sucessivas – por exemplo, um sistema de alimentação
de água pode falhar:
 por falta de água no reservatório ou;
 por falha no sistema de bombeamento;
 este, por sua vez, pode falhar em cada uma das bombas.
62
62
6 – FERRAMENTAS PARA ANÁLISE DE RISCOS – cont.
8. Análise de árvore de falhas; - cont.
O método permite análise quantitativa, atribuindo-se
probabilidades a cada evento, determinando-se a taxa de falha de
cada componente do sistema.
Pode-se também determinar caminhos críticos, sequências de
eventos com maior probabilidade de levar ao evento indesejado
(denominado evento topo, por situar-se no topo, ou no tronco de
uma árvore invertida, cujas bifurcações são as raízes).
O método foi desenvolvido para as indústrias aeronáutica e
aeroespacial.
63
63
6 – FERRAMENTAS PARA ANÁLISE DE RISCOS – cont.
9. Análise de árvore de eventos;
Diagramas descrevem a sequência de eventos necessária para que
ocorra um acidente; cada ramificação só permite duas possibilidades:
 Sucesso ou
 Falha
às quais se atribuem probabilidades que, somadas, sempre são iguais a
zero e um.
Parte-se da escolha de determinados eventos, que muitas vezes são
identificados por meio de outras técnicas de análise de risco.
64
64
6 – FERRAMENTAS PARA ANÁLISE DE RISCOS – cont.
10.Análise de causas e consequências;
Utiliza-se da preparação de diagramas de causas e consequências
em uma sequência de passos:
1 - Identificação dos fatores que podem causar acidentes;
2 - Preparação de uma ávore de eventos;
3 - Detalhamento de um evento para determinação de suas causas
básicas (árvore de falhas);
4 - Determinação de medidas de redução de eventos acidentais.
65
65
7 – ANÁLISE DAS CONSEQUÊNCIAS E ESTIMAÇÃO DE RISCOS
Trata-se da parte quantitativa da avaliação de riscos, mas nem sempre se
avança até esse ponto.
A análise das consequências é uma simulação de acidentes que permite
estimar a extensão e a magnitude das consequências, o que é feito por
meio de modelos matemáticos específicos para determinado cenário
acidental.
Para cada hipótese acidental, deve-se usar procedimentos apropriados de
cálculo.
66
66
7 – ANÁLISE DAS CONSEQUÊNCIAS E ESTIMAÇÃO DE RISCOS – cont.
Em se tratando da liberação de uma substância química, devem-se
(Technica, 1988):
Saber a fase (líquida, gasosa ou uma mistura de líquido e gás);
Estimar a quantidade liberada;
Determinar o comportamento da substância após a liberação (vazamento de
líquido pouco volátil, vazamento de líquido volátil, inflamável, expansivo etc.);
Verificar com se dá a dispersão (nuvem densa, subida de pluma) e se pode
haver incêndio ou explosão;
Determinar os efeitos agudos e crônicos de liberações tóxicas.
67
67
7 – ANÁLISE DAS CONSEQUÊNCIAS E ESTIMAÇÃO DE RISCOS – cont.
Podem-se aplicar alguns modelos de dispersão atmosférica, e
existem modelos desenvolvidos para a análise das consequências
de acidentes qua permitem calcular:
a radiação térmica (no caso de incêndios)
a sobrepressão (no caso de explosões) ou
concentração de uma substância tóxica.
68
68
7 – ANÁLISE DAS CONSEQUÊNCIAS E ESTIMAÇÃO DE RISCOS – cont.
Como risco é o produto da combinação entre probabilidade de
ocorrência e magnitude das consequências, é preciso estimar essa
magnitude.
Ela pode ser medida em termos de perdas econômicas ou
ecológicas, mas uma característica bastante usada para os riscos
agudos é o número esperado de mortes.
Para os riscos crônicos, a característica usada é o número de mortes
ou o número adicional de casos de câncer, para as substâncias
causadoras de tumores.
FERRAMENTAS PARA ANÁLISE DE
FERRAMENTAS PARA ANÁLISE DE
RISCO
RISCO
APP ou APR
APP ou APR
70
70
INTRODUÇÃO
• EIA – Estudo de Impacto Ambiental:
•Efetuado na fase de concepção do projeto;
•São consideradas alternativas.
• Análise de Risco:
•Necessita de projeto detalhado para quantificar
riscos.
71
71
IDENTIFICAÇÃO DE PERIGOS
• Ponto de partida dos estudos de risco:
•Varredura da instalação (ou processo);
•Identificação de eventos iniciadores de falhas
operacionais.
• Posteriormente, quantifica-se a probabilidade de
ocorrência dos eventos.
72
72
TÉCNICAS DE IDENTIFICAÇÃO DE RISCOS
APP – Análise Preliminar de Perigo
73
73
TÉCNICAS DE IDENTIFICAÇÃO DE RISCOS
Objetivos
• Metodologia indutiva estruturada para:
1. Identificar perigos potenciais de instalação (sistema);
2. Examinar maneira pelas quais energia ou material do
processo pode ser liberada de forma descontrolada;
3. Levantar causas de cada perigo e seus efeitos sobre
pessoas e meio ambiente;
4. Avaliação qualitativa dos riscos para priorização;
5. Sugestão de medidas preventivas e/ou mitigadoras de
riscos.
74
74
TÉCNICAS DE IDENTIFICAÇÃO DE RISCOS
Escopo
• Eventos perigosos cujas causas originam-se da
instalação (ou sistema):
1. Falhas de componentes ou do sistema;
2. Erros operacionais e de manutenção.
• Resultados são qualitativos
1. Não fornecem resultados numéricos.
75
75
TÉCNICAS DE IDENTIFICAÇÃO DE RISCOS
• Aplicação:
• Sistemas em início de desenvolvimento;
• Revisão geral de segurança de sistemas ou
instalações em operação;
• É precursora de outras análises.
• Aplicada por equipe multidisciplinar:
1. Reuniões de até 3 horas;
2. Periodicidade: 2 a 3 vezes por semana.
76
76
TÉCNICAS DE IDENTIFICAÇÃO DE RISCOS
INFORMAÇÕES NECESSÁRIAS
77
77
TÉCNICAS DE IDENTIFICAÇÃO DE RISCOS
METODOLOGIA
• Definição dos objetivos e do escopo da análise;
• Definição das fronteiras do processo (instalação);
• Coleta de informações sobre a região, a instalação e
os perigos envolvidos;
• Subdivisão do processo (instalação) em módulos.
78
78
TÉCNICAS DE IDENTIFICAÇÃO DE RISCOS
• Realização da APP:
- Preenchimento da planilha
• Elaboração das estatísticas dos cenários
identificados por categorias de risco.
- Frequência e severidade.
• Análise dos resultados
79
79
TÉCNICAS DE IDENTIFICAÇÃO DE RISCOS
MODELO DE PLANILHA
80
80
TÉCNICAS DE IDENTIFICAÇÃO DE RISCOS
FREQUÊNCIA
81
81
TÉCNICAS DE IDENTIFICAÇÃO DE RISCOS
SEVERIDADE
82
82
TÉCNICAS DE IDENTIFICAÇÃO DE RISCOS
MATRIZ DE CLASSIFICAÇÃO
83
83
TÉCNICAS DE IDENTIFICAÇÃO DE RISCOS
ESTRUTURA DO RELATÓRIO
• Descrição dos objetivos e escopo da análise;
• Descrição do sistema, contemplando aspecto de
operação, manutenção e possíveis modificações;
• Descrição da metodologia e critérios adotados na
análise;
84
84
TÉCNICAS DE IDENTIFICAÇÃO DE RISCOS
ESTRUTURA DO RELATÓRIO
• Apresentação da Análise Preliminar de Riscos:
1. Modelos de análise
2. Planilhas da APP
3. Estatísticas dos cenários de acidentes
• Conclusões gerais com cenários de risco sério ou crítico
identificados na APP
• Referências bibliográficas
• Anexos:
1. Fluxogramas utilizados na APP
85
85
TÉCNICAS DE IDENTIFICAÇÃO DE RISCOS
APLICAÇÃO APR
86
86
TÉCNICAS DE IDENTIFICAÇÃO DE RISCOS
Risco Causa Modo de
detecção
Efeito Categorias Medidas/Observações N°
Cenário
Frequência Severidade Risco
Liberação
tóxica
1.Vazamento
no cilindro de
H2
S;
2.H2
S não
consumido
todo no
processo.
1.Não há;
2.Não há.
1 e 2
Possíveis
mortes
com
liberações
maiores
D III 4 a)Instalar sistema de alarme;
b)Minimizar armazenamento
no local;
c)Preparar procedimento para
inspeção de cilindros;
d)Projetar sistema coletor das
sobras de H2
S, com torre de
absorção;
e)Projetar sistema de controle
para detectar o H2
S excedente
e o procedimento de parada.
87
87
TÉCNICAS DE IDENTIFICAÇÃO DE RISCOS
88
88
2º Exemplo:
Considere um projeto conceitual (Figura 2) que é alimentado por gás
cloro (Cl2) proveniente de um cilindro de uma unidade de processo. Neste
estágio do projeto, o analista sabe somente que o material será usado no
processo, nada mais. O analista reconhece que Cl2 tem propriedades
tóxicas e identifica a liberação potencial de Cl2 como uma situação
perigosa.
89
89
2º Exemplo:
O analista lista as seguintes causas para tal liberação:
•o cilindro pressurizado de estocagem vaza ou rompe;
•as linhas de alimentação de Cl2 vazam ou rompem;
•o processo não consome todo o Cl2;
•ocorre um vazamento na conexão do cilindro ao processo.
90
90
2º Exemplo:
O analista então determina os efeitos destas causas. Neste
caso, podem ocorrer fatalidades resultantes de grandes liberações.
A próxima tarefa é a descrição de medidas corretivas/preventivas
para cada liberação possível.
91
91
2º Exemplo:
Por exemplo, o analista pode sugerir para o projetista o
seguinte:
•minimizar a estocagem local de Cl2, sem a necessidade de manuseio
excessivo;
•considerar um processo que armazene materiais alternativos, menos tóxicos
e que possam gerar Cl2 como necessário;
•considerar o desenvolvimento de um sistema de coleta de Cl2 do processo;
•providenciar um sistema de alerta na planta para o caso de liberações de Cl2;
•considerar um cilindro envolto em um sistema de dilúvio de água que seja
acionado por detectores de Cl2;
•desenvolver um programa de treinamento para ser apresentado a todos os
funcionários antes do “start-up” (e subseqüentemente para todos os novos
funcionários) contemplando os efeitos do Cl2 e os procedimentos de segurança.
92
92
2º Exemplo:
93
93
2º Exemplo:
Risco Causa Efeito Categorias Medidas/Observações
Frequência Severidade Risco
Grande
Liberação
1.Ruptura do
cilindro;
2.Ruptura total
da linha de
alimentação.
Dispersão
da nuvem
com
potencial
para
fatalidades
IV a)Minimizar a estocagem no
local;
b)Fornecer sistema de alerta;
c)Projetar sistema para coletar o
cloro em excesso;
d)Estudar métodos alternativos
de produção de cloro.
Média
Liberação
1.Ruptura
parcial em:
•Válvulas;
•Linha de
alimentação.
Dispersão
da nuvem
sem
potencial
para
fatalidades
II a)Implantar programa de
inspeção periódica.
Pequena
liberação
1.Processo não
consome todo
cloro;
2.Conexão do
cilindro.
Dispersão
da nuvem
sem
potencial
para
fatalidades.
II a)Desenvolver programa de
treinamento.
94
ANÁLISE PERIGOS E
ANÁLISE PERIGOS E
OPERABILIDADE
OPERABILIDADE
(HAZOP)
(HAZOP)
95
95
O termo HazOp origina-se do inglês “Hazard
and Operability Study”. Também conhecido
como “Estudo de Perigos e Operabilidade”, o
HazOp é uma técnica projetada para identificar
perigos que possam gerar acidentes nas
diferentes áreas da instalação, além de perdas
na produção em razão de descontinuidade
operacional.
96
96
Objetivos
Identificar problemas que possam contribuir para a
redução da qualidade operacional da instalação
(operabilidade da mesma).
Cabe lembrar que num HazOp a operabilidade é tão
importante quanto a identificação dos perigos, sendo
que, na maioria dos trabalhos, encontram-se mais
problemas de operabilidade quando comparados aos
perigos.
97
97
A necessidade de identificar erros ou
omissões de projeto tem sido reconhecida há
muito tempo, mas vem sendo realizada
tradicionalmente com base em conhecimentos
individuais de especialistas.
98
98
Exemplo:
O engenheiro de instrumentação verifica os
sistemas de controle e, se está satisfeito, aprova
o projeto e o passa para o próximo especialista.
Este tipo de verificação individualizada melhora
o projeto mas tem pouca chance de detectar
perigos relacionados com a interação das
diversas funções ou especialidades.
99
99
O HazOp é efetivo na identificação de
incidentes previsíveis, mas também é capaz de
identificar as mais sutis combinações que levam
a eventos pouco esperados.
100
100
De maneira geral, o HazOp consiste na realização de
uma revisão da instalação, identificando perigos potenciais
e/ou problemas de operabilidade, por meio de uma série
de reuniões, durante as quais uma equipe multidisciplinar
discute metodicamente o projeto da planta.
O líder da equipe orienta o grupo, através de um
conjunto de perguntas estruturadas, usando palavras-guia,
que focalizam desvios fora dos parâmetros estabelecidos
no processo ou na operação.
101
101
A equipe procura identificar as causas de cada desvio e,
caso sejam constatadas consequências consideradas
relevantes, ou seja, as de elevada probabilidade ou
magnitude, são avaliados os sistemas de proteção para
determinar se estes são suficientes para controlar essas
situações.
Se a equipe considerar que outras medidas ou dispositivos
de segurança são necessários, então são feitas as
respectivas recomendações.
A técnica é então repetida até que cada seção do processo
ou equipamento de interesse tenham sido revisados.
102
102
A principal vantagem desta discussão é que ela estimula
a criatividade e gera ideias.
Essa criatividade resulta da interação da equipe com
diferentes formações.
A melhor ocasião para a realização de um estudo HazOp
é a fase em que o projeto se encontra razoavelmente
consolidado.
Além disso, neste ponto ainda é possível alterar o
projeto sem grandes despesas.
103
103
Do ponto de vista de custos, o HazOp é ótimo quando
aplicado a novas plantas, no momento em que o projeto
está estável e documentado, ou para plantas existentes ao
ser planejado um remodelamento.
104
104
Seguem abaixo exemplos de palavras-guia, parâmetros de processo e
desvios:
105
105
Seguem abaixo exemplos de palavras-guia, parâmetros de processo e
desvios:
PALAVRA-GUIA DESVIO
NENHUM Ausência de fluxo ou fluxo reverso
MAIS
Mais, em relação a um parâmetro físico importante. (Ex.: mais
vazão, maior temperatura, mais pressão, etc.)
MENOS
Menos, em relação a um parâmetro físico importante. (Ex.:
menos vazão, temperatura menor, menos pressão)
MUDANÇAS NA
COMPOSIÇÃO
Alguns componentes em maior ou menor proporção, ou ainda,
um componente faltando.
COMPONENTES
A MAIS
Componentes a mais em relação aos que deveriam existir. (Ex.:
fase extra presente, impurezas,etc.)
OUTRA CONDIÇÃO
OPERACIONAL
Partida, parada, funcionamento em carga reduzida, modo
alternativo de operação, manutenção, mudança de
catalizador,etc.
106
106
Seguem alguns exemplos de desvios e suas possíveis causas.
107
Embora o objetivo geral consista na identificação dos perigos e
problemas de operabilidade, a equipe deve se concentrar em outros
itens importantes para o desenvolvimento do estudo, tais como:
•verificar a segurança do projeto;
•verificar os procedimentos operacionais e de segurança;
•melhorar a segurança de uma instalação existente;
•certificar-se de que a instrumenção de segurança está reagindo da
melhor forma possível;
•verificar a segurança dos empregados;
•considerar perda da planta ou de equipamentos;
•considerar perdas de produção;
•segurança pública e
•impactos ambientais.
108
108
Os estudos HazOp devem ser realizados por uma equipe
multidisciplinar, composta de 5 a 7 membros, embora um
contingente menor possa ser suficiente para a análise de uma
planta pequena. Sendo a equipe numerosa demais, a unidade do
grupo se perde e o rendimento tende a ser menor. Para a análise
de um novo projeto a equipe pode ser composta por:
•Engenheiro de projeto;
•Engenheiro de processo;
•Engenheiro de automação;
•Engenheiro eletricista;
•Líder da equipe.
109
109
Para a análise de uma planta em operação, a equipe pode
ser composta por:
•Chefe de fábrica;
•Supervisor de operação;
•Engenheiro de manutenção;
•Engenheiro de instrumentação;
•Engenheiro eletricista;
•Químico;
•Líder da equipe.
110
110
Alguns projetos necessitarão da inclusão de
diferentes disciplinas, como por exemplo,
engenheiro eletricista, engenheiro civil e
farmacêutico-bioquímico, entre outros.
111
111
A equipe deve ter um líder que tenha experiência na
condução de estudos de HazOp e que tenha em mente
fatores importantes para assegurar o sucesso das reuniões,
como:
•não competir com os membros da equipe,
•ter o cuidado de ouvir a todos,
•não permitir que ninguém seja colocado na defensiva,
•manter o alto nível de energia, fazendo pausas quando
necessário.
112
112
Para que o estudo possa ser realizado, é importante que
esteja disponível toda a documentação necessária, tais como:
•P & ID’s (diagramas de tubulação e instrumentação);
•Fluxogramas de processo e balanço de materiais;
•Plantas de disposição física da instalação;
•Desenhos isométricos;
•Memorial descritivo do projeto;
•Folha com os dados dos equipamentos;
•Diagrama lógico de intertravamentos juntamente com a descrição
completa.
113
113
BENEFÍCIOS
Revisão sistemática e completa:
•pode produzir uma revisão completa do projeto de
uma instalação e sua operação.
Avaliação das consequências dos erros operacionais:
•embora o HazOp não substitua uma análise completa
de erro humano, ele pode auxiliar na identificação de
cenários nos quais os operadores podem errar,
originando sérias consequências, justificando medidas
adicionais de proteção.
114
114
BENEFÍCIOS
Prognóstico de eventos:
•o HazOp pode ser efetivo na descoberta de incidentes
previsíveis, mas também pode identificar seqüências de
eventos raros que possam acarretar incidentes que nunca
ocorreram.
Melhoria da eficiência da planta:
•além da identificação dos perigos, o HazOp pode descobrir
cenários que levam a distúrbios na planta, como bloqueios
não planejados, danos a equipamentos, produtos fora de
especificação, bem como melhorias básicas na maneira
pela qual a planta é operada.
115
115
BENEFÍCIOS
Melhor compreensão dos engenheiros e operadores com
relação às operações da planta: uma série de informações
detalhadas do projeto e da operação surgem e são discutidas
durante um HazOp bem sucedido.
116
116
PONTOS FRACOS
Pouco conhecimento dos procedimentos de aplicação do
HazOp e dos recursos requeridos.
Inexperiência da equipe: um HazOp realizado por
equipes inexperientes pode não atingir os objetivos
desejados quanto à identificação dos perigos, ou ainda
gerar recomendações não pertinentes.
Líder inexperiente ou não adequadamente treinado: o
líder de HazOp precisa ser tecnicamente forte e experiente
na técnica, de forma a extrair os conhecimentos de todos os
participantes.
117
117
APLICAÇÕES PRÁTICAS
118
118
1º Exemplo:
Considere, como um exemplo simples, o processo
contínuo onde o ácido fosfórico e a amônia são misturados,
produzindo uma substância inofensiva, o fosfato de
diamônio (DAP). Se for acrescentada uma quantidade
inferior de ácido fosfórico, a reação será incompleta, com
produção de amônia. Se a amônia for adicionada em
quantidade inferior, haverá produção de uma substância
não perigosa, porém indesejável. A equipe de HazOp
recebe a incumbência de investigar “os perigos decorrentes
da reação”.
119
119
Figura 1 - Unidade de produção de “DAP”
ÁCIDO FOSFÓRICO
AMÔNIA
FOSFATO DE DIAMÔNIO
A
B
C
NODO 1
NODO 2
NODO 3
120
120
UNIDADE DE PROCESSO: PRODUÇÃO DE DAP
NODO: 1 PARÂMETRO: VAZÃO
PALAVRA
-GUIA
DESVIO
CAUSAS
POSSÍVEIS
CONSEQUÊNCIAS AÇÕES REQUERIDAS
NENHUM
NENHUM
A VAZÃO
•EXCESSO DE
AMÔNIA NO REATOR.
LIBERAÇÃO PARA A
ÁREA DE TRABALHO
•A VÁLVULA A FALHA
FECHADA;
•ESTOQUE DE ÁCIDO
FOSFÓRICO ESGOTADO;
•ENTUPIMENTO OU
RUPTURA DA TUBULAÇÃO.
•FECHAMENTO AUTOMÁTICO DA
VÁLVULA B NA FALTA DE VAZÃO,
PROVENIENTE DO DEPÓSITO DE
ÁCIDO FOSFÓRICO.
121
121
•EXCESSO DE
AMÔNIA NO REATOR.
LIBERAÇÃO PARA A
ÁREA DE TRABALHO
•FECHAMENTO AUTOMÁTICO DA
VÁLVULA B AO REDUZIR-SE A
VAZÃO, PROVENIENTE DO
DEPÓSITO DE ÁCIDO
FOSFÓRICO.
•EXCESSO DE ÁCIDO
FOSFÓRICO DEGRADA
O PRODUTO. NENHUM
PERIGO PARA A ÁREA
DE TRABALHO.
UNIDADE DE PROCESSO: PRODUÇÃO DE DAP
NODO: 1 PARÂMETRO: VAZÃO
PALAVRA
-GUIA
DESVIO
CAUSAS
POSSÍVEIS
CONSEQUÊNCIAS AÇÕES REQUERIDAS
MENOS
MENOS
VAZÃO
MAIS
MAIS
VAZÃO
•VÁLVULA A
PARCIALMENTE
FECHADA;
•ENTUPIMENTO PARCIAL
OU VAZAMENTO NA
TUBULAÇÃO.
122
122
UNIDADE DE PROCESSO: PRODUÇÃO DE DAP
NODO: 1 PARÂMETRO: VAZÃO
PALAVRA
-GUIA
DESVIO
CAUSAS
POSSÍVEIS
CONSEQUÊNCIAS AÇÕES REQUERIDAS
EM
PARTE
ÁCIDO
FOSFÓRICO
MENOS
CONCENTRADO
EXCESSO DE
AMÔNIA NO
REATOR.
LIBERAÇÃO
PARA A ÁREA
DE TRABALHO
•FORNECEDOR ENTREGA
PRODUTO DIFERENTE OU
DE MENOR
CONCENTRAÇÃO;
•ERRO NO ENCHIMENTO DO
TANQUE DE ÁCIDO
FOSFÓRICO.
VERIFICAR A
CONCENTRAÇÃO DE ÁCIDO
FOSFÓRICO NO TANQUE
APÓS O ENCHIMENTO
DESTE.
ANÁLISE DE MODOS DE
ANÁLISE DE MODOS DE
FALHAS E EFEITOS
FALHAS E EFEITOS
(AMFE)
(AMFE)
124
124
A Análise de Modos de Falha e Efeitos (AMFE), do
inglês Failure Modes and Effects Analysis (FMEA), é
uma técnica para análise de riscos que consiste no
exame de componentes individuais, com o objetivo de
avaliar os efeitos que eventuais falhas podem causar
no comportamento de um determinado sistema; é,
portanto, uma análise sistemática com ênfase nas
falhas de componentes, não considerando falhas
operacionais ou erros humanos.
125
125
É importante ressaltar que também não é objetivo da
AMFE estabelecer as combinações de falhas dos
equipamentos ou a as seqüências das mesmas, mas
sim estabelecer como as falhas individuais podem
afetar diretamente ou contribuir de forma relevante ao
desenvolvimento de um evento indesejado que possa
acarretar conseqüências significativas.
126
126
A aplicação da técnica AMFE, em sistemas ou plantas
industriais, permite analisar como podem falhar os
diferentes componentes, equipamentos ou sistemas, de
forma que possam ser determinados os possíveis efeitos
decorrentes dessas falhas permitindo,
conseqüentemente, definir alterações de forma a
aumentar a confiabilidade dos sistemas em estudo, ou
seja, diminuir a probabilidade da ocorrência de falhas
indesejáveis.
127
127
1. Revisão sistemática dos modos de falha de
componentes, de forma a garantir danos mínimos aos
sistemas;
2. Determinação dos possíveis efeitos que as possíveis
falhas de um determinado componente poderão causar
em outros componentes do sistema em análise;
3. Determinação dos componentes cujas falhas possam
redundar em efeitos críticos na operação do sistema
em análise.
OBJETIVOS
128
128
A AMFE é basicamente um método qualitativo que
estabelece, de forma sistemática, uma lista de falhas
com seus respectivos efeitos e pode ser de fácil
aplicação e avaliação para a definição de melhorias
de projetos ou modificações em sistemas ou plantas
industriais.
129
129
A AMFE pode ser utilizada nas etapas de projeto,
construção e operação.
Na etapa de projeto a técnica é útil para a
identificação de proteções adicionais, que possam
ser facilmente incorporadas para a melhoria e o
aperfeiçoamento dos aspectos de segurança dos
sistemas.
ÂMBITO DE APLICAÇÃO
130
130
Na fase de construção a AMFE pode ser utilizada
para a avaliação das possíveis modificações que
possam ter surgido durante a montagem de
sistemas, o que é bastante comum;
Por fim, para instalações já em operação a técnica é
útil para a avaliação de falhas individuais que
possam induzir a acidentes potenciais.
ÂMBITO DE APLICAÇÃO
131
131
Em geral a aplicação da AMFE pode ser realizada
por dois analistas que conheçam perfeitamente as
funções de cada equipamento ou sistema, assim
como a influência destes nas demais partes ou
sistemas de uma linha ou processo.
Em sistemas complexos o número de analistas é,
normalmente, incrementado, de acordo com a
complexidade e especificidades das instalações.
ÂMBITO DE APLICAÇÃO
132
132
De forma geral, para se garantir a efetividade na
aplicação da técnica, deve-se dispor de:
1. Lista dos equipamentos e sistemas;
2. Conhecimento das funções dos equipamentos,
sistemas e planta industrial;
3. Fluxogramas de processo e instrumentação (P&IDs);
4. Diagramas elétricos, entre outros documentos e
informações, de acordo com a instalação ou processo
a ser analisado.
ÂMBITO DE APLICAÇÃO
133
133
Na aplicação da AMFE devem ser contempladas as
seguintes etapas:
1. Determinar o nível de detalhamento da análise a ser
realizada;
2. Definir o formato da tabela e informações a serem
apontadas;
3. Definir o problema e as condições de contorno;
4. Preencher a tabela da AMFE;
5. Apontar as informações e recomendações.
DESENVOLVIMENTO E APLICAÇÃO
134
134
O nível de detalhamento da análise a ser realizada na
aplicação da AMFE, dependerá, obviamente, da
complexidade da instalação a ser analisada, bem como
dos objetivos a serem alcançados; assim, se a análise
tiver por finalidade definir a necessidade ou não de
proteções ou sistemas de segurança adicionais
(redundâncias) certamente a análise deverá ser mais
detalhada e criteriosa, podendo haver a necessidade
de estudar cada equipamento, acessórios, interfaces,
intertravamentos, etc.
DESENVOLVIMENTO E APLICAÇÃO
135
135
O formato da tabela a ser utilizado está também
associado ao tipo de análise e nível de detalhamento
desejado.
DESENVOLVIMENTO E APLICAÇÃO
136
136
A definição do problema e das condições de contorno
deve contemplar a determinação prévia do que
efetivamente será analisado; assim, de forma geral,
como elementos mínimos devem ser considerados:
1. A identificação da planta e/ou dos sistemas a serem
analisados;
2. O estabelecimento dos limites físicos dos sistemas, o
que implica normalmente na utilização de fluxogramas
de engenharia;
3. O reconhecimento das informações necessárias para a
identificação dos equipamentos e suas relações como
os demais sistemas da planta a ser analisada.
DESENVOLVIMENTO E APLICAÇÃO
137
137
DESENVOLVIMENTO E APLICAÇÃO
Figura 1 – Exemplo de Tabela – AMFE
138
138
O preenchimento da tabela deve ser realizado de
forma sistemática, propiciando assim as condições
para a redução de eventuais omissões nessa
atividade; para tanto, em geral, utiliza-se como
referência um fluxograma de engenharia ou outros
documentos adicionais, de acordo com a
complexidade da instalação em análise.
DESENVOLVIMENTO E APLICAÇÃO
139
139
Inicia-se o preenchimento da tabela, a partir do
primeiro componente (equipamento) considerado de
interesse para os objetivos da análise a ser realizada,
seguindo o fluxo (seqüência) normal do processo até
a sua etapa final, devendo-se considerar as seguintes
recomendações:
DESENVOLVIMENTO E APLICAÇÃO
140
140
1. Identificação adequada dos equipamentos,
considerando suas denominações formais ou dados
adicionais, caso necessário;
2. Descrever adequadamente e contemplar os diferentes
modos de falha em relação ao modo normal de
operação de cada equipamento considerado na análise;
assim, por exemplo, um modo de falha de uma válvula
de controle que opera normalmente aberta, pode ser
“falha em abrir ou falha fechada”;
DESENVOLVIMENTO E APLICAÇÃO
141
141
3. Os analistas devem priorizar e se concentrar na análise,
em especial, nas situações que possam provocar
conseqüências relevantes;
4. Para cada modo de falha identificado deve-se procurar
avaliara os efeitos em outros componentes ou no
sistema; por exemplo, uma falha possa gerar o
vazamento de um líquido por um selo de uma bomba
tem um efeito imediato ao redor desse equipamento e,
caso o produto seja inflamável, poderá ocasionar um
incêndio afetando outros equipamentos da situados nas
imediações.
DESENVOLVIMENTO E APLICAÇÃO
142
142
Por fim, para cada modo de falha e após a definição
dos possíveis efeitos decorrentes da falha em
questão devem ser apontadas eventuais
recomendações, caso julgado necessário.
DESENVOLVIMENTO E APLICAÇÃO
143
143
A Figura 2, que segue, representa, de forma simplificada e
esquemática, uma caixa d’ água de uso domiciliar, para a qual foi
desenvolvida uma AMFE, de forma a se estudar as possíveis perdas
decorrentes de falhas de seus componentes.
EXERCÍCIO
Figura 2 – Esquema Simplificado de Caixa D’ Água
144
144
A Tabela 2, apresentada na sequência, mostra
a aplicação da técnica AMFE para a caixa d’
água.
EXERCÍCIO
145
145
Empresa: Residência Unidade: Caixa d´água
Analista: Data:
Item Componente Modo de falha Efeitos Observações/recomendações
1 Bóia Falha em flutuar
2 Válvula de
entrada
Válvula aberta
(quanto o nível da
água atinge o
máximo)
Falha fechada (não
abre quando o nível
desce)
Válvula de entrada
abre;
Recipiente pode
transbordar
redundando em
perdas e consumo
excessivo.
Inspecionar periodicamente a
bóia;
Ao detectar consumo
excessivo ou perdas cortar
suprimento de água até
reparo.
Recipiente pode
transbordar
redundando em
perdas e consumo
excessivo.
Inspecionar periodicamente a
válvula;
Ao detectar consumo excessivo ou
perdas cortar suprimento de água
até reparo.
Bóia fica suspensa
podendo levar o
recipiente ao nível
mínimo
ocasionando falta d
água (falha de
suprimento)
Inspecionar periodicamente a
válvula;
Providenciar suprimento
externo de água até o reparo.
146
146
Empresa: Residência Unidade: Caixa d´água
Analista: Data:
Item Componente Modo de falha Efeitos Observações/recomendações
3 Válvula de
alívio (ladrão)
Falha fechada
(entupimento)
4 Recipiente Rachadura
(colapso)
Somente poderá causar
algum dano
significativo
combinada com outra
falha, como por
exemplo da bóia.
Inspecionar periodicamente a
válvula;
Providenciar limpeza em caso de
entupimento.
Perda significativa de
água;
Alagamento;
Falta d´água.
Inspecionar periodicamente a
integridade do recipiente;
Cortar suprimento em caso de
falha e providenciar
substituição do equipamento,
mantendo suprimento externo
de água.
ANÁLISE DE ÁRVORE DE
ANÁLISE DE ÁRVORE DE
FALHAS – AAF
FALHAS – AAF
148
148
A Análise de Árvore de Falhas – AAF (Failure
Tree Analysis – FTA) foi desenvolvida por H. A.
Watson, nos anos 60, para os Laboratórios “Bell
Telephone”, no âmbito do projeto do míssil
“Minuteman”, sendo posteriormente
aperfeiçoada e utilizada em outros projetos
aeronáuticos da Boeing.
149
149
Entre os principais benefícios do uso da AAF, em estudos
de análise de riscos pode-se destacar:
•Conhecimento detalhado de uma instalação ou sistema;
•Estimativa da confiabilidade de um determinado sistema;
•Cálculo da freqüência de ocorrência de uma
determinada hipótese acidental;
BENEFÍCIOS
150
150
•Identificação das causas básicas de um evento acidental
e das falhas mais prováveis que contribuem para a
ocorrência de um acidente maior;
•Detecção de falhas potenciais, difíceis de ser
reconhecidas;
•Tomada de decisão quanto ao controle dos riscos
associados à ocorrência de um determinado acidente,
com base na freqüência de ocorrência calculada e nas
falhas contribuintes de maior significância.
BENEFÍCIOS
151
151
A Análise de Árvores de Falhas é uma técnica
dedutiva que tem por objetivo identificar as
causas potenciais de acidentes e de falhas
num determinado sistema, além de permitir a
estimativa da probabilidade ou freqüência de
ocorrência de uma determinada falha ou
acidente.
OBJETIVOS
152
152
• Álgebra Booleana: Ramo da matemática que
descreve o comportamento de funções lineares ou
variáveis binárias: “on/off”; aberto/fechado;
verdadeiro/falso. Todas as árvores de falhas coerentes
podem ser convertidas numa série equivalente de
equações “booleanas”;
• Evento: Desvio, indesejado ou esperado, do estado
normal de um componente do sistema;
DEFINIÇÕES
153
153
• Evento-Topo: Evento indesejado ou hipótese
acidental. Localizado no topo da árvore de falhas, é
desenvolvido até que as falhas mais básicas do
sistema sejam identificadas, por meio de relações
lógicas que estabelecem as relações entre as falhas;
DEFINIÇÕES
154
154
• Evento Intermediário: Evento que propaga ou mitiga
um evento iniciador (básico) durante a seqüência do
acidente;
• Evento Básico: Um evento é considerado básico,
quando nenhum desenvolvimento a mais é julgado
necessário;
DEFINIÇÕES
155
155
• Evento Não Desenvolvido: Evento que não pode ser
desenvolvido porque não há informações disponíveis.
• Porta Lógica (Comporta Lógica): Forma de
relacionamento lógico entre os eventos de entrada
(“input-lower”) e o evento de saída (“output-higher”).
Esses relacionamentos lógicos são normalmente
representados como portas “E” (“AND”) ou “OU”
(“OR”).
DEFINIÇÕES
156
156
A AAF consiste na construção de um processo lógico
dedutivo que, partindo de um evento indesejado pré-
definido (hipótese acidental), busca as suas possíveis
causas do mesmo.
O processo segue investigando as sucessivas falhas dos
componentes até atingir as chamadas falhas (causas)
básicas, que não podem ser desenvolvidas, e para as
quais existem dados quantitativos disponíveis. O evento
indesejado é comumente chamado de “Evento-Topo”.
METODOLOGIA
157
157
De forma geral, a seqüência para o desenvolvimento
de uma árvore de falhas, contempla as seguintes
etapas:
• Seleção do “Evento-Topo” (na aplicação em estudos
de análise de riscos, normalmente o evento-topo é
definido a partir de uma hipótese acidental, identificada
anteriormente, pela aplicação de técnicas específicas,
como Análise Preliminar de Perigos, HazOp, Análise
de Modos de Falhas e Efeitos e What If, entre outras);
METODOLOGIA
158
158
• Construção da árvore de falhas, determinando os
eventos que contribuem para a ocorrência do evento-
topo, estabelecendo as relações lógicas entre os
mesmos;
• Seguir esse procedimento para os eventos
intermediários até a identificação dos eventos básicos
em cada um dos “ramos” da árvore;
METODOLOGIA
159
159
• Realizar uma avaliação qualitativa da árvore
elaborada, dando especial atenção para a ocorrência
de eventos repetidos;
• Aplicação das probabilidades ou freqüências nos
eventos básicos;
• Cálculo das freqüências dos eventos intermediários, de
acordo com as relações lógicas estabelecidas, até a
determinação da probabilidade ou freqüência do
evento-topo.
METODOLOGIA
160
160
METODOLOGIA
161
161
Para a construção da árvore de falhas, a partir de um
determinado “eventotopo”, três perguntas são
consideradas fundamentais para a identificação dos
eventos intermediários e básicos e de suas relações
lógicas; são elas:
Que falhas podem ocorrer ?
Como essas falhas podem ocorrer ?
Quais são as causas dessas falhas ?
162
162
A relação lógica entre os eventos topo, intermediários
e básicos é representada por símbolos lógicos, cujos
principais são:
163
163
A falha catastrófica de uma luminária é:
“Falha da luminária em acender”; logo, esse
será o “evento-topo” da árvore de falhas.
EXEMPLOS DE ÁRVORES DE FALHAS
164
164
Considerando que os componentes desse sistema
(luminária) são, de forma simplificada, a lâmpada, o fio,
o interruptor e a corrente elétrica, o analista deve
procurar identificar cada uma das possíveis desses
componentes, de forma a estabelecer uma relação
lógica entre elas para subsidiar a elaboração da árvore
de falhas;
assim, as possíveis causas (falhas) que podem levar ao
evento-topo (falha da luminária em acender) incluem:
EXEMPLOS DE ÁRVORES DE FALHAS
165
165
• Falha da lâmpada em acender:
− lâmpada queimada;
− não há lâmpada na luminária.
• Falta de corrente elétrica na luminária:
− falha do interruptor;
− luminária não está conectada à tomada;
− não há energia elétrica na tomada:
• fio cortado;
• fusível queimado;
• não há energia elétrica na residência.
Tomando por base a identificação desses eventos (falhas) é
estruturar a árvore de falhas para o evento-topo definido, conforme
mostra a Figura a seguir.
EXEMPLOS DE ÁRVORES DE FALHAS
166
166
EXEMPLOS DE ÁRVORES DE FALHAS
Figura 1 – Árvore de Falhas – Luminária
167
167
ANÁLISE DE RISCOS
ANÁLISE DE RISCOS
WHAT-IF / CHECKLIST - WIC
WHAT-IF/CHECKLIST
1 TIPO - Análise geral, qualitativa
2 APLICAÇÃO - Ideal como primeira abordagem na análise de riscos
de processos, inclusive na fase de projeto ou pré-operacional
3 OBJETIVOS - Identificação e tratamento de riscos de processos que
se desenvolve através de reuniões de questionamento de
procedimentos, instalações, etc... de um processo, gerando também
soluções para os problemas levantados. Utiliza-se de uma
sistemática técnico-administrativa que inclui princípios de dinâmica
de grupos. O WIC, uma vez utilizado, é reaplicado periodicamente.
WHAT-IF/CHECKLIST
5 BENEFÍCIOS E RESULTADOS - Revisão de um largo espectro
de riscos. Consenso entre áreas de atuação (produção, processo,
segurança) sobre a operação segura da planta. Gera um relatório
detalhado, de fácil entendimento, que é também um material de
treinamento e base de revisões futuras
6 OBSERVAÇÕES - O WIC possui uma estruturação e sistemática
que o tornam um instrumento capaz de ser altamente exaustivo na
detecção de riscos. Excelente como primeiro ataque de qualquer
situação, seja já operacional ou não, sua utilidade não está limitada
as empresas de processo.
PROCEDIMENTO
WHAT-IF/CHECKLIST
de Revisão de Riscos de Processos
• Formação do Comitê de Revisão Planejamento Prévio
• Reunião Organizacional
• Reunião de Revisão do Processo
• Reuniões de formulação de Questões
• Reuniões de Respostas/Recomendações
• Relatório WHAT-IF (Relatório de Revisão de
Riscos de Processos)
Engenharia
Operação
Manutenção
Processo
Projetos
Segurança
Meio Ambiente
Consultores específicos
COMITÊ
Instruções de operação do processo
Memorial de instalações / equipamentos
Listagem de instalações e “interlocks”
Relatório de incidentes
Padrões técnicos do processo
Revisões anteriores
Diagramas P&Id
PACOTE DE INFORMAÇÃO
Preparação Prévia (Individual)
Abordagem Sequencial do Processo
Esgotamento da “Criação Interna”
Checklist Abrangente
REUNIÕES DE FORMULAÇÃO
DE QUESTÕES
Trabalho do digitador/ escriba
Não se limitar à formação “what-if”
Não responder às questões
Não “censurar” às questões
Não queimar etapas
METODOLOGIA
Responsabilidade individuais
Discussão e aceitação
1. tal e qual
2. modificada
3. postergada (pendente)
O comprometimento se consolida pela assinatura conjunta
do Relatório de Revisão de Riscos de Processos
REUNIÕES DE RESPOSTAS /
RECOMENDAÇÕES
Índice
Resumo do Processo
Resumo da Revisão
– documentação revisada
– declaração sobre a operabilidade segura
– declaração confirmatória de campo
– declaração confirmatória de checklists
RELATÓRIO
Questões/ Respostas/ Soluções
Prazos / responsabilidades pela adoção das
soluções/ medidas
Assinaturas dos responsáveis
RELATÓRIO
PROCEDIMENTO PARA
EFETUAR TROCA DE
UMA LÂMPADA
INCANDESCENTE
 Identificar a lâmpada a ser substituída;
 Desligar circuito de alimentação correspondente ao bocal;
 Caso necessário, providenciar iluminação alternativa,
dependendo das condições de iluminância;
 Providenciar e instalar acesso adequado;
 Providenciar lâmpada substituta na tensão e potência
adequadas a rede e aplicação desejadas;
 Remover lâmpada substituta;
 Religar circuito de alimentação;
 Testar a lâmpada;
 Remover acesso;
 Desligar iluminação alternativa.
QUESTÕES
1. O que pode acontecer se o circuito correspondente
não for desenergizado?
R.Operador poderá levar um choque elétrico.
S.Medir, utilizando multímetro a tensão no ponto de
troca, confirmando que não há tensão.
2. E se não houver alimentação alternativa?
R. choque elétrico, queda, danos no bocal do soquete
da lâmpada.
S. só efetuar a troca com plena visualização do local
objeto de troca.
3. E se o acesso não for adequado?
R. queda.
S. não improvisar móveis para o acesso a locais
elevados, somente escada ou andaimes adequados.
4. E se a lâmpada escolhida não possuir tensão
adequada?
R. Lâmpada poderá queimar (caso tensão desta seja
inferior a da rede), ou acenderá com fraca
iluminância (caso tensão desta seja superior a da
rede)
S. Confirmar antes de se providenciar a instalação o
valor da tensão da lâmpada, se é adequada a tensão
da rede.
5. E se a lâmpada nova ao ser testada não
acender?
R. Não ocorrerá iluminância do local.
S. Substituir a lâmpada .
2013
ANÁLISE DE RISCOS
ANÁLISE DE RISCOS
Análise de Conseqüências
Análise de Conseqüências
e Vulnerabilidade
e Vulnerabilidade
ESTIMATIVA DE CONSEQÜÊNCIAS
ESTIMATIVA DE CONSEQÜÊNCIAS
AVALIAR O COMPORTAMENTO DE UM PRODUTO
QUANDO DE UMA LIBERAÇÃO ACIDENTAL
 RADIAÇÃO TÉRMICA
 EXPLOSÃO
 CONCENTRAÇÃO TÓXICA
TIPOS DE VAZAMENTOS
TIPOS DE VAZAMENTOS
INSTANTÂNEO: TODO O PRODUTO ESTARÁ
IMEDIATAMENTE DISPONÍVEL PARA DISPERSÃO QUANDO
SE TRATA DE GASES OU, NO CASO DE LÍQUIDOS, PARA
FORMAÇÃO DE POÇA.
CONTÍNUO: PRODUTO VAZARÁ NUM DETERMINADO
TEMPO.
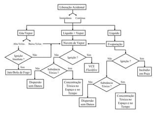
Liberação Acidental
Instantânea Contínua
Gás/Vapor Líquido + Vapor Líquido
Alta Veloc. Baixa Veloc. Nuvem de Vapor
Ignição
Imediata ?
Jato/Bola de Fogo
Ignição ?
Não Sim
Sim
Não
Substância
Tóxica ?
Não Sim
Dispersão
sem Danos
Concentração
Tóxica no
Espaço e no
Tempo
VCE
Flashfire
Evaporação
Ignição ?
Incêndio
em Poça
Substância
Tóxica ?
Dispersão
sem Danos
Concentração
Tóxica no
Espaço e no
Tempo
Não Sim
Sim
Não
VAZAMENTO BIFÁSICO
VAZAMENTO BIFÁSICO
LIBERAÇÃO DE UM LÍQUIDO PRESSURIZADO
ACIMA DE SEU PONTO DE EBULIÇÃO, O
QUAL EVAPORARÁ RAPIDAMENTE,
RESULTANDO NUM FLUXO DE VAPOR E
PEQUENAS GOTÍCULAS DE LÍQUIDO.
VAPOR
LÍQUIDO GÁS BIFÁSICO
VAPOR
GÁS
LÍQUIDO LÍQUIDO
TIPOS DE VAZAMENTOS
TIPOS DE VAZAMENTOS
VAZAMENTO DE LÍQUIDO
VAZAMENTO DE LÍQUIDO
TAXA DE VAZAMENTO MAIOR QUANTO:
• MAIOR O DIÂMETRO
• MAIOR A PRESSÃO
• MAIOR A DENSIDADE
FORMAÇÃO E EVAPORAÇÃO DE POÇA
FORMAÇÃO E EVAPORAÇÃO DE POÇA
Taxa de
vazamento
Taxa de
evaporação
Poça
FATORES QUE INTERFEREM NA FORMAÇÃO
• TAXA DE VAZAMENTO
• CARACTERÍSTICAS DO PRODUTO
• SOLO
• OBSTÁCULOS
FORMAÇÃO E DISPERSÃO DO JATO
FORMAÇÃO E DISPERSÃO DO JATO
PRESSÃO DO PRODUTO > 2 PRESSÃO ATM
VELOCIDADE DE SAÍDA > VELOCIDADE DO AR
TOPO DO JATO - VELOCIDADE ~ VELOCIDADE DO AR
• PRODUTO MAIS PESADO QUE O AR
• PRODUTO COM DENSIDADE PRÓXIMA A DO AR
• PRODUTO MAIS LEVE QUE O AR
DISPERSÃO DO JATO
DISPERSÃO DO JATO
d > d ar
produto
PRODUTO MAIS PESADO QUE O AR
PRODUTO MAIS PESADO QUE O AR
d < d ar
produto
PRODUTO MAIS LEVE QUE O AR
PRODUTO MAIS LEVE QUE O AR
d ~
= d ar
produto
PRODUTO COM DENSIDADE PRÓXIMA A DO AR
PRODUTO COM DENSIDADE PRÓXIMA A DO AR
DISPERSÃO DE GASES E VAPORES
DISPERSÃO DE GASES E VAPORES
FATORES DE INFLUÊNCIA
 TURBULÊNCIA ATMOSFÉRICA
 ESTABILIDADE ATMOSFÉRICA
 PRESENÇA DE OBSTÁCULOS
 CARACTERÍSTICAS DO PRODUTO
 CARACTERÍSTICAS DO VAZAMENTO
TURBULÊNCIA ATMOSFÉRICA
TURBULÊNCIA ATMOSFÉRICA
A DILUIÇÃO, A LARGURA DA PLUMA E A
QUANTIDADE DE AR QUE INGRESSA NA
PLUMA SERÁ TANTO MAIOR QUANTO MAIOR
FOR A TURBULÊNCIA ATMOSFÉRICA.
HORIZONTAL
HORIZONTAL
AÇÃO DO VENTO
DESLOCAMENTO
DA NUVEM
VERTICAL
VERTICAL
GRADIENTE DE
TEMPERATURA
CORRENTES DE
AR
DILUIÇÃO DA
NUVEM
TURBULÊNCIA ATMOSFÉRICA
TURBULÊNCIA ATMOSFÉRICA
CATEGORIAS DE PASQUILL
CATEGORIAS DE PASQUILL
 A - MUITO INSTÁVEL
 B - INSTÁVEL
 C - MODERADAMENTE INSTÁVEL
 D - NEUTRA
 E - ESTÁVEL
 F - MUITO ESTÁVEL
ESTABILIDADE ATMOSFÉRICA
ESTABILIDADE ATMOSFÉRICA
CATEGORIAS DE ESTABILIDADE - PASQUILL
Período Diurno Período Noturno
Velocidade do
vento
Insolação Nebulosidade
a 10 m
(m/s)
Forte Moderada Fraca
Parcialmente
encoberto
Encoberto
<2 A A - B B F F
2 - 3 A - B B C E F
3 - 5 B B - C C D E
5 - 6 C C - D D D D
>6 C D D D D
A D F
ESTABILIDADE ATMOSFÉRICA
ESTABILIDADE ATMOSFÉRICA
INSTÁVEL NEUTRA ESTÁVEL
Simulação – GLP – Cat. Est. B, 2.0 m/s
Simulação – GLP – Cat. Est. B, 2.0 m/s
Simulação – GLP – Cat. Est. B, 2.0 m/s
Simulação – GLP – Cat. Est. B, 2.0 m/s
Simulação – GLP – Cat. Est. F, 2.5 m/s
Simulação – GLP – Cat. Est. F, 2.5 m/s
Simulação – GLP – Cat. Est. F, 2.5 m/s
Simulação – GLP – Cat. Est. F, 2.5 m/s
RUGOSIDADE DO TERRENO
RUGOSIDADE DO TERRENO
PRESENÇA DE
OBSTÁCULOS
TENDEM A
PROVOCAR
TURBULÊNCIA NA
ATMOSFERA,
RESULTANDO EM
DILUIÇÃO DA
NUVEM.
RUGOSIDADE DO TERRENO
RUGOSIDADE DO TERRENO
 SUPERFÍCIE DO MAR
0,06
 ÁREA RURAL OU SITE INDUSTRIAL
0,17
 ÁREA URBANA
0,33
INCÊNDIO
INCÊNDIO
 GEOMETRIA DA
CHAMA;
 PODER EMISSIVO;
 FATOR DE VISTA;
 COEFICIENTE DE
TRANSMISSÃO ATM.
A QUANTIDADE DE CALOR RECEBIDO POR
UM CORPO É FUNÇÃO:
INCÊNDIO EM POÇA
INCÊNDIO EM POÇA
INCÊNDIO EM TANQUE
INCÊNDIO EM TANQUE
JATO DE FOGO
JATO DE FOGO
BLEVE
BLEVE - FIREBALL
- FIREBALL
B
BOILING
OILING L
LIQUID
IQUID E
EXPANDING
XPANDING V
VAPOR
APOR E
EXPLOSION
XPLOSION
• INCÊNDIO EXTERNO
•IMPACTOS MECÂNICOS E CORROSÃO
• PERDA DA RESISTÊNCIA MECÂNICA: AUMENTO
DE PRESSÃO INTERNA (SUPERENCHIMENTO),
FALHA DE MATERIAL, REAÇÕES FORA DE
CONTROLE
BLEVE
BLEVE
FLASH FIRE
FLASH FIRE – INCÊNDIO EM NUVEM DE VAPOR
– INCÊNDIO EM NUVEM DE VAPOR
IGNIÇÃO RETARDADA DE UMA NUVEM DE
VAPOR/ GÁS COM EFEITOS TÉRMICOS
• FOGO EXTREMAMENTE RÁPIDO
• NÃO É ALIMENTADO
• RESTRINGE-SE PELA ÁREA OCUPADA
PELA NUVEM INFLAMÁVEL
• RADIAÇÃO TÉRMICA LETAL NO
INTERIOR DA NUVEM
EXPLOSÃO
EXPLOSÃO
RÁPIDA E VIOLENTA LIBERAÇÃO DE
ENERGIA ASSOCIADA A UMA EXPANSÃO DE
GASES.
OCORRE O DESLOCAMENTO DO AR
CIRCUNVIZINHO ACARRETANDO NO
AUMENTO DE PRESSÃO ACIMA DA PRESSÃO
ATMOSFÉRICA.
A PROPAGAÇÃO DAS ONDAS DE CHOQUE É
TRIDIMENSIONAL E ESFÉRICA.
QUANTO MAIOR O GRAU DE
CONFINAMENTO MAIOR SERÁ O DANO.
EXPLOSÃO
EXPLOSÃO
FATORES IMPORTANTES PARA PRODUZIR
OU NÃO UMA EXPLOSÃO:
• PERFIL DA CONCENTRAÇÃO DE GÁS;
• ESTRUTURA MOLECULAR;
• FONTE DE IGNIÇÃO;
• DIMENSÕES DA NUVEM;
• GRAU DE CONFINAMENTO.
EXPLOSÃO
EXPLOSÃO
EXPLOSÃO - DETONAÇÃO
EXPLOSÃO - DETONAÇÃO
TRANSFORMAÇÃO QUÍMICA MUITO RÁPIDA.
VELOCIDADE DE EXPANSÃO DOS GASES
MUITO SUPERIOR A VELOCIDADE DO SOM.
PRESSÃO ATINGE 20 VEZES A PRESSÃO
ATMOSFÉRICA.
CURTO PERÍODO DE TEMPO.
EXPLOSÃO - DEFLAGRAÇÃO
EXPLOSÃO - DEFLAGRAÇÃO
VELOCIDADE DE EXPANSÃO DOS GASES É, NO
MÁXIMO, A VELOCIDADE DO SOM.
PICOS DE BAIXA PRESSÃO.
LONGA DURAÇÃO.
MAIOR PARTE DA ENERGIA DISPONÍVEL SE
TRANSFORMA EM ENERGIA TÉRMICA.
VULNERABILIDADE
VULNERABILIDADE
ESTIMATIVA DOS DANOS GERADOS AO
HOMEM, AS ESTRUTURAS E AO MEIO
AMBIENTE DEVIDO AS LIBERAÇÕES
ACIDENTAIS DE PRODUTOS QUÍMICOS
• RADIAÇÃO TÉRMICA
• SOBREPRESSÃO
• CONCENTRAÇÃO TÓXICA
FUNÇÃO MATEMÁTICA DE PROBIT
Pr = a + b ln x
• Pr REPRESENTA A PROBABILIDADE DE FATALIDADE E/OU
FERIDOS;
• a, b CONSTANTES E FUNÇÃO DO PRODUTO E CENÁRIO;
• x VARIÁVEL QUE DESCREVE A MAGNITUDE DO IMPACTO
FÍSICO.
VULNERABILIDADE
VULNERABILIDADE
VULNERABILIDADE - PROBIT
VULNERABILIDADE - PROBIT
% 0 1 2 3 4 5 6 7 8 9
0 - 2,67 2,95 3,12 3,25 3,36 3,45 3,52 3,59 3,66
10 3,72 3,77 3,82 3,87 3,92 3,96 4,01 4,05 4,08 4,12
20 4,16 4,19 4,23 4,26 4,29 4,33 4,36 4,39 4,42 4,45
30 4,48 4,50 4,53 4,56 4,59 4,61 4,64 4,67 4,69 4,72
40 4,75 4,77 4,80 4,82 4,85 4,87 4,90 4,92 4,95 4,97
50 5,00 5,03 5,05 5,08 5,10 5,13 5,15 5,18 5,20 5,23
60 5,25 5,28 5,31 5,33 5,36 5,39 5,41 5,44 5,47 5,50
70 5,52 5,55 5,58 5,61 5,64 5,67 5,71 5,74 5,77 5,81
80 5,84 5,88 5,92 5,95 5,99 6,04 6,08 6,13 6,18 6,23
90 6,28 6,34 6,41 6,48 6,55 6,64 6,75 6,88 7,05 7,33
% 0,0 0,1 0,2 0,3 0,4 0,5 0,6 0,7 0,8 0,9
99 7,33 7,37 7,41 7,46 7,51 7,58 7,65 7,75 7,88 8,09
VULNERABILIDADE A RADIAÇÃO TÉRMICA
VULNERABILIDADE A RADIAÇÃO TÉRMICA
Nível de Radiação
Térmica (kW/m
2
)
Efeitos Observados
1,0 a 1,6 Radiação suportável sem uso de roupas protetoras.
4,0 a 5,0
Radiação suportável com uso de roupas protetoras.
Mal estar.
12,5
Radiação que provoca queimaduras não letais.
Perigo à saúde e à vida.
Fusão de tubulações plásticas. Ignição de
roupas.
37,5
Radiação que provoca queimaduras letais.
Perigo à vida.
Danos aos equipamentos industriais. Perigo à
vida.
VULNERABILIDADE A RADIAÇÃO TÉRMICA
VULNERABILIDADE A RADIAÇÃO TÉRMICA
Radiação Térmica Característica
(kW/m2
)
1,00 Sol ao meio-dia.
1,75 Limite de dor alcançado após 60s.
2,00 Danos aos cabos com isolamento de PVC.
4,00 Limite de dor alcançado após 20 s.
6,40 Limite de dor alcançado após 8 s.
Queimaduras de 2º grau após 20 s.
12,50 Fusão de tubulações plásticas. Ignição de
roupas.
Queimadura de 1º grau após 10 s.
16,00 Queimaduras graves após 5s.
25,00 Ignição espontânea da madeira. Perigo à vida.
37,50 Danos aos equipamentos industriais. Perigo à
vida.
VULNERABILIDADE A RADIAÇÃO TÉRMICA
VULNERABILIDADE A RADIAÇÃO TÉRMICA
Tempo de Exposição (s)
Probabilidade de Fatalidade (%)
Radiação Térmica
(kW/m
2
)
1 50 99
4,0 150 370 930
12,5 30 80 200
37,5 8 20 50
VULNERABILIDADE A SOBREPRESSÃO
VULNERABILIDADE A SOBREPRESSÃO
Sobrepressão (bar) Efeitos Observados
0,30
Danos graves em prédios, estruturas e equipamentos.
Perigo à vida.
0,10
Danos reparáveis em prédios e estruturas. Perigo à saúde e
à vida.
0,03
Ruptura total de vidros, podendo causar
ferimentos por lançamento de estilhaços. Mal
estar à saúde.
0,01
Ruptura de aproximadamente 10 % dos vidros,
com pequena probabilidade de causar
ferimentos.
VULNERABILIDADE A TÓXICOS
VULNERABILIDADE A TÓXICOS
Pr = a + b ln ( Cn
. t)
a, b, n COEFIENTES CARACTERÍSTICOS DA
SUBSTÂNCIA;
C CONCENTRAÇÃO INALADA EM PPM;
t TEMPO DE INALAÇÃO EM MINUTOS.
VULNERABILIDADE A
VULNERABILIDADE A
TÓXICOS
TÓXICOS
S U B S T Â N C I A
a
(ppm)
b
(ppm)
n
(min)
Acroleína -9,931 2,049 1,0
Acrilonitrila -29,42 3,008 1,43
Amônia -35,9 1,85 2,0
Benzeno -109,78 5,3 2,0
Brometo de metila -56,81 5,27 1,0
Bromo -9,04 0,92 2,0
Cianeto de hidrogênio -29,42 3,008 1,43
Cloreto de hidrogênio -16,85 2,0 1,0
Cloro -8,29 0,92 2,0
Dióxido de enxofre -15,67 2,1 1,0
Dióxido de nitrogênio -13,79 1,4 2,0
ANÁLISE DE RISCOS
ANÁLISE DE RISCOS
AVALIAÇÃO E GERENCIAMENTO
AVALIAÇÃO E GERENCIAMENTO
DE RISCOS
DE RISCOS
Objetivos da Análise de Riscos
Objetivos da Análise de Riscos
• Estimativa de perdas decorrentes de
determinados acidentes;
• Riscos aos trabalhadores (impactos
ocupacionais);
• Riscos às pessoas externas às
instalações industriais (público externo);
• Impactos ambientais.
Risco Individual
Risco Individual
Risco para uma pessoa presente na
vizinhança de um perigo, considerando a
natureza do dano, a probabilidade de
ocorrer o dando e o período de tempo em
que o mesmo pode acontecer.
Normalmente, o dano é estimado em
termos de fatalidade.
RI RI
x y x y i
i
n
, , ,



1
RIx,y = risco individual total de fatalidade no ponto
x,y;
(chance de fatalidade por ano (ano-1
))
RIx,y,i = risco de fatalidade no ponto x,y devido ao
evento i;
(chance de fatalidade por ano (ano-1
))
n = número total de eventos considerados na
análise;
fi = freqüência de ocorrência do evento i;
Pfi = probabilidade que o evento i resulte em
RI f p
x y i i fi
, , .

Risco Individual
Risco Individual
Curvas de Iso-Risco
Curvas de Iso-Risco
Perfil de Risco Individual
Perfil de Risco Individual
1,0E-07
1,0E-06
1,0E-05
1,0E-04
1,0E-03
1,0E-02
-120 -100 -80 -60 -40 -20 0 20 40 60 80 100 120
Distância (m)
Risco
Individual
(ano
-1
)
O Risco Social é a relação entre a
O Risco Social é a relação entre a
freqüência e o número de pessoas
freqüência e o número de pessoas
expostas a um nível de dano específico de
expostas a um nível de dano específico de
uma determinada população, em função da
uma determinada população, em função da
ocorrência de perigos específicos (
ocorrência de perigos específicos (IChemE
IChemE,
,
1992).
1992).
Risco Social
Risco Social
• Representa o risco (possibilidades e
impactos) para uma comunidade
(agrupamento de pessoas) presente na
região de influência de um acidente;
• É normalmente expresso em
mortes/ano;
• A forma mais comum de apresentação
é a curva F-N.
Risco Social
Risco Social
Risco Social
Risco Social
(Farmer Curve, UKAEA, 1967)
(Farmer Curve, UKAEA, 1967)
N P p
i x y fi
x y
 ,
,
. F F
N i
i

Ni = número de fatalidades resultantes do evento i;
Px,y = número de pessoas expostas no ponto x,y;
pfi = probabilidade do evento i resultar em fatalidade no
ponto
x,y, de acordo com os efeitos esperados;
FN = freqüência de ocorrência de todos os danos,
afetando N
ou mais pessoas;
Fi = freqüência de ocorrência de todos os danos causados
pelo evento i;
Risco Social
Risco Social
Exemplo de Resultados de AQR
Exemplo de Resultados de AQR
(Dados para Curva F-N)
(Dados para Curva F-N)
No
de Fatalidades (N) Freqüência Acumulada (/ano)
123 6,2E-06
67 8,6E-05
52 8,7E-05
34 7,9E-03
33 8,8E-03
29 1,5E-02
16 1,6E-02
12 2,1E-02
9 2,5E-02
3 2,5E-02
Risco Social – Curva F-N
Risco Social – Curva F-N
1,0E-09
1,0E-08
1,0E-07
1,0E-06
1,0E-05
1,0E-04
1,0E-03
1,0E-02
1 10 100 1000 10000
Número de Fatalidades
Freqüência
de
N
ou
mais
Fatalidades
(/ano)
• Número de hipóteses e cenários acidentais;
• Diferentes velocidades e direções de vento;
• Número e localização das fontes de ignição;
• Número de pontos para o cálculo do Risco
Individual;
• Número de pessoas expostas a cada um dos
diferentes cenários acidentais.
Complexidade dos Cálculos dos Riscos
Complexidade dos Cálculos dos Riscos
O risco a que um indivíduo médio da população é
exposto não deve ser aumentado
significativamente por uma atividade industrial ou
de serviço criada por terceiros, a menos de uma
explícita e consciente aceitação do mesmo.
Tolerabilidade de Riscos
Tolerabilidade de Riscos
RI – Riscos Voluntários
RI – Riscos Voluntários
Atividade Risco Individual (ano
-1
)
Fumar (20 cigarros/dia) 5,0 x 10
-3
Tomar pílula 2,0 x 10
-5
Jogar futebol 4,0 x 10
-5
Dirigir automóvel 1,7 x 10
-6
Lees, 1996.
RI – Riscos Involuntários
RI – Riscos Involuntários
Atividade Risco Individual (ano
-1
)
Leucemia 8,0 x 10
-5
Explosão de um vaso pressurizado (EUA) 5,0 x 10
-6
Transporte de substâncias químicas 2,0 x 10
-6
Raio (UK) 1,0 x 10
-7
Enchentes por barragens (Holanda) 1,0 x 10
-7
Vazamento de uma planta nuclear a 1 km (UK) 1,0 x 10
-7
Meteóros 6,0 x 10
-11
Lees, 1996.
RI - CETESB
RI - CETESB
INSTALAÇÕES FIXAS
INSTALAÇÕES FIXAS
1,0 x 10-5
/ano (máximo tolerável)
1,0 x 10-6
/ano (negligenciável)
INTOLERÁVEL
INTOLERÁVEL
TOLERÁVEL
TOLERÁVEL
RI - CETESB
RI - CETESB
DUTOS
DUTOS
1,0 x 10-4
/ano (máximo tolerável)
1,0 x 10-5
/ano (negligenciável)
INTOLERÁVEL
INTOLERÁVEL
TOLERÁVEL
TOLERÁVEL
Curva F-N - Holanda
Curva F-N - Holanda
Curva F-N – Hong-Kong
Curva F-N – Hong-Kong
Curva F-N – CETESB
Curva F-N – CETESB
1,0E-09
1,0E-08
1,0E-07
1,0E-06
1,0E-05
1,0E-04
1,0E-03
1,0E-02
1 10 100 1000 10000
Número de Fatalidades (N)
Freqüência
de
N
ou
mais
Fatalidades
(/ano)
INTOLERÁVEL
ALARP
NEGLIGENCIÁVEL
Processo de assessoria que visa
Processo de assessoria que visa
garantir a continuidade do negócio de
garantir a continuidade do negócio de
uma pessoa, entidade ou projeto,
uma pessoa, entidade ou projeto,
baseado na
baseado na MAXIMIZAÇÃO
MAXIMIZAÇÃO de sua
de sua
utilidade e na
utilidade e na MINIMIZAÇÃO
MINIMIZAÇÃO da
da
probabilidade da ocorrência de eventos
probabilidade da ocorrência de eventos
de grande magnitude.
de grande magnitude.
Gerenciamento de Riscos
Gerenciamento de Riscos
Gerenciamento de Riscos
Gerenciamento de Riscos
Formulação e implantação de medidas e
Formulação e implantação de medidas e
procedimentos, técnicos e
procedimentos, técnicos e
administrativos, que têm por objetivo
administrativos, que têm por objetivo
prevenir, controlar e reduzir os riscos; e
prevenir, controlar e reduzir os riscos; e
ainda, manter uma instalação industrial
ainda, manter uma instalação industrial
operando dentro de padrões de segurança
operando dentro de padrões de segurança
considerados toleráveis.
considerados toleráveis.
Redução e Controle dos Riscos
Redução e Controle dos Riscos
Capacitação
Capacitação
Melhoria das Instalações
Melhoria das Instalações
Programa de Gerenciamento
Programa de Gerenciamento
de Riscos
de Riscos
Gerenciamento de Riscos
Gerenciamento de Riscos
• Conscientização;
Conscientização;
• Integração;
Integração;
• Apoio;
Apoio;
• Documentação;
Documentação;
• Controle.
Controle.
Metas e Objetivos
Metas e Objetivos
• O que deve ser feito ?
O que deve ser feito ?
• Por que deve ser feito ?
Por que deve ser feito ?
• Quem deve fazer ?
Quem deve fazer ?
• Onde deve ser feito ?
Onde deve ser feito ?
• Quando deve ser feito ?
Quando deve ser feito ?
• Como deve ser feito ?
Como deve ser feito ?
Programa de Gerenciamento de Riscos
Programa de Gerenciamento de Riscos
Segurança
Treinamento Produção
Direção
Manutenção Administração
Operação
Programa de Gerenciamento de Riscos
Programa de Gerenciamento de Riscos
Programa de Gerenciamento de Riscos
Programa de Gerenciamento de Riscos
Informações de segurança;
Informações de segurança;
Política de revisão dos riscos;
Política de revisão dos riscos;
Gerenciamento de modificações;
Gerenciamento de modificações;
Manutenção e garantia da qualidade de
Manutenção e garantia da qualidade de
sistemas críticos;
sistemas críticos;
Normas e procedimentos operacionais;
Normas e procedimentos operacionais;
Política de capacitação de recursos
Política de capacitação de recursos
humanos;
humanos;
Investigação de incidentes;
Investigação de incidentes;
Plano de emergência;
Plano de emergência;
Auditorias.
Auditorias.
Risco
Prevenção Proteção
Redução da
Freqüência
Redução da
Conseqüência
Gerenciamento
do Risco
Gerenciamento de Riscos
Gerenciamento de Riscos
Análise de Riscos
Análise de Riscos Plano de Emergência
Plano de Emergência
Custos dos Riscos
Custos dos Riscos
Impactos Ambientais
(agudos e crônicos)
Sistemas de Controle
AMBIENTAL
AMBIENTAL
Lesões
Mortes
Responsabilização
Sanções Legais
Perdas
Patrimoniais
Danos Indiretos
Responsabilização
Comprometimento
do Negócio
Custos da
“Não
Segurança”
Incomodidade
Tempo
Investimentos
Manutenção
Treinamento
Tempo
Custos da
Segurança
EMOCIONAL
EMOCIONAL
ECONÔMICO
ECONÔMICO
RISCO
RISCO
Financiamento de Riscos
Financiamento de Riscos
RETENÇÃO
RETENÇÃO
TRANSFERÊNCIA
TRANSFERÊNCIA
Gerenciamento de Riscos
Gerenciamento de Riscos
Indústria
Indústria
• Identificar os perigos e reduzir os riscos
de suas atividades;
• Elaborar e implantar plano de
emergência;
• Informar e treinar as comunidades locais;
• Atuar em conjunto com os órgãos de
governo.
Governo
Governo
• Elaborar e implementar a política de
prevenção e resposta a acidentes;
• Fiscalizar as empresas e atividades
consideradas perigosas;
• Atuar em conjunto com as indústrias e
comunidade na prevenção de acidentes e
no atendimento às situações de
emergência.
Gerenciamento de Riscos
Gerenciamento de Riscos
265
BIBLIOGRAFIA
Básica
Luis Enrique Sanchez (2008). Avaliação de impactos ambientais: conceitos e métodos.
Editora Oficina de textos.
Luiz Roberto Tommasi (1994). Estudo de impacto ambiental, 1ª edição.
Complementar
Suetônio Mota (2006). Introdução à engenharia ambiental, 4ª edição.
CETESB Manual de orientação para elaboração de estudo e análise de riscos. São
Paulo, 1994.
MACK, Carlos E. V. Identificação, avaliação e controle de riscos nas indústrias
químicas. Lorena: Faenquil, 2000.
DE CICCO, Francesco M. G. A. F., FANTAZZINI, Mario Luiz. Técnicas Modernas
de Gerência de Riscos.IBGR, 1985.
CELEDON, Hugo. Curso de Análise e Identificação de Riscos. Explo.
CHEMICAL INDUSTRIES ASSOCIATION LIMITED. A Guide to Hazard and
Operability, Studies. 1987.
Obrigado pela Atenção !
Obrigado pela Atenção !

TECNICAS DE ANALISE DE RISCO - Treinamento

  • 1.
    1 Rodrigo Vicente deSouza Consultor em SMS ANALISE DE RISCO
  • 2.
    2 2 PLANO DE ENSINO 2EMENTA Conceitos Básicos. Técnicas de Análises: APR, HAZOP, AMFE, AAF, WHAT IF E ANALISE DE CONSEQUENCIAS E VULNERABILIDADE
  • 3.
    3 PLANO DE ENSINO 3OBJETIVOS Possibilitar ao aluno a apresentação e a perspectiva histórica dos riscos ambientais. Apontar os objetivos da análise de risco, conceitos e definições. Aceitabilidade do risco. Fontes de risco. Agentes químicos, físicos, biológicos, sócio-econômicos. Suas consequências ao homem. Proporcionar a avaliação técnica e percepção do risco.
  • 4.
    4 PLANO DE ENSINO 4CONTEÚDO PROGRAMÁTICO 4.1 Técnicas de análise de riscos Conceitos básicos Tipos de riscos ambientais Um longo histórico de acidentes tecnológicos 4.2 Estudos de análise de risco Critério para exigência de estudos de análise de risco 4.3 Técnicas de análises Análise preliminar de riscos – APR Estudo de riscos e operabilidade – HAZOP Tipos de ruptura e análise das consequências – AMFE Análise de árvore de falhas – AAF
  • 5.
  • 6.
  • 7.
    7 7 1 – INTRODUÇÃO– cont. PERIGO – Situação ou condição que tem potencial de acarretar consequências indesejáveis. Substância; Instalação; Artefato.
  • 8.
    8 8 1 – INTRODUÇÃO– cont. RISCO – Contextualização de uma situação de perigo, ou seja, a possibilidade da materialização do perigo ou de um evento indesejado ocorrer. R = P x C (Probabilidade x Magnitude da consequência) Risco = {Cenário, frequência, consequência}
  • 9.
    9 9 1 – INTRODUÇÃO– cont. • Alto Risco, Risco presente. • Controle do Risco, • Risco ainda presente. • Eliminação/controle do risco,“Risco isolado” Risco / Perigo Controle do Risco Eliminação do Risco / Perigo
  • 10.
    10 10 2 – RISCOAMBIENTAL RISCO AMBIENTAL – Potencial de realização de consequências adversas indesejadas para a saúde ou vida humana, para o ambiente ou para bens materiais (Segundo Society of Risk Analysis).
  • 11.
    11 11 2 – RISCOAMBIENTAL – cont. Perguntas do tipo “o que aconteceria se…” são muitas vezes feitas ao se analisar a viabilidade ambiental de um projeto. As consequências do mau funcionamento do empreendimento podem ser mais significativas do que os impactos decorrentes de seu funcionamento normal. São situações que tipificam risco ambiental risco ambiental.
  • 12.
    12 12 3 – TIPOSDE RISCOS AMBIENTAIS Riscos ambientais 1. Riscos Tecnológicos 2. Riscos Naturais 2a. Atmosféricos 2b. Hidrológicos 2c. Geológicos 2d. Biológicos 2e. Siderais 1a. Agudos (Imediatos) 1b. Crônicos (médio ou longo prazo)
  • 13.
    13 13 3 – TIPOSDE RISCOS AMBIENTAIS – cont. 1- TECNOLÓGICOS 1- TECNOLÓGICOS São aqueles cuja origem está diretamente ligada à ação humana. Incluem-se os riscos: de acidentes tecnológicos – explosão, vazamento etc; à saúde – humana ou dos ecossistemas.
  • 14.
    14 14 Causados por diferentesações antrópicas, como: utilização ou liberação de substâncias químicas, radiações ionizantes e organismos geneticamente modificados. 1- TECNOLÓGICOS 1- TECNOLÓGICOS 3 – TIPOS DE RISCOS AMBIENTAIS – cont.
  • 15.
    15 15 As atividades derisco são chamadas de perigosas, e incluem, dentre aquelas: capazes de causar dano ambiental; muitas atividades industriais; o transporte e o armazenamento de produtos químicos; o lançamento de poluentes; a manipulação genética. 1- TECNOLÓGICOS 1- TECNOLÓGICOS 3 – TIPOS DE RISCOS AMBIENTAIS – cont.
  • 16.
    16 16 Essas situações podemacarretar danos: Materiais; aos ecossistemas; à saúde do homem. 1- TECNOLÓGICOS 1- TECNOLÓGICOS 3 – TIPOS DE RISCOS AMBIENTAIS – cont.
  • 17.
    17 17 Tipos de riscos: Agudo– imediatos; Crônico – médio ou longo prazo. 1- TECNOLÓGICOS 1- TECNOLÓGICOS 3 – TIPOS DE RISCOS AMBIENTAIS – cont.
  • 18.
    18 18 Agudos e crônicos,há duas famílias de análise de risco: Uma voltada para análise de situações agudas – como acidentes industriais ampliados; Outro para situações crônicas – como a exposição da população a agentes: Físicos – como ruído; Químicos – como substâncias presentes em águas subterrâneas utilizadas para abastecimento doméstico. 1- TECNOLÓGICOS 1- TECNOLÓGICOS 3 – TIPOS DE RISCOS AMBIENTAIS – cont.
  • 19.
    19 19 2- NATURAIS 2- NATURAIS •ATMOSFÉRICOS– Aqueles oriundos de processos e fenômenos metereológicos e climáticos que têm lugar na atmosfera, incluindo os de temporalidade: Curta – como tornados, trombas d’água, granizo, raios, etc; Longa – como secas. 3 – TIPOS DE RISCOS AMBIENTAIS – cont.
  • 20.
    20 20 •HIDROLÓGICOS – inundações. 2-NATURAIS 2- NATURAIS Maior represa da China libera água para tentar diminuir enchentes no país. 3 – TIPOS DE RISCOS AMBIENTAIS – cont.
  • 21.
    21 21 OBSERVAÇÃO OBSERVAÇÃO 3 – TIPOSDE RISCOS AMBIENTAIS – cont. Uma inundação pode ser o resultado de uma chuva que não foi suficientemente absorvida pelo solo e outras formas de escoamento, causando transbordamentos. Também pode ser provocada de forma induzida pelo homem através da construção de barragens e pela abertura ou rompimento de comportas de represas. Enchente ou cheia é, geralmente, uma situação natural de transbordamento de água do seu leito natural (leito menor), qual seja, córregos, arroios, lagos, rios, ribeirões, provocadas geralmente por chuvas intensas e contínuas. Existe uma distinção conceitual entre os termos enchente e inundação: a diferença fundamental é que o primeiro termo refere-se a uma ocorrência natural, que normalmente não afeta diretamente a população, tendo em vista sua ciclicidade. Já as inundações são decorrentes de modificações no uso do solo e podem provocar danos de grandes proporções.
  • 22.
    22 22 2- NATURAIS 2- NATURAIS •GEOLÓGICOS– podem ser subdivididos nos que têm origem em processos: Endógenos – sismos e atividade vulcânica; Exógenos – escorregamentos, subsidências e processos erosivos e de assoreamento. Nota: Em geologia, geografia e topografia subsidência refere-se ao movimento de uma superfície (geralmente a superfície da Terra) à medida que ela se desloca para baixo relativamente a um nível de referência, como seja o nível médio do mar. O oposto de subsidência é o levantamento tectônico, que resulta num aumento da elevação. 3 – TIPOS DE RISCOS AMBIENTAIS – cont.
  • 23.
    23 23 •BIOLÓGICOS – relativosà atuação de agentes vivos, como organismos patogênicos. 2- NATURAIS 2- NATURAIS Bactérias Vírus Protozoários Fungos Parasita 3 – TIPOS DE RISCOS AMBIENTAIS – cont.
  • 24.
    24 24 2- NATURAIS 2- NATURAIS •SIDERAIS– que têm origem fora do planeta, tais como a queda de meteorito. 3 – TIPOS DE RISCOS AMBIENTAIS – cont.
  • 25.
    25 25 4 – FONTESDE RISCO •Agentes químicos: •ocorrência natural; •sintéticos; •produção industrial. •Radionuclídeos: •ocorrência natural; •produzidos pela atividade humana. •Outros agentes: •Físicos; •Biológicos; •sócio-econômicos.
  • 26.
    26 26 4 – FONTESDE RISCO – cont. Consequências ao homem: •Toxicidade; •efeito carcinogênico e; •não carcinogênico. Impacto ao meio ambiente: •chuva ácida; •efeito estufa; • valores estéticos.
  • 27.
    27 27 5 – GESTÃODE RISCOS Identificação de Perigos Avaliação de Riscos Medidas de Redução Selecionar e definir as medidas de controle Atende Critérios de tolerabilidade Não Sim
  • 28.
    28 28 6 – ACIDENTESTECNOLÓGICOS Local – Cubatão, Brasil Data – 25/02/1984 Evento - Vazamento de ~700.000 L de gasolina de um duto seguido de incêndio. Consequências – 93 mortos, 4 mil feridos Fonte: Cetesb, www.cetesb.sp.gov.br, acesso em 24 de setembro de 2006.
  • 29.
    29 29 6 – ACIDENTESTECNOLÓGICOS – cont. Local – Tchernobil, Ucrânia Data – 26 de abril de 1986 Evento - Vazamento de radioatividade. Consequências – 32 mortos, 135 mil evacuados. Fonte: Crié (1989); a nuvem radioativa atingiu a Europa.
  • 30.
    30 30 Local – Duquede Caxias, Brasil Data – 18 de janeiro de 2000. Evento - Vazamento de 1.300.000 de óleo combustível de um duto na baía da Guanabara. Consequências – Contaminação de praias, mangues, danos à pesca e ao turismo. Fonte: Jablonski, Azevedo e Moreira, 2006. 6 – ACIDENTES TECNOLÓGICOS – cont.
  • 31.
    31 31 7 – ACIDENTESNATURAIS Local – Santa Catarina, Brasil Data – 22 de novembro de 2008. Evento - Inundações. Consequências – Registro de 12.027 desalojados e desabrigados, sendo 2.637 desabrigados e 9.390 desalojados. 135 óbitos e 02 desaparecidos confirmados. Fonte: http://www.desastre.sc.gov.br/
  • 32.
    32 32 7 – ACIDENTESNATURAIS Local – Alagoas Data – 06/2010. Evento - Chuva. Fonte: http://www.globo.com
  • 33.
  • 34.
    34 34 8 – CONSIDERAÇÕESFINAIS A avaliação de riscos, como a avaliação da importância de impactos, implica juízo de valor. O conceito de risco aceitável vem sendo discutido há décadas. Algumas pessoas são mais propensas a correr ou aceitar riscos, enquanto outras mostram aversões a situações arriscadas. Para o ambiente, a dificuldade é maior, pois muitas vezes trata-se de riscos impostos e não voluntários, e a fonte de risco é a atividade exercida por um terceiro e não pelo próprio individuo.
  • 35.
    35 METODOLOGIAS DE ANÁLISEDE METODOLOGIAS DE ANÁLISE DE RISCO AMBIENTAL RISCO AMBIENTAL
  • 36.
    36 36 1 – INTRODUÇÃO Aavaliação de riscos é uma atividade correlata à AIA, mas as duas se envolvem em contextos separados, por comunidades profissionais e disciplinares diferentes.
  • 37.
    37 37 2 – RISCOAMBIENTAL – cont. A avaliação de riscos é usualmente realizada em quatro etapas: Idenfificação dos perigos; Análise das consequências e estimativa dos riscos; Avaliação dos riscos; Gerencimento dos riscos.
  • 38.
    38 38 2 – RISCOAMBIENTAL – cont. A avaliação de riscos é uma tentativa de estimar matematicamente as probabilidades de um evento e a magnitude de suas consequências. A avaliação de risco é a aplicação de um juízo de valor para discutir a importância dos riscos e suas consequências sociais, econômicas e ambientais.
  • 39.
    39 39 2 – RISCOAMBIENTAL – cont. Já o gerenciamento dos riscos é um termo que engloba o conjunto de atividades de identificação, estimação, comunicação e avaliação de riscos, associado à avaliação de alternativas de minimização dos riscos e suas consequências.
  • 40.
    40 40 3 – ESTUDODE ANÁLISE DE RISCOS Tipo de estudo Nível de periculosidade da instalação Vulnerabilidade da região Periculosidade das substâncias Quantidade das substâncias Critérios para exigência de estudo de análise de risco (Ex.: São Paulo)
  • 41.
    41 41 3 – ESTUDODE ANÁLISE DE RISCOS – cont. Principais itens do tal estudo são (Companhia ambiental de São Paulo - Cetesb, 2003, p. 35): •Caracterização do empreendimento e da região; •Identificação dos perigos e consolidação de cenários de acidentes; •Estimativa dos efeitos físicos e análises de vulnerabilidade; •Estimativa de frequências; •Estimativa e avaliação de riscos; •Gerenciamento de riscos.
  • 42.
    42 42 4 - PREVENÇÃODE RISCOS E ATENDIMENTO A EMERGÊNCIAS Alguns impactos são de ocorrência incerta, mas a incerteza não pode de forma alguma, ser negligenciada na avaliação de impacto ambiental, e muito menos durante o ciclo de vida do empreendimento. Dois conjuntos de medidas especificamente voltadas para a gestão de riscos podem fazer parte do plano de gestão ambiental:  O plano de gerenciamento de riscos;  O plano de atendimento a emergências.
  • 43.
    43 43 4 - PREVENÇÃODE RISCOS E ATENDIMENTO A EMERGÊNCIAS – cont. O plano de gerenciamento de riscos (PGR) deve contemplar todas as ações voltadas para a prevenção de acidentes ambientais e todas as ações a serem implementadas em caso de ocorrência de um acidente. Cabe ao órgão licenciador determinar a necessidade de apresentação de um PGR, a fase do processo de licenciamento em que o plano e seu conteúdo devem ser apresentados.
  • 44.
    44 44 4 - PLANODE ATENDIMENTO A EMERGÊNCIAS DEFINIÇÕES: Plano de Ação de Emergências Plano de Ação de Emergências – é uma espécie de documento- síntese da análise de risco, devendo descrever as instalações, os cenários acidentais, as atribuições e as responsabilidades dos envolvidos, um fluxograma de acionamento, as ações de resposta às situações emergenciais identificadas nos cenários acidentais considerados, os recursos humanos e materiais, os programas de treinamento e divulgação e documentos anexos como plantas, listas de equipamentos etc.
  • 45.
    45 45 4 - PLANODE ATENDIMENTO A EMERGÊNCIAS – cont. DEFINIÇÕES: Plano de Contingência Plano de Contingência – também chamado de planejamento de riscos, plano de continuidade de negócios ou plano de recuperação de desastres. É um documento onde estão definidas as responsabilidades, estabelecidas uma organização para atender a uma emergência e contém informações detalhadas sobre as características da área envolvida. É um documento desenvolvido com o intuito de treinar, organizar, orientar, facilitar, agilizar e uniformizar as ações necessárias às respostas de controle e combate às ocorrências anormais.
  • 46.
    46 46 4 - PREVENÇÃODE RISCOS E ATENDIMENTO A EMERGÊNCIAS – cont. TIPO I(1) TIPO II(2) Informações de segurança de processo Informações de segurança de processo Revisão dos riscos de processos Gerenciamento de modificações Manutenção e garantia da integridade de sistemas críticos Manutenção e garantia da integridade de sistemas críticos Procedimentos operacionais Procedimentos operacionais Capacitação de recursos humanos Capacitação de recursos humanos Investigação de incidentes Plano de ação a emergências (PAE) Plano de ação a emergências (PAE) Auditorias (1)Para empreendimentos de médio e grande porte. (2)Para empreendimentos de pequeno porte. Fonte: Cetesb (2003). Estrutura de um Plano de gerenciamento de Riscos
  • 47.
    47 47 5 – PLANODE GESTÃO DE RISCOS Muitas vezes a preparação de um estudo completo de análise de riscos pode ser substituída pela preparação de um plano de gerenciamento de riscos (PGR). Esse PGR pode facilmente ser incorporados a um EIA ou a algum documento subsequente no processo de licenciamento ambiental.
  • 48.
    48 48 5 – PLANODE GESTÃO DE RISCOS – cont. Itens de um PGR:  Informações de segurança do processo;  Revisão dos riscos do processo;  Gerenciamento de modificações;  Manutenção e garantia da integridade de sistemas críticos;  Procedimentos operacionais;  Investigação de incidentes;  Capacitação de recursos humanos;  Plano de ação e emergência;  Auditorias.
  • 49.
    49 49 6 – FERRAMENTASPARA ANÁLISE DE RISCOS A análise de riscos ambientais teve grande desenvolvimento com a indústria nuclear. Acidentes com reatores e outras instalações nucleares são tipicamente de baixa probabilidade de ocorrência, porém de grandes consequências.
  • 50.
    50 50 6 – FERRAMENTASPARA ANÁLISE DE RISCOS – cont. Técnica de identificação de riscos: 1. Análise histórica de acidentes; 2. Inspeção de segurança; 3. Lista de verificação; 4. Método “E se…?”; 5. Análise preliminar de riscos; 6. Estudo de riscos e operabilidade; 7. Tipos de ruptura e análise das consequências; 8. Análise de árvore de falhas; 9. Análise de árvore de eventos; 10.Análise de causas e consequências.
  • 51.
    51 51 6 – FERRAMENTASPARA ANÁLISE DE RISCOS – cont. 1. Análise histórica de acidentes; Consiste no levantamento de acidentes ocorridos em instalações similares, utilizando-se a consulta a bancos de dados de acidentes ou referências bibliográficas específicas.
  • 52.
    52 52 6 – FERRAMENTASPARA ANÁLISE DE RISCOS – cont. 2. Inspeção de segurança; Por definição, é um método que somente se aplica a instalações em funcionamento.
  • 53.
    53 53 6 – FERRAMENTASPARA ANÁLISE DE RISCOS – cont. 3. Lista de verificação; Baseia-se na elaboração e aplicação de uma sequência lógica de questões para a avaliação das condições de segurança de uma instalação, por meio de suas condições físicas, dos equipamentos utilizados e das operações praticadas. Lista de verificação aplicam-se às etapas de elaboração de projeto, de construção, de operação e durante as paradas para manutenção.
  • 54.
    54 54 6 – FERRAMENTASPARA ANÁLISE DE RISCOS – cont. 4. Método “E se…?”; Trata-se da identificação de eventos indesejados feita por uma equipe de dois ou três especialistas experientes; Melhores resultados podem ser obtidos quando da sua aplicação em instalações existentes.
  • 55.
    55 55 6 – FERRAMENTASPARA ANÁLISE DE RISCOS – cont. 5. Análise preliminar de riscos; É uma técnica que foi desenvolvida especificamente para aplicação nas etapas de planejamento de projetos, visando a uma identificação precoce de situações indesejadas, o que possibilita adequação do projeto antes que recursos de grande monta tenham sido comprometidos. Trata-se, portanto, de uma técnica de potencial emprego em EIA, pois não exige o detalhamento da instalação industrial a ser analisada.
  • 56.
    56 56 6 – FERRAMENTASPARA ANÁLISE DE RISCOS – cont. 5. Análise preliminar de riscos; - cont. Preparam-se planilhas nas quais, para cada perigo identificado, são levantadas suas possíveis causas, efeitos potenciais e medidas básicas de controle aplicáveis (preventivas ou corretivas). Além da identificação, os perigos são também avaliados com relação à frequência e grau de severidade de suas consequências. A análise preliminar de perigos pode ser uma etapa inicial, seguida de outras ferramentas de análise.
  • 57.
    57 57 6 – FERRAMENTASPARA ANÁLISE DE RISCOS – cont. 6. Estudos de riscos e operabilidade; Consiste no trabalho integrado de uma equipe de especialistas que realiza um exame crítico sistemático a fim de avaliar o potencial de riscos decorrentes da má operação ou mau funcionamento de itens individuais dos equipamentos e os efeitos na instalação, seguindo uma estrutura dada por determinadas palavras-guia que permitam identificar desvios ou afastamentos da normalidade.
  • 58.
    58 58 6 – FERRAMENTASPARA ANÁLISE DE RISCOS – cont. 6. Estudos de riscos e operabilidade; - cont. Segundo Awazu (1993, p. 3200-3215), a melhor ocasião para a realização de um estudo de riscos e operabilidade é a fase em que o projeto se encontra razoavelmente consolidado. Nessa altura, o projeto já está bem definido, a ponto de permitir a formulação de respostas expressivas às perguntas do estudo. Além disso, neste ponto ainda é possível alterar o projeto sem grandes despesas.
  • 59.
    59 59 6 – FERRAMENTASPARA ANÁLISE DE RISCOS – cont. 7. Tipos de ruptura e análise de riscos das consequências; Consiste na identificação de falhas hipotéticas, anotadas em uma planilha, na qual cada falha é relacionada com seus efeitos. As falhas podem ter diversas causas, mas aqui parte-se dos modos de falha – por exemplo, os modos de falha de uma válvula manual podem ser:  Falha para fechar, quando requisitada;  Falha ao abrir, quando requisitada;  Emperrada;  Ajuste errado para mais ou para menos;  Ruptura no corpo da válvula.
  • 60.
    60 60 6 – FERRAMENTASPARA ANÁLISE DE RISCOS – cont. 7. Tipos de ruptura e análise de riscos das consequências; - cont. Em seguida identificam-se os possíveis efeitos – se a falha da válvula ocasionar vazamento de um líquido inflamável, um efeito é incêndio. É uma técnica indutiva.
  • 61.
    61 61 6 – FERRAMENTASPARA ANÁLISE DE RISCOS – cont. 8. Análise de árvore de falhas; Técnica dedutiva que parte da montagem de um diagrama com bifurcações sucessivas – por exemplo, um sistema de alimentação de água pode falhar:  por falta de água no reservatório ou;  por falha no sistema de bombeamento;  este, por sua vez, pode falhar em cada uma das bombas.
  • 62.
    62 62 6 – FERRAMENTASPARA ANÁLISE DE RISCOS – cont. 8. Análise de árvore de falhas; - cont. O método permite análise quantitativa, atribuindo-se probabilidades a cada evento, determinando-se a taxa de falha de cada componente do sistema. Pode-se também determinar caminhos críticos, sequências de eventos com maior probabilidade de levar ao evento indesejado (denominado evento topo, por situar-se no topo, ou no tronco de uma árvore invertida, cujas bifurcações são as raízes). O método foi desenvolvido para as indústrias aeronáutica e aeroespacial.
  • 63.
    63 63 6 – FERRAMENTASPARA ANÁLISE DE RISCOS – cont. 9. Análise de árvore de eventos; Diagramas descrevem a sequência de eventos necessária para que ocorra um acidente; cada ramificação só permite duas possibilidades:  Sucesso ou  Falha às quais se atribuem probabilidades que, somadas, sempre são iguais a zero e um. Parte-se da escolha de determinados eventos, que muitas vezes são identificados por meio de outras técnicas de análise de risco.
  • 64.
    64 64 6 – FERRAMENTASPARA ANÁLISE DE RISCOS – cont. 10.Análise de causas e consequências; Utiliza-se da preparação de diagramas de causas e consequências em uma sequência de passos: 1 - Identificação dos fatores que podem causar acidentes; 2 - Preparação de uma ávore de eventos; 3 - Detalhamento de um evento para determinação de suas causas básicas (árvore de falhas); 4 - Determinação de medidas de redução de eventos acidentais.
  • 65.
    65 65 7 – ANÁLISEDAS CONSEQUÊNCIAS E ESTIMAÇÃO DE RISCOS Trata-se da parte quantitativa da avaliação de riscos, mas nem sempre se avança até esse ponto. A análise das consequências é uma simulação de acidentes que permite estimar a extensão e a magnitude das consequências, o que é feito por meio de modelos matemáticos específicos para determinado cenário acidental. Para cada hipótese acidental, deve-se usar procedimentos apropriados de cálculo.
  • 66.
    66 66 7 – ANÁLISEDAS CONSEQUÊNCIAS E ESTIMAÇÃO DE RISCOS – cont. Em se tratando da liberação de uma substância química, devem-se (Technica, 1988): Saber a fase (líquida, gasosa ou uma mistura de líquido e gás); Estimar a quantidade liberada; Determinar o comportamento da substância após a liberação (vazamento de líquido pouco volátil, vazamento de líquido volátil, inflamável, expansivo etc.); Verificar com se dá a dispersão (nuvem densa, subida de pluma) e se pode haver incêndio ou explosão; Determinar os efeitos agudos e crônicos de liberações tóxicas.
  • 67.
    67 67 7 – ANÁLISEDAS CONSEQUÊNCIAS E ESTIMAÇÃO DE RISCOS – cont. Podem-se aplicar alguns modelos de dispersão atmosférica, e existem modelos desenvolvidos para a análise das consequências de acidentes qua permitem calcular: a radiação térmica (no caso de incêndios) a sobrepressão (no caso de explosões) ou concentração de uma substância tóxica.
  • 68.
    68 68 7 – ANÁLISEDAS CONSEQUÊNCIAS E ESTIMAÇÃO DE RISCOS – cont. Como risco é o produto da combinação entre probabilidade de ocorrência e magnitude das consequências, é preciso estimar essa magnitude. Ela pode ser medida em termos de perdas econômicas ou ecológicas, mas uma característica bastante usada para os riscos agudos é o número esperado de mortes. Para os riscos crônicos, a característica usada é o número de mortes ou o número adicional de casos de câncer, para as substâncias causadoras de tumores.
  • 69.
    FERRAMENTAS PARA ANÁLISEDE FERRAMENTAS PARA ANÁLISE DE RISCO RISCO APP ou APR APP ou APR
  • 70.
    70 70 INTRODUÇÃO • EIA –Estudo de Impacto Ambiental: •Efetuado na fase de concepção do projeto; •São consideradas alternativas. • Análise de Risco: •Necessita de projeto detalhado para quantificar riscos.
  • 71.
    71 71 IDENTIFICAÇÃO DE PERIGOS •Ponto de partida dos estudos de risco: •Varredura da instalação (ou processo); •Identificação de eventos iniciadores de falhas operacionais. • Posteriormente, quantifica-se a probabilidade de ocorrência dos eventos.
  • 72.
    72 72 TÉCNICAS DE IDENTIFICAÇÃODE RISCOS APP – Análise Preliminar de Perigo
  • 73.
    73 73 TÉCNICAS DE IDENTIFICAÇÃODE RISCOS Objetivos • Metodologia indutiva estruturada para: 1. Identificar perigos potenciais de instalação (sistema); 2. Examinar maneira pelas quais energia ou material do processo pode ser liberada de forma descontrolada; 3. Levantar causas de cada perigo e seus efeitos sobre pessoas e meio ambiente; 4. Avaliação qualitativa dos riscos para priorização; 5. Sugestão de medidas preventivas e/ou mitigadoras de riscos.
  • 74.
    74 74 TÉCNICAS DE IDENTIFICAÇÃODE RISCOS Escopo • Eventos perigosos cujas causas originam-se da instalação (ou sistema): 1. Falhas de componentes ou do sistema; 2. Erros operacionais e de manutenção. • Resultados são qualitativos 1. Não fornecem resultados numéricos.
  • 75.
    75 75 TÉCNICAS DE IDENTIFICAÇÃODE RISCOS • Aplicação: • Sistemas em início de desenvolvimento; • Revisão geral de segurança de sistemas ou instalações em operação; • É precursora de outras análises. • Aplicada por equipe multidisciplinar: 1. Reuniões de até 3 horas; 2. Periodicidade: 2 a 3 vezes por semana.
  • 76.
    76 76 TÉCNICAS DE IDENTIFICAÇÃODE RISCOS INFORMAÇÕES NECESSÁRIAS
  • 77.
    77 77 TÉCNICAS DE IDENTIFICAÇÃODE RISCOS METODOLOGIA • Definição dos objetivos e do escopo da análise; • Definição das fronteiras do processo (instalação); • Coleta de informações sobre a região, a instalação e os perigos envolvidos; • Subdivisão do processo (instalação) em módulos.
  • 78.
    78 78 TÉCNICAS DE IDENTIFICAÇÃODE RISCOS • Realização da APP: - Preenchimento da planilha • Elaboração das estatísticas dos cenários identificados por categorias de risco. - Frequência e severidade. • Análise dos resultados
  • 79.
    79 79 TÉCNICAS DE IDENTIFICAÇÃODE RISCOS MODELO DE PLANILHA
  • 80.
  • 81.
  • 82.
    82 82 TÉCNICAS DE IDENTIFICAÇÃODE RISCOS MATRIZ DE CLASSIFICAÇÃO
  • 83.
    83 83 TÉCNICAS DE IDENTIFICAÇÃODE RISCOS ESTRUTURA DO RELATÓRIO • Descrição dos objetivos e escopo da análise; • Descrição do sistema, contemplando aspecto de operação, manutenção e possíveis modificações; • Descrição da metodologia e critérios adotados na análise;
  • 84.
    84 84 TÉCNICAS DE IDENTIFICAÇÃODE RISCOS ESTRUTURA DO RELATÓRIO • Apresentação da Análise Preliminar de Riscos: 1. Modelos de análise 2. Planilhas da APP 3. Estatísticas dos cenários de acidentes • Conclusões gerais com cenários de risco sério ou crítico identificados na APP • Referências bibliográficas • Anexos: 1. Fluxogramas utilizados na APP
  • 85.
    85 85 TÉCNICAS DE IDENTIFICAÇÃODE RISCOS APLICAÇÃO APR
  • 86.
    86 86 TÉCNICAS DE IDENTIFICAÇÃODE RISCOS Risco Causa Modo de detecção Efeito Categorias Medidas/Observações N° Cenário Frequência Severidade Risco Liberação tóxica 1.Vazamento no cilindro de H2 S; 2.H2 S não consumido todo no processo. 1.Não há; 2.Não há. 1 e 2 Possíveis mortes com liberações maiores D III 4 a)Instalar sistema de alarme; b)Minimizar armazenamento no local; c)Preparar procedimento para inspeção de cilindros; d)Projetar sistema coletor das sobras de H2 S, com torre de absorção; e)Projetar sistema de controle para detectar o H2 S excedente e o procedimento de parada.
  • 87.
  • 88.
    88 88 2º Exemplo: Considere umprojeto conceitual (Figura 2) que é alimentado por gás cloro (Cl2) proveniente de um cilindro de uma unidade de processo. Neste estágio do projeto, o analista sabe somente que o material será usado no processo, nada mais. O analista reconhece que Cl2 tem propriedades tóxicas e identifica a liberação potencial de Cl2 como uma situação perigosa.
  • 89.
    89 89 2º Exemplo: O analistalista as seguintes causas para tal liberação: •o cilindro pressurizado de estocagem vaza ou rompe; •as linhas de alimentação de Cl2 vazam ou rompem; •o processo não consome todo o Cl2; •ocorre um vazamento na conexão do cilindro ao processo.
  • 90.
    90 90 2º Exemplo: O analistaentão determina os efeitos destas causas. Neste caso, podem ocorrer fatalidades resultantes de grandes liberações. A próxima tarefa é a descrição de medidas corretivas/preventivas para cada liberação possível.
  • 91.
    91 91 2º Exemplo: Por exemplo,o analista pode sugerir para o projetista o seguinte: •minimizar a estocagem local de Cl2, sem a necessidade de manuseio excessivo; •considerar um processo que armazene materiais alternativos, menos tóxicos e que possam gerar Cl2 como necessário; •considerar o desenvolvimento de um sistema de coleta de Cl2 do processo; •providenciar um sistema de alerta na planta para o caso de liberações de Cl2; •considerar um cilindro envolto em um sistema de dilúvio de água que seja acionado por detectores de Cl2; •desenvolver um programa de treinamento para ser apresentado a todos os funcionários antes do “start-up” (e subseqüentemente para todos os novos funcionários) contemplando os efeitos do Cl2 e os procedimentos de segurança.
  • 92.
  • 93.
    93 93 2º Exemplo: Risco CausaEfeito Categorias Medidas/Observações Frequência Severidade Risco Grande Liberação 1.Ruptura do cilindro; 2.Ruptura total da linha de alimentação. Dispersão da nuvem com potencial para fatalidades IV a)Minimizar a estocagem no local; b)Fornecer sistema de alerta; c)Projetar sistema para coletar o cloro em excesso; d)Estudar métodos alternativos de produção de cloro. Média Liberação 1.Ruptura parcial em: •Válvulas; •Linha de alimentação. Dispersão da nuvem sem potencial para fatalidades II a)Implantar programa de inspeção periódica. Pequena liberação 1.Processo não consome todo cloro; 2.Conexão do cilindro. Dispersão da nuvem sem potencial para fatalidades. II a)Desenvolver programa de treinamento.
  • 94.
    94 ANÁLISE PERIGOS E ANÁLISEPERIGOS E OPERABILIDADE OPERABILIDADE (HAZOP) (HAZOP)
  • 95.
    95 95 O termo HazOporigina-se do inglês “Hazard and Operability Study”. Também conhecido como “Estudo de Perigos e Operabilidade”, o HazOp é uma técnica projetada para identificar perigos que possam gerar acidentes nas diferentes áreas da instalação, além de perdas na produção em razão de descontinuidade operacional.
  • 96.
    96 96 Objetivos Identificar problemas quepossam contribuir para a redução da qualidade operacional da instalação (operabilidade da mesma). Cabe lembrar que num HazOp a operabilidade é tão importante quanto a identificação dos perigos, sendo que, na maioria dos trabalhos, encontram-se mais problemas de operabilidade quando comparados aos perigos.
  • 97.
    97 97 A necessidade deidentificar erros ou omissões de projeto tem sido reconhecida há muito tempo, mas vem sendo realizada tradicionalmente com base em conhecimentos individuais de especialistas.
  • 98.
    98 98 Exemplo: O engenheiro deinstrumentação verifica os sistemas de controle e, se está satisfeito, aprova o projeto e o passa para o próximo especialista. Este tipo de verificação individualizada melhora o projeto mas tem pouca chance de detectar perigos relacionados com a interação das diversas funções ou especialidades.
  • 99.
    99 99 O HazOp éefetivo na identificação de incidentes previsíveis, mas também é capaz de identificar as mais sutis combinações que levam a eventos pouco esperados.
  • 100.
    100 100 De maneira geral,o HazOp consiste na realização de uma revisão da instalação, identificando perigos potenciais e/ou problemas de operabilidade, por meio de uma série de reuniões, durante as quais uma equipe multidisciplinar discute metodicamente o projeto da planta. O líder da equipe orienta o grupo, através de um conjunto de perguntas estruturadas, usando palavras-guia, que focalizam desvios fora dos parâmetros estabelecidos no processo ou na operação.
  • 101.
    101 101 A equipe procuraidentificar as causas de cada desvio e, caso sejam constatadas consequências consideradas relevantes, ou seja, as de elevada probabilidade ou magnitude, são avaliados os sistemas de proteção para determinar se estes são suficientes para controlar essas situações. Se a equipe considerar que outras medidas ou dispositivos de segurança são necessários, então são feitas as respectivas recomendações. A técnica é então repetida até que cada seção do processo ou equipamento de interesse tenham sido revisados.
  • 102.
    102 102 A principal vantagemdesta discussão é que ela estimula a criatividade e gera ideias. Essa criatividade resulta da interação da equipe com diferentes formações. A melhor ocasião para a realização de um estudo HazOp é a fase em que o projeto se encontra razoavelmente consolidado. Além disso, neste ponto ainda é possível alterar o projeto sem grandes despesas.
  • 103.
    103 103 Do ponto devista de custos, o HazOp é ótimo quando aplicado a novas plantas, no momento em que o projeto está estável e documentado, ou para plantas existentes ao ser planejado um remodelamento.
  • 104.
    104 104 Seguem abaixo exemplosde palavras-guia, parâmetros de processo e desvios:
  • 105.
    105 105 Seguem abaixo exemplosde palavras-guia, parâmetros de processo e desvios: PALAVRA-GUIA DESVIO NENHUM Ausência de fluxo ou fluxo reverso MAIS Mais, em relação a um parâmetro físico importante. (Ex.: mais vazão, maior temperatura, mais pressão, etc.) MENOS Menos, em relação a um parâmetro físico importante. (Ex.: menos vazão, temperatura menor, menos pressão) MUDANÇAS NA COMPOSIÇÃO Alguns componentes em maior ou menor proporção, ou ainda, um componente faltando. COMPONENTES A MAIS Componentes a mais em relação aos que deveriam existir. (Ex.: fase extra presente, impurezas,etc.) OUTRA CONDIÇÃO OPERACIONAL Partida, parada, funcionamento em carga reduzida, modo alternativo de operação, manutenção, mudança de catalizador,etc.
  • 106.
    106 106 Seguem alguns exemplosde desvios e suas possíveis causas.
  • 107.
    107 Embora o objetivogeral consista na identificação dos perigos e problemas de operabilidade, a equipe deve se concentrar em outros itens importantes para o desenvolvimento do estudo, tais como: •verificar a segurança do projeto; •verificar os procedimentos operacionais e de segurança; •melhorar a segurança de uma instalação existente; •certificar-se de que a instrumenção de segurança está reagindo da melhor forma possível; •verificar a segurança dos empregados; •considerar perda da planta ou de equipamentos; •considerar perdas de produção; •segurança pública e •impactos ambientais.
  • 108.
    108 108 Os estudos HazOpdevem ser realizados por uma equipe multidisciplinar, composta de 5 a 7 membros, embora um contingente menor possa ser suficiente para a análise de uma planta pequena. Sendo a equipe numerosa demais, a unidade do grupo se perde e o rendimento tende a ser menor. Para a análise de um novo projeto a equipe pode ser composta por: •Engenheiro de projeto; •Engenheiro de processo; •Engenheiro de automação; •Engenheiro eletricista; •Líder da equipe.
  • 109.
    109 109 Para a análisede uma planta em operação, a equipe pode ser composta por: •Chefe de fábrica; •Supervisor de operação; •Engenheiro de manutenção; •Engenheiro de instrumentação; •Engenheiro eletricista; •Químico; •Líder da equipe.
  • 110.
    110 110 Alguns projetos necessitarãoda inclusão de diferentes disciplinas, como por exemplo, engenheiro eletricista, engenheiro civil e farmacêutico-bioquímico, entre outros.
  • 111.
    111 111 A equipe deveter um líder que tenha experiência na condução de estudos de HazOp e que tenha em mente fatores importantes para assegurar o sucesso das reuniões, como: •não competir com os membros da equipe, •ter o cuidado de ouvir a todos, •não permitir que ninguém seja colocado na defensiva, •manter o alto nível de energia, fazendo pausas quando necessário.
  • 112.
    112 112 Para que oestudo possa ser realizado, é importante que esteja disponível toda a documentação necessária, tais como: •P & ID’s (diagramas de tubulação e instrumentação); •Fluxogramas de processo e balanço de materiais; •Plantas de disposição física da instalação; •Desenhos isométricos; •Memorial descritivo do projeto; •Folha com os dados dos equipamentos; •Diagrama lógico de intertravamentos juntamente com a descrição completa.
  • 113.
    113 113 BENEFÍCIOS Revisão sistemática ecompleta: •pode produzir uma revisão completa do projeto de uma instalação e sua operação. Avaliação das consequências dos erros operacionais: •embora o HazOp não substitua uma análise completa de erro humano, ele pode auxiliar na identificação de cenários nos quais os operadores podem errar, originando sérias consequências, justificando medidas adicionais de proteção.
  • 114.
    114 114 BENEFÍCIOS Prognóstico de eventos: •oHazOp pode ser efetivo na descoberta de incidentes previsíveis, mas também pode identificar seqüências de eventos raros que possam acarretar incidentes que nunca ocorreram. Melhoria da eficiência da planta: •além da identificação dos perigos, o HazOp pode descobrir cenários que levam a distúrbios na planta, como bloqueios não planejados, danos a equipamentos, produtos fora de especificação, bem como melhorias básicas na maneira pela qual a planta é operada.
  • 115.
    115 115 BENEFÍCIOS Melhor compreensão dosengenheiros e operadores com relação às operações da planta: uma série de informações detalhadas do projeto e da operação surgem e são discutidas durante um HazOp bem sucedido.
  • 116.
    116 116 PONTOS FRACOS Pouco conhecimentodos procedimentos de aplicação do HazOp e dos recursos requeridos. Inexperiência da equipe: um HazOp realizado por equipes inexperientes pode não atingir os objetivos desejados quanto à identificação dos perigos, ou ainda gerar recomendações não pertinentes. Líder inexperiente ou não adequadamente treinado: o líder de HazOp precisa ser tecnicamente forte e experiente na técnica, de forma a extrair os conhecimentos de todos os participantes.
  • 117.
  • 118.
    118 118 1º Exemplo: Considere, comoum exemplo simples, o processo contínuo onde o ácido fosfórico e a amônia são misturados, produzindo uma substância inofensiva, o fosfato de diamônio (DAP). Se for acrescentada uma quantidade inferior de ácido fosfórico, a reação será incompleta, com produção de amônia. Se a amônia for adicionada em quantidade inferior, haverá produção de uma substância não perigosa, porém indesejável. A equipe de HazOp recebe a incumbência de investigar “os perigos decorrentes da reação”.
  • 119.
    119 119 Figura 1 -Unidade de produção de “DAP” ÁCIDO FOSFÓRICO AMÔNIA FOSFATO DE DIAMÔNIO A B C NODO 1 NODO 2 NODO 3
  • 120.
    120 120 UNIDADE DE PROCESSO:PRODUÇÃO DE DAP NODO: 1 PARÂMETRO: VAZÃO PALAVRA -GUIA DESVIO CAUSAS POSSÍVEIS CONSEQUÊNCIAS AÇÕES REQUERIDAS NENHUM NENHUM A VAZÃO •EXCESSO DE AMÔNIA NO REATOR. LIBERAÇÃO PARA A ÁREA DE TRABALHO •A VÁLVULA A FALHA FECHADA; •ESTOQUE DE ÁCIDO FOSFÓRICO ESGOTADO; •ENTUPIMENTO OU RUPTURA DA TUBULAÇÃO. •FECHAMENTO AUTOMÁTICO DA VÁLVULA B NA FALTA DE VAZÃO, PROVENIENTE DO DEPÓSITO DE ÁCIDO FOSFÓRICO.
  • 121.
    121 121 •EXCESSO DE AMÔNIA NOREATOR. LIBERAÇÃO PARA A ÁREA DE TRABALHO •FECHAMENTO AUTOMÁTICO DA VÁLVULA B AO REDUZIR-SE A VAZÃO, PROVENIENTE DO DEPÓSITO DE ÁCIDO FOSFÓRICO. •EXCESSO DE ÁCIDO FOSFÓRICO DEGRADA O PRODUTO. NENHUM PERIGO PARA A ÁREA DE TRABALHO. UNIDADE DE PROCESSO: PRODUÇÃO DE DAP NODO: 1 PARÂMETRO: VAZÃO PALAVRA -GUIA DESVIO CAUSAS POSSÍVEIS CONSEQUÊNCIAS AÇÕES REQUERIDAS MENOS MENOS VAZÃO MAIS MAIS VAZÃO •VÁLVULA A PARCIALMENTE FECHADA; •ENTUPIMENTO PARCIAL OU VAZAMENTO NA TUBULAÇÃO.
  • 122.
    122 122 UNIDADE DE PROCESSO:PRODUÇÃO DE DAP NODO: 1 PARÂMETRO: VAZÃO PALAVRA -GUIA DESVIO CAUSAS POSSÍVEIS CONSEQUÊNCIAS AÇÕES REQUERIDAS EM PARTE ÁCIDO FOSFÓRICO MENOS CONCENTRADO EXCESSO DE AMÔNIA NO REATOR. LIBERAÇÃO PARA A ÁREA DE TRABALHO •FORNECEDOR ENTREGA PRODUTO DIFERENTE OU DE MENOR CONCENTRAÇÃO; •ERRO NO ENCHIMENTO DO TANQUE DE ÁCIDO FOSFÓRICO. VERIFICAR A CONCENTRAÇÃO DE ÁCIDO FOSFÓRICO NO TANQUE APÓS O ENCHIMENTO DESTE.
  • 123.
    ANÁLISE DE MODOSDE ANÁLISE DE MODOS DE FALHAS E EFEITOS FALHAS E EFEITOS (AMFE) (AMFE)
  • 124.
    124 124 A Análise deModos de Falha e Efeitos (AMFE), do inglês Failure Modes and Effects Analysis (FMEA), é uma técnica para análise de riscos que consiste no exame de componentes individuais, com o objetivo de avaliar os efeitos que eventuais falhas podem causar no comportamento de um determinado sistema; é, portanto, uma análise sistemática com ênfase nas falhas de componentes, não considerando falhas operacionais ou erros humanos.
  • 125.
    125 125 É importante ressaltarque também não é objetivo da AMFE estabelecer as combinações de falhas dos equipamentos ou a as seqüências das mesmas, mas sim estabelecer como as falhas individuais podem afetar diretamente ou contribuir de forma relevante ao desenvolvimento de um evento indesejado que possa acarretar conseqüências significativas.
  • 126.
    126 126 A aplicação datécnica AMFE, em sistemas ou plantas industriais, permite analisar como podem falhar os diferentes componentes, equipamentos ou sistemas, de forma que possam ser determinados os possíveis efeitos decorrentes dessas falhas permitindo, conseqüentemente, definir alterações de forma a aumentar a confiabilidade dos sistemas em estudo, ou seja, diminuir a probabilidade da ocorrência de falhas indesejáveis.
  • 127.
    127 127 1. Revisão sistemáticados modos de falha de componentes, de forma a garantir danos mínimos aos sistemas; 2. Determinação dos possíveis efeitos que as possíveis falhas de um determinado componente poderão causar em outros componentes do sistema em análise; 3. Determinação dos componentes cujas falhas possam redundar em efeitos críticos na operação do sistema em análise. OBJETIVOS
  • 128.
    128 128 A AMFE ébasicamente um método qualitativo que estabelece, de forma sistemática, uma lista de falhas com seus respectivos efeitos e pode ser de fácil aplicação e avaliação para a definição de melhorias de projetos ou modificações em sistemas ou plantas industriais.
  • 129.
    129 129 A AMFE podeser utilizada nas etapas de projeto, construção e operação. Na etapa de projeto a técnica é útil para a identificação de proteções adicionais, que possam ser facilmente incorporadas para a melhoria e o aperfeiçoamento dos aspectos de segurança dos sistemas. ÂMBITO DE APLICAÇÃO
  • 130.
    130 130 Na fase deconstrução a AMFE pode ser utilizada para a avaliação das possíveis modificações que possam ter surgido durante a montagem de sistemas, o que é bastante comum; Por fim, para instalações já em operação a técnica é útil para a avaliação de falhas individuais que possam induzir a acidentes potenciais. ÂMBITO DE APLICAÇÃO
  • 131.
    131 131 Em geral aaplicação da AMFE pode ser realizada por dois analistas que conheçam perfeitamente as funções de cada equipamento ou sistema, assim como a influência destes nas demais partes ou sistemas de uma linha ou processo. Em sistemas complexos o número de analistas é, normalmente, incrementado, de acordo com a complexidade e especificidades das instalações. ÂMBITO DE APLICAÇÃO
  • 132.
    132 132 De forma geral,para se garantir a efetividade na aplicação da técnica, deve-se dispor de: 1. Lista dos equipamentos e sistemas; 2. Conhecimento das funções dos equipamentos, sistemas e planta industrial; 3. Fluxogramas de processo e instrumentação (P&IDs); 4. Diagramas elétricos, entre outros documentos e informações, de acordo com a instalação ou processo a ser analisado. ÂMBITO DE APLICAÇÃO
  • 133.
    133 133 Na aplicação daAMFE devem ser contempladas as seguintes etapas: 1. Determinar o nível de detalhamento da análise a ser realizada; 2. Definir o formato da tabela e informações a serem apontadas; 3. Definir o problema e as condições de contorno; 4. Preencher a tabela da AMFE; 5. Apontar as informações e recomendações. DESENVOLVIMENTO E APLICAÇÃO
  • 134.
    134 134 O nível dedetalhamento da análise a ser realizada na aplicação da AMFE, dependerá, obviamente, da complexidade da instalação a ser analisada, bem como dos objetivos a serem alcançados; assim, se a análise tiver por finalidade definir a necessidade ou não de proteções ou sistemas de segurança adicionais (redundâncias) certamente a análise deverá ser mais detalhada e criteriosa, podendo haver a necessidade de estudar cada equipamento, acessórios, interfaces, intertravamentos, etc. DESENVOLVIMENTO E APLICAÇÃO
  • 135.
    135 135 O formato databela a ser utilizado está também associado ao tipo de análise e nível de detalhamento desejado. DESENVOLVIMENTO E APLICAÇÃO
  • 136.
    136 136 A definição doproblema e das condições de contorno deve contemplar a determinação prévia do que efetivamente será analisado; assim, de forma geral, como elementos mínimos devem ser considerados: 1. A identificação da planta e/ou dos sistemas a serem analisados; 2. O estabelecimento dos limites físicos dos sistemas, o que implica normalmente na utilização de fluxogramas de engenharia; 3. O reconhecimento das informações necessárias para a identificação dos equipamentos e suas relações como os demais sistemas da planta a ser analisada. DESENVOLVIMENTO E APLICAÇÃO
  • 137.
    137 137 DESENVOLVIMENTO E APLICAÇÃO Figura1 – Exemplo de Tabela – AMFE
  • 138.
    138 138 O preenchimento databela deve ser realizado de forma sistemática, propiciando assim as condições para a redução de eventuais omissões nessa atividade; para tanto, em geral, utiliza-se como referência um fluxograma de engenharia ou outros documentos adicionais, de acordo com a complexidade da instalação em análise. DESENVOLVIMENTO E APLICAÇÃO
  • 139.
    139 139 Inicia-se o preenchimentoda tabela, a partir do primeiro componente (equipamento) considerado de interesse para os objetivos da análise a ser realizada, seguindo o fluxo (seqüência) normal do processo até a sua etapa final, devendo-se considerar as seguintes recomendações: DESENVOLVIMENTO E APLICAÇÃO
  • 140.
    140 140 1. Identificação adequadados equipamentos, considerando suas denominações formais ou dados adicionais, caso necessário; 2. Descrever adequadamente e contemplar os diferentes modos de falha em relação ao modo normal de operação de cada equipamento considerado na análise; assim, por exemplo, um modo de falha de uma válvula de controle que opera normalmente aberta, pode ser “falha em abrir ou falha fechada”; DESENVOLVIMENTO E APLICAÇÃO
  • 141.
    141 141 3. Os analistasdevem priorizar e se concentrar na análise, em especial, nas situações que possam provocar conseqüências relevantes; 4. Para cada modo de falha identificado deve-se procurar avaliara os efeitos em outros componentes ou no sistema; por exemplo, uma falha possa gerar o vazamento de um líquido por um selo de uma bomba tem um efeito imediato ao redor desse equipamento e, caso o produto seja inflamável, poderá ocasionar um incêndio afetando outros equipamentos da situados nas imediações. DESENVOLVIMENTO E APLICAÇÃO
  • 142.
    142 142 Por fim, paracada modo de falha e após a definição dos possíveis efeitos decorrentes da falha em questão devem ser apontadas eventuais recomendações, caso julgado necessário. DESENVOLVIMENTO E APLICAÇÃO
  • 143.
    143 143 A Figura 2,que segue, representa, de forma simplificada e esquemática, uma caixa d’ água de uso domiciliar, para a qual foi desenvolvida uma AMFE, de forma a se estudar as possíveis perdas decorrentes de falhas de seus componentes. EXERCÍCIO Figura 2 – Esquema Simplificado de Caixa D’ Água
  • 144.
    144 144 A Tabela 2,apresentada na sequência, mostra a aplicação da técnica AMFE para a caixa d’ água. EXERCÍCIO
  • 145.
    145 145 Empresa: Residência Unidade:Caixa d´água Analista: Data: Item Componente Modo de falha Efeitos Observações/recomendações 1 Bóia Falha em flutuar 2 Válvula de entrada Válvula aberta (quanto o nível da água atinge o máximo) Falha fechada (não abre quando o nível desce) Válvula de entrada abre; Recipiente pode transbordar redundando em perdas e consumo excessivo. Inspecionar periodicamente a bóia; Ao detectar consumo excessivo ou perdas cortar suprimento de água até reparo. Recipiente pode transbordar redundando em perdas e consumo excessivo. Inspecionar periodicamente a válvula; Ao detectar consumo excessivo ou perdas cortar suprimento de água até reparo. Bóia fica suspensa podendo levar o recipiente ao nível mínimo ocasionando falta d água (falha de suprimento) Inspecionar periodicamente a válvula; Providenciar suprimento externo de água até o reparo.
  • 146.
    146 146 Empresa: Residência Unidade:Caixa d´água Analista: Data: Item Componente Modo de falha Efeitos Observações/recomendações 3 Válvula de alívio (ladrão) Falha fechada (entupimento) 4 Recipiente Rachadura (colapso) Somente poderá causar algum dano significativo combinada com outra falha, como por exemplo da bóia. Inspecionar periodicamente a válvula; Providenciar limpeza em caso de entupimento. Perda significativa de água; Alagamento; Falta d´água. Inspecionar periodicamente a integridade do recipiente; Cortar suprimento em caso de falha e providenciar substituição do equipamento, mantendo suprimento externo de água.
  • 147.
    ANÁLISE DE ÁRVOREDE ANÁLISE DE ÁRVORE DE FALHAS – AAF FALHAS – AAF
  • 148.
    148 148 A Análise deÁrvore de Falhas – AAF (Failure Tree Analysis – FTA) foi desenvolvida por H. A. Watson, nos anos 60, para os Laboratórios “Bell Telephone”, no âmbito do projeto do míssil “Minuteman”, sendo posteriormente aperfeiçoada e utilizada em outros projetos aeronáuticos da Boeing.
  • 149.
    149 149 Entre os principaisbenefícios do uso da AAF, em estudos de análise de riscos pode-se destacar: •Conhecimento detalhado de uma instalação ou sistema; •Estimativa da confiabilidade de um determinado sistema; •Cálculo da freqüência de ocorrência de uma determinada hipótese acidental; BENEFÍCIOS
  • 150.
    150 150 •Identificação das causasbásicas de um evento acidental e das falhas mais prováveis que contribuem para a ocorrência de um acidente maior; •Detecção de falhas potenciais, difíceis de ser reconhecidas; •Tomada de decisão quanto ao controle dos riscos associados à ocorrência de um determinado acidente, com base na freqüência de ocorrência calculada e nas falhas contribuintes de maior significância. BENEFÍCIOS
  • 151.
    151 151 A Análise deÁrvores de Falhas é uma técnica dedutiva que tem por objetivo identificar as causas potenciais de acidentes e de falhas num determinado sistema, além de permitir a estimativa da probabilidade ou freqüência de ocorrência de uma determinada falha ou acidente. OBJETIVOS
  • 152.
    152 152 • Álgebra Booleana:Ramo da matemática que descreve o comportamento de funções lineares ou variáveis binárias: “on/off”; aberto/fechado; verdadeiro/falso. Todas as árvores de falhas coerentes podem ser convertidas numa série equivalente de equações “booleanas”; • Evento: Desvio, indesejado ou esperado, do estado normal de um componente do sistema; DEFINIÇÕES
  • 153.
    153 153 • Evento-Topo: Eventoindesejado ou hipótese acidental. Localizado no topo da árvore de falhas, é desenvolvido até que as falhas mais básicas do sistema sejam identificadas, por meio de relações lógicas que estabelecem as relações entre as falhas; DEFINIÇÕES
  • 154.
    154 154 • Evento Intermediário:Evento que propaga ou mitiga um evento iniciador (básico) durante a seqüência do acidente; • Evento Básico: Um evento é considerado básico, quando nenhum desenvolvimento a mais é julgado necessário; DEFINIÇÕES
  • 155.
    155 155 • Evento NãoDesenvolvido: Evento que não pode ser desenvolvido porque não há informações disponíveis. • Porta Lógica (Comporta Lógica): Forma de relacionamento lógico entre os eventos de entrada (“input-lower”) e o evento de saída (“output-higher”). Esses relacionamentos lógicos são normalmente representados como portas “E” (“AND”) ou “OU” (“OR”). DEFINIÇÕES
  • 156.
    156 156 A AAF consistena construção de um processo lógico dedutivo que, partindo de um evento indesejado pré- definido (hipótese acidental), busca as suas possíveis causas do mesmo. O processo segue investigando as sucessivas falhas dos componentes até atingir as chamadas falhas (causas) básicas, que não podem ser desenvolvidas, e para as quais existem dados quantitativos disponíveis. O evento indesejado é comumente chamado de “Evento-Topo”. METODOLOGIA
  • 157.
    157 157 De forma geral,a seqüência para o desenvolvimento de uma árvore de falhas, contempla as seguintes etapas: • Seleção do “Evento-Topo” (na aplicação em estudos de análise de riscos, normalmente o evento-topo é definido a partir de uma hipótese acidental, identificada anteriormente, pela aplicação de técnicas específicas, como Análise Preliminar de Perigos, HazOp, Análise de Modos de Falhas e Efeitos e What If, entre outras); METODOLOGIA
  • 158.
    158 158 • Construção daárvore de falhas, determinando os eventos que contribuem para a ocorrência do evento- topo, estabelecendo as relações lógicas entre os mesmos; • Seguir esse procedimento para os eventos intermediários até a identificação dos eventos básicos em cada um dos “ramos” da árvore; METODOLOGIA
  • 159.
    159 159 • Realizar umaavaliação qualitativa da árvore elaborada, dando especial atenção para a ocorrência de eventos repetidos; • Aplicação das probabilidades ou freqüências nos eventos básicos; • Cálculo das freqüências dos eventos intermediários, de acordo com as relações lógicas estabelecidas, até a determinação da probabilidade ou freqüência do evento-topo. METODOLOGIA
  • 160.
  • 161.
    161 161 Para a construçãoda árvore de falhas, a partir de um determinado “eventotopo”, três perguntas são consideradas fundamentais para a identificação dos eventos intermediários e básicos e de suas relações lógicas; são elas: Que falhas podem ocorrer ? Como essas falhas podem ocorrer ? Quais são as causas dessas falhas ?
  • 162.
    162 162 A relação lógicaentre os eventos topo, intermediários e básicos é representada por símbolos lógicos, cujos principais são:
  • 163.
    163 163 A falha catastróficade uma luminária é: “Falha da luminária em acender”; logo, esse será o “evento-topo” da árvore de falhas. EXEMPLOS DE ÁRVORES DE FALHAS
  • 164.
    164 164 Considerando que oscomponentes desse sistema (luminária) são, de forma simplificada, a lâmpada, o fio, o interruptor e a corrente elétrica, o analista deve procurar identificar cada uma das possíveis desses componentes, de forma a estabelecer uma relação lógica entre elas para subsidiar a elaboração da árvore de falhas; assim, as possíveis causas (falhas) que podem levar ao evento-topo (falha da luminária em acender) incluem: EXEMPLOS DE ÁRVORES DE FALHAS
  • 165.
    165 165 • Falha dalâmpada em acender: − lâmpada queimada; − não há lâmpada na luminária. • Falta de corrente elétrica na luminária: − falha do interruptor; − luminária não está conectada à tomada; − não há energia elétrica na tomada: • fio cortado; • fusível queimado; • não há energia elétrica na residência. Tomando por base a identificação desses eventos (falhas) é estruturar a árvore de falhas para o evento-topo definido, conforme mostra a Figura a seguir. EXEMPLOS DE ÁRVORES DE FALHAS
  • 166.
    166 166 EXEMPLOS DE ÁRVORESDE FALHAS Figura 1 – Árvore de Falhas – Luminária
  • 167.
  • 168.
    ANÁLISE DE RISCOS ANÁLISEDE RISCOS WHAT-IF / CHECKLIST - WIC
  • 169.
    WHAT-IF/CHECKLIST 1 TIPO -Análise geral, qualitativa 2 APLICAÇÃO - Ideal como primeira abordagem na análise de riscos de processos, inclusive na fase de projeto ou pré-operacional 3 OBJETIVOS - Identificação e tratamento de riscos de processos que se desenvolve através de reuniões de questionamento de procedimentos, instalações, etc... de um processo, gerando também soluções para os problemas levantados. Utiliza-se de uma sistemática técnico-administrativa que inclui princípios de dinâmica de grupos. O WIC, uma vez utilizado, é reaplicado periodicamente.
  • 170.
    WHAT-IF/CHECKLIST 5 BENEFÍCIOS ERESULTADOS - Revisão de um largo espectro de riscos. Consenso entre áreas de atuação (produção, processo, segurança) sobre a operação segura da planta. Gera um relatório detalhado, de fácil entendimento, que é também um material de treinamento e base de revisões futuras 6 OBSERVAÇÕES - O WIC possui uma estruturação e sistemática que o tornam um instrumento capaz de ser altamente exaustivo na detecção de riscos. Excelente como primeiro ataque de qualquer situação, seja já operacional ou não, sua utilidade não está limitada as empresas de processo.
  • 171.
    PROCEDIMENTO WHAT-IF/CHECKLIST de Revisão deRiscos de Processos • Formação do Comitê de Revisão Planejamento Prévio • Reunião Organizacional • Reunião de Revisão do Processo • Reuniões de formulação de Questões • Reuniões de Respostas/Recomendações • Relatório WHAT-IF (Relatório de Revisão de Riscos de Processos)
  • 172.
  • 173.
    Instruções de operaçãodo processo Memorial de instalações / equipamentos Listagem de instalações e “interlocks” Relatório de incidentes Padrões técnicos do processo Revisões anteriores Diagramas P&Id PACOTE DE INFORMAÇÃO
  • 174.
    Preparação Prévia (Individual) AbordagemSequencial do Processo Esgotamento da “Criação Interna” Checklist Abrangente REUNIÕES DE FORMULAÇÃO DE QUESTÕES
  • 175.
    Trabalho do digitador/escriba Não se limitar à formação “what-if” Não responder às questões Não “censurar” às questões Não queimar etapas METODOLOGIA
  • 176.
    Responsabilidade individuais Discussão eaceitação 1. tal e qual 2. modificada 3. postergada (pendente) O comprometimento se consolida pela assinatura conjunta do Relatório de Revisão de Riscos de Processos REUNIÕES DE RESPOSTAS / RECOMENDAÇÕES
  • 177.
    Índice Resumo do Processo Resumoda Revisão – documentação revisada – declaração sobre a operabilidade segura – declaração confirmatória de campo – declaração confirmatória de checklists RELATÓRIO
  • 178.
    Questões/ Respostas/ Soluções Prazos/ responsabilidades pela adoção das soluções/ medidas Assinaturas dos responsáveis RELATÓRIO
  • 179.
    PROCEDIMENTO PARA EFETUAR TROCADE UMA LÂMPADA INCANDESCENTE
  • 180.
     Identificar alâmpada a ser substituída;  Desligar circuito de alimentação correspondente ao bocal;  Caso necessário, providenciar iluminação alternativa, dependendo das condições de iluminância;  Providenciar e instalar acesso adequado;  Providenciar lâmpada substituta na tensão e potência adequadas a rede e aplicação desejadas;  Remover lâmpada substituta;  Religar circuito de alimentação;  Testar a lâmpada;  Remover acesso;  Desligar iluminação alternativa.
  • 181.
    QUESTÕES 1. O quepode acontecer se o circuito correspondente não for desenergizado? R.Operador poderá levar um choque elétrico. S.Medir, utilizando multímetro a tensão no ponto de troca, confirmando que não há tensão.
  • 182.
    2. E senão houver alimentação alternativa? R. choque elétrico, queda, danos no bocal do soquete da lâmpada. S. só efetuar a troca com plena visualização do local objeto de troca. 3. E se o acesso não for adequado? R. queda. S. não improvisar móveis para o acesso a locais elevados, somente escada ou andaimes adequados.
  • 183.
    4. E sea lâmpada escolhida não possuir tensão adequada? R. Lâmpada poderá queimar (caso tensão desta seja inferior a da rede), ou acenderá com fraca iluminância (caso tensão desta seja superior a da rede) S. Confirmar antes de se providenciar a instalação o valor da tensão da lâmpada, se é adequada a tensão da rede.
  • 184.
    5. E sea lâmpada nova ao ser testada não acender? R. Não ocorrerá iluminância do local. S. Substituir a lâmpada .
  • 185.
    2013 ANÁLISE DE RISCOS ANÁLISEDE RISCOS Análise de Conseqüências Análise de Conseqüências e Vulnerabilidade e Vulnerabilidade
  • 186.
    ESTIMATIVA DE CONSEQÜÊNCIAS ESTIMATIVADE CONSEQÜÊNCIAS AVALIAR O COMPORTAMENTO DE UM PRODUTO QUANDO DE UMA LIBERAÇÃO ACIDENTAL  RADIAÇÃO TÉRMICA  EXPLOSÃO  CONCENTRAÇÃO TÓXICA
  • 187.
    TIPOS DE VAZAMENTOS TIPOSDE VAZAMENTOS INSTANTÂNEO: TODO O PRODUTO ESTARÁ IMEDIATAMENTE DISPONÍVEL PARA DISPERSÃO QUANDO SE TRATA DE GASES OU, NO CASO DE LÍQUIDOS, PARA FORMAÇÃO DE POÇA. CONTÍNUO: PRODUTO VAZARÁ NUM DETERMINADO TEMPO.
  • 188.
    Liberação Acidental Instantânea Contínua Gás/VaporLíquido + Vapor Líquido Alta Veloc. Baixa Veloc. Nuvem de Vapor Ignição Imediata ? Jato/Bola de Fogo Ignição ? Não Sim Sim Não Substância Tóxica ? Não Sim Dispersão sem Danos Concentração Tóxica no Espaço e no Tempo VCE Flashfire Evaporação Ignição ? Incêndio em Poça Substância Tóxica ? Dispersão sem Danos Concentração Tóxica no Espaço e no Tempo Não Sim Sim Não
  • 189.
    VAZAMENTO BIFÁSICO VAZAMENTO BIFÁSICO LIBERAÇÃODE UM LÍQUIDO PRESSURIZADO ACIMA DE SEU PONTO DE EBULIÇÃO, O QUAL EVAPORARÁ RAPIDAMENTE, RESULTANDO NUM FLUXO DE VAPOR E PEQUENAS GOTÍCULAS DE LÍQUIDO.
  • 190.
    VAPOR LÍQUIDO GÁS BIFÁSICO VAPOR GÁS LÍQUIDOLÍQUIDO TIPOS DE VAZAMENTOS TIPOS DE VAZAMENTOS
  • 191.
    VAZAMENTO DE LÍQUIDO VAZAMENTODE LÍQUIDO TAXA DE VAZAMENTO MAIOR QUANTO: • MAIOR O DIÂMETRO • MAIOR A PRESSÃO • MAIOR A DENSIDADE
  • 192.
    FORMAÇÃO E EVAPORAÇÃODE POÇA FORMAÇÃO E EVAPORAÇÃO DE POÇA Taxa de vazamento Taxa de evaporação Poça FATORES QUE INTERFEREM NA FORMAÇÃO • TAXA DE VAZAMENTO • CARACTERÍSTICAS DO PRODUTO • SOLO • OBSTÁCULOS
  • 193.
    FORMAÇÃO E DISPERSÃODO JATO FORMAÇÃO E DISPERSÃO DO JATO PRESSÃO DO PRODUTO > 2 PRESSÃO ATM VELOCIDADE DE SAÍDA > VELOCIDADE DO AR TOPO DO JATO - VELOCIDADE ~ VELOCIDADE DO AR
  • 194.
    • PRODUTO MAISPESADO QUE O AR • PRODUTO COM DENSIDADE PRÓXIMA A DO AR • PRODUTO MAIS LEVE QUE O AR DISPERSÃO DO JATO DISPERSÃO DO JATO
  • 195.
    d > dar produto PRODUTO MAIS PESADO QUE O AR PRODUTO MAIS PESADO QUE O AR
  • 196.
    d < dar produto PRODUTO MAIS LEVE QUE O AR PRODUTO MAIS LEVE QUE O AR
  • 197.
    d ~ = dar produto PRODUTO COM DENSIDADE PRÓXIMA A DO AR PRODUTO COM DENSIDADE PRÓXIMA A DO AR
  • 198.
    DISPERSÃO DE GASESE VAPORES DISPERSÃO DE GASES E VAPORES FATORES DE INFLUÊNCIA  TURBULÊNCIA ATMOSFÉRICA  ESTABILIDADE ATMOSFÉRICA  PRESENÇA DE OBSTÁCULOS  CARACTERÍSTICAS DO PRODUTO  CARACTERÍSTICAS DO VAZAMENTO
  • 199.
    TURBULÊNCIA ATMOSFÉRICA TURBULÊNCIA ATMOSFÉRICA ADILUIÇÃO, A LARGURA DA PLUMA E A QUANTIDADE DE AR QUE INGRESSA NA PLUMA SERÁ TANTO MAIOR QUANTO MAIOR FOR A TURBULÊNCIA ATMOSFÉRICA.
  • 200.
    HORIZONTAL HORIZONTAL AÇÃO DO VENTO DESLOCAMENTO DANUVEM VERTICAL VERTICAL GRADIENTE DE TEMPERATURA CORRENTES DE AR DILUIÇÃO DA NUVEM TURBULÊNCIA ATMOSFÉRICA TURBULÊNCIA ATMOSFÉRICA
  • 201.
    CATEGORIAS DE PASQUILL CATEGORIASDE PASQUILL  A - MUITO INSTÁVEL  B - INSTÁVEL  C - MODERADAMENTE INSTÁVEL  D - NEUTRA  E - ESTÁVEL  F - MUITO ESTÁVEL
  • 202.
    ESTABILIDADE ATMOSFÉRICA ESTABILIDADE ATMOSFÉRICA CATEGORIASDE ESTABILIDADE - PASQUILL Período Diurno Período Noturno Velocidade do vento Insolação Nebulosidade a 10 m (m/s) Forte Moderada Fraca Parcialmente encoberto Encoberto <2 A A - B B F F 2 - 3 A - B B C E F 3 - 5 B B - C C D E 5 - 6 C C - D D D D >6 C D D D D
  • 203.
    A D F ESTABILIDADEATMOSFÉRICA ESTABILIDADE ATMOSFÉRICA INSTÁVEL NEUTRA ESTÁVEL
  • 204.
    Simulação – GLP– Cat. Est. B, 2.0 m/s Simulação – GLP – Cat. Est. B, 2.0 m/s
  • 205.
    Simulação – GLP– Cat. Est. B, 2.0 m/s Simulação – GLP – Cat. Est. B, 2.0 m/s
  • 206.
    Simulação – GLP– Cat. Est. F, 2.5 m/s Simulação – GLP – Cat. Est. F, 2.5 m/s
  • 207.
    Simulação – GLP– Cat. Est. F, 2.5 m/s Simulação – GLP – Cat. Est. F, 2.5 m/s
  • 208.
    RUGOSIDADE DO TERRENO RUGOSIDADEDO TERRENO PRESENÇA DE OBSTÁCULOS TENDEM A PROVOCAR TURBULÊNCIA NA ATMOSFERA, RESULTANDO EM DILUIÇÃO DA NUVEM.
  • 209.
    RUGOSIDADE DO TERRENO RUGOSIDADEDO TERRENO  SUPERFÍCIE DO MAR 0,06  ÁREA RURAL OU SITE INDUSTRIAL 0,17  ÁREA URBANA 0,33
  • 210.
    INCÊNDIO INCÊNDIO  GEOMETRIA DA CHAMA; PODER EMISSIVO;  FATOR DE VISTA;  COEFICIENTE DE TRANSMISSÃO ATM. A QUANTIDADE DE CALOR RECEBIDO POR UM CORPO É FUNÇÃO:
  • 211.
  • 212.
  • 213.
  • 214.
  • 215.
    B BOILING OILING L LIQUID IQUID E EXPANDING XPANDINGV VAPOR APOR E EXPLOSION XPLOSION • INCÊNDIO EXTERNO •IMPACTOS MECÂNICOS E CORROSÃO • PERDA DA RESISTÊNCIA MECÂNICA: AUMENTO DE PRESSÃO INTERNA (SUPERENCHIMENTO), FALHA DE MATERIAL, REAÇÕES FORA DE CONTROLE
  • 216.
  • 217.
    FLASH FIRE FLASH FIRE– INCÊNDIO EM NUVEM DE VAPOR – INCÊNDIO EM NUVEM DE VAPOR IGNIÇÃO RETARDADA DE UMA NUVEM DE VAPOR/ GÁS COM EFEITOS TÉRMICOS • FOGO EXTREMAMENTE RÁPIDO • NÃO É ALIMENTADO • RESTRINGE-SE PELA ÁREA OCUPADA PELA NUVEM INFLAMÁVEL • RADIAÇÃO TÉRMICA LETAL NO INTERIOR DA NUVEM
  • 218.
    EXPLOSÃO EXPLOSÃO RÁPIDA E VIOLENTALIBERAÇÃO DE ENERGIA ASSOCIADA A UMA EXPANSÃO DE GASES. OCORRE O DESLOCAMENTO DO AR CIRCUNVIZINHO ACARRETANDO NO AUMENTO DE PRESSÃO ACIMA DA PRESSÃO ATMOSFÉRICA.
  • 219.
    A PROPAGAÇÃO DASONDAS DE CHOQUE É TRIDIMENSIONAL E ESFÉRICA. QUANTO MAIOR O GRAU DE CONFINAMENTO MAIOR SERÁ O DANO. EXPLOSÃO EXPLOSÃO
  • 220.
    FATORES IMPORTANTES PARAPRODUZIR OU NÃO UMA EXPLOSÃO: • PERFIL DA CONCENTRAÇÃO DE GÁS; • ESTRUTURA MOLECULAR; • FONTE DE IGNIÇÃO; • DIMENSÕES DA NUVEM; • GRAU DE CONFINAMENTO. EXPLOSÃO EXPLOSÃO
  • 221.
    EXPLOSÃO - DETONAÇÃO EXPLOSÃO- DETONAÇÃO TRANSFORMAÇÃO QUÍMICA MUITO RÁPIDA. VELOCIDADE DE EXPANSÃO DOS GASES MUITO SUPERIOR A VELOCIDADE DO SOM. PRESSÃO ATINGE 20 VEZES A PRESSÃO ATMOSFÉRICA. CURTO PERÍODO DE TEMPO.
  • 222.
    EXPLOSÃO - DEFLAGRAÇÃO EXPLOSÃO- DEFLAGRAÇÃO VELOCIDADE DE EXPANSÃO DOS GASES É, NO MÁXIMO, A VELOCIDADE DO SOM. PICOS DE BAIXA PRESSÃO. LONGA DURAÇÃO. MAIOR PARTE DA ENERGIA DISPONÍVEL SE TRANSFORMA EM ENERGIA TÉRMICA.
  • 223.
    VULNERABILIDADE VULNERABILIDADE ESTIMATIVA DOS DANOSGERADOS AO HOMEM, AS ESTRUTURAS E AO MEIO AMBIENTE DEVIDO AS LIBERAÇÕES ACIDENTAIS DE PRODUTOS QUÍMICOS • RADIAÇÃO TÉRMICA • SOBREPRESSÃO • CONCENTRAÇÃO TÓXICA
  • 224.
    FUNÇÃO MATEMÁTICA DEPROBIT Pr = a + b ln x • Pr REPRESENTA A PROBABILIDADE DE FATALIDADE E/OU FERIDOS; • a, b CONSTANTES E FUNÇÃO DO PRODUTO E CENÁRIO; • x VARIÁVEL QUE DESCREVE A MAGNITUDE DO IMPACTO FÍSICO. VULNERABILIDADE VULNERABILIDADE
  • 225.
    VULNERABILIDADE - PROBIT VULNERABILIDADE- PROBIT % 0 1 2 3 4 5 6 7 8 9 0 - 2,67 2,95 3,12 3,25 3,36 3,45 3,52 3,59 3,66 10 3,72 3,77 3,82 3,87 3,92 3,96 4,01 4,05 4,08 4,12 20 4,16 4,19 4,23 4,26 4,29 4,33 4,36 4,39 4,42 4,45 30 4,48 4,50 4,53 4,56 4,59 4,61 4,64 4,67 4,69 4,72 40 4,75 4,77 4,80 4,82 4,85 4,87 4,90 4,92 4,95 4,97 50 5,00 5,03 5,05 5,08 5,10 5,13 5,15 5,18 5,20 5,23 60 5,25 5,28 5,31 5,33 5,36 5,39 5,41 5,44 5,47 5,50 70 5,52 5,55 5,58 5,61 5,64 5,67 5,71 5,74 5,77 5,81 80 5,84 5,88 5,92 5,95 5,99 6,04 6,08 6,13 6,18 6,23 90 6,28 6,34 6,41 6,48 6,55 6,64 6,75 6,88 7,05 7,33 % 0,0 0,1 0,2 0,3 0,4 0,5 0,6 0,7 0,8 0,9 99 7,33 7,37 7,41 7,46 7,51 7,58 7,65 7,75 7,88 8,09
  • 226.
    VULNERABILIDADE A RADIAÇÃOTÉRMICA VULNERABILIDADE A RADIAÇÃO TÉRMICA Nível de Radiação Térmica (kW/m 2 ) Efeitos Observados 1,0 a 1,6 Radiação suportável sem uso de roupas protetoras. 4,0 a 5,0 Radiação suportável com uso de roupas protetoras. Mal estar. 12,5 Radiação que provoca queimaduras não letais. Perigo à saúde e à vida. Fusão de tubulações plásticas. Ignição de roupas. 37,5 Radiação que provoca queimaduras letais. Perigo à vida. Danos aos equipamentos industriais. Perigo à vida.
  • 227.
    VULNERABILIDADE A RADIAÇÃOTÉRMICA VULNERABILIDADE A RADIAÇÃO TÉRMICA Radiação Térmica Característica (kW/m2 ) 1,00 Sol ao meio-dia. 1,75 Limite de dor alcançado após 60s. 2,00 Danos aos cabos com isolamento de PVC. 4,00 Limite de dor alcançado após 20 s. 6,40 Limite de dor alcançado após 8 s. Queimaduras de 2º grau após 20 s. 12,50 Fusão de tubulações plásticas. Ignição de roupas. Queimadura de 1º grau após 10 s. 16,00 Queimaduras graves após 5s. 25,00 Ignição espontânea da madeira. Perigo à vida. 37,50 Danos aos equipamentos industriais. Perigo à vida.
  • 228.
    VULNERABILIDADE A RADIAÇÃOTÉRMICA VULNERABILIDADE A RADIAÇÃO TÉRMICA Tempo de Exposição (s) Probabilidade de Fatalidade (%) Radiação Térmica (kW/m 2 ) 1 50 99 4,0 150 370 930 12,5 30 80 200 37,5 8 20 50
  • 229.
    VULNERABILIDADE A SOBREPRESSÃO VULNERABILIDADEA SOBREPRESSÃO Sobrepressão (bar) Efeitos Observados 0,30 Danos graves em prédios, estruturas e equipamentos. Perigo à vida. 0,10 Danos reparáveis em prédios e estruturas. Perigo à saúde e à vida. 0,03 Ruptura total de vidros, podendo causar ferimentos por lançamento de estilhaços. Mal estar à saúde. 0,01 Ruptura de aproximadamente 10 % dos vidros, com pequena probabilidade de causar ferimentos.
  • 230.
    VULNERABILIDADE A TÓXICOS VULNERABILIDADEA TÓXICOS Pr = a + b ln ( Cn . t) a, b, n COEFIENTES CARACTERÍSTICOS DA SUBSTÂNCIA; C CONCENTRAÇÃO INALADA EM PPM; t TEMPO DE INALAÇÃO EM MINUTOS.
  • 231.
    VULNERABILIDADE A VULNERABILIDADE A TÓXICOS TÓXICOS SU B S T Â N C I A a (ppm) b (ppm) n (min) Acroleína -9,931 2,049 1,0 Acrilonitrila -29,42 3,008 1,43 Amônia -35,9 1,85 2,0 Benzeno -109,78 5,3 2,0 Brometo de metila -56,81 5,27 1,0 Bromo -9,04 0,92 2,0 Cianeto de hidrogênio -29,42 3,008 1,43 Cloreto de hidrogênio -16,85 2,0 1,0 Cloro -8,29 0,92 2,0 Dióxido de enxofre -15,67 2,1 1,0 Dióxido de nitrogênio -13,79 1,4 2,0
  • 232.
    ANÁLISE DE RISCOS ANÁLISEDE RISCOS AVALIAÇÃO E GERENCIAMENTO AVALIAÇÃO E GERENCIAMENTO DE RISCOS DE RISCOS
  • 233.
    Objetivos da Análisede Riscos Objetivos da Análise de Riscos • Estimativa de perdas decorrentes de determinados acidentes; • Riscos aos trabalhadores (impactos ocupacionais); • Riscos às pessoas externas às instalações industriais (público externo); • Impactos ambientais.
  • 234.
    Risco Individual Risco Individual Riscopara uma pessoa presente na vizinhança de um perigo, considerando a natureza do dano, a probabilidade de ocorrer o dando e o período de tempo em que o mesmo pode acontecer. Normalmente, o dano é estimado em termos de fatalidade.
  • 235.
    RI RI x yx y i i n , , ,    1 RIx,y = risco individual total de fatalidade no ponto x,y; (chance de fatalidade por ano (ano-1 )) RIx,y,i = risco de fatalidade no ponto x,y devido ao evento i; (chance de fatalidade por ano (ano-1 )) n = número total de eventos considerados na análise; fi = freqüência de ocorrência do evento i; Pfi = probabilidade que o evento i resulte em RI f p x y i i fi , , .  Risco Individual Risco Individual
  • 236.
  • 237.
    Perfil de RiscoIndividual Perfil de Risco Individual 1,0E-07 1,0E-06 1,0E-05 1,0E-04 1,0E-03 1,0E-02 -120 -100 -80 -60 -40 -20 0 20 40 60 80 100 120 Distância (m) Risco Individual (ano -1 )
  • 238.
    O Risco Socialé a relação entre a O Risco Social é a relação entre a freqüência e o número de pessoas freqüência e o número de pessoas expostas a um nível de dano específico de expostas a um nível de dano específico de uma determinada população, em função da uma determinada população, em função da ocorrência de perigos específicos ( ocorrência de perigos específicos (IChemE IChemE, , 1992). 1992). Risco Social Risco Social
  • 239.
    • Representa orisco (possibilidades e impactos) para uma comunidade (agrupamento de pessoas) presente na região de influência de um acidente; • É normalmente expresso em mortes/ano; • A forma mais comum de apresentação é a curva F-N. Risco Social Risco Social
  • 240.
    Risco Social Risco Social (FarmerCurve, UKAEA, 1967) (Farmer Curve, UKAEA, 1967)
  • 241.
    N P p ix y fi x y  , , . F F N i i  Ni = número de fatalidades resultantes do evento i; Px,y = número de pessoas expostas no ponto x,y; pfi = probabilidade do evento i resultar em fatalidade no ponto x,y, de acordo com os efeitos esperados; FN = freqüência de ocorrência de todos os danos, afetando N ou mais pessoas; Fi = freqüência de ocorrência de todos os danos causados pelo evento i; Risco Social Risco Social
  • 242.
    Exemplo de Resultadosde AQR Exemplo de Resultados de AQR (Dados para Curva F-N) (Dados para Curva F-N) No de Fatalidades (N) Freqüência Acumulada (/ano) 123 6,2E-06 67 8,6E-05 52 8,7E-05 34 7,9E-03 33 8,8E-03 29 1,5E-02 16 1,6E-02 12 2,1E-02 9 2,5E-02 3 2,5E-02
  • 243.
    Risco Social –Curva F-N Risco Social – Curva F-N 1,0E-09 1,0E-08 1,0E-07 1,0E-06 1,0E-05 1,0E-04 1,0E-03 1,0E-02 1 10 100 1000 10000 Número de Fatalidades Freqüência de N ou mais Fatalidades (/ano)
  • 244.
    • Número dehipóteses e cenários acidentais; • Diferentes velocidades e direções de vento; • Número e localização das fontes de ignição; • Número de pontos para o cálculo do Risco Individual; • Número de pessoas expostas a cada um dos diferentes cenários acidentais. Complexidade dos Cálculos dos Riscos Complexidade dos Cálculos dos Riscos
  • 245.
    O risco aque um indivíduo médio da população é exposto não deve ser aumentado significativamente por uma atividade industrial ou de serviço criada por terceiros, a menos de uma explícita e consciente aceitação do mesmo. Tolerabilidade de Riscos Tolerabilidade de Riscos
  • 246.
    RI – RiscosVoluntários RI – Riscos Voluntários Atividade Risco Individual (ano -1 ) Fumar (20 cigarros/dia) 5,0 x 10 -3 Tomar pílula 2,0 x 10 -5 Jogar futebol 4,0 x 10 -5 Dirigir automóvel 1,7 x 10 -6 Lees, 1996.
  • 247.
    RI – RiscosInvoluntários RI – Riscos Involuntários Atividade Risco Individual (ano -1 ) Leucemia 8,0 x 10 -5 Explosão de um vaso pressurizado (EUA) 5,0 x 10 -6 Transporte de substâncias químicas 2,0 x 10 -6 Raio (UK) 1,0 x 10 -7 Enchentes por barragens (Holanda) 1,0 x 10 -7 Vazamento de uma planta nuclear a 1 km (UK) 1,0 x 10 -7 Meteóros 6,0 x 10 -11 Lees, 1996.
  • 248.
    RI - CETESB RI- CETESB INSTALAÇÕES FIXAS INSTALAÇÕES FIXAS 1,0 x 10-5 /ano (máximo tolerável) 1,0 x 10-6 /ano (negligenciável) INTOLERÁVEL INTOLERÁVEL TOLERÁVEL TOLERÁVEL
  • 249.
    RI - CETESB RI- CETESB DUTOS DUTOS 1,0 x 10-4 /ano (máximo tolerável) 1,0 x 10-5 /ano (negligenciável) INTOLERÁVEL INTOLERÁVEL TOLERÁVEL TOLERÁVEL
  • 250.
    Curva F-N -Holanda Curva F-N - Holanda
  • 251.
    Curva F-N –Hong-Kong Curva F-N – Hong-Kong
  • 252.
    Curva F-N –CETESB Curva F-N – CETESB 1,0E-09 1,0E-08 1,0E-07 1,0E-06 1,0E-05 1,0E-04 1,0E-03 1,0E-02 1 10 100 1000 10000 Número de Fatalidades (N) Freqüência de N ou mais Fatalidades (/ano) INTOLERÁVEL ALARP NEGLIGENCIÁVEL
  • 253.
    Processo de assessoriaque visa Processo de assessoria que visa garantir a continuidade do negócio de garantir a continuidade do negócio de uma pessoa, entidade ou projeto, uma pessoa, entidade ou projeto, baseado na baseado na MAXIMIZAÇÃO MAXIMIZAÇÃO de sua de sua utilidade e na utilidade e na MINIMIZAÇÃO MINIMIZAÇÃO da da probabilidade da ocorrência de eventos probabilidade da ocorrência de eventos de grande magnitude. de grande magnitude. Gerenciamento de Riscos Gerenciamento de Riscos
  • 254.
    Gerenciamento de Riscos Gerenciamentode Riscos Formulação e implantação de medidas e Formulação e implantação de medidas e procedimentos, técnicos e procedimentos, técnicos e administrativos, que têm por objetivo administrativos, que têm por objetivo prevenir, controlar e reduzir os riscos; e prevenir, controlar e reduzir os riscos; e ainda, manter uma instalação industrial ainda, manter uma instalação industrial operando dentro de padrões de segurança operando dentro de padrões de segurança considerados toleráveis. considerados toleráveis.
  • 255.
    Redução e Controledos Riscos Redução e Controle dos Riscos Capacitação Capacitação Melhoria das Instalações Melhoria das Instalações Programa de Gerenciamento Programa de Gerenciamento de Riscos de Riscos
  • 256.
    Gerenciamento de Riscos Gerenciamentode Riscos • Conscientização; Conscientização; • Integração; Integração; • Apoio; Apoio; • Documentação; Documentação; • Controle. Controle.
  • 257.
    Metas e Objetivos Metase Objetivos • O que deve ser feito ? O que deve ser feito ? • Por que deve ser feito ? Por que deve ser feito ? • Quem deve fazer ? Quem deve fazer ? • Onde deve ser feito ? Onde deve ser feito ? • Quando deve ser feito ? Quando deve ser feito ? • Como deve ser feito ? Como deve ser feito ? Programa de Gerenciamento de Riscos Programa de Gerenciamento de Riscos
  • 258.
    Segurança Treinamento Produção Direção Manutenção Administração Operação Programade Gerenciamento de Riscos Programa de Gerenciamento de Riscos
  • 259.
    Programa de Gerenciamentode Riscos Programa de Gerenciamento de Riscos Informações de segurança; Informações de segurança; Política de revisão dos riscos; Política de revisão dos riscos; Gerenciamento de modificações; Gerenciamento de modificações; Manutenção e garantia da qualidade de Manutenção e garantia da qualidade de sistemas críticos; sistemas críticos; Normas e procedimentos operacionais; Normas e procedimentos operacionais; Política de capacitação de recursos Política de capacitação de recursos humanos; humanos; Investigação de incidentes; Investigação de incidentes; Plano de emergência; Plano de emergência; Auditorias. Auditorias.
  • 260.
    Risco Prevenção Proteção Redução da Freqüência Reduçãoda Conseqüência Gerenciamento do Risco Gerenciamento de Riscos Gerenciamento de Riscos Análise de Riscos Análise de Riscos Plano de Emergência Plano de Emergência
  • 261.
    Custos dos Riscos Custosdos Riscos Impactos Ambientais (agudos e crônicos) Sistemas de Controle AMBIENTAL AMBIENTAL Lesões Mortes Responsabilização Sanções Legais Perdas Patrimoniais Danos Indiretos Responsabilização Comprometimento do Negócio Custos da “Não Segurança” Incomodidade Tempo Investimentos Manutenção Treinamento Tempo Custos da Segurança EMOCIONAL EMOCIONAL ECONÔMICO ECONÔMICO RISCO RISCO
  • 262.
    Financiamento de Riscos Financiamentode Riscos RETENÇÃO RETENÇÃO TRANSFERÊNCIA TRANSFERÊNCIA
  • 263.
    Gerenciamento de Riscos Gerenciamentode Riscos Indústria Indústria • Identificar os perigos e reduzir os riscos de suas atividades; • Elaborar e implantar plano de emergência; • Informar e treinar as comunidades locais; • Atuar em conjunto com os órgãos de governo.
  • 264.
    Governo Governo • Elaborar eimplementar a política de prevenção e resposta a acidentes; • Fiscalizar as empresas e atividades consideradas perigosas; • Atuar em conjunto com as indústrias e comunidade na prevenção de acidentes e no atendimento às situações de emergência. Gerenciamento de Riscos Gerenciamento de Riscos
  • 265.
    265 BIBLIOGRAFIA Básica Luis Enrique Sanchez(2008). Avaliação de impactos ambientais: conceitos e métodos. Editora Oficina de textos. Luiz Roberto Tommasi (1994). Estudo de impacto ambiental, 1ª edição. Complementar Suetônio Mota (2006). Introdução à engenharia ambiental, 4ª edição. CETESB Manual de orientação para elaboração de estudo e análise de riscos. São Paulo, 1994. MACK, Carlos E. V. Identificação, avaliação e controle de riscos nas indústrias químicas. Lorena: Faenquil, 2000. DE CICCO, Francesco M. G. A. F., FANTAZZINI, Mario Luiz. Técnicas Modernas de Gerência de Riscos.IBGR, 1985. CELEDON, Hugo. Curso de Análise e Identificação de Riscos. Explo. CHEMICAL INDUSTRIES ASSOCIATION LIMITED. A Guide to Hazard and Operability, Studies. 1987.
  • 266.
    Obrigado pela Atenção! Obrigado pela Atenção !