RELATÓRIO


Projecto Lisboa
cidade Olímpica
     2024


      Disciplina: SIG 2




   Trabalho realizado por:
      Ricardo Salgado
       Luís Boavida
      Manuel Pereira
Índice

1. Introdução

2. Enquadramento

           A) Histórico-Cultural
           B) Socioeconómico
           C) Geográfico
           D) Critérios de avaliação das cidades olímpicas pelo COI


3. Resumo/Palavras-chave

4. Objectivos

5. Metodologia

           A) Procedimento Generalista
           B) Tabela de Variáveis
           C) Fluxogramas
           D) Processos de uniformização de informação geográfica
           E) Ferramentas de geoprocessamento utilizadas
           F) Ferramentas de análise espacial utilizadas
           G) Pré-análise
           H) Resultados da Pré-análise
           I) Tratamento de variáveis
           J) Análise espacial final
           K) Network analyst

6. Instrumentos/Meios de implementação em SIG

           A) Software
           B) Hardware

7. Projectos Olímpicos bem sucedidos e mal sucedidos



                                                                      2
8. Resultados

   9. Bibliografia

1. Introdução
No âmbito deste trabalho de grupo propomos a implementação de um espaço óptimo para
o local dos jogos olímpicos 2024, para tal escolhemos a área metropolitana de Lisboa
como área de estudo. Este relatório pretende mostrar a elaboração de um projecto SIG
desde a sua génese até á sua conclusão e a respectiva demonstração de resultados.


2. Enquadramento

A) Enquadramento Histórico-cultural
Os jogos olímpicos são o maior evento desportivo a nível mundial, ocorre de quatro em
quatro anos, e reúne atletas de quase todo o mundo para competirem pelas diversas
modalidades
A origem dos jogos olímpicos remonta á antiga Grécia, e é frequentemente associada a
celebração do culto da beleza estética humana
. O registo mais antigo dos jogos Olímpicos data de 776 A.C, trata-se de uma inscrição
num disco de pedra encontrada no templo de Hera em Olímpia que é um acordo de paz
selado entre os reis Ifitos de Ília, Licurgo de Esparta e Clisteneas de Pisa, com o passar
do tempo outros reinos foram se juntando a este acordo e os jogos acabaram por se
associarem a jogos de paz
. Com o passar dos séculos o ideal olímpico enfraqueceu dando lugar ao espectáculo,
acabando por ser proibidos pelo imperador Romano Teodósio I em 393 D.C
Por ser uma demonstração do paganismo.
 Em 1894 o pai dos jogos olímpicos da era moderna, o Barão Pierre de Coubertin
consegue num congresso realizado em paris Criar o Comité Olímpico internacional,
(COI) uma entidade não governamental e em1886 são então realizados os primeiros jogos
olímpicos da época moderna em Atenas.


B) Enquadramento Socioeconómico
Actualmente os jogos olímpicos já não tem nada a ver com a primeira edição, eles são um
mega evento que atrai inúmeros participantes, jornalistas e turistas de todo o mundo e
move milhões de dólares.
Um evento desta magnitude é uma ferramenta na projecção da cidade a nível mundial, e
que mexe em todas as estruturas da cidade tais como rede de transporte, instalações
desportivas, novos alojamentos e novos postos de trabalho ou seja regeneram o meio
evolvente.




                                                                                        3
C) Enquadramento geográfico
A AML e constituída por 18 concelhos, são eles Alcochete, Almada, Amadora, Barreiro,
Cascais, Lisboa, Loures, Mafra, Moita, Montijo, Odivelas, Oeiras, Palmela, Seixal,
Sesimbra, Setúbal, Sintra e Vila Franca de Xira, e actualmente é a zona que melhor se
enquadra a ser escolhida para alojar uma cidade olímpica por diversos motivos, tem 25%
da população activa de Portugal e representa 36% do PIB. Com uma área de 325km2,
com o maior estuário Europeu e uma costa 150Km e uma frente ribeirinha de 200Km, o
seu território engloba dois grandes portos internacionais é uma zona com um grande
interesse turístico e com uma boa rede de transportes entre eles o futuro TGV e o novo
aeroporto de Lisboa

D) Critérios de avaliação das cidades olímpicas pelo COI

Apoio político e social: As cidades devem fornecer garantias que mostrem o apoio e o
compromisso de todas as esferas de governo. O COI também analisa a capacidade destas
esferas do cumprimento de todas as garantias fornecidas. As leis do País e da cidade
candidata também são observadas, bem como o nível de aceitação pela população que a
candidatura tem.

   •   Garantias governamentais: 70%
   •   Aspectos legais e medidas antidoping: 15%
   •   Opinião pública: 15%

Infra-estrutura geral: Este item leva em conta as infra-estruturas de transportes terrestre
e aéreo da cidade, bem como o projecto dos centros de imprensa. São analisados também
os tempos e os custos de construção das novas infra-estruturas e a sua integração com o
plano do legado da cidade (locais de competição e Vila Olímpica são analisados
separadamente).

   •   Infra-estrutura de Transportes: 85%
   •   Aeroporto: 5%
   •   Centros de imprensa: 10%

Locais de competição: O critério é dividido em três subcritérios: "Instalações existentes"
(uso e projectos de reforma), "Instalações projectadas e temporárias" (a viabilidade das
novas construções, de acordo com o tempo, o custo e a qualidade) e "Conceito e legado
desportivo" (como os locais de competição estão distribuídas pela cidade e que tipo de
legado proporcionarão)

   •   Instalações existentes: 35%
   •   Instalações projectadas e temporárias: 35%
   •   Conceito e legado desportivo: 30%




                                                                                          4
Vila Olímpica: Este item também é dividido em três subcritérios: "Localização"
(distâncias até os locais de competição), "Conceito" (tipo de acomodação, viabilidade do
projecto, arborização, entre outros factores) e "Legado" (uso após os Jogos e
financiamento)

   •   Localização: 40%
   •   Conceito: 40%
   •   Legado: 20%

Meio ambiente: O COI analisa os factores ambientais actuais da cidade candidata e o
impacto que os Jogos causarão.

   •   Condições ambientais atcuais: 40%
   •   Impacto ambiental: 60%

Acomodações: A avaliação deste critério é feita com base no Manual Técnico de
Acomodações, fornecido pelo COI às cidades candidatas. O valor de referência é de
40.000 quartos de hotel com três ou mais estrelas. O critério é dividido em "Número de
quartos", em que são avaliados, por exemplo, as ofertas existentes e projectadas num raio
de 50km do centro dos Jogos e das vilas para a imprensa) e "Conceito" (tipos de
acomodação e operação)

   •   Número de quartos: 80%
   •   Conceito: 20%

Transporte: A avaliação é baseada na performance esperada do sistema de transportes
proposto, sob um ponto de vista operacional e tendo em conta experiências anteriores.
São observadas as distâncias e o tempo de deslocamento dentro da cidade e a organização
do tráfego e do transporte público durante os Jogos.

   •   Distâncias e tempo de deslocamento: 50%
   •   Organização do tráfego e do transporte: 50%

Segurança: Entre os factores avaliados estão a incidência e o risco de terrorismo, os
níveis de criminalidade, as competências técnicas e profissionais das forças responsáveis
pela segurança, o investimento feito e a tecnologia empregada na área e a complexidade
das acções propostas.
Experiências anteriores: O COI analisa os eventos multidesportivos sediados no país
nos dez anos anteriores, como forma de conhecer a capacidade de organização da cidade.

   •   Número de grandes eventos internacionais organizados: 60%
   •   Qualidade dos eventos: 40%

Finanças: São avaliados os contribuições dos governos e o plano financeiro em relação à
capacidade do país de colocar o projecto em prática e viabilidade dos valores
disponibilizados.


                                                                                           5
Projecto geral e Legado: O último critério é um resumo global dos anteriores, e é usado
pelo COI para confirmar a sua opinião sobre a capacidade de cada cidade realizar os
Jogos.




                                                                                      6
7
3. Resumo/Palavras-Chave
Este trabalho depois de elegido o tema procedeu-se á selecção da área geográfica a escala
e o sistema de coordenadas a utilizar no projecto, sendo eles os seguintes; área
metropolitana de Lisboa; escala 1/25k; sistema de coordenadas Hayford_grauss Datum
73.Seguidamente executou-se um levantamento de informação geográfica e estatística e
sua posterior organização para poder ser trabalhada numa futura fase onde já estará
definida uma área de trabalho dentro da AML. Posteriormente discutimos a forma de
estruturação da informação recolhida em ambiente SIG; (Base dados) e também a forma
de uniformizar a informação geográfica através de digitalização, vectorização e projecção
visto esta estar em diferentes escalas, sistemas de coordenadas. Seguidamente procedeu-
se a uma pré-análise espacial com o objectivo de seleccionar os concelhos da AML que
melhores condições têm para receber o evento. Nesta fase utilizamos as várias
ferramentas de geoprocessamento e de análise espacial para manipular algumas variáveis
para obtenção de resultados. Por fim construímos o model builder e executamos a análise
espacial final assim como também a extensão do arcgis (network analyst).

Palavras-Chave: AML, Jogos Olímpicos, Desporto, Variáveis, SIG, Metodologia,
Geoprocessamento, Análise espacial, Restrições, Factores.

4. Objectivo do Trabalho
Este projecto tem como objectivo ajudar a descobrir os melhores locais para a construção
de uma cidade olímpica na AML (área metropolitana de Lisboa), tendo em conta todo um
conjunto de variáveis previamente escolhidas para o efeito. Neste projecto pretende-se
demonstrar a concepção teórico-prática de um projecto SIG, com o objectivo de
implementação de uma área óptima para a sede de uns jogos olímpicos em Portugal.
Focamos as fases de, pesquisa de informação, análise e filtragem de informação,
estruturação da informação em SIG, uso de ferramentas de geoprocessamento e análise
espacial para manipulação das variáveis, como parte integrante de uma metodologia com
o objectivo de posteriormente apresentar resultados. Podemos assim concluir que este
trabalho explica um processo longo e complexo.


5. Metodologia

A) Procedimento generalista
A metodologia de uma forma mais generalista poderá ser explicada dividindo-a em 8
fases importantes.


1ª Fase: Selecção das variáveis (temas que vão servir de base para o levantamento de
informação necessária).




                                                                                       8
2ªfase: Definição do sistema de coordenadas e escala para a realização do trabalho.


3ªfase:Levantamento de informação pertinente que responda às variáveis propostas
(informação geográfica; tipo vectorial, raster) informação estatística.
Esta fase é muito importante pois a análise espacial irá ser tão mais completa quanto mais
informação forem recolhidas.


4ªfase:Estruturação e tratamento da informação, divisão em temas e sub-temas,
vectorização e projecção de cartas, início da composição da base de dados geográfica.

5ªfase: Nesta fase foi criado um modelo e efectuada uma pré-análise com o objectivo de
delimitar a área de estudo


6ªfase: Nesta fase foram georreferenciadas cartas militares, e vectorização das variáveis,
Rios, Albufeiras, Estradas, Ran, Ren, Áreas sociais, industriais, Centros de saúde,
Hospitais, esquadras GNR, esquadras PSP, Vias e plataformas férreas, plataformas
fluviais, devido ao facto da informação adquirida estar em escalas menores logo mais
generalizada. E por fim foram efectuadas topologias para eliminar erros de vectorização.


7ªfase: Execução de Model Builder. Nesta fase foi criado um modelo para a escolha de
um local óptimo para a implementação de uma cidade olímpica, com base nas variáveis
adquiridas nas fases anteriores.


8ªfase: Análise espacial e Network analyst.Nesta fase foram interpretadas os mapas
gerados pelo modelo e executou-se a escolha dos pixéis mais aptos, e sua reconversão
para vector, polígonos de forma a seleccionar a área óptima final. Também se utilizou a
extensão network analyst (closest facilities).




                                                                                        9
B) Tabela de Variáveis


                             Tipo de                       Coordenadas
       Variável                            Fonte                                 Custo      Escala    Estado       Observações
                           Informação                      Geográficas
                           Informação
Densidade Populacional                       INE                  -              Gratuito      -      TRATADO             -
                            Estatística
Quantidade de Unidades                                                                                  NÃO
                                -              -                  -                 -          -                          -
      Hoteleiras                                                                                      USAMOS
                                                                                                                Informação vectorizada
                           Informação      Portal de
    Nº de Hospitais                                               -              Gratuito      -      TRATADO    com base na imagem
                            Vectorial       Saúde
                                                                                                                         LYR
                                                                                                                Informação vectorizada
                           Informação      Portal de
  Nº Centros de Saúde                                             -              Gratuito      -      TRATADO    com base na imagem
                            Vectorial       Saúde
                                                                                                                         LYR
                                                                                                                Informação vectorizada
                           Informação
Nº Esquadras de Polícia                      PAI                  -              Gratuito      -      TRATADO    com base na imagem
                            Vectorial
                                                                                                                         LYR
                                                                                                        NÃO
Nº Quartéis de Bombeiros        -              -                  -                 -          -                          -
                                                                                                      USAMOS
  Nº de Equipamentos                                                                                    NÃO
                                -              -                  -                 -          -                          -
      Desportivos                                                                                     USAMOS
     Dados Limites         Informação
                                             IGP       Hayford-Grauss Datum 73   Gratuito      -      TRATADO
    Administrativos         Vectorial
                                                                                                                Informação vectorizada
   Acessibilidades –       Informação                   Hayford-Grauss Datum
                                            IGEOE                                Gratuito   1/500k    TRATADO    com base nos Rasters
Transportes Rodoviárias      vectorial                      Lisboa IGEOE
                                                                                                                      série M888
    Acessibilidades –
                                                                                                                Informação vectorizada
      Transportes e        Informação      Imagem
                                                                  -              Gratuito      -      TRATADO    com base na imagem
Plataformas Marítimas ou      JPEG           LYR
                                                                                                                         LYR
         Fluviais

    Acessibilidades                                                                                             Informação vectorizada
                                          Atlas do      Hayford-Grauss Datum
     Transportes e          Shapefile                                            Gratuito   1/1000k   TRATADO    com base na imagem
                                          Ambiente          Lisboa IGEOE
Plataformas Ferroviárias                                                                                                 LYR
                                                                                                                Informação vectorizada
     Transportes e         Informação      PDM dos
                                                                  -              Gratuito      -      TRATADO    com base na imagem
  Plataformas Aéreas          JPEG        Concelhos
                                                                                                                         LYR
                           Informação
   Topografia/Relevo                        IGEOE      Hayford-Grauss Datum 73   Gratuito    1/25k    TRATADO
                             vectorial
                                           Agência
                                                                                                                Informação vectorizada
                                          Portuguesa
      Hidrografia           Shapefile                  Hayford-Grauss Datum 73   Gratuito   1/1000k   TRATADO    com base nos Rasters
                                              do
                                                                                                                       Militares
                                           Ambiente
         Solos               COS90           IGP       Hayford-Grauss Datum 73   Gratuito    1/25k    TRATADO
                           Informação      PDM dos
        Ren/Ran                                                   -              Gratuito   1/25K     TRATADO
                             vectorial    Concelhos
                                                                                                        NÃO
  Património Histórico          -              -                  -                 -          -                          -
                                                                                                      USAMOS




                                                                                                                     10
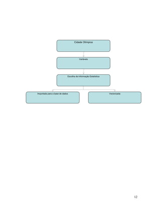
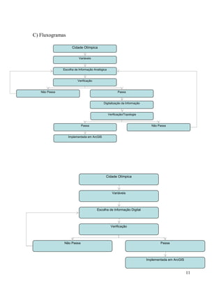
C) Fluxogramas

                     Cidade Olímpica


                          Variáveis


               Escolha de Informação Analógica


                         Verificação


   Não Passa                                            Passa


                                           Digitalização da Informação


                                                 Verificação/Topologia


                           Passa                                            Não Passa


                  Implementada em ArcGIS




                                             Cidade Olímpica



                                                    Variáveis




                                       Escolha de Informação Digital




                                                   Verificação




               Não Passa                                                         Passa




                                                                         Implementada em ArcGIS



                                                                                                  11
Cidade Olímpica




                                        Variáveis




                             Escolha de Informação Estatística




Importada para a base de dados                                   Vectorizada




                                                                               12
13
D) Processos de Uniformização da Informação Geográfica
A informação recolhida deriva de variadas fontes encontrando-se em diferentes formatos,
(pdf, shapefile, dwg, jpeg, etc) escalas e sistemas de coordenadas distintos e por vezes
desconhecidos de forma a proceder a uma uniformização dessa informação recolhida para
o sistema de coordenadas e escala pretendidos no nosso trabalho (sistema de
Coordenadas Hayford_grauss Datum 73, e escala 1/25k) teremos de proceder a vários
processos.

Processo de digitalização utilizado para transformar informação analógica (cartas de
papel) em informação digital, poderá ser efectuado com recurso a scanner.


Processo de georreferenciação – utilizado para georreferenciar informação recolhida.
Ex: georreferenciação de informação raster em arcgis recorrendo á ferramenta
georeferencing e recorrendo ao layer de pontos cotados como referencia para a inserção
de pontos análogos entre a layer referência e o raster. Poderá ser efectuado em arcgis tal
como demonstrado no exemplo.




Processo de projecção – utilizado para projectar informação que se encontra
georreferenciada em diferentes sistemas de coordenadas para o sistema pretendido
(Hayford-grauss Datum 73 LX). Poderá ser efectuado com recurso a arcgis.




                                                                                         14
Processo de vectorização – utilizado para vectorizar informação que se encontra em
formato raster, JPEG, este processo tem importância especial quer pelo facto de utilizar 1
ferramenta ligada á edição que posteriormente terá que passar por uma topologia com o
objectivo de permitir efectuar operações de análise e simulação de resultados
geoespaciais no arcgis. Este processo poderá ser efectuado com o software AutocadMap
ou ArcGIS.




E) Ferramentas de geoprocessamento utilizadas
Depois de normalizada a informação foi necessário trabalhá-la em ambiente Arcgis para
tal foram utilizadas várias ferramentas. Estas foram utilizadas várias vezes em diferentes
variáveis e para determinar distintos outputs. Por exemplo o dissolve foi utilizado na
caop2008 para gerar um output de concelhos. A ferramenta merge foi a mais utilizada
visto o trabalho ter sido efectuado por vários indivíduos em concelhos diferentes e para
unir as feature class de cada um, por exemplo; os (rios boavida, rios tomanel) para (rios
final). O clip foi utilizado em variáveis como as estradas e as ferrovias assim como as
curvas de nível e os vértices geodésicos para extrair essa informação para as áreas que
nos interessavam. A ferramenta buffer foi utilizada para determinar uma distância de
500m dos limites dos concelhos seleccionados. O join foi efectuado quando foi
necessário juntar dados da densidade populacional aos concelhos da área de estudo para
cartografar um mapa de densidade populacional. Por último o select by attributes foi
necessário sempre que geramos um output com base nos atributos e o select by location
foi utilizado por exemplo quando intersectamos a AML com o cartograma para
identificar quais as                                     partes do cartograma eram
necessárias.




                                                                                        15
16
F) Ferramentas de análise espacial utilizadas

Neste projecto realizamos duas análises espaciais, a primeira para seleccionar a área de
trabalho (concelhos da aml) e a segunda para apurar a localização óptima da cidade
olímpica. Neste ponto iremos demonstrar as ferramentas utilizadas e sua funcionalidade.
Create tin from features esta ferramenta permite criar uma malha irregular de triângulos
com base nos vértices geodésicos, logo após executa-se o tin to raster que permite
passar a informação para dado matricial, posteriormente poderá se executar o slope que
nos dará o declive em graus ou percentagem. A conjugação destas três ferramentas
permite-nos executar uma análise de superfícies. A ferramenta extract by mask permite
tal como o clip na informação vectorial extrair a informação matricial gerada para uma
área específica. O processo onde utilizamos todas estas ferramentas anteriormente
descritas foi efectuado na pré-análise. Euclidean distance permite gerar um mapa de
distâncias que no nosso projecto foi muito utilizado. Outra ferramenta importante é o
reclassify que permite criar uma escala definida pelo utilizador, por último o weighted
overlay, esta ferramenta permite juntar todas as variáveis depois de tratadas pelas
ferramentas anteriores, e atribuir ponderações em nível de importância assim como
restringir alguns valores de pixel, é a finalização do processo de análise espacial. Em
resumo a análise espacial é consumada a partir de dados matriciais havendo pois
ferramentas de conversão de dados vectoriais para matriciais. Um factor muito
importante é o tamanho do pixel definido que terá que ser igual em todas as ferramentas
deste processo




                                                                                     17
18
G)Pré-análise

Devido ao elevado número de concelhos da Área Metropolitana de Lisboa decidiu-se
fazer uma pré-análise para assim reduzir o número de concelhos a serem trabalhados
futuramente e foram usadas 3 variáveis importantes para ser utilizadas como restrições.
As variáveis escolhidas foram as áreas de paisagem protegida, curvas de nível/declives e
a densidade populacional.

Variáveis utilizadas




                                            PRE-ANALISE




                       FACTORES                                    RESTRIÇOES




       POPULAÇÃO                      DECLIVES                       AREAS
                                                                    NATURAIS




                                                                                     19
TIN

Para termos a variável dos declives foi preciso recorrer ao uso da ferramenta da Análise
Espacial TIN a partir da feature class Curvas de Nível e mais tarde foi usado o SLOPE
para assim ficar com os níveis do declive para ser usado na análise.




Extract by Mask

Foi depois da ferramenta Slope, foi usada a ferramenta Extratc by Mask para delinear os
declives nas áreas escolhidas.




Juntar Data

                           Usamos a ferramenta de juntar data para juntar os dados da
                           Densidade Populacional em excel a uma Feature Class criada
                           para assim poder ser usada como variável.




                                                                                     20
Reclassificação

Foi usada a ferramenta de reclassificar os níveis das variáveis para assim serem todas
iguais.




Modelo Construído




Weighted Overlay

Usamos a ferramenta da Sobreposição ponderada para assim dizer qual a influência que
decidimos para cada variável e os valores e restrições que queremos da nossa análise.
Neste trabalho demos uma percentagem de influência para os declives e para a de
densidade populacional de 33% e de 34% para a paisagem protegida porque as áreas
protegidas não podem ter construções.
Nos declives e a densidade populacional foi classificado de 1 a 5 sendo 5 o valor óptimo.




                                                                                      21
CON

A ferramenta CON foi usada para seleccionar todos os pixéis com valor 5 por ser os
valores mais aptos para trabalho




H) Resultado da Pré-Análise
Depois de corremos a nossa análise obteve-se varias áreas das quais seleccionamos as
que tinham menos de 5% de áreas protegidas.
O resultado foi os concelhos do Montijo, Moita, Barreiro, Seixal, Loures e Mafra.
A partir daqui foi decidido com base na densidade populacional e no preço do terreno
foram escolhidos os concelhos da margem sul (Montijo, Moita, Seixal, Barreiro).




                                                                                 22
I)Tratamento de variáveis

Estradas: Para esta variável foi necessário recorrer á vectorização e para tal utilizou-se
as cartas militares do M888 do IGEOE previamente georreferenciadas e complementou-
se com a world imagery (lyr), visto esta estar mais actualizada. Depois procedeu-se á
topologia com o intuito de utilizar o network analyst posteriormente.
Vias férreas: As vias-férreas também foram vectorizadas mas o procedimento foi
diferente das estradas pois esta variável fez-se o download do atlas do ambiente em
seguida fez-se um clip pelos concelhos da área de trabalho e no processo de vectorização
procedeu-se com a ferramenta (modify feature) tendo como base a world imagery (lyr).
Plataformas ferroviarias: Procedeu-se a criação de uma feature class de tipo ponto e
depois vectorizou-se as estações com base na world imagery (lyr) e também na
Informação do site da Cp.
Plataformas fluviais: O procedimento foi idêntico á anterior e utilizado o site da
transtejo como fonte de informação complementar.
Esquadras da PSP; GNR: Procedeu-se ao cruzamento de informação entre o world
imagery e o Google earth, depois de retiradas a morada das esquadras no PAI (paginas
amarelas) vectorizando-se depois em feature class de pontos.
Centros de Saúde ; Hospitais: O procedimento foi similar ao anterior mas as moradas
foram fornecidas pelo portal da saúde.
Áreas urbanas: Esta feature class foi vectorizada com base nos pdms dos concelhos,
havendo apenas o concelho do Barreiro que seleccionamos as áreas sociais da cos90 e
executamos um merge com as outras áreas vectorizadas.
Áreas industriais: Procedeu-se á vectorização de polígonos com base nos pdms dos
concelhos.


                                                                                       23
Rios ; Albufeiras: Nesta variável executou-se a vectorização dos rios principais assim
como as albufeiras de maior dimensão com base na carta militar M888.
Ren,Ran: Foi vectorizado com base nos pdms dos concelhos, devido ao facto da ran em
muitos pdms não estar visível ou apresentar-se na mesma carta da ren com uma trama
idêntica, decidimos ignorar essa variável.
Gasoduto;Campo de tiro;Aérodromo: Estas três variáveis foram vectorizadas com
base nos pdms dos concelhos e foram levantadas pelo facto de se revelarem importantes
restrições a uma localização óptima futura.




                                                                                   24
25
J)Análise espacial final

 Nesta fase foi criado um modelo para a escolha de um local óptimo para a
implementação de uma cidade olímpica, com base nas variáveis adquiridas na fase
anterior.




Exemplo das definições do modelo

Esquema com as variáveis do modelo

                                         ANALISE
                                          FINAL
                                         FACORES




ESTRADAS   FERROVIA   RIOS   HOSPITAIS   PLATAFOR    PSP   GNR   PLATAFOR   CENTROS
               S                            MAS                    MAS      DE SAUDE
                                          FLUVIAIS               FERROVIA
                                                                   RIAS




                                                                               26
ANALISE FINAL
                                                      RESTRIÇOÕES




  GASODUTO              REN               AREAS         CAMPO        AERODROMO   ALBUFEIRAS    AREAS
                                        IDUSTRIAIS       TIRO                                 URBANAS




Error!
               Weighted Overlay


                                       ²


  Area de Trabalho
  Restrições
  Pouca Aptidão
  Média Aptidão
  Boa Aptidão
                              0 5 10   20 Km
  Óptima Aptidão

                              1:500.000




Neste cenário foi atribuído mais peso a proximidade do rio, pois uma cidade olímpica
precisa de ter nas proximidades locais onde se possa realizar desportos náuticos.




                                                                                                27
Neste cenário foi atribuído importaria aos factores rios e plataformas ferroviárias, pois
uma cidade olímpica necessita de ter bons acessos.
Depois de estudados os resultados foram seleccionados todos os polígonos de valor cinco
por serem os mais aptos.
Por fim foi usada a ferramenta raster to polygon , para transformar os pixéis em áreas




                                                                                       28
.E assim podermos proceder a escolhas dos polígonos mais aptos.




Como se vê na imagem a cidade olímpica de Londres tem cerca de 2km quadrados




Com base em todos os critérios anteriormente seleccionados, obtemos 2 cenários.



                                                                                  29
K) Network Analyst
Esta extensão do ArcGis permite realizar análises de redes em dados geográficos
incluindo cálculo de rotas, direcções de viagem, cálculo de serviços mais próximos ou
áreas de influência. Permite também aos utilizadores modelar dinamicamente redes
realistas incluindo condições na rede como, por exemplo, restrições de passagem ou
mudança de direcção, limites de velocidade, condições de tráfego em diferentes períodos
do dia. Neste projecto apenas está demonstrada uma das ferramentas (closest facilities) e
para tal foi necessário parametrizar a extensão e ligá-la com uma base de dados. Foi
utilizada a título experimental visto não ser muito importante nesta fase do projecto,
contudo esta extensão poderá ser útil no futuro para projectar corredores de emergência
ou rotas na cidade olímpica para os eventos entre outros.




                                                                                       30
6. Instrumentos/Meios de Implementação em SIG
   A) Software

       •   ArcGIS(3D Analyst ; Spatial Analyst ; Network Analyst)
       •   Microstation

   B) Hardware

           •   Computadores Ligados por servidor
           •   Equipamento GPS

7. Projectos Olímpicos bem sucedidos e mal sucedidos
Barcelona 1992
Este mega evento olímpico foi um caso de sucesso não só o acontecimento em si mas
também todo o processo de planeamento, assim como legado que deixou á cidade, região.
Para isso muito contribuiu um bom e eficiente planeamento urbanístico, construção de
infra-estruturas viárias, renovação da cidade antiga recuperação da costa e da praia,
reforma do porto velho e a revitalização de bairros baseada em novas áreas de
centralidade. O apoio da comunidade assim como uma campanha de marketing
internacional para promover a cidade, aliados ao excelente planeamento económico do
evento com o estabelecimento de parcerias público privadas permitiram o êxito dos jogos
olímpicos e a mudança social, económico e cultural da cidade. Como consequência
surgiu um aumento exponencial do turismo na região, assim como a diminuição do
desemprego. Actualmente Barcelona é um dos principais centros económicos da Europa.


                                    Fig1.Logotipo




                                                                                    31
Fig2. Cidade Olímpica




                        32
Atenas 2004
Os jogos olímpicos de Atenas em 2004 foram um exemplo de falta de organização a
vários níveis, falta de planeamento urbanístico, pois dos 22 locais de competição só 1 está
reaproveitado nos dias de hoje. Em termos económicos a falta de rigor orçamental levou
a atrasos de vária ordem na execução de infra-estruturas e á quadruplicação dos custos
finais previstos. Os custos do evento causaram uma sobrecarga nas despesas do estado
levando a um aumento dos impostos aos cidadãos.
O planeamento executado a curto-prazo não beneficiou a população, quer com o aumento
de receitas provenientes do turismo, nem tão pouco com o melhoramento de infra-
estruturas benéficas para o dia-a-dia das pessoas. Como consequência a Grécia está
actualmente a pagar o preço desses erros e atravessa a pior crise orçamental da sua
história recente.



                                      Fig1.Logotipo




                                                                                        33
Fig2. Cidade Olímpica




                        34
8. Resultados
Com a elaboração deste projecto vai ser possível descobrir os melhores locais na AML
(área metropolitana de Lisboa) para a implementação e edificação de uma cidade
olímpica com base nas variáveis escolhidas, e poderemos também efectuar diferentes
simulações tendo em conta as mesmas variáveis e com o objectivo de estar preparado
para emergências na Cidade Olímpica (Incêndios, acidentes, atentados, etc).
Este trabalho permitiu-nos criar uma estrutura SIG base com a possibilidade e inserir
novas variáveis, para poder criar outros modelos geográficos consoante as novas
realidades Politico/Geográficas. Visto este projecto ser para 2024, teremos de ter em
conta a informação já existente e a sua evolução (população, aeroporto, TGV, etc).




Bibliografia

       PDF da disciplina
       http://www.dgs.pt/
       http://www.pai.pt/?WT.srch=1&adrecip=google&gclid=CMz8p-
       _XiaMCFQ4eZwodpFJOdA
       http://www.igeoe.pt/
       http://www.ine.pt/xportal/xmain?xpid=INE&xpgid=ine_main
       http://www.london2012.com/
       http://aml.pt
       http://www.ippar.pt
       http://www.ub.es/geocrit/sn/sn-194-85.htm
       http://www.icnb.pt/
       http://www.imtt.pt



                                                                                  35
http://www.mai.gov.pt/
http://www.cm-oeiras.pt
http://www.cm-lisboa.pt/
http://www.aml.pt/
http://www.iambiente.pt/atlas/dl/download.jsp?zona=continente&grupo=&tema=
c_aprotegidas
http://wapedia.mobi/pt/Processo_de_elei%C3%A7%C3%A3o_de_cidades-
sede_dos_Jogos_Ol%C3%ADmpicos
http://www.dgotdu.pt




                                                                        36

Projecto Lisboa cidade Olímpica 2024

  • 1.
    RELATÓRIO Projecto Lisboa cidade Olímpica 2024 Disciplina: SIG 2 Trabalho realizado por: Ricardo Salgado Luís Boavida Manuel Pereira
  • 2.
    Índice 1. Introdução 2. Enquadramento A) Histórico-Cultural B) Socioeconómico C) Geográfico D) Critérios de avaliação das cidades olímpicas pelo COI 3. Resumo/Palavras-chave 4. Objectivos 5. Metodologia A) Procedimento Generalista B) Tabela de Variáveis C) Fluxogramas D) Processos de uniformização de informação geográfica E) Ferramentas de geoprocessamento utilizadas F) Ferramentas de análise espacial utilizadas G) Pré-análise H) Resultados da Pré-análise I) Tratamento de variáveis J) Análise espacial final K) Network analyst 6. Instrumentos/Meios de implementação em SIG A) Software B) Hardware 7. Projectos Olímpicos bem sucedidos e mal sucedidos 2
  • 3.
    8. Resultados 9. Bibliografia 1. Introdução No âmbito deste trabalho de grupo propomos a implementação de um espaço óptimo para o local dos jogos olímpicos 2024, para tal escolhemos a área metropolitana de Lisboa como área de estudo. Este relatório pretende mostrar a elaboração de um projecto SIG desde a sua génese até á sua conclusão e a respectiva demonstração de resultados. 2. Enquadramento A) Enquadramento Histórico-cultural Os jogos olímpicos são o maior evento desportivo a nível mundial, ocorre de quatro em quatro anos, e reúne atletas de quase todo o mundo para competirem pelas diversas modalidades A origem dos jogos olímpicos remonta á antiga Grécia, e é frequentemente associada a celebração do culto da beleza estética humana . O registo mais antigo dos jogos Olímpicos data de 776 A.C, trata-se de uma inscrição num disco de pedra encontrada no templo de Hera em Olímpia que é um acordo de paz selado entre os reis Ifitos de Ília, Licurgo de Esparta e Clisteneas de Pisa, com o passar do tempo outros reinos foram se juntando a este acordo e os jogos acabaram por se associarem a jogos de paz . Com o passar dos séculos o ideal olímpico enfraqueceu dando lugar ao espectáculo, acabando por ser proibidos pelo imperador Romano Teodósio I em 393 D.C Por ser uma demonstração do paganismo. Em 1894 o pai dos jogos olímpicos da era moderna, o Barão Pierre de Coubertin consegue num congresso realizado em paris Criar o Comité Olímpico internacional, (COI) uma entidade não governamental e em1886 são então realizados os primeiros jogos olímpicos da época moderna em Atenas. B) Enquadramento Socioeconómico Actualmente os jogos olímpicos já não tem nada a ver com a primeira edição, eles são um mega evento que atrai inúmeros participantes, jornalistas e turistas de todo o mundo e move milhões de dólares. Um evento desta magnitude é uma ferramenta na projecção da cidade a nível mundial, e que mexe em todas as estruturas da cidade tais como rede de transporte, instalações desportivas, novos alojamentos e novos postos de trabalho ou seja regeneram o meio evolvente. 3
  • 4.
    C) Enquadramento geográfico AAML e constituída por 18 concelhos, são eles Alcochete, Almada, Amadora, Barreiro, Cascais, Lisboa, Loures, Mafra, Moita, Montijo, Odivelas, Oeiras, Palmela, Seixal, Sesimbra, Setúbal, Sintra e Vila Franca de Xira, e actualmente é a zona que melhor se enquadra a ser escolhida para alojar uma cidade olímpica por diversos motivos, tem 25% da população activa de Portugal e representa 36% do PIB. Com uma área de 325km2, com o maior estuário Europeu e uma costa 150Km e uma frente ribeirinha de 200Km, o seu território engloba dois grandes portos internacionais é uma zona com um grande interesse turístico e com uma boa rede de transportes entre eles o futuro TGV e o novo aeroporto de Lisboa D) Critérios de avaliação das cidades olímpicas pelo COI Apoio político e social: As cidades devem fornecer garantias que mostrem o apoio e o compromisso de todas as esferas de governo. O COI também analisa a capacidade destas esferas do cumprimento de todas as garantias fornecidas. As leis do País e da cidade candidata também são observadas, bem como o nível de aceitação pela população que a candidatura tem. • Garantias governamentais: 70% • Aspectos legais e medidas antidoping: 15% • Opinião pública: 15% Infra-estrutura geral: Este item leva em conta as infra-estruturas de transportes terrestre e aéreo da cidade, bem como o projecto dos centros de imprensa. São analisados também os tempos e os custos de construção das novas infra-estruturas e a sua integração com o plano do legado da cidade (locais de competição e Vila Olímpica são analisados separadamente). • Infra-estrutura de Transportes: 85% • Aeroporto: 5% • Centros de imprensa: 10% Locais de competição: O critério é dividido em três subcritérios: "Instalações existentes" (uso e projectos de reforma), "Instalações projectadas e temporárias" (a viabilidade das novas construções, de acordo com o tempo, o custo e a qualidade) e "Conceito e legado desportivo" (como os locais de competição estão distribuídas pela cidade e que tipo de legado proporcionarão) • Instalações existentes: 35% • Instalações projectadas e temporárias: 35% • Conceito e legado desportivo: 30% 4
  • 5.
    Vila Olímpica: Esteitem também é dividido em três subcritérios: "Localização" (distâncias até os locais de competição), "Conceito" (tipo de acomodação, viabilidade do projecto, arborização, entre outros factores) e "Legado" (uso após os Jogos e financiamento) • Localização: 40% • Conceito: 40% • Legado: 20% Meio ambiente: O COI analisa os factores ambientais actuais da cidade candidata e o impacto que os Jogos causarão. • Condições ambientais atcuais: 40% • Impacto ambiental: 60% Acomodações: A avaliação deste critério é feita com base no Manual Técnico de Acomodações, fornecido pelo COI às cidades candidatas. O valor de referência é de 40.000 quartos de hotel com três ou mais estrelas. O critério é dividido em "Número de quartos", em que são avaliados, por exemplo, as ofertas existentes e projectadas num raio de 50km do centro dos Jogos e das vilas para a imprensa) e "Conceito" (tipos de acomodação e operação) • Número de quartos: 80% • Conceito: 20% Transporte: A avaliação é baseada na performance esperada do sistema de transportes proposto, sob um ponto de vista operacional e tendo em conta experiências anteriores. São observadas as distâncias e o tempo de deslocamento dentro da cidade e a organização do tráfego e do transporte público durante os Jogos. • Distâncias e tempo de deslocamento: 50% • Organização do tráfego e do transporte: 50% Segurança: Entre os factores avaliados estão a incidência e o risco de terrorismo, os níveis de criminalidade, as competências técnicas e profissionais das forças responsáveis pela segurança, o investimento feito e a tecnologia empregada na área e a complexidade das acções propostas. Experiências anteriores: O COI analisa os eventos multidesportivos sediados no país nos dez anos anteriores, como forma de conhecer a capacidade de organização da cidade. • Número de grandes eventos internacionais organizados: 60% • Qualidade dos eventos: 40% Finanças: São avaliados os contribuições dos governos e o plano financeiro em relação à capacidade do país de colocar o projecto em prática e viabilidade dos valores disponibilizados. 5
  • 6.
    Projecto geral eLegado: O último critério é um resumo global dos anteriores, e é usado pelo COI para confirmar a sua opinião sobre a capacidade de cada cidade realizar os Jogos. 6
  • 7.
  • 8.
    3. Resumo/Palavras-Chave Este trabalhodepois de elegido o tema procedeu-se á selecção da área geográfica a escala e o sistema de coordenadas a utilizar no projecto, sendo eles os seguintes; área metropolitana de Lisboa; escala 1/25k; sistema de coordenadas Hayford_grauss Datum 73.Seguidamente executou-se um levantamento de informação geográfica e estatística e sua posterior organização para poder ser trabalhada numa futura fase onde já estará definida uma área de trabalho dentro da AML. Posteriormente discutimos a forma de estruturação da informação recolhida em ambiente SIG; (Base dados) e também a forma de uniformizar a informação geográfica através de digitalização, vectorização e projecção visto esta estar em diferentes escalas, sistemas de coordenadas. Seguidamente procedeu- se a uma pré-análise espacial com o objectivo de seleccionar os concelhos da AML que melhores condições têm para receber o evento. Nesta fase utilizamos as várias ferramentas de geoprocessamento e de análise espacial para manipular algumas variáveis para obtenção de resultados. Por fim construímos o model builder e executamos a análise espacial final assim como também a extensão do arcgis (network analyst). Palavras-Chave: AML, Jogos Olímpicos, Desporto, Variáveis, SIG, Metodologia, Geoprocessamento, Análise espacial, Restrições, Factores. 4. Objectivo do Trabalho Este projecto tem como objectivo ajudar a descobrir os melhores locais para a construção de uma cidade olímpica na AML (área metropolitana de Lisboa), tendo em conta todo um conjunto de variáveis previamente escolhidas para o efeito. Neste projecto pretende-se demonstrar a concepção teórico-prática de um projecto SIG, com o objectivo de implementação de uma área óptima para a sede de uns jogos olímpicos em Portugal. Focamos as fases de, pesquisa de informação, análise e filtragem de informação, estruturação da informação em SIG, uso de ferramentas de geoprocessamento e análise espacial para manipulação das variáveis, como parte integrante de uma metodologia com o objectivo de posteriormente apresentar resultados. Podemos assim concluir que este trabalho explica um processo longo e complexo. 5. Metodologia A) Procedimento generalista A metodologia de uma forma mais generalista poderá ser explicada dividindo-a em 8 fases importantes. 1ª Fase: Selecção das variáveis (temas que vão servir de base para o levantamento de informação necessária). 8
  • 9.
    2ªfase: Definição dosistema de coordenadas e escala para a realização do trabalho. 3ªfase:Levantamento de informação pertinente que responda às variáveis propostas (informação geográfica; tipo vectorial, raster) informação estatística. Esta fase é muito importante pois a análise espacial irá ser tão mais completa quanto mais informação forem recolhidas. 4ªfase:Estruturação e tratamento da informação, divisão em temas e sub-temas, vectorização e projecção de cartas, início da composição da base de dados geográfica. 5ªfase: Nesta fase foi criado um modelo e efectuada uma pré-análise com o objectivo de delimitar a área de estudo 6ªfase: Nesta fase foram georreferenciadas cartas militares, e vectorização das variáveis, Rios, Albufeiras, Estradas, Ran, Ren, Áreas sociais, industriais, Centros de saúde, Hospitais, esquadras GNR, esquadras PSP, Vias e plataformas férreas, plataformas fluviais, devido ao facto da informação adquirida estar em escalas menores logo mais generalizada. E por fim foram efectuadas topologias para eliminar erros de vectorização. 7ªfase: Execução de Model Builder. Nesta fase foi criado um modelo para a escolha de um local óptimo para a implementação de uma cidade olímpica, com base nas variáveis adquiridas nas fases anteriores. 8ªfase: Análise espacial e Network analyst.Nesta fase foram interpretadas os mapas gerados pelo modelo e executou-se a escolha dos pixéis mais aptos, e sua reconversão para vector, polígonos de forma a seleccionar a área óptima final. Também se utilizou a extensão network analyst (closest facilities). 9
  • 10.
    B) Tabela deVariáveis Tipo de Coordenadas Variável Fonte Custo Escala Estado Observações Informação Geográficas Informação Densidade Populacional INE - Gratuito - TRATADO - Estatística Quantidade de Unidades NÃO - - - - - - Hoteleiras USAMOS Informação vectorizada Informação Portal de Nº de Hospitais - Gratuito - TRATADO com base na imagem Vectorial Saúde LYR Informação vectorizada Informação Portal de Nº Centros de Saúde - Gratuito - TRATADO com base na imagem Vectorial Saúde LYR Informação vectorizada Informação Nº Esquadras de Polícia PAI - Gratuito - TRATADO com base na imagem Vectorial LYR NÃO Nº Quartéis de Bombeiros - - - - - - USAMOS Nº de Equipamentos NÃO - - - - - - Desportivos USAMOS Dados Limites Informação IGP Hayford-Grauss Datum 73 Gratuito - TRATADO Administrativos Vectorial Informação vectorizada Acessibilidades – Informação Hayford-Grauss Datum IGEOE Gratuito 1/500k TRATADO com base nos Rasters Transportes Rodoviárias vectorial Lisboa IGEOE série M888 Acessibilidades – Informação vectorizada Transportes e Informação Imagem - Gratuito - TRATADO com base na imagem Plataformas Marítimas ou JPEG LYR LYR Fluviais Acessibilidades Informação vectorizada Atlas do Hayford-Grauss Datum Transportes e Shapefile Gratuito 1/1000k TRATADO com base na imagem Ambiente Lisboa IGEOE Plataformas Ferroviárias LYR Informação vectorizada Transportes e Informação PDM dos - Gratuito - TRATADO com base na imagem Plataformas Aéreas JPEG Concelhos LYR Informação Topografia/Relevo IGEOE Hayford-Grauss Datum 73 Gratuito 1/25k TRATADO vectorial Agência Informação vectorizada Portuguesa Hidrografia Shapefile Hayford-Grauss Datum 73 Gratuito 1/1000k TRATADO com base nos Rasters do Militares Ambiente Solos COS90 IGP Hayford-Grauss Datum 73 Gratuito 1/25k TRATADO Informação PDM dos Ren/Ran - Gratuito 1/25K TRATADO vectorial Concelhos NÃO Património Histórico - - - - - - USAMOS 10
  • 11.
    C) Fluxogramas Cidade Olímpica Variáveis Escolha de Informação Analógica Verificação Não Passa Passa Digitalização da Informação Verificação/Topologia Passa Não Passa Implementada em ArcGIS Cidade Olímpica Variáveis Escolha de Informação Digital Verificação Não Passa Passa Implementada em ArcGIS 11
  • 12.
    Cidade Olímpica Variáveis Escolha de Informação Estatística Importada para a base de dados Vectorizada 12
  • 13.
  • 14.
    D) Processos deUniformização da Informação Geográfica A informação recolhida deriva de variadas fontes encontrando-se em diferentes formatos, (pdf, shapefile, dwg, jpeg, etc) escalas e sistemas de coordenadas distintos e por vezes desconhecidos de forma a proceder a uma uniformização dessa informação recolhida para o sistema de coordenadas e escala pretendidos no nosso trabalho (sistema de Coordenadas Hayford_grauss Datum 73, e escala 1/25k) teremos de proceder a vários processos. Processo de digitalização utilizado para transformar informação analógica (cartas de papel) em informação digital, poderá ser efectuado com recurso a scanner. Processo de georreferenciação – utilizado para georreferenciar informação recolhida. Ex: georreferenciação de informação raster em arcgis recorrendo á ferramenta georeferencing e recorrendo ao layer de pontos cotados como referencia para a inserção de pontos análogos entre a layer referência e o raster. Poderá ser efectuado em arcgis tal como demonstrado no exemplo. Processo de projecção – utilizado para projectar informação que se encontra georreferenciada em diferentes sistemas de coordenadas para o sistema pretendido (Hayford-grauss Datum 73 LX). Poderá ser efectuado com recurso a arcgis. 14
  • 15.
    Processo de vectorização– utilizado para vectorizar informação que se encontra em formato raster, JPEG, este processo tem importância especial quer pelo facto de utilizar 1 ferramenta ligada á edição que posteriormente terá que passar por uma topologia com o objectivo de permitir efectuar operações de análise e simulação de resultados geoespaciais no arcgis. Este processo poderá ser efectuado com o software AutocadMap ou ArcGIS. E) Ferramentas de geoprocessamento utilizadas Depois de normalizada a informação foi necessário trabalhá-la em ambiente Arcgis para tal foram utilizadas várias ferramentas. Estas foram utilizadas várias vezes em diferentes variáveis e para determinar distintos outputs. Por exemplo o dissolve foi utilizado na caop2008 para gerar um output de concelhos. A ferramenta merge foi a mais utilizada visto o trabalho ter sido efectuado por vários indivíduos em concelhos diferentes e para unir as feature class de cada um, por exemplo; os (rios boavida, rios tomanel) para (rios final). O clip foi utilizado em variáveis como as estradas e as ferrovias assim como as curvas de nível e os vértices geodésicos para extrair essa informação para as áreas que nos interessavam. A ferramenta buffer foi utilizada para determinar uma distância de 500m dos limites dos concelhos seleccionados. O join foi efectuado quando foi necessário juntar dados da densidade populacional aos concelhos da área de estudo para cartografar um mapa de densidade populacional. Por último o select by attributes foi necessário sempre que geramos um output com base nos atributos e o select by location foi utilizado por exemplo quando intersectamos a AML com o cartograma para identificar quais as partes do cartograma eram necessárias. 15
  • 16.
  • 17.
    F) Ferramentas deanálise espacial utilizadas Neste projecto realizamos duas análises espaciais, a primeira para seleccionar a área de trabalho (concelhos da aml) e a segunda para apurar a localização óptima da cidade olímpica. Neste ponto iremos demonstrar as ferramentas utilizadas e sua funcionalidade. Create tin from features esta ferramenta permite criar uma malha irregular de triângulos com base nos vértices geodésicos, logo após executa-se o tin to raster que permite passar a informação para dado matricial, posteriormente poderá se executar o slope que nos dará o declive em graus ou percentagem. A conjugação destas três ferramentas permite-nos executar uma análise de superfícies. A ferramenta extract by mask permite tal como o clip na informação vectorial extrair a informação matricial gerada para uma área específica. O processo onde utilizamos todas estas ferramentas anteriormente descritas foi efectuado na pré-análise. Euclidean distance permite gerar um mapa de distâncias que no nosso projecto foi muito utilizado. Outra ferramenta importante é o reclassify que permite criar uma escala definida pelo utilizador, por último o weighted overlay, esta ferramenta permite juntar todas as variáveis depois de tratadas pelas ferramentas anteriores, e atribuir ponderações em nível de importância assim como restringir alguns valores de pixel, é a finalização do processo de análise espacial. Em resumo a análise espacial é consumada a partir de dados matriciais havendo pois ferramentas de conversão de dados vectoriais para matriciais. Um factor muito importante é o tamanho do pixel definido que terá que ser igual em todas as ferramentas deste processo 17
  • 18.
  • 19.
    G)Pré-análise Devido ao elevadonúmero de concelhos da Área Metropolitana de Lisboa decidiu-se fazer uma pré-análise para assim reduzir o número de concelhos a serem trabalhados futuramente e foram usadas 3 variáveis importantes para ser utilizadas como restrições. As variáveis escolhidas foram as áreas de paisagem protegida, curvas de nível/declives e a densidade populacional. Variáveis utilizadas PRE-ANALISE FACTORES RESTRIÇOES POPULAÇÃO DECLIVES AREAS NATURAIS 19
  • 20.
    TIN Para termos avariável dos declives foi preciso recorrer ao uso da ferramenta da Análise Espacial TIN a partir da feature class Curvas de Nível e mais tarde foi usado o SLOPE para assim ficar com os níveis do declive para ser usado na análise. Extract by Mask Foi depois da ferramenta Slope, foi usada a ferramenta Extratc by Mask para delinear os declives nas áreas escolhidas. Juntar Data Usamos a ferramenta de juntar data para juntar os dados da Densidade Populacional em excel a uma Feature Class criada para assim poder ser usada como variável. 20
  • 21.
    Reclassificação Foi usada aferramenta de reclassificar os níveis das variáveis para assim serem todas iguais. Modelo Construído Weighted Overlay Usamos a ferramenta da Sobreposição ponderada para assim dizer qual a influência que decidimos para cada variável e os valores e restrições que queremos da nossa análise. Neste trabalho demos uma percentagem de influência para os declives e para a de densidade populacional de 33% e de 34% para a paisagem protegida porque as áreas protegidas não podem ter construções. Nos declives e a densidade populacional foi classificado de 1 a 5 sendo 5 o valor óptimo. 21
  • 22.
    CON A ferramenta CONfoi usada para seleccionar todos os pixéis com valor 5 por ser os valores mais aptos para trabalho H) Resultado da Pré-Análise Depois de corremos a nossa análise obteve-se varias áreas das quais seleccionamos as que tinham menos de 5% de áreas protegidas. O resultado foi os concelhos do Montijo, Moita, Barreiro, Seixal, Loures e Mafra. A partir daqui foi decidido com base na densidade populacional e no preço do terreno foram escolhidos os concelhos da margem sul (Montijo, Moita, Seixal, Barreiro). 22
  • 23.
    I)Tratamento de variáveis Estradas:Para esta variável foi necessário recorrer á vectorização e para tal utilizou-se as cartas militares do M888 do IGEOE previamente georreferenciadas e complementou- se com a world imagery (lyr), visto esta estar mais actualizada. Depois procedeu-se á topologia com o intuito de utilizar o network analyst posteriormente. Vias férreas: As vias-férreas também foram vectorizadas mas o procedimento foi diferente das estradas pois esta variável fez-se o download do atlas do ambiente em seguida fez-se um clip pelos concelhos da área de trabalho e no processo de vectorização procedeu-se com a ferramenta (modify feature) tendo como base a world imagery (lyr). Plataformas ferroviarias: Procedeu-se a criação de uma feature class de tipo ponto e depois vectorizou-se as estações com base na world imagery (lyr) e também na Informação do site da Cp. Plataformas fluviais: O procedimento foi idêntico á anterior e utilizado o site da transtejo como fonte de informação complementar. Esquadras da PSP; GNR: Procedeu-se ao cruzamento de informação entre o world imagery e o Google earth, depois de retiradas a morada das esquadras no PAI (paginas amarelas) vectorizando-se depois em feature class de pontos. Centros de Saúde ; Hospitais: O procedimento foi similar ao anterior mas as moradas foram fornecidas pelo portal da saúde. Áreas urbanas: Esta feature class foi vectorizada com base nos pdms dos concelhos, havendo apenas o concelho do Barreiro que seleccionamos as áreas sociais da cos90 e executamos um merge com as outras áreas vectorizadas. Áreas industriais: Procedeu-se á vectorização de polígonos com base nos pdms dos concelhos. 23
  • 24.
    Rios ; Albufeiras:Nesta variável executou-se a vectorização dos rios principais assim como as albufeiras de maior dimensão com base na carta militar M888. Ren,Ran: Foi vectorizado com base nos pdms dos concelhos, devido ao facto da ran em muitos pdms não estar visível ou apresentar-se na mesma carta da ren com uma trama idêntica, decidimos ignorar essa variável. Gasoduto;Campo de tiro;Aérodromo: Estas três variáveis foram vectorizadas com base nos pdms dos concelhos e foram levantadas pelo facto de se revelarem importantes restrições a uma localização óptima futura. 24
  • 25.
  • 26.
    J)Análise espacial final Nesta fase foi criado um modelo para a escolha de um local óptimo para a implementação de uma cidade olímpica, com base nas variáveis adquiridas na fase anterior. Exemplo das definições do modelo Esquema com as variáveis do modelo ANALISE FINAL FACORES ESTRADAS FERROVIA RIOS HOSPITAIS PLATAFOR PSP GNR PLATAFOR CENTROS S MAS MAS DE SAUDE FLUVIAIS FERROVIA RIAS 26
  • 27.
    ANALISE FINAL RESTRIÇOÕES GASODUTO REN AREAS CAMPO AERODROMO ALBUFEIRAS AREAS IDUSTRIAIS TIRO URBANAS Error! Weighted Overlay ² Area de Trabalho Restrições Pouca Aptidão Média Aptidão Boa Aptidão 0 5 10 20 Km Óptima Aptidão 1:500.000 Neste cenário foi atribuído mais peso a proximidade do rio, pois uma cidade olímpica precisa de ter nas proximidades locais onde se possa realizar desportos náuticos. 27
  • 28.
    Neste cenário foiatribuído importaria aos factores rios e plataformas ferroviárias, pois uma cidade olímpica necessita de ter bons acessos. Depois de estudados os resultados foram seleccionados todos os polígonos de valor cinco por serem os mais aptos. Por fim foi usada a ferramenta raster to polygon , para transformar os pixéis em áreas 28
  • 29.
    .E assim podermosproceder a escolhas dos polígonos mais aptos. Como se vê na imagem a cidade olímpica de Londres tem cerca de 2km quadrados Com base em todos os critérios anteriormente seleccionados, obtemos 2 cenários. 29
  • 30.
    K) Network Analyst Estaextensão do ArcGis permite realizar análises de redes em dados geográficos incluindo cálculo de rotas, direcções de viagem, cálculo de serviços mais próximos ou áreas de influência. Permite também aos utilizadores modelar dinamicamente redes realistas incluindo condições na rede como, por exemplo, restrições de passagem ou mudança de direcção, limites de velocidade, condições de tráfego em diferentes períodos do dia. Neste projecto apenas está demonstrada uma das ferramentas (closest facilities) e para tal foi necessário parametrizar a extensão e ligá-la com uma base de dados. Foi utilizada a título experimental visto não ser muito importante nesta fase do projecto, contudo esta extensão poderá ser útil no futuro para projectar corredores de emergência ou rotas na cidade olímpica para os eventos entre outros. 30
  • 31.
    6. Instrumentos/Meios deImplementação em SIG A) Software • ArcGIS(3D Analyst ; Spatial Analyst ; Network Analyst) • Microstation B) Hardware • Computadores Ligados por servidor • Equipamento GPS 7. Projectos Olímpicos bem sucedidos e mal sucedidos Barcelona 1992 Este mega evento olímpico foi um caso de sucesso não só o acontecimento em si mas também todo o processo de planeamento, assim como legado que deixou á cidade, região. Para isso muito contribuiu um bom e eficiente planeamento urbanístico, construção de infra-estruturas viárias, renovação da cidade antiga recuperação da costa e da praia, reforma do porto velho e a revitalização de bairros baseada em novas áreas de centralidade. O apoio da comunidade assim como uma campanha de marketing internacional para promover a cidade, aliados ao excelente planeamento económico do evento com o estabelecimento de parcerias público privadas permitiram o êxito dos jogos olímpicos e a mudança social, económico e cultural da cidade. Como consequência surgiu um aumento exponencial do turismo na região, assim como a diminuição do desemprego. Actualmente Barcelona é um dos principais centros económicos da Europa. Fig1.Logotipo 31
  • 32.
  • 33.
    Atenas 2004 Os jogosolímpicos de Atenas em 2004 foram um exemplo de falta de organização a vários níveis, falta de planeamento urbanístico, pois dos 22 locais de competição só 1 está reaproveitado nos dias de hoje. Em termos económicos a falta de rigor orçamental levou a atrasos de vária ordem na execução de infra-estruturas e á quadruplicação dos custos finais previstos. Os custos do evento causaram uma sobrecarga nas despesas do estado levando a um aumento dos impostos aos cidadãos. O planeamento executado a curto-prazo não beneficiou a população, quer com o aumento de receitas provenientes do turismo, nem tão pouco com o melhoramento de infra- estruturas benéficas para o dia-a-dia das pessoas. Como consequência a Grécia está actualmente a pagar o preço desses erros e atravessa a pior crise orçamental da sua história recente. Fig1.Logotipo 33
  • 34.
  • 35.
    8. Resultados Com aelaboração deste projecto vai ser possível descobrir os melhores locais na AML (área metropolitana de Lisboa) para a implementação e edificação de uma cidade olímpica com base nas variáveis escolhidas, e poderemos também efectuar diferentes simulações tendo em conta as mesmas variáveis e com o objectivo de estar preparado para emergências na Cidade Olímpica (Incêndios, acidentes, atentados, etc). Este trabalho permitiu-nos criar uma estrutura SIG base com a possibilidade e inserir novas variáveis, para poder criar outros modelos geográficos consoante as novas realidades Politico/Geográficas. Visto este projecto ser para 2024, teremos de ter em conta a informação já existente e a sua evolução (população, aeroporto, TGV, etc). Bibliografia PDF da disciplina http://www.dgs.pt/ http://www.pai.pt/?WT.srch=1&adrecip=google&gclid=CMz8p- _XiaMCFQ4eZwodpFJOdA http://www.igeoe.pt/ http://www.ine.pt/xportal/xmain?xpid=INE&xpgid=ine_main http://www.london2012.com/ http://aml.pt http://www.ippar.pt http://www.ub.es/geocrit/sn/sn-194-85.htm http://www.icnb.pt/ http://www.imtt.pt 35
  • 36.