qwertyuiopasdfghjklzxcvbnmqwerty
uiopasdfghjklzxcvbnmqwertyuiopasd
fghjklzxcvbnmqwertyuiopasdfghjklzx
cvbnmqwertyuiopasdfghjklzxcvbnmq
                POLÍTICA DE
            DESENVOLVIMENTO DE
wertyuiopasdfghjklzxcvbnmqwertyui
          COLEÇÕES DAS BIBLIOTECAS
                 DO UNASP
opasdfghjklzxcvbnmqwertyuiopasdfg
              Janeiro de 2011

hjklzxcvbnmqwertyuiopasdfghjklzxc
vbnmqwertyuiopasdfghjklzxcvbnmq
wertyuiopasdfghjklzxcvbnmqwertyui
opasdfghjklzxcvbnmqwertyuiopasdfg
hjklzxcvbnmqwertyuiopasdfghjklzxc
vbnmqwertyuiopasdfghjklzxcvbnmq
wertyuiopasdfghjklzxcvbnmqwertyui
opasdfghjklzxcvbnmqwertyuiopasdfg
hjklzxcvbnmrtyuiopasdfghjklzxcvbn
mqwertyuiopasdfghjklzxcvbnmqwert
yuiopasdfghjklzxcvbnmqwertyuiopas
Política de Desenvolvimento de Coleções das Bibliotecas do UNASP   2




ÍNDICE



Objetivos                                              3
Aquisição                                              4
Doações                                                11
Desbastamento                                          12
Avaliação da coleção                                   13
Censura                                                14
Referencias bibliográficas                             15
Política de Desenvolvimento de Coleções das Bibliotecas do UNASP         3




Objetivos

A política de desenvolvimento da coleção tem os seguintes objetivos:


    Permitir o crescimento racional e equilibrado do acervo em todos os
     campos do conhecimento;

    Determinar critérios para duplicação de títulos;

    Estabelecer prioridades de aquisição de material;

    Traçar diretrizes para o descarte de material.
Política de Desenvolvimento de Coleções das Bibliotecas do UNASP                     4




Aquisição

O processo de aquisição do acervo bibliográfico e outras mídias, para os cursos
ativos do UNASP (ensinos Fundamental e Superior) tem como base a política
institucional para atualização permanente dos acervos das bibliotecas e das redes
de informação; tais parâmetros objetivam atender aos pressupostos:

   Estar em consonância com os currículos dos cursos;

   Bibliografias básica e complementar de cada curso devem ser oferecidas na
    proporção dos padrões de qualidade estabelecidos pelo MEC;

   A atualização dos acervos implica, além de aquisições permanentes, seleção e
    descarte de publicações obsoletas;

   Os acervos de multimídia devem ser atualizados, tanto no que se refere ao
    conteúdo, quanto em relação aos aspectos tecnológicos;

   Preferencialmente as aquisições devem priorizar as solicitações de
    coordenadores e professores dos cursos, as quais estarão baseadas nas
    bibliografias e mídias adotadas para cada disciplina;



O processo de aquisição de novos acervos obedece aos seguintes parâmetros:



        1. Por solicitação docente para um curso específico:

            1.1 O professor visita a biblioteca para avaliar o acervo existente,
                específico para cada disciplina por ele ministrada, identificando
                neste acervo:

                  1.1.1 Todos os títulos que podem ser incluídos na bibliografia a
                        ser indicada; o professor priorizará o acervo já existente,
                        sempre que possível.

                  1.1.2 Do acervo existente, o professor listará para a Biblioteca, os
                        títulos que considera desatualizados e indicados para
Política de Desenvolvimento de Coleções das Bibliotecas do UNASP                     5


                   descarte. Com base nestas indicações, a Biblioteca dará
                   prosseguimento às medidas para atualização de acervos.

             1.1.3 Com base nas ações anteriores, se for o caso, o professor
                   selecionará de acordo com suas intenções pedagógicas,
                   novos títulos para incluir na lista bibliográfica que utilizará
                   efetivamente. Entre os critérios para a elaboração desta
                   listagem, é importante considerar a perenidade do novo
                   título (trata-se de um título do momento ou de uma
                   publicação cujo conteúdo permanecerá atual por, pelo
                   menos dois anos?).

        1.2 Na seqüência, o professor elaborará a bibliografia básica e
            complementar para aquela disciplina, considerando o que a
            Biblioteca já possui, seus objetivos para a disciplina, o que há de
            mais atual no mercado e o interesse dos alunos.

        1.3 O professor encaminha a sua bibliografia e solicitação, via e-mail,
            à Biblioteca.

        1.4 O Departamento de Bibliotecas faz uma verificação para
            identificar, de cada item, quantos existem no acervo, e em que
            quantidades.

        1.5 Com base nos critérios de quantidade, atualização, estabelecidos
            pelo MEC, para cada curso, o Departamento de Bibliotecas,
            elabora uma lista de solicitações (bibliográfica ou de quaisquer
            outros recursos) a serem adquiridas, indicando suas respectivas
            quantidades por exemplar.

        1.6 A solicitação é encaminhada ao Departamento de Compras para
            cotação. O melhor resultado de cotação é encaminhado ao
            Departamento de Bibliotecas, que compartilha a informação com
            o coordenador do Curso diretamente interessado para uma
            avaliação final (nesta avaliação o coordenador considera,
            principalmente, a verba destinada à composição do acervo
            específico do curso, na Biblioteca). A Biblioteca encaminha ao
            Setor de Compras, via e-mail, a lista dos itens que serão
            efetivamente adquiridos. A aquisição é processada.

        1.7 O material adquirido é encaminhado ao Departamento de
            Bibliotecas.

        1.8 O Departamento de Bibliotecas informa ao professor solicitante e
            ao respectivo Coordenador de Curso sobre a chegada do acervo,
Política de Desenvolvimento de Coleções das Bibliotecas do UNASP                 6


                bem como sobre o prazo previsto para que este esteja
                disponível/acessível para o público alvo.

           1.9 O Departamento de Bibliotecas processa tecnicamente o material
               e faz a divulgação deste entre os clientes interessados,
               disponibilizando-o para consulta e empréstimo quando for o
               caso.



2 Por solicitação de um cliente:

              O Departamento de Bibliotecas avalia a solicitação; caso considere
              pertinente (o título indicado não existe no acervo, está em
              afinidade com pelo menos um dos cursos oferecidos no UNASP ou
              apresenta conteúdo de interesse coletivo), encaminha a um ou dois
              professores habilitados na área da publicação e, após um consenso,
              encaminha ou não a solicitação ao Departamento de Compras, para
              os procedimentos de praxe.



3 Publicações apresentadas por propaganda ou fornecedores:

              O Departamento de Bibliotecas avalia a solicitação; caso considere
              pertinente, (o título indicado não existe no acervo, está em
              afinidade com pelo menos um dos cursos oferecidos no UNASP ou
              apresenta conteúdo de interesse coletivo), encaminha aos
              professores habilitados na área da publicação e, após a avaliação
              destes, encaminha ou não a solicitação ao Departamento de
              Compras, para os procedimentos de praxe.



4 Publicações indicadas por outros meios:

              O Departamento de Bibliotecas sempre consulta autoridades na
              área específica do conhecimento em questão, como também os
              Coordenadores dos cursos aos quais se destine a publicação, ou
              ainda, aos Departamentos Administrativos diretamente
              interessados. Somente após a análise deste grupo é que a aquisição
              poderá se dar.
Política de Desenvolvimento de Coleções das Bibliotecas do UNASP                 7


5       Critérios para Seleção

    Quando da formação do acervo, o material bibliográfico deve ser
    rigorosamente selecionado, observando os seguintes critérios:


       Adequação do material aos objetivos e nível educacional da Instituição;

       Autoridade do autor e/ou editor;

       Atualidade;

       Qualidade técnica;

       Escassez de material sobre o assunto na coleção da Rede de Bibliotecas;

       Aparecimento do título em bibliografias e índices;

       Preço acessível;

       Língua acessível;

       Número de usuários potenciais que poderão utilizar o material;

       Condições físicas do material;

Serão adquiridos preferencialmente três títulos da bibliografia básica para cada
disciplina, sendo que o número de exemplares será calculado como um exemplar
para cada cinco alunos e um exemplar para cada 10 alunos da bibliografia
complementar . O número de alunos deverá ser discriminado no formulário para
aquisição de documentos. A quantidade poderá sofrer variações de acordo com as
mudanças dos critérios de avaliação institucional.

5 Periódicos Correntes Impressos e Eletrônicos A cada ano, as Unidades de
  Informação realizarão uma avaliação nas estatísticas de utilização de periódicos
  correntes, com o objetivo de colher subsídios para tomada de decisões para a
  renovação dos mesmos. A listagem dos títulos com seu respectivo uso será
  analisada pela Comissão de Biblioteca, com o intuito de realizar:

       Cancelamento de títulos que já não atendem as suas necessidades;

     A inclusão de novos títulos necessários para o desenvolvimento do
    conteúdo programático e/ou atualização;

       Manutenção dos títulos já adquiridos;
Política de Desenvolvimento de Coleções das Bibliotecas do UNASP                   8


Para esta análise deverão ser observados os seguintes critérios:
 Quando houver a implantação de novos cursos;
 Títulos publicados na área, desde que o mesmo não seja assinado, em
formato impresso ou on line;
 Quando houver necessidade de novo título em decorrência de alteração da
grade curricular;

5.1 Periódicos de Caráter Informativo A Rede de Bibliotecas adquirirá
periódicos de informações gerais (locais, estaduais e nacionais), e revistas de
caráter informativo de âmbito nacional (Veja, Isto É, etc.).

Observações: O Departamento de Bibliotecas trabalha sempre no sentido de
que este processo se dê de forma ágil e imediata, a fim de que os solicitantes e
principalmente os clientes diretamente interessados – alunos – não sejam
prejudicados com a falta ou a demora na disponibilização de publicações.
Política de Desenvolvimento de Coleções das Bibliotecas do UNASP                     9



SÍNTESE DE PROCEDIMENTOS PARA AQUISIÇÃO POR SOLICITAÇÃO
DOCENTE




     5.1     O professor visita a biblioteca para avaliar o acervo existente,
    Identificando:

              5.1.1 Títulos existentes na biblioteca, que podem ser incluídos na
              sua bibliografia;

              5.1.2 Títulos existentes na biblioteca, que considera desatualizados,
                      indicando-os para descarte.

     5.2    O professor elabora a bibliografia básica e complementar a ser
    adotada, considerando o que a Biblioteca já possui e indicando, quando
    houver, os novos títulos necessários. A escolha de novos títulos deve
    considerar a perenidade da obra (trata-se de assunto do momento ou o seu
    conteúdo permanecerá atual por um tempo mínimo aceitável? A depender da
    área do conhecimento, este prazo é de 2 anos)

     5.3    O professor encaminha a sua bibliografia e solicitação, via e-mail, à
    Biblioteca.

     5.4    A Biblioteca analisa e define títulos e quantidades necessários para
    aquisição.

      5.5   A Biblioteca encaminha ao Departamento de Compras para cotação;
    o melhor resultado de cotação é encaminhado à Biblioteca, que em
    consonância com a Coordenação do curso diretamente interessado define a
    lista dos itens a serem adquiridos. A Biblioteca encaminha esta lista ao
    Departamento de Compras que efetua a aquisição.

     5.6    O material adquirido é encaminhado à Biblioteca.

     5.7    A Biblioteca informa ao professor solicitante e ao respectivo
    Coordenador de Curso sobre a chegada do acervo, bem como sobre o prazo
    previsto para que este esteja disponível/acessível para o público alvo.

     5.8    A Biblioteca processa tecnicamente o material, faz a divulgação e
    disponibiliza para consulta e empréstimo a aquisição.
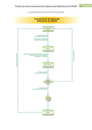
Política de Desenvolvimento de Coleções das Bibliotecas do UNASP   10


             FLUXOGRAMA DO PROCESSO DE AQUISIÇÃO
Política de Desenvolvimento de Coleções das Bibliotecas do UNASP               11




Doações
  O plano de desenvolvimento do acervo das bibliotecas não contempla apenas a
  aquisição, expansão e atualização via compras; procedimentos no sentido de
  estimular a comunidade acadêmica – especificamente professores – como
  também outras instituições e amigos da pesquisa e da cultura, são
  empreendidos periodicamente, visando captação de doações.
Serão aceitas as doações que enquadrarem-se nos seguintes critérios:

Livros e Obras de Referência
    Atualização do tema abordado no documento;
    Estado físico do documento;
    Documentos de interesse para o Centro Universitário

Periódicos
    Em caso da existência do título, serão aceitos para completar falhas e/ou
      coleção;
    Em caso de não existência do título, serão aceitos somente aqueles cujo
      conteúdo sejam adequados aos interesses da comunidade universitária;

A Biblioteca pode dispor das doações recebidas das seguintes maneiras:
    incorporá-las ao acervo;
    Doá-las e/ou permutá-las com outras instituições;
    Descartá-las.
Política de Desenvolvimento de Coleções das Bibliotecas do UNASP                    12




Desbastamento
Desbastamento é o processo pelo qual se retira do acervo ativo, títulos e/ou
exemplares, partes de coleções, quer para remanejamento ou para descarte. Deve
ser um processo contínuo e sistemático, para manter a qualidade da coleção. O
desbastamento da coleção deverá ser feito de acordo com as necessidades das
Unidades de Informação e com a apreciação da Comissão de Biblioteca.

Descarte
Processo mediante o qual o material bibliográfico, após ser avaliado, é retirado da
coleção ativa, possibilitando a economia de espaço.

Critérios para Descarte de Livros
       Inadequação: documentos cujos conteúdos não interessam à Universidade,
incorporados ao acervo anteriormente, sem uma seleção prévia.
       Desatualização: este critério se aplica principalmente aos documentos cujos
conteúdos já foram superados por novas edições. Entretanto, para aplicação deste
critério, deve-se levar em consideração, principalmente, a área de conhecimento a
que se refere a obra, havendo casos onde é de interesse a manter edições antigas
para fins de pesquisa.
       Condições Físicas (sujas, infectadas, deterioradas ou rasgadas): após
rigorosa análise do conteúdo e relevância do documento, se for considerado de
valor e não disponível no mercado para substituição, deverá ser recuperado.
Quando houver possibilidade de substituição e o seu custo for inferior ao da
recuperação, será feita a aquisição e o documento descartado.

Critérios para Descarte de Periódicos
      Coleções não correntes e que não apresentem demanda;
      Periódicos de divulgação geral e/ou de interesse temporário;
      Periódicos recebidos em duplicata;
      Coleções de periódicos de caráter não científico;
      Periódicos em condições físicas inadequadas.
      Quando um novo título é mais abrangente do que o já existente no acervo da
Biblioteca;
      Quando não mais existir interesse no título pelo Curso, por motivos
devidamente justificados;
      Quando o título não apresenta utilização devidamente comprovada em
estatística de uso;
Política de Desenvolvimento de Coleções das Bibliotecas do UNASP                   13



Avaliação Da Coleção
A avaliação sistemática da coleção deve ser entendida como o processo utilizado
para se determinar a importância e a adequação da coleção em função dos
objetivos da Biblioteca e do próprio Centro Universitário, possibilitando traçar
diretrizes quanto à aquisição, à acessibilidade e ao descarte. As Unidades de
Informação deverão proceder a avaliação do seu acervo quando necessário, sendo
empregados métodos quantitativos e qualitativos, cujos resultados serão
comparados e analisados, assegurando o alcance dos objetivos da avaliação da
coleção. Na avaliação do acervo da Rede de Bibliotecas, serão utilizados os
seguintes critérios:

Distribuição Percentual do Acervo por Área
Serão analisadas a existência de documentos em cada área do conhecimento
ministrado no Centro Universitário. A análise demonstrará quais os cursos que
devem ter a sua coleção aumentada (seja em exemplares, títulos, material em
português, etc.) e quais as áreas de pesquisa desprovidas de documentos que
necessitam de providências.

Estatísticas de Utilização do Material Bibliográfico e Especial
A análise das estatísticas de uso do material permitirá a determinação dos títulos
que requerem múltiplas cópias e daqueles cuja duplicação é desnecessária. Por
outro lado, se for comprovada a baixa utilização dos recursos bibliográficos em
alguma área, a biblioteca deverá investigar a causa do problema, que poderia ser a
falta de qualidade do material existente, desatualização, ausência de interesse,
inexistência dessa área de estudo no Centro Universitário, desconhecimento da
existência da obra, etc.

Sugestões dos Clientes
A sugestão do usuário é um parâmetro seguro para se avaliar as coleções e,
conseqüentemente, através da mesma poder-se-á:
     Verificar se a coleção satisfaz aos usuários;
     Determinar os tipos e níveis de necessidade em relação às coleções;
     Verificar as mudanças de interesse por parte da comunidade universitária.

Comparação das Coleções com Listas, Catálogos e Bibliografias
Recomendadas e/ou Adotadas
A utilização deste método consiste na comparação do acervo com listas,
bibliografias recomendadas e/ou adotadas, para verificar os itens não existentes
nas Unidades de Informação e que devam ser adquiridos.
Política de Desenvolvimento de Coleções das Bibliotecas do UNASP          14




Censura
Serão resguardados os direitos dos usuários da biblioteca de escolherem
livremente suas leituras, de acordo com seus interesses e necessidades de
informação, havendo um cuidado na aquisição quanto ao conteúdo do
mesmo e se este se adequa a filosofia da instituição.
Política de Desenvolvimento de Coleções das Bibliotecas do UNASP                   15



Referências Bibliográficas

CUNHA, Murilo Bastos da. As tecnologias de informação e a integração da
bibliotecas brasileiras. Ci. Inf., Brasília, v.23, n.2, p.182-189, maio/ago. 1994.

MARCHIORI, Patrícia Zeni. "Cibernática" ou biblioteca virtual: uma perspectiva de
gerenciamento de recursos de informação. Ci. Inf. Brasília, v.26, n.2, p. 115-124,
maio/ago. 1997.

POLÍTICA de desenvolvimento de coleções da Biblioteca Central da Universidade
Estadual de Londrina. 1994

POLÍTICA de desenvolvimento de coleções da Rede de Bibliotecas Unoeste.
Disponível em http://www.unoeste.br/site/biblioteca/politica.asp#Política em 17
set. 04

MIRANDA, Ana Cláudia Carvalho de. Desenvolvimento de coleções em bibliotecas
universitárias. Revista de biblioteconomia e Ciência da Informação, Campinas, v.4,
n.2, p.1-19, jan./jun. 2007.

Processo para Aquisição de Acervo Unasp 2011

  • 1.
    qwertyuiopasdfghjklzxcvbnmqwerty uiopasdfghjklzxcvbnmqwertyuiopasd fghjklzxcvbnmqwertyuiopasdfghjklzx cvbnmqwertyuiopasdfghjklzxcvbnmq POLÍTICA DE DESENVOLVIMENTO DE wertyuiopasdfghjklzxcvbnmqwertyui COLEÇÕES DAS BIBLIOTECAS DO UNASP opasdfghjklzxcvbnmqwertyuiopasdfg Janeiro de 2011 hjklzxcvbnmqwertyuiopasdfghjklzxc vbnmqwertyuiopasdfghjklzxcvbnmq wertyuiopasdfghjklzxcvbnmqwertyui opasdfghjklzxcvbnmqwertyuiopasdfg hjklzxcvbnmqwertyuiopasdfghjklzxc vbnmqwertyuiopasdfghjklzxcvbnmq wertyuiopasdfghjklzxcvbnmqwertyui opasdfghjklzxcvbnmqwertyuiopasdfg hjklzxcvbnmrtyuiopasdfghjklzxcvbn mqwertyuiopasdfghjklzxcvbnmqwert yuiopasdfghjklzxcvbnmqwertyuiopas
  • 2.
    Política de Desenvolvimentode Coleções das Bibliotecas do UNASP 2 ÍNDICE Objetivos 3 Aquisição 4 Doações 11 Desbastamento 12 Avaliação da coleção 13 Censura 14 Referencias bibliográficas 15
  • 3.
    Política de Desenvolvimentode Coleções das Bibliotecas do UNASP 3 Objetivos A política de desenvolvimento da coleção tem os seguintes objetivos:  Permitir o crescimento racional e equilibrado do acervo em todos os campos do conhecimento;  Determinar critérios para duplicação de títulos;  Estabelecer prioridades de aquisição de material;  Traçar diretrizes para o descarte de material.
  • 4.
    Política de Desenvolvimentode Coleções das Bibliotecas do UNASP 4 Aquisição O processo de aquisição do acervo bibliográfico e outras mídias, para os cursos ativos do UNASP (ensinos Fundamental e Superior) tem como base a política institucional para atualização permanente dos acervos das bibliotecas e das redes de informação; tais parâmetros objetivam atender aos pressupostos:  Estar em consonância com os currículos dos cursos;  Bibliografias básica e complementar de cada curso devem ser oferecidas na proporção dos padrões de qualidade estabelecidos pelo MEC;  A atualização dos acervos implica, além de aquisições permanentes, seleção e descarte de publicações obsoletas;  Os acervos de multimídia devem ser atualizados, tanto no que se refere ao conteúdo, quanto em relação aos aspectos tecnológicos;  Preferencialmente as aquisições devem priorizar as solicitações de coordenadores e professores dos cursos, as quais estarão baseadas nas bibliografias e mídias adotadas para cada disciplina; O processo de aquisição de novos acervos obedece aos seguintes parâmetros: 1. Por solicitação docente para um curso específico: 1.1 O professor visita a biblioteca para avaliar o acervo existente, específico para cada disciplina por ele ministrada, identificando neste acervo: 1.1.1 Todos os títulos que podem ser incluídos na bibliografia a ser indicada; o professor priorizará o acervo já existente, sempre que possível. 1.1.2 Do acervo existente, o professor listará para a Biblioteca, os títulos que considera desatualizados e indicados para
  • 5.
    Política de Desenvolvimentode Coleções das Bibliotecas do UNASP 5 descarte. Com base nestas indicações, a Biblioteca dará prosseguimento às medidas para atualização de acervos. 1.1.3 Com base nas ações anteriores, se for o caso, o professor selecionará de acordo com suas intenções pedagógicas, novos títulos para incluir na lista bibliográfica que utilizará efetivamente. Entre os critérios para a elaboração desta listagem, é importante considerar a perenidade do novo título (trata-se de um título do momento ou de uma publicação cujo conteúdo permanecerá atual por, pelo menos dois anos?). 1.2 Na seqüência, o professor elaborará a bibliografia básica e complementar para aquela disciplina, considerando o que a Biblioteca já possui, seus objetivos para a disciplina, o que há de mais atual no mercado e o interesse dos alunos. 1.3 O professor encaminha a sua bibliografia e solicitação, via e-mail, à Biblioteca. 1.4 O Departamento de Bibliotecas faz uma verificação para identificar, de cada item, quantos existem no acervo, e em que quantidades. 1.5 Com base nos critérios de quantidade, atualização, estabelecidos pelo MEC, para cada curso, o Departamento de Bibliotecas, elabora uma lista de solicitações (bibliográfica ou de quaisquer outros recursos) a serem adquiridas, indicando suas respectivas quantidades por exemplar. 1.6 A solicitação é encaminhada ao Departamento de Compras para cotação. O melhor resultado de cotação é encaminhado ao Departamento de Bibliotecas, que compartilha a informação com o coordenador do Curso diretamente interessado para uma avaliação final (nesta avaliação o coordenador considera, principalmente, a verba destinada à composição do acervo específico do curso, na Biblioteca). A Biblioteca encaminha ao Setor de Compras, via e-mail, a lista dos itens que serão efetivamente adquiridos. A aquisição é processada. 1.7 O material adquirido é encaminhado ao Departamento de Bibliotecas. 1.8 O Departamento de Bibliotecas informa ao professor solicitante e ao respectivo Coordenador de Curso sobre a chegada do acervo,
  • 6.
    Política de Desenvolvimentode Coleções das Bibliotecas do UNASP 6 bem como sobre o prazo previsto para que este esteja disponível/acessível para o público alvo. 1.9 O Departamento de Bibliotecas processa tecnicamente o material e faz a divulgação deste entre os clientes interessados, disponibilizando-o para consulta e empréstimo quando for o caso. 2 Por solicitação de um cliente: O Departamento de Bibliotecas avalia a solicitação; caso considere pertinente (o título indicado não existe no acervo, está em afinidade com pelo menos um dos cursos oferecidos no UNASP ou apresenta conteúdo de interesse coletivo), encaminha a um ou dois professores habilitados na área da publicação e, após um consenso, encaminha ou não a solicitação ao Departamento de Compras, para os procedimentos de praxe. 3 Publicações apresentadas por propaganda ou fornecedores: O Departamento de Bibliotecas avalia a solicitação; caso considere pertinente, (o título indicado não existe no acervo, está em afinidade com pelo menos um dos cursos oferecidos no UNASP ou apresenta conteúdo de interesse coletivo), encaminha aos professores habilitados na área da publicação e, após a avaliação destes, encaminha ou não a solicitação ao Departamento de Compras, para os procedimentos de praxe. 4 Publicações indicadas por outros meios: O Departamento de Bibliotecas sempre consulta autoridades na área específica do conhecimento em questão, como também os Coordenadores dos cursos aos quais se destine a publicação, ou ainda, aos Departamentos Administrativos diretamente interessados. Somente após a análise deste grupo é que a aquisição poderá se dar.
  • 7.
    Política de Desenvolvimentode Coleções das Bibliotecas do UNASP 7 5 Critérios para Seleção Quando da formação do acervo, o material bibliográfico deve ser rigorosamente selecionado, observando os seguintes critérios:  Adequação do material aos objetivos e nível educacional da Instituição;  Autoridade do autor e/ou editor;  Atualidade;  Qualidade técnica;  Escassez de material sobre o assunto na coleção da Rede de Bibliotecas;  Aparecimento do título em bibliografias e índices;  Preço acessível;  Língua acessível;  Número de usuários potenciais que poderão utilizar o material;  Condições físicas do material; Serão adquiridos preferencialmente três títulos da bibliografia básica para cada disciplina, sendo que o número de exemplares será calculado como um exemplar para cada cinco alunos e um exemplar para cada 10 alunos da bibliografia complementar . O número de alunos deverá ser discriminado no formulário para aquisição de documentos. A quantidade poderá sofrer variações de acordo com as mudanças dos critérios de avaliação institucional. 5 Periódicos Correntes Impressos e Eletrônicos A cada ano, as Unidades de Informação realizarão uma avaliação nas estatísticas de utilização de periódicos correntes, com o objetivo de colher subsídios para tomada de decisões para a renovação dos mesmos. A listagem dos títulos com seu respectivo uso será analisada pela Comissão de Biblioteca, com o intuito de realizar:  Cancelamento de títulos que já não atendem as suas necessidades;  A inclusão de novos títulos necessários para o desenvolvimento do conteúdo programático e/ou atualização;  Manutenção dos títulos já adquiridos;
  • 8.
    Política de Desenvolvimentode Coleções das Bibliotecas do UNASP 8 Para esta análise deverão ser observados os seguintes critérios:  Quando houver a implantação de novos cursos;  Títulos publicados na área, desde que o mesmo não seja assinado, em formato impresso ou on line;  Quando houver necessidade de novo título em decorrência de alteração da grade curricular; 5.1 Periódicos de Caráter Informativo A Rede de Bibliotecas adquirirá periódicos de informações gerais (locais, estaduais e nacionais), e revistas de caráter informativo de âmbito nacional (Veja, Isto É, etc.). Observações: O Departamento de Bibliotecas trabalha sempre no sentido de que este processo se dê de forma ágil e imediata, a fim de que os solicitantes e principalmente os clientes diretamente interessados – alunos – não sejam prejudicados com a falta ou a demora na disponibilização de publicações.
  • 9.
    Política de Desenvolvimentode Coleções das Bibliotecas do UNASP 9 SÍNTESE DE PROCEDIMENTOS PARA AQUISIÇÃO POR SOLICITAÇÃO DOCENTE 5.1 O professor visita a biblioteca para avaliar o acervo existente, Identificando: 5.1.1 Títulos existentes na biblioteca, que podem ser incluídos na sua bibliografia; 5.1.2 Títulos existentes na biblioteca, que considera desatualizados, indicando-os para descarte. 5.2 O professor elabora a bibliografia básica e complementar a ser adotada, considerando o que a Biblioteca já possui e indicando, quando houver, os novos títulos necessários. A escolha de novos títulos deve considerar a perenidade da obra (trata-se de assunto do momento ou o seu conteúdo permanecerá atual por um tempo mínimo aceitável? A depender da área do conhecimento, este prazo é de 2 anos) 5.3 O professor encaminha a sua bibliografia e solicitação, via e-mail, à Biblioteca. 5.4 A Biblioteca analisa e define títulos e quantidades necessários para aquisição. 5.5 A Biblioteca encaminha ao Departamento de Compras para cotação; o melhor resultado de cotação é encaminhado à Biblioteca, que em consonância com a Coordenação do curso diretamente interessado define a lista dos itens a serem adquiridos. A Biblioteca encaminha esta lista ao Departamento de Compras que efetua a aquisição. 5.6 O material adquirido é encaminhado à Biblioteca. 5.7 A Biblioteca informa ao professor solicitante e ao respectivo Coordenador de Curso sobre a chegada do acervo, bem como sobre o prazo previsto para que este esteja disponível/acessível para o público alvo. 5.8 A Biblioteca processa tecnicamente o material, faz a divulgação e disponibiliza para consulta e empréstimo a aquisição.
  • 10.
    Política de Desenvolvimentode Coleções das Bibliotecas do UNASP 10 FLUXOGRAMA DO PROCESSO DE AQUISIÇÃO
  • 11.
    Política de Desenvolvimentode Coleções das Bibliotecas do UNASP 11 Doações O plano de desenvolvimento do acervo das bibliotecas não contempla apenas a aquisição, expansão e atualização via compras; procedimentos no sentido de estimular a comunidade acadêmica – especificamente professores – como também outras instituições e amigos da pesquisa e da cultura, são empreendidos periodicamente, visando captação de doações. Serão aceitas as doações que enquadrarem-se nos seguintes critérios: Livros e Obras de Referência  Atualização do tema abordado no documento;  Estado físico do documento;  Documentos de interesse para o Centro Universitário Periódicos  Em caso da existência do título, serão aceitos para completar falhas e/ou coleção;  Em caso de não existência do título, serão aceitos somente aqueles cujo conteúdo sejam adequados aos interesses da comunidade universitária; A Biblioteca pode dispor das doações recebidas das seguintes maneiras:  incorporá-las ao acervo;  Doá-las e/ou permutá-las com outras instituições;  Descartá-las.
  • 12.
    Política de Desenvolvimentode Coleções das Bibliotecas do UNASP 12 Desbastamento Desbastamento é o processo pelo qual se retira do acervo ativo, títulos e/ou exemplares, partes de coleções, quer para remanejamento ou para descarte. Deve ser um processo contínuo e sistemático, para manter a qualidade da coleção. O desbastamento da coleção deverá ser feito de acordo com as necessidades das Unidades de Informação e com a apreciação da Comissão de Biblioteca. Descarte Processo mediante o qual o material bibliográfico, após ser avaliado, é retirado da coleção ativa, possibilitando a economia de espaço. Critérios para Descarte de Livros  Inadequação: documentos cujos conteúdos não interessam à Universidade, incorporados ao acervo anteriormente, sem uma seleção prévia.  Desatualização: este critério se aplica principalmente aos documentos cujos conteúdos já foram superados por novas edições. Entretanto, para aplicação deste critério, deve-se levar em consideração, principalmente, a área de conhecimento a que se refere a obra, havendo casos onde é de interesse a manter edições antigas para fins de pesquisa.  Condições Físicas (sujas, infectadas, deterioradas ou rasgadas): após rigorosa análise do conteúdo e relevância do documento, se for considerado de valor e não disponível no mercado para substituição, deverá ser recuperado. Quando houver possibilidade de substituição e o seu custo for inferior ao da recuperação, será feita a aquisição e o documento descartado. Critérios para Descarte de Periódicos  Coleções não correntes e que não apresentem demanda;  Periódicos de divulgação geral e/ou de interesse temporário;  Periódicos recebidos em duplicata;  Coleções de periódicos de caráter não científico;  Periódicos em condições físicas inadequadas.  Quando um novo título é mais abrangente do que o já existente no acervo da Biblioteca;  Quando não mais existir interesse no título pelo Curso, por motivos devidamente justificados;  Quando o título não apresenta utilização devidamente comprovada em estatística de uso;
  • 13.
    Política de Desenvolvimentode Coleções das Bibliotecas do UNASP 13 Avaliação Da Coleção A avaliação sistemática da coleção deve ser entendida como o processo utilizado para se determinar a importância e a adequação da coleção em função dos objetivos da Biblioteca e do próprio Centro Universitário, possibilitando traçar diretrizes quanto à aquisição, à acessibilidade e ao descarte. As Unidades de Informação deverão proceder a avaliação do seu acervo quando necessário, sendo empregados métodos quantitativos e qualitativos, cujos resultados serão comparados e analisados, assegurando o alcance dos objetivos da avaliação da coleção. Na avaliação do acervo da Rede de Bibliotecas, serão utilizados os seguintes critérios: Distribuição Percentual do Acervo por Área Serão analisadas a existência de documentos em cada área do conhecimento ministrado no Centro Universitário. A análise demonstrará quais os cursos que devem ter a sua coleção aumentada (seja em exemplares, títulos, material em português, etc.) e quais as áreas de pesquisa desprovidas de documentos que necessitam de providências. Estatísticas de Utilização do Material Bibliográfico e Especial A análise das estatísticas de uso do material permitirá a determinação dos títulos que requerem múltiplas cópias e daqueles cuja duplicação é desnecessária. Por outro lado, se for comprovada a baixa utilização dos recursos bibliográficos em alguma área, a biblioteca deverá investigar a causa do problema, que poderia ser a falta de qualidade do material existente, desatualização, ausência de interesse, inexistência dessa área de estudo no Centro Universitário, desconhecimento da existência da obra, etc. Sugestões dos Clientes A sugestão do usuário é um parâmetro seguro para se avaliar as coleções e, conseqüentemente, através da mesma poder-se-á:  Verificar se a coleção satisfaz aos usuários;  Determinar os tipos e níveis de necessidade em relação às coleções;  Verificar as mudanças de interesse por parte da comunidade universitária. Comparação das Coleções com Listas, Catálogos e Bibliografias Recomendadas e/ou Adotadas A utilização deste método consiste na comparação do acervo com listas, bibliografias recomendadas e/ou adotadas, para verificar os itens não existentes nas Unidades de Informação e que devam ser adquiridos.
  • 14.
    Política de Desenvolvimentode Coleções das Bibliotecas do UNASP 14 Censura Serão resguardados os direitos dos usuários da biblioteca de escolherem livremente suas leituras, de acordo com seus interesses e necessidades de informação, havendo um cuidado na aquisição quanto ao conteúdo do mesmo e se este se adequa a filosofia da instituição.
  • 15.
    Política de Desenvolvimentode Coleções das Bibliotecas do UNASP 15 Referências Bibliográficas CUNHA, Murilo Bastos da. As tecnologias de informação e a integração da bibliotecas brasileiras. Ci. Inf., Brasília, v.23, n.2, p.182-189, maio/ago. 1994. MARCHIORI, Patrícia Zeni. "Cibernática" ou biblioteca virtual: uma perspectiva de gerenciamento de recursos de informação. Ci. Inf. Brasília, v.26, n.2, p. 115-124, maio/ago. 1997. POLÍTICA de desenvolvimento de coleções da Biblioteca Central da Universidade Estadual de Londrina. 1994 POLÍTICA de desenvolvimento de coleções da Rede de Bibliotecas Unoeste. Disponível em http://www.unoeste.br/site/biblioteca/politica.asp#Política em 17 set. 04 MIRANDA, Ana Cláudia Carvalho de. Desenvolvimento de coleções em bibliotecas universitárias. Revista de biblioteconomia e Ciência da Informação, Campinas, v.4, n.2, p.1-19, jan./jun. 2007.