1.                       paninutri
                          P la n o de M a rk et ing e Iden tidade Vis ua l




quinta-feira, 13 de maio de 2010
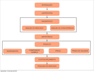
INTRODUÇÃO



                                                   JUSTIFICATIVA




                                                   DIAGNÓSTICO



                                   ANÁLISE DO MERCADO         ANÁLISE DA CONCORRÊNCIA




                                                   IMPORTÂNCIA



                                                    PRODUTO


                                      COMPOSIÇÃO                   PREÇO           PRAZO DE VALIDADE
            INGREDIENTES
                                        QUÍMICA



                                                CUSTOS/ORÇAMENTO



                                               PESQUISA DE MERCADO

quinta-feira, 13 de maio de 2010
Justificativa

                            Muito mais que um pão...
                        Não temos como negar: a vida está
                       uma correria. É uma realidade
                       inexorável. As pessoas não têm
                       tempo, nem paciência, para se
                       alimentarem corretamente, muito
                       menos, preparar uma refeição
                       completa e nutritiva.

                       No entanto, todo mundo quer ter
                       saúde, cuidar da estética e arrasar
                       diante do espelho.

                       Como unir essas duas equações: falta


                                                                   paninutri
                       de tempo e qualidade de vida?          5.
                       A resposta está aqui...

                                                               Mui to m a is q ue um pão
quinta-feira, 13 de maio de 2010
1.         paninutri
                 Muito mais que um pão...
              O lançamento do Paninutri irá atender as necessidades dos
              consumidores mais exigentes, unindo praticidade e nutrição.
              Paninutri representa um estilo de vida, o dia-a-dia
              contemporâneo.

              O produto funcional, que além de alimentar, cuida da saúde, é um
              mercado estratégico para as gigantes do setor.

              Para atender a crescente demanda do mercado brasileiro em
              busca de alimentos funcionais, o Grupo PaniNutri desenvolveu
              uma inédita linha de panini 100% naturais do mercado: Paninutri
              salgado e Paninutri doce.

              A linha nasce com três sabores: Integral Frango/Ricota,
              Chocolate com Morango e Chocolate com Banana. Ingredientes
              exclusivos como farinha de trigo integral, farinha de aveia, óleo de
              oliva, ricota, nozes, tomate, etc. compõem a receita dos produtos,
              gerando um resultado diferenciado em sabor e nutrição.


quinta-feira, 13 de maio de 2010
IDENTIDADE VISUAL


           ASSINATURA /
              MARCA                1.   paninutri
                       paninutri
         5.
                                            LOGOTIPO / SLOGAN

                Mui to m a is q ue um pão

quinta-feira, 13 de maio de 2010
1.    paninutri             Diagnóstico:
                                   Análise de Mercado
         Macroambiente - Comportamento de Consumo - Oportunidade
                                                                           Mercado em expansão
         A tendência no mercado nacional é, cada vez mais, buscar      Volume de vendas mundiais de
         qualidade de vida, saúde e bem-estar. É nesse contexto que   alimentos funcionais nos últimos
         entram os alimentos funcionais. Os funcionais estão deixando              anos
         de ser um nicho de mercado para se transformar em uma nova
         fronteira do mercado de alimentos, roubando espaço dos
         produtos tradicionais e com amplas possibilidades de            2002               27
         crescimento.
                                                                              2003            32
         O aumento da procura -- e do investimento das
         empresas nesse segmento -- vem crescendo com                         2004            37
         intensidade nos últimos anos.
                                                                              2005            42
         A Euromonitor estima que o mercado de alimentos                      2006            46
         funcionais movimente cerca de 60 bilhões de dólares
         no mundo e apresente um ritmo de crescimento de cerca de
         10% ao ano, índice três vezes maior que o de produtos              Fonte: Euromonitor
         alimentícios convencionais. A previsão é que, em dez anos, os
         funcionais detenham 40% do mercado de alimentos.

quinta-feira, 13 de maio de 2010
Macroambiente - Comportamento de
                  Consumo - OPORTUNIDADE
                                                            Consumo de Pão por Região (kg/
                                                                   percapita/ano)
            O pão sustenta um dos seis maiores
            segmentos industriais do Brasil, respondendo
            por 10% dos alimentos consumidos no país.         Sudeste            40kg

            Sua produção gera cerca de 700 mil empregos      Nordeste       18kg a 20kg
            diretos e 1,75 milhão de indiretos no mercado
            Brasileiro. Em 2008, o setor alcançou
            faturamento de R$ 44,98 bilhões, de acordo          Sul              45kg
            com a Associação Brasileira de Indústria de
            Panificação e Confeitaria (ABIP).               Centro-Oeste 25kg a 30kg

            O CONSUMIDOR É JOVEM,                              Norte             10kg
            ESCOLARIZADO E GANHA                                Fonte: Data Kirsten
            EM MÉDIA R$ 1.600,00 POR
            MÊS (Renda Familiar)                                           1.   paninutri

quinta-feira, 13 de maio de 2010
1.    paninutri
                             Análise da Concorrência
                      Concorrentes diretos - Em nossas pequisas, não
                      encontramos nenhuma marca forte no mercado
                      (concorrente direto) com características
                      semelhantes ao Paninutri.

                      Concorrentes indiretos - Marcas de pães em geral
                      como: Nutrella, Seven Boys, Zaffari, etc.

                      Nenhum concorrente direto ou indireto apresenta
                      um produto com o mesmo apelo funcional e
                      prático (substituto de uma refeição) do Paninutri.
                      Esse é o DIFERENCIAL!!!

quinta-feira, 13 de maio de 2010
Importância do paninutri
                                           1.
                       Diante do cenário descrito anteriormente, destacamos as principais
                                 características do Paninutri e sua importância:



                              Nutritivo             Prático                 Saboroso



                       Rico em Fibras         Fonte de Proteína         Fonte de Cálcio


                                              Livre de Gordura   Natural (sem
                             Funcional
                                                    Trans      aditivos químico)



quinta-feira, 13 de maio de 2010
paninutri
              5.


                                             COMPOSIÇÃO QUÍMICA
                                             INGREDIENTES
                                   produto   PREÇO
                                             PRAZO DE VALIDADE
quinta-feira, 13 de maio de 2010
SALGADO                       DOCE


           INFORMAÇÕES NUTRICIONAIS
                  INFORMACIÓN NUTRICIONAL /
                       NUTRITION FACTS
                  PORÇÃO DE / PORCIÓN DE 200g / SERVING SIZE
                           (1 UNIDADE / 1 UNITS)

                      Quantidade por porção
             Cantidad por porción / Amount per serving
        Valor Energético                               418kcal
        Carboidratos                                   42, 36g
        Proteínas                                       32,21

        Gorduras Totais, das quais:                     14,02
           Gorduras saturadas                           4,09g
           Gordura trans                                  0g
           Colesterol                                 71,66mg
        Fibra alimentar                                 5,45g
        Sódio                                        1439,5mg

        Ferro                                          2,94mg

        Cálcio                                       110,49mg

         COMPOSIÇÃO QUÍMICA


quinta-feira, 13 de maio de 2010
INGREDIENTES PANINUTRI SALGADO

       Salgado                     5.
                                        paninutri
       Massa:
       Fermento biológico
       Azeite de oliva
       Sal
       Farinha branca
       Água morna
       Farinha integral
       Linhaça e gergelim
       1 gema

       Recheio:
       Peito de frango desfiado
       1 pimentão amarelo
       1 cebola
       1 tomate
       Pimenta e sal
       Massa de tomate
       Azeitona sem caroço
       Ricota
       Nozes
       Azeite de oliva


       PREÇO AO CONSUMIDOR: R$ 6,85
       PRAZO DE VALIDADE: 3 DIAS SOB
       REFRIGERAÇÃO


quinta-feira, 13 de maio de 2010
Doce                         5.
                                                                      paninutri
                                   Massa:
                                   Fermento biológico
                                   Azeite de oliva
                                   Sal
                                   Farinha de aveia
                                   Água
                                   Farinha integral
                                   Gema de ovo para

                                   Recheio:
                                   Chocolate meio amargo e ao leite
                                   Creme de leite
                                   Banana
                                   Morango


                                   PREÇO AO CONSUMIDOR: 3,90
                                   PRAZO DE VALIDADE: 3 DIAS SOB
                                   REFRIGERAÇÃO


     INGREDIENTES PANINUTRI DOCE


quinta-feira, 13 de maio de 2010
1.    paninutri
                                   ESTIMATIVAS DE CUSTOS
               Descrição                               Valor/MÊS
               ALUGUEL                                 R$	

          (500,00)
               EQUIPAMENTOS (UTENSÍLIOS, FORNO,        R$	

       (10.000,00)
               GELADEIRA, MICROONDAS, MÓVEIS, ETC)
               TRANSPORTE                           R$	

             (200,00)
               ÁGUA/LUZ/GÁS                         R$	

             (350,00)
               SALÁRIO QUATRO FUNCIONÁRIOS (MÃO-DE- R$	

           (6.500,00)
               OBRA)
               FORNECEDORES                            R$	

        (2.000,00)
               (INGREDIENTES DO PRODUTO)

               PROMOÇÃO/PROPAGANDA E MATERIAL        R$	

          15.000,00
               IMPRESSO / EMBALAGEM (PONTO DE VENDA,
               INSERÇÕES EM RÁDIO, ASSESSORIA DE
               COMUNICAÇÃO, ETC)
               ENCARGOS / IMPOSTOS INICIAIS            R$	

         2.000,00
               TOTAL PARA PRODUÇÃO DE 3.000 UNIDADES   R$	

        36.500,00




quinta-feira, 13 de maio de 2010
1.    paninutri
                             RESULTADO PESQUISA DE MERCADO


                Avaliação do Paninutri SALGADO
                                           0   7,5   15   22,5   30
                   APARÊNCIA

                                   COR
                              AROMA
                           TEXTURA
                      CROCÂNCIA                                       Péssima
                                   SABOR                              Ruim
                                                                      Média
                                                                      Boa
                                                                      Ótima


quinta-feira, 13 de maio de 2010
1.    paninutri
                             RESULTADO PESQUISA DE MERCADO


                Avaliação do Paninutri DOCE
                                           0   7,5   15   22,5   30
                   APARÊNCIA

                                   COR
                              AROMA
                           TEXTURA
                      CROCÂNCIA                                       Péssima
                                   SABOR                              Ruim
                                                                      Média
                                                                      Boa
                                                                      Ótima


quinta-feira, 13 de maio de 2010
E você, topa um momento Paninutri?




      1.                           paninutri
quinta-feira, 13 de maio de 2010

PANINUTRI

  • 1.
    1. paninutri P la n o de M a rk et ing e Iden tidade Vis ua l quinta-feira, 13 de maio de 2010
  • 2.
    INTRODUÇÃO JUSTIFICATIVA DIAGNÓSTICO ANÁLISE DO MERCADO ANÁLISE DA CONCORRÊNCIA IMPORTÂNCIA PRODUTO COMPOSIÇÃO PREÇO PRAZO DE VALIDADE INGREDIENTES QUÍMICA CUSTOS/ORÇAMENTO PESQUISA DE MERCADO quinta-feira, 13 de maio de 2010
  • 3.
    Justificativa Muito mais que um pão... Não temos como negar: a vida está uma correria. É uma realidade inexorável. As pessoas não têm tempo, nem paciência, para se alimentarem corretamente, muito menos, preparar uma refeição completa e nutritiva. No entanto, todo mundo quer ter saúde, cuidar da estética e arrasar diante do espelho. Como unir essas duas equações: falta paninutri de tempo e qualidade de vida? 5. A resposta está aqui... Mui to m a is q ue um pão quinta-feira, 13 de maio de 2010
  • 4.
    1. paninutri Muito mais que um pão... O lançamento do Paninutri irá atender as necessidades dos consumidores mais exigentes, unindo praticidade e nutrição. Paninutri representa um estilo de vida, o dia-a-dia contemporâneo. O produto funcional, que além de alimentar, cuida da saúde, é um mercado estratégico para as gigantes do setor. Para atender a crescente demanda do mercado brasileiro em busca de alimentos funcionais, o Grupo PaniNutri desenvolveu uma inédita linha de panini 100% naturais do mercado: Paninutri salgado e Paninutri doce. A linha nasce com três sabores: Integral Frango/Ricota, Chocolate com Morango e Chocolate com Banana. Ingredientes exclusivos como farinha de trigo integral, farinha de aveia, óleo de oliva, ricota, nozes, tomate, etc. compõem a receita dos produtos, gerando um resultado diferenciado em sabor e nutrição. quinta-feira, 13 de maio de 2010
  • 5.
    IDENTIDADE VISUAL ASSINATURA / MARCA 1. paninutri paninutri 5. LOGOTIPO / SLOGAN Mui to m a is q ue um pão quinta-feira, 13 de maio de 2010
  • 6.
    1. paninutri Diagnóstico: Análise de Mercado Macroambiente - Comportamento de Consumo - Oportunidade Mercado em expansão A tendência no mercado nacional é, cada vez mais, buscar Volume de vendas mundiais de qualidade de vida, saúde e bem-estar. É nesse contexto que alimentos funcionais nos últimos entram os alimentos funcionais. Os funcionais estão deixando anos de ser um nicho de mercado para se transformar em uma nova fronteira do mercado de alimentos, roubando espaço dos produtos tradicionais e com amplas possibilidades de 2002 27 crescimento. 2003 32 O aumento da procura -- e do investimento das empresas nesse segmento -- vem crescendo com 2004 37 intensidade nos últimos anos. 2005 42 A Euromonitor estima que o mercado de alimentos 2006 46 funcionais movimente cerca de 60 bilhões de dólares no mundo e apresente um ritmo de crescimento de cerca de 10% ao ano, índice três vezes maior que o de produtos Fonte: Euromonitor alimentícios convencionais. A previsão é que, em dez anos, os funcionais detenham 40% do mercado de alimentos. quinta-feira, 13 de maio de 2010
  • 7.
    Macroambiente - Comportamentode Consumo - OPORTUNIDADE Consumo de Pão por Região (kg/ percapita/ano) O pão sustenta um dos seis maiores segmentos industriais do Brasil, respondendo por 10% dos alimentos consumidos no país. Sudeste 40kg Sua produção gera cerca de 700 mil empregos Nordeste 18kg a 20kg diretos e 1,75 milhão de indiretos no mercado Brasileiro. Em 2008, o setor alcançou faturamento de R$ 44,98 bilhões, de acordo Sul 45kg com a Associação Brasileira de Indústria de Panificação e Confeitaria (ABIP). Centro-Oeste 25kg a 30kg O CONSUMIDOR É JOVEM, Norte 10kg ESCOLARIZADO E GANHA Fonte: Data Kirsten EM MÉDIA R$ 1.600,00 POR MÊS (Renda Familiar) 1. paninutri quinta-feira, 13 de maio de 2010
  • 8.
    1. paninutri Análise da Concorrência Concorrentes diretos - Em nossas pequisas, não encontramos nenhuma marca forte no mercado (concorrente direto) com características semelhantes ao Paninutri. Concorrentes indiretos - Marcas de pães em geral como: Nutrella, Seven Boys, Zaffari, etc. Nenhum concorrente direto ou indireto apresenta um produto com o mesmo apelo funcional e prático (substituto de uma refeição) do Paninutri. Esse é o DIFERENCIAL!!! quinta-feira, 13 de maio de 2010
  • 9.
    Importância do paninutri 1. Diante do cenário descrito anteriormente, destacamos as principais características do Paninutri e sua importância: Nutritivo Prático Saboroso Rico em Fibras Fonte de Proteína Fonte de Cálcio Livre de Gordura Natural (sem Funcional Trans aditivos químico) quinta-feira, 13 de maio de 2010
  • 10.
    paninutri 5. COMPOSIÇÃO QUÍMICA INGREDIENTES produto PREÇO PRAZO DE VALIDADE quinta-feira, 13 de maio de 2010
  • 11.
    SALGADO DOCE INFORMAÇÕES NUTRICIONAIS INFORMACIÓN NUTRICIONAL / NUTRITION FACTS PORÇÃO DE / PORCIÓN DE 200g / SERVING SIZE (1 UNIDADE / 1 UNITS) Quantidade por porção Cantidad por porción / Amount per serving Valor Energético 418kcal Carboidratos 42, 36g Proteínas 32,21 Gorduras Totais, das quais: 14,02 Gorduras saturadas 4,09g Gordura trans 0g Colesterol 71,66mg Fibra alimentar 5,45g Sódio 1439,5mg Ferro 2,94mg Cálcio 110,49mg COMPOSIÇÃO QUÍMICA quinta-feira, 13 de maio de 2010
  • 12.
    INGREDIENTES PANINUTRI SALGADO Salgado 5. paninutri Massa: Fermento biológico Azeite de oliva Sal Farinha branca Água morna Farinha integral Linhaça e gergelim 1 gema Recheio: Peito de frango desfiado 1 pimentão amarelo 1 cebola 1 tomate Pimenta e sal Massa de tomate Azeitona sem caroço Ricota Nozes Azeite de oliva PREÇO AO CONSUMIDOR: R$ 6,85 PRAZO DE VALIDADE: 3 DIAS SOB REFRIGERAÇÃO quinta-feira, 13 de maio de 2010
  • 13.
    Doce 5. paninutri Massa: Fermento biológico Azeite de oliva Sal Farinha de aveia Água Farinha integral Gema de ovo para Recheio: Chocolate meio amargo e ao leite Creme de leite Banana Morango PREÇO AO CONSUMIDOR: 3,90 PRAZO DE VALIDADE: 3 DIAS SOB REFRIGERAÇÃO INGREDIENTES PANINUTRI DOCE quinta-feira, 13 de maio de 2010
  • 14.
    1. paninutri ESTIMATIVAS DE CUSTOS Descrição Valor/MÊS ALUGUEL R$ (500,00) EQUIPAMENTOS (UTENSÍLIOS, FORNO, R$ (10.000,00) GELADEIRA, MICROONDAS, MÓVEIS, ETC) TRANSPORTE R$ (200,00) ÁGUA/LUZ/GÁS R$ (350,00) SALÁRIO QUATRO FUNCIONÁRIOS (MÃO-DE- R$ (6.500,00) OBRA) FORNECEDORES R$ (2.000,00) (INGREDIENTES DO PRODUTO) PROMOÇÃO/PROPAGANDA E MATERIAL R$ 15.000,00 IMPRESSO / EMBALAGEM (PONTO DE VENDA, INSERÇÕES EM RÁDIO, ASSESSORIA DE COMUNICAÇÃO, ETC) ENCARGOS / IMPOSTOS INICIAIS R$ 2.000,00 TOTAL PARA PRODUÇÃO DE 3.000 UNIDADES R$ 36.500,00 quinta-feira, 13 de maio de 2010
  • 15.
    1. paninutri RESULTADO PESQUISA DE MERCADO Avaliação do Paninutri SALGADO 0 7,5 15 22,5 30 APARÊNCIA COR AROMA TEXTURA CROCÂNCIA Péssima SABOR Ruim Média Boa Ótima quinta-feira, 13 de maio de 2010
  • 16.
    1. paninutri RESULTADO PESQUISA DE MERCADO Avaliação do Paninutri DOCE 0 7,5 15 22,5 30 APARÊNCIA COR AROMA TEXTURA CROCÂNCIA Péssima SABOR Ruim Média Boa Ótima quinta-feira, 13 de maio de 2010
  • 17.
    E você, topaum momento Paninutri? 1. paninutri quinta-feira, 13 de maio de 2010