Mission Simulation Lab
HICEE
Mission Simulation Lab
HICEE
Missio
HICEE
Ficha:
Nome: Engenharia de Sistemas (MBSE) e tendências para o Espaço 4.0
Local: INPE
Data: 2017-07-11 – 08h00  10h00
Público Alvo: Alunos de Graduação - Multidisciplinares
10:52
1
Mission Simulation Lab
HICEE
Mission Simulation Lab
HICEE
10:52
2
Mission Simulation Lab
HICEE
Mission Simulation Lab
HICEE
3
Mission Simulation Lab
HICEE
Mission Simulation Lab
HICEE
Engenharia de Sistemas (MBSE)
e tendências para o Espaço 4.0
Christopher Shneider Cerqueira
10:52 AM4
Engenharia de
Sistemas Baseada
em Modelos
Mission Simulation Lab
HICEE
Mission Simulation Lab
HICEE
10:52
5
SE (MBSE)  Space 4.0
Motivação
Contexto para MBSE
Contexto para Space 4.0
Mission Simulation Lab
HICEE
Mission Simulation Lab
HICEE
Motivação Produto
10:52
6
(SpaceX) Grasshoper Test
(Google) Self-drive Car
(Google) Boston Dynamics
Será que é
possível fazer
todos esses
produtos na
mão?!?
Mission Simulation Lab
HICEE
Mission Simulation Lab
HICEE
Typical Life-Cycle
7
Standard Approach
Model Philosophy
Domains
Mission Simulation Lab
HICEE
Mission Simulation Lab
HICEE
Motivação Processo/Organização
10:52
8
Mission Simulation Lab
HICEE
Mission Simulation Lab
HICEE
Produtos Complexos Interdisciplinares e Acoplados
10:52
9
Produtos
Complexos
Acoplados
“Engenharia de
Produtos
Complexos”
AGILE
*pouca documentação
*muitos modelos
Mission Simulation Lab
HICEE
Mission Simulation Lab
HICEE
Engenharia de Sistemas  Sistematizar
10:52
10
Mission Simulation Lab
HICEE
Mission Simulation Lab
HICEE
Sistematizando o Problema:
10:52
11
Mission Simulation Lab
HICEE
Mission Simulation Lab
HICEE
Sistematização do Processo/Organização
10:52
12
Mission Simulation Lab
HICEE
Mission Simulation Lab
HICEE
O que é um sistema?
10:52
13
“A system is a set of
elements in interaction” (von
Bertalanffy)(1)
http://sebokwiki.org/wiki/Guide_to_the_Systems_Engineering_Body_of_Knowledge_(SEBoK)
Mission Simulation Lab
HICEE
Mission Simulation Lab
HICEE
Quem trabalha com sistemas?
10:52
14
http://sebokwiki.org/wiki/Introduction_to_Systems_Engineering
Mission Simulation Lab
HICEE
Mission Simulation Lab
HICEE
Definição Engenharia de Sistemas
10:52
15
“Systems Engineering is an engineering discipline whose
responsibility is creating and executing an interdisciplinary
process to ensure that the customer and stakeholder's needs are
satisfied in a high quality, trustworthy, cost efficient and schedule
compliant manner throughout a system's entire life cycle.”
http://www.incose.org/AboutSE/WhatIsSE
Mission Simulation Lab
HICEE
Mission Simulation Lab
HICEE
Origens da Engenharia de Sistema
10:52
16
Engenharia de Sistemas
Engenharia de Controle
Engenharia das
Especialidades
Abstrato
+informaçãoacumulada
“Gerenciamento”
http://www.incose.org/AboutSE/history-of-systems-engineering
http://collegebuddi.com/system_engineering/systems_domains.php
Mission Simulation Lab
HICEE
Mission Simulation Lab
HICEE
Exemplo do que ocorre
10:52
17
Conversar com Interessados
Mission Simulation Lab
HICEE
Mission Simulation Lab
HICEE
[ Sistema de Engenharia ou Engenharia de Sistemas??? ]
10:52
18
An engineered system is an open system of technical or sociotechnical
elements that exhibits emergent properties not exhibited by its individual
elements. It is created by and for people; has a purpose, with multiple views;
satisfies key stakeholders’ value propositions; has a life cycle and evolution
dynamics; has a boundary and an external environment; and is part of a system-
of-interest hierarchy.
Systems engineering is “an interdisciplinary approach and means to enable
the realization of successful (engineered) systems”. It focuses on holistically and
concurrently understanding stakeholder needs; exploring opportunities;
documenting requirements; and synthesizing, verifying, validating, and evolving
solutions while considering the complete problem, from system concept
exploration through system disposal.
http://sebokwiki.org/wiki/Use_Case_0:_Systems_Engineering_Novices
Mission Simulation Lab
HICEE
Mission Simulation Lab
HICEE
Quem segura o bastão?! Evolução de quem domina as
boas práticas, e melhores técnicas de Engenharia de Sistemas
10:52
19
Espacial Aeronáutica Automobilística Biomédica
60s 80s 00s futuro
cubesats
drones
Mission Simulation Lab
HICEE
Mission Simulation Lab
HICEE
Tudo OK?
10:52
20
cscerqueira.com.br
Mission Simulation Lab
HICEE
Mission Simulation Lab
HICEE
Até entrar a Computação: Modelos ....... Simulações
10:52
21
Engineering?
Modelling and
auto-build?
Mission Simulation Lab
HICEE
Mission Simulation Lab
HICEE
Model Driven Development ...
10:52
22
▪ MDD – Model Driven Development
▪ MDSD – Model Driven Software
Development
▪ MDA – Model Driven Architect
▪ MDSE – Model Driven Software
Engineering
▪ MDRE – Model Driven Reverse
Engineering
▪ MM – Model Management
▪ ADM – Architecture Driven
Modernization
▪ DDD – Domain Driven Design
▪ MBD – Model Based Development
▪ … → infinito
http://www.devmedia.com.br/model-driven-architecture-com-enterprise-
architect/33898
Mission Simulation Lab
HICEE
Mission Simulation Lab
HICEE
Core do esforço: Modelos
Em palavras simples...
10:52
AM
23
▪ Um modelo é uma imagem
simplificada de um sistema.
▪ Modelo vem da palavra em latim
“modullus”, diminutivo de “modus”
(medida)
▪O que? (mapeamento)
▪Como? (redução)
▪pra quem, quando e para o que?
(pragmatismo)
▪ As terminologias são recentes mas a
ideia é antiga
Mission Simulation Lab
HICEE
Mission Simulation Lab
HICEE
Modelos
10:52
24
Mission Simulation Lab
HICEE
Mission Simulation Lab
HICEE
Metamodelos
10:52
25
“Metamodelo é uma especificação explicita de uma abstração. Para definir uma abstração, um metamodelo
identifica uma lista de conceitos relevantes e uma lista de relações relevantes entre os conceitos, sendo usado
como um filtro de possibilidades de uma dada atividade de modelagem.”
(Bézivin e
Gerbé, 2001)
Mission Simulation Lab
HICEE
Mission Simulation Lab
HICEE
Transformações de Modelos
10:52
26
Transformador
de Universos
Arqueiro
Piadista e
Problemático
Mission Simulation Lab
HICEE
Mission Simulation Lab
HICEE
Benefícios
10:52
27http://www.eclipse.org/proposals/eclipse-mddi/
Mission Simulation Lab
HICEE
Mission Simulation Lab
HICEE
MBSE
10:52
29
“Model-based systems engineering (MBSE) is a systems
engineering methodology that focuses on creating and
exploiting domain models as the primary means of information
exchange between engineers, rather than on document-based
information exchange.”
http://www.omgwiki.org/MBSE/doku.php
“the formalized application of modelling to support system requirements, design, analysis, verification and validation activities
beginning in the conceptual design phase and continuing throughout development and later life cycle phases. MBSE is part of a
long-term trend toward model-centric approaches adopted by other engineering disciplines, including mechanical, electrical and
software. In particular, MBSE is expected to replace the document-centric approach that has been practiced by systems
engineers in the past and to influence the future practice of systems engineering by being fully integrated into the definition of
systems engineering processes.”
Mission Simulation Lab
HICEE
Mission Simulation Lab
HICEE
Modelos modelos modelos..... Modelos Sistêmicos...
▪Já temos bons modelos diagramáticos nas especialidades.
▪Elétrica
▪Mecânica
▪Térmica
▪Etc.
▪E para descrição de sistemas?
10:52
cscerqueira.com.br
30
Mission Simulation Lab
HICEE
Mission Simulation Lab
HICEE
SysML
10:52
31
▪ SysML é uma linguagem de
modelagem gráfica, em resposta
ao UML, para Sistemas
▪ SysML suporta especificação,
análise, projeto, verificação e
validação de sistemas incluindo
hardware, software, dados, pessoal,
procedimento e infraestruturas.
▪ http://www.omgsysml.org/
▪ SysML V1.4 Beta Specification
▪ – Março 2014
Mission Simulation Lab
HICEE
Mission Simulation Lab
HICEE
Arcadia / Capella
▪ Polarsys Group
▪ Thales Alenia
▪ Phases 0 - C
▪ Capella is a layer above the Eclipse
IDE
▪ Eclipse Modelling Framework (EMF)
▪ diagrams:
▪ operational architecture, use cases,
dataflow, architecture, logical, physical,
tree, sequence, state, and classes
10:52
32
https://www.polarsys.org/capella/
Mission Simulation Lab
HICEE
Mission Simulation Lab
HICEE
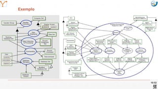
Exemplo
10:52
33
op
arc
log
tree
Mission Simulation Lab
HICEE
Mission Simulation Lab
HICEE
OPM – Object-Process Methodology
10:52
34
➢OPM aspectos estruturais e de
comportamento coexistem
➢Três blocos básicos de entidades:
objetos, processos e estados
➢Apenas um diagrama – possibilita
melhor compreensão do sistema
como um todo
➢Ontologicamente completo.
ideia
Modelagem
Conceitual
Sistema Real
Sistema
Simplificado
modelagem
http://sdm.mit.edu/the-maturation-of-model-based-systems-engineering-opm-as-the-iso-conceptual-modeling-language-standard/
http://esml.iem.technion.ac.il/?page_id=1849
Mission Simulation Lab
HICEE
Mission Simulation Lab
HICEE
Dois Canais e Simplicidade
10:52
35
Objeto: Uma coisa que
existe ou pode existir
Processo: Uma coisa
que transforma um ou
mais objetos
Product
testing
not tested tested
1. Objetos com estados
2. Processos
Christopher is physical.
Christopher knows OPM Theory.
Christopher handles presenting.
OPM consists of OPM Theory.
presenting is physical.
presenting consumes OPM Theory.
presenting yields Presentation.
Mission Simulation Lab
HICEE
Mission Simulation Lab
HICEE
Exemplo
10:52
AM
36
Mission Simulation Lab
HICEE
Mission Simulation Lab
HICEE
Influência numa etapa
10:52
37
Mission Simulation Lab
HICEE
Mission Simulation Lab
HICEE
10:52
cscerqueira.com.br
38
tempo
“quantidadedetrabalho+profundidadededetalhes”
V – Waterfall
Ys – Prototype CascadeEquip
SubS
Sis
0 A B C D E F
Figura do autor
Mission Simulation Lab
HICEE
Mission Simulation Lab
HICEE
Influência no Ciclo de Vida (Transferência de Artefatos)
10:52
39
Mission Simulation Lab
HICEE
Mission Simulation Lab
HICEE
Tudo OK?
10:52
40
cscerqueira.com.br
Mission Simulation Lab
HICEE
Mission Simulation Lab
HICEE
Abertura a novas interfaces de Software
10:52
41
Mission Simulation Lab
HICEE
Mission Simulation Lab
HICEE
Realidade Virtual
10:52
42
interfaceque
permite ao usuário
interagir, em tempo
real, com um
mundo
tridimensional
gerado por
computador,
usando seus
sentidos através de
equipamentos
especiais.
Mission Simulation Lab
HICEE
Mission Simulation Lab
HICEE
Realidade Aumentada
10:52
43
uma interface
baseada na sobreposição
de informações virtuais
geradas por computador
(envolvendo imagens
estáticas e dinâmicas, sons
espaciais e sensações
hápticas) com o ambiente
físico do usuário, percebida
através de dispositivos
tecnológicos e usando as
interações naturais do
usuário, no mundo físico.
LEGO
Unreal
Demoapple
Mission Simulation Lab
HICEE
Mission Simulation Lab
HICEE
Realidade Cruzada (IoT)  Hiper Realidade
10:52
44
CR AI
HI
AR
IoT
HR
HIMYM
HR
MIT -
Material
Augmented
Future
é um ambiente de
realidade misturada
ubíqua, que vem da
fusão de uma rede de
sensores e atuadores
(que coletam e enviam
dados relacionados ao
mundo real) com
mundos virtuais
compartilhados,
usando a interface da
realidade aumentada.
Claudio Kirner
https://www.facebook.com/RVA.BR/
Mission Simulation Lab
HICEE
Mission Simulation Lab
HICEE
10:52
AM
45
Mission Simulation Lab
HICEE
Mission Simulation Lab
HICEE
Big Data / IA / MDO /
10:52
46https://ocw.mit.edu/courses/engineering-systems-division/esd-77-multidisciplinary-system-design-optimization-spring-2010/
Mission Simulation Lab
HICEE
Mission Simulation Lab
HICEE
BioSystems / Nano / Additive / IoT
10:52
47
Mission Simulation Lab
HICEE
Mission Simulation Lab
HICEE
10:52
48
Feudalismo
“Dark Ages”
1ª Rev. Industrial17xx
3ª Rev. Industrial
1950
Hoje?
4ª Rev. Industrial
1850
1945 2ª Rev. Industrial
?
Mission Simulation Lab
HICEE
Mission Simulation Lab
HICEE
Industry 4.0
10:52
49
http://www.aethon.com/industry-4-0-means-manufacturers/
Mission Simulation Lab
HICEE
Mission Simulation Lab
HICEE
Espaço 4.0
10:52
50http://www.esa.int/About_Us/Ministerial_Council_2016/What_is_space_4.0
Mission Simulation Lab
HICEE
Mission Simulation Lab
HICEE
O que aprendemos hoje
Wrap-up
Mission Simulation Lab
HICEE
Mission Simulation Lab
HICEE
O que eu faço da vida...
Estudo colaboração de equipes
interdisciplinares que usam
modelos para desenvolverem
arquiteturas de sistemas
complexos altamente acoplados
(sistemas espaciais)
10:52
Ambiente colaborativo híbrido
baseado em Realidade Cruzada
(IoT + RA).
cscerqueira.com.br
Quem ainda não tiver tema de TCC/TFG/TF, e quiser se aventurar:
(i) transformação de modelo (EMF e Capella), (ii) criação de
ferramenta (OPM) – Java/Web, (iii) Bancos em Grafos (Neo4J), (iv)
Realidade Cruzada (IoT + RA), (v) Engenharia Simultânea, e (vi)
Otimização Multi-Disciplinar com modelos em OPM
Mission Simulation Lab
HICEE
Mission Simulation Lab
HICEE
Mini-Estágio
SysML OPM
▪2-4 pessoas
(com PC)
▪Modelar o
subsistema de
coleta de dados
do CBERS em
OPM e Arcadia
(colaborando)
Mission Simulation Lab
HICEE
Mission Simulation Lab
HICEE
Mission Simulation Lab
HICEE
Mission Simulation Lab
HICEE
Dúvidas:
christophercerqueira@gmail.com
Site: http://cscerqueira.com.br
Facebook: http://fb.com/RVA.BR
Para maiores dúvidas
filosóficas:
INPE – SJC
Prédio Satélite
Sala 95
10:52
cscerqueira.com.br

MBSE e Espaço 4.0

  • 1.
    Mission Simulation Lab HICEE MissionSimulation Lab HICEE Missio HICEE Ficha: Nome: Engenharia de Sistemas (MBSE) e tendências para o Espaço 4.0 Local: INPE Data: 2017-07-11 – 08h00  10h00 Público Alvo: Alunos de Graduação - Multidisciplinares 10:52 1
  • 2.
    Mission Simulation Lab HICEE MissionSimulation Lab HICEE 10:52 2
  • 3.
  • 4.
    Mission Simulation Lab HICEE MissionSimulation Lab HICEE Engenharia de Sistemas (MBSE) e tendências para o Espaço 4.0 Christopher Shneider Cerqueira 10:52 AM4 Engenharia de Sistemas Baseada em Modelos
  • 5.
    Mission Simulation Lab HICEE MissionSimulation Lab HICEE 10:52 5 SE (MBSE)  Space 4.0 Motivação Contexto para MBSE Contexto para Space 4.0
  • 6.
    Mission Simulation Lab HICEE MissionSimulation Lab HICEE Motivação Produto 10:52 6 (SpaceX) Grasshoper Test (Google) Self-drive Car (Google) Boston Dynamics Será que é possível fazer todos esses produtos na mão?!?
  • 7.
    Mission Simulation Lab HICEE MissionSimulation Lab HICEE Typical Life-Cycle 7 Standard Approach Model Philosophy Domains
  • 8.
    Mission Simulation Lab HICEE MissionSimulation Lab HICEE Motivação Processo/Organização 10:52 8
  • 9.
    Mission Simulation Lab HICEE MissionSimulation Lab HICEE Produtos Complexos Interdisciplinares e Acoplados 10:52 9 Produtos Complexos Acoplados “Engenharia de Produtos Complexos” AGILE *pouca documentação *muitos modelos
  • 10.
    Mission Simulation Lab HICEE MissionSimulation Lab HICEE Engenharia de Sistemas  Sistematizar 10:52 10
  • 11.
    Mission Simulation Lab HICEE MissionSimulation Lab HICEE Sistematizando o Problema: 10:52 11
  • 12.
    Mission Simulation Lab HICEE MissionSimulation Lab HICEE Sistematização do Processo/Organização 10:52 12
  • 13.
    Mission Simulation Lab HICEE MissionSimulation Lab HICEE O que é um sistema? 10:52 13 “A system is a set of elements in interaction” (von Bertalanffy)(1) http://sebokwiki.org/wiki/Guide_to_the_Systems_Engineering_Body_of_Knowledge_(SEBoK)
  • 14.
    Mission Simulation Lab HICEE MissionSimulation Lab HICEE Quem trabalha com sistemas? 10:52 14 http://sebokwiki.org/wiki/Introduction_to_Systems_Engineering
  • 15.
    Mission Simulation Lab HICEE MissionSimulation Lab HICEE Definição Engenharia de Sistemas 10:52 15 “Systems Engineering is an engineering discipline whose responsibility is creating and executing an interdisciplinary process to ensure that the customer and stakeholder's needs are satisfied in a high quality, trustworthy, cost efficient and schedule compliant manner throughout a system's entire life cycle.” http://www.incose.org/AboutSE/WhatIsSE
  • 16.
    Mission Simulation Lab HICEE MissionSimulation Lab HICEE Origens da Engenharia de Sistema 10:52 16 Engenharia de Sistemas Engenharia de Controle Engenharia das Especialidades Abstrato +informaçãoacumulada “Gerenciamento” http://www.incose.org/AboutSE/history-of-systems-engineering http://collegebuddi.com/system_engineering/systems_domains.php
  • 17.
    Mission Simulation Lab HICEE MissionSimulation Lab HICEE Exemplo do que ocorre 10:52 17 Conversar com Interessados
  • 18.
    Mission Simulation Lab HICEE MissionSimulation Lab HICEE [ Sistema de Engenharia ou Engenharia de Sistemas??? ] 10:52 18 An engineered system is an open system of technical or sociotechnical elements that exhibits emergent properties not exhibited by its individual elements. It is created by and for people; has a purpose, with multiple views; satisfies key stakeholders’ value propositions; has a life cycle and evolution dynamics; has a boundary and an external environment; and is part of a system- of-interest hierarchy. Systems engineering is “an interdisciplinary approach and means to enable the realization of successful (engineered) systems”. It focuses on holistically and concurrently understanding stakeholder needs; exploring opportunities; documenting requirements; and synthesizing, verifying, validating, and evolving solutions while considering the complete problem, from system concept exploration through system disposal. http://sebokwiki.org/wiki/Use_Case_0:_Systems_Engineering_Novices
  • 19.
    Mission Simulation Lab HICEE MissionSimulation Lab HICEE Quem segura o bastão?! Evolução de quem domina as boas práticas, e melhores técnicas de Engenharia de Sistemas 10:52 19 Espacial Aeronáutica Automobilística Biomédica 60s 80s 00s futuro cubesats drones
  • 20.
    Mission Simulation Lab HICEE MissionSimulation Lab HICEE Tudo OK? 10:52 20 cscerqueira.com.br
  • 21.
    Mission Simulation Lab HICEE MissionSimulation Lab HICEE Até entrar a Computação: Modelos ....... Simulações 10:52 21 Engineering? Modelling and auto-build?
  • 22.
    Mission Simulation Lab HICEE MissionSimulation Lab HICEE Model Driven Development ... 10:52 22 ▪ MDD – Model Driven Development ▪ MDSD – Model Driven Software Development ▪ MDA – Model Driven Architect ▪ MDSE – Model Driven Software Engineering ▪ MDRE – Model Driven Reverse Engineering ▪ MM – Model Management ▪ ADM – Architecture Driven Modernization ▪ DDD – Domain Driven Design ▪ MBD – Model Based Development ▪ … → infinito http://www.devmedia.com.br/model-driven-architecture-com-enterprise- architect/33898
  • 23.
    Mission Simulation Lab HICEE MissionSimulation Lab HICEE Core do esforço: Modelos Em palavras simples... 10:52 AM 23 ▪ Um modelo é uma imagem simplificada de um sistema. ▪ Modelo vem da palavra em latim “modullus”, diminutivo de “modus” (medida) ▪O que? (mapeamento) ▪Como? (redução) ▪pra quem, quando e para o que? (pragmatismo) ▪ As terminologias são recentes mas a ideia é antiga
  • 24.
    Mission Simulation Lab HICEE MissionSimulation Lab HICEE Modelos 10:52 24
  • 25.
    Mission Simulation Lab HICEE MissionSimulation Lab HICEE Metamodelos 10:52 25 “Metamodelo é uma especificação explicita de uma abstração. Para definir uma abstração, um metamodelo identifica uma lista de conceitos relevantes e uma lista de relações relevantes entre os conceitos, sendo usado como um filtro de possibilidades de uma dada atividade de modelagem.” (Bézivin e Gerbé, 2001)
  • 26.
    Mission Simulation Lab HICEE MissionSimulation Lab HICEE Transformações de Modelos 10:52 26 Transformador de Universos Arqueiro Piadista e Problemático
  • 27.
    Mission Simulation Lab HICEE MissionSimulation Lab HICEE Benefícios 10:52 27http://www.eclipse.org/proposals/eclipse-mddi/
  • 28.
    Mission Simulation Lab HICEE MissionSimulation Lab HICEE MBSE 10:52 29 “Model-based systems engineering (MBSE) is a systems engineering methodology that focuses on creating and exploiting domain models as the primary means of information exchange between engineers, rather than on document-based information exchange.” http://www.omgwiki.org/MBSE/doku.php “the formalized application of modelling to support system requirements, design, analysis, verification and validation activities beginning in the conceptual design phase and continuing throughout development and later life cycle phases. MBSE is part of a long-term trend toward model-centric approaches adopted by other engineering disciplines, including mechanical, electrical and software. In particular, MBSE is expected to replace the document-centric approach that has been practiced by systems engineers in the past and to influence the future practice of systems engineering by being fully integrated into the definition of systems engineering processes.”
  • 29.
    Mission Simulation Lab HICEE MissionSimulation Lab HICEE Modelos modelos modelos..... Modelos Sistêmicos... ▪Já temos bons modelos diagramáticos nas especialidades. ▪Elétrica ▪Mecânica ▪Térmica ▪Etc. ▪E para descrição de sistemas? 10:52 cscerqueira.com.br 30
  • 30.
    Mission Simulation Lab HICEE MissionSimulation Lab HICEE SysML 10:52 31 ▪ SysML é uma linguagem de modelagem gráfica, em resposta ao UML, para Sistemas ▪ SysML suporta especificação, análise, projeto, verificação e validação de sistemas incluindo hardware, software, dados, pessoal, procedimento e infraestruturas. ▪ http://www.omgsysml.org/ ▪ SysML V1.4 Beta Specification ▪ – Março 2014
  • 31.
    Mission Simulation Lab HICEE MissionSimulation Lab HICEE Arcadia / Capella ▪ Polarsys Group ▪ Thales Alenia ▪ Phases 0 - C ▪ Capella is a layer above the Eclipse IDE ▪ Eclipse Modelling Framework (EMF) ▪ diagrams: ▪ operational architecture, use cases, dataflow, architecture, logical, physical, tree, sequence, state, and classes 10:52 32 https://www.polarsys.org/capella/
  • 32.
    Mission Simulation Lab HICEE MissionSimulation Lab HICEE Exemplo 10:52 33 op arc log tree
  • 33.
    Mission Simulation Lab HICEE MissionSimulation Lab HICEE OPM – Object-Process Methodology 10:52 34 ➢OPM aspectos estruturais e de comportamento coexistem ➢Três blocos básicos de entidades: objetos, processos e estados ➢Apenas um diagrama – possibilita melhor compreensão do sistema como um todo ➢Ontologicamente completo. ideia Modelagem Conceitual Sistema Real Sistema Simplificado modelagem http://sdm.mit.edu/the-maturation-of-model-based-systems-engineering-opm-as-the-iso-conceptual-modeling-language-standard/ http://esml.iem.technion.ac.il/?page_id=1849
  • 34.
    Mission Simulation Lab HICEE MissionSimulation Lab HICEE Dois Canais e Simplicidade 10:52 35 Objeto: Uma coisa que existe ou pode existir Processo: Uma coisa que transforma um ou mais objetos Product testing not tested tested 1. Objetos com estados 2. Processos Christopher is physical. Christopher knows OPM Theory. Christopher handles presenting. OPM consists of OPM Theory. presenting is physical. presenting consumes OPM Theory. presenting yields Presentation.
  • 35.
    Mission Simulation Lab HICEE MissionSimulation Lab HICEE Exemplo 10:52 AM 36
  • 36.
    Mission Simulation Lab HICEE MissionSimulation Lab HICEE Influência numa etapa 10:52 37
  • 37.
    Mission Simulation Lab HICEE MissionSimulation Lab HICEE 10:52 cscerqueira.com.br 38 tempo “quantidadedetrabalho+profundidadededetalhes” V – Waterfall Ys – Prototype CascadeEquip SubS Sis 0 A B C D E F Figura do autor
  • 38.
    Mission Simulation Lab HICEE MissionSimulation Lab HICEE Influência no Ciclo de Vida (Transferência de Artefatos) 10:52 39
  • 39.
    Mission Simulation Lab HICEE MissionSimulation Lab HICEE Tudo OK? 10:52 40 cscerqueira.com.br
  • 40.
    Mission Simulation Lab HICEE MissionSimulation Lab HICEE Abertura a novas interfaces de Software 10:52 41
  • 41.
    Mission Simulation Lab HICEE MissionSimulation Lab HICEE Realidade Virtual 10:52 42 interfaceque permite ao usuário interagir, em tempo real, com um mundo tridimensional gerado por computador, usando seus sentidos através de equipamentos especiais.
  • 42.
    Mission Simulation Lab HICEE MissionSimulation Lab HICEE Realidade Aumentada 10:52 43 uma interface baseada na sobreposição de informações virtuais geradas por computador (envolvendo imagens estáticas e dinâmicas, sons espaciais e sensações hápticas) com o ambiente físico do usuário, percebida através de dispositivos tecnológicos e usando as interações naturais do usuário, no mundo físico. LEGO Unreal Demoapple
  • 43.
    Mission Simulation Lab HICEE MissionSimulation Lab HICEE Realidade Cruzada (IoT)  Hiper Realidade 10:52 44 CR AI HI AR IoT HR HIMYM HR MIT - Material Augmented Future é um ambiente de realidade misturada ubíqua, que vem da fusão de uma rede de sensores e atuadores (que coletam e enviam dados relacionados ao mundo real) com mundos virtuais compartilhados, usando a interface da realidade aumentada. Claudio Kirner https://www.facebook.com/RVA.BR/
  • 44.
    Mission Simulation Lab HICEE MissionSimulation Lab HICEE 10:52 AM 45
  • 45.
    Mission Simulation Lab HICEE MissionSimulation Lab HICEE Big Data / IA / MDO / 10:52 46https://ocw.mit.edu/courses/engineering-systems-division/esd-77-multidisciplinary-system-design-optimization-spring-2010/
  • 46.
    Mission Simulation Lab HICEE MissionSimulation Lab HICEE BioSystems / Nano / Additive / IoT 10:52 47
  • 47.
    Mission Simulation Lab HICEE MissionSimulation Lab HICEE 10:52 48 Feudalismo “Dark Ages” 1ª Rev. Industrial17xx 3ª Rev. Industrial 1950 Hoje? 4ª Rev. Industrial 1850 1945 2ª Rev. Industrial ?
  • 48.
    Mission Simulation Lab HICEE MissionSimulation Lab HICEE Industry 4.0 10:52 49 http://www.aethon.com/industry-4-0-means-manufacturers/
  • 49.
    Mission Simulation Lab HICEE MissionSimulation Lab HICEE Espaço 4.0 10:52 50http://www.esa.int/About_Us/Ministerial_Council_2016/What_is_space_4.0
  • 50.
    Mission Simulation Lab HICEE MissionSimulation Lab HICEE O que aprendemos hoje Wrap-up
  • 51.
    Mission Simulation Lab HICEE MissionSimulation Lab HICEE O que eu faço da vida... Estudo colaboração de equipes interdisciplinares que usam modelos para desenvolverem arquiteturas de sistemas complexos altamente acoplados (sistemas espaciais) 10:52 Ambiente colaborativo híbrido baseado em Realidade Cruzada (IoT + RA). cscerqueira.com.br Quem ainda não tiver tema de TCC/TFG/TF, e quiser se aventurar: (i) transformação de modelo (EMF e Capella), (ii) criação de ferramenta (OPM) – Java/Web, (iii) Bancos em Grafos (Neo4J), (iv) Realidade Cruzada (IoT + RA), (v) Engenharia Simultânea, e (vi) Otimização Multi-Disciplinar com modelos em OPM
  • 52.
    Mission Simulation Lab HICEE MissionSimulation Lab HICEE Mini-Estágio SysML OPM ▪2-4 pessoas (com PC) ▪Modelar o subsistema de coleta de dados do CBERS em OPM e Arcadia (colaborando)
  • 53.
  • 54.
    Mission Simulation Lab HICEE MissionSimulation Lab HICEE Dúvidas: christophercerqueira@gmail.com Site: http://cscerqueira.com.br Facebook: http://fb.com/RVA.BR Para maiores dúvidas filosóficas: INPE – SJC Prédio Satélite Sala 95 10:52 cscerqueira.com.br