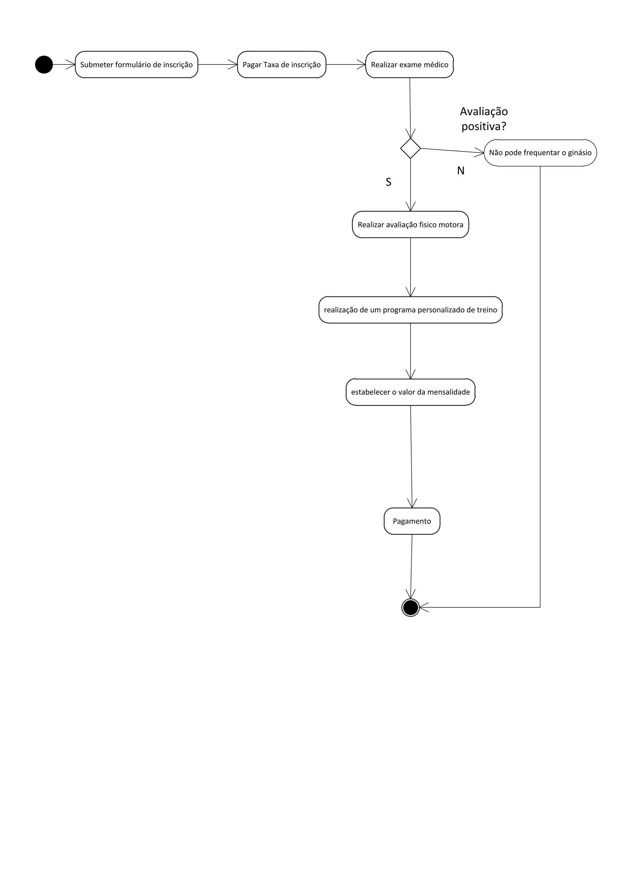
Submeter formulário de inscrição   Pagar Taxa de inscrição                Realizar exame médico




                                                                                                    Avaliação
                                                                                                    positiva?

                                                                                                           Não pode frequentar o ginásio

                                                                                                   N
                                                                              S


                                                                      Realizar avaliação fisico motora




                                                             realização de um programa personalizado de treino




                                                                    estabelecer o valor da mensalidade




                                                                                  Pagamento

Ginásio

  • 1.
    Submeter formulário deinscrição Pagar Taxa de inscrição Realizar exame médico Avaliação positiva? Não pode frequentar o ginásio N S Realizar avaliação fisico motora realização de um programa personalizado de treino estabelecer o valor da mensalidade Pagamento