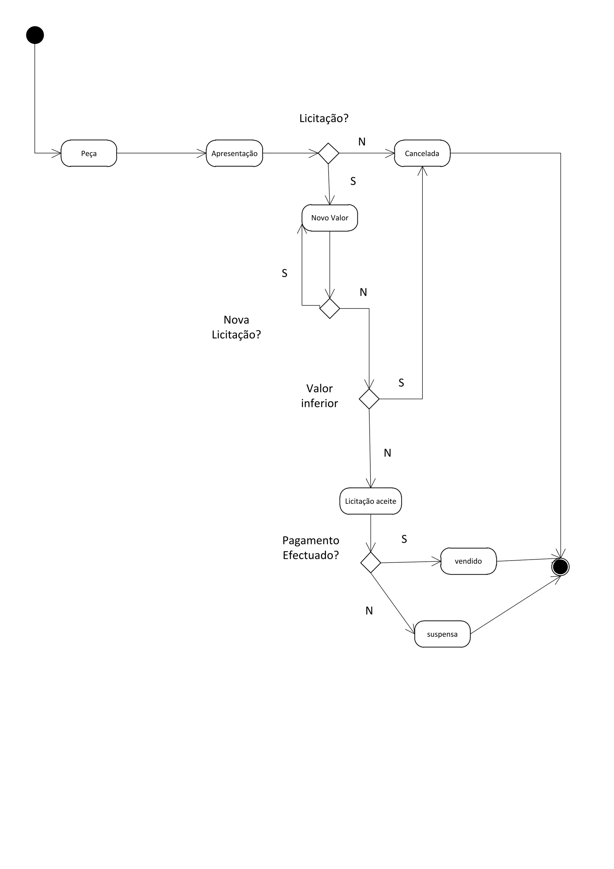
Licitação?
                                             N
Peça   Apresentação                                         Cancelada


                                         S

                            Novo Valor




                      S
                                             N

          Nova
       Licitação?



                           Valor                        S
                          inferior



                                                 N


                                     Licitação aceite



                      Pagamento                         S
                      Efectuado?                                        vendido




                                             N
                                                                 suspensa

Leilão

  • 1.
    Licitação? N Peça Apresentação Cancelada S Novo Valor S N Nova Licitação? Valor S inferior N Licitação aceite Pagamento S Efectuado? vendido N suspensa