Submeter Formulário inscrição




                                     Pagar taxa de inscrição




                                     Realizar exame médico




                                                       Avaliaçao Positiva?


                          S                                        N

Realizar Avalicação fisico motora




            Elaborar programa de treino




        Estabelecer respectiva mensalidade




                   Pagar inscrição
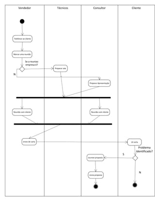
Vendedor                 Técnicos           Consultor               Cliente




Telefonar ao cliente




Marcar uma reunião


             Se a reuniao
             empresa é?
                            Preparar sala

N

                                             Preparar Apresentação




Reunião com cliente                            Reunião com cliente




          envio de carta                                                 Lê carta

                                                                                Problema
                                                                              Identificado?
                                                                     S
                                            escreve proposta




                                                                                    N
                                             envia proposta

Reunião

  • 1.
    Submeter Formulário inscrição Pagar taxa de inscrição Realizar exame médico Avaliaçao Positiva? S N Realizar Avalicação fisico motora Elaborar programa de treino Estabelecer respectiva mensalidade Pagar inscrição
  • 2.
    Vendedor Técnicos Consultor Cliente Telefonar ao cliente Marcar uma reunião Se a reuniao empresa é? Preparar sala N Preparar Apresentação Reunião com cliente Reunião com cliente envio de carta Lê carta Problema Identificado? S escreve proposta N envia proposta