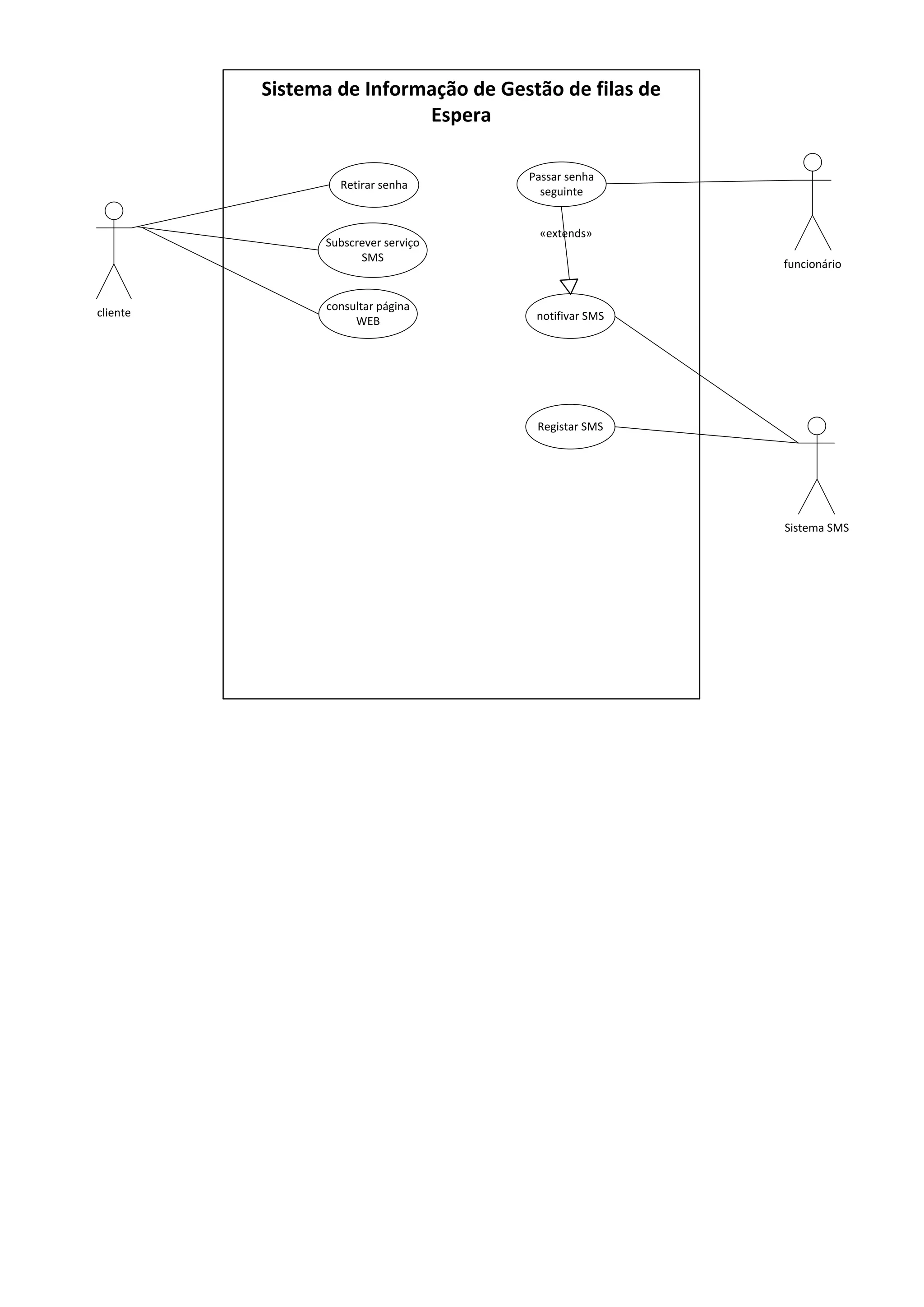
Sistema de Informação de Gestão de filas de
                           Espera

                                      Passar senha
                  Retirar senha
                                        seguinte


                                       «extends»
                Subscrever serviço
                      SMS
                                                        funcionário


                consultar página
cliente                                notifivar SMS
                     WEB




                                       Registar SMS




                                                        Sistema SMS

Ex5

  • 1.
    Sistema de Informaçãode Gestão de filas de Espera Passar senha Retirar senha seguinte «extends» Subscrever serviço SMS funcionário consultar página cliente notifivar SMS WEB Registar SMS Sistema SMS