Manual Lógica Aplicada Ao C – Desenvolvido por Rogerio de Moraes - www.linkinhost.com.br


    Fundamentos de Logica Aplicada Ao C (I) - Descomplicada
“A Lógica nada mais é do que a concretização das ideias, reunidas através de sua abstração da
realidade e da necessidade.” (MORAES, Rogerio)

Princípios da Linguagem C Clássica
Para se entender o funcionamento de sua sintaxe (composição) precisamos voltar ao velho
principio de estrutura do Português Estruturado e aplica-lo a linguagem desejada.

Primeiro Exemplo de um Aplicativo (1)

A estrutura básica que utilizaremos em nosso aplicativo “soma” será construída em formato de
algoritmo (Português Estruturado e Linguagem C).


Programa Soma;                                      #include <stdio.h>
Var nm, nm2,m:Inteiro                               #include <conio.h>
Início:                                             main() {
Escreva “Entre Com O Primeiro Numero”;              int mn,mn2,m;
Leia nm;                                            printf(“Entre Com O Primeiro Numero”);
Escreva “Entre Com O Segundo Numero”;               scanf(“%d”,&nm);
Leia nm2;                                           printf(“Entre Com O Segundo Numero”);
m=nm+nm2;                                           scanf(“%d”,&nm2);
Escreva “O Valor da Soma é ”,m;                     m=nm+nm2;
Fim.                                                printf(“O Valor da Soma é %d”,m);
                                                    getch();
                                                    }
Comandos Básicos Utilizados

#include <nome> – o elemento #include definiu inicialização de biblioteca e o nome é o nome
da biblioteca utilizada, os mais utilizados (Básicos) São <stdio.h> e <stdlib.h>
nome () – define inicialização de procedimentos (funções/mini programas), no caso o main é o
programa principal main(), após esse elemento inicializamos ele com { (significa Inicio), depois
inserimos o código para executar e o sinal } em seu final (o fim desse programa e/ou função).
Tipos de Variáveis – Real = Float definimos como %f, Inteiros = Int definimos como %d,
Caractere = char definimos como %s.
int a; - int a, define a variável a como tipo inteiro com o “;” no final que define fim.
float b; - float b define a variável b como real com o “;” no final que define fim.
char c; - char c define a variável c como caractere com o “;” no final que define fim.
scanf(“formato”,&variavel); - o elemento scanf define entrada básica de dados, o formato é a
forma que sera tratado e/ou armazenada a informação, variável é o local que alocaremos a
informação tanto enviada por uma entrada manual, como auto incremento, para armazenar o
elemento digitado, devemos usar o caractere “&” antes do nome da variável no scanf.
getch(); - é a função padrão que segura a tela (“congela”) ate ser pressionada uma tecla.

Operadores Lógicos Que Mudam – alguns operadores lógicos sofrem alterações na sintaxe.

          “<>” é “!=”      “ou” é ||      “não” é “!”      “=” é “==”      “e” é “&&”
Manual Lógica Aplicada Ao C – Desenvolvido por Rogerio de Moraes - www.linkinhost.com.br


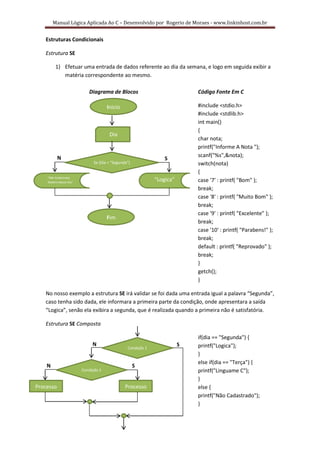
   Estruturas Condicionais

   Estrutura SE

         1) Efetuar uma entrada de dados referente ao dia da semana, e logo em seguida exibir a
            matéria correspondente ao mesmo.

                            Diagrama de Blocos                               Código Fonte Em C

                                      Inicio                                 #include <stdio.h>
                                                                             #include <stdlib.h>
                                                                             int main()
                                                                             {
                                       Dia
                                                                             char nota;
                                                                             printf("Informe A Nota ");
           N                                                                 scanf("%s",&nota);
                                                                  S
                               Se (Dia = “Segunda”)                          switch(nota)
                                                                             {
    “Não Cadastrada
    Matéria Nesse Dia“
                                                              “Logica”       case '7' : printf( "Bom" );
                                                                             break;
                                                                             case '8' : printf( "Muito Bom" );
                                                                             break;
                                                                             case '9' : printf( "Excelente" );
                                      Fim
                                                                             break;
                                                                             case '10' : printf( "Parabens!" );
                                                                             break;
                                                                             default : printf( "Reprovado" );
                                                                             break;
                                                                             }
                                                                             getch();
                                                                             }

   No nosso exemplo a estrutura SE irá validar se foi dada uma entrada igual a palavra “Segunda”,
   caso tenha sido dada, ele informara a primeira parte da condição, onde apresentara a saída
   “Logica”, senão ela exibira a segunda, que é realizada quando a primeira não é satisfatória.

   Estrutura SE Composta

                                                                             if(dia == "Segunda") {
                              N                                          S   printf("Logica");
                                                 Condição 1
                                                                             }
                                                                             else if(dia == "Terça") {
    N                                                 S
                         Condição 1                                          printf("Linguame C");
                                                                             }
Processo                                        Processo                     else {
                                                                             printf("Não Cadastrado");
                                                                             }
Manual Lógica Aplicada Ao C – Desenvolvido por Rogerio de Moraes - www.linkinhost.com.br


         Estrutura Caso

         Utilizada geralmente para simplificar uma tomada de decisão, ou seja, sendo entrada igual a
         um numero na maior parte das vezes, ela apresenta o item ou passa para o seguinte, até que a
         mesma seja satisfatória a condição de acordo com o valor da entrada.


                    Diagrama de Blocos                                    Código Fonte Em C
                                                                          #include <stdio.h>
      Inicio
                                                                          #include <stdlib.h>
                                                                          main()
      Nota                                                                {
                                                                          char nota;
                                                                          printf("Informe A Nota ");
Recebe Nota                                                               scanf("%s",nota);
                                                                          switch(nota)
                     S                                                    {
    Nota = 7                        Saída                                 case '7' : printf( "Bom" );
                                                                          break;
N
                                                                          case '8' : printf( "Muito Bom" );
                     S                                                    break;
    Nota = 8                        Saída
                                                                          case '9' : printf( "Excelente" );
N                                                                         break;
                                                                          case 'D' : printf( "Parabens!" );
                      S             Saída
    Nota = 9                                                              break;
                                                                          default : printf( "Reprovado" );
N                                                                         break;
                     S                                                    }
    Nota = 9                        Saída

N
                                                                          O Selecionar, no caso “Switch”
    “Melhorar”                                                            server para carregar a variável
                                                                          na condição, onde caso o valor
                                                                          seja igual ao atual ele executa e
                                                                          sai da função, ou ele segue até
     Fim                                                                  o padrão “default” onde por si
                                                                          só ele finaliza.



         Estruturas de Loopings

         São estruturas que são utilizadas geralmente para executar determinada função, ate que sua
         condição (gerada por contador) seja satisfatória, a mesma é utilizada para fazer cálculos e
         apresentar valor de variáveis (Tabelas / Matrizes).
Manual Lógica Aplicada Ao C – Desenvolvido por Rogerio de Moraes - www.linkinhost.com.br


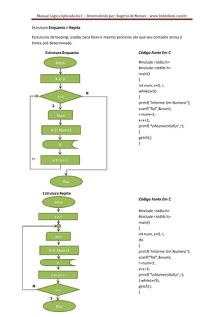
Estrutura Enquanto e Repita

Estruturas de looping, usadas para fazer o mesmo processo ate que seu contador atinja o
limite pré-determinado.

         Estrutura Enquanto                                     Código Fonte Em C

                    Inicio                                      #include <stdio.h>
                                                                #include <stdlib.h>
                                                                main()
                    X←0                                         {
                                                                int num, x=0, r;
                                   N                            while(x<5)
                      X <5                                      {
                                                                printf(“Informe Um Numero”);
                S
                                                                scanf(“%d”,&num);
                     Num                                        r=num+3;
                                                                x=x+1;
                                                                printf(“nNumero%dn”,r);
             R ← Num+3                                          }
                                                                getch();
                         R                                      }


r=              x←x+1




                             Fim

        Estrutura Repita
                                                                Código Fonte Em C
                    Inicio

                                                                #include <stdio.h>
                    X←0                                         #include <stdlib.h>
                                                                main()
                                                                {
                                                                int num, x=0, r;
                    Num
                                                                do
                                                                {
            R ← Num+3                                           printf(“Informe Um Numero”);
                                                                scanf(“%d”,&num);
                     R                                          r=num+3;
                                                                x=x+1;
             x←x+1                                              printf(“nNumero%dn”,r);
                                                                } while(x<5);
N                                                               getch();
                    X <5
                                                                }
            S

                     Fim
Manual Lógica Aplicada Ao C – Desenvolvido por Rogerio de Moraes - www.linkinhost.com.br




Estrutura Para

A estrutura para é uma das mais utilizadas, pois já possui um contador próprio. Desde ordenar
textos (classificar / ordem alfabética) a controle de manipulação de matriz é a mais indicada.

      Estrutura Para                                   Código Fonte Em C

                                                       #include <stdio.h>
                  Inicio
                                                       #include <stdlib.h>
                                                       main()
                 n←0                                   }
                                                       int num, x=0, r;
                                           N           for(x=0;x<5;x++)
             i ← 1; i ≤ 20; i++                        {
                 S                                     printf("Informe A Nota ");
                                                       scanf("%d",&num);
                 n←n+1
                                                       r=num+3;
                                                       printf("nNumero %dn",r);
                     n                                 }
                                                       getch();
                                                       }

                     Fim
                                       Importante! O Contador do For, Não Precisa Ser “i”

Fundamentos de Logica de Programação | Linguagem C

  • 1.
    Manual Lógica AplicadaAo C – Desenvolvido por Rogerio de Moraes - www.linkinhost.com.br Fundamentos de Logica Aplicada Ao C (I) - Descomplicada “A Lógica nada mais é do que a concretização das ideias, reunidas através de sua abstração da realidade e da necessidade.” (MORAES, Rogerio) Princípios da Linguagem C Clássica Para se entender o funcionamento de sua sintaxe (composição) precisamos voltar ao velho principio de estrutura do Português Estruturado e aplica-lo a linguagem desejada. Primeiro Exemplo de um Aplicativo (1) A estrutura básica que utilizaremos em nosso aplicativo “soma” será construída em formato de algoritmo (Português Estruturado e Linguagem C). Programa Soma; #include <stdio.h> Var nm, nm2,m:Inteiro #include <conio.h> Início: main() { Escreva “Entre Com O Primeiro Numero”; int mn,mn2,m; Leia nm; printf(“Entre Com O Primeiro Numero”); Escreva “Entre Com O Segundo Numero”; scanf(“%d”,&nm); Leia nm2; printf(“Entre Com O Segundo Numero”); m=nm+nm2; scanf(“%d”,&nm2); Escreva “O Valor da Soma é ”,m; m=nm+nm2; Fim. printf(“O Valor da Soma é %d”,m); getch(); } Comandos Básicos Utilizados #include <nome> – o elemento #include definiu inicialização de biblioteca e o nome é o nome da biblioteca utilizada, os mais utilizados (Básicos) São <stdio.h> e <stdlib.h> nome () – define inicialização de procedimentos (funções/mini programas), no caso o main é o programa principal main(), após esse elemento inicializamos ele com { (significa Inicio), depois inserimos o código para executar e o sinal } em seu final (o fim desse programa e/ou função). Tipos de Variáveis – Real = Float definimos como %f, Inteiros = Int definimos como %d, Caractere = char definimos como %s. int a; - int a, define a variável a como tipo inteiro com o “;” no final que define fim. float b; - float b define a variável b como real com o “;” no final que define fim. char c; - char c define a variável c como caractere com o “;” no final que define fim. scanf(“formato”,&variavel); - o elemento scanf define entrada básica de dados, o formato é a forma que sera tratado e/ou armazenada a informação, variável é o local que alocaremos a informação tanto enviada por uma entrada manual, como auto incremento, para armazenar o elemento digitado, devemos usar o caractere “&” antes do nome da variável no scanf. getch(); - é a função padrão que segura a tela (“congela”) ate ser pressionada uma tecla. Operadores Lógicos Que Mudam – alguns operadores lógicos sofrem alterações na sintaxe. “<>” é “!=” “ou” é || “não” é “!” “=” é “==” “e” é “&&”
  • 2.
    Manual Lógica AplicadaAo C – Desenvolvido por Rogerio de Moraes - www.linkinhost.com.br Estruturas Condicionais Estrutura SE 1) Efetuar uma entrada de dados referente ao dia da semana, e logo em seguida exibir a matéria correspondente ao mesmo. Diagrama de Blocos Código Fonte Em C Inicio #include <stdio.h> #include <stdlib.h> int main() { Dia char nota; printf("Informe A Nota "); N scanf("%s",&nota); S Se (Dia = “Segunda”) switch(nota) { “Não Cadastrada Matéria Nesse Dia“ “Logica” case '7' : printf( "Bom" ); break; case '8' : printf( "Muito Bom" ); break; case '9' : printf( "Excelente" ); Fim break; case '10' : printf( "Parabens!" ); break; default : printf( "Reprovado" ); break; } getch(); } No nosso exemplo a estrutura SE irá validar se foi dada uma entrada igual a palavra “Segunda”, caso tenha sido dada, ele informara a primeira parte da condição, onde apresentara a saída “Logica”, senão ela exibira a segunda, que é realizada quando a primeira não é satisfatória. Estrutura SE Composta if(dia == "Segunda") { N S printf("Logica"); Condição 1 } else if(dia == "Terça") { N S Condição 1 printf("Linguame C"); } Processo Processo else { printf("Não Cadastrado"); }
  • 3.
    Manual Lógica AplicadaAo C – Desenvolvido por Rogerio de Moraes - www.linkinhost.com.br Estrutura Caso Utilizada geralmente para simplificar uma tomada de decisão, ou seja, sendo entrada igual a um numero na maior parte das vezes, ela apresenta o item ou passa para o seguinte, até que a mesma seja satisfatória a condição de acordo com o valor da entrada. Diagrama de Blocos Código Fonte Em C #include <stdio.h> Inicio #include <stdlib.h> main() Nota { char nota; printf("Informe A Nota "); Recebe Nota scanf("%s",nota); switch(nota) S { Nota = 7 Saída case '7' : printf( "Bom" ); break; N case '8' : printf( "Muito Bom" ); S break; Nota = 8 Saída case '9' : printf( "Excelente" ); N break; case 'D' : printf( "Parabens!" ); S Saída Nota = 9 break; default : printf( "Reprovado" ); N break; S } Nota = 9 Saída N O Selecionar, no caso “Switch” “Melhorar” server para carregar a variável na condição, onde caso o valor seja igual ao atual ele executa e sai da função, ou ele segue até Fim o padrão “default” onde por si só ele finaliza. Estruturas de Loopings São estruturas que são utilizadas geralmente para executar determinada função, ate que sua condição (gerada por contador) seja satisfatória, a mesma é utilizada para fazer cálculos e apresentar valor de variáveis (Tabelas / Matrizes).
  • 4.
    Manual Lógica AplicadaAo C – Desenvolvido por Rogerio de Moraes - www.linkinhost.com.br Estrutura Enquanto e Repita Estruturas de looping, usadas para fazer o mesmo processo ate que seu contador atinja o limite pré-determinado. Estrutura Enquanto Código Fonte Em C Inicio #include <stdio.h> #include <stdlib.h> main() X←0 { int num, x=0, r; N while(x<5) X <5 { printf(“Informe Um Numero”); S scanf(“%d”,&num); Num r=num+3; x=x+1; printf(“nNumero%dn”,r); R ← Num+3 } getch(); R } r= x←x+1 Fim Estrutura Repita Código Fonte Em C Inicio #include <stdio.h> X←0 #include <stdlib.h> main() { int num, x=0, r; Num do { R ← Num+3 printf(“Informe Um Numero”); scanf(“%d”,&num); R r=num+3; x=x+1; x←x+1 printf(“nNumero%dn”,r); } while(x<5); N getch(); X <5 } S Fim
  • 5.
    Manual Lógica AplicadaAo C – Desenvolvido por Rogerio de Moraes - www.linkinhost.com.br Estrutura Para A estrutura para é uma das mais utilizadas, pois já possui um contador próprio. Desde ordenar textos (classificar / ordem alfabética) a controle de manipulação de matriz é a mais indicada. Estrutura Para Código Fonte Em C #include <stdio.h> Inicio #include <stdlib.h> main() n←0 } int num, x=0, r; N for(x=0;x<5;x++) i ← 1; i ≤ 20; i++ { S printf("Informe A Nota "); scanf("%d",&num); n←n+1 r=num+3; printf("nNumero %dn",r); n } getch(); } Fim Importante! O Contador do For, Não Precisa Ser “i”