Gestão de Tecnologia da Informação



            Conceitos e Técnicas de
                Programação




    Profº Ms. Tarcísio Júnior

1
Conceitos e Técnicas de Programação




       Diagrama de Blocos




2
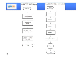
Diagrama de Bloco

    O que é um diagrama de bloco?
    O diagrama de blocos é uma forma padronizada e
    eficaz para representar os passos lógicos de um
    determinado processamento.


    Com o diagrama podemos definir uma sequência
    de símbolos, com significado bem definido,
    portanto, sua principal função é a de facilitar a
    visualização dos passos de um processamento.


3
Diagrama de Bloco

    Simbologia

    Existem diversos símbolos em um diagrama de
    bloco. No decorrer do curso apresentaremos os
    mais utilizados.




4
Diagrama de Bloco




5
Diagrama de Bloco

    Simbologia
    Dentro do símbolo sempre terá algo escrito, pois somente
    os símbolos não nos dizem nada. Veja no exemplo a
    seguir:

    Exemplos de Diagrama de Bloco.




6
7
Conceitos e Técnicas de Programação




          Tipos de dados




8
Tipos de Dados


                    TIPOS DE DADOS
                        TIPOS DE DADOS




    Inteiro
      Inteiro        Real
                      Real       Caracter
                                  Caracter   Lógico
                                               Lógico




                numéricos




9
Tipos de Dados
        INTEIRO

         Informação numérica que pertence ao conjunto dos números
         inteiros (negativa, nula, positiva).
             Ela tem 15 irmãos
             A escada possui 8 degraus

      REAL
        Informação numérica que pertence ao conjunto dos números
        reais.
             Maria tem 1,73 metros de altura
             João pesa 82,5 kg.




10
Tipos de Dados

        CARACTER
         Informação composta por um conjunto de caracteres
         alfanuméricos  numéricos (0...9), alfabéticos (A...Z, a...z) e
         especiais (#,?,!,@).
             Constava na prova: “Use somente caneta!”
             O parque estava repleto de placas: “Não pise na
              grama”
             O CEP é 58013-030
      LÓGICO
        Informação que pode assumir apenas duas situações:
             A porta pode estar aberta ou fechada
             A lâmpada pode estar acesa ou apagada



11
Tipos de Dados

     Exercícios:

     Qual o tipo dos dados presente em cada uma das seguintes frases:

        a) A placa “pare!” tinha 2 furos de bala
        b) Maria subiu 5 degraus da escada para pegar uma fruta
        c) Ana levou 3.5 horas para chegar ao hospital.
        d) Julia pintou em sua camisa “Preserve o meio ambiente”, e
           ficou devendo 30,00 ao vendedor de tintas.
        e) João alcançou a marca de 59,1 segundos nos 100 metros
           rasos.




12
Variáveis e Constantes

     Variáveis e constantes são conceitos fundamentais
     para a construção de algoritmos e programas de
     computadores, pois são através deles que um
     algoritmo “guarda” os dados do problema.

     - VARIÁVEL

     Variáveis são objetos que podem ter seu valor modificado
     durante a execução do programa




13
Variáveis e Constantes

     - CONSTANTE

        Valor fixo que não se modifica ao longo do tempo. O valor é
         fixo do início ao fim da execução do algoritmo.

        Pode ser criado pelo programador para armazenar um único
         valor de um tipo definido.

        O nome dado a uma constante é um identificador.




14
Variáveis e Constantes
     - IDENTIFICADOR

        NOME fornecido a um recurso computacional que o
         identifica;

        Conjuntos de caracteres, que representam: constantes,
         variáveis, tipos, procedimentos, unidades, programas, etc.

        Podem ter qualquer tamanho, mas somente os 63 primeiros
         caracteres são significativos

               Recomenda-se o uso de no máximo 8 caracteres.

        Uma vez definidos o nome (identificador) e o tipo de uma
         variável ou constante, não é possível alterá-los no decorrer
         de um algoritmo.

15
Variáveis e Constantes

REGRAS PARA A FORMAÇÃO DE IDENTIFICADORES

1. Devem começar por um caractere alfabético (letra);
     notas [correto]   salario [correto]   98_notas [errado] 5x [errado]

2. Os caracteres seguintes podem ser caracteres alfabéticos ou
   numéricos;
3. Não devem ser usados caracteres especiais (!@#$%&*/-+<>?)
     Só pode ter, após o primeiro caractere, letras, números e sublinhada (_)

4. Não devem ser palavras reservadas (inicio, fim, se, entao, senao,
   enquanto, etc).



16
Variáveis e Constantes
Exemplos de identificadores válidos:
a) X
b) x3
c) altura1
d) teste_11
e) a1b2c3

Exemplos de identificadores inválidos:
a) 1X
b) X 3
c) A%1
d) B-2
e) maior que 10
f) >10
17
Variáveis e Constantes
     DECLARAÇÃO DE VARIÁVEIS

        Exemplos:
           Inteiro: x, i, num;
           Caracter: nome, endereco, data;
           Real: peso, dolar, nota
           Lógico: resposta
     Exercícios:
        Declare as seguintes variáveis, associando o tipo primitivo
          adequado ao dado:

        a)   nota_aluno
        b)   nome_aluno
        c)   numero_de_matrícula
        d)   idade

18
Variáveis e Constantes
 Uso de variáveis na Entrada e Saída de dados
      Comando de Entrada de dados: atribuir
       dados as variáveis
      leia (<variável> ou <lista-de-variáveis> );

        Recebe os valores digitados pelos usuários para
         atribuí-los às variáveis cujos nomes estão
         <variável> ou <lista-de-variáveis>

        Ex: leia (X);
              leia (A, ALTURA, NOTA)’;


19
Variáveis e Constantes

     Uso de Variáveis na Entrada e Saída de Dados

         Comando de Saída de dados: exibir os dados
          calculados pelo algoritmo.
          escreva (<variável> ou <lista-de-variáveis> );

         Ex: escreva (Y);
              escreva (B, ALTURA, MEDIA);
              escreva (“Bom dia”, nome);
              escreva (“Você está pesando ”, P, “ quilos”);




20
Variáveis e Constantes

     Exemplo: Ler um número inteiro e imprimí-lo

       algoritmo “Leitura e impressão de número“
       Declare N: inteiro;
       inicio
                escreva ("Entre com um número”);
                leia (N);
                escreva (“O número é ” , N);
       fimalgoritmo



21
Conceitos e Técnicas de Programação




     Algoritmos com qualidade




22
Algoritmos com qualidade


     • Devem ser feitos para serem lidos por
       seres humanos!

     • Escreva os comentários no momento em
       que estiver escrevendo o algoritmo.




23
Algoritmos com qualidade


     • Utilize um comando por linha.

     • Utilize parênteses para melhorar a
       compreensão e evitar erros.

     • Utilize identação (recuo de texto).




24
Exercício

     1. Escreva um algoritmo para ler um número
        inteiro e imprimir seu sucessor e seu
        antecessor.




                                                  25

25
Exercício


     Resolução do exercício usando o VisuALG

     1.   Escreva um algoritmo para ler um número inteiro e imprimir seu sucessor e
          seu antecessor.

          algoritmo "exercicio01"
          // Função :
          // Autor :
          // Data : 29/10/2012
          // Seção de Declarações
          var
          i: inteiro
          Inicio
          // Seção de Comandos
                     leia(i)
                     escreval("o valor do antecessor é ", i - 1)
                     escreval("o valor do sucessor é ", i + 1)
          fimalgoritmo

26

Conceitos e técnicas de programação aula 3

  • 1.
    Gestão de Tecnologiada Informação Conceitos e Técnicas de Programação Profº Ms. Tarcísio Júnior 1
  • 2.
    Conceitos e Técnicasde Programação Diagrama de Blocos 2
  • 3.
    Diagrama de Bloco O que é um diagrama de bloco? O diagrama de blocos é uma forma padronizada e eficaz para representar os passos lógicos de um determinado processamento. Com o diagrama podemos definir uma sequência de símbolos, com significado bem definido, portanto, sua principal função é a de facilitar a visualização dos passos de um processamento. 3
  • 4.
    Diagrama de Bloco Simbologia Existem diversos símbolos em um diagrama de bloco. No decorrer do curso apresentaremos os mais utilizados. 4
  • 5.
  • 6.
    Diagrama de Bloco Simbologia Dentro do símbolo sempre terá algo escrito, pois somente os símbolos não nos dizem nada. Veja no exemplo a seguir: Exemplos de Diagrama de Bloco. 6
  • 7.
  • 8.
    Conceitos e Técnicasde Programação Tipos de dados 8
  • 9.
    Tipos de Dados TIPOS DE DADOS TIPOS DE DADOS Inteiro Inteiro Real Real Caracter Caracter Lógico Lógico numéricos 9
  • 10.
    Tipos de Dados  INTEIRO Informação numérica que pertence ao conjunto dos números inteiros (negativa, nula, positiva).  Ela tem 15 irmãos  A escada possui 8 degraus  REAL Informação numérica que pertence ao conjunto dos números reais.  Maria tem 1,73 metros de altura  João pesa 82,5 kg. 10
  • 11.
    Tipos de Dados  CARACTER Informação composta por um conjunto de caracteres alfanuméricos  numéricos (0...9), alfabéticos (A...Z, a...z) e especiais (#,?,!,@).  Constava na prova: “Use somente caneta!”  O parque estava repleto de placas: “Não pise na grama”  O CEP é 58013-030  LÓGICO Informação que pode assumir apenas duas situações:  A porta pode estar aberta ou fechada  A lâmpada pode estar acesa ou apagada 11
  • 12.
    Tipos de Dados Exercícios: Qual o tipo dos dados presente em cada uma das seguintes frases: a) A placa “pare!” tinha 2 furos de bala b) Maria subiu 5 degraus da escada para pegar uma fruta c) Ana levou 3.5 horas para chegar ao hospital. d) Julia pintou em sua camisa “Preserve o meio ambiente”, e ficou devendo 30,00 ao vendedor de tintas. e) João alcançou a marca de 59,1 segundos nos 100 metros rasos. 12
  • 13.
    Variáveis e Constantes Variáveis e constantes são conceitos fundamentais para a construção de algoritmos e programas de computadores, pois são através deles que um algoritmo “guarda” os dados do problema. - VARIÁVEL Variáveis são objetos que podem ter seu valor modificado durante a execução do programa 13
  • 14.
    Variáveis e Constantes - CONSTANTE  Valor fixo que não se modifica ao longo do tempo. O valor é fixo do início ao fim da execução do algoritmo.  Pode ser criado pelo programador para armazenar um único valor de um tipo definido.  O nome dado a uma constante é um identificador. 14
  • 15.
    Variáveis e Constantes - IDENTIFICADOR  NOME fornecido a um recurso computacional que o identifica;  Conjuntos de caracteres, que representam: constantes, variáveis, tipos, procedimentos, unidades, programas, etc.  Podem ter qualquer tamanho, mas somente os 63 primeiros caracteres são significativos  Recomenda-se o uso de no máximo 8 caracteres.  Uma vez definidos o nome (identificador) e o tipo de uma variável ou constante, não é possível alterá-los no decorrer de um algoritmo. 15
  • 16.
    Variáveis e Constantes REGRASPARA A FORMAÇÃO DE IDENTIFICADORES 1. Devem começar por um caractere alfabético (letra); notas [correto] salario [correto] 98_notas [errado] 5x [errado] 2. Os caracteres seguintes podem ser caracteres alfabéticos ou numéricos; 3. Não devem ser usados caracteres especiais (!@#$%&*/-+<>?) Só pode ter, após o primeiro caractere, letras, números e sublinhada (_) 4. Não devem ser palavras reservadas (inicio, fim, se, entao, senao, enquanto, etc). 16
  • 17.
    Variáveis e Constantes Exemplosde identificadores válidos: a) X b) x3 c) altura1 d) teste_11 e) a1b2c3 Exemplos de identificadores inválidos: a) 1X b) X 3 c) A%1 d) B-2 e) maior que 10 f) >10 17
  • 18.
    Variáveis e Constantes DECLARAÇÃO DE VARIÁVEIS Exemplos:  Inteiro: x, i, num;  Caracter: nome, endereco, data;  Real: peso, dolar, nota  Lógico: resposta Exercícios: Declare as seguintes variáveis, associando o tipo primitivo adequado ao dado: a) nota_aluno b) nome_aluno c) numero_de_matrícula d) idade 18
  • 19.
    Variáveis e Constantes Uso de variáveis na Entrada e Saída de dados  Comando de Entrada de dados: atribuir dados as variáveis leia (<variável> ou <lista-de-variáveis> );  Recebe os valores digitados pelos usuários para atribuí-los às variáveis cujos nomes estão <variável> ou <lista-de-variáveis>  Ex: leia (X); leia (A, ALTURA, NOTA)’; 19
  • 20.
    Variáveis e Constantes Uso de Variáveis na Entrada e Saída de Dados  Comando de Saída de dados: exibir os dados calculados pelo algoritmo. escreva (<variável> ou <lista-de-variáveis> );  Ex: escreva (Y); escreva (B, ALTURA, MEDIA); escreva (“Bom dia”, nome); escreva (“Você está pesando ”, P, “ quilos”); 20
  • 21.
    Variáveis e Constantes Exemplo: Ler um número inteiro e imprimí-lo algoritmo “Leitura e impressão de número“ Declare N: inteiro; inicio escreva ("Entre com um número”); leia (N); escreva (“O número é ” , N); fimalgoritmo 21
  • 22.
    Conceitos e Técnicasde Programação Algoritmos com qualidade 22
  • 23.
    Algoritmos com qualidade • Devem ser feitos para serem lidos por seres humanos! • Escreva os comentários no momento em que estiver escrevendo o algoritmo. 23
  • 24.
    Algoritmos com qualidade • Utilize um comando por linha. • Utilize parênteses para melhorar a compreensão e evitar erros. • Utilize identação (recuo de texto). 24
  • 25.
    Exercício 1. Escreva um algoritmo para ler um número inteiro e imprimir seu sucessor e seu antecessor. 25 25
  • 26.
    Exercício Resolução do exercício usando o VisuALG 1. Escreva um algoritmo para ler um número inteiro e imprimir seu sucessor e seu antecessor. algoritmo "exercicio01" // Função : // Autor : // Data : 29/10/2012 // Seção de Declarações var i: inteiro Inicio // Seção de Comandos leia(i) escreval("o valor do antecessor é ", i - 1) escreval("o valor do sucessor é ", i + 1) fimalgoritmo 26