Normas se segurança
NR4, NR5, NR6
Acústica
Efeitos do Ruído
Nível equivalente Efeito
Ate 65 dB(A) Situação de conforto
65 a 80 dB(A) Efeitos subjetivos
80 a 85 dB(A)
Riscos de surdez para pessoas
predispostas
85 a 100 dB(A) Risco de surdez
100 a 105 dB(A) Alto risco de surdez
Acima de 105 dB(A) Obrigatório uso de proteção obrigatório
Ruído de impacto-> duração de impulso menor que 1 seg e intervalo maior que 1 seg>dB(C)
Ruído continuo -> continuo com variação menor a +- 3dB
Limite de tolerância é de 85dB com duração máxima de trab 8h
86dB 7h
87dB 6h
88dB 5h
90dB 3h
95dB 2h
100dB 1h
105dB 30min
115dB 7min
Não é permitida exposição
acima de 115
EC=C1/T1+C2/T2+...Cn/Tn
Onde Cn é tempo de exposição a determinado nível de ruído
Tn máxima exposição permitida
Determinar o para proteção aceitável NRRSF
Nível de ruído de conforto com NRRSF
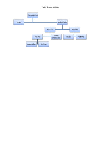
Proteção respiratória
riscoquimico
gases particulados
Solidos
poeiras
incomodas toxicas
fumos
metalicos
Liquidos
nevoa neblina
Agentes químicos
Limites de tolerância
Valor Maximo permitido
Risco Limite de tolerância
Nível de ação
Proteção Respiratória
...
Respiradores < Filtro químico, filtro mecânico, filtro combinatório
Filtro químico > carvão ativo dissolvido em um reagente ... vapores e gases (não pode ter nevoa)
Filtro mecânico > filtro de papel barreira física ... nevoa ,poeira , fumos
Filtro combinado > mistura dos dois ... nevoa + vapores
Teor de oxigênio tem que ser acima de 18%
Não pode ultrapassar o valor VMP ou VT
O Filtro especifico.
Exemplo: filtro ciclone
Proteção para as mãos
Luvas de raspa de couro
Luvas de PVC (trab com produtos químicos – solventes)
Luvas de Hexanol ou de resina Nitrílica
Luvas para eletricista(para baixa tensão>até 1.000volts CA e para alta tensão> acima de 1.000 volts CA
Luvas de Grafatex
Luvas de Látex
Luvas de borracha
Creme Protetivo
Proteção para o tronco
Avental raspa de couro
Colete com camada de chumbo
Avental PVC
Proteção para as pernas
Perneira de raspas
Perneira Lona
Perneira com barra frontal em alumínio ou plástico
Alerta
Situaçãoideal
Calcados de segurança
Botas
Sapatos
Botinas Biqueiras de aço
Tênis
Roupas Especiais
Anti-chamas
Calca p operador de motosserra
Roupas aluminizadas para altas temperaturas
Sistema de combate a incêndios portátil
Sistemas utilizando extintores -> inicio de incêndio
 Extintores de água -> pressurizados
Apressurizado
Somente para classe A
Ação de resfriamento
Uso de jato de água dirigido para a base do fogo
Recarga anual, teste hidrostático a cada 5 anos
 Extintores de CO2
Carga de 6Kg e de 4 Kg
Classe de incêndio C b a
Uso para abafamento afastando o O2
Recarga quando perda de 10% do peso
Teste hidrostático a cada 5 anos
Vantagens: não é corrosivos, não é toxico
 Extintores de Pó químico
Carga de 4Kg e 2 Kg
Classe B C(corrosivo)
Ação: abafamento
Uso jato direcionado para a base do fogo
Recarga anual, teste hidrostático a cada 5 anos
Desvantagens: higroscópico, corrosivo,
Recomendações gerais
Altura de instalação 1.60 na parte inferior em relação ao solo
Área livre de 1 metro quadrado
Tem que estar sinalizado
Tem que ter 2 extintores por pavimento
Sistema sob comando
Rede de Hidrante
Garantir 2 jatos simultâneos durante 30 min com vazão de 250 l/m
Reservatório deve ter pelo menos 15.000 litros
30 metros de mangueira + 15 metros de jato
Mangueira tem que ser flexível e resistente ao atrito
Jato de água solido e com neblina
Brigada de incêndio
Sistema automática
Rede sprinkler
Rede de CO2
Sensor de fumaça e temperatura com um alarme sonoro e visual
Líder
Equipe de
combate
equipe de
evacuação
equipe de
resgate
NR15 atividades e operações insalubres
Anexo 3
Exposição ao calor bulbo úmido termômetro de globo – IBUTG
Aparelhos de avaliação
Termômetro de bulbo úmido natural
Globo
Avaliação da exposição ao calor
Medir as temperaturas -> definir tipo de exposição -> sem carga solar ou com garça solar
Limite de tolerância
Exposição ao calor em regime de trabalho intermitente com período de descanso no próprio local de
prestação de serviço
Exposição ao calor em regime de trabalho intermitente com período de descanso em outro local .
Trabalho pratico
Grupo Maximo de 5 alunos
Realizar analise ergonômica do 1 posto real de trab
Analise deve aranger aspectos biomecânicos , condições ambientais e organização de trabalho
O posto de trabalho deve ser obrigatoriamente fotografado
A apresentação deve ser na forma de monografia com no Maximo de 20 folhas
Ergonomia

Eng seg trab efeitos do ruído

  • 1.
    Normas se segurança NR4,NR5, NR6 Acústica Efeitos do Ruído Nível equivalente Efeito Ate 65 dB(A) Situação de conforto 65 a 80 dB(A) Efeitos subjetivos 80 a 85 dB(A) Riscos de surdez para pessoas predispostas 85 a 100 dB(A) Risco de surdez 100 a 105 dB(A) Alto risco de surdez Acima de 105 dB(A) Obrigatório uso de proteção obrigatório Ruído de impacto-> duração de impulso menor que 1 seg e intervalo maior que 1 seg>dB(C) Ruído continuo -> continuo com variação menor a +- 3dB Limite de tolerância é de 85dB com duração máxima de trab 8h 86dB 7h 87dB 6h 88dB 5h 90dB 3h 95dB 2h 100dB 1h 105dB 30min 115dB 7min Não é permitida exposição acima de 115 EC=C1/T1+C2/T2+...Cn/Tn Onde Cn é tempo de exposição a determinado nível de ruído Tn máxima exposição permitida Determinar o para proteção aceitável NRRSF Nível de ruído de conforto com NRRSF
  • 2.
  • 3.
    Agentes químicos Limites detolerância Valor Maximo permitido Risco Limite de tolerância Nível de ação Proteção Respiratória ... Respiradores < Filtro químico, filtro mecânico, filtro combinatório Filtro químico > carvão ativo dissolvido em um reagente ... vapores e gases (não pode ter nevoa) Filtro mecânico > filtro de papel barreira física ... nevoa ,poeira , fumos Filtro combinado > mistura dos dois ... nevoa + vapores Teor de oxigênio tem que ser acima de 18% Não pode ultrapassar o valor VMP ou VT O Filtro especifico. Exemplo: filtro ciclone Proteção para as mãos Luvas de raspa de couro Luvas de PVC (trab com produtos químicos – solventes) Luvas de Hexanol ou de resina Nitrílica Luvas para eletricista(para baixa tensão>até 1.000volts CA e para alta tensão> acima de 1.000 volts CA Luvas de Grafatex Luvas de Látex Luvas de borracha Creme Protetivo Proteção para o tronco Avental raspa de couro Colete com camada de chumbo Avental PVC Proteção para as pernas Perneira de raspas Perneira Lona Perneira com barra frontal em alumínio ou plástico Alerta Situaçãoideal
  • 4.
    Calcados de segurança Botas Sapatos BotinasBiqueiras de aço Tênis Roupas Especiais Anti-chamas Calca p operador de motosserra Roupas aluminizadas para altas temperaturas Sistema de combate a incêndios portátil Sistemas utilizando extintores -> inicio de incêndio  Extintores de água -> pressurizados Apressurizado Somente para classe A Ação de resfriamento Uso de jato de água dirigido para a base do fogo Recarga anual, teste hidrostático a cada 5 anos  Extintores de CO2 Carga de 6Kg e de 4 Kg Classe de incêndio C b a Uso para abafamento afastando o O2 Recarga quando perda de 10% do peso Teste hidrostático a cada 5 anos Vantagens: não é corrosivos, não é toxico  Extintores de Pó químico Carga de 4Kg e 2 Kg Classe B C(corrosivo) Ação: abafamento Uso jato direcionado para a base do fogo Recarga anual, teste hidrostático a cada 5 anos Desvantagens: higroscópico, corrosivo, Recomendações gerais Altura de instalação 1.60 na parte inferior em relação ao solo Área livre de 1 metro quadrado Tem que estar sinalizado Tem que ter 2 extintores por pavimento
  • 5.
    Sistema sob comando Redede Hidrante Garantir 2 jatos simultâneos durante 30 min com vazão de 250 l/m Reservatório deve ter pelo menos 15.000 litros 30 metros de mangueira + 15 metros de jato Mangueira tem que ser flexível e resistente ao atrito Jato de água solido e com neblina Brigada de incêndio Sistema automática Rede sprinkler Rede de CO2 Sensor de fumaça e temperatura com um alarme sonoro e visual Líder Equipe de combate equipe de evacuação equipe de resgate
  • 6.
    NR15 atividades eoperações insalubres Anexo 3 Exposição ao calor bulbo úmido termômetro de globo – IBUTG Aparelhos de avaliação Termômetro de bulbo úmido natural Globo Avaliação da exposição ao calor Medir as temperaturas -> definir tipo de exposição -> sem carga solar ou com garça solar Limite de tolerância Exposição ao calor em regime de trabalho intermitente com período de descanso no próprio local de prestação de serviço Exposição ao calor em regime de trabalho intermitente com período de descanso em outro local . Trabalho pratico Grupo Maximo de 5 alunos Realizar analise ergonômica do 1 posto real de trab Analise deve aranger aspectos biomecânicos , condições ambientais e organização de trabalho O posto de trabalho deve ser obrigatoriamente fotografado A apresentação deve ser na forma de monografia com no Maximo de 20 folhas
  • 7.