Incorporar apresentação
Baixado 62 vezes































































































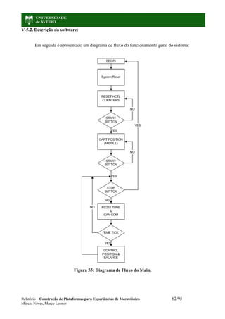
Este documento descreve um projeto que construiu uma estrutura integrada de plataformas mecatrônicas dedicadas à implementação de processos de controle. O sistema inclui três plataformas mecatrônicas independentes (esfera equilibrada em uma calha, esfera equilibrada em um plano e pêndulo invertido) ligadas a um PC através de uma rede CAN. Além da montagem dos sistemas físicos e desenvolvimento do hardware necessário para o controle de cada plataforma, também implementou a rede de comunicação CAN que






























































































