Business Process Modeling
Notation (BPMN)
Modelagem de Processos
Outline
 Definições
 Conceitos Fundamentais
 Componentes
 Lifecycle
 Examplos
 Conceitos Avançados
• Promover uma notação gráfica padronizada
para a modelagem de processos de negócio;
• Notação Compreensível;
• Analistas de negócios;
• Desenvolvedores;
• Gerente de Negócios.
• Garantir que linguagens XML1 (WSBPEL2)
possam ser visualizadas com uma notação de
negócios.
Objetivo - BPMN
• Ambiguidade dos símbolos;
• Ausência de um padrão para notação de elementos
de processos de negócio;
• Influência no desenvolvimento de novas aplicações;
• Baixa interoperabilidade;
• Dificuldade na comunicação, visualização e
divulgação dos processos de negócio entre as partes
interessadas;
• Surgimento de notações com ausência de
padronização.
Motivação
Motivação
Motivação
Modelagem de Processos (CBOK)
BPM
• Abordagem focada no alinhamento de
todos os aspectos de uma organização com
as necessidades dos clientes.
• Pode ser descrito como "processo de
otimização de processos”.
• Habilita organizações a serem mais
eficientes, efetivas e capazes de mudanças
que uma organização organizada por
funções.
O que é BPM
9
Consiste em estabelecer etapas bem claras, que coordenadas e
gerenciadas promovem valor para o cliente e consequentemente para o
negócio.
O que é um Processo ( de Negócios) ?
Processo fault-report-to-resolution
“Minha Máquina não Funciona!”
VALOR
Consumidor
Garantia?
Parts
Store
Service
Dispatch
Técnico
Consumidor
Call Centre
Consumidor
Processos e Resultados
• Todo processo leva a um ou mais retornos possíveis,
positive ou negativo
– Retorno Positivo agrega valor
– Retorno Negativo reduz valor
• Processo Fault-to-resolution
– Falha reparada sem intervenção do técnico
– Falha reparada com intervenção minima do técnico
– Falha reparada e completamente coberta pela garantia
– Falha reparada e parcialmente coberta pela garantia
– Falha reparada e não coberta pela garantia
– Falha não reparada (consumidor desiste da requisição)
• O BPMN fornece uma notação necessária para
expressar os processos de negócio em um
único diagrama de processo de negócio
(Business Process Diagram – BPD)
– Fornece uma notação que compreensível por
todos os utilizadores, analistas e técnicos do
negócio.
Business Process Modeling
Notation (BPMN)
Notação
• O que é notação?
• A notação é uma representação gráfica de
atividades, tarefas, responsabilidades, papéis e
fluxo de trabalho de um processo.
Processo
• É um conjunto de atividades, tarefas, práticas realizadas
por uma organização e composta por uma série de etapas,
definições e controles. Eles são divididos em:
– Processos internos (Privados): processos realizados unicamente
dentro de uma organização;
– Processos abstratos: processos que são realizados fora do âmbito
de uma organização, na qual não possuímos controle;
– Processos de colaboração: dois ou mais processos independentes
e reutilizáveis se comunicam dentro do nosso escopo de visão;
• Ocorrem dentro da organização e possuem
atividades realizadas internamente que
interagem entre si;
• É utilizado quando se quer visualizar uma
parte de um processo sem se preocupar com
o processo como um todo.
18
BPMN – Processo Interno (Privado)
19
BPMN – Privado
• São processos públicos que retratam as
interações das atividades pertencentes a
um processo privado com outra entidade
de negócio externa ao processo privado;
• Utiliza-se um modelo abstrato para
representar uma “entidade” independente,
com processos próprios, mas que não será
modelado.
20
BPMN – Processo Público (Abstrato)
Processo Público (Abstrato)
•Representa as interações entre um processo de negócio privado e outro processo
ou participante
•Somente aquelas atividades que são utilizadas para comunicação com o outro
participante são apresentadas no processo público
Colaboração (Global)
 Mostra as interações entre duas ou mais
entidades do negócio
 Contém duas ou mais Piscinas (Pools)
 Pode ser visto como dois ou mais Processo
Públicos se comunicando
Diagramas de Colaboração BPMN
 Diagramas de colaboração consistem em
uma coleção de participantes que são
representados por conjuntos. Interações de
conjunto são representadas por fluxos de
mensagens e podem incluir processos em
conjuntos.
Colaborações
 Uma colaboração contém dois ou mais conjuntos que
representam os participantes no diagrama de colaboração.
A troca de mensagens entre os participantes é
representada por um fluxo de mensagens que conecta
dois conjuntos ou objetos dentro dos conjuntos.
 Em um diagrama de processo BPMN há geralmente
apenas um participante. Em diagramas de colaboração
BPMN, é possível ter diversos processos ou participantes
representado no diagrama. Também é possível modelar
as mensagens que são enviadas entre os processos e
como elas interagem umas com as outras.
Colaboração
No diagrama de colaboração BPMN a seguir, dois participantes são
mostrados: um cliente e um participante de banco. As tarefas para cada um
são mostradas em cada conjunto e nas mensagens que são enviadas para
cada participante.
 Modela as interações entre dois ou mais
processos de negócio;
 As interações são descritas como as
seqüências de atividades e as trocas de
mensagens entre os participantes.
27
BPMN – Colaboração
28
BPMN – Colaboração
Sub-processo
 É composto por uma série de atividades e tarefas
que formam um novo fluxo. Esse fluxo pode ser
aberto (apresentado no mesmo diagrama do
processo pai) ou fechado (podendo ser desvendado
em um processo mapeado em outro diagrama). Ou
seja, podem ser dependentes e desenhados dentro
do mesmo diagrama ou independentes
(reutilizáveis) e possuem um diagrama próprio.
Normalmente utilizados para:
 Para representar processos reutilizáveis;
 Para controle e tratamento de erros em processos;
 Para ações de compensação em processos;
 Para controle de transações de processos.
Eventos
 Algo que acontece durante o andamento de
um processo de negócio. Geralmente
possuem uma causa e um resultado. São
opcionais, mas altamente recomendáveis. Se
não existir um início no diagrama, todas as
tarefas que não possuem conectores que
chegam nelas são iniciadas. Se existe um
elemento de fim, o de início é obrigatório.
Ativadades e Tarefas
 Atividades:
Trabalho realizado dentro de um processo de negócio.
Pode ser atômica (isolada), ou não-atômica
(composta). Podem ser um sub-processo ou uma
tarefa.
 Tarefas:
É o objeto que não pode ser quebrado em mais
objetos. Geralmente executada por uma pessoa ou
sistema. Ela pode ser bloqueante (a execução da
instância do processo continua somente após a
tarefa ser executada) ou não.
Simbologia do BMPN
 Um dos objetivos da BPMN é criar um
mecanismo simples para o desenvolvimento
dos modelos processos de negócio, e ao
mesmo tempo poder garantir a complexidade
inerente aos processos.
Notação
Notação
Business Process Diagram Elements
Conjunto Central de Elementos
Conjunto Completo de Elementos
Conjunto de Elementos Centrais
do Diagrama
O conjunto central de elementos
de modelagem permite o
desenvolvimento facilitado de
Diagramas de Processo de
Negócio (BPD) que devem ser
familiares para muitos analistas
de negócio (fluxograma).
Conjunto Completo de Elementos
dos Diagramas, Eventos
Um evento é alguma coisa
que acontece durante o
curso de um processo de
negócio. Estes eventos
afetam o fluxo do
Processo podendo iniciar,
interromper ou finalizar o
fluxo.
Conjunto Completo de Elementos
dos Diagramas, Atividades
Uma atividade é
realizada dentro de
um processo de
negócios. Uma
atividade pode ser
atômica ou não
(composta). Os tipos
de atividades que
compõem um modelo
de Processo são: Sub-
processo e Tarefa.
Conjunto Completo de Elementos
dos Diagramas, Atividades, Cont.
Um Sub-Processo pode
ser apresentado
mostrando detalhes de
nível mais baixo.
.
Conjunto Completo de Elementos
dos Diagramas, Conexões
Um fluxo sequencial é
utilizado para mostrar a
ordem na qual as
atividades devem ser
realizadas.
Um fluxo de mensagem é
utilizado para mostrar o
fluxo de mensagens entre
duas entidades.
Uma associação é
utilizada para associar
artefatos com objetos de
fluxo.
Conjunto Completo de Elementos
dos Diagramas, Gateways
Gateways são elementos
de modelagem utilizados
para controlar como
fluxos convergem e
divergem dentro de um
processo.
Se um fluxo não necessita
ser controlado então um
objeto deste tipo não é
necessário.
Conjunto Completo de Elementos
dos Diagramas, Swimlanes
Uma piscina (Pool) é um
container gráfico utilizado
para separar conjunto de
atividade de atores
diferentes.
Uma raia (Lane) é uma
sub-partição dentro de
uma piscina.
Conjunto Completo de Elementos
dos Diagramas, Artefatos
Objetos de dado não são
objetos de fluxo, mas
fornecem informação sobre
como documentos, dados e
outros objetos são utlizados
e atualizados dentro de um
processo.
Anotações de texto
permitem ao analista
fornecer informações
adicionais sobre o diagrama.
Grupos fornecem um
mecanismo para organizar
visualmente as atividades.
Fluxo Normal
Manipulação de Exceção
Eventos intermediários
anexados as fronteiras de
uma atividade
representam gatilhos
(triggers) que podem
interromper a atividade.
Todo trabalho executado
no contexto da atividade
será paralisado e o fluxo
prosseguirá a partir do
evento. Timers, Exceções
podem ser gatilhos.
Transações e Compensações
Uma transação é uma atividade que
tem uma borda dupla.
Uma vez que tudo ocorra
normalmente segue-se uma saída
normal.
Um evento de cancelamento
representa um caminho a ser seguido
caso se deseje cancelar a transação.
Um evento intermediário do tipo
exceção apresenta um caminho a ser
seguido caso ocorra algum tipo de
problema.
Atividades utilizadas para
compensação se localizam for a do
fluxo normal e são associadas com
atividades normais.
A Complex Process
Mapping to BPEL4WS Sample
<process name="EMailVotingProcess">
<!-- The Process data is defined first-->
<sequence>
<receive partnerLink="Internal" portType="tns:processPort"
operation="receiveIssueList“ variable="processData"
createInstance="Yes"/>
<invoke name="ReviewIssueList" partnerLink="Internal"
portType="tns:internalPort" operation="sendIssueList"
inputVariable="processData“ outputVariable="processData"/>
<switch name="Anyissuesready">
<!-- name="Yes" -->
<case condition="bpws:getVariableProperty(ProcessData,NumIssues)>0">
<invoke name=“DiscussionCycle“ partnerLink="Internal"
portType="tns:processPort" operation=“callDiscussionCycle"
inputVariable="processData"/>
<!– Other Activities not shown -->
<!--name="No" -->
</case>
<otherwise>
<empty/>
</otherwise>
</switch>
</sequence>
</process>
BPMN 2.0
Contém 3 tipos de diagramas:
•Diagrama de Processos (Orquestrar)
•Diagrama de Coreografia
•Diagrama de Colaboração (Troca de mensagens entre
participantes)
Diagrama de Colaboração
(BPMN 2.0 Collaboration)
Order
Processor
Customer
Scheduler
Order
Invoicer
Price
Data
Shipper
Invoice
Price Data
Update
Invoice
Shipping
Response
Schedule
Shipping
Request Schedule
Request
Shedule
Response
Pools/Participants
represent
PartnerEntities (at
any level) and/or
PartnerRoles
The Message Flow are
unordered and
ungrouped.
Grouping by Conversation
can be hidden.
BPMN
•Um modelo de processo BPMN é um diagrama
que consiste de quatro tipos de elementos
principais:
Atividade Gateway
Eventos Fluxo
Seqencial
Início Fim
Tipos de Atividades
Tarefas
Tipos de Tarefas (II)
Representação
• Evento de Início produz um token
• Evento de Fim consome um token
• Um evento intermediário significa que alguma
coisa aconteceu dentro de um processo de
negócios.
Tipos de Eventos
• Muitos eventos
• Recomendação de uso:
 Foco nas mensagens
 Algumas vezes Erro e Timer
Detalhe - Eventos
Throw message Catch message
Start message End message
• Tem pelo menos uma atividade!
Processo Simples
59
2009-summer How to use BPMN for modelling business
processes
Conjunto Completo de Elementos
dos Diagramas, Gateways
Gateways são elementos
de modelagem utilizados
para controlar como
fluxos convergem e
divergem dentro de um
processo.
Se um fluxo não necessita
ser controlado então um
objeto deste tipo não é
necessário.
• Uma única atividade Activity02 ou Activity03
ou Activity04 será executada. A escolha é
baseada na lógica definida pelo gateway
G01
Exclusive gateway
61
2009-summer How to use BPMN for modelling business
processes
• Activi02, Activity03 e Activity04 serão
executadas em paralelo; o processo somente
pode continuar quando cada uma das
atvidades tenha sido concluída.
Gateway Paralelo
62
2009-summer How to use BPMN for modelling business
processes
• Várias atividades podem ser executadas em
paralelo.
• Executa funcionalidades de gateways
paralelo e exclusive!
Inclusive gateway
63
2009-summer How to use BPMN for modelling business
processes
Um processo order-to-cash é iniciado pela
recepção de uma ordem de compra vinda de um
cliente. Após o pedido, a ordem de compra deve
ser verfificada contra o estoque para determinar se
os itens solicitados estão disponíveis.
Dependendo da disponibilidade do estoque a
ordem de compra pode ser confirmada ou
rejeitada.
Se a ordem de compra é confrmada, a nota fiscal é
emitida e os produtos solicitados são despachados.
O processo é finalizado através do arquivamento
do pedido ou pela rejeição do pedido.
Exemplo Básico
Order-to-cash
Order to cash (OTC ou O2C)
Conjunto de processos que envolve recepção e atendimento
de solicitação de produtos ou serviços por parte de clientes.
Um processo do tipo order to cash consiste de multiplos sub-
processo incluindo:
 Pedido do cliente é documentado
 Pedido é atendido ou serviço é agendado
 Pedido é enviado ao cliente ou serviço é exectudado
 Nota fiscal é criada e enviada ao cliente
 Cliente efetua pagamento
 Pagamento é registrado
• Um processo do tipo order-to-cash é inicializado
quando um pedido de compra por parte de um
cliente chega.
• Após o pedido, a ordem de compra deve ser
verfificada contra o estoque para determinar se os
itens solicitados estão disponíveis.
• Dependendo da disponibilidade do estoque a
ordem de compra pode ser confirmada ou
rejeitada.
• Se a ordem de compra é confrmada, a nota fiscal é
emitida e os produtos solicitados são despachados.
• O processo é finalizado através do arquivamento
do pedido ou pela rejeição do pedido.
Exemplo Básico – break it down
Order-to-cash
• Um processo do tipo order-to-cash é
inicializado quando um pedido de compra
por parte de um cliente chega.
• Após o pedido, a ordem de compra deve ser
verfificada contra o estoque para determinar
se os itens solicitados estão disponíveis.
Exemplo Básico – break it down
Order-to-cash
Modelo BPMN
68
Order-to-cash
Purchase
order
received
Check stock
availability
• Um processo do tipo order-to-cash é inicializado quando
um pedido de compra por parte de um cliente chega.
• Após o pedido, a ordem de compra deve ser verfificada
contra o estoque para determinar se os itens solicitados
estão disponíveis.
• Dependendo da disponibilidade do estoque a ordem
de compra pode ser confirmada ou rejeitada.
• Se a ordem de compra é confrmada, a nota fiscal é
emitida e os produtos solicitados são despachados.
• O processo é finalizado através do arquivamento do
pedido ou pela rejeição do pedido.
Exemplo Básico – break it down
Order-to-cash
Modelo BPMN
start
event
end
event
activity
split gateway
70
Order-to-cash
Purchase
order
received
end
event
Ship goods
Order
rejected
Order
fulfilled
Archive
order
Check stock
Reject order
Confirm
order
Items in
stock
Items not in
stock
Check stock
availability
Emit
invoice
• Evento: substantivo + Particípio passado do verbo
Convenção:
• Atividade: verbo + substantivo
Check stock
availability
Reject order
Confirm
order
Emit
invoice
Ship goods
Purchase
order
received
Items in
stock
Items not in
stock
Order
rejected
Order
fulfilled
Archive
order
Execução de um Modelo de
Processo - “token game”
71
Pedido #1
Pedido #2
Pedido #3
Exemplo 1
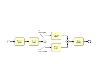
Depois de receber uma ordem, esta deve ser
avaliada verificando-se sua validade. Se sim,
a ordem é processada. Se a ordem não é
válida esta deve ser rejeitada. O controle do
fluxo depende da validade da ordem.
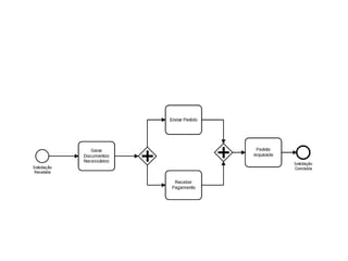
Exemplo 2
No processamento de ordem de compra
recebida, produtos são enviados enquanto o
vendedor aguarda o pagamento. Ambas as
tarefas são executadas em paralelo. O
processo termina com pagamento recebido e
produto sendo enviado.
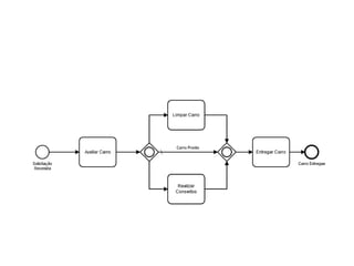
Exemplo 3
Um cliente adquire um carro usado. Depois
da compra o carro será limpo ou reparado
caso necessário. É possível também que o
carro não necessite de limpeza ou reparos.
Exemplo 4
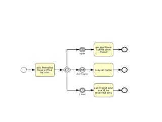
Você convida um amigo para tomar café
enviando uma mensagem do tipo SMS e
aguarda a resposta. Dependendo da
resposta (concorda ou não) você vai ao
encontro do amigo ou fica em casa. Caso a
resposta não chegue em uma hora você liga
para o seu amigo perguntando se ele
recebeu a mensagem.
Exemplo 5
Um estudante realiza um teste do tipo SAT ( exame
admicional comum nos Estados Unidos). Se o
estudante consegue nota inferior a 800 (as possíveis
notas estão no intervalo entre 200 e 1600), o
estudante se matricula em um curso caro para
melhorar suas notas. Se o estudante consegue nota
média, estudará em livros destinados a aprimorar seus
conhecimentos antes de tentar novamente. Se as
notas são superiores a 1000 ele pode se matricular na
universidade desejada.
Complex Gateway
Exemplo 6
A maneira mais fácil de obter conhecimento do
que é um modelo de processo de negócio é revisar
um diagrama de um processo simples.
O diagrama representa o saque de dinheiro de
uma conta bancária. O cliente informa ao banco
sua identidade e senha garantindo desta forma
acesso aos fundos. Após a identificação o cliente
pode solicitar a quantia desejada, que o banco
deve fornecer, após confirmar se está disponível.
O cliente pode então finalizar a transação.
O diagrama não mostra as possíveis exceções (senha incorreta, usuário inexistente
ou falta de fundos). O modelo pode apresentar o detalhamento que se deseja.
 Quanto maior o número de pessoas envolvidas
em um encontro ou reunião, menor será a
produtividade. O mesmo pode ser dito para os
processos. Mantendo o número de swimlanes
necessário ao provimento dos serviços, você
pode mostrar os detalhes mais relevantes.
 Pode haver outros participantes, mas não é
necessário a sua presença para compreensão do
problema.
 Podem haver centenas de convidados em uma
cerimônia, mas somente uns poucos são
importantes.
Ao mesmo tempo, é importante que todos os
convidados gostem do evento. Por exemplo, o
dono da festa detecta uma grande quantidade de
reclamações sobre a comida ou ficando doentes.
Este é um problema que deve ser corrigido para
que a festa não seja um completo disastre.
Mas a única forma de identificar esta condição é
manter contato com os convidados verificando se
tudo está correto. Muitas pessoas apresentando
problemas (eventos individuais) é uma condição
que deve atrair a atenção dos organizadores
(contexo do processo).
Processo de Solicitação de
Empréstimo – Exercício 1
O Processo de Solicitação de Empréstimo trata das atividades necessárias
para receber, analizar e aprovar solicitações de empréstimo recebidas por
uma instituição financeira. Uma versão simplificada deste processo
consiste nos seguintes passos:
1.O cliente desejando solicitar empréstimo deve preencher um formulário e
enviar o formulário juntamente com os documentos requeridos ao banco.
Inicialmente o banco armazena todos os arquivos em um banco de dados
e depois verifica a solicitação recebida.
2.Caso o resultado da verificação seja negativa, o empréstimo é recusado
e o processo é finalizado com a resposta ao cliente com as razões da
rejeição e arquivamento da solicitação. Caso o resultados da avaliação
inicial seja positiva, uma avaliação aprofundada é realizada decidindo
efetivamente se o empréstimo será aprovado ou não.
3.Finalmente, caso o empréstimo seja aprovado, o valor requisitado é
depositado na conta do cliente.
Desenvolva o seguinte processo
utilizando BPMN (1/2) – Exercício 2
 Uma pequena empresa produz bicicletas
costumizadas. Sempre que o departamento de
vendas recebe uma ordem, um novo processo é
criado. Um funcionário do departamento de vendas
pode aceitar ou rejeitar a ordem para uma bicicleta
costumizadas. No caso da rejeição o processo é
finalizado.
 Aceitando-se a ordem o almoxarifado e o
departamento de engenharia são informados.
Desenvolva o seguinte processo
utilizando BPMN (2/2) – Exercício 2
 O almoxarifado imediatamente processa a lisa de
componentes da ordem e verifica as quantidades de
cada ítem. Todos os componentes são reservados.
Se não, são solicitados dos fornecedores. Enquanto
isto, o departamento de engenharia prepara tudo para
a montagem da bicicleta vendida. Se todos os
componentes foram reservados e estão prontos o
departamento de engenharia monta a bicicleta. Após
a montagem o departamento de vendas envia a
bicicleta ao comprador finalizando o processo.

Business Process Management Notation Introduction

  • 1.
    Business Process Modeling Notation(BPMN) Modelagem de Processos
  • 2.
    Outline  Definições  ConceitosFundamentais  Componentes  Lifecycle  Examplos  Conceitos Avançados
  • 3.
    • Promover umanotação gráfica padronizada para a modelagem de processos de negócio; • Notação Compreensível; • Analistas de negócios; • Desenvolvedores; • Gerente de Negócios. • Garantir que linguagens XML1 (WSBPEL2) possam ser visualizadas com uma notação de negócios. Objetivo - BPMN
  • 4.
    • Ambiguidade dossímbolos; • Ausência de um padrão para notação de elementos de processos de negócio; • Influência no desenvolvimento de novas aplicações; • Baixa interoperabilidade; • Dificuldade na comunicação, visualização e divulgação dos processos de negócio entre as partes interessadas; • Surgimento de notações com ausência de padronização. Motivação
  • 5.
  • 6.
  • 7.
  • 8.
    BPM • Abordagem focadano alinhamento de todos os aspectos de uma organização com as necessidades dos clientes. • Pode ser descrito como "processo de otimização de processos”. • Habilita organizações a serem mais eficientes, efetivas e capazes de mudanças que uma organização organizada por funções.
  • 9.
    O que éBPM 9 Consiste em estabelecer etapas bem claras, que coordenadas e gerenciadas promovem valor para o cliente e consequentemente para o negócio.
  • 10.
    O que éum Processo ( de Negócios) ?
  • 11.
    Processo fault-report-to-resolution “Minha Máquinanão Funciona!” VALOR Consumidor Garantia? Parts Store Service Dispatch Técnico Consumidor Call Centre Consumidor
  • 12.
    Processos e Resultados •Todo processo leva a um ou mais retornos possíveis, positive ou negativo – Retorno Positivo agrega valor – Retorno Negativo reduz valor • Processo Fault-to-resolution – Falha reparada sem intervenção do técnico – Falha reparada com intervenção minima do técnico – Falha reparada e completamente coberta pela garantia – Falha reparada e parcialmente coberta pela garantia – Falha reparada e não coberta pela garantia – Falha não reparada (consumidor desiste da requisição)
  • 13.
    • O BPMNfornece uma notação necessária para expressar os processos de negócio em um único diagrama de processo de negócio (Business Process Diagram – BPD) – Fornece uma notação que compreensível por todos os utilizadores, analistas e técnicos do negócio. Business Process Modeling Notation (BPMN)
  • 14.
    Notação • O queé notação? • A notação é uma representação gráfica de atividades, tarefas, responsabilidades, papéis e fluxo de trabalho de um processo.
  • 17.
    Processo • É umconjunto de atividades, tarefas, práticas realizadas por uma organização e composta por uma série de etapas, definições e controles. Eles são divididos em: – Processos internos (Privados): processos realizados unicamente dentro de uma organização; – Processos abstratos: processos que são realizados fora do âmbito de uma organização, na qual não possuímos controle; – Processos de colaboração: dois ou mais processos independentes e reutilizáveis se comunicam dentro do nosso escopo de visão;
  • 18.
    • Ocorrem dentroda organização e possuem atividades realizadas internamente que interagem entre si; • É utilizado quando se quer visualizar uma parte de um processo sem se preocupar com o processo como um todo. 18 BPMN – Processo Interno (Privado)
  • 19.
  • 20.
    • São processospúblicos que retratam as interações das atividades pertencentes a um processo privado com outra entidade de negócio externa ao processo privado; • Utiliza-se um modelo abstrato para representar uma “entidade” independente, com processos próprios, mas que não será modelado. 20 BPMN – Processo Público (Abstrato)
  • 21.
    Processo Público (Abstrato) •Representaas interações entre um processo de negócio privado e outro processo ou participante •Somente aquelas atividades que são utilizadas para comunicação com o outro participante são apresentadas no processo público
  • 22.
  • 23.
     Mostra asinterações entre duas ou mais entidades do negócio  Contém duas ou mais Piscinas (Pools)  Pode ser visto como dois ou mais Processo Públicos se comunicando
  • 24.
    Diagramas de ColaboraçãoBPMN  Diagramas de colaboração consistem em uma coleção de participantes que são representados por conjuntos. Interações de conjunto são representadas por fluxos de mensagens e podem incluir processos em conjuntos.
  • 25.
    Colaborações  Uma colaboraçãocontém dois ou mais conjuntos que representam os participantes no diagrama de colaboração. A troca de mensagens entre os participantes é representada por um fluxo de mensagens que conecta dois conjuntos ou objetos dentro dos conjuntos.  Em um diagrama de processo BPMN há geralmente apenas um participante. Em diagramas de colaboração BPMN, é possível ter diversos processos ou participantes representado no diagrama. Também é possível modelar as mensagens que são enviadas entre os processos e como elas interagem umas com as outras.
  • 26.
    Colaboração No diagrama decolaboração BPMN a seguir, dois participantes são mostrados: um cliente e um participante de banco. As tarefas para cada um são mostradas em cada conjunto e nas mensagens que são enviadas para cada participante.
  • 27.
     Modela asinterações entre dois ou mais processos de negócio;  As interações são descritas como as seqüências de atividades e as trocas de mensagens entre os participantes. 27 BPMN – Colaboração
  • 28.
  • 29.
    Sub-processo  É compostopor uma série de atividades e tarefas que formam um novo fluxo. Esse fluxo pode ser aberto (apresentado no mesmo diagrama do processo pai) ou fechado (podendo ser desvendado em um processo mapeado em outro diagrama). Ou seja, podem ser dependentes e desenhados dentro do mesmo diagrama ou independentes (reutilizáveis) e possuem um diagrama próprio. Normalmente utilizados para:  Para representar processos reutilizáveis;  Para controle e tratamento de erros em processos;  Para ações de compensação em processos;  Para controle de transações de processos.
  • 30.
    Eventos  Algo queacontece durante o andamento de um processo de negócio. Geralmente possuem uma causa e um resultado. São opcionais, mas altamente recomendáveis. Se não existir um início no diagrama, todas as tarefas que não possuem conectores que chegam nelas são iniciadas. Se existe um elemento de fim, o de início é obrigatório.
  • 31.
    Ativadades e Tarefas Atividades: Trabalho realizado dentro de um processo de negócio. Pode ser atômica (isolada), ou não-atômica (composta). Podem ser um sub-processo ou uma tarefa.  Tarefas: É o objeto que não pode ser quebrado em mais objetos. Geralmente executada por uma pessoa ou sistema. Ela pode ser bloqueante (a execução da instância do processo continua somente após a tarefa ser executada) ou não.
  • 32.
    Simbologia do BMPN Um dos objetivos da BPMN é criar um mecanismo simples para o desenvolvimento dos modelos processos de negócio, e ao mesmo tempo poder garantir a complexidade inerente aos processos.
  • 33.
  • 34.
    Notação Business Process DiagramElements Conjunto Central de Elementos Conjunto Completo de Elementos
  • 35.
    Conjunto de ElementosCentrais do Diagrama O conjunto central de elementos de modelagem permite o desenvolvimento facilitado de Diagramas de Processo de Negócio (BPD) que devem ser familiares para muitos analistas de negócio (fluxograma).
  • 36.
    Conjunto Completo deElementos dos Diagramas, Eventos Um evento é alguma coisa que acontece durante o curso de um processo de negócio. Estes eventos afetam o fluxo do Processo podendo iniciar, interromper ou finalizar o fluxo.
  • 37.
    Conjunto Completo deElementos dos Diagramas, Atividades Uma atividade é realizada dentro de um processo de negócios. Uma atividade pode ser atômica ou não (composta). Os tipos de atividades que compõem um modelo de Processo são: Sub- processo e Tarefa.
  • 38.
    Conjunto Completo deElementos dos Diagramas, Atividades, Cont. Um Sub-Processo pode ser apresentado mostrando detalhes de nível mais baixo. .
  • 39.
    Conjunto Completo deElementos dos Diagramas, Conexões Um fluxo sequencial é utilizado para mostrar a ordem na qual as atividades devem ser realizadas. Um fluxo de mensagem é utilizado para mostrar o fluxo de mensagens entre duas entidades. Uma associação é utilizada para associar artefatos com objetos de fluxo.
  • 40.
    Conjunto Completo deElementos dos Diagramas, Gateways Gateways são elementos de modelagem utilizados para controlar como fluxos convergem e divergem dentro de um processo. Se um fluxo não necessita ser controlado então um objeto deste tipo não é necessário.
  • 41.
    Conjunto Completo deElementos dos Diagramas, Swimlanes Uma piscina (Pool) é um container gráfico utilizado para separar conjunto de atividade de atores diferentes. Uma raia (Lane) é uma sub-partição dentro de uma piscina.
  • 42.
    Conjunto Completo deElementos dos Diagramas, Artefatos Objetos de dado não são objetos de fluxo, mas fornecem informação sobre como documentos, dados e outros objetos são utlizados e atualizados dentro de um processo. Anotações de texto permitem ao analista fornecer informações adicionais sobre o diagrama. Grupos fornecem um mecanismo para organizar visualmente as atividades.
  • 43.
  • 44.
    Manipulação de Exceção Eventosintermediários anexados as fronteiras de uma atividade representam gatilhos (triggers) que podem interromper a atividade. Todo trabalho executado no contexto da atividade será paralisado e o fluxo prosseguirá a partir do evento. Timers, Exceções podem ser gatilhos.
  • 45.
    Transações e Compensações Umatransação é uma atividade que tem uma borda dupla. Uma vez que tudo ocorra normalmente segue-se uma saída normal. Um evento de cancelamento representa um caminho a ser seguido caso se deseje cancelar a transação. Um evento intermediário do tipo exceção apresenta um caminho a ser seguido caso ocorra algum tipo de problema. Atividades utilizadas para compensação se localizam for a do fluxo normal e são associadas com atividades normais.
  • 46.
  • 47.
    Mapping to BPEL4WSSample <process name="EMailVotingProcess"> <!-- The Process data is defined first--> <sequence> <receive partnerLink="Internal" portType="tns:processPort" operation="receiveIssueList“ variable="processData" createInstance="Yes"/> <invoke name="ReviewIssueList" partnerLink="Internal" portType="tns:internalPort" operation="sendIssueList" inputVariable="processData“ outputVariable="processData"/> <switch name="Anyissuesready"> <!-- name="Yes" --> <case condition="bpws:getVariableProperty(ProcessData,NumIssues)>0"> <invoke name=“DiscussionCycle“ partnerLink="Internal" portType="tns:processPort" operation=“callDiscussionCycle" inputVariable="processData"/> <!– Other Activities not shown --> <!--name="No" --> </case> <otherwise> <empty/> </otherwise> </switch> </sequence> </process>
  • 48.
    BPMN 2.0 Contém 3tipos de diagramas: •Diagrama de Processos (Orquestrar) •Diagrama de Coreografia •Diagrama de Colaboração (Troca de mensagens entre participantes)
  • 49.
    Diagrama de Colaboração (BPMN2.0 Collaboration) Order Processor Customer Scheduler Order Invoicer Price Data Shipper Invoice Price Data Update Invoice Shipping Response Schedule Shipping Request Schedule Request Shedule Response Pools/Participants represent PartnerEntities (at any level) and/or PartnerRoles The Message Flow are unordered and ungrouped. Grouping by Conversation can be hidden.
  • 51.
    BPMN •Um modelo deprocesso BPMN é um diagrama que consiste de quatro tipos de elementos principais: Atividade Gateway Eventos Fluxo Seqencial Início Fim
  • 53.
  • 54.
  • 55.
  • 56.
  • 57.
    • Evento deInício produz um token • Evento de Fim consome um token • Um evento intermediário significa que alguma coisa aconteceu dentro de um processo de negócios. Tipos de Eventos
  • 58.
    • Muitos eventos •Recomendação de uso:  Foco nas mensagens  Algumas vezes Erro e Timer Detalhe - Eventos Throw message Catch message Start message End message
  • 59.
    • Tem pelomenos uma atividade! Processo Simples 59 2009-summer How to use BPMN for modelling business processes
  • 60.
    Conjunto Completo deElementos dos Diagramas, Gateways Gateways são elementos de modelagem utilizados para controlar como fluxos convergem e divergem dentro de um processo. Se um fluxo não necessita ser controlado então um objeto deste tipo não é necessário.
  • 61.
    • Uma únicaatividade Activity02 ou Activity03 ou Activity04 será executada. A escolha é baseada na lógica definida pelo gateway G01 Exclusive gateway 61 2009-summer How to use BPMN for modelling business processes
  • 62.
    • Activi02, Activity03e Activity04 serão executadas em paralelo; o processo somente pode continuar quando cada uma das atvidades tenha sido concluída. Gateway Paralelo 62 2009-summer How to use BPMN for modelling business processes
  • 63.
    • Várias atividadespodem ser executadas em paralelo. • Executa funcionalidades de gateways paralelo e exclusive! Inclusive gateway 63 2009-summer How to use BPMN for modelling business processes
  • 64.
    Um processo order-to-cashé iniciado pela recepção de uma ordem de compra vinda de um cliente. Após o pedido, a ordem de compra deve ser verfificada contra o estoque para determinar se os itens solicitados estão disponíveis. Dependendo da disponibilidade do estoque a ordem de compra pode ser confirmada ou rejeitada. Se a ordem de compra é confrmada, a nota fiscal é emitida e os produtos solicitados são despachados. O processo é finalizado através do arquivamento do pedido ou pela rejeição do pedido. Exemplo Básico Order-to-cash
  • 65.
    Order to cash(OTC ou O2C) Conjunto de processos que envolve recepção e atendimento de solicitação de produtos ou serviços por parte de clientes. Um processo do tipo order to cash consiste de multiplos sub- processo incluindo:  Pedido do cliente é documentado  Pedido é atendido ou serviço é agendado  Pedido é enviado ao cliente ou serviço é exectudado  Nota fiscal é criada e enviada ao cliente  Cliente efetua pagamento  Pagamento é registrado
  • 66.
    • Um processodo tipo order-to-cash é inicializado quando um pedido de compra por parte de um cliente chega. • Após o pedido, a ordem de compra deve ser verfificada contra o estoque para determinar se os itens solicitados estão disponíveis. • Dependendo da disponibilidade do estoque a ordem de compra pode ser confirmada ou rejeitada. • Se a ordem de compra é confrmada, a nota fiscal é emitida e os produtos solicitados são despachados. • O processo é finalizado através do arquivamento do pedido ou pela rejeição do pedido. Exemplo Básico – break it down Order-to-cash
  • 67.
    • Um processodo tipo order-to-cash é inicializado quando um pedido de compra por parte de um cliente chega. • Após o pedido, a ordem de compra deve ser verfificada contra o estoque para determinar se os itens solicitados estão disponíveis. Exemplo Básico – break it down Order-to-cash
  • 68.
  • 69.
    • Um processodo tipo order-to-cash é inicializado quando um pedido de compra por parte de um cliente chega. • Após o pedido, a ordem de compra deve ser verfificada contra o estoque para determinar se os itens solicitados estão disponíveis. • Dependendo da disponibilidade do estoque a ordem de compra pode ser confirmada ou rejeitada. • Se a ordem de compra é confrmada, a nota fiscal é emitida e os produtos solicitados são despachados. • O processo é finalizado através do arquivamento do pedido ou pela rejeição do pedido. Exemplo Básico – break it down Order-to-cash
  • 70.
    Modelo BPMN start event end event activity split gateway 70 Order-to-cash Purchase order received end event Shipgoods Order rejected Order fulfilled Archive order Check stock Reject order Confirm order Items in stock Items not in stock Check stock availability Emit invoice • Evento: substantivo + Particípio passado do verbo Convenção: • Atividade: verbo + substantivo
  • 71.
    Check stock availability Reject order Confirm order Emit invoice Shipgoods Purchase order received Items in stock Items not in stock Order rejected Order fulfilled Archive order Execução de um Modelo de Processo - “token game” 71 Pedido #1 Pedido #2 Pedido #3
  • 72.
    Exemplo 1 Depois dereceber uma ordem, esta deve ser avaliada verificando-se sua validade. Se sim, a ordem é processada. Se a ordem não é válida esta deve ser rejeitada. O controle do fluxo depende da validade da ordem.
  • 75.
    Exemplo 2 No processamentode ordem de compra recebida, produtos são enviados enquanto o vendedor aguarda o pagamento. Ambas as tarefas são executadas em paralelo. O processo termina com pagamento recebido e produto sendo enviado.
  • 77.
    Exemplo 3 Um clienteadquire um carro usado. Depois da compra o carro será limpo ou reparado caso necessário. É possível também que o carro não necessite de limpeza ou reparos.
  • 79.
    Exemplo 4 Você convidaum amigo para tomar café enviando uma mensagem do tipo SMS e aguarda a resposta. Dependendo da resposta (concorda ou não) você vai ao encontro do amigo ou fica em casa. Caso a resposta não chegue em uma hora você liga para o seu amigo perguntando se ele recebeu a mensagem.
  • 82.
    Exemplo 5 Um estudanterealiza um teste do tipo SAT ( exame admicional comum nos Estados Unidos). Se o estudante consegue nota inferior a 800 (as possíveis notas estão no intervalo entre 200 e 1600), o estudante se matricula em um curso caro para melhorar suas notas. Se o estudante consegue nota média, estudará em livros destinados a aprimorar seus conhecimentos antes de tentar novamente. Se as notas são superiores a 1000 ele pode se matricular na universidade desejada.
  • 84.
  • 86.
    Exemplo 6 A maneiramais fácil de obter conhecimento do que é um modelo de processo de negócio é revisar um diagrama de um processo simples. O diagrama representa o saque de dinheiro de uma conta bancária. O cliente informa ao banco sua identidade e senha garantindo desta forma acesso aos fundos. Após a identificação o cliente pode solicitar a quantia desejada, que o banco deve fornecer, após confirmar se está disponível. O cliente pode então finalizar a transação.
  • 87.
    O diagrama nãomostra as possíveis exceções (senha incorreta, usuário inexistente ou falta de fundos). O modelo pode apresentar o detalhamento que se deseja.
  • 88.
     Quanto maioro número de pessoas envolvidas em um encontro ou reunião, menor será a produtividade. O mesmo pode ser dito para os processos. Mantendo o número de swimlanes necessário ao provimento dos serviços, você pode mostrar os detalhes mais relevantes.  Pode haver outros participantes, mas não é necessário a sua presença para compreensão do problema.  Podem haver centenas de convidados em uma cerimônia, mas somente uns poucos são importantes.
  • 89.
    Ao mesmo tempo,é importante que todos os convidados gostem do evento. Por exemplo, o dono da festa detecta uma grande quantidade de reclamações sobre a comida ou ficando doentes. Este é um problema que deve ser corrigido para que a festa não seja um completo disastre. Mas a única forma de identificar esta condição é manter contato com os convidados verificando se tudo está correto. Muitas pessoas apresentando problemas (eventos individuais) é uma condição que deve atrair a atenção dos organizadores (contexo do processo).
  • 90.
    Processo de Solicitaçãode Empréstimo – Exercício 1 O Processo de Solicitação de Empréstimo trata das atividades necessárias para receber, analizar e aprovar solicitações de empréstimo recebidas por uma instituição financeira. Uma versão simplificada deste processo consiste nos seguintes passos: 1.O cliente desejando solicitar empréstimo deve preencher um formulário e enviar o formulário juntamente com os documentos requeridos ao banco. Inicialmente o banco armazena todos os arquivos em um banco de dados e depois verifica a solicitação recebida. 2.Caso o resultado da verificação seja negativa, o empréstimo é recusado e o processo é finalizado com a resposta ao cliente com as razões da rejeição e arquivamento da solicitação. Caso o resultados da avaliação inicial seja positiva, uma avaliação aprofundada é realizada decidindo efetivamente se o empréstimo será aprovado ou não. 3.Finalmente, caso o empréstimo seja aprovado, o valor requisitado é depositado na conta do cliente.
  • 91.
    Desenvolva o seguinteprocesso utilizando BPMN (1/2) – Exercício 2  Uma pequena empresa produz bicicletas costumizadas. Sempre que o departamento de vendas recebe uma ordem, um novo processo é criado. Um funcionário do departamento de vendas pode aceitar ou rejeitar a ordem para uma bicicleta costumizadas. No caso da rejeição o processo é finalizado.  Aceitando-se a ordem o almoxarifado e o departamento de engenharia são informados.
  • 92.
    Desenvolva o seguinteprocesso utilizando BPMN (2/2) – Exercício 2  O almoxarifado imediatamente processa a lisa de componentes da ordem e verifica as quantidades de cada ítem. Todos os componentes são reservados. Se não, são solicitados dos fornecedores. Enquanto isto, o departamento de engenharia prepara tudo para a montagem da bicicleta vendida. Se todos os componentes foram reservados e estão prontos o departamento de engenharia monta a bicicleta. Após a montagem o departamento de vendas envia a bicicleta ao comprador finalizando o processo.

Notas do Editor

  • #10 Events correspond to things that happen ``atomically'', meaning that they have no duration. For example, the arrival of a plant to the depot is an event. This event may trigger the execution of series of activities. For example, when a plant arrives, the site engineer inspects the plant. This inspection is an activity, in the sense that it takes time. When an activity is rather simple and takes relatively little time, we call it a task. For example, if the inspection that the site engineer performs is quite simple -- e.g. just checking that the plant received corresponds to what was ordered -- we can say that the ``plant inspection'' is a task. If on the other hand the inspection of the plant requires many steps -- such as checking that the plant fulfills the specification included in the purchase order, checking that the plant is in working order, and checking the plant comes with all the required accessories and safety devices -- we will treat it as an ``activity''. The distinction between task and activity is not always clear-cut. This is why, very often people will use the term task and activity interchangeably. Order-to-cash: This is a process that starts when a customer places an order to purchase a product or a service, and ends when the product or service in question has been delivered and the corresponding payment has been received. An order-to-cash process encompasses activities such as purchase order verification, shipment (in the case of physical products), delivery, invoicing, payment receipt and acknowledgment. Quote-to-order: This process typically precedes the order-to-cash process. It starts from the point when a ``request for quote'' is received from a customer, to the point when the customer places a purchase order. The order-to-cash process takes the relay from that point on. The combination of a quote-to-order and the corresponding order-to-cash process is called a quote-to-cash process. Procure-to-pay: This is a process that starts when a stakeholder within an organization -- typically an employee -- determines that a given product or service needs to be purchased. It ends when the product or service has been delivered and paid for. A procure-to-pay process includes activities such as approving the purchase, obtaining quotes, selecting a supplier, issuing a purchase order, receiving the goods (or consuming the service), checking and paying the invoice. Procure-to-pay can be seen as the dual of quote-to-cash in the context of business-to-business interactions. For every procure-to-pay process there is a corresponding quote-to-cash process on the supplier's side. Issue-to-resolution. This is a process that starts when a customer raises a problem, such as a complaint related to a defect in a product or an issue encountered when consuming a service. The process continues until the customer, the supplier, or preferably both of them, agree that the issue has been resolved. A variant of this process can be found in insurance companies that have to deal with ``insurance claims''. This variant is often called claim-to-resolution.
  • #11 The execution of a process leads to one or several \emph{outcomes}. For example, the above process leads to a plant being used by BuildIT, as well as a payment being made to the plant's supplier. These outcomes deliver \emph{value} to the key actors involved in the process, which in this example are BuildIT and the supplier. In some cases, this value is not achieved or is only partially achieved. For example, when a plant is returned, no value is gained, neither by BuildIT nor by the supplier. This corresponds to a \emph{negative outcome}, as opposed to a \emph{positive outcome} that delivers value to the actors involved.
  • #49 A BPMN Collaboration diagram describes the messages exchanged between the participants. The Collaboration diagram provides an ungrouped view of the messages exchanged between the participants. A Communication diagram can be used to show how the messages are grouped. The BPMN 2.0 FTF is in the process of merging the Collaboration and Conversation diagrams.
  • #51 Slide notes: as per previous slide (LR)
  • #68 Start event: trigger End event: process outcome Split gateway: this is where the control flow is split into two or more branches. In this case the flow is split into two mutually exclusive branches (one taken when items are not in stock, the other when the items are in stock). Talk about triggers and outcomes: this process has one trigger and two possible outcomes. Without reading the content, I can already see this process can end up in an order being fulfilled (which in this case is a positive outcome) or rejected (negative outcome) Clearly, for the organization running this process, like a seller or supplier, the goal is to fulfil the order, so that value can be generated for the customer who submitted the order. It is important to ensure consistency across all our models. One way of doing this is to establish some conventions for labelling events and activities.
  • #70 Start event: trigger End event: process outcome Split gateway: this is where the control flow is split into two or more branches. In this case the flow is split into two mutually exclusive branches (one taken when items are not in stock, the other when the items are in stock). Talk about triggers and outcomes: this process has one trigger and two possible outcomes. Without reading the content, I can already see this process can end up in an order being fulfilled (which in this case is a positive outcome) or rejected (negative outcome) Clearly, for the organization running this process, like a seller or supplier, the goal is to fulfil the order, so that value can be generated for the customer who submitted the order. It is important to ensure consistency across all our models. One way of doing this is to establish some conventions for labelling events and activities.
  • #71 One important notion we need to understand when creating process models is the difference between a process model and its process instances, or in other words, the difference between design-time and run-time. In order to understand this difference, we need to know more about start and end events.