Biologia 10
Respiração celular
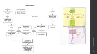
Resumo da fermentação
NunoCorreia2015
2
NunoCorreia2015
3
NunoCorreia2015
4
NunoCorreia2015
5
Acinonyx jubatus
NunoCorreia2015
6
Consegue atingir velocidades de 110 a 120
km/h, por curtos períodos de cada vez (ao
fim de 400 metros de corrida), sendo o
mais rápido de todos os animais terrestres.
NunoCorreia2015
7
• À medida que as células evoluíram, as suas
necessidades energéticas foram aumentando.
• Nas células eucarióticas, surgiram organelos
especializados - mitocôndrias - capazes de
realizar a oxidação completa do ácido pirúvico.
Respiração aeróbia
NunoCorreia2015
8
• Este processo só ocorre na
presença de oxigénio.
NunoCorreia2015
9
A fermentação só permite obter cerca de 2% da energia que pode
ser retirada, por oxidação completa, de uma molécula de glicose.
Actividade Laboratorial
NunoCorreia2015
10
NunoCorreia2015
11
NunoCorreia2015
12
As células dos tecidos vivos,
ao realizarem respiração
aeróbia, consomem oxigénio
e libertam dióxido de
carbono (responsável pela
turvação da água de cal).
NunoCorreia2015
13
Esta troca de gases resulta
do processo catabólico que
conduz à oxidação dos
compostos orgânicos, com
vista à obtenção de energia.
Como se processa a oxidação dos compostos
orgânicos em condições de aerobiose?
NunoCorreia2015
14
NunoCorreia2015
15
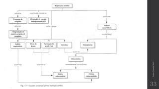
Etapa da respiração aeróbia
NunoCorreia2015
16
NunoCorreia2015
17
• 1ª Etapa – Glicólise
• 2ª Etapa – Formação de acetil-
coenzima A
• 3ª Etapa – Ciclo de Krebs
• 4ª Etapa – Cadeia transportadora de
electrões e fosforilação oxidativa
3ª Etapa – Ciclo de Krebs
NunoCorreia2015
18
NunoCorreia2015
19
• O ciclo de Krebs, ou ciclo do ácido
cítrico, é um conjunto de reacções
metabólicas que conduz à
oxidação completa da glicose.
• Este conjunto de reacções ocorre
na matriz da mitocôndria.
NunoCorreia2015
20
• seis moléculas de NADH;
• duas moléculas de FADH2 (que tem
um papel semelhante ao NADH);
• duas moléculas de ATP;
• quatro moléculas de CO2.
NunoCorreia2015
21
Cadeia transportadora de electrões e
fosforilação oxidativa
NunoCorreia2015
22
NunoCorreia2015
23
NunoCorreia2015
24
NunoCorreia2015
25
Fermentação / Respiração Aeróbia
NunoCorreia2015
26
NunoCorreia2015
27
NunoCorreia2015
28
Em condições de anaerobiose, a degradação da glicose é incompleta,
formando-se, por exemplo:
álcool etílico (que ainda contém bastante energia química potencial)
e dióxido de carbono - no caso da fermentação alcoólica;
ácido láctico - no caso da fermentação láctica.
NunoCorreia2015
29
NunoCorreia2015
30
Em condições de aerobiose, a degradação da glicose é
completa, formando-se compostos simples, água e
dióxido de carbono (mais pobres em energia do que o
álcool etílico ou o ácido láctico).
NunoCorreia2015
31
A fermentação e a
respiração aeróbia são
duas vias possíveis de
degradação dos
compostos orgânicos -
vias catabólicas - que
permitem às células
retirar diferentes
quantidades de energia
química desses
compostos.
NunoCorreia2015
32
Na respiração celular existe
apenas de eficiência.
60% da energia é perdida
na forma de calor.
NunoCorreia2015
33
NunoCorreia2015
34
NunoCorreia2015
35

Biologia 10 respiração celular