Constante formação,
                                                  Deve estar em
                                                                            análise e reflexão


                              Professor




                                                                                Diferentes
                             transmite os                                      metodologias

                                                      cria , promove
                              Conteúdos


                                                                       utiliza-se das

                              para o aluno
                                                                        TICs


                                  Aluno



Contínua e
                                                                De forma inteligente
autônoma



                                                           e favorece ao aluno

     de forma



                                              Analisar a vida pessoal, social, política e
                Reconstrução do                                cultural
                 conhecimento



                                             para a

Ativ1 5 cleonicunico

  • 1.
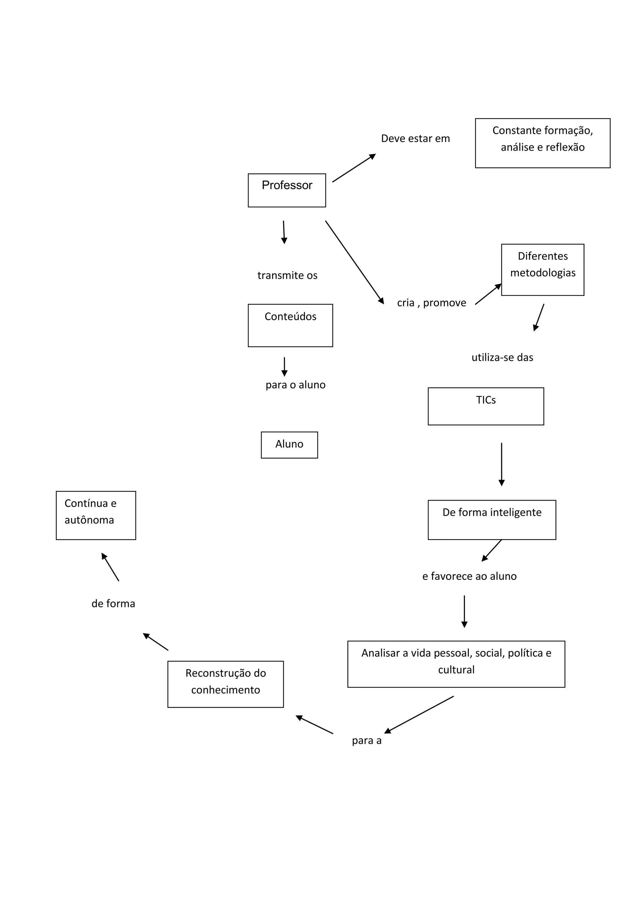
    Constante formação, Deve estar em análise e reflexão Professor Diferentes transmite os metodologias cria , promove Conteúdos utiliza-se das para o aluno TICs Aluno Contínua e De forma inteligente autônoma e favorece ao aluno de forma Analisar a vida pessoal, social, política e Reconstrução do cultural conhecimento para a