1
2
Índice
2. História da Organização como um Todo...................................... 4
a. Visão ............................................................................................ 6
b. Missão.......................................................................................... 6
c. Valores......................................................................................... 6
d. Produtos....................................................................................... 7
3. História do comité localdo Porto.............................................. 7
4. Planeamento deRecursosHumanos .......................................... 8
5. Recrutamento eSeleção ........................................................ 9
6. Formação, Desenvolvimento e Sistemas de Avaliação deDesempenho11
7. Conclusão........................................................................ 13
8. Anexos............................................................................ 14
a. Organigramas............................................................................. 14
b. Entrevista ................................................................................... 15
3
1. Introdução
Este trabalho foi-nos proposto no âmbito da disciplina de Gestão das
Organizações e tem como objetivo a análise dos Recursos Humanos da
AIESEC in Porto FEP. A escolha desta organização deveu-se ao fortecaráter
inovador e ao grande conhecimento que os membros do grupo tinham da
organização.
Para tal, iremos aplicar os conhecimentos previamente lecionados em aula,
sendo estes: o planeamento de Recursos Humanos, o Recrutamento e a
Seleção e a Formação, Desenvolvimento e Sistemas de Avaliação de
Desempenho.
Atravésdestetrabalho,pretendemosconhecermelhora organizaçãoAIESEC
in Porto FEP, analisando e expondo o seu processo de Recursos Humanos e,
para isso, contamos com o apoio da Carolina Delmar, Ex-Diretora de
Recursos Humanos e atual Presidente da AIESEC in Porto FEP, que nos
concedeu uma entrevista bastante esclarecedora.
4
2. História da Organização como um Todo
Foi após a II Guerra Mundial quea AIESEC foi fundada, em 1948, em 7
países da Europa, por um conjunto de estudantes: Jean Choplin (França),
Bengt Sjøstrand (Suécia) e Dr. Albert Kaltenthaler (Alemanha), com o
objetivo de criar líderes responsáveis e abertos à diversidade, de forma a
evitar conflitos semelhantes. Atualmente, está presente em mais de 120
países e territórios.
Inicialmente, a AIESEC era um acrónimo para “Association
Internationale desÉtudiantsen SciencesÉconomiques etCommerciales”, no
entanto, esta designação já não é utilizada. Os membros da AIESEC são
conhecidos como “AIESECers”.
A AIESEC é uma plataforma internacional para osjovens explorarem e
desenvolverem o seu potencial de liderança. Como a maior associação
juvenil do mundo, a AIESEC procura desenvolver líderes empreendedores,
com um mindset global e gerido por valores, sendo exclusivamente gerida
Ilustração 1 - AIESEC Way
5
por jovens, dos 18 aos 30 anos, apaixonados por causas mundiais, novas
culturas e desenvolvimento.
É através das experiências internacionais - voluntariado, profissionais
e em start-ups - que a organização promete desenvolver a liderança nos
jovens, como também impactar as comunidades para onde estes vão.
Todos os anos, a AIESEC proporciona dezenas de milhares de
experiências, oferecendo aos jovens uma oportunidade dedescobrir todo o
seu potencial deliderança,através deparcerias quevão desde Organizações
Não Governamentais (ONGs) a empresas multinacionais, com as quais
podem desenvolver skills valiosas, relações interpessoais e competências
para um futuro de sucesso.
A nível global, a organização conta com mais de 5 mil parceiros, mais
de 70 mil membros ativos e mais de 1 milhão de membros Alumni. Está,
também, presente em mais de 2400 universidades em todo o mundo.
2015 foi um ano muito importantepara a organização, pois foi neste
que se deu a parceria com o escritório dos Secretários Gerais das Nações
Unidas, Youth Envoy, com o objetivo de promover e proliferar os objetivos
de desenvolvimento sustentável.
Com este compromisso, a AIESEC decidiu que todas as suas
experiências internacionais de voluntariado iam estar relacionadas com, no
mínimo, um destes objetivos, podendo um voluntário ir, por exemplo, para
a Hungria trabalhar em prol do objetivo nº4 (Qualidade de Educação).
Adicionalmente, foi criado um movimento para ajudar na divulgação, Youth
4 Global Goals1
, tendo, atualmente, mais de 21 mil gostos na sua página de
Facebook .
1 https://www.facebook.com/YouthForGlobalGoals/
6
a. Visão
Atingir a paz e o desenvolvimento do potencial humano.
b. Missão
Observação: A organização não tem uma missão definida. Envolver e
capacitar todos os jovens, de forma a expandir a sua liderança, através de
experiências práticas e internacionais.
c. Valores
 Striving for Excellence - Ambicionar a excelência;
 Demonstrating Integrity - Demonstrar integridade;
 Activating Leadership - Ativar a liderança;
 Enjoying participation - Gostar daquilo que se faz e participar
ativamente;
 Living Diversity - Viver em diversidade;
 Acting Sustainably - Agir de forma sustentável.
Ilustração 2 - Objetivos de Desenvolvimento Sustentável
7
d. Produtos
Os produtosfuncionam na vertente outgoing, ou seja, enviar voluntários
e estagiáriosparao mundo,e incoming,recebervoluntárioseestagiáriosem
Portugal.
1. Global Volunteer - Voluntariado Internacional;
2. Global Talent - Estágios Remunerados Profissionais Internacionais;
3. Global Entrepreneur - Estágios Não Remunerados Internacionais;
4. Global Host - Projeto recente que visa encontrar famílias de
acolhimento para os voluntários.
3. História do comité local do Porto
A 10 de fevereiro de 1960, três estudantes deram início a um projeto
que mais tarde se concretizaria na abertura de um escritório da AIESEC na
Faculdade de Economia do Porto. Foi nesse dia constituída a mais antiga
organizaçãodesta faculdade,segundamais antigada Universidadedo Porto,
e o 2º escritório mais antigo da AIESEC em Portugal.
Sedeado na FaculdadedeEconomia do Porto, o escritório rege-sepor
valores fortes, ligados à excelência, ao sentido crítico e progressivo. Nos
últimos anos, tem ganho repetidamente prémios nacionais e foi até
reconhecido por algumasvezes a nível internacional. Em 2008, foi, deentre
mais de 200 escritórios da Europa Ocidental e da América do Norte, aquele
que mais cresceu em número absoluto de trocas, tendo voltado a ser
destacado como escritório de referência na promoção de estágios
profissionaisem 2016pela AIESEC Internacional.Esteano foidestacado com
Ilustração 3 - Valores AIESEC
8
o prémio de excelência da AIESEC Portugal que avaliava, entre outros
critérios, performance e crescimento.
Atualmente, é escritório composto por cerca de 50 membros, com
backgrounds académicos bastante diversificados, distribuídos por 6 áreas
funcionais – Finanças, Recursos Humanos, Relações Empresariais, Projetos
Sociais, Relações Internacionais e Marketing.
4. Planeamento de Recursos Humanos
Sendo a AIESEC in Porto FEP uma organização internacional com já
alguns anos de experiência, o planeamento é algo essencial para o bom
funcionamento desteescritório. Como o escritório do Porto pertencea toda
uma network da AIESEC, é normal existirem algumas regras de como agir
duranteo planeamento de RecursosHumanos. No entanto, o escritório tem
alguma liberdade para adaptar o que for necessário ao contexto local.
A organização funciona em mandatosde direção com duração de um
ano, fazendo com que o planeamento de Recursos Humanos tenha essa
mesma longevidade. No entanto e apesar de haver um planeamento anual,
o planeamento em específico do Recrutamento e Seleção faz-se de 6 em 6
meses, devido à rotatividade dos cargos abaixo da direção (membros,
managers ecoordenadoresdeequipas). Isto significa que, de6 em 6 meses,
a Diretora de Recursos Humanos reúne os dados necessários para saber
quantos membros novos precisa de recrutar e para que posições. Fá-lo
através do levantamento de informaçõescomo: quemembrosvão sair, que
vagas vão ficar disponíveis, se há necessidade de reformular a descrição de
algum cargo ou até criar um novo. Adicionalmente, vê também o tipo de
potencial queexiste dentro do escritório e delineia as capacidadese tipo de
talento que precisa de recrutar.
O planeamento de Recursos Humanos é feito no início de cada
mandato,em conjuntocom o planeamentoestratégico daorganizaçãoe dos
restantes departamentos, sendo as variáveis mais importantes a gestão da
9
performance, produtividade e retenção de membros, como também a
comunicação interna.
5. Recrutamento e Seleção
O recrutamentorefere-seao processo quedecorreentrea decisão de
preencherum cargo vago e o apuramentode candidatosquecorrespondem
ao perfil da função e reúnem condições para ingressar na organização. A
seleção é o processo de apresentação da proposta ao candidato, a sua
negociação e a aceitação pelo mesmo.
As fases de recrutamento e a seleção acontecem quando existe uma
lacuna na empresa, ou seja, quandohá um cargovago (devido à saída de um
colaborador ou à criação de um novo cargo) que deve ser preenchido.
Na AIESEC in Porto FEP, o recrutamento é externo e interno, sendo
que a nível interno, quando os membrosativos pretendem mudar de cargo,
existem candidaturas internas de 6 em 6 meses para posições de
coordenação de equipa ou managers.
Os métodos utilizados para atrair jovens para a organização são
promoções online no Facebook e e-mails das faculdades. Na primeira fase
do recrutamento, existe um formulário deinscrição. Apóso preenchimento
do formulário, as pessoas são chamadas para realizar uma dinâmica de
grupo (2ª fase), onde a organização pretende aferir as qualidades dos
candidatos ao executarem um exercício em conjunto, testando as suas
competências; uma entrevista individual (3ª fase), onde são exploradas as
motivações e, por fim, a Reunião Interna de Motivação e Treino (4ª fase),
que consiste num fim-de-semana de formação e preparação para o
ambiente de trabalho enquadrado num dos vários departamentos
existentes na organização.
A AIESEC in Porto FEP é uma organização composta por jovens dos 18
aos 30 anos, maioritariamenteestudantes, mas não sendo obrigatório, que
irão abandonar a organização após o fim do seu curso, indo, assim, para o
mercado de trabalho. Por este motivo, o recrutamento é feito de 6 em 6
10
meses, entreos semestres do ano letivo ea rotatividadeé elevada, de forma
a que os jovens tenham experiência na organização e de forma a que a
organização esteja em contante adaptação e inovação.
No caso de desistência de algum membro, a organização é“obrigada”
a recrutardevido ao trabalhoexcessivo paraa equipa.É necessário proceder
ao que a organização chama de “pocket recruitment”, que é um
recrutamento em menores dimensões, que procura recrutar os candidatos
em arquivo.
O candidato é avaliado de acordo com um modelo de competências,
focado nos valores, atitudes, aspirações futuras bem como nas
competências de trabalho, gestão de tempo e competências interpessoais.
Nos meses que antecedem o recrutamento, o departamento de
Recursos Humanos faz uma análise das competências que atualmente
existem no escritório em todas as áreas, prevê a taxa de retenção no final
daquelesemestre eestabelece deacordocom a visão estratégica da Direção
e as necessidades do escritório, uma “persona”, com características gerais
que todos os membros terão de ter. As diferentes fases do recrutamento,
ou seja, das dinâmicas de grupo e entrevistas, são construídas tendo por
base esta “persona”, cujas características estão relacionadas com altos
níveis de produtividade e envolvimento na organização. Estas pontuações
que a organização atribui nas dinâmicas de grupo são baseadas em certos
Key Performance Indicators, delineados previamente.
Após a entrada na organização, os membros estão em período de
prova durante10 dias, em que o departamento de Recursos Humanostem
especial atenção à presença dos membros nas primeiras atividades,
cumprimento de prazos, atitudes e comportamentos.
11
6. Formação, Desenvolvimento e Sistemas de Avaliação de
Desempenho
Para ter um ambiente saudávelno local de trabalho, é necessário que
os trabalhadores se sintam bem e realizados para tal.
A motivação é um pontocrucial na organização,noentanto é também
difícil de se definir como se deve agir. Primeiramente, é necessário
estabelecer uma rotina de equipa e trabalho. Deseguida, na AIESEC in Porto
FEP, podemos observar a existência de atividades standard em todas as
equipas, como team building ou atividades de bonding, sendo que estas
pertencem a uma componente mais motivacional. Existem, também,
sessões de reflexão, jantares e reuniões mensais, onde se junta toda a
equipa e festejam os objetivos alcançados.
Após o processo exaustivo de recrutamento e seleção relatado
anteriormente, avizinha-se um processo de formação que torna o
trabalhador apto para realização de uma determinada tarefa.
Na AIESEC in Porto FEP, as formações ocorrem no fim de semana de
indução, que é o momento de ingresso de um membro na organização. O
processo deformaçãodaassociação distingue-se pelassimulaçõese sessões
intensivas de educação. No entanto, têm vindo a tentar que a comunicação
interna e as reuniões mensais transmitam algo, através de webinars ou
sessões gerais para todos os membros.
Muitas empresas/organizações optam por organizar atividades para
promover as relações interpessoais entre os membros, para que estas não
sejam somente profissionais. Na AIESEC in Porto FEP, osmembrossão como
uma família e, por isso, os finais de dia são passados na organização a
conviver com estas amizades.
Os jantares, as reuniões, as atividades de bonding ede team building
são exemplos promovidos pela organização com o fim de aumentar as
relações interpessoais. Tradições como ir ao Santoinho em Viana do Castelo
12
e um jantar diferentena Queima das Fitas são outrosexemplos de tradições
da organização.
A avaliação do desempenho dos membros é um instrumento de
controlo da organização ao nível dos RecursosHumanos. Na AIESEC in Porto
FEP, esta avaliação define-se por um sistema de avaliação preenchido pelos
coordenadores das equipas acerca dos membros e compreende critérios
como: presença em atividades, horas passadas no escritório, presença nas
reuniões de equipa, cumprimento de deadlines, etc.
13
7. Conclusão
Concluindo, a AEISEC in FEP organização que escolhemos explorar, é uma
empresa quejá data de algumasdécadase quetem cada vez maisinfluência
no presente de alguns jovens de hoje.
A organização que tinha como objetivo inicial, criar líderes responsáveis e
abertosà diversidade, de forma a evitar conflitos mundiais, tem continuado
o seu excelente trabalho, agora no âmbito de proporcionar aos jovens de
hoje em dia experiências que os enriqueçam, de forma a que estes se
tornem no futuro adultos empreendedores.
Em jeito de conclusão, conseguimos também perceber pela entrevista
realizada à atual presidente da organização, Carolina Delmar, que esta é
bastante coesa e funcional nos seus diversos departamentos, com o
estabelecimento de metas, como por exemplo o planeamento de recursos
humanos, as suas formas de recrutamentos e seleção e de formação e
desenvolvimento dos membros.
14
8. Anexos
a. Organigramas
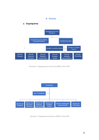
Ilustração 4 - Organigrama do escritório da AIESEC in Porto FEP
Ilustração 5 - Organigrama da direção da AIESEC in Porto FEP
15
b. Entrevista (Carolina Demar Ex-Diretora deRecursosHumanos
e atual Presidente da AIESECin Porto FEP)
1. Quando surgiu a AIESEC in Porto FEP? Quantos membros existem
atualmente na organização?
A AIESEC in Porto FEP surgiu em 1960, ou seja, tem 58 anos. É
composta atualmente por 56 membrosativos, devidamente alocados
nos departamentos de Relações Internacionais, Relações
Empresariais, Projetos Sociais, Finanças, Marketing e Recursos
Humanos. Cada departamento tem um diretor executivo que, em
conjunto comigo, Presidente, e Vice-Presidente, gerem o escritório.
2. Sendo umaorganização tão internacional, como é feito o planeamento
de recursoshumanos?É feito a nível local,nacional ou internacional?
Existem guidelinesanívelinternacional,sobreestruturarecomendada
(organograma) e descritivo de funções. Contudo, realizamos o nosso
planeamento de departamento a nível local, o que nos confere
independência na realização do mesmo. É fulcral para nós este
processo de realizar um planeamento anualmente, no sentido de
incrementar a componente estratégica e visão a longo prazo na
direção.
3. Qualé o processo deplaneamentodestedepartamento?Quaissão as
variáveis mais importantes dentro do planeamento?
O processo de planeamento do departamento de Recursos Humanos
duracerca de 3 diase é feito com a restantedireção,contudo existem
muitas análises que têm de ser recolhidas anteriormente. O mais
importante durante o planeamento é a gestão de performance do
escritório e isso requer planear níveis de produtividade, retenção e
critériosespecíficos que cada equipa tem de seguir e que no fundo se
relacionam com aquilo que significa ser uma equipa na AIESEC. A
comunicação interna é outro ponto fulcral no departamento de RH,
pois este se encontra responsável por tratar de transmitir todo o tipo
de notícias, decisões, eventos e oportunidades, em diferentes canais
e formatos. Como o grupo de Facebook, Whatsapp e e-mail. Por
16
último e apesar de ter apenas 2 picos, o recrutamento é algo muito
importante e a última responsabilidade deste departamento.
4. Quaissão asatividades da responsabilidade deste departamento?
Gestão de performance das equipas, gestão da nossa rede Alumni,
gestão da comunicação interna e Recrutamento.
5. Relativamenteao recrutamento, fazemapenasrecrutamento externo?
Ou há também um recrutamento interno?
Fazemos apenas recrutamento interno e externo. A nível interno,
quando os membros ativos pretendem mudar de cargo existem
candidaturasinternasde 6 em 6 meses paraposições decoordenação
de equipa ou managers.
6. Que tipo de métodos são usados para o recrutamento? (informais ou
formais)
A atração de jovens para o nosso recrutamento passa inicialmente
pela promoção online no Facebook bem como nos emails das
faculdades. Primeiramente existe um formulário de inscrição, que
constitui a primeira fase de recrutamento, seguidamente as pessoas
são chamadas para realizar uma dinâmica de grupo (fase 2), uma
entrevista individual (fase 3) e o nosso fim de semana individual de
integração e indução à organização (fase 4).
7. Porque é que recrutam de 6 em 6 meses?
É o recomendável e o desejável numa organização composta por
jovens dos18 aos30 anos,membrosativos temosapenas estudantes,
neste momento, pelo que alguns ao acabar o curso e irem para o
mercado de trabalho abandonam a organização. A rotatividade é
elevada, mas é a forma deos jovens poderem ter uma experiência na
organização e existem constante adaptação e inovação.
8. Recrutam apenas de 6 em 6 meses ou, caso necessário, fazem
recrutamentos pontuais fora dessa timeline?
17
O ideal é mesmo o recrutamento ser de 6 em 6 meses pois é 2x por
ano que as pessoas resolvem sair da organização ou candidatar-sea
posições de coordenação e managers, então faz sentido para nós
proceder ao recrutamento entre os semestres do ano letivo, onde a
atração de jovens será maior. Contudo, já tivemos de proceder a
recrutamentos pontuais por 2 vezes, não é recomendável, mas
quando temos membros que saem da organização a meio da
experiência de 6 meses e o volume de trabalho torna-se excessivo
para a equipa ou área que perdeu os membrosé necessário proceder
ao que designamos de “pocket recruitment” que é um recrutamento
em menores dimensões.
9. Qual é o processo de recrutamento?
Promoção onlinecom comunicação no Facebookeemaildinâmico do
nosso processo de recrutamento. Os candidatos interessados
preenchem um formulário de inscrição e são chamadospara realizar
a fase seguinte de dinâmicas de grupo, caso passem a esta fase são
chamados para a fase do processo de recrutamento na AIESEC
constituída pela entrevista individual. A última fase constitui um fim
de semana de integração e indução na organização.
10. Quais são os critérios gerais que avaliam?
Avaliamos de acordo com um modelo de competências, focado nos
valores, atitudes, aspirações futurasbem como nas competências de
trabalho, gestão de tempo e competências interpessoais.
11.Qualé o perfildecandidato “perfeito”para entrar na organização?
Acima de tudo tem de ser alguém autêntico e que tenha vontade de
explorar as suas competências sem medo de ser desafiado. Não
existe uma rotulagem do que é ser o candidato “perfeito” porque
tentamos ao máximo respeitar a essência das pessoas, se existe um
alinhamento entre os valores pessoais e os da organização é o
primeiro passo para entrar na AIESEC. As necessidades internas que
também temos são um fator que pesam nesta conjetura.
18
12.Como é feito o processo de seleção dos candidatos?
Nos meses que antecedem o recrutamento o departamento de
RecursosHumanosfazuma análisedascompetênciasque atualmente
existem no escritório em todas as áreas, prevê a taxa de retenção no
finaldaquelesemestre e estabelece deacordocom a visão estratégica
da Direção e necessidades do escritório uma “persona”, com
características gerais que todos os membros terão de ter apesar das
suas skills. As diferentes fases do recrutamento, ou seja, das
dinâmicasde grupo e entrevistas são construídastendo por base esta
persona, cujas características estão relacionadas com altos níveis de
produtividadee envolvimento na organização. Estas pontuações que
atribuímos nas dinâmicas de grupo baseados em certos Key
Performance Indicators que foram delineados previamente.
13.Se o candidato for rejeitado no processo de seleção, o mesmo será
arquivado para uma próxima vaga ou rejeitam-no totalmente?
No caso do “pocket recruitment” que referi anteriormente, fomos
buscar os candidatosque tínhamosem arquivo. Os candidatosnunca
são rejeitados totalmente, uma vez que nada os impede de se
candidatar no próximo recrutamento, aliás, já tivemos inúmeras
pessoas que se tornaram membros ativos à 2 ou 3 tentativa.
14.Como sabem se procederam bem na seleção do candidato?
Mais do que saber se procedemosbem na seleção do candidato é se
procedemos bem à alocação na área/ departamento certo. Isto
porque temos grande confiança no nosso processo de integração e
indução organizacional que ocorre num fim se semana com todo o
escritório.Contudo,apósa entradana organizaçãoos membrosestão
em período de prova durante10 dias, em que o departamento de RH
tem especial atenção à presença dos membros nas primeiras
atividades, cumprimento de prazos, atitudes e comportamentos.
15.Apósa entrada na organização, comoé que motivam os membros?
19
A motivação é algo muito difícil numa organização, acima de tudo é
necessário estabelecer uma rotinade equipae trabalhoe a motivação
surgedaí.Existem standardsem todasasequipas, como teambuilding
ou atividades de bonding que já integram esta componente mais
motivacional. Para além disto, temos sessões de reflexão sobre a sua
experiência dentroda organizaçãopora consciência ser algo essencial
no percurso de um membro da AIESEC. Realizamos jantares, reuniões
mensais onde juntamos todo o escritório e celebramos o alcançado
mensalmente, ter um bom ambiente de trabalho no nosso escritório
também é essencial.
16.Existem formações iniciais? Ou são formações regulares?
Infelizmente as formações ainda ocorrem maioritariamente na fase
inicial, quando um membro ingressa na AIESEC, nesse fim de semana
de indução damos formação, bem como logo na primeira semana de
serem oficialmentemembrosda AIESEC existem simulaçõese sessões
mais intensivas de educação. Contudo, temos tentado que a nossa
comunicação interna e mesmo reuniões mensais passem alguma
educação em formato de webinars ou sessões gerais para todos os
membros presencialmente.
17.A relação dos membros é puramente profissional ou organizam
atividades no âmbito de promover a interajuda e relações pessoais?
Exemplo: tradições, cultura da organização.
O que distingue a AIESEC de muitas outras organizações é que os
membros no final do dia só são dedicados ao nosso propósito e
permanecem na organização pelas pessoas e amizades que
estabelecemos. Muitos deles sentem a AIESEC como uma família.
Temos os jantares, reuniões mensais, atividades de bonding e team
building eoutrastradições como ir ao Santoinho em Viana do Castelo
e um jantar diferente na semana da Queima, mais do isso não posso
revelar.
18.Existealgum tipo de avaliação aos membros? Como funciona?
20
Sim temos um sistema de avaliação que é preenchido pelos
coordenadores das equipas acerca dos membros e compreende
critérios como: presença em atividades, horas passadas no escritório
(estimativa), presença nas reuniões de equipa, cumprimento de
deadlines, entre outros.
19.Se algummembro tiver quereportaralgum problema, háabertura para
o dizer?É fácilderesolverou defalarcomosmembros da direção?
Sim, imensa abertura, aliáscomo responsável final da AIESEC in Porto
FEP devo dizer que já inúmerasvezes me abordaram com problemas
pessoalmente independentemente da hierarquia subjacente. Todos
os membros da direção são muito acessíveis a feedback e a ouvir os
membros,éalgo muito importantenaAIESEC, a gestão epreocupação
com as pessoas.
20.Já aconteceu alguém entrar na organização e, posteriormente, sentir
que a mesma não correspondia às expectativas iniciais? O que fazem
nesses casos?
Sim, já. Nesses casos tentamos perceber que tipo de expectativas se
encontram desalinhadas para poder ver se o problema é intrínseco à
AIESEC ou se existe uma incompatibilidade desse membro com a
organização mesmo. Ainda que esporádicos é natural estes casos
ocorrerem, e tentamos estar o mais atentos possível a estes
membros. Se os mesmos apresentarem problemasmais sérios e não
cumprirem com o que se comprometerem são convidados a sair da
AIESEC.
21.Quais são os pontos mais fortes da AIESEC? Há algum aspeto que se
deva melhorar futuramente?
Sem dúvida ter um propósito tão forte e uma complexidade
organizacional sólida, onde os processos são bem implementados
comparando com outras organizações jovens, temos bastante
maturidade e somos o mais profissionais possível. Existem sempre
espaçosparamelhorarna AIESEC, um deles éo nosso posicionamento
externo, muito pouca gente ainda sabe efetivamente o que faz a
21
AIESEC e isso advém de uma falta de conhecimento em conseguirmos
passar uma mensagem da nossa organização consistente e alinhada.
Ainda somos uma organização muito fechada tendo em conta que a
AIESEC é de jovens para impactar jovens.

Aiesec trabalho

  • 1.
  • 2.
    2 Índice 2. História daOrganização como um Todo...................................... 4 a. Visão ............................................................................................ 6 b. Missão.......................................................................................... 6 c. Valores......................................................................................... 6 d. Produtos....................................................................................... 7 3. História do comité localdo Porto.............................................. 7 4. Planeamento deRecursosHumanos .......................................... 8 5. Recrutamento eSeleção ........................................................ 9 6. Formação, Desenvolvimento e Sistemas de Avaliação deDesempenho11 7. Conclusão........................................................................ 13 8. Anexos............................................................................ 14 a. Organigramas............................................................................. 14 b. Entrevista ................................................................................... 15
  • 3.
    3 1. Introdução Este trabalhofoi-nos proposto no âmbito da disciplina de Gestão das Organizações e tem como objetivo a análise dos Recursos Humanos da AIESEC in Porto FEP. A escolha desta organização deveu-se ao fortecaráter inovador e ao grande conhecimento que os membros do grupo tinham da organização. Para tal, iremos aplicar os conhecimentos previamente lecionados em aula, sendo estes: o planeamento de Recursos Humanos, o Recrutamento e a Seleção e a Formação, Desenvolvimento e Sistemas de Avaliação de Desempenho. Atravésdestetrabalho,pretendemosconhecermelhora organizaçãoAIESEC in Porto FEP, analisando e expondo o seu processo de Recursos Humanos e, para isso, contamos com o apoio da Carolina Delmar, Ex-Diretora de Recursos Humanos e atual Presidente da AIESEC in Porto FEP, que nos concedeu uma entrevista bastante esclarecedora.
  • 4.
    4 2. História daOrganização como um Todo Foi após a II Guerra Mundial quea AIESEC foi fundada, em 1948, em 7 países da Europa, por um conjunto de estudantes: Jean Choplin (França), Bengt Sjøstrand (Suécia) e Dr. Albert Kaltenthaler (Alemanha), com o objetivo de criar líderes responsáveis e abertos à diversidade, de forma a evitar conflitos semelhantes. Atualmente, está presente em mais de 120 países e territórios. Inicialmente, a AIESEC era um acrónimo para “Association Internationale desÉtudiantsen SciencesÉconomiques etCommerciales”, no entanto, esta designação já não é utilizada. Os membros da AIESEC são conhecidos como “AIESECers”. A AIESEC é uma plataforma internacional para osjovens explorarem e desenvolverem o seu potencial de liderança. Como a maior associação juvenil do mundo, a AIESEC procura desenvolver líderes empreendedores, com um mindset global e gerido por valores, sendo exclusivamente gerida Ilustração 1 - AIESEC Way
  • 5.
    5 por jovens, dos18 aos 30 anos, apaixonados por causas mundiais, novas culturas e desenvolvimento. É através das experiências internacionais - voluntariado, profissionais e em start-ups - que a organização promete desenvolver a liderança nos jovens, como também impactar as comunidades para onde estes vão. Todos os anos, a AIESEC proporciona dezenas de milhares de experiências, oferecendo aos jovens uma oportunidade dedescobrir todo o seu potencial deliderança,através deparcerias quevão desde Organizações Não Governamentais (ONGs) a empresas multinacionais, com as quais podem desenvolver skills valiosas, relações interpessoais e competências para um futuro de sucesso. A nível global, a organização conta com mais de 5 mil parceiros, mais de 70 mil membros ativos e mais de 1 milhão de membros Alumni. Está, também, presente em mais de 2400 universidades em todo o mundo. 2015 foi um ano muito importantepara a organização, pois foi neste que se deu a parceria com o escritório dos Secretários Gerais das Nações Unidas, Youth Envoy, com o objetivo de promover e proliferar os objetivos de desenvolvimento sustentável. Com este compromisso, a AIESEC decidiu que todas as suas experiências internacionais de voluntariado iam estar relacionadas com, no mínimo, um destes objetivos, podendo um voluntário ir, por exemplo, para a Hungria trabalhar em prol do objetivo nº4 (Qualidade de Educação). Adicionalmente, foi criado um movimento para ajudar na divulgação, Youth 4 Global Goals1 , tendo, atualmente, mais de 21 mil gostos na sua página de Facebook . 1 https://www.facebook.com/YouthForGlobalGoals/
  • 6.
    6 a. Visão Atingir apaz e o desenvolvimento do potencial humano. b. Missão Observação: A organização não tem uma missão definida. Envolver e capacitar todos os jovens, de forma a expandir a sua liderança, através de experiências práticas e internacionais. c. Valores  Striving for Excellence - Ambicionar a excelência;  Demonstrating Integrity - Demonstrar integridade;  Activating Leadership - Ativar a liderança;  Enjoying participation - Gostar daquilo que se faz e participar ativamente;  Living Diversity - Viver em diversidade;  Acting Sustainably - Agir de forma sustentável. Ilustração 2 - Objetivos de Desenvolvimento Sustentável
  • 7.
    7 d. Produtos Os produtosfuncionamna vertente outgoing, ou seja, enviar voluntários e estagiáriosparao mundo,e incoming,recebervoluntárioseestagiáriosem Portugal. 1. Global Volunteer - Voluntariado Internacional; 2. Global Talent - Estágios Remunerados Profissionais Internacionais; 3. Global Entrepreneur - Estágios Não Remunerados Internacionais; 4. Global Host - Projeto recente que visa encontrar famílias de acolhimento para os voluntários. 3. História do comité local do Porto A 10 de fevereiro de 1960, três estudantes deram início a um projeto que mais tarde se concretizaria na abertura de um escritório da AIESEC na Faculdade de Economia do Porto. Foi nesse dia constituída a mais antiga organizaçãodesta faculdade,segundamais antigada Universidadedo Porto, e o 2º escritório mais antigo da AIESEC em Portugal. Sedeado na FaculdadedeEconomia do Porto, o escritório rege-sepor valores fortes, ligados à excelência, ao sentido crítico e progressivo. Nos últimos anos, tem ganho repetidamente prémios nacionais e foi até reconhecido por algumasvezes a nível internacional. Em 2008, foi, deentre mais de 200 escritórios da Europa Ocidental e da América do Norte, aquele que mais cresceu em número absoluto de trocas, tendo voltado a ser destacado como escritório de referência na promoção de estágios profissionaisem 2016pela AIESEC Internacional.Esteano foidestacado com Ilustração 3 - Valores AIESEC
  • 8.
    8 o prémio deexcelência da AIESEC Portugal que avaliava, entre outros critérios, performance e crescimento. Atualmente, é escritório composto por cerca de 50 membros, com backgrounds académicos bastante diversificados, distribuídos por 6 áreas funcionais – Finanças, Recursos Humanos, Relações Empresariais, Projetos Sociais, Relações Internacionais e Marketing. 4. Planeamento de Recursos Humanos Sendo a AIESEC in Porto FEP uma organização internacional com já alguns anos de experiência, o planeamento é algo essencial para o bom funcionamento desteescritório. Como o escritório do Porto pertencea toda uma network da AIESEC, é normal existirem algumas regras de como agir duranteo planeamento de RecursosHumanos. No entanto, o escritório tem alguma liberdade para adaptar o que for necessário ao contexto local. A organização funciona em mandatosde direção com duração de um ano, fazendo com que o planeamento de Recursos Humanos tenha essa mesma longevidade. No entanto e apesar de haver um planeamento anual, o planeamento em específico do Recrutamento e Seleção faz-se de 6 em 6 meses, devido à rotatividade dos cargos abaixo da direção (membros, managers ecoordenadoresdeequipas). Isto significa que, de6 em 6 meses, a Diretora de Recursos Humanos reúne os dados necessários para saber quantos membros novos precisa de recrutar e para que posições. Fá-lo através do levantamento de informaçõescomo: quemembrosvão sair, que vagas vão ficar disponíveis, se há necessidade de reformular a descrição de algum cargo ou até criar um novo. Adicionalmente, vê também o tipo de potencial queexiste dentro do escritório e delineia as capacidadese tipo de talento que precisa de recrutar. O planeamento de Recursos Humanos é feito no início de cada mandato,em conjuntocom o planeamentoestratégico daorganizaçãoe dos restantes departamentos, sendo as variáveis mais importantes a gestão da
  • 9.
    9 performance, produtividade eretenção de membros, como também a comunicação interna. 5. Recrutamento e Seleção O recrutamentorefere-seao processo quedecorreentrea decisão de preencherum cargo vago e o apuramentode candidatosquecorrespondem ao perfil da função e reúnem condições para ingressar na organização. A seleção é o processo de apresentação da proposta ao candidato, a sua negociação e a aceitação pelo mesmo. As fases de recrutamento e a seleção acontecem quando existe uma lacuna na empresa, ou seja, quandohá um cargovago (devido à saída de um colaborador ou à criação de um novo cargo) que deve ser preenchido. Na AIESEC in Porto FEP, o recrutamento é externo e interno, sendo que a nível interno, quando os membrosativos pretendem mudar de cargo, existem candidaturas internas de 6 em 6 meses para posições de coordenação de equipa ou managers. Os métodos utilizados para atrair jovens para a organização são promoções online no Facebook e e-mails das faculdades. Na primeira fase do recrutamento, existe um formulário deinscrição. Apóso preenchimento do formulário, as pessoas são chamadas para realizar uma dinâmica de grupo (2ª fase), onde a organização pretende aferir as qualidades dos candidatos ao executarem um exercício em conjunto, testando as suas competências; uma entrevista individual (3ª fase), onde são exploradas as motivações e, por fim, a Reunião Interna de Motivação e Treino (4ª fase), que consiste num fim-de-semana de formação e preparação para o ambiente de trabalho enquadrado num dos vários departamentos existentes na organização. A AIESEC in Porto FEP é uma organização composta por jovens dos 18 aos 30 anos, maioritariamenteestudantes, mas não sendo obrigatório, que irão abandonar a organização após o fim do seu curso, indo, assim, para o mercado de trabalho. Por este motivo, o recrutamento é feito de 6 em 6
  • 10.
    10 meses, entreos semestresdo ano letivo ea rotatividadeé elevada, de forma a que os jovens tenham experiência na organização e de forma a que a organização esteja em contante adaptação e inovação. No caso de desistência de algum membro, a organização é“obrigada” a recrutardevido ao trabalhoexcessivo paraa equipa.É necessário proceder ao que a organização chama de “pocket recruitment”, que é um recrutamento em menores dimensões, que procura recrutar os candidatos em arquivo. O candidato é avaliado de acordo com um modelo de competências, focado nos valores, atitudes, aspirações futuras bem como nas competências de trabalho, gestão de tempo e competências interpessoais. Nos meses que antecedem o recrutamento, o departamento de Recursos Humanos faz uma análise das competências que atualmente existem no escritório em todas as áreas, prevê a taxa de retenção no final daquelesemestre eestabelece deacordocom a visão estratégica da Direção e as necessidades do escritório, uma “persona”, com características gerais que todos os membros terão de ter. As diferentes fases do recrutamento, ou seja, das dinâmicas de grupo e entrevistas, são construídas tendo por base esta “persona”, cujas características estão relacionadas com altos níveis de produtividade e envolvimento na organização. Estas pontuações que a organização atribui nas dinâmicas de grupo são baseadas em certos Key Performance Indicators, delineados previamente. Após a entrada na organização, os membros estão em período de prova durante10 dias, em que o departamento de Recursos Humanostem especial atenção à presença dos membros nas primeiras atividades, cumprimento de prazos, atitudes e comportamentos.
  • 11.
    11 6. Formação, Desenvolvimentoe Sistemas de Avaliação de Desempenho Para ter um ambiente saudávelno local de trabalho, é necessário que os trabalhadores se sintam bem e realizados para tal. A motivação é um pontocrucial na organização,noentanto é também difícil de se definir como se deve agir. Primeiramente, é necessário estabelecer uma rotina de equipa e trabalho. Deseguida, na AIESEC in Porto FEP, podemos observar a existência de atividades standard em todas as equipas, como team building ou atividades de bonding, sendo que estas pertencem a uma componente mais motivacional. Existem, também, sessões de reflexão, jantares e reuniões mensais, onde se junta toda a equipa e festejam os objetivos alcançados. Após o processo exaustivo de recrutamento e seleção relatado anteriormente, avizinha-se um processo de formação que torna o trabalhador apto para realização de uma determinada tarefa. Na AIESEC in Porto FEP, as formações ocorrem no fim de semana de indução, que é o momento de ingresso de um membro na organização. O processo deformaçãodaassociação distingue-se pelassimulaçõese sessões intensivas de educação. No entanto, têm vindo a tentar que a comunicação interna e as reuniões mensais transmitam algo, através de webinars ou sessões gerais para todos os membros. Muitas empresas/organizações optam por organizar atividades para promover as relações interpessoais entre os membros, para que estas não sejam somente profissionais. Na AIESEC in Porto FEP, osmembrossão como uma família e, por isso, os finais de dia são passados na organização a conviver com estas amizades. Os jantares, as reuniões, as atividades de bonding ede team building são exemplos promovidos pela organização com o fim de aumentar as relações interpessoais. Tradições como ir ao Santoinho em Viana do Castelo
  • 12.
    12 e um jantardiferentena Queima das Fitas são outrosexemplos de tradições da organização. A avaliação do desempenho dos membros é um instrumento de controlo da organização ao nível dos RecursosHumanos. Na AIESEC in Porto FEP, esta avaliação define-se por um sistema de avaliação preenchido pelos coordenadores das equipas acerca dos membros e compreende critérios como: presença em atividades, horas passadas no escritório, presença nas reuniões de equipa, cumprimento de deadlines, etc.
  • 13.
    13 7. Conclusão Concluindo, aAEISEC in FEP organização que escolhemos explorar, é uma empresa quejá data de algumasdécadase quetem cada vez maisinfluência no presente de alguns jovens de hoje. A organização que tinha como objetivo inicial, criar líderes responsáveis e abertosà diversidade, de forma a evitar conflitos mundiais, tem continuado o seu excelente trabalho, agora no âmbito de proporcionar aos jovens de hoje em dia experiências que os enriqueçam, de forma a que estes se tornem no futuro adultos empreendedores. Em jeito de conclusão, conseguimos também perceber pela entrevista realizada à atual presidente da organização, Carolina Delmar, que esta é bastante coesa e funcional nos seus diversos departamentos, com o estabelecimento de metas, como por exemplo o planeamento de recursos humanos, as suas formas de recrutamentos e seleção e de formação e desenvolvimento dos membros.
  • 14.
    14 8. Anexos a. Organigramas Ilustração4 - Organigrama do escritório da AIESEC in Porto FEP Ilustração 5 - Organigrama da direção da AIESEC in Porto FEP
  • 15.
    15 b. Entrevista (CarolinaDemar Ex-Diretora deRecursosHumanos e atual Presidente da AIESECin Porto FEP) 1. Quando surgiu a AIESEC in Porto FEP? Quantos membros existem atualmente na organização? A AIESEC in Porto FEP surgiu em 1960, ou seja, tem 58 anos. É composta atualmente por 56 membrosativos, devidamente alocados nos departamentos de Relações Internacionais, Relações Empresariais, Projetos Sociais, Finanças, Marketing e Recursos Humanos. Cada departamento tem um diretor executivo que, em conjunto comigo, Presidente, e Vice-Presidente, gerem o escritório. 2. Sendo umaorganização tão internacional, como é feito o planeamento de recursoshumanos?É feito a nível local,nacional ou internacional? Existem guidelinesanívelinternacional,sobreestruturarecomendada (organograma) e descritivo de funções. Contudo, realizamos o nosso planeamento de departamento a nível local, o que nos confere independência na realização do mesmo. É fulcral para nós este processo de realizar um planeamento anualmente, no sentido de incrementar a componente estratégica e visão a longo prazo na direção. 3. Qualé o processo deplaneamentodestedepartamento?Quaissão as variáveis mais importantes dentro do planeamento? O processo de planeamento do departamento de Recursos Humanos duracerca de 3 diase é feito com a restantedireção,contudo existem muitas análises que têm de ser recolhidas anteriormente. O mais importante durante o planeamento é a gestão de performance do escritório e isso requer planear níveis de produtividade, retenção e critériosespecíficos que cada equipa tem de seguir e que no fundo se relacionam com aquilo que significa ser uma equipa na AIESEC. A comunicação interna é outro ponto fulcral no departamento de RH, pois este se encontra responsável por tratar de transmitir todo o tipo de notícias, decisões, eventos e oportunidades, em diferentes canais e formatos. Como o grupo de Facebook, Whatsapp e e-mail. Por
  • 16.
    16 último e apesarde ter apenas 2 picos, o recrutamento é algo muito importante e a última responsabilidade deste departamento. 4. Quaissão asatividades da responsabilidade deste departamento? Gestão de performance das equipas, gestão da nossa rede Alumni, gestão da comunicação interna e Recrutamento. 5. Relativamenteao recrutamento, fazemapenasrecrutamento externo? Ou há também um recrutamento interno? Fazemos apenas recrutamento interno e externo. A nível interno, quando os membros ativos pretendem mudar de cargo existem candidaturasinternasde 6 em 6 meses paraposições decoordenação de equipa ou managers. 6. Que tipo de métodos são usados para o recrutamento? (informais ou formais) A atração de jovens para o nosso recrutamento passa inicialmente pela promoção online no Facebook bem como nos emails das faculdades. Primeiramente existe um formulário de inscrição, que constitui a primeira fase de recrutamento, seguidamente as pessoas são chamadas para realizar uma dinâmica de grupo (fase 2), uma entrevista individual (fase 3) e o nosso fim de semana individual de integração e indução à organização (fase 4). 7. Porque é que recrutam de 6 em 6 meses? É o recomendável e o desejável numa organização composta por jovens dos18 aos30 anos,membrosativos temosapenas estudantes, neste momento, pelo que alguns ao acabar o curso e irem para o mercado de trabalho abandonam a organização. A rotatividade é elevada, mas é a forma deos jovens poderem ter uma experiência na organização e existem constante adaptação e inovação. 8. Recrutam apenas de 6 em 6 meses ou, caso necessário, fazem recrutamentos pontuais fora dessa timeline?
  • 17.
    17 O ideal émesmo o recrutamento ser de 6 em 6 meses pois é 2x por ano que as pessoas resolvem sair da organização ou candidatar-sea posições de coordenação e managers, então faz sentido para nós proceder ao recrutamento entre os semestres do ano letivo, onde a atração de jovens será maior. Contudo, já tivemos de proceder a recrutamentos pontuais por 2 vezes, não é recomendável, mas quando temos membros que saem da organização a meio da experiência de 6 meses e o volume de trabalho torna-se excessivo para a equipa ou área que perdeu os membrosé necessário proceder ao que designamos de “pocket recruitment” que é um recrutamento em menores dimensões. 9. Qual é o processo de recrutamento? Promoção onlinecom comunicação no Facebookeemaildinâmico do nosso processo de recrutamento. Os candidatos interessados preenchem um formulário de inscrição e são chamadospara realizar a fase seguinte de dinâmicas de grupo, caso passem a esta fase são chamados para a fase do processo de recrutamento na AIESEC constituída pela entrevista individual. A última fase constitui um fim de semana de integração e indução na organização. 10. Quais são os critérios gerais que avaliam? Avaliamos de acordo com um modelo de competências, focado nos valores, atitudes, aspirações futurasbem como nas competências de trabalho, gestão de tempo e competências interpessoais. 11.Qualé o perfildecandidato “perfeito”para entrar na organização? Acima de tudo tem de ser alguém autêntico e que tenha vontade de explorar as suas competências sem medo de ser desafiado. Não existe uma rotulagem do que é ser o candidato “perfeito” porque tentamos ao máximo respeitar a essência das pessoas, se existe um alinhamento entre os valores pessoais e os da organização é o primeiro passo para entrar na AIESEC. As necessidades internas que também temos são um fator que pesam nesta conjetura.
  • 18.
    18 12.Como é feitoo processo de seleção dos candidatos? Nos meses que antecedem o recrutamento o departamento de RecursosHumanosfazuma análisedascompetênciasque atualmente existem no escritório em todas as áreas, prevê a taxa de retenção no finaldaquelesemestre e estabelece deacordocom a visão estratégica da Direção e necessidades do escritório uma “persona”, com características gerais que todos os membros terão de ter apesar das suas skills. As diferentes fases do recrutamento, ou seja, das dinâmicasde grupo e entrevistas são construídastendo por base esta persona, cujas características estão relacionadas com altos níveis de produtividadee envolvimento na organização. Estas pontuações que atribuímos nas dinâmicas de grupo baseados em certos Key Performance Indicators que foram delineados previamente. 13.Se o candidato for rejeitado no processo de seleção, o mesmo será arquivado para uma próxima vaga ou rejeitam-no totalmente? No caso do “pocket recruitment” que referi anteriormente, fomos buscar os candidatosque tínhamosem arquivo. Os candidatosnunca são rejeitados totalmente, uma vez que nada os impede de se candidatar no próximo recrutamento, aliás, já tivemos inúmeras pessoas que se tornaram membros ativos à 2 ou 3 tentativa. 14.Como sabem se procederam bem na seleção do candidato? Mais do que saber se procedemosbem na seleção do candidato é se procedemos bem à alocação na área/ departamento certo. Isto porque temos grande confiança no nosso processo de integração e indução organizacional que ocorre num fim se semana com todo o escritório.Contudo,apósa entradana organizaçãoos membrosestão em período de prova durante10 dias, em que o departamento de RH tem especial atenção à presença dos membros nas primeiras atividades, cumprimento de prazos, atitudes e comportamentos. 15.Apósa entrada na organização, comoé que motivam os membros?
  • 19.
    19 A motivação éalgo muito difícil numa organização, acima de tudo é necessário estabelecer uma rotinade equipae trabalhoe a motivação surgedaí.Existem standardsem todasasequipas, como teambuilding ou atividades de bonding que já integram esta componente mais motivacional. Para além disto, temos sessões de reflexão sobre a sua experiência dentroda organizaçãopora consciência ser algo essencial no percurso de um membro da AIESEC. Realizamos jantares, reuniões mensais onde juntamos todo o escritório e celebramos o alcançado mensalmente, ter um bom ambiente de trabalho no nosso escritório também é essencial. 16.Existem formações iniciais? Ou são formações regulares? Infelizmente as formações ainda ocorrem maioritariamente na fase inicial, quando um membro ingressa na AIESEC, nesse fim de semana de indução damos formação, bem como logo na primeira semana de serem oficialmentemembrosda AIESEC existem simulaçõese sessões mais intensivas de educação. Contudo, temos tentado que a nossa comunicação interna e mesmo reuniões mensais passem alguma educação em formato de webinars ou sessões gerais para todos os membros presencialmente. 17.A relação dos membros é puramente profissional ou organizam atividades no âmbito de promover a interajuda e relações pessoais? Exemplo: tradições, cultura da organização. O que distingue a AIESEC de muitas outras organizações é que os membros no final do dia só são dedicados ao nosso propósito e permanecem na organização pelas pessoas e amizades que estabelecemos. Muitos deles sentem a AIESEC como uma família. Temos os jantares, reuniões mensais, atividades de bonding e team building eoutrastradições como ir ao Santoinho em Viana do Castelo e um jantar diferente na semana da Queima, mais do isso não posso revelar. 18.Existealgum tipo de avaliação aos membros? Como funciona?
  • 20.
    20 Sim temos umsistema de avaliação que é preenchido pelos coordenadores das equipas acerca dos membros e compreende critérios como: presença em atividades, horas passadas no escritório (estimativa), presença nas reuniões de equipa, cumprimento de deadlines, entre outros. 19.Se algummembro tiver quereportaralgum problema, háabertura para o dizer?É fácilderesolverou defalarcomosmembros da direção? Sim, imensa abertura, aliáscomo responsável final da AIESEC in Porto FEP devo dizer que já inúmerasvezes me abordaram com problemas pessoalmente independentemente da hierarquia subjacente. Todos os membros da direção são muito acessíveis a feedback e a ouvir os membros,éalgo muito importantenaAIESEC, a gestão epreocupação com as pessoas. 20.Já aconteceu alguém entrar na organização e, posteriormente, sentir que a mesma não correspondia às expectativas iniciais? O que fazem nesses casos? Sim, já. Nesses casos tentamos perceber que tipo de expectativas se encontram desalinhadas para poder ver se o problema é intrínseco à AIESEC ou se existe uma incompatibilidade desse membro com a organização mesmo. Ainda que esporádicos é natural estes casos ocorrerem, e tentamos estar o mais atentos possível a estes membros. Se os mesmos apresentarem problemasmais sérios e não cumprirem com o que se comprometerem são convidados a sair da AIESEC. 21.Quais são os pontos mais fortes da AIESEC? Há algum aspeto que se deva melhorar futuramente? Sem dúvida ter um propósito tão forte e uma complexidade organizacional sólida, onde os processos são bem implementados comparando com outras organizações jovens, temos bastante maturidade e somos o mais profissionais possível. Existem sempre espaçosparamelhorarna AIESEC, um deles éo nosso posicionamento externo, muito pouca gente ainda sabe efetivamente o que faz a
  • 21.
    21 AIESEC e issoadvém de uma falta de conhecimento em conseguirmos passar uma mensagem da nossa organização consistente e alinhada. Ainda somos uma organização muito fechada tendo em conta que a AIESEC é de jovens para impactar jovens.