Especialização em Desenvolvimento Java
UML e Padrões de Projetos
Aula 03 – DIAGRAMA DE SEQUÊNCIA
Prof. Vinícius de Paula - viniciusdepaula@unitri.edu.br
Diagrama de Sequência
•  Diagrama comportamental que procura determinar a sequência de
eventos que ocorrem em um determinado processo.
•  Determina a ordem em que os eventos ocorrem;
•  Identifica as mensagens que são enviadas e os métodos que são
chamados;
•  Esclarece como os objetos interagem dentro de um determinado
processo.
•  Mostra os eventos que partem do ator e chegam ao sistema.
•  Para cada evento recebido o sistema irá executar uma operação em
resposta.
Centro Universitário do Triângulo
2
UML e Padrões de Projeto
Diagrama de Sequência
•  Baseia-se no diagrama de casos de uso.
•  Normalmente existe um diagrama de sequência para cada caso de uso
declarado.
•  Obviamente, existe uma dependência do diagrama de classes, onde
as classes dos objetos utilizados no diagrama de sequência estão
descritas nele.
•  Pode ser utilizado para complementar o diagrama de classes, pois é ao
modelar o diagrama de sequência que se percebe quais métodos são
necessários declarar em que classes.
UML e Padrões de Projeto Centro Universitário do Triângulo
3
Elementos Básicos
•  Elementos básicos em um diagrama de sequência:
•  Atores
•  ︎Objetos
•  ︎Linhas de vida e focos de controle
•  Mensagens
•  Iterações
UML e Padrões de Projeto Centro Universitário do Triângulo
4
Elementos Gráficos
UML e Padrões de Projeto Centro Universitário do Triângulo
5
Elementos Gráficos
UML e Padrões de Projeto Centro Universitário do Triângulo
6
Ator
Objeto Classe
Linha
de vida
Foco de
controle
Mensagem
síncrona
Autochamada
Mensagem
de retorno
Atores
•  São os mesmos do diagrama de casos de uso e possuem a mesma
representação, mas diferenciam-se por apresentar uma “linha de
vida”.
•  Na maioria das vezes, um diagrama de sequência é iniciado por um
evento externo gerado por um ator.
UML e Padrões de Projeto Centro Universitário do Triângulo
7
Objetos
•  Representam as instâncias das classes envolvidas no processo
ilustrado pelo diagrama de sequência.
•  Assim como os atores, os objetos possuem uma “linha de vida”
vertical tracejada.
•  Um objeto pode existir desde o início do processo ou ser criado
durante sua execução.
UML e Padrões de Projeto Centro Universitário do Triângulo
8
Linha de Vida
•  Representa o tempo em que um objeto existe durante um processo.
•  Representada por uma linha fina tracejada partindo do objeto.
•  Quando o objeto é destruído, a linha de vida é interrompida com um “X”.
•  Um objeto não precisa necessariamente existir quando um processo é
iniciado.
UML e Padrões de Projeto Centro Universitário do Triângulo
9
Foco de Controle
•  Indica o período que o objeto está participando ativamente do
processo.
•  Os focos de controle são representados dentro da linha de vida,
porém por uma linha mais grossa.
UML e Padrões de Projeto Centro Universitário do Triângulo
10
Mensagens
•  Demonstram a ocorrência de eventos que, comumente, fazem
chamadas a um método de algum objeto envolvido no processo.
•  São representadas por uma seta e indica qual componente enviou a
mensagem e qual a recebeu.
UML e Padrões de Projeto Centro Universitário do Triângulo
11
Mensagens
•  Demonstram a ocorrência de eventos que, comumente, fazem
chamadas a um método de algum objeto envolvido no processo.
•  São representadas por uma seta e indica qual componente enviou a
mensagem e qual a recebeu.
UML e Padrões de Projeto Centro Universitário do Triângulo
12
Instancia um novo objeto Dispara um objeto destrutor
Tipos de Mensagens
•  Síncrona: o emissor da mensagem fica bloqueada até o receptor
receber e tratar a mensagem.
•  Assíncrona: o emissor continua a emitir mensagens, não há
dependências.
UML e Padrões de Projeto Centro Universitário do Triângulo
13
Mensagens de Retorno
•  Identifica a resposta a uma mensagem para o objeto ou ator que a
chamou.
•  Pode retornar informações específicas do método chamado ou apenas
um valor indicando que o método foi executado com sucesso ou não.
•  São representadas por uma linha tracejada contendo uma seta fina que
aponta para o objeto ou ator que recebe o resultado do método
chamado.
UML e Padrões de Projeto Centro Universitário do Triângulo
14
Autochamada
•  São mensagens que um objeto envia para si mesmo.
•  Uma mensagem parte da linha de vida do objeto e atinge a linha de vida
do próprio objeto.
UML e Padrões de Projeto Centro Universitário do Triângulo
15
Estereótipos
•  <<boundary>> identifica uma classe que serve de comunicação
entre os Atores externos e o sistema.
•  Comumente é associada à própria interface e interage com classes do
tipo <<control>>
•  <<control>> intermediária entre as classes <<boundary>> e outras
do sistema.
•  Responsável por interpretar eventos ocorridos sobre os objetos
<<boundary>> e retransmiti-los para as outras classes do sistema.
UML e Padrões de Projeto Centro Universitário do Triângulo
16
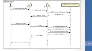
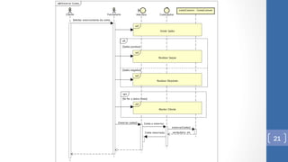
Exemplos de Diagramas de Sequências
•  Nos slides a seguir serão exemplificados alguns dos diagramas de
sequência referentes ao sistema de controle bancário.
UML e Padrões de Projeto Centro Universitário do Triângulo
17
UML e Padrões de Projeto Centro Universitário do Triângulo
18
UML e Padrões de Projeto Centro Universitário do Triângulo
19
UML e Padrões de Projeto Centro Universitário do Triângulo
20
Centro Universitário do Triângulo
21
Lista de Exercícios III
UML e Padrões de Projeto Centro Universitário do Triângulo
22
UML e Padrões de Projeto - Lista de Exercícios III.pdf
45min
Bibliografia
•  GUEDES, Gilleanes. UML Uma Abordagem Prática. Editora Novatec.
São Paulo, 2014.
•  FURLAN, José. Modelagem de Objetos através da UML. Editora
Makron Books.
•  BOOCH, Grady; RUMBAUGH, James; JACOBSON, Ivar. UML Guia do
Usuário. Editora Campus.
UML e Padrões de Projeto Centro Universitário do Triângulo
23

Aula 03 - UML e Padrões de Projeto

  • 1.
    Especialização em DesenvolvimentoJava UML e Padrões de Projetos Aula 03 – DIAGRAMA DE SEQUÊNCIA Prof. Vinícius de Paula - viniciusdepaula@unitri.edu.br
  • 2.
    Diagrama de Sequência • Diagrama comportamental que procura determinar a sequência de eventos que ocorrem em um determinado processo. •  Determina a ordem em que os eventos ocorrem; •  Identifica as mensagens que são enviadas e os métodos que são chamados; •  Esclarece como os objetos interagem dentro de um determinado processo. •  Mostra os eventos que partem do ator e chegam ao sistema. •  Para cada evento recebido o sistema irá executar uma operação em resposta. Centro Universitário do Triângulo 2 UML e Padrões de Projeto
  • 3.
    Diagrama de Sequência • Baseia-se no diagrama de casos de uso. •  Normalmente existe um diagrama de sequência para cada caso de uso declarado. •  Obviamente, existe uma dependência do diagrama de classes, onde as classes dos objetos utilizados no diagrama de sequência estão descritas nele. •  Pode ser utilizado para complementar o diagrama de classes, pois é ao modelar o diagrama de sequência que se percebe quais métodos são necessários declarar em que classes. UML e Padrões de Projeto Centro Universitário do Triângulo 3
  • 4.
    Elementos Básicos •  Elementosbásicos em um diagrama de sequência: •  Atores •  ︎Objetos •  ︎Linhas de vida e focos de controle •  Mensagens •  Iterações UML e Padrões de Projeto Centro Universitário do Triângulo 4
  • 5.
    Elementos Gráficos UML ePadrões de Projeto Centro Universitário do Triângulo 5
  • 6.
    Elementos Gráficos UML ePadrões de Projeto Centro Universitário do Triângulo 6 Ator Objeto Classe Linha de vida Foco de controle Mensagem síncrona Autochamada Mensagem de retorno
  • 7.
    Atores •  São osmesmos do diagrama de casos de uso e possuem a mesma representação, mas diferenciam-se por apresentar uma “linha de vida”. •  Na maioria das vezes, um diagrama de sequência é iniciado por um evento externo gerado por um ator. UML e Padrões de Projeto Centro Universitário do Triângulo 7
  • 8.
    Objetos •  Representam asinstâncias das classes envolvidas no processo ilustrado pelo diagrama de sequência. •  Assim como os atores, os objetos possuem uma “linha de vida” vertical tracejada. •  Um objeto pode existir desde o início do processo ou ser criado durante sua execução. UML e Padrões de Projeto Centro Universitário do Triângulo 8
  • 9.
    Linha de Vida • Representa o tempo em que um objeto existe durante um processo. •  Representada por uma linha fina tracejada partindo do objeto. •  Quando o objeto é destruído, a linha de vida é interrompida com um “X”. •  Um objeto não precisa necessariamente existir quando um processo é iniciado. UML e Padrões de Projeto Centro Universitário do Triângulo 9
  • 10.
    Foco de Controle • Indica o período que o objeto está participando ativamente do processo. •  Os focos de controle são representados dentro da linha de vida, porém por uma linha mais grossa. UML e Padrões de Projeto Centro Universitário do Triângulo 10
  • 11.
    Mensagens •  Demonstram aocorrência de eventos que, comumente, fazem chamadas a um método de algum objeto envolvido no processo. •  São representadas por uma seta e indica qual componente enviou a mensagem e qual a recebeu. UML e Padrões de Projeto Centro Universitário do Triângulo 11
  • 12.
    Mensagens •  Demonstram aocorrência de eventos que, comumente, fazem chamadas a um método de algum objeto envolvido no processo. •  São representadas por uma seta e indica qual componente enviou a mensagem e qual a recebeu. UML e Padrões de Projeto Centro Universitário do Triângulo 12 Instancia um novo objeto Dispara um objeto destrutor
  • 13.
    Tipos de Mensagens • Síncrona: o emissor da mensagem fica bloqueada até o receptor receber e tratar a mensagem. •  Assíncrona: o emissor continua a emitir mensagens, não há dependências. UML e Padrões de Projeto Centro Universitário do Triângulo 13
  • 14.
    Mensagens de Retorno • Identifica a resposta a uma mensagem para o objeto ou ator que a chamou. •  Pode retornar informações específicas do método chamado ou apenas um valor indicando que o método foi executado com sucesso ou não. •  São representadas por uma linha tracejada contendo uma seta fina que aponta para o objeto ou ator que recebe o resultado do método chamado. UML e Padrões de Projeto Centro Universitário do Triângulo 14
  • 15.
    Autochamada •  São mensagensque um objeto envia para si mesmo. •  Uma mensagem parte da linha de vida do objeto e atinge a linha de vida do próprio objeto. UML e Padrões de Projeto Centro Universitário do Triângulo 15
  • 16.
    Estereótipos •  <<boundary>> identificauma classe que serve de comunicação entre os Atores externos e o sistema. •  Comumente é associada à própria interface e interage com classes do tipo <<control>> •  <<control>> intermediária entre as classes <<boundary>> e outras do sistema. •  Responsável por interpretar eventos ocorridos sobre os objetos <<boundary>> e retransmiti-los para as outras classes do sistema. UML e Padrões de Projeto Centro Universitário do Triângulo 16
  • 17.
    Exemplos de Diagramasde Sequências •  Nos slides a seguir serão exemplificados alguns dos diagramas de sequência referentes ao sistema de controle bancário. UML e Padrões de Projeto Centro Universitário do Triângulo 17
  • 18.
    UML e Padrõesde Projeto Centro Universitário do Triângulo 18
  • 19.
    UML e Padrõesde Projeto Centro Universitário do Triângulo 19
  • 20.
    UML e Padrõesde Projeto Centro Universitário do Triângulo 20
  • 21.
  • 22.
    Lista de ExercíciosIII UML e Padrões de Projeto Centro Universitário do Triângulo 22 UML e Padrões de Projeto - Lista de Exercícios III.pdf 45min
  • 23.
    Bibliografia •  GUEDES, Gilleanes.UML Uma Abordagem Prática. Editora Novatec. São Paulo, 2014. •  FURLAN, José. Modelagem de Objetos através da UML. Editora Makron Books. •  BOOCH, Grady; RUMBAUGH, James; JACOBSON, Ivar. UML Guia do Usuário. Editora Campus. UML e Padrões de Projeto Centro Universitário do Triângulo 23