9
INTRODUÇÃO
Este livro foi desenvolvido com o objetivo de fornecer ao proissional envolvido em
construções residenciais um roteiro para a execução do gerenciamento do projeto,
seguindo boas práticas recomendadas pelo Project Management Institute (PMI). O livro
apresenta um exemplo completo que explica desde a criação da lista de atividades até
a obtenção de relatórios complexos e, principalmente, como utilizar o software em
cada uma das fases do ciclo de vida do projeto – Iniciação, Planejamento, Execução,
Monitoramento e Controle, Encerramento.
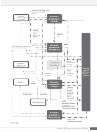
Na Parte I – Introdução ao Gerenciamento de Projetos – que abrange os Capítulos 1 e 2,
é apresentada uma visão geral do gerenciamento de projetos, as áreas de conhecimento
e os processos relativos, conforme preconiza o PMI.
Na Parte II – Iniciação do Projeto – que abrange os Capítulos 3 a 7, são apresentadas as
principais características do programa como requisitos de instalação, principais visualiza-
ções, ferramentas exclusivas e instruções para utilização da ajuda e coniguração para o
projeto exemplo.
Na Parte III – Planejamento do Projeto – que abrange os Capítulos 8 a 10, é desenvolvido
o cronograma do projeto, mostrando como trabalhar com atividades e durações, recursos
e custos e como personalizar e veriicar o planejamento.
Na Parte IV – Execução, Monitoramento e Controle – que abrange os Capítulos 11 a 13,
é mostrado como deve ser executado o monitoramento e controle, como trabalhar com
grupos, tabelas e iltros e como gerar e visualizar relatórios.
Na Parte V – Encerramento – que abrange o Capítulo 14, é mostrado como gerar relató-
rios para lições aprendidas do projeto e como utilizar o Organizador do MS-Project.
Na Parte VI – Complementos – que abrange os Capítulos 15 a 17, é mostrado como
compartilhar informações entre o MS-Project e outros programas, como consolidar
projetos e como resolver problemas de superalocação de recursos.
O livro contém um CD com versão Trial do Microsoft Oice Project 2007, válida para utili-
zação por 60 (sessenta) dias, e os arquivos do Projeto ABC.
O Autor coloca-se à disposição para quaisquer comentários e sugestões dos leitores, que
podem ser enviados para: autor@rjn.com.br
O Autor
Outubro/2009
13
Sumário
PARTE I . INTRODUÇÃO aO geReNcIameNTO De pROjeTOS
CAPÍTULO 1. vISÃO geRal DO geReNcIameNTO De pROjeTOS
1.1 Introdução.................................................................................................. 25
1.2 O que é um projeto? ................................................................................... 25
1.3 Ciclo de vida do projeto.............................................................................. 28
1.4 O que é gerenciamento de projetos? ............................................................ 30
1.5 Relacionamento entre grupos de processos de gerenciamento
de projetos.................................................................................................. 30
1.6 Os benefícios do gerenciamento de projetos ................................................ 32
1.7 Project Management Institute (PMI)........................................................... 34
1.8 Causas e fatores de sucesso e fracasso em gerenciamento de projetos ............ 35
1.9 Grupos de processos de gerenciamento de projetos ...................................... 37
1.10 Interação entre os grupos de processos......................................................... 39
1.11 Interação entre os processos de gerenciamento de projetos........................... 40
1.12 Áreas de conhecimentos em gerenciamento de projetos................................ 42
1.13 Visão geral das áreas de conhecimento......................................................... 45
1.14 Mapeamento dos processos de gerenciamento de projetos............................ 47
CAPÍTULO 2. OS pROceSSOS De geReNcIameNTO De pROjeTOS
e a UTIlIzaÇÃO DO mS-pROjecT
2.1 Introdução.................................................................................................. 51
2.2 Fase de Iniciação......................................................................................... 51
2.3 Fase de Planejamento.................................................................................. 53
2.4 Fase de Execução......................................................................................... 59
2.5 Fase de Monitoramento e Controle ............................................................. 62
2.6 Fase de Encerramento ................................................................................. 66
Anexo I. Termo de Abertura do Projeto................................................................ 69
14 gUIa RÁpIDO e FÁcIl - planejamento e controle de Obras Residenciais com o mS-project 2007
PARTE II . FaSe De INIcIaÇÃO DO pROjeTO
CAPÍTULO 3. apReSeNTaNDO O mS-pROjecT 2007
3.1 Introdução.................................................................................................. 77
3.2 Qual a versão mais adequada para você? ...................................................... 77
3.3 O que há de novo no MS-Project 2007 ....................................................... 79
3.4 Os 10 principais benefícios do MS-Project 2007 ......................................... 82
3.5 Requisitos de instalação do MS-Project 2007 .............................................. 85
3.6 Utilizando o CD-ROM do livro.................................................................. 86
CAPÍTULO 4. cONheceNDO O mS-pROjecT 2007 e SUaS
pRINcIpaIS vISUalIzaÇõeS
4.1 Introdução.................................................................................................. 89
4.2 Conhecendo o MS-Project e suas principais visualizações ............................ 89
4.3 Visualizando o guia do projeto.................................................................... 96
4.4 Conhecendo os principais modos de exibição do MS-Project 2007.............. 96
CAPÍTULO 5. cRIaNDO Um pROjeTO NOvO
5.1 Introdução.................................................................................................. 119
5.2 Criando um novo projeto............................................................................ 119
5.3 Inserindo informações iniciais do projeto .................................................... 121
5.4 Salvando o projeto ...................................................................................... 123
CAPÍTULO 6. INFORmaÇõeS DO pROjeTO exemplO
6.1 Introdução.................................................................................................. 129
6.2 Apresentando o Projeto ABC ...................................................................... 129
15
Sumário
6.3 Estrutura Analítica do Projeto - EAP........................................................... 130
6.4 O diagrama de rede do projeto.................................................................... 135
Anexo I. Planilha orçamentária e composições de custos do Projeto ABC ............. 137
CAPÍTULO 7. cONFIgURaNDO O mS-pROjecT 2007
paRa O pROjeTO exemplO
7.1 Introdução.................................................................................................. 159
7.2 Configurando o MS-Project 2007 para o Project ABC................................. 159
7.3 Calendário do MS-Project........................................................................... 165
7.4 Alterando o calendário padrão..................................................................... 166
7.5 Criando um calendário novo....................................................................... 169
7.6 Salvando o calendário no arquivo global .mpt.............................................. 170
7.7 Definindo o calendário de um projeto......................................................... 171
7.8 Definindo calendário para uma tarefa.......................................................... 172
7.9 Definindo calendário para um recurso......................................................... 172
PARTE III . FaSe De plaNejameNTO DO pROjeTO
CAPÍTULO 8. cRIaNDO a lISTa De aTIvIDaDeS
8.1 Introdução.................................................................................................. 179
8.2 Inserindo atividades .................................................................................... 179
8.3 Inserir e remover coluna.............................................................................. 179
8.4 Ajustando largura e altura das linhas ........................................................... 180
8.5 Movendo atividades .................................................................................... 180
8.6 Recuos e itemização .................................................................................... 181
8.7 Visualizando os níveis da estrutura de tópicos.............................................. 183
8.8 Exibindo os códigos da EDT....................................................................... 184
16 gUIa RÁpIDO e FÁcIl - planejamento e controle de Obras Residenciais com o mS-project 2007
8.9 Personalizando os códigos da EDT.............................................................. 185
8.10 Duração...................................................................................................... 187
8.11 Estimando as durações das tarefas................................................................ 188
8.12 Dias decorridos........................................................................................... 190
8.13 Realce de alterações..................................................................................... 190
8.14 Informações sobre tarefas ............................................................................ 192
8.15 Anotações na tarefa..................................................................................... 193
8.16 Hyperlink................................................................................................... 194
8.17 Divisão de tarefa ......................................................................................... 195
8.18 Marco......................................................................................................... 197
8.19 Tarefas recorrentes ...................................................................................... 198
8.20 Vinculação de tarefas .................................................................................. 200
8.21 Formatando a escala de tempo..................................................................... 208
8.22 Trabalhando com restrições de tarefas.......................................................... 208
CAPÍTULO 9. TRabalhaNDO cOm RecURSOS e cUSTOS
9.1 Introdução.................................................................................................. 217
9.2 Trabalhando com recursos........................................................................... 217
9.3 Entendendo custos...................................................................................... 220
9.4 Criando a lista de recursos........................................................................... 221
9.5 Atribuindo recursos às atividades................................................................. 226
9.6 Entendendo a fórmula de trabalho .............................................................. 230
9.7 Conhecendo os perfis de recursos do projeto ............................................... 242
9.8 Adequando os recursos do projeto............................................................... 245
9.9 Disponibilidade de recursos ........................................................................ 251
9.10 Visualizando as necessidades de mão-de-obra, de equipamentos e materiais . 253
9.11 Traçando a curva S do Projeto ABC ............................................................ 255
17
Sumário
CAPÍTULO 10. peRSONalIzaNDO e veRIFIcaNDO O plaNejameNTO
10.1 Introdução.................................................................................................. 261
10.2 Personalizando o planejamento ................................................................... 261
10.3 Verificação final do planejamento................................................................ 268
10.4 Salvando com linha de base......................................................................... 269
10.5 Visualizando o caminho crítico ................................................................... 272
10.6 Configurando o projeto para impressão....................................................... 273
PARTE IV . FaSe De execUÇÃO, mONITORameNTO e
cONTROle DO pROjeTO
CAPÍTULO 11. cONTROlaNDO O pROjeTO
11.1 Introdução.................................................................................................. 281
11.2 Considerações sobre monitoramento e controle do projeto .......................... 281
11.3 Utilizando sinalizadores .............................................................................. 282
11.4 Salvando planos provisórios......................................................................... 285
11.5 Atualizando e controlando o projeto ........................................................... 286
11.6 Analisando o cronograma............................................................................ 292
CAPÍTULO 12. TRabalhaNDO cOm TabelaS
12.1 Introdução.................................................................................................. 299
12.2 Analisando o andamento do projeto através da análise do valor agregado ..... 299
12.3 Trabalhando com tabelas............................................................................. 310
18 gUIa RÁpIDO e FÁcIl - planejamento e controle de Obras Residenciais com o mS-project 2007
CAPÍTULO 13. TRabalhaNDO cOm RelaTóRIOS e FIlTROS
13.1 Introdução.................................................................................................. 323
13.2 Trabalhando com filtros .............................................................................. 323
13.3 Visualizando relatórios do MS-Project......................................................... 328
13.4 Visualizando relatórios visuais do MS-Project.............................................. 337
PARTE V . FaSe De eNceRRameNTO DO pROjeTO
CAPÍTULO 14. eNceRRaNDO O pROjeTO
14.1 Introdução.................................................................................................. 345
14.2 Personalizando relatórios para lições aprendidas no projeto.......................... 345
14.3 Utilizando o organizador do MS-Project ..................................................... 352
PARTE VI . cOmplemeNTOS
CAPÍTULO 15. cOmpaRTIlhaNDO INFORmaÇõeS eNTRe O
mS-pROjecT e OUTROS pROgRamaS
15.1 Introdução............................................................................................. 359
15.2 Considerações sobre compartilhamento de informações entre
o MS-Project e outros programas ........................................................... 359
15.3 Configurando o MS-Project para importar e exportar dados ................... 360
15.4 Importando um arquivo do Excel........................................................... 361
15.5 Importando dados do Access.................................................................. 365
15.6 Importando dados do Outlook............................................................... 368
15.7 Importando arquivos do tipo .csv ou .txt................................................ 370
19
Sumário
15.8 Exportando dados do MS-project 2007.................................................. 371
15.9 Exportando dados básicos do MS-Project para o Excel............................ 372
15.10 Exportando informações do MS-Project................................................. 373
15.11 Copiando a imagem do arquivo do MS-Project ...................................... 375
15.12 Criando vínculos com o Excel................................................................ 376
CAPÍTULO 16. cONSOlIDaNDO pROjeTOS
16.1 Introdução.................................................................................................. 383
16.2 Consolidando projetos................................................................................ 383
CAPÍTULO 17. ReSOlveNDO pROblemaS De SUpeRalOcaÇõeS
De RecURSOS
17.1 Introdução.................................................................................................. 389
17.2 Nivelamento de recursos ............................................................................. 389
GLOSSÁRIO .................................................................................................. 393
BIBLIOGRAFIA............................................................................................. 403
41
Capítulo 1 - Visão Geral do Gerenciamento de Projetos
42 GUIA RÁPIDO E FÁCIL - Planejamento e Controle de Obras Residenciais com o MS-Project 2007
1.12 ÁREAS DE CONHECIMENTO EM GERENCIAMENTO DE PROJETOS
O PMI estabelece as seguintes 9 áreas de conhecimento que englobam 42 processos
de gerenciamento de projetos.
1.12.1 GERENCIAMENTO DE INTEGRAÇÃO DO PROJETO
A área de conhecimento em Gerenciamento de Integração do Projeto inclui os
processos necessários à integração efetiva de todos os processos requeridos para
realizar o objetivo do projeto dentro dos procedimentos definidos da organização.
Os processos de gerenciamento de integração incluem:
1 Desenvolver o Termo de Abertura do Projeto;
2 Desenvolver o Plano de Gerenciamento do Projeto;
3 Orientar e Gerenciar a Execução do Projeto;
4 Monitorar e Controlar o Trabalho do Projeto;
5 Realizar o Controle Integrado de Mudanças;
6 Encerrar o Projeto ou a Fase.
1.12.2 GERENCIAMENTO DO ESCOPO DO PROJETO
A área de conhecimento em Gerenciamento do Escopo do Projeto trata prin-
cipalmente do que está ou não incluído no projeto e compreende os processos
necessários para garantir que o projeto inclua todo o trabalho necessário, e
somente ele, para terminar o projeto com sucesso.
Os processos de gerenciamento do escopo incluem:
1 Coletar os Requisitos;
2 Definir o Escopo;
3 Criar EAP;
4 Verificar o Escopo;
5 Controlar o Escopo.
89
Capítulo 4 - Conhecendo o MS-Project 2007 e suas principais visualizações
INICIAÇÃO
4.1 INtrOduÇÃO
Neste capítulo são apresentadas a área de trabalho do MS-Project 2007, as barras de
ferramentas, o guia do projeto e as suas principais visualizações.
4.2 CONheCeNdO O MS-PrOjeCt 2007 e SuAS PrINCIPAIS vISuAlIzAÇõeS
Para iniciar o MS-Project 2007:
1. Na barra de tarefas do Windows, clique no botão Iniciar;
2. No menu Iniciar, aponte para Todos os programas, clique em Microsoft Office e,
em seguida, clique em Microsoft Office Project 2007.
Sempre que abrirmos o MS-Project, a primeira visualização que nos é apresentada é
o Gráfico de Gantt, sendo esta a visualização “padrão” do programa. Nesta tela, além
de informações básicas do projeto, como o nome das tarefas, início, término e dura-
ções, podemos encontrar, tanto na planilha quanto na área gráfica, mais informações
90 GUIA RÁPIDO E FÁCIL - Planejamento e Controle de Obras Residenciais com o MS-Project 2007
importantes para o planejamento. Entre estas informações estão o nome e a quatidade
de recursos, dependências entre tarefas, atividades críticas, folgas etc.
Na janela do MS-Project encontramos características que são padrão dos produtos da
Microsoft, como o nome do arquivo aberto na barra de título e o menu do programa.
Outras informações são específicas do MS-Project, como a barra de ferramentas e a
barra de entrada. Há ainda aquelas que são específicas de determinada visualização. Na
figura a seguir podemos visualizar o Gráfico de Gantt e as áreas nas quais é dividido.
Tabela de dados Barra de status Divisor
Área do
Gráico
de Gantt
Escala de
tempo
Barra de
entrada
Barra de
ferramentas
padrão
Barra de ferramentas
de formatação
Barra do título
Como já dito anteriormente, o menu do MS-Project é muito parecido com o dos
outros programas da Microsoft. A relação a seguir nos mostra a função de cada item
deste menu.
• Arquivo
Iniciar um novo projeto, abrir um projeto existente, salvar e fechar arquivos,
configurar páginas, visualizar e imprimir projetos, enviar projeto para outros
participantes, definir propriedades do projeto.
103
Capítulo 4 - Conhecendo o MS-Project 2007 e suas principais visualizações
INICIAÇÃO
4.4.3 USO DA TAREFA
O modo de exibição Uso da tarefa permite a visualização da distribuição dos
recursos de cada tarefa ao longo do tempo, bem como a adequação dessa distri-
buição de acordo com as necessidades reais de cada tarefa.
Para abrir esta visualização clique no menu Exibir e em Uso da tarefa. A princípio
podemos observar que possuímos uma coluna a mais que no Gráfico de Gantt.
A coluna Trabalho nos informa as horas de trabalho de cada recurso e soma estas
horas na linha da tarefa. Observe que, por padrão, o MS-Project multiplica os
dias por 8 horas e não inclui, nesse cálculo, os valores de materiais.
Com duplo clique na linha do recurso abrimos a janela Informações sobre a
atribuição. As alterações feitas nesta janela atualizam automaticamente o cro-
nograma e a Planilha de recursos.
104 GUIA RÁPIDO E FÁCIL - Planejamento e Controle de Obras Residenciais com o MS-Project 2007
No calendário do lado direito temos as quantidades de recursos distribuídos ao
longo do espaço de tempo determinado. A escala de tempo do calendário pode
ser alterada como no Gráfico de Gantt. Com um clique do botão direito sobre
a área amarela na coluna Detalhes abrimos uma lista que nos dá mais opções de
visualização. Clique em Custo e veja que o MS-Project criou uma linha de custo
embaixo das linhas de trabalho.
Para mais opções de detalhes e formatações da visualização Uso da tarefa, dê
duplo clique na área gráfica do cronograma. O MS-Project irá abrir a janela
Estilos de detalhe.
131
Capítulo 6 - Informações do Projeto Exemplo
INICIAÇÃO
tarefas são organizadas em fases. O enfoque desta técnica é partir do específico
para o geral;
• EAPs padrões da organização e modelos de EAP.
6.3.1 ESCOLHA DO MÉTODO DE PREPARAÇÃO DA EAP
A escolha do método de execução da EAP depende da experiência da equipe em
desenvolver a EAP, bem como das práticas adotadas pela empresa. Contudo,
de forma simplificada, algumas explanações podem auxiliar na escolha, como
as seguintes:
1 Técnica top-down
A técnica top-down deve ser escolhida quando:
• o gerente e a equipe de gerenciamento do projeto têm pouca
experiência no desenvolvimento de EAP. Essa técnica permite o
entendimento progressivo e a elaboração da EAP;
• a natureza do produto do projeto ou serviço não é bem conhe-
cida. Essa técnica permite o entendimento gradativo conforme o
escopo e natureza do projeto estão sendo conhecidos;
• a natureza do ciclo de vida do projeto não é bem conhecida.
Essa técnica permite o reconhecimento dos entregáveis durante
seu desenvolvimento;
• não existem exemplos de EAPs aplicáveis.
2 Técnica bottom-up
A técnica bottom-up deve ser escolhida nestas situações:
• a natureza do produto do projeto ou serviço é bem conhecida. Se
uma empresa desenvolve produtos muito similares, a equipe do
projeto deve conhecer todas as entregas necessárias para o projeto;
• a natureza do ciclo de vida do projeto é bem conhecida. Quando
as entregas intermediárias de cada fase são conhecidas, pode-se
utilizar essa técnica;
132 GUIA RÁPIDO E FÁCIL - Planejamento e Controle de Obras Residenciais com o MS-Project 2007
3. Alvenarias
ATIVIDADE TAREFA
1. Fundações
1.1. Estacas
1.2. Blocos e vigas baldrames
2.1. Colunas e vigas
2.2. Laje de concreto
2. Estruturas de concreto
3.1. Alvenaria 1/2 tijolo
3.2. Alvenaria 1 tijolo
• modelos de EAPs aplicáveis são disponíveis no caso de empresas
com produtos ou serviços similares.
3 Padrões e exemplos de EAPs
Padrões e exemplos podem ser utilizados na elaboração de EAPs, desde
que de forma cuidadosa, verificando-se as desvantagens apresentadas na
tabela apresentada anteriormente. Contudo, para projetos com diferenças
significantes de outros projetos da organização e sem modelos aplicáveis, o
desenvolvimento da EAP deve ser feito através da técnica top-down.
6.3.2 DETERMINAÇÃO DA QUANTIDADE DE NÍVEIS DA EAP
Para a determinação da quantidade de níveis da EAP, deve-se considerar:
• Que permita o acompanhamento do progresso do trabalho;
• Que permita estimativas;
• Que seja gerenciável.
No Projeto ABC consideraremos que você, como Gerente do Projeto, analisou
os documentos do projeto, as composições de custos e o Termo de Abertura do
Projeto e elaborou a lista de atividades e tarefas seguinte:
133
Capítulo 6 - Informações do Projeto Exemplo
INICIAÇÃO
8. Instalações
8.1. Instalações hidráulicas
8.2. Instalações elétricas
4. Pisos
4.1. Contrapiso
4.2. Pisos cerâmicos
ATIVIDADE TAREFA
5. Revestimentos
5.1. Reboco, emboço e massa corrida
5.2. Azulejos
6. Esquadrias
6.1. Portas
6.2. Janelas
7. Pinturas
7.1. Pintura de alvenarias
7.2. Pintura de esquadrias
A partir dessa lista, foi elaborada a EAP seguinte:
134 GUIA RÁPIDO E FÁCIL - Planejamento e Controle de Obras Residenciais com o MS-Project 2007
Diagrama da EAP
143
Capítulo 6 - Informações do Projeto Exemplo
INICIAÇÃO
COMPOSIÇÕES DE CUSTOS
159
Capítulo 7 - Conigurando o MS-Project 2007 para o Projeto Exemplo
INICIAÇÃO
7.1 INtrOduÇÃO
Neste capítulo são mostradas as opções de configuração do MS-Project, como traba-
lhar com calendários e como configurar o programa para o projeto exemplo do livro.
7.2 CONfIgurANdO O MS-PrOjeCt 2007 PArA O PrOjetO ABC
Para configurar o MS-Project para o Projeto ABC:
1. No menu Ferramentas, escolha Opções. Clique na aba da janela Exibir, mostrada
na figura seguinte.
Nesta janela você pode definir o modo de exibição padrão, o calendário, o
formato de data, opções de exibição na tela, opções de vinculação entre pro-
jetos, opções de unidade monetária e opções de estrutura de tópicos para o
projeto aberto.
169
Capítulo 7 - Conigurando o MS-Project 2007 para o Projeto Exemplo
INICIAÇÃO
7.5 CRIANDO UM CALENDÁRIO NOVO
Além do calendário padrão, é possível criar outro calendário e usá-lo para determina-
das tarefas. Para exemplificar, criaremos um calendário X no qual somente quintas e
sextas são trabalhadas.
• No menu Ferramentas selecione Alterar Período Útil. Na janela Alterar Período
Útil, no canto superior direito, clique no botão Criar Novo Calendário;
• Na janela Criar novo calendário base escolha Criar novo calendário base se dese-
jar criar um novo calendário a partir do zero ou Criar uma cópia do calendário
se quiser se basear em um calendário que já existe, incluindo feriados e perso-
nalizações já realizadas. No caso do nosso exemplo iremos criar uma cópia do
calendário Padrão. Na caixa Nome digite “Calendário X” e clique em OK;
• Na guia Semanas de trabalho selecione Padrão e clique em Detalhes;
• Na janela Detalhes de Padrão selecione segunda, terça e quarta-feira (mantendo
o botão CTRL pressionado) e clique em Definir dias para o período de folga.
Clique em OK;
185
Capítulo 8 - Criando a Lista de Atividades
PLANEJAMENTO
8.9 PERSONALIZANDO OS CÓDIGOS DA EDT
Se a organização, ou o cliente, necessita de um formato específico de código de estrutura
de divisão de trabalho (EDT), o usuário poderá criar uma máscara personalizada que o
MS-Project usará para atribuir códigos de estrutura de tópicos correspondente a ativida-
des, dependendo da sua posição na hierarquia da estrutura de tópicos do projeto.
Para definir um código EDT novo para o projeto:
• No menu Projeto, em EDT, clique em Definir código;
• Na janela Definição de código de EDT, digite uma sequência de letras e
números na caixa Prefixo do código do projeto para especificar o prefixo do
código do projeto que diferencia as atividades desse projeto das atividades
de outros projetos;
251
Capítulo 9 - Trabalhando com Recursos e Custos
PLANEJAMENTO
Nesse caso, os recursos de mão de obra poderiam estar assim distribuídos.
• Carpinteiro durante toda a fase de formas e no dia da desforma.
Entre essas fases não haverá necessidade desse
recurso, e ele poderia iniciar outra tarefa;
• Ferreiro durante toda a fase de armação. Antes dessa fase e
após o término não haverá necessidade desse
recurso e ele poderia iniciar outra atividade;
• Servente durante a fase de montagem das formas (ajudando o
carpinteiro), durante a fase de colocação da arma-
ção (ajudando o ferreiro), no dia da concretagem
(estimados dois serventes), durante a fase de cura
(para molhar o concreto) e no dia do desforma (aju-
dando o carpinteiro);
• Pedreiro no dia da concretagem. Nos outros dias não haverá
necessidade desse recurso.
Assim, teríamos a seguinte distribuição:
Formas
Armação
Concreto
Cura (p/ desforma)
Desforma
6
1 2 3 4 5 7 8 9 10 11 12 13 14 15 16 17 18 19 20
261
Capítulo 9 - Trabalhando com Recursos e Custos
PLANEJAMENTO
• Abra uma planilha do Excel. Na célula A2 insira o valor total de
horas do nosso projeto. Esse valor encontramos na coluna Trabalho,
na linha do título do Projeto ABC;
• Nas células de B1 a H1 digite os meses de Abril a Outubro referentes
aos meses de trabalho do Projeto ABC;
• Agora iremos inserir as horas distribuídas ao longo do tempo. No
MS-Project copie as horas da primeira linha da área gráfica do projeto
e cole no Excel no mês correspondente;
• Na primeira coluna, referente a Abril, na linha 3 iremos inserir uma
fórmula. Digite =B2/A2. Ou seja: a quantidade de trabalho de Abril
dividida pela quantidade total de trabalho do projeto. Selecione
a linha 3 inteira e clique com o botão direito do mouse, selecione
Formatar células e na aba Número clique em Porcentagem e Duas
casas decimais;
• Na coluna C, referente a Maio, digite a seguinte fórmula: =soma(B2:C2)/
A2. Desta maneira, somamos os meses de Abril e Maio e dividimos
pelo total novamente. Faça o mesmo para os outros meses, sempre
somando o mês atual e os anteriores e dividindo pelo total. A soma
do último mês dividido pelo total deverá dar 100%;
262 GUIA RÁPIDO E FÁCIL - Planejamento e Controle de Obras Residenciais com o MS-Project 2007
• Selecione a linha 2, na qual inserimos as horas extraídas do MS-Pro-
ject e oculte esta linha;
• Selecione da célula B1 a H4 e clique no menu Inserir. Clique em
Linhas e selecione um dos tipos de gráfico;
• Para colocar o gráfico gerado em uma nova planilha clique sobre ele
com o botão direito do mouse e selecione Mover Gráfico. Selecione a
opção Nova planilha;
• Para atualizar os valores reais insira nas células da linha 4 os valo-
res percentuais extraídos do MS-Project nas colunas referentes a
cada mês.
293
Capítulo 11 - Controlando o projeto
EXECUÇÃO E MONITORAMENTO E CONTROLE
• Para Escoramento iremos indicar um valor menor do que o plane-
jado, tendo em vista que utilizamos material de outra obra. Sen-
do assim, na coluna de Custo real digite R$ 350,00, indicando,
assim, que gastamos menos do que os R$ 974,70 previstos;
• Iremos considerar ainda que o Concreto usinado teve de ser
comprado de outro fornecedor. Assim, na coluna de Custo real
digite R$ 1.450,00, indicando, assim, que tivemos um gasto
maior do que os R$ 1.302,00 previstos;
• Indicaremos também um novo valor para os gastos com o
Servente e com o Pedreiro. Para o Servente, na coluna Custo real
digite R$ 480,00 e para o Pedreiro digite R$ 320,00.
2. Considere que o frete da Laje de concreto não havia sido previsto.
Sendo assim, iremos inserir um custo ligado diretamente à tarefa.
• Remova a divisão de janelas no menu Janela, Remover divisão.
No menu Exibir, Tabela selecione Custo;
• Na linha da atividade Laje de concreto, na coluna Custo fixo,
digite R$ 300,00.
294 GUIA RÁPIDO E FÁCIL - Planejamento e Controle de Obras Residenciais com o MS-Project 2007
11.5.4 ATUALIZANDO A DURAÇÃO REAL E RESTANTE
1. Considerando que a tarefa 10 - Alvenaria ½ tijolo já foi iniciada há 5
dias e deverá levar mais 9 dias para ser concluída.
• No Gantt de controle selecione a atividade 10 - Alvenaria ½ tijolo;
• No menu Ferramentas aponte para Controle e clique em Atua-
lizar tarefas;
• Na janela Atualizar tarefas em Duração real digite 3 dias e em Du-
ração restante digite 11 dias conforme mostra a figura seguinte;
• Clique em OK.
11.5.5 ATUALIZANDO O TRABALHO REAL E RESTANTE
1. Considerando que a atividade 11 - Alvenaria 1 tijolo foi iniciada, já
dispendeu uma quantidade de trabalho e sabemos de quanto trabalho
será preciso dispender para concluir a tarefa (240 h):
299
Capítulo 11 - Controlando o projeto
EXECUÇÃO E MONITORAMENTO E CONTROLE
11.6.4 COMPARANDO ESTIMATIVAS DA LINHA DE BASE COM OS
DADOS REAIS
Para comparar as estimativas da linha de base com os dados reais siga os seguin-
tes passos:
1. No menu Exibir aponte para Tabela e clique em Variação.
Nessa tabela poderá ser verificado quais tarefas estão iniciando ou terminando
com datas diferentes da linha de base.
11.6.5 COMPARANDO OS CUSTOS PREVISTOS COM OS REAIS
Com o MS-Project é possível identificar os custos que estão ultrapassando os
previstos, possibilitando a tomada de medidas preventivas ou corretivas dos
problemas causados por esses desvios.
Para identificar tarefas com custos diferentes dos previstos siga os seguin-
tes passos:
1. No menu Exibir clique em Gráfico de Gantt;
2. No menu Exibir aponte para Tabela e clique em Custo;
307
Capítulo 12 - Trabalhando com tabelas
EXECUÇÃO E MONITORAMENTO E CONTROLE
Se VA é positiva, o custo está acima do previsto no orçamento.
Se VA é negativa, o custo está abaixo do previsto no orçamento.
%VA (variação do percentual do prazo)
Indica a variação percentual nos prazos com relação ao agregado até o período.
%VA = VA
COTR
12.2.3 ÍNDICES - DESEMPENHO
IDC (índice de desempenho de custo)
Indica a taxa de conversão do valor previsto em valor agregado.
Data
de status
Valor planejado
no orçamento
327
Capítulo 13 - Trabalhando com relatórios e iltros
EXECUÇÃO E MONITORAMENTO E CONTROLE
13.1 INTRODUÇÃO
Neste capítulo será mostrado como filtrar as informações do nosso projeto e como
extrair relatórios do MS-Project em conjunto com o Excel e Visio Professional, de
forma a ter uma apresentação gráfica dos dados do projeto.
13.2 TRABALHANDO COM FILTROS
As tabelas nos auxiliam a visualizar mais ou menos informações sobre as tarefas,
porém não nos classificam as próprias tarefas. Para isso utilizamos os filtros.
No menu Projeto, Filtro para:, Mais filtros encontramos uma lista de filtros para
tarefas e para recursos. O MS-Project nos permite filtrar tanto informações de
tarefas como informações de recursos.
Para visualizar informações resumidas de tarefas utilizamos os filtros:
• Todas as tarefas;
• Campos vinculados;
• Criadas após...;
• Crítica;
• Custo acima do orçado;
• Custo maior que...;
• Deve iniciar em...;
337
Capítulo 13 - Trabalhando com relatórios e iltros
EXECUÇÃO E MONITORAMENTO E CONTROLE
Orçamento
Apresenta o custo da linha de base, o custo atual e a variação em moeda entre
elas, como mostra a figura a seguir.
Tarefas com orçamento estourado
Apresenta tarefas cujo custo ultrapassa o custo da linha de base, como mostra
a figura a seguir.
338 GUIA RÁPIDO E FÁCIL - Planejamento e Controle de Obras Residenciais com o MS-Project 2007
13.3.4 ATRIBUIÇÕES DO PROJETO ABC
Clique em Selecionar para acessar os relatórios dessa categoria.
Quem faz o que e quando
Apresenta as atribuições de cada recurso por período de tempo escolhido (dia,
semana, mês etc.), como mostra a figura a seguir:
341
Capítulo 13 - Trabalhando com relatórios e iltros
EXECUÇÃO E MONITORAMENTO E CONTROLE
13.4 VISUALIZANDO RELATÓRIOS VISUAIS DO MS-PROJECT
O MS-Project 2007 possui um novo recurso – relatórios visuais – que utilizam a
exportação de dados para o Excel 2003 ou posterior (para a criação de gráficos) e
para o Visio Professional 2007 (para a criação de diagramas).
13.4.1 RELATÓRIOS NO EXCEL
Relatório de disponibilidade do trabalho de recursos
342 GUIA RÁPIDO E FÁCIL - Planejamento e Controle de Obras Residenciais com o MS-Project 2007
Relatório de Trabalho Restante de Recursos
349
Capítulo 14 - Encerrando o projeto
ENCERRAMENTO
14.1 INTRODUÇÃO
Neste capítulo será mostrado como preparar relatórios para servir como lições
aprendidas do projeto e utilizar o Organizador do MS-Project.
Tipicamente, esta fase caracteriza-se pela conclusão do trabalho do projeto.
Contudo, concluir as atividades do projeto pode não significar que o Gerente do
Projeto não tenha mais atribuições ou responsabilidades pelo projeto. Provavel-
mente você vai querer salvar relatórios do projeto como lições aprendidas para
utilização em futuros projetos. Também pode ocorrer de desejar enviar relatórios e
salvar modelos para as partes interessadas no projeto, bem como para outros
gerentes da sua empresa.
14.2 PERSONALIZANDO RELATÓRIOS PARA LIÇÕES APRENDIDAS
DO PROJETO
Além dos relatórios vistos anteriormente, o MS-Project nos permite ainda persona-
lizar relatórios. Para isso, utilizamos a janela Relatórios personalizados, acessível através
do menu Relatórios, Relatórios..., Personalizados..., conforme figura a seguir.
Há várias formas de fazermos relatórios personalizados. A seguir veremos algumas delas.
377
Capítulo 15 - Compartilhando informações entre o MS-Project e outros programas
Será criado um arquivo no Excel com pelo menos três tabelas:
• Tabela_Tarefas;
• Tabela_Recursos;
• Tabela_Atribuição.
15.10 exportando informações do ms-project
Para exportar informações avançadas do MS-Project, como informações de cus-
to, recursos e outras, para o Excel ou arquivos de formato texto ou CSV siga os
seguintes passos:
1. Abra o MS-Project e o projeto do qual deseja exportar dados;
2. No menu Arquivo escolha Salvar como;
Adquira o livro através do site:
http://www.rjn.com.br/obras_residenciais.php
Autor: Rosaldo de Jesus Nocêra - PMP, PMI - SP, MCTS
ISBN: 978-85-91001-50-7
www.rjn.com.br
contato@rjn.com.br

Planejamento_e_Controle_de_Obras_Residen.pdf

  • 2.
    9 INTRODUÇÃO Este livro foidesenvolvido com o objetivo de fornecer ao proissional envolvido em construções residenciais um roteiro para a execução do gerenciamento do projeto, seguindo boas práticas recomendadas pelo Project Management Institute (PMI). O livro apresenta um exemplo completo que explica desde a criação da lista de atividades até a obtenção de relatórios complexos e, principalmente, como utilizar o software em cada uma das fases do ciclo de vida do projeto – Iniciação, Planejamento, Execução, Monitoramento e Controle, Encerramento. Na Parte I – Introdução ao Gerenciamento de Projetos – que abrange os Capítulos 1 e 2, é apresentada uma visão geral do gerenciamento de projetos, as áreas de conhecimento e os processos relativos, conforme preconiza o PMI. Na Parte II – Iniciação do Projeto – que abrange os Capítulos 3 a 7, são apresentadas as principais características do programa como requisitos de instalação, principais visualiza- ções, ferramentas exclusivas e instruções para utilização da ajuda e coniguração para o projeto exemplo. Na Parte III – Planejamento do Projeto – que abrange os Capítulos 8 a 10, é desenvolvido o cronograma do projeto, mostrando como trabalhar com atividades e durações, recursos e custos e como personalizar e veriicar o planejamento. Na Parte IV – Execução, Monitoramento e Controle – que abrange os Capítulos 11 a 13, é mostrado como deve ser executado o monitoramento e controle, como trabalhar com grupos, tabelas e iltros e como gerar e visualizar relatórios. Na Parte V – Encerramento – que abrange o Capítulo 14, é mostrado como gerar relató- rios para lições aprendidas do projeto e como utilizar o Organizador do MS-Project. Na Parte VI – Complementos – que abrange os Capítulos 15 a 17, é mostrado como compartilhar informações entre o MS-Project e outros programas, como consolidar projetos e como resolver problemas de superalocação de recursos. O livro contém um CD com versão Trial do Microsoft Oice Project 2007, válida para utili- zação por 60 (sessenta) dias, e os arquivos do Projeto ABC. O Autor coloca-se à disposição para quaisquer comentários e sugestões dos leitores, que podem ser enviados para: autor@rjn.com.br O Autor Outubro/2009
  • 3.
    13 Sumário PARTE I .INTRODUÇÃO aO geReNcIameNTO De pROjeTOS CAPÍTULO 1. vISÃO geRal DO geReNcIameNTO De pROjeTOS 1.1 Introdução.................................................................................................. 25 1.2 O que é um projeto? ................................................................................... 25 1.3 Ciclo de vida do projeto.............................................................................. 28 1.4 O que é gerenciamento de projetos? ............................................................ 30 1.5 Relacionamento entre grupos de processos de gerenciamento de projetos.................................................................................................. 30 1.6 Os benefícios do gerenciamento de projetos ................................................ 32 1.7 Project Management Institute (PMI)........................................................... 34 1.8 Causas e fatores de sucesso e fracasso em gerenciamento de projetos ............ 35 1.9 Grupos de processos de gerenciamento de projetos ...................................... 37 1.10 Interação entre os grupos de processos......................................................... 39 1.11 Interação entre os processos de gerenciamento de projetos........................... 40 1.12 Áreas de conhecimentos em gerenciamento de projetos................................ 42 1.13 Visão geral das áreas de conhecimento......................................................... 45 1.14 Mapeamento dos processos de gerenciamento de projetos............................ 47 CAPÍTULO 2. OS pROceSSOS De geReNcIameNTO De pROjeTOS e a UTIlIzaÇÃO DO mS-pROjecT 2.1 Introdução.................................................................................................. 51 2.2 Fase de Iniciação......................................................................................... 51 2.3 Fase de Planejamento.................................................................................. 53 2.4 Fase de Execução......................................................................................... 59 2.5 Fase de Monitoramento e Controle ............................................................. 62 2.6 Fase de Encerramento ................................................................................. 66 Anexo I. Termo de Abertura do Projeto................................................................ 69
  • 4.
    14 gUIa RÁpIDOe FÁcIl - planejamento e controle de Obras Residenciais com o mS-project 2007 PARTE II . FaSe De INIcIaÇÃO DO pROjeTO CAPÍTULO 3. apReSeNTaNDO O mS-pROjecT 2007 3.1 Introdução.................................................................................................. 77 3.2 Qual a versão mais adequada para você? ...................................................... 77 3.3 O que há de novo no MS-Project 2007 ....................................................... 79 3.4 Os 10 principais benefícios do MS-Project 2007 ......................................... 82 3.5 Requisitos de instalação do MS-Project 2007 .............................................. 85 3.6 Utilizando o CD-ROM do livro.................................................................. 86 CAPÍTULO 4. cONheceNDO O mS-pROjecT 2007 e SUaS pRINcIpaIS vISUalIzaÇõeS 4.1 Introdução.................................................................................................. 89 4.2 Conhecendo o MS-Project e suas principais visualizações ............................ 89 4.3 Visualizando o guia do projeto.................................................................... 96 4.4 Conhecendo os principais modos de exibição do MS-Project 2007.............. 96 CAPÍTULO 5. cRIaNDO Um pROjeTO NOvO 5.1 Introdução.................................................................................................. 119 5.2 Criando um novo projeto............................................................................ 119 5.3 Inserindo informações iniciais do projeto .................................................... 121 5.4 Salvando o projeto ...................................................................................... 123 CAPÍTULO 6. INFORmaÇõeS DO pROjeTO exemplO 6.1 Introdução.................................................................................................. 129 6.2 Apresentando o Projeto ABC ...................................................................... 129
  • 5.
    15 Sumário 6.3 Estrutura Analíticado Projeto - EAP........................................................... 130 6.4 O diagrama de rede do projeto.................................................................... 135 Anexo I. Planilha orçamentária e composições de custos do Projeto ABC ............. 137 CAPÍTULO 7. cONFIgURaNDO O mS-pROjecT 2007 paRa O pROjeTO exemplO 7.1 Introdução.................................................................................................. 159 7.2 Configurando o MS-Project 2007 para o Project ABC................................. 159 7.3 Calendário do MS-Project........................................................................... 165 7.4 Alterando o calendário padrão..................................................................... 166 7.5 Criando um calendário novo....................................................................... 169 7.6 Salvando o calendário no arquivo global .mpt.............................................. 170 7.7 Definindo o calendário de um projeto......................................................... 171 7.8 Definindo calendário para uma tarefa.......................................................... 172 7.9 Definindo calendário para um recurso......................................................... 172 PARTE III . FaSe De plaNejameNTO DO pROjeTO CAPÍTULO 8. cRIaNDO a lISTa De aTIvIDaDeS 8.1 Introdução.................................................................................................. 179 8.2 Inserindo atividades .................................................................................... 179 8.3 Inserir e remover coluna.............................................................................. 179 8.4 Ajustando largura e altura das linhas ........................................................... 180 8.5 Movendo atividades .................................................................................... 180 8.6 Recuos e itemização .................................................................................... 181 8.7 Visualizando os níveis da estrutura de tópicos.............................................. 183 8.8 Exibindo os códigos da EDT....................................................................... 184
  • 6.
    16 gUIa RÁpIDOe FÁcIl - planejamento e controle de Obras Residenciais com o mS-project 2007 8.9 Personalizando os códigos da EDT.............................................................. 185 8.10 Duração...................................................................................................... 187 8.11 Estimando as durações das tarefas................................................................ 188 8.12 Dias decorridos........................................................................................... 190 8.13 Realce de alterações..................................................................................... 190 8.14 Informações sobre tarefas ............................................................................ 192 8.15 Anotações na tarefa..................................................................................... 193 8.16 Hyperlink................................................................................................... 194 8.17 Divisão de tarefa ......................................................................................... 195 8.18 Marco......................................................................................................... 197 8.19 Tarefas recorrentes ...................................................................................... 198 8.20 Vinculação de tarefas .................................................................................. 200 8.21 Formatando a escala de tempo..................................................................... 208 8.22 Trabalhando com restrições de tarefas.......................................................... 208 CAPÍTULO 9. TRabalhaNDO cOm RecURSOS e cUSTOS 9.1 Introdução.................................................................................................. 217 9.2 Trabalhando com recursos........................................................................... 217 9.3 Entendendo custos...................................................................................... 220 9.4 Criando a lista de recursos........................................................................... 221 9.5 Atribuindo recursos às atividades................................................................. 226 9.6 Entendendo a fórmula de trabalho .............................................................. 230 9.7 Conhecendo os perfis de recursos do projeto ............................................... 242 9.8 Adequando os recursos do projeto............................................................... 245 9.9 Disponibilidade de recursos ........................................................................ 251 9.10 Visualizando as necessidades de mão-de-obra, de equipamentos e materiais . 253 9.11 Traçando a curva S do Projeto ABC ............................................................ 255
  • 7.
    17 Sumário CAPÍTULO 10. peRSONalIzaNDOe veRIFIcaNDO O plaNejameNTO 10.1 Introdução.................................................................................................. 261 10.2 Personalizando o planejamento ................................................................... 261 10.3 Verificação final do planejamento................................................................ 268 10.4 Salvando com linha de base......................................................................... 269 10.5 Visualizando o caminho crítico ................................................................... 272 10.6 Configurando o projeto para impressão....................................................... 273 PARTE IV . FaSe De execUÇÃO, mONITORameNTO e cONTROle DO pROjeTO CAPÍTULO 11. cONTROlaNDO O pROjeTO 11.1 Introdução.................................................................................................. 281 11.2 Considerações sobre monitoramento e controle do projeto .......................... 281 11.3 Utilizando sinalizadores .............................................................................. 282 11.4 Salvando planos provisórios......................................................................... 285 11.5 Atualizando e controlando o projeto ........................................................... 286 11.6 Analisando o cronograma............................................................................ 292 CAPÍTULO 12. TRabalhaNDO cOm TabelaS 12.1 Introdução.................................................................................................. 299 12.2 Analisando o andamento do projeto através da análise do valor agregado ..... 299 12.3 Trabalhando com tabelas............................................................................. 310
  • 8.
    18 gUIa RÁpIDOe FÁcIl - planejamento e controle de Obras Residenciais com o mS-project 2007 CAPÍTULO 13. TRabalhaNDO cOm RelaTóRIOS e FIlTROS 13.1 Introdução.................................................................................................. 323 13.2 Trabalhando com filtros .............................................................................. 323 13.3 Visualizando relatórios do MS-Project......................................................... 328 13.4 Visualizando relatórios visuais do MS-Project.............................................. 337 PARTE V . FaSe De eNceRRameNTO DO pROjeTO CAPÍTULO 14. eNceRRaNDO O pROjeTO 14.1 Introdução.................................................................................................. 345 14.2 Personalizando relatórios para lições aprendidas no projeto.......................... 345 14.3 Utilizando o organizador do MS-Project ..................................................... 352 PARTE VI . cOmplemeNTOS CAPÍTULO 15. cOmpaRTIlhaNDO INFORmaÇõeS eNTRe O mS-pROjecT e OUTROS pROgRamaS 15.1 Introdução............................................................................................. 359 15.2 Considerações sobre compartilhamento de informações entre o MS-Project e outros programas ........................................................... 359 15.3 Configurando o MS-Project para importar e exportar dados ................... 360 15.4 Importando um arquivo do Excel........................................................... 361 15.5 Importando dados do Access.................................................................. 365 15.6 Importando dados do Outlook............................................................... 368 15.7 Importando arquivos do tipo .csv ou .txt................................................ 370
  • 9.
    19 Sumário 15.8 Exportando dadosdo MS-project 2007.................................................. 371 15.9 Exportando dados básicos do MS-Project para o Excel............................ 372 15.10 Exportando informações do MS-Project................................................. 373 15.11 Copiando a imagem do arquivo do MS-Project ...................................... 375 15.12 Criando vínculos com o Excel................................................................ 376 CAPÍTULO 16. cONSOlIDaNDO pROjeTOS 16.1 Introdução.................................................................................................. 383 16.2 Consolidando projetos................................................................................ 383 CAPÍTULO 17. ReSOlveNDO pROblemaS De SUpeRalOcaÇõeS De RecURSOS 17.1 Introdução.................................................................................................. 389 17.2 Nivelamento de recursos ............................................................................. 389 GLOSSÁRIO .................................................................................................. 393 BIBLIOGRAFIA............................................................................................. 403
  • 10.
    41 Capítulo 1 -Visão Geral do Gerenciamento de Projetos
  • 11.
    42 GUIA RÁPIDOE FÁCIL - Planejamento e Controle de Obras Residenciais com o MS-Project 2007 1.12 ÁREAS DE CONHECIMENTO EM GERENCIAMENTO DE PROJETOS O PMI estabelece as seguintes 9 áreas de conhecimento que englobam 42 processos de gerenciamento de projetos. 1.12.1 GERENCIAMENTO DE INTEGRAÇÃO DO PROJETO A área de conhecimento em Gerenciamento de Integração do Projeto inclui os processos necessários à integração efetiva de todos os processos requeridos para realizar o objetivo do projeto dentro dos procedimentos definidos da organização. Os processos de gerenciamento de integração incluem: 1 Desenvolver o Termo de Abertura do Projeto; 2 Desenvolver o Plano de Gerenciamento do Projeto; 3 Orientar e Gerenciar a Execução do Projeto; 4 Monitorar e Controlar o Trabalho do Projeto; 5 Realizar o Controle Integrado de Mudanças; 6 Encerrar o Projeto ou a Fase. 1.12.2 GERENCIAMENTO DO ESCOPO DO PROJETO A área de conhecimento em Gerenciamento do Escopo do Projeto trata prin- cipalmente do que está ou não incluído no projeto e compreende os processos necessários para garantir que o projeto inclua todo o trabalho necessário, e somente ele, para terminar o projeto com sucesso. Os processos de gerenciamento do escopo incluem: 1 Coletar os Requisitos; 2 Definir o Escopo; 3 Criar EAP; 4 Verificar o Escopo; 5 Controlar o Escopo.
  • 12.
    89 Capítulo 4 -Conhecendo o MS-Project 2007 e suas principais visualizações INICIAÇÃO 4.1 INtrOduÇÃO Neste capítulo são apresentadas a área de trabalho do MS-Project 2007, as barras de ferramentas, o guia do projeto e as suas principais visualizações. 4.2 CONheCeNdO O MS-PrOjeCt 2007 e SuAS PrINCIPAIS vISuAlIzAÇõeS Para iniciar o MS-Project 2007: 1. Na barra de tarefas do Windows, clique no botão Iniciar; 2. No menu Iniciar, aponte para Todos os programas, clique em Microsoft Office e, em seguida, clique em Microsoft Office Project 2007. Sempre que abrirmos o MS-Project, a primeira visualização que nos é apresentada é o Gráfico de Gantt, sendo esta a visualização “padrão” do programa. Nesta tela, além de informações básicas do projeto, como o nome das tarefas, início, término e dura- ções, podemos encontrar, tanto na planilha quanto na área gráfica, mais informações
  • 13.
    90 GUIA RÁPIDOE FÁCIL - Planejamento e Controle de Obras Residenciais com o MS-Project 2007 importantes para o planejamento. Entre estas informações estão o nome e a quatidade de recursos, dependências entre tarefas, atividades críticas, folgas etc. Na janela do MS-Project encontramos características que são padrão dos produtos da Microsoft, como o nome do arquivo aberto na barra de título e o menu do programa. Outras informações são específicas do MS-Project, como a barra de ferramentas e a barra de entrada. Há ainda aquelas que são específicas de determinada visualização. Na figura a seguir podemos visualizar o Gráfico de Gantt e as áreas nas quais é dividido. Tabela de dados Barra de status Divisor Área do Gráico de Gantt Escala de tempo Barra de entrada Barra de ferramentas padrão Barra de ferramentas de formatação Barra do título Como já dito anteriormente, o menu do MS-Project é muito parecido com o dos outros programas da Microsoft. A relação a seguir nos mostra a função de cada item deste menu. • Arquivo Iniciar um novo projeto, abrir um projeto existente, salvar e fechar arquivos, configurar páginas, visualizar e imprimir projetos, enviar projeto para outros participantes, definir propriedades do projeto.
  • 14.
    103 Capítulo 4 -Conhecendo o MS-Project 2007 e suas principais visualizações INICIAÇÃO 4.4.3 USO DA TAREFA O modo de exibição Uso da tarefa permite a visualização da distribuição dos recursos de cada tarefa ao longo do tempo, bem como a adequação dessa distri- buição de acordo com as necessidades reais de cada tarefa. Para abrir esta visualização clique no menu Exibir e em Uso da tarefa. A princípio podemos observar que possuímos uma coluna a mais que no Gráfico de Gantt. A coluna Trabalho nos informa as horas de trabalho de cada recurso e soma estas horas na linha da tarefa. Observe que, por padrão, o MS-Project multiplica os dias por 8 horas e não inclui, nesse cálculo, os valores de materiais. Com duplo clique na linha do recurso abrimos a janela Informações sobre a atribuição. As alterações feitas nesta janela atualizam automaticamente o cro- nograma e a Planilha de recursos.
  • 15.
    104 GUIA RÁPIDOE FÁCIL - Planejamento e Controle de Obras Residenciais com o MS-Project 2007 No calendário do lado direito temos as quantidades de recursos distribuídos ao longo do espaço de tempo determinado. A escala de tempo do calendário pode ser alterada como no Gráfico de Gantt. Com um clique do botão direito sobre a área amarela na coluna Detalhes abrimos uma lista que nos dá mais opções de visualização. Clique em Custo e veja que o MS-Project criou uma linha de custo embaixo das linhas de trabalho. Para mais opções de detalhes e formatações da visualização Uso da tarefa, dê duplo clique na área gráfica do cronograma. O MS-Project irá abrir a janela Estilos de detalhe.
  • 16.
    131 Capítulo 6 -Informações do Projeto Exemplo INICIAÇÃO tarefas são organizadas em fases. O enfoque desta técnica é partir do específico para o geral; • EAPs padrões da organização e modelos de EAP. 6.3.1 ESCOLHA DO MÉTODO DE PREPARAÇÃO DA EAP A escolha do método de execução da EAP depende da experiência da equipe em desenvolver a EAP, bem como das práticas adotadas pela empresa. Contudo, de forma simplificada, algumas explanações podem auxiliar na escolha, como as seguintes: 1 Técnica top-down A técnica top-down deve ser escolhida quando: • o gerente e a equipe de gerenciamento do projeto têm pouca experiência no desenvolvimento de EAP. Essa técnica permite o entendimento progressivo e a elaboração da EAP; • a natureza do produto do projeto ou serviço não é bem conhe- cida. Essa técnica permite o entendimento gradativo conforme o escopo e natureza do projeto estão sendo conhecidos; • a natureza do ciclo de vida do projeto não é bem conhecida. Essa técnica permite o reconhecimento dos entregáveis durante seu desenvolvimento; • não existem exemplos de EAPs aplicáveis. 2 Técnica bottom-up A técnica bottom-up deve ser escolhida nestas situações: • a natureza do produto do projeto ou serviço é bem conhecida. Se uma empresa desenvolve produtos muito similares, a equipe do projeto deve conhecer todas as entregas necessárias para o projeto; • a natureza do ciclo de vida do projeto é bem conhecida. Quando as entregas intermediárias de cada fase são conhecidas, pode-se utilizar essa técnica;
  • 17.
    132 GUIA RÁPIDOE FÁCIL - Planejamento e Controle de Obras Residenciais com o MS-Project 2007 3. Alvenarias ATIVIDADE TAREFA 1. Fundações 1.1. Estacas 1.2. Blocos e vigas baldrames 2.1. Colunas e vigas 2.2. Laje de concreto 2. Estruturas de concreto 3.1. Alvenaria 1/2 tijolo 3.2. Alvenaria 1 tijolo • modelos de EAPs aplicáveis são disponíveis no caso de empresas com produtos ou serviços similares. 3 Padrões e exemplos de EAPs Padrões e exemplos podem ser utilizados na elaboração de EAPs, desde que de forma cuidadosa, verificando-se as desvantagens apresentadas na tabela apresentada anteriormente. Contudo, para projetos com diferenças significantes de outros projetos da organização e sem modelos aplicáveis, o desenvolvimento da EAP deve ser feito através da técnica top-down. 6.3.2 DETERMINAÇÃO DA QUANTIDADE DE NÍVEIS DA EAP Para a determinação da quantidade de níveis da EAP, deve-se considerar: • Que permita o acompanhamento do progresso do trabalho; • Que permita estimativas; • Que seja gerenciável. No Projeto ABC consideraremos que você, como Gerente do Projeto, analisou os documentos do projeto, as composições de custos e o Termo de Abertura do Projeto e elaborou a lista de atividades e tarefas seguinte:
  • 18.
    133 Capítulo 6 -Informações do Projeto Exemplo INICIAÇÃO 8. Instalações 8.1. Instalações hidráulicas 8.2. Instalações elétricas 4. Pisos 4.1. Contrapiso 4.2. Pisos cerâmicos ATIVIDADE TAREFA 5. Revestimentos 5.1. Reboco, emboço e massa corrida 5.2. Azulejos 6. Esquadrias 6.1. Portas 6.2. Janelas 7. Pinturas 7.1. Pintura de alvenarias 7.2. Pintura de esquadrias A partir dessa lista, foi elaborada a EAP seguinte:
  • 19.
    134 GUIA RÁPIDOE FÁCIL - Planejamento e Controle de Obras Residenciais com o MS-Project 2007 Diagrama da EAP
  • 20.
    143 Capítulo 6 -Informações do Projeto Exemplo INICIAÇÃO COMPOSIÇÕES DE CUSTOS
  • 21.
    159 Capítulo 7 -Conigurando o MS-Project 2007 para o Projeto Exemplo INICIAÇÃO 7.1 INtrOduÇÃO Neste capítulo são mostradas as opções de configuração do MS-Project, como traba- lhar com calendários e como configurar o programa para o projeto exemplo do livro. 7.2 CONfIgurANdO O MS-PrOjeCt 2007 PArA O PrOjetO ABC Para configurar o MS-Project para o Projeto ABC: 1. No menu Ferramentas, escolha Opções. Clique na aba da janela Exibir, mostrada na figura seguinte. Nesta janela você pode definir o modo de exibição padrão, o calendário, o formato de data, opções de exibição na tela, opções de vinculação entre pro- jetos, opções de unidade monetária e opções de estrutura de tópicos para o projeto aberto.
  • 22.
    169 Capítulo 7 -Conigurando o MS-Project 2007 para o Projeto Exemplo INICIAÇÃO 7.5 CRIANDO UM CALENDÁRIO NOVO Além do calendário padrão, é possível criar outro calendário e usá-lo para determina- das tarefas. Para exemplificar, criaremos um calendário X no qual somente quintas e sextas são trabalhadas. • No menu Ferramentas selecione Alterar Período Útil. Na janela Alterar Período Útil, no canto superior direito, clique no botão Criar Novo Calendário; • Na janela Criar novo calendário base escolha Criar novo calendário base se dese- jar criar um novo calendário a partir do zero ou Criar uma cópia do calendário se quiser se basear em um calendário que já existe, incluindo feriados e perso- nalizações já realizadas. No caso do nosso exemplo iremos criar uma cópia do calendário Padrão. Na caixa Nome digite “Calendário X” e clique em OK; • Na guia Semanas de trabalho selecione Padrão e clique em Detalhes; • Na janela Detalhes de Padrão selecione segunda, terça e quarta-feira (mantendo o botão CTRL pressionado) e clique em Definir dias para o período de folga. Clique em OK;
  • 23.
    185 Capítulo 8 -Criando a Lista de Atividades PLANEJAMENTO 8.9 PERSONALIZANDO OS CÓDIGOS DA EDT Se a organização, ou o cliente, necessita de um formato específico de código de estrutura de divisão de trabalho (EDT), o usuário poderá criar uma máscara personalizada que o MS-Project usará para atribuir códigos de estrutura de tópicos correspondente a ativida- des, dependendo da sua posição na hierarquia da estrutura de tópicos do projeto. Para definir um código EDT novo para o projeto: • No menu Projeto, em EDT, clique em Definir código; • Na janela Definição de código de EDT, digite uma sequência de letras e números na caixa Prefixo do código do projeto para especificar o prefixo do código do projeto que diferencia as atividades desse projeto das atividades de outros projetos;
  • 24.
    251 Capítulo 9 -Trabalhando com Recursos e Custos PLANEJAMENTO Nesse caso, os recursos de mão de obra poderiam estar assim distribuídos. • Carpinteiro durante toda a fase de formas e no dia da desforma. Entre essas fases não haverá necessidade desse recurso, e ele poderia iniciar outra tarefa; • Ferreiro durante toda a fase de armação. Antes dessa fase e após o término não haverá necessidade desse recurso e ele poderia iniciar outra atividade; • Servente durante a fase de montagem das formas (ajudando o carpinteiro), durante a fase de colocação da arma- ção (ajudando o ferreiro), no dia da concretagem (estimados dois serventes), durante a fase de cura (para molhar o concreto) e no dia do desforma (aju- dando o carpinteiro); • Pedreiro no dia da concretagem. Nos outros dias não haverá necessidade desse recurso. Assim, teríamos a seguinte distribuição: Formas Armação Concreto Cura (p/ desforma) Desforma 6 1 2 3 4 5 7 8 9 10 11 12 13 14 15 16 17 18 19 20
  • 25.
    261 Capítulo 9 -Trabalhando com Recursos e Custos PLANEJAMENTO • Abra uma planilha do Excel. Na célula A2 insira o valor total de horas do nosso projeto. Esse valor encontramos na coluna Trabalho, na linha do título do Projeto ABC; • Nas células de B1 a H1 digite os meses de Abril a Outubro referentes aos meses de trabalho do Projeto ABC; • Agora iremos inserir as horas distribuídas ao longo do tempo. No MS-Project copie as horas da primeira linha da área gráfica do projeto e cole no Excel no mês correspondente; • Na primeira coluna, referente a Abril, na linha 3 iremos inserir uma fórmula. Digite =B2/A2. Ou seja: a quantidade de trabalho de Abril dividida pela quantidade total de trabalho do projeto. Selecione a linha 3 inteira e clique com o botão direito do mouse, selecione Formatar células e na aba Número clique em Porcentagem e Duas casas decimais; • Na coluna C, referente a Maio, digite a seguinte fórmula: =soma(B2:C2)/ A2. Desta maneira, somamos os meses de Abril e Maio e dividimos pelo total novamente. Faça o mesmo para os outros meses, sempre somando o mês atual e os anteriores e dividindo pelo total. A soma do último mês dividido pelo total deverá dar 100%;
  • 26.
    262 GUIA RÁPIDOE FÁCIL - Planejamento e Controle de Obras Residenciais com o MS-Project 2007 • Selecione a linha 2, na qual inserimos as horas extraídas do MS-Pro- ject e oculte esta linha; • Selecione da célula B1 a H4 e clique no menu Inserir. Clique em Linhas e selecione um dos tipos de gráfico; • Para colocar o gráfico gerado em uma nova planilha clique sobre ele com o botão direito do mouse e selecione Mover Gráfico. Selecione a opção Nova planilha; • Para atualizar os valores reais insira nas células da linha 4 os valo- res percentuais extraídos do MS-Project nas colunas referentes a cada mês.
  • 27.
    293 Capítulo 11 -Controlando o projeto EXECUÇÃO E MONITORAMENTO E CONTROLE • Para Escoramento iremos indicar um valor menor do que o plane- jado, tendo em vista que utilizamos material de outra obra. Sen- do assim, na coluna de Custo real digite R$ 350,00, indicando, assim, que gastamos menos do que os R$ 974,70 previstos; • Iremos considerar ainda que o Concreto usinado teve de ser comprado de outro fornecedor. Assim, na coluna de Custo real digite R$ 1.450,00, indicando, assim, que tivemos um gasto maior do que os R$ 1.302,00 previstos; • Indicaremos também um novo valor para os gastos com o Servente e com o Pedreiro. Para o Servente, na coluna Custo real digite R$ 480,00 e para o Pedreiro digite R$ 320,00. 2. Considere que o frete da Laje de concreto não havia sido previsto. Sendo assim, iremos inserir um custo ligado diretamente à tarefa. • Remova a divisão de janelas no menu Janela, Remover divisão. No menu Exibir, Tabela selecione Custo; • Na linha da atividade Laje de concreto, na coluna Custo fixo, digite R$ 300,00.
  • 28.
    294 GUIA RÁPIDOE FÁCIL - Planejamento e Controle de Obras Residenciais com o MS-Project 2007 11.5.4 ATUALIZANDO A DURAÇÃO REAL E RESTANTE 1. Considerando que a tarefa 10 - Alvenaria ½ tijolo já foi iniciada há 5 dias e deverá levar mais 9 dias para ser concluída. • No Gantt de controle selecione a atividade 10 - Alvenaria ½ tijolo; • No menu Ferramentas aponte para Controle e clique em Atua- lizar tarefas; • Na janela Atualizar tarefas em Duração real digite 3 dias e em Du- ração restante digite 11 dias conforme mostra a figura seguinte; • Clique em OK. 11.5.5 ATUALIZANDO O TRABALHO REAL E RESTANTE 1. Considerando que a atividade 11 - Alvenaria 1 tijolo foi iniciada, já dispendeu uma quantidade de trabalho e sabemos de quanto trabalho será preciso dispender para concluir a tarefa (240 h):
  • 29.
    299 Capítulo 11 -Controlando o projeto EXECUÇÃO E MONITORAMENTO E CONTROLE 11.6.4 COMPARANDO ESTIMATIVAS DA LINHA DE BASE COM OS DADOS REAIS Para comparar as estimativas da linha de base com os dados reais siga os seguin- tes passos: 1. No menu Exibir aponte para Tabela e clique em Variação. Nessa tabela poderá ser verificado quais tarefas estão iniciando ou terminando com datas diferentes da linha de base. 11.6.5 COMPARANDO OS CUSTOS PREVISTOS COM OS REAIS Com o MS-Project é possível identificar os custos que estão ultrapassando os previstos, possibilitando a tomada de medidas preventivas ou corretivas dos problemas causados por esses desvios. Para identificar tarefas com custos diferentes dos previstos siga os seguin- tes passos: 1. No menu Exibir clique em Gráfico de Gantt; 2. No menu Exibir aponte para Tabela e clique em Custo;
  • 30.
    307 Capítulo 12 -Trabalhando com tabelas EXECUÇÃO E MONITORAMENTO E CONTROLE Se VA é positiva, o custo está acima do previsto no orçamento. Se VA é negativa, o custo está abaixo do previsto no orçamento. %VA (variação do percentual do prazo) Indica a variação percentual nos prazos com relação ao agregado até o período. %VA = VA COTR 12.2.3 ÍNDICES - DESEMPENHO IDC (índice de desempenho de custo) Indica a taxa de conversão do valor previsto em valor agregado. Data de status Valor planejado no orçamento
  • 31.
    327 Capítulo 13 -Trabalhando com relatórios e iltros EXECUÇÃO E MONITORAMENTO E CONTROLE 13.1 INTRODUÇÃO Neste capítulo será mostrado como filtrar as informações do nosso projeto e como extrair relatórios do MS-Project em conjunto com o Excel e Visio Professional, de forma a ter uma apresentação gráfica dos dados do projeto. 13.2 TRABALHANDO COM FILTROS As tabelas nos auxiliam a visualizar mais ou menos informações sobre as tarefas, porém não nos classificam as próprias tarefas. Para isso utilizamos os filtros. No menu Projeto, Filtro para:, Mais filtros encontramos uma lista de filtros para tarefas e para recursos. O MS-Project nos permite filtrar tanto informações de tarefas como informações de recursos. Para visualizar informações resumidas de tarefas utilizamos os filtros: • Todas as tarefas; • Campos vinculados; • Criadas após...; • Crítica; • Custo acima do orçado; • Custo maior que...; • Deve iniciar em...;
  • 32.
    337 Capítulo 13 -Trabalhando com relatórios e iltros EXECUÇÃO E MONITORAMENTO E CONTROLE Orçamento Apresenta o custo da linha de base, o custo atual e a variação em moeda entre elas, como mostra a figura a seguir. Tarefas com orçamento estourado Apresenta tarefas cujo custo ultrapassa o custo da linha de base, como mostra a figura a seguir.
  • 33.
    338 GUIA RÁPIDOE FÁCIL - Planejamento e Controle de Obras Residenciais com o MS-Project 2007 13.3.4 ATRIBUIÇÕES DO PROJETO ABC Clique em Selecionar para acessar os relatórios dessa categoria. Quem faz o que e quando Apresenta as atribuições de cada recurso por período de tempo escolhido (dia, semana, mês etc.), como mostra a figura a seguir:
  • 34.
    341 Capítulo 13 -Trabalhando com relatórios e iltros EXECUÇÃO E MONITORAMENTO E CONTROLE 13.4 VISUALIZANDO RELATÓRIOS VISUAIS DO MS-PROJECT O MS-Project 2007 possui um novo recurso – relatórios visuais – que utilizam a exportação de dados para o Excel 2003 ou posterior (para a criação de gráficos) e para o Visio Professional 2007 (para a criação de diagramas). 13.4.1 RELATÓRIOS NO EXCEL Relatório de disponibilidade do trabalho de recursos
  • 35.
    342 GUIA RÁPIDOE FÁCIL - Planejamento e Controle de Obras Residenciais com o MS-Project 2007 Relatório de Trabalho Restante de Recursos
  • 36.
    349 Capítulo 14 -Encerrando o projeto ENCERRAMENTO 14.1 INTRODUÇÃO Neste capítulo será mostrado como preparar relatórios para servir como lições aprendidas do projeto e utilizar o Organizador do MS-Project. Tipicamente, esta fase caracteriza-se pela conclusão do trabalho do projeto. Contudo, concluir as atividades do projeto pode não significar que o Gerente do Projeto não tenha mais atribuições ou responsabilidades pelo projeto. Provavel- mente você vai querer salvar relatórios do projeto como lições aprendidas para utilização em futuros projetos. Também pode ocorrer de desejar enviar relatórios e salvar modelos para as partes interessadas no projeto, bem como para outros gerentes da sua empresa. 14.2 PERSONALIZANDO RELATÓRIOS PARA LIÇÕES APRENDIDAS DO PROJETO Além dos relatórios vistos anteriormente, o MS-Project nos permite ainda persona- lizar relatórios. Para isso, utilizamos a janela Relatórios personalizados, acessível através do menu Relatórios, Relatórios..., Personalizados..., conforme figura a seguir. Há várias formas de fazermos relatórios personalizados. A seguir veremos algumas delas.
  • 37.
    377 Capítulo 15 -Compartilhando informações entre o MS-Project e outros programas Será criado um arquivo no Excel com pelo menos três tabelas: • Tabela_Tarefas; • Tabela_Recursos; • Tabela_Atribuição. 15.10 exportando informações do ms-project Para exportar informações avançadas do MS-Project, como informações de cus- to, recursos e outras, para o Excel ou arquivos de formato texto ou CSV siga os seguintes passos: 1. Abra o MS-Project e o projeto do qual deseja exportar dados; 2. No menu Arquivo escolha Salvar como;
  • 38.
    Adquira o livroatravés do site: http://www.rjn.com.br/obras_residenciais.php Autor: Rosaldo de Jesus Nocêra - PMP, PMI - SP, MCTS ISBN: 978-85-91001-50-7 www.rjn.com.br contato@rjn.com.br