GERALDO XEXÉO
Tétrade Elementar
/34
Geraldo Xexéo - xexeo@ufrj.br Tétrade Elementar
2
Detetive - Clue
/34
Geraldo Xexéo - xexeo@ufrj.br Tétrade Elementar
3
Vaikuntapaali ou Paramapada Sopanam (a escada
da salvação)
Moksha Patam
Gyan Chauper
...
/34
Geraldo Xexéo - xexeo@ufrj.br ERSI2021 - Tutorial ENDO-GDC
4
Vários Significados
/34
Geraldo Xexéo - xexeo@ufrj.br Tétrade Elementar
5
Baseado no Livro de Jesse Schell
/34
Geraldo Xexéo - xexeo@ufrj.br ERSI2021 - Tutorial ENDO-GDC
6
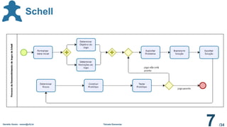
Processo Geral de Desenvolvimento de Jogos
/34
Geraldo Xexéo - xexeo@ufrj.br Tétrade Elementar
7
Schell
/34
Geraldo Xexéo - xexeo@ufrj.br Tétrade Elementar
8
Tétrade Elementar
Schell,
Jesse
The
Art
of
Game
Design,
A
Book
of
Lenses
2
nd
Edition,
CRC
Press,
Boca
Raton
/34
Mecânica
Geraldo Xexéo - xexeo@ufrj.br Tétrade Elementar
9
As regras
Desafios
Passos para chegar ao objetivo
Realizações a serem obtidas
O que acontece quando atingimos ou falhamos a atingir um objetivo?
Dividem os jogos de outros entretenimentos
Livros e Cinema
Fazem jogos ser JOGOS
A escolha do conjunto de mecanismos é crucial ao jogo
Suportada pela Tecnologia
Enfatizada pela Estética
Recebendo sentido pela História
http://www.farshidpalad.com/game-development/the-4-elements-of-game-design/
/34
Geraldo Xexéo - xexeo@ufrj.br Tétrade Elementar
10
Mecânica – Evitar Destruir
/34
Mecânicas de Tabuleiro
182 Mecânicas para jogos
Apenas 1 é física
RES-10 Physical Action
Jogos de Tabuleiro são atividades fortemente cognitivas
Geraldo Xexéo - xexeo@ufrj.br Tétrade Elementar
11
/34
Tecnologia
Geraldo Xexéo - xexeo@ufrj.br Tétrade Elementar
12
Não é apenas o console
Lápis e Papel
Permite a criação da Estética
Permite a implementação da Mecânica
É a mídia da História
Pode ser criada!
Space Invader criou a própria tecnologia
/34
Geraldo Xexéo - xexeo@ufrj.br Tétrade Elementar
13
Tecnologia
/34
Estética
Geraldo Xexéo - xexeo@ufrj.br Tétrade Elementar
14
Fortemente relacionada a experiência do jogo
Difícil de criar
Dá a aparência do jogo
Qualquer coisa ligada aos sentidos
Imagem
Som
Tato, Olfato, Paladar
Dá o tom do jogo
Traz o jogador para o ambiente
Cria a experiência
Precisa de uma Tecnologia para ser criada
/34
Geraldo Xexéo - xexeo@ufrj.br Tétrade Elementar
15
Estética
/34
História/Tema
Geraldo Xexéo - xexeo@ufrj.br Tétrade Elementar
16
Como os eventos acontecem
Narrativa
Personagens
Participação do Jogador
Como interage com os outros elementos
Mecânica deve ajudar a contar a história
Estética deve dar vida a História
Tecnologia fornece as melhoras ferramentas para contá-la
/34
Geraldo Xexéo - xexeo@ufrj.br Tétrade Elementar
17
História - Piratas
/34
Geraldo Xexéo - xexeo@ufrj.br Tétrade Elementar
18
Tema – Bob x Killer Pandas
Todos os 4 elementos são
essenciais
Geraldo Xexéo - xexeo@ufrj.br
ERSI2021 - Tutorial ENDO-GDC
20
Além da Tétrade
Geraldo Xexéo - xexeo@ufrj.br Tétrade Elementar
21
/34
Geraldo Xexéo - xexeo@ufrj.br Tétrade Elementar
22
Tétrade Elementar
Schell,
Jesse
The
Art
of
Game
Design,
A
Book
of
Lenses
2
nd
Edition,
CRC
Press,
Boca
Raton
/34
Ciclo do Jogar Observação
Filtragem
Avaliação
Decisão
Ação
Observação
Filtragem
Avaliação
Decisão
Ação
JOGADOR 2
JOGADOR 1
Geraldo Xexéo - xexeo@ufrj.br Tétrade Elementar
23
/34
Ciclo do Jogar Observação
Filtragem
Avaliação
Decisão
Ação
Observação
Filtragem
Avaliação
Decisão
Ação
Observação
Filtragem
Avaliação
Decisão
Ação
JOGADOR 2
JOGADOR 1
JOGADOR 3
Geraldo Xexéo - xexeo@ufrj.br Tétrade Elementar
24
/34
Ciclo do Jogar Observação
Filtragem
Avaliação
Decisão
Ação
Observação
Filtragem
Avaliação
Decisão
Ação
Observação
Filtragem
Avaliação
Decisão
Ação
Observação
Filtragem
Avaliação
Decisão
Ação
JOGADOR 2
JOGADOR 1
JOGADOR 3
JOGADOR 4
Geraldo Xexéo - xexeo@ufrj.br Tétrade Elementar
25
/34
Ciclo Videogame Observação
Filtragem
Avaliação
Decisão
Ação
Detecção
Processamento
Feedback
JOGO
JOGADOR
Geraldo Xexéo - xexeo@ufrj.br Tétrade Elementar
26
/34
Observação
Observação
Observação
Observação
Observação
Observação
Observação
Observação
Observação
Observação
Multiplayer Observação
Filtragem
Avaliação
Decisão
Ação
Detecção
Processamento
Feedback
JOGO
JOGADORES
Geraldo Xexéo - xexeo@ufrj.br Tétrade Elementar
27
/34
Geraldo Xexéo - xexeo@ufrj.br Tétrade Elementar
28
Tabuleiro x Vídeo Games
Esté
tica
Tecnologia
História
(Tema)
Mecânica Mecâ
nica
Estética
Tecnologia
História
(Tema)
Socialização
Socialização
https://www.youtube.com/watch?v=SHeAiXBFIyk
/34
Geraldo Xexéo - xexeo@ufrj.br Tétrade Elementar
29
Tétrade Elementar
Schell,
Jesse
The
Art
of
Game
Design,
A
Book
of
Lenses
2
nd
Edition,
CRC
Press,
Boca
Raton
/34
Geraldo Xexéo - xexeo@ufrj.br Tétrade Elementar
30
Pêntade Elementar?
Schell,
Jesse
The
Art
of
Game
Design,
A
Book
of
Lenses
2
nd
Edition,
CRC
Press,
Boca
Raton
/34
Geraldo Xexéo - xexeo@ufrj.br Tétrade Elementar
31
Héxade Elementar?
Schell,
Jesse
The
Art
of
Game
Design,
A
Book
of
Lenses
2
nd
Edition,
CRC
Press,
Boca
Raton
Geraldo Xexéo
FIM
Geraldo Xexéo - xexeo@ufrj.br Tétrade Elementar
32
/34
Geraldo Xexéo - xexeo@ufrj.br Tétrade Elementar
33
Bibliografia
xexeo@ufrj.br
Este obra está licenciado com uma Licença Creative Commons Atribuição-NãoComercial-SemDerivações 4.0 Internacional.
http://xexeo.net
http://xexeo.net/youtube
http://line.cos.ufrj.br
http://ludes.cos.ufrj.br
Geraldo Xexéo
Contato

PJ202303 2000 0100 Tetrade Elementar e Além.pdf

  • 1.
  • 2.
    /34 Geraldo Xexéo -xexeo@ufrj.br Tétrade Elementar 2 Detetive - Clue
  • 3.
    /34 Geraldo Xexéo -xexeo@ufrj.br Tétrade Elementar 3 Vaikuntapaali ou Paramapada Sopanam (a escada da salvação) Moksha Patam Gyan Chauper ...
  • 4.
    /34 Geraldo Xexéo -xexeo@ufrj.br ERSI2021 - Tutorial ENDO-GDC 4 Vários Significados
  • 5.
    /34 Geraldo Xexéo -xexeo@ufrj.br Tétrade Elementar 5 Baseado no Livro de Jesse Schell
  • 6.
    /34 Geraldo Xexéo -xexeo@ufrj.br ERSI2021 - Tutorial ENDO-GDC 6 Processo Geral de Desenvolvimento de Jogos
  • 7.
    /34 Geraldo Xexéo -xexeo@ufrj.br Tétrade Elementar 7 Schell
  • 8.
    /34 Geraldo Xexéo -xexeo@ufrj.br Tétrade Elementar 8 Tétrade Elementar Schell, Jesse The Art of Game Design, A Book of Lenses 2 nd Edition, CRC Press, Boca Raton
  • 9.
    /34 Mecânica Geraldo Xexéo -xexeo@ufrj.br Tétrade Elementar 9 As regras Desafios Passos para chegar ao objetivo Realizações a serem obtidas O que acontece quando atingimos ou falhamos a atingir um objetivo? Dividem os jogos de outros entretenimentos Livros e Cinema Fazem jogos ser JOGOS A escolha do conjunto de mecanismos é crucial ao jogo Suportada pela Tecnologia Enfatizada pela Estética Recebendo sentido pela História http://www.farshidpalad.com/game-development/the-4-elements-of-game-design/
  • 10.
    /34 Geraldo Xexéo -xexeo@ufrj.br Tétrade Elementar 10 Mecânica – Evitar Destruir
  • 11.
    /34 Mecânicas de Tabuleiro 182Mecânicas para jogos Apenas 1 é física RES-10 Physical Action Jogos de Tabuleiro são atividades fortemente cognitivas Geraldo Xexéo - xexeo@ufrj.br Tétrade Elementar 11
  • 12.
    /34 Tecnologia Geraldo Xexéo -xexeo@ufrj.br Tétrade Elementar 12 Não é apenas o console Lápis e Papel Permite a criação da Estética Permite a implementação da Mecânica É a mídia da História Pode ser criada! Space Invader criou a própria tecnologia
  • 13.
    /34 Geraldo Xexéo -xexeo@ufrj.br Tétrade Elementar 13 Tecnologia
  • 14.
    /34 Estética Geraldo Xexéo -xexeo@ufrj.br Tétrade Elementar 14 Fortemente relacionada a experiência do jogo Difícil de criar Dá a aparência do jogo Qualquer coisa ligada aos sentidos Imagem Som Tato, Olfato, Paladar Dá o tom do jogo Traz o jogador para o ambiente Cria a experiência Precisa de uma Tecnologia para ser criada
  • 15.
    /34 Geraldo Xexéo -xexeo@ufrj.br Tétrade Elementar 15 Estética
  • 16.
    /34 História/Tema Geraldo Xexéo -xexeo@ufrj.br Tétrade Elementar 16 Como os eventos acontecem Narrativa Personagens Participação do Jogador Como interage com os outros elementos Mecânica deve ajudar a contar a história Estética deve dar vida a História Tecnologia fornece as melhoras ferramentas para contá-la
  • 17.
    /34 Geraldo Xexéo -xexeo@ufrj.br Tétrade Elementar 17 História - Piratas
  • 18.
    /34 Geraldo Xexéo -xexeo@ufrj.br Tétrade Elementar 18 Tema – Bob x Killer Pandas
  • 19.
    Todos os 4elementos são essenciais
  • 20.
    Geraldo Xexéo -xexeo@ufrj.br ERSI2021 - Tutorial ENDO-GDC 20
  • 21.
    Além da Tétrade GeraldoXexéo - xexeo@ufrj.br Tétrade Elementar 21
  • 22.
    /34 Geraldo Xexéo -xexeo@ufrj.br Tétrade Elementar 22 Tétrade Elementar Schell, Jesse The Art of Game Design, A Book of Lenses 2 nd Edition, CRC Press, Boca Raton
  • 23.
    /34 Ciclo do JogarObservação Filtragem Avaliação Decisão Ação Observação Filtragem Avaliação Decisão Ação JOGADOR 2 JOGADOR 1 Geraldo Xexéo - xexeo@ufrj.br Tétrade Elementar 23
  • 24.
    /34 Ciclo do JogarObservação Filtragem Avaliação Decisão Ação Observação Filtragem Avaliação Decisão Ação Observação Filtragem Avaliação Decisão Ação JOGADOR 2 JOGADOR 1 JOGADOR 3 Geraldo Xexéo - xexeo@ufrj.br Tétrade Elementar 24
  • 25.
    /34 Ciclo do JogarObservação Filtragem Avaliação Decisão Ação Observação Filtragem Avaliação Decisão Ação Observação Filtragem Avaliação Decisão Ação Observação Filtragem Avaliação Decisão Ação JOGADOR 2 JOGADOR 1 JOGADOR 3 JOGADOR 4 Geraldo Xexéo - xexeo@ufrj.br Tétrade Elementar 25
  • 26.
  • 27.
  • 28.
    /34 Geraldo Xexéo -xexeo@ufrj.br Tétrade Elementar 28 Tabuleiro x Vídeo Games Esté tica Tecnologia História (Tema) Mecânica Mecâ nica Estética Tecnologia História (Tema) Socialização Socialização https://www.youtube.com/watch?v=SHeAiXBFIyk
  • 29.
    /34 Geraldo Xexéo -xexeo@ufrj.br Tétrade Elementar 29 Tétrade Elementar Schell, Jesse The Art of Game Design, A Book of Lenses 2 nd Edition, CRC Press, Boca Raton
  • 30.
    /34 Geraldo Xexéo -xexeo@ufrj.br Tétrade Elementar 30 Pêntade Elementar? Schell, Jesse The Art of Game Design, A Book of Lenses 2 nd Edition, CRC Press, Boca Raton
  • 31.
    /34 Geraldo Xexéo -xexeo@ufrj.br Tétrade Elementar 31 Héxade Elementar? Schell, Jesse The Art of Game Design, A Book of Lenses 2 nd Edition, CRC Press, Boca Raton
  • 32.
    Geraldo Xexéo FIM Geraldo Xexéo- xexeo@ufrj.br Tétrade Elementar 32
  • 33.
    /34 Geraldo Xexéo -xexeo@ufrj.br Tétrade Elementar 33 Bibliografia
  • 34.
    xexeo@ufrj.br Este obra estálicenciado com uma Licença Creative Commons Atribuição-NãoComercial-SemDerivações 4.0 Internacional. http://xexeo.net http://xexeo.net/youtube http://line.cos.ufrj.br http://ludes.cos.ufrj.br Geraldo Xexéo Contato