LIBRAS 
 
 
Marlene Cardoso  
 
 
 
 
 
 
 
 
 
 
 
 
 
 
COLEÇÃO FORMANDO EDUCADORES 
EDITORA NUPRE 
2010 
LIBRAS  
REDE DE ENSINO FTC 
 
William Oliveira  
PRESIDENTE 
 
Reinaldo Borba 
VICE‐PRESIDENTE DE INOVAÇÃO E EXPANSÃO 
 
Fernando Castro 
VICE‐PRESIDENTE EXECUTIVO 
 
João Jacomel  
COORDENAÇÃO DE PRODUÇÃO 
 
Cristiane de Magalhães Porto 
EDITORA CHEFE 
 
Francisco França Souza Júnior  
CAPA 
 
Mariucha Silveira Ponte  
PROJETO GRÁFICO 
 
Marlene Cardoso  
AUTORIA 
 
Paula Rios 
DIAGRAMAÇÃO 
 
Paula Rios 
ILUSTRAÇÕES 
 
Corbis/Image100/Imagemsource/Stock.Xchng 
IMAGENS 
 
Hugo Mansur 
Márcio Melo 
Paula Rios 
REVISÃO 
 
 
 
 
COPYRIGHT  © REDE FTC  
Todos os direitos reservados e protegidos pela Lei 9.610 de 19/02/98.  
É proibida a reprodução total ou parcial, por quaisquer meios, sem autorização  
prévia, por escrito, da REDE FTC ‐ Faculdade de Tecnologia e Ciências. 
www.ftc.br 
 
SUMÁRIO 
1  SURDEZ: ASPECTOS BIOLÓGICOS E SOCIAIS ................................................................................ 9 
1.1  TEMA 1. SURDEZ E PROCESSOS PSICOSSOCIAIS .......................................................................11 
1.1.1  CONTEÚDO 1. VISÃO SOCIOANTROPOLÓGICA DO SURDO NA CONTEMPORANEIDADE11 
1.1.2  CONTEÚDO 2.  O LUGAR HISTÓRICO E SOCIAL DO SURDO ............................................13 
1.1.3  CONTEÚDO 3. PROCESSOS PSICOSSOCIAIS E CONSTRUÇÃO DA IDENTIDADE ...............17 
1.1.4  CONTEÚDO 4. LIBRAS E IDENTIDADE SOCIAL: ASPECTOS PEDAGÓGICOS E ASPECTOS 
LEGAIS .............................................................................................................................21 
MAPA CONCEITUAL ...........................................................................................................................27 
ESTUDO DE CASO ..............................................................................................................................28 
EXERCÍCIOS PROPOSTOS ...................................................................................................................29 
1.2  TEMA 2. SURDEZ E O LUGAR DO SURDO NA SOCIEDADE .........................................................31 
1.2.1  CONTEÚDO 1. SURDEZ X DEFICIÊNCIA ...........................................................................31 
1.2.2  CONTEÚDO 2. SURDEZ: FATORES DE RISCO, PREVENÇÃO E TRATAMENTOS ................40 
1.2.3  CONTEÚDO 3. ASPECTOS PEDAGÓGICOS DA LIBRAS .....................................................57 
1.2.4  CONTEÚDO 4. ASPECTOS LEGAIS DA LIBRAS ..................................................................59 
MAPA CONCEITUAL ...........................................................................................................................69 
ESTUDO DE CASO ..............................................................................................................................70 
EXERCÍCIOS PROPOSTOS ...................................................................................................................71 
2  SURDEZ E IMPLICAÇÕES À PRÁTICA PEDAGÓGICA .................................................................... 75 
2.1  TEMA 3. ENSINO E APRENDIZAGEM A PARTIR DA LIBRAS ........................................................77 
2.1.1  CONTEÚDO 1. LINGUAGEM X LÍNGUA ...........................................................................77 
2.1.2  CONTEÚDO 2. LIBRAS: A INTERAÇÃO ATRAVÉS DA LÍNGUA DE SINAIS ..........................81 
2.1.3  CONTEÚDO 3. SURDEZ, FAMÍLIA E COMUNICAÇÃO: APRENDENDO A LIBRAS ........... 105 
2.1.4  CONTEÚDO 4. A PRÁTICA PEDAGÓGICA E O PROCESSO DE APRENDIZAGEM DO  
SURDO .......................................................................................................................... 106 
MAPA CONCEITUAL ........................................................................................................................ 123 
ESTUDO DE CASO ........................................................................................................................... 124 
EXERCÍCIOS PROPOSTOS ................................................................................................................ 125 
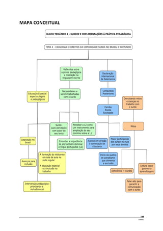
2.2  TEMA 4. CIDADANIA E DIREITOS DA COMUNIDADE SURDA NO BRASIL E NO MUNDO ........ 127 
2.2.1  CONTEÚDO 1. EDUCAÇÃO ESPECIAL: ASPECTOS LEGAIS E PEDAGÓGICOS ................. 127 
2.2.2  CONTEÚDO 2. REFLEXÕES SOBRE A PRÁXIS PEDAGÓGICA E A MEDIAÇÃO NA 
LINGUAGEM ESCRITA .................................................................................................. 137 
2.2.3  CONTEÚDO 3. DECLARAÇÃO INTERNACIONAL DE SALAMANCA ................................. 141 
2.2.4  CONTEÚDO 4. DERRUBANDO MITOS E CRENÇAS NO TRABALHO COM O SURDO ...... 145 
MAPA CONCEITUAL ........................................................................................................................ 149 
ESTUDO DE CASO ........................................................................................................................... 150 
EXERCÍCIOS PROPOSTOS ................................................................................................................ 151 
GLOSSÁRIO ................................................................................................................................. 155 
REFERÊNCIAS............................................................................................................................... 157 
 
 
 
APRESENTAÇÃO 
Neste texto pretendemos refletir sobre a língua Libras, apresentando também a concep-
ção contemporânea de surdez, bem como implicações pedagógicas do processo educacional
com crianças e jovens surdos.
Além disso, desejamos favorecer uma reflexão crítica sobre as propostas educacionais
ora vigentes no sistema educacional brasileiro, para que, em sua futura prática profissional,
você priorize um fazer pedagógico em prol da inclusão.
Neste sentido, este texto é voltado aos discentes em formação em licenciatura, embora
não sejam aqui esgotados todos os aspectos relativos ao trabalho com pessoas surdas, haja
vista sua abordagem introdutória acerca da temática da surdez, suas origens e implicações
biológicas, educacionais e sociais para o indivíduo surdo, bem como para a comunidade esco-
lar que o acolhe.
O presente texto tem por foco questões relativas ao processo de surdez em contextos de
aprendizagem e as possibilidades de inclusão de surdos no Brasil, tratando, por isso, de aspec-
tos do sistema de ensino e suas vicissitudes.
Didaticamente, os conteúdos deste texto estão organizados em dois blocos temáticos e
quatro grandes temas, apresentados em conteúdos específicos, a saber.
O BLOCO TEMÁTICO I – COMUNIDADE SURDA apresenta no Tema 1 os “Aspec-
tos socioantropológicos” e o Tema 2 versa sobre “Surdez e interação”.
O BLOCO TEMÁTICO II apresenta a temática sobre “A SURDEZ E SUAS
IMPLICAÇÕES”, em dois grandes temas: o Tema 1 aborda os “Aspectos Biológicos’ e no
Tema 2 são apresentados os “Aspectos Pedagógicos”.
Neste sentido, este texto se propõe a apresentar de forma clara e sucinta os conceitos
fundamentais da língua Libras, de modo a favorecer uma maior compreensão por parte de
profissionais da área educacional quanto às possibilidades e limites para um trabalho pedagó-
gico inclusivo com pessoas surdas.
Diante disso, consideramos ser esta uma ferramenta importante para o trabalho em e-
ducação, sendo um convite a que você aprenda e passe a falar também com as mãos, difun-
dindo, assim, a cidadania na comunidade surda ao respeitar e valorizar sua cultura.
Bem-vindo ao mundo do silêncio.
Marlene Cardoso
8
MARLENE CARDOSO 
 
   
 
1 
SURDEZ: ASPECTOS BIOLÓGICOS E 
SOCIAIS  
BLOCO  
TEMÁTICO 
 
11
LIBRAS 
SURDEZ: ASPECTOS BIOLÓGICOS E 
SOCIAIS  
1.1  
TEMA 1. 
SURDEZ E PROCESSOS PSICOSSOCIAIS  
1.1.1  
CONTEÚDO 1. 
VISÃO SOCIOANTROPOLÓGICA DO SURDO NA CONTEMPORANEIDADE  
[...] A história comum dos Surdos é uma história que enfatiza a caridade, o
sacrifício e a dedicação necessários para vencer ‘grandes adversidades’ [...].
(SÁ, apud PERLIN; STROBEL, 2006, p. 5).
“[...] quase metade dos professores eram surdos. Não existiam audiologistas,
terapeutas de reabilitação, ou psicólogos educacionais e, para a maioria, nenhum destes
eram aparentemente necessário. [...] pelo contrário a criança e os adultos surdos eram
descritos em termos culturais: que a escola frequentaram, quem eram os seus parentes e
amigos surdos (caso os houvesse), quem era a sua esposa surda, onde trabalhavam, quais
as equipes desportivas de surdos e organizações de surdos a que pertenciam, qual o serviço
que prestavam à comunidade dos surdos? [...]”
Fonte: LANE apud PERLIN; STROBEL, 2006, p.15.
Até aqui aprendemos sobre como a deficiência auditiva se manifesta diferentemente em
cada indivíduo. Agora podemos caminhar um pouco mais. A partir deste ponto estudaremos
como o indivíduo reage na sociedade com a limitação da surdez.
 
12
MARLENE CARDOSO 
 
Ao compreender as características mais marcantes da comunidade dos indivíduos
surdos, você se comunicará mais e melhor em LIBRAS.
Então, vamos avançar e entender os aspectos socioantropológicos da surdez.
Bom estudo!
 Conceitos e terminologia básica
Pode parecer uma questão menor nos preocuparmos com a terminologia, mas o modo
como nos referimos a uma pessoa reflete nosso conceito sobre ela, bem como explicita nossos
preconceitos, ignorância e arrogância, que se tornam transparentes nos títulos, rótulos e defi-
nições que atribuímos aos outros. É preciso, então, conhecer o vocabulário de um campo para
incorrer em erros elementares, bem como para não dar continuidade ao preconceito implícito
muitas vezes no discurso leigo ou popular.
Surdo-mudo, deficiente auditivo (DA), pessoa portadora de necessidades especiais, de-
ficiente da áudio-comunicação, por que existem tantos termos? Poderíamos pensar: ao usar-
mos tantas palavras distintas para designarmos uma pessoa que pertence um grupo específico
estamos nos posicionando de forma demasiadamente cuidadosa?
Talvez seja este o momento de refletir se todo este aparato terminológico está camuflan-
do nosso desconforto por nos mantermos preconceituosos, e que por isso caímos em um exa-
gerado modismo, muito em voga e reconhecido como uma onda do “politicamente correto”.
Na ânsia de não ofendermos a pessoa surda, ou pertencente a qualquer outra minoria,
acabamos criando um número de designações, que sempre são substituídas por outras, pois
nenhuma preenche satisfatoriamente a definição mais atual sobre o indivíduo surdo.
Contudo, a maioria das pessoas que não tem contato com a área da surdez, pensa que o
termo surdo(a) é uma palavra ofensiva, mas não é. Os próprios surdos esclarecidos querem
ser chamados assim, pois não se refere simplesmente aquelas pessoas com perda de audição,
mas sim a todo um contexto de serem um grupo minoritário com necessidade de comunica-
ção essencialmente e, por extensão, de língua de sinais.
Os surdos que assumem a identidade surda são representados por discursos que os
vêem capazes como sujeitos culturais, uma formação de identidade que só ocorre entre os
espaços culturais surdos.
 
13
LIBRAS 
 
Quanto mais você ler sobre o assunto melhor.
Aproveite e acesse o próximo link: http://www.mj.gov.br/
1.1.2  
CONTEÚDO 2.  
O LUGAR HISTÓRICO E SOCIAL DO SURDO  
Ao longo da história, e das diversas culturas, os surdos eram pessoas consideradas im-
prestáveis e amaldiçoadas, exterminados através de infanticídio "legalizado", bem como eram
ao mesmo tempo vistas como pobres coitados que deveriam ser sempre tutelados, e que não
poderiam jamais ter vida própria por serem incapazes.
A partir do século XVI surgem os primeiros pedagogos para surdos, e a sua educação e
inclusão na sociedade começa a ser repensada de forma séria.
Foi a partir do século XVI, que passou a ser cogitada a possibilidade de educar pessoas
surdas, porém isto somente foi efetivamente realizado no início com indivíduos surdos de
famílias abastadas e herdeiros de fortunas, por sua educação ser uma condição para que pu-
dessem receber herança.
Com o início do Renascimento e a renovação das ideias a partir da Idade Média e do
isolamento imposto pelo regime feudal, houve formação de Comunidades Surdas e o desen-
volvimento da língua de sinais, já utilização pelos surdos desde a Antiguidade.
Em 1974, na Holanda, aparece no discurso do médico suíço Amman com o postulado
sobre a primazia da oralidade do surdo na atenção pedagógica à surdez. Como ele, vários ou-
tros seguiram a mesma tendência, afirmando ser a oralidade a única via de acesso à razão e ao
pensamento humano.
Assim, no início do século XX, a maior parte das escolas de surdos, em todo o mundo,
abandona o uso da língua de sinais. Reflexo do Congresso de Milão de 1880, quando, a despei-
to do que pensavam os surdos (maiores interessados, e que sequer foram consultados), consi-
derou-se que a melhor forma de educação do surdo, seria aquela que utilizasse unicamente o
oralismo.
Desta forma, é traçado o desenho do oralismo, abordagem cujo discurso propõe a supe-
ração da surdez e a aceitação social do surdo por meio da oralização, o que significou o bani-
mento da língua de sinais dos modelos educacionais. O ensino da fala passou a ocupar centra-
lidade máxima, e converteu-se em meio e fim da educação do surdo. A orientação era no
sentido de que:
 
14
MARLENE CARDOSO 
 
[...] a vida da criança surda deva ser organizada de tal modo que a fala seja
necessária e interessante para ela, e a língua de sinais sem importância e des-
necessária [...] (VYGOTSKY, 1993, p. 37).
O modelo descrito acima e centrando a educação do surdo na oralidade não surge do
acaso, pois o modelo de referência oralista é o modelo clínico-terapêutico, e não
pedagógica, a surdez é vista como patológica e os surdos tornam-se pacientes, e não
alunos.
Considerava-se que o surdo, para viver em sociedade, deveria conseguir "ouvir" (com o
uso de aparelho e apoiando-se em técnicas de leitura labial) e "falar" (através de exaustivos
exercícios e, em último caso, da comunicação escrita) com o ouvinte, devendo superar a defi-
ciência, o defeito de nascença, para poder ter o direito de conseguir viver e ser aceito pelo seu
grupo social.
Interessante!
Apesar de inúmeros indivíduos mostrarem a capacidade intelectual e produtiva das pes-
soas que tinham alguma deficiência, a sociedade manteve-se alheia e negou durante séculos,
os direitos de igualdade destes grupos.
 
15
LIBRAS 
Dois grandes homens contribuíram com sua genialidade e arte para a história da huma-
nidade, sem que as limitações impostas pela deficiência tomassem o lugar de protagonistas nas
vidas de cada um deles.
Lembramos por isso neste texto o valor de ambos.
LUDWIG VAN BEETHOVEN 
FONTE: HTTP://WWW.CM‐LOUSA.PT/IMAGES/AGENDA/154_BILDNIS_LUDWIG_VAN_BEETHOVEN.JPG  
Sem sombra de dúvida, Beethoven é um ícone da música erudita ocidental, sendo um
dos compositores mais admirados e influentes.
ANTÔNIO FRANCISCO LISBOA 
FONTE: HTTP://WWW.GRUPOESCOLAR.COM/A/B/891FA.JPG 
 
16
MARLENE CARDOSO 
 
Brasileiro natural de Ouro Preto, Antônio Francisco Lisboa, o Aleijadinho é um dos
maiores artistas da história do nosso país. Escultor, sua formação é atribuída as suas atividades
com seu pai e com seu tio. Sua educação formal foi apenas até a escola primária.
TETO DA IGREJA DE SÃO FRANCISCO DE ASSIS 
FONTE: DISPONÍVEL EM: WWW.INFOESCOLA.COM 
Pesquise sobre a obra destes dois mestres da arte e busque outros exemplos de pessoas
que superaram a deficiência apesar das barreiras da preconceituosa sociedade ocidental.
O modelo antropológico, por sua vez, rompe com essa forma de pensar e concebe os
surdos como adultos multilinguais e multiculturais, concepção de fundamento e de práxis.
Nesse modelo se insere a educação bilíngue para surdos, que significa, como propõe Skliar
(1998), apoiado nas proposições da UNESCO (1954): “o direito que têm as crianças que utili-
zam uma língua diferente da língua oficial de serem educadas na sua língua” (SKLIAR, 1998,
p. 17).
 
17
LIBRAS 
FONTE: HTTP://1.BP.BLOGSPOT.COM/_A8FPA0P6NTE/TCLA6NILWCI/AAAAAAAAIX0/QZO7I4PJUGS/S1600/ALFABETO+E+LIBRAS.JPG 
A partir da década de 80 começa a ganhar força a filosofia do bilinguismo. Segundo esta
filosofia, o surdo deve adquirir primeiramente, como língua materna, a língua de sinais, con-
siderada a sua língua natural. Somente como segunda língua deveria ser ensinada a língua
oficial do país, mas preponderantemente na sua forma escrita. O bilinguismo percebe a surdez
como diferença linguística, e não como deficiência a ser normatizada através da reabilitação
(oralismo).
O surdo, progressivamente, vem sendo encarado como alguém com identidade e carac-
terísticas próprias, e em alguns casos, o que é mais importante, distintas das do ouvinte.
1.1.3  
CONTEÚDO 3. 
PROCESSOS PSICOSSOCIAIS E CONSTRUÇÃO DA IDENTIDADE  
O modelo socioantropológico da surdez
Foram duas observações que a partir da década de 60 levaram outros especialistas – co-
mo antropólogo, linguísticas e sociólogos – a interessar-se pelos surdos, e que originaram uma
visão totalmente oposta a clinica, uma perspectiva socioantropológica da surdez.
Por um lado, o fato de que os surdos formam comunidades cujo fator aglutinante é a
língua de sinais, apesar, como se disse da repressão exercida pela sociedade e pela escola. Por
outro lado, a confirmação de que os filhos surdos de pais surdos apresentam melhores níveis
 
18
MARLENE CARDOSO 
 
de leitura semelhantes aos do ouvinte, uma identidade equilibrada, e não apresentam os pro-
blemas sociais e afetivos próprios dos filhos surdos de pais ouvintes.
Os surdos formam uma comunidade linguística minoritária caracterizada por comparti-
lhar uma língua de sinais e valores culturais, hábitos e modos de socialização próprios. A lín-
gua de sinais constitui o elemento identitário dos surdos, e o fato de construir-se em comuni-
dade significa que compartilham e conhecem os usos e normas de uso da mesma língua, já
que interagem cotidianamente em um processo comunicativo eficaz – e cognitiva por meio do
uso da língua de sinais própria de cada comunidade de surdos.
FONTE: HTTP://ZURETACONCURSOS.FILES.WORDPRESS.COM/2008/07/1BONECOS_UNIAO.JPG 
A comunidade surda se origina em uma atitude diferente frente ao déficit, já que não le-
va em consideração o grau de perda auditiva de seus membros. A participação na comunidade
surda se define pelo uso comum da língua de sinais, pelos sentimentos de identidade grupal, o
autorreconhecimento e identificação como surdo, o reconhecer-se como diferente, os casa-
mentos endogâmicos, fatores estes que levam a redefinir a surdez como uma diferença e não
como uma deficiência. Pode-se dizer, portanto, que existe um projeto surdo da surdez.
Observe como é importante o respeito a língua materna dos surdos. Pense nisto...
A língua de sinais anula a deficiência e permite que os surdos consigam, então, uma
comunidade linguística minoritária diferente e não um adesivo na normalidade.
Identidade surda
A identidade do surdo é um tema que vem sendo debatido de forma nova, em termos,
principalmente, de sua inserção no campo dos estudos culturais, ao qual melhor se adapta sob
a perspectiva da representação da diferença.
 
19
LIBRAS 
Essa concepção está envolvida com a consideração de assimetrias culturais, tratando-se
de uma identidade cultural, que envolve rituais, linguagem olhares, sinais, representações,
símbolos, modelos convencionais, processo profundamente plurais e culturais.
FONTE: 
HTTP://SBYSIQ.BLU.LIVEFILESTORE.COM/Y1P2GRWLUOIQHQPTZELF3MPRVHQM12OZVXZKVNF73KMDXGYQKZNET1WFB6WPQLZ5OJD3S
S9QO_5ONB‐BSDBBXNLQA/FESTA%20DA%20PRIMAVERA%20(203).JPG 
No caso dos surdos, vale dizer que a identidade é construída numa forma de representa-
ção naturalmente edificada na comunidade ou nas comunidades surdas essa representação
possui uma narrativa “imaginada”, cujos processos cimentam a unidade de uma comunidade.
Olhando a parceria ou os vínculos entre identidade e currículo, é possível refletir sobre
as relações entre currículo e subjetividade. Em outras palavras devemos refletir que se a base
da cultura surda não estiver presente no currículo, dificilmente o sujeito surdo irá percorrer a
trajetória de sua nova ordem, que será oferecida na pista das representações inerentes às ma-
nifestações culturais.
FONTE: HTTP://1.BP.BLOGSPOT.COM/_VIJGHWJX6YW/TCAC5OIK7NI/AAAAAAAAEVU/WAPLNP0WBZ4/S320/BASQUETECADEIRA1.JPG 
 
20
MARLENE CARDOSO 
 
Entrar na discussão de currículo e identidade no campo da educação dos surdos signifi-
ca apreender uma identidade de resistência que exclui uma máscara social de incapacidade
para aquisição subjetiva do conhecimento, máscara que também é possível identificar na ex-
clusão imposta a pessoas que apresentam outras deficiências. E entrar na pista da socialização
do conhecimento entre os surdos.
O currículo como centro da identidade
No livro “Documentos de Identidade”, Silva (2002) remete-nos ao significado de currí-
culo como a “pista decorrida”. Pode se dizer que, aí, o currículo deve conter pistas para nos
tornamos o que somos. Se nos detivermos a considerar currículo apenas como conhecimento,
então esquecemos a relação entre identidade e currículo.
O currículo deve estar inerentemente, centralmente e virtualmente envolvido naquilo
que representa o que somos, naquilo que nos tornamos, na nossa identidade, na nossa subjeti-
vidade.
Assim, no caso do surdo, o currículo precisa estar envolvido num processo cultural ine-
rente ao surdo. Para que a identidade possa vir a ser temos de “adulterar” o currículo com a
representação cultural surda.
O contato do sujeito surdo com as manifestações culturais do surdo é necessário para
construção de sua identidade, caso contrario, sua experiência vai torná-lo um sujeito sem pos-
sibilidade de autoidentificar-se como diferente e como surdo, ou seja, com determinada iden-
tidade cultural. A sua identificação vai ocorrer como sendo um sujeito deficiente. É bem o
caso do oralismo.
Se olharmos para a história, teremos presente o caso de identificação que o oralismo le-
gou ao surdo como o enfraquecimento da comunidade surda, resultando na perda da auto-
nomia, na competição de surdos com os ouvintes, no suicídio dos surdos.
Por quê?
http://www.scielo.br/scielo.php?script=sci_arttext&pid=S0101-
32621998000300005&lng=pt&nrm=iso&tlng=pt
 
21
LIBRAS 
1.1.4  
CONTEÚDO 4. 
LIBRAS E IDENTIDADE SOCIAL: 
ASPECTOS PEDAGÓGICOS E ASPECTOS LEGAIS  
FONTE: HTTP://4.BP.BLOGSPOT.COM/_WLCERUQV4BK/SSMDOQ_CX6I/AAAAAAAAAWG/LWZOJRBQMTA/S400/VARIAS‐MAOS.JPG 
Acontece que a manifestação da identidade do surdo no currículo oralista é falha e con-
tém a representação da identidade ouvinte como exclusiva. Uma segregação da identidade
surda, uma segregação da mesma.
Se pensarmos na pluralidade cultural, o currículo multiculturalista faz lembra que a i-
gualdade e oportunidade não podem ser obtida por meio da igualdade de acesso ao currículo
hegemônico existente. É preciso que haja presença da diferença cultural nos currículos, para
garantir ou refletir as formas pelas quais a diferença é produzida em relações sociais de assi-
metria.
Tanto a língua como a educação está envolvida em processo de transformação de iden-
tidades e subjetividades. Pedagogicamente falando ensinar a cultura do surdo na sala de aula
com surdo é tão importante quanto teorizar sobre ela.
Ensinar cultura do surdo é fazer um discurso e uma prática, é abrir perspectivas para a
formação da subjetividade e contribuir para o encontro de uma linguagem teórica que permi-
ta ao surdo identificar-se. Estas ideias são ratificadas por Sá (2002), quando ela afirma que a
formação das nossas identidades ocorre a partir da fusão dos elementos de todos os sistemas
culturais em que estamos inseridos.
 
22
MARLENE CARDOSO 
 
A construção da surdez a partir de diferentes concepções de multiculturalismo
Numa mesma sociedade existem várias culturas imbricadas umas nas outras, gerando a
necessidade de se considerar um “multiculturalismo”, principalmente nas ações educacionais.
No entanto, há várias noções de multiculturalismo. Então, convém destacar a concepção
de multiculturalismo que chamamos para esta reflexão.
Carlos Skliar adverte (com base em Harlan Lane,1990 e Peter McLaren,1997), que a sur-
dez é construída a partir de concepções diferentes de multiculturalismo.Segundo ele, pode-se
observar a concepção conservadora de multiculturalismo,segundo a qual, na abordagem à
questão da surdez, há uma supremacia do ouvinte sobre os surdos, há um destaque para a
biologização da surdez e dos surdos,há a priorização de todos os julgamentos pela perspectiva
do mais “valoroso” da “mais valia” , há a deslegitimação das línguas estrangeiras e dos dialetos
regionais e étnicos,há a proclamação do monolinguismo, e, se usa o termo “diversidade” para
encobrir uma ideologia de assimilação (1998, p. 1).
Estamos próximo de começar a exercitar as mãos. Mas, antes vamos compreender os
aspectos que permeiam a educação especial dos surdos. Como ensinar e aprender Libras por
que educar um surdo é também entender a cultura surda. Vamos em frente!
Aspectos pedagógicos
Diagnóstico na idade escolar
Qualquer alteração auditiva na infância pode ocasionar sérios prejuízos ao desenvolvi-
mento. A percepção da linguagem em seu processamento auditivo refere-se a capacidade de
organizar e compreender os estímulos sonoros que recebemos, podendo ser usado para des-
crever respostas comportamentais aos estímulos auditivos. Necessita de consciência auditiva,
identificação auditiva, localização auditiva, descriminação auditiva, figura fundo auditiva,
analise auditiva e síntese auditiva.
Muitas vezes são perdidas as riquezas dos detalhes durante uma informação sonora. O
conteúdo emocional também fica prejudicado uma vez que as inflexões da fala em situações
do dia a dia, como expressão de alegria ou de tristeza e desespero, não são percebidos. Na
maioria das vezes, os problemas auditivos passam despercebidos aos pais. E o ambiente esco-
lar acaba por se configurar em uma das mais importantes oportunidades para que o déficit
auditivo, visual ou cognitivo seja percebido por educadores.
A escola é o lugar em que ocorre uma significativa e efetiva troca de saberes, e permite a
troca de conhecimentos em dois sentidos entre mestre e alunos, bem como dos alunos entre
si. Esta característica de favorecer a troca de conhecimentos e experiências faz da escola um
lugar para elaboração pedagógica.
 
23
LIBRAS 
Prevenindo problemas na escola
Você sabia que:
Segundo a Política Nacional de Educação Especial, a Integração é um processo
dinâmico de participação das pessoas num contexto relacional, legitimando sua interação
nos grupos sociais. A normalização é o princípio que representa a base filosófico-
ideológica da integração. Não se trata de normalizar as pessoas, mas sim o contexto em
que se desenvolvem. Normalização significa, portanto, oferecer aos educandos com
necessidades especiais modos e condições de vida diária o mais semelhantes possíveis às
formas e condições de vida da sociedade em geral.
A legislação do Brasil (Constituição Federal/88, LDB 9394/96 entre outras) prevê a inte-
gração do educando com necessidades especiais no sistema regular de ensino. Essa integração,
no entanto, deve ser um processo individual, fazendo-se necessário estabelecer, para cada ca-
so, o momento oportuno para que o estudante comece a frequentar a classe comum, com pos-
sibilidade de êxito e progresso.
A inclusão do aluno surdo em classe comum não acontece como num passe de mágica.
É uma conquista que tem que ser feita com muito estudo, trabalho e dedicação de todas as
pessoas envolvidas no processo: aluno surdo, família, professores, fonoaudiólogos, psicólogos,
assistentes sociais, alunos ouvintes, demais elementos da escola etc.
As crianças que apresentam perda auditiva (leve moderada) têm capacidade para ouvir
o professor, porém não têm consciência de haver perdido parte da mensagem. Quando o pro-
fessor menciona alguma atividade realizada anteriormente dirigindo-se a um aluno dizendo
seu nome, observamos que ele se mostra surpreso, pois se o professor não tivesse mencionado
o nome dele isto passaria despercebido, devido a falta de atenção auditiva.
 
24
MARLENE CARDOSO 
 
Inicialmente, essa criança pode ser considerada apática e pouco inteligente, mas, da per-
cepção de linguagem, o que a torna mais participativa na sala de aula.
Nas salas de aula as condições acústicas não costumam ser favoráveis, somam-se os ruí-
dos interno produzido pela conversação, pelo arrastar de mesas e cadeiras. As crianças que
fazem uso da prótese auditiva têm a ampliação da voz do professor e de todo os outros baru-
lhos. A percepção da fala não é suficiente clara somando-se os sons competitivos.
Investigue esse site ele trará mais informação para seu aprendizado:
http://www.feneis.com.br/page/index.asp
Interação social: a alavanca do aprendizado
A socialização é fator indispensável ao processo de desenvolvimento do ser humano,
pois é através dela que o indivíduo apropria-se dos comportamentos produzidos pela socieda-
de na qual está inserido e, consequentemente, amplia suas possibilidades de interação. Pressu-
põe a aquisição de valores, normas, costumes e condutas que a sociedade transmite e exige.
A família representa papel principal e decisivo no processo de socialização, entretanto,
não tem poder absoluto e indefinido sobre a criança. Muitos outros fatores irão influir neste
desenvolvimento.
A partir do momento em que a criança passa a frequentar a escola, esta transforma-se
em mais um importante contexto de socialização que será determinante para o seu desenvol-
vimento e curso posterior de sua vida, pois vai interagir com pessoas de diferentes meios fami-
liares, concepções de vida, graus de conhecimento, etnias, religiões etc.
Aspectos legais
Importante que possamos refletir sobre o impacto de algumas normas do nosso orde-
namento jurídico que trouxeram efetividade de direitos aos surdos no Brasil.
A Lei nº 10.436 de 24 de abril de 2002, foi muito significativa por reconhecer o caráter
de língua da Libras. Esta Lei dispõe sobre a Língua Brasileira de Sinais – Libras, além de dar
outras providências.
“O PRESIDENTE DA REPÚBLICA faz saber que o Congresso Nacional decreta e eu
sanciono a seguinte Lei:
Art. 1º É reconhecida como meio legal de comunicação e expressão a Língua Brasileira
de Sinais – Libras e outros recursos de expressão a ela associados.
 
25
LIBRAS 
Parágrafo único. Entende-se como Língua Brasileira de Sinais – Libras a forma de co-
municação e expressão, em que o sistema linguístico de natureza visual-motora, com estrutura
gramatical própria, constituem um sistema linguístico de transmissão de ideias e fatos, oriun-
dos de comunidades de pessoas surdas do Brasil”.
O decreto Nº 5.626, DE 22 DE DEZEMBRO DE 2005, regulamenta a Lei no 10.436,
de 24 de abril de 2002, e institui a obrigatoriedade da inclusão da Libras como disciplina
curricular:
CAPÍTULO II – DA INCLUSÃO DA LIBRAS COMO DISCIPLINA
CURRICULAR
Art. 3º A Libras deve ser inserida como disciplina curricular obrigatória nos
cursos de formação de professores para o exercício do magistério, em nível
médio e superior, e nos cursos de Fonoaudiologia, de instituições de ensino,
públicas e privadas, do sistema federal de ensino e dos sistemas de ensino dos
Estados, do Distrito Federal e dos Municípios.
§ 1º Todos os cursos de licenciatura, nas diferentes áreas do conhecimento, o
curso normal de nível médio, o curso normal superior, o curso de Pedagogia
e o curso de Educação Especial são considerados cursos de formação de pro-
fessores e profissionais da educação para o exercício do magistério.
§ 2º A Libras constituir-se-á em disciplina curricular optativa nos demais
cursos de educação superior e na educação profissional, a partir de um ano
da publicação deste Decreto (DECRETO 5626/05).
Além disso, este decreto também dispõe sobre a formação do professor de Libras:
CAPÍTULO III – DA FORMAÇÃO DO PROFESSOR DE LIBRAS E DO
INSTRUTOR DE LIBRAS
Art. 4º A formação de docentes para o ensino de Libras nas séries finais do
ensino fundamental, no ensino médio e na educação superior deve ser reali-
zada em nível superior, em curso de graduação de licenciatura plena em Le-
tras: Libras ou em Letras: Libras/Língua Portuguesa como segunda língua.
 
26
MARLENE CARDOSO 
 
 
27
LIBRAS 
MAPA CONCEITUAL  
 
28
MARLENE CARDOSO 
 
ESTUDO DE CASO 
Utilizando o conhecimento que você adquiriu com o estudo dos conteúdos do tema 1,
analise o caso abaixo e responda as questões. Em seguida discuta suas conclusões com seus
colegas no fórum da disciplina.
Caso 1
Bete, uma criança surda, não consegue acompanhar a classe de ouvintes porque não en-
tendem o que está sendo dito por sua professora, a qual não sabe Libras.
Questões:
1. Considerando as normas previstas na Lei 10.436/2, quais direitos previstos em Lei pa-
ra esta aluna o sistema educacional está deixando de garantir?
___________________________________________________________________________
___________________________________________________________________________
___________________________________________________________________________
___________________________________________________________________________
__________________________________________________________________________
2. O que você pensa a respeito dos direitos dos alunos surdos expressos na Constituição
e nos demais documentos citados?
___________________________________________________________________________
___________________________________________________________________________
___________________________________________________________________________
___________________________________________________________________________
__________________________________________________________________________
Revisão
Agora é o momento de você exercitar a sistematização dos seus conhecimentos neste
Tema 1. Se tiver dificuldade, volte a estudar o material e discutir com toda a comunidade
do seu curso no fórum da disciplina para esclarecer todos os conceitos e concepções
discutidos até este ponto.
Bom trabalho!
 
29
LIBRAS 
EXERCÍCIOS PROPOSTOS 
Questões do ENADE, adaptadas do ENADE ou similares
QUESTÃO 01 
Considerando o que você estudou no tema 1 do nosso material impresso sobre os aspec-
tos socioantropológicos da surdez, identifique as alternativas falsas e as verdadeiras:
I. Para não ofendermos as pessoas surdas, ou pertencentes a qualquer outra mino-
ria, devemos ampliar a terminologia usada para nos referirmos a elas;
II. As pessoas que não têm contato com a área da surdez, pensam que a expressão
surdo(a) é uma palavra ofensiva, sem saber que a própria comunidade surda
prefere esta expressão;
III. O termo surdo define não apenas pessoas com perda auditiva, mas remete-nos à
noção de que há um grupo minoritário e essencialmente com necessidade de
comunicação específica, ou seja, de uma língua.
Está correta a alternativa:
a) F – F – V
b) V – F – V
c) V – V – F
d) F – V – V
QUESTÃO 02 
Analise a frase abaixo e responda o que é pedido:
Os surdos que assumem a identidade surda são representados por discursos que os vê-
em como sujeitos culturais capazes, uma formação de identidade que só ocorre entre os espa-
ços culturais surdos.
Diante desta afirmativa, é correto dizer:
a) A maioria dos surdos prefere se manter longe da identidade surda, pois tem uma
forte identificação com seus familiares oralistas;
b) A construção de uma identidade do surdo, como um indivíduo capaz, está dire-
tamente relacionada ao seu convívio com outros indivíduos desta comunidade;
c) A construção da identidade do indivíduo surdo ocorre a partir do momento em
que ele entra na rede regular de ensino, mas se concretiza antes da adolescência;
d) Alguns indivíduos surdos entram uma espécie de crise de identidade quando
começam a conviver com outros indivíduos surdos nas várias esferas sociais.
 
30
MARLENE CARDOSO 
 
QUESTÃO 03 
Tendo por base os aspectos históricos que estudamos nesta disciplina, com relação ao
tratamento dispensado socialmente à pessoas surdas, é possível afirmar:
a) Em diversas culturas, os surdos eram considerados como pessoas imprestáveis e
amaldiçoadas, o que tornava aceitável o infanticídio "legalizado";
b) Ao longo da história, os surdos foram vistos como pessoas independentes e que
não se desenvolviam por terem uma postura preguiçosa;
c) Em determinadas culturas, os surdos eram vistos como pobres coitados depen-
dentes de tutela, ainda que se acreditasse que poderiam ter vida própria por se-
rem capazes de trabalhar;
d) Na maioria das culturas, o surdo convivia com seus familiares quando não apre-
sentava capacidade para o trabalho, ou quando se mostrava inseguro nos espaços
sociais.
QUESTÃO 04 
Leia as questões abaixo e identifique a alternativa incorreta:
a) A partir do século XVI surgiram os primeiros profissionais pedagogos para sur-
dos, o que permitiu que as questões relativas à educação para surdos e sua inclu-
são na sociedade fossem tratadas de forma mais séria;
b) De acordo com alguns autores, a possibilidade de educar o surdo começou a ser
cogitada a partir do século XVI, ainda que de forma efetiva para aqueles surdos
de famílias abastadas;
c) A educação dos indivíduos surdos e herdeiros de fortunas, foi um fator que ala-
vancou os processos educativos deste grupo, haja vista que a educação era uma
condição para que pudesse receber herança;
d) O desenvolvimento da cultura surda se efetivou no século XIX, após o desenvol-
vimento da língua de sinais e com o estabelecimento legal das cotas para defici-
entes.
QUESTÃO 05 
De acordo com seus estudos identifique a opção coerente com o que discutimos em nos-
sa disciplina:
a) Coincide com o Renascimento e a renovação das ideias a formação de Comuni-
dades Surdas e o desenvolvimento da língua de sinais, já utilizada pelos surdos
desde a Antiguidade;
 
31
LIBRAS 
b) Historicamente, cada grupo social de uma forma própria de lidar com as pessoas
surdas, o que contribuía para o desenvolvimento destes indivíduos;
c) Alguns surdos têm dificuldade para construir uma identidade, precisando convi-
ver com oralistas e surdos para se posicionar em um dos grupos;
d) Existem vários termos que designam pessoas surdas, mas nenhum preenche sa-
tisfatoriamente a definição contemporânea sobre o surdo.
 
1.2  
TEMA 2. 
SURDEZ E O LUGAR DO SURDO NA SOCIEDADE  
1.2.1  
CONTEÚDO 1. 
SURDEZ X DEFICIÊNCIA  
Nossa disciplina é sobre a Língua Brasileira de Sinais – LIBRAS, língua utilizada pela
comunidade surda e que permite a comunicação com as mãos através de gestos que expres-
sam tanto as letras do alfabeto, palavras e situações, quanto representam sentimentos e concei-
tos abstratos. No entanto, ressaltamos que a LIBRAS não deve ser entendida como uma
transcrição literal das palavras, haja vista sua estrutura, que a caracteriza como uma língua
específica, assim como o inglês, o português, o italiano são línguas que têm uma estrutura.
Neste sentido, a comunicação de uma pessoa surda com as demais através da LIBRAS não se
restringe a fazer uma mímica das letras de cada palavra.
FONTE: DISPONÍVEL EM: HTTP://WWW.UOUWWW.COM/2008/06/CURSO‐DE‐LIBRAS‐LINGUA‐BRASILEIRA‐DE‐SINAIS.HTML 
 
32
MARLENE CARDOSO 
 
Porém, antes de começar a aprender a falar com as mãos, você precisa saber mais sobre
a surdez e o indivíduo surdo. Esse é o diferencial dessa disciplina. Os próximos conteúdos
contribuirão para você se sentir seguro na conversação com o surdo.
Fique atento!
A surdez atinge cada indivíduo de forma diferente e por fatores diversos. Deste modo,
é preciso reconhecer os mecanismos dessa deficiência e de que forma cada indivíduo reage
ao silêncio.
 Conceito de surdez
Vamos conhecer e esclarecer os termos que serão usados durante todo o texto,
conceituando, segundo os autores, com respeitabilidade no campo da surdez.
 Aspectos Biológicos
IMAGEM DO DNA 
FONTE: DISPONÍVEL EM: HTTP://WWW.PIXMAC.COM.BR/PICTURE/DNA+RESUMO/000000167806 
 
33
LIBRAS 
A surdez é uma deficência que fisicamente não é visível, e atinge uma pequena parte da
anatomia do indivíduo. Porém, traz para o indivíduo surdo consequências sociais,
educacionais e emocionais amplas e intangíveis.
Podemos definir a surdez, também, como a privação auditiva que constitui grave
distúrbio neurológico-sensorial, afetando a capacidade de comunicação vividas, as relações
sociais e a construção do pensamento infantil.
A audição é o sentido responsável por captar as informações sonoras, sejam verbais ou
não. O órgão que realiza esse processo é o ouvido que pode ser dividido em ouvido externo,
médio e interno, sendo este o caminho percorrido pelo som até chegar ao cérebro.
FONTE: DISPONÍVEL EM: HTTP://WWW.IF.UFRJ.BR/TEACHING/FIS2/ONDAS2/OUVIDO/OUVIDO.HTML 
O som se espalha pelo ar através de uma vibração, fenômeno que pode ser visualizado
na ilustração abaixo:
IMAGEM DE UMA ONDA SONORA 
FONTE: DISPONÍVEL EM: HTTP://WWW.FLICKR.COM/PHOTOS/ROMULODELAZZARI/2533433797/) 
Esta vibração é captada pela orelha externa (pavilhão auditivo e canal externo do ouvi-
do) e é conduzida até a orelha média, onde estão localizadas estruturas responsáveis pela am-
 
34
MARLENE CARDOSO 
 
plificação desta vibração. Depois de amplificada a vibração chega à orelha interna, gerando
uma pequena energia elétrica que é transmitida ao cérebro pelo nervo coclear, que é o nervo
da audição, onde será decodificada para gerar a compreensão dos sons. A surdez pode ocorrer
caso haja anomalias em qualquer uma das etapas deste processo de audição.
Muito bem!
Agora que já entendemos o processo de audição, e as várias formas e origens da
surdez, vamos entender o que é e como acontece o diagnóstico auditivo.
Continue empenhado em seu processo de conhecimento!
 Conheça o nosso aparelho auditivo
Nosso ouvido é dividido em 3 partes:
 Ouvido externo: É formado pelo pavilhão auricular e canal auditivo com a
membrana timpânica no fundo do canal.
 Ouvido médio: Estão os três ossículos (martelo, estribo e bigorna) e a abertura
da tuba auditiva.
 Ouvido interno: Também chamado de labirinto, é formado pelo aparelho ves-
tibular (equilíbrio) e cóclea (audição).
 Audiometria
FONTE: DISPONÍVEL EM: HTTP://WWW.DIREF.ORG.BR/CONVENIOS/CLINICAS.HTM  
O teste mais utilizado para detectar a presença de problemas de audição é a audiometria,
que tem a finalidade de determinar a menor quantidade de energia acústica audível (limiar
auditivo).
 
35
LIBRAS 
EXAME AUDIOMÉTRICO  
FONTE: HTTP://WWW.SEAMA.EDU.BR/ADMIN/UPLOAD/AUDIOMETRIA.JPG 
Os limiares determinados pela audiometria são colocados em um gráfico adotado uni-
versalmente denominado audiograma. Ele expressa as frequências sonoras em HZ variando
de 250 a 8000 Hz. Estas frequências são medidas em decibéis obedecendo a uma escala que
determina o grau da perda auditiva que varia de –10 a 110 dB.
Um ouvido normal possui como limiar auditivo até 25 decibéis ou menos em adultos e
15 decibéis ou menos em crianças.
Se o limiar auditivo obtido encontra-se entre 25 e 40 dB caracteriza-se perda auditiva le-
ve; entre 40 e 70 dB, perda moderada; entre 70 e 90 dB caracteriza-se perda severa e a partir de
90 dB tem-se uma perda auditiva de grau profundo.
 
36
MARLENE CARDOSO 
 
 Tipos de Surdez
Sob o aspecto que interfere na aquisição da linguagem e da fala, o déficit auditivo pode
ser definido como perda média em decibéis, com a seguinte classificação: surdez neurossenso-
rial, surdez leve, surdez severa, surdez profunda.
 
37
LIBRAS 
 Surdez Neurossensorial
Resulta de distúrbios que comprometem a cóclea ou o nervo coclear implante coclear.
CORTE VERTICOTRANSVERSAL DO OUVIDO DIREITO 
FONTE: DISPONÍVEL EM: HTTP://WWW.SCIELO.BR/SCIELO.PHP?PID=S0080‐62342007000300020&SCRIPT=SCI_ARTTEXT 
Classificação da surdez pela perda auditiva decibéis=db
Leve Perda auditiva entre 20dc e 40db
Moderada Perda auditiva entre 40dc e 70db
Severa Perda auditiva entre 70dc e 90db
Profunda Acima de 90db
 
38
MARLENE CARDOSO 
 
 Surdez Leve
O indivíduo que apresenta perda auditiva de até quarenta decibéis é diagnosticado como
tendo uma surdez leve. Essa perda impede que o indivíduo perceba igualmente todos os fo-
nemas da palavra. Além disso, a voz fraca ou distante não é ouvida.
Essa perda auditiva não impede a aquisição normal da linguagem, mas poderá ser a cau-
sa de algum problema articulatório ou dificuldade na leitura e/ou escrita.
 Surdez Severa
A pessoa que apresenta surdez severa escuta som forte como: latido do cão, avião, cami-
nhão, serra elétrica, mas não é capaz de ouvir a voz humana sem o aparelho auditivo.
FONTE: HTTP://TAILINEHIJAZ.WORDPRESS.COM/CATEGORY/MONITORIA‐HPIJ/ 
FONTE: DISPONÍVEL EM: HTTP://WWW.IMPLANTECOCLEAR.ORG.BR/TEXTOS.ASP?ID=5 
 
39
LIBRAS 
 Surdez Profunda
As pessoas com surdez severa escutam apenas sons graves que transmitem vibrações
(helicóptero, avião, trovão), sendo a perda auditiva superior a noventa decibéis. A gravidade
dessa perda é tal que o priva das informações auditivas necessárias para perceber e identificar
a voz humana, impedindo-o de adquirir a linguagem oral.
FONTE: HTTP://WWW.LOUCOSPELOTIMAO.COM/CATEGORY/A‐HISTORIA‐DO‐CORINTHIANS/PAGE/2/ 
A construção da linguagem oral no individuo com surdez profunda é uma tarefa longa e
bastante complexa, envolvendo aquisições, como:
 Tomar conhecimento do mundo sonoro;
 Aprender a utilizar todas as vias perceptivas que podem complementar a audição;
 Perceber e conversar a necessidade de comunicação e de expressão;
 Compreender a linguagem;
 Aprender a expressar-se.
 Surdez Adquirida
É considerada surdez adquirida quando o comprometimento da audição ocorre por
causas neonatais (durante ou imediatamente após o nascimento) ou durante a primeira
infância.
Uma criança que nasce surda, ou que adquire a surdez nos primeiros meses de vida,
não recebe informações do meio ambiente, através da audição, necessaria ao seu
desenvolvimento cognitivo, emocional e integração social.
 
40
MARLENE CARDOSO 
 
EXAME AUDITIVO 
FONTE: HTTP://TODAPERFEITA.COM.BR/TESTE‐DA‐ORELHINHA‐ONDE‐FAZER/ 
“O teste da orelhinha (conhecido cientificamente como Emissões Otoacústicas –
OAEs) é o exame para a identificação precoce de Deficiência Auditiva. Pode ser realizado
no segundo ou terceiro dia de vida, é simples, seguro, indolor, não utiliza medicamentos
no procedimento e dura aproximadamente de 5 a 10 minutos. Deverá ser realizado
durante o sono do bebê, sem incomodá-lo”
Fonte: REIS, 2010, p. 01.
Leia sobre o assunto que estudamos até agora.
Sugestão de site site:
http://www.abcdasaude.com.br/artigo.php?402
1.2.2  
CONTEÚDO 2. 
SURDEZ: FATORES DE RISCO, PREVENÇÃO E TRATAMENTOS  
Nem sempre é possível evitar que alguma doença ou alteração ocorra no indivíduo,
entretanto frequentemente é possível realizar um diagnóstico precoce do problema e adotar
medidas para diminuir suas consequências.
A Organização Mundial de Saúde classifica as Medidas de Prevenção em Primárias,
Secundárias e Terciárias.
 
41
LIBRAS 
Com relação à área da surdez podemos dizer que a prevenção primária diz respeito à
administração de vacinas e medidas de saneamento básico, que podem evitar que as pessoas se
contaminem ou desenvolvam doenças que causam surdez.
FONTE: DISPONÍVEL EM: WWW.SENADO.GOV.BR/SF/SENADO/PORTALDOSERVIDOR/JORNAL/JORNAL77/SAUDE_VACINA.ASPX 
A prevenção secundária está relacionada ao diagnóstico precoce, como por exemplo a
realização da triagem auditiva nas maternidades. Para que este procedimento preventivo
possa se concretizar é imprescindível que a avaliação seja realizada tanto por médico quanto
por fonoaudiólogo.
FONTE: DISPONÍVEL EM: HTTP://WWW.INCLUSIVE.ORG.BR/?P=14499 
Os aspectos da prevenção terciária estão relacionados à estimulação precoce
especializada e ao ensino especial.
 
42
MARLENE CARDOSO 
 
O conhecimento das causas que podem levar a problemas auditivos favorece o
diagnóstico precoce que propicia um melhor rendimento pedagógico, desde que ocorra uma
intervenção adequada.
 Causas da Surdez
A surdez pode ser adquirida de várias maneiras, selecionamos as causas mais comuns
para estudarmos. Algumas formas de adoecimento levam as alterações genéticas nos embri-
ões, tendo como uma das consequências, a perda auditiva parcial ou total. É importante res-
saltar que as causas de surdez podem estar relacionadas tanto a aspectos genéticos, quanto a
eventos ocorridos nos períodos perinatal e/ou pós-natal, a exemplo da anóxia perinatal e da
anóxia pós-natal. Dentre as causas mais comuns de alteração intrauterina, citamos:
 Mutação genética;
 Anomalias decorrentes de adoecimento da gestante ou do genitor;
 Sífilis;
 Rubéola;
 Toxoplasmose;
 Meningite;
 Anoxia;
 Desnutrição da gestante.
 Anomalias
Anomalias podem ser definidas como sendo uma alteração orgânica. Uma anomalia
pode ocorrer em qualquer idade do indivíduo e levar a sequelas permanentes, a exemplo da
surdez. Além disso, uma anomalia em um indivíduo adulto pode gerar anomalias em sua pro-
le, como veremos a seguir.
Um exemplo de anomalia que traz sequelas permanentes pode ser visto na mutação ge-
nética que dá origem a Síndrome de Waardenburg, a qual, por sua vez gera outras anomalias
como deformação da face, Albinismo e surdez. A idade paterna avançada parece ser um dos
fatores responsáveis pela mutação genética denominada Síndrome de Waardenburg1
que
atinge o embrião.
Principais características da Síndrome de Waardenburg:
 Deslocamento lateral dos cantos internos dos olhos;
                                                      
1
 A Síndrome de Waardenburg foi descrita pela primeira vez por P. J. Waardenburg em 1951 e entre os princi‐
pais sinais clínicos do quadro está a surdez congênita (MARTINS, 2003, p. 117). 
 
43
LIBRAS 
 Hiperplasia da porção medial dos supercílios;
 Base nasal proeminente e alargada;
 Pigmentação da íris e da pele;
 Surdez congênita;
 Mecha branca frontal.
 Sífilis
A Sífilis é uma doença sexualmente transmissível e que pode levar a sequelas permanen-
tes no indivíduo e em sua prole, como a surdez e a cegueira.
É uma doença infecciosa causada pela bactéria Treponema Pallidum e adquirida por
contato sexual com pessoa contaminada, por beijo ou por transfusão de sangue.
Quando não tratada, a Sífilis pode progredir, tornando-se crônica e com manifestações
sistemáticas. Manifesta-se em três fases: primária, secundária e terciária. As características
mais marcantes da infecção são apresentadas durante os dois primeiros estágios.
Sintomas:
1º estágio – pequenas vesículas avermelhadas indolores, chamado “cancro”, aparecem
na região próxima aos genitais. As vesículas aparecem 10 dias a 3 meses após o contágio, pro-
longando de 1 até 8 semanas.
2º estágio – os sintomas são semelhantes aos de um resfriado, febre, dor de cabeça, cor-
po dolorido.
O diagnóstico é feito pelo médico através da avaliação clinica, quanto as formas de con-
taminação e por exame de sangue. Tratamento: é feito à base de penicilina oral e injetável.
 Diabetes
Diabetes mellitus é um gupo de doenças metabólicas caracterizadas por hiperglicemia
(aumento dos níveis de glicose no sangue), resultado de deficiencias na secreção de insulina,
em sua ação ou ambos. Trata-se de uma doença complexa, na qual coexiste um transtorno
global do metabolismo dos carboidratos, lipidios e proteínas. Existe 3 tipos de diabetes:
Mellitus tipo 1, Mellitus tipo 2 e Mellitus gestacional.
 Rubéola
A rubéola ou rubéola é uma doença infecciosa causada pelo vírus da rubéola Togavírus.
Transmissão: vias respiratórias. É uma doença geralmente benigna, mas pode causar má for-
mação no embrião, se a contaminação ocorrer durante a gestação. A rubéola também é res-
 
44
MARLENE CARDOSO 
 
ponsável por parto prematuro. Dentre as sequelas da rubéola durante a gravidez vemos a sur-
dez e algumas formas de má formação.
Sintomas:
O período de incubação do vírus é de 15 dias e os sintomas são parecidos com os da gri-
pe: dor de cabeça, dor ao engolir, dores musculares, coriza, aparecimento de gânglios (ínguas),
febre, manchas avermelhadas inicialmente no rosto, que depois se espalham por todo o corpo.
 Citomegalovírus
É um vírus herpes com predomínio de incidência em regiões carentes, onde é comum a
significativa restrição de recursos econômicos pouco acesso da população à educação, ao esgo-
tamento sanitário e a condições adequadas de higiene. As formas de transmissão incluem:
relação sexual, agulhas para injeção de drogas, transfusão de sangue.
Um outro conjunto de fatores e situações durante a gestação e o parto pode gerar seque-
las nos bebês, sendo a surdez uma delas.
 Anoxia
Anoxia é a diminuição de oxigenação para o feto no momento do parto. Se a anoxia for
prolongada, pode ocorrer uma lesão cerebral ou até matar. Este é um dos riscos ao nascimento
e a principal causa de deficiências mentais em crianças, podendo também causar surdez. Pode
ser causada por uma parada cardíaca do bebê em função de complicações na hora do parto.
 
45
LIBRAS 
 Prematuridade
O bebê é considerado prematuro se nascer antes das 37 semanas de gestação. A depen-
der de sua idade, os fatores de riscos para que venha a apresentar problemas de saúde aumen-
tam ou diminuem, podendo ele necessitar de diversos tipos de cuidados.
A prematuridade aumenta os riscos de a criança ter um prejuízo auditivo ou déficit de
inteligência.
 Traumas do parto
Temos um exemplo que é o parto de fórceps, é um parto normal, no qual se utiliza um
instrumento cirúrgico semelhante a uma colher, que é colocado no canal vaginal, ajustando-se
nos lados da cabeça do bebê para ajudar o obstetra a retirá-lo do canal de parto. Este tipo de
ação praticamente não e é mais usada, mas muitas pessoas adultas têm surdez devido a esse
tipo de procedimento.
 Drogas ototóxicas
São medicamentos que afetam o ouvido interno e cóclea, os quais são responsáveis pela
audição e equilíbrio. O uso destas substâncias pode gerar uma lesão no ouvido interno e/ou a
cóclea causando perda auditiva irreversível.
Icterícia ou hiperbilirrubina. É causada pela concentração, anormal e alta de bilirrubi-
na no sangue. Os glóbulos vermelhos velhos, danificados ou anormais são extraídos da circu-
lação principalmente pelo baço. Durante esse processo, a hemoglobina (proteína dos glóbulos
vermelhos que transporta o oxigênio) transforma-se num pigmento amarelo chamado bilir-
rubina. A bilirrubina chega ao fígado através da circulação e ali é quimicamente alterada para
depois ser excretada para o intestino como um componente da bílis.
Na maioria dos recém-nascidos a concentração de bilirrubina no sangue normalmente
aumenta de forma transitória durante os primeiros dias posteriores ao nascimento, motivo
pelo qual a pele está amarelada (icterícia).
 Outras causas de perda auditiva
Além dos fatores genéticos que levam a surdez do bebê ainda no útero ou em função do
parto, há algumas formas de adoecimento que em qualquer faixa etária podem levar a um
quadro de surdez.
 
46
MARLENE CARDOSO 
 
 Gestação e deficiência na nutrição materna
Uma alimentação desequilibrada pode causar sérios problemas para a mulher grávida e
consequentemente para o bebê. Uma alimentação equilibrada baseada em frutas, legumes,
hortaliças e pouca carne é o ideal para todas as pessoas, principalmente para as futuras ma-
mães.
COMER MUITO NÃO EQUIVALE A COMER BEM!
Carências nutricionais da mãe significam carências nutricionais também do feto, preju-
dicando seu desenvolvimento e aumentando o risco de que ocorram sequelas irreversíveis
para o bebê.
 Baixo peso
A criança que nasce com menos de 2500g é considerada com baixo peso, que pode ser
por consequência do nascimento prematuro e da qualidade de crescimento fetal intrauterino.
 Encefalite
São inflamações agudas no cérebro, podendo ser causadas por infecção viral ou bacteri-
ana como meningite bacteriana, ou pode ser uma complicação de outras doenças infecciosas
como raiva (viral) ou sífilis (bacteriana). Acontece em certas infestações parasitas e protozoá-
rias, como toxoplasmose, malária ou meningoencefalite amoébica primária, e também pode
 
47
LIBRAS 
ocorrer encefalites em pessoas com sistema imune comprometido. Essa lesão empurra o
cerebro contra o crânio, podendo conduzir, inclusive, à morte.
 Meningite
É uma inflamação das meninges – membranas que recobrem e protegem o cérebro. Ela
pode ser viral, adquirida depois de uma gripe ou doença causada por vírus, ou de origem bac-
teriana, normalmente mais branda.
Uma das bactérias é a meningococo que pode ser transmitida pelo ar. Outra forma de
contagio é o contato com a saliva de um doente. A bactéria entra pelo nariz e aloja-se no inte-
rior da garganta. Em seguida vai para corrente sanguínea, percorrendo pelo cérebro ou difu-
são pelo corpo, causando uma infecção generalizada.
Sintomas:
Nos neonatos de até um mês – irritabilidade, choro em excesso, febre, sonolência e a
moleira fica estufada, como se houvesse um galo na cabeça da criança. Acima dessa idade – A
criança tem dificuldades de movimentar a cabeça. A partir dos cinco anos – Febre, rigidez da
nuca, dor de cabeça e vômitos em jato.
 Traumas no crânio encefálico
O traumatismo craniano é um dos maiores causadores de morte no mundo. A depender
do local onde for a pancada, pode vir causar a surdez.
 Sarampo
É uma doença causada pelo vírus do sarampo e sua transmissão é por via respiratória.
Essa doença, em alguns países, ainda é a causa de muitas mortes de crianças, por motivo de
falta de vacinação em massa.
Sintomas:
Febre alta, tosse rouca e persistente, coriza, conjuntivite e fotofobia, manchas branca na
mucosa da boca, depois surgem manchas avermelhadas na pele, inicialmente no rosto e pro-
gredindo em direção aos pés, durante pelo menos três dias, e desaparecendo na mesma ordem
de aparecimento.
 
48
MARLENE CARDOSO 
 
 Caxumba
É uma doença virótica, de transmissão respiratória, causada pelo vírus da caxumba. Os
sintomas geralmente são bem discretos ou ausentes, e, quando ocorrem, os sintomas geral-
mente são febre e aumento das glândulas salivares, podendo ocorrer um comprometimento
com o sistema nervoso central, testículos, ovários, pâncreas e a surdez temporária ou perma-
nente.
 Outros agentes causadores de perda auditiva
Além das questões vistas até aqui, você deve saber que muitas das condições de vida e
trabalho podem levar o indivíduo a ter uma perda auditiva total ou parcial ao longo da vida.
Neste aspecto ressaltamos a exposição a ruídos fortes como sendo o maior causador de surdez
na atualidade.
Além das sequelas por adoecimento, alguns hábitos pessoais e condições de trabalho
também representam risco para o indivíduo no que diz respeito à sua acuidade auditiva, con-
forme podemos ver nas situações descritas abaixo.
 Ruídos fortes
O ruído intenso, sons acima de 75 dB, é a causa mais frequente da surdez. A exposição
constante ou a exposição aguda a sons muito intensos, como uma explosão, pode levar o indi-
víduo a uma perda auditiva parcial ou total.
FONTE: HTTP://WWW.SRPROPAGANDA.COM.BR/ 
 
49
LIBRAS 
Um exemplo de exposição em situação social pode ser visualizado em festas populares,
como o carnaval, em que alguns indivíduos ficam expostos a ruído intenso por várias horas,
ao longo de dias.
FONTE: HTTP://WWW.ESSAEBOA.BLOGGER.COM.BR/2005_01_23_ARCHIVE.HTML 
Outras situações da vida cotidiana podem gerar dano no aparelho auditivo: armas de fo-
go, motocicletas, maquinas de cortar grama etc., podem causar danos ao ouvido interno cau-
sando a surdez.
 Condições inadequadas de trabalho
Além das situações cotidianas de agressão ao ouvido do ser humano, algumas condições
de trabalho são especialmente danosas à saúde auditiva, como podemos verificar nas indús-
trias, nos canteiros de obra com suas máquinas e britadeiras e demais máquinas, nos aeropor-
tos, dentre outros.
FONTE: HTTP://EUTRABALHOSEGURO.BLOGSPOT.COM/2009/11/SESMT‐FORCA‐TAREFA‐NA‐CONSTRUCAO‐CIVIL.HTML 
 
50
MARLENE CARDOSO 
 
 O diagnóstico de surdez
Habitualmente, as pessoas que convivem com a criança têm mais capacidade de detectar
se há algo errado do que qualquer teste. Por isso, os pais e professores devem estar atentos a
determinadas ausências de reação por parte da criança quando lhe são apresentados ruídos
altos. Do mesmo modo, os adultos precisam acompanhar o desenvolvimento da fala e buscar
avaliação profissional em caso de atraso.
 Diagnóstico precoce
A criança deve ser capaz de prestar atenção, detectar, localizar e discriminar os sons.
Sabemos que a deficiência auditiva pode ocorrer antes (dentro do útero materno), durante ou
depois do nascimento.
 Como suspeitar de algum problema auditivo no bebê?
FONTE: HTTP://HIMOTHERS.BLOGSPOT.COM/2009/11/MAMAES‐E‐BEBES.HTML 
Ele acorda com barulhos fortes?
Ele se assusta com barulhos repentinos?
Ele percebe quando as portas batem?
Olha quando é chamado?
Escuta a campainha da porta e do telefone?
 
51
LIBRAS 
 Em crianças maiores é possível observar:
Ele olha muito para os lábios de quem fala?
Tem dificuldade para compreender o que é dito?
Pede para repetir ou que se fale mais alto?
Fala muito alto ou excessivamente baixo?
Aumenta o volume da televisão com frequência?
Tem dificuldade com os conteúdos escolares?
FONTE: HTTP://INDIFERENTEE.BLOGSPOT.COM/2010/06/SIMPLESMENTE‐VIVA.HTML 
Se a criança não reage aos sons ou apresenta outras dificuldades, uma das possibilidades
a ser verificada é de que ela pode estar com a audição reduzida, neste caso, é possível avaliar a
audição através do exame de audiometria infantil que pode ser feito inclusive em recém-
nascidos, como vimos neste texto.
Para fixar o assunto acima...
http://www.senado.gov.br/comunica/agencia/cidadania/surdez/not02.htm
 Prevenção
Lei 10.436/2
Art. 4º O sistema educacional federal e os sistemas educacionais estaduais, municipais e
do Distrito Federal devem garantir a inclusão nos cursos de formação de Educação Especial,
de Fonoaudiologia e de Magistério, em seus níveis médio e superior, do ensino da Língua Bra-
sileira de Sinais – Libras, como parte integrante dos Parâmetros Curriculares Nacionais –
PCN, conforme legislação vigente.
 
52
MARLENE CARDOSO 
 
Parágrafo único. A Língua Brasileira de Sinais – Libras não poderá substituir a modali-
dade escrita da língua portuguesa.
Art. 5º Esta Lei entra em vigor na data de sua publicação.
Brasília, 24 de abril de 2002; 181º da Independência e 114º da República.
A deficiência auditiva apresenta causas que são classificadas como congênitas ou adqui-
ridas. As causas congênitas da deficiência auditiva mais comuns são a hereditariedade, as se-
quelas devido a viroses e às doenças tóxicas da gestante. A deficiência auditiva é adquirida
quando existe predisposição genética, meningite, ingestão de remédios, viroses etc.
É fundamental um acompanhamento precoce para um desenvolvimento da criança sur-
da, pois um profissional de qualidade poderá ajudar em uma redução de barreiras tanto na
comunicação do sujeito surdo ou deficiente auditivo como em todo contexto social.
Ideia-Chave
Deficiência auditiva: diminuição da capacidade de percepção normal dos sons.
Possibilidades de Tratamento
COMO PREVINIR A SURDEZ?
 Vacinas
Já existem vacinas que as mulheres podem tomar antes de engravidar, como por exem-
plo: vacina contra rubéola e após o nascimento a criança deve tomar vacinas contra: sarampo,
caxumba, meningite tipo B e C.
Vacina antirrubéola pode ser dada em mulheres de 15 aos 35 anos e crianças dos 15 me-
ses aos 15 anos, a rubéola é uma grande vilã, pois é a causadora de vários casos de surdez, na
gravidez a mulher infectada pela rubéola pode vir a conceber um bebê com problemas auditi-
vos.
Vacina antissarampo é indicado para todas as crianças que não tiveram a doença ou pa-
ra aquela com dúvidas a respeito. Ela pode ser vacinada após o 9º mês de vida.
Vacina anticaxumba ou papeira deve ser aplicada a partir dos 12 meses de idade.
 
53
LIBRAS 
Existe a vacina tríplice viral que é a combinação das vacinas contra sarampo, rubéola e
caxumba que deve ser aplicada a 1ª dose aos 12 meses de idade e a 2ª dose aos 4 ou 5 anos de
idade.
Vacina antimeningite a partir de 2 meses de idade.
Aconselhamento médico e pré-natal
Fazer um bom pré-natal é o melhor caminho para a gestante percorrer durante os 9 me-
ses, o médico orientará quanto à nutrição e possíveis doenças como: sífilis e a toxoplasmose
que causam a surdez. O médico também pode vir ajudar a prevenir o nascimento prematuro
da criança. Todo o acompanhamento e monitoramento do bebê e da mãe durante o processo
de gestação é de fundamental importância.
Aconselhamento genético
A consanguinidade entre os pais é um fator genético de grande risco para o bebê que irá
nascer. Antes de engravidar, é de fundamental importância que o casal faça uma consulta com
um médico geneticista.
Cuidado ao usar medicamentos
Todo medicamento usado pela gestante ou pelo bebê, seja ela de ingestão a pomada, de-
ve passar pela autorização prévia do médico e pelo bom censo da leitura da bula do remédio.
O uso de medicamentos ototóxicos é perigoso para o indivíduo de qualquer idade.
Uso da camisinha
A relação sexual fazendo uso da camisinha é o cuidado básico para se evitar doenças se-
xualmente transmissíveis (DST), como a Herpes e Sífilis, que causam a surdez e outros males.
Evitar barulhos
Evitar frequentar ambientes barulhentos e o uso de fones de ouvido com o som em vo-
lume alto.
Após os exames e consultas com o otorrinolaringologista será indicado o tratamento
que mais se adequa a cada indivíduo e surdo.
Alguns casos necessitaram de cirurgia, já em outros a utilização do aparelho auditivo
permitirá uma percepção melhor do mundo sonoro. Importante ressaltar que o aparelho não
 
54
MARLENE CARDOSO 
 
restituirá a audição, mas poderá dar conhecimento ao indivíduo sobre o ambiente sonoro, o
que é importante para sua segurança.
 Prótese auditiva
Definição:
É um aparelho eletrônico de vários tipos, formatos e cores, utilizados por pessoas que
tenham como diagnóstico perda de audição.
Exemplos de aparelhos de amplificação sonora individual (AASI). Usados por trás do
ouvido ou no canal auditivo, podem ajudar nas deficiências moderada e grave.
FONTE: HTTP://WWW.INFONET.COM.BR/SAUDE/LER.ASP?ID=88361&TITULO=SAUDE 
 História dos Aparelhos Auditivos
 
55
LIBRAS 
Os primeiros aparelhos auditivos eram enormes trombetas em forma de chifre com
uma parte larga e aberta em uma extremidade que detectava o som. A trombeta gradualmente
diminuiu e se transformou em um fino tubo que canalizava o som dentro do ouvido.
O desenvolvimento do aparelho auditivo moderno não seria possível se não fosse pela
contribuição de dois dos maiores inventores do final do século XIX e início do século XX.
Alexander Graham Bell amplificou eletronicamente o som em seu telefone usando um
microfone de carbono e uma bateria: um conceito que foi adotado pelos fabricantes de apare-
lhos auditivos.
Em 1886, Thomas Edison inventou o transmissor de carbono, que alterava os sons em
sinais elétricos que podiam viajar através de fios e podiam ser convertidos de volta em sons.
Essa tecnologia foi usada nos primeiros aparelhos auditivos.
Na década de 20, tubos a vácuo foram
introduzidos aos aparelhos auditivos, o que tornou a amplificação do som mais
eficiente, mas enormes baterias ainda os tornavam incômodos.
FONTE: DISPONÍVEL EM:  
HTTP://WWW.APARELHOSAUDITIVOSBRASIL.COM.BR/APARELHOS‐AUDITIVOS‐HISTORIA.HTM 
A Revolução Industrial permitiu a produção em massa de aparelhos auditivos e criou
uma nova classe média que podia pagar pela tecnologia. No século XIX, várias empresas pro-
duziram suas próprias versões de aparelhos auditivos. Em 1898, a Dictograph Company apre-
sentou o primeiro aparelho auditivo de carbono comercial. Um ano depois, Miller Reese Hut-
chison, da empresa Akouphone, no Alabama, patenteou seu primeiro aparelho auditivo
elétrico funcional que usava um transmissor de carbono e bateria. Ele era tão grande que pre-
cisava ficar sobre uma mesa, e era vendido por US$400.
O ano de 1952 anunciou a era dos aparelhos auditivos de transistor. A adição dessas
simples chaves on/off finalmente possibilitou o advento de um aparelho auditivo menor. Os
primeiros aparelhos auditivos com transistor foram projetados para se encaixar nas armações
de óculos. Posteriormente, eles foram adaptados para se encaixar atrás da orelha. O primeiro
 
56
MARLENE CARDOSO 
 
aparelho auditivo de transistor a ser lançado no mercado no final de 1952 foi vendido por
aproximadamente US$230.
No século XX, os aparelhos auditivos se tornaram digitais. A qualidade do som melho-
rou e se tornou mais ajustável. Também durante esse período, os aparelhos auditivos progra-
máveis foram introduzidos.
Na virada do século XXI, a tecnologia de computador tornou os aparelhos auditivos
menores e ainda mais precisos, com ajustes para se acomodar a virtualmente todo tipo de am-
biente auditivo.
Contudo o uso do aparelho pode causar desconforto, portanto para uma correta adapta-
ção é necessário que o surdo se acostume aos sons gradativamente e que sinta prazer ao per-
cebê-los.
Outro tratamento disponível no momento é o implante coclear multicanal que é uma
prótese computadorizada que faz a função das células ciliadas lesadas ou ausentes.
Possui um dispositivo externo que tem como função captar o som, por um microfone
instalado num pequeno aparelho. O receptor libera a energia elétrica adequada para o feixe de
eletrodos inseridos na cóclea. As informações do som elétrico resultantes são enviadas através
do
Possibilitar ao surdo a percepção dos sons ambientes através da utilização de prótese
auditiva e do implante coclear são tratamentos que podem interferir em todo processo da a-
prendizagem repercutindo no desenvolvimento da linguagem e da fala. Contudo, não é o fim
 
57
LIBRAS 
em si mesmo. É parte de um processo que evitará distúrbios emocionais, sociais e psicológicos
dos surdos e de seus familiares.
Imagem de Implante coclear2
 
http://www.seed.pr.gov.br/portals/portal/institucional/dee/dee_surdez.php
1.2.3  
CONTEÚDO 3. 
ASPECTOS PEDAGÓGICOS DA LIBRAS  
O primeiro passou para entender as questões pedagógicas em relação a surdez e o surdo
é entender a Libras.
Segundo Romeu Kazumi Sassaki (2002), quanto as Línguas de Sinais os termos corretos
são:
 Linguagem de sinais?
 Linguagem Brasileira de Sinais?
 Língua de sinais ou dos sinais?
 Língua Brasileira de Sinais?
 Língua de Sinais Brasileira?
 Libras?
 LIBRAS?
Em primeiro lugar, trata-se de uma língua e não de uma linguagem. Assim, ficam
descartados os termos “linguagem de sinais” e “Linguagem Brasileira de Sinais”. De acordo
com Capovilla (apud SASSAKI, 2002, p. 22):
Língua define um povo. Linguagem, um indivíduo. Assim, do mesmo modo
como o povo brasileiro é definido por uma língua ou idioma em comum, o
Português (que o distingue dos povos de todos os países com os quais o nos-
so faz fronteira), a comunidade surda brasileira é definida por uma língua
em comum, a Língua de Sinais Brasileira. Assim, em Psicologia e Educação,
quando falamos em desenvolvimento da linguagem (quer oral, escrita ou de
sinais) e em distúrbios da linguagem (e.g., afasias, alexias, agrafias), estamos
nos referindo ao nível do indivíduo.
                                                      
2 
Disponível em: http://www.materdei.com.br/jornal_fev_mar_2006/materia04.jsp 
 
58
MARLENE CARDOSO 
 
Em segundo lugar, o correto é “língua de sinais” porque se trata de uma língua viva e,
portanto, a quantidade de sinais está em aberto, podendo ser acrescentados novos sinais.
Quando se diz “língua dos sinais”, fica implícito que a quantidade de sinais já está fechada.
Em terceiro lugar, o nome correto é “Língua de Sinais Brasileira” (ou “Língua de sinais
brasileira”), pois Língua Brasileira não existe. O termo “língua de sinais” constitui uma
unidade vocabular, ou seja, funciona como se as três palavras (língua, de e sinais) fossem
uma só. Então, adjetivamos cada “língua de sinais” existente no mundo. Língua de Sinais
Brasileira, Língua de Sinais Americana, Língua de Sinais Mexicana, Língua de Sinais
Francesa etc. Capovilla (apud SASSAKI, 2002, p. 28):
[...] Língua de Sinais é uma unidade, que se refere a uma modalidade linguís-
tica quiroarticulatória-visual e não oroarticulatória-auditiva. Assim, há Lín-
gua de Sinais Brasileira (porque é a Língua de Sinais desenvolvida e empre-
gada pela comunidade surda brasileira, há Língua de Sinais Americana,
Francesa, Inglesa, e assim por diante. Não existe uma Língua Brasileira (de
sinais ou falada). Sei disso porque quando fazia uso destes termos TODOS os
benditos redatores de revistas e jornais riscavam o Brasileira e trocavam pelo
Portuguesa, produzindo um monstrengo conceitual de proporções e conse-
quências desastrosas... Além disso, a propósito, se traduzirmos American
Sign Language obteremos Língua de Sinais Americana e não Língua Ameri-
cana de Sinais[...].
Em quarto lugar, a sigla correta é “Libras” e não “LIBRAS” (ver explicação no próximo
parágrafo). Quando foi divulgado o uso da sigla “LIBRAS”, explicava-se esta sigla da
seguinte forma: LI de Língua, BRA de Brasileira, e S de Sinais. Com a grafia “Libras”, a
sigla significa: Li de Língua de Sinais, e bras de Brasileira.
De acordo com Fernando Capovilla (2001) adotou a norma do Português, segundo a
qual se uma sigla for pronunciável como se fosse uma palavra (e.g., Fapesp, Feneis) ela deve
ser escrita com apenas a inicial maiúscula; e se ela não for pronunciável como uma palavra,
mas apenas como uma série de letras (e.g., CNPq, BNDES), ela deve ser escrita em maiúsculas.
Por isso, o Dicionário de Libras de Capovilla e Raphael (2001) escreve Libras e Feneis com
apenas as iniciais maiúsculas, como deve ser em bom Português. Libras é um termo consagra-
do pela comunidade surda brasileira, e com o qual ela se identifica. Ele é consagrado pela tra-
dição e é extremamente querido por ela. A manutenção deste termo indica nosso profundo
respeito para com as tradições deste povo a quem desejamos ajudar e promover, tanto por
razões humanitárias quanto de consciência social e cidadania. Finalmente, quando se trata de
publicação menos técnica em Português, recomendo o uso de Libras. Como é um termo curto,
 
59
LIBRAS 
prescinde de abreviatura. Além disso, tem forte apelo emocional para os leitores surdos que,
então, saberão que estamos nos referindo à língua deles. E como temos profundo respeito pela
comunidade surda brasileira e pela sua língua, o mínimo que nós, ouvintes, podemos e deve-
mos fazer é usar o mesmo termo que essa comunidade usa quando se refere à sua língua em
nossa língua, o Português. Além disso, esta é “uma forma de procurar engajar o leitor surdo
em tudo o que se refere à sua língua para que ele possa participar ativamente” (CAPOVILLA
apud SASSAKI, 2002, p. 31).
Sassaki (1997, p. 41) conceitua a inclusão como o “processo pelo qual a sociedade se a-
dapta, para poder incluir, em seus sistemas gerais, pessoas com necessidades especiais”.
A necessidade da sociedade se adaptar para a Inclusão de fato é fundamental para um
desenvolvimento social e cultural da comunidade surda, pois será na interação que acontecerá
o desenvolvimento da Libras e consequentemente a do surdo, seja na leitura, escrita e no con-
texto sociocultural.
Em Educação para surdo se devem estabelecer as relações e valores que são integradas
na educação dos ouvintes, valorizando a língua do surdo (Libras) e valorizando em conjunto a
língua e cultura dos ouvintes. Evita desta forma uma pedagogia reabilitadora.
Uma pedagogia interativa leva o surdo a uma dimensão de vida, língua, cultura e auto-
nomia que favorece sua inclusão com um todo.
1.2.4  
CONTEÚDO 4. 
ASPECTOS LEGAIS DA LIBRAS  
FONTE: HTTP://LIBRASLIVRE.BLOGSPOT.COM/2009_11_01_ARCHIVE.HTML 
 
60
MARLENE CARDOSO 
 
A legislação brasileira para garantia de direitos às pessoas portadoras de deficiência au-
ditiva é recente, tendo sido criadas normas e Leis de forma mais intensa a partir da Constitui-
ção de 1988, cuja ênfase na dignidade da pessoa humana um forte compromisso ao ordena-
mento jurídico brasileiro para com os direitos fundamentais.
A Língua Brasileira de Sinais (Libras) foi reconhecida no Brasil como a língua oficial da
pessoa surda, após a publicação de duas leis: Lei nº 10.436/2002 e a Lei nº10.098/2002
(AZEREDO, 2006).
No que diz respeito ao direito de acesso de pessoas surdas a Libras em instituições de
Ensino da rede regular, a primeira Lei foi promulgada em Minas Gerais e acabou por servir de
modelo para todo Brasil. Atualmente, quase todos os estados já promulgaram leis estaduais a
respeito do assunto, o que tem conferido às pessoas surdas maior efetividade em sua possibili-
dade de exigir direitos, seja em relação a atuação do Estado ou nas relações privadas.
Mas, é preciso ainda uma reflexão quanto ao real impacto desta legislação para melhoria
das condições de vida e desenvolvimento das pessoas surdas. A seguir, faremos uma breve
análise deste cenário.
 Estados e municípios com leis promulgadas
Estados com leis aprovadas garantindo a Libras: Acre, Amapá, Alagoas, Ceará, Espírito
Santo, Goiás, Maranhão, Minas Gerais, Pernambuco, Rio Grande de Sul, Rio de Janeiro, Para-
ná, Santa Catarina, Mato Grosso, Mato Grosso de Sul e Rondônia.
 Municípios: João Pessoa – Paraíba, Natal – Rio Grande do Norte;
 O Estado de Minas Gerais tem o maior número de municípios com lei municipal ga-
rantindo a Libras;
 Municípios: Araxá, Belo Horizonte, Governador Valadares, Teófilo Otoni, Juiz de
Fora, Uberlândia, Ituiutaba, Uberaba, Juiz de Fora, Divinópolis, Patos de Minas, Sete
Lagoas, Pouso Alegre.
 Dia dos Surdos
Ser Surdo: [...] olhar a identidade surda dentro dos componentes que consti-
tuem as identidades essenciais com as quais se agenciam as dinâmicas de po-
der. É uma experiência na convivência do ser na diferença (PERLIN;
MIRANDA 2003, p.217).
 
61
LIBRAS 
FONTE: HTTP://JIE.ITAIPU.GOV.BR/PRINT_NODE.PHP?SECAO=TURBINADAS1&NID=7537 
Já temos leis estadual e municipal. A data que homenageia os surdos é o dia 26 de se-
tembro, a qual foi escolhida em homenagem à inauguração da primeira escola de surdos do
país, o INES3
.
Por isso, todos os anos durante o mês de setembro, a comunidade surda mobiliza-se pa-
ra marcar a data e dar visibilidade à luta, necessidades e direitos do indivíduo surdo. Dentre as
atividades realizadas neste mês, vemos a organização de festas, manifestações, passeatas e si-
milares, chamando a atenção tanto da sociedade de forma ampla, quanto de pessoas surdas
que porventura não estejam mobilizadas politicamente na reivindicação dos seus direitos.
 Surdos na universidade
Sabe-se que o número de surdos na universidade ainda é pequeno. As barreiras de co-
municação são consideradas o maior entrave para ampliação deste número. Poucas são as
universidades que possuem intérprete a disposição do aluno ou um núcleo de apoio ao aluno
surdo.
                                                      
3 
Instituto Nacional de Educação de Surdos 
 
62
MARLENE CARDOSO 
 
Instituições de Ensino Superior onde existem alunos surdos matriculados:
PUC - Belo Horizonte/Minas Gerais
UniBH – Belo Horizonte/Minas Gerais
Faculdade Metropolitana – Belo Horizonte/Minas Gerais
Faculdade Sabará – Sabará/Minas Gerais
UNIVERSO – Belo Horizonte/Minas Gerais
UEMG – Belo Horizonte/Minas Gerais
UNIT – Uberlândia/Minas Gerais
UNIUBE – Uberaba/Minas Gerais
Nas cidades de Governador Valadares, Teófilo Otoni, Juiz de Fora, Poços de Caldas,
Patos de Minas e Brumadinho/Minas Gerais
 A Lei 10.436, Nº 10.098 e a Portaria 310
Depois de anos de luta da sociedade civil organizada, finalmente a lei 10.436 de 24 de
abril de 2002 foi sancionada e passou a vigorar em todo país. Um passo importante para o
reconhecimento da língua materna dos surdos possibilitando um avanço significativo no mo-
do como esses atores sociais seriam tratados em todos os setores da vida: social, educacional,
cuidado com a saúde, ou seja, fazendo uma inclusão verdadeira dessas pessoas na sociedade.
 
63
LIBRAS 
A conquista deste direito traz impactos significativos na vida social e política da Nação
brasileira. O provimento das condições básicas e fundamentais de acesso a Libras se faz indis-
pensável. Requer o seu ensino, a formação de instrutores e intérpretes, a presença de intérpre-
tes nos locais públicos e a sua inserção nas políticas de saúde, educação, trabalho, esporte e
lazer, turismo e finalmente o uso da Libras pelos meios de comunicação e nas relações cotidi-
anas entre pessoas surdas e não-surdas.
Outra lei que amplia essa conquista da comunidade surda é a de Nº 10.098 que dispõe
sobre a promoção da acessibilidade das pessoas portadoras de deficiência.
Revisão
Agora que você já se apropriou dos conceitos e concepções tratados ao longo dos
conteúdos do nosso Tema 1, sistematize seu conhecimento com as questões abaixo.
Bom trabalho!
Questão 1
Considerando a concepção de que surdez se caracteriza por uma privação auditiva que
constitui grave distúrbio neurológico-sensorial, elabore um texto, com no máximo 15 linhas
para descrever e explicar o processo de surdez.
 
64
MARLENE CARDOSO 
 
Questão 2
ADORÁVEL PROFESSOR – Mr. Holland – EUA/1995
Trata-se de um filme que conta como um professor de música que tem um filho surdo
procura se envolver e ampliar vínculos com seu filho apropriando-se da Língua de Sinais.
Esta história ilustra os avanços que uma sociedade pode alcançar quando os indivíduos
se tornam mais conscientes de direitos e deveres. Além disso, pode ser entendida a mensagem
de que há ganhos para todos quando a sociedade inclui efetivamente os surdos e torne habitu-
al a Língua de Sinais.
Escreva um texto de 15 linhas, relacionando a descrição do filme acima com o papel da
educação e o cenário de exclusão que ainda caracteriza a sociedade e impõe às pessoas com
deficiência uma situação social desfavorável.
Questão 3:
Leia atentamente o fragmento da música “É”, de Gonzaguinha, que apresentamos neste
texto e registre seus comentários sobre as relações que podemos estabelecer entre a temática
apresentada na música e a questão da surdez no sistema educacional brasileiro.
 
65
LIBRAS 
Autor: Gonzaguinha
Imagem
Música: É
É! A gente quer valer o nosso amor
A gente quer valer nosso suor
A gente quer valer o nosso humor
A gente quer do bom e do melhor...
A gente quer carinho e atenção
A gente quer calor no coração
A gente quer suar, mas de prazer
A gente quer é ter muita saúde
A gente quer viver a liberdade
A gente quer viver felicidade...
É! A gente não tem cara de panaca
A gente não tem jeito de babaca
A gente não está
Com a bunda exposta na janela
Prá passar a mão nela...
É! A gente quer viver pleno direito
A gente quer viver todo respeito
A gente quer viver uma nação
A gente quer é ser um cidadão
A gente quer viver uma nação...
 
66
MARLENE CARDOSO 
 
É! É! É! É! É! É! É!...
É! A gente quer valer o nosso amor
A gente quer valer nosso suor
A gente quer valer o nosso humor
A gente quer do bom e do melhor...
A gente quer carinho e atenção
A gente quer calor no coração
A gente quer suar, mas de prazer
A gente quer é ter muita saúde
A gente quer viver a liberdade
A gente quer viver felicidade...
É! A gente não tem cara de panaca
A gente não tem jeito de babaca
A gente não está
Com a bunda exposta na janela
Prá passar a mão nela...
É!
A gente quer viver pleno direito
A gente quer viver todo respeito
A gente quer viver uma nação
A gente quer é ser um cidadão
A gente quer viver uma nação
A gente quer é ser um cidadão
A gente quer viver uma nação
A gente quer é ser um cidadão
A gente quer viver uma nação.
Questão 4
[...] A construção da linguagem oral do individuo com surdez profunda é uma tarefa
longa e bastante complexa, envolvendo aquisições, como: tomar conhecimento do mundo
sonoro, aprender a utilizar todas as vias perceptivas que podem complementar a audição, per-
 
67
LIBRAS 
ceber e conversar a necessidade de comunicação e de expressão, compreender a linguagem e
aprender a expressar-se [...] (p.09 deste impresso).
Considerando as ideias explicitadas neste material, especialmente no parágrafo acima,
registre seu entendimento sobre o papel do professor enquanto medidor para a construção da
linguagem oral de um indivíduo com surdez profunda.
Questão 5
Com base nos estudos que você fez neste tema, cite e explique os principais conceitos re-
lacionados à surdez e ao processo educacional de pessoas surdas.
Bem, após estudar sobre surdez e ter as primeiras noções sobre a cultura da comunidade
surda, podemos avançar em nosso estudo sobre os aspectos psicossociais que envolvem a co-
munidade surda.
Vamos adiante!
 
68
MARLENE CARDOSO 
 
 
69
LIBRAS 
MAPA CONCEITUAL  
 
70
MARLENE CARDOSO 
 
ESTUDO DE CASO 
Utilizando o conhecimento que você adquiriu com o estudo dos conteúdos do tema 2,
analise o caso abaixo e responda as questões. Em seguida discuta suas conclusões com seus
colegas no fórum da disciplina.
Caso 2
Ana Maria é uma jovem de 25 anos que tem surdez profunda bilateral. Desde os 8 anos
de idade Ana faz uso da Libras (Língua brasileira de sinais). Entretanto, ela ainda se encontra
no Ensino Fundamental, em que não tem auxílio em sala de aula, nem de um professor bilín-
gue nem de um intérprete de Libras.
Seus professores e colegas não dominam a Libras, por isso se comunicam minimamente
com Ana geralmente usando gestos e mímicas.
Considerando tudo que vimos em nossa disciplina, responda as questões abaixo e em
seguida discuta com seus colegas no fórum da disciplina.
1. Diante das condições descritas no presente estudo, como a referida aluna com surdez
profunda bilateral, poderia ser incluída de fato na uma sala de aula regular, se não há na escola
um professor bilíngue, nem um intérprete de Libras.
___________________________________________________________________________
___________________________________________________________________________
___________________________________________________________________________
___________________________________________________________________________
__________________________________________________________________________
2. O que você pensa a respeito dos direitos dos alunos surdos expressos na Constituição
e nos demais documentos citados?
___________________________________________________________________________
___________________________________________________________________________
___________________________________________________________________________
___________________________________________________________________________
__________________________________________________________________________
Agora, tomando por base sua vivencia em sua comunidade escolar reflita sobre as ques-
tões abaixo:
1. Os surdos da localidade em que você vive estão tendo direito ao acesso a educação es-
pecializada prevista na legislação? Justifique sua resposta.
 
71
LIBRAS 
___________________________________________________________________________
___________________________________________________________________________
___________________________________________________________________________
___________________________________________________________________________
__________________________________________________________________________
2. Eles são percebidos na comunidade como sujeitos dos seus direitos? Justifique sua
resposta.
___________________________________________________________________________
___________________________________________________________________________
___________________________________________________________________________
___________________________________________________________________________
__________________________________________________________________________
3. Quais estratégias você sugere para que a inclusão desta aluna seja efetiva, tanto na
comunidade escolar, quanto nos demais grupos sociais em que ela está inserida?
___________________________________________________________________________
___________________________________________________________________________
___________________________________________________________________________
___________________________________________________________________________
__________________________________________________________________________
Revisão
Agora que você já se apropriou dos conceitos e concepções tratados ao longo dos
conteúdos do nosso Tema 2, sistematize seu conhecimento com as questões abaixo.
Bom trabalho!
 
EXERCÍCIOS PROPOSTOS 
Questões do ENADE, adaptadas do ENADE ou similares
QUESTÃO 01 
A Declaração de Salamanca de 1994 foi um marco importante na conquista da cidadania
para todas as pessoas que têm alguma forma de deficiência. Identifique abaixo os princípios
norteadores desta declaração:
I. O reconhecimento das diferenças e o atendimento às necessidades de cada um;
II. A promoção de aprendizagem e a formação de professores;
 
72
MARLENE CARDOSO 
 
III. A instalação de rampas nas calçadas das cidades e de tradutores nos programas
jornalísticos;
IV. O reconhecimento da importância da "escola para todos".
Assinale a alternativa correta:
a) I, II e III
b) II e IV
c) Apenas II
d) I e III
e) I, II, IV
QUESTÃO 02 
Neste texto fizemos algumas reflexões sobre a compreensão de teóricos como Piaget e
Vygotsky acerca do ser humano e o impacto das interações para sua inteligência. Analise o
parágrafo a seguir e assinale a alternativa correta.
“Piaget e Vygotsky concordavam que a inteligência humana somente se desenvolve no
indivíduo em função de interações sociais. Isso quer dizer que consideravam o homem geneti-
camente social. Podendo, portanto, afirmar que atualmente nenhuma aprendizagem é um ato
isolado, puramente individual” (Tema 4, Conteúdo 1).
Assinale a alternativa que apresenta a interpretação correta sobre as ideias de Piaget e
Vygotsky em relação ao que estamos estudando em neste texto:
a) A comunidade surda aprende de forma mais efetiva sem o uso da Libras, en-
quanto língua própria dos surdos;
b) Ao conviver com pessoas surdas os oralistas têm prejuízo em seu aprendizado do
português;
c) A ampliação da interação social entre oralistas e surdos favorece o desenvolvi-
mento da inteligência e a aprendizagem destes dois grupos;
d) No que diz respeito a aprendizagem dos surdos, a aprendizagem é um ato isola-
do já que eles têm uma língua própria, a Libras;
e) Os surdos que não falam Libras têm possibilidade ampliada de falar o português
ou qualquer outro idioma, pois não se prendem a Libras.
QUESTÃO 03 
A primeira escola de surdos do Brasil foi o Imperial Instituto de Surdos Mudos. Funda-
do em 1857. A criação desta instituição foi iniciativa:
 
73
LIBRAS 
a) Do imperador D. Pedro II com apoio de Dom Pedro I
b) Do prof. francês Hernest Huet apoiado por D. Pedro II, imperador;
c) Da imperatriz D. Teresa Cristina com apoio do Imperador D. Pedro II;
d) Do imperador D. Pedro II com apoio do francês Hernest Huet;
e) Do professor Hernest Huet apoiado por D. Pedro I, imperador.
QUESTÃO 04 
Tendo por base tudo que você estudou no presente texto, identifique qual das afirma-
ções abaixo está INCORRETA, considerando especialmente as afirmações de Saussure (1996).
a) A linguagem é formada pela língua e pela fala. A língua é tida como um sistema
de regras abstratas compostas por elementos significativos inter-relacionados;
b) A língua é o aspecto social da linguagem, já que é compartilhada por todos os fa-
lantes de uma comunidade linguística;
c) Na visão de Saussure, a fala é o aspecto individual da linguagem, sendo marcada
por características pessoais que os falantes imprimem na linguagem;
d) O termo fala não se refere ao ato motor de articulação de fonemas, sendo na ver-
dade a produção do falante na relação com os outros;
e) O termo linguagem se restringe a uma forma de comunicação, e no caso dos
surdos especificamente a linguagem corporal.
QUESTÃO 05 
Considerando todos os pressupostos da Declaração de Salamanca e seu significativo pa-
pel para a história da inclusão dos surdos no mundo, cite quais direitos atuais a comunidade
surda alcançou e que podem estar relacionados aos efeitos da Declaração de Salamanca.
___________________________________________________________________________
___________________________________________________________________________
___________________________________________________________________________
___________________________________________________________________________
__________________________________________________________________________
 
74
MARLENE CARDOSO 
 
 Refletindo sobre a surdez com o cinema
Sugestão de filmes
Alguns filmes têm retratado de forma muito interessante a realidade das pessoas que
têm surdez, trazendo aspectos diversos da sua realidade, desde as questões pessoais à forma
com que a sociedade ocidental lida com a pessoa surda. Por isso, sugerimos alguns filmes que
podem enriquecer seu conhecimento sobre esta temática.
Para refletir sobre as questões que estudamos sugerimos:
FILME: Ana (Brasil/2004)
Resumo: Este filme retrata a vida da personagem ANA que é surda e mora isolada com
seu irmão e sua mãe, um dia, se aventura fora do mundo familiar.
FILME: Blue Moon (Canadá/1999)
Resumo Este filme retrata a história de uma jovem mãe tem filha surda de 5 anos.
 
75
LIBRAS 
2 
SURDEZ E IMPLICAÇÕES À PRÁTICA 
PEDAGÓGICA 
 
BLOCO  
TEMÁTICO 
 
 
 
77
LIBRAS 
 
SURDEZ E IMPLICAÇÕES À PRÁTICA 
PEDAGÓGICA  
2.1  
TEMA 3. 
ENSINO E APRENDIZAGEM A PARTIR DA LIBRAS  
2.1.1  
CONTEÚDO 1. 
LINGUAGEM X LÍNGUA  
Lei 10.436/2
Da Garantia do Direito à Educação das Pessoas Surdas ou Com Deficiência Auditiva
Art. 22. As instituições federais de ensino responsáveis pela educação básica devem ga-
rantir a inclusão de alunos surdos ou com deficiência auditiva, por meio da organização de:
I. Escolas e classes de educação bilíngue, abertas a alunos surdos e ouvintes, com
professores bilíngues, na educação infantil e nos anos iniciais do ensino funda-
mental;
II. Escolas bilíngues ou escolas comuns da rede regular de ensino, abertas a alunos
surdos e ouvintes, para os anos finais do ensino fundamental, ensino médio ou
educação profissional, com docentes das diferentes áreas do conhecimento, cien-
tes da singularidade linguística dos alunos surdos, bem como com a presença de
tradutores e intérpretes de Libras – Língua Portuguesa.
1º São denominadas escolas ou classes de educação bilíngue aquelas em que a Libras e a
modalidade escrita da Língua Portuguesa sejam línguas de instrução utilizadas no desenvol-
vimento de todo o processo educativo.
 
78
MARLENE CARDOSO 
 
2º Os alunos têm o direito à escolarização em um turno diferenciado ao do atendimento
educacional especializado para o desenvolvimento de complementação curricular, com utili-
zação de equipamentos e tecnologias de informação.
O citado acima pela Lei se torna efetivo a partir da iniciativa do Público surdo, haja vista
que como nos diz Sacks (1998), para os indivíduos da nossa espécie, ser deficiente no campo
da linguagem é visto como uma situação de calamidade desesperadora, haja vista a linguagem
é a principal via de acesso para ingressar na cultura do grupo em que estamos inseridos, bem
como para que possamos nos inserir plenamente nossa condição de sujeitos sociais, visto que
através da linguagem que nos comunicamos com nossos semelhantes e compartilhamos in-
formações, saberes e sentimentos.
Sacks (1998) salienta ainda que se o indivíduo está impossibilitado de realizar esta inte-
ração que favorece a inclusão social, aumentam os riscos de ele ser considerado incapaz e,
consequentemente, ser isolado do cotidiano social independente do ser desejo, esforço ou ca-
pacidades.
A linguagem é um conjunto complexos de processos – resultado de uma certa atividade
psíquica profundamente determinada pela vida social – que torna possível a aquisição e o em-
prego concreto de uma língua qualquer. Ou seja, é um processo simbólico de comunicação,
pensamentos e formulação, que permite ao ser humano comunicar-se consigo mesmo e com
seus semelhantes por meio de estruturas com conteúdo criativo-linguístico.
Já a língua é um sistema gramatical pertencente a um grupo de indivíduos.
Expressão da consciência de uma coletividade, a língua é o meio por onde ela concebe o
mundo que cerca e sobre ele age.
A língua é um fator importante na construção da identidade das pessoas. E para a
criança surda, a aquisição da língua é traumática, logo que, por mais de 120 anos a
comunidade surda teve seu processo de aprendizagem baseado apenas pelo oralismo, segundo
o qual a educação dos surdos reduz-se à língua oral.
As comunidades surdas ao redor do mundo organizaram-se e exigiram uma mudança
de modelo considerando que a língua de sinais tinha papel preponderante em sua educação.
A partir daí, observou-se que para que o indivíduo surdo ampliasse seu potencial de co-
nhecimento, intelectual, psicossocial e cultural era importante que ele fizesse um duplo esfor-
ço: apropriar-se das duas modalidades de expressão de uma língua, tanto a oralizada (como a
portuguesa) quanto a sinalizada. Logo, para o surdo brasileiro, ele precisava fazer uso do bi-
linguismo, aprendizado e uso da Língua Portuguesa e da Língua brasileira de Sinais – LIBRAS.
Estes dois códigos verbais lhe permitirão o acesso ao saber socialmente construído e a
comunicação com o micro e a macro comunidade na qual ele está inserido, construindo um
sistema sígnico tanto maior quanto forem suas modalidades de comunicação.
 
79
LIBRAS 
 
 Há dois tipos de surdos:
 O indivíduo parcialmente surdo (surdez leve e moderada);
 O indivíduo surdo (surdez severa e profunda).
A surdez profunda apresenta perda auditiva superior a noventa decibéis. A gravidade
dessa perda é tal, que o priva das informações auditivas necessárias para perceber e identificar
a voz humana, impedindo-o de adquirir naturalmente a linguagem oral.
Um bebê que nasce surdo balbucia como um de audição normal, mas suas emissões
começam a desaparecer à medida que não tem acesso à estimulação auditiva externa, fator de
máxima importância para a aquisição da linguagem oral. Assim também, não adquire a fala
como instrumento de comunicação, uma vez que, não a percebendo, não se interessa por ela, e
não tendo "feedback" auditivo, não possui modelo para dirigir suas emissões.
A construção da linguagem oral no aluno com surdez profunda é uma tarefa longa e
bastante complexa, envolvendo aquisições como:
1-Tomar conhecimento do mundo sonoro;
2-Aprender a utilizar todas as vias perceptivas que podem complementar a audição;
3-Perceber e conservar a necessidade de comunicação e de expressão;
4-Compreender a linguagem;
5-Aprender a expressar-se.
Na área da deficiência da audição as alternativas de atendimento estão intimamente re-
lacionadas às condições individuais do aluno. O grau da perda auditiva e do comprometimen-
to linguístico, a época em que ocorreu a surdez e a idade em que começou sua Educação Espe-
cial são fatores que irão determinar importantes diferenças em relação ao tipo de atendimento
que deverá ser prescrito para o educando.
Quanto maior for a perda auditiva, maiores serão os problemas linguísticos e maior será
o tempo em que o aluno precisará receber atendimento especializado.
A língua de sinais é a única língua que permite à pessoa surda ascender a todas as carac-
terísticas linguísticas da fala (BOUVET apud GOMES, 2009). A língua de sinais, portanto,
indispensável, para a total apropriação da linguagem pele criança surda.
Somente a língua de sinais permite que sejam restabelecidas, para a criança surda, as
condições naturais de apropriação da linguagem e deve ser a linguagem materna de todos os
indivíduos surdos.
 
80
MARLENE CARDOSO 
 
Os recursos de língua de sinais não eliminam a necessidade de se fornecer à criança sur-
da toda a informação para a comunicação linguística.
Toda criança surda tem necessidade, como qualquer outra criança, de ser conduzida em
suas atividades de elaboração linguística, mesmo que ela se realize através da língua de sinais.
Não é pelo fato de uma criança nascer surda que ela chega ao mundo com uma língua nas
mãos: não é suficiente apenas proibir a comunicação gestual para que a criança surda se apro-
prie da língua de sinais.
Desenvolvendo competências para o atendimento às necessidades educacionais
especiais de alunos surdos
Por isso, se a escola optar por uma proposta de educação que valorize a língua de sinais
e o contato com os pares surdos, a identidade da criança será mais fortalecida. É através desses
modelos que se oportunizarão futuras representações sociais e a interiorizarão de significados
da cultura, que serão compartilhados socialmente em todos os momentos de sua vida.
Também, em sala de aula, a interação deverá estar estruturada de modo a estimular o in-
tercâmbio e a valorização das ideias, o respeito por pontos de vista contraditórios e a valoriza-
ção da pluralidade e da diferença.
A aprendizagem escolar será muito mais significativa se pautada em ações de conhecer e
não na mera transmissão onipotente de conhecimentos. Um ambiente desafiador, que estimu-
le a troca de opiniões e a construção do conhecimento entre os alunos, favorece a função do
professor mediador e o desenvolvimento de objetivos de autoestima positiva, segurança, con-
fiança e bem-estar pessoal.
FONTE: HTTP://WWW.BRINQUEDOSEDUCATIVOS.NET/BRINQUEDOS‐EDUCATIVOS‐COMO‐ESCOLHER.HTML 
A potencialização de atividades, que permitam esse exercício dialógico cotidiano, esta-
belecerá o respeito mútuo e o reconhecimento de diferenças individuais. Muitas vezes, aulas
 
81
LIBRAS 
 
tradicionais, frontais, nas quais só o professor demonstra o seu conhecimento e os alunos são
receptores passivos desse saber, tornam difícil a interação, de modo geral, e estigmatizam,
ainda mais, as dificuldades de relacionamento dos alunos surdos por impedir um trabalho
cooperativo com seus colegas, levando-os ao isolamento.
Formas de organização de trabalhos que enfatizem a utilização de recursos comunicati-
vos visuais, manuais ou simbólicos, a experiência direta, a observação, a exploração e a desco-
berta, facilitam um trabalho cooperativo e o contato entre os membros do grupo. Além disso,
é necessário pensar, sempre que possível, nas possibilidades de identificação com outros pares
surdos, o que é facilitado quando há grupos de alunos surdos numa mesma turma. Essa é uma
estratégia facilitadora que nem sempre é levada a cabo, pois a tendência é ‘espalhar’ os alunos
surdos pelas diversas turmas das escolas. Lembrem-se, no caso de alunos surdos, o convívio
com seus pares permite a identificação positiva, a possibilidade de trocas linguísticas, desfa-
zendo-se, para eles, a sensação de ‘isolamento’ social e cultural.
Outro aspecto a ser lembrado, é que, sempre que possível, deve ser estimulada a presen-
ça de surdos adultos na escola, que auxiliem as crianças na construção de sua identidade, tra-
zendo-lhes estabilidade afetiva e emocional, favorecendo sua comunicação e participação no
grupo social.
Chegou a hora de se comunicar através das mãos. Vamos começar conhecendo o dicio-
nário multimídia de LIBRAS. Investigue como ele foi criado, clique no link:
http://www.ines.org.br/ines_livros/35/35_002.HTM
2.1.2  
CONTEÚDO 2. 
LIBRAS: A INTERAÇÃO ATRAVÉS DA LÍNGUA DE SINAIS 
 LIBRAS – Linguagem Brasileira de Sinais
GRAFIA CORRETA: Libras. TERMO CORRETO: Língua de Sinais Brasileira. Tra-
ta-se de uma língua e não de uma linguagem. Segundo Capovilla (apud SASSAKI, 2002) Lín-
gua de Sinais Brasileira é preferível à Língua Brasileira de Sinais por várias razões. Língua de
Sinais é uma unidade, que se refere a uma modalidade linguística quiroarticulatória-visual e
neste sentido, há Língua de Sinais Brasileira, pois esta é a língua de sinais desenvolvida e em-
pregada pela comunidade surda brasileira. Por isso, segundo ainda Capovilla (apud SASSAKI,
2002), não poderíamos falar em uma “língua brasileira” com dois estilos – falada e em sinais,
devemos sim falar que há duas línguas, a língua brasileira e a língua de sinais brasileira.
 
82
MARLENE CARDOSO 
 
 Língua dos sinais
TERMO CORRETO: língua de sinais. Trata-se de uma língua viva e, por isso, novos si-
nais sempre surgirão. A quantidade total de sinais não pode ser definitiva.
 Linguagem de sinais
TERMO CORRETO: língua de sinais. A comunicação sinalizada dos e com os surdos
constitui uma língua e não uma linguagem. Já a comunicação por gestos, envolvendo ou não
pessoas surdas, constitui uma linguagem gestual. Uma outra aplicação do conceito de lingua-
gem se refere ao que as posturas e atitudes humanas comunicam não verbalmente, conhecidas
como a linguagem corporal.
Você sabia que a língua de sinais também tem a modalidade escrita?
Se respondeu: “sim”, você acertou!
A modalidade escrita da língua de sinais se chama:
SIGN WRITING ou ESCRITA DE SINAIS
O Sign Writing é um sistema de escrita com características gráfico esquemá-
ticas, que permite uma representação de textos de línguas de sinais através de
uma forma intuitiva e de fácil compreensão. O sistema é constituído de um
conjunto de símbolos e um conjunto de regras de escrita, definidos para re-
presentar os diversos aspectos fonético-fonológicos das línguas de sinais.
Desse modo, o Sign Writing apresenta a feição de um sistema de escrita fo-
nética para línguas de sinais, mas plenamente apto a suportar a delimitação
de um subsistema de escrita de línguas de sinais que tenha características es-
tritamente fonológicas (COSTA et al, 2004, p. 254).
Este sistema de escrita dos sinais teve sua origem nos Estados Unidos, há cerca de 30
anos por Valerie Sutton, diretora do Deaf Acttion Commitee (DAC4
), e aconteceu de forma
peculiar. Valerie buscou criar um sistema que lhe auxiliasse para fazer anotações dos movi-
mentos de dança, e ao fazer isso acabou por desenvolver a Sign Writing, embora não fosse sua
intenção inicialmente este sistema servia para a comunicação com surdos, sendo por isso in-
corporada para processos educacionais de pessoas surdas.
                                                      
4
 Organização sem fins lucrativos. 
 
83
LIBRAS 
 
FONTE: HTTP://WWW.MARCIASAMPAIO.COM.BR/FESTIVALDANCA/FOTOS2007.PHP 
A escrita Sign Writing pode representar qualquer língua de sinais do mundo sem a in-
fluência da língua falada. Cada país com sua língua de sinais vai adaptá-la para sua própria
ortografia.
Esse sistema tem a possibilidade de representar as línguas de sinais funcionando como
um sistema de escrita alfabética, em que as unidades gráficas fundamentais representam uni-
dades gestuais fundamentais, suas propriedades e relações.
 SIGN WRITING: um sistema de escrita para Língua de Sinais
Utiliza-se neste trabalho a escrita de sinais baseada no sistema Sign Writing criado em
1974 por Valerie Sutton (http: Sign Writing.org). É um sistema de representação gráfica das
línguas de sinais que permitem através de símbolos visuais representar as configurações das
mãos, seus movimentos, as expressões faciais e os deslocamentos corporais.
Para escrever a Sign Writing, é preciso saber uma língua de sinais.
No Brasil algumas escolas já adotaram a escrita de sinais na educação de surdos, os re-
sultados tem sido surpreendentes inclusive no ensino da língua portuguesa, pois antes de en-
sinar o português escrito, os educandos surdos aprenderam a ler, escrever e fazer uma redação
em sua própria língua, a LIBRAS (L1), para em um segundo momento trabalhar com a língua
portuguesa (L2). As outras disciplinas também ganharam mais vida, pois além de conquistar o
direito de ser ensinado em sinais ele também pode escrever e ser avaliado em sinais.
Queremos deixar bem claro que a LIBRAS não vai abolir a língua portuguesa, muito pe-
lo contrário, vai valorizá-la. Antes a língua portuguesa escrita era vista pela maioria dos sur-
dos como algo praticamente impossível de se aprender, pois eles não tinham uma referencia
escrita para seguir. Se você, que é ouvinte, for fazer um curso de uma língua estrangeira, du-
rante todo o seu processo de aprendizagem você terá como referência a sua língua L1 (língua
 
84
MARLENE CARDOSO 
 
portuguesa escrita e falada), mesmo que você e o professor durante a aula falem somente a
língua estrangeira, o seu processo cerebral de aprendizagem tomará como base as referências
linguísticas e gramaticais da sua L1 para adquirir a L2 que está sendo ensinada. Com o surdo
não é diferente, perpassa pelo mesmo princípio.
 HISTÓRIA DA SIGNWRITING
O trabalho de adaptação do SignWriting a LIBRAS foi a primeira etapa de uma cami-
nhada que a comunidade surda brasileira, com o apoio de pesquisadores: linguistas e da in-
formática, deverá empreender para conseguir uma escrita que dê conta de todas as suas neces-
sidades em sua própria língua.
Em 1998, Sutton criou a lista de discussão do Sign Writing e isso ajudou a divulgar o
Sign Writing, porque ela usou a lista para explicar como usar a Sign Writing. Em 2002, ela
criou o Signbank, que é o software para construção de dicionários. Em 2003, começou o
Signpuddle, que é um sistema para criar dicionários on-line.
Hoje existem quase 30 dicionários sendo feitos no Signpuddle. Existe também o dicio-
nário da Bélgica, que foi feito separado do Signpuddle.
Desde 1998 começaram ser feitos muitos softwares para SignWriting: o SW – Edit, o
Sign Writing Java, e outros. Há também os sistemas para criar animações de sinais (usando
desenhos em 3D – três dimensões).
Interessante toda essa trajetória da escrita de sinais. No Brasil , em 1996, pesquisadores
da PUCRS fizeram o primeiro contato com Valerie Sutton. Desde então, começou as pesqui-
sas de adaptação do sistema SignWriting para a escrita da LIBRAS.
 Estrutura do SignWriting
O SignWriting é definido por três estruturas básicas: posição de mãos, contato e movi-
mento.
Creio que você esteja curioso (a) para conhecer a escrita da LIBRAS5
!
Selecionei alguns para você aprender como se escreve, aproveite e treine tentando re-
produzir a escrita.
                                                      
5 
Fonte das imagens da escrita em Libras disponível em: SITE  
http://signwriting.org/library/history/hist010.html 
 
85
LIBRAS 
 
PARA MEDITAR:
A voz dos surdos são as mãos e os corpos que pensam, sonham e expressam. As
línguas de sinais envolvem movimentos que podem parecer sem sentido para muitos, mais
que significam a possibilidade de organizar as ideias, estruturar o pensamento e manifestar
o significado da vida para os surdos. Pensar sobre a surdez requer conhecer a Língua de
Sinais. Permita-se ouvir essas mãos [...].
Fonte: QUADROS, 1997, p. 33.
 
86
MARLENE CARDOSO 
 
O interprete de Língua Brasileira de Sinais/Língua Portuguesa
Existe uma figura que tem um papel muito importante na inclusão social do surdo, você
sabe quem é?
É o interprete, não poderiamos deixar de falar nele quando nos referimos à interação
com os surdos.
Intérprete de LIBRAS
TERMO CORRETO: intérprete da Libras (ou de Libras). Libras é sigla de Língua de Si-
nais Brasileira. “Libras é um termo consagrado pela comunidade surda brasileira, e com o qual
ela se identifica. Ele é consagrado pela tradição e é extremamente querido por ela. A manuten-
ção deste termo indica nosso profundo respeito para com as tradições deste povo a quem de-
sejamos ajudar e promover, tanto por razões humanitárias quanto de consciência social e ci-
dadania. Entretanto, no índice linguístico internacional os idiomas naturais de todos os povos
do planeta recebem uma sigla de três letras como, por exemplo, ASL (American Sign Langua-
ge). Então, será necessário chegar a uma outra sigla. Tal preocupação ainda não parece ter
chegado na esfera do Brasil”, segundo Capovilla (2001).
O interprete de LIBRAS é o mediador entre a comunidade surda e ouvinte, nos ultimos
anos, a presença do interprete de língua de sinais, tem ganhado espaço nas escolas por causa
da política educacional brasileira, que prevê a inclusão do sujeito surdo nas instituições de
ensino. Além de disso, devido o desconhecimento da maioria da população sobre a LIBRAS,
torna-se necessário que existam interpretes nos mais diversos setores da sociedade, públicos e
privados.
A interpretação entre a língua oral e de sinais é uma atividade bilingue – bicultural. É
também uma atividade desafiadora, devido a grande diferença entre as modalidades das
línguas (oral-auditiva e gestual-visual) que exige do interprete um profundo conhecimento
das culturas surdas e ouvintes para traduzir com o maximo de fidelidade.
Os intérpretes mais experientes usam os sinais com tanta leveza e naturalidade que faz
com que o processo de interpretação pareça algo que qualquer pessoa poderia fazer.
Entretanto, os intérpretes são profissionais altamente treinados, cujo trabalho exige uma
completa atenção e dedicação à tarefa que está sendo exercida.
Para a pessoa não treinada a tradução processa-se de forma simples, é somente
movimentar as mãos e passar para sinais o que a pessoa está falando em português. Na
realidade o processo de interpretação é mais complexa, pois o interprete pensa ao mesmo
tempo em duas línguas, e no caso da LIBRAS e a Língua Portuguesa, suas modalidades são
 
87
LIBRAS 
 
completamente diferentes, por uma ser gestual-visual e a outra ser oral-auditiva, dificultando
mais ainda o processo.
Durante a interpretação, o cérebro processa a informação que está chegando e raciocina
em duas línguas , não importa se a tradução é do Português para LIBRAS ou da LIBRAS para
o Português, o processo é análogo:
O intérprete recebe a mensagem na língua em que a mensagem original está sendo
emitida (Linguagem fonte);
O cérebro analisa e interpreta a mensagem, quanto ao conteúdo e significado nas
culturas das línguas envolvidas;
O intérprete localiza a mensagem e nível de formalidde apropriados na linguagem a
ser interpretada ( público-alvo);
O intérprete produz a mensagem na língua-alvo.
O elemento “desconhecido” é outra questão que os intérpretes têm que lidar em sua
rotina diária de trabalho. Durante uma conversação informal eles ficam à vontade, pois o que
está sendo comunicado é efetivamente dito em suas próprias palavras, sabendo, assim, o que
vão dizer.
Em uma interpretação, os interpretes devem esperar ouvir palavras que são
desconhecidas para ele. Por ser uma atividade extremamente exigente em termos de atenção e
energia, os intérpretes são incentivados a se familiarizar antecipadamente com os assuntos que
irão interpretar ou a se especializar em uma determinada área. Assim, estes profissionais se
tornarão suficientemente competentes para que diminua um pouco a pressão causada pelo
“elemento desconhecido”.
 O papel do intérprete
O intérprete está presente para tornar possível a comunicação entre indivíduos que não
compartilham da mesma língua, seja ela de modalidade gestual-visual ou oral-auditiva. Por
ser uma profissão nova, muitas empresas e instituições não compreendem com exatidão o
trabalho do intérprete.
Para você compreender melhor, discutiremos funções que NÃO são do intérprete:
Supervisores: Imparcialidade é algo fundamental, controlar o comportamento das
pessoas surdas em seu local de trabalho foge da função da interpretação.
Editores: Mesmo quando o intérprete sabe que a pessoa está dizendo á inadequado ou
falso, a informação será interpretada exatamente da forma recebida. A fidelidade é um aspecto
imprescindível na interpretação.
 
88
MARLENE CARDOSO 
 
Professores: A tarefa de professor e intérprete são bastante diferentes entre si, embora
ambas as profissões trabalhem diretamente com as pessoas surdas em sala de aula. Alguns
professores de surdos trabalham como intérpretes, como uma segunda atividade, mas não é
sua formação como professor de surdos que lhe qualificará para interpretar.
Vale ressaltar que os cursos de formação de intérpretes de LIBRAS não oferecem
treinamento nos métodos educacionais para surdos. Há sim um breve estudo da história da
educação e da surdez, mas apenas em seu contexto cultural.
Cada interpretação é unica, em determinados casos torna-se dificil detectar as
características mais comuns no papel do intérprete. Há alguns anos atrás, os intérpretes e
profissionalismo
FONTE: HTTP://MAREVELOTF.BLOGSPOT.COM/2010/03/O‐FIM‐DO‐ISOLAMENTO‐DOS‐INDIOS‐SURDOS.HTML 
Anos depois, ao serem definidos os padrões de imparcialidade, os intérpretes foram
sendo vistos como condutores de informação. A função do interprete consistia em somente
ouvir o português e interpretar em LIBRAS; em seguida observar a LIBRAS e passar para o
Portugês. Entretanto, neste modelo surgiram algumas questões que interrompiam o processo
de comunicação, pois a maioria das pessoas ouvintes não se dão conta de que os valores e
costumes desta cultura são aplicados a todas as situações com que se deparam. Sendo assim, os
intérpretes passaram por uma terceira mudança durante o desenvolvimento da profissão,
quando adotaram o papel de “mediadores transculturais”.
 O PERFIL DO INTÉRPRETE PROFISSIONAL
Para o profissional intérprete, é impotante estar atento a alguns requisitos fundamentais
que visam ao estabelecimento de uma relação profissional respeitosa entre o intérprete e o
surdo. Assim, é fundamental ter em mente algumas premissas para o perfil de um intérprete.
 
89
LIBRAS 
 
O intérprete:
Deve ser uma pessoa de confiança na sua interpretação e no sigilo – Fidelidade;
Não deixar que a sua moral e religião interfiram na interpretação;
Em caso de erro na interpretação, é preciso corrigir imediatamente;
Ser bilingue ( Domínio da Língua Portuguesa e da LIBRAS);
Ter histórico profissional de confiabilidade;
Capacidade de admitir suas limitações quando não se sentir capaz;
Equilibrio durante a interpretação;
Formação educacional;
Conhecimentos da ética e da responsabilidade da profissão;
Participante da Comunidade surda, sendo reconhecido por ela;
Ser capaz de trabalhar em equipe e de apoiar os outros intérpretes;
Estudo constante da Língua de Sinais.
 Cultura e comunidade surda
O linguísta Stokoe um escocês que vivia e trabalhava nos Estados Unidos. Em 1955, ele
se tornou professor do Departamento de Inglês do Gallaudet College, hoje conhecida como
Gallaudet University. Nessa época, ele não sabia nada de ASL. Ele teve de aprender alguns
sinais, que ele usava ao mesmo tempo em que dava suas aulas em inglês, como a maioria dos
outros professores. Nessa época, nem na Gallaudet havia aulas de ASL (Língua de Sinais Ame-
ricana) pelo simples fato de que ninguém, nem mesmo os surdos, consideravam a sinalização
como parte de uma língua autônoma. Stokoe não demorou a perceber que existia uma dife-
rença entre a sinalização que ocorria quando um surdo se comunicava com outro, e a que ele
usava como acompanhamento de palavras em inglês, durante suas aulas. A partir daí, ele co-
meçou a observar cuidadosamente a sinalização usada pelos surdos e demonstrou que aquela
sinalização era uma língua autônoma, que seguia uma gramática própria. Assim descreveu a
gramática dessa língua, e que deu início a uma revolução nos estudos linguísticos, mostrando
o todo o mundo que as línguas de sinais são línguas naturais. A partir dessa descoberta as co-
munidades surdas se fortaleceram na sociedade mais segura para relacionar as diferença entre
cultura e identidade surda.
Foi estabelecido pela linguista surda Carol Padden, a diferença entre comunidade e
cultura:
A comunidade é um sistema social geral, no qual um grupo de pessoas vivem juntas,
compartilham metas comuns e certas responsabilidades umas com as outras, trabalhando
 
90
MARLENE CARDOSO 
 
juntos para alcançar seus alvos. Portanto, em uma comunidade surda pode ter também
ouvintes e surdos que não são culturalmente surdos.
Uma cultura é um conjunto de comportamentos aprendidos de um grupo de pessoas
que possuem sua propria língua, valores, regras de comportamento e tradições. Portanto é
mais fechada que a comunidade surda, os membros de uma cultura surda se comportam
como pessoas surdas, usam a língua das pessoas surdas e compartilham entre si das acrenças
das pessoas surdas e com outras pessoas que não são surdas.
Mas não basta ser surdo para fazer parte da comunidade e cultura de surdos. A maioria
dos surdos por ser filhos de pais ouvintes, muitos deles não sabem a LIBRAS e não tem
contato com as associações de surdos, que são as comunidades surdas, podendo se tornar o
que os surdos definem como DA.
Os surdos que estão engajados na causa politica da comunidade de surdos, costumam
fazer distinção entre surdos e DA. O termo deficiente estigmatiza a pessoa pois a mostra pelo
que ela não tem em relação às outras pessoas ditas normais. Por este motivo o termo SURDO
é o mais aceito por sua comunidade.
FONTE: HTTP://ABENFO.REDESINDICAL.COM.BR/TEXTOS.PHP?ID=64 
Estima-se que no Brasil existe mais de 5.750.809 pessoas com problemas relacionados à
surdez. Há surdos em todas as regiões do território nacional, e em várias regiões eles têm se
organizado, formando associações em todo o país. Pelo fato de vivermos em um país com um
vasto território, as diversidades entre as comunidades de surdos são grandes em termos de
vestuário, alimenteção, situação socioeconômica e variações linguisticas regionais, assim
como os ouvintes falantes da língua portuguesa.
 
91
LIBRAS 
 
No Brasil o interesse em estudos sobre a cultura surda é muito recente, mas já há
pesquisadores surdos e ouvintes em universidades e associações, que começaram a fazer o
registro , através de filmes, de narrativas de surdos idosos para conhecer sua história,
colhendo informações sobre as gerações de surdos.
 Algumas características da comunidade de surdos:
 A maioria dos surdos prefere ter um relacionamento mais íntimo com pessoas
surdas;
 Suas piadas envolvem as questões da surdez e o ouvinte que geralmente é o
“portugês” que não percebe bem, ou quer dar uma de esperto e se dá mal;
 Seu teatro já começa a abordar as questões de relacionamento, educação e visão de
mundo próprio do universo do surdo;
 O surdos tem um modo peculiar de olhar o mundo que o rodeia, em que as pessoas
são expressões faciais e corporais. Como falam com as mãos possuem uma agilidade
e leveza que dificilmente um ouvinte conseguirá alcançar.
 Comunidade Surda no Brasil
A comunidade surda do Brasil possue uma organização hierárquica formada por:
 Confederação Brasileira de Desportos de Surdos (CBDS);
 Federações Desportivas;
 Associações;
 Clubes;
 Sociedades;
 Congregações.
Como toda associação, as associações de surdos das mais diversas regiões se regularizam
por meio de estatutos. Em suas eleições os associados articulam-se formando chapas para
concorrer a uma gestão, geralmente de dois anos, através do voto secreto escolhendo, assim,
seus representantes.
A CBDS, fundada em 1984, promove campeonatos desportivos masculinos e femininos
em diversas modalidades a nível nacional e internacional. Seu principal objetivo é promover o
desenvolvimento desportivo nos surdos.
A FENEIS, é uma entidade não governamental filiada a World Federation of The Deaf e
registrada no Conselho Nacional de Serviço Social/MEC. Foi fundada em 1987, quando os
surdos decidiram assumir a liderança da Federação Nacional de Educação e Integração do
Deficiente Auditivo (FENEIDA), que teve seu surgimento com a união do trabalho de várias
 
92
MARLENE CARDOSO 
 
escolas, associações de pais e outras instituições do Rio de Janeiro. Hoje em dia há FENEIS em
vários estados Brasileiros.
O avanço nas pesquisas linguísticas acerca da língua de sinais trouxe como consequên-
cia seu reconhecimento cientifico e social. Com relação ao seu status de língua natural, surge
uma nova figura: o intérprete, o mediador na comunicação entre surdos e ouvintes, nas dife-
rentes situações de interação social.
Esse profissional tem como função traduzir e interpretar a língua de sinais para a língua
portuguesa e vice-versa em qualquer modalidade em que se apresentar (oral ou escrita).
Entretanto, a passagem de uma a outra (língua de sinais/língua portuguesa), implica
uma série de variáveis que englobam diferenças estruturais, nos planos culturais, ideológico e
linguístico, determinando modos diversos de significação e leitura da realidade.
Deste modo, não basta ao interprete de língua de sinais conhecer apenas a estrutura
gramatical da língua de sinais, mas penetrar nos valores culturais da comunidade surda, seus
costumes e idiossincrasias, a fim de que não esteja apenas garantindo a ”decodificação” de
aspectos estruturais das línguas em questão, mas, sobretudo seu discursivo, a constituição de
sentidos instituída na relação entre os falantes.
O reconhecimento final dos surdos e de sua comunidade linguística só pode assegurar-
se a partir do reconhecimento das línguas de sinais dentro de um conceito mais geral de bilin-
guismo. O fato de que uma criança surda utilize a LS (Língua de Sinais) como meio de instru-
ção não significa que perca a capacidade de adquirir uma segunda língua, mas que a introdu-
ção desta segunda língua através da língua natural lhe assegura o domínio de ambas.
O modelo bilíngue propõe, então, dar as mesmas possibilidades psicolinguísticas que
tem a ouvinte.
Educadores ouvintes impuseram a superioridade da língua oral sobre a língua de sinais.
O importante não era a comunicação em si, mas a necessidade de tornar os surdos parecidos
com os ouvintes.
Atualmente, devido à resistência da comunidade surda, o oralismo perde espaço para
outras formas de buscar o fortalecimento da identidade das pessoas surdas. A partir daí, edu-
cadores comprometidos em apoiar o desenvolvimento intelectual, psicossocial e cognitivo dos
surdos, começam a defender a luta para reconhecer a Língua Brasileira de Sinais como sendo a
língua materna do surdo.
Nunca o conhecimento e a aprendizagem foram tão valorizados como atualmente. Esta
é uma clara indicação de que já vivemos na sociedade do conhecimento. E, portanto, os seus
processos de aquisição assumirão papel de destaque, de primeiro plano, exigindo o repensar
dos processos educacionais, em especial daqueles que estão diretamente relacionados à escola.
 
93
LIBRAS 
 
No momento em que a civilização moderna passa por diversas mudanças, no plano eco-
nômico, educacional e social, a escola é uma das instituições que possibilita ao homem do
nosso tempo, interferi nesse processo, agilizando etapas para construir um novo modelo de
desenvolvimento social, no qual a ampla maioria da população tem acesso ao conhecimento,
necessário à sua qualidade de vida e à realização de ideais de ética, solidariedade e humanis-
mo.
A velocidade das mudanças que ocorrem na sociedade, torna impossível pensar que a
escola dará conta de prover todo o conhecimento de que um profissional necessita. A escola
será um – entre muitos outros – dos ambientes e, que será possível adquirir conhecimento.
Para tanto, ela terá que incorporar os mais recentes resultados das pesquisas sobre aprendiza-
gem e assumir conhecimento, desenvolvendo, assim, competências e habilidades para poder
continuar a aprender ao longo da vida.
Os mais recentes estudos sobre aprendizagem fornecem importantes resultados que po-
dem ser usados na análise do que acontece com a educação hoje. O trabalho de Piaget mostra
que as pessoas têm uma capacidade de aprender a todo o momento. Aprendemos a andar, a
falar, a ser profissionais, a educar os filhos etc. Aprendemos tudo isso vivendo, fazendo as coi-
sas e interagindo com as pessoas, não somente sendo ensinados.
Além disso, como mostrou Delval (apud VALENTE, 2000), um estudioso da psicologia
do desenvolvimento e discípulo de Piaget, as pessoas também têm a capacidade de ensinar,
transmitindo cultura e valores que a sociedade tem acumulado Delval (apud VALENTE,
2000). Tal fato acontece desde a primeira interação mãe-filho. Portanto, aprendemos e ensi-
namos porque precisamos resolver problemas reais e interagir com as pessoas.
Uma das pautas de discussão da modernidade é o pensar e repensar constantes sobre o
papel do ambiente socioeconômico-cultural em relação ao diferente. A inclusão tem sido um
tema muito debatido. Ela abrange conceitos como respeito mútuo, compreensão, apoio e e-
quidade.
Não é uma tendência, um processo ou um conjunto de procedimentos educacionais
passageiro a serem implementados. Ao contrário, a inclusão é um valor social que se conside-
rado desejável, torna-se um desafio no sentido de determinar modos de conduzir nosso pro-
cesso educacional e profissional para promovê-la.
A pesquisa sobre a educação dos surdos, vem tomando um espaço cada vez maior nas
reflexões teóricas dos que atuam com os mesmos. Encontro-me há anos realizando, com pro-
fessores e alunos surdos, tanto na rede particular, quanto na municipal e estadual de ensino da
Bahia, um trabalho de orientação e de sala de aula na qual a ação pedagógica é frequente.
Durante muito tempo houve uma incerteza quanto às propostas de ensino dos deficien-
tes auditivos, devido à divisão de conceitos na qual, havia uma dicotomia referente ao trabalho
prático e as questões teóricas.
 
94
MARLENE CARDOSO 
 
A insatisfação e a inquietação são constantes no que diz respeito às dificuldades dos sur-
dos. Fora sempre relevante refletir sobre as dificuldades destes em transpor suas ideias e opi-
niões para a escrita na língua portuguesa e diminuir o distanciamento da escrita em Libras6
.
Os anseios dos professores e de outros profissionais em relação à escrita dos surdos de-
monstra a necessidade de um aprofundamento para compreender e superar as dificuldades
entre os limites da Libras e do Português.
A utilização da Língua de Sinais é fundamental para entender a escrita do surdo, ausên-
cia de alguns elementos do texto (conectivos, preposição, tempo verbal, concordância verbal e
nominal) e esclarecimento das dúvidas entre professor e aluno. Pesquisadores abordam que o
fracasso destes perpassa pela falta de significados de sua língua (LIBRAS), causando um índice
de analfabetismo muito alto.
A experiência com os surdos impõe a necessidade de compreender o seu mundo subje-
tivo, para só então fazer algo por ele e com ele. Qualquer atuação profissional com esses sujei-
tos implica em uma disposição, em fazer mudanças; não apenas no próprio enquadre através
de adaptações, como também na visão de mundo daquele que faz esta escolha.
Para o profissional da educação que trabalha com a palavra, com a língua e a comunica-
ção, estar diante de alguém que não fala, constitui um desafio; trabalhá-lo é crer, acima de
tudo no seu potencial e no do individuo. Já faz parte do senso comum dizer que os professores
estão buscando novos caminhos para trabalhar com essas pessoas que se utiliza de uma outra
língua na sua comunicação, a Libras.
Um novo saber se impôs no cenário profissional. Nessa perspectiva, os desafios que te-
mos a enfrentar são inúmeros, e toda e qualquer investida no sentido de se ministrar um ensi-
no de qualidade implicam na adequação de novos conhecimentos oriundos das investigações
atuais em educação e de outras ciências às salas de aula, às intervenções tipicamente escolares,
que têm nos objetivos pedagógicos sua eficácia para o ensino destes.
Portanto devemos enfrentar e analisar essa realidade, reconhecendo que os professores
não possuem apenas saberes, mas também competências profissionais que não se reduzem ao
domínio dos conteúdos a serem ensinados (PERRENOUD, 2000). O professor precisa plane-
jar, atuar e avaliar suas intervenções para cada contexto singular, o que significa um trabalho
contínuo de estudos e reflexões sobre a sua prática.
Construir uma educação capaz de ligar os conhecimentos às práticas sociais, tornar es-
ses conhecimentos artefatos para a construção da cidadania, orientada para a autonomia e a
democracia, são aprendizados necessários aos educadores do nosso tempo. Philippe Perre-
noud (2000) refere-se à necessidade da escola como espaço de mobilização de conhecimentos
                                                      
6 
Língua Brasileira de Sinais, segundo a Federação Nacional de Educação de Surdos (FENEIS). 
 
95
LIBRAS 
 
para a construção de competências, de indivíduos que saibam agir em uma sociedade mutante
e complexa.
Resumo:
Há três correntes ou propostas educacionais:
Oralista;
Bimodal;
Bilinguista.
Corrente Oralista
Ênfase na língua oral e recuperação da pessoa surda. Visão do surdo como um doente,
alguém a ser “recuperado”.
Corrente Bimodal
Corrente Bilinguista
Lei 10.436/2
3. Para os efeitos desta Norma, devem ser consideradas as seguintes definições:
3.1 Acessibilidade: é a condição para utilização, com segurança e autonomia, dos servi-
ços, dispositivos, sistemas e meios de comunicação e informação, por pessoa com deficiência
auditiva, visual ou intelectual.
3.2 Legenda Oculta: corresponde à transcrição, em língua portuguesa, dos diálogos, efei-
tos sonoros, sons do ambiente e demais informações que não poderiam ser percebidos ou
compreendidos por pessoas com deficiência auditiva.
3.3 Audiodescrição: corresponde a uma locução, em língua portuguesa, sobreposta ao
som original do programa, destinada a descrever imagens, sons, textos e demais informações
que não poderiam ser percebidos ou compreendidos por pessoas com deficiência visual.
3.4 Dublagem: tradução de programa originalmente falado em língua estrangeira, com a
substituição da locução original por falas em língua portuguesa, sincronizadas no tempo, en-
tonação, movimento dos lábios dos personagens em cena etc. (NBR 15290).
3.5 Campanhas institucionais – campanhas educativas e culturais destinadas à divulga-
ção dos direitos e deveres do cidadão.
3.6 Informativos de utilidade pública – qualquer informação que tenha a finalidade de
proteger a vida, a saúde, a segurança e a propriedade.
3.7 Janela de Libras: espaço delimitado no vídeo onde as informações são interpretadas
na Língua Brasileira de Sinais (LIBRAS).
O exigido pela Lei acima ajudará na formação do sujeito surdo no processo educacional.
 
96
MARLENE CARDOSO 
 
 Educação bilíngue e a Libras
 O bilinguismo na comunidade surda
No momento, essa discussão sobre bilinguismo é ainda um tópico em discussão, mas
pode-se afirmar que aos surdos são indivíduos bi/multilingues e interculturais, uma vez que
eles estão inseridos em um contexto majoritário ouvinte. A situação bilíngue se configura no
uso da língua de sinais (LS) como língua natural e materna (LM) – entende-se aqui LM como
a língua de socialização do meio familiar, (GROSJEAN,1982; ROMAINE,1995) – e na inser-
ção do mundo ouvinte, no qual tem contato com a cultura e a línguas majoritária – geralmen-
te via modalidade escrita (GROSJEAN,1996). Além disso, o bilinguismo dos surdos pode
também envolver o uso de outras línguas de sinais e outras línguas orais que não o português.
Todavia, se compararmos à situação de grupos linguísticos de línguas orais, a situação do gru-
po minoritário surdo revela-se complexa e emoldurada por aspectos específicos.
 Bilinguismo
Todas as pessoas que usam duas línguas ou dialetos sejam na modalidade escrita ou fa-
lada (ou sinalizada) em sua vida cotidiana são consideradas bilíngues, como é o caso dos sur-
dos que, em sua maioria, usam a LIBRAS, mas escreve na língua portuguesa.
A educação com bilinguismo é a proposta de ensino que busca tornar acessível à criança
surda duas línguas no seu contexto escolar. Os surdos conquistam o direito de serem ensina-
das em sua própria língua, as disciplinas são ministradas em LIBRAS e a língua portuguesa
escrita e/ou falada é ensinada como 2ª língua com uma metodologia apropriada e em momen-
tos distintos. Percebeu-se que diante deste ambiente de valorização da sua cultura, língua e
identidade possibilitou aos surdos um pleno desenvolvimento e compreensão do conteúdo
escolar e sua postura diante da sociedade.
O bilinguismo pressupõe o ensino de duas línguas para a pessoa surda. A primeira lín-
gua é a Libras (Língua Brasileira de Sinais), que dará a base para a aprendizagem de Língua
Portuguesa, no caso do Brasil, que pode ser na forma escrita ou oral.
Não é um objetivo de uma educação bilíngue, que os alunos mudem a língua de suas re-
lações sociais. O “objetivo é que os alunos aprendam uma nova língua que possam utilizar no
mundo externo”.
 Educação Oralista
Sua proposta fundamenta-se na recuperação do “deficiente auditivo” tendo como parâ-
metro a língua oral e a cultura ouvinte enfatizando sempre a oralização em termos terapêuti-
cos, fazendo utilização de técnicas para o desenvolvimento da percepção e memória visual e
 
97
LIBRAS 
 
programas de exercício para aumentar a habilidade de captação de pistas visuais e auditivas
presentes na comunicação (SPINELLI, 1979).
Em sala de aula, todo o processo educacional era realizado na língua oral, o uso da lín-
gua de sinais era proibido, em alguns lugares mais radicais até amarravam as mãos dos surdos,
batiam em suas mãos, ou eram colocados de castigo se fossem pegos usando sinais. Era uma
relação de colonos e colonizador. Com o passar dos anos os profissionais da área perceberam
que seus alunos não estavam se desenvolvendo como eles objetivavam, principalmente com os
alunos de surdez severa e profunda, essas questões levaram aos educadores a repensar sobre o
método educacional aplicado, levando a educação de surdos a novas mudanças.
Nos dias atuais, o método oralista ainda é utilizado em algumas escolas especiais.
 Bimodalismo/Comunicação Total
Na década de 70 surge a proposta educacional que utiliza a língua de sinais como recur-
so para o ensino da língua oral, caracteriza-se pelo uso simultâneo de sinais e da fala mistu-
rando os sinais com a estrutura gramatical da língua portuguesa, que passa a ser chamado de
português sinalizado.
A Comunicação Total não é considerada um método de ensino, mas uma filosofia e
maneira de servir ao surdo, auxiliando na comunicação com os ouvintes. Como essa filosofia
preocupa-se com a aceitação da surdez e a quebra do bloqueio da comunicação incentivando
as diversas formas de comunicação (mímicas, linguagem oral ou escrita, língua de sinais, ges-
tos, desenhos), deu-se, então, início à queda do oralismo.
Surgem surdos líderes, pois com a busca da quebra do bloqueio da comunicação, as in-
formações começaram a chegar ao surdo, o seu desempenho escolar e profissional melhorou,
as pessoas começaram a se interessar pela língua de sinais, até então conhecida por linguagem
dos sinais.
O interprete de língua de sinais começa a ter espaço, pois os surdos começaram a parti-
cipar das reuniões no trabalho, simpósios, congressos juntamente com os ouvintes, tendo as-
segurado seu acesso às informações e seu direito de emitir opiniões.
Ênfase na língua de sinais e na cultura surda. Visão do surdo como membro de uma
comunidade minoritária.
Seguidores de Piaget têm ampliado seus estudos, discutindo mais recentemente outras
questões ligadas ao desenvolvimento humano, tais como o desenvolvimento moral, a aquisi-
ção da linguagem escrita, a participação do outro na interação e na construção das estruturas
 
98
MARLENE CARDOSO 
 
cognitivas, o papel da arte na estruturação do tempo e do espaço, o papel do esquema familiar
na resolução de problemas, entre outras.
Na teoria construtivista é essencial a interação entre iguais para o desenvolvimento do
educando. Os alunos discutindo com os colegas buscam argumentos convincentes e estabelece
melhores relações entre suas ideias e as dos outros. Muitas vezes compreende mais rápido o
que não entendeu, através da mediação do colega.
Trabalhos realizados em duplas, trios e em pequenos e grandes grupos concorrem pela
circulação de muitas informações necessárias à aprendizagem, mas, o professor será sempre o
maior responsável por esse trabalho de mediação e intervenção pedagógica, incentivando,
provocando e criando as situações de aprendizagem mais adequadas.
Com relação aos conhecimentos trazidos para os nossos dias por meio da pesquisa só-
cio-histórica de Vygotsky, podemos afirmar o mesmo, ele acreditava que o comportamento
humano é basicamente fruto das interações sociais. A sua teoria fornece elementos para com-
preender a construção do conhecimento, reconhecendo a interferência do sujeito e a dimen-
são do social.
 Lev Vygotsky
FONTE: HTTP://FACULTY.WEBER.EDU/PSTEWART/6030/6030.HTML 
Para Vygotsky, o homem constitui-se como tal através de suas interações, é visto como
alguém que transforma e é transformado nas relações produzidas em uma determinada cultu-
ra. Organismo e meio exercem influência recíproca, o biológico e o social não estão dissocia-
dos, por isso, sua teoria é chamada sociointeracionista.
Um de seus estudos de mais destaque é a Teoria das Zonas de Desenvolvimento que ofe-
rece elementos importantes para a compreensão de como se dá a interação entre ensino, a-
 
99
LIBRAS 
 
prendizagem e desenvolvimento. Segundo Vygotsky, existem dois tipos de desenvolvimento
humano: um que é real, que já aconteceu, e outro que chamou de potencial, ou seja, existe
como possibilidade próxima. Porém, ainda não se completou ou efetivou-se, mas está prestes
a se tornar real. Desta constatação, ele constrói o conceito de Zona de Desenvolvimento Pro-
ximal. Vygotsky (1987) define da seguinte maneira:
“A ZDP é a distância entre o nível de desenvolvimento real, que se costume
determinar através da solução independente de problemas, e o nível de desenvolvimento
potencial, determinado através da solução de problemas sob a orientação de um adulto ou
em colaboração com companheiros mais capazes”.
Fonte: VYGOTSKY apud MOREIRA, 1999, p.116.
A Zona de Desenvolvimento Real é aquilo que a criança manifesta em sua vida cotidia-
na. Trata-se daquilo que de fato, ela realiza dentro das coisas previsíveis. Já a Zona de Desen-
volvimento Potencial (ZPD) consiste naquilo que o sujeito pode fazer independente da sua
etnia, região ou da sua cultura. É o previsível, é o esperável da espécie humana. A zona de de-
senvolvimento proximal diz respeito àquilo que a pessoa faz hoje com a ajuda de uma outra,
mas que amanha poderá estar fazendo sozinha. É a zona cooperativa do conhecimento.
FONTE: HTTP://WWW.PEDRINHASPAULISTA.SP.GOV.BR/ASSISTENCIASOCIAL%20ADOLECENTE.HTM 
É na ZDP que os professores atuam como mediadores, estimuladores, provocadores e
interventores nos organismos que não se desenvolvem plenamente sem o suporte de outros
indivíduos de sua espécie. Para o desempenho desse papel, não precisamos conhecer os passos
já consolidados pelo aluno. Seu nível de desenvolvimento real – os que já iniciaram ou não na
Zona Proximal e que precisam aprender para o desenvolvimento de suas funções psicológicas
– Zona de Desenvolvimento Potencial.
Assim, os docentes estarão sendo os construtores da ponte entre o que o aluno já sabe e
o que ele pode e deve aprender. Nessa perspectiva, o processo ensino-aprendizagem na escola
será construído a partir do nível de desenvolvimento real do educando num determinado
 
100
MARLENE CARDOSO 
 
momento, em relação a um dado conteúdo curricular a ser desenvolvido, tendo em vista os
objetivos e metas estabelecidas pela escola e professor para aquele ano escolar e/ou para cada
grupo de crianças, jovens e adultos que são atendidos na sala de apoio.
 Albert Einstein
FONTE: HTTP://WWW.BIINTERNATIONAL.COM.BR/ALUNO/RODRIGORAMOS/ 
Piaget e Vygotsky concordavam que “a inteligência humana somente se desenvolve no
indivíduo em função de interações sociais”. Isso quer dizer que consideravam o homem gene-
ticamente social. Podendo, portanto, afirmar que atualmente nenhuma aprendizagem é um
ato isolado, puramente individual.
Continuadores dos estudos de Vygotsky sistematizaram, aprofundaram e ampliaram
conhecimentos deste, valorizando o estudo das funções cerebrais, o jogo e a brincadeira, a
 
101
LIBRAS 
 
linguagem, a relação da consciência e socialidade, o autocontrole e a autorregulação no desen-
volvimento da vontade, aspectos ligados ao raciocínio lógico, entre outros.
Como podemos verificar neste pequeno passeio pelos estudos destes dois autores, eles
têm muito a contribuir com as Práxis Pedagógicas da Sala de Apoio a Deficientes Auditivos,
para a compreensão do aprender, e, portanto, tem-se muito que estudar para integrar a atua-
ção a tais conhecimentos.
 A linguagem e escrita dos surdos e suas condições de produção
Ao iniciarmos o desenvolvimento deste tema vamos refletir sobre as palavras de Góes
(1994).
A criança nasce imersa em relação sociais que se dão na linguagem. O mun-
do e as possibilidades dessa imersão são cruciais na surdez, considerando-se
que é restrito ou impossível,conforme o caso,o acesso a formas de linguagem
que dependam de recursos da audição. Sobretudo nas situações de surdez
congênita ou precoce em que há problemas de acesso á linguagem falada, a
oportunidade de incorporação de uma língua de sinais mostra-se necessária
para que sejam configuradas condições mais propícia á expansão das rela-
ções interpessoais que conceituem o funcionamento nas esferas cognitivas e
afetivas e fundam a construção da subjetividade. Portanto os problemas tra-
dicionalmente apontados como característicos da pessoa surda são produzi-
dos por condições sociais (GÓES, 1994, p. 38).
A linguagem do surdo, isto é, o sistema de comunicação de pessoas que não escutam ou
que não falam, tem uma complexidade gramatical específica e em princípio estão sujeitos a
mudanças linguísticas semelhantes as que ocorrem nas línguas naturais.
Segundo Saussure (1996), considerado o pai da Linguística7
a linguagem é formada pela
língua e pela fala. A língua é tida como um sistema de regras abstratas compostas por elemen-
tos significativos inter-relacionados. É o aspecto social da linguagem, já que é compartilhada
por todos os falantes de uma comunidade linguística.
De acordo com Saussure (1996), a fala é o aspecto individual da linguagem, são as carac-
terísticas pessoais que os falantes imprimem na linguagem. É importante ter a noção de que o
termo fala não se refere ao ato motor de articulação de fonemas, e sim, à produção do falante
que deve ser analisada na relação com os outros. Portanto o termo linguagem não se restringe
apenas a uma forma de comunicação. É através da linguagem que se constitui o pensamento
                                                      
7
 Teoria da Linguagem que explica os mecanismos dos sistemas sonoros das línguas, bem como, a relação des‐
tes sistemas com os demais componentes da gramática, como: morfologia, sintaxe e semântica. 
 
102
MARLENE CARDOSO 
 
do indivíduo. Assim, a linguagem está sempre presente no sujeito, mesmo nos momentos em
que este não está se comunicando com outras pessoas.
As crianças quando ingressam na escola trazem uma bagagem de conhecimentos de sua
língua materna, das historias pessoais e vivências diferenciadas, fundamentais para o desen-
volvimento de sua consciência metalinguística8
. Nesse enfoque, a linguagem compõe o sujeito,
a forma como ele percebe o mundo e a si mesmo. Dentro dessa conceituação, pode-se enten-
der que os surdos têm uma língua própria devendo ser compartilhada entre as comunidades
linguística: a comunidade surda. Com isto se estabelece a diferença entre ouvir e escutar.
A maior dificuldade pela qual passa o surdo é justamente constituir-se enquanto sujeito,
isto é, possuir uma identidade própria, para daí reconhecer-se como um povo, com uma lín-
gua distinta e cultura própria.
A linguista surda Padden (apud CUNHA, 2007) faz uma diferença entre cultura e co-
munidade surda. Para ela, devemos entender como sendo cultura o conjunto de comporta-
mentos que os indivíduos de um determinado grupo aprendem. Ressalta a autora ainda que as
pessoas de cada grupo possuem sua língua, valores, regras de comportamento e tradições que
são próprias das pessoas do grupo.
Por outro lado, Padden (1989) informa que a comunidade deve ser entendida como
sendo um sistema social geral em que seus indivíduos, além de viverem juntos, dividem metas
comuns e têm responsabilidades umas com as outras.
As comunidades surdas possuem diferenças regionais em relação a hábitos alimentares,
comunicação, situação socioeconômica, entre outras. Estes fatores geram variações linguísti-
cas regionais. Na cultura dos ouvintes existe a Língua Portuguesa que contribui para o desen-
volvimento da compreensão, da comunicação e pensamento e está constituída de símbolos
essencialmente auditivos.
Observe que os alunos ouvintes adquirem espontaneamente línguas orais, porque a in-
formação lhes chega pela via auditiva. Por sua vez, para os surdos, as informações chegam pela
via visual.
São, portanto, os signos visuais que comandam a atividade criadora; esta é a singulari-
dade do surdo. Desta forma, uma identidade surda só pode ser constituída dentro de uma
cultura visual, por isso, a escrita do surdo não se aproxima da escrita do ouvinte. A partir des-
ta visão é que se defende uma educação bilíngue.
                                                      
8 
Habilidade de pensar e refletir sobre a sua língua. 
 
103
LIBRAS 
 
 Coerência Comunicativa
É a efetiva comunicação entre professores e alunos. Sendo os discentes usuários de
LIBRAS, isto implica o uso desta Língua pelos docentes, a qual se constitui em um fator deci-
sivo para transmissão dos conhecimentos. Desta maneira, estabelecer-se-á uma comunicação
total, que provocará uma maior assimilação da Língua Portuguesa por parte dos alunos.
 Linguagem e Escrita
O canal de acesso do surdo à realidade e ao conhecimento é o visual. Segundo estudio-
sos, a alfabetização dos surdos não precisa passar antes pela oralidade. Eles desenvolvem capa-
cidades visuais e espaço-temporais na interação com diversos instrumentos, sendo assim a
Libras é preponderante nesse processo.
Logo o aprendizado realizar-se-á, preferivelmente, através de recursos que possibilitem
a exploração e interação com os objetos de conhecimento por meio de seus sentidos sadios,
que segundo Vygotsky devem compensar os que foram perdidos.
Do mesmo jeito que os ouvintes, os surdos se apoiam na Língua de Sinais, que é a sua
“fala”, o que explica a ausência de artigos, preposições etc.
Observe esse exemplo de escrita do surdo:
Aluno surdo escrevendo redação sobre o tema rotina:
G. C. 18a, 1° Ano do Ensino Médio.
TEMA: Rotina9
Ontem, na manhã, eu acordava às 5:30h ou 5:40h, tomei café com pão, tomei banho,
vestiu roupa, escovei os dentes, espero no ponto de ônibus, chegava o ônibus de
Aeroporto, eu fui para escola, cheguei na escola, mais ou menos às 7:16h ou 7:20h. Na
(escola X), eu estava conversando com meus colegas, começou aula de matemática.
Após terminar matemática, bate o sino, professor Fred anunciou lanche pra os alunos
e até às 10:20 tinha começado aula de matemática novamente.
Até terminar na escola, eu andei de ônibus de Lapa, cheguei na minha casa, eu
almocei, tomei banho, vestiu a roupa, liga a televisão e até às 17:25h lembro ver canal 7,
começou (desenho A) na (emissora Y), também (desenho B).
Às 19:00h, minha mãe chegou minha casa, eu abracei minha mãe, também beijo, D.
tomou banho, vestiu a roupa, tomamos café, comemos pão com queijo e presunto.
                                                      
9
 OBS.: Foram omitidos nomes de programas, emissoras e escola do aluno propositadamente. 
 
104
MARLENE CARDOSO 
 
Na noite, às 21:00h, D. assistiu a televisão na novela das oito a senhora destino e eu
assisti o mundo perdido na (emissora Z), depois acabar o mundo perdido, eu desliguei a
televisão, eu dormi.
 Análise dos Textos
É nítida a transição entre a L1 (Língua de Sinais) e a L2 (Língua Portuguesa). Utilizam
conectivos, preposição, tempo verbal, concordância verbal e nominal, artigo etc. Bem como,
fazem uso da estrutura textual e dominam o vocabulário. Repare na riqueza de detalhes além
da organização do pensamento.
Não tente ler o texto como um ouvinte que apreendeu de forma completa todas as
regras gramaticais desde que nasceu.
A escrita do surdo é semelhante à escrita de estrangeiros aprendendo a língua
portuguesa.
Portanto, olhe para esse texto de forma a ter sempre em mente que se trata de um
aluno que a limitação física da surdez, apesar de dificultar o aprendizado, não impede que
ele possa avançar na compreensão do mundo que o rodeia. Seja generoso.
De acordo com o que vimos até aqui, na Práxis Pedagógica, no tocante a produção escri-
ta e a mediação na sala de apoio aos deficientes auditivos, verifica-se a importância das condi-
ções de produção textual a partir das especificidades desses sujeitos na apreensão da escrita,
não devendo considerar tais diferenças como “aberrações” ou “erros”.
Diversificar metodologias e estratégias, intercaladas a um acompanhamento
pedagógico especializado, é, sem dúvida, o caminho mais seguro para o sucesso no
decorrer da vida escolar de alunos portadores de deficiência auditiva.
Texto para refletir depois de todo esse conteúdo assimilado
“Por que é tão difícil para a sociedade ouvinte aceitar uma língua de sinais? Será o fato
da língua de sinais ser a ’marca‘ da surdez, já que uma criança surda ’calada’, pode passar
dessapercebida, mas se ’fala‘ em língua de sinais mostra-se ’SURDA‘ e pode despertar
curiosidade, piedade, desrespeito e, por isso, constrangimento a seus pais?
Por que finges que é melhor ter uma criança pouco participativa, sem posicionamento
crítico, devido ao fato de não estar podendo assimilar todas as informações que são
passadas oralmente, quando se poderia ter uma criança que, se comunicando em língua de
sinais, feliz, brincasse, brigasse e se posicionando frente aos desafios do mundo? Por que
 
105
LIBRAS 
 
negar a beleza de ver uma criança surda, nos seus primeiros anos de vida, já se
comunicando em língua de sinais, contando estórias infantis, perguntando esperta e
curiosa sobre as coisas do mundo, interagindo-se e apreendendo tudo de forma natural,
rápida e não traumatizante? Por que é tão diflcil para um ouvinte perceber que uma pessoa
pode ter uma língua que utiliza outro canal para transmissão de suas ideias mais
profundas, sentimentos e leitura do mundo?
2.1.3  
CONTEÚDO 3. 
SURDEZ, FAMÍLIA E COMUNICAÇÃO: 
APRENDENDO A LIBRAS  
Temos conhecimento que é do ambiente familiar que vai depender todo o sucesso da
educação de uma criança e isto é válido para toda e qualquer criança, com surdez ou não.
Firmamos também que toda família se prepara para receber seu filho sadio fisicamente e
mentalmente.
Na verdade é que quando isso não vem acontecer a família entra em uma jornada de
culpa e desestruturação em casa.
Após o diagnóstico de que seu filho tem uma perda auditiva ou uma surdez é normal
que passem um momento de tristeza, angústia e perdidos sem saber o que vão fazer dali por
diante,pois o preparo não aconteceu para que esse processo fosse amortizado.
Angústia pelos pais de crianças surdas é logo nos anos iniciais de vida, no processo esco-
lar e processo clínico e algo a ser descoberto com ajuda de Especialistas. A escola precisa de
uma equipe de profissionais que atuem em conjunto para obter sucesso. As portas quase sem-
pre são fechadas para essas mães e filhos que buscam esclarecimento e uma inclusão na socie-
dade. Embora a Lei seja bastante clara quando colocar a obrigatoriedade destas crianças nas
escolas regulares.
Toda criança tem direito fundamental à educação, e deve ser oferecida a o-
portunidade de atingir e manter o nível adequado de aprendizagem, toda
criança possui características, interesses, habilidades e necessidades de a-
prendizagem que são únicas, sistemas educacionais deveriam ser designados
e programas educacionais deveriam ser implementados no sentido de se le-
var em conta a vasta diversidade de tais características e necessidades
(DECLARAÇÃO DE SALAMANCA).
 
106
MARLENE CARDOSO 
 
Poucos são os pais que conhecem seus Direitos e as Instituições que podem ajudar a es-
sas crianças e familiares. Cabe aos governantes divulgarem mais de forma intensa e continua a
importância do diagnóstico precoce e os espaços de acompanhamento.
Os serviços educacionais iniciam-se pela Educação Infantil, no programa de estimulação
precoce e na pré-escola.
2.1.4  
CONTEÚDO 4. 
A PRÁTICA PEDAGÓGICA E O PROCESSO DE APRENDIZAGEM DO SURDO  
O bilinguismo vem seguindo no meio educacional da comunidade de surdos e
especialistas da área como a última palavra em educação. As portas começam a se abrir
para esta nova perspectiva, mas, para muitas pessoas, é como se fosse uma “tábua de
salvação” e não uma opção realmente consciente (FERNANDES, 2006, p. 23).
 Aprendendo a Libras
RECURSOS DE ACESSIBILIDADE (Lei 10.436/2)
5.1 A programação veiculada pelas estações transmissoras ou retransmissoras dos servi-
ços de radiodifusão de sons e imagens deverá conter:
a) Legenda Oculta, em língua portuguesa, devendo ser transmitida pela linha
21 do Intervalo de Apagamento Vertical (VBI);
b) Audiodescrição, em língua portuguesa, devendo ser transmitida pelo Programa Se-
cundário de Áudio (SAP), sempre que o programa for exclusivamente falado em português;
c) Dublagem, em língua portuguesa, dos programas veiculados em língua estrangeira,
no todo ou em parte, devendo ser transmitida pelo Programa Secundário de Áudio (SAP),
juntamente com a audiodescrição definida na alínea b, de modo a permitir a compreensão dos
diálogos e conteúdos audiovisuais por pessoas com deficiência visual e pessoas que não consi-
gam ou não tenham fluência para leitura das legendas de tradução.
 Ideia-chave:
Libras é uma língua e não a deve ser confundida com a mímica, a Libras está em evolu-
ção principalmente pelas criações que os mais jovens vêm realizando; apesar de surdos e ou-
 
107
LIBRAS 
 
vintes terem línguas diferentes, podem conviver enquanto comunidade una e indivisível. É
uma convivência boa para ambos só será satisfatória se houver um esforço bilateral de se a-
proximarem reciprocamente pelas duas línguas.
A Língua Brasileira de Sinais é um sistema linguístico legítimo e natural, utilizado pela
comunidade surda brasileira, de modalidade gestual-visual e com estrutura gramatical inde-
pendente da Língua portuguesa falada no Brasil. A LIBRAS, Língua Brasileira de Sinais, possi-
bilita o desenvolvimento linguístico, social e intelectual daquele que a utiliza enquanto ins-
trumento comunicativo, favorecendo seu acesso ao conhecimento cultural-científico, bem
como a integração no grupo social ao qual pertence.
As pessoas surdas consideram que por ser a LIBRAS uma língua própria da comunidade
surda brasileira, deve-se procurar garantir que o ensino desta língua seja realizado, preferenci-
almente, por professores/instrutores surdos, viabilizando dessa forma maior riqueza interativa
cultural entre professor/instrutor surdo e alunos. Diante de tal colocação, se faz necessário
capacitar cada vez mais surdos para serem professores e instrutores conforme as exigências
legais e o proposto pelas federações e associações de surdos.
Vamos começar a utilizar a Língua Brasileira de Sinais. É importante para a inclusão do
surdo na escola regular e na sociedade que profissionais que lidam com essas pessoas, devem
aprender a se comunicar através da LIBRAS.
Podemos perceber que um curso de língua de sinais não pode apenas ensinar a falar
com as mãos. Você terá que se apropriar de outros conhecimentos (que apareceu ao longo
deste módulo) para poder utilizar a LIBRAS com um veículo poderoso de aprendizado para o
aluno surdo. Literalmente: mãos à obra.
Os sinais são formados a partir da combinação da forma e do movimento das mãos e do
ponto no corpo ou no espaço onde esses sinais são feitos. Nas línguas de sinais podem ser en-
contrados os seguintes parâmetros que formarão os sinais:
 
108
MARLENE CARDOSO 
 
1-Configuração das mãos: São formas das mãos que podem ser da datilologia (alfabeto
manual) ou outras formas feitas pela mão predominante (mão direita para os destros ou es-
querda para os canhotos), ou pelas duas mãos.
2-Ponto de articulação: É o lugar onde incide a mão predominante configurada, ou se-
ja, local onde é feito o sinal, podendo tocar alguma parte do corpo ou estar em um espaço
neutro.
 
109
LIBRAS 
 
3-Movimento: Os sinais podem ter um movimento ou não. Por exemplo, os sinais
DEITAR e EM-PÉ não têm movimento; já os sinais SONHAR e TRABALHAR possuem mo-
vimento.
4-Expressão facial e/ou corporal: As expressões faciais/corporais são de fundamental
importância para o entendimento real do sinal, sendo que a entonação em Língua de Sinais é
feita pela expressão facial. Orientação/Direção: Os sinais têm uma direção com relação aos
parâmetros acima. Assim, os verbos IR e VIR se opõem em relação à direcional idade.
Para conversar em Libras não basta apenas conhecer os sinais de forma solta, é necessá-
rio conhecer a sua estrutura gramatical, combinando-os em frases.
Muita atenção!
Aqui, disponibilizamos neste material para você o alfabeto dos sinais. Comece a
exercitar as suas mãos.
Não tenha receio e seja curioso!
 Alfabeto da Libras
É importante treinar a digitação do alfabeto LIBRAS para desenvolver habilidade com
as mãos.
Quanto mais você exercitar melhor, por isso convide seus colegas para um bate papo.
Boa conversa!
 
110
MARLENE CARDOSO 
 
Agora que você sabe muita coisa sobre a comunidade surda, propomos algumas pala-
vras abaixo para que você possa praticar certo?
Vamos lá!
Agora para fixar o alfabeto LIBRAS treine falar com as mãos as seguintes palavras:
 
111
LIBRAS 
 
Você que já digitou as palavras acima, agora vamos formar frases:
 
112
MARLENE CARDOSO 
 
Lembre-se!
Digitar uma palavra ou frase em LIBRAS, só é utilizado quando aquela palavra não
tem o sinal específico.
Datilologia (alfabeto manual): palavra separada, letra por letra.
Ex: C-E-R-T-O = c-e-r-t-o
Sinal e um gesto feito utilizando as duas mãos simultaneamente ou apenas uma delas.
Ex: O sinal de Certo é:
Fonte: http://www.acessobrasil.org.br/libras/
Vamos aprender agora a diferença entre digitalizar ou utilizar um sinal para uma
mesma palavra ou frase. Fique atento...
Isso aumentará a sua agilidade na conversação.
Observe que a configuração da mão é a mesma para as várias palavras, só difere na posi-
ção da articulação: para o verbo aprender, na testa, no dia da semana sábado, na boca. No caso
da fruta/cor laranja o que vai diferenciar é o contexto da frase.
INSERIR OS SINAIS DE APRENDER, DO DIA DA SEMANA: SÁBADO E DA
FRUTA/COR, LARANJA. COLOCAR ABAIXO DO SINAL O SEU NOME.
Vejamos alguns sinais mais usados. Prepare-se! E lembre-se: quanto mais treinar, mais
rápido o aprendizado. Só depende de você.
 
113
LIBRAS 
 
Vamos começar pelos sinais de saudação. Que tal na próxima aula você entrar na sala e
saudar seus colegas em LIBRAS?
 Saudações:
Repare que os sinais de saudação iniciam com a palavra boa ou bom e seguido do perío-
do, tarde, noite ou dia são sinais compostos. Observe:
 
114
MARLENE CARDOSO 
 
Os sinais das Cores:
 
115
LIBRAS 
 
Os sinais da família:
Muita atenção com os verbos. A LIBRAS não tem em suas formas verbais a marca de
tempo como o português. Dessa forma, quando o verbo refere-se há um tempo passado, futu-
ro ou presente, o que vai marcar o tempo da ação ou do evento serão itens lexicais ou sinais
adverbiais como ONTEM, AMANHÃ, HOJE.
Antes de qualquer coisa vamos aprender os sinais de alguns verbos. Os verbos serão a-
presentados no infinitivo. Todas as concordâncias e conjugações são feitas no espaço.
 
116
MARLENE CARDOSO 
 
Os sinais que veiculam conceito temporal, em geral, vêm seguidos de uma marca de pas-
sado, futuro ou presente da seguinte forma: movimento para trás, para o passado; movimento
para frente, para o futuro; e movimento no plano do corpo, para presente.
É interessante notar que uma linha do tempo constituída a partir das coordenadas pas-
sado (atrás); presente (no plano do corpo); futuro (na frente) pode ser observada também em
línguas orais como português e o inglês. Além disso, a LIBRAS utilizam as expressões faciais e
corporais para estabelecer tipos de frases. Por isso para perceber se uma frase em LIBRAS está
na forma afirmativa, exclamativa, interrogativa, negativa ou imperativa, precisa-se estar atento
às expressões faciais e corporais, que são feitas simultaneamente com certos sinais ou com
toda a frase.
Ex: você quer?
Sinal você + sinal verbo querer + expressão facial interrogativa (sobrancelhas franzidas
e um ligeiro movimento da cabeça inclinando-se para cima).
Uma das características das línguas de sinais, no mundo todo, é sua iconicidade, isto é,
alguns sinais tendem a reproduzir características parciais ou totais do dado da realidade
representado, o que faz com que as pessoas creiam ser esta uma língua que apenas
reproduz conceitos concretos. Vejam alguns exemplos:
Podemos perceber que temos muitos sinais para aprender. Contudo, é necessário que
tenhamos em mente que gravar os sinais depende muito do contato diário que deveremos ter
com os surdos, ou seja, quanto mais treinar com a comunidade surda mais fácil ficará sua co-
municação.
É possível que você já consiga entabular uma conversa com um surdo apesar dos poucos
sinais vistos até agora. Portanto, cuidado. Ainda não poderemos nos aventurar em ser um
intérprete de LIBRAS. Senão, incorreremos no mesmo equívoco que a maioria dos ouvintes
faz ao tentar se comunicar com poucos sinais com o surdo. Normalmente o ouvinte diante de
um surdo fala mais alto, pausadamente, ou usando gestos ou sinais acreditam que conseguirão
dialogar sem maiores problemas.
 
117
LIBRAS 
 
Para ser interprete é preciso conhecer profundamente a LIBRAS e a cultura surda e ser
um mediador da comunicação entre o surdo e o ouvinte. Se tomarmos, por exemplo, a sala de
aula o trabalho do intérprete precisa ser negociado de modo a não gerar conflitos, devendo
ocorrer de forma integrada com o trabalho e o papel do professor. A relação professor – intér-
prete não pode resumir-se a um “estar junto numa mesma sala de aula”, precisa ser o resulta-
do de uma construção conjunta, harmoniosa, visando ao êxito pedagógico da criança surda.
Pode-se dizer ainda que o ato de interpretar corresponde ao processo cognitivo pelo
qual se trocam mensagens de uma língua a outra, sejam elas orais ou sinalizadas.
Que a profissão de intérprete de LIBRAS em alguns estados do Brasil já é reconhecida
e valorizada?
Para entender um pouco sobre este avanço da legislação brasileira, que beneficia a
comunidade surda, leia o decreto nº 5.626, de 22 de dezembro de 2005, em especial o
Artigo 21, que disponibilizamos para você neste texto:
Art. 21. A partir de um ano da publicação deste Decreto, as instituições fede-
rais de ensino da educação básica e da educação superior devem incluir, em
seus quadros, em todos os níveis, etapas e modalidades, o tradutor e intér-
prete de Libras – Língua Portuguesa, para viabilizar o acesso à comunicação,
à informação e à educação de alunos surdos.
1º. O profissional a que se refere o caput atuará:
I - nos processos seletivos para cursos na instituição de ensino;
II - nas salas de aula para viabilizar o acesso dos alunos aos conhecimentos e
conteúdos curriculares, em todas as atividades didático-pedagógicas; e
III - no apoio à acessibilidade aos serviços e às atividades-fim da instituição
de ensino.
2º As instituições privadas e as públicas dos sistemas de ensino federal, esta-
dual, municipal e do Distrito Federal buscarão implementar as medidas refe-
ridas neste artigo como meio de assegurar aos alunos surdos ou com defici-
ência auditiva o acesso à comunicação, à informação e à educação (SILVA,
2005).
 O que é o intérprete de Língua Brasileira de Sinais para pessoas surdas?
O intérprete da Língua Brasileira de Sinais é aquele que tomando a posição do sinaliza-
dor ou do falante, transmite os pensamentos, palavras e emoções do sinaliza-
dor/comunicador/falante, servindo de elo entre duas modalidades de comunicação. Neste
 
118
MARLENE CARDOSO 
 
sentido, o intérprete é um sujeito Bilíngue que intermedeia a comunicação entre duas pessoas
que falam apenas uma língua, e no caso em que estamos tratando o intérprete, viabiliza a co-
municação entre um sujeito que se comunica com a Libras e o português, enquanto o outro
domina apenas o português.
A habilidade requerida num profissional intérprete é a competência da Língua Portu-
guesa e na Língua Brasileira de Sinais. Esta competência deve ser constantemente reforçada
por meio do contato com a comunidade surda.
Pensou que os sinais já haviam acabado?
Qual nada, continuaremos a conhecer mais sinais!
 Estruturação de Sentenças em LIBRAS
Costuma-se pensar que as sentenças da LIBRAS são completamente diferentes do ponto
de vista estrutural daquelas do português. Realmente, no que diz respeito à ordem das pala-
vras ou constituinte, há diferenças porque o português é uma língua de base sujeito-predicado
enquanto que a LIBRAS é uma língua do tipo tópico-comentário.
Nas sentenças do português, a ordem predominante é: sujeito (S)-verbo(V)-objeto (O),
normalmente chamada de SVO. Assim, as sentenças se estruturam da seguinte maneira:
O leão matou o urso
S V O
Sujeito Predicado
Nesta sentença, além da concordância sujeito-predicado que determina quem faz o que
no evento descrito pelo verbo da sentença, a ordem também é significativa porque senão não
saberíamos qual é o sujeito da sentença “o leão matou o urso” porque tanto o constituinte “o
leão” quanto o constituinte “o urso” podem concordar com o verbo.
Entretanto, a primeira sentença poderia ter o seu último constituinte deslocado para a
frente da sentença através de operações como por exemplo a topicalização:
O urso o leão matou
Tópico Comentário
Note-se, porém, que nos dois casos houve necessidade de apelo a mecanismos não mui-
to usado do tipo entoação e uso da preposição “a”. Nestes casos, “o urso” continua sendo o
 
119
LIBRAS 
 
objeto direto de “matar” e “o leão”, o seu sujeito, apesar de termos a topicalização do objeto,
isto é, apesar do objeto direto ser o tópico da sentença e o sujeito e o verbo serem o comentá-
rio do tópico.
A topicalização é relativamente frequente em português, principalmente, na fala colo-
quial. Entretanto, em LIBRAS, a frequência é maior, diríamos até que é regra geral.
Animais:
Gênero:
Tempo:
 
120
MARLENE CARDOSO 
 
Antônimos:
 Frutas:
Outros sinais:
Pesquise:
http://www.acessobrasil.org.br/libras
 
121
LIBRAS 
 
Sugestão de filmes
Mais uma vez trazemos algumas sugestões de filmes para enriquecer o seu estudo sobre
a realidade de pessoas surdas e sua comunicação através da LIBRAS.
FILME: Alpine Fire (Suíça)
Resumo: Este filme conta a história de um menino que fala a língua de sinais e mostra
de forma muito interessante esta forma de comunicação.
FILME: Depois do silêncio (Palavras do silêncio)
Breaking Through – EUA/1996
Resumo: História sobre uma jovem (Laura) surda de 20 anos que aprende língua de si-
nais, depois de conhecer uma assistente social.
 
122
MARLENE CARDOSO 
 
 
123
LIBRAS 
 
MAPA CONCEITUAL  
 
124
MARLENE CARDOSO 
 
ESTUDO DE CASO 
Utilizando o conhecimento que você adquiriu com o estudo dos conteúdos do tema 3,
analise o caso abaixo e responda as questões. Em seguida discuta suas conclusões com seus
colegas no fórum da disciplina.
Caso 3
Marta, 25 anos, perdeu a audição aos 8 anos devido ao uso de medicamentos ototóxicos.
Desde que a família percebeu a dificuldade auditiva da filha mais velha, encaminharam imedi-
atamente a um especialista em fonoaudiologia que a acompanha sistematicamente.
Marta usa constantemente o aparelho auditivo, sem o qual ela ouve somente sons fortes
como o barulho do avia e não consegue ouvir a voz das pessoas. Apesar da surdez parcial,
Marta articula corretamente as palavras.
Durante o dia Marta ajuda o pai no mercadinho da família e à noite faz cursinho pré-
vestibular.
Reflita a partir da análise do caso descrito, tendo por base as solicitações feitas abaixo:
Considerando os casos 1 e 2 descritos no módulo, estabeleça uma comparação entre a
qualidade de vida alcançada por Marta (caso 3) e as pessoas descritas nos casos 1 e 2.
Bom trabalho!
___________________________________________________________________________
___________________________________________________________________________
___________________________________________________________________________
___________________________________________________________________________
___________________________________________________________________________
___________________________________________________________________________
___________________________________________________________________________
Revisão
Agora que você já se apropriou dos conceitos e concepções tratados ao longo dos
conteúdos do nosso Tema 3, sistematize seu conhecimento com as questões abaixo.
Bom trabalho!
 
125
LIBRAS 
 
EXERCÍCIOS PROPOSTOS 
Questões do ENADE, adaptadas do ENADE ou similares
Leia o texto abaixo e responda as questões 1 e 2
TEXTO ESCRITO POR UM JOVEM SURDO
O menino esperto
Um dia de manhã, uma professora pregava na aula, um menino estava dormindo na
mesa. Bateu o sino, o menino acordava e espanto pelo sino, a professora observado do
menino:
– Ei? Venha cá, meu aluno.
– O que? Já bateu o sino?
– Já, mas quero falar com você.
– Sim, professora?
– Por que você acordou agora?
– Ah...porque... Não sei bem falar.
– Não, não. Você é inteligente e eu não sou boba.
– Tudo bem, eu estava dormindo.
– Ah! Muito bem, meu aluno. Quero anotar em um papel para mostrar sua mãe,
certo?
– Certo!
A professora anotou no papel sobre ‘’ o menino estava dormindo na sala de aula ‘’ para
mostrar a mãe dele. O menino saiu na escola para passear na rua, cantava e olhado no céu,
um gato chamou ‘’Miau!’’, ele ouviu e viu um gato:
– Ah! Um gato! Quero levar para minha casa. Hum...que medo! Se minha mãe viu
meu gato...Ah! vou esconder na minha camisa. Ih! Ih! Ih!
Ele escondeu o gato na camisa, chegado em casa.
– Boa tarde, mamãe!
Oh! Boa tarde, meu filho. Tudo bem? Como estar na sua escola?
– Estou bem, minha- escola está ótima! (ele mostrar o sorriso). Um rabo de gato estava
aparecendo por baixo da camisa do menino e a mãe não viu. No quarto, tirou um gato.
Na noite, ele andou devagar pois a mãe estava dormindo, ele colocou o leite na tigela
do gato e andou de novo devagar e a mãe abriu a porta.
– Filho? Você não está dormindo.
– Ah! Já vou dormir.
– O que é isso? Essa tigela?
– Ah! Quero beber leite. (mostrar o sorriso de novo)
 
126
MARLENE CARDOSO 
 
– Oxente! Você bebe o leite na tigela?
– Sim! (sorriso)
– Tá bom! Vou dormir. Boa noite, filho!
– Boa noite, mamãe! (sorriso)
A mãe fechou a porta e o menino diz ‘’Ufa!!!’’.
Aluno: G.C
 
QUESTÃO 01 
Analise o texto acima e descreva as diferenças entre este texto e um texto padrão da lín-
gua portuguesa observadas por você.
___________________________________________________________________________
___________________________________________________________________________
___________________________________________________________________________
___________________________________________________________________________
__________________________________________________________________________
QUESTÃO 02 
Após identificar os pontos de diferenciação entre a forma de um surdo escrever um tex-
to e o texto de um oralista, reescreva este texto acrescentando os elementos da língua portu-
guesa.
___________________________________________________________________________
___________________________________________________________________________
___________________________________________________________________________
___________________________________________________________________________
__________________________________________________________________________
QUESTÃO 03 
Qual a diferença estrutural existente entre a Libras e a língua portuguesa? Qual a ordem
predominante no português?
___________________________________________________________________________
___________________________________________________________________________
___________________________________________________________________________
___________________________________________________________________________
__________________________________________________________________________
 
127
LIBRAS 
 
QUESTÃO 04 
Descreva como se caracteriza um intérprete da Língua Brasileira de Sinais (Libras), ci-
tando quais as habilidades requeridas neste profissional.
___________________________________________________________________________
___________________________________________________________________________
___________________________________________________________________________
___________________________________________________________________________
__________________________________________________________________________
QUESTÃO 05 
Descreva caracteristicas da comunidade de surdos no Brasil. Em seguida analise quais
fatores podem contribuir para que esta comunidade tenha as características citadas por você.
___________________________________________________________________________
___________________________________________________________________________
___________________________________________________________________________
___________________________________________________________________________
__________________________________________________________________________
2.2  
TEMA 4. 
CIDADANIA E DIREITOS DA COMUNIDADE SURDA NO BRASIL 
E NO MUNDO  
2.2.1  
CONTEÚDO 1. 
EDUCAÇÃO ESPECIAL: ASPECTOS LEGAIS E PEDAGÓGICOS  
A Educação Especial, em sua definição atual, é entendida como uma modalidade que
abrange os diferentes níveis de eduacação escolar, ou seja, educação infantil, educação
fundamental, educação média e educação superior.
 
128
MARLENE CARDOSO 
 
Segundo o Ministério Educação, por Educação Especial entende-se um processo
educacional definido em uma proposta pedagógica que assegura recursos e serviços
educacionais especiais, organizados institucionalmente para apoiar, complementar e, em
alguns casos substituir os serviços educacionais comuns de modo a garantir a educação
escolar e promover o desenvolvimento das potencialidades dos educandos que apresentam
necesidades educativas especiais, em todas as etapas e modalidades da educação básica.
No ano de 1990, aconteceu a Conferência Mundial Sobre Educação Para Todos. A edu-
cação aparece como preocupação mundial. O tema foi motivo de vários estudos e encontros.
Na Espanha, durante a Conferência Mundial de Necessidades Educacionais Especiais, foi a-
provada a Declaração de Salamanca no ano de 1994, cujos princípios norteadores trouxeram
impacto direto para o alcance de direitos por parte das pessoas que têm alguma deficiência, o
que tem repercutido na crescente ampliação dos seus direitos de cidadania e na transformação
da sociedade para um modelo inclusivo e mais equitativo.
 Princípios norteadores da Declaração de Salamanca:
O reconhecimento das diferenças;
O atendimento às necessidades de cada um;
 
129
LIBRAS 
 
A promoção de aprendizagem;
O reconhecimento da importância da "escola para todos";
A formação de professores.
Os aspectos políticos – ideológicos que estão embutidos nos princípios desta Declara-
ção, nos leva a pensar num mundo inclusivo, onde todos têm direito à participação na socie-
dade, fazendo valer a democracia de forma cada vez mais ampla.
FONTE: DISPONÍVEL EM: WWW.INFOJOVEM.ORG.BR/ 
A nova LDB 9.394/96 em seu capítulo V coloca que a educação dos portadores de neces-
sidades especiais deve se dar de preferência na rede regular de ensino, o que traz uma nova
concepção na forma de entender a educação e integração dessas pessoas.
Por educação inclusiva se entende o processo de inclusão dos portadores de necessida-
des especiais ou distúrbios de aprendizagem na rede comum de ensino em todos os seus
graus.
 Contribuição da Educação Especial para construir a Educação Inclusiva
Educação especial
No Brasil, o atendimento às pessoas com deficiência teve início na época do Império
com a criação de duas instituições: o Imperial Instituto dos Meninos Cegos, em 1854, atual
Instituto Benjamin Constant – IBC, e o Instituto dos Surdos Mudos, em 1857, atual Instituto
Nacional da Educação dos Surdos – INES, ambos no Rio de Janeiro.
 
130
MARLENE CARDOSO 
 
Instituto Benjamin Constant
Instituto Nacional da Educação dos surdos
No início do século XX é fundado o Instituto Pestalozzi – 1926, instituição especializada
no atendimento às pessoas com deficiência mental; em 1954 é fundada a primeira Associação
de Pais e Amigos dos Excepcionais – APAE e; em 1945, é criado o primeiro atendimento edu-
cacional especializado às pessoas com superdotação na Sociedade Pestalozzi, por Helena An-
tipoff.
 
131
LIBRAS 
 
HELENA ANTIPOFF 
FONTE: HTTP://WWW.CLIOPSYCHE.UERJ.BR/ARQUIVO/ANTIPOFF.HTML 
Em 1961, o atendimento educacional às pessoas com deficiência passa ser fundamenta-
do pelas disposições da Lei de Diretrizes e Bases da Educação Nacional, Lei nº 7.
Até a primeira metade deste século, o panorama educacional foi dominado pelo que po-
deríamos chamar de um conceito dualista de educação: o ensino regular e a educação especial.
Sob esta perspectiva as pessoas eram deficientes por questões exclusivamente orgânicas.
A deficiência entendida como sendo produzida por distúrbios do desenvolvimento, o que di-
ficilmente poderia ser modificado. Esta visão trouxe consigo duas consequências significati-
vas:
1. Necessidade de se detectar a deficiência, identificar o distúrbio;
2. Necessidade de uma atenção educacional, diferente e separada da regular.
Neste sentido, a classificação e a rotulação dos alunos possibilitavam a formação de clas-
ses homogêneas. A capacidade e a possibilidade de êxito, dividia os alunos entre os normais
(que se beneficiavam dos serviços do ensino regular) e outra categoria, a dos deficientes, para
a qual foram criadas as classes e escolas especiais.
Deste modo, gradualmente foi sendo configurado um sistema tangencial de educação, a
especial, em resposta à própria incapacidade do sistema regular de ensino de entender as ne-
cessidades educativas de todos os seus alunos, independente se estas necessidades eram oriun-
das de suas características particulares ou do tipo de dificuldades apresentadas.
A partir dos anos 60, período em que podemos situar as origens do movimento de inte-
gração escolar, e especialmente nos últimos anos, cresceu no Brasil, um movimento de enor-
 
132
MARLENE CARDOSO 
 
me força que impulsionou uma profunda modificação na concepção da deficiência e da edu-
cação especial.
 Educação Inclusiva
Tem como objetivo incluir os portadores de necessidades especiais no contexto do ensi-
no regular. Esta decisão foi tomada com base na Declaração de Salamanca – Espanha – 1994,
os surdos passaram, então, a frequentar escolas regulares. A proposta de inclusão social é bas-
tante interessante, mas quando tratamos de uma comunidade com aspectos culturais e lin-
guísticos diferentes da maioria, faz-se necessário tomar uma série de cuidados, como por e-
xemplo:
 Preparar o professor, alunos e funcionários da escola para receber o estudante surdo;
 O professor deve aprender a língua do seu aluno para comunicar-se com ele, mesmo
com a presença do interprete em sala de aula;
 Ter intérprete de LIBRAS em sala de aula, sem o interprete será impossível o profes-
sor ensinar em duas línguas ao mesmo tempo;
 O professor e a equipe pedagógica precisam estudar sobre a cultura do surdo, como é
o seu processo de aquisição de conhecimentos, para, assim, organizar as aulas com
metodologias e avaliações de forma que atinja surdos e ouvintes.
Não é uma tarefa fácil, sabemos disso! Mas é necessário, pois caso contrário não alcan-
çará o objetivo de incluir e sim excluiremos.
 
133
LIBRAS 
 
 Integração
O “princípio da normalização” surgiu nos países escandinavos, com Bank-Mikkelsen
(1969) e Nirje (1969), tendo como pressuposto básico a ideia de que toda pessoa portadora de
deficiência teria o direito inalienável de experienciar um estilo, ou padrão de vida, que seria
comum ou normal em sua cultura.
Isto significaria que a todos os membros de uma sociedade deveriam ser fornecidas o-
portunidades iguais de participar em atividades comuns àquelas partilhadas por grupos de
idades equivalentes.
Braddock (apud ARANHA, 2002) discutiu a questão da “Ideologia da Normalização”
como sendo um conjunto de ideias, as quais refletiriam necessidades sociais e aspirações dos
indivíduos considerados diferentes na sociedade. Nesta, mencionou, também, a existência de
uma condição “normal”, que é representada pela maioria percentual de pessoas em uma curva
da normalidade e uma condição “desviante”, que é representada por baixos percentuais de
pessoas, na mesma curva.
 
134
MARLENE CARDOSO 
 
As escolas regulares passaram a ter a tarefa de educar a todos os alunos, apesar das dife-
renças, incapacidades, interesses que eles apresentassem. A obrigatoriedade da oferta de edu-
cação para todos levou a uma reavaliação da função e organização das escolas que deveriam
ser mais abrangentes, ou seja, integradora e não excludente.
O desenvolvimento de experiência nas escolas, oportunizou uma avaliação de novas
possibilidades de atendimento ao aluno com necessidades educativas especiais.
Nessa perspectiva, a primeira contribuição da educação especial, no contexto da educa-
ção geral, vem sendo a de impor uma discussão ética a respeito da escola para todos como
uma questão de direitos humanos. Nesse sentido, as escolas vêem provocando paulatinamente
a abertura de duas portas para uma parcela da população que, até então, tinha ficado à mar-
gem da sociedade.
Hoje, a escola tem que acolher a todos os alunos, reconhecendo a diversidade da popu-
lação, com a consequente diferenciação na demanda. Reconhecer essa diversidade e buscar
formas de acolhimento requer, por parte da equipe escolar, disponibilidade e informações,
discussões, reflexões e, algumas vezes, ajuda externa.
 
135
LIBRAS 
 
A integração defendida pela equipe da educação especial, vem produzindo efeitos posi-
tivos tanto individuais como sociais. Do ponto de vista individual, otimiza as possibilidades de
desenvolvimento físico, intelectual e social de todos os alunos.
Do ponto de vista social, possibilita a construção de uma sociedade mais humanizada,
ao favorecer a convivência dos alunos sem deficiência com a diversidade, com a diferença,
com as pessoas que sempre ficaram a margem da sociedade.
Essa não tem sido uma tarefa simples, pois envolve lidar com mitos, emoções, motiva-
ções, responsabilidades, compromissos, valores e atitudes do sujeito em relação ao outro.
Nas últimas duas décadas, a tendência educacional foi de fomentar a escola de qualidade
para todos e lutar contra a exclusão escolar de alunos com necessidades especiais, de forma
que todas as crianças possam aprender juntas, independente de suas dificuldades e diferenças.
DANÇA FLAMENCA – ESPANHA 
FONTE: HTTP://UNIESPANOLLOMEJOR.BLOGSPOT.COM/2010_04_01_ARCHIVE.HTML 
 
136
MARLENE CA
 
A
Mundia
cação d
de suas

Pe
o Impér
imperad
Educaçã
ARDOSO 
Declaração
al sobre Edu
de qualidade
condições i
Vamos co
esquise no s
rio de D. Pe
dor, o Impe
ão de Surdo
o de Salam
ucação para
e para os alu
individuais,
onhecer um
FONTE: 
site a seguir
edro II, qua
erial Institut
os:
manca, procl
a Todos, con
unos que ap
econômica
m pouco mai
DOM PE
 HTTP://WWW.B
r, pois esta h
ando o prof
to de Surdo
1ª ESCO
FONT
lamada na
nclama a U
presentam d
as ou socioc
is esta histó
EDRO II – HERNE
BAILLEMENT.COM
história com
fessor franc
os Mudos, q
LA DE SURDOS D
TE: WWW.INES.O
Espanha, e
Universalizaç
dificuldades
culturais.
ória
ST HUET 
M/INTERNES/HUE
meçou em 26
cês Hernest
que depois s
DO BRASIL 
ORG.BR 
em sintonia
ção do ensi
s de escolar
ET.HTML 
6 de setemb
Huet fundo
se tornou In
a com a De
ino e advog
rização, dec
bro de 1857,
ou, com o a
nstituto Nac
eclaração
ga a edu-
correntes
durante
apoio do
cional de
 
137
LIBRAS 
 
2.2.2  
CONTEÚDO 2. 
REFLEXÕES SOBRE A PRÁXIS PEDAGÓGICA E A MEDIAÇÃO NA 
LINGUAGEM ESCRITA  
“Eu realmente não acredito que consigamos criar vidas artificiais. Mas, depois de
haver atingido a lua e de ter pousado uma ou duas naves em Marte, eu vejo que essa minha
descrença significa muito pouco. Mas os computadores são totalmente diferentes dos
crebros, cuja função não é primariamente a de computar, mas a de guiar e equilibrar um
organismo e ajudá-lo a continuar vivo. É por está razão que o primeiro passo da natureza
em direção a uma mente inteligente foi a criação da vida, e eu acho que se nos pudéssemos
criar artificialmente uma mente inteligente deveríamos seguir o mesmo caminho”
Fonte: Carta de um surdo (p. 261-20).
Foi num congresso em Milão em 1880 que um grupo não muito numeroso de educado-
res ouvintes impôs a superioridade da língua oral sobre a língua de sinais. O importante não
era a comunicação em si, mas a necessidade de tornar os surdos parecidos com os ouvintes.
Atualmente, devido à resistência da comunidade surda, o oralismo perde espaço para
outras formas de buscar o fortalecimento da identidade das pessoas surdas. A partir daí, edu-
cadores comprometidos em apoiar o desenvolvimento intelectual, psicossocial e cognitivo dos
surdos, começam a defender a luta para reconhecer a Língua Brasileira de Sinais como sendo a
língua materna do surdo.
Nunca o conhecimento e a aprendizagem foram tão valorizados como atualmente. Esta
é uma clara indicação de que já vivemos na sociedade do conhecimento. E, portanto, os seus
processos de aquisição assumirão papel de destaque, de primeiro plano, exigindo o repensar
dos processos educacionais, em especial daqueles que estão diretamente relacionados à escola.
No momento em que a civilização moderna passa por diversas mudanças, no plano eco-
nômico, educacional e social, a escola é uma das instituições que possibilita ao homem do
nosso tempo, interferi nesse processo, agilizando etapas para construir um novo modelo de
desenvolvimento social, no qual a ampla maioria da população tem acesso ao conhecimento,
necessário à sua qualidade de vida e à realização de ideais de ética, solidariedade e humanis-
mo.
A velocidade das mudanças que ocorrem na sociedade torna impossível pensar se a es-
cola dará conta de prover todo o conhecimento de que um profissional necessita. A escola será
um – entre muitos outros – dos ambientes e, que será possível adquirir conhecimento. Para
tanto, ela terá que incorporar os mais recentes resultados das pesquisas sobre aprendizagem e
assumir conhecimento, desenvolvendo, assim, competências e habilidades para poder conti-
nuar a aprender ao longo da vida.
 
138
MARLENE CARDOSO 
 
Os mais recentes estudos sobre aprendizagem fornecem importantes resultados que po-
dem ser usados na análise do que acontece com a educação hoje. O trabalho de Piaget mostra
que as pessoas têm uma capacidade de aprender a todo o momento. Aprendemos a andar, a
falar, a ser profissionais, a educar os filhos etc. Aprendemos tudo isso vivendo, fazendo as coi-
sas e interagindo com as pessoas, não somente sendo ensinados. Além disso, toda pessoa tem
a capacidade de ensinar, transmitir a cultura e valores da coletividade em que está inserido.
Tal fato acontece desde a primeira interação mãe-filho. Portanto, aprendemos e ensinamos
porque precisamos resolver problemas reais e interagir com as pessoas.
Uma das pautas de discussão da modernidade é o pensar e repensar constantes sobre o
papel do ambiente socioeconômico-cultural em relação ao diferente. A inclusão tem sido um
tema muito debatido. Ela abrange conceitos como respeito mútuo, compreensão, apoio e e-
quidade. Não é uma tendência, um processo ou um conjunto de procedimentos educacionais
passageiro a serem implementados. Ao contrário, a inclusão é um valor social que se conside-
rado desejável, torna-se um desafio no sentido de determinar modos de conduzir nosso pro-
cesso educacional e profissional para promovê-la.
A pesquisa sobre a educação dos surdos, vem tomando um espaço cada vez maior nas
reflexões teóricas dos que atuam com os mesmos. Encontro-me há anos realizando, com pro-
fessores e alunos surdos, tanto na rede particular, quanto na municipal e estadual de ensino da
Bahia, um trabalho de orientação e de sala de aula na qual a ação pedagógica é frequente.
Durante muito tempo houve uma incerteza quanto às propostas de ensino dos deficien-
tes auditivos, devido à divisão de conceitos na qual, havia uma dicotomização referente ao
trabalho prático e as questões teóricas. A insatisfação e a inquietação são constantes no que se
diz respeito às dificuldades dos surdos. Fora sempre relevante refletir sobre as dificuldades
destes em transpor suas ideias e opiniões para a escrita na língua portuguesa e diminuir o dis-
tanciamento da escrita em Libras10
.
O convívio com os anseios dos professores e de outros profissionais em relação à escrita
dos surdos e seus entraves, demonstra a necessidade de um aprofundamento para compreen-
der e superar as dificuldades entre os limites da Libras e do Português. A utilização da Língua
de Sinais é fundamental para entender a ausência de alguns elementos do texto (conectivos,
preposição, tempo verbal, concordância verbal e nominal) e esclarecimento das dúvidas entre
professor e aluno. Pesquisadores abordam que o fracasso destes perpassa pela falta de signifi-
cados de sua língua (Libras), causando um índice de analfabetismo muito alto.
A experiência com os surdos impõe a necessidade de compreender o seu mundo subje-
tivo, para só então fazer algo por ele e com ele. Qualquer atuação profissional com esses sujei-
                                                      
10 
Língua Brasileira de Sinais, segundo a Federação Nacional de Educação de Surdos (FENEIS). 
 
139
LIBRAS 
 
tos implica em uma disposição, em fazer mudanças; não apenas no próprio enquadre através
de adaptações, como também na visão de mundo daquele que faz esta escolha.
Para o profissional da educação que trabalha com a palavra, com a língua e a comunica-
ção, estar diante de alguém que não fala, constitui um desafio; trabalhá-lo é crer, acima de
tudo no seu potencial e no do individuo. Já faz parte do senso comum dizer que os professores
estão buscando novos caminhos para trabalhar com essas pessoas que se utiliza de uma outra
língua na sua comunicação, a Língua Brasileira de Sinais.
Um novo saber se impôs no cenário profissional. Nessa perspectiva, os desafios que te-
mos a enfrentar são inúmeros, e toda e qualquer investida no sentido de se ministrar um ensi-
no de qualidade implicam na adequação de novos conhecimentos oriundos das investigações
atuais em educação e de outras ciências às salas de aula, às intervenções tipicamente escolares,
que têm nos objetivos pedagógicos sua eficácia para o ensino destes.
Portanto devemos enfrentar e analisar essa realidade, reconhecendo que os professores
não possuem apenas saberes, mas também competências profissionais que não se reduzem ao
domínio dos conteúdos a serem ensinados (Perrenoud, 2000). O professor precisa planejar,
atuar e avaliar suas intervenções para cada contexto singular, o que significa um trabalho con-
tínuo de estudos e reflexões sobre a sua prática.
Construir uma educação capaz de ligar os conhecimentos às práticas sociais, tornar es-
ses conhecimentos artefatos para a construção da cidadania, orientada para a autonomia e a
democracia, são aprendizados necessários aos educadores do nosso tempo. Philippe Perre-
noud (2000) refere-se à necessidade da escola como espaço de mobilização de conhecimentos
para a construção de competências, de indivíduos que saibam agir em uma sociedade mutante
e complexa.
 Referencial teórico e campo epistemológico
A prática pedagógica, atualmente, sofre influência de alguns estudos e pesquisas sobre o
conhecimento e a linguagem. As contribuições à luz das teorias piagetianas e vygotskyanas,
permitem o repensar educativo.
Jean Piaget e Lev Semenovich Vygotsky foram dois estudiosos que dedicaram suas vidas
profissionais a descoberta de como o ser humano se desenvolve e aprende e, por isso, seus
trabalhos trazem contribuições significativas em relação à compreensão do desenvolvimento
do ser humano e de seus mecanismos de ensino/aprendizagem para a intervenção em casos
que apresentam alterações no processo do aprender.
A teoria do conhecimento construída por Jean Piaget, não teve intenção pedagógica. Po-
rém, ofereceu aos educadores importantes princípios para orientar sua prática. Ele realizou
estudos com o principal objetivo de conhecer a evolução do conhecimento na espécie huma-
 
140
MARLENE CARDOSO 
 
na. Os resultados das pesquisas epistemológicas realizadas por ele, seus colaboradores e suces-
sores, auxiliam sobremaneira a compreensão do desenvolvimento humano e da aprendizagem
no que se refere à lógica matemática e suas relações com a linguagem e com a construção da
moral.
LEI Nº 10.436, DE 24 DE ABRIL DE 2002
Dispõe sobre a Língua Brasileira de Sinais – Libras e dá outras providências.
O PRESIDENTEDAREPÚBLICA faz saber que o Congresso Nacional decreta e eu san-
ciono a seguinte Lei:
Art. 1º É reconhecida como meio legal de comunicação e expressão a Língua Brasileira
de Sinais – Libras e outros recursos de expressão a ela associados.
Parágrafo único. Entende-se como Língua Brasileira de Sinais – Libras a forma de co-
municação e expressão, em que o sistema linguístico de natureza visual-motora, com estrutura
gramatical própria, constitui um sistema linguístico de transmissão de ideias e fatos, oriundos
de comunidades de pessoas surdas do Brasil.
Leia com atenção o que a Lei 10.436/2 e note que ela abre caminhos para um ensino e
formação que garantir acessibilidade dos surdos aos meios de comunicação.
Conhecer as Leis, decretos e portarias aqui apresentados é difundir cidadania. Pense
nisso!
 Recursos Utilizados nas Atividades Individuais e Grupais
 Trabalhos com modalidades textuais;
 A utilização da análise contrastiva na sala de apoio.
 Análise Contrastiva
É uma metodologia, geralmente associada ao ensino de uma segunda língua. Entretanto,
pode-se afirmar que os recursos que são utilizados na sala de apoio se assemelham aos propos-
tos por essa metodologia. São estabelecidas as similaridades e as diferenças entre a língua-alvo,
a ser aprendida e a língua materna com a finalidade de facilitar a aprendizagem da segunda
língua pelos indivíduos que já possuem uma primeira língua. Esse procedimento de comparar
as duas línguas é aplicado pela linguística contrastiva.
 
141
LIBRAS 
 
Ao compararmos as produções nas duas línguas, tal princípio implicou a aceitação da
escrita como expressão de sua linguagem e tal produção como legitima e, não como aberração
ou, simplesmente, desvio ou erro. Dessa forma os alunos estabelecem as diferenças e especifi-
cidades de Libras e do Português, sendo um recurso importante.
Durante a trajetória dessa pesquisa, evidenciou-se a Práxis Pedagógica, no tocante a
produção escrita e a mediação na sala de apoio aos deficientes auditivos. Pelo que foi relatado,
conclui-se a importância das condições de produção textual a partir das especificidades desses
sujeitos na apreensão da escrita, não devendo considerar tais diferenças como “aberrações” ou
“erros”.
Pôde observar-se ao efetuo deste trabalho, a importância das condições de produção de
texto dos alunos, ligada às condições essenciais, uma vez que são necessárias essas produções
para que haja uma maior comunicação entre os surdos e o mundo em que vivem.
Diversificar metodologias e estratégias, intercaladas a um acompanhamento pedagógico
especializado, é, sem dúvida, o caminho mais seguro para o sucesso no decorrer da vida esco-
lar de alunos deficientes auditivos e surdos.
2.2.3  
CONTEÚDO 3. 
DECLARAÇÃO INTERNACIONAL DE SALAMANCA  
1 - Acreditamos e Proclamamos que:
Veja alguns fragmentos do documento:
A tendência em política social durante as duas últimas décadas tem sido a de promover
integração e participação e de combater a exclusão Inclusão e participação são essenciais à
dignidade humana e ao desfrutamento e exercício dos direitos humanos. Dentro do campo da
educação, isto se reflete no desenvolvimento de estratégias que procuram promover a genuína
equalização de oportunidades. Experiências em vários países demonstram que a integração de
crianças e jovens com necessidades educacionais especiais é melhor alcançada dentro de esco-
las inclusivas, que servem a todas as crianças dentro da comunidade.
Dentro das escolas inclusivas, crianças com necessidades educacionais especiais deveri-
am receber qualquer suporte extra requerido para assegurar uma educação efetiva. Educação
inclusiva é o modo mais eficaz para construção de solidariedade entre crianças com necessi-
dades educacionais especiais e seus colegas. O encaminhamento de crianças a escolas especiais
ou a classes especiais ou a sessões especiais dentro da escola em caráter permanente deveriam
constituir exceções, a ser recomendado somente naqueles casos infrequentes nos quais fique
claramente demonstrado que a educação na classe regular seja incapaz de atender às necessi-
 
142
MARLENE CARDOSO 
 
dades educacionais ou sociais da criança ou quando sejam requisitados em nome do bem-
estar da criança ou de outras crianças.
Políticas educacionais deveriam levar em total consideração as diferenças e situações in-
dividuais. A importância da linguagem de signos como meio de comunicação entre os sur-
dos, por exemplo, deveria ser reconhecida e provisão deveria ser feita no sentido de garantir
que todas as pessoas surdas tenham acesso a educação em sua língua nacional de signos. De-
vido às necessidades particulares de comunicação dos surdos e das pessoas surdas/cegas, a
educação deles pode ser mais adequadamente provida em escolas especiais ou classes especiais
e unidades em escolas regulares.
Sobre Princípios, Políticas e Práticas na Área das Necessidades Educativas Especiais
Reafirmando o direito à educação de todos os indivíduos, tal como está inscrito na De-
claração Universal dos Direitos do Homem de 1948, e renovando a garantia dada pela comu-
nidade mundial na Conferência Mundial sobre a Educação para Todos de 1990 de assegurar
esse direito, independentemente das diferenças individuais.
Relembrando as diversas declarações das Nações Unidas que culminaram, em 1993, nas
Normas das Nações Unidas sobre a Igualdade de Oportunidades para as Pessoas com Defici-
ência, as quais exortam os Estados a assegurar que a educação das pessoas com deficiência faça
parte integrante do sistema educativo.
Notando com satisfação o envolvimento crescente dos governos, dos grupos de pressão,
dos grupos comunitários e de pais, e, em particular, das organizações de pessoas com deficiên-
cia, na procura da promoção do acesso à educação para a maioria dos que apresentam neces-
sidades especiais e que ainda não foram por ela abrangidos; e reconhecendo, como prova des-
de envolvimento, a participação ativa dos representantes de alto nível de numerosos governos,
de agências especializadas e de organizações intergovernamentais nesta Conferência Mundial.
Nós, delegados à Conferência Mundial sobre as Necessidades Educativas Especiais, re-
presentando noventa e dois países e vinte cinco organizações internacionais, reunidos aqui em
Salamanca, Espanha, de 7 a 10 de Julho de 1994, reafirmamos, por este meio, o nosso com-
promisso em prol da Educação para Todos, reconhecendo a necessidade e a urgência de ga-
rantir a educação para as crianças, jovens e adultos com necessidades educativas especiais no
quadro do sistema regular de educação, e sancionamos, também por este meio, o Enquadra-
mento da Ação na área das Necessidades Educativas Especiais, de modo a que os governos e as
organizações sejam guiados pelo espírito das suas propostas e recomendações.
 
143
LIBRAS 
 
2 - Acreditamos e proclamamos que:
Cada criança tem o direito fundamental à educação e deve ter a oportunidade de conse-
guir e manter um nível aceitável de aprendizagem;
Cada criança tem características, interesses, capacidades e necessidades de aprendiza-
gem que lhe são próprias;
Os sistemas de educação devem ser planeados e os programas educativos implementa-
dos tendo em vista a vasta diversidade destas características e necessidades;
As crianças e jovens com necessidades educativas especiais devem ter acesso às escolas
regulares, que a elas se devem adequar através duma pedagogia centrada na criança, capaz de
ir ao encontro destas necessidades;
As escolas regulares, seguindo esta orientação inclusiva, constituem os meios capazes
para combater as atitudes discriminatórias, criando comunidades abertas e solidárias, cons-
truindo uma sociedade inclusiva e atingindo a educação para todos; além disso, proporcionam
uma educação adequada à maioria das crianças e promovem a eficiência, numa ótima relação
custo-qualidade, de todo o sistema educativo.
3 - Apelamos a todos os governos e incitamo-los a:
Conceder a maior prioridade, através das medidas de política e através das medidas or-
çamentais, ao desenvolvimento dos respectivos sistemas educativos, de modo a que possam
incluir todas as crianças, independentemente das diferenças ou dificuldades individuais;
Adaptar como matéria de lei ou como política o princípio da educação inclusiva, admi-
tindo todas as crianças nas escolas regulares, a não ser que haja razões que obriguem a proce-
der de outro modo;
Desenvolver projetos demonstrativos e encorajar o intercâmbio com países que têm ex-
periência de escolas inclusivas;
Estabelecer mecanismos de planejamento, supervisão e avaliação educacional para cri-
anças e adultos com necessidades educativas especiais, de modo descentralizado e participati-
vo;
Encorajar e facilitar a participação dos pais, comunidades e organizações de pessoas
com deficiência no planejamento e na tomada de decisões sobre os serviços na área das neces-
sidades educativas especiais;
Investir um maior esforço na identificação e nas estratégias de intervenção precoce, as-
sim como nos aspectos vocacionais da educação inclusiva;
 
144
MARLENE CARDOSO 
 
Garantir que, no contexto duma mudança sistêmica, os programas de formação de pro-
fessores, tanto a nível inicial com em serviço, incluam as respostas às necessidades educativas
especiais nas escolas inclusivas.
4. Também apelamos para a comunidade internacional; apelamos em particular:
 Aos governos com programas cooperativos internacionais e às agências financiadoras
internacionais, especialmente os patrocinadores da Conferência Mundial de Educa-
ção para Todos, à Organização das Nações Unidas para a Educação, a Ciência e a
Cultura (UNESCO), ao fundo das Nações Unidas para a Infância, (UNICEF), ao
Programa de Desenvolvimento da Nações Unidas (PNUD), e ao Banco Mundial;
 A que sancionem a perspectiva da escolaridade inclusiva e apoiem o desenvolvimento
da educação de alunos com necessidades especiais, como parte integrante de todos os
programas educativos;
 Às Nações Unidas e às suas agências especializadas, em particular à Organização In-
ternacional do Trabalho (OIT), à Organização Mundial de Saúde (OMS), UNESCO e
UNICEF;
 A que fortaleça a sua cooperação técnica, assim como reforcem a cooperação e traba-
lho, tendo em vista um apoio mais eficiente às respostas integradas e abertas às ne-
cessidades educativas especiais;
 Às organizações não-governamentais envolvidas no planejamento dos países e na or-
ganização dos serviços:
 A que fortaleçam a sua colaboração com as entidades oficiais e que intensifiquem o
seu crescente envolvimento no planejamento, implementação e avaliação das respos-
tas inclusivas às necessidades educativas especiais;
 À UNESCO, enquanto agência das Nações Unidas para a Educação;
 A que assegure que a educação das pessoas com necessidades educativas especiais fa-
ça parte de cada discussão relacionada com a educação para todos, realizada nos dife-
rentes fóruns;
 A que mobilize o apoio das organizações relacionadas com o ensino, de forma a
promover a formação de professores, tendo em vista as respostas às necessidades e-
ducativas especiais;
 A que estimule a comunidade acadêmica a fortalecer a investigação e o trabalho con-
junto e a estabelecer centros regionais de informação e de documentação; igualdade,
a que seja um ponto de encontro destas atividades e um motor de divulgação e do
progresso atingido em cada país, no prosseguimento desta Declaração;
 A que mobilize fundos, no âmbito do próximo Plano a Médio Prazo (1996-2000), a-
través da criação dum programa extensivo de apoio à escola inclusiva e de programas
comunitários, os quais permitirão o lançamento de projectos-piloto que demonstrem
e divulguem novas perspectivas e promovam o desenvolvimento de indicadores rela-
tivos às carências no sector das necessidades educativas especiais e aos serviços que a
elas respondem.
 
145
LIBRAS 
 
5 - Finalmente, expressamos o nosso caloroso reconhecimento ao Governo de Espa-
nha e à UNESCO pela organização desta Conferência e solicitamo-los a que empreendam
da Ação que a acompanha ao conhecimento da comunidade mundial, especialmente a fó-
runs tão importantes como a Conferência Mundial para o Desenvolvimento Social (Cope-
nhague, 1995) e a Conferência Mundial das Mulheres (Beijin, 1995).
2.2.4  
CONTEÚDO 4. 
DERRUBANDO MITOS E CRENÇAS NO TRABALHO COM O SURDO  
SUPER INTERESSANTE
O texto a seguir faz parte do trabalho de pesquisa sobre a Língua de Sinais, da linguista
Ronice Muller de Quadros e Karnopp, que aborda os mitos que envolvem a língua de sinais.
 Será que você acredita em alguns desses mitos?
 MITOS EM RELAÇÃO ÀS LÍNGUAS DE SINAIS
Várias pessoas acreditam em coisas que não necessariamente são verdadeiras. Obser-
vamos nos discursos das pessoas que não conhecem os surdos e as línguas de sinais que há
uma serie de crenças que não correspondem à realidade. As pessoas pensam essas coisas sobre
as línguas de sinais, porque por muitos anos houve ideias a respeito a que foram disseminadas
por questões filosóficas, religiosas, políticas e econômicas. Talvez você mesmo pense que essas
coisas sejam verdadeiras. Não se sinta culpado, pois isso é fruto do desconhecimento. Apesar
do impacto dessas concepções, as pesquisas avançaram muito e nos mostraram que tais con-
cepções são equivocadas. Estaremos, portanto, apresentando evidências para desmistificar tais
ideias.
MITO 1 – A língua de sinais seria uma mistura de pantomima e gesticulação concreta,
incapaz de expressar conceitos abstratos.
DESMISTIFICAÇÃO: Tal concepção está atrelada à ideia filosófica de que o mundo das
ideias é abstrato e o mundo dos gestos é concreto. O equivoco desta concepção é entender
sinais como gestos, na verdade os sinais são palavras apesar de não serem orais auditivas. Os
sinais são tão arbitrários quanto às palavras. A produção gestual na língua de sinais também
acontece como observado nas línguas faladas. A diferença é que no caso dos sinais, os gestos
também são visuais – espaciais tornando as fronteiras mais difíceis de ser estabelecidas. Os
sinais das línguas de sinais podem expressar quaisquer ideias abstratas. Podemos falar sobre as
emoções, os sentimentos, os conceitos em línguas de sinais, assim como em línguas faladas.
 
146
MARLENE CARDOSO 
 
MITO 2 – haveria uma única e universal língua de sinais usada por todas as pessoas
surdas.
DESMISTIFICAÇÃO: Esta ideia está relacionada com o mito anterior. Se as línguas de
sinais são consideradas gestuais, então elas são universais. Isto é uma falácia, pois as várias
línguas de sinais que já foram estudadas são diferentes uma das outras. Assim como as línguas
faladas, temos línguas de sinais que pertencem a troncos diferentes. Temos pelos menos dois
troncos identificados, as línguas de origem francesa e as línguas de origem inglesa. Provavel-
mente, a nossa língua de sinais pertence ao tronco das línguas de sinais que se originaram na
língua de sinais francesas.
MITO 3 – Haveria uma falha na organização gramatical da língua de sinais que seria de-
rivada das línguas de sinais, sendo um pidgin sem estrutura própria, subordinado e inferior às
línguas orais.
DESMISTIFICAÇÃO: Como as línguas de sinais são consideradas gestuais, elas não po-
deriam apresentar a mesma complexidade das línguas faladas. Isso também não é verdadeiro,
pois em primeiro lugar as línguas de sinais são línguas de fato. Em segundo lugar as línguas de
sinais independem das línguas faladas. Um exemplo que evidencia isso claramente é que a
língua de sinais portuguesa é de origem inglesa e a língua de sinais brasileira é de origem fran-
cesa, mesmo sendo o português a língua falada nos respectivos países, ou seja, Portugal e Bra-
sil. Como essas línguas de sinais pertencem a troncos diferentes elas são muito diferentes uma
da outra. É claro que não podemos negar o fato de ambas as línguas estarem em contato prin-
cipalmente entre os surdos letrados. O que se observa diante deste contato é que, assim como
observado que entre línguas faladas em contato, existem alguns empréstimos linguísticos. Pa-
ra, além disso, as línguas de sinais não têm relação com a língua falada do seu país. Elas são
autônomas e apresentam o mesmo estatuto linguístico identificados nas línguas faladas, ou
seja, dispõem dos mesmos níveis linguísticos e são tão complexas quanto as línguas faladas.
MITO 4 – A língua de sinais seria um sistema de comunicação superficial, com conteú-
do restrito, sendo estética, expressiva e linguisticamente inferior ao sistema de comunicação
oral.
DESMISTIFICAÇÃO: Como as línguas de sinais são tão complexas quanto as línguas
faladas, esta afirmação não procede. Nós já vimos que a língua de sinais pode ser utilizada
para inúmeras funções identificadas na produção das línguas humanas. Você pode usar a lín-
gua de sinais para produzir um poema, uma história, um conto, uma informação, um argu-
mento. Você pode persuadir, criticar, aconselhar, entre tantas outras possibilidades que se
apresentam ao se dispor de uma língua. Assim, a língua de sinais não é inferior a nenhuma
outra língua, mas sim, tão linguisticamente reconhecida quanto qualquer outra coisa.
MITO 5 – As línguas de sinais derivariam da comunicação gestual espontânea dos ou-
vintes.
 
147
LIBRAS 
 
DESMISTIFICAÇÃO: A ideia de que as línguas de sinais seja gestual também reaparece
neste mito. As pessoas pensam que as línguas de sinais são de fácil aquisição por estarem di-
retamente relacionados ao sistema gestual utilizado por todas as pessoas que falam uma lín-
gua. Como isso não é verdade, as línguas de sinais são tão difíceis de ser adquiridos quanto
quaisquer outras línguas. Precisamos anos de dedicação para aprender a língua de sinais, mas
com base neste mito, as pessoas pensam que sabem a língua de sinais por usarem alguns ges-
tos e alguns sinais que aprendem nas aulas de línguas de sinais. A comunicação gestual é usa-
da exclusivamente é extremamente limitada, pois torna inviável a comunicação relacionadas
com questões abstratas. Assim, você vai precisar da língua de sinais para comunicar estas idei-
as. É verdade que você pode comunicar algumas coisas utilizando apenas gestos, assim como
você faz quando chega em um país em que é falada uma língua desconhecida por você. Mas,
também é verdade que você estará limitado à identificação direta entre o gesto e sua intenção,
sem poder entrar em níveis de detalhamento necessário para transcorrer sobre um determi-
nado assunto. Para transcorrer sobre um determinado assunto qualquer, você vai precisar de
uma língua. No caso de comunicação com surdos, você vai precisar da língua de sinais.
MITO 6 – As línguas de sinais por serem organizadas espacialmente, estariam represen-
tadas no hemisfério direito cérebro, uma vez que esse hemisfério é responsável pelo proces-
samento de informação espacial, enquanto que o esquerdo pela linguagem.
DESMISTIFICAÇÃO: As pesquisas com surdos apresentando lesões em um dos hemis-
férios apresentam evidencias de que as línguas de sinais são processadas linguisticamente no
hemisfério esquerdo da mesma forma que as línguas faladas. Existe sim uma diferença que
está relacionada com informações espaciais, pois estas, além de serem processadas no hemisfé-
rio esquerdo com suas informações linguísticas, são também processadas no hemisfério direi-
to. Quanto às suas informações de ordem puramente espacial. Assim, parece haver um pro-
cessamento até mais complexo do que observado em pessoas que usam a língua de sinais. As
investigações concluem que as línguas de sinais é um sistema, que faz parte da linguagem hu-
mana, processado pelo hemisfério esquerdo e no hemisfério direito.
Sugestão de filme
Chegando ao final das nossas reflexões nesta disciplina, sugerimos mais dois filmes para
refletir sobre tudo que estudamos juntos até aqui.
Filme: E Seu Nome é Jonas (USA/1979)
Jonas (And Your Name Is Jonah?)
Resumo: Nesta produção vemos uma história em que é ensinada a língua de sinais para
que uma criança surda possa sair do isolamento.
 
148
MARLENE CARDOSO 
 
 
149
LIBRAS 
 
MAPA CONCEITUAL 
 
150
MARLENE CARDOSO 
 
ESTUDO DE CASO 
Utilizando o conhecimento que você adquiriu com o estudo dos conteúdos do tema 4,
analise o caso abaixo e responda as questões. Em seguida discuta suas conclusões com seus
colegas no fórum da disciplina.
Caso 4
Antonio nasceu surdo devido à mãe ter adquirido rubéola durante a gravidez. Hoje aos
27 anos, não articula uma única palavra e ouve somente sons fortes como o barulho do trovão.
A surdez não impede que Antônio seja uma pessoa bastante produtiva, envolvendo-se
em várias atividades. Ele lidera a associação de surdos da sua cidade e trabalha como instrutor
de LIBRAS em uma escola.
Apesar disso, ele tem tido dificuldades para cumprir as exigências da rede regular de en-
sino e somente aos 26 anos, após repetir vários anos, conseguiu concluir o ensino médio, o
que exibe para todos com muito orgulho o seu diploma.
Questões:
1. Qual a causa da surdez de Antonio? Explique o período natal que ocorreu.
___________________________________________________________________________
___________________________________________________________________________
___________________________________________________________________________
___________________________________________________________________________
2. Considerando o caso de Marta (caso 3) e o de Antônio (caso 4) identifique a classifi-
cação da surdez de Marta, especificando a média da perda auditiva.
___________________________________________________________________________
___________________________________________________________________________
___________________________________________________________________________
___________________________________________________________________________
Vamos lá!
Agora que você estudou e refletiu sobre a Libras, bem como sobre as questões relativas
ao universo social dos surdos, podemos testar conhecimentos fazendo uma pequena
revisão a partir de algumas questões do ENADE.
Caso tenha dúvidas para responder as questões, busque rever os conteúdos discutidos
ao longo deste texto.
 
151
LIBRAS 
 
EXERCÍCIOS PROPOSTOS 
Questões do ENADE, adaptadas do ENADE ou similares
QUESTÃO 01 
O interprete de libras é o mediador entre a comunidade surda e ouvinte, nos últimos
anos, a presença do interprete de língua de sinais, tem ganhado espaço. Sobre o interprete é
aponte as alternativas verdadeiras e falsas:
I. Devido ao desconhecimento da maioria da população sobre a Libras, torna-se
necessário que existam intérpretes nos mais diversos setores da sociedade, públi-
cos e privados.
II. As condições essenciais para atuar como intérprete é ter domínio da Libras (e
também da Língua Portuguesa) e, fundamental, da cultura da comunidade surda
e ouvinte – além de boa audição.
III. O intérprete deve adotar uma maneira de se vestir de acordo com seu gosto, po-
dendo utilizar de adereços, acessórios sem nenhum problema.
IV. A interpretação entre a língua oral e de sinais é uma atividade bilingue – bicultu-
ral.
Assinale as alternativas corretas:
a) I, II, III
b) I, II, IV
c) II, III, IV
d) I, III, IV
QUESTÃO 02 
Alguns bebês nascem ouvindo, já outros precisam de sua ajuda para terem esta oportu-
nidade, ouvir é fundamental para o desenvolvimento da fala e da linguagem. O teste da ore-
lhinha é um método eficaz e moderno para diagnosticar problemas de surdez em recém-
nascidos. Sobre a prevenção da surdez podemos desconsiderar que:
a) Os bebês que nascem com problemas de audição de um ou dois ouvidos, neces-
sitam receber ajuda nos primeiros anos de vida.
b) O diagnóstico após os seis meses de idade traz prejuízos ao desenvolvimento do
bebê e na relação com o meio à sua volta.
 
152
MARLENE CARDOSO 
 
c) O bebê com perda auditiva diagnosticada logo depois que nasce, e realizando o
tratamento até os seis meses de idade apresentam desenvolvimento muito pare-
cido com o de uma criança que não apresenta este problema.
d) Todo recém-nascido pode apresentar problemas de audição ou adquiri-los nos
primeiros anos de vida. Pode ocorrer mesmo sem casos de surdez na família ou
outros fatores de risco.
QUESTÃO 03 
A exclusão existe desde a antiguidade. Há povos que sacrificavam pessoas devido a sua
deficiência. Não somente em Roma, mas também na Grécia antiga, os surdos eram considera-
dos incapazes de raciocinar e insensíveis (SOUZA, 1998). Com base na afirmativa, sobre o
processo histórico e social do surdo podemos afirmar que:
I. no século XVI para que o surdo pudesse ter acesso a educação era necessário o
domínio da Língua de Sinais.
II. o uso da língua de sinais pelos surdos é um dos elementos que identifica a dife-
rença e gera atitudes de anormalidade.
III. os surdos eram considerados pessoas imprestáveis e amaldiçoadas e extermina-
dos através de infanticídio "legalizado".
IV. IV- a partir do Congresso de Milão de 1880 o ensino da fala passa a ocupar cen-
tralidade máxima como meio e fim da educação do surdo.
Assinale as alternativas corretas:
a) I, II, IV
b) I, III, IV
c) I, II, III
d) II, III, IV
QUESTÃO 04 
Leia o depoimento a seguir: “[...] o que mais marcou na minha vida na escola foi quando
a professora disse para mim que fazer os sinais é muito feio, que eu era igualzinho a um maca-
co, disse que eu sou parecida com o macaco e me obrigava a não fazer os sinais, [...]” (depoi-
mento de uma surda, 2005).
Essa prática utilizada pela professora descrita acima apresenta características do modelo
educacional:
 
153
LIBRAS 
 
a) Oralista que baseia-se na oralização como o objetivo principal da educação das
crianças surdas.
b) Bilinguista que considera o aprendizado tanto do oralismo como da língua de si-
nais como importantes para o crescimento da comunidade surda.
c) Gestualista como filosofia educacional que utiliza na proposta de educação de
surdos todas as formas de comunicação: gestos, mímica, audição e leitura labial.
d) Comunicação Total como abordagem educacional que permite o uso dos sinais
na educação dos surdos.
 
QUESTÃO 05 
A educação para alunos surdos deverá apresentar serviços especializados com propostas
pedagógicas de educação bilíngue que ofereça uma escolarização formal, na Educação Infantil,
Ensino Fundamental e/ou Ensino Médio. Com base nessa afirmativa e em seus conhecimentos
sobre o processo de ensino aprendizagem, analise as afirmações que seguem.
I. A criança surda ao chegar a uma sala de aula regular deverá ter acesso às ativida-
des lúdicas, tais como jogos e brincadeiras iguais ao demais grupo.
II. O professor ao planejar suas aulas deverá priorizar em sua prática docente ativi-
dades relativas à realidade da sua turma já que em geral os alunos surdos são ex-
cluídos dos trabalhos em grupo e das exposições orais.
III. Os Jogos são recursos irrelevantes para a educação dos alunos surdos. Limitando
seu desenvolvimento cognitivo e linguístico.
IV. Os professores deverão ser capacitados para o atendimento às necessidades edu-
cacionais especiais dos alunos surdos utilizando atividades ilustrativas, com de-
senhos e imagens.
Estão de acordo com o processo pedagógico apenas as afirmações:
a) II, III e IV
b) I, III e IV
c) I, II e III
d) I, II e IV
 
154
MARLENE CARDOSO 
 
 
155
LIBRAS 
 
GLOSSÁRIO 
AASI – É aparelho de amplificação sonora individual,que aumenta os sons.
ANÁLOGO – Algo que tem analogia ou semelhança com outra coisa.
ANOMALIAS – Qualquer irregularidade ou anormalidade no organismo.
ANÓXIA – Diminuição ou insuficiência de oxigenação do sangue para suprir as exigências
metabólicas de um organismo humano vivo, especialmente no cérebro.
ANOXIA PERINATAL – Mesmo que asfixia perinatal, falta de oxigenação no cérebro do feto
durante o parto.
AUDIOGRAMA – Gráfico demonstrativo do nível mínimo de audição que cada orelha con-
segue ouvir em várias frequências. A frequência (tonalidade) é medida em Hertz (Hz). A in-
tensidade (volume) é medida em decibéis (dB).
AUDIOMETRIA – Exame da audição realizado por meio de instrumentos que permite a ava-
liação da capacidade dos sons.
BILINGUE – Pessoa que se comunica em duas línguas.
BILINGUISMO – Vertente de profissionais que considera que o surdo deve adquirir a língua
dos sinais como língua materna, com a qual poderá desenvolver-se e comunicar-se com a co-
munidade de surdos, e a língua oficial de seu país como segunda língua.
COMUNICAÇÃO TOTAL – Utilização de todos os recursos linguísticos, orais ou visuais,
simultaneamente, privilegiando a comunicação, e não apenas a língua.
CÓCLEA – Porção do ouvido interno dos mamíferos, popularmente: caracol.
D.A – Deficiente Auditivo.
DACTILOLOGIA – Utilização do alfabeto manual para comunicação com o surdo.
DIAGNÓSTICO – Processo realizado por especialista (médico, psicólogo, fonoaudiólogo etc.)
para conhecer a condição (física, orgânica, psicológica etc.) de um indivíduo. Conclusão de
avaliação diagnóstica de um indivíduo.
EMBRIÃO – É o bebê em seu primeiro estágio de desenvolvimento no ventre da mãe.
FONOAUDIOLOGO – Profissional que trabalha com a articulação da fala, percepção dos
sons.
FOTOFOBIA – Hipersensibilidade à luz.
GENÉTICA – Ramo da biologia que estuda as leis de transmissão de caracteres hereditarios
nos indivíduos.
HIPOACUSIA – Hipoacústico aquele cuja audição, ainda que deficiente, é funcional com ou
sem.
 
156
MARLENE CARDOSO 
 
INSULINA – Hormônio segregado pelo pâncreas.
LS – Línguas de Sinais.
L1 – Primeira língua (Materna).
L2 – Segunda língua.
LEITURA LABIAL – É um treino para identificação da palavra falada através da decodificação
dos movimentos orais.
LIBRAS – Língua Brasileira de Sinais – é um termo usado para a língua de sinais da comuni-
dade surda brasileira.
LIMIAR AUDITIVO – Padrão de normalidade para os limiares de audiometria.
LÍNGUA – Um sistema gramatical pertencente a um grupo de indivíduos.
LINGUAGEM – Sistema de comunicação natural ou artificial.
LINGUAGEM DOS SIGNOS – Expressão usada para identificar línguas de sinais.
NEONATOS – Recém-nascidos.
NERVO COCLEAR – Nervo internamente ligado a cóclea.
ORALISMO – Método de ensino para surdos que entende como sendo a maneira mais eficaz
de ensinar um indivíduo surdo é através de da língua oral.
OUVINTE – Indivíduo que não pertence à comunidade de surdos.
OXIGENAÇÃO – Aumento de oxigênio.
PERINATAL – Período durante o nascimento.
PÓS–NATAL – Período após o nascimento.
PERÍODO PRÉ-NATAL – Período anterior ao parto, ou seja, durante a gravidez.
SONORO – Conjunto de todos as ondas que compõem os sons audíveis e não audíveis pelo
ser humano.
SURDEZ – Enfraquecimento ou abolição do sentido da audição
SURDO MUDO – Mais antiga e incorreta denominação atribuída ao surdo.
 
157
LIBRAS 
 
REFERÊNCIAS 
ARANHA, MARIA S. F. Integração e inclusão: conceitos e objetos da intervenção. 2002.
Disponível em <http://www.tvebrasil.com.br/salto/boletins2002/feei/tetxt2.htm>, acesso em
29.04.2010
AZEREDO, Eduardo. Língua Brasileira de Sinais: uma conquista histórica. Brasília: DOU,
nº122, 42p. Disponível em
http://ww2.prefeitura.sp.gov.br//arquivos/secretarias/deficiencia_mobilidade_reduzida/acessi
bilidade/0006/Libras_Uma_conquista_historica.pdf, acesso em 12.03.2010
BARBOSA, Heloisa; MELLO, Ana C. O surdo este desconhecido, incapacidade absoluta do
surdo-mudo. Rio de Janeiro: Folha Carioca. 2000
BARBOSA, L. M. S. Construtivismo e Interacionismo. In.: Tendências pedagógicas na
prática escolar e suas implicações na Educação Especial. Subsídios para o documento
norteador da prática pedagógica em Educação Especial. Curitiba: S.E.E., 1993.
BRASIL, Conselho Nacional de Educação/Câmara de Educação Básica. Resolução nº 2, de
11-9-01, e Parecer n 17, de 3-7-01.
BRASIL, Presidência da República. LEI nº 10.436/2002. Brasília: Casa Civil, 2002.
CAPOVILLA, Fernando. C; RAPHAEL, W. D. Dicionário enciclopédico ilustrado trilíngue
da língua de sinais brasileira. São Paulo: EDUSP, 2001
CAPOVILLA, Fernando. & CAPOVILLA, A. G. S. Dicionário da Língua de Sinais Brasileira
(LIBRAS), 1998.
CASTORINA, J. A. et al. Piaget e Vygotsky: novas contribuições para o debate. São Paulo:
Ática, 1995.
COSTA, Antônio Carlos; STUMPF, Marianne Rossi; FREITAS, Juliano Baldez; DIMURO,
Graçaliz Pereira. Um convite ao processamento da língua de sinais. Disponível em:
<http://gmc.ucpel.tche.br/TIL2004/til-2004-slides.pdf> . UCEPEL-RS, PGIE / UFRGS, RS,
PPGC / UFRGS, RS, Brasil. Acesso em 06.set. 2005.
CUNHA, Patrícia M. A. da. Cenas do atendimento especial numa escola bilíngue: os discursos
sobre a surdez e a produção de redes de saber-poder. In: QUADROS, Ronice M.; PERLIN,
Gladis (org.). Estudos Surdos II. Petrópolis: Editora Arara azul. 2007. Disponível em
<http://www.editora-arara-azul.com.br/estudos2.pdf>, acesso em 20.04.2010.
DELVAL, Juan . Manifesto de uma escola cidadã. Campinas: Papirus, tradução: Jonas Pereira
dos Santos, 2006.
FERNANDES, S. Letramentos na educação bilíngue para surdos. In: BERBERIAN, A. P.;
MASSI, Giselle; ANGELIS, C. M. de, (org.) Letramento: referenciais em saúde e educação.
São Paulo: Plexos, 2006. Disponível em <http://www.cultura-
 
158
MARLENE CARDOSO 
 
sorda.eu/resources/Fernandes_praticas_letramentos+surdos_2006.pdf.>, acesso em
12.03.2010
FERNANDES, E. Problemas linguísticos e cognitivos do surdo. Porto Alegre: Agir, 1990.
FERNANDEZ, S. M. M. A educação do deficiente auditivo: um espaço dialógico de
produção de conhecimentos. Dissertação de Mestrado apresentada à Universidade do Estado
do Rio de Janeiro. Rio de Janeiro: EDITORA, 1993.
FREIRE, P. Pedagogia e autonomia: saberes necessários à prática educativa. São Paulo: Paz e
Terra, 1997.
FROMKIN, Victoria; RODMAN, Robert. An introduction to language. 3 ed. New York:
Holt, Rinehart and Winston, 1978.
GÓES, M. C. R. A linguagem escrita de alunos surdos e a comunicação bimodal. Tese de
Livre-docência defendida em Campinas: FE/Unicamp, 1994.
GOMES, Ana Maria P. Repensando o conceito de surdez. In: Psicosurdos: Psicologia da
surdez. 2009. Disponível em <http://psisurdos.blogspot.com/2009/10/repensando-o-
conceito-de-surdez-por-ana_1852.html>, acesso em 10 de março de 2010.
INES, Série audiologia. Rio de Janeiro: Gráfica Imprima, 2003.
LANE, Harlan. A máscara da benevolência: a comunidade surda amordaçada.
Lisboa: Instituto Piaget, 1992.
LIDDELL, Scott K. Grammar, gesture and meaning in American sign language. Cambridge:
Cambridge University Press, 2003.
MARTIN, Robert . Para entender a linguística: epistemologia elementar de uma disciplina.
São Paulo: Parábola Editorial, 2003.
MARTINS, Carlos H. F; YOSHIMOTO, Fabiana R; FREITAS, Priscila Z. Síndrome de
Waardenburg: achados audiológicos em 2 irmãos. In: Revista Brasileira de
Otorrinolaringologia, vol. 69, nº1, p.117-119,jan-fev/2003. Disponível em
<http://www.scielo.br/pdf/%0D/rboto/v69n1/a19v69n1.pdf>, acesso em 11.01.2010.
MOREIRA, Marco A. Teorias da aprendizagem. São Paulo: EPU, 1999. 132 p.
PERLIN, Gladis e MIRANDA, Wilson. Surdos: O narrar e a política In: Estudos Surdos -
Ponto de vista: Revista de Educação e Processos Inclusivos, nº. 5, UFSC/NUP/CED,
Florianópolis, 2003.
PERLIN, Gladis e STROBEL, Karin. Fundamentos da educação de surdos Florianópolis:
UFSC/ NUP/CED, 2006. Disponível em
<http://www.libras.ufsc.br/hiperlab/avalibras/moodle/prelogin/adl/fb/logs/Arquivos/textos/fu
ndamentos/Fundamentos%20da%20Educa%E7%E3o%20de%20Surdos_Texto-Base.pdf>
acesso em 29.04.2008.
PERRENOUD, P.H. Construir as competências desde a escola. Porto Alegre: Artmed, 1999
Disponível em <http://www.unige.ch/fapse/SSE/teachers/perrenoud/php, acesso em
22.03.2010.
 
159
LIBRAS 
 
PERRENOUD, P. Pedagogia diferenciada: das intenções à ação. Porto alegre: Artes Médicas
Sul, 2000.
PETTER, Margarida. Linguagem, língua, linguística. In.: FIORIN, J.L (Org.). Introdução à
linguística. 2002.
PIAGET, J. O estruturalismo. Rio de Janeiro: Difel, 1979.
QUADROS, Ronice M. Educação de surdos. Aquisição da linguagem. Porto Alegre: Artes
Médicas, 1997.
QUADROS, Ronice M.; PERLIN, Gladis (Orgs.). Estudos Surdos II. In: Série Pesquisas.
Petrópolis: Editora Arara azul. 2007. Disponível em <http://www.editora-arara-
azul.com.br/estudos2.pdf>, acesso em 20.04.2010.
REIS, Caroline B.V; BRITO, Maria L.R. O futuro de seu filho em suas mãos. Disponível em
<http://www.apaetp.org.br/norelinha.htm>, acesso em 03.02.2010.
REVISTA, AMEM. Surdos, 1º trimestre, ano IV, nº10. Ed: AMEM. 2003.
REVISTA, FENEIS. Outubro/Dezembro, ano III, nº12. 2001.
REVISTA, Língua de Sinais. A imagem do pensamento. Vol 10. Ed. Escala. São Paulo, 2001.
SÁ, Nídia R. L. de. Cultura, poder e educação de surdos. Manaus: Editora da Universidade
Federal do Amazonas, 2002.
SACKS, Oliver W. Vendo vozes: uma viagem ao mundo dos surdos. São Paulo: Companhia
das Letras, 1998.
SASSAKI, Romeu K. Terminologia sobre deficiência na era da inclusão. In: Revista Nacional
de Reabilitação, ano V, nº 24, jan./fev. 2002, p. 6-9. Disponível em
http://saci.org.br/?modulo=akemi&parametro=7483, acesso em 17.05.2010.
______. Como chamar as pessoas que têm deficiência. In: Vida independente. São Paulo:
RNR, 2003, p. 12-15.
SAUSSURE, Ferdinand. Curso de linguística geral. 9 ed. São Paulo: Editora Cultrix, 1996.
SILVA, Luis I. L. da. Decreto nº 5.626/2005. Casa Civil da Presidência da República: DOU,
2005. Disponível em <http://www.planalto.gov.br/ccivil_03/_ato2004-
2006/2005/decreto/d5626.htm>, acesso em 30.04.2010.
SILVA, Tomaz Tadeu da. Documentos de identidade: uma introdução as teorias do
currículo. Belo Horizonte: Autêntica, 2002. 156p.
SKLIAR, Carlos. A surdez: um olhar sobre as diferenças. Porto Alegre: Editora Mediação,
1998.
STROGENSKI, P.R. Linguagem e sujeito. Disponível em
http://dspace.c3sl.ufpr.br/dspace/bitstream/1884/24001/1/metafora_e_cognicao.pdf, acesso
em 04.04.2010.
 
160
MARLENE CARDOSO 
 
STUMPF, Marianne R. Escrita de sinais III. Santa Catarina: UFSC, 2008. Disponível em:
http://www.signwriting.org/archive/docs6/sw0569-BR-2008-Stumpf-ELSIII.pdf, acesso em
17.05.2010.
VALENTE, José A. Aprendizagem continuada ao longo da vida e exemplo da terceira
idade. Disponível em
<http://www.redadultosmayores.com.ar/buscador/files/DESAR005.pdf>, acesso em
15.03.2010
VYGOTSKY, L. S. A formação social da mente. São Paulo: Martins Fontes, 1987.
UNESCO,. Declaração de Salamanca - Sobre princípios, políticas e práticas na área das
necessidades educativas especiais. Paris, 1994. Disponível em
http://redeinclusao.web.ua.pt/files/fl_9.pdf., acesso 10.03.2010.
Módulo de libras

Módulo de libras

  • 2.
  • 4.
  • 5.
    REDE DE ENSINO FTC    William Oliveira   PRESIDENTE    Reinaldo Borba  VICE‐PRESIDENTE DE INOVAÇÃO E EXPANSÃO    Fernando Castro  VICE‐PRESIDENTE EXECUTIVO    João Jacomel   COORDENAÇÃO DE PRODUÇÃO    Cristiane de Magalhães Porto  EDITORA CHEFE    Francisco França Souza Júnior   CAPA    Mariucha Silveira Ponte   PROJETO GRÁFICO    Marlene Cardoso   AUTORIA    Paula Rios  DIAGRAMAÇÃO    Paula Rios  ILUSTRAÇÕES    Corbis/Image100/Imagemsource/Stock.Xchng  IMAGENS    Hugo Mansur  Márcio Melo  Paula Rios  REVISÃO          COPYRIGHT  © REDE FTC   Todos os direitos reservados e protegidos pela Lei 9.610 de 19/02/98.   É proibida a reprodução total ou parcial, por quaisquer meios, sem autorização   prévia, por escrito, da REDE FTC ‐ Faculdade de Tecnologia e Ciências.  www.ftc.br 
  • 6.
      SUMÁRIO  1  SURDEZ: ASPECTOS BIOLÓGICOS E SOCIAIS ................................................................................ 9  1.1  TEMA 1. SURDEZ E PROCESSOS PSICOSSOCIAIS .......................................................................11  1.1.1 CONTEÚDO 1. VISÃO SOCIOANTROPOLÓGICA DO SURDO NA CONTEMPORANEIDADE11  1.1.2  CONTEÚDO 2.  O LUGAR HISTÓRICO E SOCIAL DO SURDO ............................................13  1.1.3  CONTEÚDO 3. PROCESSOS PSICOSSOCIAIS E CONSTRUÇÃO DA IDENTIDADE ...............17  1.1.4  CONTEÚDO 4. LIBRAS E IDENTIDADE SOCIAL: ASPECTOS PEDAGÓGICOS E ASPECTOS  LEGAIS .............................................................................................................................21  MAPA CONCEITUAL ...........................................................................................................................27  ESTUDO DE CASO ..............................................................................................................................28  EXERCÍCIOS PROPOSTOS ...................................................................................................................29  1.2  TEMA 2. SURDEZ E O LUGAR DO SURDO NA SOCIEDADE .........................................................31  1.2.1  CONTEÚDO 1. SURDEZ X DEFICIÊNCIA ...........................................................................31  1.2.2  CONTEÚDO 2. SURDEZ: FATORES DE RISCO, PREVENÇÃO E TRATAMENTOS ................40  1.2.3  CONTEÚDO 3. ASPECTOS PEDAGÓGICOS DA LIBRAS .....................................................57  1.2.4  CONTEÚDO 4. ASPECTOS LEGAIS DA LIBRAS ..................................................................59  MAPA CONCEITUAL ...........................................................................................................................69  ESTUDO DE CASO ..............................................................................................................................70  EXERCÍCIOS PROPOSTOS ...................................................................................................................71  2  SURDEZ E IMPLICAÇÕES À PRÁTICA PEDAGÓGICA .................................................................... 75  2.1  TEMA 3. ENSINO E APRENDIZAGEM A PARTIR DA LIBRAS ........................................................77  2.1.1  CONTEÚDO 1. LINGUAGEM X LÍNGUA ...........................................................................77  2.1.2  CONTEÚDO 2. LIBRAS: A INTERAÇÃO ATRAVÉS DA LÍNGUA DE SINAIS ..........................81  2.1.3  CONTEÚDO 3. SURDEZ, FAMÍLIA E COMUNICAÇÃO: APRENDENDO A LIBRAS ........... 105  2.1.4  CONTEÚDO 4. A PRÁTICA PEDAGÓGICA E O PROCESSO DE APRENDIZAGEM DO   SURDO .......................................................................................................................... 106  MAPA CONCEITUAL ........................................................................................................................ 123  ESTUDO DE CASO ........................................................................................................................... 124  EXERCÍCIOS PROPOSTOS ................................................................................................................ 125  2.2  TEMA 4. CIDADANIA E DIREITOS DA COMUNIDADE SURDA NO BRASIL E NO MUNDO ........ 127  2.2.1  CONTEÚDO 1. EDUCAÇÃO ESPECIAL: ASPECTOS LEGAIS E PEDAGÓGICOS ................. 127  2.2.2  CONTEÚDO 2. REFLEXÕES SOBRE A PRÁXIS PEDAGÓGICA E A MEDIAÇÃO NA  LINGUAGEM ESCRITA .................................................................................................. 137  2.2.3  CONTEÚDO 3. DECLARAÇÃO INTERNACIONAL DE SALAMANCA ................................. 141  2.2.4  CONTEÚDO 4. DERRUBANDO MITOS E CRENÇAS NO TRABALHO COM O SURDO ...... 145  MAPA CONCEITUAL ........................................................................................................................ 149  ESTUDO DE CASO ........................................................................................................................... 150  EXERCÍCIOS PROPOSTOS ................................................................................................................ 151  GLOSSÁRIO ................................................................................................................................. 155  REFERÊNCIAS............................................................................................................................... 157   
  • 7.
  • 8.
      APRESENTAÇÃO  Neste texto pretendemosrefletir sobre a língua Libras, apresentando também a concep- ção contemporânea de surdez, bem como implicações pedagógicas do processo educacional com crianças e jovens surdos. Além disso, desejamos favorecer uma reflexão crítica sobre as propostas educacionais ora vigentes no sistema educacional brasileiro, para que, em sua futura prática profissional, você priorize um fazer pedagógico em prol da inclusão. Neste sentido, este texto é voltado aos discentes em formação em licenciatura, embora não sejam aqui esgotados todos os aspectos relativos ao trabalho com pessoas surdas, haja vista sua abordagem introdutória acerca da temática da surdez, suas origens e implicações biológicas, educacionais e sociais para o indivíduo surdo, bem como para a comunidade esco- lar que o acolhe. O presente texto tem por foco questões relativas ao processo de surdez em contextos de aprendizagem e as possibilidades de inclusão de surdos no Brasil, tratando, por isso, de aspec- tos do sistema de ensino e suas vicissitudes. Didaticamente, os conteúdos deste texto estão organizados em dois blocos temáticos e quatro grandes temas, apresentados em conteúdos específicos, a saber. O BLOCO TEMÁTICO I – COMUNIDADE SURDA apresenta no Tema 1 os “Aspec- tos socioantropológicos” e o Tema 2 versa sobre “Surdez e interação”. O BLOCO TEMÁTICO II apresenta a temática sobre “A SURDEZ E SUAS IMPLICAÇÕES”, em dois grandes temas: o Tema 1 aborda os “Aspectos Biológicos’ e no Tema 2 são apresentados os “Aspectos Pedagógicos”. Neste sentido, este texto se propõe a apresentar de forma clara e sucinta os conceitos fundamentais da língua Libras, de modo a favorecer uma maior compreensão por parte de profissionais da área educacional quanto às possibilidades e limites para um trabalho pedagó- gico inclusivo com pessoas surdas. Diante disso, consideramos ser esta uma ferramenta importante para o trabalho em e- ducação, sendo um convite a que você aprenda e passe a falar também com as mãos, difun- dindo, assim, a cidadania na comunidade surda ao respeitar e valorizar sua cultura. Bem-vindo ao mundo do silêncio. Marlene Cardoso
  • 9.
  • 10.
  • 12.
      11 LIBRAS  SURDEZ: ASPECTOS BIOLÓGICOS E  SOCIAIS   1.1   TEMA 1.  SURDEZ E PROCESSOS PSICOSSOCIAIS   1.1.1   CONTEÚDO 1.  VISÃO SOCIOANTROPOLÓGICA DO SURDO NA CONTEMPORANEIDADE   [...]A história comum dos Surdos é uma história que enfatiza a caridade, o sacrifício e a dedicação necessários para vencer ‘grandes adversidades’ [...]. (SÁ, apud PERLIN; STROBEL, 2006, p. 5). “[...] quase metade dos professores eram surdos. Não existiam audiologistas, terapeutas de reabilitação, ou psicólogos educacionais e, para a maioria, nenhum destes eram aparentemente necessário. [...] pelo contrário a criança e os adultos surdos eram descritos em termos culturais: que a escola frequentaram, quem eram os seus parentes e amigos surdos (caso os houvesse), quem era a sua esposa surda, onde trabalhavam, quais as equipes desportivas de surdos e organizações de surdos a que pertenciam, qual o serviço que prestavam à comunidade dos surdos? [...]” Fonte: LANE apud PERLIN; STROBEL, 2006, p.15. Até aqui aprendemos sobre como a deficiência auditiva se manifesta diferentemente em cada indivíduo. Agora podemos caminhar um pouco mais. A partir deste ponto estudaremos como o indivíduo reage na sociedade com a limitação da surdez.
  • 13.
      12 MARLENE CARDOSO    Ao compreender ascaracterísticas mais marcantes da comunidade dos indivíduos surdos, você se comunicará mais e melhor em LIBRAS. Então, vamos avançar e entender os aspectos socioantropológicos da surdez. Bom estudo!  Conceitos e terminologia básica Pode parecer uma questão menor nos preocuparmos com a terminologia, mas o modo como nos referimos a uma pessoa reflete nosso conceito sobre ela, bem como explicita nossos preconceitos, ignorância e arrogância, que se tornam transparentes nos títulos, rótulos e defi- nições que atribuímos aos outros. É preciso, então, conhecer o vocabulário de um campo para incorrer em erros elementares, bem como para não dar continuidade ao preconceito implícito muitas vezes no discurso leigo ou popular. Surdo-mudo, deficiente auditivo (DA), pessoa portadora de necessidades especiais, de- ficiente da áudio-comunicação, por que existem tantos termos? Poderíamos pensar: ao usar- mos tantas palavras distintas para designarmos uma pessoa que pertence um grupo específico estamos nos posicionando de forma demasiadamente cuidadosa? Talvez seja este o momento de refletir se todo este aparato terminológico está camuflan- do nosso desconforto por nos mantermos preconceituosos, e que por isso caímos em um exa- gerado modismo, muito em voga e reconhecido como uma onda do “politicamente correto”. Na ânsia de não ofendermos a pessoa surda, ou pertencente a qualquer outra minoria, acabamos criando um número de designações, que sempre são substituídas por outras, pois nenhuma preenche satisfatoriamente a definição mais atual sobre o indivíduo surdo. Contudo, a maioria das pessoas que não tem contato com a área da surdez, pensa que o termo surdo(a) é uma palavra ofensiva, mas não é. Os próprios surdos esclarecidos querem ser chamados assim, pois não se refere simplesmente aquelas pessoas com perda de audição, mas sim a todo um contexto de serem um grupo minoritário com necessidade de comunica- ção essencialmente e, por extensão, de língua de sinais. Os surdos que assumem a identidade surda são representados por discursos que os vêem capazes como sujeitos culturais, uma formação de identidade que só ocorre entre os espaços culturais surdos.
  • 14.
      13 LIBRAS    Quanto mais vocêler sobre o assunto melhor. Aproveite e acesse o próximo link: http://www.mj.gov.br/ 1.1.2   CONTEÚDO 2.   O LUGAR HISTÓRICO E SOCIAL DO SURDO   Ao longo da história, e das diversas culturas, os surdos eram pessoas consideradas im- prestáveis e amaldiçoadas, exterminados através de infanticídio "legalizado", bem como eram ao mesmo tempo vistas como pobres coitados que deveriam ser sempre tutelados, e que não poderiam jamais ter vida própria por serem incapazes. A partir do século XVI surgem os primeiros pedagogos para surdos, e a sua educação e inclusão na sociedade começa a ser repensada de forma séria. Foi a partir do século XVI, que passou a ser cogitada a possibilidade de educar pessoas surdas, porém isto somente foi efetivamente realizado no início com indivíduos surdos de famílias abastadas e herdeiros de fortunas, por sua educação ser uma condição para que pu- dessem receber herança. Com o início do Renascimento e a renovação das ideias a partir da Idade Média e do isolamento imposto pelo regime feudal, houve formação de Comunidades Surdas e o desen- volvimento da língua de sinais, já utilização pelos surdos desde a Antiguidade. Em 1974, na Holanda, aparece no discurso do médico suíço Amman com o postulado sobre a primazia da oralidade do surdo na atenção pedagógica à surdez. Como ele, vários ou- tros seguiram a mesma tendência, afirmando ser a oralidade a única via de acesso à razão e ao pensamento humano. Assim, no início do século XX, a maior parte das escolas de surdos, em todo o mundo, abandona o uso da língua de sinais. Reflexo do Congresso de Milão de 1880, quando, a despei- to do que pensavam os surdos (maiores interessados, e que sequer foram consultados), consi- derou-se que a melhor forma de educação do surdo, seria aquela que utilizasse unicamente o oralismo. Desta forma, é traçado o desenho do oralismo, abordagem cujo discurso propõe a supe- ração da surdez e a aceitação social do surdo por meio da oralização, o que significou o bani- mento da língua de sinais dos modelos educacionais. O ensino da fala passou a ocupar centra- lidade máxima, e converteu-se em meio e fim da educação do surdo. A orientação era no sentido de que:
  • 15.
      14 MARLENE CARDOSO    [...] a vidada criança surda deva ser organizada de tal modo que a fala seja necessária e interessante para ela, e a língua de sinais sem importância e des- necessária [...] (VYGOTSKY, 1993, p. 37). O modelo descrito acima e centrando a educação do surdo na oralidade não surge do acaso, pois o modelo de referência oralista é o modelo clínico-terapêutico, e não pedagógica, a surdez é vista como patológica e os surdos tornam-se pacientes, e não alunos. Considerava-se que o surdo, para viver em sociedade, deveria conseguir "ouvir" (com o uso de aparelho e apoiando-se em técnicas de leitura labial) e "falar" (através de exaustivos exercícios e, em último caso, da comunicação escrita) com o ouvinte, devendo superar a defi- ciência, o defeito de nascença, para poder ter o direito de conseguir viver e ser aceito pelo seu grupo social. Interessante! Apesar de inúmeros indivíduos mostrarem a capacidade intelectual e produtiva das pes- soas que tinham alguma deficiência, a sociedade manteve-se alheia e negou durante séculos, os direitos de igualdade destes grupos.
  • 16.
      15 LIBRAS  Dois grandes homenscontribuíram com sua genialidade e arte para a história da huma- nidade, sem que as limitações impostas pela deficiência tomassem o lugar de protagonistas nas vidas de cada um deles. Lembramos por isso neste texto o valor de ambos. LUDWIG VAN BEETHOVEN  FONTE: HTTP://WWW.CM‐LOUSA.PT/IMAGES/AGENDA/154_BILDNIS_LUDWIG_VAN_BEETHOVEN.JPG   Sem sombra de dúvida, Beethoven é um ícone da música erudita ocidental, sendo um dos compositores mais admirados e influentes. ANTÔNIO FRANCISCO LISBOA  FONTE: HTTP://WWW.GRUPOESCOLAR.COM/A/B/891FA.JPG 
  • 17.
      16 MARLENE CARDOSO    Brasileiro natural deOuro Preto, Antônio Francisco Lisboa, o Aleijadinho é um dos maiores artistas da história do nosso país. Escultor, sua formação é atribuída as suas atividades com seu pai e com seu tio. Sua educação formal foi apenas até a escola primária. TETO DA IGREJA DE SÃO FRANCISCO DE ASSIS  FONTE: DISPONÍVEL EM: WWW.INFOESCOLA.COM  Pesquise sobre a obra destes dois mestres da arte e busque outros exemplos de pessoas que superaram a deficiência apesar das barreiras da preconceituosa sociedade ocidental. O modelo antropológico, por sua vez, rompe com essa forma de pensar e concebe os surdos como adultos multilinguais e multiculturais, concepção de fundamento e de práxis. Nesse modelo se insere a educação bilíngue para surdos, que significa, como propõe Skliar (1998), apoiado nas proposições da UNESCO (1954): “o direito que têm as crianças que utili- zam uma língua diferente da língua oficial de serem educadas na sua língua” (SKLIAR, 1998, p. 17).
  • 18.
      17 LIBRAS  FONTE: HTTP://1.BP.BLOGSPOT.COM/_A8FPA0P6NTE/TCLA6NILWCI/AAAAAAAAIX0/QZO7I4PJUGS/S1600/ALFABETO+E+LIBRAS.JPG  A partir dadécada de 80 começa a ganhar força a filosofia do bilinguismo. Segundo esta filosofia, o surdo deve adquirir primeiramente, como língua materna, a língua de sinais, con- siderada a sua língua natural. Somente como segunda língua deveria ser ensinada a língua oficial do país, mas preponderantemente na sua forma escrita. O bilinguismo percebe a surdez como diferença linguística, e não como deficiência a ser normatizada através da reabilitação (oralismo). O surdo, progressivamente, vem sendo encarado como alguém com identidade e carac- terísticas próprias, e em alguns casos, o que é mais importante, distintas das do ouvinte. 1.1.3   CONTEÚDO 3.  PROCESSOS PSICOSSOCIAIS E CONSTRUÇÃO DA IDENTIDADE   O modelo socioantropológico da surdez Foram duas observações que a partir da década de 60 levaram outros especialistas – co- mo antropólogo, linguísticas e sociólogos – a interessar-se pelos surdos, e que originaram uma visão totalmente oposta a clinica, uma perspectiva socioantropológica da surdez. Por um lado, o fato de que os surdos formam comunidades cujo fator aglutinante é a língua de sinais, apesar, como se disse da repressão exercida pela sociedade e pela escola. Por outro lado, a confirmação de que os filhos surdos de pais surdos apresentam melhores níveis
  • 19.
      18 MARLENE CARDOSO    de leitura semelhantesaos do ouvinte, uma identidade equilibrada, e não apresentam os pro- blemas sociais e afetivos próprios dos filhos surdos de pais ouvintes. Os surdos formam uma comunidade linguística minoritária caracterizada por comparti- lhar uma língua de sinais e valores culturais, hábitos e modos de socialização próprios. A lín- gua de sinais constitui o elemento identitário dos surdos, e o fato de construir-se em comuni- dade significa que compartilham e conhecem os usos e normas de uso da mesma língua, já que interagem cotidianamente em um processo comunicativo eficaz – e cognitiva por meio do uso da língua de sinais própria de cada comunidade de surdos. FONTE: HTTP://ZURETACONCURSOS.FILES.WORDPRESS.COM/2008/07/1BONECOS_UNIAO.JPG  A comunidade surda se origina em uma atitude diferente frente ao déficit, já que não le- va em consideração o grau de perda auditiva de seus membros. A participação na comunidade surda se define pelo uso comum da língua de sinais, pelos sentimentos de identidade grupal, o autorreconhecimento e identificação como surdo, o reconhecer-se como diferente, os casa- mentos endogâmicos, fatores estes que levam a redefinir a surdez como uma diferença e não como uma deficiência. Pode-se dizer, portanto, que existe um projeto surdo da surdez. Observe como é importante o respeito a língua materna dos surdos. Pense nisto... A língua de sinais anula a deficiência e permite que os surdos consigam, então, uma comunidade linguística minoritária diferente e não um adesivo na normalidade. Identidade surda A identidade do surdo é um tema que vem sendo debatido de forma nova, em termos, principalmente, de sua inserção no campo dos estudos culturais, ao qual melhor se adapta sob a perspectiva da representação da diferença.
  • 20.
      19 LIBRAS  Essa concepção estáenvolvida com a consideração de assimetrias culturais, tratando-se de uma identidade cultural, que envolve rituais, linguagem olhares, sinais, representações, símbolos, modelos convencionais, processo profundamente plurais e culturais. FONTE:  HTTP://SBYSIQ.BLU.LIVEFILESTORE.COM/Y1P2GRWLUOIQHQPTZELF3MPRVHQM12OZVXZKVNF73KMDXGYQKZNET1WFB6WPQLZ5OJD3S S9QO_5ONB‐BSDBBXNLQA/FESTA%20DA%20PRIMAVERA%20(203).JPG  No caso dos surdos, vale dizer que a identidade é construída numa forma de representa- ção naturalmente edificada na comunidade ou nas comunidades surdas essa representação possui uma narrativa “imaginada”, cujos processos cimentam a unidade de uma comunidade. Olhando a parceria ou os vínculos entre identidade e currículo, é possível refletir sobre as relações entre currículo e subjetividade. Em outras palavras devemos refletir que se a base da cultura surda não estiver presente no currículo, dificilmente o sujeito surdo irá percorrer a trajetória de sua nova ordem, que será oferecida na pista das representações inerentes às ma- nifestações culturais. FONTE: HTTP://1.BP.BLOGSPOT.COM/_VIJGHWJX6YW/TCAC5OIK7NI/AAAAAAAAEVU/WAPLNP0WBZ4/S320/BASQUETECADEIRA1.JPG 
  • 21.
      20 MARLENE CARDOSO    Entrar na discussãode currículo e identidade no campo da educação dos surdos signifi- ca apreender uma identidade de resistência que exclui uma máscara social de incapacidade para aquisição subjetiva do conhecimento, máscara que também é possível identificar na ex- clusão imposta a pessoas que apresentam outras deficiências. E entrar na pista da socialização do conhecimento entre os surdos. O currículo como centro da identidade No livro “Documentos de Identidade”, Silva (2002) remete-nos ao significado de currí- culo como a “pista decorrida”. Pode se dizer que, aí, o currículo deve conter pistas para nos tornamos o que somos. Se nos detivermos a considerar currículo apenas como conhecimento, então esquecemos a relação entre identidade e currículo. O currículo deve estar inerentemente, centralmente e virtualmente envolvido naquilo que representa o que somos, naquilo que nos tornamos, na nossa identidade, na nossa subjeti- vidade. Assim, no caso do surdo, o currículo precisa estar envolvido num processo cultural ine- rente ao surdo. Para que a identidade possa vir a ser temos de “adulterar” o currículo com a representação cultural surda. O contato do sujeito surdo com as manifestações culturais do surdo é necessário para construção de sua identidade, caso contrario, sua experiência vai torná-lo um sujeito sem pos- sibilidade de autoidentificar-se como diferente e como surdo, ou seja, com determinada iden- tidade cultural. A sua identificação vai ocorrer como sendo um sujeito deficiente. É bem o caso do oralismo. Se olharmos para a história, teremos presente o caso de identificação que o oralismo le- gou ao surdo como o enfraquecimento da comunidade surda, resultando na perda da auto- nomia, na competição de surdos com os ouvintes, no suicídio dos surdos. Por quê? http://www.scielo.br/scielo.php?script=sci_arttext&pid=S0101- 32621998000300005&lng=pt&nrm=iso&tlng=pt
  • 22.
      21 LIBRAS  1.1.4   CONTEÚDO 4.  LIBRAS E IDENTIDADE SOCIAL:  ASPECTOS PEDAGÓGICOS E ASPECTOS LEGAIS   FONTE: HTTP://4.BP.BLOGSPOT.COM/_WLCERUQV4BK/SSMDOQ_CX6I/AAAAAAAAAWG/LWZOJRBQMTA/S400/VARIAS‐MAOS.JPG  Acontece quea manifestação da identidade do surdo no currículo oralista é falha e con- tém a representação da identidade ouvinte como exclusiva. Uma segregação da identidade surda, uma segregação da mesma. Se pensarmos na pluralidade cultural, o currículo multiculturalista faz lembra que a i- gualdade e oportunidade não podem ser obtida por meio da igualdade de acesso ao currículo hegemônico existente. É preciso que haja presença da diferença cultural nos currículos, para garantir ou refletir as formas pelas quais a diferença é produzida em relações sociais de assi- metria. Tanto a língua como a educação está envolvida em processo de transformação de iden- tidades e subjetividades. Pedagogicamente falando ensinar a cultura do surdo na sala de aula com surdo é tão importante quanto teorizar sobre ela. Ensinar cultura do surdo é fazer um discurso e uma prática, é abrir perspectivas para a formação da subjetividade e contribuir para o encontro de uma linguagem teórica que permi- ta ao surdo identificar-se. Estas ideias são ratificadas por Sá (2002), quando ela afirma que a formação das nossas identidades ocorre a partir da fusão dos elementos de todos os sistemas culturais em que estamos inseridos.
  • 23.
      22 MARLENE CARDOSO    A construção dasurdez a partir de diferentes concepções de multiculturalismo Numa mesma sociedade existem várias culturas imbricadas umas nas outras, gerando a necessidade de se considerar um “multiculturalismo”, principalmente nas ações educacionais. No entanto, há várias noções de multiculturalismo. Então, convém destacar a concepção de multiculturalismo que chamamos para esta reflexão. Carlos Skliar adverte (com base em Harlan Lane,1990 e Peter McLaren,1997), que a sur- dez é construída a partir de concepções diferentes de multiculturalismo.Segundo ele, pode-se observar a concepção conservadora de multiculturalismo,segundo a qual, na abordagem à questão da surdez, há uma supremacia do ouvinte sobre os surdos, há um destaque para a biologização da surdez e dos surdos,há a priorização de todos os julgamentos pela perspectiva do mais “valoroso” da “mais valia” , há a deslegitimação das línguas estrangeiras e dos dialetos regionais e étnicos,há a proclamação do monolinguismo, e, se usa o termo “diversidade” para encobrir uma ideologia de assimilação (1998, p. 1). Estamos próximo de começar a exercitar as mãos. Mas, antes vamos compreender os aspectos que permeiam a educação especial dos surdos. Como ensinar e aprender Libras por que educar um surdo é também entender a cultura surda. Vamos em frente! Aspectos pedagógicos Diagnóstico na idade escolar Qualquer alteração auditiva na infância pode ocasionar sérios prejuízos ao desenvolvi- mento. A percepção da linguagem em seu processamento auditivo refere-se a capacidade de organizar e compreender os estímulos sonoros que recebemos, podendo ser usado para des- crever respostas comportamentais aos estímulos auditivos. Necessita de consciência auditiva, identificação auditiva, localização auditiva, descriminação auditiva, figura fundo auditiva, analise auditiva e síntese auditiva. Muitas vezes são perdidas as riquezas dos detalhes durante uma informação sonora. O conteúdo emocional também fica prejudicado uma vez que as inflexões da fala em situações do dia a dia, como expressão de alegria ou de tristeza e desespero, não são percebidos. Na maioria das vezes, os problemas auditivos passam despercebidos aos pais. E o ambiente esco- lar acaba por se configurar em uma das mais importantes oportunidades para que o déficit auditivo, visual ou cognitivo seja percebido por educadores. A escola é o lugar em que ocorre uma significativa e efetiva troca de saberes, e permite a troca de conhecimentos em dois sentidos entre mestre e alunos, bem como dos alunos entre si. Esta característica de favorecer a troca de conhecimentos e experiências faz da escola um lugar para elaboração pedagógica.
  • 24.
      23 LIBRAS  Prevenindo problemas naescola Você sabia que: Segundo a Política Nacional de Educação Especial, a Integração é um processo dinâmico de participação das pessoas num contexto relacional, legitimando sua interação nos grupos sociais. A normalização é o princípio que representa a base filosófico- ideológica da integração. Não se trata de normalizar as pessoas, mas sim o contexto em que se desenvolvem. Normalização significa, portanto, oferecer aos educandos com necessidades especiais modos e condições de vida diária o mais semelhantes possíveis às formas e condições de vida da sociedade em geral. A legislação do Brasil (Constituição Federal/88, LDB 9394/96 entre outras) prevê a inte- gração do educando com necessidades especiais no sistema regular de ensino. Essa integração, no entanto, deve ser um processo individual, fazendo-se necessário estabelecer, para cada ca- so, o momento oportuno para que o estudante comece a frequentar a classe comum, com pos- sibilidade de êxito e progresso. A inclusão do aluno surdo em classe comum não acontece como num passe de mágica. É uma conquista que tem que ser feita com muito estudo, trabalho e dedicação de todas as pessoas envolvidas no processo: aluno surdo, família, professores, fonoaudiólogos, psicólogos, assistentes sociais, alunos ouvintes, demais elementos da escola etc. As crianças que apresentam perda auditiva (leve moderada) têm capacidade para ouvir o professor, porém não têm consciência de haver perdido parte da mensagem. Quando o pro- fessor menciona alguma atividade realizada anteriormente dirigindo-se a um aluno dizendo seu nome, observamos que ele se mostra surpreso, pois se o professor não tivesse mencionado o nome dele isto passaria despercebido, devido a falta de atenção auditiva.
  • 25.
      24 MARLENE CARDOSO    Inicialmente, essa criançapode ser considerada apática e pouco inteligente, mas, da per- cepção de linguagem, o que a torna mais participativa na sala de aula. Nas salas de aula as condições acústicas não costumam ser favoráveis, somam-se os ruí- dos interno produzido pela conversação, pelo arrastar de mesas e cadeiras. As crianças que fazem uso da prótese auditiva têm a ampliação da voz do professor e de todo os outros baru- lhos. A percepção da fala não é suficiente clara somando-se os sons competitivos. Investigue esse site ele trará mais informação para seu aprendizado: http://www.feneis.com.br/page/index.asp Interação social: a alavanca do aprendizado A socialização é fator indispensável ao processo de desenvolvimento do ser humano, pois é através dela que o indivíduo apropria-se dos comportamentos produzidos pela socieda- de na qual está inserido e, consequentemente, amplia suas possibilidades de interação. Pressu- põe a aquisição de valores, normas, costumes e condutas que a sociedade transmite e exige. A família representa papel principal e decisivo no processo de socialização, entretanto, não tem poder absoluto e indefinido sobre a criança. Muitos outros fatores irão influir neste desenvolvimento. A partir do momento em que a criança passa a frequentar a escola, esta transforma-se em mais um importante contexto de socialização que será determinante para o seu desenvol- vimento e curso posterior de sua vida, pois vai interagir com pessoas de diferentes meios fami- liares, concepções de vida, graus de conhecimento, etnias, religiões etc. Aspectos legais Importante que possamos refletir sobre o impacto de algumas normas do nosso orde- namento jurídico que trouxeram efetividade de direitos aos surdos no Brasil. A Lei nº 10.436 de 24 de abril de 2002, foi muito significativa por reconhecer o caráter de língua da Libras. Esta Lei dispõe sobre a Língua Brasileira de Sinais – Libras, além de dar outras providências. “O PRESIDENTE DA REPÚBLICA faz saber que o Congresso Nacional decreta e eu sanciono a seguinte Lei: Art. 1º É reconhecida como meio legal de comunicação e expressão a Língua Brasileira de Sinais – Libras e outros recursos de expressão a ela associados.
  • 26.
      25 LIBRAS  Parágrafo único. Entende-secomo Língua Brasileira de Sinais – Libras a forma de co- municação e expressão, em que o sistema linguístico de natureza visual-motora, com estrutura gramatical própria, constituem um sistema linguístico de transmissão de ideias e fatos, oriun- dos de comunidades de pessoas surdas do Brasil”. O decreto Nº 5.626, DE 22 DE DEZEMBRO DE 2005, regulamenta a Lei no 10.436, de 24 de abril de 2002, e institui a obrigatoriedade da inclusão da Libras como disciplina curricular: CAPÍTULO II – DA INCLUSÃO DA LIBRAS COMO DISCIPLINA CURRICULAR Art. 3º A Libras deve ser inserida como disciplina curricular obrigatória nos cursos de formação de professores para o exercício do magistério, em nível médio e superior, e nos cursos de Fonoaudiologia, de instituições de ensino, públicas e privadas, do sistema federal de ensino e dos sistemas de ensino dos Estados, do Distrito Federal e dos Municípios. § 1º Todos os cursos de licenciatura, nas diferentes áreas do conhecimento, o curso normal de nível médio, o curso normal superior, o curso de Pedagogia e o curso de Educação Especial são considerados cursos de formação de pro- fessores e profissionais da educação para o exercício do magistério. § 2º A Libras constituir-se-á em disciplina curricular optativa nos demais cursos de educação superior e na educação profissional, a partir de um ano da publicação deste Decreto (DECRETO 5626/05). Além disso, este decreto também dispõe sobre a formação do professor de Libras: CAPÍTULO III – DA FORMAÇÃO DO PROFESSOR DE LIBRAS E DO INSTRUTOR DE LIBRAS Art. 4º A formação de docentes para o ensino de Libras nas séries finais do ensino fundamental, no ensino médio e na educação superior deve ser reali- zada em nível superior, em curso de graduação de licenciatura plena em Le- tras: Libras ou em Letras: Libras/Língua Portuguesa como segunda língua.
  • 27.
  • 28.
  • 29.
      28 MARLENE CARDOSO    ESTUDO DE CASO  Utilizando o conhecimentoque você adquiriu com o estudo dos conteúdos do tema 1, analise o caso abaixo e responda as questões. Em seguida discuta suas conclusões com seus colegas no fórum da disciplina. Caso 1 Bete, uma criança surda, não consegue acompanhar a classe de ouvintes porque não en- tendem o que está sendo dito por sua professora, a qual não sabe Libras. Questões: 1. Considerando as normas previstas na Lei 10.436/2, quais direitos previstos em Lei pa- ra esta aluna o sistema educacional está deixando de garantir? ___________________________________________________________________________ ___________________________________________________________________________ ___________________________________________________________________________ ___________________________________________________________________________ __________________________________________________________________________ 2. O que você pensa a respeito dos direitos dos alunos surdos expressos na Constituição e nos demais documentos citados? ___________________________________________________________________________ ___________________________________________________________________________ ___________________________________________________________________________ ___________________________________________________________________________ __________________________________________________________________________ Revisão Agora é o momento de você exercitar a sistematização dos seus conhecimentos neste Tema 1. Se tiver dificuldade, volte a estudar o material e discutir com toda a comunidade do seu curso no fórum da disciplina para esclarecer todos os conceitos e concepções discutidos até este ponto. Bom trabalho!
  • 30.
      29 LIBRAS  EXERCÍCIOS PROPOSTOS  Questões do ENADE,adaptadas do ENADE ou similares QUESTÃO 01  Considerando o que você estudou no tema 1 do nosso material impresso sobre os aspec- tos socioantropológicos da surdez, identifique as alternativas falsas e as verdadeiras: I. Para não ofendermos as pessoas surdas, ou pertencentes a qualquer outra mino- ria, devemos ampliar a terminologia usada para nos referirmos a elas; II. As pessoas que não têm contato com a área da surdez, pensam que a expressão surdo(a) é uma palavra ofensiva, sem saber que a própria comunidade surda prefere esta expressão; III. O termo surdo define não apenas pessoas com perda auditiva, mas remete-nos à noção de que há um grupo minoritário e essencialmente com necessidade de comunicação específica, ou seja, de uma língua. Está correta a alternativa: a) F – F – V b) V – F – V c) V – V – F d) F – V – V QUESTÃO 02  Analise a frase abaixo e responda o que é pedido: Os surdos que assumem a identidade surda são representados por discursos que os vê- em como sujeitos culturais capazes, uma formação de identidade que só ocorre entre os espa- ços culturais surdos. Diante desta afirmativa, é correto dizer: a) A maioria dos surdos prefere se manter longe da identidade surda, pois tem uma forte identificação com seus familiares oralistas; b) A construção de uma identidade do surdo, como um indivíduo capaz, está dire- tamente relacionada ao seu convívio com outros indivíduos desta comunidade; c) A construção da identidade do indivíduo surdo ocorre a partir do momento em que ele entra na rede regular de ensino, mas se concretiza antes da adolescência; d) Alguns indivíduos surdos entram uma espécie de crise de identidade quando começam a conviver com outros indivíduos surdos nas várias esferas sociais.
  • 31.
      30 MARLENE CARDOSO    QUESTÃO 03  Tendo por baseos aspectos históricos que estudamos nesta disciplina, com relação ao tratamento dispensado socialmente à pessoas surdas, é possível afirmar: a) Em diversas culturas, os surdos eram considerados como pessoas imprestáveis e amaldiçoadas, o que tornava aceitável o infanticídio "legalizado"; b) Ao longo da história, os surdos foram vistos como pessoas independentes e que não se desenvolviam por terem uma postura preguiçosa; c) Em determinadas culturas, os surdos eram vistos como pobres coitados depen- dentes de tutela, ainda que se acreditasse que poderiam ter vida própria por se- rem capazes de trabalhar; d) Na maioria das culturas, o surdo convivia com seus familiares quando não apre- sentava capacidade para o trabalho, ou quando se mostrava inseguro nos espaços sociais. QUESTÃO 04  Leia as questões abaixo e identifique a alternativa incorreta: a) A partir do século XVI surgiram os primeiros profissionais pedagogos para sur- dos, o que permitiu que as questões relativas à educação para surdos e sua inclu- são na sociedade fossem tratadas de forma mais séria; b) De acordo com alguns autores, a possibilidade de educar o surdo começou a ser cogitada a partir do século XVI, ainda que de forma efetiva para aqueles surdos de famílias abastadas; c) A educação dos indivíduos surdos e herdeiros de fortunas, foi um fator que ala- vancou os processos educativos deste grupo, haja vista que a educação era uma condição para que pudesse receber herança; d) O desenvolvimento da cultura surda se efetivou no século XIX, após o desenvol- vimento da língua de sinais e com o estabelecimento legal das cotas para defici- entes. QUESTÃO 05  De acordo com seus estudos identifique a opção coerente com o que discutimos em nos- sa disciplina: a) Coincide com o Renascimento e a renovação das ideias a formação de Comuni- dades Surdas e o desenvolvimento da língua de sinais, já utilizada pelos surdos desde a Antiguidade;
  • 32.
      31 LIBRAS  b) Historicamente, cadagrupo social de uma forma própria de lidar com as pessoas surdas, o que contribuía para o desenvolvimento destes indivíduos; c) Alguns surdos têm dificuldade para construir uma identidade, precisando convi- ver com oralistas e surdos para se posicionar em um dos grupos; d) Existem vários termos que designam pessoas surdas, mas nenhum preenche sa- tisfatoriamente a definição contemporânea sobre o surdo.   1.2   TEMA 2.  SURDEZ E O LUGAR DO SURDO NA SOCIEDADE   1.2.1   CONTEÚDO 1.  SURDEZ X DEFICIÊNCIA   Nossa disciplina é sobre a Língua Brasileira de Sinais – LIBRAS, língua utilizada pela comunidade surda e que permite a comunicação com as mãos através de gestos que expres- sam tanto as letras do alfabeto, palavras e situações, quanto representam sentimentos e concei- tos abstratos. No entanto, ressaltamos que a LIBRAS não deve ser entendida como uma transcrição literal das palavras, haja vista sua estrutura, que a caracteriza como uma língua específica, assim como o inglês, o português, o italiano são línguas que têm uma estrutura. Neste sentido, a comunicação de uma pessoa surda com as demais através da LIBRAS não se restringe a fazer uma mímica das letras de cada palavra. FONTE: DISPONÍVEL EM: HTTP://WWW.UOUWWW.COM/2008/06/CURSO‐DE‐LIBRAS‐LINGUA‐BRASILEIRA‐DE‐SINAIS.HTML 
  • 33.
      32 MARLENE CARDOSO    Porém, antes decomeçar a aprender a falar com as mãos, você precisa saber mais sobre a surdez e o indivíduo surdo. Esse é o diferencial dessa disciplina. Os próximos conteúdos contribuirão para você se sentir seguro na conversação com o surdo. Fique atento! A surdez atinge cada indivíduo de forma diferente e por fatores diversos. Deste modo, é preciso reconhecer os mecanismos dessa deficiência e de que forma cada indivíduo reage ao silêncio.  Conceito de surdez Vamos conhecer e esclarecer os termos que serão usados durante todo o texto, conceituando, segundo os autores, com respeitabilidade no campo da surdez.  Aspectos Biológicos IMAGEM DO DNA  FONTE: DISPONÍVEL EM: HTTP://WWW.PIXMAC.COM.BR/PICTURE/DNA+RESUMO/000000167806 
  • 34.
      33 LIBRAS  A surdez éuma deficência que fisicamente não é visível, e atinge uma pequena parte da anatomia do indivíduo. Porém, traz para o indivíduo surdo consequências sociais, educacionais e emocionais amplas e intangíveis. Podemos definir a surdez, também, como a privação auditiva que constitui grave distúrbio neurológico-sensorial, afetando a capacidade de comunicação vividas, as relações sociais e a construção do pensamento infantil. A audição é o sentido responsável por captar as informações sonoras, sejam verbais ou não. O órgão que realiza esse processo é o ouvido que pode ser dividido em ouvido externo, médio e interno, sendo este o caminho percorrido pelo som até chegar ao cérebro. FONTE: DISPONÍVEL EM: HTTP://WWW.IF.UFRJ.BR/TEACHING/FIS2/ONDAS2/OUVIDO/OUVIDO.HTML  O som se espalha pelo ar através de uma vibração, fenômeno que pode ser visualizado na ilustração abaixo: IMAGEM DE UMA ONDA SONORA  FONTE: DISPONÍVEL EM: HTTP://WWW.FLICKR.COM/PHOTOS/ROMULODELAZZARI/2533433797/)  Esta vibração é captada pela orelha externa (pavilhão auditivo e canal externo do ouvi- do) e é conduzida até a orelha média, onde estão localizadas estruturas responsáveis pela am-
  • 35.
      34 MARLENE CARDOSO    plificação desta vibração.Depois de amplificada a vibração chega à orelha interna, gerando uma pequena energia elétrica que é transmitida ao cérebro pelo nervo coclear, que é o nervo da audição, onde será decodificada para gerar a compreensão dos sons. A surdez pode ocorrer caso haja anomalias em qualquer uma das etapas deste processo de audição. Muito bem! Agora que já entendemos o processo de audição, e as várias formas e origens da surdez, vamos entender o que é e como acontece o diagnóstico auditivo. Continue empenhado em seu processo de conhecimento!  Conheça o nosso aparelho auditivo Nosso ouvido é dividido em 3 partes:  Ouvido externo: É formado pelo pavilhão auricular e canal auditivo com a membrana timpânica no fundo do canal.  Ouvido médio: Estão os três ossículos (martelo, estribo e bigorna) e a abertura da tuba auditiva.  Ouvido interno: Também chamado de labirinto, é formado pelo aparelho ves- tibular (equilíbrio) e cóclea (audição).  Audiometria FONTE: DISPONÍVEL EM: HTTP://WWW.DIREF.ORG.BR/CONVENIOS/CLINICAS.HTM   O teste mais utilizado para detectar a presença de problemas de audição é a audiometria, que tem a finalidade de determinar a menor quantidade de energia acústica audível (limiar auditivo).
  • 36.
      35 LIBRAS  EXAME AUDIOMÉTRICO   FONTE: HTTP://WWW.SEAMA.EDU.BR/ADMIN/UPLOAD/AUDIOMETRIA.JPG  Os limiares determinadospela audiometria são colocados em um gráfico adotado uni- versalmente denominado audiograma. Ele expressa as frequências sonoras em HZ variando de 250 a 8000 Hz. Estas frequências são medidas em decibéis obedecendo a uma escala que determina o grau da perda auditiva que varia de –10 a 110 dB. Um ouvido normal possui como limiar auditivo até 25 decibéis ou menos em adultos e 15 decibéis ou menos em crianças. Se o limiar auditivo obtido encontra-se entre 25 e 40 dB caracteriza-se perda auditiva le- ve; entre 40 e 70 dB, perda moderada; entre 70 e 90 dB caracteriza-se perda severa e a partir de 90 dB tem-se uma perda auditiva de grau profundo.
  • 37.
      36 MARLENE CARDOSO     Tipos deSurdez Sob o aspecto que interfere na aquisição da linguagem e da fala, o déficit auditivo pode ser definido como perda média em decibéis, com a seguinte classificação: surdez neurossenso- rial, surdez leve, surdez severa, surdez profunda.
  • 38.
      37 LIBRAS   Surdez Neurossensorial Resultade distúrbios que comprometem a cóclea ou o nervo coclear implante coclear. CORTE VERTICOTRANSVERSAL DO OUVIDO DIREITO  FONTE: DISPONÍVEL EM: HTTP://WWW.SCIELO.BR/SCIELO.PHP?PID=S0080‐62342007000300020&SCRIPT=SCI_ARTTEXT  Classificação da surdez pela perda auditiva decibéis=db Leve Perda auditiva entre 20dc e 40db Moderada Perda auditiva entre 40dc e 70db Severa Perda auditiva entre 70dc e 90db Profunda Acima de 90db
  • 39.
      38 MARLENE CARDOSO     Surdez Leve Oindivíduo que apresenta perda auditiva de até quarenta decibéis é diagnosticado como tendo uma surdez leve. Essa perda impede que o indivíduo perceba igualmente todos os fo- nemas da palavra. Além disso, a voz fraca ou distante não é ouvida. Essa perda auditiva não impede a aquisição normal da linguagem, mas poderá ser a cau- sa de algum problema articulatório ou dificuldade na leitura e/ou escrita.  Surdez Severa A pessoa que apresenta surdez severa escuta som forte como: latido do cão, avião, cami- nhão, serra elétrica, mas não é capaz de ouvir a voz humana sem o aparelho auditivo. FONTE: HTTP://TAILINEHIJAZ.WORDPRESS.COM/CATEGORY/MONITORIA‐HPIJ/  FONTE: DISPONÍVEL EM: HTTP://WWW.IMPLANTECOCLEAR.ORG.BR/TEXTOS.ASP?ID=5 
  • 40.
      39 LIBRAS   Surdez Profunda Aspessoas com surdez severa escutam apenas sons graves que transmitem vibrações (helicóptero, avião, trovão), sendo a perda auditiva superior a noventa decibéis. A gravidade dessa perda é tal que o priva das informações auditivas necessárias para perceber e identificar a voz humana, impedindo-o de adquirir a linguagem oral. FONTE: HTTP://WWW.LOUCOSPELOTIMAO.COM/CATEGORY/A‐HISTORIA‐DO‐CORINTHIANS/PAGE/2/  A construção da linguagem oral no individuo com surdez profunda é uma tarefa longa e bastante complexa, envolvendo aquisições, como:  Tomar conhecimento do mundo sonoro;  Aprender a utilizar todas as vias perceptivas que podem complementar a audição;  Perceber e conversar a necessidade de comunicação e de expressão;  Compreender a linguagem;  Aprender a expressar-se.  Surdez Adquirida É considerada surdez adquirida quando o comprometimento da audição ocorre por causas neonatais (durante ou imediatamente após o nascimento) ou durante a primeira infância. Uma criança que nasce surda, ou que adquire a surdez nos primeiros meses de vida, não recebe informações do meio ambiente, através da audição, necessaria ao seu desenvolvimento cognitivo, emocional e integração social.
  • 41.
      40 MARLENE CARDOSO    EXAME AUDITIVO  FONTE: HTTP://TODAPERFEITA.COM.BR/TESTE‐DA‐ORELHINHA‐ONDE‐FAZER/  “O teste daorelhinha (conhecido cientificamente como Emissões Otoacústicas – OAEs) é o exame para a identificação precoce de Deficiência Auditiva. Pode ser realizado no segundo ou terceiro dia de vida, é simples, seguro, indolor, não utiliza medicamentos no procedimento e dura aproximadamente de 5 a 10 minutos. Deverá ser realizado durante o sono do bebê, sem incomodá-lo” Fonte: REIS, 2010, p. 01. Leia sobre o assunto que estudamos até agora. Sugestão de site site: http://www.abcdasaude.com.br/artigo.php?402 1.2.2   CONTEÚDO 2.  SURDEZ: FATORES DE RISCO, PREVENÇÃO E TRATAMENTOS   Nem sempre é possível evitar que alguma doença ou alteração ocorra no indivíduo, entretanto frequentemente é possível realizar um diagnóstico precoce do problema e adotar medidas para diminuir suas consequências. A Organização Mundial de Saúde classifica as Medidas de Prevenção em Primárias, Secundárias e Terciárias.
  • 42.
      41 LIBRAS  Com relação àárea da surdez podemos dizer que a prevenção primária diz respeito à administração de vacinas e medidas de saneamento básico, que podem evitar que as pessoas se contaminem ou desenvolvam doenças que causam surdez. FONTE: DISPONÍVEL EM: WWW.SENADO.GOV.BR/SF/SENADO/PORTALDOSERVIDOR/JORNAL/JORNAL77/SAUDE_VACINA.ASPX  A prevenção secundária está relacionada ao diagnóstico precoce, como por exemplo a realização da triagem auditiva nas maternidades. Para que este procedimento preventivo possa se concretizar é imprescindível que a avaliação seja realizada tanto por médico quanto por fonoaudiólogo. FONTE: DISPONÍVEL EM: HTTP://WWW.INCLUSIVE.ORG.BR/?P=14499  Os aspectos da prevenção terciária estão relacionados à estimulação precoce especializada e ao ensino especial.
  • 43.
      42 MARLENE CARDOSO    O conhecimento dascausas que podem levar a problemas auditivos favorece o diagnóstico precoce que propicia um melhor rendimento pedagógico, desde que ocorra uma intervenção adequada.  Causas da Surdez A surdez pode ser adquirida de várias maneiras, selecionamos as causas mais comuns para estudarmos. Algumas formas de adoecimento levam as alterações genéticas nos embri- ões, tendo como uma das consequências, a perda auditiva parcial ou total. É importante res- saltar que as causas de surdez podem estar relacionadas tanto a aspectos genéticos, quanto a eventos ocorridos nos períodos perinatal e/ou pós-natal, a exemplo da anóxia perinatal e da anóxia pós-natal. Dentre as causas mais comuns de alteração intrauterina, citamos:  Mutação genética;  Anomalias decorrentes de adoecimento da gestante ou do genitor;  Sífilis;  Rubéola;  Toxoplasmose;  Meningite;  Anoxia;  Desnutrição da gestante.  Anomalias Anomalias podem ser definidas como sendo uma alteração orgânica. Uma anomalia pode ocorrer em qualquer idade do indivíduo e levar a sequelas permanentes, a exemplo da surdez. Além disso, uma anomalia em um indivíduo adulto pode gerar anomalias em sua pro- le, como veremos a seguir. Um exemplo de anomalia que traz sequelas permanentes pode ser visto na mutação ge- nética que dá origem a Síndrome de Waardenburg, a qual, por sua vez gera outras anomalias como deformação da face, Albinismo e surdez. A idade paterna avançada parece ser um dos fatores responsáveis pela mutação genética denominada Síndrome de Waardenburg1 que atinge o embrião. Principais características da Síndrome de Waardenburg:  Deslocamento lateral dos cantos internos dos olhos;                                                        1  A Síndrome de Waardenburg foi descrita pela primeira vez por P. J. Waardenburg em 1951 e entre os princi‐ pais sinais clínicos do quadro está a surdez congênita (MARTINS, 2003, p. 117). 
  • 44.
      43 LIBRAS   Hiperplasia daporção medial dos supercílios;  Base nasal proeminente e alargada;  Pigmentação da íris e da pele;  Surdez congênita;  Mecha branca frontal.  Sífilis A Sífilis é uma doença sexualmente transmissível e que pode levar a sequelas permanen- tes no indivíduo e em sua prole, como a surdez e a cegueira. É uma doença infecciosa causada pela bactéria Treponema Pallidum e adquirida por contato sexual com pessoa contaminada, por beijo ou por transfusão de sangue. Quando não tratada, a Sífilis pode progredir, tornando-se crônica e com manifestações sistemáticas. Manifesta-se em três fases: primária, secundária e terciária. As características mais marcantes da infecção são apresentadas durante os dois primeiros estágios. Sintomas: 1º estágio – pequenas vesículas avermelhadas indolores, chamado “cancro”, aparecem na região próxima aos genitais. As vesículas aparecem 10 dias a 3 meses após o contágio, pro- longando de 1 até 8 semanas. 2º estágio – os sintomas são semelhantes aos de um resfriado, febre, dor de cabeça, cor- po dolorido. O diagnóstico é feito pelo médico através da avaliação clinica, quanto as formas de con- taminação e por exame de sangue. Tratamento: é feito à base de penicilina oral e injetável.  Diabetes Diabetes mellitus é um gupo de doenças metabólicas caracterizadas por hiperglicemia (aumento dos níveis de glicose no sangue), resultado de deficiencias na secreção de insulina, em sua ação ou ambos. Trata-se de uma doença complexa, na qual coexiste um transtorno global do metabolismo dos carboidratos, lipidios e proteínas. Existe 3 tipos de diabetes: Mellitus tipo 1, Mellitus tipo 2 e Mellitus gestacional.  Rubéola A rubéola ou rubéola é uma doença infecciosa causada pelo vírus da rubéola Togavírus. Transmissão: vias respiratórias. É uma doença geralmente benigna, mas pode causar má for- mação no embrião, se a contaminação ocorrer durante a gestação. A rubéola também é res-
  • 45.
      44 MARLENE CARDOSO    ponsável por partoprematuro. Dentre as sequelas da rubéola durante a gravidez vemos a sur- dez e algumas formas de má formação. Sintomas: O período de incubação do vírus é de 15 dias e os sintomas são parecidos com os da gri- pe: dor de cabeça, dor ao engolir, dores musculares, coriza, aparecimento de gânglios (ínguas), febre, manchas avermelhadas inicialmente no rosto, que depois se espalham por todo o corpo.  Citomegalovírus É um vírus herpes com predomínio de incidência em regiões carentes, onde é comum a significativa restrição de recursos econômicos pouco acesso da população à educação, ao esgo- tamento sanitário e a condições adequadas de higiene. As formas de transmissão incluem: relação sexual, agulhas para injeção de drogas, transfusão de sangue. Um outro conjunto de fatores e situações durante a gestação e o parto pode gerar seque- las nos bebês, sendo a surdez uma delas.  Anoxia Anoxia é a diminuição de oxigenação para o feto no momento do parto. Se a anoxia for prolongada, pode ocorrer uma lesão cerebral ou até matar. Este é um dos riscos ao nascimento e a principal causa de deficiências mentais em crianças, podendo também causar surdez. Pode ser causada por uma parada cardíaca do bebê em função de complicações na hora do parto.
  • 46.
      45 LIBRAS   Prematuridade O bebêé considerado prematuro se nascer antes das 37 semanas de gestação. A depen- der de sua idade, os fatores de riscos para que venha a apresentar problemas de saúde aumen- tam ou diminuem, podendo ele necessitar de diversos tipos de cuidados. A prematuridade aumenta os riscos de a criança ter um prejuízo auditivo ou déficit de inteligência.  Traumas do parto Temos um exemplo que é o parto de fórceps, é um parto normal, no qual se utiliza um instrumento cirúrgico semelhante a uma colher, que é colocado no canal vaginal, ajustando-se nos lados da cabeça do bebê para ajudar o obstetra a retirá-lo do canal de parto. Este tipo de ação praticamente não e é mais usada, mas muitas pessoas adultas têm surdez devido a esse tipo de procedimento.  Drogas ototóxicas São medicamentos que afetam o ouvido interno e cóclea, os quais são responsáveis pela audição e equilíbrio. O uso destas substâncias pode gerar uma lesão no ouvido interno e/ou a cóclea causando perda auditiva irreversível. Icterícia ou hiperbilirrubina. É causada pela concentração, anormal e alta de bilirrubi- na no sangue. Os glóbulos vermelhos velhos, danificados ou anormais são extraídos da circu- lação principalmente pelo baço. Durante esse processo, a hemoglobina (proteína dos glóbulos vermelhos que transporta o oxigênio) transforma-se num pigmento amarelo chamado bilir- rubina. A bilirrubina chega ao fígado através da circulação e ali é quimicamente alterada para depois ser excretada para o intestino como um componente da bílis. Na maioria dos recém-nascidos a concentração de bilirrubina no sangue normalmente aumenta de forma transitória durante os primeiros dias posteriores ao nascimento, motivo pelo qual a pele está amarelada (icterícia).  Outras causas de perda auditiva Além dos fatores genéticos que levam a surdez do bebê ainda no útero ou em função do parto, há algumas formas de adoecimento que em qualquer faixa etária podem levar a um quadro de surdez.
  • 47.
      46 MARLENE CARDOSO     Gestação edeficiência na nutrição materna Uma alimentação desequilibrada pode causar sérios problemas para a mulher grávida e consequentemente para o bebê. Uma alimentação equilibrada baseada em frutas, legumes, hortaliças e pouca carne é o ideal para todas as pessoas, principalmente para as futuras ma- mães. COMER MUITO NÃO EQUIVALE A COMER BEM! Carências nutricionais da mãe significam carências nutricionais também do feto, preju- dicando seu desenvolvimento e aumentando o risco de que ocorram sequelas irreversíveis para o bebê.  Baixo peso A criança que nasce com menos de 2500g é considerada com baixo peso, que pode ser por consequência do nascimento prematuro e da qualidade de crescimento fetal intrauterino.  Encefalite São inflamações agudas no cérebro, podendo ser causadas por infecção viral ou bacteri- ana como meningite bacteriana, ou pode ser uma complicação de outras doenças infecciosas como raiva (viral) ou sífilis (bacteriana). Acontece em certas infestações parasitas e protozoá- rias, como toxoplasmose, malária ou meningoencefalite amoébica primária, e também pode
  • 48.
      47 LIBRAS  ocorrer encefalites empessoas com sistema imune comprometido. Essa lesão empurra o cerebro contra o crânio, podendo conduzir, inclusive, à morte.  Meningite É uma inflamação das meninges – membranas que recobrem e protegem o cérebro. Ela pode ser viral, adquirida depois de uma gripe ou doença causada por vírus, ou de origem bac- teriana, normalmente mais branda. Uma das bactérias é a meningococo que pode ser transmitida pelo ar. Outra forma de contagio é o contato com a saliva de um doente. A bactéria entra pelo nariz e aloja-se no inte- rior da garganta. Em seguida vai para corrente sanguínea, percorrendo pelo cérebro ou difu- são pelo corpo, causando uma infecção generalizada. Sintomas: Nos neonatos de até um mês – irritabilidade, choro em excesso, febre, sonolência e a moleira fica estufada, como se houvesse um galo na cabeça da criança. Acima dessa idade – A criança tem dificuldades de movimentar a cabeça. A partir dos cinco anos – Febre, rigidez da nuca, dor de cabeça e vômitos em jato.  Traumas no crânio encefálico O traumatismo craniano é um dos maiores causadores de morte no mundo. A depender do local onde for a pancada, pode vir causar a surdez.  Sarampo É uma doença causada pelo vírus do sarampo e sua transmissão é por via respiratória. Essa doença, em alguns países, ainda é a causa de muitas mortes de crianças, por motivo de falta de vacinação em massa. Sintomas: Febre alta, tosse rouca e persistente, coriza, conjuntivite e fotofobia, manchas branca na mucosa da boca, depois surgem manchas avermelhadas na pele, inicialmente no rosto e pro- gredindo em direção aos pés, durante pelo menos três dias, e desaparecendo na mesma ordem de aparecimento.
  • 49.
      48 MARLENE CARDOSO     Caxumba É umadoença virótica, de transmissão respiratória, causada pelo vírus da caxumba. Os sintomas geralmente são bem discretos ou ausentes, e, quando ocorrem, os sintomas geral- mente são febre e aumento das glândulas salivares, podendo ocorrer um comprometimento com o sistema nervoso central, testículos, ovários, pâncreas e a surdez temporária ou perma- nente.  Outros agentes causadores de perda auditiva Além das questões vistas até aqui, você deve saber que muitas das condições de vida e trabalho podem levar o indivíduo a ter uma perda auditiva total ou parcial ao longo da vida. Neste aspecto ressaltamos a exposição a ruídos fortes como sendo o maior causador de surdez na atualidade. Além das sequelas por adoecimento, alguns hábitos pessoais e condições de trabalho também representam risco para o indivíduo no que diz respeito à sua acuidade auditiva, con- forme podemos ver nas situações descritas abaixo.  Ruídos fortes O ruído intenso, sons acima de 75 dB, é a causa mais frequente da surdez. A exposição constante ou a exposição aguda a sons muito intensos, como uma explosão, pode levar o indi- víduo a uma perda auditiva parcial ou total. FONTE: HTTP://WWW.SRPROPAGANDA.COM.BR/ 
  • 50.
      49 LIBRAS  Um exemplo deexposição em situação social pode ser visualizado em festas populares, como o carnaval, em que alguns indivíduos ficam expostos a ruído intenso por várias horas, ao longo de dias. FONTE: HTTP://WWW.ESSAEBOA.BLOGGER.COM.BR/2005_01_23_ARCHIVE.HTML  Outras situações da vida cotidiana podem gerar dano no aparelho auditivo: armas de fo- go, motocicletas, maquinas de cortar grama etc., podem causar danos ao ouvido interno cau- sando a surdez.  Condições inadequadas de trabalho Além das situações cotidianas de agressão ao ouvido do ser humano, algumas condições de trabalho são especialmente danosas à saúde auditiva, como podemos verificar nas indús- trias, nos canteiros de obra com suas máquinas e britadeiras e demais máquinas, nos aeropor- tos, dentre outros. FONTE: HTTP://EUTRABALHOSEGURO.BLOGSPOT.COM/2009/11/SESMT‐FORCA‐TAREFA‐NA‐CONSTRUCAO‐CIVIL.HTML 
  • 51.
      50 MARLENE CARDOSO     O diagnósticode surdez Habitualmente, as pessoas que convivem com a criança têm mais capacidade de detectar se há algo errado do que qualquer teste. Por isso, os pais e professores devem estar atentos a determinadas ausências de reação por parte da criança quando lhe são apresentados ruídos altos. Do mesmo modo, os adultos precisam acompanhar o desenvolvimento da fala e buscar avaliação profissional em caso de atraso.  Diagnóstico precoce A criança deve ser capaz de prestar atenção, detectar, localizar e discriminar os sons. Sabemos que a deficiência auditiva pode ocorrer antes (dentro do útero materno), durante ou depois do nascimento.  Como suspeitar de algum problema auditivo no bebê? FONTE: HTTP://HIMOTHERS.BLOGSPOT.COM/2009/11/MAMAES‐E‐BEBES.HTML  Ele acorda com barulhos fortes? Ele se assusta com barulhos repentinos? Ele percebe quando as portas batem? Olha quando é chamado? Escuta a campainha da porta e do telefone?
  • 52.
      51 LIBRAS   Em criançasmaiores é possível observar: Ele olha muito para os lábios de quem fala? Tem dificuldade para compreender o que é dito? Pede para repetir ou que se fale mais alto? Fala muito alto ou excessivamente baixo? Aumenta o volume da televisão com frequência? Tem dificuldade com os conteúdos escolares? FONTE: HTTP://INDIFERENTEE.BLOGSPOT.COM/2010/06/SIMPLESMENTE‐VIVA.HTML  Se a criança não reage aos sons ou apresenta outras dificuldades, uma das possibilidades a ser verificada é de que ela pode estar com a audição reduzida, neste caso, é possível avaliar a audição através do exame de audiometria infantil que pode ser feito inclusive em recém- nascidos, como vimos neste texto. Para fixar o assunto acima... http://www.senado.gov.br/comunica/agencia/cidadania/surdez/not02.htm  Prevenção Lei 10.436/2 Art. 4º O sistema educacional federal e os sistemas educacionais estaduais, municipais e do Distrito Federal devem garantir a inclusão nos cursos de formação de Educação Especial, de Fonoaudiologia e de Magistério, em seus níveis médio e superior, do ensino da Língua Bra- sileira de Sinais – Libras, como parte integrante dos Parâmetros Curriculares Nacionais – PCN, conforme legislação vigente.
  • 53.
      52 MARLENE CARDOSO    Parágrafo único. ALíngua Brasileira de Sinais – Libras não poderá substituir a modali- dade escrita da língua portuguesa. Art. 5º Esta Lei entra em vigor na data de sua publicação. Brasília, 24 de abril de 2002; 181º da Independência e 114º da República. A deficiência auditiva apresenta causas que são classificadas como congênitas ou adqui- ridas. As causas congênitas da deficiência auditiva mais comuns são a hereditariedade, as se- quelas devido a viroses e às doenças tóxicas da gestante. A deficiência auditiva é adquirida quando existe predisposição genética, meningite, ingestão de remédios, viroses etc. É fundamental um acompanhamento precoce para um desenvolvimento da criança sur- da, pois um profissional de qualidade poderá ajudar em uma redução de barreiras tanto na comunicação do sujeito surdo ou deficiente auditivo como em todo contexto social. Ideia-Chave Deficiência auditiva: diminuição da capacidade de percepção normal dos sons. Possibilidades de Tratamento COMO PREVINIR A SURDEZ?  Vacinas Já existem vacinas que as mulheres podem tomar antes de engravidar, como por exem- plo: vacina contra rubéola e após o nascimento a criança deve tomar vacinas contra: sarampo, caxumba, meningite tipo B e C. Vacina antirrubéola pode ser dada em mulheres de 15 aos 35 anos e crianças dos 15 me- ses aos 15 anos, a rubéola é uma grande vilã, pois é a causadora de vários casos de surdez, na gravidez a mulher infectada pela rubéola pode vir a conceber um bebê com problemas auditi- vos. Vacina antissarampo é indicado para todas as crianças que não tiveram a doença ou pa- ra aquela com dúvidas a respeito. Ela pode ser vacinada após o 9º mês de vida. Vacina anticaxumba ou papeira deve ser aplicada a partir dos 12 meses de idade.
  • 54.
      53 LIBRAS  Existe a vacinatríplice viral que é a combinação das vacinas contra sarampo, rubéola e caxumba que deve ser aplicada a 1ª dose aos 12 meses de idade e a 2ª dose aos 4 ou 5 anos de idade. Vacina antimeningite a partir de 2 meses de idade. Aconselhamento médico e pré-natal Fazer um bom pré-natal é o melhor caminho para a gestante percorrer durante os 9 me- ses, o médico orientará quanto à nutrição e possíveis doenças como: sífilis e a toxoplasmose que causam a surdez. O médico também pode vir ajudar a prevenir o nascimento prematuro da criança. Todo o acompanhamento e monitoramento do bebê e da mãe durante o processo de gestação é de fundamental importância. Aconselhamento genético A consanguinidade entre os pais é um fator genético de grande risco para o bebê que irá nascer. Antes de engravidar, é de fundamental importância que o casal faça uma consulta com um médico geneticista. Cuidado ao usar medicamentos Todo medicamento usado pela gestante ou pelo bebê, seja ela de ingestão a pomada, de- ve passar pela autorização prévia do médico e pelo bom censo da leitura da bula do remédio. O uso de medicamentos ototóxicos é perigoso para o indivíduo de qualquer idade. Uso da camisinha A relação sexual fazendo uso da camisinha é o cuidado básico para se evitar doenças se- xualmente transmissíveis (DST), como a Herpes e Sífilis, que causam a surdez e outros males. Evitar barulhos Evitar frequentar ambientes barulhentos e o uso de fones de ouvido com o som em vo- lume alto. Após os exames e consultas com o otorrinolaringologista será indicado o tratamento que mais se adequa a cada indivíduo e surdo. Alguns casos necessitaram de cirurgia, já em outros a utilização do aparelho auditivo permitirá uma percepção melhor do mundo sonoro. Importante ressaltar que o aparelho não
  • 55.
      54 MARLENE CARDOSO    restituirá a audição,mas poderá dar conhecimento ao indivíduo sobre o ambiente sonoro, o que é importante para sua segurança.  Prótese auditiva Definição: É um aparelho eletrônico de vários tipos, formatos e cores, utilizados por pessoas que tenham como diagnóstico perda de audição. Exemplos de aparelhos de amplificação sonora individual (AASI). Usados por trás do ouvido ou no canal auditivo, podem ajudar nas deficiências moderada e grave. FONTE: HTTP://WWW.INFONET.COM.BR/SAUDE/LER.ASP?ID=88361&TITULO=SAUDE   História dos Aparelhos Auditivos
  • 56.
      55 LIBRAS  Os primeiros aparelhosauditivos eram enormes trombetas em forma de chifre com uma parte larga e aberta em uma extremidade que detectava o som. A trombeta gradualmente diminuiu e se transformou em um fino tubo que canalizava o som dentro do ouvido. O desenvolvimento do aparelho auditivo moderno não seria possível se não fosse pela contribuição de dois dos maiores inventores do final do século XIX e início do século XX. Alexander Graham Bell amplificou eletronicamente o som em seu telefone usando um microfone de carbono e uma bateria: um conceito que foi adotado pelos fabricantes de apare- lhos auditivos. Em 1886, Thomas Edison inventou o transmissor de carbono, que alterava os sons em sinais elétricos que podiam viajar através de fios e podiam ser convertidos de volta em sons. Essa tecnologia foi usada nos primeiros aparelhos auditivos. Na década de 20, tubos a vácuo foram introduzidos aos aparelhos auditivos, o que tornou a amplificação do som mais eficiente, mas enormes baterias ainda os tornavam incômodos. FONTE: DISPONÍVEL EM:   HTTP://WWW.APARELHOSAUDITIVOSBRASIL.COM.BR/APARELHOS‐AUDITIVOS‐HISTORIA.HTM  A Revolução Industrial permitiu a produção em massa de aparelhos auditivos e criou uma nova classe média que podia pagar pela tecnologia. No século XIX, várias empresas pro- duziram suas próprias versões de aparelhos auditivos. Em 1898, a Dictograph Company apre- sentou o primeiro aparelho auditivo de carbono comercial. Um ano depois, Miller Reese Hut- chison, da empresa Akouphone, no Alabama, patenteou seu primeiro aparelho auditivo elétrico funcional que usava um transmissor de carbono e bateria. Ele era tão grande que pre- cisava ficar sobre uma mesa, e era vendido por US$400. O ano de 1952 anunciou a era dos aparelhos auditivos de transistor. A adição dessas simples chaves on/off finalmente possibilitou o advento de um aparelho auditivo menor. Os primeiros aparelhos auditivos com transistor foram projetados para se encaixar nas armações de óculos. Posteriormente, eles foram adaptados para se encaixar atrás da orelha. O primeiro
  • 57.
      56 MARLENE CARDOSO    aparelho auditivo detransistor a ser lançado no mercado no final de 1952 foi vendido por aproximadamente US$230. No século XX, os aparelhos auditivos se tornaram digitais. A qualidade do som melho- rou e se tornou mais ajustável. Também durante esse período, os aparelhos auditivos progra- máveis foram introduzidos. Na virada do século XXI, a tecnologia de computador tornou os aparelhos auditivos menores e ainda mais precisos, com ajustes para se acomodar a virtualmente todo tipo de am- biente auditivo. Contudo o uso do aparelho pode causar desconforto, portanto para uma correta adapta- ção é necessário que o surdo se acostume aos sons gradativamente e que sinta prazer ao per- cebê-los. Outro tratamento disponível no momento é o implante coclear multicanal que é uma prótese computadorizada que faz a função das células ciliadas lesadas ou ausentes. Possui um dispositivo externo que tem como função captar o som, por um microfone instalado num pequeno aparelho. O receptor libera a energia elétrica adequada para o feixe de eletrodos inseridos na cóclea. As informações do som elétrico resultantes são enviadas através do Possibilitar ao surdo a percepção dos sons ambientes através da utilização de prótese auditiva e do implante coclear são tratamentos que podem interferir em todo processo da a- prendizagem repercutindo no desenvolvimento da linguagem e da fala. Contudo, não é o fim
  • 58.
      57 LIBRAS  em si mesmo.É parte de um processo que evitará distúrbios emocionais, sociais e psicológicos dos surdos e de seus familiares. Imagem de Implante coclear2   http://www.seed.pr.gov.br/portals/portal/institucional/dee/dee_surdez.php 1.2.3   CONTEÚDO 3.  ASPECTOS PEDAGÓGICOS DA LIBRAS   O primeiro passou para entender as questões pedagógicas em relação a surdez e o surdo é entender a Libras. Segundo Romeu Kazumi Sassaki (2002), quanto as Línguas de Sinais os termos corretos são:  Linguagem de sinais?  Linguagem Brasileira de Sinais?  Língua de sinais ou dos sinais?  Língua Brasileira de Sinais?  Língua de Sinais Brasileira?  Libras?  LIBRAS? Em primeiro lugar, trata-se de uma língua e não de uma linguagem. Assim, ficam descartados os termos “linguagem de sinais” e “Linguagem Brasileira de Sinais”. De acordo com Capovilla (apud SASSAKI, 2002, p. 22): Língua define um povo. Linguagem, um indivíduo. Assim, do mesmo modo como o povo brasileiro é definido por uma língua ou idioma em comum, o Português (que o distingue dos povos de todos os países com os quais o nos- so faz fronteira), a comunidade surda brasileira é definida por uma língua em comum, a Língua de Sinais Brasileira. Assim, em Psicologia e Educação, quando falamos em desenvolvimento da linguagem (quer oral, escrita ou de sinais) e em distúrbios da linguagem (e.g., afasias, alexias, agrafias), estamos nos referindo ao nível do indivíduo.                                                        2  Disponível em: http://www.materdei.com.br/jornal_fev_mar_2006/materia04.jsp 
  • 59.
      58 MARLENE CARDOSO    Em segundo lugar,o correto é “língua de sinais” porque se trata de uma língua viva e, portanto, a quantidade de sinais está em aberto, podendo ser acrescentados novos sinais. Quando se diz “língua dos sinais”, fica implícito que a quantidade de sinais já está fechada. Em terceiro lugar, o nome correto é “Língua de Sinais Brasileira” (ou “Língua de sinais brasileira”), pois Língua Brasileira não existe. O termo “língua de sinais” constitui uma unidade vocabular, ou seja, funciona como se as três palavras (língua, de e sinais) fossem uma só. Então, adjetivamos cada “língua de sinais” existente no mundo. Língua de Sinais Brasileira, Língua de Sinais Americana, Língua de Sinais Mexicana, Língua de Sinais Francesa etc. Capovilla (apud SASSAKI, 2002, p. 28): [...] Língua de Sinais é uma unidade, que se refere a uma modalidade linguís- tica quiroarticulatória-visual e não oroarticulatória-auditiva. Assim, há Lín- gua de Sinais Brasileira (porque é a Língua de Sinais desenvolvida e empre- gada pela comunidade surda brasileira, há Língua de Sinais Americana, Francesa, Inglesa, e assim por diante. Não existe uma Língua Brasileira (de sinais ou falada). Sei disso porque quando fazia uso destes termos TODOS os benditos redatores de revistas e jornais riscavam o Brasileira e trocavam pelo Portuguesa, produzindo um monstrengo conceitual de proporções e conse- quências desastrosas... Além disso, a propósito, se traduzirmos American Sign Language obteremos Língua de Sinais Americana e não Língua Ameri- cana de Sinais[...]. Em quarto lugar, a sigla correta é “Libras” e não “LIBRAS” (ver explicação no próximo parágrafo). Quando foi divulgado o uso da sigla “LIBRAS”, explicava-se esta sigla da seguinte forma: LI de Língua, BRA de Brasileira, e S de Sinais. Com a grafia “Libras”, a sigla significa: Li de Língua de Sinais, e bras de Brasileira. De acordo com Fernando Capovilla (2001) adotou a norma do Português, segundo a qual se uma sigla for pronunciável como se fosse uma palavra (e.g., Fapesp, Feneis) ela deve ser escrita com apenas a inicial maiúscula; e se ela não for pronunciável como uma palavra, mas apenas como uma série de letras (e.g., CNPq, BNDES), ela deve ser escrita em maiúsculas. Por isso, o Dicionário de Libras de Capovilla e Raphael (2001) escreve Libras e Feneis com apenas as iniciais maiúsculas, como deve ser em bom Português. Libras é um termo consagra- do pela comunidade surda brasileira, e com o qual ela se identifica. Ele é consagrado pela tra- dição e é extremamente querido por ela. A manutenção deste termo indica nosso profundo respeito para com as tradições deste povo a quem desejamos ajudar e promover, tanto por razões humanitárias quanto de consciência social e cidadania. Finalmente, quando se trata de publicação menos técnica em Português, recomendo o uso de Libras. Como é um termo curto,
  • 60.
      59 LIBRAS  prescinde de abreviatura.Além disso, tem forte apelo emocional para os leitores surdos que, então, saberão que estamos nos referindo à língua deles. E como temos profundo respeito pela comunidade surda brasileira e pela sua língua, o mínimo que nós, ouvintes, podemos e deve- mos fazer é usar o mesmo termo que essa comunidade usa quando se refere à sua língua em nossa língua, o Português. Além disso, esta é “uma forma de procurar engajar o leitor surdo em tudo o que se refere à sua língua para que ele possa participar ativamente” (CAPOVILLA apud SASSAKI, 2002, p. 31). Sassaki (1997, p. 41) conceitua a inclusão como o “processo pelo qual a sociedade se a- dapta, para poder incluir, em seus sistemas gerais, pessoas com necessidades especiais”. A necessidade da sociedade se adaptar para a Inclusão de fato é fundamental para um desenvolvimento social e cultural da comunidade surda, pois será na interação que acontecerá o desenvolvimento da Libras e consequentemente a do surdo, seja na leitura, escrita e no con- texto sociocultural. Em Educação para surdo se devem estabelecer as relações e valores que são integradas na educação dos ouvintes, valorizando a língua do surdo (Libras) e valorizando em conjunto a língua e cultura dos ouvintes. Evita desta forma uma pedagogia reabilitadora. Uma pedagogia interativa leva o surdo a uma dimensão de vida, língua, cultura e auto- nomia que favorece sua inclusão com um todo. 1.2.4   CONTEÚDO 4.  ASPECTOS LEGAIS DA LIBRAS   FONTE: HTTP://LIBRASLIVRE.BLOGSPOT.COM/2009_11_01_ARCHIVE.HTML 
  • 61.
      60 MARLENE CARDOSO    A legislação brasileirapara garantia de direitos às pessoas portadoras de deficiência au- ditiva é recente, tendo sido criadas normas e Leis de forma mais intensa a partir da Constitui- ção de 1988, cuja ênfase na dignidade da pessoa humana um forte compromisso ao ordena- mento jurídico brasileiro para com os direitos fundamentais. A Língua Brasileira de Sinais (Libras) foi reconhecida no Brasil como a língua oficial da pessoa surda, após a publicação de duas leis: Lei nº 10.436/2002 e a Lei nº10.098/2002 (AZEREDO, 2006). No que diz respeito ao direito de acesso de pessoas surdas a Libras em instituições de Ensino da rede regular, a primeira Lei foi promulgada em Minas Gerais e acabou por servir de modelo para todo Brasil. Atualmente, quase todos os estados já promulgaram leis estaduais a respeito do assunto, o que tem conferido às pessoas surdas maior efetividade em sua possibili- dade de exigir direitos, seja em relação a atuação do Estado ou nas relações privadas. Mas, é preciso ainda uma reflexão quanto ao real impacto desta legislação para melhoria das condições de vida e desenvolvimento das pessoas surdas. A seguir, faremos uma breve análise deste cenário.  Estados e municípios com leis promulgadas Estados com leis aprovadas garantindo a Libras: Acre, Amapá, Alagoas, Ceará, Espírito Santo, Goiás, Maranhão, Minas Gerais, Pernambuco, Rio Grande de Sul, Rio de Janeiro, Para- ná, Santa Catarina, Mato Grosso, Mato Grosso de Sul e Rondônia.  Municípios: João Pessoa – Paraíba, Natal – Rio Grande do Norte;  O Estado de Minas Gerais tem o maior número de municípios com lei municipal ga- rantindo a Libras;  Municípios: Araxá, Belo Horizonte, Governador Valadares, Teófilo Otoni, Juiz de Fora, Uberlândia, Ituiutaba, Uberaba, Juiz de Fora, Divinópolis, Patos de Minas, Sete Lagoas, Pouso Alegre.  Dia dos Surdos Ser Surdo: [...] olhar a identidade surda dentro dos componentes que consti- tuem as identidades essenciais com as quais se agenciam as dinâmicas de po- der. É uma experiência na convivência do ser na diferença (PERLIN; MIRANDA 2003, p.217).
  • 62.
      61 LIBRAS  FONTE: HTTP://JIE.ITAIPU.GOV.BR/PRINT_NODE.PHP?SECAO=TURBINADAS1&NID=7537  Já temos leisestadual e municipal. A data que homenageia os surdos é o dia 26 de se- tembro, a qual foi escolhida em homenagem à inauguração da primeira escola de surdos do país, o INES3 . Por isso, todos os anos durante o mês de setembro, a comunidade surda mobiliza-se pa- ra marcar a data e dar visibilidade à luta, necessidades e direitos do indivíduo surdo. Dentre as atividades realizadas neste mês, vemos a organização de festas, manifestações, passeatas e si- milares, chamando a atenção tanto da sociedade de forma ampla, quanto de pessoas surdas que porventura não estejam mobilizadas politicamente na reivindicação dos seus direitos.  Surdos na universidade Sabe-se que o número de surdos na universidade ainda é pequeno. As barreiras de co- municação são consideradas o maior entrave para ampliação deste número. Poucas são as universidades que possuem intérprete a disposição do aluno ou um núcleo de apoio ao aluno surdo.                                                        3  Instituto Nacional de Educação de Surdos 
  • 63.
      62 MARLENE CARDOSO    Instituições de EnsinoSuperior onde existem alunos surdos matriculados: PUC - Belo Horizonte/Minas Gerais UniBH – Belo Horizonte/Minas Gerais Faculdade Metropolitana – Belo Horizonte/Minas Gerais Faculdade Sabará – Sabará/Minas Gerais UNIVERSO – Belo Horizonte/Minas Gerais UEMG – Belo Horizonte/Minas Gerais UNIT – Uberlândia/Minas Gerais UNIUBE – Uberaba/Minas Gerais Nas cidades de Governador Valadares, Teófilo Otoni, Juiz de Fora, Poços de Caldas, Patos de Minas e Brumadinho/Minas Gerais  A Lei 10.436, Nº 10.098 e a Portaria 310 Depois de anos de luta da sociedade civil organizada, finalmente a lei 10.436 de 24 de abril de 2002 foi sancionada e passou a vigorar em todo país. Um passo importante para o reconhecimento da língua materna dos surdos possibilitando um avanço significativo no mo- do como esses atores sociais seriam tratados em todos os setores da vida: social, educacional, cuidado com a saúde, ou seja, fazendo uma inclusão verdadeira dessas pessoas na sociedade.
  • 64.
      63 LIBRAS  A conquista destedireito traz impactos significativos na vida social e política da Nação brasileira. O provimento das condições básicas e fundamentais de acesso a Libras se faz indis- pensável. Requer o seu ensino, a formação de instrutores e intérpretes, a presença de intérpre- tes nos locais públicos e a sua inserção nas políticas de saúde, educação, trabalho, esporte e lazer, turismo e finalmente o uso da Libras pelos meios de comunicação e nas relações cotidi- anas entre pessoas surdas e não-surdas. Outra lei que amplia essa conquista da comunidade surda é a de Nº 10.098 que dispõe sobre a promoção da acessibilidade das pessoas portadoras de deficiência. Revisão Agora que você já se apropriou dos conceitos e concepções tratados ao longo dos conteúdos do nosso Tema 1, sistematize seu conhecimento com as questões abaixo. Bom trabalho! Questão 1 Considerando a concepção de que surdez se caracteriza por uma privação auditiva que constitui grave distúrbio neurológico-sensorial, elabore um texto, com no máximo 15 linhas para descrever e explicar o processo de surdez.
  • 65.
      64 MARLENE CARDOSO    Questão 2 ADORÁVEL PROFESSOR– Mr. Holland – EUA/1995 Trata-se de um filme que conta como um professor de música que tem um filho surdo procura se envolver e ampliar vínculos com seu filho apropriando-se da Língua de Sinais. Esta história ilustra os avanços que uma sociedade pode alcançar quando os indivíduos se tornam mais conscientes de direitos e deveres. Além disso, pode ser entendida a mensagem de que há ganhos para todos quando a sociedade inclui efetivamente os surdos e torne habitu- al a Língua de Sinais. Escreva um texto de 15 linhas, relacionando a descrição do filme acima com o papel da educação e o cenário de exclusão que ainda caracteriza a sociedade e impõe às pessoas com deficiência uma situação social desfavorável. Questão 3: Leia atentamente o fragmento da música “É”, de Gonzaguinha, que apresentamos neste texto e registre seus comentários sobre as relações que podemos estabelecer entre a temática apresentada na música e a questão da surdez no sistema educacional brasileiro.
  • 66.
      65 LIBRAS  Autor: Gonzaguinha Imagem Música: É É!A gente quer valer o nosso amor A gente quer valer nosso suor A gente quer valer o nosso humor A gente quer do bom e do melhor... A gente quer carinho e atenção A gente quer calor no coração A gente quer suar, mas de prazer A gente quer é ter muita saúde A gente quer viver a liberdade A gente quer viver felicidade... É! A gente não tem cara de panaca A gente não tem jeito de babaca A gente não está Com a bunda exposta na janela Prá passar a mão nela... É! A gente quer viver pleno direito A gente quer viver todo respeito A gente quer viver uma nação A gente quer é ser um cidadão A gente quer viver uma nação...
  • 67.
      66 MARLENE CARDOSO    É! É! É!É! É! É! É!... É! A gente quer valer o nosso amor A gente quer valer nosso suor A gente quer valer o nosso humor A gente quer do bom e do melhor... A gente quer carinho e atenção A gente quer calor no coração A gente quer suar, mas de prazer A gente quer é ter muita saúde A gente quer viver a liberdade A gente quer viver felicidade... É! A gente não tem cara de panaca A gente não tem jeito de babaca A gente não está Com a bunda exposta na janela Prá passar a mão nela... É! A gente quer viver pleno direito A gente quer viver todo respeito A gente quer viver uma nação A gente quer é ser um cidadão A gente quer viver uma nação A gente quer é ser um cidadão A gente quer viver uma nação A gente quer é ser um cidadão A gente quer viver uma nação. Questão 4 [...] A construção da linguagem oral do individuo com surdez profunda é uma tarefa longa e bastante complexa, envolvendo aquisições, como: tomar conhecimento do mundo sonoro, aprender a utilizar todas as vias perceptivas que podem complementar a audição, per-
  • 68.
      67 LIBRAS  ceber e conversara necessidade de comunicação e de expressão, compreender a linguagem e aprender a expressar-se [...] (p.09 deste impresso). Considerando as ideias explicitadas neste material, especialmente no parágrafo acima, registre seu entendimento sobre o papel do professor enquanto medidor para a construção da linguagem oral de um indivíduo com surdez profunda. Questão 5 Com base nos estudos que você fez neste tema, cite e explique os principais conceitos re- lacionados à surdez e ao processo educacional de pessoas surdas. Bem, após estudar sobre surdez e ter as primeiras noções sobre a cultura da comunidade surda, podemos avançar em nosso estudo sobre os aspectos psicossociais que envolvem a co- munidade surda. Vamos adiante!
  • 69.
  • 70.
  • 71.
      70 MARLENE CARDOSO    ESTUDO DE CASO  Utilizando o conhecimentoque você adquiriu com o estudo dos conteúdos do tema 2, analise o caso abaixo e responda as questões. Em seguida discuta suas conclusões com seus colegas no fórum da disciplina. Caso 2 Ana Maria é uma jovem de 25 anos que tem surdez profunda bilateral. Desde os 8 anos de idade Ana faz uso da Libras (Língua brasileira de sinais). Entretanto, ela ainda se encontra no Ensino Fundamental, em que não tem auxílio em sala de aula, nem de um professor bilín- gue nem de um intérprete de Libras. Seus professores e colegas não dominam a Libras, por isso se comunicam minimamente com Ana geralmente usando gestos e mímicas. Considerando tudo que vimos em nossa disciplina, responda as questões abaixo e em seguida discuta com seus colegas no fórum da disciplina. 1. Diante das condições descritas no presente estudo, como a referida aluna com surdez profunda bilateral, poderia ser incluída de fato na uma sala de aula regular, se não há na escola um professor bilíngue, nem um intérprete de Libras. ___________________________________________________________________________ ___________________________________________________________________________ ___________________________________________________________________________ ___________________________________________________________________________ __________________________________________________________________________ 2. O que você pensa a respeito dos direitos dos alunos surdos expressos na Constituição e nos demais documentos citados? ___________________________________________________________________________ ___________________________________________________________________________ ___________________________________________________________________________ ___________________________________________________________________________ __________________________________________________________________________ Agora, tomando por base sua vivencia em sua comunidade escolar reflita sobre as ques- tões abaixo: 1. Os surdos da localidade em que você vive estão tendo direito ao acesso a educação es- pecializada prevista na legislação? Justifique sua resposta.
  • 72.
      71 LIBRAS  ___________________________________________________________________________ ___________________________________________________________________________ ___________________________________________________________________________ ___________________________________________________________________________ __________________________________________________________________________ 2. Eles sãopercebidos na comunidade como sujeitos dos seus direitos? Justifique sua resposta. ___________________________________________________________________________ ___________________________________________________________________________ ___________________________________________________________________________ ___________________________________________________________________________ __________________________________________________________________________ 3. Quais estratégias você sugere para que a inclusão desta aluna seja efetiva, tanto na comunidade escolar, quanto nos demais grupos sociais em que ela está inserida? ___________________________________________________________________________ ___________________________________________________________________________ ___________________________________________________________________________ ___________________________________________________________________________ __________________________________________________________________________ Revisão Agora que você já se apropriou dos conceitos e concepções tratados ao longo dos conteúdos do nosso Tema 2, sistematize seu conhecimento com as questões abaixo. Bom trabalho!   EXERCÍCIOS PROPOSTOS  Questões do ENADE, adaptadas do ENADE ou similares QUESTÃO 01  A Declaração de Salamanca de 1994 foi um marco importante na conquista da cidadania para todas as pessoas que têm alguma forma de deficiência. Identifique abaixo os princípios norteadores desta declaração: I. O reconhecimento das diferenças e o atendimento às necessidades de cada um; II. A promoção de aprendizagem e a formação de professores;
  • 73.
      72 MARLENE CARDOSO    III. A instalaçãode rampas nas calçadas das cidades e de tradutores nos programas jornalísticos; IV. O reconhecimento da importância da "escola para todos". Assinale a alternativa correta: a) I, II e III b) II e IV c) Apenas II d) I e III e) I, II, IV QUESTÃO 02  Neste texto fizemos algumas reflexões sobre a compreensão de teóricos como Piaget e Vygotsky acerca do ser humano e o impacto das interações para sua inteligência. Analise o parágrafo a seguir e assinale a alternativa correta. “Piaget e Vygotsky concordavam que a inteligência humana somente se desenvolve no indivíduo em função de interações sociais. Isso quer dizer que consideravam o homem geneti- camente social. Podendo, portanto, afirmar que atualmente nenhuma aprendizagem é um ato isolado, puramente individual” (Tema 4, Conteúdo 1). Assinale a alternativa que apresenta a interpretação correta sobre as ideias de Piaget e Vygotsky em relação ao que estamos estudando em neste texto: a) A comunidade surda aprende de forma mais efetiva sem o uso da Libras, en- quanto língua própria dos surdos; b) Ao conviver com pessoas surdas os oralistas têm prejuízo em seu aprendizado do português; c) A ampliação da interação social entre oralistas e surdos favorece o desenvolvi- mento da inteligência e a aprendizagem destes dois grupos; d) No que diz respeito a aprendizagem dos surdos, a aprendizagem é um ato isola- do já que eles têm uma língua própria, a Libras; e) Os surdos que não falam Libras têm possibilidade ampliada de falar o português ou qualquer outro idioma, pois não se prendem a Libras. QUESTÃO 03  A primeira escola de surdos do Brasil foi o Imperial Instituto de Surdos Mudos. Funda- do em 1857. A criação desta instituição foi iniciativa:
  • 74.
      73 LIBRAS  a) Do imperadorD. Pedro II com apoio de Dom Pedro I b) Do prof. francês Hernest Huet apoiado por D. Pedro II, imperador; c) Da imperatriz D. Teresa Cristina com apoio do Imperador D. Pedro II; d) Do imperador D. Pedro II com apoio do francês Hernest Huet; e) Do professor Hernest Huet apoiado por D. Pedro I, imperador. QUESTÃO 04  Tendo por base tudo que você estudou no presente texto, identifique qual das afirma- ções abaixo está INCORRETA, considerando especialmente as afirmações de Saussure (1996). a) A linguagem é formada pela língua e pela fala. A língua é tida como um sistema de regras abstratas compostas por elementos significativos inter-relacionados; b) A língua é o aspecto social da linguagem, já que é compartilhada por todos os fa- lantes de uma comunidade linguística; c) Na visão de Saussure, a fala é o aspecto individual da linguagem, sendo marcada por características pessoais que os falantes imprimem na linguagem; d) O termo fala não se refere ao ato motor de articulação de fonemas, sendo na ver- dade a produção do falante na relação com os outros; e) O termo linguagem se restringe a uma forma de comunicação, e no caso dos surdos especificamente a linguagem corporal. QUESTÃO 05  Considerando todos os pressupostos da Declaração de Salamanca e seu significativo pa- pel para a história da inclusão dos surdos no mundo, cite quais direitos atuais a comunidade surda alcançou e que podem estar relacionados aos efeitos da Declaração de Salamanca. ___________________________________________________________________________ ___________________________________________________________________________ ___________________________________________________________________________ ___________________________________________________________________________ __________________________________________________________________________
  • 75.
      74 MARLENE CARDOSO     Refletindo sobrea surdez com o cinema Sugestão de filmes Alguns filmes têm retratado de forma muito interessante a realidade das pessoas que têm surdez, trazendo aspectos diversos da sua realidade, desde as questões pessoais à forma com que a sociedade ocidental lida com a pessoa surda. Por isso, sugerimos alguns filmes que podem enriquecer seu conhecimento sobre esta temática. Para refletir sobre as questões que estudamos sugerimos: FILME: Ana (Brasil/2004) Resumo: Este filme retrata a vida da personagem ANA que é surda e mora isolada com seu irmão e sua mãe, um dia, se aventura fora do mundo familiar. FILME: Blue Moon (Canadá/1999) Resumo Este filme retrata a história de uma jovem mãe tem filha surda de 5 anos.
  • 76.
  • 77.
  • 78.
      77 LIBRAS    SURDEZ E IMPLICAÇÕES À PRÁTICA  PEDAGÓGICA   2.1   TEMA 3.  ENSINO E APRENDIZAGEM A PARTIR DA LIBRAS   2.1.1   CONTEÚDO 1.  LINGUAGEM X LÍNGUA   Lei10.436/2 Da Garantia do Direito à Educação das Pessoas Surdas ou Com Deficiência Auditiva Art. 22. As instituições federais de ensino responsáveis pela educação básica devem ga- rantir a inclusão de alunos surdos ou com deficiência auditiva, por meio da organização de: I. Escolas e classes de educação bilíngue, abertas a alunos surdos e ouvintes, com professores bilíngues, na educação infantil e nos anos iniciais do ensino funda- mental; II. Escolas bilíngues ou escolas comuns da rede regular de ensino, abertas a alunos surdos e ouvintes, para os anos finais do ensino fundamental, ensino médio ou educação profissional, com docentes das diferentes áreas do conhecimento, cien- tes da singularidade linguística dos alunos surdos, bem como com a presença de tradutores e intérpretes de Libras – Língua Portuguesa. 1º São denominadas escolas ou classes de educação bilíngue aquelas em que a Libras e a modalidade escrita da Língua Portuguesa sejam línguas de instrução utilizadas no desenvol- vimento de todo o processo educativo.
  • 79.
      78 MARLENE CARDOSO    2º Os alunostêm o direito à escolarização em um turno diferenciado ao do atendimento educacional especializado para o desenvolvimento de complementação curricular, com utili- zação de equipamentos e tecnologias de informação. O citado acima pela Lei se torna efetivo a partir da iniciativa do Público surdo, haja vista que como nos diz Sacks (1998), para os indivíduos da nossa espécie, ser deficiente no campo da linguagem é visto como uma situação de calamidade desesperadora, haja vista a linguagem é a principal via de acesso para ingressar na cultura do grupo em que estamos inseridos, bem como para que possamos nos inserir plenamente nossa condição de sujeitos sociais, visto que através da linguagem que nos comunicamos com nossos semelhantes e compartilhamos in- formações, saberes e sentimentos. Sacks (1998) salienta ainda que se o indivíduo está impossibilitado de realizar esta inte- ração que favorece a inclusão social, aumentam os riscos de ele ser considerado incapaz e, consequentemente, ser isolado do cotidiano social independente do ser desejo, esforço ou ca- pacidades. A linguagem é um conjunto complexos de processos – resultado de uma certa atividade psíquica profundamente determinada pela vida social – que torna possível a aquisição e o em- prego concreto de uma língua qualquer. Ou seja, é um processo simbólico de comunicação, pensamentos e formulação, que permite ao ser humano comunicar-se consigo mesmo e com seus semelhantes por meio de estruturas com conteúdo criativo-linguístico. Já a língua é um sistema gramatical pertencente a um grupo de indivíduos. Expressão da consciência de uma coletividade, a língua é o meio por onde ela concebe o mundo que cerca e sobre ele age. A língua é um fator importante na construção da identidade das pessoas. E para a criança surda, a aquisição da língua é traumática, logo que, por mais de 120 anos a comunidade surda teve seu processo de aprendizagem baseado apenas pelo oralismo, segundo o qual a educação dos surdos reduz-se à língua oral. As comunidades surdas ao redor do mundo organizaram-se e exigiram uma mudança de modelo considerando que a língua de sinais tinha papel preponderante em sua educação. A partir daí, observou-se que para que o indivíduo surdo ampliasse seu potencial de co- nhecimento, intelectual, psicossocial e cultural era importante que ele fizesse um duplo esfor- ço: apropriar-se das duas modalidades de expressão de uma língua, tanto a oralizada (como a portuguesa) quanto a sinalizada. Logo, para o surdo brasileiro, ele precisava fazer uso do bi- linguismo, aprendizado e uso da Língua Portuguesa e da Língua brasileira de Sinais – LIBRAS. Estes dois códigos verbais lhe permitirão o acesso ao saber socialmente construído e a comunicação com o micro e a macro comunidade na qual ele está inserido, construindo um sistema sígnico tanto maior quanto forem suas modalidades de comunicação.
  • 80.
      79 LIBRAS     Há doistipos de surdos:  O indivíduo parcialmente surdo (surdez leve e moderada);  O indivíduo surdo (surdez severa e profunda). A surdez profunda apresenta perda auditiva superior a noventa decibéis. A gravidade dessa perda é tal, que o priva das informações auditivas necessárias para perceber e identificar a voz humana, impedindo-o de adquirir naturalmente a linguagem oral. Um bebê que nasce surdo balbucia como um de audição normal, mas suas emissões começam a desaparecer à medida que não tem acesso à estimulação auditiva externa, fator de máxima importância para a aquisição da linguagem oral. Assim também, não adquire a fala como instrumento de comunicação, uma vez que, não a percebendo, não se interessa por ela, e não tendo "feedback" auditivo, não possui modelo para dirigir suas emissões. A construção da linguagem oral no aluno com surdez profunda é uma tarefa longa e bastante complexa, envolvendo aquisições como: 1-Tomar conhecimento do mundo sonoro; 2-Aprender a utilizar todas as vias perceptivas que podem complementar a audição; 3-Perceber e conservar a necessidade de comunicação e de expressão; 4-Compreender a linguagem; 5-Aprender a expressar-se. Na área da deficiência da audição as alternativas de atendimento estão intimamente re- lacionadas às condições individuais do aluno. O grau da perda auditiva e do comprometimen- to linguístico, a época em que ocorreu a surdez e a idade em que começou sua Educação Espe- cial são fatores que irão determinar importantes diferenças em relação ao tipo de atendimento que deverá ser prescrito para o educando. Quanto maior for a perda auditiva, maiores serão os problemas linguísticos e maior será o tempo em que o aluno precisará receber atendimento especializado. A língua de sinais é a única língua que permite à pessoa surda ascender a todas as carac- terísticas linguísticas da fala (BOUVET apud GOMES, 2009). A língua de sinais, portanto, indispensável, para a total apropriação da linguagem pele criança surda. Somente a língua de sinais permite que sejam restabelecidas, para a criança surda, as condições naturais de apropriação da linguagem e deve ser a linguagem materna de todos os indivíduos surdos.
  • 81.
      80 MARLENE CARDOSO    Os recursos delíngua de sinais não eliminam a necessidade de se fornecer à criança sur- da toda a informação para a comunicação linguística. Toda criança surda tem necessidade, como qualquer outra criança, de ser conduzida em suas atividades de elaboração linguística, mesmo que ela se realize através da língua de sinais. Não é pelo fato de uma criança nascer surda que ela chega ao mundo com uma língua nas mãos: não é suficiente apenas proibir a comunicação gestual para que a criança surda se apro- prie da língua de sinais. Desenvolvendo competências para o atendimento às necessidades educacionais especiais de alunos surdos Por isso, se a escola optar por uma proposta de educação que valorize a língua de sinais e o contato com os pares surdos, a identidade da criança será mais fortalecida. É através desses modelos que se oportunizarão futuras representações sociais e a interiorizarão de significados da cultura, que serão compartilhados socialmente em todos os momentos de sua vida. Também, em sala de aula, a interação deverá estar estruturada de modo a estimular o in- tercâmbio e a valorização das ideias, o respeito por pontos de vista contraditórios e a valoriza- ção da pluralidade e da diferença. A aprendizagem escolar será muito mais significativa se pautada em ações de conhecer e não na mera transmissão onipotente de conhecimentos. Um ambiente desafiador, que estimu- le a troca de opiniões e a construção do conhecimento entre os alunos, favorece a função do professor mediador e o desenvolvimento de objetivos de autoestima positiva, segurança, con- fiança e bem-estar pessoal. FONTE: HTTP://WWW.BRINQUEDOSEDUCATIVOS.NET/BRINQUEDOS‐EDUCATIVOS‐COMO‐ESCOLHER.HTML  A potencialização de atividades, que permitam esse exercício dialógico cotidiano, esta- belecerá o respeito mútuo e o reconhecimento de diferenças individuais. Muitas vezes, aulas
  • 82.
      81 LIBRAS    tradicionais, frontais, nasquais só o professor demonstra o seu conhecimento e os alunos são receptores passivos desse saber, tornam difícil a interação, de modo geral, e estigmatizam, ainda mais, as dificuldades de relacionamento dos alunos surdos por impedir um trabalho cooperativo com seus colegas, levando-os ao isolamento. Formas de organização de trabalhos que enfatizem a utilização de recursos comunicati- vos visuais, manuais ou simbólicos, a experiência direta, a observação, a exploração e a desco- berta, facilitam um trabalho cooperativo e o contato entre os membros do grupo. Além disso, é necessário pensar, sempre que possível, nas possibilidades de identificação com outros pares surdos, o que é facilitado quando há grupos de alunos surdos numa mesma turma. Essa é uma estratégia facilitadora que nem sempre é levada a cabo, pois a tendência é ‘espalhar’ os alunos surdos pelas diversas turmas das escolas. Lembrem-se, no caso de alunos surdos, o convívio com seus pares permite a identificação positiva, a possibilidade de trocas linguísticas, desfa- zendo-se, para eles, a sensação de ‘isolamento’ social e cultural. Outro aspecto a ser lembrado, é que, sempre que possível, deve ser estimulada a presen- ça de surdos adultos na escola, que auxiliem as crianças na construção de sua identidade, tra- zendo-lhes estabilidade afetiva e emocional, favorecendo sua comunicação e participação no grupo social. Chegou a hora de se comunicar através das mãos. Vamos começar conhecendo o dicio- nário multimídia de LIBRAS. Investigue como ele foi criado, clique no link: http://www.ines.org.br/ines_livros/35/35_002.HTM 2.1.2   CONTEÚDO 2.  LIBRAS: A INTERAÇÃO ATRAVÉS DA LÍNGUA DE SINAIS   LIBRAS – Linguagem Brasileira de Sinais GRAFIA CORRETA: Libras. TERMO CORRETO: Língua de Sinais Brasileira. Tra- ta-se de uma língua e não de uma linguagem. Segundo Capovilla (apud SASSAKI, 2002) Lín- gua de Sinais Brasileira é preferível à Língua Brasileira de Sinais por várias razões. Língua de Sinais é uma unidade, que se refere a uma modalidade linguística quiroarticulatória-visual e neste sentido, há Língua de Sinais Brasileira, pois esta é a língua de sinais desenvolvida e em- pregada pela comunidade surda brasileira. Por isso, segundo ainda Capovilla (apud SASSAKI, 2002), não poderíamos falar em uma “língua brasileira” com dois estilos – falada e em sinais, devemos sim falar que há duas línguas, a língua brasileira e a língua de sinais brasileira.
  • 83.
      82 MARLENE CARDOSO     Língua dossinais TERMO CORRETO: língua de sinais. Trata-se de uma língua viva e, por isso, novos si- nais sempre surgirão. A quantidade total de sinais não pode ser definitiva.  Linguagem de sinais TERMO CORRETO: língua de sinais. A comunicação sinalizada dos e com os surdos constitui uma língua e não uma linguagem. Já a comunicação por gestos, envolvendo ou não pessoas surdas, constitui uma linguagem gestual. Uma outra aplicação do conceito de lingua- gem se refere ao que as posturas e atitudes humanas comunicam não verbalmente, conhecidas como a linguagem corporal. Você sabia que a língua de sinais também tem a modalidade escrita? Se respondeu: “sim”, você acertou! A modalidade escrita da língua de sinais se chama: SIGN WRITING ou ESCRITA DE SINAIS O Sign Writing é um sistema de escrita com características gráfico esquemá- ticas, que permite uma representação de textos de línguas de sinais através de uma forma intuitiva e de fácil compreensão. O sistema é constituído de um conjunto de símbolos e um conjunto de regras de escrita, definidos para re- presentar os diversos aspectos fonético-fonológicos das línguas de sinais. Desse modo, o Sign Writing apresenta a feição de um sistema de escrita fo- nética para línguas de sinais, mas plenamente apto a suportar a delimitação de um subsistema de escrita de línguas de sinais que tenha características es- tritamente fonológicas (COSTA et al, 2004, p. 254). Este sistema de escrita dos sinais teve sua origem nos Estados Unidos, há cerca de 30 anos por Valerie Sutton, diretora do Deaf Acttion Commitee (DAC4 ), e aconteceu de forma peculiar. Valerie buscou criar um sistema que lhe auxiliasse para fazer anotações dos movi- mentos de dança, e ao fazer isso acabou por desenvolver a Sign Writing, embora não fosse sua intenção inicialmente este sistema servia para a comunicação com surdos, sendo por isso in- corporada para processos educacionais de pessoas surdas.                                                        4  Organização sem fins lucrativos. 
  • 84.
      83 LIBRAS    FONTE: HTTP://WWW.MARCIASAMPAIO.COM.BR/FESTIVALDANCA/FOTOS2007.PHP  A escrita SignWriting pode representar qualquer língua de sinais do mundo sem a in- fluência da língua falada. Cada país com sua língua de sinais vai adaptá-la para sua própria ortografia. Esse sistema tem a possibilidade de representar as línguas de sinais funcionando como um sistema de escrita alfabética, em que as unidades gráficas fundamentais representam uni- dades gestuais fundamentais, suas propriedades e relações.  SIGN WRITING: um sistema de escrita para Língua de Sinais Utiliza-se neste trabalho a escrita de sinais baseada no sistema Sign Writing criado em 1974 por Valerie Sutton (http: Sign Writing.org). É um sistema de representação gráfica das línguas de sinais que permitem através de símbolos visuais representar as configurações das mãos, seus movimentos, as expressões faciais e os deslocamentos corporais. Para escrever a Sign Writing, é preciso saber uma língua de sinais. No Brasil algumas escolas já adotaram a escrita de sinais na educação de surdos, os re- sultados tem sido surpreendentes inclusive no ensino da língua portuguesa, pois antes de en- sinar o português escrito, os educandos surdos aprenderam a ler, escrever e fazer uma redação em sua própria língua, a LIBRAS (L1), para em um segundo momento trabalhar com a língua portuguesa (L2). As outras disciplinas também ganharam mais vida, pois além de conquistar o direito de ser ensinado em sinais ele também pode escrever e ser avaliado em sinais. Queremos deixar bem claro que a LIBRAS não vai abolir a língua portuguesa, muito pe- lo contrário, vai valorizá-la. Antes a língua portuguesa escrita era vista pela maioria dos sur- dos como algo praticamente impossível de se aprender, pois eles não tinham uma referencia escrita para seguir. Se você, que é ouvinte, for fazer um curso de uma língua estrangeira, du- rante todo o seu processo de aprendizagem você terá como referência a sua língua L1 (língua
  • 85.
      84 MARLENE CARDOSO    portuguesa escrita efalada), mesmo que você e o professor durante a aula falem somente a língua estrangeira, o seu processo cerebral de aprendizagem tomará como base as referências linguísticas e gramaticais da sua L1 para adquirir a L2 que está sendo ensinada. Com o surdo não é diferente, perpassa pelo mesmo princípio.  HISTÓRIA DA SIGNWRITING O trabalho de adaptação do SignWriting a LIBRAS foi a primeira etapa de uma cami- nhada que a comunidade surda brasileira, com o apoio de pesquisadores: linguistas e da in- formática, deverá empreender para conseguir uma escrita que dê conta de todas as suas neces- sidades em sua própria língua. Em 1998, Sutton criou a lista de discussão do Sign Writing e isso ajudou a divulgar o Sign Writing, porque ela usou a lista para explicar como usar a Sign Writing. Em 2002, ela criou o Signbank, que é o software para construção de dicionários. Em 2003, começou o Signpuddle, que é um sistema para criar dicionários on-line. Hoje existem quase 30 dicionários sendo feitos no Signpuddle. Existe também o dicio- nário da Bélgica, que foi feito separado do Signpuddle. Desde 1998 começaram ser feitos muitos softwares para SignWriting: o SW – Edit, o Sign Writing Java, e outros. Há também os sistemas para criar animações de sinais (usando desenhos em 3D – três dimensões). Interessante toda essa trajetória da escrita de sinais. No Brasil , em 1996, pesquisadores da PUCRS fizeram o primeiro contato com Valerie Sutton. Desde então, começou as pesqui- sas de adaptação do sistema SignWriting para a escrita da LIBRAS.  Estrutura do SignWriting O SignWriting é definido por três estruturas básicas: posição de mãos, contato e movi- mento. Creio que você esteja curioso (a) para conhecer a escrita da LIBRAS5 ! Selecionei alguns para você aprender como se escreve, aproveite e treine tentando re- produzir a escrita.                                                        5  Fonte das imagens da escrita em Libras disponível em: SITE   http://signwriting.org/library/history/hist010.html 
  • 86.
      85 LIBRAS    PARA MEDITAR: A vozdos surdos são as mãos e os corpos que pensam, sonham e expressam. As línguas de sinais envolvem movimentos que podem parecer sem sentido para muitos, mais que significam a possibilidade de organizar as ideias, estruturar o pensamento e manifestar o significado da vida para os surdos. Pensar sobre a surdez requer conhecer a Língua de Sinais. Permita-se ouvir essas mãos [...]. Fonte: QUADROS, 1997, p. 33.
  • 87.
      86 MARLENE CARDOSO    O interprete deLíngua Brasileira de Sinais/Língua Portuguesa Existe uma figura que tem um papel muito importante na inclusão social do surdo, você sabe quem é? É o interprete, não poderiamos deixar de falar nele quando nos referimos à interação com os surdos. Intérprete de LIBRAS TERMO CORRETO: intérprete da Libras (ou de Libras). Libras é sigla de Língua de Si- nais Brasileira. “Libras é um termo consagrado pela comunidade surda brasileira, e com o qual ela se identifica. Ele é consagrado pela tradição e é extremamente querido por ela. A manuten- ção deste termo indica nosso profundo respeito para com as tradições deste povo a quem de- sejamos ajudar e promover, tanto por razões humanitárias quanto de consciência social e ci- dadania. Entretanto, no índice linguístico internacional os idiomas naturais de todos os povos do planeta recebem uma sigla de três letras como, por exemplo, ASL (American Sign Langua- ge). Então, será necessário chegar a uma outra sigla. Tal preocupação ainda não parece ter chegado na esfera do Brasil”, segundo Capovilla (2001). O interprete de LIBRAS é o mediador entre a comunidade surda e ouvinte, nos ultimos anos, a presença do interprete de língua de sinais, tem ganhado espaço nas escolas por causa da política educacional brasileira, que prevê a inclusão do sujeito surdo nas instituições de ensino. Além de disso, devido o desconhecimento da maioria da população sobre a LIBRAS, torna-se necessário que existam interpretes nos mais diversos setores da sociedade, públicos e privados. A interpretação entre a língua oral e de sinais é uma atividade bilingue – bicultural. É também uma atividade desafiadora, devido a grande diferença entre as modalidades das línguas (oral-auditiva e gestual-visual) que exige do interprete um profundo conhecimento das culturas surdas e ouvintes para traduzir com o maximo de fidelidade. Os intérpretes mais experientes usam os sinais com tanta leveza e naturalidade que faz com que o processo de interpretação pareça algo que qualquer pessoa poderia fazer. Entretanto, os intérpretes são profissionais altamente treinados, cujo trabalho exige uma completa atenção e dedicação à tarefa que está sendo exercida. Para a pessoa não treinada a tradução processa-se de forma simples, é somente movimentar as mãos e passar para sinais o que a pessoa está falando em português. Na realidade o processo de interpretação é mais complexa, pois o interprete pensa ao mesmo tempo em duas línguas, e no caso da LIBRAS e a Língua Portuguesa, suas modalidades são
  • 88.
      87 LIBRAS    completamente diferentes, poruma ser gestual-visual e a outra ser oral-auditiva, dificultando mais ainda o processo. Durante a interpretação, o cérebro processa a informação que está chegando e raciocina em duas línguas , não importa se a tradução é do Português para LIBRAS ou da LIBRAS para o Português, o processo é análogo: O intérprete recebe a mensagem na língua em que a mensagem original está sendo emitida (Linguagem fonte); O cérebro analisa e interpreta a mensagem, quanto ao conteúdo e significado nas culturas das línguas envolvidas; O intérprete localiza a mensagem e nível de formalidde apropriados na linguagem a ser interpretada ( público-alvo); O intérprete produz a mensagem na língua-alvo. O elemento “desconhecido” é outra questão que os intérpretes têm que lidar em sua rotina diária de trabalho. Durante uma conversação informal eles ficam à vontade, pois o que está sendo comunicado é efetivamente dito em suas próprias palavras, sabendo, assim, o que vão dizer. Em uma interpretação, os interpretes devem esperar ouvir palavras que são desconhecidas para ele. Por ser uma atividade extremamente exigente em termos de atenção e energia, os intérpretes são incentivados a se familiarizar antecipadamente com os assuntos que irão interpretar ou a se especializar em uma determinada área. Assim, estes profissionais se tornarão suficientemente competentes para que diminua um pouco a pressão causada pelo “elemento desconhecido”.  O papel do intérprete O intérprete está presente para tornar possível a comunicação entre indivíduos que não compartilham da mesma língua, seja ela de modalidade gestual-visual ou oral-auditiva. Por ser uma profissão nova, muitas empresas e instituições não compreendem com exatidão o trabalho do intérprete. Para você compreender melhor, discutiremos funções que NÃO são do intérprete: Supervisores: Imparcialidade é algo fundamental, controlar o comportamento das pessoas surdas em seu local de trabalho foge da função da interpretação. Editores: Mesmo quando o intérprete sabe que a pessoa está dizendo á inadequado ou falso, a informação será interpretada exatamente da forma recebida. A fidelidade é um aspecto imprescindível na interpretação.
  • 89.
      88 MARLENE CARDOSO    Professores: A tarefade professor e intérprete são bastante diferentes entre si, embora ambas as profissões trabalhem diretamente com as pessoas surdas em sala de aula. Alguns professores de surdos trabalham como intérpretes, como uma segunda atividade, mas não é sua formação como professor de surdos que lhe qualificará para interpretar. Vale ressaltar que os cursos de formação de intérpretes de LIBRAS não oferecem treinamento nos métodos educacionais para surdos. Há sim um breve estudo da história da educação e da surdez, mas apenas em seu contexto cultural. Cada interpretação é unica, em determinados casos torna-se dificil detectar as características mais comuns no papel do intérprete. Há alguns anos atrás, os intérpretes e profissionalismo FONTE: HTTP://MAREVELOTF.BLOGSPOT.COM/2010/03/O‐FIM‐DO‐ISOLAMENTO‐DOS‐INDIOS‐SURDOS.HTML  Anos depois, ao serem definidos os padrões de imparcialidade, os intérpretes foram sendo vistos como condutores de informação. A função do interprete consistia em somente ouvir o português e interpretar em LIBRAS; em seguida observar a LIBRAS e passar para o Portugês. Entretanto, neste modelo surgiram algumas questões que interrompiam o processo de comunicação, pois a maioria das pessoas ouvintes não se dão conta de que os valores e costumes desta cultura são aplicados a todas as situações com que se deparam. Sendo assim, os intérpretes passaram por uma terceira mudança durante o desenvolvimento da profissão, quando adotaram o papel de “mediadores transculturais”.  O PERFIL DO INTÉRPRETE PROFISSIONAL Para o profissional intérprete, é impotante estar atento a alguns requisitos fundamentais que visam ao estabelecimento de uma relação profissional respeitosa entre o intérprete e o surdo. Assim, é fundamental ter em mente algumas premissas para o perfil de um intérprete.
  • 90.
      89 LIBRAS    O intérprete: Deve seruma pessoa de confiança na sua interpretação e no sigilo – Fidelidade; Não deixar que a sua moral e religião interfiram na interpretação; Em caso de erro na interpretação, é preciso corrigir imediatamente; Ser bilingue ( Domínio da Língua Portuguesa e da LIBRAS); Ter histórico profissional de confiabilidade; Capacidade de admitir suas limitações quando não se sentir capaz; Equilibrio durante a interpretação; Formação educacional; Conhecimentos da ética e da responsabilidade da profissão; Participante da Comunidade surda, sendo reconhecido por ela; Ser capaz de trabalhar em equipe e de apoiar os outros intérpretes; Estudo constante da Língua de Sinais.  Cultura e comunidade surda O linguísta Stokoe um escocês que vivia e trabalhava nos Estados Unidos. Em 1955, ele se tornou professor do Departamento de Inglês do Gallaudet College, hoje conhecida como Gallaudet University. Nessa época, ele não sabia nada de ASL. Ele teve de aprender alguns sinais, que ele usava ao mesmo tempo em que dava suas aulas em inglês, como a maioria dos outros professores. Nessa época, nem na Gallaudet havia aulas de ASL (Língua de Sinais Ame- ricana) pelo simples fato de que ninguém, nem mesmo os surdos, consideravam a sinalização como parte de uma língua autônoma. Stokoe não demorou a perceber que existia uma dife- rença entre a sinalização que ocorria quando um surdo se comunicava com outro, e a que ele usava como acompanhamento de palavras em inglês, durante suas aulas. A partir daí, ele co- meçou a observar cuidadosamente a sinalização usada pelos surdos e demonstrou que aquela sinalização era uma língua autônoma, que seguia uma gramática própria. Assim descreveu a gramática dessa língua, e que deu início a uma revolução nos estudos linguísticos, mostrando o todo o mundo que as línguas de sinais são línguas naturais. A partir dessa descoberta as co- munidades surdas se fortaleceram na sociedade mais segura para relacionar as diferença entre cultura e identidade surda. Foi estabelecido pela linguista surda Carol Padden, a diferença entre comunidade e cultura: A comunidade é um sistema social geral, no qual um grupo de pessoas vivem juntas, compartilham metas comuns e certas responsabilidades umas com as outras, trabalhando
  • 91.
      90 MARLENE CARDOSO    juntos para alcançarseus alvos. Portanto, em uma comunidade surda pode ter também ouvintes e surdos que não são culturalmente surdos. Uma cultura é um conjunto de comportamentos aprendidos de um grupo de pessoas que possuem sua propria língua, valores, regras de comportamento e tradições. Portanto é mais fechada que a comunidade surda, os membros de uma cultura surda se comportam como pessoas surdas, usam a língua das pessoas surdas e compartilham entre si das acrenças das pessoas surdas e com outras pessoas que não são surdas. Mas não basta ser surdo para fazer parte da comunidade e cultura de surdos. A maioria dos surdos por ser filhos de pais ouvintes, muitos deles não sabem a LIBRAS e não tem contato com as associações de surdos, que são as comunidades surdas, podendo se tornar o que os surdos definem como DA. Os surdos que estão engajados na causa politica da comunidade de surdos, costumam fazer distinção entre surdos e DA. O termo deficiente estigmatiza a pessoa pois a mostra pelo que ela não tem em relação às outras pessoas ditas normais. Por este motivo o termo SURDO é o mais aceito por sua comunidade. FONTE: HTTP://ABENFO.REDESINDICAL.COM.BR/TEXTOS.PHP?ID=64  Estima-se que no Brasil existe mais de 5.750.809 pessoas com problemas relacionados à surdez. Há surdos em todas as regiões do território nacional, e em várias regiões eles têm se organizado, formando associações em todo o país. Pelo fato de vivermos em um país com um vasto território, as diversidades entre as comunidades de surdos são grandes em termos de vestuário, alimenteção, situação socioeconômica e variações linguisticas regionais, assim como os ouvintes falantes da língua portuguesa.
  • 92.
      91 LIBRAS    No Brasil ointeresse em estudos sobre a cultura surda é muito recente, mas já há pesquisadores surdos e ouvintes em universidades e associações, que começaram a fazer o registro , através de filmes, de narrativas de surdos idosos para conhecer sua história, colhendo informações sobre as gerações de surdos.  Algumas características da comunidade de surdos:  A maioria dos surdos prefere ter um relacionamento mais íntimo com pessoas surdas;  Suas piadas envolvem as questões da surdez e o ouvinte que geralmente é o “portugês” que não percebe bem, ou quer dar uma de esperto e se dá mal;  Seu teatro já começa a abordar as questões de relacionamento, educação e visão de mundo próprio do universo do surdo;  O surdos tem um modo peculiar de olhar o mundo que o rodeia, em que as pessoas são expressões faciais e corporais. Como falam com as mãos possuem uma agilidade e leveza que dificilmente um ouvinte conseguirá alcançar.  Comunidade Surda no Brasil A comunidade surda do Brasil possue uma organização hierárquica formada por:  Confederação Brasileira de Desportos de Surdos (CBDS);  Federações Desportivas;  Associações;  Clubes;  Sociedades;  Congregações. Como toda associação, as associações de surdos das mais diversas regiões se regularizam por meio de estatutos. Em suas eleições os associados articulam-se formando chapas para concorrer a uma gestão, geralmente de dois anos, através do voto secreto escolhendo, assim, seus representantes. A CBDS, fundada em 1984, promove campeonatos desportivos masculinos e femininos em diversas modalidades a nível nacional e internacional. Seu principal objetivo é promover o desenvolvimento desportivo nos surdos. A FENEIS, é uma entidade não governamental filiada a World Federation of The Deaf e registrada no Conselho Nacional de Serviço Social/MEC. Foi fundada em 1987, quando os surdos decidiram assumir a liderança da Federação Nacional de Educação e Integração do Deficiente Auditivo (FENEIDA), que teve seu surgimento com a união do trabalho de várias
  • 93.
      92 MARLENE CARDOSO    escolas, associações depais e outras instituições do Rio de Janeiro. Hoje em dia há FENEIS em vários estados Brasileiros. O avanço nas pesquisas linguísticas acerca da língua de sinais trouxe como consequên- cia seu reconhecimento cientifico e social. Com relação ao seu status de língua natural, surge uma nova figura: o intérprete, o mediador na comunicação entre surdos e ouvintes, nas dife- rentes situações de interação social. Esse profissional tem como função traduzir e interpretar a língua de sinais para a língua portuguesa e vice-versa em qualquer modalidade em que se apresentar (oral ou escrita). Entretanto, a passagem de uma a outra (língua de sinais/língua portuguesa), implica uma série de variáveis que englobam diferenças estruturais, nos planos culturais, ideológico e linguístico, determinando modos diversos de significação e leitura da realidade. Deste modo, não basta ao interprete de língua de sinais conhecer apenas a estrutura gramatical da língua de sinais, mas penetrar nos valores culturais da comunidade surda, seus costumes e idiossincrasias, a fim de que não esteja apenas garantindo a ”decodificação” de aspectos estruturais das línguas em questão, mas, sobretudo seu discursivo, a constituição de sentidos instituída na relação entre os falantes. O reconhecimento final dos surdos e de sua comunidade linguística só pode assegurar- se a partir do reconhecimento das línguas de sinais dentro de um conceito mais geral de bilin- guismo. O fato de que uma criança surda utilize a LS (Língua de Sinais) como meio de instru- ção não significa que perca a capacidade de adquirir uma segunda língua, mas que a introdu- ção desta segunda língua através da língua natural lhe assegura o domínio de ambas. O modelo bilíngue propõe, então, dar as mesmas possibilidades psicolinguísticas que tem a ouvinte. Educadores ouvintes impuseram a superioridade da língua oral sobre a língua de sinais. O importante não era a comunicação em si, mas a necessidade de tornar os surdos parecidos com os ouvintes. Atualmente, devido à resistência da comunidade surda, o oralismo perde espaço para outras formas de buscar o fortalecimento da identidade das pessoas surdas. A partir daí, edu- cadores comprometidos em apoiar o desenvolvimento intelectual, psicossocial e cognitivo dos surdos, começam a defender a luta para reconhecer a Língua Brasileira de Sinais como sendo a língua materna do surdo. Nunca o conhecimento e a aprendizagem foram tão valorizados como atualmente. Esta é uma clara indicação de que já vivemos na sociedade do conhecimento. E, portanto, os seus processos de aquisição assumirão papel de destaque, de primeiro plano, exigindo o repensar dos processos educacionais, em especial daqueles que estão diretamente relacionados à escola.
  • 94.
      93 LIBRAS    No momento emque a civilização moderna passa por diversas mudanças, no plano eco- nômico, educacional e social, a escola é uma das instituições que possibilita ao homem do nosso tempo, interferi nesse processo, agilizando etapas para construir um novo modelo de desenvolvimento social, no qual a ampla maioria da população tem acesso ao conhecimento, necessário à sua qualidade de vida e à realização de ideais de ética, solidariedade e humanis- mo. A velocidade das mudanças que ocorrem na sociedade, torna impossível pensar que a escola dará conta de prover todo o conhecimento de que um profissional necessita. A escola será um – entre muitos outros – dos ambientes e, que será possível adquirir conhecimento. Para tanto, ela terá que incorporar os mais recentes resultados das pesquisas sobre aprendiza- gem e assumir conhecimento, desenvolvendo, assim, competências e habilidades para poder continuar a aprender ao longo da vida. Os mais recentes estudos sobre aprendizagem fornecem importantes resultados que po- dem ser usados na análise do que acontece com a educação hoje. O trabalho de Piaget mostra que as pessoas têm uma capacidade de aprender a todo o momento. Aprendemos a andar, a falar, a ser profissionais, a educar os filhos etc. Aprendemos tudo isso vivendo, fazendo as coi- sas e interagindo com as pessoas, não somente sendo ensinados. Além disso, como mostrou Delval (apud VALENTE, 2000), um estudioso da psicologia do desenvolvimento e discípulo de Piaget, as pessoas também têm a capacidade de ensinar, transmitindo cultura e valores que a sociedade tem acumulado Delval (apud VALENTE, 2000). Tal fato acontece desde a primeira interação mãe-filho. Portanto, aprendemos e ensi- namos porque precisamos resolver problemas reais e interagir com as pessoas. Uma das pautas de discussão da modernidade é o pensar e repensar constantes sobre o papel do ambiente socioeconômico-cultural em relação ao diferente. A inclusão tem sido um tema muito debatido. Ela abrange conceitos como respeito mútuo, compreensão, apoio e e- quidade. Não é uma tendência, um processo ou um conjunto de procedimentos educacionais passageiro a serem implementados. Ao contrário, a inclusão é um valor social que se conside- rado desejável, torna-se um desafio no sentido de determinar modos de conduzir nosso pro- cesso educacional e profissional para promovê-la. A pesquisa sobre a educação dos surdos, vem tomando um espaço cada vez maior nas reflexões teóricas dos que atuam com os mesmos. Encontro-me há anos realizando, com pro- fessores e alunos surdos, tanto na rede particular, quanto na municipal e estadual de ensino da Bahia, um trabalho de orientação e de sala de aula na qual a ação pedagógica é frequente. Durante muito tempo houve uma incerteza quanto às propostas de ensino dos deficien- tes auditivos, devido à divisão de conceitos na qual, havia uma dicotomia referente ao trabalho prático e as questões teóricas.
  • 95.
      94 MARLENE CARDOSO    A insatisfação ea inquietação são constantes no que diz respeito às dificuldades dos sur- dos. Fora sempre relevante refletir sobre as dificuldades destes em transpor suas ideias e opi- niões para a escrita na língua portuguesa e diminuir o distanciamento da escrita em Libras6 . Os anseios dos professores e de outros profissionais em relação à escrita dos surdos de- monstra a necessidade de um aprofundamento para compreender e superar as dificuldades entre os limites da Libras e do Português. A utilização da Língua de Sinais é fundamental para entender a escrita do surdo, ausên- cia de alguns elementos do texto (conectivos, preposição, tempo verbal, concordância verbal e nominal) e esclarecimento das dúvidas entre professor e aluno. Pesquisadores abordam que o fracasso destes perpassa pela falta de significados de sua língua (LIBRAS), causando um índice de analfabetismo muito alto. A experiência com os surdos impõe a necessidade de compreender o seu mundo subje- tivo, para só então fazer algo por ele e com ele. Qualquer atuação profissional com esses sujei- tos implica em uma disposição, em fazer mudanças; não apenas no próprio enquadre através de adaptações, como também na visão de mundo daquele que faz esta escolha. Para o profissional da educação que trabalha com a palavra, com a língua e a comunica- ção, estar diante de alguém que não fala, constitui um desafio; trabalhá-lo é crer, acima de tudo no seu potencial e no do individuo. Já faz parte do senso comum dizer que os professores estão buscando novos caminhos para trabalhar com essas pessoas que se utiliza de uma outra língua na sua comunicação, a Libras. Um novo saber se impôs no cenário profissional. Nessa perspectiva, os desafios que te- mos a enfrentar são inúmeros, e toda e qualquer investida no sentido de se ministrar um ensi- no de qualidade implicam na adequação de novos conhecimentos oriundos das investigações atuais em educação e de outras ciências às salas de aula, às intervenções tipicamente escolares, que têm nos objetivos pedagógicos sua eficácia para o ensino destes. Portanto devemos enfrentar e analisar essa realidade, reconhecendo que os professores não possuem apenas saberes, mas também competências profissionais que não se reduzem ao domínio dos conteúdos a serem ensinados (PERRENOUD, 2000). O professor precisa plane- jar, atuar e avaliar suas intervenções para cada contexto singular, o que significa um trabalho contínuo de estudos e reflexões sobre a sua prática. Construir uma educação capaz de ligar os conhecimentos às práticas sociais, tornar es- ses conhecimentos artefatos para a construção da cidadania, orientada para a autonomia e a democracia, são aprendizados necessários aos educadores do nosso tempo. Philippe Perre- noud (2000) refere-se à necessidade da escola como espaço de mobilização de conhecimentos                                                        6  Língua Brasileira de Sinais, segundo a Federação Nacional de Educação de Surdos (FENEIS). 
  • 96.
      95 LIBRAS    para a construçãode competências, de indivíduos que saibam agir em uma sociedade mutante e complexa. Resumo: Há três correntes ou propostas educacionais: Oralista; Bimodal; Bilinguista. Corrente Oralista Ênfase na língua oral e recuperação da pessoa surda. Visão do surdo como um doente, alguém a ser “recuperado”. Corrente Bimodal Corrente Bilinguista Lei 10.436/2 3. Para os efeitos desta Norma, devem ser consideradas as seguintes definições: 3.1 Acessibilidade: é a condição para utilização, com segurança e autonomia, dos servi- ços, dispositivos, sistemas e meios de comunicação e informação, por pessoa com deficiência auditiva, visual ou intelectual. 3.2 Legenda Oculta: corresponde à transcrição, em língua portuguesa, dos diálogos, efei- tos sonoros, sons do ambiente e demais informações que não poderiam ser percebidos ou compreendidos por pessoas com deficiência auditiva. 3.3 Audiodescrição: corresponde a uma locução, em língua portuguesa, sobreposta ao som original do programa, destinada a descrever imagens, sons, textos e demais informações que não poderiam ser percebidos ou compreendidos por pessoas com deficiência visual. 3.4 Dublagem: tradução de programa originalmente falado em língua estrangeira, com a substituição da locução original por falas em língua portuguesa, sincronizadas no tempo, en- tonação, movimento dos lábios dos personagens em cena etc. (NBR 15290). 3.5 Campanhas institucionais – campanhas educativas e culturais destinadas à divulga- ção dos direitos e deveres do cidadão. 3.6 Informativos de utilidade pública – qualquer informação que tenha a finalidade de proteger a vida, a saúde, a segurança e a propriedade. 3.7 Janela de Libras: espaço delimitado no vídeo onde as informações são interpretadas na Língua Brasileira de Sinais (LIBRAS). O exigido pela Lei acima ajudará na formação do sujeito surdo no processo educacional.
  • 97.
      96 MARLENE CARDOSO     Educação bilínguee a Libras  O bilinguismo na comunidade surda No momento, essa discussão sobre bilinguismo é ainda um tópico em discussão, mas pode-se afirmar que aos surdos são indivíduos bi/multilingues e interculturais, uma vez que eles estão inseridos em um contexto majoritário ouvinte. A situação bilíngue se configura no uso da língua de sinais (LS) como língua natural e materna (LM) – entende-se aqui LM como a língua de socialização do meio familiar, (GROSJEAN,1982; ROMAINE,1995) – e na inser- ção do mundo ouvinte, no qual tem contato com a cultura e a línguas majoritária – geralmen- te via modalidade escrita (GROSJEAN,1996). Além disso, o bilinguismo dos surdos pode também envolver o uso de outras línguas de sinais e outras línguas orais que não o português. Todavia, se compararmos à situação de grupos linguísticos de línguas orais, a situação do gru- po minoritário surdo revela-se complexa e emoldurada por aspectos específicos.  Bilinguismo Todas as pessoas que usam duas línguas ou dialetos sejam na modalidade escrita ou fa- lada (ou sinalizada) em sua vida cotidiana são consideradas bilíngues, como é o caso dos sur- dos que, em sua maioria, usam a LIBRAS, mas escreve na língua portuguesa. A educação com bilinguismo é a proposta de ensino que busca tornar acessível à criança surda duas línguas no seu contexto escolar. Os surdos conquistam o direito de serem ensina- das em sua própria língua, as disciplinas são ministradas em LIBRAS e a língua portuguesa escrita e/ou falada é ensinada como 2ª língua com uma metodologia apropriada e em momen- tos distintos. Percebeu-se que diante deste ambiente de valorização da sua cultura, língua e identidade possibilitou aos surdos um pleno desenvolvimento e compreensão do conteúdo escolar e sua postura diante da sociedade. O bilinguismo pressupõe o ensino de duas línguas para a pessoa surda. A primeira lín- gua é a Libras (Língua Brasileira de Sinais), que dará a base para a aprendizagem de Língua Portuguesa, no caso do Brasil, que pode ser na forma escrita ou oral. Não é um objetivo de uma educação bilíngue, que os alunos mudem a língua de suas re- lações sociais. O “objetivo é que os alunos aprendam uma nova língua que possam utilizar no mundo externo”.  Educação Oralista Sua proposta fundamenta-se na recuperação do “deficiente auditivo” tendo como parâ- metro a língua oral e a cultura ouvinte enfatizando sempre a oralização em termos terapêuti- cos, fazendo utilização de técnicas para o desenvolvimento da percepção e memória visual e
  • 98.
      97 LIBRAS    programas de exercíciopara aumentar a habilidade de captação de pistas visuais e auditivas presentes na comunicação (SPINELLI, 1979). Em sala de aula, todo o processo educacional era realizado na língua oral, o uso da lín- gua de sinais era proibido, em alguns lugares mais radicais até amarravam as mãos dos surdos, batiam em suas mãos, ou eram colocados de castigo se fossem pegos usando sinais. Era uma relação de colonos e colonizador. Com o passar dos anos os profissionais da área perceberam que seus alunos não estavam se desenvolvendo como eles objetivavam, principalmente com os alunos de surdez severa e profunda, essas questões levaram aos educadores a repensar sobre o método educacional aplicado, levando a educação de surdos a novas mudanças. Nos dias atuais, o método oralista ainda é utilizado em algumas escolas especiais.  Bimodalismo/Comunicação Total Na década de 70 surge a proposta educacional que utiliza a língua de sinais como recur- so para o ensino da língua oral, caracteriza-se pelo uso simultâneo de sinais e da fala mistu- rando os sinais com a estrutura gramatical da língua portuguesa, que passa a ser chamado de português sinalizado. A Comunicação Total não é considerada um método de ensino, mas uma filosofia e maneira de servir ao surdo, auxiliando na comunicação com os ouvintes. Como essa filosofia preocupa-se com a aceitação da surdez e a quebra do bloqueio da comunicação incentivando as diversas formas de comunicação (mímicas, linguagem oral ou escrita, língua de sinais, ges- tos, desenhos), deu-se, então, início à queda do oralismo. Surgem surdos líderes, pois com a busca da quebra do bloqueio da comunicação, as in- formações começaram a chegar ao surdo, o seu desempenho escolar e profissional melhorou, as pessoas começaram a se interessar pela língua de sinais, até então conhecida por linguagem dos sinais. O interprete de língua de sinais começa a ter espaço, pois os surdos começaram a parti- cipar das reuniões no trabalho, simpósios, congressos juntamente com os ouvintes, tendo as- segurado seu acesso às informações e seu direito de emitir opiniões. Ênfase na língua de sinais e na cultura surda. Visão do surdo como membro de uma comunidade minoritária. Seguidores de Piaget têm ampliado seus estudos, discutindo mais recentemente outras questões ligadas ao desenvolvimento humano, tais como o desenvolvimento moral, a aquisi- ção da linguagem escrita, a participação do outro na interação e na construção das estruturas
  • 99.
      98 MARLENE CARDOSO    cognitivas, o papelda arte na estruturação do tempo e do espaço, o papel do esquema familiar na resolução de problemas, entre outras. Na teoria construtivista é essencial a interação entre iguais para o desenvolvimento do educando. Os alunos discutindo com os colegas buscam argumentos convincentes e estabelece melhores relações entre suas ideias e as dos outros. Muitas vezes compreende mais rápido o que não entendeu, através da mediação do colega. Trabalhos realizados em duplas, trios e em pequenos e grandes grupos concorrem pela circulação de muitas informações necessárias à aprendizagem, mas, o professor será sempre o maior responsável por esse trabalho de mediação e intervenção pedagógica, incentivando, provocando e criando as situações de aprendizagem mais adequadas. Com relação aos conhecimentos trazidos para os nossos dias por meio da pesquisa só- cio-histórica de Vygotsky, podemos afirmar o mesmo, ele acreditava que o comportamento humano é basicamente fruto das interações sociais. A sua teoria fornece elementos para com- preender a construção do conhecimento, reconhecendo a interferência do sujeito e a dimen- são do social.  Lev Vygotsky FONTE: HTTP://FACULTY.WEBER.EDU/PSTEWART/6030/6030.HTML  Para Vygotsky, o homem constitui-se como tal através de suas interações, é visto como alguém que transforma e é transformado nas relações produzidas em uma determinada cultu- ra. Organismo e meio exercem influência recíproca, o biológico e o social não estão dissocia- dos, por isso, sua teoria é chamada sociointeracionista. Um de seus estudos de mais destaque é a Teoria das Zonas de Desenvolvimento que ofe- rece elementos importantes para a compreensão de como se dá a interação entre ensino, a-
  • 100.
      99 LIBRAS    prendizagem e desenvolvimento.Segundo Vygotsky, existem dois tipos de desenvolvimento humano: um que é real, que já aconteceu, e outro que chamou de potencial, ou seja, existe como possibilidade próxima. Porém, ainda não se completou ou efetivou-se, mas está prestes a se tornar real. Desta constatação, ele constrói o conceito de Zona de Desenvolvimento Pro- ximal. Vygotsky (1987) define da seguinte maneira: “A ZDP é a distância entre o nível de desenvolvimento real, que se costume determinar através da solução independente de problemas, e o nível de desenvolvimento potencial, determinado através da solução de problemas sob a orientação de um adulto ou em colaboração com companheiros mais capazes”. Fonte: VYGOTSKY apud MOREIRA, 1999, p.116. A Zona de Desenvolvimento Real é aquilo que a criança manifesta em sua vida cotidia- na. Trata-se daquilo que de fato, ela realiza dentro das coisas previsíveis. Já a Zona de Desen- volvimento Potencial (ZPD) consiste naquilo que o sujeito pode fazer independente da sua etnia, região ou da sua cultura. É o previsível, é o esperável da espécie humana. A zona de de- senvolvimento proximal diz respeito àquilo que a pessoa faz hoje com a ajuda de uma outra, mas que amanha poderá estar fazendo sozinha. É a zona cooperativa do conhecimento. FONTE: HTTP://WWW.PEDRINHASPAULISTA.SP.GOV.BR/ASSISTENCIASOCIAL%20ADOLECENTE.HTM  É na ZDP que os professores atuam como mediadores, estimuladores, provocadores e interventores nos organismos que não se desenvolvem plenamente sem o suporte de outros indivíduos de sua espécie. Para o desempenho desse papel, não precisamos conhecer os passos já consolidados pelo aluno. Seu nível de desenvolvimento real – os que já iniciaram ou não na Zona Proximal e que precisam aprender para o desenvolvimento de suas funções psicológicas – Zona de Desenvolvimento Potencial. Assim, os docentes estarão sendo os construtores da ponte entre o que o aluno já sabe e o que ele pode e deve aprender. Nessa perspectiva, o processo ensino-aprendizagem na escola será construído a partir do nível de desenvolvimento real do educando num determinado
  • 101.
      100 MARLENE CARDOSO    momento, em relaçãoa um dado conteúdo curricular a ser desenvolvido, tendo em vista os objetivos e metas estabelecidas pela escola e professor para aquele ano escolar e/ou para cada grupo de crianças, jovens e adultos que são atendidos na sala de apoio.  Albert Einstein FONTE: HTTP://WWW.BIINTERNATIONAL.COM.BR/ALUNO/RODRIGORAMOS/  Piaget e Vygotsky concordavam que “a inteligência humana somente se desenvolve no indivíduo em função de interações sociais”. Isso quer dizer que consideravam o homem gene- ticamente social. Podendo, portanto, afirmar que atualmente nenhuma aprendizagem é um ato isolado, puramente individual. Continuadores dos estudos de Vygotsky sistematizaram, aprofundaram e ampliaram conhecimentos deste, valorizando o estudo das funções cerebrais, o jogo e a brincadeira, a
  • 102.
      101 LIBRAS    linguagem, a relaçãoda consciência e socialidade, o autocontrole e a autorregulação no desen- volvimento da vontade, aspectos ligados ao raciocínio lógico, entre outros. Como podemos verificar neste pequeno passeio pelos estudos destes dois autores, eles têm muito a contribuir com as Práxis Pedagógicas da Sala de Apoio a Deficientes Auditivos, para a compreensão do aprender, e, portanto, tem-se muito que estudar para integrar a atua- ção a tais conhecimentos.  A linguagem e escrita dos surdos e suas condições de produção Ao iniciarmos o desenvolvimento deste tema vamos refletir sobre as palavras de Góes (1994). A criança nasce imersa em relação sociais que se dão na linguagem. O mun- do e as possibilidades dessa imersão são cruciais na surdez, considerando-se que é restrito ou impossível,conforme o caso,o acesso a formas de linguagem que dependam de recursos da audição. Sobretudo nas situações de surdez congênita ou precoce em que há problemas de acesso á linguagem falada, a oportunidade de incorporação de uma língua de sinais mostra-se necessária para que sejam configuradas condições mais propícia á expansão das rela- ções interpessoais que conceituem o funcionamento nas esferas cognitivas e afetivas e fundam a construção da subjetividade. Portanto os problemas tra- dicionalmente apontados como característicos da pessoa surda são produzi- dos por condições sociais (GÓES, 1994, p. 38). A linguagem do surdo, isto é, o sistema de comunicação de pessoas que não escutam ou que não falam, tem uma complexidade gramatical específica e em princípio estão sujeitos a mudanças linguísticas semelhantes as que ocorrem nas línguas naturais. Segundo Saussure (1996), considerado o pai da Linguística7 a linguagem é formada pela língua e pela fala. A língua é tida como um sistema de regras abstratas compostas por elemen- tos significativos inter-relacionados. É o aspecto social da linguagem, já que é compartilhada por todos os falantes de uma comunidade linguística. De acordo com Saussure (1996), a fala é o aspecto individual da linguagem, são as carac- terísticas pessoais que os falantes imprimem na linguagem. É importante ter a noção de que o termo fala não se refere ao ato motor de articulação de fonemas, e sim, à produção do falante que deve ser analisada na relação com os outros. Portanto o termo linguagem não se restringe apenas a uma forma de comunicação. É através da linguagem que se constitui o pensamento                                                        7  Teoria da Linguagem que explica os mecanismos dos sistemas sonoros das línguas, bem como, a relação des‐ tes sistemas com os demais componentes da gramática, como: morfologia, sintaxe e semântica. 
  • 103.
      102 MARLENE CARDOSO    do indivíduo. Assim,a linguagem está sempre presente no sujeito, mesmo nos momentos em que este não está se comunicando com outras pessoas. As crianças quando ingressam na escola trazem uma bagagem de conhecimentos de sua língua materna, das historias pessoais e vivências diferenciadas, fundamentais para o desen- volvimento de sua consciência metalinguística8 . Nesse enfoque, a linguagem compõe o sujeito, a forma como ele percebe o mundo e a si mesmo. Dentro dessa conceituação, pode-se enten- der que os surdos têm uma língua própria devendo ser compartilhada entre as comunidades linguística: a comunidade surda. Com isto se estabelece a diferença entre ouvir e escutar. A maior dificuldade pela qual passa o surdo é justamente constituir-se enquanto sujeito, isto é, possuir uma identidade própria, para daí reconhecer-se como um povo, com uma lín- gua distinta e cultura própria. A linguista surda Padden (apud CUNHA, 2007) faz uma diferença entre cultura e co- munidade surda. Para ela, devemos entender como sendo cultura o conjunto de comporta- mentos que os indivíduos de um determinado grupo aprendem. Ressalta a autora ainda que as pessoas de cada grupo possuem sua língua, valores, regras de comportamento e tradições que são próprias das pessoas do grupo. Por outro lado, Padden (1989) informa que a comunidade deve ser entendida como sendo um sistema social geral em que seus indivíduos, além de viverem juntos, dividem metas comuns e têm responsabilidades umas com as outras. As comunidades surdas possuem diferenças regionais em relação a hábitos alimentares, comunicação, situação socioeconômica, entre outras. Estes fatores geram variações linguísti- cas regionais. Na cultura dos ouvintes existe a Língua Portuguesa que contribui para o desen- volvimento da compreensão, da comunicação e pensamento e está constituída de símbolos essencialmente auditivos. Observe que os alunos ouvintes adquirem espontaneamente línguas orais, porque a in- formação lhes chega pela via auditiva. Por sua vez, para os surdos, as informações chegam pela via visual. São, portanto, os signos visuais que comandam a atividade criadora; esta é a singulari- dade do surdo. Desta forma, uma identidade surda só pode ser constituída dentro de uma cultura visual, por isso, a escrita do surdo não se aproxima da escrita do ouvinte. A partir des- ta visão é que se defende uma educação bilíngue.                                                        8  Habilidade de pensar e refletir sobre a sua língua. 
  • 104.
      103 LIBRAS     Coerência Comunicativa Éa efetiva comunicação entre professores e alunos. Sendo os discentes usuários de LIBRAS, isto implica o uso desta Língua pelos docentes, a qual se constitui em um fator deci- sivo para transmissão dos conhecimentos. Desta maneira, estabelecer-se-á uma comunicação total, que provocará uma maior assimilação da Língua Portuguesa por parte dos alunos.  Linguagem e Escrita O canal de acesso do surdo à realidade e ao conhecimento é o visual. Segundo estudio- sos, a alfabetização dos surdos não precisa passar antes pela oralidade. Eles desenvolvem capa- cidades visuais e espaço-temporais na interação com diversos instrumentos, sendo assim a Libras é preponderante nesse processo. Logo o aprendizado realizar-se-á, preferivelmente, através de recursos que possibilitem a exploração e interação com os objetos de conhecimento por meio de seus sentidos sadios, que segundo Vygotsky devem compensar os que foram perdidos. Do mesmo jeito que os ouvintes, os surdos se apoiam na Língua de Sinais, que é a sua “fala”, o que explica a ausência de artigos, preposições etc. Observe esse exemplo de escrita do surdo: Aluno surdo escrevendo redação sobre o tema rotina: G. C. 18a, 1° Ano do Ensino Médio. TEMA: Rotina9 Ontem, na manhã, eu acordava às 5:30h ou 5:40h, tomei café com pão, tomei banho, vestiu roupa, escovei os dentes, espero no ponto de ônibus, chegava o ônibus de Aeroporto, eu fui para escola, cheguei na escola, mais ou menos às 7:16h ou 7:20h. Na (escola X), eu estava conversando com meus colegas, começou aula de matemática. Após terminar matemática, bate o sino, professor Fred anunciou lanche pra os alunos e até às 10:20 tinha começado aula de matemática novamente. Até terminar na escola, eu andei de ônibus de Lapa, cheguei na minha casa, eu almocei, tomei banho, vestiu a roupa, liga a televisão e até às 17:25h lembro ver canal 7, começou (desenho A) na (emissora Y), também (desenho B). Às 19:00h, minha mãe chegou minha casa, eu abracei minha mãe, também beijo, D. tomou banho, vestiu a roupa, tomamos café, comemos pão com queijo e presunto.                                                        9  OBS.: Foram omitidos nomes de programas, emissoras e escola do aluno propositadamente. 
  • 105.
      104 MARLENE CARDOSO    Na noite, às21:00h, D. assistiu a televisão na novela das oito a senhora destino e eu assisti o mundo perdido na (emissora Z), depois acabar o mundo perdido, eu desliguei a televisão, eu dormi.  Análise dos Textos É nítida a transição entre a L1 (Língua de Sinais) e a L2 (Língua Portuguesa). Utilizam conectivos, preposição, tempo verbal, concordância verbal e nominal, artigo etc. Bem como, fazem uso da estrutura textual e dominam o vocabulário. Repare na riqueza de detalhes além da organização do pensamento. Não tente ler o texto como um ouvinte que apreendeu de forma completa todas as regras gramaticais desde que nasceu. A escrita do surdo é semelhante à escrita de estrangeiros aprendendo a língua portuguesa. Portanto, olhe para esse texto de forma a ter sempre em mente que se trata de um aluno que a limitação física da surdez, apesar de dificultar o aprendizado, não impede que ele possa avançar na compreensão do mundo que o rodeia. Seja generoso. De acordo com o que vimos até aqui, na Práxis Pedagógica, no tocante a produção escri- ta e a mediação na sala de apoio aos deficientes auditivos, verifica-se a importância das condi- ções de produção textual a partir das especificidades desses sujeitos na apreensão da escrita, não devendo considerar tais diferenças como “aberrações” ou “erros”. Diversificar metodologias e estratégias, intercaladas a um acompanhamento pedagógico especializado, é, sem dúvida, o caminho mais seguro para o sucesso no decorrer da vida escolar de alunos portadores de deficiência auditiva. Texto para refletir depois de todo esse conteúdo assimilado “Por que é tão difícil para a sociedade ouvinte aceitar uma língua de sinais? Será o fato da língua de sinais ser a ’marca‘ da surdez, já que uma criança surda ’calada’, pode passar dessapercebida, mas se ’fala‘ em língua de sinais mostra-se ’SURDA‘ e pode despertar curiosidade, piedade, desrespeito e, por isso, constrangimento a seus pais? Por que finges que é melhor ter uma criança pouco participativa, sem posicionamento crítico, devido ao fato de não estar podendo assimilar todas as informações que são passadas oralmente, quando se poderia ter uma criança que, se comunicando em língua de sinais, feliz, brincasse, brigasse e se posicionando frente aos desafios do mundo? Por que
  • 106.
      105 LIBRAS    negar a belezade ver uma criança surda, nos seus primeiros anos de vida, já se comunicando em língua de sinais, contando estórias infantis, perguntando esperta e curiosa sobre as coisas do mundo, interagindo-se e apreendendo tudo de forma natural, rápida e não traumatizante? Por que é tão diflcil para um ouvinte perceber que uma pessoa pode ter uma língua que utiliza outro canal para transmissão de suas ideias mais profundas, sentimentos e leitura do mundo? 2.1.3   CONTEÚDO 3.  SURDEZ, FAMÍLIA E COMUNICAÇÃO:  APRENDENDO A LIBRAS   Temos conhecimento que é do ambiente familiar que vai depender todo o sucesso da educação de uma criança e isto é válido para toda e qualquer criança, com surdez ou não. Firmamos também que toda família se prepara para receber seu filho sadio fisicamente e mentalmente. Na verdade é que quando isso não vem acontecer a família entra em uma jornada de culpa e desestruturação em casa. Após o diagnóstico de que seu filho tem uma perda auditiva ou uma surdez é normal que passem um momento de tristeza, angústia e perdidos sem saber o que vão fazer dali por diante,pois o preparo não aconteceu para que esse processo fosse amortizado. Angústia pelos pais de crianças surdas é logo nos anos iniciais de vida, no processo esco- lar e processo clínico e algo a ser descoberto com ajuda de Especialistas. A escola precisa de uma equipe de profissionais que atuem em conjunto para obter sucesso. As portas quase sem- pre são fechadas para essas mães e filhos que buscam esclarecimento e uma inclusão na socie- dade. Embora a Lei seja bastante clara quando colocar a obrigatoriedade destas crianças nas escolas regulares. Toda criança tem direito fundamental à educação, e deve ser oferecida a o- portunidade de atingir e manter o nível adequado de aprendizagem, toda criança possui características, interesses, habilidades e necessidades de a- prendizagem que são únicas, sistemas educacionais deveriam ser designados e programas educacionais deveriam ser implementados no sentido de se le- var em conta a vasta diversidade de tais características e necessidades (DECLARAÇÃO DE SALAMANCA).
  • 107.
      106 MARLENE CARDOSO    Poucos são ospais que conhecem seus Direitos e as Instituições que podem ajudar a es- sas crianças e familiares. Cabe aos governantes divulgarem mais de forma intensa e continua a importância do diagnóstico precoce e os espaços de acompanhamento. Os serviços educacionais iniciam-se pela Educação Infantil, no programa de estimulação precoce e na pré-escola. 2.1.4   CONTEÚDO 4.  A PRÁTICA PEDAGÓGICA E O PROCESSO DE APRENDIZAGEM DO SURDO   O bilinguismo vem seguindo no meio educacional da comunidade de surdos e especialistas da área como a última palavra em educação. As portas começam a se abrir para esta nova perspectiva, mas, para muitas pessoas, é como se fosse uma “tábua de salvação” e não uma opção realmente consciente (FERNANDES, 2006, p. 23).  Aprendendo a Libras RECURSOS DE ACESSIBILIDADE (Lei 10.436/2) 5.1 A programação veiculada pelas estações transmissoras ou retransmissoras dos servi- ços de radiodifusão de sons e imagens deverá conter: a) Legenda Oculta, em língua portuguesa, devendo ser transmitida pela linha 21 do Intervalo de Apagamento Vertical (VBI); b) Audiodescrição, em língua portuguesa, devendo ser transmitida pelo Programa Se- cundário de Áudio (SAP), sempre que o programa for exclusivamente falado em português; c) Dublagem, em língua portuguesa, dos programas veiculados em língua estrangeira, no todo ou em parte, devendo ser transmitida pelo Programa Secundário de Áudio (SAP), juntamente com a audiodescrição definida na alínea b, de modo a permitir a compreensão dos diálogos e conteúdos audiovisuais por pessoas com deficiência visual e pessoas que não consi- gam ou não tenham fluência para leitura das legendas de tradução.  Ideia-chave: Libras é uma língua e não a deve ser confundida com a mímica, a Libras está em evolu- ção principalmente pelas criações que os mais jovens vêm realizando; apesar de surdos e ou-
  • 108.
      107 LIBRAS    vintes terem línguasdiferentes, podem conviver enquanto comunidade una e indivisível. É uma convivência boa para ambos só será satisfatória se houver um esforço bilateral de se a- proximarem reciprocamente pelas duas línguas. A Língua Brasileira de Sinais é um sistema linguístico legítimo e natural, utilizado pela comunidade surda brasileira, de modalidade gestual-visual e com estrutura gramatical inde- pendente da Língua portuguesa falada no Brasil. A LIBRAS, Língua Brasileira de Sinais, possi- bilita o desenvolvimento linguístico, social e intelectual daquele que a utiliza enquanto ins- trumento comunicativo, favorecendo seu acesso ao conhecimento cultural-científico, bem como a integração no grupo social ao qual pertence. As pessoas surdas consideram que por ser a LIBRAS uma língua própria da comunidade surda brasileira, deve-se procurar garantir que o ensino desta língua seja realizado, preferenci- almente, por professores/instrutores surdos, viabilizando dessa forma maior riqueza interativa cultural entre professor/instrutor surdo e alunos. Diante de tal colocação, se faz necessário capacitar cada vez mais surdos para serem professores e instrutores conforme as exigências legais e o proposto pelas federações e associações de surdos. Vamos começar a utilizar a Língua Brasileira de Sinais. É importante para a inclusão do surdo na escola regular e na sociedade que profissionais que lidam com essas pessoas, devem aprender a se comunicar através da LIBRAS. Podemos perceber que um curso de língua de sinais não pode apenas ensinar a falar com as mãos. Você terá que se apropriar de outros conhecimentos (que apareceu ao longo deste módulo) para poder utilizar a LIBRAS com um veículo poderoso de aprendizado para o aluno surdo. Literalmente: mãos à obra. Os sinais são formados a partir da combinação da forma e do movimento das mãos e do ponto no corpo ou no espaço onde esses sinais são feitos. Nas línguas de sinais podem ser en- contrados os seguintes parâmetros que formarão os sinais:
  • 109.
      108 MARLENE CARDOSO    1-Configuração das mãos:São formas das mãos que podem ser da datilologia (alfabeto manual) ou outras formas feitas pela mão predominante (mão direita para os destros ou es- querda para os canhotos), ou pelas duas mãos. 2-Ponto de articulação: É o lugar onde incide a mão predominante configurada, ou se- ja, local onde é feito o sinal, podendo tocar alguma parte do corpo ou estar em um espaço neutro.
  • 110.
      109 LIBRAS    3-Movimento: Os sinaispodem ter um movimento ou não. Por exemplo, os sinais DEITAR e EM-PÉ não têm movimento; já os sinais SONHAR e TRABALHAR possuem mo- vimento. 4-Expressão facial e/ou corporal: As expressões faciais/corporais são de fundamental importância para o entendimento real do sinal, sendo que a entonação em Língua de Sinais é feita pela expressão facial. Orientação/Direção: Os sinais têm uma direção com relação aos parâmetros acima. Assim, os verbos IR e VIR se opõem em relação à direcional idade. Para conversar em Libras não basta apenas conhecer os sinais de forma solta, é necessá- rio conhecer a sua estrutura gramatical, combinando-os em frases. Muita atenção! Aqui, disponibilizamos neste material para você o alfabeto dos sinais. Comece a exercitar as suas mãos. Não tenha receio e seja curioso!  Alfabeto da Libras É importante treinar a digitação do alfabeto LIBRAS para desenvolver habilidade com as mãos. Quanto mais você exercitar melhor, por isso convide seus colegas para um bate papo. Boa conversa!
  • 111.
      110 MARLENE CARDOSO    Agora que vocêsabe muita coisa sobre a comunidade surda, propomos algumas pala- vras abaixo para que você possa praticar certo? Vamos lá! Agora para fixar o alfabeto LIBRAS treine falar com as mãos as seguintes palavras:
  • 112.
      111 LIBRAS    Você que jádigitou as palavras acima, agora vamos formar frases:
  • 113.
      112 MARLENE CARDOSO    Lembre-se! Digitar uma palavraou frase em LIBRAS, só é utilizado quando aquela palavra não tem o sinal específico. Datilologia (alfabeto manual): palavra separada, letra por letra. Ex: C-E-R-T-O = c-e-r-t-o Sinal e um gesto feito utilizando as duas mãos simultaneamente ou apenas uma delas. Ex: O sinal de Certo é: Fonte: http://www.acessobrasil.org.br/libras/ Vamos aprender agora a diferença entre digitalizar ou utilizar um sinal para uma mesma palavra ou frase. Fique atento... Isso aumentará a sua agilidade na conversação. Observe que a configuração da mão é a mesma para as várias palavras, só difere na posi- ção da articulação: para o verbo aprender, na testa, no dia da semana sábado, na boca. No caso da fruta/cor laranja o que vai diferenciar é o contexto da frase. INSERIR OS SINAIS DE APRENDER, DO DIA DA SEMANA: SÁBADO E DA FRUTA/COR, LARANJA. COLOCAR ABAIXO DO SINAL O SEU NOME. Vejamos alguns sinais mais usados. Prepare-se! E lembre-se: quanto mais treinar, mais rápido o aprendizado. Só depende de você.
  • 114.
      113 LIBRAS    Vamos começar pelossinais de saudação. Que tal na próxima aula você entrar na sala e saudar seus colegas em LIBRAS?  Saudações: Repare que os sinais de saudação iniciam com a palavra boa ou bom e seguido do perío- do, tarde, noite ou dia são sinais compostos. Observe:
  • 115.
  • 116.
      115 LIBRAS    Os sinais dafamília: Muita atenção com os verbos. A LIBRAS não tem em suas formas verbais a marca de tempo como o português. Dessa forma, quando o verbo refere-se há um tempo passado, futu- ro ou presente, o que vai marcar o tempo da ação ou do evento serão itens lexicais ou sinais adverbiais como ONTEM, AMANHÃ, HOJE. Antes de qualquer coisa vamos aprender os sinais de alguns verbos. Os verbos serão a- presentados no infinitivo. Todas as concordâncias e conjugações são feitas no espaço.
  • 117.
      116 MARLENE CARDOSO    Os sinais queveiculam conceito temporal, em geral, vêm seguidos de uma marca de pas- sado, futuro ou presente da seguinte forma: movimento para trás, para o passado; movimento para frente, para o futuro; e movimento no plano do corpo, para presente. É interessante notar que uma linha do tempo constituída a partir das coordenadas pas- sado (atrás); presente (no plano do corpo); futuro (na frente) pode ser observada também em línguas orais como português e o inglês. Além disso, a LIBRAS utilizam as expressões faciais e corporais para estabelecer tipos de frases. Por isso para perceber se uma frase em LIBRAS está na forma afirmativa, exclamativa, interrogativa, negativa ou imperativa, precisa-se estar atento às expressões faciais e corporais, que são feitas simultaneamente com certos sinais ou com toda a frase. Ex: você quer? Sinal você + sinal verbo querer + expressão facial interrogativa (sobrancelhas franzidas e um ligeiro movimento da cabeça inclinando-se para cima). Uma das características das línguas de sinais, no mundo todo, é sua iconicidade, isto é, alguns sinais tendem a reproduzir características parciais ou totais do dado da realidade representado, o que faz com que as pessoas creiam ser esta uma língua que apenas reproduz conceitos concretos. Vejam alguns exemplos: Podemos perceber que temos muitos sinais para aprender. Contudo, é necessário que tenhamos em mente que gravar os sinais depende muito do contato diário que deveremos ter com os surdos, ou seja, quanto mais treinar com a comunidade surda mais fácil ficará sua co- municação. É possível que você já consiga entabular uma conversa com um surdo apesar dos poucos sinais vistos até agora. Portanto, cuidado. Ainda não poderemos nos aventurar em ser um intérprete de LIBRAS. Senão, incorreremos no mesmo equívoco que a maioria dos ouvintes faz ao tentar se comunicar com poucos sinais com o surdo. Normalmente o ouvinte diante de um surdo fala mais alto, pausadamente, ou usando gestos ou sinais acreditam que conseguirão dialogar sem maiores problemas.
  • 118.
      117 LIBRAS    Para ser interpreteé preciso conhecer profundamente a LIBRAS e a cultura surda e ser um mediador da comunicação entre o surdo e o ouvinte. Se tomarmos, por exemplo, a sala de aula o trabalho do intérprete precisa ser negociado de modo a não gerar conflitos, devendo ocorrer de forma integrada com o trabalho e o papel do professor. A relação professor – intér- prete não pode resumir-se a um “estar junto numa mesma sala de aula”, precisa ser o resulta- do de uma construção conjunta, harmoniosa, visando ao êxito pedagógico da criança surda. Pode-se dizer ainda que o ato de interpretar corresponde ao processo cognitivo pelo qual se trocam mensagens de uma língua a outra, sejam elas orais ou sinalizadas. Que a profissão de intérprete de LIBRAS em alguns estados do Brasil já é reconhecida e valorizada? Para entender um pouco sobre este avanço da legislação brasileira, que beneficia a comunidade surda, leia o decreto nº 5.626, de 22 de dezembro de 2005, em especial o Artigo 21, que disponibilizamos para você neste texto: Art. 21. A partir de um ano da publicação deste Decreto, as instituições fede- rais de ensino da educação básica e da educação superior devem incluir, em seus quadros, em todos os níveis, etapas e modalidades, o tradutor e intér- prete de Libras – Língua Portuguesa, para viabilizar o acesso à comunicação, à informação e à educação de alunos surdos. 1º. O profissional a que se refere o caput atuará: I - nos processos seletivos para cursos na instituição de ensino; II - nas salas de aula para viabilizar o acesso dos alunos aos conhecimentos e conteúdos curriculares, em todas as atividades didático-pedagógicas; e III - no apoio à acessibilidade aos serviços e às atividades-fim da instituição de ensino. 2º As instituições privadas e as públicas dos sistemas de ensino federal, esta- dual, municipal e do Distrito Federal buscarão implementar as medidas refe- ridas neste artigo como meio de assegurar aos alunos surdos ou com defici- ência auditiva o acesso à comunicação, à informação e à educação (SILVA, 2005).  O que é o intérprete de Língua Brasileira de Sinais para pessoas surdas? O intérprete da Língua Brasileira de Sinais é aquele que tomando a posição do sinaliza- dor ou do falante, transmite os pensamentos, palavras e emoções do sinaliza- dor/comunicador/falante, servindo de elo entre duas modalidades de comunicação. Neste
  • 119.
      118 MARLENE CARDOSO    sentido, o intérpreteé um sujeito Bilíngue que intermedeia a comunicação entre duas pessoas que falam apenas uma língua, e no caso em que estamos tratando o intérprete, viabiliza a co- municação entre um sujeito que se comunica com a Libras e o português, enquanto o outro domina apenas o português. A habilidade requerida num profissional intérprete é a competência da Língua Portu- guesa e na Língua Brasileira de Sinais. Esta competência deve ser constantemente reforçada por meio do contato com a comunidade surda. Pensou que os sinais já haviam acabado? Qual nada, continuaremos a conhecer mais sinais!  Estruturação de Sentenças em LIBRAS Costuma-se pensar que as sentenças da LIBRAS são completamente diferentes do ponto de vista estrutural daquelas do português. Realmente, no que diz respeito à ordem das pala- vras ou constituinte, há diferenças porque o português é uma língua de base sujeito-predicado enquanto que a LIBRAS é uma língua do tipo tópico-comentário. Nas sentenças do português, a ordem predominante é: sujeito (S)-verbo(V)-objeto (O), normalmente chamada de SVO. Assim, as sentenças se estruturam da seguinte maneira: O leão matou o urso S V O Sujeito Predicado Nesta sentença, além da concordância sujeito-predicado que determina quem faz o que no evento descrito pelo verbo da sentença, a ordem também é significativa porque senão não saberíamos qual é o sujeito da sentença “o leão matou o urso” porque tanto o constituinte “o leão” quanto o constituinte “o urso” podem concordar com o verbo. Entretanto, a primeira sentença poderia ter o seu último constituinte deslocado para a frente da sentença através de operações como por exemplo a topicalização: O urso o leão matou Tópico Comentário Note-se, porém, que nos dois casos houve necessidade de apelo a mecanismos não mui- to usado do tipo entoação e uso da preposição “a”. Nestes casos, “o urso” continua sendo o
  • 120.
      119 LIBRAS    objeto direto de“matar” e “o leão”, o seu sujeito, apesar de termos a topicalização do objeto, isto é, apesar do objeto direto ser o tópico da sentença e o sujeito e o verbo serem o comentá- rio do tópico. A topicalização é relativamente frequente em português, principalmente, na fala colo- quial. Entretanto, em LIBRAS, a frequência é maior, diríamos até que é regra geral. Animais: Gênero: Tempo:
  • 121.
  • 122.
      121 LIBRAS    Sugestão de filmes Maisuma vez trazemos algumas sugestões de filmes para enriquecer o seu estudo sobre a realidade de pessoas surdas e sua comunicação através da LIBRAS. FILME: Alpine Fire (Suíça) Resumo: Este filme conta a história de um menino que fala a língua de sinais e mostra de forma muito interessante esta forma de comunicação. FILME: Depois do silêncio (Palavras do silêncio) Breaking Through – EUA/1996 Resumo: História sobre uma jovem (Laura) surda de 20 anos que aprende língua de si- nais, depois de conhecer uma assistente social.
  • 123.
  • 124.
  • 125.
      124 MARLENE CARDOSO    ESTUDO DE CASO  Utilizando o conhecimentoque você adquiriu com o estudo dos conteúdos do tema 3, analise o caso abaixo e responda as questões. Em seguida discuta suas conclusões com seus colegas no fórum da disciplina. Caso 3 Marta, 25 anos, perdeu a audição aos 8 anos devido ao uso de medicamentos ototóxicos. Desde que a família percebeu a dificuldade auditiva da filha mais velha, encaminharam imedi- atamente a um especialista em fonoaudiologia que a acompanha sistematicamente. Marta usa constantemente o aparelho auditivo, sem o qual ela ouve somente sons fortes como o barulho do avia e não consegue ouvir a voz das pessoas. Apesar da surdez parcial, Marta articula corretamente as palavras. Durante o dia Marta ajuda o pai no mercadinho da família e à noite faz cursinho pré- vestibular. Reflita a partir da análise do caso descrito, tendo por base as solicitações feitas abaixo: Considerando os casos 1 e 2 descritos no módulo, estabeleça uma comparação entre a qualidade de vida alcançada por Marta (caso 3) e as pessoas descritas nos casos 1 e 2. Bom trabalho! ___________________________________________________________________________ ___________________________________________________________________________ ___________________________________________________________________________ ___________________________________________________________________________ ___________________________________________________________________________ ___________________________________________________________________________ ___________________________________________________________________________ Revisão Agora que você já se apropriou dos conceitos e concepções tratados ao longo dos conteúdos do nosso Tema 3, sistematize seu conhecimento com as questões abaixo. Bom trabalho!
  • 126.
      125 LIBRAS    EXERCÍCIOS PROPOSTOS  Questões do ENADE,adaptadas do ENADE ou similares Leia o texto abaixo e responda as questões 1 e 2 TEXTO ESCRITO POR UM JOVEM SURDO O menino esperto Um dia de manhã, uma professora pregava na aula, um menino estava dormindo na mesa. Bateu o sino, o menino acordava e espanto pelo sino, a professora observado do menino: – Ei? Venha cá, meu aluno. – O que? Já bateu o sino? – Já, mas quero falar com você. – Sim, professora? – Por que você acordou agora? – Ah...porque... Não sei bem falar. – Não, não. Você é inteligente e eu não sou boba. – Tudo bem, eu estava dormindo. – Ah! Muito bem, meu aluno. Quero anotar em um papel para mostrar sua mãe, certo? – Certo! A professora anotou no papel sobre ‘’ o menino estava dormindo na sala de aula ‘’ para mostrar a mãe dele. O menino saiu na escola para passear na rua, cantava e olhado no céu, um gato chamou ‘’Miau!’’, ele ouviu e viu um gato: – Ah! Um gato! Quero levar para minha casa. Hum...que medo! Se minha mãe viu meu gato...Ah! vou esconder na minha camisa. Ih! Ih! Ih! Ele escondeu o gato na camisa, chegado em casa. – Boa tarde, mamãe! Oh! Boa tarde, meu filho. Tudo bem? Como estar na sua escola? – Estou bem, minha- escola está ótima! (ele mostrar o sorriso). Um rabo de gato estava aparecendo por baixo da camisa do menino e a mãe não viu. No quarto, tirou um gato. Na noite, ele andou devagar pois a mãe estava dormindo, ele colocou o leite na tigela do gato e andou de novo devagar e a mãe abriu a porta. – Filho? Você não está dormindo. – Ah! Já vou dormir. – O que é isso? Essa tigela? – Ah! Quero beber leite. (mostrar o sorriso de novo)
  • 127.
      126 MARLENE CARDOSO    – Oxente! Vocêbebe o leite na tigela? – Sim! (sorriso) – Tá bom! Vou dormir. Boa noite, filho! – Boa noite, mamãe! (sorriso) A mãe fechou a porta e o menino diz ‘’Ufa!!!’’. Aluno: G.C   QUESTÃO 01  Analise o texto acima e descreva as diferenças entre este texto e um texto padrão da lín- gua portuguesa observadas por você. ___________________________________________________________________________ ___________________________________________________________________________ ___________________________________________________________________________ ___________________________________________________________________________ __________________________________________________________________________ QUESTÃO 02  Após identificar os pontos de diferenciação entre a forma de um surdo escrever um tex- to e o texto de um oralista, reescreva este texto acrescentando os elementos da língua portu- guesa. ___________________________________________________________________________ ___________________________________________________________________________ ___________________________________________________________________________ ___________________________________________________________________________ __________________________________________________________________________ QUESTÃO 03  Qual a diferença estrutural existente entre a Libras e a língua portuguesa? Qual a ordem predominante no português? ___________________________________________________________________________ ___________________________________________________________________________ ___________________________________________________________________________ ___________________________________________________________________________ __________________________________________________________________________
  • 128.
      127 LIBRAS    QUESTÃO 04  Descreva como secaracteriza um intérprete da Língua Brasileira de Sinais (Libras), ci- tando quais as habilidades requeridas neste profissional. ___________________________________________________________________________ ___________________________________________________________________________ ___________________________________________________________________________ ___________________________________________________________________________ __________________________________________________________________________ QUESTÃO 05  Descreva caracteristicas da comunidade de surdos no Brasil. Em seguida analise quais fatores podem contribuir para que esta comunidade tenha as características citadas por você. ___________________________________________________________________________ ___________________________________________________________________________ ___________________________________________________________________________ ___________________________________________________________________________ __________________________________________________________________________ 2.2   TEMA 4.  CIDADANIA E DIREITOS DA COMUNIDADE SURDA NO BRASIL  E NO MUNDO   2.2.1   CONTEÚDO 1.  EDUCAÇÃO ESPECIAL: ASPECTOS LEGAIS E PEDAGÓGICOS   A Educação Especial, em sua definição atual, é entendida como uma modalidade que abrange os diferentes níveis de eduacação escolar, ou seja, educação infantil, educação fundamental, educação média e educação superior.
  • 129.
      128 MARLENE CARDOSO    Segundo o MinistérioEducação, por Educação Especial entende-se um processo educacional definido em uma proposta pedagógica que assegura recursos e serviços educacionais especiais, organizados institucionalmente para apoiar, complementar e, em alguns casos substituir os serviços educacionais comuns de modo a garantir a educação escolar e promover o desenvolvimento das potencialidades dos educandos que apresentam necesidades educativas especiais, em todas as etapas e modalidades da educação básica. No ano de 1990, aconteceu a Conferência Mundial Sobre Educação Para Todos. A edu- cação aparece como preocupação mundial. O tema foi motivo de vários estudos e encontros. Na Espanha, durante a Conferência Mundial de Necessidades Educacionais Especiais, foi a- provada a Declaração de Salamanca no ano de 1994, cujos princípios norteadores trouxeram impacto direto para o alcance de direitos por parte das pessoas que têm alguma deficiência, o que tem repercutido na crescente ampliação dos seus direitos de cidadania e na transformação da sociedade para um modelo inclusivo e mais equitativo.  Princípios norteadores da Declaração de Salamanca: O reconhecimento das diferenças; O atendimento às necessidades de cada um;
  • 130.
      129 LIBRAS    A promoção deaprendizagem; O reconhecimento da importância da "escola para todos"; A formação de professores. Os aspectos políticos – ideológicos que estão embutidos nos princípios desta Declara- ção, nos leva a pensar num mundo inclusivo, onde todos têm direito à participação na socie- dade, fazendo valer a democracia de forma cada vez mais ampla. FONTE: DISPONÍVEL EM: WWW.INFOJOVEM.ORG.BR/  A nova LDB 9.394/96 em seu capítulo V coloca que a educação dos portadores de neces- sidades especiais deve se dar de preferência na rede regular de ensino, o que traz uma nova concepção na forma de entender a educação e integração dessas pessoas. Por educação inclusiva se entende o processo de inclusão dos portadores de necessida- des especiais ou distúrbios de aprendizagem na rede comum de ensino em todos os seus graus.  Contribuição da Educação Especial para construir a Educação Inclusiva Educação especial No Brasil, o atendimento às pessoas com deficiência teve início na época do Império com a criação de duas instituições: o Imperial Instituto dos Meninos Cegos, em 1854, atual Instituto Benjamin Constant – IBC, e o Instituto dos Surdos Mudos, em 1857, atual Instituto Nacional da Educação dos Surdos – INES, ambos no Rio de Janeiro.
  • 131.
      130 MARLENE CARDOSO    Instituto Benjamin Constant InstitutoNacional da Educação dos surdos No início do século XX é fundado o Instituto Pestalozzi – 1926, instituição especializada no atendimento às pessoas com deficiência mental; em 1954 é fundada a primeira Associação de Pais e Amigos dos Excepcionais – APAE e; em 1945, é criado o primeiro atendimento edu- cacional especializado às pessoas com superdotação na Sociedade Pestalozzi, por Helena An- tipoff.
  • 132.
      131 LIBRAS    HELENA ANTIPOFF  FONTE: HTTP://WWW.CLIOPSYCHE.UERJ.BR/ARQUIVO/ANTIPOFF.HTML  Em 1961, oatendimento educacional às pessoas com deficiência passa ser fundamenta- do pelas disposições da Lei de Diretrizes e Bases da Educação Nacional, Lei nº 7. Até a primeira metade deste século, o panorama educacional foi dominado pelo que po- deríamos chamar de um conceito dualista de educação: o ensino regular e a educação especial. Sob esta perspectiva as pessoas eram deficientes por questões exclusivamente orgânicas. A deficiência entendida como sendo produzida por distúrbios do desenvolvimento, o que di- ficilmente poderia ser modificado. Esta visão trouxe consigo duas consequências significati- vas: 1. Necessidade de se detectar a deficiência, identificar o distúrbio; 2. Necessidade de uma atenção educacional, diferente e separada da regular. Neste sentido, a classificação e a rotulação dos alunos possibilitavam a formação de clas- ses homogêneas. A capacidade e a possibilidade de êxito, dividia os alunos entre os normais (que se beneficiavam dos serviços do ensino regular) e outra categoria, a dos deficientes, para a qual foram criadas as classes e escolas especiais. Deste modo, gradualmente foi sendo configurado um sistema tangencial de educação, a especial, em resposta à própria incapacidade do sistema regular de ensino de entender as ne- cessidades educativas de todos os seus alunos, independente se estas necessidades eram oriun- das de suas características particulares ou do tipo de dificuldades apresentadas. A partir dos anos 60, período em que podemos situar as origens do movimento de inte- gração escolar, e especialmente nos últimos anos, cresceu no Brasil, um movimento de enor-
  • 133.
      132 MARLENE CARDOSO    me força queimpulsionou uma profunda modificação na concepção da deficiência e da edu- cação especial.  Educação Inclusiva Tem como objetivo incluir os portadores de necessidades especiais no contexto do ensi- no regular. Esta decisão foi tomada com base na Declaração de Salamanca – Espanha – 1994, os surdos passaram, então, a frequentar escolas regulares. A proposta de inclusão social é bas- tante interessante, mas quando tratamos de uma comunidade com aspectos culturais e lin- guísticos diferentes da maioria, faz-se necessário tomar uma série de cuidados, como por e- xemplo:  Preparar o professor, alunos e funcionários da escola para receber o estudante surdo;  O professor deve aprender a língua do seu aluno para comunicar-se com ele, mesmo com a presença do interprete em sala de aula;  Ter intérprete de LIBRAS em sala de aula, sem o interprete será impossível o profes- sor ensinar em duas línguas ao mesmo tempo;  O professor e a equipe pedagógica precisam estudar sobre a cultura do surdo, como é o seu processo de aquisição de conhecimentos, para, assim, organizar as aulas com metodologias e avaliações de forma que atinja surdos e ouvintes. Não é uma tarefa fácil, sabemos disso! Mas é necessário, pois caso contrário não alcan- çará o objetivo de incluir e sim excluiremos.
  • 134.
      133 LIBRAS     Integração O “princípioda normalização” surgiu nos países escandinavos, com Bank-Mikkelsen (1969) e Nirje (1969), tendo como pressuposto básico a ideia de que toda pessoa portadora de deficiência teria o direito inalienável de experienciar um estilo, ou padrão de vida, que seria comum ou normal em sua cultura. Isto significaria que a todos os membros de uma sociedade deveriam ser fornecidas o- portunidades iguais de participar em atividades comuns àquelas partilhadas por grupos de idades equivalentes. Braddock (apud ARANHA, 2002) discutiu a questão da “Ideologia da Normalização” como sendo um conjunto de ideias, as quais refletiriam necessidades sociais e aspirações dos indivíduos considerados diferentes na sociedade. Nesta, mencionou, também, a existência de uma condição “normal”, que é representada pela maioria percentual de pessoas em uma curva da normalidade e uma condição “desviante”, que é representada por baixos percentuais de pessoas, na mesma curva.
  • 135.
      134 MARLENE CARDOSO    As escolas regularespassaram a ter a tarefa de educar a todos os alunos, apesar das dife- renças, incapacidades, interesses que eles apresentassem. A obrigatoriedade da oferta de edu- cação para todos levou a uma reavaliação da função e organização das escolas que deveriam ser mais abrangentes, ou seja, integradora e não excludente. O desenvolvimento de experiência nas escolas, oportunizou uma avaliação de novas possibilidades de atendimento ao aluno com necessidades educativas especiais. Nessa perspectiva, a primeira contribuição da educação especial, no contexto da educa- ção geral, vem sendo a de impor uma discussão ética a respeito da escola para todos como uma questão de direitos humanos. Nesse sentido, as escolas vêem provocando paulatinamente a abertura de duas portas para uma parcela da população que, até então, tinha ficado à mar- gem da sociedade. Hoje, a escola tem que acolher a todos os alunos, reconhecendo a diversidade da popu- lação, com a consequente diferenciação na demanda. Reconhecer essa diversidade e buscar formas de acolhimento requer, por parte da equipe escolar, disponibilidade e informações, discussões, reflexões e, algumas vezes, ajuda externa.
  • 136.
      135 LIBRAS    A integração defendidapela equipe da educação especial, vem produzindo efeitos posi- tivos tanto individuais como sociais. Do ponto de vista individual, otimiza as possibilidades de desenvolvimento físico, intelectual e social de todos os alunos. Do ponto de vista social, possibilita a construção de uma sociedade mais humanizada, ao favorecer a convivência dos alunos sem deficiência com a diversidade, com a diferença, com as pessoas que sempre ficaram a margem da sociedade. Essa não tem sido uma tarefa simples, pois envolve lidar com mitos, emoções, motiva- ções, responsabilidades, compromissos, valores e atitudes do sujeito em relação ao outro. Nas últimas duas décadas, a tendência educacional foi de fomentar a escola de qualidade para todos e lutar contra a exclusão escolar de alunos com necessidades especiais, de forma que todas as crianças possam aprender juntas, independente de suas dificuldades e diferenças. DANÇA FLAMENCA – ESPANHA  FONTE: HTTP://UNIESPANOLLOMEJOR.BLOGSPOT.COM/2010_04_01_ARCHIVE.HTML 
  • 137.
      136 MARLENE CA   A Mundia cação d de suas  Pe oImpér imperad Educaçã ARDOSO  Declaração al sobre Edu de qualidade condições i Vamos co esquise no s rio de D. Pe dor, o Impe ão de Surdo o de Salam ucação para e para os alu individuais, onhecer um FONTE:  site a seguir edro II, qua erial Institut os: manca, procl a Todos, con unos que ap econômica m pouco mai DOM PE  HTTP://WWW.B r, pois esta h ando o prof to de Surdo 1ª ESCO FONT lamada na nclama a U presentam d as ou socioc is esta histó EDRO II – HERNE BAILLEMENT.COM história com fessor franc os Mudos, q LA DE SURDOS D TE: WWW.INES.O Espanha, e Universalizaç dificuldades culturais. ória ST HUET  M/INTERNES/HUE meçou em 26 cês Hernest que depois s DO BRASIL  ORG.BR  em sintonia ção do ensi s de escolar ET.HTML  6 de setemb Huet fundo se tornou In a com a De ino e advog rização, dec bro de 1857, ou, com o a nstituto Nac eclaração ga a edu- correntes durante apoio do cional de
  • 138.
      137 LIBRAS    2.2.2   CONTEÚDO 2.  REFLEXÕES SOBRE A PRÁXIS PEDAGÓGICA E A MEDIAÇÃO NA  LINGUAGEM ESCRITA   “Eu realmentenão acredito que consigamos criar vidas artificiais. Mas, depois de haver atingido a lua e de ter pousado uma ou duas naves em Marte, eu vejo que essa minha descrença significa muito pouco. Mas os computadores são totalmente diferentes dos crebros, cuja função não é primariamente a de computar, mas a de guiar e equilibrar um organismo e ajudá-lo a continuar vivo. É por está razão que o primeiro passo da natureza em direção a uma mente inteligente foi a criação da vida, e eu acho que se nos pudéssemos criar artificialmente uma mente inteligente deveríamos seguir o mesmo caminho” Fonte: Carta de um surdo (p. 261-20). Foi num congresso em Milão em 1880 que um grupo não muito numeroso de educado- res ouvintes impôs a superioridade da língua oral sobre a língua de sinais. O importante não era a comunicação em si, mas a necessidade de tornar os surdos parecidos com os ouvintes. Atualmente, devido à resistência da comunidade surda, o oralismo perde espaço para outras formas de buscar o fortalecimento da identidade das pessoas surdas. A partir daí, edu- cadores comprometidos em apoiar o desenvolvimento intelectual, psicossocial e cognitivo dos surdos, começam a defender a luta para reconhecer a Língua Brasileira de Sinais como sendo a língua materna do surdo. Nunca o conhecimento e a aprendizagem foram tão valorizados como atualmente. Esta é uma clara indicação de que já vivemos na sociedade do conhecimento. E, portanto, os seus processos de aquisição assumirão papel de destaque, de primeiro plano, exigindo o repensar dos processos educacionais, em especial daqueles que estão diretamente relacionados à escola. No momento em que a civilização moderna passa por diversas mudanças, no plano eco- nômico, educacional e social, a escola é uma das instituições que possibilita ao homem do nosso tempo, interferi nesse processo, agilizando etapas para construir um novo modelo de desenvolvimento social, no qual a ampla maioria da população tem acesso ao conhecimento, necessário à sua qualidade de vida e à realização de ideais de ética, solidariedade e humanis- mo. A velocidade das mudanças que ocorrem na sociedade torna impossível pensar se a es- cola dará conta de prover todo o conhecimento de que um profissional necessita. A escola será um – entre muitos outros – dos ambientes e, que será possível adquirir conhecimento. Para tanto, ela terá que incorporar os mais recentes resultados das pesquisas sobre aprendizagem e assumir conhecimento, desenvolvendo, assim, competências e habilidades para poder conti- nuar a aprender ao longo da vida.
  • 139.
      138 MARLENE CARDOSO    Os mais recentesestudos sobre aprendizagem fornecem importantes resultados que po- dem ser usados na análise do que acontece com a educação hoje. O trabalho de Piaget mostra que as pessoas têm uma capacidade de aprender a todo o momento. Aprendemos a andar, a falar, a ser profissionais, a educar os filhos etc. Aprendemos tudo isso vivendo, fazendo as coi- sas e interagindo com as pessoas, não somente sendo ensinados. Além disso, toda pessoa tem a capacidade de ensinar, transmitir a cultura e valores da coletividade em que está inserido. Tal fato acontece desde a primeira interação mãe-filho. Portanto, aprendemos e ensinamos porque precisamos resolver problemas reais e interagir com as pessoas. Uma das pautas de discussão da modernidade é o pensar e repensar constantes sobre o papel do ambiente socioeconômico-cultural em relação ao diferente. A inclusão tem sido um tema muito debatido. Ela abrange conceitos como respeito mútuo, compreensão, apoio e e- quidade. Não é uma tendência, um processo ou um conjunto de procedimentos educacionais passageiro a serem implementados. Ao contrário, a inclusão é um valor social que se conside- rado desejável, torna-se um desafio no sentido de determinar modos de conduzir nosso pro- cesso educacional e profissional para promovê-la. A pesquisa sobre a educação dos surdos, vem tomando um espaço cada vez maior nas reflexões teóricas dos que atuam com os mesmos. Encontro-me há anos realizando, com pro- fessores e alunos surdos, tanto na rede particular, quanto na municipal e estadual de ensino da Bahia, um trabalho de orientação e de sala de aula na qual a ação pedagógica é frequente. Durante muito tempo houve uma incerteza quanto às propostas de ensino dos deficien- tes auditivos, devido à divisão de conceitos na qual, havia uma dicotomização referente ao trabalho prático e as questões teóricas. A insatisfação e a inquietação são constantes no que se diz respeito às dificuldades dos surdos. Fora sempre relevante refletir sobre as dificuldades destes em transpor suas ideias e opiniões para a escrita na língua portuguesa e diminuir o dis- tanciamento da escrita em Libras10 . O convívio com os anseios dos professores e de outros profissionais em relação à escrita dos surdos e seus entraves, demonstra a necessidade de um aprofundamento para compreen- der e superar as dificuldades entre os limites da Libras e do Português. A utilização da Língua de Sinais é fundamental para entender a ausência de alguns elementos do texto (conectivos, preposição, tempo verbal, concordância verbal e nominal) e esclarecimento das dúvidas entre professor e aluno. Pesquisadores abordam que o fracasso destes perpassa pela falta de signifi- cados de sua língua (Libras), causando um índice de analfabetismo muito alto. A experiência com os surdos impõe a necessidade de compreender o seu mundo subje- tivo, para só então fazer algo por ele e com ele. Qualquer atuação profissional com esses sujei-                                                        10  Língua Brasileira de Sinais, segundo a Federação Nacional de Educação de Surdos (FENEIS). 
  • 140.
      139 LIBRAS    tos implica emuma disposição, em fazer mudanças; não apenas no próprio enquadre através de adaptações, como também na visão de mundo daquele que faz esta escolha. Para o profissional da educação que trabalha com a palavra, com a língua e a comunica- ção, estar diante de alguém que não fala, constitui um desafio; trabalhá-lo é crer, acima de tudo no seu potencial e no do individuo. Já faz parte do senso comum dizer que os professores estão buscando novos caminhos para trabalhar com essas pessoas que se utiliza de uma outra língua na sua comunicação, a Língua Brasileira de Sinais. Um novo saber se impôs no cenário profissional. Nessa perspectiva, os desafios que te- mos a enfrentar são inúmeros, e toda e qualquer investida no sentido de se ministrar um ensi- no de qualidade implicam na adequação de novos conhecimentos oriundos das investigações atuais em educação e de outras ciências às salas de aula, às intervenções tipicamente escolares, que têm nos objetivos pedagógicos sua eficácia para o ensino destes. Portanto devemos enfrentar e analisar essa realidade, reconhecendo que os professores não possuem apenas saberes, mas também competências profissionais que não se reduzem ao domínio dos conteúdos a serem ensinados (Perrenoud, 2000). O professor precisa planejar, atuar e avaliar suas intervenções para cada contexto singular, o que significa um trabalho con- tínuo de estudos e reflexões sobre a sua prática. Construir uma educação capaz de ligar os conhecimentos às práticas sociais, tornar es- ses conhecimentos artefatos para a construção da cidadania, orientada para a autonomia e a democracia, são aprendizados necessários aos educadores do nosso tempo. Philippe Perre- noud (2000) refere-se à necessidade da escola como espaço de mobilização de conhecimentos para a construção de competências, de indivíduos que saibam agir em uma sociedade mutante e complexa.  Referencial teórico e campo epistemológico A prática pedagógica, atualmente, sofre influência de alguns estudos e pesquisas sobre o conhecimento e a linguagem. As contribuições à luz das teorias piagetianas e vygotskyanas, permitem o repensar educativo. Jean Piaget e Lev Semenovich Vygotsky foram dois estudiosos que dedicaram suas vidas profissionais a descoberta de como o ser humano se desenvolve e aprende e, por isso, seus trabalhos trazem contribuições significativas em relação à compreensão do desenvolvimento do ser humano e de seus mecanismos de ensino/aprendizagem para a intervenção em casos que apresentam alterações no processo do aprender. A teoria do conhecimento construída por Jean Piaget, não teve intenção pedagógica. Po- rém, ofereceu aos educadores importantes princípios para orientar sua prática. Ele realizou estudos com o principal objetivo de conhecer a evolução do conhecimento na espécie huma-
  • 141.
      140 MARLENE CARDOSO    na. Os resultadosdas pesquisas epistemológicas realizadas por ele, seus colaboradores e suces- sores, auxiliam sobremaneira a compreensão do desenvolvimento humano e da aprendizagem no que se refere à lógica matemática e suas relações com a linguagem e com a construção da moral. LEI Nº 10.436, DE 24 DE ABRIL DE 2002 Dispõe sobre a Língua Brasileira de Sinais – Libras e dá outras providências. O PRESIDENTEDAREPÚBLICA faz saber que o Congresso Nacional decreta e eu san- ciono a seguinte Lei: Art. 1º É reconhecida como meio legal de comunicação e expressão a Língua Brasileira de Sinais – Libras e outros recursos de expressão a ela associados. Parágrafo único. Entende-se como Língua Brasileira de Sinais – Libras a forma de co- municação e expressão, em que o sistema linguístico de natureza visual-motora, com estrutura gramatical própria, constitui um sistema linguístico de transmissão de ideias e fatos, oriundos de comunidades de pessoas surdas do Brasil. Leia com atenção o que a Lei 10.436/2 e note que ela abre caminhos para um ensino e formação que garantir acessibilidade dos surdos aos meios de comunicação. Conhecer as Leis, decretos e portarias aqui apresentados é difundir cidadania. Pense nisso!  Recursos Utilizados nas Atividades Individuais e Grupais  Trabalhos com modalidades textuais;  A utilização da análise contrastiva na sala de apoio.  Análise Contrastiva É uma metodologia, geralmente associada ao ensino de uma segunda língua. Entretanto, pode-se afirmar que os recursos que são utilizados na sala de apoio se assemelham aos propos- tos por essa metodologia. São estabelecidas as similaridades e as diferenças entre a língua-alvo, a ser aprendida e a língua materna com a finalidade de facilitar a aprendizagem da segunda língua pelos indivíduos que já possuem uma primeira língua. Esse procedimento de comparar as duas línguas é aplicado pela linguística contrastiva.
  • 142.
      141 LIBRAS    Ao compararmos asproduções nas duas línguas, tal princípio implicou a aceitação da escrita como expressão de sua linguagem e tal produção como legitima e, não como aberração ou, simplesmente, desvio ou erro. Dessa forma os alunos estabelecem as diferenças e especifi- cidades de Libras e do Português, sendo um recurso importante. Durante a trajetória dessa pesquisa, evidenciou-se a Práxis Pedagógica, no tocante a produção escrita e a mediação na sala de apoio aos deficientes auditivos. Pelo que foi relatado, conclui-se a importância das condições de produção textual a partir das especificidades desses sujeitos na apreensão da escrita, não devendo considerar tais diferenças como “aberrações” ou “erros”. Pôde observar-se ao efetuo deste trabalho, a importância das condições de produção de texto dos alunos, ligada às condições essenciais, uma vez que são necessárias essas produções para que haja uma maior comunicação entre os surdos e o mundo em que vivem. Diversificar metodologias e estratégias, intercaladas a um acompanhamento pedagógico especializado, é, sem dúvida, o caminho mais seguro para o sucesso no decorrer da vida esco- lar de alunos deficientes auditivos e surdos. 2.2.3   CONTEÚDO 3.  DECLARAÇÃO INTERNACIONAL DE SALAMANCA   1 - Acreditamos e Proclamamos que: Veja alguns fragmentos do documento: A tendência em política social durante as duas últimas décadas tem sido a de promover integração e participação e de combater a exclusão Inclusão e participação são essenciais à dignidade humana e ao desfrutamento e exercício dos direitos humanos. Dentro do campo da educação, isto se reflete no desenvolvimento de estratégias que procuram promover a genuína equalização de oportunidades. Experiências em vários países demonstram que a integração de crianças e jovens com necessidades educacionais especiais é melhor alcançada dentro de esco- las inclusivas, que servem a todas as crianças dentro da comunidade. Dentro das escolas inclusivas, crianças com necessidades educacionais especiais deveri- am receber qualquer suporte extra requerido para assegurar uma educação efetiva. Educação inclusiva é o modo mais eficaz para construção de solidariedade entre crianças com necessi- dades educacionais especiais e seus colegas. O encaminhamento de crianças a escolas especiais ou a classes especiais ou a sessões especiais dentro da escola em caráter permanente deveriam constituir exceções, a ser recomendado somente naqueles casos infrequentes nos quais fique claramente demonstrado que a educação na classe regular seja incapaz de atender às necessi-
  • 143.
      142 MARLENE CARDOSO    dades educacionais ousociais da criança ou quando sejam requisitados em nome do bem- estar da criança ou de outras crianças. Políticas educacionais deveriam levar em total consideração as diferenças e situações in- dividuais. A importância da linguagem de signos como meio de comunicação entre os sur- dos, por exemplo, deveria ser reconhecida e provisão deveria ser feita no sentido de garantir que todas as pessoas surdas tenham acesso a educação em sua língua nacional de signos. De- vido às necessidades particulares de comunicação dos surdos e das pessoas surdas/cegas, a educação deles pode ser mais adequadamente provida em escolas especiais ou classes especiais e unidades em escolas regulares. Sobre Princípios, Políticas e Práticas na Área das Necessidades Educativas Especiais Reafirmando o direito à educação de todos os indivíduos, tal como está inscrito na De- claração Universal dos Direitos do Homem de 1948, e renovando a garantia dada pela comu- nidade mundial na Conferência Mundial sobre a Educação para Todos de 1990 de assegurar esse direito, independentemente das diferenças individuais. Relembrando as diversas declarações das Nações Unidas que culminaram, em 1993, nas Normas das Nações Unidas sobre a Igualdade de Oportunidades para as Pessoas com Defici- ência, as quais exortam os Estados a assegurar que a educação das pessoas com deficiência faça parte integrante do sistema educativo. Notando com satisfação o envolvimento crescente dos governos, dos grupos de pressão, dos grupos comunitários e de pais, e, em particular, das organizações de pessoas com deficiên- cia, na procura da promoção do acesso à educação para a maioria dos que apresentam neces- sidades especiais e que ainda não foram por ela abrangidos; e reconhecendo, como prova des- de envolvimento, a participação ativa dos representantes de alto nível de numerosos governos, de agências especializadas e de organizações intergovernamentais nesta Conferência Mundial. Nós, delegados à Conferência Mundial sobre as Necessidades Educativas Especiais, re- presentando noventa e dois países e vinte cinco organizações internacionais, reunidos aqui em Salamanca, Espanha, de 7 a 10 de Julho de 1994, reafirmamos, por este meio, o nosso com- promisso em prol da Educação para Todos, reconhecendo a necessidade e a urgência de ga- rantir a educação para as crianças, jovens e adultos com necessidades educativas especiais no quadro do sistema regular de educação, e sancionamos, também por este meio, o Enquadra- mento da Ação na área das Necessidades Educativas Especiais, de modo a que os governos e as organizações sejam guiados pelo espírito das suas propostas e recomendações.
  • 144.
      143 LIBRAS    2 - Acreditamose proclamamos que: Cada criança tem o direito fundamental à educação e deve ter a oportunidade de conse- guir e manter um nível aceitável de aprendizagem; Cada criança tem características, interesses, capacidades e necessidades de aprendiza- gem que lhe são próprias; Os sistemas de educação devem ser planeados e os programas educativos implementa- dos tendo em vista a vasta diversidade destas características e necessidades; As crianças e jovens com necessidades educativas especiais devem ter acesso às escolas regulares, que a elas se devem adequar através duma pedagogia centrada na criança, capaz de ir ao encontro destas necessidades; As escolas regulares, seguindo esta orientação inclusiva, constituem os meios capazes para combater as atitudes discriminatórias, criando comunidades abertas e solidárias, cons- truindo uma sociedade inclusiva e atingindo a educação para todos; além disso, proporcionam uma educação adequada à maioria das crianças e promovem a eficiência, numa ótima relação custo-qualidade, de todo o sistema educativo. 3 - Apelamos a todos os governos e incitamo-los a: Conceder a maior prioridade, através das medidas de política e através das medidas or- çamentais, ao desenvolvimento dos respectivos sistemas educativos, de modo a que possam incluir todas as crianças, independentemente das diferenças ou dificuldades individuais; Adaptar como matéria de lei ou como política o princípio da educação inclusiva, admi- tindo todas as crianças nas escolas regulares, a não ser que haja razões que obriguem a proce- der de outro modo; Desenvolver projetos demonstrativos e encorajar o intercâmbio com países que têm ex- periência de escolas inclusivas; Estabelecer mecanismos de planejamento, supervisão e avaliação educacional para cri- anças e adultos com necessidades educativas especiais, de modo descentralizado e participati- vo; Encorajar e facilitar a participação dos pais, comunidades e organizações de pessoas com deficiência no planejamento e na tomada de decisões sobre os serviços na área das neces- sidades educativas especiais; Investir um maior esforço na identificação e nas estratégias de intervenção precoce, as- sim como nos aspectos vocacionais da educação inclusiva;
  • 145.
      144 MARLENE CARDOSO    Garantir que, nocontexto duma mudança sistêmica, os programas de formação de pro- fessores, tanto a nível inicial com em serviço, incluam as respostas às necessidades educativas especiais nas escolas inclusivas. 4. Também apelamos para a comunidade internacional; apelamos em particular:  Aos governos com programas cooperativos internacionais e às agências financiadoras internacionais, especialmente os patrocinadores da Conferência Mundial de Educa- ção para Todos, à Organização das Nações Unidas para a Educação, a Ciência e a Cultura (UNESCO), ao fundo das Nações Unidas para a Infância, (UNICEF), ao Programa de Desenvolvimento da Nações Unidas (PNUD), e ao Banco Mundial;  A que sancionem a perspectiva da escolaridade inclusiva e apoiem o desenvolvimento da educação de alunos com necessidades especiais, como parte integrante de todos os programas educativos;  Às Nações Unidas e às suas agências especializadas, em particular à Organização In- ternacional do Trabalho (OIT), à Organização Mundial de Saúde (OMS), UNESCO e UNICEF;  A que fortaleça a sua cooperação técnica, assim como reforcem a cooperação e traba- lho, tendo em vista um apoio mais eficiente às respostas integradas e abertas às ne- cessidades educativas especiais;  Às organizações não-governamentais envolvidas no planejamento dos países e na or- ganização dos serviços:  A que fortaleçam a sua colaboração com as entidades oficiais e que intensifiquem o seu crescente envolvimento no planejamento, implementação e avaliação das respos- tas inclusivas às necessidades educativas especiais;  À UNESCO, enquanto agência das Nações Unidas para a Educação;  A que assegure que a educação das pessoas com necessidades educativas especiais fa- ça parte de cada discussão relacionada com a educação para todos, realizada nos dife- rentes fóruns;  A que mobilize o apoio das organizações relacionadas com o ensino, de forma a promover a formação de professores, tendo em vista as respostas às necessidades e- ducativas especiais;  A que estimule a comunidade acadêmica a fortalecer a investigação e o trabalho con- junto e a estabelecer centros regionais de informação e de documentação; igualdade, a que seja um ponto de encontro destas atividades e um motor de divulgação e do progresso atingido em cada país, no prosseguimento desta Declaração;  A que mobilize fundos, no âmbito do próximo Plano a Médio Prazo (1996-2000), a- través da criação dum programa extensivo de apoio à escola inclusiva e de programas comunitários, os quais permitirão o lançamento de projectos-piloto que demonstrem e divulguem novas perspectivas e promovam o desenvolvimento de indicadores rela- tivos às carências no sector das necessidades educativas especiais e aos serviços que a elas respondem.
  • 146.
      145 LIBRAS    5 - Finalmente,expressamos o nosso caloroso reconhecimento ao Governo de Espa- nha e à UNESCO pela organização desta Conferência e solicitamo-los a que empreendam da Ação que a acompanha ao conhecimento da comunidade mundial, especialmente a fó- runs tão importantes como a Conferência Mundial para o Desenvolvimento Social (Cope- nhague, 1995) e a Conferência Mundial das Mulheres (Beijin, 1995). 2.2.4   CONTEÚDO 4.  DERRUBANDO MITOS E CRENÇAS NO TRABALHO COM O SURDO   SUPER INTERESSANTE O texto a seguir faz parte do trabalho de pesquisa sobre a Língua de Sinais, da linguista Ronice Muller de Quadros e Karnopp, que aborda os mitos que envolvem a língua de sinais.  Será que você acredita em alguns desses mitos?  MITOS EM RELAÇÃO ÀS LÍNGUAS DE SINAIS Várias pessoas acreditam em coisas que não necessariamente são verdadeiras. Obser- vamos nos discursos das pessoas que não conhecem os surdos e as línguas de sinais que há uma serie de crenças que não correspondem à realidade. As pessoas pensam essas coisas sobre as línguas de sinais, porque por muitos anos houve ideias a respeito a que foram disseminadas por questões filosóficas, religiosas, políticas e econômicas. Talvez você mesmo pense que essas coisas sejam verdadeiras. Não se sinta culpado, pois isso é fruto do desconhecimento. Apesar do impacto dessas concepções, as pesquisas avançaram muito e nos mostraram que tais con- cepções são equivocadas. Estaremos, portanto, apresentando evidências para desmistificar tais ideias. MITO 1 – A língua de sinais seria uma mistura de pantomima e gesticulação concreta, incapaz de expressar conceitos abstratos. DESMISTIFICAÇÃO: Tal concepção está atrelada à ideia filosófica de que o mundo das ideias é abstrato e o mundo dos gestos é concreto. O equivoco desta concepção é entender sinais como gestos, na verdade os sinais são palavras apesar de não serem orais auditivas. Os sinais são tão arbitrários quanto às palavras. A produção gestual na língua de sinais também acontece como observado nas línguas faladas. A diferença é que no caso dos sinais, os gestos também são visuais – espaciais tornando as fronteiras mais difíceis de ser estabelecidas. Os sinais das línguas de sinais podem expressar quaisquer ideias abstratas. Podemos falar sobre as emoções, os sentimentos, os conceitos em línguas de sinais, assim como em línguas faladas.
  • 147.
      146 MARLENE CARDOSO    MITO 2 –haveria uma única e universal língua de sinais usada por todas as pessoas surdas. DESMISTIFICAÇÃO: Esta ideia está relacionada com o mito anterior. Se as línguas de sinais são consideradas gestuais, então elas são universais. Isto é uma falácia, pois as várias línguas de sinais que já foram estudadas são diferentes uma das outras. Assim como as línguas faladas, temos línguas de sinais que pertencem a troncos diferentes. Temos pelos menos dois troncos identificados, as línguas de origem francesa e as línguas de origem inglesa. Provavel- mente, a nossa língua de sinais pertence ao tronco das línguas de sinais que se originaram na língua de sinais francesas. MITO 3 – Haveria uma falha na organização gramatical da língua de sinais que seria de- rivada das línguas de sinais, sendo um pidgin sem estrutura própria, subordinado e inferior às línguas orais. DESMISTIFICAÇÃO: Como as línguas de sinais são consideradas gestuais, elas não po- deriam apresentar a mesma complexidade das línguas faladas. Isso também não é verdadeiro, pois em primeiro lugar as línguas de sinais são línguas de fato. Em segundo lugar as línguas de sinais independem das línguas faladas. Um exemplo que evidencia isso claramente é que a língua de sinais portuguesa é de origem inglesa e a língua de sinais brasileira é de origem fran- cesa, mesmo sendo o português a língua falada nos respectivos países, ou seja, Portugal e Bra- sil. Como essas línguas de sinais pertencem a troncos diferentes elas são muito diferentes uma da outra. É claro que não podemos negar o fato de ambas as línguas estarem em contato prin- cipalmente entre os surdos letrados. O que se observa diante deste contato é que, assim como observado que entre línguas faladas em contato, existem alguns empréstimos linguísticos. Pa- ra, além disso, as línguas de sinais não têm relação com a língua falada do seu país. Elas são autônomas e apresentam o mesmo estatuto linguístico identificados nas línguas faladas, ou seja, dispõem dos mesmos níveis linguísticos e são tão complexas quanto as línguas faladas. MITO 4 – A língua de sinais seria um sistema de comunicação superficial, com conteú- do restrito, sendo estética, expressiva e linguisticamente inferior ao sistema de comunicação oral. DESMISTIFICAÇÃO: Como as línguas de sinais são tão complexas quanto as línguas faladas, esta afirmação não procede. Nós já vimos que a língua de sinais pode ser utilizada para inúmeras funções identificadas na produção das línguas humanas. Você pode usar a lín- gua de sinais para produzir um poema, uma história, um conto, uma informação, um argu- mento. Você pode persuadir, criticar, aconselhar, entre tantas outras possibilidades que se apresentam ao se dispor de uma língua. Assim, a língua de sinais não é inferior a nenhuma outra língua, mas sim, tão linguisticamente reconhecida quanto qualquer outra coisa. MITO 5 – As línguas de sinais derivariam da comunicação gestual espontânea dos ou- vintes.
  • 148.
      147 LIBRAS    DESMISTIFICAÇÃO: A ideiade que as línguas de sinais seja gestual também reaparece neste mito. As pessoas pensam que as línguas de sinais são de fácil aquisição por estarem di- retamente relacionados ao sistema gestual utilizado por todas as pessoas que falam uma lín- gua. Como isso não é verdade, as línguas de sinais são tão difíceis de ser adquiridos quanto quaisquer outras línguas. Precisamos anos de dedicação para aprender a língua de sinais, mas com base neste mito, as pessoas pensam que sabem a língua de sinais por usarem alguns ges- tos e alguns sinais que aprendem nas aulas de línguas de sinais. A comunicação gestual é usa- da exclusivamente é extremamente limitada, pois torna inviável a comunicação relacionadas com questões abstratas. Assim, você vai precisar da língua de sinais para comunicar estas idei- as. É verdade que você pode comunicar algumas coisas utilizando apenas gestos, assim como você faz quando chega em um país em que é falada uma língua desconhecida por você. Mas, também é verdade que você estará limitado à identificação direta entre o gesto e sua intenção, sem poder entrar em níveis de detalhamento necessário para transcorrer sobre um determi- nado assunto. Para transcorrer sobre um determinado assunto qualquer, você vai precisar de uma língua. No caso de comunicação com surdos, você vai precisar da língua de sinais. MITO 6 – As línguas de sinais por serem organizadas espacialmente, estariam represen- tadas no hemisfério direito cérebro, uma vez que esse hemisfério é responsável pelo proces- samento de informação espacial, enquanto que o esquerdo pela linguagem. DESMISTIFICAÇÃO: As pesquisas com surdos apresentando lesões em um dos hemis- férios apresentam evidencias de que as línguas de sinais são processadas linguisticamente no hemisfério esquerdo da mesma forma que as línguas faladas. Existe sim uma diferença que está relacionada com informações espaciais, pois estas, além de serem processadas no hemisfé- rio esquerdo com suas informações linguísticas, são também processadas no hemisfério direi- to. Quanto às suas informações de ordem puramente espacial. Assim, parece haver um pro- cessamento até mais complexo do que observado em pessoas que usam a língua de sinais. As investigações concluem que as línguas de sinais é um sistema, que faz parte da linguagem hu- mana, processado pelo hemisfério esquerdo e no hemisfério direito. Sugestão de filme Chegando ao final das nossas reflexões nesta disciplina, sugerimos mais dois filmes para refletir sobre tudo que estudamos juntos até aqui. Filme: E Seu Nome é Jonas (USA/1979) Jonas (And Your Name Is Jonah?) Resumo: Nesta produção vemos uma história em que é ensinada a língua de sinais para que uma criança surda possa sair do isolamento.
  • 149.
  • 150.
  • 151.
      150 MARLENE CARDOSO    ESTUDO DE CASO  Utilizando o conhecimentoque você adquiriu com o estudo dos conteúdos do tema 4, analise o caso abaixo e responda as questões. Em seguida discuta suas conclusões com seus colegas no fórum da disciplina. Caso 4 Antonio nasceu surdo devido à mãe ter adquirido rubéola durante a gravidez. Hoje aos 27 anos, não articula uma única palavra e ouve somente sons fortes como o barulho do trovão. A surdez não impede que Antônio seja uma pessoa bastante produtiva, envolvendo-se em várias atividades. Ele lidera a associação de surdos da sua cidade e trabalha como instrutor de LIBRAS em uma escola. Apesar disso, ele tem tido dificuldades para cumprir as exigências da rede regular de en- sino e somente aos 26 anos, após repetir vários anos, conseguiu concluir o ensino médio, o que exibe para todos com muito orgulho o seu diploma. Questões: 1. Qual a causa da surdez de Antonio? Explique o período natal que ocorreu. ___________________________________________________________________________ ___________________________________________________________________________ ___________________________________________________________________________ ___________________________________________________________________________ 2. Considerando o caso de Marta (caso 3) e o de Antônio (caso 4) identifique a classifi- cação da surdez de Marta, especificando a média da perda auditiva. ___________________________________________________________________________ ___________________________________________________________________________ ___________________________________________________________________________ ___________________________________________________________________________ Vamos lá! Agora que você estudou e refletiu sobre a Libras, bem como sobre as questões relativas ao universo social dos surdos, podemos testar conhecimentos fazendo uma pequena revisão a partir de algumas questões do ENADE. Caso tenha dúvidas para responder as questões, busque rever os conteúdos discutidos ao longo deste texto.
  • 152.
      151 LIBRAS    EXERCÍCIOS PROPOSTOS  Questões do ENADE,adaptadas do ENADE ou similares QUESTÃO 01  O interprete de libras é o mediador entre a comunidade surda e ouvinte, nos últimos anos, a presença do interprete de língua de sinais, tem ganhado espaço. Sobre o interprete é aponte as alternativas verdadeiras e falsas: I. Devido ao desconhecimento da maioria da população sobre a Libras, torna-se necessário que existam intérpretes nos mais diversos setores da sociedade, públi- cos e privados. II. As condições essenciais para atuar como intérprete é ter domínio da Libras (e também da Língua Portuguesa) e, fundamental, da cultura da comunidade surda e ouvinte – além de boa audição. III. O intérprete deve adotar uma maneira de se vestir de acordo com seu gosto, po- dendo utilizar de adereços, acessórios sem nenhum problema. IV. A interpretação entre a língua oral e de sinais é uma atividade bilingue – bicultu- ral. Assinale as alternativas corretas: a) I, II, III b) I, II, IV c) II, III, IV d) I, III, IV QUESTÃO 02  Alguns bebês nascem ouvindo, já outros precisam de sua ajuda para terem esta oportu- nidade, ouvir é fundamental para o desenvolvimento da fala e da linguagem. O teste da ore- lhinha é um método eficaz e moderno para diagnosticar problemas de surdez em recém- nascidos. Sobre a prevenção da surdez podemos desconsiderar que: a) Os bebês que nascem com problemas de audição de um ou dois ouvidos, neces- sitam receber ajuda nos primeiros anos de vida. b) O diagnóstico após os seis meses de idade traz prejuízos ao desenvolvimento do bebê e na relação com o meio à sua volta.
  • 153.
      152 MARLENE CARDOSO    c) O bebêcom perda auditiva diagnosticada logo depois que nasce, e realizando o tratamento até os seis meses de idade apresentam desenvolvimento muito pare- cido com o de uma criança que não apresenta este problema. d) Todo recém-nascido pode apresentar problemas de audição ou adquiri-los nos primeiros anos de vida. Pode ocorrer mesmo sem casos de surdez na família ou outros fatores de risco. QUESTÃO 03  A exclusão existe desde a antiguidade. Há povos que sacrificavam pessoas devido a sua deficiência. Não somente em Roma, mas também na Grécia antiga, os surdos eram considera- dos incapazes de raciocinar e insensíveis (SOUZA, 1998). Com base na afirmativa, sobre o processo histórico e social do surdo podemos afirmar que: I. no século XVI para que o surdo pudesse ter acesso a educação era necessário o domínio da Língua de Sinais. II. o uso da língua de sinais pelos surdos é um dos elementos que identifica a dife- rença e gera atitudes de anormalidade. III. os surdos eram considerados pessoas imprestáveis e amaldiçoadas e extermina- dos através de infanticídio "legalizado". IV. IV- a partir do Congresso de Milão de 1880 o ensino da fala passa a ocupar cen- tralidade máxima como meio e fim da educação do surdo. Assinale as alternativas corretas: a) I, II, IV b) I, III, IV c) I, II, III d) II, III, IV QUESTÃO 04  Leia o depoimento a seguir: “[...] o que mais marcou na minha vida na escola foi quando a professora disse para mim que fazer os sinais é muito feio, que eu era igualzinho a um maca- co, disse que eu sou parecida com o macaco e me obrigava a não fazer os sinais, [...]” (depoi- mento de uma surda, 2005). Essa prática utilizada pela professora descrita acima apresenta características do modelo educacional:
  • 154.
      153 LIBRAS    a) Oralista quebaseia-se na oralização como o objetivo principal da educação das crianças surdas. b) Bilinguista que considera o aprendizado tanto do oralismo como da língua de si- nais como importantes para o crescimento da comunidade surda. c) Gestualista como filosofia educacional que utiliza na proposta de educação de surdos todas as formas de comunicação: gestos, mímica, audição e leitura labial. d) Comunicação Total como abordagem educacional que permite o uso dos sinais na educação dos surdos.   QUESTÃO 05  A educação para alunos surdos deverá apresentar serviços especializados com propostas pedagógicas de educação bilíngue que ofereça uma escolarização formal, na Educação Infantil, Ensino Fundamental e/ou Ensino Médio. Com base nessa afirmativa e em seus conhecimentos sobre o processo de ensino aprendizagem, analise as afirmações que seguem. I. A criança surda ao chegar a uma sala de aula regular deverá ter acesso às ativida- des lúdicas, tais como jogos e brincadeiras iguais ao demais grupo. II. O professor ao planejar suas aulas deverá priorizar em sua prática docente ativi- dades relativas à realidade da sua turma já que em geral os alunos surdos são ex- cluídos dos trabalhos em grupo e das exposições orais. III. Os Jogos são recursos irrelevantes para a educação dos alunos surdos. Limitando seu desenvolvimento cognitivo e linguístico. IV. Os professores deverão ser capacitados para o atendimento às necessidades edu- cacionais especiais dos alunos surdos utilizando atividades ilustrativas, com de- senhos e imagens. Estão de acordo com o processo pedagógico apenas as afirmações: a) II, III e IV b) I, III e IV c) I, II e III d) I, II e IV
  • 155.
  • 156.
      155 LIBRAS    GLOSSÁRIO  AASI – Éaparelho de amplificação sonora individual,que aumenta os sons. ANÁLOGO – Algo que tem analogia ou semelhança com outra coisa. ANOMALIAS – Qualquer irregularidade ou anormalidade no organismo. ANÓXIA – Diminuição ou insuficiência de oxigenação do sangue para suprir as exigências metabólicas de um organismo humano vivo, especialmente no cérebro. ANOXIA PERINATAL – Mesmo que asfixia perinatal, falta de oxigenação no cérebro do feto durante o parto. AUDIOGRAMA – Gráfico demonstrativo do nível mínimo de audição que cada orelha con- segue ouvir em várias frequências. A frequência (tonalidade) é medida em Hertz (Hz). A in- tensidade (volume) é medida em decibéis (dB). AUDIOMETRIA – Exame da audição realizado por meio de instrumentos que permite a ava- liação da capacidade dos sons. BILINGUE – Pessoa que se comunica em duas línguas. BILINGUISMO – Vertente de profissionais que considera que o surdo deve adquirir a língua dos sinais como língua materna, com a qual poderá desenvolver-se e comunicar-se com a co- munidade de surdos, e a língua oficial de seu país como segunda língua. COMUNICAÇÃO TOTAL – Utilização de todos os recursos linguísticos, orais ou visuais, simultaneamente, privilegiando a comunicação, e não apenas a língua. CÓCLEA – Porção do ouvido interno dos mamíferos, popularmente: caracol. D.A – Deficiente Auditivo. DACTILOLOGIA – Utilização do alfabeto manual para comunicação com o surdo. DIAGNÓSTICO – Processo realizado por especialista (médico, psicólogo, fonoaudiólogo etc.) para conhecer a condição (física, orgânica, psicológica etc.) de um indivíduo. Conclusão de avaliação diagnóstica de um indivíduo. EMBRIÃO – É o bebê em seu primeiro estágio de desenvolvimento no ventre da mãe. FONOAUDIOLOGO – Profissional que trabalha com a articulação da fala, percepção dos sons. FOTOFOBIA – Hipersensibilidade à luz. GENÉTICA – Ramo da biologia que estuda as leis de transmissão de caracteres hereditarios nos indivíduos. HIPOACUSIA – Hipoacústico aquele cuja audição, ainda que deficiente, é funcional com ou sem.
  • 157.
      156 MARLENE CARDOSO    INSULINA – Hormôniosegregado pelo pâncreas. LS – Línguas de Sinais. L1 – Primeira língua (Materna). L2 – Segunda língua. LEITURA LABIAL – É um treino para identificação da palavra falada através da decodificação dos movimentos orais. LIBRAS – Língua Brasileira de Sinais – é um termo usado para a língua de sinais da comuni- dade surda brasileira. LIMIAR AUDITIVO – Padrão de normalidade para os limiares de audiometria. LÍNGUA – Um sistema gramatical pertencente a um grupo de indivíduos. LINGUAGEM – Sistema de comunicação natural ou artificial. LINGUAGEM DOS SIGNOS – Expressão usada para identificar línguas de sinais. NEONATOS – Recém-nascidos. NERVO COCLEAR – Nervo internamente ligado a cóclea. ORALISMO – Método de ensino para surdos que entende como sendo a maneira mais eficaz de ensinar um indivíduo surdo é através de da língua oral. OUVINTE – Indivíduo que não pertence à comunidade de surdos. OXIGENAÇÃO – Aumento de oxigênio. PERINATAL – Período durante o nascimento. PÓS–NATAL – Período após o nascimento. PERÍODO PRÉ-NATAL – Período anterior ao parto, ou seja, durante a gravidez. SONORO – Conjunto de todos as ondas que compõem os sons audíveis e não audíveis pelo ser humano. SURDEZ – Enfraquecimento ou abolição do sentido da audição SURDO MUDO – Mais antiga e incorreta denominação atribuída ao surdo.
  • 158.
      157 LIBRAS    REFERÊNCIAS  ARANHA, MARIA S.F. Integração e inclusão: conceitos e objetos da intervenção. 2002. Disponível em <http://www.tvebrasil.com.br/salto/boletins2002/feei/tetxt2.htm>, acesso em 29.04.2010 AZEREDO, Eduardo. Língua Brasileira de Sinais: uma conquista histórica. Brasília: DOU, nº122, 42p. Disponível em http://ww2.prefeitura.sp.gov.br//arquivos/secretarias/deficiencia_mobilidade_reduzida/acessi bilidade/0006/Libras_Uma_conquista_historica.pdf, acesso em 12.03.2010 BARBOSA, Heloisa; MELLO, Ana C. O surdo este desconhecido, incapacidade absoluta do surdo-mudo. Rio de Janeiro: Folha Carioca. 2000 BARBOSA, L. M. S. Construtivismo e Interacionismo. In.: Tendências pedagógicas na prática escolar e suas implicações na Educação Especial. Subsídios para o documento norteador da prática pedagógica em Educação Especial. Curitiba: S.E.E., 1993. BRASIL, Conselho Nacional de Educação/Câmara de Educação Básica. Resolução nº 2, de 11-9-01, e Parecer n 17, de 3-7-01. BRASIL, Presidência da República. LEI nº 10.436/2002. Brasília: Casa Civil, 2002. CAPOVILLA, Fernando. C; RAPHAEL, W. D. Dicionário enciclopédico ilustrado trilíngue da língua de sinais brasileira. São Paulo: EDUSP, 2001 CAPOVILLA, Fernando. & CAPOVILLA, A. G. S. Dicionário da Língua de Sinais Brasileira (LIBRAS), 1998. CASTORINA, J. A. et al. Piaget e Vygotsky: novas contribuições para o debate. São Paulo: Ática, 1995. COSTA, Antônio Carlos; STUMPF, Marianne Rossi; FREITAS, Juliano Baldez; DIMURO, Graçaliz Pereira. Um convite ao processamento da língua de sinais. Disponível em: <http://gmc.ucpel.tche.br/TIL2004/til-2004-slides.pdf> . UCEPEL-RS, PGIE / UFRGS, RS, PPGC / UFRGS, RS, Brasil. Acesso em 06.set. 2005. CUNHA, Patrícia M. A. da. Cenas do atendimento especial numa escola bilíngue: os discursos sobre a surdez e a produção de redes de saber-poder. In: QUADROS, Ronice M.; PERLIN, Gladis (org.). Estudos Surdos II. Petrópolis: Editora Arara azul. 2007. Disponível em <http://www.editora-arara-azul.com.br/estudos2.pdf>, acesso em 20.04.2010. DELVAL, Juan . Manifesto de uma escola cidadã. Campinas: Papirus, tradução: Jonas Pereira dos Santos, 2006. FERNANDES, S. Letramentos na educação bilíngue para surdos. In: BERBERIAN, A. P.; MASSI, Giselle; ANGELIS, C. M. de, (org.) Letramento: referenciais em saúde e educação. São Paulo: Plexos, 2006. Disponível em <http://www.cultura-
  • 159.
      158 MARLENE CARDOSO    sorda.eu/resources/Fernandes_praticas_letramentos+surdos_2006.pdf.>, acesso em 12.03.2010 FERNANDES,E. Problemas linguísticos e cognitivos do surdo. Porto Alegre: Agir, 1990. FERNANDEZ, S. M. M. A educação do deficiente auditivo: um espaço dialógico de produção de conhecimentos. Dissertação de Mestrado apresentada à Universidade do Estado do Rio de Janeiro. Rio de Janeiro: EDITORA, 1993. FREIRE, P. Pedagogia e autonomia: saberes necessários à prática educativa. São Paulo: Paz e Terra, 1997. FROMKIN, Victoria; RODMAN, Robert. An introduction to language. 3 ed. New York: Holt, Rinehart and Winston, 1978. GÓES, M. C. R. A linguagem escrita de alunos surdos e a comunicação bimodal. Tese de Livre-docência defendida em Campinas: FE/Unicamp, 1994. GOMES, Ana Maria P. Repensando o conceito de surdez. In: Psicosurdos: Psicologia da surdez. 2009. Disponível em <http://psisurdos.blogspot.com/2009/10/repensando-o- conceito-de-surdez-por-ana_1852.html>, acesso em 10 de março de 2010. INES, Série audiologia. Rio de Janeiro: Gráfica Imprima, 2003. LANE, Harlan. A máscara da benevolência: a comunidade surda amordaçada. Lisboa: Instituto Piaget, 1992. LIDDELL, Scott K. Grammar, gesture and meaning in American sign language. Cambridge: Cambridge University Press, 2003. MARTIN, Robert . Para entender a linguística: epistemologia elementar de uma disciplina. São Paulo: Parábola Editorial, 2003. MARTINS, Carlos H. F; YOSHIMOTO, Fabiana R; FREITAS, Priscila Z. Síndrome de Waardenburg: achados audiológicos em 2 irmãos. In: Revista Brasileira de Otorrinolaringologia, vol. 69, nº1, p.117-119,jan-fev/2003. Disponível em <http://www.scielo.br/pdf/%0D/rboto/v69n1/a19v69n1.pdf>, acesso em 11.01.2010. MOREIRA, Marco A. Teorias da aprendizagem. São Paulo: EPU, 1999. 132 p. PERLIN, Gladis e MIRANDA, Wilson. Surdos: O narrar e a política In: Estudos Surdos - Ponto de vista: Revista de Educação e Processos Inclusivos, nº. 5, UFSC/NUP/CED, Florianópolis, 2003. PERLIN, Gladis e STROBEL, Karin. Fundamentos da educação de surdos Florianópolis: UFSC/ NUP/CED, 2006. Disponível em <http://www.libras.ufsc.br/hiperlab/avalibras/moodle/prelogin/adl/fb/logs/Arquivos/textos/fu ndamentos/Fundamentos%20da%20Educa%E7%E3o%20de%20Surdos_Texto-Base.pdf> acesso em 29.04.2008. PERRENOUD, P.H. Construir as competências desde a escola. Porto Alegre: Artmed, 1999 Disponível em <http://www.unige.ch/fapse/SSE/teachers/perrenoud/php, acesso em 22.03.2010.
  • 160.
      159 LIBRAS    PERRENOUD, P. Pedagogiadiferenciada: das intenções à ação. Porto alegre: Artes Médicas Sul, 2000. PETTER, Margarida. Linguagem, língua, linguística. In.: FIORIN, J.L (Org.). Introdução à linguística. 2002. PIAGET, J. O estruturalismo. Rio de Janeiro: Difel, 1979. QUADROS, Ronice M. Educação de surdos. Aquisição da linguagem. Porto Alegre: Artes Médicas, 1997. QUADROS, Ronice M.; PERLIN, Gladis (Orgs.). Estudos Surdos II. In: Série Pesquisas. Petrópolis: Editora Arara azul. 2007. Disponível em <http://www.editora-arara- azul.com.br/estudos2.pdf>, acesso em 20.04.2010. REIS, Caroline B.V; BRITO, Maria L.R. O futuro de seu filho em suas mãos. Disponível em <http://www.apaetp.org.br/norelinha.htm>, acesso em 03.02.2010. REVISTA, AMEM. Surdos, 1º trimestre, ano IV, nº10. Ed: AMEM. 2003. REVISTA, FENEIS. Outubro/Dezembro, ano III, nº12. 2001. REVISTA, Língua de Sinais. A imagem do pensamento. Vol 10. Ed. Escala. São Paulo, 2001. SÁ, Nídia R. L. de. Cultura, poder e educação de surdos. Manaus: Editora da Universidade Federal do Amazonas, 2002. SACKS, Oliver W. Vendo vozes: uma viagem ao mundo dos surdos. São Paulo: Companhia das Letras, 1998. SASSAKI, Romeu K. Terminologia sobre deficiência na era da inclusão. In: Revista Nacional de Reabilitação, ano V, nº 24, jan./fev. 2002, p. 6-9. Disponível em http://saci.org.br/?modulo=akemi&parametro=7483, acesso em 17.05.2010. ______. Como chamar as pessoas que têm deficiência. In: Vida independente. São Paulo: RNR, 2003, p. 12-15. SAUSSURE, Ferdinand. Curso de linguística geral. 9 ed. São Paulo: Editora Cultrix, 1996. SILVA, Luis I. L. da. Decreto nº 5.626/2005. Casa Civil da Presidência da República: DOU, 2005. Disponível em <http://www.planalto.gov.br/ccivil_03/_ato2004- 2006/2005/decreto/d5626.htm>, acesso em 30.04.2010. SILVA, Tomaz Tadeu da. Documentos de identidade: uma introdução as teorias do currículo. Belo Horizonte: Autêntica, 2002. 156p. SKLIAR, Carlos. A surdez: um olhar sobre as diferenças. Porto Alegre: Editora Mediação, 1998. STROGENSKI, P.R. Linguagem e sujeito. Disponível em http://dspace.c3sl.ufpr.br/dspace/bitstream/1884/24001/1/metafora_e_cognicao.pdf, acesso em 04.04.2010.
  • 161.
      160 MARLENE CARDOSO    STUMPF, Marianne R.Escrita de sinais III. Santa Catarina: UFSC, 2008. Disponível em: http://www.signwriting.org/archive/docs6/sw0569-BR-2008-Stumpf-ELSIII.pdf, acesso em 17.05.2010. VALENTE, José A. Aprendizagem continuada ao longo da vida e exemplo da terceira idade. Disponível em <http://www.redadultosmayores.com.ar/buscador/files/DESAR005.pdf>, acesso em 15.03.2010 VYGOTSKY, L. S. A formação social da mente. São Paulo: Martins Fontes, 1987. UNESCO,. Declaração de Salamanca - Sobre princípios, políticas e práticas na área das necessidades educativas especiais. Paris, 1994. Disponível em http://redeinclusao.web.ua.pt/files/fl_9.pdf., acesso 10.03.2010.