Contributo de vários pensadores para o
conhecimento do Universo

Aristóteles

Cláudio
Ptolomeu

Aristarco de
Samos

Teoria Geocêntrica

A Terra está no centro do Universo
com todos os astros a girar em seu
torno

Nicolau
copérnico

Giordano
Bruno

Teoria heliocêntrica

O Sol está no centro do Universo
com todos os astros a girar em seu
torno

Galileu
Galilei

Johannes
Kepler

Formulou
as
principais
leis da
mecânica
celeste

Inventou
uma versão
melhorada
do telescópio

Isaac
Newton

Foi o
primeiro a
demonstrar
que o
movimento
de objectos
tanto na
Terra como
noutros
corpos
celestes são
governados
pelas
mesmas leis
naturais

Construiu um
telescópio
refletor

Albert
Einstein

George-Henri
Edouard
Lemaître

Teoria
da
relativi
dade

Propôs a
teoria do
BigBang

Stephen
William
Hawking

Afirmou
que os
buracos
negros se
formaram
depois do
BigBang

Tem apresentado
trabalhos sobre a
origem e evolução do
Universo

João
Magueijo

Desenvolveu
um quadro
alternativo
para
resolver os
enigmas do
BigBang

Proponente
da teoria da
velocidade da
luz variável
questionando
a premissa
mais básica da
teoria da
relatividade

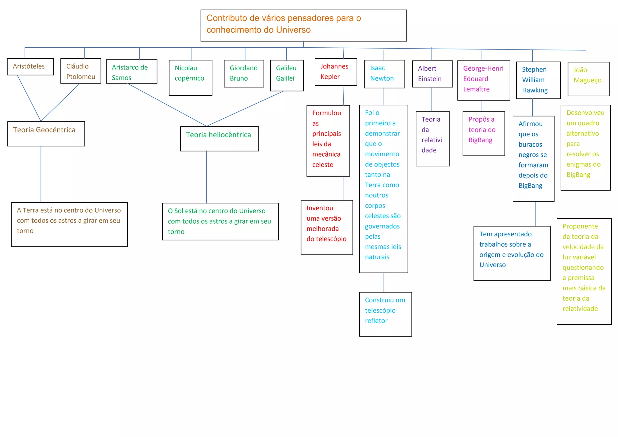
Mapa conceptual 1

  • 1.
    Contributo de váriospensadores para o conhecimento do Universo Aristóteles Cláudio Ptolomeu Aristarco de Samos Teoria Geocêntrica A Terra está no centro do Universo com todos os astros a girar em seu torno Nicolau copérnico Giordano Bruno Teoria heliocêntrica O Sol está no centro do Universo com todos os astros a girar em seu torno Galileu Galilei Johannes Kepler Formulou as principais leis da mecânica celeste Inventou uma versão melhorada do telescópio Isaac Newton Foi o primeiro a demonstrar que o movimento de objectos tanto na Terra como noutros corpos celestes são governados pelas mesmas leis naturais Construiu um telescópio refletor Albert Einstein George-Henri Edouard Lemaître Teoria da relativi dade Propôs a teoria do BigBang Stephen William Hawking Afirmou que os buracos negros se formaram depois do BigBang Tem apresentado trabalhos sobre a origem e evolução do Universo João Magueijo Desenvolveu um quadro alternativo para resolver os enigmas do BigBang Proponente da teoria da velocidade da luz variável questionando a premissa mais básica da teoria da relatividade