Manual de Instruções • EXV. ARL 570 
1. APRESENTAÇÃO 
1.1 CARACTERÍSTICAS ................................................................................... 01 
2. INSTALAÇÃO 
2.1 INSTALAÇÃO ELÉTRICA ........................................................................... 03 
2.2 LOCALIZAÇÃO E POSICIONAMENTO ...................................................... 03 
3. GENERALIDADES 
3.1 FUNCIONAMENTO ................................................................................... 04 
A) CONTROLADOR ELETRÔNICO ............................................................ 04 
A) CONTROLE DE TEMPERATURA ........................................................... 04 
B) DEGELO ................................................................................................ 05 
C) VENTILADORES .................................................................................... 05 
D) COMPRESSORES.................................................................................. 06 
E) ALARMES ............................................................................................. 06 
F) UTILIZAÇÃO E OPERAÇÃO .................................................................. 06 
• CARREGAMENTO COM SORVETE ........................................................ 06 
3.2 MANUTENÇÃO......................................................................................... 06 
A) COMPONENTES ELÉTRICOS / ELETRÔNICOS ..................................... 06 
• CONTROLADOR ELETRÔNICO MICROPROCESSADO ............................ 06 
• CONTROLE DO COMPRESSOR ............................................................. 07 
• VENTILADOR DO EVAPORADOR .......................................................... 07 
• TEMPERATURA .................................................................................... 07 
• DEGELO .............................................................................................. 07 
• TESTES DO CONTROLADOR ................................................................. 07 
• DISPLAY DO CONTROLADOR ELETRÔNICO .......................................... 08 
• RESISTÊNCIA ANTICONDENSAÇÃO DO POSTIÇO ................................. 08 
• RESISTÊNCIA ANTICONDENSAÇÃO DO GABINETE ............................... 08 
• RESISTÊNCIA ANTICONDENSAÇÃO DA PORTA .................................... 08 
• RESISTÊNCIA ANTICONDENSAÇÃO DO VIDRO .................................... 08 
• RESISTÊNCIA DE DEGELO .................................................................... 09 
• MICROMOTORES ................................................................................ 09 
• INTERRUPTOR PENDULAR DO VENTILADOR ......................................... 09 
• INTERRUPTOR DA LÂMPADA ............................................................... 09 
• REATOR CONVENCIONAL, STARTER E LÂMPADA ................................. 09 
• PROTETOR TÉRMICO ........................................................................... 10 
• TESTE DO PROTETOR TÉRMICO ........................................................... 10 
• RELÊ DE PARTIDA DO COMPRESSOR ................................................... 10 
• TESTE DO RELÊ DE PARTIDA ................................................................ 10 
• CAPACITOR DE PARTIDA ..................................................................... 10 
• CAPACITOR PERMANENTE................................................................... 10 
• CARACTERÍSTICAS .............................................................................. 10 
• DIAGRAMA ELÉTRICO ......................................................................... 11 
B) COMPONENTES MECÂNICOS ............................................................. 12 
• COMPRESSOR ..................................................................................... 12 
• CARACTERÍSTICAS .............................................................................. 12 
• FUNCIONAMENTO .............................................................................. 12 
• CIRCUITO ELÉTRICO DO COMPRESSOR ............................................... 12 
• TESTES DO COMPRESSOR ................................................................... 13 
• ALGUNS CUIDADOS COM O COMPRESSOR ........................................ 13 
• UNIDADE CONDENSADORA AFASTADA .............................................. 13 
• TRAVA DA PORTA PARA CARREGAMENTO .......................................... 14 
• PUXADOR HUSSMANN – PUXADOR EMBUTIDO .................................. 14 
• CONDENSADOR .................................................................................. 14 
• EVAPORADOR 3/8’ .............................................................................. 14 
• FILTRO SECADOR COBRE 20G COM BATOQUE .................................... 15 
• VÁLVULA DE EXPANSÃO ..................................................................... 15 
• BULBO DA VÁLVULA DE EXPANSÃO .................................................... 15 
C) LIMPEZA ............................................................................................... 15 
• SUPERFÍCIES INTERNAS ........................................................................ 15 
• SUPERFÍCIES EXTERNAS ....................................................................... 15 
• LIMPEZA DO CONDENSADOR .............................................................. 15 
3.3 SOLUÇÕES DE PROBLEMAS MAIS FREQÜENTES ................................... 16 
3.4 SISTEMA DE REFRIGERAÇÃO – PONTOS DE SOLDA .............................. 17 
4. APÊNDICES ....................................................................................................... 18 
• LOCALIZAÇÃO DOS COMPONENTES ................................................... 18 
Índice
Manual de Instruções • EXV. ARL 570 
1 - APRESENTAÇÃO: 
O Expositor Vertical de Baixa Temperatura ARL 570 é um equipamento desenvolvido exclusivamente 
para a conservação e exposição de sorvetes ou alimentos congelados. 
1.1 - CARACTERÍSTICAS: 
01 
1. Apresentação 
Dimensões Externas Altura: 2.070 mm 
Largura: 720 mm 
Profundidade: 750 mm 
Dimensões Internas Altura: 1.320 mm 
Largura: 600 mm 
Profundidade: 560 mm 
Capacidade 570 litros 
Peso Líquido 128 Kg 
Iluminação Interna: Fluorescente - 20w 
Refrigeração Convecção forçada 
Gabinete Interno Chapa de aço galvanizada, fosfatizada, 
pintura poliéster 
Controle de temperatura 
de degelo Controle eletrônico digital programável 
Temperatura média - 22 ºC 
Fluído Refrigerante HFC - 404 A (700g) 
Evaporador Ventilação forçada 
Degelo Automático 8h/8h com resistência 
elétrica 
Portas Uma porta de vidro dois painéis: 
um temperado baixa emissividade 
com resistência e um regular 
Acessórios Grade de Entrada de Ar Removível 
Unidade Condensadora Móvel 
Pés Niveladores Ajustáveis ou Rodízios 
Características Elétricas Tensão: 220 V 
Freqüência: 60 Hz 
Compressor: Alternativo hermético 
Capacidade: 3.100 BTU/h
Manual de Instruções • EXV. ARL 570 
1. Apresentação 
MICROMOTOR DO EVAPORADOR 
Corrente Rotação 
1.1 - CARACTERÍSTICAS: 
Fabricante Potência 220V/50-60Hz 220V/50-60Hz 
ELCO 5 W 0,24 - 0,20 A 1.200 - 1.400 rpm 
MICROMOTOR DO CONDENSADOR 
Corrente Rotação 
Fabricante Potência 220V/50-60Hz 220V/50-60Hz 
ELCO 10 W 0,44 - 0,36 A 1.350 - 1.550 rpm 
COMPRESSOR 
Fabricante Potência Btu/h W 127/60Hz 220/50Hz 
Tecumseh 1/3 HP 3.100 908 -.- 3,48 A 
CONTROLADOR ELETRÔNICO DIGITAL 
Fabricante Every Control Brasil 
Tensão de 12VCA/VCC 1,5 W Isolação Classe II 
alimentação 
Faixa de temperaturas -40ºC à +110ºC Temperatura -22ºC 
de operação de set point 
02
Manual de Instruções • EXV. ARL 570 
2. Instalação 
A correta instalação do produto é fundamental para o seu bom funcionamento e para o aumento 
da vida útil de seus componentes. 
2.1 - INSTALAÇÃO ELÉTRICA: 
Ressalta-se que a instalação elétrica do estabelecimento não é de responsabilidade da Hussmann 
do Brasil, sendo que os defeitos apresentados no equipamento, constatados por problemas nesta, 
não serão cobertos pela garantia. 
Para uma correta instalação verifique os seguintes parâmetros: 
- A tensão (voltagem) do aparelho é compatível com a tensão da rede do estabelecimento onde o 
equipamento foi instalado. 
A tensão da rede do estabelecimento não poderá sofrer variação de 10%, em relação ao seu valor 
nominal, tal qual exemplo na tabela abaixo. 
03 
Tensão nominal Tensão mínima Tensão máxima 
220 Volts 198V 242V 
- Se verificada oscilação de tensão fora da faixa especificada, é 
necessário instalar um regulador de tensão (voltagem) de 
3000VA (3KVA). 
- A bitola da fiação deverá ser de 2,5mm2 (12AWG). 
- O disjuntor deverá ser de 15 A – exclusivo para o expositor. 
- O equipamento deve ser instalado numa tomada única e 
exclusiva, sem benjamins. 
- Deve-se usar tomada de três pontos com aterramento. O fio 
terra deve ser instalado de acordo com normas da ABNT. 
NUNCA LIGUE O FIO TERRA DIRETAMENTE AO FIO 
NEUTRO DA REDE ELÉTRICA OU NA TUBULAÇÃO DE 
ÁGUA, GÁS, ELETRICIDADE, TELEFONE, PARA-RAIOS. 
2.2 - LOCALIZAÇÃO E POSICIONAMENTO: 
- Os equipamentos devem ser mantidos longe de fontes de calor, tais como fornos, fogões, chapas 
de fritura e fora do alcance dos raios do sol. Este procedimento evita possíveis deformações 
causadas pela alta temperatura e também evita que a temperatura de condensação permaneça 
fora dos padrões de projeto. 
- É importante que todo o equipamento seja mantido afastado a uma distância de pelo menos 
15cm da parede, bem como dos outros equipamentos ou instalações do estabelecimento, para 
facilitar a ventilação natural. 
- O piso deve ser plano para auxiliar o nivelamento e evitar problemas com vedação da porta e/ou 
geração de ruídos anormais. Sobretudo, o EXV. possui parafusos niveladores que devem ser 
regulados para eliminar possível irregularidade no piso e facilitar o fechamento da porta.
Manual de Instruções • EXV. ARL 570 
3.1 - FUNCIONAMENTO 
A) Controlador Eletrônico 
Este expositor apresenta um controlador 
eletrônico digital da marca Every Control, modelo 
EC 3-190, para controle do compressor, do degelo, 
da temperatura e dos alarmes. 
O controlador funciona com tensão de 12V e por 
isso utiliza um transformador de 220V para 12V 
situado na grande frontal de ar, ao lado do 
controlador. 
A tensão de 12V acionará o funcionamento do controlador, no entanto é necessário utilizar junto 
a este, relês de potência para acionamento do compressor e da resistência de degelo. Estes relês 
estão localizados ao lado do transformador, na grade de ar. 
O controlador, quando necessário, fecha (ou abre) contato a partir de tensão de 12V e libera (ou 
não) tensão de 220V para os relês do compressor ou da resistência de degelo. Este processo apresenta 
baixa corrente, mas suficiente para controle dos relês. A partir disto, o relê fecha (ou abre) o contato 
que envia corrente para o compressor ou resistência. A corrente que é liberada para estes 
componentes tem de ser alta, por isso alimentam-se os relês também com tensão da rede. 
B) Controle de Temperatura: 
A temperatura padrão para funcionamento deste produto é de –22°C, especificamente determinada 
para correto armazenamento de sorvetes ou alimentos congelados. 
Ressalta-se que o equipamento já sai de fábrica ajustado 
nesta temperatura. 
O controle desta temperatura é efetuado pelo controlador eletrônico que se encontra instalado 
na grade de ar na parte inferior do produto. Este controle é feito através das leituras do sensor de 
temperatura que envia sinais para o controlador que os interpreta e toma ações, como manter 
ligado ou desligado o compressor, e assim manter a temperatura dentro do padrão estabelecido. 
Este aparelho possui dois sensores; um para leitura da 
temperatura de conservação do produto (situado no retorno 
do ar para o evaporador) e o outro para controle da 
temperatura de final de degelo situado no evaporador. 
O sistema funciona com um diferencial de temperatura de 3°C, isto é, se o EXV. atingir -22°C, 
o compressor será desligado pelo controlador eletrônico. Por outro lado quando o EXV. atingir 
-19°C, o controlador enviará sinal para partir o compressor e reduzir a temperatura até 
-22°C. 
04 
3. Generalidades 
Sensor de temperatura situado no evaporador 
Sensor de temperatura de conservação do produto
Manual de Instruções • EXV. ARL 570 
3. Generalidades 
C) Degelo: 
Como a temperatura de evaporação deste equipamento é cerca de –25°C, torna-se necessário a 
utilização de um sistema de degelo forçado. Neste caso utiliza-se degelo através de resistência elétrica. 
O gelo no evaporador se forma devido ao contato entre a umidade presente no ar e o evaporador 
que está a baixa temperatura e congela esta umidade. 
Periodicamente este gelo deve ser removido através do degelo, pois pode ocorrer o fenômeno de 
bloqueamento do evaporador, isto é, o gelo que não derrete vai ficando cada vez mais espesso até 
provocar obstrução da passagem do ar pelas aletas do evaporador. Este fenômeno irá provocar 
grande prejuízo no rendimento do EXV. 
O controlador eletrônico efetuará controle do degelo, tanto na freqüência como na sua duração. 
Na fábrica, é ajustada a freqüência para um degelo a cada 8 horas, e com uma duração de 30 
minutos cada ou até que o EXV. atinja a temperatura de 15°C. Durante o degelo, este mesmo 
controlador é responsável pelo acionamento da resistência, desligamento do compressor e do 
micromotor do evaporador. 
O final de cada degelo poderá estar determinado pela duração 
(de 30 minutos) ou pela temperatura interna do EXV. (quando 
atingir 15°C), isto é, se o EXV. atingir 15° C durante o degelo, 
independente do tempo, o degelo será finalizado. 
Após o final do degelo, que poderá ter sido determinado pelo 
tempo (30 min) ou pela temperatura (15°C), o sistema entra no 
período de gotejamento especificado pela fábrica em 2 minutos. 
No período de gotejamento, verifica-se que tanto o compressor 
como a resistência de degelo e o micromotor do evaporador 
encontram-se desligados para que ocorra a eliminação de toda a 
água formada durante o degelo. Esta água segue do corpo difusor 
para a mangueira de degelo que levará até a bacia de evaporação, 
localizada ao lado do compressor. Dentro desta bacia passa 
tubulação da descarga do compressor que fará o aquecimento da 
água e, conseqüentemente, a sua evaporação. 
A mangueira de degelo está instalada na parede interna do EXV. 
entre o isolamento com PU. 
Importante: Para efetuar um degelo manual, deve-se manter 
a tecla apertada por 4 segundos. 
D) Ventiladores: 
O micromotor do evaporador só entrará em funcionamento quando a 
temperatura interna do EXV. for inferior a -2° C. Este ajuste é especificado na 
fábrica e comandado através do controlador eletrônico. 
O micromotor do evaporador poderá ser desligado, mediante ação do 
controlador eletrônico, em duas situações: ou o início do degelo, conforme 
explicado no item anterior, ou quando a temperatura interna do EXV. for superior 
a 8°C. 
Quando o micromotor do evaporador for desligado pelo início de degelo, para 
verificar o retorno do seu funcionamento, deve-se aguardar 5 minutos após o 
final do tempo de gotejamento e que a temperatura interna do EXV atinja 
-2°C. 
O micromotor do condensador funcionará somente quando o compressor estiver 
acionado. 
05 
Resistência do evaporador 
Bacia de evaporação 
Ventilador do condensador 
Ventilador do evaporador
Manual de Instruções • EXV. ARL 570 
E) Compressores: 
O compressor irá partir quando o aparelho for ligado na tomada e o sistema energizado. 
A partir do momento em que o EXV. apresentar temperatura interna inferior a -22°C, o controlador 
eletrônico enviará sinal para o desligamento do compressor. Por outro lado, enviará sinal para o compressor 
partir, caso a temperatura seja superior a -19°C. 
Como configuração de fábrica, tem-se que o controlador eletrônico não permitirá que o compressor 
parta duas vezes consecutivas num intervalo de tempo inferior a 5 minutos. 
Da mesma forma, também não permitirá que o compressor parta antes de 3 minutos após uma parada. 
Observa-se ainda que durante o degelo o compressor permanecerá desligado, inclusive durante o período 
de gotejamento. 
F) Alarmes: 
Este equipamento é dotado de um sistema de alarme para sinalizar os defeitos que poderão prejudicar 
as características dos alimentos que armazena. Uma vez verificada esta situação, deve-se agir com 
rapidez para solucionar o problema ou então retirar imediatamente o produto do equipamento e 
acondicioná-lo em local adequado até finalizar a manutenção corretiva. 
Um alarme sonoro será acionado toda vez que o produto atingir a temperatura superior a –10°C (salvo 
as situações em que se encontra em degelo). Nesta condição, juntamente com este alarme sonoro, 
verifica-se o desligamento da iluminação interna e o indicador de temperatura começará a piscar. 
· Para desligar o alarme sonoro basta apertar a tecla (Mute). 
· A iluminação interna voltará acender quando a temperatura 
interna atingir –12°C. 
G) Utilização e Operação: 
Afim de garantir a qualidade do produto, bem como maior vida útil para os equipamentos e 
economia de energia, deve-se seguir algumas recomendações: 
- Carregamento com Sorvete: 
- Antes de abastecer o equipamento deve-se fazer o EXV. funcionar por cerca de 4 horas, para 
atingir a estabilização do sistema e verificar a temperatura de -20ºC no interior do aparelho. 
- O expositor apresenta uma trava na porta para facilitar o seu abastecimento. 
- O produto, antes de ser colocado no expositor, não deverá apresentar temperatura superior a 
-18°C, uma vez que a função do expositor é manter a sua temperatura. 
- A carga de sorvete deve ser distribuída uniformemente para garantir uma perfeita circulação de 
ar entre os produtos. 
- Deve-se evitar que o abastecimento do expositor coincida com os horários de degelo. 
3.2 - MANUTENÇÃO: 
A) Componentes Elétricos/Eletrônicos: 
- Controlador Eletrônico Microprocessado: 
Este equipamento possui um controlador eletrônico microprocessado, responsável pelas seguintes 
funções: 
06 
3. Generalidades
Manual de Instruções • EXV. ARL 570 
- Controle do Compressor: O controlador desliga o compressor quando a temperatura interna 
alcança o valor de set-point (-22°C) e religa quando a temperatura interna atinge –19°C. O 
compressor permanece desligado durante o degelo (30 min), e por mais 2 minutos, para 
escoamento da água resultante do degelo. 
- Ventilador do evaporador: O ventilador desliga quando a temperatura no evaporador atinge 
8°C e liga quando a temperatura atinge –2°C. O ventilador também permanece desligado durante 
o degelo e por mais 5 minutos para drenagem. 
- Temperatura: Quando a temperatura interna do produto estiver acima de –10°C 
(sobretemperatura), o controlador executa as seguintes tarefas: 
- Aciona o alarme sonoro, silenciável pela tecla (Mute). 
- Apaga a iluminação interna (religa quando a temperatura interna atingir –12°C). 
- O indicador de temperatura passa a piscar. 
- Ao sair da condição de sobretemperatura, o produto volta ao seu funcionamento normal. Sempre 
que o equipamento for ligado e a temperatura interna estiver acima de –10°C, o controlador 
também executará as ações acima. 
- Degelo: O controlador executa automaticamente um ciclo de degelo a cada 8 horas, com duração 
de 30 minutos. 
- Testes do Controlador: 
Quando for percebida uma possível falha do Controlador, cheque se as seguintes funções estão 
sendo executadas corretamente: 
• Teste da alimentação do controlador: Verifique se está chegando energia 220V para o 
transformador e saindo 12V para o controlador. Da mesma forma verifique se está chegando 12V 
no controlador através dos pontos 8 e 9. 
• Teste de continuidade: com o controlador ligado, na função refrigeração, verifique a 
continuidade dos fios marrom (1) e roxo (2) para comprovar a passagem de corrente para o 
compressor. 
• Teste de continuidade para a resistência de degelo: mantenha apertado o botão de degelo 
do controlador por 4 segundos e verifique o desligamento do compressor. Teste a continuidade 
dos fios marrom (1) e amarelo (3). 
• Teste de funcionamento do micromotor do evaporador: Quando o micromotor do 
evaporador estiver sendo acionado teste a continuidade dos fios marrom (1) e vermelho (4). 
07 
3. Generalidades 
Transformador 
Entrada 220V 
Controlador 
eletrônico 
Saída 12V
Manual de Instruções • EXV. ARL 570 
3. Generalidades 
• Medir temperatura: Para conferir a temperatura indicada no display será necessário um 
termômetro com sensor, que deverá ser colocado no retorno de ar próximo ao sensor do 
controlador. 
• Contar tempo: Conferir intervalos de degelo, gotejamento, ciclos de partida e desligamento do 
compressor. 
- Display do Controlador Eletrônico: 
O display eletrônico indica ao cliente a temperatura do produto dentro do equipamento, bem 
como a situação de funcionamento do compressor, ventilador e degelo. 
1. Indicador Compressor (“comp”). 
2. Indicador Degelo (“def”). 
3. Indicador Ventilador (“fans”). 
4. Tecla (ao ser pressionada por 4 segundos ativa 
o degelo manual). 
5. Tecla (ao ser pressionada silencia o alarme sonoro, caso 
esteja ativo). 
6. Display (indica a temperatura e outras mensagens). 
7. Tecla “set” (ao ser pressionada, indica no display a temperatura de set-point). 
- Resistência Anticondensação do Postiço: 
Situada entre o isolamento de PU no postiço tem a função de evitar a formação de condensação 
nesta região. Esta resistência apresenta potência de 20W e tensão de 220V. Para fazer a substituição 
desta resistência é nescessário realizar a troca do postiço 
- Resistência Anticondensação do Gabinete: 
Esta resistência está fixada nas laterais do gabinete na 
parte do batente. Evita a formação de condensação nesta 
região. Apresenta potência de 65W e tensão de 220V. 
Resistência anticondensação do gabinete 
- Resistência Anticondensação da Porta: 
Está presente no quadro da porta e tem 
função de evitar formação de condensação 
nesta região. Apresenta potência de 35W e 
tensão de 110V, ligada através de um 
transformador (220V-110V), representado 
pela fiação marrom. Para trocar a resistência 
é preciso desmontar o quadro da porta. 
- Resistência Anticondensação do Vidro: 
É ligada através de capacitor e tem a função de 
evitar a formação de condensação no vidro da 
porta, representada pela fiação preta. Em caso 
de queima da resistência é necessário trocar a 
porta. 
08 
Resistência anticondensação 
da porta 
Transformador 
Resistência anticondensação do vidro Capacitor
Manual de Instruções • EXV. ARL 570 
3. Generalidades 
- Resistência de Degelo: 
A resistência de degelo tem potência de 600W, 
está localizada na parte superior interna do 
gabinete, fixada junto ao evaporador através 
de clips resistência sendo dimensionada para 
desobstruir o evaporador em no máximo 30 
minutos. 
- Micromotores: 
Pelo sistema de refrigeração forçada, os 
micromotores através de suas hélices de nylon têm 
a função de proporcionar um fluxo de ar que 
auxilie na troca de calor. 
O micromotor do evaporador irá desligar com 
temperatura superior a 8°C e ligar quando for 
inferior a -2°C. Durante o gotejamento irá 
permanecer desligado. Está localizado no interior 
do gabinete, atrás do corpo difusor e em frente 
ao evaporador. 
O micromotor do condensador está localizado na parte inferior do 
produto, fixado na base da unidade condensadora, entre o 
condensador e o compressor e liga e desliga junto com o compressor. 
- Interruptor Pendular do ventilador 
Localizado na parte inferior do aparelho, entre a grade 
de ar e a porta, tem a função de desligar o micromotor 
do evaporador quando a porta estiver aberta. 
- Interruptor da Lâmpada: 
Localizado na tampa do difusor, 
tem a função de acender a 
lâmpada de 20W localizada na 
parte externa superior do ARL 
570. 
- Reator Convencional, Starter e Lâmpada: 
O reator é localizado na grade frontal de ar, ao lado dos relês 
e o Starter está localizado ao lado da lâmpada na parte superior 
do expositor, juntos proporcionam um rápido acendimento 
das lâmpadas. 
09 
Micromotor do condensador 
Micromotor do evaporador 
Starter 
Lâmpada 
Interruptor 
da lâmpada
Manual de Instruções • EXV. ARL 570 
- Protetor Térmico: 
Localizado dentro da caixa de bornes em contato 
com o compressor, interrompe a continuidade 
em caso de aquecimento excessivo do 
compressor ou aumento da corrente 
(amperagem). 
• Teste do Protetor Térmico: 
Com o um multímetro verifique a continuidade entre os terminais do protetor térmico. Este teste 
deve ser feito operacionalmente, pois pode apresentar falhas no ajuste quando desligado o 
compressor em condições normais de temperatura e intensidade de corrente. 
- Relê de Partida Compressor: 
Ligado aos bornes do compressor, liga e 
desliga o enrolamento auxiliar no momento 
da partida até que o compressor atinja a 
velocidade de trabalho. 
Relê de partida do compressor 
Capacitor permanente 
• Teste do Relê de Partida: 
Com um multímetro e o relê na posição vertical certifique a existência de continuidade entre os 
terminais da bobina do relê e também a não existência de continuidade entre os terminais de 
entrada de força e auxiliar de partida. 
Quando o relê estiver com a parte superior para baixo deverá existir continuidade entre estes 
terminais. 
Este teste deve ser feito operacionalmente, pois o relê pode apresentar falhas em operação. 
- Capacitor de Partida: 
Localizado na parte traseira junto ao compressor tem a função de proporcionar a tensão suficiente 
para energizar o enrolamento auxiliar e fazer o compressor atingir a velocidade de trabalho, quando 
é retirado do sistema pelo relê. 
- Capacitor Permanente: 
Está ligado na linha de alimentação do compressor, com a função de suprir a queda da tensão 
evitando assim, a oscilação na rotação de trabalho e diminuindo também o consumo de energia 
do compressor. 
- Características: 
Capacitância 
Compressor Tecumseh 220VAC 90-110μF 
Fabricante: JL 
10 
3. Generalidades 
Capacitor de partida
Manual de Instruções • EXV. ARL 570 
- Diagrama Elétrico: 
11 
3. Generalidades
Manual de Instruções • EXV. ARL 570 
3. Generalidades 
B) Componentes Mecânicos: 
- Compressor: 
O compressor está localizado na parte inferior, 
na unidade condensadora, tem a função de 
succionar e comprimir o 
fluído refrigerante 
fazendo-o circular pelo 
sistema. 
- Características: 
- Funcionamento: 
Quando o estator é energizado cria-se um campo magnético, fazendo com que o rotor comece a 
girar. O movimento giratório do rotor é transmitido através de um eixo ao pistão. Na cabeça do 
pistão há uma placa que possui duas palhetas, que em conjunto com pistão farão a sucção e a 
compressão do fluído refrigerante, conforme segue: 
• Quando o pistão estiver na parte baixa, a palheta de sucção se abre admitindo o fluído refrigerante 
do evaporador. 
• Quando o pistão estiver na alta, a palheta de sucção se fecha para evitar que o fluído refrigerante 
volte para o evaporador. A palheta de compressão se abre lançando o fluído refrigerante para o 
condensador. 
- Circuito Elétrico do Compressor: 
Quando o ARL 570 é ligado, energiza-se o comum do compressor e a bobina de marcha do 
compressor, permanecendo a bobina auxiliar desligada. Como o compressor não consegue partir, 
a corrente aumenta e aciona o relê, que por sua vez aciona o enrolamento auxiliar através do 
capacitor eletrolítico. O compressor atinge sua velocidade de trabalho e a corrente baixa, desligando 
o relê, que tira do circuito o enrolamento auxiliar e o capacitor de partida. 
12 
Capacitância Corrente 
Fabricante Potência Btu/h W 220V/60Hz 
Compressor Tecumseh 1/3 HP 3100 908 3,48 A
Manual de Instruções • EXV. ARL 570 
3. Generalidades 
- Testes do Compressor: 
• Teste Elétrico: 
Com um multímetro, verifique se há continuidade e se a resistência ôhmica é diferente de zero 
entre os terminais comum e a bobina principal, o comum e auxiliar e entre a bobina principal e 
auxiliar. 
Com o multímetro na escala mais alta, faça o teste de passagem de corrente da bobina para a 
carcaça do compressor em um ponto onde não exista tinta, verificando a continuidade de cada 
um dos três bornes com a carcaça do compressor. Caso houver continuidade o compressor está 
defeituoso. 
• Teste Mecânico: 
Com um maçarico solde tubos de cobre de 220mm nas extremidades dos tubos de sucção, descarga 
e processo, lacrando em seguida a linha de sucção. 
Conecte a mangueira do manômetro de baixa pressão (azul) ao passador de processo, a mangueira 
vermelha ao passador de descarga e ao manômetro de alta pressão, a mangueira amarela do 
manifold ao nitrogênio, fazendo passar pelo compressor uma pressão de 5lbs/pol2. 
Conecte a mangueira do manômetro de alta ao manifold e ligue o compressor, marcando o tempo 
gasto para atingir 300lbs/pol2, então desligue imediatamente o compressor. 
A queda de pressão não poderá ser superior a 10%, ou seja 30lbs/pol2 , no mesmo espaço de 
tempo que o compressor levou para atingir 300lbs/pol2 . 
Retire através das conexões do manifold, uma parte da pressão, mantendo 150lbs/pol2 no tubo 
passador de descarga e dê uma nova partida no compressor. O compressor deverá partir, então 
desligue imediatamente. 
- Alguns cuidados com Compressor: 
Compressão de óleo – verifique se o compressor não está comprimindo óleo em excesso, 
observando se a saída do tubo de passagem de descarga está expelindo ou pingando óleo. 
Ruído metálico - o sistema amortecedor interno pode estar avariado ou com algum componente 
solto, nestes casos o compressor deverá ser trocado. 
Lembre-se é importante que os tubos do compressor nunca fiquem 
abertos por mais de 15 minutos. 
- Unidade Condensadora 
Afastada: 
A unidade condensadora do ARL 570 
desliza para frente e para traz sobre 
trilhos, que permitem fácil acesso aos 
componentes, através da retirada da 
grade de entrada de ar, ou pela parte 
traseira através da retirada da grade 
de proteção. 
13
Manual de Instruções • EXV. ARL 570 
- Puxador Hussmann - Puxador Embutido: 
O Puxador Hussmann do ARL 570 possui dois furos 
sobressalentes para que em caso de espaçamento dos utilizados 
sejam fixados novos parafusos na fábrica. 
- Condensador: 
Localizado na parte inferior, constituído por 
tubos de cobre que estão em contato com 
aletas de alumínio, permite que o calor retirado 
do interior pelo fluído refrigerante, através do 
evaporador, seja transmitido para o meio 
ambiente. 
- Evaporador 3/8‘: 
Retira o calor dos produtos armazenados 
nas prateleiras. É constituído por tubos 
de cobre que estão em contato com as 
aletas de alumínio, localizado na parte 
interna superior. 
14 
3. Generalidades 
- Trava da Porta para Carregamento: 
- Abra a porta até ouvir o clique, indicando que a mesma está travada. 
- Para soltar a trava, empurre (feche) a porta.
Manual de Instruções • EXV. ARL 570 
- Filtro Secador Cobre 20g: 
Localizado na saída do condensador antes da válvula 
de expansão na parte inferior do produto, retém 
impurezas sólidas através de telas de latão e mantas 
de fibra de vidro e impurezas líquidas através de um 
agente secante. 
- Válvula de Expansão: 
Localizado na saída do filtro secador e a entrada 
do evaporador, provoca a queda de pressão 
entre os lados de baixa e de alta, é ligado entre 
o filtro secador e o evaporador. Já sai 
devidamente ajustada de fábrica. 
- Bulbo da válvula de expansão: 
Este bulbo é instalado na tubulação de retorno 
de gás após o evaporador. Sensível à 
temperatura, ele faz o ajuste fino na abertura 
da válvula de expansão. 
C) Limpeza: 
- Superfícies Internas: 
Lave o expositor com sabão neutro e água morna, usando uma esponja macia ou flanela. Para 
eliminação de odores deve-se utilizar uma solução de bicarbonato de sódio e água morna (uma 
colher para cada litro de água). Após a limpeza, seque cuidadosamente o expositor. 
- Superfícies Externas: 
Utilize apenas pano úmido e sabão neutro. Não utilize nenhum tipo de soda, álcool, querosene, 
gasolina, thinner, solventes, ácidos, vinagres, produtos químicos ou abrasivos. 
- Limpeza do Condensador: 
Em ambientes com muita poeira ou outros tipos de sujidades, o condensador deve ser limpo 
regularmente (no mínimo uma vez por mês), da seguinte maneira: 
- Retire a grade frontal, retirando os parafusos laterais com uma ferramenta adequada. Não puxe 
com força, para não prejudicar as ligações do controlador. 
- Efetue a limpeza utilizando um aspirador de pó ou escova, limpando sempre de cima para baixo, 
sem aplicar força excessiva. Cuidado para não se ferir nas aletas do condensador. 
Lembre-se: o condensador sujo pode aumentar o consumo de 
energia em até 20% e afetar o desempenho do equipamento. 
15 
3. Generalidades
Manual de Instruções • EXV. ARL 570 
16 
3.3 - SOLUÇÃO DE PROBLEMAS MAIS FREQÜENTES: 
Na tabela abaixo você encontra a relação dos problemas mais comuns e os procedimentos para 
corrigi-los. 
Problema 
Não funciona 
Não liga 
Temperatura alta 
Ruídos 
Alarme sonoro, lâmpada 
apagada e indicador de 
temperatura piscando. 
É normal a ocorrência de ruídos após o produto ficar um 
tempo inativo. 
A Lâmpada acende e a indicação da 
temperatura para de piscar quando o 
produto atinge -12°C. 
O aparelho não está congelando: 
temperatura acima de -10°C. 
Pressione a tecla e aguarde a 
temperatura atingir -12°C. 
Pressione a tecla e veja o 
item "temperatura alta". 
Verificações 
Indicador de temperatura 
apagado. 
Indicador de temperatura 
aceso , mas lâmpada está 
fraca. 
Indicador de temperatura 
aceso. 
Mesmo com poucas 
aberturas de porta, os 
alimentos não atingem a 
temperatura desejada. 
Com muitas aberturas de 
porta, os alimentos não 
atingem a temperatura 
desejada. 
Mesmo com poucas 
aberturas de porta e boa 
distribuição, os alimentos 
não atingem a 
temperatura desejada. 
Evaporador com muito 
gelo e alimentos com alta 
temperatura de 
conservação. 
O expositor, mesmo após 
funcionar por certo tempo, 
apresenta ruídos. 
O expositor, após um 
período desligado, 
apresenta ruídos ao ser 
colocado em operação. 
Provável causa 
Falta de Energia. 
Voltagem muito baixa. 
Voltagem muito alta. 
Excesso de carga ou má 
distribuição dos alimentos. 
Excesso de aberturas de 
porta. 
Equipamento instalado 
incorretamente. 
Evaporador bloqueado por 
excesso de aberturas de 
porta. 
Expositor instalado 
incorretamente. 
Solução 
Verificar se não há fusíveis 
queimados ou disjuntores 
desarmados. Não abra a 
porta do produto e 
aguarde o retorno da 
energia. 
Verificar instalação 
elétrica. Instalar regulador 
de tensão de 3KVA. 
Verificar instalação 
elétrica. Instalar regulador 
de tensão de 3KVA. 
Faça uma redistribuição, 
permitindo o fluxo de ar 
no interior do produto. 
Evite abrir a porta 
desnecessariamente. 
Veja o item "Instalação". 
Efetue um degelo manual. 
Veja o item "Instalação". 
3. Generalidades
Manual de Instruções • EXV. ARL 570 
17 
3. Generalidades 
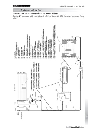
3.4 - SISTEMA DE REFRIGERAÇÃO – PONTOS DE SOLDA: 
Existem 25 pontos de solda na unidade de refrigeração do ARL 570, dispostas conforme a figura 
abaixo:
Manual de Instruções • EXV. ARL 570 
4. Apêndice 
LOCALIZAÇÃO DOS COMPONENTES 
VISTA FRONTAL 
18 
COMPONETES INTERNOS
Manual de Instruções • EXV. ARL 570 
4. Apêndice 
LOCALIZAÇÃO DOS COMPONENTES 
GRADE FRONTAL - Parte Interna 
19 
ORDEM DE LIGAÇÃO DOS RELÊS DA RESISTÊNCIA E DO COMPRESSOR 
FOTO 01: Fio marrom (1) - Alimentação da resistência 
Fio marrom (2) - Alimentação do compressor 
FOTO 02: Fio amarelo (1) - Alimentação da resistência 220V 
FOTO 03: Fio roxo (1) - Alimentação do compressor 220V 
FOTO 04: Fio azul (1) - Neutro 
Fio azul (2) - Neutro 
FOTO 05: Fio amarelo (1) - Resistência (sinal liga/desliga) 
FOTO 06: Fio roxo (1) - Compressor (sinal liga/desliga) 
FOTO 07: Fio preto (1) - Contato entre os 2 relês
Manual de Instruções • EXV. ARL 570 
UNIDADE CONDENSADORA 
4. Apêndice 
LOCALIZAÇÃO DOS COMPONENTES 
20
Manual tecnico hussmann_arl570

Manual tecnico hussmann_arl570

  • 3.
    Manual de Instruções• EXV. ARL 570 1. APRESENTAÇÃO 1.1 CARACTERÍSTICAS ................................................................................... 01 2. INSTALAÇÃO 2.1 INSTALAÇÃO ELÉTRICA ........................................................................... 03 2.2 LOCALIZAÇÃO E POSICIONAMENTO ...................................................... 03 3. GENERALIDADES 3.1 FUNCIONAMENTO ................................................................................... 04 A) CONTROLADOR ELETRÔNICO ............................................................ 04 A) CONTROLE DE TEMPERATURA ........................................................... 04 B) DEGELO ................................................................................................ 05 C) VENTILADORES .................................................................................... 05 D) COMPRESSORES.................................................................................. 06 E) ALARMES ............................................................................................. 06 F) UTILIZAÇÃO E OPERAÇÃO .................................................................. 06 • CARREGAMENTO COM SORVETE ........................................................ 06 3.2 MANUTENÇÃO......................................................................................... 06 A) COMPONENTES ELÉTRICOS / ELETRÔNICOS ..................................... 06 • CONTROLADOR ELETRÔNICO MICROPROCESSADO ............................ 06 • CONTROLE DO COMPRESSOR ............................................................. 07 • VENTILADOR DO EVAPORADOR .......................................................... 07 • TEMPERATURA .................................................................................... 07 • DEGELO .............................................................................................. 07 • TESTES DO CONTROLADOR ................................................................. 07 • DISPLAY DO CONTROLADOR ELETRÔNICO .......................................... 08 • RESISTÊNCIA ANTICONDENSAÇÃO DO POSTIÇO ................................. 08 • RESISTÊNCIA ANTICONDENSAÇÃO DO GABINETE ............................... 08 • RESISTÊNCIA ANTICONDENSAÇÃO DA PORTA .................................... 08 • RESISTÊNCIA ANTICONDENSAÇÃO DO VIDRO .................................... 08 • RESISTÊNCIA DE DEGELO .................................................................... 09 • MICROMOTORES ................................................................................ 09 • INTERRUPTOR PENDULAR DO VENTILADOR ......................................... 09 • INTERRUPTOR DA LÂMPADA ............................................................... 09 • REATOR CONVENCIONAL, STARTER E LÂMPADA ................................. 09 • PROTETOR TÉRMICO ........................................................................... 10 • TESTE DO PROTETOR TÉRMICO ........................................................... 10 • RELÊ DE PARTIDA DO COMPRESSOR ................................................... 10 • TESTE DO RELÊ DE PARTIDA ................................................................ 10 • CAPACITOR DE PARTIDA ..................................................................... 10 • CAPACITOR PERMANENTE................................................................... 10 • CARACTERÍSTICAS .............................................................................. 10 • DIAGRAMA ELÉTRICO ......................................................................... 11 B) COMPONENTES MECÂNICOS ............................................................. 12 • COMPRESSOR ..................................................................................... 12 • CARACTERÍSTICAS .............................................................................. 12 • FUNCIONAMENTO .............................................................................. 12 • CIRCUITO ELÉTRICO DO COMPRESSOR ............................................... 12 • TESTES DO COMPRESSOR ................................................................... 13 • ALGUNS CUIDADOS COM O COMPRESSOR ........................................ 13 • UNIDADE CONDENSADORA AFASTADA .............................................. 13 • TRAVA DA PORTA PARA CARREGAMENTO .......................................... 14 • PUXADOR HUSSMANN – PUXADOR EMBUTIDO .................................. 14 • CONDENSADOR .................................................................................. 14 • EVAPORADOR 3/8’ .............................................................................. 14 • FILTRO SECADOR COBRE 20G COM BATOQUE .................................... 15 • VÁLVULA DE EXPANSÃO ..................................................................... 15 • BULBO DA VÁLVULA DE EXPANSÃO .................................................... 15 C) LIMPEZA ............................................................................................... 15 • SUPERFÍCIES INTERNAS ........................................................................ 15 • SUPERFÍCIES EXTERNAS ....................................................................... 15 • LIMPEZA DO CONDENSADOR .............................................................. 15 3.3 SOLUÇÕES DE PROBLEMAS MAIS FREQÜENTES ................................... 16 3.4 SISTEMA DE REFRIGERAÇÃO – PONTOS DE SOLDA .............................. 17 4. APÊNDICES ....................................................................................................... 18 • LOCALIZAÇÃO DOS COMPONENTES ................................................... 18 Índice
  • 4.
    Manual de Instruções• EXV. ARL 570 1 - APRESENTAÇÃO: O Expositor Vertical de Baixa Temperatura ARL 570 é um equipamento desenvolvido exclusivamente para a conservação e exposição de sorvetes ou alimentos congelados. 1.1 - CARACTERÍSTICAS: 01 1. Apresentação Dimensões Externas Altura: 2.070 mm Largura: 720 mm Profundidade: 750 mm Dimensões Internas Altura: 1.320 mm Largura: 600 mm Profundidade: 560 mm Capacidade 570 litros Peso Líquido 128 Kg Iluminação Interna: Fluorescente - 20w Refrigeração Convecção forçada Gabinete Interno Chapa de aço galvanizada, fosfatizada, pintura poliéster Controle de temperatura de degelo Controle eletrônico digital programável Temperatura média - 22 ºC Fluído Refrigerante HFC - 404 A (700g) Evaporador Ventilação forçada Degelo Automático 8h/8h com resistência elétrica Portas Uma porta de vidro dois painéis: um temperado baixa emissividade com resistência e um regular Acessórios Grade de Entrada de Ar Removível Unidade Condensadora Móvel Pés Niveladores Ajustáveis ou Rodízios Características Elétricas Tensão: 220 V Freqüência: 60 Hz Compressor: Alternativo hermético Capacidade: 3.100 BTU/h
  • 5.
    Manual de Instruções• EXV. ARL 570 1. Apresentação MICROMOTOR DO EVAPORADOR Corrente Rotação 1.1 - CARACTERÍSTICAS: Fabricante Potência 220V/50-60Hz 220V/50-60Hz ELCO 5 W 0,24 - 0,20 A 1.200 - 1.400 rpm MICROMOTOR DO CONDENSADOR Corrente Rotação Fabricante Potência 220V/50-60Hz 220V/50-60Hz ELCO 10 W 0,44 - 0,36 A 1.350 - 1.550 rpm COMPRESSOR Fabricante Potência Btu/h W 127/60Hz 220/50Hz Tecumseh 1/3 HP 3.100 908 -.- 3,48 A CONTROLADOR ELETRÔNICO DIGITAL Fabricante Every Control Brasil Tensão de 12VCA/VCC 1,5 W Isolação Classe II alimentação Faixa de temperaturas -40ºC à +110ºC Temperatura -22ºC de operação de set point 02
  • 6.
    Manual de Instruções• EXV. ARL 570 2. Instalação A correta instalação do produto é fundamental para o seu bom funcionamento e para o aumento da vida útil de seus componentes. 2.1 - INSTALAÇÃO ELÉTRICA: Ressalta-se que a instalação elétrica do estabelecimento não é de responsabilidade da Hussmann do Brasil, sendo que os defeitos apresentados no equipamento, constatados por problemas nesta, não serão cobertos pela garantia. Para uma correta instalação verifique os seguintes parâmetros: - A tensão (voltagem) do aparelho é compatível com a tensão da rede do estabelecimento onde o equipamento foi instalado. A tensão da rede do estabelecimento não poderá sofrer variação de 10%, em relação ao seu valor nominal, tal qual exemplo na tabela abaixo. 03 Tensão nominal Tensão mínima Tensão máxima 220 Volts 198V 242V - Se verificada oscilação de tensão fora da faixa especificada, é necessário instalar um regulador de tensão (voltagem) de 3000VA (3KVA). - A bitola da fiação deverá ser de 2,5mm2 (12AWG). - O disjuntor deverá ser de 15 A – exclusivo para o expositor. - O equipamento deve ser instalado numa tomada única e exclusiva, sem benjamins. - Deve-se usar tomada de três pontos com aterramento. O fio terra deve ser instalado de acordo com normas da ABNT. NUNCA LIGUE O FIO TERRA DIRETAMENTE AO FIO NEUTRO DA REDE ELÉTRICA OU NA TUBULAÇÃO DE ÁGUA, GÁS, ELETRICIDADE, TELEFONE, PARA-RAIOS. 2.2 - LOCALIZAÇÃO E POSICIONAMENTO: - Os equipamentos devem ser mantidos longe de fontes de calor, tais como fornos, fogões, chapas de fritura e fora do alcance dos raios do sol. Este procedimento evita possíveis deformações causadas pela alta temperatura e também evita que a temperatura de condensação permaneça fora dos padrões de projeto. - É importante que todo o equipamento seja mantido afastado a uma distância de pelo menos 15cm da parede, bem como dos outros equipamentos ou instalações do estabelecimento, para facilitar a ventilação natural. - O piso deve ser plano para auxiliar o nivelamento e evitar problemas com vedação da porta e/ou geração de ruídos anormais. Sobretudo, o EXV. possui parafusos niveladores que devem ser regulados para eliminar possível irregularidade no piso e facilitar o fechamento da porta.
  • 7.
    Manual de Instruções• EXV. ARL 570 3.1 - FUNCIONAMENTO A) Controlador Eletrônico Este expositor apresenta um controlador eletrônico digital da marca Every Control, modelo EC 3-190, para controle do compressor, do degelo, da temperatura e dos alarmes. O controlador funciona com tensão de 12V e por isso utiliza um transformador de 220V para 12V situado na grande frontal de ar, ao lado do controlador. A tensão de 12V acionará o funcionamento do controlador, no entanto é necessário utilizar junto a este, relês de potência para acionamento do compressor e da resistência de degelo. Estes relês estão localizados ao lado do transformador, na grade de ar. O controlador, quando necessário, fecha (ou abre) contato a partir de tensão de 12V e libera (ou não) tensão de 220V para os relês do compressor ou da resistência de degelo. Este processo apresenta baixa corrente, mas suficiente para controle dos relês. A partir disto, o relê fecha (ou abre) o contato que envia corrente para o compressor ou resistência. A corrente que é liberada para estes componentes tem de ser alta, por isso alimentam-se os relês também com tensão da rede. B) Controle de Temperatura: A temperatura padrão para funcionamento deste produto é de –22°C, especificamente determinada para correto armazenamento de sorvetes ou alimentos congelados. Ressalta-se que o equipamento já sai de fábrica ajustado nesta temperatura. O controle desta temperatura é efetuado pelo controlador eletrônico que se encontra instalado na grade de ar na parte inferior do produto. Este controle é feito através das leituras do sensor de temperatura que envia sinais para o controlador que os interpreta e toma ações, como manter ligado ou desligado o compressor, e assim manter a temperatura dentro do padrão estabelecido. Este aparelho possui dois sensores; um para leitura da temperatura de conservação do produto (situado no retorno do ar para o evaporador) e o outro para controle da temperatura de final de degelo situado no evaporador. O sistema funciona com um diferencial de temperatura de 3°C, isto é, se o EXV. atingir -22°C, o compressor será desligado pelo controlador eletrônico. Por outro lado quando o EXV. atingir -19°C, o controlador enviará sinal para partir o compressor e reduzir a temperatura até -22°C. 04 3. Generalidades Sensor de temperatura situado no evaporador Sensor de temperatura de conservação do produto
  • 8.
    Manual de Instruções• EXV. ARL 570 3. Generalidades C) Degelo: Como a temperatura de evaporação deste equipamento é cerca de –25°C, torna-se necessário a utilização de um sistema de degelo forçado. Neste caso utiliza-se degelo através de resistência elétrica. O gelo no evaporador se forma devido ao contato entre a umidade presente no ar e o evaporador que está a baixa temperatura e congela esta umidade. Periodicamente este gelo deve ser removido através do degelo, pois pode ocorrer o fenômeno de bloqueamento do evaporador, isto é, o gelo que não derrete vai ficando cada vez mais espesso até provocar obstrução da passagem do ar pelas aletas do evaporador. Este fenômeno irá provocar grande prejuízo no rendimento do EXV. O controlador eletrônico efetuará controle do degelo, tanto na freqüência como na sua duração. Na fábrica, é ajustada a freqüência para um degelo a cada 8 horas, e com uma duração de 30 minutos cada ou até que o EXV. atinja a temperatura de 15°C. Durante o degelo, este mesmo controlador é responsável pelo acionamento da resistência, desligamento do compressor e do micromotor do evaporador. O final de cada degelo poderá estar determinado pela duração (de 30 minutos) ou pela temperatura interna do EXV. (quando atingir 15°C), isto é, se o EXV. atingir 15° C durante o degelo, independente do tempo, o degelo será finalizado. Após o final do degelo, que poderá ter sido determinado pelo tempo (30 min) ou pela temperatura (15°C), o sistema entra no período de gotejamento especificado pela fábrica em 2 minutos. No período de gotejamento, verifica-se que tanto o compressor como a resistência de degelo e o micromotor do evaporador encontram-se desligados para que ocorra a eliminação de toda a água formada durante o degelo. Esta água segue do corpo difusor para a mangueira de degelo que levará até a bacia de evaporação, localizada ao lado do compressor. Dentro desta bacia passa tubulação da descarga do compressor que fará o aquecimento da água e, conseqüentemente, a sua evaporação. A mangueira de degelo está instalada na parede interna do EXV. entre o isolamento com PU. Importante: Para efetuar um degelo manual, deve-se manter a tecla apertada por 4 segundos. D) Ventiladores: O micromotor do evaporador só entrará em funcionamento quando a temperatura interna do EXV. for inferior a -2° C. Este ajuste é especificado na fábrica e comandado através do controlador eletrônico. O micromotor do evaporador poderá ser desligado, mediante ação do controlador eletrônico, em duas situações: ou o início do degelo, conforme explicado no item anterior, ou quando a temperatura interna do EXV. for superior a 8°C. Quando o micromotor do evaporador for desligado pelo início de degelo, para verificar o retorno do seu funcionamento, deve-se aguardar 5 minutos após o final do tempo de gotejamento e que a temperatura interna do EXV atinja -2°C. O micromotor do condensador funcionará somente quando o compressor estiver acionado. 05 Resistência do evaporador Bacia de evaporação Ventilador do condensador Ventilador do evaporador
  • 9.
    Manual de Instruções• EXV. ARL 570 E) Compressores: O compressor irá partir quando o aparelho for ligado na tomada e o sistema energizado. A partir do momento em que o EXV. apresentar temperatura interna inferior a -22°C, o controlador eletrônico enviará sinal para o desligamento do compressor. Por outro lado, enviará sinal para o compressor partir, caso a temperatura seja superior a -19°C. Como configuração de fábrica, tem-se que o controlador eletrônico não permitirá que o compressor parta duas vezes consecutivas num intervalo de tempo inferior a 5 minutos. Da mesma forma, também não permitirá que o compressor parta antes de 3 minutos após uma parada. Observa-se ainda que durante o degelo o compressor permanecerá desligado, inclusive durante o período de gotejamento. F) Alarmes: Este equipamento é dotado de um sistema de alarme para sinalizar os defeitos que poderão prejudicar as características dos alimentos que armazena. Uma vez verificada esta situação, deve-se agir com rapidez para solucionar o problema ou então retirar imediatamente o produto do equipamento e acondicioná-lo em local adequado até finalizar a manutenção corretiva. Um alarme sonoro será acionado toda vez que o produto atingir a temperatura superior a –10°C (salvo as situações em que se encontra em degelo). Nesta condição, juntamente com este alarme sonoro, verifica-se o desligamento da iluminação interna e o indicador de temperatura começará a piscar. · Para desligar o alarme sonoro basta apertar a tecla (Mute). · A iluminação interna voltará acender quando a temperatura interna atingir –12°C. G) Utilização e Operação: Afim de garantir a qualidade do produto, bem como maior vida útil para os equipamentos e economia de energia, deve-se seguir algumas recomendações: - Carregamento com Sorvete: - Antes de abastecer o equipamento deve-se fazer o EXV. funcionar por cerca de 4 horas, para atingir a estabilização do sistema e verificar a temperatura de -20ºC no interior do aparelho. - O expositor apresenta uma trava na porta para facilitar o seu abastecimento. - O produto, antes de ser colocado no expositor, não deverá apresentar temperatura superior a -18°C, uma vez que a função do expositor é manter a sua temperatura. - A carga de sorvete deve ser distribuída uniformemente para garantir uma perfeita circulação de ar entre os produtos. - Deve-se evitar que o abastecimento do expositor coincida com os horários de degelo. 3.2 - MANUTENÇÃO: A) Componentes Elétricos/Eletrônicos: - Controlador Eletrônico Microprocessado: Este equipamento possui um controlador eletrônico microprocessado, responsável pelas seguintes funções: 06 3. Generalidades
  • 10.
    Manual de Instruções• EXV. ARL 570 - Controle do Compressor: O controlador desliga o compressor quando a temperatura interna alcança o valor de set-point (-22°C) e religa quando a temperatura interna atinge –19°C. O compressor permanece desligado durante o degelo (30 min), e por mais 2 minutos, para escoamento da água resultante do degelo. - Ventilador do evaporador: O ventilador desliga quando a temperatura no evaporador atinge 8°C e liga quando a temperatura atinge –2°C. O ventilador também permanece desligado durante o degelo e por mais 5 minutos para drenagem. - Temperatura: Quando a temperatura interna do produto estiver acima de –10°C (sobretemperatura), o controlador executa as seguintes tarefas: - Aciona o alarme sonoro, silenciável pela tecla (Mute). - Apaga a iluminação interna (religa quando a temperatura interna atingir –12°C). - O indicador de temperatura passa a piscar. - Ao sair da condição de sobretemperatura, o produto volta ao seu funcionamento normal. Sempre que o equipamento for ligado e a temperatura interna estiver acima de –10°C, o controlador também executará as ações acima. - Degelo: O controlador executa automaticamente um ciclo de degelo a cada 8 horas, com duração de 30 minutos. - Testes do Controlador: Quando for percebida uma possível falha do Controlador, cheque se as seguintes funções estão sendo executadas corretamente: • Teste da alimentação do controlador: Verifique se está chegando energia 220V para o transformador e saindo 12V para o controlador. Da mesma forma verifique se está chegando 12V no controlador através dos pontos 8 e 9. • Teste de continuidade: com o controlador ligado, na função refrigeração, verifique a continuidade dos fios marrom (1) e roxo (2) para comprovar a passagem de corrente para o compressor. • Teste de continuidade para a resistência de degelo: mantenha apertado o botão de degelo do controlador por 4 segundos e verifique o desligamento do compressor. Teste a continuidade dos fios marrom (1) e amarelo (3). • Teste de funcionamento do micromotor do evaporador: Quando o micromotor do evaporador estiver sendo acionado teste a continuidade dos fios marrom (1) e vermelho (4). 07 3. Generalidades Transformador Entrada 220V Controlador eletrônico Saída 12V
  • 11.
    Manual de Instruções• EXV. ARL 570 3. Generalidades • Medir temperatura: Para conferir a temperatura indicada no display será necessário um termômetro com sensor, que deverá ser colocado no retorno de ar próximo ao sensor do controlador. • Contar tempo: Conferir intervalos de degelo, gotejamento, ciclos de partida e desligamento do compressor. - Display do Controlador Eletrônico: O display eletrônico indica ao cliente a temperatura do produto dentro do equipamento, bem como a situação de funcionamento do compressor, ventilador e degelo. 1. Indicador Compressor (“comp”). 2. Indicador Degelo (“def”). 3. Indicador Ventilador (“fans”). 4. Tecla (ao ser pressionada por 4 segundos ativa o degelo manual). 5. Tecla (ao ser pressionada silencia o alarme sonoro, caso esteja ativo). 6. Display (indica a temperatura e outras mensagens). 7. Tecla “set” (ao ser pressionada, indica no display a temperatura de set-point). - Resistência Anticondensação do Postiço: Situada entre o isolamento de PU no postiço tem a função de evitar a formação de condensação nesta região. Esta resistência apresenta potência de 20W e tensão de 220V. Para fazer a substituição desta resistência é nescessário realizar a troca do postiço - Resistência Anticondensação do Gabinete: Esta resistência está fixada nas laterais do gabinete na parte do batente. Evita a formação de condensação nesta região. Apresenta potência de 65W e tensão de 220V. Resistência anticondensação do gabinete - Resistência Anticondensação da Porta: Está presente no quadro da porta e tem função de evitar formação de condensação nesta região. Apresenta potência de 35W e tensão de 110V, ligada através de um transformador (220V-110V), representado pela fiação marrom. Para trocar a resistência é preciso desmontar o quadro da porta. - Resistência Anticondensação do Vidro: É ligada através de capacitor e tem a função de evitar a formação de condensação no vidro da porta, representada pela fiação preta. Em caso de queima da resistência é necessário trocar a porta. 08 Resistência anticondensação da porta Transformador Resistência anticondensação do vidro Capacitor
  • 12.
    Manual de Instruções• EXV. ARL 570 3. Generalidades - Resistência de Degelo: A resistência de degelo tem potência de 600W, está localizada na parte superior interna do gabinete, fixada junto ao evaporador através de clips resistência sendo dimensionada para desobstruir o evaporador em no máximo 30 minutos. - Micromotores: Pelo sistema de refrigeração forçada, os micromotores através de suas hélices de nylon têm a função de proporcionar um fluxo de ar que auxilie na troca de calor. O micromotor do evaporador irá desligar com temperatura superior a 8°C e ligar quando for inferior a -2°C. Durante o gotejamento irá permanecer desligado. Está localizado no interior do gabinete, atrás do corpo difusor e em frente ao evaporador. O micromotor do condensador está localizado na parte inferior do produto, fixado na base da unidade condensadora, entre o condensador e o compressor e liga e desliga junto com o compressor. - Interruptor Pendular do ventilador Localizado na parte inferior do aparelho, entre a grade de ar e a porta, tem a função de desligar o micromotor do evaporador quando a porta estiver aberta. - Interruptor da Lâmpada: Localizado na tampa do difusor, tem a função de acender a lâmpada de 20W localizada na parte externa superior do ARL 570. - Reator Convencional, Starter e Lâmpada: O reator é localizado na grade frontal de ar, ao lado dos relês e o Starter está localizado ao lado da lâmpada na parte superior do expositor, juntos proporcionam um rápido acendimento das lâmpadas. 09 Micromotor do condensador Micromotor do evaporador Starter Lâmpada Interruptor da lâmpada
  • 13.
    Manual de Instruções• EXV. ARL 570 - Protetor Térmico: Localizado dentro da caixa de bornes em contato com o compressor, interrompe a continuidade em caso de aquecimento excessivo do compressor ou aumento da corrente (amperagem). • Teste do Protetor Térmico: Com o um multímetro verifique a continuidade entre os terminais do protetor térmico. Este teste deve ser feito operacionalmente, pois pode apresentar falhas no ajuste quando desligado o compressor em condições normais de temperatura e intensidade de corrente. - Relê de Partida Compressor: Ligado aos bornes do compressor, liga e desliga o enrolamento auxiliar no momento da partida até que o compressor atinja a velocidade de trabalho. Relê de partida do compressor Capacitor permanente • Teste do Relê de Partida: Com um multímetro e o relê na posição vertical certifique a existência de continuidade entre os terminais da bobina do relê e também a não existência de continuidade entre os terminais de entrada de força e auxiliar de partida. Quando o relê estiver com a parte superior para baixo deverá existir continuidade entre estes terminais. Este teste deve ser feito operacionalmente, pois o relê pode apresentar falhas em operação. - Capacitor de Partida: Localizado na parte traseira junto ao compressor tem a função de proporcionar a tensão suficiente para energizar o enrolamento auxiliar e fazer o compressor atingir a velocidade de trabalho, quando é retirado do sistema pelo relê. - Capacitor Permanente: Está ligado na linha de alimentação do compressor, com a função de suprir a queda da tensão evitando assim, a oscilação na rotação de trabalho e diminuindo também o consumo de energia do compressor. - Características: Capacitância Compressor Tecumseh 220VAC 90-110μF Fabricante: JL 10 3. Generalidades Capacitor de partida
  • 14.
    Manual de Instruções• EXV. ARL 570 - Diagrama Elétrico: 11 3. Generalidades
  • 15.
    Manual de Instruções• EXV. ARL 570 3. Generalidades B) Componentes Mecânicos: - Compressor: O compressor está localizado na parte inferior, na unidade condensadora, tem a função de succionar e comprimir o fluído refrigerante fazendo-o circular pelo sistema. - Características: - Funcionamento: Quando o estator é energizado cria-se um campo magnético, fazendo com que o rotor comece a girar. O movimento giratório do rotor é transmitido através de um eixo ao pistão. Na cabeça do pistão há uma placa que possui duas palhetas, que em conjunto com pistão farão a sucção e a compressão do fluído refrigerante, conforme segue: • Quando o pistão estiver na parte baixa, a palheta de sucção se abre admitindo o fluído refrigerante do evaporador. • Quando o pistão estiver na alta, a palheta de sucção se fecha para evitar que o fluído refrigerante volte para o evaporador. A palheta de compressão se abre lançando o fluído refrigerante para o condensador. - Circuito Elétrico do Compressor: Quando o ARL 570 é ligado, energiza-se o comum do compressor e a bobina de marcha do compressor, permanecendo a bobina auxiliar desligada. Como o compressor não consegue partir, a corrente aumenta e aciona o relê, que por sua vez aciona o enrolamento auxiliar através do capacitor eletrolítico. O compressor atinge sua velocidade de trabalho e a corrente baixa, desligando o relê, que tira do circuito o enrolamento auxiliar e o capacitor de partida. 12 Capacitância Corrente Fabricante Potência Btu/h W 220V/60Hz Compressor Tecumseh 1/3 HP 3100 908 3,48 A
  • 16.
    Manual de Instruções• EXV. ARL 570 3. Generalidades - Testes do Compressor: • Teste Elétrico: Com um multímetro, verifique se há continuidade e se a resistência ôhmica é diferente de zero entre os terminais comum e a bobina principal, o comum e auxiliar e entre a bobina principal e auxiliar. Com o multímetro na escala mais alta, faça o teste de passagem de corrente da bobina para a carcaça do compressor em um ponto onde não exista tinta, verificando a continuidade de cada um dos três bornes com a carcaça do compressor. Caso houver continuidade o compressor está defeituoso. • Teste Mecânico: Com um maçarico solde tubos de cobre de 220mm nas extremidades dos tubos de sucção, descarga e processo, lacrando em seguida a linha de sucção. Conecte a mangueira do manômetro de baixa pressão (azul) ao passador de processo, a mangueira vermelha ao passador de descarga e ao manômetro de alta pressão, a mangueira amarela do manifold ao nitrogênio, fazendo passar pelo compressor uma pressão de 5lbs/pol2. Conecte a mangueira do manômetro de alta ao manifold e ligue o compressor, marcando o tempo gasto para atingir 300lbs/pol2, então desligue imediatamente o compressor. A queda de pressão não poderá ser superior a 10%, ou seja 30lbs/pol2 , no mesmo espaço de tempo que o compressor levou para atingir 300lbs/pol2 . Retire através das conexões do manifold, uma parte da pressão, mantendo 150lbs/pol2 no tubo passador de descarga e dê uma nova partida no compressor. O compressor deverá partir, então desligue imediatamente. - Alguns cuidados com Compressor: Compressão de óleo – verifique se o compressor não está comprimindo óleo em excesso, observando se a saída do tubo de passagem de descarga está expelindo ou pingando óleo. Ruído metálico - o sistema amortecedor interno pode estar avariado ou com algum componente solto, nestes casos o compressor deverá ser trocado. Lembre-se é importante que os tubos do compressor nunca fiquem abertos por mais de 15 minutos. - Unidade Condensadora Afastada: A unidade condensadora do ARL 570 desliza para frente e para traz sobre trilhos, que permitem fácil acesso aos componentes, através da retirada da grade de entrada de ar, ou pela parte traseira através da retirada da grade de proteção. 13
  • 17.
    Manual de Instruções• EXV. ARL 570 - Puxador Hussmann - Puxador Embutido: O Puxador Hussmann do ARL 570 possui dois furos sobressalentes para que em caso de espaçamento dos utilizados sejam fixados novos parafusos na fábrica. - Condensador: Localizado na parte inferior, constituído por tubos de cobre que estão em contato com aletas de alumínio, permite que o calor retirado do interior pelo fluído refrigerante, através do evaporador, seja transmitido para o meio ambiente. - Evaporador 3/8‘: Retira o calor dos produtos armazenados nas prateleiras. É constituído por tubos de cobre que estão em contato com as aletas de alumínio, localizado na parte interna superior. 14 3. Generalidades - Trava da Porta para Carregamento: - Abra a porta até ouvir o clique, indicando que a mesma está travada. - Para soltar a trava, empurre (feche) a porta.
  • 18.
    Manual de Instruções• EXV. ARL 570 - Filtro Secador Cobre 20g: Localizado na saída do condensador antes da válvula de expansão na parte inferior do produto, retém impurezas sólidas através de telas de latão e mantas de fibra de vidro e impurezas líquidas através de um agente secante. - Válvula de Expansão: Localizado na saída do filtro secador e a entrada do evaporador, provoca a queda de pressão entre os lados de baixa e de alta, é ligado entre o filtro secador e o evaporador. Já sai devidamente ajustada de fábrica. - Bulbo da válvula de expansão: Este bulbo é instalado na tubulação de retorno de gás após o evaporador. Sensível à temperatura, ele faz o ajuste fino na abertura da válvula de expansão. C) Limpeza: - Superfícies Internas: Lave o expositor com sabão neutro e água morna, usando uma esponja macia ou flanela. Para eliminação de odores deve-se utilizar uma solução de bicarbonato de sódio e água morna (uma colher para cada litro de água). Após a limpeza, seque cuidadosamente o expositor. - Superfícies Externas: Utilize apenas pano úmido e sabão neutro. Não utilize nenhum tipo de soda, álcool, querosene, gasolina, thinner, solventes, ácidos, vinagres, produtos químicos ou abrasivos. - Limpeza do Condensador: Em ambientes com muita poeira ou outros tipos de sujidades, o condensador deve ser limpo regularmente (no mínimo uma vez por mês), da seguinte maneira: - Retire a grade frontal, retirando os parafusos laterais com uma ferramenta adequada. Não puxe com força, para não prejudicar as ligações do controlador. - Efetue a limpeza utilizando um aspirador de pó ou escova, limpando sempre de cima para baixo, sem aplicar força excessiva. Cuidado para não se ferir nas aletas do condensador. Lembre-se: o condensador sujo pode aumentar o consumo de energia em até 20% e afetar o desempenho do equipamento. 15 3. Generalidades
  • 19.
    Manual de Instruções• EXV. ARL 570 16 3.3 - SOLUÇÃO DE PROBLEMAS MAIS FREQÜENTES: Na tabela abaixo você encontra a relação dos problemas mais comuns e os procedimentos para corrigi-los. Problema Não funciona Não liga Temperatura alta Ruídos Alarme sonoro, lâmpada apagada e indicador de temperatura piscando. É normal a ocorrência de ruídos após o produto ficar um tempo inativo. A Lâmpada acende e a indicação da temperatura para de piscar quando o produto atinge -12°C. O aparelho não está congelando: temperatura acima de -10°C. Pressione a tecla e aguarde a temperatura atingir -12°C. Pressione a tecla e veja o item "temperatura alta". Verificações Indicador de temperatura apagado. Indicador de temperatura aceso , mas lâmpada está fraca. Indicador de temperatura aceso. Mesmo com poucas aberturas de porta, os alimentos não atingem a temperatura desejada. Com muitas aberturas de porta, os alimentos não atingem a temperatura desejada. Mesmo com poucas aberturas de porta e boa distribuição, os alimentos não atingem a temperatura desejada. Evaporador com muito gelo e alimentos com alta temperatura de conservação. O expositor, mesmo após funcionar por certo tempo, apresenta ruídos. O expositor, após um período desligado, apresenta ruídos ao ser colocado em operação. Provável causa Falta de Energia. Voltagem muito baixa. Voltagem muito alta. Excesso de carga ou má distribuição dos alimentos. Excesso de aberturas de porta. Equipamento instalado incorretamente. Evaporador bloqueado por excesso de aberturas de porta. Expositor instalado incorretamente. Solução Verificar se não há fusíveis queimados ou disjuntores desarmados. Não abra a porta do produto e aguarde o retorno da energia. Verificar instalação elétrica. Instalar regulador de tensão de 3KVA. Verificar instalação elétrica. Instalar regulador de tensão de 3KVA. Faça uma redistribuição, permitindo o fluxo de ar no interior do produto. Evite abrir a porta desnecessariamente. Veja o item "Instalação". Efetue um degelo manual. Veja o item "Instalação". 3. Generalidades
  • 20.
    Manual de Instruções• EXV. ARL 570 17 3. Generalidades 3.4 - SISTEMA DE REFRIGERAÇÃO – PONTOS DE SOLDA: Existem 25 pontos de solda na unidade de refrigeração do ARL 570, dispostas conforme a figura abaixo:
  • 21.
    Manual de Instruções• EXV. ARL 570 4. Apêndice LOCALIZAÇÃO DOS COMPONENTES VISTA FRONTAL 18 COMPONETES INTERNOS
  • 22.
    Manual de Instruções• EXV. ARL 570 4. Apêndice LOCALIZAÇÃO DOS COMPONENTES GRADE FRONTAL - Parte Interna 19 ORDEM DE LIGAÇÃO DOS RELÊS DA RESISTÊNCIA E DO COMPRESSOR FOTO 01: Fio marrom (1) - Alimentação da resistência Fio marrom (2) - Alimentação do compressor FOTO 02: Fio amarelo (1) - Alimentação da resistência 220V FOTO 03: Fio roxo (1) - Alimentação do compressor 220V FOTO 04: Fio azul (1) - Neutro Fio azul (2) - Neutro FOTO 05: Fio amarelo (1) - Resistência (sinal liga/desliga) FOTO 06: Fio roxo (1) - Compressor (sinal liga/desliga) FOTO 07: Fio preto (1) - Contato entre os 2 relês
  • 23.
    Manual de Instruções• EXV. ARL 570 UNIDADE CONDENSADORA 4. Apêndice LOCALIZAÇÃO DOS COMPONENTES 20