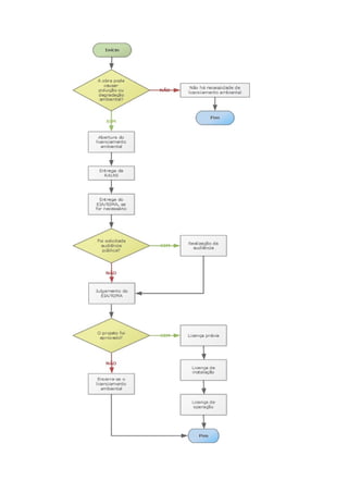
Procedimento administrativo que visa evitar ou mitigar os danos provocados por obras
ou atividades efetiva ou potencialmente degradadoras do meio ambiente.
1. Conceito
A Resolução Conama n° 237/97 define licença ambiental como sendo: "ato
administrativo pelo qual o órgão ambiental competente estabelece as condições,
restrições e medidas de controle ambiental que deverão ser obedecidas pelo
empreendedor, pessoa física ou jurídica, para localizar, instalar, ampliar e operar
empreendimentos ou atividades utilizadoras dos recursos ambientais consideradas
efetiva ou potencialmente poluidoras ou aquelas que, sob qualquer forma, possam
causar degradação ambiental".
Ressalta-se que a licença ambiental é ato discricionário, diferenciando-se da licença
administrativa que constitui ato vinculado.
2. Obras sujeitas a licenciamento ambiental
Estão sujeitas a licenciamento os empreendimentos e as atividades utilizadoras de
recursos ambientais que sejam consideradas efetiva ou potencialmente poluidoras, ou
capazes de causar degradação ambiental (art. 2º da Resolução Conama n° 237/97).
O anexo 1 da referida Resolução contém atividades sujeitas a licenciamento. Ex.:
Extração e tratamento de minerais, indústria metalúrgica, transmissão de energia elétrica
etc.
3. RAIAS – Relatório de Ausência de Impacto Ambiental
Ao analisar a Constituição Federal, no que tange à matéria ambiental (art. 225 da CF),
conclui-se que há uma presunção relativa de que toda atividade é causadora de impacto
ao meio ambiente, razão pela qual é necessário que o proponente do projeto, no início
do licenciamento, apresente ao órgão público licenciador, o Relatório de Ausência de
Impacto Ambiental, que será analisado e servirá de base para que se determine se a
atividade é causadora de significativo impacto ambiental. Se for, será necessária a
execução do EIA/RIMA. Se não for, o empreendedor poderá requerer a licença prévia.
O art. 3° da Resolução Conama n° 237/97 traz o rol das atividades que estão sujeitas ao
licenciamento ambiental, porém não vincula o licenciamento à realização do
EIA/RIMA. Portanto, verifica-se que uma atividade que passará pelo procedimento de
licenciamento ambiental poderá ou não ter o respaldo do EIA/RIMA, tendo em vista
que o referido dispositivo não estabelece para as atividades elencadas (Anexo I)
qualquer presunção de potencialidade de causarem significativa degradação ambiental.
4. EIA/RIMA – Estudo de Impacto Ambiental/ Relatório de Impacto Ambiental
É um estudo mais elaborado e complexo, exigido para aquelas atividades consideradas
capazes de causar significativo impacto ambiental, ou seja, dentre as atividades sujeita a
licenciamento ambiental existem aquelas que causam degradação ambiental e aquelas
que causam significativa degradação ambiental, sendo que nestas será necessária a
elaboração do EIA/RIMA para saber se a obra poderá ou não ser realizada (art. 3º da
Resolução Conama n° 237/97).
O EIA é um estudo científico, com linguagem técnica, elaborado por uma equipe
multidisciplinar (profissionais legalmente habilitados – art. 11 da Resolução Conama n°
237/97), que deve conter uma análise dos impactos ambientais que o empreendimento
irá causar, bem como as medidas mitigadoras desses impactos.
RIMA é um relatório de impacto ambiental que tem por finalidade tornar compreensível
o conteúdo do EIA, por meio de uma linguagem clara, simples e objetiva, para que o
público tenha acesso.
5. Audiência Pública
É uma forma de participação popular que tem por finalidade recolher críticas e
sugestões da população com relação à instalação da atividade local e que irá ajudar o
órgão licenciador a formar seu convencimento da aprovação ou não do projeto
submetido ao licenciamento.
A audiência pública não é obrigatória. No entanto, caso seja requerida e não seja
realizada, a licença concedida será inválida.
Haverá audiência pública nos seguintes casos:
a) quando o órgão competente para concessão da licença julgar necessário;
b) requerimento por 50 ou mais cidadãos;
c) solicitação pelo Ministério Público.
6. Julgamento do EIA/RIMA
Não havendo audiência pública, o órgão ambiental competente irá julgar direto o
EIA/RIMA após sua entrega. Havendo audiência pública, o EIA/RIMA será julgado
após sua realização.
7. Aprovação do projeto
Uma vez aprovado o RAIS ou o EIA/RIMA, o órgão licenciador competente, a
requerimento do empreendedor, estará autorizado a outorgar as demais licenças (prévia,
de instalação e de operação – art. 8° da Resolução Conama n° 237/97).
Contudo, é facultado ao órgão licenciador solicitar, em qualquer fase do licenciamento,
a realização de estudos ambientais complementares quando julgar necessários.
8. Etapas do licenciamento
8.1 Licença prévia (LP)
É concedida na fase preliminar do planejamento do empreendimento ou atividade
aprovando sua localização e concepção, atestando a viabilidade ambiental e
estabelecendo os requisitos básicos e condicionantes a serem atendidos nas próximas
fases de sua implementação.
Seu prazo de validade não pode ser superior a 5 (cinco) anos (art. 18, I, da Resolução
Conama n° 237/97).
8.2 Licença de instalação (LI)
Autoriza a instalação do empreendimento ou atividade de acordo com as especificações
constantes dos planos, programas e projetos aprovados, incluindo as medidas de
controle ambiental e demais condicionantes, da qual constituem motivo determinante.
Seu prazo de validade não pode ser superior a 6 (seis) anos (art. 18, II, da Resolução
Conama n. 237/97).
8.3 Licença de operação (LO)
Autoriza a operação da atividade ou empreendimento, após a verificação do efetivo
cumprimento do que consta das licenças anteriores, com as medidas de controle
ambiental e condicionantes determinados para a operação.
Seu prazo de validade será de, no mínimo, 4 (quatro) anos e, no máximo, 10 (dez) anos
(art. 18, III, da Resolução Conama n. 237/97).
Por fim, frise-se que para que haja a concessão das licenças é necessário o efetivo
cumprimento do que consta das licenças anteriores, ou seja, para se conceder a LI é
necessário que se tenha cumprido tudo o que determina a LP e assim sucessivamente.
Obs.: Este roteiro traz uma visão geral do procedimento de licenciamento ambiental,
pois dependendo da obra a ser realizada, poderá ocorrer certas peculiaridades não
abrangidas por este. Pode ocorrer também dos Estados aumentarem as modalidades e
etapas do licenciamento, adicionando maiores exigências do que aquelas previstas na
regra geral (na qual foi baseada este roteiro).
Referência bibliográfica
FIORILLO. Celso Antonio Pacheco. Curso de Direito Ambiental Brasileiro. 7ª
Edição. Editora Saraiva, 2006.
Passo a passo ilustrado
Licença de instalação
Licença de instalação
Licença de instalação

Licença de instalação

  • 1.
    Procedimento administrativo quevisa evitar ou mitigar os danos provocados por obras ou atividades efetiva ou potencialmente degradadoras do meio ambiente. 1. Conceito A Resolução Conama n° 237/97 define licença ambiental como sendo: "ato administrativo pelo qual o órgão ambiental competente estabelece as condições, restrições e medidas de controle ambiental que deverão ser obedecidas pelo empreendedor, pessoa física ou jurídica, para localizar, instalar, ampliar e operar empreendimentos ou atividades utilizadoras dos recursos ambientais consideradas efetiva ou potencialmente poluidoras ou aquelas que, sob qualquer forma, possam causar degradação ambiental". Ressalta-se que a licença ambiental é ato discricionário, diferenciando-se da licença administrativa que constitui ato vinculado. 2. Obras sujeitas a licenciamento ambiental Estão sujeitas a licenciamento os empreendimentos e as atividades utilizadoras de recursos ambientais que sejam consideradas efetiva ou potencialmente poluidoras, ou capazes de causar degradação ambiental (art. 2º da Resolução Conama n° 237/97). O anexo 1 da referida Resolução contém atividades sujeitas a licenciamento. Ex.: Extração e tratamento de minerais, indústria metalúrgica, transmissão de energia elétrica etc. 3. RAIAS – Relatório de Ausência de Impacto Ambiental Ao analisar a Constituição Federal, no que tange à matéria ambiental (art. 225 da CF), conclui-se que há uma presunção relativa de que toda atividade é causadora de impacto ao meio ambiente, razão pela qual é necessário que o proponente do projeto, no início do licenciamento, apresente ao órgão público licenciador, o Relatório de Ausência de Impacto Ambiental, que será analisado e servirá de base para que se determine se a atividade é causadora de significativo impacto ambiental. Se for, será necessária a execução do EIA/RIMA. Se não for, o empreendedor poderá requerer a licença prévia. O art. 3° da Resolução Conama n° 237/97 traz o rol das atividades que estão sujeitas ao licenciamento ambiental, porém não vincula o licenciamento à realização do EIA/RIMA. Portanto, verifica-se que uma atividade que passará pelo procedimento de licenciamento ambiental poderá ou não ter o respaldo do EIA/RIMA, tendo em vista que o referido dispositivo não estabelece para as atividades elencadas (Anexo I) qualquer presunção de potencialidade de causarem significativa degradação ambiental. 4. EIA/RIMA – Estudo de Impacto Ambiental/ Relatório de Impacto Ambiental É um estudo mais elaborado e complexo, exigido para aquelas atividades consideradas capazes de causar significativo impacto ambiental, ou seja, dentre as atividades sujeita a licenciamento ambiental existem aquelas que causam degradação ambiental e aquelas que causam significativa degradação ambiental, sendo que nestas será necessária a
  • 2.
    elaboração do EIA/RIMApara saber se a obra poderá ou não ser realizada (art. 3º da Resolução Conama n° 237/97). O EIA é um estudo científico, com linguagem técnica, elaborado por uma equipe multidisciplinar (profissionais legalmente habilitados – art. 11 da Resolução Conama n° 237/97), que deve conter uma análise dos impactos ambientais que o empreendimento irá causar, bem como as medidas mitigadoras desses impactos. RIMA é um relatório de impacto ambiental que tem por finalidade tornar compreensível o conteúdo do EIA, por meio de uma linguagem clara, simples e objetiva, para que o público tenha acesso. 5. Audiência Pública É uma forma de participação popular que tem por finalidade recolher críticas e sugestões da população com relação à instalação da atividade local e que irá ajudar o órgão licenciador a formar seu convencimento da aprovação ou não do projeto submetido ao licenciamento. A audiência pública não é obrigatória. No entanto, caso seja requerida e não seja realizada, a licença concedida será inválida. Haverá audiência pública nos seguintes casos: a) quando o órgão competente para concessão da licença julgar necessário; b) requerimento por 50 ou mais cidadãos; c) solicitação pelo Ministério Público. 6. Julgamento do EIA/RIMA Não havendo audiência pública, o órgão ambiental competente irá julgar direto o EIA/RIMA após sua entrega. Havendo audiência pública, o EIA/RIMA será julgado após sua realização. 7. Aprovação do projeto Uma vez aprovado o RAIS ou o EIA/RIMA, o órgão licenciador competente, a requerimento do empreendedor, estará autorizado a outorgar as demais licenças (prévia, de instalação e de operação – art. 8° da Resolução Conama n° 237/97). Contudo, é facultado ao órgão licenciador solicitar, em qualquer fase do licenciamento, a realização de estudos ambientais complementares quando julgar necessários. 8. Etapas do licenciamento 8.1 Licença prévia (LP)
  • 3.
    É concedida nafase preliminar do planejamento do empreendimento ou atividade aprovando sua localização e concepção, atestando a viabilidade ambiental e estabelecendo os requisitos básicos e condicionantes a serem atendidos nas próximas fases de sua implementação. Seu prazo de validade não pode ser superior a 5 (cinco) anos (art. 18, I, da Resolução Conama n° 237/97). 8.2 Licença de instalação (LI) Autoriza a instalação do empreendimento ou atividade de acordo com as especificações constantes dos planos, programas e projetos aprovados, incluindo as medidas de controle ambiental e demais condicionantes, da qual constituem motivo determinante. Seu prazo de validade não pode ser superior a 6 (seis) anos (art. 18, II, da Resolução Conama n. 237/97). 8.3 Licença de operação (LO) Autoriza a operação da atividade ou empreendimento, após a verificação do efetivo cumprimento do que consta das licenças anteriores, com as medidas de controle ambiental e condicionantes determinados para a operação. Seu prazo de validade será de, no mínimo, 4 (quatro) anos e, no máximo, 10 (dez) anos (art. 18, III, da Resolução Conama n. 237/97). Por fim, frise-se que para que haja a concessão das licenças é necessário o efetivo cumprimento do que consta das licenças anteriores, ou seja, para se conceder a LI é necessário que se tenha cumprido tudo o que determina a LP e assim sucessivamente. Obs.: Este roteiro traz uma visão geral do procedimento de licenciamento ambiental, pois dependendo da obra a ser realizada, poderá ocorrer certas peculiaridades não abrangidas por este. Pode ocorrer também dos Estados aumentarem as modalidades e etapas do licenciamento, adicionando maiores exigências do que aquelas previstas na regra geral (na qual foi baseada este roteiro). Referência bibliográfica FIORILLO. Celso Antonio Pacheco. Curso de Direito Ambiental Brasileiro. 7ª Edição. Editora Saraiva, 2006. Passo a passo ilustrado