CATARINA DA SILVA PEDROZO
ESCOLA TÉCNICA ABERTA DO BRASIL – E-TEC BRASIL
CURSO TÉCNICO EM MEIO AMBIENTE
Disciplina: Ecologia e Poluição
ESCOLA TÉCNICA DA UNIVERSIDADE FEDERAL DO RIO GRANDE DO SUL
Porto Alegre – RS
2009
P372e Pedrozo, Catarina da Silva
Ecologia e poluição / Catarina da Silva Pedrozo. -
Porto Alegre : Escola Técnica da Universidade Federal do
Rio Grande do Sul, 2009.
74 p. : il.
Inclui bibliografia
Curso Técnico em Meio Ambiente, desenvolvido pelo
Programa Escola Técnica Aberta do Brasil.
1.	 Ecologia. 2. Ecosistema. 3. Poluição – Aspectos
ambientais. 3. Meio ambiente. 4. Ensino à distância. I.
Título. II.Título: Curso Técnico em Meio Ambiente.
CDU: 577.4
Catalogação na fonte elaborada na DECTI da Biblioteca da UFSC
Presidência da República Federativa do Brasil
Ministério da Educação
Secretaria de Educação a Distância
© Escola Técnica da Universidade Federal
do Rio Grande do Sul
Este Caderno foi elaborado em parceria entre
a Escola Técnica da Universidade Federal do
Rio Grande do Sul e a Universidade Federal de
Santa Catarina para o Sistema Escola Técnica
Aberta do Brasil – e-Tec Brasil.
Equipe de Elaboração
Escola Técnica da Universidade Federal do Rio
Grande do Sul
Coordenação Institucional
Eduardo Luiz Fonseca Benites/Escola Técnica
da UFRGS
Professor-autor
Catarina da Silva Pedrozo/Escola Técnica da
UFRGS
Comissão de Acompanhamento e
Validação
Universidade Federal de Santa Catarina – UFSC
Coordenação Institucional
Araci Hack Catapan/UFSC
Coordenação de Projeto
Silvia Modesto Nassar/UFSC
Coordenação de Design Instrucional
Beatriz Helena Dal Molin/UNIOESTE
Design Instrucional
Dóris Roncarelli/UFSC
Web Design
Beatriz Wilges/UFSC
Projeto Gráfico
Beatriz Helena Dal Molin/UNIOESTE
Araci Hack Catapan/UFSC
Elena Maria Mallmann/UFSC
Jorge Luiz Silva Hermenegildo/CEFET-SC
Mércia Freire Rocha Cordeiro Machado/ETUFPR
Silvia Modesto Nassar/UFSC
Supervisão de Projeto Gráfico
Luís Henrique Lindner/UFSC
Diagramação
André Rodrigues da Silva/UFSC
Revisão
Lúcia Locatelli Flôres/UFSC
PROGRAMA E-TEC BRASIL
Amigo(a) estudante!
O Ministério da Educação vem desenvolvendo Políticas e Programas para ex-
pansão da Educação Básica e do Ensino Superior no País. Um dos caminhos encontra-
dos para que essa expansão se efetive com maior rapidez e eficiência é a modalidade a
distância. No mundo inteiro são milhões os estudantes que frequentam cursos a distân-
cia. Aqui no Brasil, são mais de 300 mil os matriculados em cursos regulares de Ensino
Médio e Superior a distância, oferecidos por instituições públicas e privadas de ensino.
Em 2005, o MEC implantou o Sistema Universidade Aberta do Brasil (UAB),
hoje, consolidado como o maior programa nacional de formação de professores, em
nível superior.
Para expansão e melhoria da educação profissional e fortalecimento do Ensino
Médio, o MEC está implementando o Programa Escola Técnica Aberta do Brasil (e-Tec
Brasil). Espera, assim, oferecer aos jovens das periferias dos grandes centros urbanos
e dos municípios do interior do País oportunidades para maior escolaridade, melhores
condições de inserção no mundo do trabalho e, dessa forma, com elevado potencial
para o desenvolvimento produtivo regional.
O e-Tec é resultado de uma parceria entre a Secretaria de Educação Profissio-
nal e Tecnológica (SETEC), a Secretaria de Educação a Distância (SEED) do Ministério da
Educação, as universidades e escolas técnicas estaduais e federais.
O Programa apóia a oferta de cursos técnicos de nível médio por parte das es-
colas públicas de educação profissional federais, estaduais, municipais e, por outro lado,
a adequação da infra-estrutura de escolas públicas estaduais e municipais.
Do primeiro Edital do e-Tec Brasil participaram 430 proponentes de adequação
de escolas e 74 instituições de ensino técnico, as quais propuseram 147 cursos técnicos
de nível médio, abrangendo 14 áreas profissionais. O resultado desse Edital contemplou
193 escolas em 20 unidades federativas. A perspectiva do Programa é que sejam ofer-
tadas 10.000 vagas, em 250 polos, até 2010.
Assim, a modalidade de Educação a Distância oferece nova interface para a
mais expressiva expansão da rede federal de educação tecnológica dos últimos anos: a
construção dos novos centros federais (CEFETs), a organização dos Institutos Federais
de Educação Tecnológica (IFETs) e de seus campi.
O Programa e-Tec Brasil vai sendo desenhado na construção coletiva e partici-
pação ativa nas ações de democratização e expansão da educação profissional no País,
valendo-se dos pilares da educação a distância, sustentados pela formação continuada
de professores e pela utilização dos recursos tecnológicos disponíveis.
A equipe que coordena o Programa e-Tec Brasil lhe deseja sucesso na sua forma-
ção profissional e na sua caminhada no curso a distância em que está matriculado(a).
Brasília, Ministério da Educação – setembro de 2008.
Sumário
PALAVRAS DO PROFESSOR 9
PROJETO INSTRUCIONAL 10
ícones e legendaS 12
MAPA CONCEITUAL 15
INTRODUÇÃO 16
UNIDADE 1 – CONCEITO 17
1.1 Objetivos de aprendizagem 17
1.2 Histórico e conceitos 17
1.3 Níveis de organização ecológica 17
1.4 Atividades de avaliação 19
1.5 Síntese 19
UNIDADE 2 – ENERGIA E CICLOS 						
	 BIOGEOQUÍMICOS 21
2.1 Objetivos de aprendizagem 21
2.2 Introdução 21
2.3 A energia solar 21
2.4 A produção primária 23
2.5 A dinâmica do ecossistema 24
2.6 Os caminhos dos elementos no ecossistema 24
2.7 Atividades de avaliação 26
2.8 Síntese 26
UNIDADE 3 – ECOSSISTEMAS 27
3.2 Conceito de ecossistema 27
3.3 Tipos de ecossistemas 27
3.4 Atividades de avaliação 30
3.5 Síntese 30
UNIDADE 4 – FATORES ECOLÓGICOS 31
4.1 Objetivo de aprendizagem 31
4.2 Fatores ecológicos 31
4.3 Influência dos fatores ecológicos 31
4.4 Classificação dos fatores ecológicos 31
4.5 Fatores limitantes: lei do mínimo, lei da tolerância, fatores reguladores 32
4.6 Valência ecológica 33
4.7 Atividades de avaliação 34
4.8 Síntese 34
Unidade 5 – POPULAÇÕES 35
5.1 Objetivo de aprendizagem 35
5.2 Conceito de população 35
5.3 Estrutura espacial das populações 35
5.4 A abundância das espécies e sua estimativa 36
5.5 Crescimento populacional e regulação 37
5.6 Regulação das populações 38
5.7 Atividades de avaliação 38
5.8 Síntese 38
UNIDADE 6 – COMUNIDADES 39
6.1 Objetivo de aprendizagem 39
6.2 Comunidades e suas principais características 39
6.3 Sucessão ecológica 40
6.4 Organização da comunidade – cadeias tróficas 42
6.5 A diversidade 42
6.6 Atividades de avaliação 44
6.7 Síntese 44
UNIDADE 7 – BASES DO DESENVOLVIMENTO 			 	
	 SUSTENTÁVEL 45
7.1 Objetivos de aprendizagem 45
7.2 Desenvolvimento sustentável 45
7.3 Atividades de avaliação 47
7.4 Síntese 48
UNIDADE 8 – INTRODUÇÃO À CRISE AMBIENTAL 49
8.1 Objetivo de aprendizagem 49
8.2 Introdução 49
8.3 Atividades de avaliação 50
8.4 Síntese 50
UNIDADE 9 – POLUIÇÃO DO AR E AS MUDANÇAS CLIMÁTICAS 51
9.1 Objetivos de aprendizagem 51
9.2 O que é a poluição do ar? 51
9.3 Como pode ser feito o controle da poluição do ar 54
9.4 Mudanças climáticas 55
9.5 Atividades de avaliação 55
9.6 Síntese 56
UNIDADE 10 – POLUIÇÃO DA ÁGUA 57
10.1 Objetivo de aprendizagem 57
10.2 Principais poluentes aquáticos 57
10.3 As grandes formas de poluição aquática 57
10.4 Poluição química das águas 58
10.5 Poluição por fosfatos e nitratos 58
10.6 Atividades de avaliação 59
10.7 Síntese 59
UNIDADE 11 – POLUIÇÃO DO SOLO 61
11.1 Objetivo de aprendizagem 61
11.2 O que é a poluição do solo 61
11.3 Poluição do solo rural  61
11.4 Poluição do solo urbano 62
11.5 Tipos de lixo 65
11.6 Classificação dos resíduos 66
11.7 Como resolver o problema do lixo? 66
11.8 Atividades de avaliação 66
11.9 Síntese 66
UNIDADE 12 – POLUIÇÃO SONORA 67
12.1 Objetivo de aprendizagem 67
12.2 O que é a poluição sonora 67
12.3 Principais efeitos danosos da poluição sonora 68
12.4 O controle de ruídos pode se dar 69
12.5 Atividades de avaliação 69
12.6 Síntese 69
SÍNTESE 70
REFERÊNCIAS 71
GLOSSÁRIO 73
CURRÍCULO DA PROFESSORA-AUTORA  74
9Ecologia e Poluição - Curso Técnico em Meio Ambiente
PALAVRAS DO PROFESSOR
Caro estudante!
A Ecologia é a ciência da nossa grande casa, o planeta Terra. Como
podemos aproveitar tudo de bom que ele nos oferece e, ao mesmo tempo,
preservá-lo se não o conhecemos?
A vida, neste planeta azul, é extremamente diversa e nos oferece
os meios pelos quais podemos viver e conviver com qualidade e conforto,
mas sem esquecer de todos os serviços que nos presta. Sem eles, a vida na
Terra seria impossível.
Espero que este material lhe permita compreender como a ener-
gia flui nos diferentes ecossistemas e como os materiais necessários à vida
estão disponíveis. Assim, as espécies se relacionam com o meio ambiente
que as cercam utilizando os recursos naturais que a Terra lhes oferece, para
perpetuar a vida.
Quando utilizamos os recursos naturais excessivamente e de uma
forma não sustentável, geramos algum tipo de poluição que pode ser da-
nosa a todas as espécies, incluindo a espécie humana. Esta é a principal
idéia desta disciplina: dar a você subsídios para entender os processos que
asseguram às espécies, condições adequadas para a sobrevivência na Terra.
Aproveite!
Bons estudos!
Professora Catarina
10 Catarina da Silva Pedrozo
UNIDADEOBJETIVOSMATERIALIMPRESSORECURSOSDIGITAIS
CARGA
HORÁRIA
ESTRATÉGIAS
ATIVIDADESDE
AVALIAÇÃO
REFERÊNCIAS
1Apresentarumbrevehistó-
ricodaEcologiaeosníveis
deorganizaçãoecológica.
Textodaunidadeeativida-
desintegradas.
Hipertextoabordandoosob-
jetivosdaunidadecomum
brevehistóricodaEcologiae
comoédelimitadapelosseus
níveisdeorganização.
04horasAulaexpositivadisponibili-
zadaemPowerPoint.Pes-
quisaemdiferentessitesda
internetouembibliotecas
públicasouescolaressobre
ahistóriadaEcologiaeas
diferentesformasdepensa-
mentodosprimeirospesqui-
sadoresdestaciência.
Pesquisarnainternete
compartilharimpressões
nofórum.
1,4,7,8,9
2MostrarcomoaEnergiae
amatériafluemnosecos-
sistemaseosCiclosBio-
geoquímicosdamatéria
orgânicaenutrientes.
Textodaunidade,ilustra-
çõesproduzidassobreo
conteúdoeatividadesin-
tegradas.
Hipertextoabordandoosob-
jetivosdaunidade,aentrada
daenergianosecossistemas
ecomoéfeitaatransferência
destaedosnutrientesentre
osdiferentesníveisdacadeia
trófica.
02horasAulaexpositivadisponibili-
zadaemPowerPoint.
Realizarexercíciosobreos
conceitosabordadosna
unidadeeencaminharao
professorpeloAVEA.
1
3Definirecossistemas;apre-
sentarosprincipaistipos
deecossistemasecomoé
oseufuncionamento.
Textodaunidade,ilustra-
çõesproduzidassobreo
conteúdoeatividadesin-
tegradas.
Hipertextoabordandoos
objetivosdaunidade,ocon-
ceitodeecossistemaseseus
principaistiposecomofun-
cionam.
04horasAulaexpositivadisponibili-
zadaemPowerPoint.
Realizarexercíciosobreos
conceitosabordadosna
unidadeeencaminharao
professorpeloAVEA.
1,4,7,8,9
4DefinirFatoresEcológicos
eidentificarcomoinfluen-
ciamasespéciesvivas.
Textodaunidadeeativida-
desintegradas.
Hipertextoabordandoosob-
jetivosdaunidade,osprin-
cipaisfatoresecológicosque
influenciamadistribuiçãoe
abundânciasdeespéciesna
natureza.
04horasAulaexpositivadisponibiliza-
daemPowerPoint.Observa-
çãoinsitusobreaocorrên-
ciadeespéciesmigratórias
naregiãodoestudantee
relacionarcomfatoreseco-
lógicosinfluenciadores.
Realizarexercícioabordan-
doaalteraçãodatempe-
raturaemumlagofictício
easuainfluênciasobreas
espéciesestenoeeuritér-
micasecompartilharim-
pressõesnofórum.
4,7,8,9
5DefinirPopulaçõeseapre-
sentarseusprincipaisatri-
butos.
Textodaunidade,ilustra-
çõesproduzidassobreo
conteúdoeatividadesin-
tegradas.
Hipertextoabordandoosob-
jetivosdaunidade,ascarac-
terísticasdepopulaçãocomo
suadistribuiçãoedispersãoe
oseucrescimento.
04horasAulaexpositivadisponibiliza-
daemPowerPoint.Observa-
çãoinsitudaexistênciade
ambientesnaturaisecultiva-
doseadispersãodasespé-
ciesanimaisevegetaisnestas
áreas.
Prepararumaapresen-
taçãosobreoconteúdo
propostoecompartilhar
impressõesnofórum.
4,7,8,9
6ConceituarComunidades
eapresentarsuasprinci-
paiscaracterísticas.
Textodaunidadeeativida-
desintegradas.
Hipertextoabordandoos
objetivosdaunidade,as
principaiscaracterísticasde
umacomunidade,comoé
compostaecomoreageàs
mudançasambientais.
04horasAulaexpositivadisponibili-
zadaemPowerPoint.Saída
acampoparaaescolhade
umaáreaparaacoletade
dadossobreadiversidade
deespéciesvegetais.
Coletardadosemuma
áreaescolhidaparain-
vestigaradiversidadede
espéciesvegetaisecom-
partilharasobservações
nofórum.
4,7,8,9
PROJETO INSTRUCIONAL
11Ecologia e Poluição - Curso Técnico em Meio Ambiente
7Apresentarecorrelacionar
osdiferentesmodelosde
desenvolvimentohumano
buscandooentendimento
sobreaimportânciadode-
senvolvimentosustentável.
Textodaunidade,ilustra-
çõesproduzidassobreo
conteúdoeatividadesin-
tegradas.
Hipertextoabordandoos
objetivosdaunidade,a
apresentaçãodosmodelos
dedesenvolvimentohuma-
no,comparandooatualeo
modelodedesenvolvimento
sustentável.
02horasAulaexpositivadisponibili-
zadaemPowerPoint.Dis-
cussõesviachatsobreo
desenvolvimentohumano
atualeodesenvolvimento
sustentável.
Resumirasimpressõesso-
breadiscussãopropostae
encaminharaoprofessor
peloAVEA.
1,3,5,9
8Introduzirotema:Crise
Ambientaleidentificar
suasprincipaiscausase
consequências.
Textodaunidadeeativida-
desintegradas.
Hipertextoabordandoos
objetivosdaunidadeeuma
introduçãoàcriseambiental,
relacionandoocrescimento
populacionalhumanoaos
problemasrelacionadosa
estecrescimento.
02horasAulaexpositivaemPower-
Point.Utilizaçãodetextode
apoiodainternet.
Identificarosserviçosofe-
recidospelosdiferentes
ecossistemaseresumiras
impressõespessoaisnofó-
rum.Encaminharaopro-
fessorpeloAVEA.
1,2,3,9
9DefinirPoluiçãodoAre
asMudançasClimáticase
identificarsuasprincipais
causaseconsequênciasà
saúdehumanaedosecos-
sistemas.
Textodaunidadeeativida-
desintegradas.
Hipertextoabordandoos
objetivosdaunidade,com
oconceitodepoluiçãodo
ar,principaispoluentese
suasfonteseconsequências
àsaúdehumanaedosecos-
sistemas.
04horasAulaexpositivaemPower-
Point.Utilizaçãodefilme
nosite:http://www.gre-
enpeace.org.br/clima/filme/
home/paraaidentificação
deeventoseconsequências
dasmudançasclimáticasno
Brasil.
Identificareventosecon-
sequênciasdasmudanças
climáticasnoBrasilatra-
vésdofilmepropostoe
encaminharasimpressões
pessoaisaoprofessorpelo
AVEA.
1,8
10DefinirPoluiçãodaÁgua
eapresentarassuasprinci-
paisconsequências.
Textodaunidade,ilus-
traçãoproduzidasobreo
conteúdoeatividadesin-
tegradas.
Hipertextoabordandoosob-
jetivosdaunidade,conceito
depoluiçãodaágua,princi-
paispoluentes,suasfontese
consequências.
04horasAulaexpositivaemPower-
Point.
Realizarexercíciosobreos
conceitosabordadosna
unidadeeencaminharao
professorpeloAVEA.
1,2,9
11DefinirPoluiçãodoSoloe
mostrarsuascausasecon-
sequências.
Textodaunidade,ilustra-
çõesproduzidassobreo
conteúdoeatividadesin-
tegradas.
Hipertextoabordandoosob-
jetivosdaunidade,poluição
dosolo,suasorigensecon-
sequênciaseaçõespropositi-
vasparaacorretadisposição
dolixo.
02horasAulaexpositivadisponibi-
lizadaemPowerPoint.Re-
alizarumapesquisanasua
cidadeouregiãoparaaco-
letadedadossobreotipo
delixoaliproduzido,suas
quantidadesedisposição
adequada.
Verificarainfluênciadas
atividadesantropogênicas
daregiãocomageração
delixoesuadisposiçãolo-
cal.Prepararumrelatório
eencaminharparaopro-
fessorpeloAVEA.
1,3,9
12DefinirPoluiçãoSonorae
apresentarsuasprincipais
consequências.
Textodaunidadeeativida-
desintegradas.
Hipertextoabordandoosob-
jetivosdaunidade,apresen-
taçãodamedidadeintensi-
dadedesom,ruídosurbanos,
implicaçõesdapoluiçãoso-
noraàsaúdehumanaefor-
masdecontrolederuídos.
02horasAulaexpositivadisponibili-
zadaemPowerPoint.Pro-
porumavisitaàcidadeou
umaregiãoembuscadelo-
caisondesepodeobservar
poluiçãosonoraesuafonte
geradora.
Identificarnasuaregiãoa
ocorrênciadepoluiçãoso-
noraesuasconsequências.
Prepararumrelatórioeen-
caminharparaoprofessor
peloAVEA.
1,2,9
12 Catarina da Silva Pedrozo
ícones e legendaS
Caro estudante! Oferecemos para seu conhecimento os ícones e
sua legenda que fazem parte da coluna de indexação. A intimidade com es-
tes e com o sentido de sua presença no caderno ajudará você a compreen-
der melhor as atividades e exercícios propostos (DAL MOLIN, et al.,2008).
Saiba mais
Ex: http://www.
etecbrasil.mec.
gov.br
Este ícone apontará para atividades complementares ou
para informações importantes sobre o assunto. Tais in-
formações ou textos complementares podem ser encon-
trados na fonte referenciada junto ao ícone.
Para refletir...
Ex: Analise o
caso... dentro
deste tema e
compare com...,
assista ao filme...
Toda vez que este ícone aparecer na coluna de indexação
indicará um questionamento a ser respondido, uma ativi-
dade de aproximação ao contexto no qual você vive ou
participa, resultando na apresentação de exemplos coti-
dianos ou links com seu campo de atuação.
Mídias integradas	
Ex.: Assista
ao filme... e
comente-o.
Quando este ícone for indicado em uma dada unidade
significa que você está sendo convidado a fazer atividades
que empreguem diferentes mídias, ou seja, participar do
Ambiente Virtual de Ensino-Aprendizagem (AVEA), assistir
e comentar um filme, um videoclipe, ler um jornal, comen-
tar uma reportagem, participar de um chat, de um fórum,
enfim, trabalhar com diferentes meios de comunicação.
13Ecologia e Poluição - Curso Técnico em Meio Ambiente
Avaliação
Este ícone indica uma atividade que será avaliada dentro
de critérios específicos da unidade.
Lembre-se
Ex.: O canal de
satélite deve ser
reservado com
antecedência
junto à
Embratel.
A presença deste ícone ao lado de um trecho do texto indi-
cará que aquele conteúdo significa algo fundamental para
a aprendizagem.
Destaque
Retângulo com fundo colorido.
A presença do retângulo de fundo
indicará trechos importantes do
texto, destacados para maior fixa-
ção do conteúdo.
15Ecologia e Poluição - Curso Técnico em Meio Ambiente
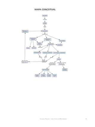
MAPA CONCEITUAL
16 Catarina da Silva Pedrozo
INTRODUÇÃO
Atualmente, a Ecologia é um assunto sobre o qual
quase todo mundo tem prestado atenção e a
maioria das pessoas considera importante – mesmo
quando elas não conhecem o significado exato
do termo. Não pode haver dúvida de que ela é
importante; mas isso a torna ainda mais crítica
quando compreendemos o que ela é e como estudá-la
(TOWNSEND; BEGON; HARPER, 2006).
A base para os estudos em meio ambiente traz subsídios para uma
melhor compreensão sobre ações de preservação dos recursos naturais,
com controle e avaliação dos fatores que causam impacto nos ciclos de
matéria e energia, diminuindo os efeitos causados no solo, água e ar.
Desta forma, este material poderá auxiliá-lo a identificar, caracte-
rizar e correlacionar os sistemas e ecossistemas, os elementos que os com-
põem e suas respectivas funções. Além de ajudá-lo a identificar as fontes e
o processo de degradação dos diferentes ecossistemas.
Como referenciado anteriormente, não pode haver dúvida de que
a Ecologia é uma ciência importante e que, para que possamos preservar
nossos recursos naturais, é importante conhecê-la e utilizar seus ensina-
mentos como ferramenta na compreensão dos muitos processos naturais e
impactos provocados pela ação da espécie humana.
17Ecologia e Poluição – Curso Técnico em Meio Ambiente
Conceito
UNIDADE 1 – CONCEITO
A Ecologia tornou-se uma ciência maior de grande
importância, cujas aquisições deveriam ser postas
em prática em uma sociedade preocupada em
assegurar um desenvolvimento durável, fundado na
conservação da biodiversidade das espécies animais
e vegetais e em um funcionamento harmonioso da
biosfera. (DAJOZ, 2005).
1.1 Objetivos de aprendizagem
Conhecer um breve histórico da Ecologia;--
Entender os níveis de organização ecológica.--
1.2 Histórico e conceitos
A Ecologia foi definida pela primeira vez em 1866, por Ernst Ha-
eckel, discípulo de Charles Darwin. Segundo ele a Ecologia era “a ciência
global das relações dos organismos com o mundo exterior que os envol-
ve, no qual incluímos, em sentido amplo, todas as condições de existência”
(apud TOWNSEND; BEGON; HARPER, 2006). Nos anos seguintes a Eco-
logia Vegetal e a Ecologia Animal começaram a ser tratadas separadamente.
Contudo, há muito tempo, botânicos e zoólogos concordam que têm um
caminho comum e que suas diferenças precisam ser harmonizadas. Ecologia
é a ciência da “casa” e, portanto, de tudo que a compõe. Então, o conceito
de Ecologia passou a ser discutido por diferentes estudiosos, até chegar-se
àquele proposto por Charles Krebs como o mais completo: Ecologia é “o
estudo científico da distribuição e abundância de organismos e das inte-
rações que determinam a distribuição e abundância” (apud TOWNSEND;
BEGON; HARPER, 2006).
1.3 Níveis de organização ecológica
Talvez a melhor maneira para delimitar a Ecologia moderna seja
através do conceito de níveis de organização, visualizados como uma forma
de “espectro biológico”. A Ecologia atua em uma amplitude de escalas:
temporais, espaciais e biológicas. É importante avaliar a amplitude dessas
escalas e como elas se relacionam entre si. Frequentemente, ao mundo
vivo, é referida uma hierarquia biológica, que começa com partículas sub-
celulares e continua com células, tecidos e órgãos. A Ecologia, no entanto,
ocupa-se com os três níveis de organização seguintes:
Você pode, a partir deste
conceito, entender que a ciência
Ecologia trata do estudo das
características dos ambientes
que determinam onde podemos
encontrar determinadas
espécies, sejam elas vegetais,
animais ou microrganismos, e
suas abundâncias nos diferentes
ecossistemas aos quais elas se
relacionam.
18 Catarina da Silva Pedrozo
Conceito
organismos (representados dentro da população);a)	
populações (consistindo em indivíduos de uma mesma espécieb)	
juntos);
comunidades (populações de diferentes espécies vivendo noc)	
mesmo lugar).
O organismo é a unidade mais fundamental da Ecologia. Nenhuma
unidade menor em Biologia, tais como órgão, célula ou molécula, tem uma
vida separada no meio ambiente (embora, no caso dos protistas e bactérias
unicelulares, células e organismos sejam sinônimos). A estrutura e o funcio-
namento de um organismo (seja ele uma planta, um animal ou microrganis-
mo) são determinados por um conjunto de instruções genéticas herdadas de
seus pais e por influência do meio ambiente no qual o organismo vive. Todo
o organismo é limitado por uma membrana ou outro envoltório através do
qual ele troca energia e matéria com os seus arredores. O seu sucesso como
entidade ecológica depende de um balanço positivo de energia e matéria
que sustentem sua manutenção, seu crescimento e sua reprodução. Muitos
organismos de uma mesma espécie constituem uma população. As popu-
lações diferem de organismos no sentido de que elas são potencialmente
imortais, sendo seus tamanhos mantidos através dos tempos pelo nasci-
mento de novos indivíduos que repõem aqueles que morrem. Já, muitas
populações de diferentes espécies vivendo no mesmo lugar constituem uma
comunidade. A Figura 1 apresenta os níveis de organização ecológica.
População Comunidade
EcossistemaBiosfera
Figura 1.1 – Níveis de organização ecológica
19Ecologia e Poluição – Curso Técnico em Meio Ambiente
Conceito
1.4 Atividades de avaliação
Pesquise em diferentes sites na Internet ou na biblioteca pública
da sua cidade sobre a história da Ecologia, seu nascimento e as diferentes
formas de pensamento dos pesquisadores que deram início aos estudos
que tornaram esta uma das ciências mais importantes para o entendimento
da sobrevivência da vida na Terra. Compartilhe o resultado de sua pesquisa
com seus colegas no fórum.
1.5 Síntese
Nesta unidade abordamos o conceito de Ecologia e apresentamos
um breve histórico desta nova ciência. Mostramos que a Ecologia moderna
é delimitada pelos seus níveis de organização, quais sejam: organismo, po-
pulações e comunidades.
Ecologia e Poluição
Energia e Ciclos
Biogeoquímicos
21
UNIDADE 2 – ENERGIA E CICLOS 				
		 BIOGEOQUÍMICOS
Nesta unidade abordaremos a principal fonte de energia e como ela é
aproveitada na Terra, assim como os principais nutrientes necessários à vida.
2.1 Objetivos de aprendizagem
Compreender como a energia e a matéria fluem nos ecossistemas;--
Compreender os Ciclos Biogeoquímicos da matéria orgânica e--
nutrientes.
2.2 Introdução
À medida que as informações foram sendo reunidas pelos diver-
sos pesquisadores, vários conceitos surgiram, levando o estudo da Ecologia
para novas direções. Dentre eles, o conceito de comunidade biológica,
entidade funcional única ligando os organismos pelas relações de alimenta-
ção. Outro conceito, considerando os animais e as plantas em grupos, jun-
tos com os fatores físicos dos seus arredores, como um sistema ecológico
fundamental, foi o de ecossistema.
Então, populações e comunidades foram tratadas como sistemas
termodinâmicos, onde ocorrem as trocas de nutrientes e energia. Com
uma estrutura conceitual clara de um ecossistema e uma “moeda” de ener-
gia para descrever sua estrutura, os ecólogos começaram a medir o fluxo
de energia e o ciclo de nutrientes no ecossistema. Diferente da energia que
vem da luz do sol e deixa o ecossistema, como calor, os nutrientes são reci-
clados e mantidos dentro do sistema.
2.3 A energia solar
Todos os seres vivos necessitam de matéria-prima para seu cresci-
mento, reprodução, desenvolvimento e reparação de perdas. Necessitam
também de energia para a realização de seus processos vitais. Essas neces-
sidades são supridas pelo alimento orgânico. Os seres autótrofos sintetizam
seus próprios alimentos através da fotossíntese ou da quimiossíntese. A
energia para esta síntese vem do sol. Os principais produtores da terra são
os organismos fotossintetizantes. O alimento produzido pelos autótrofos é
utilizado por eles mesmos e pelos organismos heterótrofos.
Na Figura 2.1 está representado o fluxo de energia na Terra. Obser-
ve que a energia solar que chega ao nosso planeta é aproveitada de diversas
formas, sendo que parte dela é usada primordialmente para a fotossíntese.
Os organismos transformam
energia e processam matériais
de diversas maneiras, à medida
que eles metabolizam, crescem e
se reproduzem.
Reflita sobre a importância das
trocas de nutrientes e energia
entre o meio ambiente, os
organismos, suas populações e
comunidades e o meio em que
vivem.
22 Catarina da Silva Pedrozo
Energia e Ciclos
Biogeoquímicos

Figura 2.1 – Fluxo de energia na Terra
Fonte: Braga, et al., 2002.
Qual o caminho seguido pela energia no ecossistema? Este caminho
é a cadeia alimentar ou cadeia trófica que se inicia nos vegetais fotossinte-
tizantes, passando por diversos organismos que deles se alimentam e servem
de alimento para outros, conforme pode ser visualizado na Figura 2.2.
Resumidamente, as cadeias alimentares ou tróficas começam pe-
los vegetais, definidos como produtores capazes de sintetizar a matéria
orgânica. Seguem pelos herbívoros, que se alimentam dos produtores, e
são considerados como consumidores primários; pelos carnívoros, que se
alimentam dos herbívoros e são considerados consumidores secundários,
e assim por diante. Os elementos nutrientes necessários a este ciclo são
devolvidos ao ambiente pela ação dos organismos detritívoros.
Figura 2.2 – Cadeia alimentar e fluxo energético
Fonte: Braga et al., 2002.
Todos os organismos que pertencem a um mesmo patamar da ca-
deia trófica pertencem a um mesmo nível trófico. A energia que entra no
ecossistema e é absorvida pelos produtores sofre transformação ao longo
da cadeia trófica, tornando-se cada vez menos aproveitável (Figura 2.3).
Da energia que entra nos
ecossistemas através dos
organismos produtores, uma
pequena parte é transferida
de um nível a outro da cadeia
trófica e é sempre unidirecional,
ou seja, passa dos produtores
para os consumidores primários,
destes para os consumidores
secundários, e assim por diante.
Energia e Ciclos
Biogeoquímicos
23Ecologia e Poluição
No desenvolvimento de estudos de ecossistemas, o ciclo de ele-
mentos assumiu uma posição de igual importância ao fluxo de energia. Uma
razão para a importância do ciclo de nutrientes é o fato de que os níveis de
certos nutrientes regulam a produção primária.
Figura 2.3 – Cadeia trófica
Fonte: Braga et al., 2002.
2.4 A produção primária
As plantas capturam energia luminosa e o CO2
atmosférico para
a síntese de compostos orgânicos de carbono, hidrogênio e oxigênio tais
como a glicose. A glicose e outros compostos orgânicos (amido e óleos) po-
dem ser transportados através das plantas ou armazenados para posterior
liberação por meio da respiração. Eis a representação do processo:
6CO2
+ 6H2
O + energia solar → C6
H12
O6
+ 6O2
Rearranjadas e montadas, as moléculas de glicose tornam-se gor-
dura, óleos e celulose. Combinadas com o nitrogênio, fósforo, enxofre e
magnésio, carboidratos simples, derivados da glicose, produzem um con-
junto de proteínas, ácidos nucléicos e pigmentos. As plantas não podem
crescer a menos que possuam todos esses materiais de construção básicos.
Este é o princípio da vida e o que nos permite entender porque existe vida
no planeta Terra.
24 Catarina da Silva Pedrozo
Energia e Ciclos
Biogeoquímicos
2.5 A dinâmica do ecossistema
O fluxo de energia e a sua eficiência de transferência resumem
alguns aspectos da estrutura de um ecossistema como: o número de níveis
tróficos; a importância relativa dos detritívoros e herbívoros; os valores de
regime estacionário para a biomassa e detritos acumulados; as taxas de
troca de matéria orgânica na comunidade.
Como vimos anteriormente, o ecossistema ganha energia através
da fotossíntese e o transporte da matéria orgânica para dentro e para fora
do sistema.
As fontes de matéria orgânica são denominadas entradas alócto-
nes e a produção local é denominada autóctone.
2.6 Os caminhos dos elementos no ecossistema
Os nutrientes – material básico para a construção da molécula viva
– ao contrário da energia, permanecem dentro do ecossistema onde circu-
lam continuamente entre os organismos e o meio físico.
A maioria origina-se nas rochas da crosta ou na atmosfera terrestre,
mas dentro do ecossistema eles são reutilizados várias vezes pelas plantas
verdes e pelos animais, para posteriormente se dispersarem nos sedimentos,
nas águas correntes, nos lençóis de água ou na atmosfera.
Os nutrientes minerais pertencem à Biosfera e sua quantidade é
limitada. São constantemente reciclados e nesse processo participam os
seres vivos. Os mais importantes ciclos da matéria são o do carbono, do
nitrogênio e da água, entre outros.
Observe nas Figuras 2.4 a 2.6 como esses materiais se originam,
como entram na cadeia trófica e como são devolvidos para o ambiente.
Figura 2.4 – Ciclo do carbono
Fonte: Braga et al. 2002.
Os seres vivos mantêm
constante troca de matéria
com o ambiente. Os elementos
químicos são retirados do
ambiente, utilizados pelos seres
vivos e novamente devolvidos
ao ambiente, em processos que
constituem ciclos.
Ecologia e Poluição
Energia e Ciclos
Biogeoquímicos
25
Quando as plantas retiram o CO2
da atmosfera através da fotos-
síntese, fazem a produção da biomassa e do oxigênio. Quando exploramos
os combustíveis fósseis devolvemos à atmosfera o CO2
, porém em quanti-
dades muito maiores. Esta é a principal causa da poluição atmosférica que
trataremos mais adiante, na unidade 9.
Figura 2.5 - Ciclo do nitrogênio
Fonte: Braga et al., 2002.
Assim como o carbono, o nitrogênio também é originado na at-
mosfera. Entra no ciclo sendo fixado biologicamente em nitratos através das
bactérias, é transformado pela amonificação, nitrificação e desnitrificação,
e é devolvido para a atmosfera.
Já a água é devolvida para os ecossistemas pelo ciclo hidrológico,
como representado na Figura 2.6. Evapora e é devolvida para a atmosfera
também pela transpiração das plantas, onde se condensa e retorna para a
terra através da precipitação.
Figura 2.6 Ciclo da água
Fonte: Braga et al., 2002.
Reflita sobre a importância
da água para os diferentes
ecossistemas e como ela é
devolvida para a Terra, depois de
passar pelo ciclo hidrológico.
26 Catarina da Silva Pedrozo
Energia e Ciclos
Biogeoquímicos
2.7 Atividades de avaliação
Elabore suas respostas às seis questões abaixo e encaminhe-as ao
seu professor pelo Ambiente Virtual de Ensino-Aprendizagem na pasta des-
tinada a este fim:
Defina Ecologia.1.	
Qual é a melhor maneira para delimitar a Ecologia moderna?2.	
Explique como os organismos se relacionam com seus ambientes3.	
e como podem influenciá-los.
Porque populações e comunidades são tratadas como4.	 sistemas
termodinâmicos?
Qual é o caminho da energia e dos nutrientes pelos ecossistemas?5.	
Por que é importante que os nutrientes, assim como a água, sejam6.	
reciclados e devolvidos para os ecossistemas?
2.8 Síntese
Na unidade 2 abordamos a entrada da energia nos ecossistemas,
como estes estão organizados como sistemas termodinâmicos e como é
feita a transferência desta energia e dos nutrientes entre os diferentes níveis
da cadeia trófica. Ressaltamos a importância dos ciclos biogeoquímicos dos
principais componentes da vida que são o carbono, o nitrogênio e a água
e como cada um deles é devolvido, depois de ser utilizado. Na próxima uni-
dade, veremos como os ecossistemas estão organizados.
Ecossistemas
27Ecologia e Poluição
UNIDADE 3 – ECOSSISTEMAS
Nesta unidade será abordado o conceito de ecossistema, sua orga-
nização, os diferentes tipos e suas principais características.
3.1 Objetivos de aprendizagem
Conhecer o conceito de ecossistema e entender como são--
organizados;
Caracterizar os principais tipos de ecossistemas e entender seu--
funcionamento.
3.2 Conceito de ecossistema
Sabemos que em um ecossistema, o conjunto de seres vivos in-
terage entre si e com o meio natural de maneira equilibrada, por meio da
reciclagem de matéria e do uso eficiente da energia solar, como vimos ante-
riormente. A natureza fornece todos os elementos necessários para as ativi-
dades dos seres vivos: o seu conjunto recebe o nome de biótopo, enquanto
que o conjunto de seres vivos recebe o nome de biocenose. A união entre
biótopo e biocenose forma o ecossistema.
Em um ecossistema, cada espécie possui seu habitat e seu nicho
ecológico. Habitat pode ser definido como o local ocupado pela espécie e
o nicho é a função que ela exerce dentro do ecossistema. Qual seria esta
função? A de produtores primários, consumidores primários, secundários
ou terciários, ou decompositores.
3.3 Tipos de ecossistemas
A superfície terrestre apresenta, em toda sua extensão, uma gran-
de diversidade de habitats em função da variação do clima, distribuição de
nutrientes, topografia, etc., que leva também a uma grande variedade de
seres vivos. Note, na Figura 3.1, as características de um ecossistema aquá-
tico e de um ecossistema terrestre. Observe os diferentes nichos ecológicos
e quais espécies lhes são correspondentes.
Lembre-se: na cadeia trófica ou
alimentar, cada espécie pertence
a um nível trófico. Então, pode
pertencer ao nicho ecológico
dos produtores primários,
consumidores primários,
secundários ou terciários,
ou ainda ser um organismo
decompositor.
28 Catarina da Silva Pedrozo
Ecossistemas
Figura 3.1 – Ecossistemas aquático e terrestre
Fonte: Braga et al., 2002.
3.3.1. Ecossistemas terrestres
Nos ecossistemas terrestes, os vegetais constituem o essencial da
biomassa, impondo à paisagem um aspecto característico, uma vez que são
mais fáceis de serem visualizados e assim quantificados. Grandes regiões da
Terra têm vegetação semelhante, mesmo em continentes diferentes, que são
denominadas biomas, determinadas pelo clima, temperatura e pluviosidade.
Figura 3.2 – Grandes ecossistemas da Terra
Fonte: Braga et al., 2002.
Observe na Figura 3.2 em que
faixa climática está localizado
cada bioma. Pesquise no site:
http://www.unicamp.br/fea/
ortega/eco/iuri10a.htm a relação
entre os diferentes biomas com
a temperatura e precipitação.
Ecologia e Poluição
Ecossistemas
29
a) Os diferentes biomas
1.	 Tundra
Está localizado em altas latitudes (especialmente no hemisfério
norte) e altitudes, apresenta o solo congelado o ano todo ou a maior parte
do ano. Não possui árvores, apenas ervas, líquens e musgos. A maioria dos
animais (aves insetívoras, lebres, caribus, lobos, raposas) hiberna ou migra.
2.	 Taiga (ou floresta boreal ou floresta de coníferas)
Também localizado em altas latitudes (especialmente no hemisfé-
rio norte), abaixo da tundra. Possui árvores perenes, com folhas em forma
de agulha, poucas com folhas largas (caducifólias). O inverno é muito frio,
o verão é curto, porém mais longo que na tundra. Existem muitos insetos,
aproveitados por aves migratórias para alimentar seus filhotes. Há, também,
aves insetívoras ou predadoras, cervos, ursos, lobo, raposas, gatos.
3.	 Floresta temperada
Zonas temperadas com invernos frios e verões mais longos. A
maioria das árvores são caducifólias (tons vermelhos e amarelos no outono).
A fauna é semelhante à da taiga, mas com porcos, esquilos e outros animais,
além de algumas aves granívoras e frugívoras.
4.	 Floresta tropical
Climas úmidos e quentes, com estações chuvosas longas. Vegeta-
ção perenifólia, complexa, com grande estratificação (emergentes, dossel,
sub-bosque). A fauna é muito diversificada em espécies e hábitos, porém
grandes mamíferos são raros.
5.	 Campos
Divide-se em dois tipos principais: estepe (caracterizada pelo domínio
das gramíneas) e savana (com vegetação incluindo arbustos e pequenas árvo-
res). O clima é temperado seco e/ou sazonal. As savanas apresentam um gran-
de número de herbívoros de grande porte e carnívoros. As aves são corredoras
e muitas têm grande porte, como as emas dos cerrados sul-americanos.
6.	 Desertos
São regiões áridas de vegetação rara e espaçada, nas quais predomina
o solo nu. O clima é seco e quente, com chuvas extremamente raras. Ocor-
rem grandes variações diárias de temperatura. A vegetação é composta prin-
cipalmente por arbustos caducifólios, cactos e suculentas. A fauna é repre-
sentada por muitos répteis e poucos mamíferos e aves (maioria escavadora).
3.3.2 Ecossistemas aquáticos
Os ecossistemas aquáticos podem ser divididos em dois tipos: os
de água doce e os de água salgada. A água doce apresenta uma concen-
tração de sais dissolvidos de até 0,5 g/l; enquanto que nas águas marinhas
estão em torno de 35 g/l.
30 Catarina da Silva Pedrozo
Ecossistemas
Os ecossistemas de água doce podem ser divididos em dois tipos:
os lênticos – como os lagos e pântanos – e os lóticos – como os rios.
Apenas 2,8% de toda a água do mundo ocorre em terra. Deste
percentual, as geleiras e glaciais correspondem a 2,24%, e as águas subter-
râneas a 0,61%. Apenas 0,009% do total da água é armazenado nos lagos,
cerca de 0,001% na atmosfera, e os rios contêm a menor parte 0,0001%.
A estimativa do volume de água descarregada pelos rios para os oceanos
está entre 32 e 37 x 103
km3
/ano.
3.4 Atividades de avaliação
Elabore suas respostas às questões abaixo e encaminhe-as ao seu
professor pelo Ambiente Virtual de Ensino-Aprendizagem. Coloque estas
questões no fórum e comente as diferentes respostas.
Defina ecossistema.1.	
Exemplifique2.	 habitat.
Cite três exemplos de organismos produtores primários, produto-3.	
res secundários e terciários e decompositores.
Quais são os principais ecossistemas terrestres? Descreva suscinta-4.	
mente como são caracterizados.
Quais biomas ocorrem no Brasil? Sua região está inserida em qual5.	
bioma?
3.5 Síntese
Nesta unidade, entendemos o conceito de ecossistema, sua or-
ganização, bem como os diferentes tipos de ecossistemas e suas princi-
pais características. Também caracterizamos os ecossistemas terrestres e os
ecossistemas aquáticos.
Analise estas informações e
reflita sobre a importância da
água doce que existe no nosso
planeta e os atuais impactos
por ela sofridos em todos os
continentes. Pesquise mais no
site: http://www.uniagua.org.br
Fatores Ecológicos
31Ecologia e Poluição
UNIDADE 4 – FATORES ECOLÓGICOS
Nesta unidade abordaremos os principais fatores ambientais que
influenciam a distribuição e a abundância dos organismos na natureza. Você
poderá compreender como os fatores ecológicos influenciam as diferentes
espécies que compõem os ecossistemas.
4.1 Objetivo de aprendizagem
Compreender o que são fatores ecológicos e como eles influenciam--
as espécies vivas.
4.2 Fatores ecológicos
Todas as espécies vivas, relacionando-se entre si e com o ambiente,
são influenciadas pelas características deste ambiente, sejam elas biológi-
cas ou não. Portanto, fatores ecológicos são quaisquer características do
ambiente – sejam não biológicas (abióticas) ou biológicas (bióticas) – que
exercem influência na distribuição geográfica e no desenvolvimento
das diferentes espécies de seres vivos.
4.3 Influência dos fatores ecológicos
Eliminam certas espécies dos territórios, cujas característicasa)	
climáticas ou físico-químicas não lhes convêm e, por conseguinte,
intervêm em sua distribuição geográfica;
Modificam as taxas de fecundidade e de mortalidade das diversasb)	
espécies,atuandosobreosciclosdedesenvolvimentoeprovocando
migrações, agindo sobre a densidade das populações;
Favorecem o aparecimento de modificações adaptativas:c)	
modificaçõesquantitativasdometabolismoetambémmodificações
qualitativas, tais como a diapausa, a hibernação, a estivação, as
reações fotoperiódicas.
4.4 Classificação dos fatores ecológicos
4.4.1 Fatores abióticos
Representam as condições climáticas, edáficas e químicas do meio.
Exemplos de características do meio ambiente:
a atmosfera: sua composição, água, materiais sólidos, umidade,a)	
temperatura e circulação atmosférica e oceânica;
a radiação solar: luz e seus efeitos;b)	
o meio líquido: água e sua composição, gases dissolvidos, pH,c)	
alcalinidade, matéria orgânica dissolvida ou em suspensão;
Lembre-se: na cadeia trófica ou
alimentar, cada espécie pertence
a um nível trófico. Então, pode
pertencer ao nicho ecológico
dos produtores primários,
consumidores primários,
secundários ou terciários,
ou ainda ser um organismo
decompositor.
Observe se existem espécies que
fazem migrações em sua região.
Tente relacionar o fenômeno
com as diferentes estações
climáticas do ano.
Saiba mais sobre os fatores
ecológicos pesquisando no site:
http://www.ib.usp.br/ecologia/
populacoes_interacoes_print.
htm, que mostra de uma forma
resumida, o que são estas
relações e exemplos ilustrativos.
32 Catarina da Silva Pedrozo
Fatores Ecológicos
o substrato sólido: sua composição e tipo.d)	
4.4.2 Fatores bióticos
Compreendem as interações que ocorrem entre os seres vivos (as-
sociações biológicas de parasitismo, predação e competição) e são classifi-
cadas em relações harmônicas e desarmônicas.
As relações harmônicas (benefício) podem ser:
intraespecíficas – ocorrem entre espécies iguais, por exemplo asa)	
colônias e as sociedades;
interespecíficas – ocorrem entre espécies diferentes, por exemplob)	
as relações mutualísticas – os liquens.
As relações desarmônicas acontecem quando um se beneficia pre-
judicando o outro. São denominadas de:
intraespecíficas , por exemplo o canibalismo;a)	
interespecíficas, por exemplo a predação.b)	
Os organismos são especializados para funcionar mais eficiente e
produtivamente dentro de uma estreita faixa de variação de condições
ambientais, representadas pelos fatores ambientais anteriormente apre-
sentados, e cada forma tem o seu ponto ótimo. As mudanças ambientais
invadem o espaço vital de um organismo: o ciclo anual das estações, os
períodos diários de luz e escuridão, as reviravoltas frequentes e imprevisí-
veis do clima. Portanto, a sobrevivência de cada organismo depende da sua
habilidade em lidar com as variações do meio ambiente (fatores abióticos) e
suportar as pressões das outras espécies (fatores bióticos).
Todos os organismos apresentam homeostase em algum grau em
relação a algumas condições ambientais, ainda que a ocorrência e a efetivi-
dade dos mecanismos homeostáticos variem. A homeostase é a habilidade
de um indivíduo em manter condições internas constantes em face de um
ambiente externo variante. Lembre-se, por exemplo, da temperatura do
nosso corpo.
4.5 Fatores limitantes: lei do mínimo, lei da tolerância,
fatores reguladores
Fator limitante é qualquer agente que torne difícil a sobrevivência,
o crescimento ou a reprodução de uma espécie.
Liebig (1840), estudando o crescimento das plantas observou que:
“o crescimento dos vegetais é limitado pelo elemento cuja concentração
é inferior a um valor mínimo, abaixo do qual as sínteses não podem mais
fazer-se”. Essa lei, chamada originalmente de Lei do Mínimo de Liebig, foi
ampliada e hoje fala-se de “Fator Limitante”.
Ecologia e Poluição
Fatores Ecológicos
33
Um Fator Ecológico desempenha papel de fator limitante
quando está ausente ou reduzido, abaixo de um mínimo crítico ou se
excede o nível máximo tolerável.
Shelford (1911), estudando o período reprodutivo de um inseto
observou que: “Cada ser vivo apresenta, em função dos diversos fatores
ecológicos, Limites de Tolerância, entre os quais situa-se seu ótimo eco-
lógico”. Esta foi chamada de Lei da Tolerância de Shelford.
Para cada fator ecológico, seja biótico ou abiótico, as espécies po-
dem apresentar diferentes limites de tolerância. Esta é a principal razão pela
qual podemos encontrar espécies em alguns ecossistemas e outras não. A
tolerância pode ser representada graficamente em uma curva chamada cur-
va de tolerância de determinada espécie, cujos valores centrais representam
seu desempenho pleno, e os das extremidades, seus limites de tolerância.
A Figura 4.1 mostra os limites mínimos e máximos como tolerância de uma
determinada espécie (Lei do Mínimo).
.
Figura 4.1 – Limites mínimos e máximos como tolerância de uma determinada espé-
cie à intensidade de um fator ecológico
Fonte: http://www.ib.usp.br/ecologia/fatores_limitantes_print.htm (modificado de
Cox et al., 1976).
4.6 Valência ecológica
É a capacidade da espécie em suportar uma grande variação de
fatores ecológicos. Pode variar numa mesma espécie em função do estágio
do desenvolvimento. Para cada fator ecológico, as espécies respondem de
diferentes maneiras.
Observe a figura referente à Lei
da Tolerância (Lei de Shelford)
apresentada no site: http://
www.ib.usp.br/ecologia/fatores_
limitantes_print.htm, e verifique
a representação gráfica de uma
curva de tolerância e os limites
de tolerância a um determinado
fator ecológico.
Quanto maior a tolerância de
uma espécie a diferentes fatores
ambientais, maior será sua
valência ecológica.
34 Catarina da Silva Pedrozo
Fatores Ecológicos
Para o grau relativo de tolerância, uma série de termos tornou-se
de uso geral na Ecologia, utilizando-se o prefixo esteno, com o significado
de “estreito”, e euri, significando “largo”. Exemplos:
valência à seleção dea)	 habitats: estenoécia – euriécia;
valência à salinidade: estenoalina – eurialina;b)	
valência à temperatura: estenotérmica – euritérmica;c)	
4.7 Atividades de avaliação
Considerando os conceitos discutidos nesta unidade, observe se
ocorrem espécies migratórias na sua região e relacione isso com os fatores
ecológicos que podem influenciar estas populações. Compartilhe no fórum
suas idéias.
4.8 Síntese
Nesta unidade abordamos o conceito de fatores ecológicos e mos-
tramos como influenciam a distribuição e abundância dos organismos na
natureza. Conhecemos os tipos de fatores ecológicos e entendemos que os
fatores abióticos são as características do meio ambiente e que os fatores
bióticos são as relações entre os seres vivos. Desta forma, é possível com-
preender porque encontramos determinadas espécies em um ambiente e
não as encontramos em outro. As características de cada ambiente e os
requisitos de cada espécie explicam a riqueza e a diversidade da vida no
planeta Terra.
Populações
35Ecologia e Poluição
Unidade 5 – POPULAÇÕES
Nesta unidade você vai compreender quais são as principais carac-
terísticas de uma população, como se distribui e se dispersa, seu crescimen-
to e outros aspectos inerentes a ela.
5.1 Objetivo de aprendizagem
Compreender o conceito de População e quais são os seus princi-
pais atributos.
5.2 Conceito de população
Como ressaltamos anteriormente, uma população compreende os
indivíduos de uma espécie dentro de uma dada área.
A estrutura da população proporciona uma visão rápida num de-
terminado instante de tempo. Tem uma estrutura espacial, a qual significa
que, dentro de suas fronteiras geográficas, os indivíduos vivem principal-
mente dentro de partes de habitats adequados, e suas abundâncias podem
variar com respeito à comida, aos predadores, locais de ninho, e outros
fatores ecológicos dentro do habitat.
5.3 Estrutura espacial das populações
A estrutura espacial de uma população tem três propriedades prin-
cipais: distribuição, dispersão e densidade:
a distribuição é determinada pela presença ou ausência dea)	 habitat
adequado;
a dispersão das populações caracteriza o espaçamento dosb)	
indivíduos entre si, formando padrões que variam, como você
pode observar na Figura 5.1.
Figura 5.1 – Os três tipos de distribuição espacial dos indivíduos de uma população
Fonte: Dajoz, 2005.
Lembre-se da influência dos
diferentes fatores ecológicos na
distribuição das espécies.
36 Catarina da Silva Pedrozo
Populações
c)	 a densidade corresponde ao número de indivíduos de uma
população em uma determinada área ou volume.
5.3.1 A dispersão uniforme
É rara. É um indicador de uma intensa competição entre os diver-
sos indivíduos que tendem a manter-se a igual distância uns dos outros.
Exemplo: plantas do deserto do Arizona – secretam uma substância tóxica
que mantém os outros indivíduos à distância.
5.3.2 A dispersão ao acaso
Ocorre em meios muito homogêneos em que as espécies não têm
nenhuma tendência a agrupar-se e para as quais a posição de cada indi-
víduo no espaço independe de outros indivíduos. Exemplo: os ovos dos
insetos em geral são distribuídos ao acaso.
5.3.3 A dispersão contagiosa
É a mais comum. Deve-se a variações de características do meio
ou ao comportamento dos seres vivos que tendem a agrupar-se. Exemplo:
os primatas.
5.4 A abundância das espécies e sua estimativa
O tamanho populacional é um balanço momentâneo entre ganhos
(nascimentos e imigrações) e perdas (mortes e emigrações) de indivíduos.
Quando os ganhos superam as perdas, a população cresce; quando as per-
das são maiores, ela diminui.
O crescimento de uma população depende de dois conjuntos de
fatores: um que contribui para o aumento da densidade, do qual fazem
parte a taxa de natalidade e a taxa de imigração, e outro que contribui
para a diminuição da densidade, do qual fazem parte a taxa de morta-
lidade e a taxa de emigração. O modo como esses fatores interagem
determina se e como o crescimento da população sofre variações.
5.4.1 Como é possível estimar a densidade?
Existem inúmeros métodos para quantificar uma população:
em populações pequenas, contam-se os indivíduos;a)	
em populações grandes, contam-se os indivíduos de uma áreab)	
conhecida;
em populações grandes que se movem (ex: peixes) usam-sec)	
métodos de marcação e recaptura: os dados compõem um índice
ou equação matemática.
Procure identificar na sua região
como se dispersam as espécies
vegetais naturais. Existem mais
áreas cultivadas ou naturais?
Ecologia e Poluição
Populações
37
5.5 Crescimento populacional e regulação
A imensa capacidade de crescer das populações não pode ser me-
lhor ilustrada do que pela população humana, a qual tem crescido proficu-
amente, por vezes dobrando a cada quarto de século. Desde que a espécie
humana começou a compreender o seu rápido crescimento, esse tem cau-
sado preocupação. Essa preocupação levou ao desenvolvimento de técnicas
matemáticas que preveem o crescimento das populações – a disciplina da
Demografia – e ao estudo intensivo de populações naturais e de laboratório
para determinar os mecanismos de regulação das populações.
Quando o ambiente em que vive uma dada população possui
recursos ilimitados, condições climáticas favoráveis e ausência de
outras espécies que limitem o crescimento dessa população, ocorre um
crescimento exponencial a uma taxa máxima denominada potencial bi-
ótico (capacidade reprodutiva máxima).
Se isso fosse possível, uma bactéria coli recobriria a terra de des-
cendentes em 36 horas!
A diferença entre o máximo crescimento (potencial biótico) e o
crescimento real é devida às condições limitantes do meio, e denomina-se
resistência ambiental.
O modelo mais utilizado para o estudo do crescimento das popu-
lações segue duas formas principais que são denominadas de crescimento
em “j” e crescimento em “s”.
No crescimento em “j” (ou crescimento exponencial), o aumen-
to da população verifica-se até certo ponto e depois declina bruscamente,
quando a resistência ambiental torna-se efetiva.
A outra forma de crescimento, em “s” (ou sigmóide, logístico), é a
mais comum. Inicialmente o crescimento é lento, então torna-se rápido até
atingir certo ponto, quando passa a diminuir até um ponto em que o núme-
ro de indivíduos torna-se praticamente constante, com pequenas oscilações
em torno de um valor médio. Este equilíbrio é mais facilmente alcançado
em ecossistemas complexos, nos quais pequenas alterações são facilmente
absorvidas e não geram consequências mais drásticas.
38 Catarina da Silva Pedrozo
Populações
		 Figura 5.2 – Crescimento exponencial e crescimento
			 logístico de uma população	
		 Fonte: Dajoz, 2005.
5.6 Regulação das populações
Muitas coisas influenciam a taxa de crescimento populacional, mas
somente os fatores dependentes da densidade, cujos efeitos aumentam
com a acumulação, podem trazer a população sob controle. Estes podem
ser: alimento, espaço disponível, etc.
Fatores como a temperatura, precipitação e eventos catastróficos
alteram largamente as taxas de natalidade e mortalidade a respeito do nú-
mero de indivíduos numa população. Estes são fatores independentes da
densidade, que podem influenciar a taxa de crescimento de uma popula-
ção, mas não controlam o seu tamanho.
5.7 Atividades de avaliação
Pesquise em sua região se existem ambientes cultivados e ambien-
tes naturais e como as espécies animais e vegetais se dispersam nesses
ambientes. Prepare uma apresentação e compartilhe com seus colegas suas
observações.
5.8 Síntese
Nesta unidade, abordamos algumas características das populações,
como sua distribuição e dispersão, como crescem e quais características
do meio influenciam no controle do seu crescimento. Na próxima unidade,
abordaremos estas populações compondo as comunidades e suas princi-
pais características.
Reflita sobre a importância
da heterogeneidade dos
ecossistemas para a preservação
das várias espécies que os
compõem.
Comunidades
39Ecologia e Poluição
UNIDADE 6 – COMUNIDADES
Nesta unidade abordaremos as principais características de uma
comunidade, noções de sucessão ecológica e diversidade. Você poderá en-
tender que essas características são importantes para o reconhecimento da
recomposição daqueles ecossistemas que sofreram algum tipo de impacto,
seja natural ou humano. A diversidade pode ser um importante indicador
de qualidade de um determinado ecossistema e é uma ferramenta muito
utilizada na pesquisa em Ecologia.
6.1 Objetivo de aprendizagem
Compreender o que são comunidades e suas principais características.--
6.2 Comunidades e suas principais características
Todo o lugar na Terra – cada pradaria, cada lago, cada rochedo à
beira do mar – é compartilhado por muitos organismos que ali coexistem.
Estas plantas, animais e microrganismos estão interconectados entre si por
suas cadeias alimentares e outras interações, formando um todo complexo
comumente chamado de comunidade biológica. As inter-relações dentro
da comunidade governam o fluxo de energia e o ciclo dos elementos den-
tro do ecossistema, como já vimos anteriormente. Estas inter-relações tam-
bém influenciam os processos populacionais, dessa forma determinando as
abundâncias relativas dos organismos. Finalmente, as inter-relações dentro
da comunidade selecionam os genótipos e por isso influenciam a evolução
das espécies coexistentes.
Existem duas maneiras de conceituar comunidade, que têm susci-
tado discussões entre os cientistas:
aqueles que defendem a idéia de complexidade –a)	 o conceito
holístico – em que a comunidade é um superorganismo cujo
funcionamento e organização nós podemos apreciar somente
quando considerarmos o seu papel na natureza como uma
entidade completa;
aqueles que sustentam que a estrutura e o funcionamento dab)	
comunidade simplesmente expressam as interações entre cada
espécie que forma a associação local e não refletem qualquer
organização, de propósito ou não, acima do nível das espécies – o
conceito individualista.
Independente da discussão, os cientistas têm se esforçado para
descrever as propriedades no nível da comunidade. Sua medida mais sim-
ples é o número de espécies que ela possui, o qual é usualmente denomina-
do riqueza de espécie ou diversidade.
Lembre-se: uma comunidade
reune diferentes populações que
podem ser animais, vegetais ou
de microrganismos.
40 Catarina da Silva Pedrozo
Comunidades
Estas medidas têm sido utilizadas na tentativa de comparação
entre diferentes comunidades como importante ferramenta no monito-
ramento ambiental.
Comunidade é o conjunto de populações de vegetais e de ani-
mais que povoam uma determinada área e cujos indivíduos mantêm, en-
tre si, relações de diversos níveis. Muitos autores preferem utilizar o termo
biocenose (vida em comum), proposto por Karl Mobius em 1877, como
sinônimo de comunidade, visando, com isso, salientar o sentido específico
deste conceito.
Uma espécie é chamada de dominante em uma comunidade
quando representa o maior tamanho ou o maior número de indivíduos e
seu nome é empregado para designar a comunidade. Assim, em um lago,
fala-se em comunidade de aguapé (Eichornia sp.), por exemplo, quando
esta espécie está em maior número quando comparada a outras espécies
de plantas aquáticas.
O conceito de comunidade é bastante simples de ser entendido:
no entanto, o seu reconhecimento na natureza é uma tarefa difícil, princi-
palmente em relação à localização de seus limites. Por exemplo: a salaman-
dra completa seu estágio larval na água e muda-se para a terra.
O limite entre uma comunidade de campo e uma de mato, por
exemplo, é uma zona em que coabitam espécies de ambas as comunidades.
Essa região de transição é denominada ecótono e caracteriza-se por ser uma
zona de tensão entre as comunidades, em consequência da competição que
se estabelece entre certas espécies representativas de cada comunidade.
6.3 Sucessão ecológica
As comunidades existem num estado de fluxo contínuo. Organis-
mos morrem e outros nascem de forma a tomar os seus lugares; a energia
e os nutrientes transitam através da comunidade. E, contudo, a aparência
e a composição da maioria das comunidades não mudam com o passar do
tempo. Mas, quando um habitat é perturbado – uma floresta derrubada,
um campo queimado, um recife de corais destruído – a comunidade lenta-
mente se reconstrói. Espécies pioneiras que são adaptadas a habitats per-
turbados são sucessivamente substituídas por outras até que a comunidade
atinja sua estrutura e composição original.
A dinâmica é uma característica fundamental dos ecossistemas.
Numa determinada região e sob as mesmas condições climáticas
gerais, uma comunidade se modifica lenta e progressivamente até tornar-se
nitidamente diferente ou, em outras palavras, uma comunidade é substitu-
Pesquisando no site http://www.
ib.usp.br/ecologia/sucessao_
ecologica_print.htm, você
encontra ilustrações detalhadas
sobre a sucessão ecológica.
Ecologia e Poluição
Comunidades
41
ída por outra e esta por outra terceira, e assim, sucessivamente, à medida
que o tempo passa. Esse fenômeno se denomina sucessão.
Na sucessão, as comunidades vão se sucedendo até que por fim
se estabelece um tipo de comunidade, que não pode ser substituída nas
condições existentes, isto é, capaz de perdurar indefinidamente enquanto
perdurarem aquelas condições ambientais – é a comunidade clímax.
A sucessão se processa de uma forma, em geral lenta, que pode va-
riar de poucos anos até várias dezenas de anos, dependendo da comunida-
de clímax que deverá se instalar, do grau de perturbação que desencadeou
e manteve o processo e do estágio atual da sucessão.
Uma região desabitada, como as dunas de areia, por exemplo, nor-
malmente, apresenta condições pouco propícias para o estabelecimento dos
primeiros seres vivos. Poucos organismos conseguem suportar condições
de altas temperaturas e escassez de alimento e iniciar a colonização das
dunas. Entretanto, existem espécies que o fazem; são as espécies pioneiras
que mudam as condições ambientais.
Nessas condições, outras plantas e animais podem invadir essa
área; eles não conseguiriam viver nas condições iniciais, mas agora se adap-
tam a um ambiente mais ameno. As novas espécies que chegam competem
com as pioneiras, vão substituindo-se gradualmente e passam a ocupar a
área, produzindo um solo mais profundo, com mais nutrientes e umidade,
aumentando o sombreamento e retendo mais umidade no ar. Esta segunda
comunidade será, posteriormente, substituída por outras, que modificarão
mais o ambiente até que se estabeleça, nessa área, uma comunidade bem
adaptada que consegue se manter estável, através das interações entre suas
espécies e dos recursos fornecidos pelo ambiente físico. Assim, a sucessão
termina em uma comunidade de clímax.
Podemos encontrar sucessões ecológicas, também, em áreas que
foram antigas plantações feitas pelo homem e depois abandonadas. Neste
caso, a comunidade clímax que se estabelece, geralmente é similar a uma
outra natural que esteja localizada nas proximidades, pois as plantas e os
animais dessa comunidade natural serão os invasores e colonizadores.
Quanto ao povoamento, é reconhecida a existência de dois tipos
de sucessão:
sucessão primáriaa)	 – é o estabelecimento e o desenvolvimento
de comunidades de plantas em habitats recém formados que não
tinham plantas previamente – dunas de areia, leitos de lava, rochas
expostas por erosão ou por uma geleira recuada;
sucessão secundáriab)	 – é a que se estabelece numa área em que
uma comunidade foi praticamente destruída. Pode ocorrer, por
42 Catarina da Silva Pedrozo
Comunidades
exemplo, em áreas cuja comunidade foi destruída pelo fogo ou
por inundações.
6.3.1 Características das sucessões:
os ecossistemas próximos do clímax são mais organizados e maisa)	
complexos do que os próximos do estágio pioneiro;
a biomassa aumenta à medida que se aproxima do clímax. Emb)	
seguida, torna-se quase constante, pois a produtividade tende a
zero;
a diversidade em espécies aumenta ao longo das sucessões; elac)	
se deve ao aumento da heterogeneidade do meio, passa por um
máximo e, em geral, decresce mais ou menos no estágio clímax;
as cadeias alimentares, inicialmente lineares e dominadas pord)	
herbívoros, tornam-se redes ramificadas e complexas, onde os
detritívoros ocupam um espaço cada vez maior;
os nichos tornam-se cada vez mais especializados;e)	
no estágio de clímax a mobilidade das espécies tende a diminuir;f)	
as relações interespecíficas evoluem com a sucessão;g)	
a conservação dos elementos nutritivos no interior do ecossistemah)	
torna-se melhor;
o clima é instável e imprevisível nos estágios pioneiros e estável ei)	
previsível no clímax.
6.4 Organização da comunidade – cadeias tróficas
Lembre-se: os componentes bióticos do ecossistema são identifica-
dos como produtores, consumidores e decompositores, como foi ressaltado
anteriormente.
Guildas tróficas são grupos de espécies que exploram um recurso
de modo semelhante. Exemplo: guildas de pastadores, guildas que comem
néctar, etc. Nas guildas haverá uma maior interação competitiva entre as
espécies. Deve-se considerar uma comunidade como um conjunto de guil-
das, cada uma contendo uma ou muitas espécies.
6.5 A diversidade
O aspecto fundamental para descrever e caracterizar a comunida-
de é aquele que se refere à sua diversidade, ou seja, às diferentes espécies
que a compõem.
O Brasil é considerado um
dos países megadiversos, pela
grande riqueza de espécies
que apresenta em todo o seu
território.
Ecologia e Poluição
Comunidades
43
Os fatores básicos a serem pesquisados são o número das espé-
cies dentro da comunidade e as suas respectivas abundâncias relativas.
Isso é conhecido como riqueza, densidade ou variedade de espécies que
é designada pela letra S.
Uma vez que a diversidade é estimada a partir de uma amostra, a
diversidade passa a ser função do tamanho amostral.
Se em uma amostra de 200 indivíduos forem reconhecidas 10 es-
pécies, cada uma com 20 representantes, haverá maior índice de diversida-
de do que se 160 indivíduos fossem reconhecidos numa única espécie e os
outros 40 indivíduos nas 9 espécies restantes.
No primeiro caso diz-se que existe equabilidade ou uniformida-
de, ao passo que no segundo ocorre dominância de uma espécie em re-
lação às outras.
A dominância é mais atingível para organismos com maior valência
ecológica, e, portanto, capazes de desenvolver uma gama mais ampla de
tolerâncias.
A diversidade de espécies tende a aumentar com o tamanho da
área e das latitudes altas para o Equador. A diversidade tende a ser reduzi-
da em comunidades bióticas que sofrem estresse, porém também pode ser
reduzida pela competição em comunidades antigas e ambientes físicos es-
táveis. Pode-se referir, também, a diversidade de habitats (ou de padrões)
e a diversidade genética.
São utilizadas duas abordagens para se analisar a diversidade de
espécies em situações diferentes:
a)	curvas de abundância relativa do componente dominância
da diversidade – salienta a riqueza e a abundância da diversidade
de espécies e também explica como o espaço do nicho é repartido,
além de ser usada para avaliar o efeito das perturbações sobre a
estrutura de espécies;
b)	índices de diversidade – os quais são proporções ou outras
expressões matemáticas das relações de importância de espécies.
Ninguém conhece, ainda, o número total de espécies existentes
na Terra. As estimativas de alguns anos atrás mencionavam a existência
de 5 a 30 milhões de espécies. Entretanto, estudos recentes efetuados nas
florestas tropicais sugerem que pode haver 30 milhões de espécies apenas
de insetos. Existem, atualmente, cerca de 1,4 milhões de espécies vivas que
já foram catalogadas. Aproximadamente 750 mil são insetos, 265 mil são
plantas e 41 mil são vertebrados. O restante inclui invertebrados, fungos,
algas e microrganismos.
Lembre-se: as espécies com
maior valência ecológica serão
dominantes em um ecossistema.
Saiba mais sobre a defesa
da biodiversidade da Terra
acessando o site: http://
www.greenpeace.org/brasil/
institucional/noticias/perguntas-
e-respostas-sobre-a
44 Catarina da Silva Pedrozo
Comunidades
Uma quantidade significativa dessas espécies está sendo sistema-
ticamente destruída pela atividade humana, que causa a redução da biodi-
versidade em todo o mundo. A poluição é uma das grandes causadoras da
perda da biodiversidade. Em um ambiente aquático, por exemplo, há nor-
malmente um grande número de espécies, cada uma delas com um número
relativamente pequeno de indivíduos. Quando este ambiente recebe descar-
gas de efluentes orgânicos, as espécies mais sensíveis são eliminadas, restan-
do apenas espécies menos nobres, essas com grande número de indivíduos,
devido à diminuição da competição como, por exemplo, seleção natural.
É importante destacar que a biodiversidade não deve ser conside-
rada apenas sob o ponto de vista da conservação, uma vez que ela repre-
senta a fonte de recursos naturais mais importante da Terra.
6.6 Atividades de avaliação
Observe em um ambiente natural, como em um parque de sua
cidade, por exemplo, que em apenas 1m2
é possível identificar e quantificar
a riqueza específica de vegetais deste local. Escolha um local e, mesmo não
conhecendo os nomes científicos das espécies observadas, atribua uma le-
tra para cada espécie encontrada. Conte o número de indivíduos de cada
espécie e identifique a mais abundante. Compartilhe com seus colegas suas
observações no fórum.
6.7 Síntese
Nesta unidade abordamos o conceito de comunidade, como pode
ser recomposta depois de um evento catastrófico e o que representa a sua
diversidade biológica. Até então, você pôde compreender a Ecologia dos
organismos, populações e comunidades, como a energia e os nutrientes
são utilizados, e a influência do meio sobre eles. Agora, você já está apto
para entender o que significa o desenvolvimento sustentável e as principais
consequências para a Terra, da exploração excessiva dos diferentes ecossis-
temas pelo homem.
Bases do
Desenvolvimento
Sustentável
45Ecologia e Poluição
UNIDADE 7 – BASES DO DESENVOLVIMENTO 	
		 SUSTENTÁVEL
7.1 Objetivos de aprendizagem
Conhecerecorrelacionarosdiferentesmodelosdedesenvolvimento--
humano;
Entender a importância do modelo de desenvolvimento sustentável--
para a perpetuação da vida na Terra.
7.2 Desenvolvimento sustentável
Podemos admitir que o uso de recursos seja inesgotável, já que o
sol é uma estrela que ainda poderá fornecer energia à Terra por 5 bilhões
de anos. Quanto à capacidade de absorver e reciclar matéria ou resíduos,
a humanidade tem observado a existência de limites no meio ambiente, e
tem que conviver com níveis indesejáveis e preocupantes de poluição do ar,
da água, do solo e com a consequente deterioração da qualidade de vida,
como veremos logo a seguir.
O modelo de desenvolvimento escolhido pela sociedade humana até
atingir seu atual estágio é um sistema aberto, que depende de um suprimento
contínuo e inesgotável de matéria e energia que, depois de utilizada, é devolvi-
da ao meio ambiente (jogada fora) como está representado na Figura 7.1.
Figura 7.1 Modelo atual de desenvolvimento humano
Fonte: Braga, et al., 2002.
Para que esse modelo possa ter sucesso de desenvolvimento, ou
seja, para que os seres humanos garantam sua sobrevivência, as seguintes
premissas teriam que ser verdadeiras:
suprimento inesgotável de energia;a)	
suprimento inesgotável de matéria;b)	
capacidade infinita do meio de reciclar matéria e absorver resíduos.c)
46 Catarina da Silva Pedrozo
Bases do
Desenvolvimento
Sustentável
O crescimento populacional contínuo da espécie humana é incom-
patível com um ambiente finito, em que os recursos e a capacidade de ab-
sorção e reciclagem de resíduos são limitados. Devemos acrescentar a esse
quadro o aumento do consumo individual que se observa no desenvolvi-
mento da sociedade humana, que torna a situação mais preocupante ainda.
Portanto, se o modelo de desenvolvimento da sociedade não for alterado,
estaremos caminhando a passos largos para o colapso do planeta, com pers-
pectivas nefastas para a sobrevivência do homem (BRAGA et al, 2002).
Devemos rever o modelo anterior para que, com lucidez e conhe-
cimento científico, seja possível aumentar a probabilidade de sucesso de
perpetuação da espécie humana. Os ensinamentos das leis físicas e do fun-
cionamento dos ecossistemas fornecem os ingredientes básicos para a con-
cepção do modelo que pode ser chamado de modelo de desenvolvimento
sustentável, como é mostrado na Figura 7.2. Ele deve funcionar como um
sistema fechado, que tem como base as seguintes premissas:
dependência do suprimento externo contínuo de energia (sol);a)	
uso racional da energia e da matéria com ênfase na conservação,b)	
em contraposição ao desperdício;
promoção da reciclagem e do reuso dos materiais;c)	
controle da poluição, gerando menos resíduos para serem absor-d)	
vidos pelo ambiente;
controle do crescimento populacional em níveis aceitáveis, come)	
perspectivas de estabilização da população.
Figura 7.2 – Modelo de desenvolvimento sustentável
Fonte: Braga et al., 2002.
Um fato importante que diferencia este novo modelo daquele mos-
trado anteriormente é a reciclagem e o reuso dos recursos aliados à restau-
ração do meio ambiente. Devemos lembrar que mesmo com a estabilização
No site http://www.mma.
gov.br/, você pode pesquisar
mais sobre o desenvolvimento
sustentável no Brasil.
Ecologia e Poluição
Bases do
Desenvolvimento
Sustentável
47
da população, com o controle da poluição e a reciclagem o aumento do
consumo nos países menos desenvolvidos (para os padrões existentes em
países desenvolvidos) pode gerar desequilíbrios no balanço global de energia
no planeta acarretando mudanças globais de consequências imprevisíveis.
Para que a humanidade evolua para o modelo proposto, devem
acontecer revisões comportamentais em direção ao novo paradigma. A so-
ciedade atual já despertou parcialmente para o problema, mas há muito
para ser feito em termos de educação e cooperação entre os povos e em
termos de meio ambiente. Nosso conhecimento sobre o funcionamento do
planeta Terra ainda é pequeno, mas é suficiente para saber que precisamos
aprender a habitá-lo e usufruir dele de maneira consciente e responsável,
preparando-o para sustentar as gerações futuras.
É necessário que a humanidade reconheça os serviços prestados
pelos ecossistemas. Estes são gerados por um complexo de ciclos naturais,
dirigidos pela energia solar, que constitui os trabalhadores da biosfera – a ca-
mada fina próxima da superfície da terra que contém toda a vida conhecida.
Esses serviços incluem:
purificação do ar e da água;a)	
mitigação de enchentes e secas;b)	
detoxificação e decomposição de resíduos;c)	
geração e renovação do solo e fertilidade;d)	
polinização de culturas e vegetação natural;e)	
controle de pragas da agricultura;f)	
dispersão de sementes e transferência de nutrientes;g)	
manutenção da biodiversidade;h)	
proteção do sol;i)	
estabilização do clima;j)	
moderação dos extremos de temperatura;	k)	
suporte à diversidade de culturas humanas;l)	
provimento da beleza estética e estimulação do espírito humano.m)	
7.3 Atividades de avaliação
Discuta com seus colegas no chat qual é o atual modelo de desenvol-
vimento escolhido pela espécie humana e quais são as consequências desta es-
colha para o planeta Terra. O que é preciso fazer para mudar esta realidade?
Resuma suas impressões e envie o texto para o seu professor via
Ambiente Virtual de Ensino-Aprendizagem.
Reflita sobre o tema e compare
os diferentes modelos de
desenvolvimento. Qual modelo é
mais adequado para sua região?
No site: http://educar.sc.usp.
br/biologia/textos/m_a_txt2.
html você pode encontrar
um material de apoio sobre o
desenvolvimento sustentável.
48 Catarina da Silva Pedrozo
Bases do
Desenvolvimento
Sustentável
7.4 Síntese
Nesta unidade e nos sites recomendados, você compreendeu por-
que nós, humanos, exploramos os recursos de forma excessiva e como po-
deremos reverter este quadro, mudando nosso modelo de desenvolvimento.
A escolha por este modelo tem levado a espécie humana a reconhecer as
reais consequências disto que são todos os tipos de poluição a que os ecos-
sistemas estão e estarão sujeitos. Estas consequências serão abordadas nas
próximas unidades.
Ecologia e Poluição
Introdução à Crise
Ambiental
49
UNIDADE 8 – INTRODUÇÃO À
		 CRISE AMBIENTAL
8.1 Objetivo de aprendizagem
Compreender a crise ambiental, suas principais causas e con---
sequências.
8.2 Introdução
Tendo em vista o progressivo aumento da população humana,
pode-se vislumbrar, a médio e longo prazo, problemas sérios para a sua
manutenção:
um dos princípios gerais da Ecologia é o de que “as transformaçõesa)	
físicas e químicas governam os sistemas biológicos”. Lembre-se da
cadeia trófica e dos ciclos biogeoquímicos;
todo e qualquer fenômeno que acontece na natureza necessita deb)	
energia para ocorrer;
a vida, como a conhecemos, requer basicamente matéria e energia.c)	
Esses dois conceitos são fundamentais no tratamento da maioria
das questões ambientais;
em qualquer sistema natural, matéria e energia são conservadas,d)	
ou seja, não se criam nem se destroem matéria e energia;
As leis da Física estão atualmente sendo utilizadas para o enten-
dimento dos sistemas ambientais.
o uso de energia implica, pela 2a)	 a
lei da termodinâmica, na de-
gradação da sua qualidade;
como consequência da lei da conservação da massa, os resíduosb)	
energéticos (principalmente na forma de calor), somados aos
resíduos de matéria, alteram a qualidade do meio ambiente no
interior do planeta;
a tendência natural de qualquer sistema, como um todo, é dec)	
aumento de sua entropia (grau de desordem).
Assim, a população humana, utilizando-se da inesgotável energia
solar, processa, por meio de sua tecnologia e de seu metabolismo, os recur-
sos naturais finitos, gerando, inexoravelmente, algum tipo de poluição.
O que pode ser feito para
conter o aumento do grau de
desordem?
50
Introdução à Crise
Ambiental
Catarina da Silva Pedrozo
Do equilíbrio entre três elementos – população, recursos natu-
rais e poluição – dependerá o nível de qualidade de vida no planeta.
Se a população humana continuar crescendo segundo as tendên-
cias atuais, a exploração dos recursos naturais se tornará cada vez mais
intensificada, gerando mais e mais poluição.
Portanto, as leis da Física são fundamentais para o entendi-
mento dos problemas ambientais:
a lei da conservação da massa mostra que nunca estaremos livresa)	
de algum tipo de poluição;
uma consequência da 2b)	 a
lei da termodinâmica é o fato de ser
impossível obter energia de melhor qualidade do que aquela
disponível inicialmente, ou seja, não existe reciclagem completa de
energia. Logo, a energia dispersada em qualquer transformação
será perdida para sempre;
outra consequência é o aumento da entropia, o que implica maiorc)	
desordem nos sistemas locais, regionais e globais.
Assim, se não forem tomadas medidas de controle ambientald)	
eficientes, a previsão é de que haverá um aumento da poluição
global.Ofatodeasleisexistirem,sendoaplicáveisenãohavercomo
burlá-las traz uma série de problemas e enormes preocupações à
sociedade de hoje.
8.3 Atividades de avaliação
Utilize como texto de apoio o material do site: www.cebds.org.
br/cebds/docnoticia/vivendo-alem-dos-nossos-meios.pdf e reflita sobre os
principais serviços prestados pelos ecossistemas. Como viveríamos no pla-
neta Terra, sem eles? Elabore suas impressões e encaminhe o texto para seu
professor pelo Ambiente Virtual de Ensino-Aprendizagem.
8.4 Síntese
Nesta unidade você pôde perceber que nosso modelo de desen-
volvimento não prevê as consequências maléficas para a natureza. Também
percebeu que, se a população humana continuar crescendo rapidamente e
consumindo os recursos naturais de uma forma não sustentável certamente
vai gerar aumento da poluição. Nas próximas unidades vamos conhecer
estas reais consequências.
Lembre-se das formas de
crescimento das populações.
Poluição do Ar
e as Mudanças
Climáticas
51Ecologia e Poluição
UNIDADE 9 – POLUIÇÃO DO AR E AS 			
		 MUDANÇAS CLIMÁTICAS
Nesta unidade, abordaremos o conceito de poluição do ar, suas
fontes, principais características e efeitos.
9.1 Objetivos de aprendizagem
Conhecer a poluição do ar, identificar suas causas e principais--
consequências para a saúde do homem e dos ecossistemas.
9.2 O que é a poluição do ar?
É a existência de substâncias estranhas à composição do meio, ou
em quantidade muito elevada. É a mudança na composição do ar, ou em
suas propriedades, causada por emissões de poluentes, tornando-o impró-
prio, nocivo ou inconveniente à saúde, ao bem-estar público, à vida animal
e vegetal e, até mesmo, a alguns materiais.
No momento em que o homem descobriu o fogo, teve início a
poluição do ar. Na idade média: as queimadas, os fossos dos castelos, o lixo,
matadouros, curtumes, currais, cavalariças. Nos séculos que se seguiram foi
devido à revolução industrial.
A poluição do ar pode ser de origem natural ou gerada pelas dife-
rentes atividades humanas.
9.2.1 Principais poluentes atmosféricos
monóxido de carbono – combustão incompleta de combustíveisa)	
fósseis e outros materiais com C;
dióxido de carbono – combustão completa de combustíveis fósseisb)	
e também é gerado na respiração;
óxidos de enxofre – queima de combustíveis com S, além de seremc)	
gerados em processos biogênicos naturais;
óxidos de nitrogênio – processos de combustão e descargasd)	
elétricas na atmosfera;
hidrocarbonetos – queima incompleta dos combustíveis,e)	
evaporação destes e de solventes orgânicos;
oxidantes fotoquímicos – gerados a partir de hidrocarbonetos ef)	
óxidos de nitrogênio (ozônio e o peróxi-acetil nitrato);
material particulado – poeira, fuligem, partículas de óleo, pólen;g)	
asbestos – gerados durante a etapa de mineração do amianto ouh)	
em processos de beneficiamento deste material;
metais – associados aos processos de mineração, combustão doi)	
carvão e processos siderúrgicos;
52 Catarina da Silva Pedrozo
Poluição do Ar
e as Mudanças
Climáticas
gás fluorídrico – produção de alumínio e fertilizantes;j)	
amônia – indústrias químicas e fertilizantes e processos biogênicosk)	
naturais na água e no solo;
gás sulfídrico – refinarias de petróleo, indústria química, indústrial)	
de celulose e papel, e processos biogênicos;
pesticidas e herbicidas – indústrias que os produzem, agriculturam)	
através da pulverização;
substâncias radioativas – depósitos naturais, usinas nucleares,n)	
testes de armamento nuclear e queima de carvão;
calor – emissão de gases a alta temperatura para o meio ambiente,o)	
liberados, em sua maioria, nos processos de combustão;
som – emissão de ondas sonoras, com intensidade capaz dep)	
prejudicar os seres humanos e outros seres vivos.
9.2.2 Poluição do ar de acordo com suas fontes
fontes móveis: veículos produzindo cargas difusas;a)	
fontes estacionárias: chaminés de indústrias com cargas pontuaisb)	
de poluentes.
9.2.3 Poluição do ar quanto às áreas atingidas
a)	Problemas globais
1.	 Efeito estufa – a emissão dos gases estufa (CO2
, metano, óxi-
do nitroso, clorofluorcarbono, ozônio, etc.) aumenta a quanti-
dade de energia mantida na atmosfera devido à absorção do
calor refletido ou emitido pela superfície da Terra, provocan-
do a elevação da temperatura da superfície. O efeito estufa é
natural, porém os seres humanos têm, através da emissão de
gases, aumentado muito este fenômeno.
Consequências: modificações climáticas, elevação do nível
dos oceanos, impactos na agricultura, silvicultura, etc.
Reflexo da Radiação
Gases de Estufa
Atmosfera
Radiação
Infravermelha
Figura 9.1 – Efeito estufa
Fonte: http://www.colegiosaofrancisco.com.br/alfa/efeito-estufa/efeito-estu-	
	 fa-6.php
Ecologia e Poluição
Poluição do Ar
e as Mudanças
Climáticas
53
2.	 Destruição da camada de ozônio – Situada na estratosfera,
entre 15 e 50km de altitude, ela tem a capacidade de “filtrar”
as radiações solares, impedindo que grande parte das radia-
ções ultravioleta chegue até a superfície do solo.
Consequências: aumento da incidência de câncer de pele, re-
dução das safras agrícolas, destruição e inibição do crescimen-
to de espécies vegetais e danos em materiais plásticos.
CFC
CFC
O3 O3
O3
CI
CFC
O3
CI
1
6
4
5
3
2
1 - Produção de CFCs
2 - CFCs chegam à estratosfera
3 - UV produz Cl a partir dos CFCs
4 - O Xl destrói o ozônio
5 - Destruição do ozônio → mais UV
3 - Mais UV → mais câncer de pele
Radiação UV
Radiação UV
Figura 9.2 – Destruição da camada de ozônio
Fonte: http://bohr.quimica.ufpr.br/~dallara/camada.html
Chuva Ácida3.	 – é provocada pelos gases sulfonados produzi-
dos pelas atividades da sociedade moderna que reagem com
o vapor de água na atmosfera, produzindo ácidos (nítrico e
sulfúrico). Consideram-se ácidas as chuvas que apresentam o
pH inferior a 5,6. Em algumas regiões industriais dos EUA e da
Europa, o pH da chuva pode chegar a 3,0.
Leia o texto em http://www.dge.
inpe.br/ozonio/kirchhoff/html/
artigo2.html e compartilhe suas
impressões no fórum.
54 Catarina da Silva Pedrozo
Poluição do Ar
e as Mudanças
Climáticas
Consequências: perdas na produtividade agrícola, lixiviação
dos nutrientes, eliminação de organismos, acidificação da
água e suas consequências e a destruição da vegetação.
CHUVA ÁCIDA
H2SO4
H2SO4
H2SO4SO2 H2O½O2+ +
SO2O2+S(carvão)
Lago
Figura 9.3 – Chuva Ácida
Fonte: http://www.ufrrj.br/institutos/it/de/acidentes/alc.htm
b) Problemas locais
Formados por episódios críticos de poluição em cidades, depen-
dem dos poluentes que são gerados e das condições climáticas existentes
para sua dispersão.
Esses episódios podem ser classificados em:
“-- Smog” industrial – típico de regiões frias e úmidas, os picos ocorrem
no inverno, em condições climáticas adversas para a dispersão
dos poluentes. Um fenômeno que agrava o smog industrial é a
inversão térmica.
“-- Smog” fotoquímico – típico de cidades ensolaradas, quentes, de
clima seco. Os picos de poluição ocorrem em dias quentes, com
muito sol. O principal agente poluidor nesse caso são os veículos,
que geram uma série de poluentes, principalmente óxidos de
nitrogênio, monóxido de carbono e hidrocarbonetos. Esses gases
sofrem várias reações na atmosfera por efeito da radiação solar,
gerando novos poluentes. Daí o nome “fotoquímico”.
9.3 Como pode ser feito o controle da poluição do ar
redução do desperdício de energia;a)	
Existem episódios críticos de
poluição do ar em sua cidade?
Você atribui a quais causas?
Ecologia e Poluição
Poluição do Ar
e as Mudanças
Climáticas
55
substituição de combustíveis fósseis por outras fontes de energia;b)	
redução da emissão de dióxido de enxofre;c)	
remoção do enxofre do combustível antes da queima;d)	
emissão de fumaças com chaminés altas;e)	
taxação das fontes de emissão de poluentes;f)	
desestímulo ao uso do automóvel particular;g)	
desenvolvimento e emprego de dispositivos para a remoção deh)	
gases e MP;
desenvolvimento de motores menos poluentes;i)	
emprego de combustíveis de queima mais limpa;j)	
controle da emissão de poluentes pelo escapamento, por meio dek)	
queimadores e conversores catalíticos.
9.4 Mudanças climáticas
Os termos mudança do clima, alterações climáticas ou mu-
danças climáticas referem-se à variação do clima global ou dos climas
regionais da Terra ao longo do tempo. Estas variações dizem respeito a
mudanças de temperatura, precipitação, nebulosidade e outros fenômenos
climáticos em relação às médias históricas. Tais variações podem alterar as
características climáticas de maneira a alterar sua classificação didática. Os
tipos de classificação para as regiões climáticas são: classificação do clima
de Köppen, classificação do clima de Thornthwaite e classificação do clima
de Martonne.
Alterações podem ser causadas por processos internos ao sistema
Terra-atmosfera, por forças externas (como, por exemplo, variações na ativi-
dade solar) ou, mais recentemente, pelo resultado da atividade humana.
Portanto, entende-se que a mudança climática pode ser tanto um
efeito de processos naturais ou decorrentes da ação humana, por isso, de-
ve-se ter em mente a que tipo de mudança climática se está referindo.
9.5 Atividades de avaliação
Assista ao filme disponível no site: http://www.greenpeace.org.br/
clima/filme/home/ e compartilhe suas impressões no fórum. Relacione os
eventos observados no filme com as últimas notícias mundiais sobre as con-
sequências das mudanças climáticas no Brasil e no mundo. Elabore suas
impressões e encaminhe o texto para seu professor pelo Ambiente Virtual
de Ensino-Aprendizagem.
Assista ao filme “Mudanças do
clima, mudanças de vida” no
site: http://www.greenpeace.
org.br/clima/filme/home/ Você
pode entender quais os efeitos
das mudanças climáticas que são
observadas no Brasil.
No site http://www.greenpeace.
org/brasil/greenpeace-brasil-
clima/entenda navegue e
conheça os impactos ambientais
no Brasil e no mundo. Observe
que em cada região, abrem-se
informações sobre determinados
impactos.
56 Catarina da Silva Pedrozo
Poluição do Ar
e as Mudanças
Climáticas
9.6 Síntese
Nesta unidade abordamos as causas da poluição do ar e seus prin-
cipais efeitos para as espécies vivas e para os ecossistemas da Terra. Tam-
bém observamos que as principais consequências deste tipo de interferência,
que pode ser tanto natural quanto provocada pelo homem, podem alterar
o clima na Terra, levando a importantes efeitos que podem ser devastado-
res. Você foi informado de que quando o ser humano descobriu o fogo,
teve início a poluição atmosférica que tem aumentado desde a revolução
industrial, com o aumento das emissões mundiais de CO2
.
Poluição da Água
57Ecologia e Poluição
UNIDADE 10 – POLUIÇÃO DA ÁGUA
A poluição da água é compreendida como a alteração das suas ca-
racterísticas físicas e químicas por quaisquer ações ou interferências, sejam
elas naturais ou provocadas pelo homem. Pode atingir rios, lagos e oceanos
em maior ou menor escala.
10.1 Objetivo de aprendizagem
Compreender e identificar as fontes de poluição da água, reco---
nhecendo suas principais consequências.
10.2 Principais poluentes aquáticos
poluentes orgânicos biodegradáveis – proteínas, carboidratos ea)	
gorduras;
poluentes orgânicos recalcitrantes ou refratários – defensivosb)	
agrícolas, detergentes sintéticos, petróleo;
metais – podem ser tóxicos ou carcinogênicos, mutagênicos ouc)	
teratogênicos. Ex.: arsênico, bário, cádmio, cromo, chumbo e
mercúrio;
nutrientes – eutrofização;d)	
organismos patogênicos – bactérias (que podem causare)	
leptospirose, febre tifóide, febre paratifóide, cólera), vírus (hepatite
e poliomielite), protozoários (amebíase e giardíase), helmintos
(esquistossomose e ascaridíase);
sólidos em suspensão – diminuição da fotossíntese;f)	
calor – gerado por efluentes aquecidos por usinas termoelétricasg)	
afeta as características físicas, químicas e biológicas da água;
radioatividade – utilizada pelo homem para fins bélicos, energéticos,h)	
de pesquisa, médicos ou conservação de alimentos. Pode provocar o
aparecimento de várias doenças e mutações genéticas e a morte.
10.3 As grandes formas de poluição aquática
esgotos pluviais e escoamento urbanoa)	 – escoamento de
superfícies impermeáveis incluindo ruas, edifícios e outras áreas
pavimentadas para esgotos ou tubos antes de descarregarem
para águas superficiais, por exemplo: esgotos domésticos sem
tratamento prévio;
industrialb)	 – fábricas de polpa e de papel, fábricas de químicos,
fábricas de têxteis, fábricas de produtos alimentares, etc.;
agrícolac)	 – excesso de fertilizantes que vão infiltrar-se no solo e
poluir os lençóis de água subterrâneos e por sua vez os rios ou ar-
roios onde estes vão desembocar.
58 Catarina da Silva Pedrozo
Poluição da Água
10.4 Poluição química das águas
Dois tipos de poluentes caracterizam a poluição química:
poluentes biodegradáveis – são produtos químicos que ao finala)	
de um tempo, são decompostos pela ação de bactérias. São
exemplos de poluentes biodegradáveis o detergente, inseticidas,
fertilizantes, petróleo, etc.;
poluentes persistentes – são produtos químicos que se mantêmb)	
por longo tempo no meio ambiente e nos organismos vivos (PCBs
e outros).
Estes poluentes podem causar graves problemas como a conta-
minação de alimentos, de peixes e crustáceos. São exemplos de poluentes
persistentes o DDT, o mercúrio, etc.
10.5 Poluição por fosfatos e nitratos
Os adubos e fertilizantes usados na agricultura contêm grandes
concentrações de nitrogênio e fósforo. Esses poluentes orgânicos cons-
tituem nutrientes para as plantas aquáticas, especialmente as algas, que
transformam a água em algo semelhante a um caldo verde, fenômeno tam-
bém conhecido por floração das águas, e a conseqüente eutrofização.
A eutrofização é o maior desastre ambiental que pode ocorrer
num lago ou reservatório. O enriquecimento das águas com nutrientes (P, N,
C e outros) conduz a uma proliferação exagerada da flora aquática (florações
de algas fitoplanctônicas), a ponto de prejudicar a fauna, obstruir condutos
e impedir a navegação. A constante entrada de esgotos, tanto domésticos
quanto industriais e mesmo resultantes da agricultura, pode levar á eutrofi-
zação. Neste caso, é por força da ação do homem que isto ocorre.
Veja quais são as alterações que podem ocorrer, devido às flora-
ções algais:
o impedimento da penetração da luz e da fotossíntese;a)	
do oxigênio produzido, boa parte é liberada para a atmosfera;b)	
a decomposição dos vegetais mortos aumenta o consumo dec)	
oxigênio, agravando ainda mais a desoxigenação das águas;
aumento da mortalidade de peixes e outros animais.d)	
Mas a eutrofização também pode ser um processo natural como é
representado na Figura 10.1.
Ecologia e Poluição
Poluição da Água
59
Figura 10.1 – Eutrofização
Fonte: Braga et al, 2002.
10.6 Atividades de avaliação
Elabore suas respostas e encaminhe-as para o seu professor pelo
Ambiente Virtual de Ensino-Aprendizagem.
Defina poluição da água.1.	
Quais são os principais poluentes aquáticos?2.	
Quais são as fontes de poluição da água? Explique.3.	
O que é a eutrofização?4.	
Em sua cidade, existe a canalização do esgoto doméstico? Para5.	
onde é levado?
Você observa ecossistemas aquáticos poluídos na sua região. Rela-6.	
cione com as prováveis fontes.
10.7 Síntese
Nesta unidade, abordamos a poluição da água, suas principais fon-
tes e consequências. Você pôde observar que a poluição das águas pode ser
provocada por diferentes tipos de contaminantes. Eles podem ser químicos
tóxicos, persistentes ou não ou mesmo nutrientes orgânicos. Essas subs-
tâncias podem ser introduzidas nos ecossistemas aquáticos de diferentes
maneiras. Isso provoca efeitos devastadores para a vida aquática e poste-
riormente para a espécie humana.
Para a discussão deste tema
deve ser utilizado o texto de
apoio no site: http://educar.
sc.usp.br/biologia/textos/m_a_
txt5.html
Poluição do Solo
61Ecologia e Poluição
UNIDADE 11 – POLUIÇÃO DO SOLO
Nesta unidade abordaremos a geração de resíduos (o lixo), seus dife-
rentes tipos e contaminantes, seu destino, as consequências da cada vez mais
produção de lixo e o que podemos fazer para minimizar este problema.
11.1 Objetivo de aprendizagem
Conhecer as principais fontes de poluição do solo.--
11.2 O que é a poluição do solo
A natureza trabalha em ciclos: nada se perde, tudo se transforma.
Animais, excrementos, folhas e todo tipo de material orgânico morto se
decompõe com a ação de milhões de microrganismos, como bactérias, fun-
gos, vermes e outros, dando origem aos nutrientes que vão alimentar novas
espécies de vida.
Na natureza não existe LIXO!
Até o início do século passado, os seres humanos viviam em har-
monia com a natureza. Todos os resíduos por eles gerados eram reintegra-
dos à natureza.
Com a industrialização e a concentração da população nas grandes
cidades, o lixo foi se tornando um problema.
11.3 Poluição do solo rural
Antes da industrialização, para o plantio dos alimentos, eram uti-
lizados restos de vegetais, estrume, salitre do Chile e guano como adubo.
Depois da industrialização, intensificou-se a utilização de adubos artificiais
(nutrientes essenciais e substâncias altamente tóxicas em impurezas). Além
disto, a necessidade de uma maior produção de alimentos levou ao incre-
mento do uso de defensivos agrícolas.
O DDT foi o primeiro inseticida organoclorado de elevada resistên-
cia à decomposição no ambiente, cujos efeitos adversos são: bioacumula-
ção, mortandade, redução da natalidade e da fecundidade de espécies.
11.3.1 Alguns grupos de defensivos agrícolas
a)	inseticidas:
organoclorados1.	 – DDT, Aldrin, Dieldrin, Heptacloro - proibidos
em um número cada vez maior de países;
organofosforados2.	 – Parathion, Malathion, Phosdrin, etc. –
degradam-se mais rápido;
Reflita sobre porque na natureza
não existe lixo. Lembre-se dos
ciclos biogeoquímicos.
62 Catarina da Silva Pedrozo
Poluição do Solo
carbamatos3.	 – baixa toxidez para animais de sangue quente.
b)	fungicidas:
sais de cobre: os de uso mais antigo;1.	
organomercuriais: de uso restrito às sementes.2.	
c)	 herbicidas:
derivados do arsênico: de uso decrescente e limitado;1.	
derivados do ácido fenoxiacético: usados no Vietnã (agente2.	
laranja).
11.4 Poluição do solo urbano
É proveniente dos resíduos gerados pelas atividades econômicas
que são típicas das cidades, como a indústria, o comércio e os serviços,
além dos provenientes do grande número de residências presentes em áre-
as relativamente restritas.
Quando processamos os recursos naturais, geramos algum tipo de
resíduo. Este problema tem consequências importantes, tais como:
aumento dos custos com coleta e tratamento adequado;a)	
falta de áreas para disposição do lixo;b)	
grande desperdício de matérias primas;c)	
contaminação do solo, ar e água;d)	
proliferação de vetores transmissores de doenças;e)	
entupimento de redes de drenagem urbana;f)	
enchentes e desmoronamentos;g)	
degradação do ambiente e depreciação imobiliária;h)	
doenças e morte.i)	
O incremento populacional traz grande pressão sobre os recursos
naturais, destinados à produção de bens necessários à satisfação do ho-
mem moderno.
O lixo é gerado em cada estágio de utilização dos mais diversos
materiais, desde a sua extração ou processamento até seu abandono
como item usado.
Estima-se que a geração de lixo sólido em todo o mundo cresça
em torno de 20% a cada ano.
Ecologia e Poluição
Poluição do Solo
63
À medida que o nível de desenvolvimento econômico aumenta,
também a produção de detritos é incrementada, como podemos observar
nos exemplos das cidades abaixo:
Calcutá, Jacarta e outrasa)	 – cada cidadão produz entre 0,5 e 0,6
kg de lixo/dia;
Cidade do México, Buenos Aires, São Paulo, Porto Alegreb)	 – 0,5 a
0,8 kg/dia;
Tóquio e Nova Iorquec)	 – 1,3 a 1,8 kg/dia;
No Brasil, 75% das pessoas vivem nas cidades. A cada dia sãod)	
geradas cerca de 242 mil toneladas de resíduos sólidos urbanos
(88,2 milhões de toneladas anuais), das quais 37% são detritos
gerados nos domicílios. Apesar disto, apenas 34% do total do
lixo gerado nas cidades brasileiras é adequadamente recolhido.
Apenas 1.600 municípios brasileiros contam com recolhimento de
lixo. Grande parte do lixo gerado não é recolhida devidamente. Qual o des-
tino do lixo que é recolhido?
76% do total recolhido não recebem destinação final adequada:a)	
vai para lixões a céu aberto;
10% do total recolhido são depositado em aterros sanitários (ab)	
melhor opção técnica disponível);
13% vão para aterros controlados;c)	
0,9% vão para usinas de reciclagem;d)	
0,1% é destinado para a incineração.e)	
11.4.1 O que é o lixão
O lixão é um depósito de lixo a céu aberto, sem ser coberto nem
compactado. Não existe controle dos possíveis impactos sobre o meio am-
biente (lençóis freáticos, rios, etc.). Predomina nas pequenas e médias cida-
des brasileiras. Leva à presença de catadores em condições sub-humanas.
11.4.2 O que é o aterro sanitário
É o aterramento dos resíduos em terreno preparado para a coloca-
ção do lixo, com o solo protegido com manta isolante, dutos captadores de
gases, sistema de captação do chorume, lixo compactado, acesso controla-
do, causando o menor impacto ambiental possível. Observe na Figura 11.1
a seguir.
Na sua cidade, para onde vai o
lixo que é recolhido?
Assista ao filme: http://
www.youtube.com/
watch?v=L2NztLXOmB4
para complementar as
informações sobre o destino
do lixo, mostrado no Programa
Fantástico da Rede Globo. Reflita
sobre o que podemos fazer para
mudar esta realidade.
64 Catarina da Silva Pedrozo
Poluição do Solo
Figura 11.1 – Aterro Sanitário
Fonte: Braga, et. al., 2002.
11.4.3 O que é aterro controlado
É a simples cobertura dos resíduos por terra, com controle de en-
trada e saída de pessoas. Por isso não é eficiente do ponto de vista ambien-
tal, pois não utiliza recursos de engenharia para evitar a contaminação.
11.4.4 O que são usinas de reciclagem de lixo
São depósitos utilizados para a separação mecânica do resíduo re-
ciclável e resíduo orgânico. O resíduo reciclável é reaproveitado pela indús-
tria e o resíduo orgânico é utilizado como composto orgânico.
11.4.5 O que é a incineração
É um processo de redução do volume por meio de queima, em
alta temperatura (800o
C ou maior), que exige análise criteriosa e cuidadosa
para sua adoção. Trata-se de um sistema complexo, envolvendo milhares
de interações físicas e de reações químicas porque a massa de lixo é muito
heterogênea e a combustão nunca se processa de forma ideal, podendo
haver a formação de outros produtos: CO2
, chumbo, cádmio, mercúrio e
outros metais pesados, ácido clorídrico e SO2
, dioxinas e furanos, PCBs, etc.
Veja um esquema de incineração de lixo na Figura 11.2.
Leia mais sobre a incineração
do lixo no site: www.
cnpsa.embrapa.br/down.
php?tipo=publicacoescod_
publicacao=756
Ecologia e Poluição
Poluição do Solo
65
Figura 11.2 – Incineração do lixo
Fonte: Braga et al., 2002.
11.5 Tipos de lixo
Lixo domiciliar: formado por sobras de alimentos, embalagens,
papéis, papelões, plásticos, vidros, trapos, produtos de limpeza, solventes,
tintas, praguicidas, venenos, inseticidas, medicamentos, sprays, etc. Os
maiores problemas de limpeza de uma cidade estão relacionados ao lixo
domiciliar.
Lixo comercial: proveniente de estabelecimentos comerciais,
como lojas, lanchonetes, restaurantes, açougues, escritórios, hotéis, bancos,
etc. Os componentes mais comuns do lixo comercial são: papéis, papelões,
plásticos, restos de alimentos, embalagens de madeira, resíduos de lava-
gens, sabões, etc.
Lixo industrial: inclui todo e qualquer resíduo resultante da ativi-
dade industrial, estando incluído nesse grupo o lixo proveniente das cons-
truções. O prejuízo causado por este tipo de lixo é maior que o causado
por outros. Os maiores poluentes industriais são: produtos químicos, ácidos,
mercúrio, chumbo, dióxido de enxofre, berílio, oxidantes, alcatrão, buteno,
benzeno, cloro, agrotóxicos, drogas e tetraciclinas.
Lixo hospitalar: constituído por resíduos de diferentes áreas dos
hospitais: refeitório (cozinha), tecidos desvitalizados (restos humanos pro-
venientes das cirurgias), seringas descartáveis, ampolas, curativos, medica-
mentos, papéis, flores, restos de laboratório. Esse tipo de lixo exige cuidado
e atenção especiais quanto à coleta, acondicionamento, transporte e desti-
66 Catarina da Silva Pedrozo
Poluição do Solo
no final, porque contém substâncias prejudiciais à saúde humana.
Lixo público: proveniente da varrição, de mercados, feiras, restos
de animais mortos ou do corte de galhos de árvores em locais públicos.
Lixo especial: composto por resíduos em regime de produção
transiente, como veículos abandonados, descarga de lixo em locais não
apropriados, animais mortos em estradas, pneus.
11.6 Classificação dos resíduos
classe 1a)	 – perigosos – que têm características de inflamabilidade,
corrosividade, reatividade, toxicidade e patogenicidade,
apresentando riscos à saúde pública quando manuseados de
forma inadequada;
classe 2b)	 – não-inertes – que é basicamente o lixo domiciliar;
classe 3c)	 – inertes – por exemplo: resíduos de construção.
11.7 Como resolver o problema do lixo?
reduzira)	 – consumir menos e preferir produtos com menor potencial
de geração de resíduos;
reutilizar - usar novamente as embalagens;b)	
reciclar – fabricar produtos a partir de material usado.c)	
11.8 Atividades de avaliação
Pesquise em sua cidade sobre o lixo. Descubra onde é acondicio-
nado o lixo recolhido. Existem dados de quantidades de lixo orgânico e
inorgânico recolhido por dia? Sua cidade tem usinas de reciclagem do lixo?
Prepare um relatório e encaminhe para o seu professor pelo Ambiente Vir-
tual de Ensino-Aprendizagem.
11.9 Síntese
Nesta unidade nós abordamos de uma forma geral, a poluição do
solo rural e urbano. Percebemos que para a natureza não existe lixo, pois
ela aproveita e recicla a matéria orgânica e os nutrientes. O lixo não reciclá-
vel vai acumular-se e, dependendo do material que o compõe, levará muito
tempo para se degradar. Também vimos que o solo rural e o solo urbano
podem ser contaminados com diferentes materiais e substâncias tóxicas
que podem prejudicar a vida na Terra. Concluímos que, para resolver o
problema do lixo e manter a boa qualidade de vida nas cidades é preciso
reduzir o consumo, reutilizar aquilo que for possível e reciclar os materiais.
Ecologia e Poluição
Poluição Sonora
67
UNIDADE 12 – POLUIÇÃO SONORA
Nesta unidade abordaremos a poluição sonora e suas principais
consequências.
12.1 Objetivo de aprendizagem
Conhecer as principais implicações da poluição sonora para a--
saúde humana.
12.2 O que é a poluição sonora
O som, como poluição, está associado ao “ruído estridente” ou
“som não desejado”. Embora o conceito de som esteja perfeitamente defini-
do pela física o “som não desejado” (como poluição) é muito relativo.
Para fins práticos, o som é medido pela pressão que ele exerce no sis-
tema auditivo humano. Na medida em que essa pressão provoca danos à saú-
de humana, comportamentais ou físicos, ela deve ser tratada como poluição.
A medida da intensidade do som é feita em decibéis (dB), unidade
proposta por Graham Bell. É interessante recordar alguns dos principais ele-
mentos da Física relativos ao som:
o homem possui a capacidade de ouvir o som numa faixaa)	
auditiva que vai de 20 a 20.000 hertz (vibrações por segundo).
Abaixo de 20 Hz tem-se o infra-som, acima de 20.000 Hz, o
ultra-som;
o som propaga-se a diferentes velocidades em função do meio.b)	
No ar ele se propaga a 345 m/s, na água a 1430 m/s e no vácuo
não há propagação, pois o som é uma onda mecânica;
o som possui três qualidades essenciais: a intensidade, a altura ec)	
o timbre. Possui ainda as seguintes propriedades:
reflete-se em paredes e anteparos;1.	
é absorvido pelos materiais e pelo ar;2.	
sofre difração quando passa por fendas;3.	
sofre refração quando se transmite por materiais.4.	
O ruído pode ser classificado em:
contínuoa)	 – é o som que se mantém no tempo;
intermitenteb)	 – é o som não contínuo, em que nos intervalos há
dissipação da pressão;
impulsivoc)	 – é o som proveniente de explosões, de escape de gás,
etc.;
impactod)	 – é o som proveniente de certas máquinas, como prensa
gráfica, por exemplo.
68 Catarina da Silva Pedrozo
Poluição Sonora
A medida do nível de ruído é feita pelo decibelímetro/dosímetro.
Na Tabela 1 está apresentado o nível sonoro das principais atividades hu-
manas. No meio urbano, o nível sonoro varia de 30 a 120 dB.
Tabela 1 - Nível sonoro das atividades humanas
Atividade Nível(dB)
Limiar auditivo 0
Estúdio de gravação 20
Biblioteca forrada 30
Sala de descanso 40
Escritório 50
Conversação 60
Datilografia 70
Tráfego 80
Serra circular	 90
Prensas excêntricas 100
Marteletes 110
Aeronaves 130
Limiar da dor 140
12.3 Principais efeitos danosos da poluição sonora
trauma acústico:a)	 perda auditiva repentina, causada pela
perfuração do tímpano, acompanhada ou não da desarticulação
dos ossículos do ouvido médio, ocorre geralmente após a
exposição a barulhos de grande impacto e intensidade;
surdez temporária:b)	 ocorre após a exposição a um barulho
intenso, por curto período de tempo;
surdez permanente:c)	 pode ser caudada por exposição repetida a
um barulho excessivo.
12.3.1 Outros efeitos da poluição sonora na saúde
Reações generalizadas ao stress têm início sob exposições acima
de 55dB; aumento da pressão sanguínea, ritmo cardíaco e contrações mus-
culares; interrupção na digestão, contrações do estômago, fluxo da saliva e
sucos gástricos; aumento de ácidos graxos e glicose no sangue; desordens
cardiovasculares; alterações nas funções gástricas, físicas e cerebrais.
Em caso de stress crônico, sobrevêm efeitos psicológicos, dis-
túrbios neurovegetativos, náuseas, cefaléia; irritabilidade, instabilidade
emocional, redução da libido, nervosismo, hipertensão, sonolência, insônia,
prevalência de úlceras, perturbações labirintíticas, fadiga, ansiedade.
Poluição Sonora
69Ecologia e Poluição
12.4 O controle de ruídos pode se dar
na fonte: com atividades de realocação de equipamentos,a)	
isolamento acústico, abafadores, confinamento, etc.;
no percurso: com a introdução de barreiras entre a fonte e ob)	
receptor;
no receptor: com ações de controle administrativo (limitar ac)	
duração da exposição) e a utilização de equipamentos de proteção
individual.
12.5 Atividades de avaliação
Faça um passeio pela sua cidade e identifique quais são os locais
mais barulhentos. Relacione os ruídos observados com a fonte geradora
desses ruídos. Elabore um relatório e encaminhe-o para o seu professor
pelo Ambiente Virtual de Ensino-Aprendizagem.
12.6 Síntese
Nesta unidade você pôde entender o que é a poluição sonora e
quais são as suas consequências. A poluição sonora é produzida por sons
indesejáveis que podem varia em meio urbano de 30 a 120 dB.
É medida com o decibelímetro e sua unidade de medida é o decibel
(dB). Algumas atitudes podem controlar os ruídos como o isolamento acús-
tico, realocação de equipamentos, introdução de barreiras entre a fonte e o
receptor, e, ainda, ações de controle administrativo, como limitar a duração
da exposição.
70 Catarina da Silva Pedrozo
SÍNTESE
Neste material procuramos trazer a você alguns subsídios para
uma melhor compreensão sobre a Ecologia e seus níveis de organização.
Vimos, resumidamente, a Ecologia de organismos, populações, comunida-
des e ecossistemas, como a matéria e a energia fluem nos ecossistemas, e
como os fatores ecológicos influenciam as diferentes populações e comu-
nidades que compõem os diferentes ecossistemas, mantendo sua biodiver-
sidade. Também abordamos as diferentes formas de Poluição o que lhe
permitiu reconhecer os diferentes impactos, tanto naturais quanto antró-
picos nos ecossistemas. Agora, você está apto a identificar, caracterizar e
correlacionar os sistemas e ecossistemas, os elementos que os compõem e
suas respectivas funções; além disto, a identificar as fontes e o processo de
degradação dos diferentes ecossistemas, e a dar sua contribuição para a
manutenção da vida no nosso planeta azul.
Ecologia e Poluição 71
REFERÊNCIAS
[1] BRAGA, B.; HESPANHOL, I.; CONEJO, J. G. L.; BARROS, M. T.; SPENCER,
M.; PORTO, M.; NUCCI, N.; JULIANO, N.; EIGER, S. Introdução à
Engenharia Ambiental. São Paulo: Prentice Hall, 305p. 2002.
[2] BRANCO, S. M.; MURGEL, E. Poluição do Ar. São Paulo: Moderna,
87p. 1995.
[3] CORSON, W. H. Manual Global de Ecologia: o que você pode fazer a
respeito da crise do meio-ambiente. São Paulo: Augustus, 413p. 1993.
[4] DAJOZ, R. Princípios de Ecologia. São Paulo: Ed. Artmed, 519p. 2005.
[5] DUVIGNEAUD, P. A Síntese Ecológica. Lisboa: Instituto Piaget, 787p.
1980.
[6] DAL MOLIN, Beatriz Helena, et al. Mapa Referencial para
Construção de Material Didático - Programa e-Tec Brasil. 2. ed.
revisada. Florianópolis: Universidade Federal de Santa Catarina – UFSC,
2008.
[7] ODUM, E. P. Ecologia. Rio de Janeiro: Guanabara, 434p. 1986.
[8] RICKLEFS, R. E. A economia da natureza. Rio de Janeiro: Guanabara
Koogan, 470p. 1993.
[9] TOWNSEND, C.; BEGON, M.; HARPER, J. L. Fundamentos de
Ecologia. 2 ed. – Porto Alegre: Artmed, 592p. 2006.
[10] AEM – Avaliação Ecossistêmica do Milênio. Vivendo além dos nossos
meios. O capital natural e o bem-estar humano. Disponível em: http://
www.cebds.org.br/cebds/docnoticia/vivendo-alem-dos-nossos-meios.pdf.
Acesso em 05 mar. 2009.
[11] ODUM, H. T.; ODUM, E.C.; BROWN, M.T.; LAHART, D.; BERSOK, C. ;
SENDZIMIR, J.; SCOTT, G. B.; NIKKI MEITH, D. S. Y. Ecossistemas e Políticas
Públicas. In Curso de ecossistemas e políticas públicas. Parte II. Tipos de
ecossistemas. Livro traduzido e adaptado para Internet com autorização
do autor principal. 1987. Disponível em: http://www.unicamp.br/fea/
ortega/eco/iuri10a.htm Acesso em 05 mar. 2009.
[12] SHIMIZU, R.M. Interações entre Populações. Programa de Incentivo
à Produção de Materiais Didáticos. Sistema Integrado de Apoio ao Ensino
(SIAE). Pró-Reitorias de Graduação e Pós Graduação – Universidade de
72 Catarina da Silva Pedrozo
São Paulo. Disponível em: http://www.ib.usp.br/ecologia/populacoes_
interacoes_print.htm. Acesso em 05 mar. 2009.
[13] SHIMIZU, R.M. Fatores Limitantes: interferência do ambiente sobre
a sobrevivência dos organismos. Programa de Incentivo à Produção de
Materiais Didáticos. Sistema Integrado de Apoio ao Ensino (SIAE). Pró-
Reitorias de Graduação e Pós Graduação – Universidade de São Paulo.
Disponível em: http://www.ib.usp.br/ecologia/fatores_limitantes_print.htm.
Acesso em 05 mar. 2009.
[14] SHIMIZU, R.M. Sucessão Ecológica. Programa de Incentivo à Produção
de Materiais Didáticos. Sistema Integrado de Apoio ao Ensino (SIAE). Pró-
Reitorias de Graduação e Pós Graduação – Universidade de São Paulo.
Disponível em: http://www.ib.usp.br/ecologia/sucessao_ecologica_print.
htm. Acesso em 05 mar. 2009.
[15] Greenpeace Brasil. Perguntas e respostas sobre a convenção sobre a
Diversidade Biológica. Disponível em: http://www.greenpeace.org/brasil/
institucional/noticias/perguntas-e-respostas-sobre-a. Acesso em 05 mar.
2009.
[16] MMA – Ministério do Meio Ambiente. Disponível em: http://www.
mma.gov.br/. Acesso em 05 mar. 2009.
[17] MENDES, M. C. Desenvolvimento Sustentável. Disponível em: http://
educar.sc.usp.br/biologia/textos/m_a_txt2.html. Acesso em 05 mar. 2009.
[18] KIRCHHOFF, V. W. J. H. Camada de Ozônio: a Guerra Continua.
Disponível em: http://www.dge.inpe.br/ozonio/kirchhoff/html/artigo2.html.
Acesso em 05 mar. 2009.
[19] Greenpeace Brasil. Mudanças climáticas: o filme. Disponível em:
http://www.greenpeace.org.br/clima/filme/home/. Acesso em 05/03/2009.
[20] Greenpeace Brasil. Entenda mudanças climáticas. Disponível em:
http://www.greenpeace.org/brasil/greenpeace-brasil-clima/entenda.
Acesso em 05 mar. 2009.
[21] ZAMPIERON, S. L. M.; VIEIRA, J. L. de A. Poluição da Água. Disponível
em: http://educar.sc.usp.br/biologia/textos/m_a_txt5.html. Acesso em 05
mar. 2009.
Ecologia e Poluição 73
GLOSSÁRIO
Biótopo: conjunto dos aspectos físicos e químicos de um determinado am-
biente.
Biomassa: é a massa da matéria orgânica presente em um ser vivo ou em
um conjunto de seres vivos.
Biosfera: conjunto de locais do planeta Terra capaz de abrigar formas de vida.
Cadeia alimentar: sequência linear de alimentação em que os produtores
servem de alimento para os consumidores primários, estes para os secundá-
rios e assim por diante, até atingir o nível dos decompositores.
Comunidades biológicas (Biocenose): conjunto de seres vivos de diferen-
tes espécies que coabitam uma mesma região.
Comunidade clímax: estágio de máxima estabilidade atingido por uma
comunidade durante o seu desenvolvimento.
Componentes abióticos: conjunto de todas as influências do meio (umida-
de, pressão, temperatura, luminosidade, pH), atuantes sobre os organismos.
Componentes bióticos: conjunto de seres vivos.
Ecologia: ramo da biologia que estuda as interações entre os seres vivos e
o meio onde vivem.
Ecossistema: conjunto formado pelas comunidades biológicas em intera-
ção com os fatores abióticos do meio.
Espécie: conjunto de organismos semelhantes, capazes de se cruzar em
condições naturais, produzindo descendentes férteis.
Habitat: local onde vive determinada espécie.
In situ: é uma expressão latina que significa no lugar. É usada em diferentes
contextos.
Nicho ecológico: representa o conjunto de atividades que a espécie de-
sempenha em seu habitat (modo de vida alimentar, reprodutivo).
População: conjunto de seres da mesma espécie que habitam determinada
região geográfica.
Relações ecológicas: é o tipo de interação entre os seres de uma comu-
nidade biológica. Pode ser intra-específica ou interespecífica, harmônica ou
desarmônica.
74 Catarina da Silva Pedrozo
CURRÍCULO DA PROFESSORA-AUTORA
Concluí o curso em Ciências Biológicas pela Pontifícia Universidade
Católica do RS, tendo efetuado o Mestrado na mesma Instituição. Meu
Doutorado foi realizado na Universidade Federal de São Carlos, na área de
Ecologia e Recursos Naturais. Atualmente sou professora do Departamento
de Ecologia da Universidade Federal do Rio Grande do Sul.

Ecologiae poluicao pb

  • 1.
    CATARINA DA SILVAPEDROZO ESCOLA TÉCNICA ABERTA DO BRASIL – E-TEC BRASIL CURSO TÉCNICO EM MEIO AMBIENTE Disciplina: Ecologia e Poluição ESCOLA TÉCNICA DA UNIVERSIDADE FEDERAL DO RIO GRANDE DO SUL Porto Alegre – RS 2009
  • 2.
    P372e Pedrozo, Catarinada Silva Ecologia e poluição / Catarina da Silva Pedrozo. - Porto Alegre : Escola Técnica da Universidade Federal do Rio Grande do Sul, 2009. 74 p. : il. Inclui bibliografia Curso Técnico em Meio Ambiente, desenvolvido pelo Programa Escola Técnica Aberta do Brasil. 1. Ecologia. 2. Ecosistema. 3. Poluição – Aspectos ambientais. 3. Meio ambiente. 4. Ensino à distância. I. Título. II.Título: Curso Técnico em Meio Ambiente. CDU: 577.4 Catalogação na fonte elaborada na DECTI da Biblioteca da UFSC Presidência da República Federativa do Brasil Ministério da Educação Secretaria de Educação a Distância © Escola Técnica da Universidade Federal do Rio Grande do Sul Este Caderno foi elaborado em parceria entre a Escola Técnica da Universidade Federal do Rio Grande do Sul e a Universidade Federal de Santa Catarina para o Sistema Escola Técnica Aberta do Brasil – e-Tec Brasil. Equipe de Elaboração Escola Técnica da Universidade Federal do Rio Grande do Sul Coordenação Institucional Eduardo Luiz Fonseca Benites/Escola Técnica da UFRGS Professor-autor Catarina da Silva Pedrozo/Escola Técnica da UFRGS Comissão de Acompanhamento e Validação Universidade Federal de Santa Catarina – UFSC Coordenação Institucional Araci Hack Catapan/UFSC Coordenação de Projeto Silvia Modesto Nassar/UFSC Coordenação de Design Instrucional Beatriz Helena Dal Molin/UNIOESTE Design Instrucional Dóris Roncarelli/UFSC Web Design Beatriz Wilges/UFSC Projeto Gráfico Beatriz Helena Dal Molin/UNIOESTE Araci Hack Catapan/UFSC Elena Maria Mallmann/UFSC Jorge Luiz Silva Hermenegildo/CEFET-SC Mércia Freire Rocha Cordeiro Machado/ETUFPR Silvia Modesto Nassar/UFSC Supervisão de Projeto Gráfico Luís Henrique Lindner/UFSC Diagramação André Rodrigues da Silva/UFSC Revisão Lúcia Locatelli Flôres/UFSC
  • 3.
    PROGRAMA E-TEC BRASIL Amigo(a)estudante! O Ministério da Educação vem desenvolvendo Políticas e Programas para ex- pansão da Educação Básica e do Ensino Superior no País. Um dos caminhos encontra- dos para que essa expansão se efetive com maior rapidez e eficiência é a modalidade a distância. No mundo inteiro são milhões os estudantes que frequentam cursos a distân- cia. Aqui no Brasil, são mais de 300 mil os matriculados em cursos regulares de Ensino Médio e Superior a distância, oferecidos por instituições públicas e privadas de ensino. Em 2005, o MEC implantou o Sistema Universidade Aberta do Brasil (UAB), hoje, consolidado como o maior programa nacional de formação de professores, em nível superior. Para expansão e melhoria da educação profissional e fortalecimento do Ensino Médio, o MEC está implementando o Programa Escola Técnica Aberta do Brasil (e-Tec Brasil). Espera, assim, oferecer aos jovens das periferias dos grandes centros urbanos e dos municípios do interior do País oportunidades para maior escolaridade, melhores condições de inserção no mundo do trabalho e, dessa forma, com elevado potencial para o desenvolvimento produtivo regional. O e-Tec é resultado de uma parceria entre a Secretaria de Educação Profissio- nal e Tecnológica (SETEC), a Secretaria de Educação a Distância (SEED) do Ministério da Educação, as universidades e escolas técnicas estaduais e federais. O Programa apóia a oferta de cursos técnicos de nível médio por parte das es- colas públicas de educação profissional federais, estaduais, municipais e, por outro lado, a adequação da infra-estrutura de escolas públicas estaduais e municipais. Do primeiro Edital do e-Tec Brasil participaram 430 proponentes de adequação de escolas e 74 instituições de ensino técnico, as quais propuseram 147 cursos técnicos de nível médio, abrangendo 14 áreas profissionais. O resultado desse Edital contemplou 193 escolas em 20 unidades federativas. A perspectiva do Programa é que sejam ofer- tadas 10.000 vagas, em 250 polos, até 2010. Assim, a modalidade de Educação a Distância oferece nova interface para a mais expressiva expansão da rede federal de educação tecnológica dos últimos anos: a construção dos novos centros federais (CEFETs), a organização dos Institutos Federais de Educação Tecnológica (IFETs) e de seus campi. O Programa e-Tec Brasil vai sendo desenhado na construção coletiva e partici- pação ativa nas ações de democratização e expansão da educação profissional no País, valendo-se dos pilares da educação a distância, sustentados pela formação continuada de professores e pela utilização dos recursos tecnológicos disponíveis. A equipe que coordena o Programa e-Tec Brasil lhe deseja sucesso na sua forma- ção profissional e na sua caminhada no curso a distância em que está matriculado(a). Brasília, Ministério da Educação – setembro de 2008.
  • 5.
    Sumário PALAVRAS DO PROFESSOR9 PROJETO INSTRUCIONAL 10 ícones e legendaS 12 MAPA CONCEITUAL 15 INTRODUÇÃO 16 UNIDADE 1 – CONCEITO 17 1.1 Objetivos de aprendizagem 17 1.2 Histórico e conceitos 17 1.3 Níveis de organização ecológica 17 1.4 Atividades de avaliação 19 1.5 Síntese 19 UNIDADE 2 – ENERGIA E CICLOS BIOGEOQUÍMICOS 21 2.1 Objetivos de aprendizagem 21 2.2 Introdução 21 2.3 A energia solar 21 2.4 A produção primária 23 2.5 A dinâmica do ecossistema 24 2.6 Os caminhos dos elementos no ecossistema 24 2.7 Atividades de avaliação 26 2.8 Síntese 26 UNIDADE 3 – ECOSSISTEMAS 27 3.2 Conceito de ecossistema 27 3.3 Tipos de ecossistemas 27 3.4 Atividades de avaliação 30 3.5 Síntese 30 UNIDADE 4 – FATORES ECOLÓGICOS 31 4.1 Objetivo de aprendizagem 31
  • 6.
    4.2 Fatores ecológicos31 4.3 Influência dos fatores ecológicos 31 4.4 Classificação dos fatores ecológicos 31 4.5 Fatores limitantes: lei do mínimo, lei da tolerância, fatores reguladores 32 4.6 Valência ecológica 33 4.7 Atividades de avaliação 34 4.8 Síntese 34 Unidade 5 – POPULAÇÕES 35 5.1 Objetivo de aprendizagem 35 5.2 Conceito de população 35 5.3 Estrutura espacial das populações 35 5.4 A abundância das espécies e sua estimativa 36 5.5 Crescimento populacional e regulação 37 5.6 Regulação das populações 38 5.7 Atividades de avaliação 38 5.8 Síntese 38 UNIDADE 6 – COMUNIDADES 39 6.1 Objetivo de aprendizagem 39 6.2 Comunidades e suas principais características 39 6.3 Sucessão ecológica 40 6.4 Organização da comunidade – cadeias tróficas 42 6.5 A diversidade 42 6.6 Atividades de avaliação 44 6.7 Síntese 44 UNIDADE 7 – BASES DO DESENVOLVIMENTO SUSTENTÁVEL 45 7.1 Objetivos de aprendizagem 45 7.2 Desenvolvimento sustentável 45 7.3 Atividades de avaliação 47 7.4 Síntese 48
  • 7.
    UNIDADE 8 –INTRODUÇÃO À CRISE AMBIENTAL 49 8.1 Objetivo de aprendizagem 49 8.2 Introdução 49 8.3 Atividades de avaliação 50 8.4 Síntese 50 UNIDADE 9 – POLUIÇÃO DO AR E AS MUDANÇAS CLIMÁTICAS 51 9.1 Objetivos de aprendizagem 51 9.2 O que é a poluição do ar? 51 9.3 Como pode ser feito o controle da poluição do ar 54 9.4 Mudanças climáticas 55 9.5 Atividades de avaliação 55 9.6 Síntese 56 UNIDADE 10 – POLUIÇÃO DA ÁGUA 57 10.1 Objetivo de aprendizagem 57 10.2 Principais poluentes aquáticos 57 10.3 As grandes formas de poluição aquática 57 10.4 Poluição química das águas 58 10.5 Poluição por fosfatos e nitratos 58 10.6 Atividades de avaliação 59 10.7 Síntese 59 UNIDADE 11 – POLUIÇÃO DO SOLO 61 11.1 Objetivo de aprendizagem 61 11.2 O que é a poluição do solo 61 11.3 Poluição do solo rural 61 11.4 Poluição do solo urbano 62 11.5 Tipos de lixo 65 11.6 Classificação dos resíduos 66 11.7 Como resolver o problema do lixo? 66 11.8 Atividades de avaliação 66
  • 8.
    11.9 Síntese 66 UNIDADE12 – POLUIÇÃO SONORA 67 12.1 Objetivo de aprendizagem 67 12.2 O que é a poluição sonora 67 12.3 Principais efeitos danosos da poluição sonora 68 12.4 O controle de ruídos pode se dar 69 12.5 Atividades de avaliação 69 12.6 Síntese 69 SÍNTESE 70 REFERÊNCIAS 71 GLOSSÁRIO 73 CURRÍCULO DA PROFESSORA-AUTORA 74
  • 9.
    9Ecologia e Poluição- Curso Técnico em Meio Ambiente PALAVRAS DO PROFESSOR Caro estudante! A Ecologia é a ciência da nossa grande casa, o planeta Terra. Como podemos aproveitar tudo de bom que ele nos oferece e, ao mesmo tempo, preservá-lo se não o conhecemos? A vida, neste planeta azul, é extremamente diversa e nos oferece os meios pelos quais podemos viver e conviver com qualidade e conforto, mas sem esquecer de todos os serviços que nos presta. Sem eles, a vida na Terra seria impossível. Espero que este material lhe permita compreender como a ener- gia flui nos diferentes ecossistemas e como os materiais necessários à vida estão disponíveis. Assim, as espécies se relacionam com o meio ambiente que as cercam utilizando os recursos naturais que a Terra lhes oferece, para perpetuar a vida. Quando utilizamos os recursos naturais excessivamente e de uma forma não sustentável, geramos algum tipo de poluição que pode ser da- nosa a todas as espécies, incluindo a espécie humana. Esta é a principal idéia desta disciplina: dar a você subsídios para entender os processos que asseguram às espécies, condições adequadas para a sobrevivência na Terra. Aproveite! Bons estudos! Professora Catarina
  • 10.
    10 Catarina daSilva Pedrozo UNIDADEOBJETIVOSMATERIALIMPRESSORECURSOSDIGITAIS CARGA HORÁRIA ESTRATÉGIAS ATIVIDADESDE AVALIAÇÃO REFERÊNCIAS 1Apresentarumbrevehistó- ricodaEcologiaeosníveis deorganizaçãoecológica. Textodaunidadeeativida- desintegradas. Hipertextoabordandoosob- jetivosdaunidadecomum brevehistóricodaEcologiae comoédelimitadapelosseus níveisdeorganização. 04horasAulaexpositivadisponibili- zadaemPowerPoint.Pes- quisaemdiferentessitesda internetouembibliotecas públicasouescolaressobre ahistóriadaEcologiaeas diferentesformasdepensa- mentodosprimeirospesqui- sadoresdestaciência. Pesquisarnainternete compartilharimpressões nofórum. 1,4,7,8,9 2MostrarcomoaEnergiae amatériafluemnosecos- sistemaseosCiclosBio- geoquímicosdamatéria orgânicaenutrientes. Textodaunidade,ilustra- çõesproduzidassobreo conteúdoeatividadesin- tegradas. Hipertextoabordandoosob- jetivosdaunidade,aentrada daenergianosecossistemas ecomoéfeitaatransferência destaedosnutrientesentre osdiferentesníveisdacadeia trófica. 02horasAulaexpositivadisponibili- zadaemPowerPoint. Realizarexercíciosobreos conceitosabordadosna unidadeeencaminharao professorpeloAVEA. 1 3Definirecossistemas;apre- sentarosprincipaistipos deecossistemasecomoé oseufuncionamento. Textodaunidade,ilustra- çõesproduzidassobreo conteúdoeatividadesin- tegradas. Hipertextoabordandoos objetivosdaunidade,ocon- ceitodeecossistemaseseus principaistiposecomofun- cionam. 04horasAulaexpositivadisponibili- zadaemPowerPoint. Realizarexercíciosobreos conceitosabordadosna unidadeeencaminharao professorpeloAVEA. 1,4,7,8,9 4DefinirFatoresEcológicos eidentificarcomoinfluen- ciamasespéciesvivas. Textodaunidadeeativida- desintegradas. Hipertextoabordandoosob- jetivosdaunidade,osprin- cipaisfatoresecológicosque influenciamadistribuiçãoe abundânciasdeespéciesna natureza. 04horasAulaexpositivadisponibiliza- daemPowerPoint.Observa- çãoinsitusobreaocorrên- ciadeespéciesmigratórias naregiãodoestudantee relacionarcomfatoreseco- lógicosinfluenciadores. Realizarexercícioabordan- doaalteraçãodatempe- raturaemumlagofictício easuainfluênciasobreas espéciesestenoeeuritér- micasecompartilharim- pressõesnofórum. 4,7,8,9 5DefinirPopulaçõeseapre- sentarseusprincipaisatri- butos. Textodaunidade,ilustra- çõesproduzidassobreo conteúdoeatividadesin- tegradas. Hipertextoabordandoosob- jetivosdaunidade,ascarac- terísticasdepopulaçãocomo suadistribuiçãoedispersãoe oseucrescimento. 04horasAulaexpositivadisponibiliza- daemPowerPoint.Observa- çãoinsitudaexistênciade ambientesnaturaisecultiva- doseadispersãodasespé- ciesanimaisevegetaisnestas áreas. Prepararumaapresen- taçãosobreoconteúdo propostoecompartilhar impressõesnofórum. 4,7,8,9 6ConceituarComunidades eapresentarsuasprinci- paiscaracterísticas. Textodaunidadeeativida- desintegradas. Hipertextoabordandoos objetivosdaunidade,as principaiscaracterísticasde umacomunidade,comoé compostaecomoreageàs mudançasambientais. 04horasAulaexpositivadisponibili- zadaemPowerPoint.Saída acampoparaaescolhade umaáreaparaacoletade dadossobreadiversidade deespéciesvegetais. Coletardadosemuma áreaescolhidaparain- vestigaradiversidadede espéciesvegetaisecom- partilharasobservações nofórum. 4,7,8,9 PROJETO INSTRUCIONAL
  • 11.
    11Ecologia e Poluição- Curso Técnico em Meio Ambiente 7Apresentarecorrelacionar osdiferentesmodelosde desenvolvimentohumano buscandooentendimento sobreaimportânciadode- senvolvimentosustentável. Textodaunidade,ilustra- çõesproduzidassobreo conteúdoeatividadesin- tegradas. Hipertextoabordandoos objetivosdaunidade,a apresentaçãodosmodelos dedesenvolvimentohuma- no,comparandooatualeo modelodedesenvolvimento sustentável. 02horasAulaexpositivadisponibili- zadaemPowerPoint.Dis- cussõesviachatsobreo desenvolvimentohumano atualeodesenvolvimento sustentável. Resumirasimpressõesso- breadiscussãopropostae encaminharaoprofessor peloAVEA. 1,3,5,9 8Introduzirotema:Crise Ambientaleidentificar suasprincipaiscausase consequências. Textodaunidadeeativida- desintegradas. Hipertextoabordandoos objetivosdaunidadeeuma introduçãoàcriseambiental, relacionandoocrescimento populacionalhumanoaos problemasrelacionadosa estecrescimento. 02horasAulaexpositivaemPower- Point.Utilizaçãodetextode apoiodainternet. Identificarosserviçosofe- recidospelosdiferentes ecossistemaseresumiras impressõespessoaisnofó- rum.Encaminharaopro- fessorpeloAVEA. 1,2,3,9 9DefinirPoluiçãodoAre asMudançasClimáticase identificarsuasprincipais causaseconsequênciasà saúdehumanaedosecos- sistemas. Textodaunidadeeativida- desintegradas. Hipertextoabordandoos objetivosdaunidade,com oconceitodepoluiçãodo ar,principaispoluentese suasfonteseconsequências àsaúdehumanaedosecos- sistemas. 04horasAulaexpositivaemPower- Point.Utilizaçãodefilme nosite:http://www.gre- enpeace.org.br/clima/filme/ home/paraaidentificação deeventoseconsequências dasmudançasclimáticasno Brasil. Identificareventosecon- sequênciasdasmudanças climáticasnoBrasilatra- vésdofilmepropostoe encaminharasimpressões pessoaisaoprofessorpelo AVEA. 1,8 10DefinirPoluiçãodaÁgua eapresentarassuasprinci- paisconsequências. Textodaunidade,ilus- traçãoproduzidasobreo conteúdoeatividadesin- tegradas. Hipertextoabordandoosob- jetivosdaunidade,conceito depoluiçãodaágua,princi- paispoluentes,suasfontese consequências. 04horasAulaexpositivaemPower- Point. Realizarexercíciosobreos conceitosabordadosna unidadeeencaminharao professorpeloAVEA. 1,2,9 11DefinirPoluiçãodoSoloe mostrarsuascausasecon- sequências. Textodaunidade,ilustra- çõesproduzidassobreo conteúdoeatividadesin- tegradas. Hipertextoabordandoosob- jetivosdaunidade,poluição dosolo,suasorigensecon- sequênciaseaçõespropositi- vasparaacorretadisposição dolixo. 02horasAulaexpositivadisponibi- lizadaemPowerPoint.Re- alizarumapesquisanasua cidadeouregiãoparaaco- letadedadossobreotipo delixoaliproduzido,suas quantidadesedisposição adequada. Verificarainfluênciadas atividadesantropogênicas daregiãocomageração delixoesuadisposiçãolo- cal.Prepararumrelatório eencaminharparaopro- fessorpeloAVEA. 1,3,9 12DefinirPoluiçãoSonorae apresentarsuasprincipais consequências. Textodaunidadeeativida- desintegradas. Hipertextoabordandoosob- jetivosdaunidade,apresen- taçãodamedidadeintensi- dadedesom,ruídosurbanos, implicaçõesdapoluiçãoso- noraàsaúdehumanaefor- masdecontrolederuídos. 02horasAulaexpositivadisponibili- zadaemPowerPoint.Pro- porumavisitaàcidadeou umaregiãoembuscadelo- caisondesepodeobservar poluiçãosonoraesuafonte geradora. Identificarnasuaregiãoa ocorrênciadepoluiçãoso- noraesuasconsequências. Prepararumrelatórioeen- caminharparaoprofessor peloAVEA. 1,2,9
  • 12.
    12 Catarina daSilva Pedrozo ícones e legendaS Caro estudante! Oferecemos para seu conhecimento os ícones e sua legenda que fazem parte da coluna de indexação. A intimidade com es- tes e com o sentido de sua presença no caderno ajudará você a compreen- der melhor as atividades e exercícios propostos (DAL MOLIN, et al.,2008). Saiba mais Ex: http://www. etecbrasil.mec. gov.br Este ícone apontará para atividades complementares ou para informações importantes sobre o assunto. Tais in- formações ou textos complementares podem ser encon- trados na fonte referenciada junto ao ícone. Para refletir... Ex: Analise o caso... dentro deste tema e compare com..., assista ao filme... Toda vez que este ícone aparecer na coluna de indexação indicará um questionamento a ser respondido, uma ativi- dade de aproximação ao contexto no qual você vive ou participa, resultando na apresentação de exemplos coti- dianos ou links com seu campo de atuação. Mídias integradas Ex.: Assista ao filme... e comente-o. Quando este ícone for indicado em uma dada unidade significa que você está sendo convidado a fazer atividades que empreguem diferentes mídias, ou seja, participar do Ambiente Virtual de Ensino-Aprendizagem (AVEA), assistir e comentar um filme, um videoclipe, ler um jornal, comen- tar uma reportagem, participar de um chat, de um fórum, enfim, trabalhar com diferentes meios de comunicação.
  • 13.
    13Ecologia e Poluição- Curso Técnico em Meio Ambiente Avaliação Este ícone indica uma atividade que será avaliada dentro de critérios específicos da unidade. Lembre-se Ex.: O canal de satélite deve ser reservado com antecedência junto à Embratel. A presença deste ícone ao lado de um trecho do texto indi- cará que aquele conteúdo significa algo fundamental para a aprendizagem. Destaque Retângulo com fundo colorido. A presença do retângulo de fundo indicará trechos importantes do texto, destacados para maior fixa- ção do conteúdo.
  • 15.
    15Ecologia e Poluição- Curso Técnico em Meio Ambiente MAPA CONCEITUAL
  • 16.
    16 Catarina daSilva Pedrozo INTRODUÇÃO Atualmente, a Ecologia é um assunto sobre o qual quase todo mundo tem prestado atenção e a maioria das pessoas considera importante – mesmo quando elas não conhecem o significado exato do termo. Não pode haver dúvida de que ela é importante; mas isso a torna ainda mais crítica quando compreendemos o que ela é e como estudá-la (TOWNSEND; BEGON; HARPER, 2006). A base para os estudos em meio ambiente traz subsídios para uma melhor compreensão sobre ações de preservação dos recursos naturais, com controle e avaliação dos fatores que causam impacto nos ciclos de matéria e energia, diminuindo os efeitos causados no solo, água e ar. Desta forma, este material poderá auxiliá-lo a identificar, caracte- rizar e correlacionar os sistemas e ecossistemas, os elementos que os com- põem e suas respectivas funções. Além de ajudá-lo a identificar as fontes e o processo de degradação dos diferentes ecossistemas. Como referenciado anteriormente, não pode haver dúvida de que a Ecologia é uma ciência importante e que, para que possamos preservar nossos recursos naturais, é importante conhecê-la e utilizar seus ensina- mentos como ferramenta na compreensão dos muitos processos naturais e impactos provocados pela ação da espécie humana.
  • 17.
    17Ecologia e Poluição– Curso Técnico em Meio Ambiente Conceito UNIDADE 1 – CONCEITO A Ecologia tornou-se uma ciência maior de grande importância, cujas aquisições deveriam ser postas em prática em uma sociedade preocupada em assegurar um desenvolvimento durável, fundado na conservação da biodiversidade das espécies animais e vegetais e em um funcionamento harmonioso da biosfera. (DAJOZ, 2005). 1.1 Objetivos de aprendizagem Conhecer um breve histórico da Ecologia;-- Entender os níveis de organização ecológica.-- 1.2 Histórico e conceitos A Ecologia foi definida pela primeira vez em 1866, por Ernst Ha- eckel, discípulo de Charles Darwin. Segundo ele a Ecologia era “a ciência global das relações dos organismos com o mundo exterior que os envol- ve, no qual incluímos, em sentido amplo, todas as condições de existência” (apud TOWNSEND; BEGON; HARPER, 2006). Nos anos seguintes a Eco- logia Vegetal e a Ecologia Animal começaram a ser tratadas separadamente. Contudo, há muito tempo, botânicos e zoólogos concordam que têm um caminho comum e que suas diferenças precisam ser harmonizadas. Ecologia é a ciência da “casa” e, portanto, de tudo que a compõe. Então, o conceito de Ecologia passou a ser discutido por diferentes estudiosos, até chegar-se àquele proposto por Charles Krebs como o mais completo: Ecologia é “o estudo científico da distribuição e abundância de organismos e das inte- rações que determinam a distribuição e abundância” (apud TOWNSEND; BEGON; HARPER, 2006). 1.3 Níveis de organização ecológica Talvez a melhor maneira para delimitar a Ecologia moderna seja através do conceito de níveis de organização, visualizados como uma forma de “espectro biológico”. A Ecologia atua em uma amplitude de escalas: temporais, espaciais e biológicas. É importante avaliar a amplitude dessas escalas e como elas se relacionam entre si. Frequentemente, ao mundo vivo, é referida uma hierarquia biológica, que começa com partículas sub- celulares e continua com células, tecidos e órgãos. A Ecologia, no entanto, ocupa-se com os três níveis de organização seguintes: Você pode, a partir deste conceito, entender que a ciência Ecologia trata do estudo das características dos ambientes que determinam onde podemos encontrar determinadas espécies, sejam elas vegetais, animais ou microrganismos, e suas abundâncias nos diferentes ecossistemas aos quais elas se relacionam.
  • 18.
    18 Catarina daSilva Pedrozo Conceito organismos (representados dentro da população);a) populações (consistindo em indivíduos de uma mesma espécieb) juntos); comunidades (populações de diferentes espécies vivendo noc) mesmo lugar). O organismo é a unidade mais fundamental da Ecologia. Nenhuma unidade menor em Biologia, tais como órgão, célula ou molécula, tem uma vida separada no meio ambiente (embora, no caso dos protistas e bactérias unicelulares, células e organismos sejam sinônimos). A estrutura e o funcio- namento de um organismo (seja ele uma planta, um animal ou microrganis- mo) são determinados por um conjunto de instruções genéticas herdadas de seus pais e por influência do meio ambiente no qual o organismo vive. Todo o organismo é limitado por uma membrana ou outro envoltório através do qual ele troca energia e matéria com os seus arredores. O seu sucesso como entidade ecológica depende de um balanço positivo de energia e matéria que sustentem sua manutenção, seu crescimento e sua reprodução. Muitos organismos de uma mesma espécie constituem uma população. As popu- lações diferem de organismos no sentido de que elas são potencialmente imortais, sendo seus tamanhos mantidos através dos tempos pelo nasci- mento de novos indivíduos que repõem aqueles que morrem. Já, muitas populações de diferentes espécies vivendo no mesmo lugar constituem uma comunidade. A Figura 1 apresenta os níveis de organização ecológica. População Comunidade EcossistemaBiosfera Figura 1.1 – Níveis de organização ecológica
  • 19.
    19Ecologia e Poluição– Curso Técnico em Meio Ambiente Conceito 1.4 Atividades de avaliação Pesquise em diferentes sites na Internet ou na biblioteca pública da sua cidade sobre a história da Ecologia, seu nascimento e as diferentes formas de pensamento dos pesquisadores que deram início aos estudos que tornaram esta uma das ciências mais importantes para o entendimento da sobrevivência da vida na Terra. Compartilhe o resultado de sua pesquisa com seus colegas no fórum. 1.5 Síntese Nesta unidade abordamos o conceito de Ecologia e apresentamos um breve histórico desta nova ciência. Mostramos que a Ecologia moderna é delimitada pelos seus níveis de organização, quais sejam: organismo, po- pulações e comunidades.
  • 21.
    Ecologia e Poluição Energiae Ciclos Biogeoquímicos 21 UNIDADE 2 – ENERGIA E CICLOS BIOGEOQUÍMICOS Nesta unidade abordaremos a principal fonte de energia e como ela é aproveitada na Terra, assim como os principais nutrientes necessários à vida. 2.1 Objetivos de aprendizagem Compreender como a energia e a matéria fluem nos ecossistemas;-- Compreender os Ciclos Biogeoquímicos da matéria orgânica e-- nutrientes. 2.2 Introdução À medida que as informações foram sendo reunidas pelos diver- sos pesquisadores, vários conceitos surgiram, levando o estudo da Ecologia para novas direções. Dentre eles, o conceito de comunidade biológica, entidade funcional única ligando os organismos pelas relações de alimenta- ção. Outro conceito, considerando os animais e as plantas em grupos, jun- tos com os fatores físicos dos seus arredores, como um sistema ecológico fundamental, foi o de ecossistema. Então, populações e comunidades foram tratadas como sistemas termodinâmicos, onde ocorrem as trocas de nutrientes e energia. Com uma estrutura conceitual clara de um ecossistema e uma “moeda” de ener- gia para descrever sua estrutura, os ecólogos começaram a medir o fluxo de energia e o ciclo de nutrientes no ecossistema. Diferente da energia que vem da luz do sol e deixa o ecossistema, como calor, os nutrientes são reci- clados e mantidos dentro do sistema. 2.3 A energia solar Todos os seres vivos necessitam de matéria-prima para seu cresci- mento, reprodução, desenvolvimento e reparação de perdas. Necessitam também de energia para a realização de seus processos vitais. Essas neces- sidades são supridas pelo alimento orgânico. Os seres autótrofos sintetizam seus próprios alimentos através da fotossíntese ou da quimiossíntese. A energia para esta síntese vem do sol. Os principais produtores da terra são os organismos fotossintetizantes. O alimento produzido pelos autótrofos é utilizado por eles mesmos e pelos organismos heterótrofos. Na Figura 2.1 está representado o fluxo de energia na Terra. Obser- ve que a energia solar que chega ao nosso planeta é aproveitada de diversas formas, sendo que parte dela é usada primordialmente para a fotossíntese. Os organismos transformam energia e processam matériais de diversas maneiras, à medida que eles metabolizam, crescem e se reproduzem. Reflita sobre a importância das trocas de nutrientes e energia entre o meio ambiente, os organismos, suas populações e comunidades e o meio em que vivem.
  • 22.
    22 Catarina daSilva Pedrozo Energia e Ciclos Biogeoquímicos Figura 2.1 – Fluxo de energia na Terra Fonte: Braga, et al., 2002. Qual o caminho seguido pela energia no ecossistema? Este caminho é a cadeia alimentar ou cadeia trófica que se inicia nos vegetais fotossinte- tizantes, passando por diversos organismos que deles se alimentam e servem de alimento para outros, conforme pode ser visualizado na Figura 2.2. Resumidamente, as cadeias alimentares ou tróficas começam pe- los vegetais, definidos como produtores capazes de sintetizar a matéria orgânica. Seguem pelos herbívoros, que se alimentam dos produtores, e são considerados como consumidores primários; pelos carnívoros, que se alimentam dos herbívoros e são considerados consumidores secundários, e assim por diante. Os elementos nutrientes necessários a este ciclo são devolvidos ao ambiente pela ação dos organismos detritívoros. Figura 2.2 – Cadeia alimentar e fluxo energético Fonte: Braga et al., 2002. Todos os organismos que pertencem a um mesmo patamar da ca- deia trófica pertencem a um mesmo nível trófico. A energia que entra no ecossistema e é absorvida pelos produtores sofre transformação ao longo da cadeia trófica, tornando-se cada vez menos aproveitável (Figura 2.3). Da energia que entra nos ecossistemas através dos organismos produtores, uma pequena parte é transferida de um nível a outro da cadeia trófica e é sempre unidirecional, ou seja, passa dos produtores para os consumidores primários, destes para os consumidores secundários, e assim por diante.
  • 23.
    Energia e Ciclos Biogeoquímicos 23Ecologiae Poluição No desenvolvimento de estudos de ecossistemas, o ciclo de ele- mentos assumiu uma posição de igual importância ao fluxo de energia. Uma razão para a importância do ciclo de nutrientes é o fato de que os níveis de certos nutrientes regulam a produção primária. Figura 2.3 – Cadeia trófica Fonte: Braga et al., 2002. 2.4 A produção primária As plantas capturam energia luminosa e o CO2 atmosférico para a síntese de compostos orgânicos de carbono, hidrogênio e oxigênio tais como a glicose. A glicose e outros compostos orgânicos (amido e óleos) po- dem ser transportados através das plantas ou armazenados para posterior liberação por meio da respiração. Eis a representação do processo: 6CO2 + 6H2 O + energia solar → C6 H12 O6 + 6O2 Rearranjadas e montadas, as moléculas de glicose tornam-se gor- dura, óleos e celulose. Combinadas com o nitrogênio, fósforo, enxofre e magnésio, carboidratos simples, derivados da glicose, produzem um con- junto de proteínas, ácidos nucléicos e pigmentos. As plantas não podem crescer a menos que possuam todos esses materiais de construção básicos. Este é o princípio da vida e o que nos permite entender porque existe vida no planeta Terra.
  • 24.
    24 Catarina daSilva Pedrozo Energia e Ciclos Biogeoquímicos 2.5 A dinâmica do ecossistema O fluxo de energia e a sua eficiência de transferência resumem alguns aspectos da estrutura de um ecossistema como: o número de níveis tróficos; a importância relativa dos detritívoros e herbívoros; os valores de regime estacionário para a biomassa e detritos acumulados; as taxas de troca de matéria orgânica na comunidade. Como vimos anteriormente, o ecossistema ganha energia através da fotossíntese e o transporte da matéria orgânica para dentro e para fora do sistema. As fontes de matéria orgânica são denominadas entradas alócto- nes e a produção local é denominada autóctone. 2.6 Os caminhos dos elementos no ecossistema Os nutrientes – material básico para a construção da molécula viva – ao contrário da energia, permanecem dentro do ecossistema onde circu- lam continuamente entre os organismos e o meio físico. A maioria origina-se nas rochas da crosta ou na atmosfera terrestre, mas dentro do ecossistema eles são reutilizados várias vezes pelas plantas verdes e pelos animais, para posteriormente se dispersarem nos sedimentos, nas águas correntes, nos lençóis de água ou na atmosfera. Os nutrientes minerais pertencem à Biosfera e sua quantidade é limitada. São constantemente reciclados e nesse processo participam os seres vivos. Os mais importantes ciclos da matéria são o do carbono, do nitrogênio e da água, entre outros. Observe nas Figuras 2.4 a 2.6 como esses materiais se originam, como entram na cadeia trófica e como são devolvidos para o ambiente. Figura 2.4 – Ciclo do carbono Fonte: Braga et al. 2002. Os seres vivos mantêm constante troca de matéria com o ambiente. Os elementos químicos são retirados do ambiente, utilizados pelos seres vivos e novamente devolvidos ao ambiente, em processos que constituem ciclos.
  • 25.
    Ecologia e Poluição Energiae Ciclos Biogeoquímicos 25 Quando as plantas retiram o CO2 da atmosfera através da fotos- síntese, fazem a produção da biomassa e do oxigênio. Quando exploramos os combustíveis fósseis devolvemos à atmosfera o CO2 , porém em quanti- dades muito maiores. Esta é a principal causa da poluição atmosférica que trataremos mais adiante, na unidade 9. Figura 2.5 - Ciclo do nitrogênio Fonte: Braga et al., 2002. Assim como o carbono, o nitrogênio também é originado na at- mosfera. Entra no ciclo sendo fixado biologicamente em nitratos através das bactérias, é transformado pela amonificação, nitrificação e desnitrificação, e é devolvido para a atmosfera. Já a água é devolvida para os ecossistemas pelo ciclo hidrológico, como representado na Figura 2.6. Evapora e é devolvida para a atmosfera também pela transpiração das plantas, onde se condensa e retorna para a terra através da precipitação. Figura 2.6 Ciclo da água Fonte: Braga et al., 2002. Reflita sobre a importância da água para os diferentes ecossistemas e como ela é devolvida para a Terra, depois de passar pelo ciclo hidrológico.
  • 26.
    26 Catarina daSilva Pedrozo Energia e Ciclos Biogeoquímicos 2.7 Atividades de avaliação Elabore suas respostas às seis questões abaixo e encaminhe-as ao seu professor pelo Ambiente Virtual de Ensino-Aprendizagem na pasta des- tinada a este fim: Defina Ecologia.1. Qual é a melhor maneira para delimitar a Ecologia moderna?2. Explique como os organismos se relacionam com seus ambientes3. e como podem influenciá-los. Porque populações e comunidades são tratadas como4. sistemas termodinâmicos? Qual é o caminho da energia e dos nutrientes pelos ecossistemas?5. Por que é importante que os nutrientes, assim como a água, sejam6. reciclados e devolvidos para os ecossistemas? 2.8 Síntese Na unidade 2 abordamos a entrada da energia nos ecossistemas, como estes estão organizados como sistemas termodinâmicos e como é feita a transferência desta energia e dos nutrientes entre os diferentes níveis da cadeia trófica. Ressaltamos a importância dos ciclos biogeoquímicos dos principais componentes da vida que são o carbono, o nitrogênio e a água e como cada um deles é devolvido, depois de ser utilizado. Na próxima uni- dade, veremos como os ecossistemas estão organizados.
  • 27.
    Ecossistemas 27Ecologia e Poluição UNIDADE3 – ECOSSISTEMAS Nesta unidade será abordado o conceito de ecossistema, sua orga- nização, os diferentes tipos e suas principais características. 3.1 Objetivos de aprendizagem Conhecer o conceito de ecossistema e entender como são-- organizados; Caracterizar os principais tipos de ecossistemas e entender seu-- funcionamento. 3.2 Conceito de ecossistema Sabemos que em um ecossistema, o conjunto de seres vivos in- terage entre si e com o meio natural de maneira equilibrada, por meio da reciclagem de matéria e do uso eficiente da energia solar, como vimos ante- riormente. A natureza fornece todos os elementos necessários para as ativi- dades dos seres vivos: o seu conjunto recebe o nome de biótopo, enquanto que o conjunto de seres vivos recebe o nome de biocenose. A união entre biótopo e biocenose forma o ecossistema. Em um ecossistema, cada espécie possui seu habitat e seu nicho ecológico. Habitat pode ser definido como o local ocupado pela espécie e o nicho é a função que ela exerce dentro do ecossistema. Qual seria esta função? A de produtores primários, consumidores primários, secundários ou terciários, ou decompositores. 3.3 Tipos de ecossistemas A superfície terrestre apresenta, em toda sua extensão, uma gran- de diversidade de habitats em função da variação do clima, distribuição de nutrientes, topografia, etc., que leva também a uma grande variedade de seres vivos. Note, na Figura 3.1, as características de um ecossistema aquá- tico e de um ecossistema terrestre. Observe os diferentes nichos ecológicos e quais espécies lhes são correspondentes. Lembre-se: na cadeia trófica ou alimentar, cada espécie pertence a um nível trófico. Então, pode pertencer ao nicho ecológico dos produtores primários, consumidores primários, secundários ou terciários, ou ainda ser um organismo decompositor.
  • 28.
    28 Catarina daSilva Pedrozo Ecossistemas Figura 3.1 – Ecossistemas aquático e terrestre Fonte: Braga et al., 2002. 3.3.1. Ecossistemas terrestres Nos ecossistemas terrestes, os vegetais constituem o essencial da biomassa, impondo à paisagem um aspecto característico, uma vez que são mais fáceis de serem visualizados e assim quantificados. Grandes regiões da Terra têm vegetação semelhante, mesmo em continentes diferentes, que são denominadas biomas, determinadas pelo clima, temperatura e pluviosidade. Figura 3.2 – Grandes ecossistemas da Terra Fonte: Braga et al., 2002. Observe na Figura 3.2 em que faixa climática está localizado cada bioma. Pesquise no site: http://www.unicamp.br/fea/ ortega/eco/iuri10a.htm a relação entre os diferentes biomas com a temperatura e precipitação.
  • 29.
    Ecologia e Poluição Ecossistemas 29 a)Os diferentes biomas 1. Tundra Está localizado em altas latitudes (especialmente no hemisfério norte) e altitudes, apresenta o solo congelado o ano todo ou a maior parte do ano. Não possui árvores, apenas ervas, líquens e musgos. A maioria dos animais (aves insetívoras, lebres, caribus, lobos, raposas) hiberna ou migra. 2. Taiga (ou floresta boreal ou floresta de coníferas) Também localizado em altas latitudes (especialmente no hemisfé- rio norte), abaixo da tundra. Possui árvores perenes, com folhas em forma de agulha, poucas com folhas largas (caducifólias). O inverno é muito frio, o verão é curto, porém mais longo que na tundra. Existem muitos insetos, aproveitados por aves migratórias para alimentar seus filhotes. Há, também, aves insetívoras ou predadoras, cervos, ursos, lobo, raposas, gatos. 3. Floresta temperada Zonas temperadas com invernos frios e verões mais longos. A maioria das árvores são caducifólias (tons vermelhos e amarelos no outono). A fauna é semelhante à da taiga, mas com porcos, esquilos e outros animais, além de algumas aves granívoras e frugívoras. 4. Floresta tropical Climas úmidos e quentes, com estações chuvosas longas. Vegeta- ção perenifólia, complexa, com grande estratificação (emergentes, dossel, sub-bosque). A fauna é muito diversificada em espécies e hábitos, porém grandes mamíferos são raros. 5. Campos Divide-se em dois tipos principais: estepe (caracterizada pelo domínio das gramíneas) e savana (com vegetação incluindo arbustos e pequenas árvo- res). O clima é temperado seco e/ou sazonal. As savanas apresentam um gran- de número de herbívoros de grande porte e carnívoros. As aves são corredoras e muitas têm grande porte, como as emas dos cerrados sul-americanos. 6. Desertos São regiões áridas de vegetação rara e espaçada, nas quais predomina o solo nu. O clima é seco e quente, com chuvas extremamente raras. Ocor- rem grandes variações diárias de temperatura. A vegetação é composta prin- cipalmente por arbustos caducifólios, cactos e suculentas. A fauna é repre- sentada por muitos répteis e poucos mamíferos e aves (maioria escavadora). 3.3.2 Ecossistemas aquáticos Os ecossistemas aquáticos podem ser divididos em dois tipos: os de água doce e os de água salgada. A água doce apresenta uma concen- tração de sais dissolvidos de até 0,5 g/l; enquanto que nas águas marinhas estão em torno de 35 g/l.
  • 30.
    30 Catarina daSilva Pedrozo Ecossistemas Os ecossistemas de água doce podem ser divididos em dois tipos: os lênticos – como os lagos e pântanos – e os lóticos – como os rios. Apenas 2,8% de toda a água do mundo ocorre em terra. Deste percentual, as geleiras e glaciais correspondem a 2,24%, e as águas subter- râneas a 0,61%. Apenas 0,009% do total da água é armazenado nos lagos, cerca de 0,001% na atmosfera, e os rios contêm a menor parte 0,0001%. A estimativa do volume de água descarregada pelos rios para os oceanos está entre 32 e 37 x 103 km3 /ano. 3.4 Atividades de avaliação Elabore suas respostas às questões abaixo e encaminhe-as ao seu professor pelo Ambiente Virtual de Ensino-Aprendizagem. Coloque estas questões no fórum e comente as diferentes respostas. Defina ecossistema.1. Exemplifique2. habitat. Cite três exemplos de organismos produtores primários, produto-3. res secundários e terciários e decompositores. Quais são os principais ecossistemas terrestres? Descreva suscinta-4. mente como são caracterizados. Quais biomas ocorrem no Brasil? Sua região está inserida em qual5. bioma? 3.5 Síntese Nesta unidade, entendemos o conceito de ecossistema, sua or- ganização, bem como os diferentes tipos de ecossistemas e suas princi- pais características. Também caracterizamos os ecossistemas terrestres e os ecossistemas aquáticos. Analise estas informações e reflita sobre a importância da água doce que existe no nosso planeta e os atuais impactos por ela sofridos em todos os continentes. Pesquise mais no site: http://www.uniagua.org.br
  • 31.
    Fatores Ecológicos 31Ecologia ePoluição UNIDADE 4 – FATORES ECOLÓGICOS Nesta unidade abordaremos os principais fatores ambientais que influenciam a distribuição e a abundância dos organismos na natureza. Você poderá compreender como os fatores ecológicos influenciam as diferentes espécies que compõem os ecossistemas. 4.1 Objetivo de aprendizagem Compreender o que são fatores ecológicos e como eles influenciam-- as espécies vivas. 4.2 Fatores ecológicos Todas as espécies vivas, relacionando-se entre si e com o ambiente, são influenciadas pelas características deste ambiente, sejam elas biológi- cas ou não. Portanto, fatores ecológicos são quaisquer características do ambiente – sejam não biológicas (abióticas) ou biológicas (bióticas) – que exercem influência na distribuição geográfica e no desenvolvimento das diferentes espécies de seres vivos. 4.3 Influência dos fatores ecológicos Eliminam certas espécies dos territórios, cujas característicasa) climáticas ou físico-químicas não lhes convêm e, por conseguinte, intervêm em sua distribuição geográfica; Modificam as taxas de fecundidade e de mortalidade das diversasb) espécies,atuandosobreosciclosdedesenvolvimentoeprovocando migrações, agindo sobre a densidade das populações; Favorecem o aparecimento de modificações adaptativas:c) modificaçõesquantitativasdometabolismoetambémmodificações qualitativas, tais como a diapausa, a hibernação, a estivação, as reações fotoperiódicas. 4.4 Classificação dos fatores ecológicos 4.4.1 Fatores abióticos Representam as condições climáticas, edáficas e químicas do meio. Exemplos de características do meio ambiente: a atmosfera: sua composição, água, materiais sólidos, umidade,a) temperatura e circulação atmosférica e oceânica; a radiação solar: luz e seus efeitos;b) o meio líquido: água e sua composição, gases dissolvidos, pH,c) alcalinidade, matéria orgânica dissolvida ou em suspensão; Lembre-se: na cadeia trófica ou alimentar, cada espécie pertence a um nível trófico. Então, pode pertencer ao nicho ecológico dos produtores primários, consumidores primários, secundários ou terciários, ou ainda ser um organismo decompositor. Observe se existem espécies que fazem migrações em sua região. Tente relacionar o fenômeno com as diferentes estações climáticas do ano. Saiba mais sobre os fatores ecológicos pesquisando no site: http://www.ib.usp.br/ecologia/ populacoes_interacoes_print. htm, que mostra de uma forma resumida, o que são estas relações e exemplos ilustrativos.
  • 32.
    32 Catarina daSilva Pedrozo Fatores Ecológicos o substrato sólido: sua composição e tipo.d) 4.4.2 Fatores bióticos Compreendem as interações que ocorrem entre os seres vivos (as- sociações biológicas de parasitismo, predação e competição) e são classifi- cadas em relações harmônicas e desarmônicas. As relações harmônicas (benefício) podem ser: intraespecíficas – ocorrem entre espécies iguais, por exemplo asa) colônias e as sociedades; interespecíficas – ocorrem entre espécies diferentes, por exemplob) as relações mutualísticas – os liquens. As relações desarmônicas acontecem quando um se beneficia pre- judicando o outro. São denominadas de: intraespecíficas , por exemplo o canibalismo;a) interespecíficas, por exemplo a predação.b) Os organismos são especializados para funcionar mais eficiente e produtivamente dentro de uma estreita faixa de variação de condições ambientais, representadas pelos fatores ambientais anteriormente apre- sentados, e cada forma tem o seu ponto ótimo. As mudanças ambientais invadem o espaço vital de um organismo: o ciclo anual das estações, os períodos diários de luz e escuridão, as reviravoltas frequentes e imprevisí- veis do clima. Portanto, a sobrevivência de cada organismo depende da sua habilidade em lidar com as variações do meio ambiente (fatores abióticos) e suportar as pressões das outras espécies (fatores bióticos). Todos os organismos apresentam homeostase em algum grau em relação a algumas condições ambientais, ainda que a ocorrência e a efetivi- dade dos mecanismos homeostáticos variem. A homeostase é a habilidade de um indivíduo em manter condições internas constantes em face de um ambiente externo variante. Lembre-se, por exemplo, da temperatura do nosso corpo. 4.5 Fatores limitantes: lei do mínimo, lei da tolerância, fatores reguladores Fator limitante é qualquer agente que torne difícil a sobrevivência, o crescimento ou a reprodução de uma espécie. Liebig (1840), estudando o crescimento das plantas observou que: “o crescimento dos vegetais é limitado pelo elemento cuja concentração é inferior a um valor mínimo, abaixo do qual as sínteses não podem mais fazer-se”. Essa lei, chamada originalmente de Lei do Mínimo de Liebig, foi ampliada e hoje fala-se de “Fator Limitante”.
  • 33.
    Ecologia e Poluição FatoresEcológicos 33 Um Fator Ecológico desempenha papel de fator limitante quando está ausente ou reduzido, abaixo de um mínimo crítico ou se excede o nível máximo tolerável. Shelford (1911), estudando o período reprodutivo de um inseto observou que: “Cada ser vivo apresenta, em função dos diversos fatores ecológicos, Limites de Tolerância, entre os quais situa-se seu ótimo eco- lógico”. Esta foi chamada de Lei da Tolerância de Shelford. Para cada fator ecológico, seja biótico ou abiótico, as espécies po- dem apresentar diferentes limites de tolerância. Esta é a principal razão pela qual podemos encontrar espécies em alguns ecossistemas e outras não. A tolerância pode ser representada graficamente em uma curva chamada cur- va de tolerância de determinada espécie, cujos valores centrais representam seu desempenho pleno, e os das extremidades, seus limites de tolerância. A Figura 4.1 mostra os limites mínimos e máximos como tolerância de uma determinada espécie (Lei do Mínimo). . Figura 4.1 – Limites mínimos e máximos como tolerância de uma determinada espé- cie à intensidade de um fator ecológico Fonte: http://www.ib.usp.br/ecologia/fatores_limitantes_print.htm (modificado de Cox et al., 1976). 4.6 Valência ecológica É a capacidade da espécie em suportar uma grande variação de fatores ecológicos. Pode variar numa mesma espécie em função do estágio do desenvolvimento. Para cada fator ecológico, as espécies respondem de diferentes maneiras. Observe a figura referente à Lei da Tolerância (Lei de Shelford) apresentada no site: http:// www.ib.usp.br/ecologia/fatores_ limitantes_print.htm, e verifique a representação gráfica de uma curva de tolerância e os limites de tolerância a um determinado fator ecológico. Quanto maior a tolerância de uma espécie a diferentes fatores ambientais, maior será sua valência ecológica.
  • 34.
    34 Catarina daSilva Pedrozo Fatores Ecológicos Para o grau relativo de tolerância, uma série de termos tornou-se de uso geral na Ecologia, utilizando-se o prefixo esteno, com o significado de “estreito”, e euri, significando “largo”. Exemplos: valência à seleção dea) habitats: estenoécia – euriécia; valência à salinidade: estenoalina – eurialina;b) valência à temperatura: estenotérmica – euritérmica;c) 4.7 Atividades de avaliação Considerando os conceitos discutidos nesta unidade, observe se ocorrem espécies migratórias na sua região e relacione isso com os fatores ecológicos que podem influenciar estas populações. Compartilhe no fórum suas idéias. 4.8 Síntese Nesta unidade abordamos o conceito de fatores ecológicos e mos- tramos como influenciam a distribuição e abundância dos organismos na natureza. Conhecemos os tipos de fatores ecológicos e entendemos que os fatores abióticos são as características do meio ambiente e que os fatores bióticos são as relações entre os seres vivos. Desta forma, é possível com- preender porque encontramos determinadas espécies em um ambiente e não as encontramos em outro. As características de cada ambiente e os requisitos de cada espécie explicam a riqueza e a diversidade da vida no planeta Terra.
  • 35.
    Populações 35Ecologia e Poluição Unidade5 – POPULAÇÕES Nesta unidade você vai compreender quais são as principais carac- terísticas de uma população, como se distribui e se dispersa, seu crescimen- to e outros aspectos inerentes a ela. 5.1 Objetivo de aprendizagem Compreender o conceito de População e quais são os seus princi- pais atributos. 5.2 Conceito de população Como ressaltamos anteriormente, uma população compreende os indivíduos de uma espécie dentro de uma dada área. A estrutura da população proporciona uma visão rápida num de- terminado instante de tempo. Tem uma estrutura espacial, a qual significa que, dentro de suas fronteiras geográficas, os indivíduos vivem principal- mente dentro de partes de habitats adequados, e suas abundâncias podem variar com respeito à comida, aos predadores, locais de ninho, e outros fatores ecológicos dentro do habitat. 5.3 Estrutura espacial das populações A estrutura espacial de uma população tem três propriedades prin- cipais: distribuição, dispersão e densidade: a distribuição é determinada pela presença ou ausência dea) habitat adequado; a dispersão das populações caracteriza o espaçamento dosb) indivíduos entre si, formando padrões que variam, como você pode observar na Figura 5.1. Figura 5.1 – Os três tipos de distribuição espacial dos indivíduos de uma população Fonte: Dajoz, 2005. Lembre-se da influência dos diferentes fatores ecológicos na distribuição das espécies.
  • 36.
    36 Catarina daSilva Pedrozo Populações c) a densidade corresponde ao número de indivíduos de uma população em uma determinada área ou volume. 5.3.1 A dispersão uniforme É rara. É um indicador de uma intensa competição entre os diver- sos indivíduos que tendem a manter-se a igual distância uns dos outros. Exemplo: plantas do deserto do Arizona – secretam uma substância tóxica que mantém os outros indivíduos à distância. 5.3.2 A dispersão ao acaso Ocorre em meios muito homogêneos em que as espécies não têm nenhuma tendência a agrupar-se e para as quais a posição de cada indi- víduo no espaço independe de outros indivíduos. Exemplo: os ovos dos insetos em geral são distribuídos ao acaso. 5.3.3 A dispersão contagiosa É a mais comum. Deve-se a variações de características do meio ou ao comportamento dos seres vivos que tendem a agrupar-se. Exemplo: os primatas. 5.4 A abundância das espécies e sua estimativa O tamanho populacional é um balanço momentâneo entre ganhos (nascimentos e imigrações) e perdas (mortes e emigrações) de indivíduos. Quando os ganhos superam as perdas, a população cresce; quando as per- das são maiores, ela diminui. O crescimento de uma população depende de dois conjuntos de fatores: um que contribui para o aumento da densidade, do qual fazem parte a taxa de natalidade e a taxa de imigração, e outro que contribui para a diminuição da densidade, do qual fazem parte a taxa de morta- lidade e a taxa de emigração. O modo como esses fatores interagem determina se e como o crescimento da população sofre variações. 5.4.1 Como é possível estimar a densidade? Existem inúmeros métodos para quantificar uma população: em populações pequenas, contam-se os indivíduos;a) em populações grandes, contam-se os indivíduos de uma áreab) conhecida; em populações grandes que se movem (ex: peixes) usam-sec) métodos de marcação e recaptura: os dados compõem um índice ou equação matemática. Procure identificar na sua região como se dispersam as espécies vegetais naturais. Existem mais áreas cultivadas ou naturais?
  • 37.
    Ecologia e Poluição Populações 37 5.5Crescimento populacional e regulação A imensa capacidade de crescer das populações não pode ser me- lhor ilustrada do que pela população humana, a qual tem crescido proficu- amente, por vezes dobrando a cada quarto de século. Desde que a espécie humana começou a compreender o seu rápido crescimento, esse tem cau- sado preocupação. Essa preocupação levou ao desenvolvimento de técnicas matemáticas que preveem o crescimento das populações – a disciplina da Demografia – e ao estudo intensivo de populações naturais e de laboratório para determinar os mecanismos de regulação das populações. Quando o ambiente em que vive uma dada população possui recursos ilimitados, condições climáticas favoráveis e ausência de outras espécies que limitem o crescimento dessa população, ocorre um crescimento exponencial a uma taxa máxima denominada potencial bi- ótico (capacidade reprodutiva máxima). Se isso fosse possível, uma bactéria coli recobriria a terra de des- cendentes em 36 horas! A diferença entre o máximo crescimento (potencial biótico) e o crescimento real é devida às condições limitantes do meio, e denomina-se resistência ambiental. O modelo mais utilizado para o estudo do crescimento das popu- lações segue duas formas principais que são denominadas de crescimento em “j” e crescimento em “s”. No crescimento em “j” (ou crescimento exponencial), o aumen- to da população verifica-se até certo ponto e depois declina bruscamente, quando a resistência ambiental torna-se efetiva. A outra forma de crescimento, em “s” (ou sigmóide, logístico), é a mais comum. Inicialmente o crescimento é lento, então torna-se rápido até atingir certo ponto, quando passa a diminuir até um ponto em que o núme- ro de indivíduos torna-se praticamente constante, com pequenas oscilações em torno de um valor médio. Este equilíbrio é mais facilmente alcançado em ecossistemas complexos, nos quais pequenas alterações são facilmente absorvidas e não geram consequências mais drásticas.
  • 38.
    38 Catarina daSilva Pedrozo Populações Figura 5.2 – Crescimento exponencial e crescimento logístico de uma população Fonte: Dajoz, 2005. 5.6 Regulação das populações Muitas coisas influenciam a taxa de crescimento populacional, mas somente os fatores dependentes da densidade, cujos efeitos aumentam com a acumulação, podem trazer a população sob controle. Estes podem ser: alimento, espaço disponível, etc. Fatores como a temperatura, precipitação e eventos catastróficos alteram largamente as taxas de natalidade e mortalidade a respeito do nú- mero de indivíduos numa população. Estes são fatores independentes da densidade, que podem influenciar a taxa de crescimento de uma popula- ção, mas não controlam o seu tamanho. 5.7 Atividades de avaliação Pesquise em sua região se existem ambientes cultivados e ambien- tes naturais e como as espécies animais e vegetais se dispersam nesses ambientes. Prepare uma apresentação e compartilhe com seus colegas suas observações. 5.8 Síntese Nesta unidade, abordamos algumas características das populações, como sua distribuição e dispersão, como crescem e quais características do meio influenciam no controle do seu crescimento. Na próxima unidade, abordaremos estas populações compondo as comunidades e suas princi- pais características. Reflita sobre a importância da heterogeneidade dos ecossistemas para a preservação das várias espécies que os compõem.
  • 39.
    Comunidades 39Ecologia e Poluição UNIDADE6 – COMUNIDADES Nesta unidade abordaremos as principais características de uma comunidade, noções de sucessão ecológica e diversidade. Você poderá en- tender que essas características são importantes para o reconhecimento da recomposição daqueles ecossistemas que sofreram algum tipo de impacto, seja natural ou humano. A diversidade pode ser um importante indicador de qualidade de um determinado ecossistema e é uma ferramenta muito utilizada na pesquisa em Ecologia. 6.1 Objetivo de aprendizagem Compreender o que são comunidades e suas principais características.-- 6.2 Comunidades e suas principais características Todo o lugar na Terra – cada pradaria, cada lago, cada rochedo à beira do mar – é compartilhado por muitos organismos que ali coexistem. Estas plantas, animais e microrganismos estão interconectados entre si por suas cadeias alimentares e outras interações, formando um todo complexo comumente chamado de comunidade biológica. As inter-relações dentro da comunidade governam o fluxo de energia e o ciclo dos elementos den- tro do ecossistema, como já vimos anteriormente. Estas inter-relações tam- bém influenciam os processos populacionais, dessa forma determinando as abundâncias relativas dos organismos. Finalmente, as inter-relações dentro da comunidade selecionam os genótipos e por isso influenciam a evolução das espécies coexistentes. Existem duas maneiras de conceituar comunidade, que têm susci- tado discussões entre os cientistas: aqueles que defendem a idéia de complexidade –a) o conceito holístico – em que a comunidade é um superorganismo cujo funcionamento e organização nós podemos apreciar somente quando considerarmos o seu papel na natureza como uma entidade completa; aqueles que sustentam que a estrutura e o funcionamento dab) comunidade simplesmente expressam as interações entre cada espécie que forma a associação local e não refletem qualquer organização, de propósito ou não, acima do nível das espécies – o conceito individualista. Independente da discussão, os cientistas têm se esforçado para descrever as propriedades no nível da comunidade. Sua medida mais sim- ples é o número de espécies que ela possui, o qual é usualmente denomina- do riqueza de espécie ou diversidade. Lembre-se: uma comunidade reune diferentes populações que podem ser animais, vegetais ou de microrganismos.
  • 40.
    40 Catarina daSilva Pedrozo Comunidades Estas medidas têm sido utilizadas na tentativa de comparação entre diferentes comunidades como importante ferramenta no monito- ramento ambiental. Comunidade é o conjunto de populações de vegetais e de ani- mais que povoam uma determinada área e cujos indivíduos mantêm, en- tre si, relações de diversos níveis. Muitos autores preferem utilizar o termo biocenose (vida em comum), proposto por Karl Mobius em 1877, como sinônimo de comunidade, visando, com isso, salientar o sentido específico deste conceito. Uma espécie é chamada de dominante em uma comunidade quando representa o maior tamanho ou o maior número de indivíduos e seu nome é empregado para designar a comunidade. Assim, em um lago, fala-se em comunidade de aguapé (Eichornia sp.), por exemplo, quando esta espécie está em maior número quando comparada a outras espécies de plantas aquáticas. O conceito de comunidade é bastante simples de ser entendido: no entanto, o seu reconhecimento na natureza é uma tarefa difícil, princi- palmente em relação à localização de seus limites. Por exemplo: a salaman- dra completa seu estágio larval na água e muda-se para a terra. O limite entre uma comunidade de campo e uma de mato, por exemplo, é uma zona em que coabitam espécies de ambas as comunidades. Essa região de transição é denominada ecótono e caracteriza-se por ser uma zona de tensão entre as comunidades, em consequência da competição que se estabelece entre certas espécies representativas de cada comunidade. 6.3 Sucessão ecológica As comunidades existem num estado de fluxo contínuo. Organis- mos morrem e outros nascem de forma a tomar os seus lugares; a energia e os nutrientes transitam através da comunidade. E, contudo, a aparência e a composição da maioria das comunidades não mudam com o passar do tempo. Mas, quando um habitat é perturbado – uma floresta derrubada, um campo queimado, um recife de corais destruído – a comunidade lenta- mente se reconstrói. Espécies pioneiras que são adaptadas a habitats per- turbados são sucessivamente substituídas por outras até que a comunidade atinja sua estrutura e composição original. A dinâmica é uma característica fundamental dos ecossistemas. Numa determinada região e sob as mesmas condições climáticas gerais, uma comunidade se modifica lenta e progressivamente até tornar-se nitidamente diferente ou, em outras palavras, uma comunidade é substitu- Pesquisando no site http://www. ib.usp.br/ecologia/sucessao_ ecologica_print.htm, você encontra ilustrações detalhadas sobre a sucessão ecológica.
  • 41.
    Ecologia e Poluição Comunidades 41 ídapor outra e esta por outra terceira, e assim, sucessivamente, à medida que o tempo passa. Esse fenômeno se denomina sucessão. Na sucessão, as comunidades vão se sucedendo até que por fim se estabelece um tipo de comunidade, que não pode ser substituída nas condições existentes, isto é, capaz de perdurar indefinidamente enquanto perdurarem aquelas condições ambientais – é a comunidade clímax. A sucessão se processa de uma forma, em geral lenta, que pode va- riar de poucos anos até várias dezenas de anos, dependendo da comunida- de clímax que deverá se instalar, do grau de perturbação que desencadeou e manteve o processo e do estágio atual da sucessão. Uma região desabitada, como as dunas de areia, por exemplo, nor- malmente, apresenta condições pouco propícias para o estabelecimento dos primeiros seres vivos. Poucos organismos conseguem suportar condições de altas temperaturas e escassez de alimento e iniciar a colonização das dunas. Entretanto, existem espécies que o fazem; são as espécies pioneiras que mudam as condições ambientais. Nessas condições, outras plantas e animais podem invadir essa área; eles não conseguiriam viver nas condições iniciais, mas agora se adap- tam a um ambiente mais ameno. As novas espécies que chegam competem com as pioneiras, vão substituindo-se gradualmente e passam a ocupar a área, produzindo um solo mais profundo, com mais nutrientes e umidade, aumentando o sombreamento e retendo mais umidade no ar. Esta segunda comunidade será, posteriormente, substituída por outras, que modificarão mais o ambiente até que se estabeleça, nessa área, uma comunidade bem adaptada que consegue se manter estável, através das interações entre suas espécies e dos recursos fornecidos pelo ambiente físico. Assim, a sucessão termina em uma comunidade de clímax. Podemos encontrar sucessões ecológicas, também, em áreas que foram antigas plantações feitas pelo homem e depois abandonadas. Neste caso, a comunidade clímax que se estabelece, geralmente é similar a uma outra natural que esteja localizada nas proximidades, pois as plantas e os animais dessa comunidade natural serão os invasores e colonizadores. Quanto ao povoamento, é reconhecida a existência de dois tipos de sucessão: sucessão primáriaa) – é o estabelecimento e o desenvolvimento de comunidades de plantas em habitats recém formados que não tinham plantas previamente – dunas de areia, leitos de lava, rochas expostas por erosão ou por uma geleira recuada; sucessão secundáriab) – é a que se estabelece numa área em que uma comunidade foi praticamente destruída. Pode ocorrer, por
  • 42.
    42 Catarina daSilva Pedrozo Comunidades exemplo, em áreas cuja comunidade foi destruída pelo fogo ou por inundações. 6.3.1 Características das sucessões: os ecossistemas próximos do clímax são mais organizados e maisa) complexos do que os próximos do estágio pioneiro; a biomassa aumenta à medida que se aproxima do clímax. Emb) seguida, torna-se quase constante, pois a produtividade tende a zero; a diversidade em espécies aumenta ao longo das sucessões; elac) se deve ao aumento da heterogeneidade do meio, passa por um máximo e, em geral, decresce mais ou menos no estágio clímax; as cadeias alimentares, inicialmente lineares e dominadas pord) herbívoros, tornam-se redes ramificadas e complexas, onde os detritívoros ocupam um espaço cada vez maior; os nichos tornam-se cada vez mais especializados;e) no estágio de clímax a mobilidade das espécies tende a diminuir;f) as relações interespecíficas evoluem com a sucessão;g) a conservação dos elementos nutritivos no interior do ecossistemah) torna-se melhor; o clima é instável e imprevisível nos estágios pioneiros e estável ei) previsível no clímax. 6.4 Organização da comunidade – cadeias tróficas Lembre-se: os componentes bióticos do ecossistema são identifica- dos como produtores, consumidores e decompositores, como foi ressaltado anteriormente. Guildas tróficas são grupos de espécies que exploram um recurso de modo semelhante. Exemplo: guildas de pastadores, guildas que comem néctar, etc. Nas guildas haverá uma maior interação competitiva entre as espécies. Deve-se considerar uma comunidade como um conjunto de guil- das, cada uma contendo uma ou muitas espécies. 6.5 A diversidade O aspecto fundamental para descrever e caracterizar a comunida- de é aquele que se refere à sua diversidade, ou seja, às diferentes espécies que a compõem. O Brasil é considerado um dos países megadiversos, pela grande riqueza de espécies que apresenta em todo o seu território.
  • 43.
    Ecologia e Poluição Comunidades 43 Osfatores básicos a serem pesquisados são o número das espé- cies dentro da comunidade e as suas respectivas abundâncias relativas. Isso é conhecido como riqueza, densidade ou variedade de espécies que é designada pela letra S. Uma vez que a diversidade é estimada a partir de uma amostra, a diversidade passa a ser função do tamanho amostral. Se em uma amostra de 200 indivíduos forem reconhecidas 10 es- pécies, cada uma com 20 representantes, haverá maior índice de diversida- de do que se 160 indivíduos fossem reconhecidos numa única espécie e os outros 40 indivíduos nas 9 espécies restantes. No primeiro caso diz-se que existe equabilidade ou uniformida- de, ao passo que no segundo ocorre dominância de uma espécie em re- lação às outras. A dominância é mais atingível para organismos com maior valência ecológica, e, portanto, capazes de desenvolver uma gama mais ampla de tolerâncias. A diversidade de espécies tende a aumentar com o tamanho da área e das latitudes altas para o Equador. A diversidade tende a ser reduzi- da em comunidades bióticas que sofrem estresse, porém também pode ser reduzida pela competição em comunidades antigas e ambientes físicos es- táveis. Pode-se referir, também, a diversidade de habitats (ou de padrões) e a diversidade genética. São utilizadas duas abordagens para se analisar a diversidade de espécies em situações diferentes: a) curvas de abundância relativa do componente dominância da diversidade – salienta a riqueza e a abundância da diversidade de espécies e também explica como o espaço do nicho é repartido, além de ser usada para avaliar o efeito das perturbações sobre a estrutura de espécies; b) índices de diversidade – os quais são proporções ou outras expressões matemáticas das relações de importância de espécies. Ninguém conhece, ainda, o número total de espécies existentes na Terra. As estimativas de alguns anos atrás mencionavam a existência de 5 a 30 milhões de espécies. Entretanto, estudos recentes efetuados nas florestas tropicais sugerem que pode haver 30 milhões de espécies apenas de insetos. Existem, atualmente, cerca de 1,4 milhões de espécies vivas que já foram catalogadas. Aproximadamente 750 mil são insetos, 265 mil são plantas e 41 mil são vertebrados. O restante inclui invertebrados, fungos, algas e microrganismos. Lembre-se: as espécies com maior valência ecológica serão dominantes em um ecossistema. Saiba mais sobre a defesa da biodiversidade da Terra acessando o site: http:// www.greenpeace.org/brasil/ institucional/noticias/perguntas- e-respostas-sobre-a
  • 44.
    44 Catarina daSilva Pedrozo Comunidades Uma quantidade significativa dessas espécies está sendo sistema- ticamente destruída pela atividade humana, que causa a redução da biodi- versidade em todo o mundo. A poluição é uma das grandes causadoras da perda da biodiversidade. Em um ambiente aquático, por exemplo, há nor- malmente um grande número de espécies, cada uma delas com um número relativamente pequeno de indivíduos. Quando este ambiente recebe descar- gas de efluentes orgânicos, as espécies mais sensíveis são eliminadas, restan- do apenas espécies menos nobres, essas com grande número de indivíduos, devido à diminuição da competição como, por exemplo, seleção natural. É importante destacar que a biodiversidade não deve ser conside- rada apenas sob o ponto de vista da conservação, uma vez que ela repre- senta a fonte de recursos naturais mais importante da Terra. 6.6 Atividades de avaliação Observe em um ambiente natural, como em um parque de sua cidade, por exemplo, que em apenas 1m2 é possível identificar e quantificar a riqueza específica de vegetais deste local. Escolha um local e, mesmo não conhecendo os nomes científicos das espécies observadas, atribua uma le- tra para cada espécie encontrada. Conte o número de indivíduos de cada espécie e identifique a mais abundante. Compartilhe com seus colegas suas observações no fórum. 6.7 Síntese Nesta unidade abordamos o conceito de comunidade, como pode ser recomposta depois de um evento catastrófico e o que representa a sua diversidade biológica. Até então, você pôde compreender a Ecologia dos organismos, populações e comunidades, como a energia e os nutrientes são utilizados, e a influência do meio sobre eles. Agora, você já está apto para entender o que significa o desenvolvimento sustentável e as principais consequências para a Terra, da exploração excessiva dos diferentes ecossis- temas pelo homem.
  • 45.
    Bases do Desenvolvimento Sustentável 45Ecologia ePoluição UNIDADE 7 – BASES DO DESENVOLVIMENTO SUSTENTÁVEL 7.1 Objetivos de aprendizagem Conhecerecorrelacionarosdiferentesmodelosdedesenvolvimento-- humano; Entender a importância do modelo de desenvolvimento sustentável-- para a perpetuação da vida na Terra. 7.2 Desenvolvimento sustentável Podemos admitir que o uso de recursos seja inesgotável, já que o sol é uma estrela que ainda poderá fornecer energia à Terra por 5 bilhões de anos. Quanto à capacidade de absorver e reciclar matéria ou resíduos, a humanidade tem observado a existência de limites no meio ambiente, e tem que conviver com níveis indesejáveis e preocupantes de poluição do ar, da água, do solo e com a consequente deterioração da qualidade de vida, como veremos logo a seguir. O modelo de desenvolvimento escolhido pela sociedade humana até atingir seu atual estágio é um sistema aberto, que depende de um suprimento contínuo e inesgotável de matéria e energia que, depois de utilizada, é devolvi- da ao meio ambiente (jogada fora) como está representado na Figura 7.1. Figura 7.1 Modelo atual de desenvolvimento humano Fonte: Braga, et al., 2002. Para que esse modelo possa ter sucesso de desenvolvimento, ou seja, para que os seres humanos garantam sua sobrevivência, as seguintes premissas teriam que ser verdadeiras: suprimento inesgotável de energia;a) suprimento inesgotável de matéria;b) capacidade infinita do meio de reciclar matéria e absorver resíduos.c)
  • 46.
    46 Catarina daSilva Pedrozo Bases do Desenvolvimento Sustentável O crescimento populacional contínuo da espécie humana é incom- patível com um ambiente finito, em que os recursos e a capacidade de ab- sorção e reciclagem de resíduos são limitados. Devemos acrescentar a esse quadro o aumento do consumo individual que se observa no desenvolvi- mento da sociedade humana, que torna a situação mais preocupante ainda. Portanto, se o modelo de desenvolvimento da sociedade não for alterado, estaremos caminhando a passos largos para o colapso do planeta, com pers- pectivas nefastas para a sobrevivência do homem (BRAGA et al, 2002). Devemos rever o modelo anterior para que, com lucidez e conhe- cimento científico, seja possível aumentar a probabilidade de sucesso de perpetuação da espécie humana. Os ensinamentos das leis físicas e do fun- cionamento dos ecossistemas fornecem os ingredientes básicos para a con- cepção do modelo que pode ser chamado de modelo de desenvolvimento sustentável, como é mostrado na Figura 7.2. Ele deve funcionar como um sistema fechado, que tem como base as seguintes premissas: dependência do suprimento externo contínuo de energia (sol);a) uso racional da energia e da matéria com ênfase na conservação,b) em contraposição ao desperdício; promoção da reciclagem e do reuso dos materiais;c) controle da poluição, gerando menos resíduos para serem absor-d) vidos pelo ambiente; controle do crescimento populacional em níveis aceitáveis, come) perspectivas de estabilização da população. Figura 7.2 – Modelo de desenvolvimento sustentável Fonte: Braga et al., 2002. Um fato importante que diferencia este novo modelo daquele mos- trado anteriormente é a reciclagem e o reuso dos recursos aliados à restau- ração do meio ambiente. Devemos lembrar que mesmo com a estabilização No site http://www.mma. gov.br/, você pode pesquisar mais sobre o desenvolvimento sustentável no Brasil.
  • 47.
    Ecologia e Poluição Basesdo Desenvolvimento Sustentável 47 da população, com o controle da poluição e a reciclagem o aumento do consumo nos países menos desenvolvidos (para os padrões existentes em países desenvolvidos) pode gerar desequilíbrios no balanço global de energia no planeta acarretando mudanças globais de consequências imprevisíveis. Para que a humanidade evolua para o modelo proposto, devem acontecer revisões comportamentais em direção ao novo paradigma. A so- ciedade atual já despertou parcialmente para o problema, mas há muito para ser feito em termos de educação e cooperação entre os povos e em termos de meio ambiente. Nosso conhecimento sobre o funcionamento do planeta Terra ainda é pequeno, mas é suficiente para saber que precisamos aprender a habitá-lo e usufruir dele de maneira consciente e responsável, preparando-o para sustentar as gerações futuras. É necessário que a humanidade reconheça os serviços prestados pelos ecossistemas. Estes são gerados por um complexo de ciclos naturais, dirigidos pela energia solar, que constitui os trabalhadores da biosfera – a ca- mada fina próxima da superfície da terra que contém toda a vida conhecida. Esses serviços incluem: purificação do ar e da água;a) mitigação de enchentes e secas;b) detoxificação e decomposição de resíduos;c) geração e renovação do solo e fertilidade;d) polinização de culturas e vegetação natural;e) controle de pragas da agricultura;f) dispersão de sementes e transferência de nutrientes;g) manutenção da biodiversidade;h) proteção do sol;i) estabilização do clima;j) moderação dos extremos de temperatura; k) suporte à diversidade de culturas humanas;l) provimento da beleza estética e estimulação do espírito humano.m) 7.3 Atividades de avaliação Discuta com seus colegas no chat qual é o atual modelo de desenvol- vimento escolhido pela espécie humana e quais são as consequências desta es- colha para o planeta Terra. O que é preciso fazer para mudar esta realidade? Resuma suas impressões e envie o texto para o seu professor via Ambiente Virtual de Ensino-Aprendizagem. Reflita sobre o tema e compare os diferentes modelos de desenvolvimento. Qual modelo é mais adequado para sua região? No site: http://educar.sc.usp. br/biologia/textos/m_a_txt2. html você pode encontrar um material de apoio sobre o desenvolvimento sustentável.
  • 48.
    48 Catarina daSilva Pedrozo Bases do Desenvolvimento Sustentável 7.4 Síntese Nesta unidade e nos sites recomendados, você compreendeu por- que nós, humanos, exploramos os recursos de forma excessiva e como po- deremos reverter este quadro, mudando nosso modelo de desenvolvimento. A escolha por este modelo tem levado a espécie humana a reconhecer as reais consequências disto que são todos os tipos de poluição a que os ecos- sistemas estão e estarão sujeitos. Estas consequências serão abordadas nas próximas unidades.
  • 49.
    Ecologia e Poluição Introduçãoà Crise Ambiental 49 UNIDADE 8 – INTRODUÇÃO À CRISE AMBIENTAL 8.1 Objetivo de aprendizagem Compreender a crise ambiental, suas principais causas e con--- sequências. 8.2 Introdução Tendo em vista o progressivo aumento da população humana, pode-se vislumbrar, a médio e longo prazo, problemas sérios para a sua manutenção: um dos princípios gerais da Ecologia é o de que “as transformaçõesa) físicas e químicas governam os sistemas biológicos”. Lembre-se da cadeia trófica e dos ciclos biogeoquímicos; todo e qualquer fenômeno que acontece na natureza necessita deb) energia para ocorrer; a vida, como a conhecemos, requer basicamente matéria e energia.c) Esses dois conceitos são fundamentais no tratamento da maioria das questões ambientais; em qualquer sistema natural, matéria e energia são conservadas,d) ou seja, não se criam nem se destroem matéria e energia; As leis da Física estão atualmente sendo utilizadas para o enten- dimento dos sistemas ambientais. o uso de energia implica, pela 2a) a lei da termodinâmica, na de- gradação da sua qualidade; como consequência da lei da conservação da massa, os resíduosb) energéticos (principalmente na forma de calor), somados aos resíduos de matéria, alteram a qualidade do meio ambiente no interior do planeta; a tendência natural de qualquer sistema, como um todo, é dec) aumento de sua entropia (grau de desordem). Assim, a população humana, utilizando-se da inesgotável energia solar, processa, por meio de sua tecnologia e de seu metabolismo, os recur- sos naturais finitos, gerando, inexoravelmente, algum tipo de poluição. O que pode ser feito para conter o aumento do grau de desordem?
  • 50.
    50 Introdução à Crise Ambiental Catarinada Silva Pedrozo Do equilíbrio entre três elementos – população, recursos natu- rais e poluição – dependerá o nível de qualidade de vida no planeta. Se a população humana continuar crescendo segundo as tendên- cias atuais, a exploração dos recursos naturais se tornará cada vez mais intensificada, gerando mais e mais poluição. Portanto, as leis da Física são fundamentais para o entendi- mento dos problemas ambientais: a lei da conservação da massa mostra que nunca estaremos livresa) de algum tipo de poluição; uma consequência da 2b) a lei da termodinâmica é o fato de ser impossível obter energia de melhor qualidade do que aquela disponível inicialmente, ou seja, não existe reciclagem completa de energia. Logo, a energia dispersada em qualquer transformação será perdida para sempre; outra consequência é o aumento da entropia, o que implica maiorc) desordem nos sistemas locais, regionais e globais. Assim, se não forem tomadas medidas de controle ambientald) eficientes, a previsão é de que haverá um aumento da poluição global.Ofatodeasleisexistirem,sendoaplicáveisenãohavercomo burlá-las traz uma série de problemas e enormes preocupações à sociedade de hoje. 8.3 Atividades de avaliação Utilize como texto de apoio o material do site: www.cebds.org. br/cebds/docnoticia/vivendo-alem-dos-nossos-meios.pdf e reflita sobre os principais serviços prestados pelos ecossistemas. Como viveríamos no pla- neta Terra, sem eles? Elabore suas impressões e encaminhe o texto para seu professor pelo Ambiente Virtual de Ensino-Aprendizagem. 8.4 Síntese Nesta unidade você pôde perceber que nosso modelo de desen- volvimento não prevê as consequências maléficas para a natureza. Também percebeu que, se a população humana continuar crescendo rapidamente e consumindo os recursos naturais de uma forma não sustentável certamente vai gerar aumento da poluição. Nas próximas unidades vamos conhecer estas reais consequências. Lembre-se das formas de crescimento das populações.
  • 51.
    Poluição do Ar eas Mudanças Climáticas 51Ecologia e Poluição UNIDADE 9 – POLUIÇÃO DO AR E AS MUDANÇAS CLIMÁTICAS Nesta unidade, abordaremos o conceito de poluição do ar, suas fontes, principais características e efeitos. 9.1 Objetivos de aprendizagem Conhecer a poluição do ar, identificar suas causas e principais-- consequências para a saúde do homem e dos ecossistemas. 9.2 O que é a poluição do ar? É a existência de substâncias estranhas à composição do meio, ou em quantidade muito elevada. É a mudança na composição do ar, ou em suas propriedades, causada por emissões de poluentes, tornando-o impró- prio, nocivo ou inconveniente à saúde, ao bem-estar público, à vida animal e vegetal e, até mesmo, a alguns materiais. No momento em que o homem descobriu o fogo, teve início a poluição do ar. Na idade média: as queimadas, os fossos dos castelos, o lixo, matadouros, curtumes, currais, cavalariças. Nos séculos que se seguiram foi devido à revolução industrial. A poluição do ar pode ser de origem natural ou gerada pelas dife- rentes atividades humanas. 9.2.1 Principais poluentes atmosféricos monóxido de carbono – combustão incompleta de combustíveisa) fósseis e outros materiais com C; dióxido de carbono – combustão completa de combustíveis fósseisb) e também é gerado na respiração; óxidos de enxofre – queima de combustíveis com S, além de seremc) gerados em processos biogênicos naturais; óxidos de nitrogênio – processos de combustão e descargasd) elétricas na atmosfera; hidrocarbonetos – queima incompleta dos combustíveis,e) evaporação destes e de solventes orgânicos; oxidantes fotoquímicos – gerados a partir de hidrocarbonetos ef) óxidos de nitrogênio (ozônio e o peróxi-acetil nitrato); material particulado – poeira, fuligem, partículas de óleo, pólen;g) asbestos – gerados durante a etapa de mineração do amianto ouh) em processos de beneficiamento deste material; metais – associados aos processos de mineração, combustão doi) carvão e processos siderúrgicos;
  • 52.
    52 Catarina daSilva Pedrozo Poluição do Ar e as Mudanças Climáticas gás fluorídrico – produção de alumínio e fertilizantes;j) amônia – indústrias químicas e fertilizantes e processos biogênicosk) naturais na água e no solo; gás sulfídrico – refinarias de petróleo, indústria química, indústrial) de celulose e papel, e processos biogênicos; pesticidas e herbicidas – indústrias que os produzem, agriculturam) através da pulverização; substâncias radioativas – depósitos naturais, usinas nucleares,n) testes de armamento nuclear e queima de carvão; calor – emissão de gases a alta temperatura para o meio ambiente,o) liberados, em sua maioria, nos processos de combustão; som – emissão de ondas sonoras, com intensidade capaz dep) prejudicar os seres humanos e outros seres vivos. 9.2.2 Poluição do ar de acordo com suas fontes fontes móveis: veículos produzindo cargas difusas;a) fontes estacionárias: chaminés de indústrias com cargas pontuaisb) de poluentes. 9.2.3 Poluição do ar quanto às áreas atingidas a) Problemas globais 1. Efeito estufa – a emissão dos gases estufa (CO2 , metano, óxi- do nitroso, clorofluorcarbono, ozônio, etc.) aumenta a quanti- dade de energia mantida na atmosfera devido à absorção do calor refletido ou emitido pela superfície da Terra, provocan- do a elevação da temperatura da superfície. O efeito estufa é natural, porém os seres humanos têm, através da emissão de gases, aumentado muito este fenômeno. Consequências: modificações climáticas, elevação do nível dos oceanos, impactos na agricultura, silvicultura, etc. Reflexo da Radiação Gases de Estufa Atmosfera Radiação Infravermelha Figura 9.1 – Efeito estufa Fonte: http://www.colegiosaofrancisco.com.br/alfa/efeito-estufa/efeito-estu- fa-6.php
  • 53.
    Ecologia e Poluição Poluiçãodo Ar e as Mudanças Climáticas 53 2. Destruição da camada de ozônio – Situada na estratosfera, entre 15 e 50km de altitude, ela tem a capacidade de “filtrar” as radiações solares, impedindo que grande parte das radia- ções ultravioleta chegue até a superfície do solo. Consequências: aumento da incidência de câncer de pele, re- dução das safras agrícolas, destruição e inibição do crescimen- to de espécies vegetais e danos em materiais plásticos. CFC CFC O3 O3 O3 CI CFC O3 CI 1 6 4 5 3 2 1 - Produção de CFCs 2 - CFCs chegam à estratosfera 3 - UV produz Cl a partir dos CFCs 4 - O Xl destrói o ozônio 5 - Destruição do ozônio → mais UV 3 - Mais UV → mais câncer de pele Radiação UV Radiação UV Figura 9.2 – Destruição da camada de ozônio Fonte: http://bohr.quimica.ufpr.br/~dallara/camada.html Chuva Ácida3. – é provocada pelos gases sulfonados produzi- dos pelas atividades da sociedade moderna que reagem com o vapor de água na atmosfera, produzindo ácidos (nítrico e sulfúrico). Consideram-se ácidas as chuvas que apresentam o pH inferior a 5,6. Em algumas regiões industriais dos EUA e da Europa, o pH da chuva pode chegar a 3,0. Leia o texto em http://www.dge. inpe.br/ozonio/kirchhoff/html/ artigo2.html e compartilhe suas impressões no fórum.
  • 54.
    54 Catarina daSilva Pedrozo Poluição do Ar e as Mudanças Climáticas Consequências: perdas na produtividade agrícola, lixiviação dos nutrientes, eliminação de organismos, acidificação da água e suas consequências e a destruição da vegetação. CHUVA ÁCIDA H2SO4 H2SO4 H2SO4SO2 H2O½O2+ + SO2O2+S(carvão) Lago Figura 9.3 – Chuva Ácida Fonte: http://www.ufrrj.br/institutos/it/de/acidentes/alc.htm b) Problemas locais Formados por episódios críticos de poluição em cidades, depen- dem dos poluentes que são gerados e das condições climáticas existentes para sua dispersão. Esses episódios podem ser classificados em: “-- Smog” industrial – típico de regiões frias e úmidas, os picos ocorrem no inverno, em condições climáticas adversas para a dispersão dos poluentes. Um fenômeno que agrava o smog industrial é a inversão térmica. “-- Smog” fotoquímico – típico de cidades ensolaradas, quentes, de clima seco. Os picos de poluição ocorrem em dias quentes, com muito sol. O principal agente poluidor nesse caso são os veículos, que geram uma série de poluentes, principalmente óxidos de nitrogênio, monóxido de carbono e hidrocarbonetos. Esses gases sofrem várias reações na atmosfera por efeito da radiação solar, gerando novos poluentes. Daí o nome “fotoquímico”. 9.3 Como pode ser feito o controle da poluição do ar redução do desperdício de energia;a) Existem episódios críticos de poluição do ar em sua cidade? Você atribui a quais causas?
  • 55.
    Ecologia e Poluição Poluiçãodo Ar e as Mudanças Climáticas 55 substituição de combustíveis fósseis por outras fontes de energia;b) redução da emissão de dióxido de enxofre;c) remoção do enxofre do combustível antes da queima;d) emissão de fumaças com chaminés altas;e) taxação das fontes de emissão de poluentes;f) desestímulo ao uso do automóvel particular;g) desenvolvimento e emprego de dispositivos para a remoção deh) gases e MP; desenvolvimento de motores menos poluentes;i) emprego de combustíveis de queima mais limpa;j) controle da emissão de poluentes pelo escapamento, por meio dek) queimadores e conversores catalíticos. 9.4 Mudanças climáticas Os termos mudança do clima, alterações climáticas ou mu- danças climáticas referem-se à variação do clima global ou dos climas regionais da Terra ao longo do tempo. Estas variações dizem respeito a mudanças de temperatura, precipitação, nebulosidade e outros fenômenos climáticos em relação às médias históricas. Tais variações podem alterar as características climáticas de maneira a alterar sua classificação didática. Os tipos de classificação para as regiões climáticas são: classificação do clima de Köppen, classificação do clima de Thornthwaite e classificação do clima de Martonne. Alterações podem ser causadas por processos internos ao sistema Terra-atmosfera, por forças externas (como, por exemplo, variações na ativi- dade solar) ou, mais recentemente, pelo resultado da atividade humana. Portanto, entende-se que a mudança climática pode ser tanto um efeito de processos naturais ou decorrentes da ação humana, por isso, de- ve-se ter em mente a que tipo de mudança climática se está referindo. 9.5 Atividades de avaliação Assista ao filme disponível no site: http://www.greenpeace.org.br/ clima/filme/home/ e compartilhe suas impressões no fórum. Relacione os eventos observados no filme com as últimas notícias mundiais sobre as con- sequências das mudanças climáticas no Brasil e no mundo. Elabore suas impressões e encaminhe o texto para seu professor pelo Ambiente Virtual de Ensino-Aprendizagem. Assista ao filme “Mudanças do clima, mudanças de vida” no site: http://www.greenpeace. org.br/clima/filme/home/ Você pode entender quais os efeitos das mudanças climáticas que são observadas no Brasil. No site http://www.greenpeace. org/brasil/greenpeace-brasil- clima/entenda navegue e conheça os impactos ambientais no Brasil e no mundo. Observe que em cada região, abrem-se informações sobre determinados impactos.
  • 56.
    56 Catarina daSilva Pedrozo Poluição do Ar e as Mudanças Climáticas 9.6 Síntese Nesta unidade abordamos as causas da poluição do ar e seus prin- cipais efeitos para as espécies vivas e para os ecossistemas da Terra. Tam- bém observamos que as principais consequências deste tipo de interferência, que pode ser tanto natural quanto provocada pelo homem, podem alterar o clima na Terra, levando a importantes efeitos que podem ser devastado- res. Você foi informado de que quando o ser humano descobriu o fogo, teve início a poluição atmosférica que tem aumentado desde a revolução industrial, com o aumento das emissões mundiais de CO2 .
  • 57.
    Poluição da Água 57Ecologiae Poluição UNIDADE 10 – POLUIÇÃO DA ÁGUA A poluição da água é compreendida como a alteração das suas ca- racterísticas físicas e químicas por quaisquer ações ou interferências, sejam elas naturais ou provocadas pelo homem. Pode atingir rios, lagos e oceanos em maior ou menor escala. 10.1 Objetivo de aprendizagem Compreender e identificar as fontes de poluição da água, reco--- nhecendo suas principais consequências. 10.2 Principais poluentes aquáticos poluentes orgânicos biodegradáveis – proteínas, carboidratos ea) gorduras; poluentes orgânicos recalcitrantes ou refratários – defensivosb) agrícolas, detergentes sintéticos, petróleo; metais – podem ser tóxicos ou carcinogênicos, mutagênicos ouc) teratogênicos. Ex.: arsênico, bário, cádmio, cromo, chumbo e mercúrio; nutrientes – eutrofização;d) organismos patogênicos – bactérias (que podem causare) leptospirose, febre tifóide, febre paratifóide, cólera), vírus (hepatite e poliomielite), protozoários (amebíase e giardíase), helmintos (esquistossomose e ascaridíase); sólidos em suspensão – diminuição da fotossíntese;f) calor – gerado por efluentes aquecidos por usinas termoelétricasg) afeta as características físicas, químicas e biológicas da água; radioatividade – utilizada pelo homem para fins bélicos, energéticos,h) de pesquisa, médicos ou conservação de alimentos. Pode provocar o aparecimento de várias doenças e mutações genéticas e a morte. 10.3 As grandes formas de poluição aquática esgotos pluviais e escoamento urbanoa) – escoamento de superfícies impermeáveis incluindo ruas, edifícios e outras áreas pavimentadas para esgotos ou tubos antes de descarregarem para águas superficiais, por exemplo: esgotos domésticos sem tratamento prévio; industrialb) – fábricas de polpa e de papel, fábricas de químicos, fábricas de têxteis, fábricas de produtos alimentares, etc.; agrícolac) – excesso de fertilizantes que vão infiltrar-se no solo e poluir os lençóis de água subterrâneos e por sua vez os rios ou ar- roios onde estes vão desembocar.
  • 58.
    58 Catarina daSilva Pedrozo Poluição da Água 10.4 Poluição química das águas Dois tipos de poluentes caracterizam a poluição química: poluentes biodegradáveis – são produtos químicos que ao finala) de um tempo, são decompostos pela ação de bactérias. São exemplos de poluentes biodegradáveis o detergente, inseticidas, fertilizantes, petróleo, etc.; poluentes persistentes – são produtos químicos que se mantêmb) por longo tempo no meio ambiente e nos organismos vivos (PCBs e outros). Estes poluentes podem causar graves problemas como a conta- minação de alimentos, de peixes e crustáceos. São exemplos de poluentes persistentes o DDT, o mercúrio, etc. 10.5 Poluição por fosfatos e nitratos Os adubos e fertilizantes usados na agricultura contêm grandes concentrações de nitrogênio e fósforo. Esses poluentes orgânicos cons- tituem nutrientes para as plantas aquáticas, especialmente as algas, que transformam a água em algo semelhante a um caldo verde, fenômeno tam- bém conhecido por floração das águas, e a conseqüente eutrofização. A eutrofização é o maior desastre ambiental que pode ocorrer num lago ou reservatório. O enriquecimento das águas com nutrientes (P, N, C e outros) conduz a uma proliferação exagerada da flora aquática (florações de algas fitoplanctônicas), a ponto de prejudicar a fauna, obstruir condutos e impedir a navegação. A constante entrada de esgotos, tanto domésticos quanto industriais e mesmo resultantes da agricultura, pode levar á eutrofi- zação. Neste caso, é por força da ação do homem que isto ocorre. Veja quais são as alterações que podem ocorrer, devido às flora- ções algais: o impedimento da penetração da luz e da fotossíntese;a) do oxigênio produzido, boa parte é liberada para a atmosfera;b) a decomposição dos vegetais mortos aumenta o consumo dec) oxigênio, agravando ainda mais a desoxigenação das águas; aumento da mortalidade de peixes e outros animais.d) Mas a eutrofização também pode ser um processo natural como é representado na Figura 10.1.
  • 59.
    Ecologia e Poluição Poluiçãoda Água 59 Figura 10.1 – Eutrofização Fonte: Braga et al, 2002. 10.6 Atividades de avaliação Elabore suas respostas e encaminhe-as para o seu professor pelo Ambiente Virtual de Ensino-Aprendizagem. Defina poluição da água.1. Quais são os principais poluentes aquáticos?2. Quais são as fontes de poluição da água? Explique.3. O que é a eutrofização?4. Em sua cidade, existe a canalização do esgoto doméstico? Para5. onde é levado? Você observa ecossistemas aquáticos poluídos na sua região. Rela-6. cione com as prováveis fontes. 10.7 Síntese Nesta unidade, abordamos a poluição da água, suas principais fon- tes e consequências. Você pôde observar que a poluição das águas pode ser provocada por diferentes tipos de contaminantes. Eles podem ser químicos tóxicos, persistentes ou não ou mesmo nutrientes orgânicos. Essas subs- tâncias podem ser introduzidas nos ecossistemas aquáticos de diferentes maneiras. Isso provoca efeitos devastadores para a vida aquática e poste- riormente para a espécie humana. Para a discussão deste tema deve ser utilizado o texto de apoio no site: http://educar. sc.usp.br/biologia/textos/m_a_ txt5.html
  • 61.
    Poluição do Solo 61Ecologiae Poluição UNIDADE 11 – POLUIÇÃO DO SOLO Nesta unidade abordaremos a geração de resíduos (o lixo), seus dife- rentes tipos e contaminantes, seu destino, as consequências da cada vez mais produção de lixo e o que podemos fazer para minimizar este problema. 11.1 Objetivo de aprendizagem Conhecer as principais fontes de poluição do solo.-- 11.2 O que é a poluição do solo A natureza trabalha em ciclos: nada se perde, tudo se transforma. Animais, excrementos, folhas e todo tipo de material orgânico morto se decompõe com a ação de milhões de microrganismos, como bactérias, fun- gos, vermes e outros, dando origem aos nutrientes que vão alimentar novas espécies de vida. Na natureza não existe LIXO! Até o início do século passado, os seres humanos viviam em har- monia com a natureza. Todos os resíduos por eles gerados eram reintegra- dos à natureza. Com a industrialização e a concentração da população nas grandes cidades, o lixo foi se tornando um problema. 11.3 Poluição do solo rural Antes da industrialização, para o plantio dos alimentos, eram uti- lizados restos de vegetais, estrume, salitre do Chile e guano como adubo. Depois da industrialização, intensificou-se a utilização de adubos artificiais (nutrientes essenciais e substâncias altamente tóxicas em impurezas). Além disto, a necessidade de uma maior produção de alimentos levou ao incre- mento do uso de defensivos agrícolas. O DDT foi o primeiro inseticida organoclorado de elevada resistên- cia à decomposição no ambiente, cujos efeitos adversos são: bioacumula- ção, mortandade, redução da natalidade e da fecundidade de espécies. 11.3.1 Alguns grupos de defensivos agrícolas a) inseticidas: organoclorados1. – DDT, Aldrin, Dieldrin, Heptacloro - proibidos em um número cada vez maior de países; organofosforados2. – Parathion, Malathion, Phosdrin, etc. – degradam-se mais rápido; Reflita sobre porque na natureza não existe lixo. Lembre-se dos ciclos biogeoquímicos.
  • 62.
    62 Catarina daSilva Pedrozo Poluição do Solo carbamatos3. – baixa toxidez para animais de sangue quente. b) fungicidas: sais de cobre: os de uso mais antigo;1. organomercuriais: de uso restrito às sementes.2. c) herbicidas: derivados do arsênico: de uso decrescente e limitado;1. derivados do ácido fenoxiacético: usados no Vietnã (agente2. laranja). 11.4 Poluição do solo urbano É proveniente dos resíduos gerados pelas atividades econômicas que são típicas das cidades, como a indústria, o comércio e os serviços, além dos provenientes do grande número de residências presentes em áre- as relativamente restritas. Quando processamos os recursos naturais, geramos algum tipo de resíduo. Este problema tem consequências importantes, tais como: aumento dos custos com coleta e tratamento adequado;a) falta de áreas para disposição do lixo;b) grande desperdício de matérias primas;c) contaminação do solo, ar e água;d) proliferação de vetores transmissores de doenças;e) entupimento de redes de drenagem urbana;f) enchentes e desmoronamentos;g) degradação do ambiente e depreciação imobiliária;h) doenças e morte.i) O incremento populacional traz grande pressão sobre os recursos naturais, destinados à produção de bens necessários à satisfação do ho- mem moderno. O lixo é gerado em cada estágio de utilização dos mais diversos materiais, desde a sua extração ou processamento até seu abandono como item usado. Estima-se que a geração de lixo sólido em todo o mundo cresça em torno de 20% a cada ano.
  • 63.
    Ecologia e Poluição Poluiçãodo Solo 63 À medida que o nível de desenvolvimento econômico aumenta, também a produção de detritos é incrementada, como podemos observar nos exemplos das cidades abaixo: Calcutá, Jacarta e outrasa) – cada cidadão produz entre 0,5 e 0,6 kg de lixo/dia; Cidade do México, Buenos Aires, São Paulo, Porto Alegreb) – 0,5 a 0,8 kg/dia; Tóquio e Nova Iorquec) – 1,3 a 1,8 kg/dia; No Brasil, 75% das pessoas vivem nas cidades. A cada dia sãod) geradas cerca de 242 mil toneladas de resíduos sólidos urbanos (88,2 milhões de toneladas anuais), das quais 37% são detritos gerados nos domicílios. Apesar disto, apenas 34% do total do lixo gerado nas cidades brasileiras é adequadamente recolhido. Apenas 1.600 municípios brasileiros contam com recolhimento de lixo. Grande parte do lixo gerado não é recolhida devidamente. Qual o des- tino do lixo que é recolhido? 76% do total recolhido não recebem destinação final adequada:a) vai para lixões a céu aberto; 10% do total recolhido são depositado em aterros sanitários (ab) melhor opção técnica disponível); 13% vão para aterros controlados;c) 0,9% vão para usinas de reciclagem;d) 0,1% é destinado para a incineração.e) 11.4.1 O que é o lixão O lixão é um depósito de lixo a céu aberto, sem ser coberto nem compactado. Não existe controle dos possíveis impactos sobre o meio am- biente (lençóis freáticos, rios, etc.). Predomina nas pequenas e médias cida- des brasileiras. Leva à presença de catadores em condições sub-humanas. 11.4.2 O que é o aterro sanitário É o aterramento dos resíduos em terreno preparado para a coloca- ção do lixo, com o solo protegido com manta isolante, dutos captadores de gases, sistema de captação do chorume, lixo compactado, acesso controla- do, causando o menor impacto ambiental possível. Observe na Figura 11.1 a seguir. Na sua cidade, para onde vai o lixo que é recolhido? Assista ao filme: http:// www.youtube.com/ watch?v=L2NztLXOmB4 para complementar as informações sobre o destino do lixo, mostrado no Programa Fantástico da Rede Globo. Reflita sobre o que podemos fazer para mudar esta realidade.
  • 64.
    64 Catarina daSilva Pedrozo Poluição do Solo Figura 11.1 – Aterro Sanitário Fonte: Braga, et. al., 2002. 11.4.3 O que é aterro controlado É a simples cobertura dos resíduos por terra, com controle de en- trada e saída de pessoas. Por isso não é eficiente do ponto de vista ambien- tal, pois não utiliza recursos de engenharia para evitar a contaminação. 11.4.4 O que são usinas de reciclagem de lixo São depósitos utilizados para a separação mecânica do resíduo re- ciclável e resíduo orgânico. O resíduo reciclável é reaproveitado pela indús- tria e o resíduo orgânico é utilizado como composto orgânico. 11.4.5 O que é a incineração É um processo de redução do volume por meio de queima, em alta temperatura (800o C ou maior), que exige análise criteriosa e cuidadosa para sua adoção. Trata-se de um sistema complexo, envolvendo milhares de interações físicas e de reações químicas porque a massa de lixo é muito heterogênea e a combustão nunca se processa de forma ideal, podendo haver a formação de outros produtos: CO2 , chumbo, cádmio, mercúrio e outros metais pesados, ácido clorídrico e SO2 , dioxinas e furanos, PCBs, etc. Veja um esquema de incineração de lixo na Figura 11.2. Leia mais sobre a incineração do lixo no site: www. cnpsa.embrapa.br/down. php?tipo=publicacoescod_ publicacao=756
  • 65.
    Ecologia e Poluição Poluiçãodo Solo 65 Figura 11.2 – Incineração do lixo Fonte: Braga et al., 2002. 11.5 Tipos de lixo Lixo domiciliar: formado por sobras de alimentos, embalagens, papéis, papelões, plásticos, vidros, trapos, produtos de limpeza, solventes, tintas, praguicidas, venenos, inseticidas, medicamentos, sprays, etc. Os maiores problemas de limpeza de uma cidade estão relacionados ao lixo domiciliar. Lixo comercial: proveniente de estabelecimentos comerciais, como lojas, lanchonetes, restaurantes, açougues, escritórios, hotéis, bancos, etc. Os componentes mais comuns do lixo comercial são: papéis, papelões, plásticos, restos de alimentos, embalagens de madeira, resíduos de lava- gens, sabões, etc. Lixo industrial: inclui todo e qualquer resíduo resultante da ativi- dade industrial, estando incluído nesse grupo o lixo proveniente das cons- truções. O prejuízo causado por este tipo de lixo é maior que o causado por outros. Os maiores poluentes industriais são: produtos químicos, ácidos, mercúrio, chumbo, dióxido de enxofre, berílio, oxidantes, alcatrão, buteno, benzeno, cloro, agrotóxicos, drogas e tetraciclinas. Lixo hospitalar: constituído por resíduos de diferentes áreas dos hospitais: refeitório (cozinha), tecidos desvitalizados (restos humanos pro- venientes das cirurgias), seringas descartáveis, ampolas, curativos, medica- mentos, papéis, flores, restos de laboratório. Esse tipo de lixo exige cuidado e atenção especiais quanto à coleta, acondicionamento, transporte e desti-
  • 66.
    66 Catarina daSilva Pedrozo Poluição do Solo no final, porque contém substâncias prejudiciais à saúde humana. Lixo público: proveniente da varrição, de mercados, feiras, restos de animais mortos ou do corte de galhos de árvores em locais públicos. Lixo especial: composto por resíduos em regime de produção transiente, como veículos abandonados, descarga de lixo em locais não apropriados, animais mortos em estradas, pneus. 11.6 Classificação dos resíduos classe 1a) – perigosos – que têm características de inflamabilidade, corrosividade, reatividade, toxicidade e patogenicidade, apresentando riscos à saúde pública quando manuseados de forma inadequada; classe 2b) – não-inertes – que é basicamente o lixo domiciliar; classe 3c) – inertes – por exemplo: resíduos de construção. 11.7 Como resolver o problema do lixo? reduzira) – consumir menos e preferir produtos com menor potencial de geração de resíduos; reutilizar - usar novamente as embalagens;b) reciclar – fabricar produtos a partir de material usado.c) 11.8 Atividades de avaliação Pesquise em sua cidade sobre o lixo. Descubra onde é acondicio- nado o lixo recolhido. Existem dados de quantidades de lixo orgânico e inorgânico recolhido por dia? Sua cidade tem usinas de reciclagem do lixo? Prepare um relatório e encaminhe para o seu professor pelo Ambiente Vir- tual de Ensino-Aprendizagem. 11.9 Síntese Nesta unidade nós abordamos de uma forma geral, a poluição do solo rural e urbano. Percebemos que para a natureza não existe lixo, pois ela aproveita e recicla a matéria orgânica e os nutrientes. O lixo não reciclá- vel vai acumular-se e, dependendo do material que o compõe, levará muito tempo para se degradar. Também vimos que o solo rural e o solo urbano podem ser contaminados com diferentes materiais e substâncias tóxicas que podem prejudicar a vida na Terra. Concluímos que, para resolver o problema do lixo e manter a boa qualidade de vida nas cidades é preciso reduzir o consumo, reutilizar aquilo que for possível e reciclar os materiais.
  • 67.
    Ecologia e Poluição PoluiçãoSonora 67 UNIDADE 12 – POLUIÇÃO SONORA Nesta unidade abordaremos a poluição sonora e suas principais consequências. 12.1 Objetivo de aprendizagem Conhecer as principais implicações da poluição sonora para a-- saúde humana. 12.2 O que é a poluição sonora O som, como poluição, está associado ao “ruído estridente” ou “som não desejado”. Embora o conceito de som esteja perfeitamente defini- do pela física o “som não desejado” (como poluição) é muito relativo. Para fins práticos, o som é medido pela pressão que ele exerce no sis- tema auditivo humano. Na medida em que essa pressão provoca danos à saú- de humana, comportamentais ou físicos, ela deve ser tratada como poluição. A medida da intensidade do som é feita em decibéis (dB), unidade proposta por Graham Bell. É interessante recordar alguns dos principais ele- mentos da Física relativos ao som: o homem possui a capacidade de ouvir o som numa faixaa) auditiva que vai de 20 a 20.000 hertz (vibrações por segundo). Abaixo de 20 Hz tem-se o infra-som, acima de 20.000 Hz, o ultra-som; o som propaga-se a diferentes velocidades em função do meio.b) No ar ele se propaga a 345 m/s, na água a 1430 m/s e no vácuo não há propagação, pois o som é uma onda mecânica; o som possui três qualidades essenciais: a intensidade, a altura ec) o timbre. Possui ainda as seguintes propriedades: reflete-se em paredes e anteparos;1. é absorvido pelos materiais e pelo ar;2. sofre difração quando passa por fendas;3. sofre refração quando se transmite por materiais.4. O ruído pode ser classificado em: contínuoa) – é o som que se mantém no tempo; intermitenteb) – é o som não contínuo, em que nos intervalos há dissipação da pressão; impulsivoc) – é o som proveniente de explosões, de escape de gás, etc.; impactod) – é o som proveniente de certas máquinas, como prensa gráfica, por exemplo.
  • 68.
    68 Catarina daSilva Pedrozo Poluição Sonora A medida do nível de ruído é feita pelo decibelímetro/dosímetro. Na Tabela 1 está apresentado o nível sonoro das principais atividades hu- manas. No meio urbano, o nível sonoro varia de 30 a 120 dB. Tabela 1 - Nível sonoro das atividades humanas Atividade Nível(dB) Limiar auditivo 0 Estúdio de gravação 20 Biblioteca forrada 30 Sala de descanso 40 Escritório 50 Conversação 60 Datilografia 70 Tráfego 80 Serra circular 90 Prensas excêntricas 100 Marteletes 110 Aeronaves 130 Limiar da dor 140 12.3 Principais efeitos danosos da poluição sonora trauma acústico:a) perda auditiva repentina, causada pela perfuração do tímpano, acompanhada ou não da desarticulação dos ossículos do ouvido médio, ocorre geralmente após a exposição a barulhos de grande impacto e intensidade; surdez temporária:b) ocorre após a exposição a um barulho intenso, por curto período de tempo; surdez permanente:c) pode ser caudada por exposição repetida a um barulho excessivo. 12.3.1 Outros efeitos da poluição sonora na saúde Reações generalizadas ao stress têm início sob exposições acima de 55dB; aumento da pressão sanguínea, ritmo cardíaco e contrações mus- culares; interrupção na digestão, contrações do estômago, fluxo da saliva e sucos gástricos; aumento de ácidos graxos e glicose no sangue; desordens cardiovasculares; alterações nas funções gástricas, físicas e cerebrais. Em caso de stress crônico, sobrevêm efeitos psicológicos, dis- túrbios neurovegetativos, náuseas, cefaléia; irritabilidade, instabilidade emocional, redução da libido, nervosismo, hipertensão, sonolência, insônia, prevalência de úlceras, perturbações labirintíticas, fadiga, ansiedade.
  • 69.
    Poluição Sonora 69Ecologia ePoluição 12.4 O controle de ruídos pode se dar na fonte: com atividades de realocação de equipamentos,a) isolamento acústico, abafadores, confinamento, etc.; no percurso: com a introdução de barreiras entre a fonte e ob) receptor; no receptor: com ações de controle administrativo (limitar ac) duração da exposição) e a utilização de equipamentos de proteção individual. 12.5 Atividades de avaliação Faça um passeio pela sua cidade e identifique quais são os locais mais barulhentos. Relacione os ruídos observados com a fonte geradora desses ruídos. Elabore um relatório e encaminhe-o para o seu professor pelo Ambiente Virtual de Ensino-Aprendizagem. 12.6 Síntese Nesta unidade você pôde entender o que é a poluição sonora e quais são as suas consequências. A poluição sonora é produzida por sons indesejáveis que podem varia em meio urbano de 30 a 120 dB. É medida com o decibelímetro e sua unidade de medida é o decibel (dB). Algumas atitudes podem controlar os ruídos como o isolamento acús- tico, realocação de equipamentos, introdução de barreiras entre a fonte e o receptor, e, ainda, ações de controle administrativo, como limitar a duração da exposição.
  • 70.
    70 Catarina daSilva Pedrozo SÍNTESE Neste material procuramos trazer a você alguns subsídios para uma melhor compreensão sobre a Ecologia e seus níveis de organização. Vimos, resumidamente, a Ecologia de organismos, populações, comunida- des e ecossistemas, como a matéria e a energia fluem nos ecossistemas, e como os fatores ecológicos influenciam as diferentes populações e comu- nidades que compõem os diferentes ecossistemas, mantendo sua biodiver- sidade. Também abordamos as diferentes formas de Poluição o que lhe permitiu reconhecer os diferentes impactos, tanto naturais quanto antró- picos nos ecossistemas. Agora, você está apto a identificar, caracterizar e correlacionar os sistemas e ecossistemas, os elementos que os compõem e suas respectivas funções; além disto, a identificar as fontes e o processo de degradação dos diferentes ecossistemas, e a dar sua contribuição para a manutenção da vida no nosso planeta azul.
  • 71.
    Ecologia e Poluição71 REFERÊNCIAS [1] BRAGA, B.; HESPANHOL, I.; CONEJO, J. G. L.; BARROS, M. T.; SPENCER, M.; PORTO, M.; NUCCI, N.; JULIANO, N.; EIGER, S. Introdução à Engenharia Ambiental. São Paulo: Prentice Hall, 305p. 2002. [2] BRANCO, S. M.; MURGEL, E. Poluição do Ar. São Paulo: Moderna, 87p. 1995. [3] CORSON, W. H. Manual Global de Ecologia: o que você pode fazer a respeito da crise do meio-ambiente. São Paulo: Augustus, 413p. 1993. [4] DAJOZ, R. Princípios de Ecologia. São Paulo: Ed. Artmed, 519p. 2005. [5] DUVIGNEAUD, P. A Síntese Ecológica. Lisboa: Instituto Piaget, 787p. 1980. [6] DAL MOLIN, Beatriz Helena, et al. Mapa Referencial para Construção de Material Didático - Programa e-Tec Brasil. 2. ed. revisada. Florianópolis: Universidade Federal de Santa Catarina – UFSC, 2008. [7] ODUM, E. P. Ecologia. Rio de Janeiro: Guanabara, 434p. 1986. [8] RICKLEFS, R. E. A economia da natureza. Rio de Janeiro: Guanabara Koogan, 470p. 1993. [9] TOWNSEND, C.; BEGON, M.; HARPER, J. L. Fundamentos de Ecologia. 2 ed. – Porto Alegre: Artmed, 592p. 2006. [10] AEM – Avaliação Ecossistêmica do Milênio. Vivendo além dos nossos meios. O capital natural e o bem-estar humano. Disponível em: http:// www.cebds.org.br/cebds/docnoticia/vivendo-alem-dos-nossos-meios.pdf. Acesso em 05 mar. 2009. [11] ODUM, H. T.; ODUM, E.C.; BROWN, M.T.; LAHART, D.; BERSOK, C. ; SENDZIMIR, J.; SCOTT, G. B.; NIKKI MEITH, D. S. Y. Ecossistemas e Políticas Públicas. In Curso de ecossistemas e políticas públicas. Parte II. Tipos de ecossistemas. Livro traduzido e adaptado para Internet com autorização do autor principal. 1987. Disponível em: http://www.unicamp.br/fea/ ortega/eco/iuri10a.htm Acesso em 05 mar. 2009. [12] SHIMIZU, R.M. Interações entre Populações. Programa de Incentivo à Produção de Materiais Didáticos. Sistema Integrado de Apoio ao Ensino (SIAE). Pró-Reitorias de Graduação e Pós Graduação – Universidade de
  • 72.
    72 Catarina daSilva Pedrozo São Paulo. Disponível em: http://www.ib.usp.br/ecologia/populacoes_ interacoes_print.htm. Acesso em 05 mar. 2009. [13] SHIMIZU, R.M. Fatores Limitantes: interferência do ambiente sobre a sobrevivência dos organismos. Programa de Incentivo à Produção de Materiais Didáticos. Sistema Integrado de Apoio ao Ensino (SIAE). Pró- Reitorias de Graduação e Pós Graduação – Universidade de São Paulo. Disponível em: http://www.ib.usp.br/ecologia/fatores_limitantes_print.htm. Acesso em 05 mar. 2009. [14] SHIMIZU, R.M. Sucessão Ecológica. Programa de Incentivo à Produção de Materiais Didáticos. Sistema Integrado de Apoio ao Ensino (SIAE). Pró- Reitorias de Graduação e Pós Graduação – Universidade de São Paulo. Disponível em: http://www.ib.usp.br/ecologia/sucessao_ecologica_print. htm. Acesso em 05 mar. 2009. [15] Greenpeace Brasil. Perguntas e respostas sobre a convenção sobre a Diversidade Biológica. Disponível em: http://www.greenpeace.org/brasil/ institucional/noticias/perguntas-e-respostas-sobre-a. Acesso em 05 mar. 2009. [16] MMA – Ministério do Meio Ambiente. Disponível em: http://www. mma.gov.br/. Acesso em 05 mar. 2009. [17] MENDES, M. C. Desenvolvimento Sustentável. Disponível em: http:// educar.sc.usp.br/biologia/textos/m_a_txt2.html. Acesso em 05 mar. 2009. [18] KIRCHHOFF, V. W. J. H. Camada de Ozônio: a Guerra Continua. Disponível em: http://www.dge.inpe.br/ozonio/kirchhoff/html/artigo2.html. Acesso em 05 mar. 2009. [19] Greenpeace Brasil. Mudanças climáticas: o filme. Disponível em: http://www.greenpeace.org.br/clima/filme/home/. Acesso em 05/03/2009. [20] Greenpeace Brasil. Entenda mudanças climáticas. Disponível em: http://www.greenpeace.org/brasil/greenpeace-brasil-clima/entenda. Acesso em 05 mar. 2009. [21] ZAMPIERON, S. L. M.; VIEIRA, J. L. de A. Poluição da Água. Disponível em: http://educar.sc.usp.br/biologia/textos/m_a_txt5.html. Acesso em 05 mar. 2009.
  • 73.
    Ecologia e Poluição73 GLOSSÁRIO Biótopo: conjunto dos aspectos físicos e químicos de um determinado am- biente. Biomassa: é a massa da matéria orgânica presente em um ser vivo ou em um conjunto de seres vivos. Biosfera: conjunto de locais do planeta Terra capaz de abrigar formas de vida. Cadeia alimentar: sequência linear de alimentação em que os produtores servem de alimento para os consumidores primários, estes para os secundá- rios e assim por diante, até atingir o nível dos decompositores. Comunidades biológicas (Biocenose): conjunto de seres vivos de diferen- tes espécies que coabitam uma mesma região. Comunidade clímax: estágio de máxima estabilidade atingido por uma comunidade durante o seu desenvolvimento. Componentes abióticos: conjunto de todas as influências do meio (umida- de, pressão, temperatura, luminosidade, pH), atuantes sobre os organismos. Componentes bióticos: conjunto de seres vivos. Ecologia: ramo da biologia que estuda as interações entre os seres vivos e o meio onde vivem. Ecossistema: conjunto formado pelas comunidades biológicas em intera- ção com os fatores abióticos do meio. Espécie: conjunto de organismos semelhantes, capazes de se cruzar em condições naturais, produzindo descendentes férteis. Habitat: local onde vive determinada espécie. In situ: é uma expressão latina que significa no lugar. É usada em diferentes contextos. Nicho ecológico: representa o conjunto de atividades que a espécie de- sempenha em seu habitat (modo de vida alimentar, reprodutivo). População: conjunto de seres da mesma espécie que habitam determinada região geográfica. Relações ecológicas: é o tipo de interação entre os seres de uma comu- nidade biológica. Pode ser intra-específica ou interespecífica, harmônica ou desarmônica.
  • 74.
    74 Catarina daSilva Pedrozo CURRÍCULO DA PROFESSORA-AUTORA Concluí o curso em Ciências Biológicas pela Pontifícia Universidade Católica do RS, tendo efetuado o Mestrado na mesma Instituição. Meu Doutorado foi realizado na Universidade Federal de São Carlos, na área de Ecologia e Recursos Naturais. Atualmente sou professora do Departamento de Ecologia da Universidade Federal do Rio Grande do Sul.