Parte I
Princípios de
Marketing
O que é Marketing?
Função gerencial que busca ajustar a oferta da organização à
demandas específicas do mercado, utilizando como ferramental um
conjunto de princípios e técnicas.
Processo social pelo qual são reguladas a oferta e a demanda de bens
e serviços para atender às necessidades sociais.
Orientação da Administração, uma filosofia, uma visão.
Reconhece que a tarefa primordial da organização é satisfazer o
consumidor, atendendo suas necessidades, levando em conta
seu bem estar a longo prazo, respeitadas as exigências e limitações
impostas pela sociedade e atendidas as necessidades de sobrevivência
e continuidade da organização.
O que é Marketing?
Desempenho de atividades empresariais que dirigem o fluxo de bens e
serviços desde os produtores até os consumidores e usuários. (AMA
– American Marketing Association)
C
Marketing começae terminano consumidor.
Termina?????
marketing
“Pode-se considerar que
sempre haverá necessidade
de vender. Mas o objetivo
do marketing é tornar
supérfluo o esforço da
venda. O objetivo do
marketing é conhecer e
entender tão bem o cliente
que o produto e o serviço
sejam adequados a ele e se
vendam sozinhos.
Idealmente, o marketing
deveria resultar de um
cliente disposto a pagar. A
única coisa necessária então
seria tornar o produto ou o
serviço disponível.”
(Peter Drucker)
Apenas Vendas e propaganda?
A crença de que o marketing, a venda e a propaganda são a mesma
coisa é uma visão comum e ilusória compartilhada pelo público e por
muitos executivos (Kotler)
Além de marketing não ser propaganda ou vendas, também não é:
milagre, folhetos no sinal, e-mail congestionando as caixas postais,
páginas amarelas, esperteza, telemarketing em horários
incovenientes, nomes “criativos” para os produtos e marcas.
Filosofia de Administração
de Marketing
“O estabelecimento de relacionamentos com os clientes é, hoje, um compromisso
que precisa ser assumido por todos na empresa.” (Régis Mckenna)
“Marketing é importante demais para ser deixado a cargo do departamento de
marketing.” (David Packard – HP)
“Numa organização de marketing nunca se sabe exatamente quem pertence ao
departamento de marketing. Todos na organização têm de tomar as decisões
baseadas no impacto de marketing.” (Stephen Burnet – North Western
University)
Condições básicas para que ocorra
Marketing
Duas ou mais partes com necessidades não satisfeitas
Desejo e capacidade de satisfazes tais necessidades
Um canal para que as partes possam se comunicar
Algo para ser trocado
O papel do Marketing:
Identificar necessidades não satisfeitas, de forma a colocar no mercado
produtos, serviços ou idéias que ao mesmo tempo proporcionem
satisfação, gerem bons resultados aos investidores e ajudem a melhorar a
qualidade de vida das pessoas e da sociedade em geral.
A que se aplica o Marketing?
Bens
Serviços
Eventos
Experiências
Pessoas
Lugares
Propriedades
Organizações
Informações
Idéias
Variações do Marketing
 Marketing direto
 Marketing de relacionamento
 Marketing de fidelização ou retenção
 Marketing um a um ou individualizado
 Marketing de transação
 Marketing pessoal
 Marketing social
 Marketing Institucional
 Marketing internacional
 Marketing interativo
 Marketing digital
 Marketing religioso
 Marketing político
 Marketing esportivo
 Marketing turístico
 Marketing ecológico
 Etc...
Principais mercados de clientes
 Mercado consumidor
 Mercado organizacional
 Mercado global
 Mercado sem fins lucrativos (terceiro setor e
governamental)
Desafios do Marketing
Executar as variáveis controláveis (4Ps) prevendo
ao máximo o que vai acontecer com as variáveis
incontroláveis (mudanças). Quando se resolve essa
equação é garantia de sucesso.
Produto
Preço
Praça
Promoção
O que faz o Marketing?
Demanda é heterogênea Oferta é heterogênea
CONSUMIDORES PRODUTOS
Marketing procura obter o melhor acoplamento possível entre
segmentos da demanda e da oferta.
Ameaças Incontroláveis
para os produtos:
Mudança no ambiente
Mudança no comportamento do
consumidor
Mudança na ação dos concorrentes
Como o Marketing
produz o ajustamento?
Maior satisfação ao consumidor
(diferenciação da oferta feita pela empresa
com relação a dos concorrentes).
Oferecendo a mesma satisfação pelo menor
preço.
Necessidades X Desejos
A confusão entre necessidades e desejos
conduz à pior das doenças empresariais.
Empresário míope em Marketing é aquele
que olha para os seus próprios produtos.
Qual é o seu BUSINESS?
A orientação de produção
A orientação de produto
A orientação de vendas
A orientação de marketing
A orientação de marketing holístico
Orientações da empresa
para o Mercado
Tarefa básica do
Marketing:
administrar a demanda
Demanda negativa
Situação: os consumidores não gostam do produto e podem
até mesmo pagar para evitá-lo.
Exemplos: Vacinação, viagens de avião, serviço militar
Ação: Pesquisa para identificar as razões; adequar o
produto, modificar ou alterar a forma como é visto;
campanhas promocionais ou ações educativas.
Marketing de conversão: a oferta é positiva. A tarefa do
marketing será converter demanda negativa em positiva.
Demanda inexistente
Situação: os consumidores não conhecem o produto
ou não estão interessados nele.
Exemplos: Todos os produtos quando são lançados
Ação: Expor o produto
Marketing de estímulo: É preciso estimular a criação
da demanda.
Demanda latente
Situação: os consumidores compartilham de uma forte necessidade que
não pode ser satisfeita por nenhum produto existente no mercado.
Exemplos: Mercado de segurança e saúde
Ação: Avaliar o mercado latente; dimensior o potencial de consumo;
desenvolver produto
Marketing de desenvolvimento: converter demanda latente em demanda
real.
Demanda declinante
Situação: os conumidores começam a comprar o produto
com menos freqüência ou deixam de comprá-lo.
Exemplos: Escola de informática, viagens de trem
Ação: Identificar causas; reestimular a demanda; criar novo
uso para o produto; desenvolver novos mercados;
promover alterações nos produtos; comunicação mais
eficiente.
Marketing de revitalização: Visa dar início a um novo ciclo
de vida do produto.
Demanda irregular
Situação: as compras dos consumidores podem ser
sazonais ou variar de acordo com o mês, a semana, o dia
ou o horário.
Exemplos: transporte de massa, hotéis, ovos de páscoa
Ação: reduzir a oferta, flexibilizar o preço
Marketing de sincronização: Mudar o padrão temporal da
demanda.
Demanda plena
Situação: os consumidores compram adequadamente todos
os produtos colocados no mercado.
Exemplos:
Ação: Observar o mercado; atenção aos três níveis de
ameaças; manter produto adquado
Marketing de manutenção: Manter a eficiência e qualidade
para a satisfação do consumidor, evitando a erosão da
demanda.
Demanda excessiva
Situação: há mais consumidores interessados em comprar o produto
do que produtos disponíveis.
Exemplos: fila da adoção; restaurantes da moda; grandes cidades;
hospitais
Ação: Elevar os preços; redução da qualidade (?); criação de barreiras
Marketing de redução: redução temporária ou permanente da
demanda.
Demanda indesejada
Situação: os consumidores se sentem atraídos por produtos
que têm conseqüências socias indesejadas.
Exemplos: jogos de azar; fumo; drogas; substituição de
linha de produto
Ação: campanhas de esclarecimento; induzir a demanda de
produto substitutivo; ação de convencimento
Marketing de eliminação: não venda
- Mudança tecnológica
- Globalização
- Desregulamentação
- Privatização
- Aumento do poder do cliente
- Customização
- Concorrência ampliada
- Convergência setorial
- Transformação no varejo
- Desintermediação
Empresas, marketing e mudanças
- Do marketing faz o marketing para todos fazem o marketing
- Da organização por unidades de produto para a organização
por segmentos de clientes
- Do fazer tudo para comprar mais bens e serviços de outras
fontes
- Do uso de muitos fornecedores para o trabalho com menos
fornecedores em sistema de parceria
- De dependência de velhas posições de mercado para o
descobrimento de novas
- Da ênfase em ativos tangíveis para a ênfase em ativos
intangíveis
- Da construção de marcas por meio de propaganda para a
construção de marcas por meio do desempenho e das
comunicações integradas
Mudanças na administração de marketing
- Da atração de clientes por meio de lojas e vendedores para a
disponibilização dos produtos on-line
- Da venda para todos para a tentativa e ser a melhor empresa a
atender mercados-alvo bem definidos
- Do foco em transações lucrativas para o foco no valor do
cliente ao longo do tempo
- Do foco de obtenção de participação de mercado para um
foco de construção de participação no cliente
- De local para “glocal” (ao mesmo tempo global e local)
- Do foco no resultado financeiro para o foco nos resultados de
marketing
- Do foco nos acionistas para o foco nos interessados
Mudanças na administração de marketing
- Aumento substancial do poder de compra
- Maior variedade de bens e serviços disponíveis
- Grande quantidade de informações sobre
praticamente tudo
- Maior facilidade de interação para fazer e receber
pedidos
- Capacidade de comparar impressões quanto a
produtos ou serviços
As novas capacidades do consumidor
- Sistemas de reclamações e sugestões
- Pesquisas de satisfação de clientes
- Compras simuladas
- Análise dos clientes perdidos
Satisfação do consumidor
Administração de Marketing
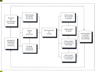
Análise – Planejamento – Implementação – Controle
Análise de mercado
Identificação de oportunidades e riscos
Segmentação de mercado, seleção do mercado-alvo
Objetivos de mercado
Estratégias de diferenciação de produto
Estratégias de preços, comunicação e distribuição
Plano tático
Orçamento de marketing
Avaliação e controle
Parte II
Mercado
Mercado potencial e mercado existente
O mercado deve ser definido com base na
existência de uma necessidade. Ou não há
necessidade, não há mercado.
A necessidade deve ser percebida pelo
consumidor, que precisa ter condições de
adquirir o produto que a atende (demanda).
Condições básicas para que exista um
mercado:
1- Consumidor perceber necessidade
2- Existir produto para satisfazê-la
3- Capacidade de compra
Mercado potencial e mercado existente
Mercado potencial e mercado existente
Mercado existente – é aquele em que
existem produtos ou serviços que atendem a
uma necessidade percebida por
consumidores que dispõe de recursos para
adquiri-los.
Mercado potencial – é aquele em que uma
dessas condições não ocorre.
Definições estratégicas (amplas)
 Deve incluir produtos que atendem à mesma
necessidade específica do consumidor, ou seja,
que o consumidor consideraria como alternativos
ou substitutos, se sua decisão de compra não
fosse afetada por: capacidade aquisitiva (preços),
conhecimento do produto (propaganda),
facilidade de compra (canais).
Definições estratégicas (amplas)
Deve incluir não somente os produtos
similares aos que a empresa vende, como
também aqueles que sejam produzidos com
tecnologias diferentes, desde que possam ser
considerados como substitutos pelo
consumidor.
Produtos substitutos
 Ao comprar um ou mais produtos determinados, o
consumidor deixaria de comprar os demais, até que
houvesse decorrido o tempo normal de reposição
(manifeste novamente a necessidade)
 Ao chegar o momento da reposição, possam
suceder-se na preferência do consumidor.
Segmentação de mercado
Nem todos os indivíduos são consumidores
potenciais para determinados produtos.
Algumas pessoas estariam mais dispostas a
comprar um produto do que outras.
Quem são essas pessoas? Como atingir os
segmentos-alvo?
Segmentação de mercado
Segmentar um mercado é reconhecer
sua natureza heterogênea.
É um processo essencialmente dinâmico,
já que os desejos das pessoas mudam.
 Nem todos os indivíduos são clientes potenciais para determinados
produtos. Algumas pessoas estão mais dispostas a comprar um
produto do que outras.
 Quem são os consumidores para os quais determinado produto
oferece interesse?
Demanda é heterogênea Oferta é heterogênea
CONSUMIDORES PRODUTOS
Marketing procura obter o melhor acoplamento possível entre
segmentos da demanda e da oferta.
Mercado heterogêneo
Satisfazer, de forma
precisa, necessidades e
desejos
Mudam as formas
Segmentação de
mercado: processo
dinâmico
Segmentação de mercado
 Não se pode tratar a todos os consumidores da mesma
forma, como não se pode tratar todos de forma diferente.
 O que fazer? Reunir grupos de pessoas com
características, gostos e preferências semelhantes e
trata-los como se fossem iguais.
 Segmentação de mercado é a subdivisão do mercado em
conjuntos homogêneos de clientes, em que qualquer
subconjunto pode, concebivelmente, ser selecionado
como meta de mercado a ser alcançado.
Segmentação de mercado
 Objetivo da segmentação: Desenvolver programas de
marketing específicos para cada grupo de clientes, de forma
a melhor atender às suas necessidades. Cada grupo de
consumidores deve apresentar o mínimo de diferenças entre
si e o máximo em relação aos demais segmentos.
 Se não é possível diferenciar a oferta da empresa (produtos
e serviços), o conteúdo da comunicação (propaganda,
promoção, venda pessoal), os canais de comunicação
(mídia) e o acesso aos produtos e serviços (canais) não há
razão para segmentar.
Segmentação de mercado
Vantagens de segmentar os mercados:
 Domínio de tecnologia capaz de produzir bens preferidos por
certas classes de compradores;
 Maior proximidade com o consumidor final
 Possibilidade de preços competitivos
 Pontos de venda adequados
 Propaganda direta aos segmentos visados
 Melhores condições para localizar e avaliar as oportunidades de
marketing
 Melhor avaliação da concorrência
 Diminuição dos riscos
Segmentação de mercado
Separar os consumidores em grupos de tal forma que a
necessidade genérica a ser atendida tenha
características específicas, que sejam semelhantes
para os que pertencem ao mesmo grupo e diferentes
dos demais grupos.
 Determinação do mercado.
 Determinação das condições necessárias.
 Definição de critérios e métodos.
 Avaliação estratégica.
Segmentação de mercado
Consumidor individual Consumidor organizacional
Variáveis geográficas REGIÃO: norte, nordeste, sul, leste...
CLIMA: quente, frio, úmido, seco
CIDADE: pequena, média, grande
ZONA: urbana, rural
REGIÃO: norte, nordeste, sul, leste...
CLIMA: quente, frio, úmido, seco
CIDADE: pequena, média, grande
ZONA: urbana, rural
Variáveis
demográficas
IDADE: Até 10, 11-15, 15-25, mais...
TAMANHO DA FAMÍLIA: 1-2, 2-5...
RENDA: menos de 1 mínimo...
SEXO: feminino, masculino...
NACIONALIDADE: brasileira...
ESCOLARIDADE: ensino médio...
TEMPO DE EXISTÊNCIA: 1º geração...
NÚMERO DE EMPREGADOS: <200...
SETOR: mecânico, construção civil...
TIPO DE ADMINISTRAÇÃO: familiar...
NACIONALIDADE DO EXECUTIVO:...
Variáveis
psicográficas
PERSONALIDADE: agressividade, autoritarismo,
dependência...
ESTILO DE VIDA: esportivo, consumista,
trabalhador...
PERSONALIDADE DO LÍDER: autoritarismo,
agressividade, propensão a aceitar riscos...
ESTILO DE GESTÃO: participativa, centralizadora,
humanista...
Variáveis de
comportamento de
compra
FREQÜÊNCIA DE USO: usuário freqüente, não-
usuário, ex-usuário...
ORDEM DE USO: primeiros usuários, usuários
tardios...
SENSIBILIDADE A FATORES DE MARKETING:
sensível a preço, promoções, cupons,
propaganda...
FREQÜÊNCIA DE USO: usuário freqüente, não-
usuário, ex-usuário...
ORDEM DE USO: primeiros usuários, usuários
tardios...
SENSIBILIDADE A FATORES DE MARKETING:
sensível a preço, tecnologia, serviços, pós-venda...
Varáveis de
benefícios
BENEFÍCIOS RACIONAIS: custo, conveniência,
rapidez...
BENEFÍCIOS PSICOLÓGICOS: status, prestígio,
segurança...
BENEFÍCIOS RACIONAIS: eficiência, eficácia...
BENEFÍCIOS PSICOLÓGICOS: status, prestígio,
segurança...
Variáveis do produto EXPERIÊNCIA COM PRODUTO: sim ou não
GRAU DE CUSTOMIZAÇÃO: customizados,
padronizados
GRAU DE USO: novos ou usados, originais ou de
reposição
EXPERIÊNCIA COM PRODUTO: sim ou não
GRAU DE CUSTOMIZAÇÃO: customizados,
padronizados
GRAU DE USO: novos ou usados, originais ou de
reposição
 Os consumidores modernos diferenciam-se muito em suas
características.
 Adoção de diversos tipos de variáveis
 A estratégia de segmentação consiste na escolha, entre
aqueles segmentos identificados no mercado, daqueles que
a empresa deseja e pode servir melhor do que os
concorrentes, traçando as estratégias que lhe permitirão
levar sua oferta aos consumidores que formam os
segmentos escolhidos.
Segmentação de mercado
Parte III
Marketing de
Relacionamento
Marketing de Relacionamento
Gestão de clientes não é algo novo:
conhecíamos os clientes; dividíamos os
clientes com base nas suas necessidades e
desejos; dividíamos em grupos de maior ou
menor valor; juntávamos conhecimento para
CONSTRUIR FIDELIDADE; sabendo o que os
clientes queriam, não tínhamos em estoque
produtos que não quisessem ou precisassem.
TEMPOS MODERNOS
PARTICIPAÇÃO NO MERCADO
SEGMENTAÇÃO
PESQUISA DE MERCADO
PADRÕES DE COMPORTAMENTO
LUTA POR FATIA DE MERCADO
Marketing de Relacionamento
BAIXAR
PREÇO?
INOVAÇÃO
TECNOLÓGICA?
INVESTIR EM
QUALIDADE?
Nós temos somente duas
fontes de vantagem
competitiva: a capacidade de
aprender mais sobre nossos
clientes, mais rápido que
nossos concorrentes e a
capacidade de transformar
esse conhecimento em
ações, mais rápido que
nossos concorrentes.”
Jack Welch
Marketing de Relacionamento
Nosso serviço é totalmente gratuito para você consumidor. O
BuscaPé captura mais de 3,5 milhões de produtos e preços
todos os dias para auxiliar na decisão de compra dos
consumidores. www.buscape.com.br
O que fazem as empresas pra fugir disso? (os 3 “pês” do
desespero em marketing)
-Promoção
-Produto novo
-Propaganda
Pense bem: Tudo o que você faz, pode ser feito pelo seu
concorrente. A internet assinalou essas semelhanças:
compras virtuais; leilão virtual; site de busca por preço
Marketing de Relacionamento
E então, há alguma alternativa?
RESSUCITAR as bem sucedidas estratégias utilizadas antigamente pelas
empresas.
Desafios:
Amostras do mercado --------------------------- um cliente de cada vez
Vender para mercados ------------------------------ vender para pessoas
Participação de mercado ---------------------------------participação no cliente
Desconto para aumentar a receita --------------------------criar vínculos fortes
Mais clientes por produtos -----------------------------------mais produto por cliente
AUMENTAR A LUCRATIVIDADE
FIDELIZAÇÃO DOS CLIENTES MAIS VALIOSOS
Marketing de Relacionamento
Por que só agora retornou-se para essa idéia?
TECNOLOGIA (Base de dados, web, call center, automação da força de vendas, personalização
em massa)
“Eu o conheço. Você está em nosso banco de dados. Diga-me o que quer que eu
farei dessa forma”. “Da última vez fizemos assi. Você quer mais ou menos da
mesma forma?”
A cada interação a empresa é capaz de adequar seus produtos e
serviços um pouco melhor às necessidades DAQUELE cliente.
Relação cada vez mais inteligente.
Interações sucessivas relação de aprendizado Cliente percebe a
conveniência de continuar comprando na mesma empresa em vez de
ensinar tudo novamente a um outro fornecedor.
Marketing de Relacionamento
Para isso acontecer:
-não dá para ter Departamento de Marketing
-tem que se repensar toda a estrutura, inclusive remuneração dos
funcionários
-primar pela integração de varias áreas da empresa
-a empresa deve se tornar ONE-TO-ONE.
Para pôr em prática os
quatro passos:
-começar com um ou
mais dos passos
-repensar a forma da
empresa fazer negócio
-reconstruir a cultura da
empresa
-ver todo o negócio a
partir da perspectiva do
cliente
Os quatro passos básicos:
1.Identificar os clientes
2.Diferenciar os clientes
3.Interagir com os clientes
4.Personalizar aspectos da empresa
Marketing de Relacionamento
IDÉIA BÁSICA: Se o cliente tem uma necessidade,
ele vai satisfaze-la, seja com você ou não.
Segredo do sucesso: Saber identificar eventos na vida das
pessoas. Esteja perto do cliente quando ele resolver satisfazer
suas necessidades.
Supermercado – seguradora – agência de viagens
Viu a oportunidade pela ótica do cliente. A empresa não criou serviços por criar. Criou
para satisfazer necessidades percebidas nos clientes. Não tem estoque de produtos;
tem estoque de cliente. Ofertas que têm a ver com o que o cliente quer comprar e não
com que a Tesco quer vender.
Marketing de Relacionamento
COMO DIFERENCIAR
SEM DISCRIMINAR?
RELACIONAMENTO One-to-one não é para todos.
Alguns clientes sempre têm razão. Mesmo que não tenham.
Alguns clientes nunca têm razão. Mesmo que tenham.
TRATAR BEM A TODOS E MELHOR AOS MELHORES.
RESUMO DE TODA ESSA CONVERSA:
O Negócio é tornar conveniente que o cliente siga
fazendo negócio conosco
e cada vez mais incoveniente mudar para a
concorrência.
Marketing de Relacionamento
“Programas de Fidelidade não lhe
garantem fidelidade, e sim
conhecimento.
Fidelidade não pode ser comprada, só
pode ser conquistada.”
Staffan Ellinder
As estatísticas e as estimativas demonstram a força e o
impacto econômico produzido por esses programas:
 Existem cerca de 90 milhões de membros de programas de
milhagem de companhia aéreas, sendo 74 milhões apenas
nos Estados Unidos, onde praticamente todas as empresas
aéreas oferecem algum tipo do programa (Fonte:
WebFlyer);
Fidelização
 76 por cento dos supermercados, nos Estados
Unidos, dispõem de um programa para clientes
freqüentes; (Fonte: Food Market Institute)
 53 por cento de todos os clientes de
supermercados são membros de um ou mais
programas de fidelidade (Fonte: Mckinsey);
Fidelização
 Estima-se um total de 973 milhões de subscrições em
programas de fidelidade nos Estados Unidos, numa média
(aproximada) de 4 programas por indivíduo adulto (Fonte:
Coloquy);
 Em pesquisa realizada em 2004, 56 por cento das
empresas que participaram do estudo afirmaram que
investem cerca de 20 por cento ou mais do total de verba
de marketing em programas de fidelidade (Fonte: Peppers
& Rogers Group do Brasil);
Fidelização
 Todas as operadoras de telefonia móvel no Brasil, em
2004, ofereciam ou planejavam dispor em 1 ano um
programa de fidelidade (Fonte: Peppers & Rogers Group
do Brasil).
 Em alguns segmentos, essa prática deixou de ser uma
vantagem competitiva e passou a ser considerada como
uma necessidade básica, fundamental para a própria
existência do negócio, como é o caso de companhias
aéreas e de telefonia celular.
Fidelização
 Qual o efeito do programa de fidelidade no comportamento
dos clientes, e como esse comportamento alinha-se com
os objetivos da empresa?
 Que benefícios operacionais, financeiros e estratégicos a
empresa pode obter com o programa?
 Que tipo de benefício motiva clientes a modificarem seu
comportamento de consumo?
 Qual o impacto financeiro na organização, considerando-se
os custos de desenvolvimento, administração e
premiação?
Fidelização
Recentemente, o Carlson Marketing Group
desenvolveu uma pesquisa com o objetivo de
responder algumas das questões acima. O
resultado dessa pesquisa aponta casos de
programas de fidelidade de muito sucesso, outros
de completo fracasso e ainda outros cuja falta de
parâmetros de desempenho não permite avaliar
resultados. Mas algumas conclusões claras podem
ser extraídas:
Fidelização
 Programas de Fidelidade influenciam o desempenho de
uma empresa. Esses programas motivam consumidores a
consolidarem suas compras com uma mesma empresa.
 Descontinuar um programa existente resulta na redução de
vendas para os consumidores existentes, quando estes
reconhecem o valor do programa.
 Consumidores estão interessados em conhecer novos
programas de reconhecimento.
 Consumidores que participam desses programas
recomendam e encorajam outros consumidores a
participarem.
Fidelização
Instrumentos de fidelização
 Programas de fidelidade – programas que visam a estreitar o relacionamento com o
cliente e têm um forte suporte de marketing direto; o objetivo principal é acompanhar o
movimento dos clientes, entender o seu comportamento e no futuro, oferecer algo que
esteja alinhado com seus hábitos de compra ou ofertar um bom prêmio de fidelidade.
 Programas de benefícios – trata-se de um modelo bastante simples, de custos
reduzidos, sem sistemas complexos, principalmente porque as empresas utilizam os
pontos de vendas para comunicar-se com os seus clientes.
 Cartões co-branded – cartões compartilhados por duas ou mais marcas, geralmente
uma administradora de cartão de crédito, um banco, uma marca, produto ou serviço.
 Programas de reembolso – proporciona aos fabricantes acesso aos seus clientes e
conhecimento deles. Quando o cliente compra um determinado produto que tem um
programa de reembolso, recebe um cartão-resposta que deve ser preenchido e enviado
ao fabricante, condição para que seja reembolsado quanto ao desconto prometido.
Essa tática permite certa independência do varejo.
 Cartões private label – muito utilizado em supermercados do Brasil, surgiu como
ferramenta de crédito. Tentou-se com ele a fidelização e atualmente está estabelecido
como cartão de parcelamento e crédito sem bandeira de administradora.
Parte IV
Estudo do
comportamento do
consumidor
O que é o estudo do
Comportamento do Consumidor?
 É o estudo de como os indivíduos tomam
decisões de gastar seus recursos disponíveis
(tempo, esforço e dinheiro) em itens relacionados
ao consumo.
 Consumidor: indivíduo ou coletividade que
adquire bens e serviços públicos ou privados,
para uso particular, individual ou coletivo.
(PROCON)
O comportamento do consumidor é um
processo contínuo e não é só o que acontece
no instante em que o consumidor entrega o
dinheiro e em troca recebe uma mercadoria ou
serviço. A visão mais abrangente enfatiza todo
o processo de consumo, o que inclui as
questões que influenciam o consumidor antes,
durante e depois da compra.
Comportamento do Consumidor
Observações incluídas no estudo do
comportamento do consumidor
 Obtenção: Atividades que levam a compra ou
recebimento de um produto.
 Como decide o que quer comprar?
 Que outros produtos considera comprar?
 Onde comprar?
 Como pagar?
 Como transportar para casa?
 Consumo: Sob quais circunstâncias os consumidores
usam os produtos.
 Como você usa o produto?
 Como guarda o produto em casa?
 Quem usa o produto?
 Quanto é consumido?
 Como o produto se compara às expectativas?
Observações incluídas no estudo do
comportamento do consumidor
 Eliminação: como os consumidores dispõe dos produtos
ou embalagens.
 Como você se livra dos restos dos produtos ou embalagens?
 Quanto você joga fora após o uso?
 Você revende os itens? Como?
 Como você recicla alguns produtos?
Observações incluídas no estudo do
comportamento do consumidor
O consumidor é o Rei
 A cada dia, em todos os países do mundo, acontece
uma eleição.
 “Só o cliente pode demitir a todos”. (Sam Walton)
 Compreender como melhorar os produtos existentes,
quais tipos de produtos são necessários no mercado
e como atrair os consumidores a comprar os seus
produtos.
 “Demarquetização” – Educar e proteger os
consumidores.
consumidores
Ação
Comportamento de compra
Motivos (causas)
Necessidades
Crenças
Atitudes
Percepção
Preconceitos
Motivação
Hábitos
Estado de espírito
Etc...
Como estudar os consumidores?
 Necessidade de informações válidas, acessíveis e práticas
sobre a motivação e o comportamento do consumidor. Como
obter essas informações de forma mais eficaz?
 Fundamentação científica: ciência aplicada (economia,
psicologia, sociologia, antopologia, estatísitica, etc).
 Primeiro passo: saber tão profundamente o que se passa na
mente de um consumidor tanto quanto um cardiologista sabe
o que se passa no coração de um paciente.
 Segundo passo: aplicar os conhecimentos para
desenvolvimento de programas de marketing
Técnicas
para
“entrar
na
mente”
Métodos para estudar o consumidor
 Observação
 Entrevistas e levantamentos
 Experimentação
 Pesquisa de consumo
Observação
 Observar o comportamento do consumidor em diferentes
situações (comportamento monitorado em ambiente natural ou
em ambiente artificial).
 Observação domiciliar – leva os profissionais de marketing para
dentro das casas para constatar exatamente como os produtos
são consumidos (entrevistas pessoais ou levantamentos,
câmeras de vídeo ou outras tecnologias que mensurem a
experiência real com os produtos).
 Shadowing – método no qual o pesquisador “segue às
escondidas” os consumidores ao longo do processo de compra
ou consumo.
Entrevistas e levantamentos
 Levantamentos – modo eficiente de conseguir informações
sobre um grande número de consumidores pela formulação de
perguntas e o registro das respostas. Podem ocorrer via correio,
telefone, internet ou pessoalmente.
 Grupos de foco – consistem em 8 a 12 pessoas envolvidas em
uma discussão liderada por um moderador hábil em fazer com
que os consumidores discutam um assunto em profundidade.
 Estudos longitudinais – repetição de medidas das atividades
do consumidor ao longo do tempo para detectar mudanças nas
suas opiniões, comportamentos de compra e de consumo.
Experimentação
 Tenta compreender as relações de causa e efeito pela manipulação
cuidadosa de variáveis independentes (número de propagandas, desenho
das embalagens, métodos de comunicação) para determinar os efeitos de
mudanças nas variáveis dependentes (consumo).
Pesquisa do consumo
 Examina como as pessoas compram e usam os produtos. A
análise de consumo tenta entender como os valores e a cultura
influenciam o uso de produtos e outros comportamentos.
 Pesquisas secretas
A Psicologia do Comportamento do
Consumidor em Supermercados
• Nas gôndolas inferiores ficam os produtos
infantis.
• Açougue, padaria, peixaria e setor de frios ficam
sempre no fundo.
• Há sempre produtos afins nas gôndolas no
caminho para o fundo do mercado. Ex.: Para
chegar à padaria, deve-se passar pelo corredor
de geléias e queijos.
• Há sempre uma noção de abundância para suprir carências:
econômicas, afetivas, sexuais ou de segurança.
• O consumidor circula mais que o necessário. Cerca de 50% dos
produtos do supermercado estão lacrados, mas a embalagem diz
mais que o próprio produto.
Alguns artifícios para Supermercados
A Psicologia do Comportamento do
Consumidor em Supermercados
• O primeiro produto que o consumidor encontra nunca é o da
cesta básica, e, sim, o supérfluo ou importado.
• Há funcionários somente para arrumar os produtos na
gôndolas. Se a embalagem estiver suja ou mal posicionada, o
consumidor pode se decidir pelo concorrente.
Alguns artifícios para Supermercados
A Psicologia do Comportamento do
Consumidor em Supermercados
Alguns artifícios para Shoppings
• Os shoppings estão distanciados da vida real: ali não há relógios ou luz
natural, apenas um cenário de beleza e luxúria. Além disso, a disposição
das escadas rolantes obrigam o consumidor a passear pelo andar.
• As redes de fast-food abusam do amarelo e do vermelho para
estimular a fome e acelerar o metabolismo do consumidor. Sem muito
esforço, porém, ele logo vai embora para dar lugar aos próximos
consumidores.
• As farmácias tendem a esconder os remédios e expor as ofertas de
perfumaria. O princípio é simples: todo mundo sabe que remédio vai
comprar, mas o consumidor compulsivo sempre leva um sabonete a
mais para casa.
A Psicologia do Comportamento do
Consumidor em Supermercados
• Depois de quatro horas de passeio pelo shopping, dificilmente o
consumidor vai continuar gastando dinheiro. Não é por acaso que
o preço do estacionamento aumenta, promovendo um rodízio.
• O consumidor deve circular ao máximo pelas escadas rolantes.
• As bancadas das lojas são estreitas para que o atendimento
seja rápido e o consumidor saia logo. Cria-se uma atmosfera de
lazer; as pessoas se comportam como se estivessem passeando.
Alguns artifícios para Shoppings
A Psicologia do Comportamento do
Consumidor em Supermercados
Processo de decisão de compra
 Etapas pelas quais passa um comprador ao fazer
escolhas sobre que produtos ou serviços comprar.
 Estágios:
1- Reconhecimento do problema.
2- Busca de informações.
3- Avaliação das alternativas.
4- Decisão de compra.
5- Comportamento pós-compra.
Reconhecimento do problema
 Depende da tamanho da diferença entre o estado real e o
estado desejado. Quando essa diferença ultrapassa uma
proporção mínima, uma necessidade é reconhecida. Se a
diferença for inferior a um nível mínimo, não haverá
reconhecimento da necessidade.
 O reconhecimento da necessidade pode ser disparado pela
antecipação de uma necessidade futura imediata que resulta
na alteração da situação corrente.
 Os estados de desejo dos consumidores também podem se
alterar.
 O reconhecimento das necessidades ocorre por razões que
ultrapassam o controle da empresas. A ativação do
reconhecimento das necessidades é um dos maiores objetivos
do marketing.
Como o marketing pode ativar o
reconhecimento das necessidades?
 Alterar estados desejados, através do oferecimento de
algo arrebatador (novos modelos, estilos, desenhos, cores,
materiais, etc).
 Promover inovações nos produtos.
 Alterar a percepção do consumidor sobre o estado atual
das coisas.
 Lembrar o consumidor de uma necessidade
 Comunicação de massa
 Produtos que “avisam” a necessidade de reposição.
Reconhecimento genérico e
Reconhecimento seletivo
A estimulação das necessidades pode se dar na base da demanda primária
(categoria de produtos) ou da demanda seletiva (cada competidor dentro da
categoria de produtos).
 Reconhecimento genérico – aumentar o tamanho
total de mercado de um determinado produto.
 É o caso das categorias de produto às quais os consumidores
não percebem diferenças significativas entre os produtos.
 “Se você é líder, é melhor ampliar a categoria mesmo que isso
venha a ajudar seus concorrentes. Você precisa construir o
maior mercado e depois defendê-lo ferozmente”. (Jack Trout)
Reconhecimento genérico X
Reconhecimento seletivo
 Reconhecimento seletivo – a necessidade por uma
marca específica dentro de uma categoria de
produtos é estimulada.
Convencimento de que as necessidades dos
consumidores serão satisfeitas por uma marca
específica.
A propaganda comparativa é uma boa forma de ativar o
reconhecimento seletivo das necessidades por parte
do consumidor.
Busca de informações
 O fato de os consumidores reconhecerem uma
necessidade não significa obrigatoriamente que vão
dar continuidade ao processo de tomada de decisão.
 Busca é a ativação motivada de conhecimento
armazenado na memória ou a aquisição de
informação do ambiente relacionado à satisfação da
necessidade.
 A busca pode ser interna ou externa.
Busca interna
 Envolve o rastreamento e captura de conhecimento
relevante para a decisão armazenado na memória.
 Os consumidores raramente precisam recorrer à
busca externa antes de uma compra.
 A confiança na busca interna depende de:
adequação e qualidade do conhecimento existente;
habilidade de capturar esse conhecimento;
existência de experiências anteriores e grau de
satisfação nas experiências anteriores.
Reconhecimento
das necessidades
Busca Interna
A busca interna foi
Bem sucedida?
Continua o processo
de decisão
Iniciar busca externa
Sim Não
Determinantes da
Busca interna:
-Conhecimento existente
- Habilidade para
capturar conhecimento
armazenado
Busca externa
 Quando a busca interna se torna inadequada, o consumidor
pode decidir coletar informação adicional no ambiente.
 A busca interna motivada por uma decisão de compra
próxima é conhecida por busca pré-compra.
 Busca contínua – aquisição de informações ocorre em
bases regulares sem levar em consideração a irregularidade
das necessidades de compra. Pode ser desenvolvida para
formar uma base de conhecimentos que possa ser utilizada
em tomadas de decisões futuras. A busca contínua também
ocorre simplesmente pelo prazer que vem dessa atividade.
Avaliação das alternativas
 Estágio anterior sugere critérios para usar na compra e
gera nomes de marcas que podem atender aos critérios
(objetivos e subjetivos).
 Percepção de valor do consumidor.
 As empresas procuram identificar os critérios de
avaliação mais importantes para os consumidores
(exibidos na comunicação).
 Conjunto evocado: Grupo de marcas que um consumidor
considera aceitável dentre todas as marcas que ele
conhece.
Decisão de compra
 Depois de examinadas as alternativas, restam duas escolhas:
De quem comprar? (condições da venda, experiência passada, política de troca).
Quando comprar (esperar promoção, desconto, 13º salário, fazer poupança).
 A decisão de compra implica uma avaliação tanto dos atributos do
produto quanto das características da empresa que o vende.
 Outros fatores: atmosfera da loja, capacidade de persuasão dos
vendedores, pressão do tempo, circunstâncias financeiras.
 Tecnologia de Informação (compra por computador) revolucionará o
processo de decisão de compra.
O ambiente físico
 Cor, ruído, iluminação clima, posição de pessoas
ou objetos no espaço
 Mecanismos sensoriais de visão, audição e tato
 No varejo – o estímulo do ambiente deve
representar a imagem da loja
 Percepção de segurança: estacionamento,
iluminação
O ambiente físico
 Os efeitos da música no ambiente físico de varejo:
Dependendo do ritmo da música, os clientes andam
mais rápido ou devagar
Música lenta – 38% mais vendas
Os consumidores dizem não notar a música
Restaurante: estudo sobre permanência influenciada
pela música ambiente
A música deve se adequar a todas as situações e
ambientes
O ambiente físico
 Os efeitos da aglomeração:
Movimentos restritos por causa do ambiente; espaço
limitado (excesso de pessoas, lugar pequeno ou
ambos)
Redução no tempo de compra, menos comunicação com
o vendedor, aumento da ansiedade, diminuição da
satisfação com o ato de comprar, interferência na
imagem da loja
Diferença entre densidade e aglomeração
Determinar o nível ideal de densidade
O ambiente físico
 Os efeitos da localização:
Distância real e distância percebida
Transferência de imagem
 Os efeitos do layout da loja:
Facilitar a movimentação, auxiliar na apresentação
dos produtos e na criação da atmosfera
Pode influenciar as reações e o comportamento de
compra
O ambiente físico
 Os efeitos do ambiente:
Termo mais geral do que layout – refere-se ao projeto,
espaço interior, disposição dos corredores, textura, aroma,
cores, formas, sons, merchandising, posição dos
manequins...
Sempre transmite uma mensagem ao consumidor
“Projetar ambientes de compra que produzam no consumidor
efeitos emocionais específicos e que aumentem a
probabilidade da compra” Kotler
Influência no montante gasto além do planejado
Estado emocional: prazer e excitação
O ambiente físico - resumindo
 O espaço modifica e modela o comportamento do
consumidor.
 O espaço da loja de varejo afeta os consumidores por meio
da estimulação dos sentidos.
 Lojas de varejo, assim como outros ambientes estéticos,
afetam percepções, atitudes e imagens.
 As lojas podem ser projetadas a partir da utilização do
espaço, a fim de criar reações desejadas no cliente.
 Na era da commoditização, o ambiente é fator de
diferenciação.
Comportamento pós-compra
 Após comprar, vem a comparação com as expectativas – daí
vem a satisfação ou insatisfação (que vai afetar o
comportamento de compra repetida)
 Insatisfeito – produto deficiente ou expectativas altas demais.
Pode exigir mudança no projeto ou rever a comunicação
 Satisfeitos contam para 3; insatisfeitos para 9
 Compra repetida é mais rentável – 5 vezes mais caro
conquistar um novo cliente. Se a Ford aumentar suas vendas
repetidas em 1%, U$ 100.000.000 de lucro
Dissonância cognitiva
Tensão ou ansiedade de pós-compra.
O consumidor, visando diminui-la, tenta
encontrar reforços para aplaudir sua
compra.
A comunicação pós-venda das empresas
tenta reforçar a escolha certa.
Influências do
mix de marketing
Influências
Situacionais
Influências
Psicológicas
-Motivação
-Personalidade
-Percepção
-Aprendizagem
-Valores, crenças e
atitudes
-Estilo de vida
Influências
Socioculturais
-Influência pessoal
-Grupos referência
-Família
-Classe social
-Status
-Cultura
-Subcultura
-Etnia
Processo de
Decisão de compra
1- reconhecimento do
problema
2- Busca de informações
3- Avaliação das alternativas
4- Decisão de compra
5- Comportamento
pós-compra
Papéis de compra
O usuário não é nem pagante e nem
comprador
O usuário é pagante, mas não é o comprador
O usuário é comprador, mas não é o pagante
O usuário é comprador e pagante

aulao.ppt.......................................

  • 1.
  • 2.
    O que éMarketing? Função gerencial que busca ajustar a oferta da organização à demandas específicas do mercado, utilizando como ferramental um conjunto de princípios e técnicas. Processo social pelo qual são reguladas a oferta e a demanda de bens e serviços para atender às necessidades sociais. Orientação da Administração, uma filosofia, uma visão. Reconhece que a tarefa primordial da organização é satisfazer o consumidor, atendendo suas necessidades, levando em conta seu bem estar a longo prazo, respeitadas as exigências e limitações impostas pela sociedade e atendidas as necessidades de sobrevivência e continuidade da organização.
  • 3.
    O que éMarketing? Desempenho de atividades empresariais que dirigem o fluxo de bens e serviços desde os produtores até os consumidores e usuários. (AMA – American Marketing Association) C Marketing começae terminano consumidor. Termina?????
  • 4.
  • 5.
    “Pode-se considerar que semprehaverá necessidade de vender. Mas o objetivo do marketing é tornar supérfluo o esforço da venda. O objetivo do marketing é conhecer e entender tão bem o cliente que o produto e o serviço sejam adequados a ele e se vendam sozinhos. Idealmente, o marketing deveria resultar de um cliente disposto a pagar. A única coisa necessária então seria tornar o produto ou o serviço disponível.” (Peter Drucker)
  • 6.
    Apenas Vendas epropaganda? A crença de que o marketing, a venda e a propaganda são a mesma coisa é uma visão comum e ilusória compartilhada pelo público e por muitos executivos (Kotler) Além de marketing não ser propaganda ou vendas, também não é: milagre, folhetos no sinal, e-mail congestionando as caixas postais, páginas amarelas, esperteza, telemarketing em horários incovenientes, nomes “criativos” para os produtos e marcas.
  • 7.
    Filosofia de Administração deMarketing “O estabelecimento de relacionamentos com os clientes é, hoje, um compromisso que precisa ser assumido por todos na empresa.” (Régis Mckenna) “Marketing é importante demais para ser deixado a cargo do departamento de marketing.” (David Packard – HP) “Numa organização de marketing nunca se sabe exatamente quem pertence ao departamento de marketing. Todos na organização têm de tomar as decisões baseadas no impacto de marketing.” (Stephen Burnet – North Western University)
  • 8.
    Condições básicas paraque ocorra Marketing Duas ou mais partes com necessidades não satisfeitas Desejo e capacidade de satisfazes tais necessidades Um canal para que as partes possam se comunicar Algo para ser trocado
  • 9.
    O papel doMarketing: Identificar necessidades não satisfeitas, de forma a colocar no mercado produtos, serviços ou idéias que ao mesmo tempo proporcionem satisfação, gerem bons resultados aos investidores e ajudem a melhorar a qualidade de vida das pessoas e da sociedade em geral.
  • 10.
    A que seaplica o Marketing? Bens Serviços Eventos Experiências Pessoas Lugares Propriedades Organizações Informações Idéias
  • 11.
    Variações do Marketing Marketing direto  Marketing de relacionamento  Marketing de fidelização ou retenção  Marketing um a um ou individualizado  Marketing de transação  Marketing pessoal  Marketing social  Marketing Institucional  Marketing internacional  Marketing interativo  Marketing digital  Marketing religioso  Marketing político  Marketing esportivo  Marketing turístico  Marketing ecológico  Etc...
  • 12.
    Principais mercados declientes  Mercado consumidor  Mercado organizacional  Mercado global  Mercado sem fins lucrativos (terceiro setor e governamental)
  • 13.
    Desafios do Marketing Executaras variáveis controláveis (4Ps) prevendo ao máximo o que vai acontecer com as variáveis incontroláveis (mudanças). Quando se resolve essa equação é garantia de sucesso. Produto Preço Praça Promoção
  • 14.
    O que fazo Marketing? Demanda é heterogênea Oferta é heterogênea CONSUMIDORES PRODUTOS Marketing procura obter o melhor acoplamento possível entre segmentos da demanda e da oferta.
  • 15.
    Ameaças Incontroláveis para osprodutos: Mudança no ambiente Mudança no comportamento do consumidor Mudança na ação dos concorrentes
  • 16.
    Como o Marketing produzo ajustamento? Maior satisfação ao consumidor (diferenciação da oferta feita pela empresa com relação a dos concorrentes). Oferecendo a mesma satisfação pelo menor preço.
  • 17.
    Necessidades X Desejos Aconfusão entre necessidades e desejos conduz à pior das doenças empresariais. Empresário míope em Marketing é aquele que olha para os seus próprios produtos. Qual é o seu BUSINESS?
  • 18.
    A orientação deprodução A orientação de produto A orientação de vendas A orientação de marketing A orientação de marketing holístico Orientações da empresa para o Mercado
  • 20.
  • 21.
    Demanda negativa Situação: osconsumidores não gostam do produto e podem até mesmo pagar para evitá-lo. Exemplos: Vacinação, viagens de avião, serviço militar Ação: Pesquisa para identificar as razões; adequar o produto, modificar ou alterar a forma como é visto; campanhas promocionais ou ações educativas. Marketing de conversão: a oferta é positiva. A tarefa do marketing será converter demanda negativa em positiva.
  • 22.
    Demanda inexistente Situação: osconsumidores não conhecem o produto ou não estão interessados nele. Exemplos: Todos os produtos quando são lançados Ação: Expor o produto Marketing de estímulo: É preciso estimular a criação da demanda.
  • 23.
    Demanda latente Situação: osconsumidores compartilham de uma forte necessidade que não pode ser satisfeita por nenhum produto existente no mercado. Exemplos: Mercado de segurança e saúde Ação: Avaliar o mercado latente; dimensior o potencial de consumo; desenvolver produto Marketing de desenvolvimento: converter demanda latente em demanda real.
  • 24.
    Demanda declinante Situação: osconumidores começam a comprar o produto com menos freqüência ou deixam de comprá-lo. Exemplos: Escola de informática, viagens de trem Ação: Identificar causas; reestimular a demanda; criar novo uso para o produto; desenvolver novos mercados; promover alterações nos produtos; comunicação mais eficiente. Marketing de revitalização: Visa dar início a um novo ciclo de vida do produto.
  • 25.
    Demanda irregular Situação: ascompras dos consumidores podem ser sazonais ou variar de acordo com o mês, a semana, o dia ou o horário. Exemplos: transporte de massa, hotéis, ovos de páscoa Ação: reduzir a oferta, flexibilizar o preço Marketing de sincronização: Mudar o padrão temporal da demanda.
  • 26.
    Demanda plena Situação: osconsumidores compram adequadamente todos os produtos colocados no mercado. Exemplos: Ação: Observar o mercado; atenção aos três níveis de ameaças; manter produto adquado Marketing de manutenção: Manter a eficiência e qualidade para a satisfação do consumidor, evitando a erosão da demanda.
  • 27.
    Demanda excessiva Situação: hámais consumidores interessados em comprar o produto do que produtos disponíveis. Exemplos: fila da adoção; restaurantes da moda; grandes cidades; hospitais Ação: Elevar os preços; redução da qualidade (?); criação de barreiras Marketing de redução: redução temporária ou permanente da demanda.
  • 28.
    Demanda indesejada Situação: osconsumidores se sentem atraídos por produtos que têm conseqüências socias indesejadas. Exemplos: jogos de azar; fumo; drogas; substituição de linha de produto Ação: campanhas de esclarecimento; induzir a demanda de produto substitutivo; ação de convencimento Marketing de eliminação: não venda
  • 29.
    - Mudança tecnológica -Globalização - Desregulamentação - Privatização - Aumento do poder do cliente - Customização - Concorrência ampliada - Convergência setorial - Transformação no varejo - Desintermediação Empresas, marketing e mudanças
  • 30.
    - Do marketingfaz o marketing para todos fazem o marketing - Da organização por unidades de produto para a organização por segmentos de clientes - Do fazer tudo para comprar mais bens e serviços de outras fontes - Do uso de muitos fornecedores para o trabalho com menos fornecedores em sistema de parceria - De dependência de velhas posições de mercado para o descobrimento de novas - Da ênfase em ativos tangíveis para a ênfase em ativos intangíveis - Da construção de marcas por meio de propaganda para a construção de marcas por meio do desempenho e das comunicações integradas Mudanças na administração de marketing
  • 31.
    - Da atraçãode clientes por meio de lojas e vendedores para a disponibilização dos produtos on-line - Da venda para todos para a tentativa e ser a melhor empresa a atender mercados-alvo bem definidos - Do foco em transações lucrativas para o foco no valor do cliente ao longo do tempo - Do foco de obtenção de participação de mercado para um foco de construção de participação no cliente - De local para “glocal” (ao mesmo tempo global e local) - Do foco no resultado financeiro para o foco nos resultados de marketing - Do foco nos acionistas para o foco nos interessados Mudanças na administração de marketing
  • 32.
    - Aumento substancialdo poder de compra - Maior variedade de bens e serviços disponíveis - Grande quantidade de informações sobre praticamente tudo - Maior facilidade de interação para fazer e receber pedidos - Capacidade de comparar impressões quanto a produtos ou serviços As novas capacidades do consumidor
  • 33.
    - Sistemas dereclamações e sugestões - Pesquisas de satisfação de clientes - Compras simuladas - Análise dos clientes perdidos Satisfação do consumidor
  • 34.
    Administração de Marketing Análise– Planejamento – Implementação – Controle Análise de mercado Identificação de oportunidades e riscos Segmentação de mercado, seleção do mercado-alvo Objetivos de mercado Estratégias de diferenciação de produto Estratégias de preços, comunicação e distribuição Plano tático Orçamento de marketing Avaliação e controle
  • 36.
  • 37.
    Mercado potencial emercado existente O mercado deve ser definido com base na existência de uma necessidade. Ou não há necessidade, não há mercado. A necessidade deve ser percebida pelo consumidor, que precisa ter condições de adquirir o produto que a atende (demanda).
  • 38.
    Condições básicas paraque exista um mercado: 1- Consumidor perceber necessidade 2- Existir produto para satisfazê-la 3- Capacidade de compra Mercado potencial e mercado existente
  • 39.
    Mercado potencial emercado existente Mercado existente – é aquele em que existem produtos ou serviços que atendem a uma necessidade percebida por consumidores que dispõe de recursos para adquiri-los. Mercado potencial – é aquele em que uma dessas condições não ocorre.
  • 40.
    Definições estratégicas (amplas) Deve incluir produtos que atendem à mesma necessidade específica do consumidor, ou seja, que o consumidor consideraria como alternativos ou substitutos, se sua decisão de compra não fosse afetada por: capacidade aquisitiva (preços), conhecimento do produto (propaganda), facilidade de compra (canais).
  • 41.
    Definições estratégicas (amplas) Deveincluir não somente os produtos similares aos que a empresa vende, como também aqueles que sejam produzidos com tecnologias diferentes, desde que possam ser considerados como substitutos pelo consumidor.
  • 42.
    Produtos substitutos  Aocomprar um ou mais produtos determinados, o consumidor deixaria de comprar os demais, até que houvesse decorrido o tempo normal de reposição (manifeste novamente a necessidade)  Ao chegar o momento da reposição, possam suceder-se na preferência do consumidor.
  • 43.
    Segmentação de mercado Nemtodos os indivíduos são consumidores potenciais para determinados produtos. Algumas pessoas estariam mais dispostas a comprar um produto do que outras. Quem são essas pessoas? Como atingir os segmentos-alvo?
  • 44.
    Segmentação de mercado Segmentarum mercado é reconhecer sua natureza heterogênea. É um processo essencialmente dinâmico, já que os desejos das pessoas mudam.
  • 45.
     Nem todosos indivíduos são clientes potenciais para determinados produtos. Algumas pessoas estão mais dispostas a comprar um produto do que outras.  Quem são os consumidores para os quais determinado produto oferece interesse? Demanda é heterogênea Oferta é heterogênea CONSUMIDORES PRODUTOS Marketing procura obter o melhor acoplamento possível entre segmentos da demanda e da oferta. Mercado heterogêneo Satisfazer, de forma precisa, necessidades e desejos Mudam as formas Segmentação de mercado: processo dinâmico Segmentação de mercado
  • 46.
     Não sepode tratar a todos os consumidores da mesma forma, como não se pode tratar todos de forma diferente.  O que fazer? Reunir grupos de pessoas com características, gostos e preferências semelhantes e trata-los como se fossem iguais.  Segmentação de mercado é a subdivisão do mercado em conjuntos homogêneos de clientes, em que qualquer subconjunto pode, concebivelmente, ser selecionado como meta de mercado a ser alcançado. Segmentação de mercado
  • 47.
     Objetivo dasegmentação: Desenvolver programas de marketing específicos para cada grupo de clientes, de forma a melhor atender às suas necessidades. Cada grupo de consumidores deve apresentar o mínimo de diferenças entre si e o máximo em relação aos demais segmentos.  Se não é possível diferenciar a oferta da empresa (produtos e serviços), o conteúdo da comunicação (propaganda, promoção, venda pessoal), os canais de comunicação (mídia) e o acesso aos produtos e serviços (canais) não há razão para segmentar. Segmentação de mercado
  • 48.
    Vantagens de segmentaros mercados:  Domínio de tecnologia capaz de produzir bens preferidos por certas classes de compradores;  Maior proximidade com o consumidor final  Possibilidade de preços competitivos  Pontos de venda adequados  Propaganda direta aos segmentos visados  Melhores condições para localizar e avaliar as oportunidades de marketing  Melhor avaliação da concorrência  Diminuição dos riscos Segmentação de mercado
  • 49.
    Separar os consumidoresem grupos de tal forma que a necessidade genérica a ser atendida tenha características específicas, que sejam semelhantes para os que pertencem ao mesmo grupo e diferentes dos demais grupos.  Determinação do mercado.  Determinação das condições necessárias.  Definição de critérios e métodos.  Avaliação estratégica. Segmentação de mercado
  • 50.
    Consumidor individual Consumidororganizacional Variáveis geográficas REGIÃO: norte, nordeste, sul, leste... CLIMA: quente, frio, úmido, seco CIDADE: pequena, média, grande ZONA: urbana, rural REGIÃO: norte, nordeste, sul, leste... CLIMA: quente, frio, úmido, seco CIDADE: pequena, média, grande ZONA: urbana, rural Variáveis demográficas IDADE: Até 10, 11-15, 15-25, mais... TAMANHO DA FAMÍLIA: 1-2, 2-5... RENDA: menos de 1 mínimo... SEXO: feminino, masculino... NACIONALIDADE: brasileira... ESCOLARIDADE: ensino médio... TEMPO DE EXISTÊNCIA: 1º geração... NÚMERO DE EMPREGADOS: <200... SETOR: mecânico, construção civil... TIPO DE ADMINISTRAÇÃO: familiar... NACIONALIDADE DO EXECUTIVO:... Variáveis psicográficas PERSONALIDADE: agressividade, autoritarismo, dependência... ESTILO DE VIDA: esportivo, consumista, trabalhador... PERSONALIDADE DO LÍDER: autoritarismo, agressividade, propensão a aceitar riscos... ESTILO DE GESTÃO: participativa, centralizadora, humanista... Variáveis de comportamento de compra FREQÜÊNCIA DE USO: usuário freqüente, não- usuário, ex-usuário... ORDEM DE USO: primeiros usuários, usuários tardios... SENSIBILIDADE A FATORES DE MARKETING: sensível a preço, promoções, cupons, propaganda... FREQÜÊNCIA DE USO: usuário freqüente, não- usuário, ex-usuário... ORDEM DE USO: primeiros usuários, usuários tardios... SENSIBILIDADE A FATORES DE MARKETING: sensível a preço, tecnologia, serviços, pós-venda... Varáveis de benefícios BENEFÍCIOS RACIONAIS: custo, conveniência, rapidez... BENEFÍCIOS PSICOLÓGICOS: status, prestígio, segurança... BENEFÍCIOS RACIONAIS: eficiência, eficácia... BENEFÍCIOS PSICOLÓGICOS: status, prestígio, segurança... Variáveis do produto EXPERIÊNCIA COM PRODUTO: sim ou não GRAU DE CUSTOMIZAÇÃO: customizados, padronizados GRAU DE USO: novos ou usados, originais ou de reposição EXPERIÊNCIA COM PRODUTO: sim ou não GRAU DE CUSTOMIZAÇÃO: customizados, padronizados GRAU DE USO: novos ou usados, originais ou de reposição
  • 51.
     Os consumidoresmodernos diferenciam-se muito em suas características.  Adoção de diversos tipos de variáveis  A estratégia de segmentação consiste na escolha, entre aqueles segmentos identificados no mercado, daqueles que a empresa deseja e pode servir melhor do que os concorrentes, traçando as estratégias que lhe permitirão levar sua oferta aos consumidores que formam os segmentos escolhidos. Segmentação de mercado
  • 52.
  • 53.
    Marketing de Relacionamento Gestãode clientes não é algo novo: conhecíamos os clientes; dividíamos os clientes com base nas suas necessidades e desejos; dividíamos em grupos de maior ou menor valor; juntávamos conhecimento para CONSTRUIR FIDELIDADE; sabendo o que os clientes queriam, não tínhamos em estoque produtos que não quisessem ou precisassem.
  • 54.
    TEMPOS MODERNOS PARTICIPAÇÃO NOMERCADO SEGMENTAÇÃO PESQUISA DE MERCADO PADRÕES DE COMPORTAMENTO LUTA POR FATIA DE MERCADO Marketing de Relacionamento
  • 55.
    BAIXAR PREÇO? INOVAÇÃO TECNOLÓGICA? INVESTIR EM QUALIDADE? Nós temossomente duas fontes de vantagem competitiva: a capacidade de aprender mais sobre nossos clientes, mais rápido que nossos concorrentes e a capacidade de transformar esse conhecimento em ações, mais rápido que nossos concorrentes.” Jack Welch Marketing de Relacionamento
  • 56.
    Nosso serviço étotalmente gratuito para você consumidor. O BuscaPé captura mais de 3,5 milhões de produtos e preços todos os dias para auxiliar na decisão de compra dos consumidores. www.buscape.com.br O que fazem as empresas pra fugir disso? (os 3 “pês” do desespero em marketing) -Promoção -Produto novo -Propaganda Pense bem: Tudo o que você faz, pode ser feito pelo seu concorrente. A internet assinalou essas semelhanças: compras virtuais; leilão virtual; site de busca por preço Marketing de Relacionamento
  • 57.
    E então, háalguma alternativa? RESSUCITAR as bem sucedidas estratégias utilizadas antigamente pelas empresas. Desafios: Amostras do mercado --------------------------- um cliente de cada vez Vender para mercados ------------------------------ vender para pessoas Participação de mercado ---------------------------------participação no cliente Desconto para aumentar a receita --------------------------criar vínculos fortes Mais clientes por produtos -----------------------------------mais produto por cliente AUMENTAR A LUCRATIVIDADE FIDELIZAÇÃO DOS CLIENTES MAIS VALIOSOS Marketing de Relacionamento
  • 58.
    Por que sóagora retornou-se para essa idéia? TECNOLOGIA (Base de dados, web, call center, automação da força de vendas, personalização em massa) “Eu o conheço. Você está em nosso banco de dados. Diga-me o que quer que eu farei dessa forma”. “Da última vez fizemos assi. Você quer mais ou menos da mesma forma?” A cada interação a empresa é capaz de adequar seus produtos e serviços um pouco melhor às necessidades DAQUELE cliente. Relação cada vez mais inteligente. Interações sucessivas relação de aprendizado Cliente percebe a conveniência de continuar comprando na mesma empresa em vez de ensinar tudo novamente a um outro fornecedor. Marketing de Relacionamento
  • 59.
    Para isso acontecer: -nãodá para ter Departamento de Marketing -tem que se repensar toda a estrutura, inclusive remuneração dos funcionários -primar pela integração de varias áreas da empresa -a empresa deve se tornar ONE-TO-ONE. Para pôr em prática os quatro passos: -começar com um ou mais dos passos -repensar a forma da empresa fazer negócio -reconstruir a cultura da empresa -ver todo o negócio a partir da perspectiva do cliente Os quatro passos básicos: 1.Identificar os clientes 2.Diferenciar os clientes 3.Interagir com os clientes 4.Personalizar aspectos da empresa Marketing de Relacionamento
  • 60.
    IDÉIA BÁSICA: Seo cliente tem uma necessidade, ele vai satisfaze-la, seja com você ou não. Segredo do sucesso: Saber identificar eventos na vida das pessoas. Esteja perto do cliente quando ele resolver satisfazer suas necessidades. Supermercado – seguradora – agência de viagens Viu a oportunidade pela ótica do cliente. A empresa não criou serviços por criar. Criou para satisfazer necessidades percebidas nos clientes. Não tem estoque de produtos; tem estoque de cliente. Ofertas que têm a ver com o que o cliente quer comprar e não com que a Tesco quer vender. Marketing de Relacionamento
  • 61.
    COMO DIFERENCIAR SEM DISCRIMINAR? RELACIONAMENTOOne-to-one não é para todos. Alguns clientes sempre têm razão. Mesmo que não tenham. Alguns clientes nunca têm razão. Mesmo que tenham. TRATAR BEM A TODOS E MELHOR AOS MELHORES. RESUMO DE TODA ESSA CONVERSA: O Negócio é tornar conveniente que o cliente siga fazendo negócio conosco e cada vez mais incoveniente mudar para a concorrência. Marketing de Relacionamento
  • 62.
    “Programas de Fidelidadenão lhe garantem fidelidade, e sim conhecimento. Fidelidade não pode ser comprada, só pode ser conquistada.” Staffan Ellinder
  • 63.
    As estatísticas eas estimativas demonstram a força e o impacto econômico produzido por esses programas:  Existem cerca de 90 milhões de membros de programas de milhagem de companhia aéreas, sendo 74 milhões apenas nos Estados Unidos, onde praticamente todas as empresas aéreas oferecem algum tipo do programa (Fonte: WebFlyer); Fidelização
  • 64.
     76 porcento dos supermercados, nos Estados Unidos, dispõem de um programa para clientes freqüentes; (Fonte: Food Market Institute)  53 por cento de todos os clientes de supermercados são membros de um ou mais programas de fidelidade (Fonte: Mckinsey); Fidelização
  • 65.
     Estima-se umtotal de 973 milhões de subscrições em programas de fidelidade nos Estados Unidos, numa média (aproximada) de 4 programas por indivíduo adulto (Fonte: Coloquy);  Em pesquisa realizada em 2004, 56 por cento das empresas que participaram do estudo afirmaram que investem cerca de 20 por cento ou mais do total de verba de marketing em programas de fidelidade (Fonte: Peppers & Rogers Group do Brasil); Fidelização
  • 66.
     Todas asoperadoras de telefonia móvel no Brasil, em 2004, ofereciam ou planejavam dispor em 1 ano um programa de fidelidade (Fonte: Peppers & Rogers Group do Brasil).  Em alguns segmentos, essa prática deixou de ser uma vantagem competitiva e passou a ser considerada como uma necessidade básica, fundamental para a própria existência do negócio, como é o caso de companhias aéreas e de telefonia celular. Fidelização
  • 67.
     Qual oefeito do programa de fidelidade no comportamento dos clientes, e como esse comportamento alinha-se com os objetivos da empresa?  Que benefícios operacionais, financeiros e estratégicos a empresa pode obter com o programa?  Que tipo de benefício motiva clientes a modificarem seu comportamento de consumo?  Qual o impacto financeiro na organização, considerando-se os custos de desenvolvimento, administração e premiação? Fidelização
  • 68.
    Recentemente, o CarlsonMarketing Group desenvolveu uma pesquisa com o objetivo de responder algumas das questões acima. O resultado dessa pesquisa aponta casos de programas de fidelidade de muito sucesso, outros de completo fracasso e ainda outros cuja falta de parâmetros de desempenho não permite avaliar resultados. Mas algumas conclusões claras podem ser extraídas: Fidelização
  • 69.
     Programas deFidelidade influenciam o desempenho de uma empresa. Esses programas motivam consumidores a consolidarem suas compras com uma mesma empresa.  Descontinuar um programa existente resulta na redução de vendas para os consumidores existentes, quando estes reconhecem o valor do programa.  Consumidores estão interessados em conhecer novos programas de reconhecimento.  Consumidores que participam desses programas recomendam e encorajam outros consumidores a participarem. Fidelização
  • 70.
    Instrumentos de fidelização Programas de fidelidade – programas que visam a estreitar o relacionamento com o cliente e têm um forte suporte de marketing direto; o objetivo principal é acompanhar o movimento dos clientes, entender o seu comportamento e no futuro, oferecer algo que esteja alinhado com seus hábitos de compra ou ofertar um bom prêmio de fidelidade.  Programas de benefícios – trata-se de um modelo bastante simples, de custos reduzidos, sem sistemas complexos, principalmente porque as empresas utilizam os pontos de vendas para comunicar-se com os seus clientes.  Cartões co-branded – cartões compartilhados por duas ou mais marcas, geralmente uma administradora de cartão de crédito, um banco, uma marca, produto ou serviço.  Programas de reembolso – proporciona aos fabricantes acesso aos seus clientes e conhecimento deles. Quando o cliente compra um determinado produto que tem um programa de reembolso, recebe um cartão-resposta que deve ser preenchido e enviado ao fabricante, condição para que seja reembolsado quanto ao desconto prometido. Essa tática permite certa independência do varejo.  Cartões private label – muito utilizado em supermercados do Brasil, surgiu como ferramenta de crédito. Tentou-se com ele a fidelização e atualmente está estabelecido como cartão de parcelamento e crédito sem bandeira de administradora.
  • 71.
  • 72.
    O que éo estudo do Comportamento do Consumidor?  É o estudo de como os indivíduos tomam decisões de gastar seus recursos disponíveis (tempo, esforço e dinheiro) em itens relacionados ao consumo.  Consumidor: indivíduo ou coletividade que adquire bens e serviços públicos ou privados, para uso particular, individual ou coletivo. (PROCON)
  • 73.
    O comportamento doconsumidor é um processo contínuo e não é só o que acontece no instante em que o consumidor entrega o dinheiro e em troca recebe uma mercadoria ou serviço. A visão mais abrangente enfatiza todo o processo de consumo, o que inclui as questões que influenciam o consumidor antes, durante e depois da compra. Comportamento do Consumidor
  • 74.
    Observações incluídas noestudo do comportamento do consumidor  Obtenção: Atividades que levam a compra ou recebimento de um produto.  Como decide o que quer comprar?  Que outros produtos considera comprar?  Onde comprar?  Como pagar?  Como transportar para casa?
  • 75.
     Consumo: Sobquais circunstâncias os consumidores usam os produtos.  Como você usa o produto?  Como guarda o produto em casa?  Quem usa o produto?  Quanto é consumido?  Como o produto se compara às expectativas? Observações incluídas no estudo do comportamento do consumidor
  • 76.
     Eliminação: comoos consumidores dispõe dos produtos ou embalagens.  Como você se livra dos restos dos produtos ou embalagens?  Quanto você joga fora após o uso?  Você revende os itens? Como?  Como você recicla alguns produtos? Observações incluídas no estudo do comportamento do consumidor
  • 77.
    O consumidor éo Rei  A cada dia, em todos os países do mundo, acontece uma eleição.  “Só o cliente pode demitir a todos”. (Sam Walton)  Compreender como melhorar os produtos existentes, quais tipos de produtos são necessários no mercado e como atrair os consumidores a comprar os seus produtos.  “Demarquetização” – Educar e proteger os consumidores.
  • 78.
  • 79.
    Ação Comportamento de compra Motivos(causas) Necessidades Crenças Atitudes Percepção Preconceitos Motivação Hábitos Estado de espírito Etc...
  • 80.
    Como estudar osconsumidores?  Necessidade de informações válidas, acessíveis e práticas sobre a motivação e o comportamento do consumidor. Como obter essas informações de forma mais eficaz?  Fundamentação científica: ciência aplicada (economia, psicologia, sociologia, antopologia, estatísitica, etc).  Primeiro passo: saber tão profundamente o que se passa na mente de um consumidor tanto quanto um cardiologista sabe o que se passa no coração de um paciente.  Segundo passo: aplicar os conhecimentos para desenvolvimento de programas de marketing
  • 81.
  • 82.
    Métodos para estudaro consumidor  Observação  Entrevistas e levantamentos  Experimentação  Pesquisa de consumo
  • 83.
    Observação  Observar ocomportamento do consumidor em diferentes situações (comportamento monitorado em ambiente natural ou em ambiente artificial).  Observação domiciliar – leva os profissionais de marketing para dentro das casas para constatar exatamente como os produtos são consumidos (entrevistas pessoais ou levantamentos, câmeras de vídeo ou outras tecnologias que mensurem a experiência real com os produtos).  Shadowing – método no qual o pesquisador “segue às escondidas” os consumidores ao longo do processo de compra ou consumo.
  • 84.
    Entrevistas e levantamentos Levantamentos – modo eficiente de conseguir informações sobre um grande número de consumidores pela formulação de perguntas e o registro das respostas. Podem ocorrer via correio, telefone, internet ou pessoalmente.  Grupos de foco – consistem em 8 a 12 pessoas envolvidas em uma discussão liderada por um moderador hábil em fazer com que os consumidores discutam um assunto em profundidade.  Estudos longitudinais – repetição de medidas das atividades do consumidor ao longo do tempo para detectar mudanças nas suas opiniões, comportamentos de compra e de consumo.
  • 85.
    Experimentação  Tenta compreenderas relações de causa e efeito pela manipulação cuidadosa de variáveis independentes (número de propagandas, desenho das embalagens, métodos de comunicação) para determinar os efeitos de mudanças nas variáveis dependentes (consumo).
  • 86.
    Pesquisa do consumo Examina como as pessoas compram e usam os produtos. A análise de consumo tenta entender como os valores e a cultura influenciam o uso de produtos e outros comportamentos.  Pesquisas secretas
  • 87.
    A Psicologia doComportamento do Consumidor em Supermercados • Nas gôndolas inferiores ficam os produtos infantis. • Açougue, padaria, peixaria e setor de frios ficam sempre no fundo. • Há sempre produtos afins nas gôndolas no caminho para o fundo do mercado. Ex.: Para chegar à padaria, deve-se passar pelo corredor de geléias e queijos.
  • 88.
    • Há sempreuma noção de abundância para suprir carências: econômicas, afetivas, sexuais ou de segurança. • O consumidor circula mais que o necessário. Cerca de 50% dos produtos do supermercado estão lacrados, mas a embalagem diz mais que o próprio produto. Alguns artifícios para Supermercados A Psicologia do Comportamento do Consumidor em Supermercados
  • 89.
    • O primeiroproduto que o consumidor encontra nunca é o da cesta básica, e, sim, o supérfluo ou importado. • Há funcionários somente para arrumar os produtos na gôndolas. Se a embalagem estiver suja ou mal posicionada, o consumidor pode se decidir pelo concorrente. Alguns artifícios para Supermercados A Psicologia do Comportamento do Consumidor em Supermercados
  • 90.
    Alguns artifícios paraShoppings • Os shoppings estão distanciados da vida real: ali não há relógios ou luz natural, apenas um cenário de beleza e luxúria. Além disso, a disposição das escadas rolantes obrigam o consumidor a passear pelo andar. • As redes de fast-food abusam do amarelo e do vermelho para estimular a fome e acelerar o metabolismo do consumidor. Sem muito esforço, porém, ele logo vai embora para dar lugar aos próximos consumidores. • As farmácias tendem a esconder os remédios e expor as ofertas de perfumaria. O princípio é simples: todo mundo sabe que remédio vai comprar, mas o consumidor compulsivo sempre leva um sabonete a mais para casa. A Psicologia do Comportamento do Consumidor em Supermercados
  • 91.
    • Depois dequatro horas de passeio pelo shopping, dificilmente o consumidor vai continuar gastando dinheiro. Não é por acaso que o preço do estacionamento aumenta, promovendo um rodízio. • O consumidor deve circular ao máximo pelas escadas rolantes. • As bancadas das lojas são estreitas para que o atendimento seja rápido e o consumidor saia logo. Cria-se uma atmosfera de lazer; as pessoas se comportam como se estivessem passeando. Alguns artifícios para Shoppings A Psicologia do Comportamento do Consumidor em Supermercados
  • 92.
    Processo de decisãode compra  Etapas pelas quais passa um comprador ao fazer escolhas sobre que produtos ou serviços comprar.  Estágios: 1- Reconhecimento do problema. 2- Busca de informações. 3- Avaliação das alternativas. 4- Decisão de compra. 5- Comportamento pós-compra.
  • 93.
    Reconhecimento do problema Depende da tamanho da diferença entre o estado real e o estado desejado. Quando essa diferença ultrapassa uma proporção mínima, uma necessidade é reconhecida. Se a diferença for inferior a um nível mínimo, não haverá reconhecimento da necessidade.  O reconhecimento da necessidade pode ser disparado pela antecipação de uma necessidade futura imediata que resulta na alteração da situação corrente.  Os estados de desejo dos consumidores também podem se alterar.  O reconhecimento das necessidades ocorre por razões que ultrapassam o controle da empresas. A ativação do reconhecimento das necessidades é um dos maiores objetivos do marketing.
  • 94.
    Como o marketingpode ativar o reconhecimento das necessidades?  Alterar estados desejados, através do oferecimento de algo arrebatador (novos modelos, estilos, desenhos, cores, materiais, etc).  Promover inovações nos produtos.  Alterar a percepção do consumidor sobre o estado atual das coisas.  Lembrar o consumidor de uma necessidade  Comunicação de massa  Produtos que “avisam” a necessidade de reposição.
  • 95.
    Reconhecimento genérico e Reconhecimentoseletivo A estimulação das necessidades pode se dar na base da demanda primária (categoria de produtos) ou da demanda seletiva (cada competidor dentro da categoria de produtos).  Reconhecimento genérico – aumentar o tamanho total de mercado de um determinado produto.  É o caso das categorias de produto às quais os consumidores não percebem diferenças significativas entre os produtos.  “Se você é líder, é melhor ampliar a categoria mesmo que isso venha a ajudar seus concorrentes. Você precisa construir o maior mercado e depois defendê-lo ferozmente”. (Jack Trout)
  • 96.
    Reconhecimento genérico X Reconhecimentoseletivo  Reconhecimento seletivo – a necessidade por uma marca específica dentro de uma categoria de produtos é estimulada. Convencimento de que as necessidades dos consumidores serão satisfeitas por uma marca específica. A propaganda comparativa é uma boa forma de ativar o reconhecimento seletivo das necessidades por parte do consumidor.
  • 97.
    Busca de informações O fato de os consumidores reconhecerem uma necessidade não significa obrigatoriamente que vão dar continuidade ao processo de tomada de decisão.  Busca é a ativação motivada de conhecimento armazenado na memória ou a aquisição de informação do ambiente relacionado à satisfação da necessidade.  A busca pode ser interna ou externa.
  • 98.
    Busca interna  Envolveo rastreamento e captura de conhecimento relevante para a decisão armazenado na memória.  Os consumidores raramente precisam recorrer à busca externa antes de uma compra.  A confiança na busca interna depende de: adequação e qualidade do conhecimento existente; habilidade de capturar esse conhecimento; existência de experiências anteriores e grau de satisfação nas experiências anteriores.
  • 99.
    Reconhecimento das necessidades Busca Interna Abusca interna foi Bem sucedida? Continua o processo de decisão Iniciar busca externa Sim Não Determinantes da Busca interna: -Conhecimento existente - Habilidade para capturar conhecimento armazenado
  • 100.
    Busca externa  Quandoa busca interna se torna inadequada, o consumidor pode decidir coletar informação adicional no ambiente.  A busca interna motivada por uma decisão de compra próxima é conhecida por busca pré-compra.  Busca contínua – aquisição de informações ocorre em bases regulares sem levar em consideração a irregularidade das necessidades de compra. Pode ser desenvolvida para formar uma base de conhecimentos que possa ser utilizada em tomadas de decisões futuras. A busca contínua também ocorre simplesmente pelo prazer que vem dessa atividade.
  • 101.
    Avaliação das alternativas Estágio anterior sugere critérios para usar na compra e gera nomes de marcas que podem atender aos critérios (objetivos e subjetivos).  Percepção de valor do consumidor.  As empresas procuram identificar os critérios de avaliação mais importantes para os consumidores (exibidos na comunicação).  Conjunto evocado: Grupo de marcas que um consumidor considera aceitável dentre todas as marcas que ele conhece.
  • 102.
    Decisão de compra Depois de examinadas as alternativas, restam duas escolhas: De quem comprar? (condições da venda, experiência passada, política de troca). Quando comprar (esperar promoção, desconto, 13º salário, fazer poupança).  A decisão de compra implica uma avaliação tanto dos atributos do produto quanto das características da empresa que o vende.  Outros fatores: atmosfera da loja, capacidade de persuasão dos vendedores, pressão do tempo, circunstâncias financeiras.  Tecnologia de Informação (compra por computador) revolucionará o processo de decisão de compra.
  • 103.
    O ambiente físico Cor, ruído, iluminação clima, posição de pessoas ou objetos no espaço  Mecanismos sensoriais de visão, audição e tato  No varejo – o estímulo do ambiente deve representar a imagem da loja  Percepção de segurança: estacionamento, iluminação
  • 104.
    O ambiente físico Os efeitos da música no ambiente físico de varejo: Dependendo do ritmo da música, os clientes andam mais rápido ou devagar Música lenta – 38% mais vendas Os consumidores dizem não notar a música Restaurante: estudo sobre permanência influenciada pela música ambiente A música deve se adequar a todas as situações e ambientes
  • 105.
    O ambiente físico Os efeitos da aglomeração: Movimentos restritos por causa do ambiente; espaço limitado (excesso de pessoas, lugar pequeno ou ambos) Redução no tempo de compra, menos comunicação com o vendedor, aumento da ansiedade, diminuição da satisfação com o ato de comprar, interferência na imagem da loja Diferença entre densidade e aglomeração Determinar o nível ideal de densidade
  • 106.
    O ambiente físico Os efeitos da localização: Distância real e distância percebida Transferência de imagem  Os efeitos do layout da loja: Facilitar a movimentação, auxiliar na apresentação dos produtos e na criação da atmosfera Pode influenciar as reações e o comportamento de compra
  • 107.
    O ambiente físico Os efeitos do ambiente: Termo mais geral do que layout – refere-se ao projeto, espaço interior, disposição dos corredores, textura, aroma, cores, formas, sons, merchandising, posição dos manequins... Sempre transmite uma mensagem ao consumidor “Projetar ambientes de compra que produzam no consumidor efeitos emocionais específicos e que aumentem a probabilidade da compra” Kotler Influência no montante gasto além do planejado Estado emocional: prazer e excitação
  • 108.
    O ambiente físico- resumindo  O espaço modifica e modela o comportamento do consumidor.  O espaço da loja de varejo afeta os consumidores por meio da estimulação dos sentidos.  Lojas de varejo, assim como outros ambientes estéticos, afetam percepções, atitudes e imagens.  As lojas podem ser projetadas a partir da utilização do espaço, a fim de criar reações desejadas no cliente.  Na era da commoditização, o ambiente é fator de diferenciação.
  • 109.
    Comportamento pós-compra  Apóscomprar, vem a comparação com as expectativas – daí vem a satisfação ou insatisfação (que vai afetar o comportamento de compra repetida)  Insatisfeito – produto deficiente ou expectativas altas demais. Pode exigir mudança no projeto ou rever a comunicação  Satisfeitos contam para 3; insatisfeitos para 9  Compra repetida é mais rentável – 5 vezes mais caro conquistar um novo cliente. Se a Ford aumentar suas vendas repetidas em 1%, U$ 100.000.000 de lucro
  • 110.
    Dissonância cognitiva Tensão ouansiedade de pós-compra. O consumidor, visando diminui-la, tenta encontrar reforços para aplaudir sua compra. A comunicação pós-venda das empresas tenta reforçar a escolha certa.
  • 111.
    Influências do mix demarketing Influências Situacionais Influências Psicológicas -Motivação -Personalidade -Percepção -Aprendizagem -Valores, crenças e atitudes -Estilo de vida Influências Socioculturais -Influência pessoal -Grupos referência -Família -Classe social -Status -Cultura -Subcultura -Etnia Processo de Decisão de compra 1- reconhecimento do problema 2- Busca de informações 3- Avaliação das alternativas 4- Decisão de compra 5- Comportamento pós-compra
  • 112.
    Papéis de compra Ousuário não é nem pagante e nem comprador O usuário é pagante, mas não é o comprador O usuário é comprador, mas não é o pagante O usuário é comprador e pagante