SISTEMA DE ESGOTAMENTO SANITÁRIO
PROF. MARCO AURELIO HOLANDA DE CASTRO
• INTRODUÇÃO
1.1 Partes de um Sistema de Esgotamento Sanitário:
• Rede Coletora: Conjunto de tubulações destinadas a receber e Conduzir os esgotos. A rede coletora é composta de
coletores secundários, que recebem diretamente as ligações prediais e os coletores tronco ou coletores primários, que
conduzem o esgoto a um emissário ou a um interceptor.
• Interceptor: Canalização que recebe coletores primários diretamente ao longo do seu comprimento, não recebendo
ligações prediais diretas.
• Emissário: Tubulação de Esgoto que não recebe contribuições ao longo do seu comprimento.
• Sifão Invertido: Tubulação de Esgoto destinada à transposição de obstáculo, funcionando sob pressão.
• Corpo de água Receptor: Corpo de água onde são lançados os esgotos.
• Estação Elevatória: Instalação de Recalque destinada a transferir o esgoto de uma cota mais baixa para uma cota
mais alta.
o Órgãos Acessórios da Rede:
• Poço de Visita: São dispositivos que evitam ou minimizam entupimentos nos pontos singulares da rede, tais
como curvas, pontos de encontro de tubulações, etc., possibilitando ainda o acesso de pessoas e equipamentos a
esses pontos. Os poços de Visita podem ser executados em alvenaria de tijolos (com revestimento), em concreto
moldado no local ou em concreto pré-moldado (peças justapostas). Eles se compõe de duas partes: a câmara
inferior (chamada de balão) e a câmara superior (chamada de caminé).
Os poços de visita devem ser previstos nos pontos de:
o Junção de coletores
o Mudança na direção ou declividade dos coletores.
o Mudança de diâmetro ou material.
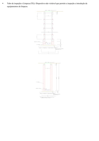
Ponta Seca (PS) ou Terminal de Limpeza (TL): Tubo que permite a introdução de equipamentos de limpeza e
substitue o poço de visita no início dos coletores.
Tubo de inspeção e Limpeza (TIL): Dispositivo não visitável que permite a inspeção e introdução de
equipamentos de limpeza.
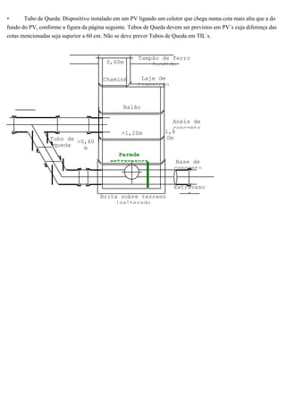
• Tubo de Queda: Dispositivo instalado em um PV ligando um coletor que chega numa cota mais alta que a do
fundo do PV, conforme a figura da página seguinte. Tubos de Queda devem ser previstos em PV´s cuja diferença das
cotas mencionadas seja superior a 60 cm. Não se deve prever Tubos de Queda em TIL´s.
Base de
concreto
Brita sobre terreno
inalterado
Anéis de
concreto
>1,20m
0,60m
Chaminé
Balão
Laje de
transição
1,8
0m
Tampão de ferro
fundido
Tubo de
queda
>0,60
m
Extravaso
r
Parede
extravasora
2. VAZÕES DE DIMENSIONAMENTO
A Vazão Média de Demanda para início do Projeto (Qdi), medida em l/s, é calculada pela fórmula:
400.86
qPC
Q i
di = (2.1)
e a Vazão Média de Demanda para o último ano do Projeto (Qdf), medida em l/s, é calculada pela fórmula:
400.86
qPC
Q f
df = (2.2)
onde
C = Coeficiente de Retorno (0,8)
Pi = População no primeiro ano do Projeto. (hab)
Pf = Estimativa da População para o último ano do Projeto. (hab)
q = Consumo de água per capita (150
diahab .
l
)
As vazões de dimensionamento (em l/s) para o início e fim do projeto são dadas por, respectivamente:
infdi2i QQKQ += (2.3)
infdf21f QQKKQ += (2.4)
onde
Qi e Qf = Vazões Máximas (Vazões de Dimensionamento) inicial e final, respectivamente (em l/s).
K1 = Coeficiente de Vazão Máxima Diária.
K2 = Coeficiente de Vazão Máxima Horária.
Qinf = Vazão de Infiltração (em l/s).
TAXA DE CONTRIBUIÇÃO LINEAR (VAZÃO EM MARCHA)
Taxa de Contribuição Linear para o Início do Projeto:
inf
di2
i t
L
QK
t += (2.5)
Taxa de Contribuição Linear para o Final do Projeto:
inf
df21
f t
L
QKK
t += (2.6)
onde
ti e tf são as taxas de Contribuição Linear inicial e final, respectivamente, em
ms .
l
tinf é a taxa de infiltração, em
ms .
l
L é o comprimento total da rede coletora, em m.
As águas do subsolo penetram na rede coletora através
das juntas das tubulações
das paredes das tubulações
dos PV´s, TIL´s e TL´s, Estações Elevatórias, etc.
As taxas de infiltração dependem de condições do local onde a rede será instalada, tais como Nível do Lençol Freático,
Tipo de Solo, qualidade da execução da rede (Estanqueidade), material usado na rede e nos órgãos acessórios e tipo de
junta usado. Segundo a NBR9649 da ABNT 0,00005
ms .
l
< tinf < 0,001
ms .
l
.
É comum usar-se em projetos tinf = 0,0001
ms .
l
.
3. HIDRÁULICA DE COLETORES DE ESGOTO
c) Seções Circulares
usando as equações acima em teremos:
2
sen512
)sen-(g
D
Q
c
3
cc
5
2
=
com = 2 arc cos
D
2y
1 c
.
Assim foi possível montar a tabela 3.1 da página seguinte, a partir da qual é possível obter
as profundidades críticas a partir de valores conhecidos de vazão e diâmetro.
A velocidade Crítica é dada por:
Rg6Vc =
onde Vc é a velocidade Crítica, em m/s.
g = Aceleração da Gravidade, em m/s2
.
e R = Raio Hidráulico Considerando a Vazão Final do Trecho do Coletor, em m.
)
sen
-1(
4
D
R
2
D
P
2
senDB
)sen-(
8
D
A
D
y
2-1cosarc2
2
=
=
=
=
=
c
DIMENSIONAMENTO DE SEÇÕES CIRCULARES TABELA 3.1
Q/QCHEIA V/VCHEIA R/D y/D Q2
/D5
Q/QCHEIA V/VCHEIA R/D y/D Q2
/D5
Q/QCHEIA V/VCHEIA R/D y/D Q2
/D5
0.01 0.319 0.045 0.070 0.000 8.76 0.55 1.0220 0.258 0.527 0.73 1.942 1.070 1.120 0.296 0.91 7.2 1.509
0.02 0.396 0.062 0.098 0.001 6.71 0.56 1.0274 0.260 0.534 0.76 1.926 1.073 1.115 0.294 0.92 7.8 1.508
0.03 0.445 0.074 0.118 0.002 5.80 0.57 1.0312 0.262 0.539 0.79 1.915 1.075 1.109 0.292 0.93 8.5 1.507
0.04 0.486 0.085 0.136 0.004 5.19 0.58 1.0357 0.263 0.545 0.83 1.903 1.076 1.103 0.289 0.94 9.3 1.506
0.05 0.521 0.094 0.152 0.006 4.76 0.59 1.0393 0.265 0.550 0.85 1.892 1.075 1.095 0.286 0.95 10.3 1.507
0.06 0.550 0.102 0.166 0.008 4.45 0.60 1.0457 0.267 0.559 0.91 1.874 1.071 1.086 0.283 0.96 11.6 1.509
0.07 0.576 0.109 0.179 0.011 4.20 0.61 1.0499 0.269 0.565 0.95 1.862 1.066 1.075 0.279 0.97 13.6 1.512
0.08 0.598 0.116 0.191 0.014 4.00 0.62 1.0533 0.270 0.570 0.98 1.852 1.057 1.062 0.274 0.98 16.7 1.516
0.09 0.621 0.122 0.203 0.018 3.82 0.63 1.0566 0.272 0.575 1.01 1.842 1.042 1.044 0.267 0.99 23.7 1.524
0.10 0.640 0.128 0.214 0.022 3.67 0.64 1.0599 0.273 0.580 1.05 1.833 1.000 1.000 0.250 1.00 1.548
0.11 0.658 0.133 0.224 0.027 3.54 0.65 1.0631 0.274 0.585 1.08 1.824
0.12 0.674 0.138 0.234 0.032 3.43 0.66 1.0675 0.276 0.592 1.13 1.811
0.13 0.691 0.143 0.244 0.037 3.32 0.67 1.0718 0.277 0.599 1.18 1.799
0.14 0.705 0.148 0.253 0.043 3.23 0.68 1.0742 0.278 0.603 1.22 1.792
0.15 0.720 0.153 0.262 0.049 3.15 0.69 1.0783 0.280 0.610 1.27 1.780
0.15 0.726 0.155 0.266 0.052 3.12 0.70 1.0817 0.281 0.616 1.32 1.770
0.16 0.733 0.157 0.271 0.056 3.08 0.71 1.0845 0.282 0.621 1.36 1.762
0.17 0.746 0.161 0.279 0.06 3.01 0.72 1.0882 0.284 0.628 1.42 1.751
0.18 0.757 0.165 0.287 0.07 2.95 0.73 1.0903 0.285 0.632 1.46 1.745
0.19 0.769 0.169 0.295 0.08 2.89 0.74 1.0939 0.286 0.639 1.52 1.735
0.20 0.780 0.172 0.303 0.09 2.83 0.75 1.0964 0.287 0.644 1.57 1.728
0.21 0.792 0.176 0.311 0.10 2.78 0.76 1.0993 0.288 0.650 1.62 1.719
0.22 0.802 0.180 0.319 0.11 2.73 0.77 1.1039 0.290 0.660 1.72 1.705
0.23 0.813 0.183 0.327 0.12 2.68 0.78 1.1061 0.291 0.665 1.77 1.698
0.24 0.822 0.186 0.334 0.13 2.64 0.79 1.1083 0.292 0.670 1.82 1.692
0.25 0.832 0.190 0.341 0.14 2.60 0.80 1.1104 0.293 0.675 1.88 1.685
0.26 0.840 0.193 0.348 0.15 2.57 0.81 1.1124 0.293 0.680 1.93 1.679
0.27 0.849 0.196 0.355 0.16 2.53 0.82 1.1151 0.294 0.687 2.01 1.670
0.28 0.858 0.199 0.362 0.17 2.49 0.83 1.1173 0.295 0.693 2.08 1.663
0.29 0.866 0.202 0.369 0.19 2.46 0.84 1.1198 0.296 0.700 2.17 1.655
0.30 0.874 0.204 0.376 0.20 2.43 0.85 1.1215 0.297 0.705 2.23 1.649
0.31 0.882 0.207 0.382 0.21 2.40 0.86 1.1237 0.298 0.712 2.32 1.641
0.32 0.890 0.210 0.389 0.23 2.37 0.87 1.1258 0.299 0.719 2.41 1.634
0.33 0.897 0.212 0.396 0.24 2.35 0.88 1.1275 0.299 0.725 2.49 1.627
0.34 0.904 0.215 0.402 0.26 2.32 0.89 1.1294 0.300 0.732 2.59 1.620
0.35 0.912 0.218 0.409 0.27 2.29 0.89 1.1308 0.301 0.738 2.67 1.614
0.36 0.919 0.220 0.415 0.29 2.27 0.90 1.1324 0.301 0.745 2.78 1.607
0.37 0.925 0.222 0.421 0.31 2.25 0.91 1.1335 0.302 0.750 2.86 1.603
0.38 0.932 0.225 0.428 0.33 2.22 0.92 1.1344 0.302 0.755 2.93 1.598
0.39 0.938 0.227 0.433 0.34 2.20 0.93 1.1353 0.302 0.760 3.02 1.593
0.40 0.944 0.229 0.440 0.36 2.18 0.94 1.1365 0.303 0.767 3.13 1.587
0.41 0.950 0.232 0.446 0.38 2.16 0.95 1.1376 0.303 0.775 3.27 1.581
0.42 0.956 0.234 0.452 0.40 2.14 0.96 1.1384 0.304 0.782 3.40 1.575
0.43 0.962 0.236 0.458 0.42 2.13 0.97 1.1391 0.304 0.790 3.55 1.569
0.44 0.968 0.238 0.464 0.45 2.11 0.98 1.1397 0.304 0.800 3.75 1.561
0.45 0.973 0.240 0.470 0.47 2.09 0.99 1.1400 0.304 0.807 3.9 1.556
0.46 0.979 0.242 0.476 0.49 2.07 1.00 1.1399 0.304 0.820 4.2 1.548
0.47 0.984 0.244 0.482 0.52 2.06 1.008 1.1397 0.304 0.827 4.3 1.544
0.48 0.988 0.245 0.486 0.53 2.04 1.016 1.1391 0.304 0.835 4.5 1.539
0.49 0.993 0.247 0.492 0.56 2.03 1.026 1.1381 0.304 0.845 4.8 1.533
0.50 1.000 0.250 0.500 0.59 2.01 1.039 1.1358 0.303 0.86 5.2 1.526
0.51 1.004 0.252 0.505 0.62 1.99 1.047 1.1337 0.302 0.87 5.6 1.522
0.52 1.008 0.253 0.510 0.64 1.98 1.054 1.1311 0.301 0.88 5.9 1.518
0.53 1.012 0.255 0.515 0.66 1.97 1.060 1.1280 0.299 0.89 6.3 1.514
0.54 1.018 0.257 0.522 0.70 1.95 1.066 1.1243 0.298 0.90 6.7 1.512
EXEMPLO
Sabendo que, para um determinado tubo: Q =
9,092 m3
/s e D = 2,40 m . Calcule yc .
038,1
D
Q
5
2
=
da tabela 3.1: m39,1y58,0
D
y
c
c
==
Segundo a equação de chezy:
0SRcV =
onde:
V = Velocidade média no coletor (m/s)
S0 = declividade do coletor (m/m)
c = coeficiente que depende da natureza das paredes do coletor.
O Raio Hidráulico, por sua vez, é definido por:
R = A/P
onde
A = Área Molhada de seção do coletor (área onde ocorre o escoamento). (m2
)
P = Perímetro Molhado (m)
Resultados experimentais posteriores mostram que a
proporcionalidade V S0
1/2
na razoável, V não dependia de R de acordo com a função
da fórmula de chezy. Mannining, então, desenvolveu a fórmula:
n
SR
V
2
1
0
3
2
= ou
2
1
0
3
2
SR
n
A
Q =
(3.1)
conhecida como fórmula de Manning onde n é um coeficiente que depende da natureza
das paredes do canal.
Tabela 3.1
Material do coletor Valores de n
Cerâmica 0,013
Concreto 0,013
PVC 0,010
Ferro Fundido 0,012
Usando as fórmulas de A e P para um canal de seção circular:
3
2
2
1
0
3
2 sen
-1SD
n52,2
1
V =
3
5
3
2
2
1
0
3
8 sen
SD
n2,20
1
Q =
Se o canal tiver diâmetro e declividade constante, as
fórmulas
acima mostram que a velocidade e a vazão variam apenas com o ângulo , igualando o
zero as derivadas destas expressões em relação a , teremos:
para a velocidade máxima:
= 257o
e y = 0,81 D
para a vazão máxima:
= 308o
y = 0,94 D
como vimos no exemplo, em geral nós conhecemos a vazão que deverá passar pela
seção, e queremos determinar a profundidade y.
Nós podemos escrever:
( )= sen
2
1
A
A
cheia
onde ==
4
D
A
2
cheia área de seção plena e A = área da seção parcialmente cheia, e
=
sen
1
R
R
cheia
onde ==
4
D
Rcheia raio hidráulico da seção cheia, podemos então
escrever:
( )
3
2
3
5
3
2
cheiacheiacheia
sen
2
1
R
R
A
A
Q
Q
==
onde
n
SD3117,0
Q
2
1
0
3
8
cheia = como =
D
y
21cosarc2
valores de
D
y
para vários valores de
cheiaQ
Q
estão contidos na tabela 3.1, portanto, uma
vez conhecidos Q, S0, n e D, determina-se Q e a razão
cheiaQ
Q
e da tabela 3.1, determina-
se o valor de
D
y
e com este valor determina-se y.
De maneira Similar, se nós quisermos o valor da Velocidade Média na Seção
( ) 3
2
cheia
sen
1
V
V
=
onde
n52,2
SD
V
2
1
0
3
2
cheia = é a velocidade considerando a seção cheia, uma vez o valor de
D
y
, com este valor determina-se
cheiaV
V
e conseqüentemente, o valor de V.
EXEMPLO
Q = 1m3
/s, D = 2m , S0 = 0,0005 e n = 0,013.
n
SD3117,0
Q
2
1
o
3
8
cheia = = 3,404 m3
/s
cheiaQ
Q
= 0,29
D
y
= 0,369 (Tab. 3.1)
y = 0,74 m e = 2,62 radianos
para este valor de
D
y
, da tabela 3.1
cheiaV
V
= 0,87, como
s
m
083,1
n52,2
SD
V
2
1
0
3
2
cheia ==
portanto V = 0,94 m/s
TENSÃO TRATIVA
A Tensão Trativa ou Tensão de Arraste é definida como a Tensão Tangencial (ou
Cisalhante), exercida pelo fluido sobre as paredes da canalização.
0SR=
onde
= peso específico do Fluido (9806 N/m3
ou para o Esgoto)
A NBR9649 de 1986 recomenda o valor de 1 Pa (1 N/m2
) como a Tensão Trativa
Mínima aceitável em coletores de Esgoto.
Usando a equação (3.1) e a equação da Tensão Trativa, nós podemos obter:
R
Qn
S
3
20 =
(3.2)
Através da equação acima, é possível determinar um valor da declividade do coletor, S0,
de modo que > 1 Pa.Esta será chamada declividade mínima.
As expressões, para vários valores do Coeficiente de Manning, serão apresentadas na
seguinte tabela:
Tabela 3.2
Material do coletor Valores de n Declividade Mínima (m/m)
Cerâmica ou Concreto 0,013 Q0055,0S -0,47
imin =
PVC 0,010 Q0061,0S 49,0
imin =
Ferro Fundido 0,012 Q0056,0S 48,0
imin =
Obs: Qi em l/s
4. CRITÉRIOS DE DIMENSIONAMENTO HIDRÁULICO DE COLETORES
4.1 Vazão Mínima
A Norma NBR 9649 recomenda que, em qualquer coletor da rede, a vazão mínima seja
de 1,5 l/s, desta forma, sempre que a vazão calculada em um trecho de coletor for
menor que este valor, deve-se usar 1,5 l/s.
4.2 Diâmetro Mínimo
A Norma NBR 9649 admite o diâmetro de 100 mm como mínimo, entretanto, para a
CAGECE o diâmetro mínimo aceitável é de 150 mm.
4.3 Declividade Mínima
A declividade mínima a ser adotada para cada trecho de coletor deverá ser tal que
assegure uma Tensão Trativa no Trecho considerado de, no mínimo, 1 Pa. Para tanto,
deve-se usar as fórmulas da tabela 3.2.
4.4 Lâmina d’água Máxima
No caso de Escoamento Subcrítico no Trecho do Coletor considerado, ou seja, y > yc
ou V < Vc , de acordo com a Norma NBR 9649, a máxima lâmina d’água no trecho
deve corresponder a 75% do diâmetro, ou seja, y/D = 0,75.
No caso de Escoamento Supercrítico no Trecho do Coletor considerado, ou seja, y < yc
ou V > Vc, de acordo com a Norma NBR 9649, a máxima lâmina d’água no trecho deve
corresponder a 50% do diâmetro, ou seja, y/D = 0,5.
4.4.1 Dimensionamento de Seções Circulares
Nós podemos fazer esse dimensionamento de maneira simplificada a partir da fórmula
de Manning:
ou
3/2
2/1
0
3/5
Pn
SA
Q =
ou
3/2
3/5
2/1
0 P
A
S
Qn
=
Se agora nós usarmos as fórmulas para A e P para seções circulares:
3
8
3/23
13
3/5
2/1
0
D
D2
)sen-(
S
Qn
=
rearranjando os termos na expressão acima:
375,0
2/1
0
0,625
25,0
S
Qn
)sen-(
084,3
D = (4.1)
Denominando:
0,625
25,0
)sen-(
084,3
=
e
375,0
2/1
0S
Qn
=
Desta forma, a equação (4.1) pode ser reescrita como:
=D (4.2)
Se nós quisermos deixar uma “folga” ou espaço livre de escoamento para uma
determinada vazão, se nós não quisermos que a seção do coletor esteja completamente
cheia, nós devemos seguir o seguinte procedimento:
• Determinar o valor de y/D desejado.
n
SRA
Q
2/1
0
3/2
=
• Para este valor, consultar a tabela 3.1 para determinação do correspondente.
• Calcular o valor de .
• Finalmente, determinar o valor do Diâmetro através da fórmula: D = .
EXEMPLO
Considere um interceptor de esgoto para o qual n=0,024,
Q = 2m3
/s, D = 0,90 m, L = 30 m e S0 = 0,001
Dimensione o interceptor para que se tenha um espaço livre correspondente a 25% do
diâmetro.
Para uma seção cheia, y/D = 0,75, para este valor, de acordo com a tabela 3.1:
= 1,603.
( )
416,1
S
nQ
375,0
2
1
0
==
e usando a fórmula 3.4: D = = 2,27 m.
Nós podemos chegar a fórmulas simplificadas para a determinação do diâmetro
considerando como material usado o PVC (n = 0,010) :
Para y/D = 0,75 (Escoamento Subcrítico), da Tabela 3.1, = 1,603, portanto, a eq. (4.2)
pode ser reescrita como:
375,0
0
f
S
Q
0427,0D = (4.3)
e para y/D = 0,5 (Escoamento Supercrítico), = 2,01, portanto:
375,0
0
f
S
Q
0536,0D = (4.4)
Obs: Qf em m3
/s.
4.5 Profundidade Mínima do Coletor
A profundidade mínima de assentamento de um coletor de esgoto deve satisfazer a dois
critérios:
• Atendimento das ligaões prediais.
• Proteção contra cargas externas.
A profunidade mínima deve ser a menor considerando os dois critérios.
No que se refere à proteção contra carregamentos externos, a CAGECE recomenda uma
profundidade mínima de 1,05 m.
A profundidade mínima do coletor visando atender as cotas das ligações prediais deve
ser determinada através da seguinte equação:
chhLiap +++= (4.5)
onde
p = profunidade mínima do coletor (m).
a = distância geratriz inferior interna do coletor público e a geratriz inferior interna do
ramal predial (m).
i = declividade do ramal predial (m)
L = distância entre o coletor público e a caixa de inspeção (m)
h = desnível entre a via pública e o aparelho sanitário de cota mais baixa (m).
hc = altura da caixa de inspeção (m).
5. EXEMPLO DE DIMENSIONAMENTO DE REDE COLETORA:
População Inicial: Pi = 2.000 hab
População Final: Pf = 3.500 hab
Consumo de água per capita: q= 160
diahab .
l
Coeficiente de Retorno: C = 0,8.
K1 = Coeficiente de Vazão Máxima Diária = 1,2
K2 = Coeficiente de Vazão Máxima Horária = 1,5.
Taxa de Contribuição de Infiltração = tinf = 0,0001
ms .
l
Material dos Coletores: PVC
O passo inicial é conceber o sistema, traçar e numerar os coletores e os trechos. O maior
coletor recebe o número 1 e seu primeiro trecho será denominado 1, numerando-se
sucessivamente todos os outros trechos deste coletor. O primeiro coletor que chegar ao
coletor 1 será o coletor 2 e assim sucessivamente.
Após a Concepção, traçado e numeração dos trechos e dos PV´s, podemos determinar o
comprimento total da rede coletora, L = 2.877 m. Em seguida, podemos
determinar:
5.1 Taxa de Contribuição Linear
A Vazão de Demanda Doméstica para início do Projeto (Qdi),
s
4,4
400.86
qPCK
Q i2
di
l
==
A Vazão de Demanda Doméstica para final do Projeto (Qdf),
s
33,9
400.86
qPCKK
Q f21
df
l
==
Taxa de Contribuição Linear para o Início do Projeto:
m.s
00164,0t
L
Q
t inf
di
i
l
=+=
Taxa de Contribuição Linear para o Final do Projeto:
m.s
00334,0t
L
Q
t inf
df
f
l
=+=
5.2 Vazões em cada Trecho de Coletor
Ela é determinada somando-se as vazões de contribuição dos trechos a montante à vazão
de contribuição do trecho, que é determinada multiplicando-se a Taxa de Contribuição
Linear pelo Comprimento do Trecho.
5.3 Profundidade Mínima dos Coletores
Admitindo-se que a Cota do Ponto de Esgoto Predial mais baixo é a mesma da rua (h=0)
e que a altura da Caixa de Ligação é de 0,5 m (hc),a = 0,2 m, i = 0,02 m/m e L = 25 m.
m20,1hhLiap c =+++=
como p calculado > 1,05 m (profundidade mínima segundo a CAGECE), adotaremos
como profundidade mínima de assentamento dos coletores 1,20 m.
TRECHO 1-1
Vazão a montante: Qim = 0 l/s e Qfm = 0 l/s
Comprimento: L = 89 m
Vazão no Trecho: qi = 0,00164 x 89 = 0,146 l/s
e qf = 0,00334 x 89 = 0,297 l/s
Vazão a Jusante:
Qi = 0,146 l/s
e Qf = 0,297 l/s
como tanto Qi quanto Qf são menores que 1,5 l/s, adotaremos como vazão de
dimensionamento:
Qi = Qf = 1,5 l/s
Cota do Terreno a montante: 502,05 m
Cota do Terreno a Jusante: 498,00 m
Declividade do Terreno:
m/m0455,0
89
00,49805,502
S0 ==
Declividade Mínima do Coletor
Q0061,0S 49,0
imin = = 0,0050 m/m
como S0 > Smin adotaremos como a declividade do coletor a declividade do terreno.
Diâmetro do Coletor:
Usando a eq. (4.3) (admitindo escoamento Subcrítico)
m0478,0
S
Q
0427,0D
375,0
0
f
==
como este diâmetro é menor que o mínimo adotado (150 mm),
usaremos D = 150 mm.
Lâminas d’água e Velocidades
n
SD3117,0
Q
2
1
o
3
8
cheia = = 0,422 m3
/s = 422 l/s
cheia
i
Q
Q
= 0,0036
D
yi
= 0,136 (Tab. 3.1)
yi = 0, 02 m = 20 mm
para este valor de
D
yi
, da tabela 3.1
cheia
i
V
V
= 0,486, como
s
m
39,2
n52,2
SD
V
2
1
0
3
2
cheia ==
portanto Vi = 1,16 m/s
Tensão Trativa
Da tabela 3.1, Ri/D = 0,085 m, portanto, Ri = 0,013 m
e
0SR
i
=
=
=9.810 N/m3
x 0,013 m x 0,0455 = 5,69 Pa > 1 Pa OK
Velocidade Crítica:
iic Rg6V = = 2,12 m/s > Vi == Escoamento subcrítico, suposição inicial OK.
TRECHO 1-7
Vazão a montante: Qim = 5,786 l/s e Qfm = 6,624 l/s
Comprimento: L = 100 m
Vazão no Trecho: qi = 0,00164 x 100 = 0,164 l/s
e qf = 0,00334 x 100 = 0,334 l/s
Vazão a Jusante:
Qi = 0,164 + 5,786 = 5,950 l/s
e Qf = 0,334 + 6,624 = 6,958 l/s
como tanto Qi quanto Qf são maiores que 1,5 l/s.
Cota do Terreno a montante: 485,5 m
Cota do Terreno a Jusante: 484,9 m
Declividade do Terreno:
m/m0060,0
100
5,4859,484
S0 ==
Observe que o terreno sobe.
Declividade Mínima do Coletor
Q0061,0S 49,0
imin = = 0,0025 m/m
a qual será adotada como declividade de assentamento do coletor
Usando a eq. (4.3) (admitindo escoamento Subcrítico)
m145,0
S
Q
0427,0D
375,0
0
f
==
como este diâmetro é menor que o mínimo adotado (150 mm),
usaremos D = 150 mm.
Lâminas d’água e Velocidades
n
SD3117,0
Q
2
1
o
3
8
cheia = = 0,0099 m3
/s = 9,9 l/s
cheia
i
Q
Q
= 0,601
D
yi
= 0,559 (Tab. 3.1)
yi = 0, 084 m = 84 mm
para este valor de
D
yi
, da tabela 3.1
cheia
i
V
V
= 1,046, como
s
m
56,0
n52,2
SD
V
2
1
0
3
2
cheia ==
portanto Vi = 0,59 m/s
Tensão Trativa
Da tabela 3.1, Ri/D = 0,267 m, portanto, Ri = 0,040 m
e
0i SR
i
=
=
=9.810 N/m3
x 0,040 m x 0,0025 = 0,98 Pa ˜ 1 Pa OK
Velocidade Crítica:
iic Rg6V = = 3,76 m/s > Vi == Escoamento subcrítico, suposição inicial OK.
cheia
f
Q
Q
= 0,703
D
yf
= 0,616 (Tab. 3.1)
yf = 0, 092 m = 92 mm
para este valor de
D
yf
, da tabela 3.1
cheia
f
V
V
= 1,0817, como
portanto Vf = 0,61 m/s
Tensão Trativa
Da tabela 3.1, Rf/D = 0,281 m, portanto, Rf = 0,042 m
e
0f SR
f
=
=
=9.810 N/m3
x 0,0422 m x 0,0025 = 1,03 Pa ˜ 1 Pa OK
Velocidade Crítica:
ffc Rg6V = = 3,86 m/s > Vf == Escoamento subcrítico, suposição inicial OK.
5. TRATAMENTO PRELIMINAR: GRADEAMENTO REMOÇÃO DE
SEDIMENTOS PESADOS ATRAVÉS DAS CAIXAS DE AREIA E MEDIÇÃO
DE VAZÃO ATRAVÉS DA CALHA PARSHALL.
Figura 5.1
Grades em
série
Calha
Parshall
Caixas de Areia em
paralelo
Coletor
Estação
elevatória
ou ETE
Perda de carga
na grade hf
Rebaixo na Calha
Parshall Z
Lâmina d´água na Calha
Parshall Hmáxima
Lâmina d´água na
grade hmáxima
Grades em
série
Calha
Parshall
Coletor de
Esgoto
Tanque
Estação
elevatória
5.1 DIMENSIONAMENTO DA CALHA PARSHALL
A calha de Parshall ou Vertedor Parshall usa os princípios
de um vertedor de parede espessa e é largamente usada para medir a vazão em canais
abertos. Este vertedor foi projetado por R. L. Parshall em 1920. A calha Parshall foi
desenvolvida usando as unidades do sistema inglês. As calhas tem dimensões que
variam de acordo com as vazões mínima e máxima de projeto .
De acordo com essas vazões mínima e máxima deve-se
usar as dimensões da tabela 9. Equações empíricas que relacionam a altura do poço de
leitura (Ha) com a vazão medida podem também ser encontradas na tabela 10.
Quando a razão entre as leituras Hb/Ha (razão de
submergência) excedem os seguintes valores:
0,50 para calhas com W = 1”, 2” ou 3”
0,60 para calhas com W = 6” ou 9”
0,70 para calhas com W = 1 f t a 8 f t
0,80 para calhas com W > 10 f t
O escoamento é chamado de submerso. O efeito dessa submersão à jusante é
uma diminuição da vazão na calha. Neste caso, a vazão calculada pela equação (tabela)
deve ser corrigida de acordo com os gráficos da figura 5.2.
Tabela 5.1
W Q (L/s) Ha (m) Vazão (L/s)
Pé
(’)
Pol
(”)
MIN. MAX.
0 6 381,2 1,580
aH 1,42 110,44
- 9 535,4 1,530
aH 2,55 252,02
1 0 691,0 1,522
aH 3,11 455,90
1 6 1.057 1,538
aH 4,25 696,60
2 0 1.428 1,550
aH 11,89 937
3 0 2.184 1,566
aH 17,27 1.427
4 0 2.954 1,578
aH 36,81 1.922
5 0 3.732 1,587
aH 45,31 2.423
6 0 4.519 1,595
aH 73,62 2.930
7 0 5.307 1,6
aH 84,95 3.437
8 0 6.065 1,6
aH 99,11 3.950
10 0 7.462 1,6
aH 170 5.663
12 0 8.860 1,6
aH 227 9.911
15 0 10.957 1,6
aH 227 16.990
20 0 14.451 1,6
aH 283 28.317
25 0 17.945 1,6
aH 425 33.980
30 0 21.440 1,6
aH 425 33.980
40 0 28.428 1,6
aH 526 56.634
50 0 35.417 1,6
aH 7.079 84.951
Tabela 5.2
W A
(cm)
B
(cm)
C
(cm)
D
(cm)
F
(cm)
G
(cm)
N
(cm)
6” 15,2 cm 61,0 61,0 39,4 40,3 30,5 61,0 11,4
9” 22,9 cm 88,0 86,4 38,0 57,5 30,5 45,7 11,4
1’ 30,5 cm 137,2 134,4 61,0 84,5 61,0 91,5 22,9
1’ ½” 45,7 cm 144,9 142,0 76,2 102,6 61,0 91,5 22,9
2’ 61,0 cm 152,5 149,6 91,5 120,7 61,0 91,5 22,9
3’ 91,5 cm 167,7 164,5 122,0 157,2 61,0 91,5 22,9
f t m cfs l /s cfs l /s cfs l /s cfs l /s cfs l /s cfs l /s cfs l /s cfs l /s cfs l /s cfs l /s
0.300 0.091 0.067 1.897 0.072 2.039 0.077 2.180 0.083 2.350 0.089 2.520 0.100 2.832 0.110 3.115 0.120 3.404 0.132 3.726 0.157 4.446
0.400 0.122 0.070 1.982 0.076 2.152 0.083 2.350 0.092 2.605 0.101 2.854 0.116 3.285 0.133 3.766 0.149 4.219 0.173 4.887 0.218 6.173
0.500 0.152 0.076 2.152 0.083 2.350 0.091 2.577 0.103 2.917 0.117 3.313 0.135 3.823 0.160 4.531 0.188 5.321 0.225 6.374 0.290 8.212
0.600 0.183 0.082 2.322 0.092 2.605 0.105 2.968 0.119 3.373 0.138 3.908 0.160 4.531 0.200 5.663 0.232 6.558 0.290 8.212 0.366 10.364
0.800 0.244 0.100 2.832 0.117 3.313 0.139 3.936 0.165 4.672 0.200 5.663 0.232 6.558 0.300 8.495 0.346 9.809 0.438 12.411 0.580 16.424
1.000 0.305 0.126 3.568 0.154 4.347 0.181 5.111 0.225 6.371 0.286 8.099 0.350 9.911 0.426 12.066 0.513 14.527 0.640 18.123 0.820 23.220
1.500 0.457 0.254 7.192 0.310 8.778 0.393 11.129 0.498 14.102 0.584 16.537 0.700 19.822 0.840 23.786 1.070 30.299 1.286 36.415 1.650 46.723
2.000 0.610 0.442 12.516 0.540 15.291 0.671 19.001 0.803 22.738 0.979 27.722 1.220 34.547 1.430 40.493 1.719 48.677 2.177 61.646 2.620 74.190
2.500 0.762 0.671 19.001 0.819 23.191 1.039 29.421 1.242 35.170 1.515 42.900 1.821 51.559 2.295 64.987 2.631 74.499 3.184 90.161 3.900 110.436
a 0.2
b 2
L 5.8
l 5.1
cfs 1.515
Valores Numéricos referentes a:Calhas PARSHALL - Fatores de Correção para W = 1.0; 2.0; 3.0; 4.0; 6.0 e 8.0
Hb / Ha 88%80% 82% 84% 86%78%70% 72% 74% 76%
Calhas PARSHALL - Fatores de Correção
0.01
0.10
1.00
1 10 100Correção (l /s)
AlturadeMontante(Ha(m))
70 72 74 76 78 80 82 84 86
70 72
88
74 76 78 80
90 92 94 96
82 84 86 8888
90 92
5.2 GRADEAMENTO
Grade de Barras: São dispositivos constituídos por barras metálicas, igualmente
espaçadas. Destinam-se a reter sólidos grosseiros em suspensão e corpos flutuantes.
As dimensões principais de uma grade são estabelecidas para que se tenha uma seção de
escoamento com velocidade adequada. Velocidades muito baixas podem causar um entupimento
na grade e velocidades muito altas induzem a passagem de sólidos que deveriam ficar retidos na
grade.
Normalmente, recomenda-se que, através de grade, 0,50 m/s < V < 0,75 m/s.
Esses valores devem ser verificados para vazões mínimas, médias e máximas.
Estabelecida a velocidade aceitável do escoamento do esgoto através da grade, pode-se
determinar a área útil ou área livre:
max
max
u
V
Q
A = (5.1)
Conhecendo-se o espaçamento entre as barras da grade (a), bem como o diâmetro da barra,
pode-se determinar a área total ou seção de escoamento a montante da barra:
E
A
S u
= (5.2)
onde E é a eficiência da grade, a qual é função de a e de t, de acordo com a tabela:
E (Eficiência)
t a = ¾” (20 mm) a = 1” (25 mm) a =1 ¾” (30 mm)
t = ¼” (6 mm) 0,750 0,800 0,834
t = 5/16” (8 mm) 0,730 0,768 0,803
t = 3/8” (10 mm) 0,677 0,728 0,770
t = ½” (13 mm) 0,600 0,667 0,715
A perda de carga através da grade pode ser determinada por:
( )
g2
vV
43,1h
22
f = (5.3)
onde
hf = perda de carga (m)
V = Velocidade através das barras (m/s)
v = E V = Velocidade a montante da grade (m/s)
g = Aceleração da gravidade (9,806 m/s2
)
5.3 CAIXAS DE AREIA
Caixas de areia são unidades destinadas a reter areia e/ou outros detritos minerais inertes
e pesados que se encontram em suspensão nos esgotos.
Nas caixas de areia, a velocidade recomendável é de 0,30 m/s, com tolerância de ± 20 %.
A área da caixa de areia deve ser tal que garanta taxas de 600 a 1.200 m3
de esgoto por
m2
de superfície.
Se H é profundidade ou lâmina d’água na caixa de areia,
V é a velocidade de escoamento (0,30 m/s),
b é a largura da caixa,
L = comprimento da Caixa
S é a área da seção transversal ao escoamento e
A é a área da caixa de areia em planta baixa (A = b L),
Desta forma 600 < Q/A < 1.200
dia.m
m
2
3
, teremos:
L
VH
Lb
VHb
A
VHb
A
VS
A
Q
====
ou seja:
A/Q
HV
L = (5.4)
para Q/A de 1.200
dia.m
m
2
3
, (0,0138
s.m
m
2
3
) V = 0,30 m/s
H5,22L =
na prática, usa-se H25L = (5.5)
A largura da Caixa de Areia é dada por
VH
Q
b = (5.6)
Na prática , a caixa de areia geralmente está associada a uma Calha Parshall. Como a largura da
Garganta da Calha Parshall (W) é menor que a largura da Caixa de Areia, a calha Parshall deve
ser instalada com um “rebaixamento” em relação a Caixa de Areia, de acordo com a figura:
O valor de do rebaixamento z é calculado da seguinte forma:
• Calcula-se Ha min e Ha max correspondentes a Qmin e Qmax.
• Determina-se z:
zHa
zHa
Q
Q
max
min
max
min
= (5.7)
• Determina-se H na Caixa de Areia:
H = Ha max – z (5.8)
EXEMPLO
Vazão média diária = 12,32 l/s
- Vazão mínima diária:= 7,59 l/s
- Vazão máxima diária = 19,88 l/s
Para a vazão máxima de 19,88 l/s, verifica-se que o menor vertedor Parshall
aplicável é a largura (W) igual a 15,2 cm (G”) adotando-se este tamanho as demais dimensões
do vertedor são:
A = 61,0cm, B = 61,0cm,
C = 89,4cm, D = 40,3cm,
F = 30,5cm, G = 61,0,
N = 11,4cm,
(Ver figura do vertedor Parshall).
Para este vertedor, as alturas de água Ha são:
Para Q max = 19,88 l /s => Hamax = 15,8cm
Para Q min = 7,59 l /s => Hamin
= 8,3cm
A Calha Parshall deve ser construída em posição rebaixada de Z metros.
O rebaixamento é dado por:
zHa
zHa
Q
Q
max
min
max
min
=
0,00759 = 0,083 - z
0,01988 = 0,158 - z
z = 0,037 m = 3,7 cm
DIMENSIONAMENTO DA CAIXA DE AREIA:
A altura máxima na caixa de areia (e na grade ) é dada por:
H = Ha max - z = 15,8 - 3,7 = 12,1 cm.
Deve-se usar uma velocidade em torno de V = 0,30 m/s na caixa de areia, nesse
caso, a largura é dada por:
b = Q 0,01988 = 0, 548 m
( H ) ( V ) ( 0,121) (0,30)
Vamos usar b = 0,60 m
- Comprimento da caixa de areia
L = 25 H = 25 x 0,121 = 3,025 m
Adotaremos L = 3 m
Área (Superfície):
3 x 0,6 = 1,8 m2
Taxa de escoamento superficial:
Q med = 12,32 l/s = 1.064 m3
dia
Q med =
1.064
= 591 m3
/ m2
. dia
A 1,8
- Quantidade de material retido:
Espera-se, em média o seguinte volume de detritos (areia):
Base admitida 30 litros / 1000m3
591 ( 30 ) = 18 litros / dia = 0, 018
m3
1000 1,8
Admitindo uma limpeza por mês, a profundidade de depósito inferior máxima ( P
) será dada por:
P = 0,018 x 30 = 0,30 m = 30 cm
1,8
DIMENSIONAMENTO DA GRADE:
A grade será de barras de aço de seção retangular de 10mm x 40 mm ( 3/8” x 1
1/2”) com abertura de 30 mm. Para estes melhores de espessura e abertura da grade, a eficiência
é de E = 0,77
- Velocidade máxima adotada na grade: Vmax = 0,65 m/s
- Á útil necessária: Au = Q max
Vmax
Au = 0,0198 = 0, 031 m2
0,65
- Área total: S Au = 0 ,031 = 0,040 m2
E 0, 77
- Largura do canal: b = 5 onde H é o mesmo da caixa de areia
H
b = 0,040 = 0,33 m adotaremos b = 40 cm
0,121
Para este valor , será verificada a velocidade para diferentes vazões:
Q
m3/
s)
H
( m )
S = b H
( m2 )
Au = S.E V = Q
Au
( m/s )
Q max = 0,0198 0,121 0,048 0,037 0,54
Q min = 0,00759 0,046 0,018 0,014 0,54
Verifica-se que a velocidade ( 0,54 m/s ) esta situado entre o valor mínimo (
Vmin ) de 0,40 m/s e o valor máximo de 0,75 m/s .
- Determinação da perda de carga máxima ( hf )
Vamos considerar a grade 50 % suja, neste caso, V = 2 x v max
V = 2 ( 0,65 ) = 1,3 m/s
hf = 1,43 [ V2
- ( E . V )2
] onde E = 0,77 e g = 9,81 m / s2
2g
hf = 1,43 [( 1,3 )2
] - ( 0,77 x 1,3 )2
] hf = 0,050 m = 5 cm
( 2 ) ( 9,81 )
Assim construindo-se um canal com rebaixamento ( r ) de 5 cm, não haverá sob
relevação de água no interior do conduto.
EXEMPLO
Uma calha Parshall com W = 4 f t é instalada para medir a vazão
de um sistema de Esgotomento Sanitário.
Sabendo que Ha = 0,76 m e Hb = 0,61 m, determine a vazão que
passa pelo canal.
Da tabela: Q = 2954 Ha
1,578
assim Q = 1.916 l/s
como a submergência = 80%
H
H
a
b
= , o valor acima de vazão deve ser corrigido.
Do gráfico da figura :
para Ha = 0,76 m = 2,5 f t, nós obtemos um valor de 1,9
s
tf 3
=
53,8 l/s, para um vertedor de W = 4 f t , a vazão de correção é dada por ( Q)c = 3,1 x 53,8 =
167 l/s , portanto a vazão corrigida, Qc = Q – ( Q)c = 1749 l/s.
.

Aula esgoto

  • 1.
    SISTEMA DE ESGOTAMENTOSANITÁRIO PROF. MARCO AURELIO HOLANDA DE CASTRO
  • 2.
    • INTRODUÇÃO 1.1 Partesde um Sistema de Esgotamento Sanitário: • Rede Coletora: Conjunto de tubulações destinadas a receber e Conduzir os esgotos. A rede coletora é composta de coletores secundários, que recebem diretamente as ligações prediais e os coletores tronco ou coletores primários, que conduzem o esgoto a um emissário ou a um interceptor. • Interceptor: Canalização que recebe coletores primários diretamente ao longo do seu comprimento, não recebendo ligações prediais diretas. • Emissário: Tubulação de Esgoto que não recebe contribuições ao longo do seu comprimento. • Sifão Invertido: Tubulação de Esgoto destinada à transposição de obstáculo, funcionando sob pressão. • Corpo de água Receptor: Corpo de água onde são lançados os esgotos. • Estação Elevatória: Instalação de Recalque destinada a transferir o esgoto de uma cota mais baixa para uma cota mais alta.
  • 4.
    o Órgãos Acessóriosda Rede: • Poço de Visita: São dispositivos que evitam ou minimizam entupimentos nos pontos singulares da rede, tais como curvas, pontos de encontro de tubulações, etc., possibilitando ainda o acesso de pessoas e equipamentos a esses pontos. Os poços de Visita podem ser executados em alvenaria de tijolos (com revestimento), em concreto moldado no local ou em concreto pré-moldado (peças justapostas). Eles se compõe de duas partes: a câmara inferior (chamada de balão) e a câmara superior (chamada de caminé). Os poços de visita devem ser previstos nos pontos de: o Junção de coletores o Mudança na direção ou declividade dos coletores. o Mudança de diâmetro ou material.
  • 6.
    Ponta Seca (PS)ou Terminal de Limpeza (TL): Tubo que permite a introdução de equipamentos de limpeza e substitue o poço de visita no início dos coletores.
  • 7.
    Tubo de inspeçãoe Limpeza (TIL): Dispositivo não visitável que permite a inspeção e introdução de equipamentos de limpeza.
  • 8.
    • Tubo deQueda: Dispositivo instalado em um PV ligando um coletor que chega numa cota mais alta que a do fundo do PV, conforme a figura da página seguinte. Tubos de Queda devem ser previstos em PV´s cuja diferença das cotas mencionadas seja superior a 60 cm. Não se deve prever Tubos de Queda em TIL´s. Base de concreto Brita sobre terreno inalterado Anéis de concreto >1,20m 0,60m Chaminé Balão Laje de transição 1,8 0m Tampão de ferro fundido Tubo de queda >0,60 m Extravaso r Parede extravasora
  • 9.
    2. VAZÕES DEDIMENSIONAMENTO A Vazão Média de Demanda para início do Projeto (Qdi), medida em l/s, é calculada pela fórmula: 400.86 qPC Q i di = (2.1) e a Vazão Média de Demanda para o último ano do Projeto (Qdf), medida em l/s, é calculada pela fórmula: 400.86 qPC Q f df = (2.2) onde C = Coeficiente de Retorno (0,8) Pi = População no primeiro ano do Projeto. (hab) Pf = Estimativa da População para o último ano do Projeto. (hab) q = Consumo de água per capita (150 diahab . l ) As vazões de dimensionamento (em l/s) para o início e fim do projeto são dadas por, respectivamente: infdi2i QQKQ += (2.3) infdf21f QQKKQ += (2.4) onde Qi e Qf = Vazões Máximas (Vazões de Dimensionamento) inicial e final, respectivamente (em l/s). K1 = Coeficiente de Vazão Máxima Diária. K2 = Coeficiente de Vazão Máxima Horária. Qinf = Vazão de Infiltração (em l/s).
  • 10.
    TAXA DE CONTRIBUIÇÃOLINEAR (VAZÃO EM MARCHA) Taxa de Contribuição Linear para o Início do Projeto: inf di2 i t L QK t += (2.5) Taxa de Contribuição Linear para o Final do Projeto: inf df21 f t L QKK t += (2.6) onde ti e tf são as taxas de Contribuição Linear inicial e final, respectivamente, em ms . l tinf é a taxa de infiltração, em ms . l L é o comprimento total da rede coletora, em m. As águas do subsolo penetram na rede coletora através das juntas das tubulações das paredes das tubulações dos PV´s, TIL´s e TL´s, Estações Elevatórias, etc. As taxas de infiltração dependem de condições do local onde a rede será instalada, tais como Nível do Lençol Freático, Tipo de Solo, qualidade da execução da rede (Estanqueidade), material usado na rede e nos órgãos acessórios e tipo de junta usado. Segundo a NBR9649 da ABNT 0,00005 ms . l < tinf < 0,001 ms . l . É comum usar-se em projetos tinf = 0,0001 ms . l .
  • 11.
    3. HIDRÁULICA DECOLETORES DE ESGOTO c) Seções Circulares usando as equações acima em teremos: 2 sen512 )sen-(g D Q c 3 cc 5 2 = com = 2 arc cos D 2y 1 c . Assim foi possível montar a tabela 3.1 da página seguinte, a partir da qual é possível obter as profundidades críticas a partir de valores conhecidos de vazão e diâmetro. A velocidade Crítica é dada por: Rg6Vc = onde Vc é a velocidade Crítica, em m/s. g = Aceleração da Gravidade, em m/s2 . e R = Raio Hidráulico Considerando a Vazão Final do Trecho do Coletor, em m. ) sen -1( 4 D R 2 D P 2 senDB )sen-( 8 D A D y 2-1cosarc2 2 = = = = = c
  • 12.
    DIMENSIONAMENTO DE SEÇÕESCIRCULARES TABELA 3.1 Q/QCHEIA V/VCHEIA R/D y/D Q2 /D5 Q/QCHEIA V/VCHEIA R/D y/D Q2 /D5 Q/QCHEIA V/VCHEIA R/D y/D Q2 /D5 0.01 0.319 0.045 0.070 0.000 8.76 0.55 1.0220 0.258 0.527 0.73 1.942 1.070 1.120 0.296 0.91 7.2 1.509 0.02 0.396 0.062 0.098 0.001 6.71 0.56 1.0274 0.260 0.534 0.76 1.926 1.073 1.115 0.294 0.92 7.8 1.508 0.03 0.445 0.074 0.118 0.002 5.80 0.57 1.0312 0.262 0.539 0.79 1.915 1.075 1.109 0.292 0.93 8.5 1.507 0.04 0.486 0.085 0.136 0.004 5.19 0.58 1.0357 0.263 0.545 0.83 1.903 1.076 1.103 0.289 0.94 9.3 1.506 0.05 0.521 0.094 0.152 0.006 4.76 0.59 1.0393 0.265 0.550 0.85 1.892 1.075 1.095 0.286 0.95 10.3 1.507 0.06 0.550 0.102 0.166 0.008 4.45 0.60 1.0457 0.267 0.559 0.91 1.874 1.071 1.086 0.283 0.96 11.6 1.509 0.07 0.576 0.109 0.179 0.011 4.20 0.61 1.0499 0.269 0.565 0.95 1.862 1.066 1.075 0.279 0.97 13.6 1.512 0.08 0.598 0.116 0.191 0.014 4.00 0.62 1.0533 0.270 0.570 0.98 1.852 1.057 1.062 0.274 0.98 16.7 1.516 0.09 0.621 0.122 0.203 0.018 3.82 0.63 1.0566 0.272 0.575 1.01 1.842 1.042 1.044 0.267 0.99 23.7 1.524 0.10 0.640 0.128 0.214 0.022 3.67 0.64 1.0599 0.273 0.580 1.05 1.833 1.000 1.000 0.250 1.00 1.548 0.11 0.658 0.133 0.224 0.027 3.54 0.65 1.0631 0.274 0.585 1.08 1.824 0.12 0.674 0.138 0.234 0.032 3.43 0.66 1.0675 0.276 0.592 1.13 1.811 0.13 0.691 0.143 0.244 0.037 3.32 0.67 1.0718 0.277 0.599 1.18 1.799 0.14 0.705 0.148 0.253 0.043 3.23 0.68 1.0742 0.278 0.603 1.22 1.792 0.15 0.720 0.153 0.262 0.049 3.15 0.69 1.0783 0.280 0.610 1.27 1.780 0.15 0.726 0.155 0.266 0.052 3.12 0.70 1.0817 0.281 0.616 1.32 1.770 0.16 0.733 0.157 0.271 0.056 3.08 0.71 1.0845 0.282 0.621 1.36 1.762 0.17 0.746 0.161 0.279 0.06 3.01 0.72 1.0882 0.284 0.628 1.42 1.751 0.18 0.757 0.165 0.287 0.07 2.95 0.73 1.0903 0.285 0.632 1.46 1.745 0.19 0.769 0.169 0.295 0.08 2.89 0.74 1.0939 0.286 0.639 1.52 1.735 0.20 0.780 0.172 0.303 0.09 2.83 0.75 1.0964 0.287 0.644 1.57 1.728 0.21 0.792 0.176 0.311 0.10 2.78 0.76 1.0993 0.288 0.650 1.62 1.719 0.22 0.802 0.180 0.319 0.11 2.73 0.77 1.1039 0.290 0.660 1.72 1.705 0.23 0.813 0.183 0.327 0.12 2.68 0.78 1.1061 0.291 0.665 1.77 1.698 0.24 0.822 0.186 0.334 0.13 2.64 0.79 1.1083 0.292 0.670 1.82 1.692 0.25 0.832 0.190 0.341 0.14 2.60 0.80 1.1104 0.293 0.675 1.88 1.685 0.26 0.840 0.193 0.348 0.15 2.57 0.81 1.1124 0.293 0.680 1.93 1.679 0.27 0.849 0.196 0.355 0.16 2.53 0.82 1.1151 0.294 0.687 2.01 1.670 0.28 0.858 0.199 0.362 0.17 2.49 0.83 1.1173 0.295 0.693 2.08 1.663 0.29 0.866 0.202 0.369 0.19 2.46 0.84 1.1198 0.296 0.700 2.17 1.655 0.30 0.874 0.204 0.376 0.20 2.43 0.85 1.1215 0.297 0.705 2.23 1.649 0.31 0.882 0.207 0.382 0.21 2.40 0.86 1.1237 0.298 0.712 2.32 1.641 0.32 0.890 0.210 0.389 0.23 2.37 0.87 1.1258 0.299 0.719 2.41 1.634 0.33 0.897 0.212 0.396 0.24 2.35 0.88 1.1275 0.299 0.725 2.49 1.627 0.34 0.904 0.215 0.402 0.26 2.32 0.89 1.1294 0.300 0.732 2.59 1.620 0.35 0.912 0.218 0.409 0.27 2.29 0.89 1.1308 0.301 0.738 2.67 1.614 0.36 0.919 0.220 0.415 0.29 2.27 0.90 1.1324 0.301 0.745 2.78 1.607 0.37 0.925 0.222 0.421 0.31 2.25 0.91 1.1335 0.302 0.750 2.86 1.603 0.38 0.932 0.225 0.428 0.33 2.22 0.92 1.1344 0.302 0.755 2.93 1.598 0.39 0.938 0.227 0.433 0.34 2.20 0.93 1.1353 0.302 0.760 3.02 1.593 0.40 0.944 0.229 0.440 0.36 2.18 0.94 1.1365 0.303 0.767 3.13 1.587 0.41 0.950 0.232 0.446 0.38 2.16 0.95 1.1376 0.303 0.775 3.27 1.581 0.42 0.956 0.234 0.452 0.40 2.14 0.96 1.1384 0.304 0.782 3.40 1.575 0.43 0.962 0.236 0.458 0.42 2.13 0.97 1.1391 0.304 0.790 3.55 1.569 0.44 0.968 0.238 0.464 0.45 2.11 0.98 1.1397 0.304 0.800 3.75 1.561 0.45 0.973 0.240 0.470 0.47 2.09 0.99 1.1400 0.304 0.807 3.9 1.556 0.46 0.979 0.242 0.476 0.49 2.07 1.00 1.1399 0.304 0.820 4.2 1.548 0.47 0.984 0.244 0.482 0.52 2.06 1.008 1.1397 0.304 0.827 4.3 1.544 0.48 0.988 0.245 0.486 0.53 2.04 1.016 1.1391 0.304 0.835 4.5 1.539 0.49 0.993 0.247 0.492 0.56 2.03 1.026 1.1381 0.304 0.845 4.8 1.533 0.50 1.000 0.250 0.500 0.59 2.01 1.039 1.1358 0.303 0.86 5.2 1.526 0.51 1.004 0.252 0.505 0.62 1.99 1.047 1.1337 0.302 0.87 5.6 1.522 0.52 1.008 0.253 0.510 0.64 1.98 1.054 1.1311 0.301 0.88 5.9 1.518 0.53 1.012 0.255 0.515 0.66 1.97 1.060 1.1280 0.299 0.89 6.3 1.514 0.54 1.018 0.257 0.522 0.70 1.95 1.066 1.1243 0.298 0.90 6.7 1.512
  • 13.
    EXEMPLO Sabendo que, paraum determinado tubo: Q = 9,092 m3 /s e D = 2,40 m . Calcule yc . 038,1 D Q 5 2 = da tabela 3.1: m39,1y58,0 D y c c ==
  • 14.
    Segundo a equaçãode chezy: 0SRcV = onde: V = Velocidade média no coletor (m/s) S0 = declividade do coletor (m/m) c = coeficiente que depende da natureza das paredes do coletor. O Raio Hidráulico, por sua vez, é definido por: R = A/P onde A = Área Molhada de seção do coletor (área onde ocorre o escoamento). (m2 ) P = Perímetro Molhado (m) Resultados experimentais posteriores mostram que a proporcionalidade V S0 1/2 na razoável, V não dependia de R de acordo com a função da fórmula de chezy. Mannining, então, desenvolveu a fórmula: n SR V 2 1 0 3 2 = ou 2 1 0 3 2 SR n A Q = (3.1) conhecida como fórmula de Manning onde n é um coeficiente que depende da natureza das paredes do canal.
  • 15.
    Tabela 3.1 Material docoletor Valores de n Cerâmica 0,013 Concreto 0,013 PVC 0,010 Ferro Fundido 0,012 Usando as fórmulas de A e P para um canal de seção circular: 3 2 2 1 0 3 2 sen -1SD n52,2 1 V = 3 5 3 2 2 1 0 3 8 sen SD n2,20 1 Q = Se o canal tiver diâmetro e declividade constante, as fórmulas acima mostram que a velocidade e a vazão variam apenas com o ângulo , igualando o zero as derivadas destas expressões em relação a , teremos: para a velocidade máxima:
  • 16.
    = 257o e y= 0,81 D para a vazão máxima: = 308o y = 0,94 D como vimos no exemplo, em geral nós conhecemos a vazão que deverá passar pela seção, e queremos determinar a profundidade y. Nós podemos escrever: ( )= sen 2 1 A A cheia onde == 4 D A 2 cheia área de seção plena e A = área da seção parcialmente cheia, e = sen 1 R R cheia onde == 4 D Rcheia raio hidráulico da seção cheia, podemos então escrever: ( ) 3 2 3 5 3 2 cheiacheiacheia sen 2 1 R R A A Q Q == onde n SD3117,0 Q 2 1 0 3 8 cheia = como = D y 21cosarc2
  • 17.
    valores de D y para váriosvalores de cheiaQ Q estão contidos na tabela 3.1, portanto, uma vez conhecidos Q, S0, n e D, determina-se Q e a razão cheiaQ Q e da tabela 3.1, determina- se o valor de D y e com este valor determina-se y. De maneira Similar, se nós quisermos o valor da Velocidade Média na Seção ( ) 3 2 cheia sen 1 V V = onde n52,2 SD V 2 1 0 3 2 cheia = é a velocidade considerando a seção cheia, uma vez o valor de D y , com este valor determina-se cheiaV V e conseqüentemente, o valor de V.
  • 18.
    EXEMPLO Q = 1m3 /s,D = 2m , S0 = 0,0005 e n = 0,013. n SD3117,0 Q 2 1 o 3 8 cheia = = 3,404 m3 /s cheiaQ Q = 0,29 D y = 0,369 (Tab. 3.1) y = 0,74 m e = 2,62 radianos para este valor de D y , da tabela 3.1 cheiaV V = 0,87, como s m 083,1 n52,2 SD V 2 1 0 3 2 cheia == portanto V = 0,94 m/s
  • 19.
    TENSÃO TRATIVA A TensãoTrativa ou Tensão de Arraste é definida como a Tensão Tangencial (ou Cisalhante), exercida pelo fluido sobre as paredes da canalização. 0SR= onde = peso específico do Fluido (9806 N/m3 ou para o Esgoto) A NBR9649 de 1986 recomenda o valor de 1 Pa (1 N/m2 ) como a Tensão Trativa Mínima aceitável em coletores de Esgoto. Usando a equação (3.1) e a equação da Tensão Trativa, nós podemos obter: R Qn S 3 20 = (3.2) Através da equação acima, é possível determinar um valor da declividade do coletor, S0, de modo que > 1 Pa.Esta será chamada declividade mínima. As expressões, para vários valores do Coeficiente de Manning, serão apresentadas na seguinte tabela: Tabela 3.2 Material do coletor Valores de n Declividade Mínima (m/m) Cerâmica ou Concreto 0,013 Q0055,0S -0,47 imin = PVC 0,010 Q0061,0S 49,0 imin = Ferro Fundido 0,012 Q0056,0S 48,0 imin = Obs: Qi em l/s
  • 20.
    4. CRITÉRIOS DEDIMENSIONAMENTO HIDRÁULICO DE COLETORES 4.1 Vazão Mínima A Norma NBR 9649 recomenda que, em qualquer coletor da rede, a vazão mínima seja de 1,5 l/s, desta forma, sempre que a vazão calculada em um trecho de coletor for menor que este valor, deve-se usar 1,5 l/s. 4.2 Diâmetro Mínimo A Norma NBR 9649 admite o diâmetro de 100 mm como mínimo, entretanto, para a CAGECE o diâmetro mínimo aceitável é de 150 mm. 4.3 Declividade Mínima A declividade mínima a ser adotada para cada trecho de coletor deverá ser tal que assegure uma Tensão Trativa no Trecho considerado de, no mínimo, 1 Pa. Para tanto, deve-se usar as fórmulas da tabela 3.2. 4.4 Lâmina d’água Máxima No caso de Escoamento Subcrítico no Trecho do Coletor considerado, ou seja, y > yc ou V < Vc , de acordo com a Norma NBR 9649, a máxima lâmina d’água no trecho deve corresponder a 75% do diâmetro, ou seja, y/D = 0,75. No caso de Escoamento Supercrítico no Trecho do Coletor considerado, ou seja, y < yc ou V > Vc, de acordo com a Norma NBR 9649, a máxima lâmina d’água no trecho deve corresponder a 50% do diâmetro, ou seja, y/D = 0,5.
  • 21.
    4.4.1 Dimensionamento deSeções Circulares Nós podemos fazer esse dimensionamento de maneira simplificada a partir da fórmula de Manning: ou 3/2 2/1 0 3/5 Pn SA Q = ou 3/2 3/5 2/1 0 P A S Qn = Se agora nós usarmos as fórmulas para A e P para seções circulares: 3 8 3/23 13 3/5 2/1 0 D D2 )sen-( S Qn = rearranjando os termos na expressão acima: 375,0 2/1 0 0,625 25,0 S Qn )sen-( 084,3 D = (4.1) Denominando: 0,625 25,0 )sen-( 084,3 = e 375,0 2/1 0S Qn = Desta forma, a equação (4.1) pode ser reescrita como: =D (4.2) Se nós quisermos deixar uma “folga” ou espaço livre de escoamento para uma determinada vazão, se nós não quisermos que a seção do coletor esteja completamente cheia, nós devemos seguir o seguinte procedimento: • Determinar o valor de y/D desejado. n SRA Q 2/1 0 3/2 =
  • 22.
    • Para estevalor, consultar a tabela 3.1 para determinação do correspondente. • Calcular o valor de . • Finalmente, determinar o valor do Diâmetro através da fórmula: D = . EXEMPLO Considere um interceptor de esgoto para o qual n=0,024, Q = 2m3 /s, D = 0,90 m, L = 30 m e S0 = 0,001 Dimensione o interceptor para que se tenha um espaço livre correspondente a 25% do diâmetro. Para uma seção cheia, y/D = 0,75, para este valor, de acordo com a tabela 3.1: = 1,603. ( ) 416,1 S nQ 375,0 2 1 0 == e usando a fórmula 3.4: D = = 2,27 m. Nós podemos chegar a fórmulas simplificadas para a determinação do diâmetro considerando como material usado o PVC (n = 0,010) : Para y/D = 0,75 (Escoamento Subcrítico), da Tabela 3.1, = 1,603, portanto, a eq. (4.2) pode ser reescrita como: 375,0 0 f S Q 0427,0D = (4.3) e para y/D = 0,5 (Escoamento Supercrítico), = 2,01, portanto: 375,0 0 f S Q 0536,0D = (4.4) Obs: Qf em m3 /s.
  • 23.
    4.5 Profundidade Mínimado Coletor A profundidade mínima de assentamento de um coletor de esgoto deve satisfazer a dois critérios: • Atendimento das ligaões prediais. • Proteção contra cargas externas. A profunidade mínima deve ser a menor considerando os dois critérios. No que se refere à proteção contra carregamentos externos, a CAGECE recomenda uma profundidade mínima de 1,05 m. A profundidade mínima do coletor visando atender as cotas das ligações prediais deve ser determinada através da seguinte equação: chhLiap +++= (4.5) onde p = profunidade mínima do coletor (m). a = distância geratriz inferior interna do coletor público e a geratriz inferior interna do ramal predial (m). i = declividade do ramal predial (m) L = distância entre o coletor público e a caixa de inspeção (m) h = desnível entre a via pública e o aparelho sanitário de cota mais baixa (m). hc = altura da caixa de inspeção (m).
  • 25.
    5. EXEMPLO DEDIMENSIONAMENTO DE REDE COLETORA: População Inicial: Pi = 2.000 hab População Final: Pf = 3.500 hab Consumo de água per capita: q= 160 diahab . l Coeficiente de Retorno: C = 0,8. K1 = Coeficiente de Vazão Máxima Diária = 1,2 K2 = Coeficiente de Vazão Máxima Horária = 1,5. Taxa de Contribuição de Infiltração = tinf = 0,0001 ms . l Material dos Coletores: PVC O passo inicial é conceber o sistema, traçar e numerar os coletores e os trechos. O maior coletor recebe o número 1 e seu primeiro trecho será denominado 1, numerando-se sucessivamente todos os outros trechos deste coletor. O primeiro coletor que chegar ao coletor 1 será o coletor 2 e assim sucessivamente. Após a Concepção, traçado e numeração dos trechos e dos PV´s, podemos determinar o comprimento total da rede coletora, L = 2.877 m. Em seguida, podemos determinar: 5.1 Taxa de Contribuição Linear A Vazão de Demanda Doméstica para início do Projeto (Qdi), s 4,4 400.86 qPCK Q i2 di l == A Vazão de Demanda Doméstica para final do Projeto (Qdf), s 33,9 400.86 qPCKK Q f21 df l == Taxa de Contribuição Linear para o Início do Projeto: m.s 00164,0t L Q t inf di i l =+=
  • 26.
    Taxa de ContribuiçãoLinear para o Final do Projeto: m.s 00334,0t L Q t inf df f l =+= 5.2 Vazões em cada Trecho de Coletor Ela é determinada somando-se as vazões de contribuição dos trechos a montante à vazão de contribuição do trecho, que é determinada multiplicando-se a Taxa de Contribuição Linear pelo Comprimento do Trecho. 5.3 Profundidade Mínima dos Coletores Admitindo-se que a Cota do Ponto de Esgoto Predial mais baixo é a mesma da rua (h=0) e que a altura da Caixa de Ligação é de 0,5 m (hc),a = 0,2 m, i = 0,02 m/m e L = 25 m. m20,1hhLiap c =+++= como p calculado > 1,05 m (profundidade mínima segundo a CAGECE), adotaremos como profundidade mínima de assentamento dos coletores 1,20 m. TRECHO 1-1 Vazão a montante: Qim = 0 l/s e Qfm = 0 l/s Comprimento: L = 89 m Vazão no Trecho: qi = 0,00164 x 89 = 0,146 l/s e qf = 0,00334 x 89 = 0,297 l/s Vazão a Jusante: Qi = 0,146 l/s e Qf = 0,297 l/s como tanto Qi quanto Qf são menores que 1,5 l/s, adotaremos como vazão de dimensionamento: Qi = Qf = 1,5 l/s Cota do Terreno a montante: 502,05 m
  • 27.
    Cota do Terrenoa Jusante: 498,00 m Declividade do Terreno: m/m0455,0 89 00,49805,502 S0 == Declividade Mínima do Coletor Q0061,0S 49,0 imin = = 0,0050 m/m como S0 > Smin adotaremos como a declividade do coletor a declividade do terreno. Diâmetro do Coletor: Usando a eq. (4.3) (admitindo escoamento Subcrítico) m0478,0 S Q 0427,0D 375,0 0 f == como este diâmetro é menor que o mínimo adotado (150 mm), usaremos D = 150 mm. Lâminas d’água e Velocidades n SD3117,0 Q 2 1 o 3 8 cheia = = 0,422 m3 /s = 422 l/s cheia i Q Q = 0,0036 D yi = 0,136 (Tab. 3.1) yi = 0, 02 m = 20 mm para este valor de D yi , da tabela 3.1 cheia i V V = 0,486, como s m 39,2 n52,2 SD V 2 1 0 3 2 cheia == portanto Vi = 1,16 m/s
  • 28.
    Tensão Trativa Da tabela3.1, Ri/D = 0,085 m, portanto, Ri = 0,013 m e 0SR i = = =9.810 N/m3 x 0,013 m x 0,0455 = 5,69 Pa > 1 Pa OK Velocidade Crítica: iic Rg6V = = 2,12 m/s > Vi == Escoamento subcrítico, suposição inicial OK.
  • 29.
    TRECHO 1-7 Vazão amontante: Qim = 5,786 l/s e Qfm = 6,624 l/s Comprimento: L = 100 m Vazão no Trecho: qi = 0,00164 x 100 = 0,164 l/s e qf = 0,00334 x 100 = 0,334 l/s Vazão a Jusante: Qi = 0,164 + 5,786 = 5,950 l/s e Qf = 0,334 + 6,624 = 6,958 l/s como tanto Qi quanto Qf são maiores que 1,5 l/s. Cota do Terreno a montante: 485,5 m Cota do Terreno a Jusante: 484,9 m Declividade do Terreno: m/m0060,0 100 5,4859,484 S0 == Observe que o terreno sobe. Declividade Mínima do Coletor Q0061,0S 49,0 imin = = 0,0025 m/m a qual será adotada como declividade de assentamento do coletor Usando a eq. (4.3) (admitindo escoamento Subcrítico) m145,0 S Q 0427,0D 375,0 0 f == como este diâmetro é menor que o mínimo adotado (150 mm), usaremos D = 150 mm.
  • 30.
    Lâminas d’água eVelocidades n SD3117,0 Q 2 1 o 3 8 cheia = = 0,0099 m3 /s = 9,9 l/s cheia i Q Q = 0,601 D yi = 0,559 (Tab. 3.1) yi = 0, 084 m = 84 mm para este valor de D yi , da tabela 3.1 cheia i V V = 1,046, como s m 56,0 n52,2 SD V 2 1 0 3 2 cheia == portanto Vi = 0,59 m/s Tensão Trativa Da tabela 3.1, Ri/D = 0,267 m, portanto, Ri = 0,040 m e 0i SR i = = =9.810 N/m3 x 0,040 m x 0,0025 = 0,98 Pa ˜ 1 Pa OK Velocidade Crítica: iic Rg6V = = 3,76 m/s > Vi == Escoamento subcrítico, suposição inicial OK.
  • 31.
    cheia f Q Q = 0,703 D yf = 0,616(Tab. 3.1) yf = 0, 092 m = 92 mm para este valor de D yf , da tabela 3.1 cheia f V V = 1,0817, como portanto Vf = 0,61 m/s Tensão Trativa Da tabela 3.1, Rf/D = 0,281 m, portanto, Rf = 0,042 m e 0f SR f = = =9.810 N/m3 x 0,0422 m x 0,0025 = 1,03 Pa ˜ 1 Pa OK Velocidade Crítica: ffc Rg6V = = 3,86 m/s > Vf == Escoamento subcrítico, suposição inicial OK.
  • 32.
    5. TRATAMENTO PRELIMINAR:GRADEAMENTO REMOÇÃO DE SEDIMENTOS PESADOS ATRAVÉS DAS CAIXAS DE AREIA E MEDIÇÃO DE VAZÃO ATRAVÉS DA CALHA PARSHALL. Figura 5.1 Grades em série Calha Parshall Caixas de Areia em paralelo Coletor Estação elevatória ou ETE Perda de carga na grade hf Rebaixo na Calha Parshall Z Lâmina d´água na Calha Parshall Hmáxima Lâmina d´água na grade hmáxima Grades em série Calha Parshall Coletor de Esgoto Tanque Estação elevatória
  • 33.
    5.1 DIMENSIONAMENTO DACALHA PARSHALL A calha de Parshall ou Vertedor Parshall usa os princípios de um vertedor de parede espessa e é largamente usada para medir a vazão em canais abertos. Este vertedor foi projetado por R. L. Parshall em 1920. A calha Parshall foi desenvolvida usando as unidades do sistema inglês. As calhas tem dimensões que variam de acordo com as vazões mínima e máxima de projeto . De acordo com essas vazões mínima e máxima deve-se usar as dimensões da tabela 9. Equações empíricas que relacionam a altura do poço de leitura (Ha) com a vazão medida podem também ser encontradas na tabela 10. Quando a razão entre as leituras Hb/Ha (razão de submergência) excedem os seguintes valores: 0,50 para calhas com W = 1”, 2” ou 3” 0,60 para calhas com W = 6” ou 9” 0,70 para calhas com W = 1 f t a 8 f t 0,80 para calhas com W > 10 f t O escoamento é chamado de submerso. O efeito dessa submersão à jusante é uma diminuição da vazão na calha. Neste caso, a vazão calculada pela equação (tabela) deve ser corrigida de acordo com os gráficos da figura 5.2.
  • 37.
    Tabela 5.1 W Q(L/s) Ha (m) Vazão (L/s) Pé (’) Pol (”) MIN. MAX. 0 6 381,2 1,580 aH 1,42 110,44 - 9 535,4 1,530 aH 2,55 252,02 1 0 691,0 1,522 aH 3,11 455,90 1 6 1.057 1,538 aH 4,25 696,60 2 0 1.428 1,550 aH 11,89 937 3 0 2.184 1,566 aH 17,27 1.427 4 0 2.954 1,578 aH 36,81 1.922 5 0 3.732 1,587 aH 45,31 2.423 6 0 4.519 1,595 aH 73,62 2.930 7 0 5.307 1,6 aH 84,95 3.437 8 0 6.065 1,6 aH 99,11 3.950 10 0 7.462 1,6 aH 170 5.663 12 0 8.860 1,6 aH 227 9.911 15 0 10.957 1,6 aH 227 16.990 20 0 14.451 1,6 aH 283 28.317 25 0 17.945 1,6 aH 425 33.980 30 0 21.440 1,6 aH 425 33.980 40 0 28.428 1,6 aH 526 56.634 50 0 35.417 1,6 aH 7.079 84.951
  • 38.
    Tabela 5.2 W A (cm) B (cm) C (cm) D (cm) F (cm) G (cm) N (cm) 6”15,2 cm 61,0 61,0 39,4 40,3 30,5 61,0 11,4 9” 22,9 cm 88,0 86,4 38,0 57,5 30,5 45,7 11,4 1’ 30,5 cm 137,2 134,4 61,0 84,5 61,0 91,5 22,9 1’ ½” 45,7 cm 144,9 142,0 76,2 102,6 61,0 91,5 22,9 2’ 61,0 cm 152,5 149,6 91,5 120,7 61,0 91,5 22,9 3’ 91,5 cm 167,7 164,5 122,0 157,2 61,0 91,5 22,9
  • 40.
    f t mcfs l /s cfs l /s cfs l /s cfs l /s cfs l /s cfs l /s cfs l /s cfs l /s cfs l /s cfs l /s 0.300 0.091 0.067 1.897 0.072 2.039 0.077 2.180 0.083 2.350 0.089 2.520 0.100 2.832 0.110 3.115 0.120 3.404 0.132 3.726 0.157 4.446 0.400 0.122 0.070 1.982 0.076 2.152 0.083 2.350 0.092 2.605 0.101 2.854 0.116 3.285 0.133 3.766 0.149 4.219 0.173 4.887 0.218 6.173 0.500 0.152 0.076 2.152 0.083 2.350 0.091 2.577 0.103 2.917 0.117 3.313 0.135 3.823 0.160 4.531 0.188 5.321 0.225 6.374 0.290 8.212 0.600 0.183 0.082 2.322 0.092 2.605 0.105 2.968 0.119 3.373 0.138 3.908 0.160 4.531 0.200 5.663 0.232 6.558 0.290 8.212 0.366 10.364 0.800 0.244 0.100 2.832 0.117 3.313 0.139 3.936 0.165 4.672 0.200 5.663 0.232 6.558 0.300 8.495 0.346 9.809 0.438 12.411 0.580 16.424 1.000 0.305 0.126 3.568 0.154 4.347 0.181 5.111 0.225 6.371 0.286 8.099 0.350 9.911 0.426 12.066 0.513 14.527 0.640 18.123 0.820 23.220 1.500 0.457 0.254 7.192 0.310 8.778 0.393 11.129 0.498 14.102 0.584 16.537 0.700 19.822 0.840 23.786 1.070 30.299 1.286 36.415 1.650 46.723 2.000 0.610 0.442 12.516 0.540 15.291 0.671 19.001 0.803 22.738 0.979 27.722 1.220 34.547 1.430 40.493 1.719 48.677 2.177 61.646 2.620 74.190 2.500 0.762 0.671 19.001 0.819 23.191 1.039 29.421 1.242 35.170 1.515 42.900 1.821 51.559 2.295 64.987 2.631 74.499 3.184 90.161 3.900 110.436 a 0.2 b 2 L 5.8 l 5.1 cfs 1.515 Valores Numéricos referentes a:Calhas PARSHALL - Fatores de Correção para W = 1.0; 2.0; 3.0; 4.0; 6.0 e 8.0 Hb / Ha 88%80% 82% 84% 86%78%70% 72% 74% 76% Calhas PARSHALL - Fatores de Correção 0.01 0.10 1.00 1 10 100Correção (l /s) AlturadeMontante(Ha(m)) 70 72 74 76 78 80 82 84 86 70 72 88 74 76 78 80 90 92 94 96 82 84 86 8888 90 92
  • 42.
    5.2 GRADEAMENTO Grade deBarras: São dispositivos constituídos por barras metálicas, igualmente espaçadas. Destinam-se a reter sólidos grosseiros em suspensão e corpos flutuantes. As dimensões principais de uma grade são estabelecidas para que se tenha uma seção de escoamento com velocidade adequada. Velocidades muito baixas podem causar um entupimento na grade e velocidades muito altas induzem a passagem de sólidos que deveriam ficar retidos na grade. Normalmente, recomenda-se que, através de grade, 0,50 m/s < V < 0,75 m/s. Esses valores devem ser verificados para vazões mínimas, médias e máximas. Estabelecida a velocidade aceitável do escoamento do esgoto através da grade, pode-se determinar a área útil ou área livre: max max u V Q A = (5.1) Conhecendo-se o espaçamento entre as barras da grade (a), bem como o diâmetro da barra, pode-se determinar a área total ou seção de escoamento a montante da barra: E A S u = (5.2) onde E é a eficiência da grade, a qual é função de a e de t, de acordo com a tabela: E (Eficiência) t a = ¾” (20 mm) a = 1” (25 mm) a =1 ¾” (30 mm) t = ¼” (6 mm) 0,750 0,800 0,834 t = 5/16” (8 mm) 0,730 0,768 0,803 t = 3/8” (10 mm) 0,677 0,728 0,770 t = ½” (13 mm) 0,600 0,667 0,715
  • 43.
    A perda decarga através da grade pode ser determinada por: ( ) g2 vV 43,1h 22 f = (5.3) onde hf = perda de carga (m) V = Velocidade através das barras (m/s) v = E V = Velocidade a montante da grade (m/s) g = Aceleração da gravidade (9,806 m/s2 ) 5.3 CAIXAS DE AREIA Caixas de areia são unidades destinadas a reter areia e/ou outros detritos minerais inertes e pesados que se encontram em suspensão nos esgotos. Nas caixas de areia, a velocidade recomendável é de 0,30 m/s, com tolerância de ± 20 %. A área da caixa de areia deve ser tal que garanta taxas de 600 a 1.200 m3 de esgoto por m2 de superfície. Se H é profundidade ou lâmina d’água na caixa de areia, V é a velocidade de escoamento (0,30 m/s), b é a largura da caixa, L = comprimento da Caixa S é a área da seção transversal ao escoamento e A é a área da caixa de areia em planta baixa (A = b L), Desta forma 600 < Q/A < 1.200 dia.m m 2 3 , teremos: L VH Lb VHb A VHb A VS A Q ==== ou seja: A/Q HV L = (5.4) para Q/A de 1.200 dia.m m 2 3 , (0,0138 s.m m 2 3 ) V = 0,30 m/s H5,22L =
  • 44.
    na prática, usa-seH25L = (5.5) A largura da Caixa de Areia é dada por VH Q b = (5.6) Na prática , a caixa de areia geralmente está associada a uma Calha Parshall. Como a largura da Garganta da Calha Parshall (W) é menor que a largura da Caixa de Areia, a calha Parshall deve ser instalada com um “rebaixamento” em relação a Caixa de Areia, de acordo com a figura:
  • 45.
    O valor dedo rebaixamento z é calculado da seguinte forma: • Calcula-se Ha min e Ha max correspondentes a Qmin e Qmax. • Determina-se z: zHa zHa Q Q max min max min = (5.7) • Determina-se H na Caixa de Areia: H = Ha max – z (5.8)
  • 46.
    EXEMPLO Vazão média diária= 12,32 l/s - Vazão mínima diária:= 7,59 l/s - Vazão máxima diária = 19,88 l/s Para a vazão máxima de 19,88 l/s, verifica-se que o menor vertedor Parshall aplicável é a largura (W) igual a 15,2 cm (G”) adotando-se este tamanho as demais dimensões do vertedor são: A = 61,0cm, B = 61,0cm, C = 89,4cm, D = 40,3cm, F = 30,5cm, G = 61,0, N = 11,4cm, (Ver figura do vertedor Parshall). Para este vertedor, as alturas de água Ha são: Para Q max = 19,88 l /s => Hamax = 15,8cm Para Q min = 7,59 l /s => Hamin = 8,3cm A Calha Parshall deve ser construída em posição rebaixada de Z metros. O rebaixamento é dado por: zHa zHa Q Q max min max min = 0,00759 = 0,083 - z 0,01988 = 0,158 - z z = 0,037 m = 3,7 cm
  • 47.
    DIMENSIONAMENTO DA CAIXADE AREIA: A altura máxima na caixa de areia (e na grade ) é dada por: H = Ha max - z = 15,8 - 3,7 = 12,1 cm. Deve-se usar uma velocidade em torno de V = 0,30 m/s na caixa de areia, nesse caso, a largura é dada por: b = Q 0,01988 = 0, 548 m ( H ) ( V ) ( 0,121) (0,30) Vamos usar b = 0,60 m - Comprimento da caixa de areia L = 25 H = 25 x 0,121 = 3,025 m Adotaremos L = 3 m Área (Superfície): 3 x 0,6 = 1,8 m2 Taxa de escoamento superficial: Q med = 12,32 l/s = 1.064 m3 dia Q med = 1.064 = 591 m3 / m2 . dia A 1,8 - Quantidade de material retido: Espera-se, em média o seguinte volume de detritos (areia): Base admitida 30 litros / 1000m3 591 ( 30 ) = 18 litros / dia = 0, 018 m3 1000 1,8 Admitindo uma limpeza por mês, a profundidade de depósito inferior máxima ( P ) será dada por: P = 0,018 x 30 = 0,30 m = 30 cm 1,8 DIMENSIONAMENTO DA GRADE:
  • 48.
    A grade seráde barras de aço de seção retangular de 10mm x 40 mm ( 3/8” x 1 1/2”) com abertura de 30 mm. Para estes melhores de espessura e abertura da grade, a eficiência é de E = 0,77 - Velocidade máxima adotada na grade: Vmax = 0,65 m/s - Á útil necessária: Au = Q max Vmax Au = 0,0198 = 0, 031 m2 0,65 - Área total: S Au = 0 ,031 = 0,040 m2 E 0, 77 - Largura do canal: b = 5 onde H é o mesmo da caixa de areia H b = 0,040 = 0,33 m adotaremos b = 40 cm 0,121 Para este valor , será verificada a velocidade para diferentes vazões: Q m3/ s) H ( m ) S = b H ( m2 ) Au = S.E V = Q Au ( m/s ) Q max = 0,0198 0,121 0,048 0,037 0,54 Q min = 0,00759 0,046 0,018 0,014 0,54 Verifica-se que a velocidade ( 0,54 m/s ) esta situado entre o valor mínimo ( Vmin ) de 0,40 m/s e o valor máximo de 0,75 m/s . - Determinação da perda de carga máxima ( hf ) Vamos considerar a grade 50 % suja, neste caso, V = 2 x v max V = 2 ( 0,65 ) = 1,3 m/s hf = 1,43 [ V2 - ( E . V )2 ] onde E = 0,77 e g = 9,81 m / s2 2g hf = 1,43 [( 1,3 )2 ] - ( 0,77 x 1,3 )2 ] hf = 0,050 m = 5 cm ( 2 ) ( 9,81 ) Assim construindo-se um canal com rebaixamento ( r ) de 5 cm, não haverá sob relevação de água no interior do conduto.
  • 49.
    EXEMPLO Uma calha Parshallcom W = 4 f t é instalada para medir a vazão de um sistema de Esgotomento Sanitário. Sabendo que Ha = 0,76 m e Hb = 0,61 m, determine a vazão que passa pelo canal. Da tabela: Q = 2954 Ha 1,578 assim Q = 1.916 l/s como a submergência = 80% H H a b = , o valor acima de vazão deve ser corrigido. Do gráfico da figura : para Ha = 0,76 m = 2,5 f t, nós obtemos um valor de 1,9 s tf 3 = 53,8 l/s, para um vertedor de W = 4 f t , a vazão de correção é dada por ( Q)c = 3,1 x 53,8 = 167 l/s , portanto a vazão corrigida, Qc = Q – ( Q)c = 1749 l/s. .