Curso Técnico em Informática Projeto Final de Curso André Marchetto Ilton Sussel Daniel Mariana Kasper Vidal Maykon Marcos da Silva Savio Yan
Principal tecnologia envolvida
IPAD Ipad:  tela widescreen LED-backlit de 9,7 polegadas com imagens vívidas e resolução 4.3 de 1024×768 (132 ppi).
Multi-Touch:  o iPad tem um sistema de toques múltiplos, que funciona com precisão absoluta. Tamanho:  o ipad mede 24,28 cm de altura por 18,97 cm de largura.
  Informações complementares Sistema Operacional:  Windows Banco de dados:  PostgreSQL Linguagem:  Java SE – NetBeans  Linguagem para WEB:  PHP + HTML  + CSS
Requisitos funcionais
▪  REF1:  O sistema deve permitir o cadastro de produtos oferecidos contendo: código, nome, quantidade e preço. ▪  REF2:  O sistema deve permitir que o cliente selecione os produtos que deseja consumir, indicando apenas a quantidade. ▪  REF3:  O sistema deve encaminhar para a cozinha os pedidos selecionados confirmados pelo cliente. ▪  REF4:  O sistema deve encaminhar para o "caixa" o valor da soma dos pedidos feitos pelo cliente.  ▪  REF5:  O sistema deve encaminhar para o "caixa" o número da mesa onde o cliente efetuou os pedidos.
▪  REF6:  O sistema deve permitir que antes de confirmar o pedido o cliente o cancele e volte ao menu inicial. ▪  REF7:  O sistema deve permitir o cadastro de músicas contendo código, nome, artista, arquivo .mp3  ▪  REF8:  O sistema deve permitir que o cliente selecione músicas que estão cadastradas no sistema. ▪  REF9:  O sistema deve emitir relatório dos pedidos por dia. ▪  REF10:  O sistema deve emitir relatório dos pedidos por mês. ▪  REF11:  O sistema deve calcular o valor total de cada pedido.
Regras de negócio
▪  RNE1:  Total de músicas escolhidas por pedido = 2. ▪  RNE2:  Cálculo de valor de cada pedido é a soma dos valores de cada produto selecionado e confirmado pelo cliente.  ▪  RNE3:  Cálculo do relatório dos pedidos por DIA é a soma dos valores totais selecionados por todos os clientes diários e aceitos por esses. ▪  RNE4:  Cálculo do relatório dos pedidos por MÊS é a soma dos valores de todos os pedidos por dia. ▪  RNE5:  A lista de músicas deve ter os nomes das músicas em ordem alfabética. ▪  RNE6:  A consulta de produtos deve estar em uma lista com os nomes em ordem alfabética.
Requisitos não-funcionais
▪  RNF1:  O software deve ser  compatível  apenas com sistema operacional WINDOWS (restrição de software). ▪  RNF2:  O software será  apresentado  através de uma mini-tela touch screen (tecnologias envolvidas). ▪  RNF3:  O sistema deve  demorar 2s  para enviar os pedidos para o caixa e para a cozinha após o cliente confirmar (desempenho).
Casos de uso
Diagrama de casos de uso
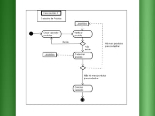
Caso de Uso 1  – Cadastro de Produtos Ator:  Operador de Caixa Protótipo:  TELA 1 Descrição:  REF1 - O sistema deve permitir o cadastro de produtos oferecidos contendo: código, nome, quantidade e preço. Pré-condição:   Logado no sistema. Fluxo base:  1  –   Operador de caixa clica em  cadastro de produtos.   2 –  O Operador de caixa fornece:   -> Código do produto   -> Nome do produto   -> Quantidade   3 –  Para concluir cadastro deve-se clicar em  cadastar .  No passo 2 o operador devera inserir código e nome diferentes para cada cadastro. Fluxo Alternativo:   1  –   Basta clicar em cancelar caso queira sair sem cadastrar produto. Pós-condição:   Produto confirmado.
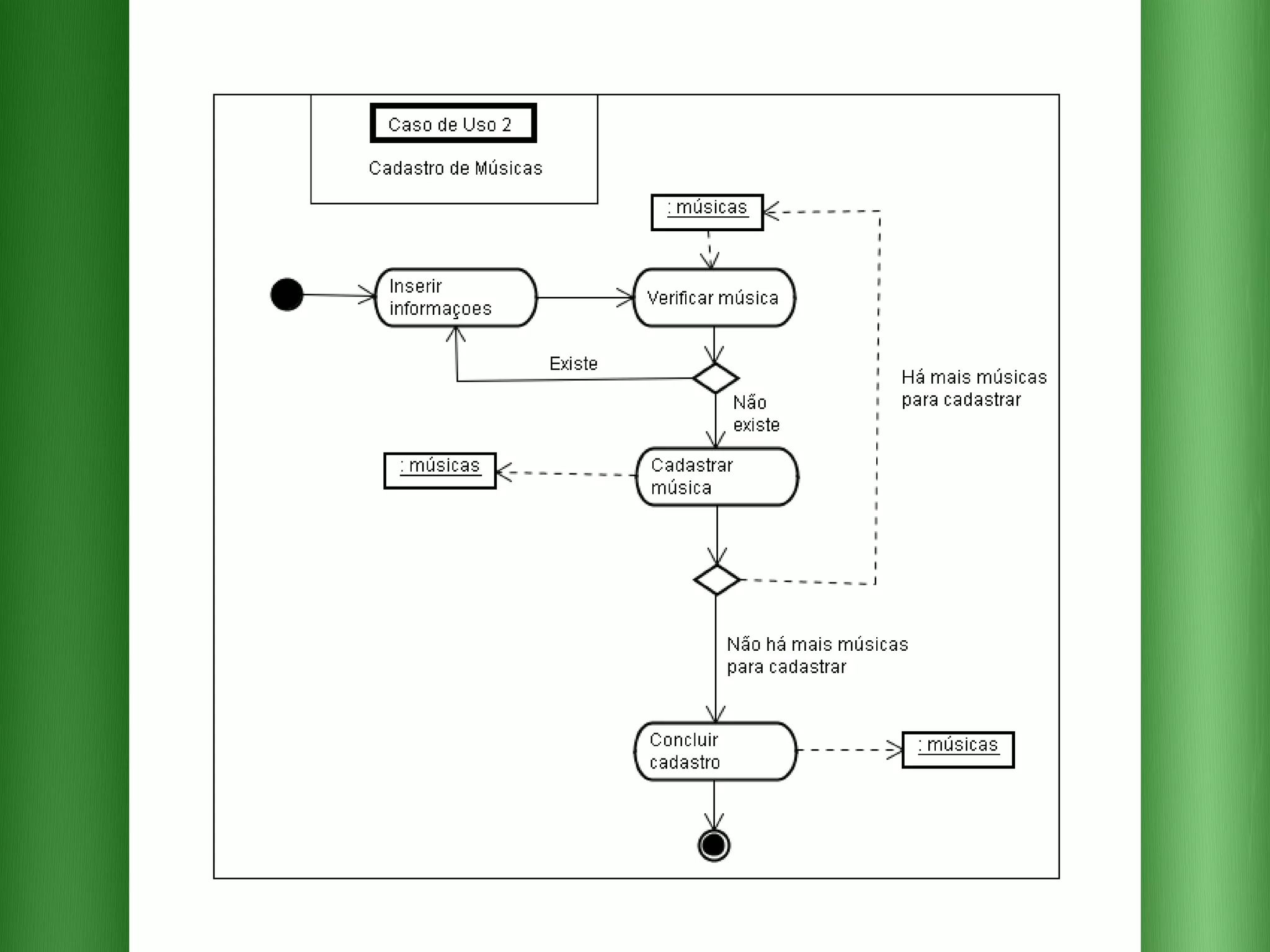
Caso de Uso 2  – Cadastro de Músicas Ator:  Operador de Caixa Protótipo:  TELA 3 Descrição:  REF7 - O sistema deve permitir o cadastro de musicas contendo código, nome, banda,  arquivo.mp3  Pré-condição:   Músicas armazenadas no computador. Fluxo base:  1  –   Operador de caixa clica em  cadastrar músicas.   2 –   O Operador de caixa fornece:   -> Código da música   -> Nome da música   -> Banda   -> Arquivo.Mp3   3 –  Para concluir cadastro deve-se clicar em  cadastrar. Fluxo Alternativo:    1 –   Basta clicar em cancelar caso queira sair sem cadastrar a música. Pós-condição:   Cadastro da música confirmado.
Caso de Uso 3  – Emitir relatório DIA Ator:  Operador de Caixa Protótipo: TELA 5 Descrição:  REF9: O sistema deve emitir relatório dos pedidos por dia. Pré-condição:   Logado no sistema Fluxo base:  1  –   Operador de caixa clica em  relatórios .   2 –   Selecionar a dia/mês/ano inicial do relatório (data referente ao dia) que deseja visualizar    3 –   Clicar em exibir relatório  Fluxo Alternativo:    1 –   Clicar em  emitir  para imprimir o relatório da data selecionada. Pós-condição:   Data selecionada corretamente.
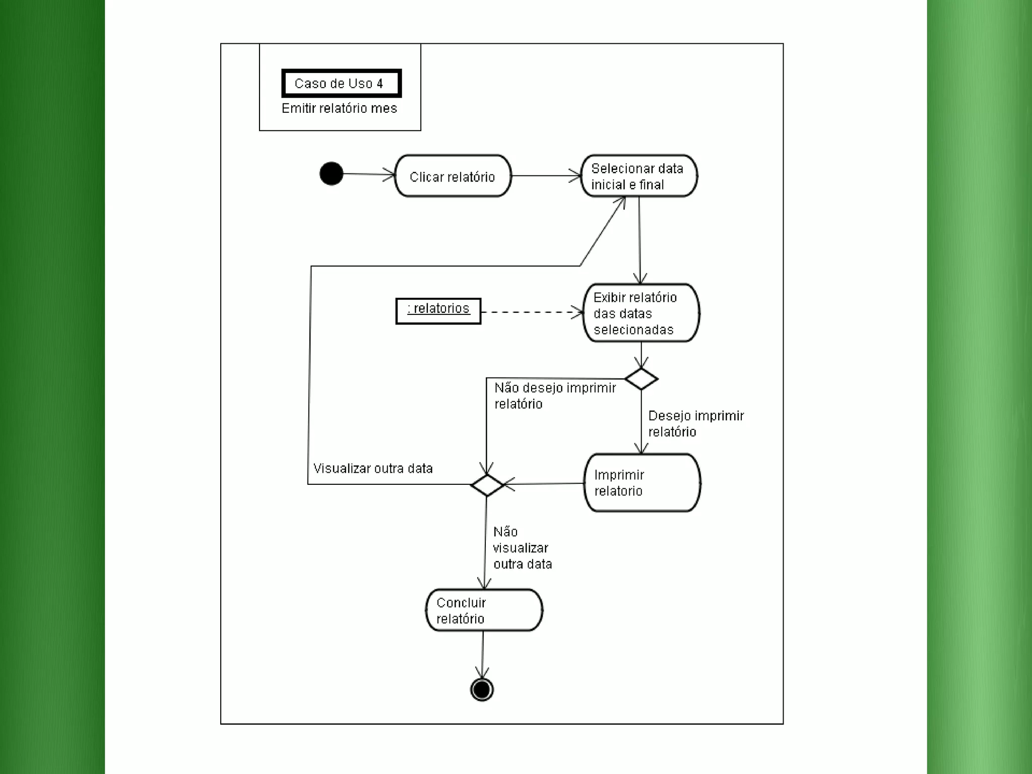
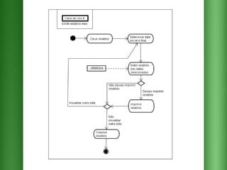
Caso de Uso 4  – Emitir relatório MÊS Ator:  Operador de Caixa Protótipo: TELA 5 Descrição:  REF10: O sistema deve emitir relatório dos pedidos por mês. Pré-condição:   Logado no sistema Fluxo base:  1  –   Operador de caixa clica em  relatórios .   2 –  Selecionar dia/mês/ano inicial e final do relatório (inicio e fim do mês) que deseja visualizar    3 –  Clicar em exibir relatório  Fluxo Alternativo:    1 –  Clicar em  emitir  para imprimir o relatório do mês correspondente. Pós-condição:   Data inicial e final selecionadas corretamente.
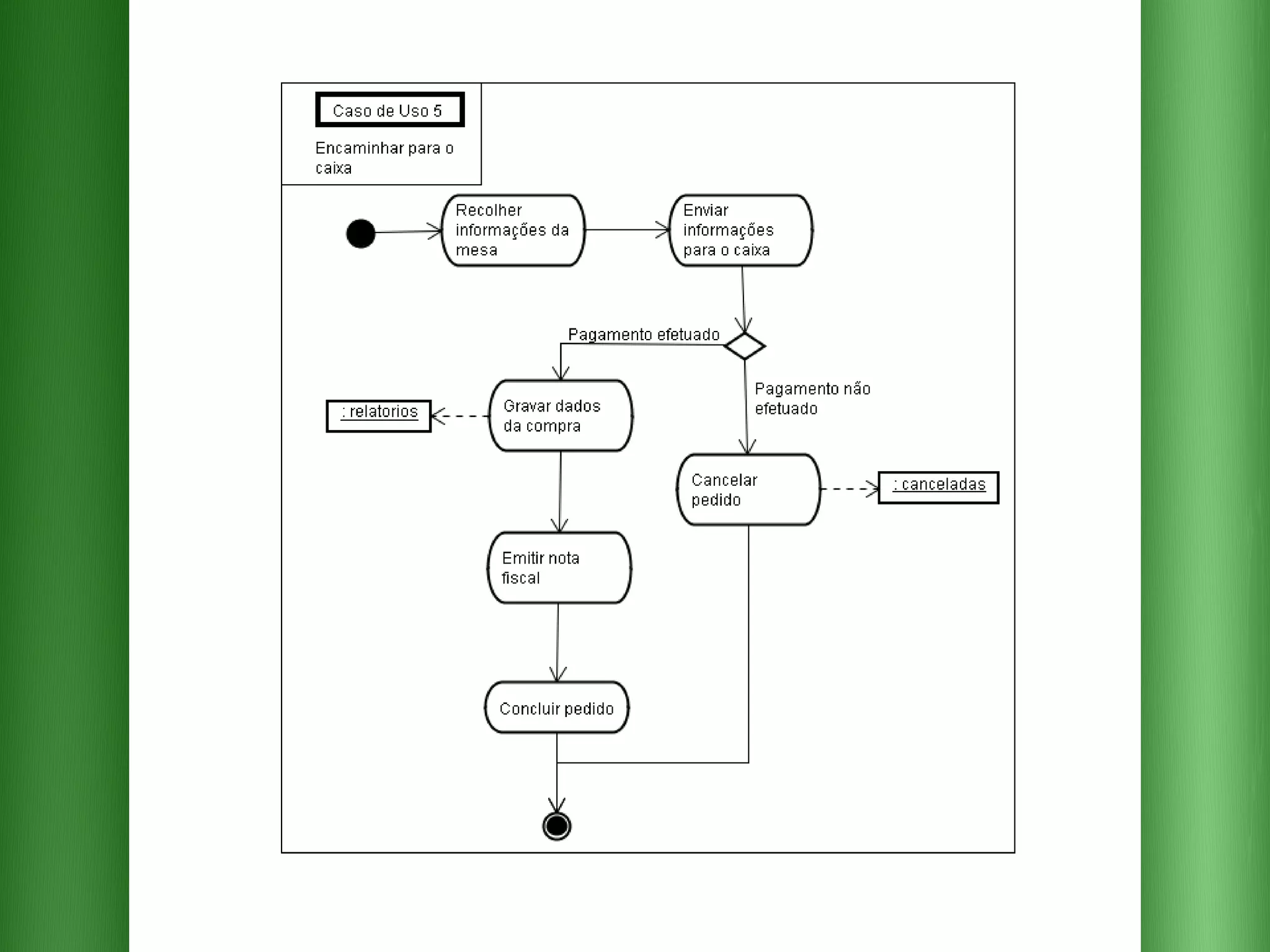
Caso de Uso 5  – Encaminhar Nº da Mesa e o valor total para o balcão Ator:  Sistema Descrição:  REF4: O sistema deve encaminhar para o "caixa" o valor da soma dos pedidos feitos    pelo cliente.    REF5: O sistema deve encaminhar para o "caixa" o número da mesa onde o cliente    efetuou os pedidos. Pré-condição:   Pedido(s) selecionado(s) e efetuado(s) com sucesso Fluxo base:  1  –   Sistema recolhe as informações efetuadas com sucesso na mesa.   2 –  Envia as seguintes informações para o balcão:   -> Nº da mesa   -> Valor total dos pedidos confirmados pelo cliente. Pós-condição:   Efetuar o pagamento total dos pedidos.
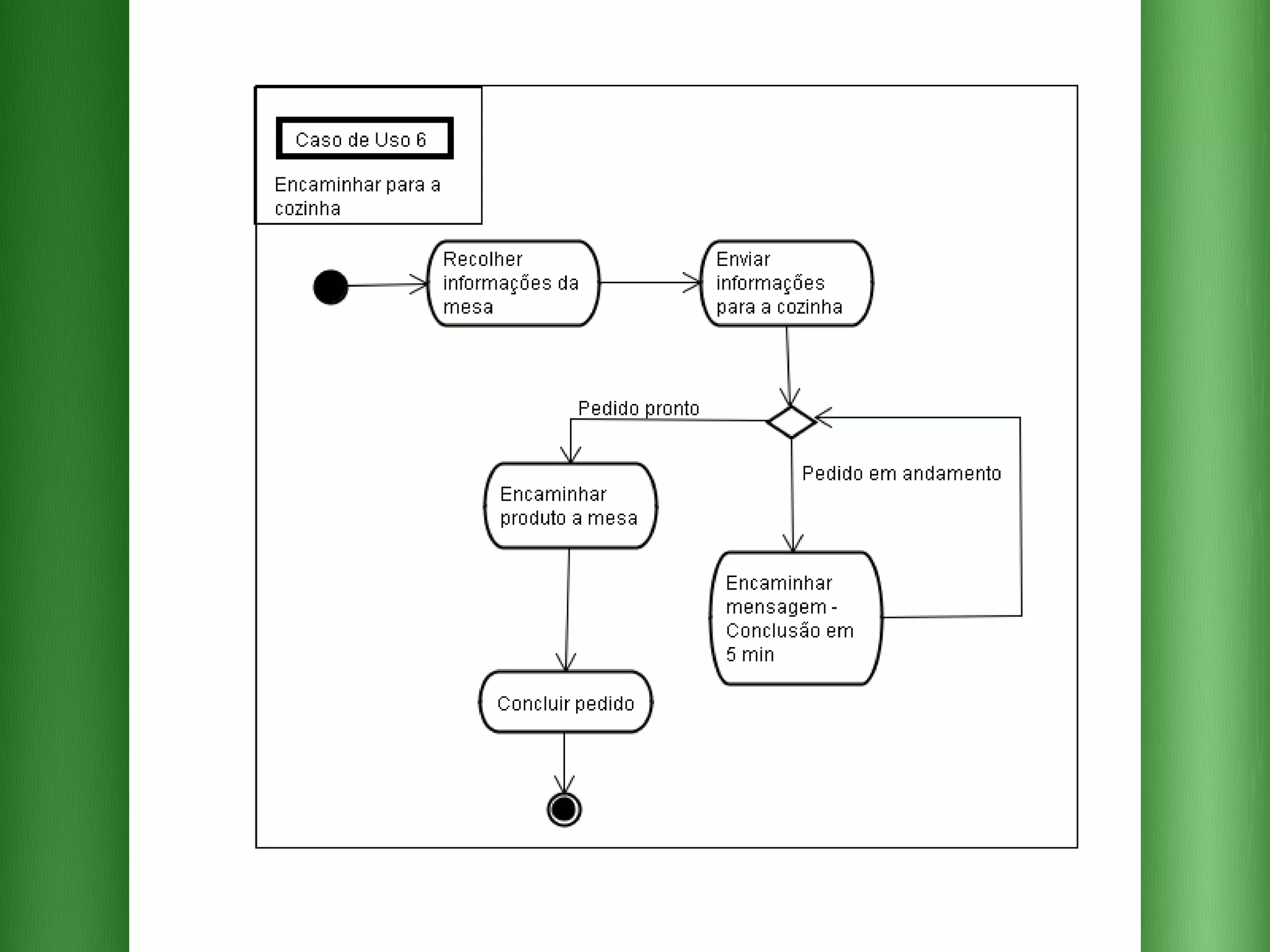
Caso de Uso 6  – Encaminhar Nº da Mesa e o(s) pedido(s) para a COZINHA Ator:  Sistema Descrição:  REF3: O sistema deve encaminhar para a cozinha os pedidos selecionados e aceitos    pelo cliente. Pré-condição:   Pedido(s) selecionado(s) e efetuado(s) com sucesso Fluxo base:  1  –   Sistema recolhe as informações efetuadas com sucesso na mesa.   2 –   Envia as seguintes informações para a COZINHA:   -> Nº da mesa   -> Pedidos efetuados com aprovação pelo cliente; Pós-condição:   Pedidos preparados e enviados para o cliente.
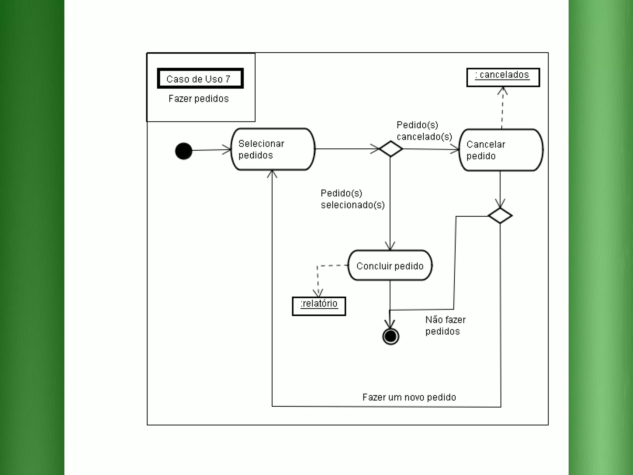
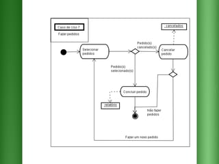
Caso de Uso 7  – Fazer Pedidos Ator:  Cliente Protótipo:  TELA 2 Descrição:  REF2 - O sistema deve permitir que o cliente selecione os produtos que deseja consumir, indicando apenas a quantidade. Pré-condição:   Selecionar o produto. Fluxo base:  1 –  Cliente seleciona os produtos.   2 –   O cliente deve clicar no botão vermelho para selecionar o produto.   3 –  O cliente deve clicar no botão vermelho caso queira repetir o mesmo produto.   4 –  Clicar em avançar se deseja,  finalizar com sucesso o pedido. Fluxo Alternativo:    1  – Clicar em cancelar se deseja, cancelar o pedido. Pós-condição:   Pedido dos produtos efetuados com sucesso.
Caso de Uso 8  – Selecionar Música Ator:  Cliente Protótipo:  TELA 4 Descrição:  REF8 - O sistema deve permitir que o cliente selecione músicas que estão cadastradas no sistema. Pré-condição:   Após finalizar o(s) pedido(s) do(s) produto(s) com sucesso Fluxo base:  1 –  Cliente pode selecionar duas músicas clicando no botão vermelho correspondente    a cada uma delas.   2 –  O cliente deve clicar em  confirmar  após selecionar as músicas.   Fluxo Alternativo:     1 –  Para sair sem selecionar as músicas, basta clicar em  confirmar. Pós-condição:   Músicas selecionadas e confirmadas com sucesso.
Diagramas de atividade
 
 
 
 
 
 
 
 
Diagrama de Classe
 
Modelando o banco de dados
1º Passo - Entidades
2º Passo - Atributos
3º Passo - Relacionamentos
Modelo ER

Apresentação Final Projeto de Software

  • 1.
    Curso Técnico emInformática Projeto Final de Curso André Marchetto Ilton Sussel Daniel Mariana Kasper Vidal Maykon Marcos da Silva Savio Yan
  • 2.
  • 3.
    IPAD Ipad: tela widescreen LED-backlit de 9,7 polegadas com imagens vívidas e resolução 4.3 de 1024×768 (132 ppi).
  • 4.
    Multi-Touch: oiPad tem um sistema de toques múltiplos, que funciona com precisão absoluta. Tamanho: o ipad mede 24,28 cm de altura por 18,97 cm de largura.
  • 5.
    Informaçõescomplementares Sistema Operacional: Windows Banco de dados: PostgreSQL Linguagem: Java SE – NetBeans Linguagem para WEB: PHP + HTML + CSS
  • 6.
  • 7.
    ▪ REF1: O sistema deve permitir o cadastro de produtos oferecidos contendo: código, nome, quantidade e preço. ▪ REF2: O sistema deve permitir que o cliente selecione os produtos que deseja consumir, indicando apenas a quantidade. ▪ REF3: O sistema deve encaminhar para a cozinha os pedidos selecionados confirmados pelo cliente. ▪ REF4: O sistema deve encaminhar para o "caixa" o valor da soma dos pedidos feitos pelo cliente. ▪ REF5: O sistema deve encaminhar para o "caixa" o número da mesa onde o cliente efetuou os pedidos.
  • 8.
    ▪ REF6: O sistema deve permitir que antes de confirmar o pedido o cliente o cancele e volte ao menu inicial. ▪ REF7: O sistema deve permitir o cadastro de músicas contendo código, nome, artista, arquivo .mp3 ▪ REF8: O sistema deve permitir que o cliente selecione músicas que estão cadastradas no sistema. ▪ REF9: O sistema deve emitir relatório dos pedidos por dia. ▪ REF10: O sistema deve emitir relatório dos pedidos por mês. ▪ REF11: O sistema deve calcular o valor total de cada pedido.
  • 9.
  • 10.
    ▪ RNE1: Total de músicas escolhidas por pedido = 2. ▪ RNE2: Cálculo de valor de cada pedido é a soma dos valores de cada produto selecionado e confirmado pelo cliente. ▪ RNE3: Cálculo do relatório dos pedidos por DIA é a soma dos valores totais selecionados por todos os clientes diários e aceitos por esses. ▪ RNE4: Cálculo do relatório dos pedidos por MÊS é a soma dos valores de todos os pedidos por dia. ▪ RNE5: A lista de músicas deve ter os nomes das músicas em ordem alfabética. ▪ RNE6: A consulta de produtos deve estar em uma lista com os nomes em ordem alfabética.
  • 11.
  • 12.
    ▪ RNF1: O software deve ser compatível apenas com sistema operacional WINDOWS (restrição de software). ▪ RNF2: O software será apresentado através de uma mini-tela touch screen (tecnologias envolvidas). ▪ RNF3: O sistema deve demorar 2s para enviar os pedidos para o caixa e para a cozinha após o cliente confirmar (desempenho).
  • 13.
  • 14.
  • 15.
    Caso de Uso1 – Cadastro de Produtos Ator: Operador de Caixa Protótipo: TELA 1 Descrição: REF1 - O sistema deve permitir o cadastro de produtos oferecidos contendo: código, nome, quantidade e preço. Pré-condição: Logado no sistema. Fluxo base: 1 – Operador de caixa clica em cadastro de produtos. 2 – O Operador de caixa fornece: -> Código do produto -> Nome do produto -> Quantidade 3 – Para concluir cadastro deve-se clicar em cadastar . No passo 2 o operador devera inserir código e nome diferentes para cada cadastro. Fluxo Alternativo: 1 – Basta clicar em cancelar caso queira sair sem cadastrar produto. Pós-condição: Produto confirmado.
  • 16.
    Caso de Uso2 – Cadastro de Músicas Ator: Operador de Caixa Protótipo: TELA 3 Descrição: REF7 - O sistema deve permitir o cadastro de musicas contendo código, nome, banda, arquivo.mp3 Pré-condição: Músicas armazenadas no computador. Fluxo base: 1 – Operador de caixa clica em cadastrar músicas. 2 – O Operador de caixa fornece: -> Código da música -> Nome da música -> Banda -> Arquivo.Mp3 3 – Para concluir cadastro deve-se clicar em cadastrar. Fluxo Alternativo: 1 – Basta clicar em cancelar caso queira sair sem cadastrar a música. Pós-condição: Cadastro da música confirmado.
  • 17.
    Caso de Uso3 – Emitir relatório DIA Ator: Operador de Caixa Protótipo: TELA 5 Descrição: REF9: O sistema deve emitir relatório dos pedidos por dia. Pré-condição: Logado no sistema Fluxo base: 1 – Operador de caixa clica em relatórios . 2 – Selecionar a dia/mês/ano inicial do relatório (data referente ao dia) que deseja visualizar 3 – Clicar em exibir relatório Fluxo Alternativo: 1 – Clicar em emitir para imprimir o relatório da data selecionada. Pós-condição: Data selecionada corretamente.
  • 18.
    Caso de Uso4 – Emitir relatório MÊS Ator: Operador de Caixa Protótipo: TELA 5 Descrição: REF10: O sistema deve emitir relatório dos pedidos por mês. Pré-condição: Logado no sistema Fluxo base: 1 – Operador de caixa clica em relatórios . 2 – Selecionar dia/mês/ano inicial e final do relatório (inicio e fim do mês) que deseja visualizar 3 – Clicar em exibir relatório Fluxo Alternativo: 1 – Clicar em emitir para imprimir o relatório do mês correspondente. Pós-condição: Data inicial e final selecionadas corretamente.
  • 19.
    Caso de Uso5 – Encaminhar Nº da Mesa e o valor total para o balcão Ator: Sistema Descrição: REF4: O sistema deve encaminhar para o "caixa" o valor da soma dos pedidos feitos pelo cliente. REF5: O sistema deve encaminhar para o "caixa" o número da mesa onde o cliente efetuou os pedidos. Pré-condição: Pedido(s) selecionado(s) e efetuado(s) com sucesso Fluxo base: 1 – Sistema recolhe as informações efetuadas com sucesso na mesa. 2 – Envia as seguintes informações para o balcão: -> Nº da mesa -> Valor total dos pedidos confirmados pelo cliente. Pós-condição: Efetuar o pagamento total dos pedidos.
  • 20.
    Caso de Uso6 – Encaminhar Nº da Mesa e o(s) pedido(s) para a COZINHA Ator: Sistema Descrição: REF3: O sistema deve encaminhar para a cozinha os pedidos selecionados e aceitos pelo cliente. Pré-condição: Pedido(s) selecionado(s) e efetuado(s) com sucesso Fluxo base: 1 – Sistema recolhe as informações efetuadas com sucesso na mesa. 2 – Envia as seguintes informações para a COZINHA: -> Nº da mesa -> Pedidos efetuados com aprovação pelo cliente; Pós-condição: Pedidos preparados e enviados para o cliente.
  • 21.
    Caso de Uso7 – Fazer Pedidos Ator: Cliente Protótipo: TELA 2 Descrição: REF2 - O sistema deve permitir que o cliente selecione os produtos que deseja consumir, indicando apenas a quantidade. Pré-condição: Selecionar o produto. Fluxo base: 1 – Cliente seleciona os produtos. 2 – O cliente deve clicar no botão vermelho para selecionar o produto. 3 – O cliente deve clicar no botão vermelho caso queira repetir o mesmo produto. 4 – Clicar em avançar se deseja, finalizar com sucesso o pedido. Fluxo Alternativo: 1 – Clicar em cancelar se deseja, cancelar o pedido. Pós-condição: Pedido dos produtos efetuados com sucesso.
  • 22.
    Caso de Uso8 – Selecionar Música Ator: Cliente Protótipo: TELA 4 Descrição: REF8 - O sistema deve permitir que o cliente selecione músicas que estão cadastradas no sistema. Pré-condição: Após finalizar o(s) pedido(s) do(s) produto(s) com sucesso Fluxo base: 1 – Cliente pode selecionar duas músicas clicando no botão vermelho correspondente a cada uma delas. 2 – O cliente deve clicar em confirmar após selecionar as músicas. Fluxo Alternativo: 1 – Para sair sem selecionar as músicas, basta clicar em confirmar. Pós-condição: Músicas selecionadas e confirmadas com sucesso.
  • 23.
  • 24.
  • 25.
  • 26.
  • 27.
  • 28.
  • 29.
  • 30.
  • 31.
  • 32.
  • 33.
  • 34.
  • 35.
    1º Passo -Entidades
  • 36.
    2º Passo -Atributos
  • 37.
    3º Passo -Relacionamentos
  • 38.