UNIVERSIDADE FEDERAL DO ESPÍRITO SANTO

                CENTRO DE ARTES

     DEPARTAMENTO DE COMUNICAÇÃO SOCIAL




             CAMILA PANDOLFI BUFON




AS ESTRATÉGIAS DE COMUNICAÇÃO MULTIMÍDIA EM
              GESTÃO DE IMAGEM:

            Estudo de caso do Detran-ES




                    Vitória, 2011
CAMILA PANDOLFI BUFON




AS ESTRATÉGIAS DE COMUNICAÇÃO MULTIMÍDIA EM
            GESTÃO DE IMAGEM:

           Estudo de caso do Detran-ES




                         Trabalho      de     Conclusão       de      Curso
                         apresentado         ao     Departamento        de
                         Comunicação Social do Centro de Artes
                         da   Universidade        Federal    do    Espírito
                         Santo,     como      requisito     parcial    para
                         obtenção      do    grau   de      Bacharel    em
                         Comunicação Social – Publicidade e
                         Propaganda.

                         Orientador:        Professor     Doutor       José
                         Antônio Martinuzzo.




                   Vitória, 2011
CAMILA PANDOLFI BUFON




AS ESTRATÉGIAS DE COMUNICAÇÃO MULTIMÍDIA EM GESTÃO DE IMAGEM:

                          Estudo de caso do Detran-ES




Trabalho de Conclusão de Curso apresentado ao Departamento de Comunicação
Social do Centro de Artes da Universidade Federal do Espírito Santo, como requisito
parcial para obtenção do grau de Bacharel em Comunicação Social – Publicidade e
Propaganda.

                                                 Aprovado em 04 de julho de 2011.



                               Banca examinadora:


                   JOSÉ ANTÔNIO MARTINUZZO (orientador)
                                 Professor Doutor
                      Universidade Federal do Espírito Santo




                               RENATA REZENDE
                                Professora Doutora
                      Universidade Federal do Espírito Santo




                                 MARGÔ DEVOS
       Gerente Geral de Marketing e Comunicação Institucional - BANESTES
                    Mestre em História das Relações Políticas
Conceito Final:
DEDICATÓRIA




Dedico este trabalho aos meus pais, pelo incentivo
de sempre e por abdicarem às vezes de suas vidas
em favor da minha felicidade e da minha graduação.
AGRADECIMENTOS




 Agradeço em primeiro lugar à Deus, guia da minha
 vida. Agradeço também à minha família, em especial
 meus pais, que me apoiaram em todos os
 momentos. Meu muito obrigada ainda aos meus
 amigos e ao meu namorado Klinger, que me
 conheceu em meio à falta de tempo gerada por seu
 TCC, e agora soube me dar força para que eu
 pudesse concluir o meu. Um agradecimento especial
 também vai ao meu orientador. Lembro-me como se
 fosse hoje de Martinuzzo folheando seu caderno de
 anotações contando os orientandos para me incluir
 nessa lista, dedicando o seu escasso tempo aos
 meus textos e dúvidas. Mais que um orientador,
 agradeço à Martinuzzo por seu meu exemplo de
 empenho e competência profissional. Por fim,
 agradeço ainda à Margô Devos, que me forneceu
 todo o material do Detran-ES utilizado como fonte de
 informação. Sem ela não seria possível concluir este
 trabalho.
RESUMO



O trabalho de conclusão de curso visa estudar os processos de comunicação das
organizações no contexto da comunicação em rede para manutenção de sua
imagem, tomando como estudo o Detran-ES. Para isso, é preciso entender o
conceito de comunicação em rede, juntamente com o conceito de sociedade
midiatizada. Será feito um panorama sobre o surgimento e o funcionamento da
sociedade midiatizada, que vive sob o âmbito da comunicação em rede. Esta, por
sua vez, representa a reverberação de conteúdos pelas mais diversas mídias de
forma constante, com um assunto pautando vários meios de comunicação (dentre
mídias off e on-line) ao mesmo tempo. A discussão, assim, deverá ir além, chegando
à comunicação nas chamadas redes sociais. Tais ferramentas dispõem de artifícios
que podem ser utilizados pelas organizações para comunicarem-se com seus
públicos. Para chegar-se às devidas conclusões de alcance do público-alvo e
compreensão das estratégias multimidiáticas utilizadas para manutenção e gestão
de imagem de uma organização de acordo com os conceitos estudados, ao final
serão descritas algumas campanhas da instituição, em especial a intitulada “Ligado
no Trânsito”, cuja principal estratégia foi o uso das redes sociais.




Palavras-chave: Sociedade Midiatizada - Detran, Comunicação em Rede -
Comunicação nas Mídias Sociais – Trânsito.
LISTA DE FIGURAS



Figura 1 - Distribuição mundial do acesso à Internet........................................... 29

Figura 2 - Esquema da Comunicação Integrada.................................................. 34

Figura 3 - Infográfico sobre os números do Orkut no Brasil................................. 57
Figura 4 - Nova logomarca Detran-ES................................................................. 99

Figura 5 - Selo para agentes credenciados ao Detran-ES.................................. 100

Figura 6 - Logomarca Campanha Amigo Caminhoneiro...................................... 102

Figura 7 - Cartaz Campanha Amigo Caminhoneiro.............................................. 103

Figuras 8 e 9 - Folheto Campanha Amigo Caminhoneiro.................................... 104

Figuras 10 e 11 - Folheto Campanha Amigo Caminhoneiro para as empresas.. 105

Figura 12 - Logomarca Campanha Ligado no Trânsito........................................ 113

Figura 13 - Canal do YouTube do Ligado no Trânsito......................................... 114

Figura 14 - Discussão em Comunidade do Orkut................................................ 115
Figura 15 - Posts no Twitter com a menção @ligadotransito .............................. 116
Figura 16 - Logomarca Projeto Vida Urgente....................................................... 117

Figuras 17, 18, 19 e 20 - Peças publicitárias Projeto Vida Urgente..................... 118
Figuras 21, 22 - Peças publicitárias Projeto Vida Urgente................................... 119

Figura 23 - Peça publicitária Projeto Vida Urgente............................................... 120

Figura 24 - Logomarca Campanha Transporte Escolar........................................ 121

Figura 25 - Logomarca Campanha Praia Viva...................................................... 122

Figura 26 - Logomarca Campanha Nunca Dê Mole: Se Beber Não Dirija............ 123

Figura 27 - Logomarca Campanha Faixa de Pedestre......................................... 124
Figura 28 - Logomarca Campanha Madrugada Viva............................................ 125

Figura 29 - Logomarca Campanha Motociclista................................................... 126
LISTA DE TABELAS



Tabela 1 - Enquanto usa a internet, com que freqüência... ............................... 29

Tabela 2 - Enquanto vê televisão costuma... ..................................................... 30

Tabela 3 - As infrações mais cometidas no Espírito Santo.................................. 78
LISTA DE GRÁFICOS



Gráfico 1 - Natureza das infrações....................................................................... 78

Gráfico 2 - Número de vítimas de acidentes de trânsito segundo os meses do

ano........................................................................................................................ 79

Gráficos 3 e 4 - Números de acidentes de trânsito com e sem vítimas, e distribuição
de acidentes com vítimas segundo o período....................................................... 79

Gráficos 5 e 6 - Números de acidentes de trânsito com vítimas segundo a área e
segundo na natureza............................................................................................ 80

Gráfico 7 - Números de acidentes de trânsito com vítimas segundo os dias da
semana................................................................................................................... 81

Gráfico 8 - Números de acidentes de trânsito com vítimas segundo a faixa

horária................................................................................................................... 81

Gráficos 9 e 10 - Números de vítimas de acidentes de trânsito, e número de vítimas
parciais por sexo................................................................................................... 81

Gráfico 11 - Número de vítimas parciais por faixa etária...................................... 82

Gráfico 12 - Número de vítimas parciais segundo o tipo...................................... 82

Gráfico 13 - Número de vítimas fatais por sexo................................................... 83

Gráfico 14 - Número de vítimas fatais por faixa etária......................................... 83

Gráfico 15 - Número de vítimas fatais segundo o tipo......................................... 84

Gráficos 16 e 17 - Número de condutores envolvidos em acidentes com vítimas por
sexo, e número de condutores envolvidos em acidentes com vítimas segundo a
categoria............................................................................................................... 84

Gráfico 18 - Número de condutores envolvidos em acidentes com vítimas segundo a
faixa etária............................................................................................................ 85
Gráfico 19 - Número de condutores envolvidos em acidentes com vítimas por tempo
de habilitação........................................................................................................ 85

Gráfico 20 - Número de condutores envolvidos em acidentes com vítimas por
espécie.................................................................................................................. 86
SUMÁRIO



INTRODUÇÃO...................................................................................................... 15

1 SOCIEDADE MIDIATIZADA E COMUNICAÇÃO EM REDE........................... 19

1.1 SOCIEDADE MIDIATIZADA.......................................................................... 19

1.2 COMUNICAÇÃO EM REDE.......................................................................... 26

1.3 COMUNICAÇÃO ORGANIZACIONAL.......................................................... 31




2 A COMUNICAÇÃO NAS ORGANIZAÇÕES.................................................... 38

2.1 CONSIDERAÇÕES INICIAIS......................................................................... 38

2.2 JORNALISMO INSTITUCIONAL.................................................................... 39

2.2.1 Assessoria de Imprensa.............................................................................. 40

2.2.2. Release…………………………………………………………………………. 42

2.2.3 Clipping………………………………………………………………………….. 43

2.3 PUBLICIDADE INSTITUCIONAL……………………………………………….. 44

2.3.1 Marketing………………………………………………………………………… 45

2.3.2 Merchandising.............................................................................................. 47

2.3.3 Promoção de Vendas.................................................................................. 49

2.3.4 Propaganda................................................................................................. 50

2.4 EVENTOS...................................................................................................... 51

2.5 OS USOS DA COMUNICAÇÃO DIGITAL NAS ORGANIZAÇÕES............... 53

2.5.1 Mídias Sociais, Geração Digital e Marketing de Guerrilha na Web............ 54

2.5.2 Orkut........................................................................................................... 56
2.5.3 Facebook..................................................................................................... 61

2.5.4 Twitter.......................................................................................................... 65

2.6 CONSIDERAÇÕES FINAIS............................................................................ 69




3 DETRAN E SEU DESAFIO DE COMUNICAÇÃO............................................ 72

3.1 O DETRAN-ES............................................................................................... 72

3.2 RESPONSABILIDADES DA INSTITUIÇÃO................................................... 73

3.3 PROBLEMAS ENFRENTADOS PELO DETRAN-ES.................................... 75

3.4 A COMUNICAÇÃO DO DETRAN-ES............................................................ 86




4 ESTRATÉGIA.................................................................................................... 93

4.1 CONSIDERAÇÕES INICIAIS......................................................................... 93

4.2 MUDANÇA DE LOGOMARCA....................................................................... 98

4.3 COMUNICAÇÃO INTERNA............................................................................ 100

4.4 CASE: AMIGO CAMINHONEIRO................................................................... 101

4.5 CASE: SEMANA NACIONAL DE TRÂNSITO................................................ 108

4.6 CASE: LIGADO NO TRÂNSITO..................................................................... 109

4.7 CASE: VIDA URGENTE................................................................................. 116

4.8 OUTRAS CAMPANHAS: TRANSPORTE ESCOLAR, PRAIA VIVA, NUNCA DÊ
MOLE: SE BEBER NÃO DIRIJA, FAIXA DE PEDESTRE, MADRUGA VIVA,
MOTOCICLISTA.................................................................................................... 120

4.9 CONCEITOS E PRÁTICAS............................................................................. 127

4.10 CONSIDERAÇÕES FINAIS.......................................................................... 128
CONCLUSÃO........................................................................................................ 130

REFERÊNCIAS BIBLIOGRÁFICAS..................................................................... 134
INTRODUÇÃO



O presente trabalho dedica-se a um estudo de caso da campanha para educação e
mobilização de motoristas no trânsito, realizada pelo Departamento Estadual de
Trânsito do Espírito Santo (Detran-ES) desde 2009 até os dias atuais. Analisando
algumas de suas campanhas, especialmente a mais recente, intitulada “Ligado no
Trânsito”, buscou-se entender um desafio contemporâneo enfrentado por instituições
de todas as naturezas, como mostra o título desta pesquisa: “As Estratégias de
Comunicação Multimídia em Gestão de Imagem”.

Assim como defende Kotler, a imagem das organizações, transmitida através dos
mais diversos meios de comunicação, deve ser muito bem posicionada. Segundo o
autor, “imagem é a maneira que o público percebe a empresa”, e

                    Desenvolver uma imagem forte exige criatividade e muito trabalho.
                    Ela não pode ser implantada na mente do público da noite para o dia
                    nem difundida apenas por um veículo de mídia. A imagem deve ser
                    conduzida através de todos os veículos de comunicação disponíveis
                    e disseminada continuamente (KOTLER, 1931, p. 268).

Ciente dessa necessidade, o Detran-ES, instituto com papel de zelar pela educação
e prevenção de acidentes no trânsito, executa a campanha educativa, cujo público-
alvo principal são os jovens capixabas. Parte dos princípios ditados na resolução
166 do CONTRAN (Código Nacional de Trânsito), que dizem ser papel do Estado
assumir a liderança de um grande e organizado esforço nacional em favor de um
trânsito seguro, mobilizando, coordenando e catalisando as forças de toda a
sociedade, através da educação para o trânsito.

Conforme se observa por meio de pesquisas solicitadas pelo instituto supracitado, a
escolha do público-alvo se deu pelo fato de serem os jovens os responsáveis pelo
maior número de acidentes de trânsito com vítimas, principalmente em virtude de os
condutores dos veículos estarem alcoolizados e/ou dirigindo em alta velocidade.

Assim, a campanha e suas respectivas ações são iniciadas em março de 2009.
Houve também o trabalho do Detran-ES para descobrir quais as mídias de maior
adesão do público jovem na atualidade, constatando-se a necessidade de levar a
campanha para o meio on-line, mais precisamente para as redes sociais.
                                                                                    15
Procurar-se-á entender, então, como uma organização/instituição alia diferentes
estratégias de ações em meios on-line e off-line, a fim de atingir seu público.
Avaliando-se posteriormente os resultados da campanha, será possível concluir os
efeitos gerados sobre o público-alvo e a melhoria e/ou manutenção da imagem do
Detran-ES perante a sociedade em geral.

Levando-se em consideração o ambiente de execução da campanha – a região da
Grande Vitória – nota-se que o instituto Detran-ES, juntamente com os responsáveis
pela criação e execução da campanha, buscando atingir seu principal público-alvo
(os jovens), realizaram ações em locais extremamente estratégicos, como points de
encontro e boates da região, além das já citadas redes sociais.

Pode-se afirmar de antemão que esse foi certamente um diferencial para a
campanha, que contribuiu em grande parte para o alcance dos resultados. Não se
deve deixar de lembrar também os demais públicos que o Detran-ES pretendeu
alcançar ao longo da campanha - os motoristas e pedestres locais - que também
foram atingidos através do conjunto de ações realizadas num composto de mídias e
intervenções.

No que diz respeito à metodologia utilizada neste trabalho, esta se constitui de
várias etapas. Em primeiro momento foi preciso entrar em contato com pessoas-
chave responsáveis pela realização da campanha, representadas por Margô Devos,
então Assessora de Comunicação do Detran-ES e idealizadora da campanha na
época de seu planejamento e implementação; Gilber Machado, responsável da
Agência E-brand, idealizadora da campanha nas redes sociais, e Anna Karla
Lerbach, recém-formada em Comunicação Social – Jornalismo pela Universidade
Federal do Espírito Santo, representando uma das executoras e mantenedoras da
campanha nas redes sociais. Houve entrevistas, recolhimento e análise de material
sobre a campanha, seu contexto e resultados.

Em seguida, foi a vez da busca por referências teóricas ligadas ao tema a ser
abordado. Assim, o trabalho se deu em bibliotecas, livrarias e em pesquisas na
internet. Os resultados aqui demonstrados são fruto de uma análise constante das
mídias sociais da campanha e da adesão e apoio das pessoas a essas mídias, de
estudos de dados comparativos, além de conversas com os profissionais envolvidos.

                                                                               16
O trabalho se organiza em quatro partes, de acordo com o problema colocado. Pelo
fato de a campanha do Detran-ES se tratar essencialmente de uma campanha
multimidiática, faz-se necessário conhecer e compreender o funcionamento e o
contexto da sociedade midiatizada e da comunicação em rede, conceitos que
perfazem o primeiro capítulo deste trabalho. Para tanto, serão utilizados conceitos
dos livros organizados por Denis de Moraes, intitulados “Mutações do Visível” e
“Sociedade Midiatizada”, além de textos de autoria de nomes como Muniz Sodré,
Douglas Kellner e Gustavo Cardoso, com a obra intitulada “A Mídia na Sociedade
em Rede”. A questão do valor e da importância da imagem na atual sociedade
também será abordada nesta parte inicial.

Preparado o terreno a partir dos conceitos de sociedade midiatizada e comunicação
em rede, parte-se para o segundo – e não menos importante – capítulo para
compreensão do estudo de caso em questão. Tal capítulo trata das diversas
ferramentas e possibilidades disponíveis no campo da comunicação organizacional.
Dada a forte participação das redes sociais na campanha executada pelo Detran-
ES, é preciso entender, então, como ocorrem os processos de comunicação e suas
implicações também nesses meios. Assim chega-se ao título do segundo capítulo “A
Comunicação nas Organizações”. Será feito aqui um panorama geral sobre as redes
sociais atuais e os usos das principais, no que diz respeito às possibilidades da
comunicação. Um dos autores utilizados para embasamento desses conceitos foi
André Telles, com os livros “Geração Digital”, “A Revolução das Mídias Sociais” e
“Orkut.com”.

Citados os panoramas iniciais que conceituarão este trabalho e alguns dos autores
que auxiliaram na construção dos conceitos, parte-se para o terceiro capítulo, que
aborda especialmente o Detran-ES e o desafio de comunicação enfrentado. É feita
neste momento uma descrição geral sobre o Departamento de Trânsito do Espírito
Santo, e sobre os problemas por ele enfrentados (nesse caso, zelar pelo trânsito
responsável preservando a vida dos motoristas e demais envolvidos nos acidentes
de trânsito e as formas de falar de maneira eficiente com esse público).

Adiante, será descrita a estratégia que foi de fato pensada e executada pelo órgão e
demais envolvidos, tanto as ações na Grande Vitória e interior quanto o trabalho
realizado nas redes sociais e demais ferramentas do meio on-line. Tão importante
                                                                                 17
quanto    demonstrar   a   estratégia,   será   aqui   também   exibir   resultados   e
conseqüências do trabalho realizado, não só para o público-alvo, mas também para
a manutenção da imagem do Detran-ES.

Por fim, é importante destacar a justificativa para a escolha de tal tema e objeto de
estudo. Levando-se em consideração primeiramente as campanhas do órgão, sabe-
se de seu cunho educativo, cujos resultados são satisfatórios não somente para o
âmbito do Estado do Espírito Santo, mas também em projeção nacional, sendo uma
delas noticiada inclusive no Jornal Hoje da Rede Globo.

Dados os efeitos das campanhas, é importante registrá-las como fonte pesquisas
para a compreensão do uso de ações multimidiáticas no processo de comunicação
executado por parte das instituições.

Além do papel fundamental de registro de campanhas educativas de tamanha
importância, é necessário entender os conceitos aqui abordados, tão enraizados na
sociedade atual, consistindo nas teorias da sociedade midiatizada e da comunicação
em rede, que contribuirão para entender, finalmente, as estratégias então adotadas
pelo Detran-ES para manutenção de sua imagem e cumprimento de seu papel como
instituição pública.




                                                                                      18
1. SOCIEDADE MIDIATIZADA E COMUNICAÇÃO EM REDE

                           Na sociedade frenética, as relações humanas tendem a virtualizar-se ou
                        telerrealizar-se no cenário de midiatização, caracterizado por mediações e
                                           interações baseadas em dispositivos teleinformacionais.

                                                                                   (Muniz Sodré)



1.1. SOCIEDADE MIDIATIZADA



A reflexão de Sodré (2002, p.36.), citada acima, resume o fenômeno da sociedade
midiatizada, assunto que será abordado ao longo deste capítulo. Para melhor
entender os desdobramentos dessa sociedade, vale lembrar seu ponto de partida,
que se deu por volta de 700 a.C. na Grécia, com a invenção do alfabeto. O alfabeto
constituiu a base para o desenvolvimento da filosofia ocidental e da ciência que se
conhece hoje (CASTELLS, 2007).

A fabricação do papel e a invenção e difusão da imprensa são outros marcos desse
processo. No século XX, as atenções se voltam para a cultura audiovisual,
explorada anteriormente apenas no campo das artes. Em primeiro lugar, com o filme
e o rádio, e depois com a televisão, o mundo começa a ver e ouvir através dos
meios de comunicação que se tornaram de massa.

Dos anos 1990 em diante, assiste-se à integração dos diferentes modos de
comunicação: texto, imagens e sons num mesmo sistema, com possibilidade de
escolha de hora/tempo de acesso a tais conteúdos, e em âmbito global. A Internet
passa a influenciar a cultura da sociedade, sendo também continuamente
influenciada por ela.

Idealizada em 1960 pela DARPA (Agência de Projetos de Pesquisa Avançada do
Departamento de Defesa dos Estados Unidos), com o intuito de prevenir a
destruição pelos soviéticos do sistema norte-americano de comunicação, no
contexto da Guerra Fria, a Internet representa hoje muito mais que um sistema de
defesa.




                                                                                              19
Na década de 60 os guerreiros tecnológicos da DARPA jamais ousariam imaginar
que a rede mundial de computadores, nas mais diversas maneiras de conexão,
atingiria em 2011 uma média de dois bilhões de pessoas, segundo pesquisa
divulgada pela ONU (Organização das Nações Unidas), no dia 26 de janeiro de
20111.

Explanado brevemente o surgimento dos principais meios de comunicação e sua
evolução, passa-se a compreender seus desdobramentos e relações com a
sociedade e a tecnologia. Sobre o assunto, Dênis de Moraes fala de uma sociedade
que vive sob o ritmo da urgência: “Vivemos, com aturdida incredulidade, um tempo
de velocidade implacável, de urgência desvairada” (MORAES, 2006, p.33). O autor
diz que a sociedade demonstra não mais conseguir sobreviver sem as máquinas
que reduzem o tempo das mais diversas atividades.

Além disso, Moraes trata da abundância de informações gerada pelos meios de
comunicação, que, em quantidade tamanha, faz com que os indivíduos não
consigam assimilar a sua totalidade: “Navegamos, insaciáveis, por circuitos
infoeletrônicos e ambientes virtuais. Somos privilegiados por transmissões
convulsivas, mas não conseguimos reter tantos estímulos e ofertas” (p. 33).

Atuando em conjunto com essa abundância de informações proporcionada pelas
tecnologias da comunicação, está a produção da percepção do tempo. Castells
mostra as diferentes concepções do tempo ao longo da história até as sociedades
contemporâneas, que se encontram, na sua maioria, dominadas pelo conceito de
tempo cronológico, em virtude da constituição do capitalismo industrial. Para
entender a importância do tempo nesse contexto, basta lembrar o trabalho
cronometrado das máquinas nas indústrias fordistas e tayloristas2.

Ainda sobre o tempo, Sodré e Moraes também dialogam. O primeiro diz que, nas
sociedades atuais, o trabalho versátil e diferenciado de um único profissional que

1
 Fonte: seção de entretenimento do site UOL:
http://entretenimento.uol.com.br/ultnot/afp/2011/01/26/numero-de-usuarios-de-internet-no-mundo-
alcanca-os-2-bilhoes-onu.jhtm. Data do acesso: 13/03/11
2
    Sobre fordismo e taylorismo, ver Geraldo Augusto Pinto, 2010.




                                                                                                  20
desempenha várias funções ao mesmo tempo quebrou a rotina na produção, mas a
idéia do tempo permanece, com força total, no consumo difundido pela mídia. Se a
tecnologia proporciona a criação de novos produtos cada vez mais num espaço
menor de tempo, consome-se muito mais também em menos tempo, sendo a mídia
detentora de um papel fundamental na incitação do consumo de novos produtos.

Moraes alia também à discussão do tempo atual o conceito de velocidade da lógica
capitalista, em que uma resposta em tempo real significa “diminuição de resposta de
investidores e especuladores à volatilidade dos mercados financeiros” (p. 34).
Assim, no contexto do capitalismo, que tem como máxima o lucro, incentivando o
consumo em escalas de tempo cada vez menores, a tecnologia assume papel
fundamental em dois seguimentos: no dos mais diversos produtos e nos meios de
comunicação que são destinados a incentivar o consumo de tais produtos e o
consumo de si próprios (por intermédio da informação no sentido de conhecimento,
e da interatividade, que serão discutidos mais adiante).

Moraes afirma que a possibilidade de interconexões eletrônicas é um dos pilares do
capitalismo. Os fluxos de informação em alta velocidade e a custos reduzidos (à
medida que a tecnologia se populariza) se tornaram dominantes. Em casa, no
trabalho, na rua ou nas atividades de lazer, em todo o lugar é possível informar e
estar informado. Nesse sentido, o celular representa um dos mais ousados
exemplos, pois, além da função primeira de comunicação oral, o aparelho celular
acumulou e parece não parar de acumular funções e utilidades, como tirar fotos,
enviar torpedos, fazer vídeos, tocar mp3 e acessar a internet e redes sociais,
fazendo dele um bem não só desejável como também considerado indispensável na
vida de muitos indivíduos, que chegam a ter mais de um aparelho ao mesmo tempo.

Nota-se, então, que as tecnologias dos meios de comunicação, por intermédio da
informação e do entretenimento, têm alterado a cultura3 dos indivíduos, dando
margem ao conceito de Castells (2002) de cultura da virtualidade real. Essa cultura

3
  Como significado geral de cultura, pode-se citar as concepções de Hall (2007) e Castells (2002).
Na concepção de Hall, cultura é a expressão da identidade das pessoas que pode ser alterada de
acordo com as necessidades do indivíduo ou da comunidade de expressar sua identidade. Já
Castells diz ser também cultura um conjunto de significados partilhados que permite às pessoas se
comunicarem entre si.



                                                                                               21
caracteriza-se pelo maior consumo de conteúdos midiáticos para referenciação da
percepção da realidade, principalmente pelo acesso à tecnologias como internet e
celulares, que geram capital simbólico para a sociedade em geral e para as
indústrias de produção cultural. Esse regime advém dos processos de produção e
inovação das indústrias culturais, mas sofre influência dos consumidores. Em
resumo, Castells afirma que, “em todas as sociedades, a humanidade tem existido
em um ambiente simbólico e atuado por meio dele” (p.46), fato que tem sido
exacerbado na atual sociedade em rede e informacional.

Tal conceito leva a crer que a sociedade é regida pela midiatização. Nesse sentido,
Sodré (2007) alerta para a diferença entre midiatização e mediação. Por mediação
entende-se a tarefa de mediar a comunicação entre duas partes, por intermédio,
principalmente, da linguagem, mas também entram nesse conceito as demais
mediações simbólicas, como as artes e as leis. Já midiatização – conceito que se
encaixa a esse trabalho – são as mediações sociais intermediadas pela tecnologia e
pelas necessidades do mercado, regidas, por sua vez, pela informação. O fenômeno
da midiatização tem como característica a interatividade absoluta, unindo tanto
meios tradicionais de representação quanto os virtuais. Como conceito de
interatividade, Cardoso (2010) aponta “uma experiência de mídia tecnologicamente
oferecida em que o utilizador pode participar e modificar as formas e conteúdos das
mídias em tempo real”.

A sociedade que vive sob o âmbito da midiatização é, então, a dita sociedade
midiatizada, que exige dos indivíduos uma nova forma de presença do mundo,
tornando os sujeitos agentes e reagentes do processo de comunicação, levando-se
em consideração a fala de Sodré (2007) de ser a mídia estruturadora de
percepções, funcionando como uma espécie de agenda coletiva.

É importante ressaltar aqui que, apesar da grande adesão da sociedade às mídias,
seus usos variam de indivíduo para indivíduo, ou de comunidade para comunidade.
Gustavo Cardoso (2007) relembra o que fala Colombo (2002) sobre os “perfis
midiáticos”, que representam a maneira como as pessoas interagem com e com
quais mídias, variando de acordo com seus gostos e expectativas.




                                                                                22
Entendendo-se a mídia, então, como detentora do poder de difusão da informação,
informação tal que, como já mencionado, a sociedade se “habituou” a ter acesso a
todo tempo e em qualquer lugar com o aprimoramento da tecnologia, chega-se à
definição de sociedade da informação.

Gustavo Cardoso (2007) afirma que a sociedade da informação existe como
construção cultural, na intenção de caracterizar as mudanças das sociedades
contemporâneas. Por isso, o autor defende o termo sociedade em rede de Castells,
pelo qual se argumenta estarem organizados em redes todos os processos na era
da informação, modificando-se os processos produtivos e de experiência, poder e
cultura.

Presente no conceito de sociedade em rede está a terminologia era da informação.
É prudente, pois, falar também em era da informação, caracterizada, segundo a
releitura de Cardoso sobre o conceito de Castells, pela lógica da globalização:

                     A existência de um novo modo de desenvolvimento informacional e a
                     preponderância do espaço de fluxos sobre o espaço de lugares têm
                     como resultado uma crescente globalização, e embora ela não seja
                     em si um fenômeno ruim, pois representa a idéia de que todos
                     podem se comunicar com todos, comprar e vender globalmente e
                     assim formar uma comunidade global (CARDOSO, 2007, p. 44).



Cardoso complementa o pensamento sobre era da informação no processo de
criação de significados, alegando que o mesmo acontece através das interações
pessoais no dia a dia, na qual os indivíduos reconhecem semelhanças, diferenças,
histórias e regras, tanto na interação face a face quanto com a possibilidade
crescente de mediação dos meios de comunicação, dado o número de horas
cotidianas que os indivíduos passam interagindo com essas mídias.

Não cabe aqui aprofundar-se no assunto, porém é preciso abrir um breve parêntese
quando se fala em mídia e seu discurso em relação às questões morais e éticas,
dado que o discurso é quase sempre a favor dos interesses de seus proprietários.
Como afirma Sodré (2006), a mídia encena uma nova moralidade. Essa moralidade
que atende aos anseios de um pequeno grupo de pessoas vira um produto midiático
que é consumido rotineiramente pela sociedade – por isso, é importante estar atento
ao conteúdo que é absorvido pela mídia.

                                                                                   23
Desse conjunto de fatores e interações entre velhas e novas mídias (lápis e papel,
telefone e celular, por exemplo), que se incorporam no cotidiano das pessoas e
passam a representar papel indispensável, podem ser encontradas as explicações
para a sociedade midiatizada. Uma sociedade que lida cada vez mais com novas
tecnologias que possibilitam a seleção dos conteúdos e vai colocando novas mídias
no conjunto formado pela televisão, rádio e jornais. Uma sociedade dominada pelas
imagens da televisão e da Internet. Imagens tão valorizadas que produzem uma
cultura de exibição que remete à idéia de sociedade do espetáculo de Debord4, que
se torna um dos princípios da economia, política, da sociedade e da vida cotidiana.

Sobre a sociedade do espetáculo, Douglas Kellner faz uma análise específica da
atuação das organizações, remetendo à idéia de manutenção da imagem das
empresas de que faz parte o tema o deste trabalho, que trata especificamente do
Detran - ES:

                          Para vencer no mercado global ultracompetitivo, as corporações
                          precisam fazer circular suas imagem e marca para que seus
                          negócios e publicidade se combinem na promoção de espetáculos
                          midiáticos (KELLNER, 2007, p. 125).



No caso específico do Detran - ES, como a questão não é a concorrência com
outras empresas, faz-se importante da mesma forma a manutenção de sua imagem
perante a sociedade justamente por ter a instituição a responsabilidade de zelar pelo
bem estar da população no trânsito e preservar as vidas, educando para a
prevenção de acidentes. Para cumprir seu papel e manter essa imagem, o Detran -
ES se utiliza de várias estratégias, em diferentes mídias, que serão abordadas
adiante.

Como conseqüências da sociedade midiatizada e do contexto de modernidade em
que ela está inserida, podem ser enumerados vários fatores, a começar pela já
citada velocidade de mudanças, causada pela tecnologia. Giddens (1991) afirma
que “a rapidez de mudança em condições de modernidade é extrema”. Segundo o




4
    Sobre sociedade do espetáculo, ver conceito de Debord em Sociedade do Espetáculo, 1967.

                                                                                              24
autor, essa mudança ocorre em todas as esferas da sociedade, mas, no que diz
respeito à tecnologia5, a mudança é ainda mais nítida.

Denis de Moraes (2006) também lista algumas conseqüências do contexto da
sociedade midiatizada, começando pela dependência que o sistema tecnológico
provoca, não somente em relação aos indivíduos, mas dependência em relação a
instituições e seus usos, visto que na sociedade atual as empresas que não dispõem
de tecnologia em seus processos de produção são consideradas ultrapassadas. Isso
acarreta uma constante corrida das empresas ao futuro, buscando o que é novo e o
que há de mais moderno em sua área de atuação, tornando o ciclo de vida de seus
produtos cada vez mais reduzido.

No que diz respeito aos indivíduos, Moraes aponta o fator economia da atenção: as
pessoas são bombardeadas, o tempo todo, por um grande volume de informação,
mas mais diversas mídias, tornando impossível a absorção e assimilação de todo o
volume de dados disponível, apesar da maior possibilidade de interação e acesso à
informação. Nesse meio, a empresa ou serviço que chamar mais atenção, ganha o
consumidor, por isso é preciso sempre inovar e ser um diferencial para atingir o
público-alvo. No caso deste trabalho, busca-se entender como o Detran - ES,
juntamente com os envolvidos na campanha, procurou atingir seu público-alvo,
constituído principalmente de jovens. É sabido que os jovens, pela sua dinamicidade
e energia, sejam talvez os mais estimulados pelo grande volume informações nas
mídias, precisando, por tal motivo, de uma estratégia eficaz para chamar sua
atenção.


5
 Ainda tratando de tecnologia, Castells (2007) aborda a relação tecnologia x mercado de trabalho. A
tecnologia informacional, por si só, não provoca desemprego, pois a questão é dependente também
de fatores sociopolíticos e de estratégias econômicas, não devendo ser levados em conta apenas
dados estatísticos. O que a tecnologia provoca é uma redução do tempo de trabalho nas unidades de
produção, mudando, assim, os tipos de emprego em relação à quantidade e qualidade do trabalho;
acarretando na necessidade de uma nova força de trabalho capacitada. Nesse ponto é real o
desemprego daqueles que não têm condições de adequar seus conhecimentos para estarem aptos
aos novos empregos, e também em virtude de muitas funções estarem sendo substituídas por
máquinas. Por outro lado, Castells mostra o crescimento da concorrência entre as empresas e os
novos ramos de atividade que surgem com o aprimoramento tecnológico, que trazem mais
oportunidades de emprego aos indivíduos, além das jornadas de trabalho flexíveis possibilitadas pela
tecnologia dos processos de trabalho nas empresas. Portanto, são dois lados a serem analisados,
porém, é explícito que essa nova fatia do mercado se concentra na mão de uns poucos que têm
condições de se adequar, ficando a grande maioria da população ainda às margens desse sistema.



                                                                                                 25
Porém, se as inovações tecnológicas trouxeram e trazem vantagens inúmeras à
sociedade, Moraes alerta para as desigualdades que surgem no processo. Como é
sabido, as técnicas avançadas são privilégio de elites com objetivos determinados, e
a informação não chega da mesma maneira e com a mesma velocidade a todos,
ficando fora do processo os indivíduos ou regiões desprovidos financeiramente de
condições de acesso às tecnologias da informação.




1.2. COMUNICAÇÃO EM REDE



No contexto da sociedade midiatizada, o modelo de comunicação em massa está
sendo substituído pelo modelo de comunicação em rede. Como observa Castells
(2007, p.132...), “as funções e os processos dominantes na era da informação estão
cada vez mais organizados em redes”. A rede constitui um dos pilares da
comunicação na atualidade: quando uma informação pauta simultaneamente, por
exemplo, o jornal que é lido pela manhã, o noticiário televisivo, os sites de
informação acessados na internet e também via celular diz-se que, nesse caso, a
comunicação se deu numa rede.

Gustavo Cardoso (2007) lembra que as diversas formas de comunicação são
direcionadas pelo quadro das interligações entre tecnologias e organizações, mas
ressalta que a organização e a evolução do sistema de mídias dependem da forma
como as pessoas se apoderam das mesmas, seja no meio público, privado ou de
trabalho.

Cardoso complementa seu raciocínio abordando que, embora a existência da mídia
ultrapasse gerações, como visto na primeira parte deste trabalho, somente no atual
período da história é possível encontrar o sistema de mídia organizado de tal forma
que se enquadre na interligação em rede. Tal fato foi possível graças à internet, que
em seu primeiro momento proporcionou a migração de meios de comunicação de
massa tradicionais (analógicos) para o meio on-line, e, em um segundo momento,
juntamente com os celulares e o SMS, introduziu uma interligação ainda maior e em
crescente desenvolvimento entre as mais diversas mídias.

                                                                                  26
O autor ressalta que o que caracteriza esse sistema de mídias não é a convergência
tecnológica que nos levaria a um superaparelho, com variadas plataformas de
acesso midiático, mas, sim, a sua organização em rede de mídia. Sobre a
convergência, Henry Jenkins defende:

                     Por convergência, refiro-me ao fluxo de conteúdos através de
                     múltiplas plataformas de mídia, à cooperação entre múltiplos
                     mercados midiáticos e ao comportamento migratório dos públicos
                     dos meios de comunicação, que vão a quase qualquer parte em
                     busca das experiências de entretenimento que desejam.
                     Convergência é uma palavra que consegue definir transformações
                     tecnológicas, mercadológicas, culturais e sociais, dependendo de
                     quem está falando e do que imaginam estar falando (JENKINS,
                     2009, p. 29).

Assim como Cardoso, Jenkins não defende uma convergência no sentido
tecnológico, nem mesmo nos mais sofisticados aparelhos. Apesar de novas e
antigas mídias estarem interagindo de formas cada vez mais complexas, a real
convergência acontece dentro dos cérebros dos consumidores, individualmente e
através de suas interações sociais com outros. Como seres sociais, as pessoas não
costumam obter informação, comunicação e entretenimento de uma única mídia,
mas combinam as mais diversas formas de mídia e as utilizam em rede.

Jenkins ainda defende sua teoria da “falácia da caixa preta”, que esclarece que a
convergência não resultará na fusão de todas as mídias em um único aparelho.
Como a convergência impacta o modo como os indivíduos consomem os meios de
comunicação, aqui é importante abrir um parêntese para as empresas, pois é
preciso repensar as formas de presença no mercado de acordo com as exigências
do público perante as mídias. O consumidor saiu do estágio de absorção passiva
dos conteúdos para a assimilação ativa e interativa. Além disso, os indivíduos não
são isolados, mas sim conectados socialmente.

Explanado o real conceito de convergência e entendendo que as mídias e seus usos
estão articulados em rede, parte-se para a discussão de como se dá essa
interligação em rede. Cardoso (2007) afirma que o sistema se articula em torno de
duas redes principais, sendo a televisão e a internet as responsáveis pela
interligação de mídias como telefone, imprensa escrita, rádio, etc. A explicação para
tais meios de comunicação se encontra na possibilidade de interatividade desses


                                                                                  27
meios, e na forma como as pessoas valorizam socialmente a interatividade da
internet e da televisão.

Falando de cada uma dessas mídias separadamente, o autor afirma que a televisão
ainda representa a atividade cotidiana mais vezes realizada. Lembrando que as
diferentes formas de uso da interatividade moldam a mídia, a televisão atende aos
anseios dos espectadores quando influencia a participação destes via telefone,
SMS, internet, cartas, etc., valendo, assim, tanto a resposta imediata quanto
posterior.

Na internet, os indivíduos têm a chance de escolher o conteúdo que desejam e
também de produzir seus conteúdos. Obviamente, outras mídias também
disponibilizam e possibilitam aos seus usuários a escolha dos conteúdos, como uma
troca de canal na TV ou de estação no rádio, porém, com uma gama de opções
exponencialmente menor que na internet. Não se pode, porém, ingenuamente deixar
de lembrar que o conteúdo da internet e dos demais meios de comunicação provém
de alianças entre os setores de comunicação e produção, mas nunca antes os
indivíduos considerados “comuns” puderam ter opções de produzir e compartilhar
conteúdos próprios como após a disseminação da internet, além de interagir com o
conteúdo lá disposto e até modificá-lo. A internet, através dos fóruns, blogs e redes
sociais, adquire não só um poder de difusão de conteúdos, mas uma grande zona
de expressão democrática de opiniões.

Diante do exposto, a internet se dissemina a uma velocidade espantosa se
comparada aos demais meios, sendo usada para as mais diversas finalidades. Não
se pode esquecer também de citar como razões para o crescimento do acesso à
internet a popularização do PC e dos posteriores aparelhos de computação
(celulares, net e notebooks, tablets, etc.), a facilidade de uso da World Wide Web
(www) e o aumento de seu uso no trabalho e no sistema educacional.

É importante lembrar que o crescimento e disseminação da internet foram
responsáveis pelo desenvolvimento e acréscimo de informação e entretenimento em
vários setores da sociedade, porém, o avanço não se deu de forma igual em todos
os lugares. Pelo gráfico abaixo nota-se que as regiões com maior incidência da cor
azul são as mais providas de internet, em detrimento de outras regiões. Fazendo

                                                                                  28
uma análise superficial, a figura abaixo (Figura 1) demonstra a realidade de ter mais
possibilidades de acesso à internet e todas as ferramentas por ela proporcionadas
os países que apresentam melhores condições econômicas.




Figura 1 – Distribuição mundial do acesso à Internet.

Fonte: Dados de janeiro de 2009, extraídos do site de mapas comparativos Index Mundi (2011).




Baseando-se na idéia da comunicação em rede e dos usos do que o autor denomina
de constelação de mídias, Cardoso revela uma pesquisa realizada em 2006, nas
localidades de Portugal, Estados Unidos e Chile, entre jovens de 8 a 18 anos, para
mostrar as múltiplas tarefas realizadas em conjunto com as duas mídias analisadas
(Tabelas 1 e 2). Como resultado, tem-se:

Ouve música                    56,0%
Ouve rádio                     13,1%
Participa de chats             20,8%
Vê televisão                   11,8%
Fala ao telefone               15,6%
Nenhuma das
anteriores                       8,8%

Tabela 1 - Enquanto usa a internet, com que freqüência...

Fonte: CARDOSO (2006).



                                                                                               29
Não
                                                               sabe/Não
                                          Sim         Nunca    respondeu
Navegar pela internet ou enviar
emails                                        31,5%    65,0%        3,5%
Ler jornais e revistas                        20,3%    76,8%        3,0%
Enviar SMS pelo celular                       42,9%    54,1%        2,9%
Interagir com a televisão                     29,9%    65,6%        4,3%
Falar ao telefone                             43,9%    53,2%        2,9%
Tabela 2 - Enquanto vê televisão costuma...

Fonte: CARDOSO (2006).




Em ambos os casos, nota-se um grande uso, além da própria televisão e internet, de
telefones, celulares e música (no caso da internet). Os números demonstram que a
interligação das mídias em rede depende do grau de interatividade que elas
proporcionam. Assim, o modelo comunicacional atual é formado a partir da
interatividade, com um sistema de mídia baseado em dois âmbitos, o da baixa
interatividade dominado pela televisão e o da alta interatividade, com representação
máxima na internet. Diz-se que um sistema é baseado na interatividade, porque,
segundo Cardoso,

                        Numa sociedade em rede, o sistema de mídia é constituído por
                        nossos usos da mediação desta, e evolui para um sistema baseado
                        na articulação em rede de diferentes mídias. Quando instrumentos
                        de mídia, por vontade das empresas e das companhias de
                        telecomunicações – ou mesmo de hackers -, permitem a ligação em
                        rede da comunicação ou dos seus usos, as pessoas experimentam-
                        nos e, se a experiência satisfaz algumas das suas necessidades em
                        termos de autonomia, objetivos ou apropriação, adotam-nos
                        socialmente. Essa adoção, quando difundida em largas faixas da
                        sociedade, tende a mudar as próprias mídias, alterando suas
                        características organizacionais, tecnológicas e de rede. É assim que
                        a ligação em rede das mídias de massa e interpessoais, e
                        consequentemente a mediação em rede, é moldada socialmente pela
                        interatividade (CARDOSO, 2007, p. 31).



Dada a discussão de Cardoso sobre televisão e internet, nota-se, portanto, que a
sociedade em rede não se caracteriza pela substituição de uma mídia por outra em
razão da tecnologia, mas pela criação de ligações entre elas. Criou-se uma forma de
                                                                                         30
organização das mídias ditada por quem delas faz uso. Dessa forma, a TV tem
ligação com os telefones, SMS ou com a internet. Bem como a internet pode ter
ligação com as mais diversas mídias, e assim sucessivamente. Por isso, Cardoso
constata que uma estrutura baseada na comunicação em rede é reconhecida como
um sistema aberto, dinâmico, passível de inovação, sendo aplicado em todos os
pilares da sociedade (políticos, econômicos e sociais).

Portanto, a partir do exposto, entende-se como comunicação em rede o modelo
comunicacional gerado nas sociedades informacionais, onde predomina a
articulação das mídias em rede. Conceito advindo de uma sociedade em que a
comunicação interpessoal e de massa se fundem, e há a ligação entre emissores,
editores, audiências e, principalmente, mídias.




1.3. COMUNICAÇÃO ORGANIZACIONAL



Como já mencionado, à reorganização internacional do capital e do trabalho alia-se
a ascensão da globalização e das novas tecnologias, que foram responsáveis por
mudanças drásticas na comunicação e na sociedade como um todo. Esse novo
cenário mundial implicou, então, novas formas de comunicação adaptáveis a mídias
como computadores ou a mais variada gama de dispositivos multimídia. A sociedade
passa não apenas a conviver, mas a viver com e de maneira midiatizada,
adaptando-se cada vez mais intensamente às possibilidades da comunicação em
rede.

É nesse contexto que as empresas percebem a necessidade de enquadrar-se aos
novos modelos para se fazerem presentes e gerirem sua imagem 6, no âmbito da

6
 Em linhas gerais, imagem é a percepção conceitual e simbólica, a opinião que os públicos de uma
organização têm sobre a mesma, a partir da experiência concreta entre instituição e
usuários/consumidores e também em função dos processos de comunicação organizacional
estabelecidos (o que se comunica, como se comunica, para quem se comunica, entre outros).



                                                                                             31
chamada comunicação organizacional, também conhecida como comunicação
empresarial. Além disso, a concorrência entre as organizações também ganha
espaço com o desenvolvimento da midiatização e os consumidores tornam-se mais
informados e exigentes, fazendo-se novamente necessária uma comunicação ágil,
estratégica e participativa. Sobre o assunto, Miguel Jorge relata:

                       Com o acirramento da concorrência em escala internacional, as
                       empresas dependem, cada vez mais, de eficientes canais de
                       comunicação (...) para promover as mudanças exigidas pela nova
                       ordem econômica. [Isto é] fundamental para tornar conhecidos novos
                       conceitos, repensar os processos produtivos e métodos
                       organizacionais e buscar soluções para os novos paradigmas
                       apresentados (JORGE, 1996, p 49).



As empresas percebem, dessa forma, a necessidade de inovação, acarretando
mudanças na cultura das organizações. Coube aos profissionais de comunicação o
papel de implementar uma comunicação organizacional coerente, tanto dentro como
fora da organização. Pela dita comunicação organizacional, entende-se,

                       Um processo dinâmico por meio do qual as organizações se
                       relacionam com o meio ambiente e por meio do qual as subpartes da
                       organização se conectam entre si. Por conseguinte, a comunicação
                       organizacional pode ser vista como o fluxo de mensagens dentro de
                       uma rede de relações interdependentes (GOLDHABER, 1984, apud
                       KUNSCH, 1997, p.72).



Chama-se de comunicação organizacional integrada a junção e atuação harmônica
da comunicação institucional, mercadológica e interna, que constituem os três tipos
de comunicação existentes em uma organização. Para o perfeito funcionamento
dessa comunicação, é importante que os três tipos trabalhem em conjunto visando
aos objetivos gerais da organização, mas sempre dentro dos objetivos específicos
de cada um. Trabalhando assim a comunicação ganha idéia de única e global,
ajudando na compreensão da empresa e de seu produto; ao contrário de uma
comunicação fragmentada, que teria seus objetivos prejudicados7.



7
 Margarida Kunsch (1997) alia esse conceito ao de comunicação excelente, dizendo ser válida a
comunicação que trabalha as suas possibilidades em conjunto e alcança os objetivos da empresa e
as expectativas do público-alvo. A autora ainda enumera outras denominações que podem ser
utilizadas com o mesmo sentido da dita comunicação organizacional: comunicação social ou
                                                                                            32
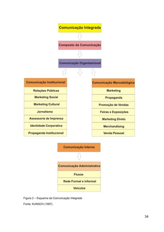
Para melhor entender a comunicação integrada e seus três tipos, basta observar o
esquema a seguir de Margarida Kunsch (1997) (Figura 2), que representa o fluxo de
informação das organizações com os meios interno e externo e entre si:




simplesmente comunicação, relações públicas, comunicação empresarial, relações empresariais,
dentre outros nomes.



                                                                                         33
Figura 2 – Esquema da Comunicação Integrada

Fonte: KUNSCH (1997).



                                              34
Para melhor entender as subdivisões da comunicação organizacional, é preciso
explicitar primeiramente o que é organização. Paulo Nassar (2007) define
organização como uma rede de entidades que atende às necessidades humanas,
através da produção de bens e da prestação de serviços. De forma geral, pode-se
dizer que as empresas são as organizações com fins lucrativos e as instituições
representam as organizações que não visam lucros. No caso do objeto estudado
neste trabalho – o Detran - ES –, entende-se que ele se encaixa na segunda
concepção, pois não tem fins lucrativos.

Nassar ainda complementa, sobre organização:

                        Sistema social e histórico, formal, que obrigatoriamente se comunica
                        e se relaciona, de forma endógena, com os seus integrantes e, de
                        forma exógena, com os outros sistemas sociais e com a sociedade.
                        E organizações são estruturadas com pessoas que atuam segundo
                        divisões e processos de trabalho, dependem de recursos de toda
                        ordem, dentre os quais destacamos os materiais, financeiros,
                        mercadológicos, científicos, tecnológicos, históricos (gestão de
                        conhecimento e da memória), comunicacionais e relacionais
                        (NASSAR, 2007, p. 82).



Como     se    observa     pelas     atividades    do    esquema       acima,    os    diferentes
desdobramentos da comunicação institucional, mercadológica e interna são de suma
importância para o perfeito funcionamento das organizações 8. É por intermédio da
comunicação (tanto com o público externo quanto internamente, com os
colaboradores) que a organização é capaz de expor suas políticas e objetivos, e
projetar uma imagem adequada diante da sociedade. Por isso, o processo de
comunicação vai muito além de transmitir informações, e sim faz parte do corpo da
empresa como um todo.

Em resumo, a comunicação, nas suas mais diversas áreas, (relações públicas,
propaganda, jornalismo, marketing, assessoria, promoções, etc.) é eficiente quando

8
 De acordo com Kunsch e outros autores citados, a comunicação institucional é dedicada a transmitir
os valores, projetos e ações, investindo na percepção de uma imagem previamente escolhida como
desejável junto aos públicos-alvo. A comunicação interna, dedicada a harmonizar e padronizar o
discurso comunicacional entre os colaboradores, e a comunicação mercadológica, destinada a fazer
a comunicação de mercado, articulada à venda de produtos e serviços, estão abrigadas no conceito
definido pela comunicação institucional.



                                                                                                35
planejada   estrategicamente,   atendendo    em   conjunto   as   necessidades    da
organização e as de seus públicos.

Partindo agora para uma parte mais estratégica da comunicação organizacional,
Kunsch (2009) fala de três níveis de planejamento das organizações: estratégico,
tático e operacional. Segundo a autora, o planejamento estratégico é aplicado a
longo prazo, representando o primeiro dentre os três níveis a ser pensado, e o que
tem ligação com as grandes decisões da organização. O segundo nível, do
planejamento tático, é mais específico e direto, e busca realizar ações específicas e
eficazes. O terceiro e último nível trata-se do planejamento operacional, que
representa os processos formais, ou seja, toda a documentação necessária para a
realização das ações e a descrição dos processos e metodologias que fica
arquivada na empresa.

No que diz respeito ao planejamento estratégico, este é de extrema importância para
a comunicação organizacional, visto que analisa todo o campo de atuação e de
impacto da empresa, por intermédio da avaliação das oportunidades, ameaças,
forças e fraquezas ligadas à organização (a conhecida análise SWOT). Fazendo
essa análise, a empresa é capaz de determinar sua missão e visão e rever seus
valores (que devem estar de acordo com seus objetivos), bem como possíveis
redefinições de negócios e formulação de estratégias, metas e orçamentos, e
criação de campanhas. Em se tratando do caso aqui estudado do Detran - ES, não
há preocupação, por exemplo, com empresas concorrentes, por se tratar de uma
instituição. Nesse caso, uma espécie de “concorrência” seriam os fatores que
provocam acidentes de trânsito, como a ingestão de bebidas alcoólicas, tema
fortemente combatido na campanha. Kunsch (2009) alerta ainda para a importância
das pesquisas no desenvolvimento de planejamentos estratégicos.

Na dita sociedade midiatizada, em que a comunicação é constituída por redes entre
os mais diversos meios de comunicação com velocidade e abrangência que se
superam a cada dia, a correta aplicação de práticas de comunicação nas
organizações é não só importante, mas imprescindível na atualidade. Empresas e
instituições que não investirem na comunicação integrada, trabalhando de forma
conjunta a comunicação institucional, mercadológica e interna, estão fadadas a
perderem espaço na percepção social. É por intermédio de uma comunicação que
                                                                                  36
abranja e una as diferentes estâncias da empresa no mesmo caminho que a
organização é capaz de inovar e transmitir aos públicos, tanto internos quanto
externos, seus produtos ou serviços e seus valores, considerando cada público de
forma individualizada. Assim, levando-se obviamente em consideração o público-
alvo, é eficaz a comunicação presente em todas as mídias, dentre elas, a internet e
as redes sociais, que, como visto, respondem por um número muito grande de
usuários em escala global.

Partindo da premissa de ser essencial a comunicação em rede nas organizações,
para projetar ou manter determinada imagem perante a sociedade e se comunicar
com os públicos, é que o Detran - ES desenvolve estratégias e promove ações de
alcance de seu público-alvo nos meios on-line e off-line. Essas estratégias,
trabalhadas em conjunto mediante um planejamento de Comunicação determinado
pela instituição, serão mais bem avaliadas nas próximas seções.




                                                                                37
2. A COMUNICAÇÃO NAS ORGANIZAÇÕES

                          O importante não é ter a comunicação e sim fazê-la entrar na cabeça do
                                consumidor. Enfim, integrar a comunicação de forma planejada e
                                                                                     organizada.

                                                                             (Maurício Tavares)




2.1. CONSIDERAÇÕES INICIAIS



Como visto no Capítulo 1, na atual sociedade midiatizada é comum e faz-se sempre
mais intensa a comunicação que transita pelas diversas mídias, sendo interligada
por uma rede cuja disseminação tornou-se global, principalmente após o advento da
Internet. As organizações, percebendo a mudança e as novas exigências do público
diante de tal contexto, se veem no dever também utilizar-se da comunicação em
rede, marcando presença nos meios on-line e off-line. Mas falar em comunicação
on-line ou digital das organizações não se resume aos e-mails ou websites, e sim à
empresas que ganharam voz e personalidade na Internet, através do uso das
chamadas redes sociais.

Elizabeth Saad Corrêa fala que a comunicação digital não pode ser executada sem
se levar em consideração o contexto e as estratégias gerais das organizações,
definindo-a como

                    o uso das tecnologias digitais de informação e comunicação, bem
                    como de todas as ferramentas delas decorrentes, para facilitar e
                    dinamizar a construção de qualquer processo de comunicação
                    integrada das organizações. Falamos, portanto, da escolha daquelas
                    opções     tecnológicas  disponíveis    no   ambiente     ou   em
                    desenvolvimento, cujo uso e aplicação são os mais adequados para
                    uma empresa específica e os respectivos públicos específicos
                    (CORRÊA, 2007, p. 173, apud KUNSCH, 2009).

Partindo da importância lembrada por Kunsch da comunicação on-line executada
pelas organizações, e também dos processos off-line citados no primeiro capítulo no
âmbito da comunicação em rede, serão detalhadas aqui as principais possibilidades
de comunicação para públicos externos presentes nesses meios, que, quando
trabalhadas em conjunto, proporcionam resultados eficazes às organizações.
                                                                                             38
2.2. JORNALISMO INSTITUCIONAL



Gaudêncio Torquato (2004) afirma que o jornalismo institucional é “o conjunto das
formas jornalísticas”. Dentre estas, estão: a periodicidade, devendo as organizações
aparecer na mídia em intervalos regulares; divulgar o presente da empresa
(atualidade); transmitir informações de interesse dos públicos sobre as mais variadas
áreas (universalidade); e por fim, a difusão, para que as mensagens cheguem ao
público a que são destinadas.

O autor ainda alerta para a filtragem das mensagens por parte da organização, pois
nem tudo que por ventura possa interessar ao público é aconselhável no jornalismo
institucional. O conceito da notícia, portanto, deve ser determinado segundo os
valores pregados pela organização. Outra observação é feita para o conceito de
atualidade. Diferente da instantaneidade do jornalismo convencional, o conceito de
“atual” no jornalismo institucional pode dizer respeito, por exemplo, a fatos ocorridos
há dois meses anteriores ou posteriores à notícia, dependendo do intuito da
organização e da relevância da informação.

Torquato lembra ainda a diferença da informação difundida por intermédio do
jornalismo institucional e da publicidade:

                      É claro que o jornalismo empresarial, num primeiro plano de análise,
                      pretende atingir esses objetivos pela informação. E aqui ela se
                      diferencia pela mensagem da publicidade. Não se trata, pois, da
                      clássica publicidade institucional, exaltando os méritos de uma
                      companhia. Trata-se da mensagem que enaltece, pela informação
                      jornalística, o trabalho de uma empresa, entidade econômica que
                      deve ser apresentada com lugar definido na economia de uma
                      nação. Trata-se, na verdade, de desenvolver a fundo uma imagem
                      de empresa, levando-se em consideração que a imagem criada pela
                      publicidade é, frequentemente, artificial. Trata-se de congregar e
                      unificar o conjunto de atividades de uma empresa (a publicidade ou
                      promoção de vendas apresentam não mais que uma mensagem
                      parcial) (TORQUATO, 2004, p. 71).

Maurício Tavares (2010) também trata do jornalismo institucional, alertando para a
importância de um bom relacionamento entre empresas e imprensa, visto que as
primeiras, através da informação de seus produtos, serviços e ações, se tornam
reconhecidas pelos públicos; enquanto que a imprensa, por seu lado, necessita de

                                                                                       39
informações para produzir conteúdo jornalístico. Por isso, é essencial para as
empresas proatividade no momento em que são procuradas pelos meios de
comunicação, aumentando, assim, as chances de serem lembradas positivamente
nesses meios.

Dada a necessidade da prática do jornalismo institucional a partir das observações
de Torquato e Tavares, nos tópicos abaixo serão discutidas três das principais
ferramentas do jornalismo, sendo a primeira delas a assessoria de imprensa,
seguida do release e do clipping.




2.2.1. Assessoria de imprensa




Como retrata Tavares (2010), a assessoria de imprensa é o “elo entre organização e
imprensa”. O papel de um assessor de imprensa é representado por quatro
principais funções, sendo a criação e manutenção de relacionamento com a
imprensa, a redação de conteúdos que sejam relevantes para os públicos da
empresa, o desenvolvimento de clippings e a assessoria de pessoas-chave da
empresa que tenham contato com a imprensa.

Sobre a necessidade da assessoria em diferentes organizações, Torquato (2004)
revela que em uma sociedade midiatizada, em que o fluxo e o acesso às
informações tem se intensificado, a necessidade de comunicação independe do
porte da empresa. Portanto, para serem reconhecidas no mercado, tanto pequenas
quanto grandes empresas devem fazer uso da assessoria de imprensa. O que deve
ser observado, porém, é o tipo e a necessidade da abrangência dessa comunicação
nas diferentes empresas, uma vez que a organização com seus respectivos
produtos ou serviços só passam a surgir a partir do momento em que são
reconhecidos pelos públicos de interesse.

O mesmo autor ainda trata da ética na assessoria de imprensa e do conceito de
verdade. Partindo-se do pressuposto lembrado por Torquato de que a imprensa
pode assumir variados papéis em relação a um mesmo fato, é preciso saber lidar

                                                                               40
com o conceito de verdade, uma vez que esta pode se diferenciar segundo a versão
de quem diz, de quem ouve, do momento, do lugar ou das circunstâncias. Cabe ao
profissional de assessoria de imprensa, porém, assumir uma postura ética ao
transmitir as informações e ao assumir quando sua organização errou. Na atual
sociedade em que o fluxo de informação é crescente e aumentam a cada dia as
possibilidades de participação dos indivíduos, é aconselhável às organizações o
compromisso constante com a verdade dos fatos, pois a omissão de fatos só é
prejudicial à imagem da empresa. No que diz respeito à ética, ainda, Tavares (2010)
diz que é imprescindível lembrar sobre o comprometimento com a exclusividade. Se
uma empresa promete exclusividade de informação a determinado veículo, tal
promessa deve ser cumprida, caso contrário a imagem da organização é
prejudicada diante deste veículo e até mesmo diante do mercado, dependendo do
poder da empresa de comunicação.

Como a troca de informações entre assessoria e imprensa é constante, relações
cordiais entre ambas são essenciais. De igual importância são as informações
transmitidas, o assessor de imprensa deve trabalhar com profissionalismo, não
lançando mão de oportunismos e priorizando as informações que sejam
significativas à sociedade. Torquato ainda lembra que não existe freqüência para as
empresas aparecerem na mídia, estas devem aparecer sempre que for necessário e
quando houver algo relevante ao público.

Em caso de entrevistas, é papel do assessor preparar bem o seu assessorado,
evitando questionamentos inesperados e constrangimento diante da imprensa; por
isso, treinamentos de mídia para o assessorado (media training) são aconselhados.
É papel desse profissional também transmitir os fatos sem tentar ressaltar a imagem
ou as qualidades de alguma organização, pois é tarefa do jornalista produzir a
notícia. O assessor precisa, ainda, estar disponível para a imprensa a qualquer
momento, já que a produção de notícias não para e é dever desse profissional
fornecer as informações. Nesse meio, apesar de parcerias e exclusividades serem
formadas com frequência, não se pode demonstrar preferências por certos veículos
ou jornalistas, tomando-se sempre cuidado com aqueles que tentam conseguir
informações confidenciais ou não passíveis de veiculação a todo custo.



                                                                                41
Depois de mencionada a importância das práticas de assessoria de imprensa para
as organizações, é importante descrever duas de suas tarefas de fundamental
importância para o desenvolvimento do trabalho: a confecção de releases e a
seleção de material para a produção do clipping.




2.2.2. Release




Anteriormente conhecido como press release, o release, como aponta Tavares
(2010) tem a função de informar à imprensa algo sobre as organizações. O autor
enumera os componentes que deve conter um documento de release, sendo:

      Na parte superior: logotipo da empresa que está enviando o release;

      Abaixo da logomarca vem o título, que deve estar em numeração 20, no
       centro da página em negrito. Um título de impacto e relevância é primordial
       para que não passe despercebido nos veículos;

      Na sequência, vem o chamado lead, que representa o início do texto
       jornalístico, devendo atender às tradicionais perguntas O que? Quem?
       Quando? Onde? Como? e Por que? O lead tem a função de resumir o
       conteúdo da notícia e dar direcionamento aos editores no momento da
       seleção dos releases recebidos pelo veículo;

      Após o lead, vem o corpo do texto, onde se desenvolvem os detalhes do
       mesmo;

      Mais para o fim da página vêm o nome de quem escreveu e o registro
       profissional;

      Abaixo do nome coloca-se a data em que o texto foi redigido;

      Por fim, vêm as informações adicionais sobre a empresa, como endereço,
       telefones, site, e-mail, etc. Essas informações são importantes para

                                                                               42
demonstrar que a empresa está sempre à disposição dos veículos para
       esclarecimento de dúvidas e demais informações.

Tavares também recomenda que os textos dos releases sejam adequados ao perfil
do veículo, bem como alerta que não é aconselhável enviar releases para vários
veículos, principalmente se houver concorrência entre eles. Não se deve também
enviar mais de um release com o mesmo tema para um veículo. Quanto aos
momentos mais apropriados para envio, recomenda-se não enviar após o
fechamento das redações. Os fins de semana e feriados representam boas
oportunidades, pois as redações são carentes de informações nesses períodos.

Em se tratando de release, é válida a observação de Torquato, lembrando que o
release representa uma sugestão de pauta, e não uma matéria pronta para ser
veiculada: “Deve ser considerado como indicação para uma matéria a ser feita –
contendo indicação de fontes, abordagens, etc. -, e não como matéria a ser
veiculada pela imprensa” (TORQUATO, 2004, p. 86).




2.2.3. Clipping




Tavares (2010) define o clipping como uma reunião de recortes, assuntos e
anúncios sobre determinado conteúdo. Para realizar o clipping, a organização deve
trabalhar com dados quantitativos (fazendo o levantamento das quantidades de tudo
o que foi publicado na imprensa sobre a empresa em um período de tempo
determinado) e qualitativos (analisando os dados quantitativos recolhidos).

Para o autor, alguns dados devem ser levados em consideração no momento das
análises quantitativa e qualitativa, como:

      A origem do assunto da matéria;

      O tema da matéria (podendo ser verificado por seu título);



                                                                               43
   A área geográfica (se pertence à imprensa local, regional, nacional,
       internacional);

      Verificar quais notícias, na área geográfica, são de interesse institucional ou
       mercadológico da empresa;

      Analisar os concorrentes na imprensa, se o conteúdo publicado por eles é
       positivo ou negativo para a organização.

A importância de se produzir por um clipping bem feito é a possibilidade de avaliar
problemas e oportunidades veiculados na mídia, que possibilitam à empresa mudar
posicionamentos e realizar ações eficazes diante do que ela consegue perceber do
mercado através da observação do clipping.

Descritas as possibilidades da comunicação das organizações com seus públicos
através das ferramentas do jornalismo, passa-se à compreensão dos artifícios da
publicidade, utilizados também com o propósito de projetar determinada imagem da
empresa nos meios de comunicação, bem como para a venda de seus produtos ou
serviços.




2.3. PUBLICIDADE INSTITUCIONAL



Segundo Torquato (2004) a publicidade institucional tem a função de fidelizar a
marca das organizações, e manter os consumidores fiéis a essa marca. Em função
de consumidores cada vez mais exigentes, que sofrem influência das mudanças
sociais, econômicas, culturais e políticas numa sociedade centrada na variedade de
informações midiáticas, as empresas precisam direcionar os públicos para a sua
marca de forma individualizada, repensando suas estratégias.

Para tanto, é preciso conhecer de perto o perfil do consumidor. O autor relata que
somente por intermédio de estudos e pesquisas é possível definir a imagem e o
posicionamento das marcas, selecionar as mídias mais adequadas (incluindo as

                                                                                   44
novas mídias de interação com o consumidor presentes na Internet), bem como
definir os bancos de dados, a promoção de vendas, o merchandising, as mídias de
apoio, dentre outros elementos.

Além das exigências do consumidor e das várias marcas tentando se diferenciar no
mercado, o autor lembra que as organizações também procuram estar em posição
de referência nas ações sociais, assumindo e patrocinando programas assistenciais.
Essa prática dá origem às propagandas institucionais, cujo objetivo é deixar
transparecer os valores éticos das organizações. No caso específico dessas
propagandas, não se vendem produtos, mas os ideais de respeito à sociedade e ao
meio ambiente.

A partir do exposto, serão detalhadas as principais ferramentas publicitárias
utilizadas nas organizações para dialogar com seus públicos e promover o consumo
de produtos e serviços, ou até mesmo de conceitos e valores.




2.3.1. Marketing




Na definição que Tavares classifica como “ampla e atualizada”, Marketing significa:

                     “Um processo administrativo de produto, serviço, preço, distribuição
                     e comunicação, que visa identificar necessidades e influenciar nos
                     desejos dos públicos internos e externos de uma organização, de
                     forma a satisfazê-los eficazmente. Cuidar da imagem da mesma,
                     orientando-a para futuros e novos mercados” (TAVARES, 2010, p.
                     81).



Como mencionado, o comportamento de compra e os valores do consumidor
mudaram, por isso, assim como Torquato, Tavares lembra a importância de uma
comunicação de marketing inovadora nas empresas e que dialogue com as novas
exigências dos públicos, tendo sua linguagem adaptada às características de cada
um deles.


                                                                                      45
Dessa forma, o planejamento é fundamental. O autor alerta não só para a
importância de um plano de marketing estruturado (com objetivos, metas,
estratégias, plano de ação, controle e orçamentos), mas sim para a avaliação dos
resultados. Dada a possibilidade de mensurar os resultados, estes devem ser
comparados com os objetivos iniciais traçados para a campanha, a fim de avaliar se
foram atingidos ou não.

As ferramentas do marketing são as mais variadas, incluindo meios de comunicação
diversos: cartas, catálogos, mala direta, encartes, telemarketing, e-mail marketing,
propaganda, etc. O que vai importar, porém, não é o suporte, e sim as ações
realizadas, que deverão atingir o público-alvo correto e implementar determinado
conceito na mente dos indivíduos. Ações que lidam com a interatividade, no atual
contexto da tecnologia são muito utilizadas. Diante de tantas possibilidades, vender
para públicos diferenciados e distantes torna-se rotineiro nas organizações.

Assim como mencionada a importância da prática da comunicação em rede nas
organizações, Tavares (2010) lembra que praticar o marketing aliando-o à outras
técnicas de comunicação também é essencial para atrair resultados positivos. O
autor indica inclusive que, apesar de a tecnologia proporcionar a comunicação para
públicos cada vez mais separados em seus nichos, o marketing proporciona o
investimento em clientes, construindo relacionamentos duradouros com os mesmos,
bem como pode realizar ações com o intuito de atingir a massas maiores de
públicos.

Como se sabe, muitas são as técnicas e possibilidades de ações de marketing a
serem praticadas nas organizações. Sendo ações práticas e rápidas, de baixo ou
alto custo - dependendo do intuito ou do capital disponível –, ou táticas mais
elaboradas que demandem um tempo maior para acontecer, obviamente a escolha e
o planejamento de cada ação dependem do público-alvo. Quanto mais análises
sobre o comportamento do consumidor são realizadas, mais se acertará nas ações
praticadas e nos objetivos pretendidos.




                                                                                 46
2.3.2. Merchandising

André Havro9 define o merchandising como as técnicas, ações ou materiais
promocionais utilizados no ponto de venda, proporcionando informação e maior
visibilidade a produtos, serviços ou marcas. O propósito é motivar e influenciar as
decisões de compra dos consumidores, através do destaque dado aos produtos na
loja, aumentando a sua rotatividade. O merchandising pode se utilizar de técnicas da
propaganda ou das chamadas promoções de vendas, para divulgar ofertas na mídia
ou divulgar brindes e preços mais baixos, por exemplo. Sua importância está no fato
de representar o último apelo ao consumo, estando no estágio final do processo de
comunicação – no momento da compra.

Além disso, há o chamado merchandising editorial, que, segundo Havro, se
diferencia da propaganda e da publicidade por ser veiculado na parte editorial, ou
seja, dentro do conteúdo dos programas e não nos intervalos publicitários. Esses
espaços favorecem a credibilidade de mensagem, sendo mais sutilmente absorvidos
pelo receptor, por isso, têm seu preço muito mais elevado comparando-se à
propaganda tradicional, e são negociados diretamente com as emissoras.

Maurício Tavares (2010) traz algumas observações para um merchandising que
obtenha êxito nos pontos-de-venda, que deve começar pelo conhecimento do
consumidor final, sob os aspectos psicográfico, demográfico e comportamental. Não
só pesquisas sobre o consumidor pré-ações de merchandising devem ser
realizadas, mas também é importante mensurar os resultados, pesquisando os
próprios consumidores atingidos.

Tavares lembra ainda que é imprescindível o uso da criatividade para chamar
atenção nos pontos-de-venda. Porém, é preciso tomar cuidado ao se diferenciar dos
demais produtos, pois muitas vezes a sobrecarga de elementos ou informações
pode deixar o consumidor confuso, causando o efeito contrário ao desejado pela
empresa. Deve-se atentar, portanto, para o uso de tipologias simples, para a clareza
e objetividade na mensagem e utilizar poucos atrativos visuais para não tornar a
mensagem poluída.

9
 Fonte: http://www.andrehavro.com/2008/02/19/o-que-e-merchandising/ e
http://www.andrehavro.com/2008/10/24/merchandising-editorial/. Acesso em 11/15/11/2011.

                                                                                          47
Produzir uma mensagem criativa e saber aproveitar os espaços nos pontos-de-
venda, considerando-se o público-alvo do produto, são regras básicas para eficácia
do merchandising. Deve-se ter em mente, ainda, que cada material disposto na loja
(cartazes, brindes, displays) tem um impacto, por isso a importância de se conhecer
a fundo o consumidor final do produto ou serviço em questão.

Além disso, Tavares (2010) alerta sobre os usos do merchandising editorial, que,
segundo ele, deve obedecer a três pilares: discrição, coerência com o contexto e
objetividade. Nos casos de filmes e novelas, não é aconselhado citar o nome do
produto, devendo a ação fazer parte do contexto da cena, aparecendo, assim, de
forma mais sutil ao telespectador. Já em programas de auditório, cabe a citação e a
demonstração do produto ou serviço. Muito importante também é a escolha das
personalidades, pois as pessoas costumam associar a imagem do artista à imagem
da marca anunciada. Portanto, é preferível que a pessoa escolhida tenha alguma
relação com o negócio divulgado e que tenha boa imagem perante os públicos da
organização.

Por fim, o autor trata do merchandising ligado às causas sociais. Sobre o assunto,
ele alerta que a causa social e o roteiro da programação devem ter ligação, bem
como os atores envolvidos precisam ter alguma relação com o tema, pelo motivo
descrito no parágrafo anterior. Em virtude da identificação que o público brasileiro
tem com as novelas, elas ganharam credibilidade e números elevados de audiência,
proporcionando ao merchandising social grandes possibilidades de repercussão
quando inserido nesse meio, tornando-se uma boa forma de pressionar as
organizações envolvidas com a causa.

Principalmente nas novelas, uma das vantagens do merchandising é o alcance de
públicos diferenciados, desde o telespectador da periferia até as classes mais altas
da população. Devido à suas grandes possibilidades de resultados, a prática do
merchandising representa excelentes oportunidades às organizações. Não só as
empresas, mas também as emissoras e o público saem ganhando com a prática. As
emissoras ganham com o espaço vendido, enquanto que o público toma
conhecimento de um novo produto ou serviço ao mesmo tempo em que busca o
entretenimento da programação que está acompanhando. Quando o merchandising
é voltado para as causas sociais, as instituições também são beneficiadas, pois a
                                                                                 48
causa que defendem passa a ser discutida pela opinião pública, que muitas vezes
pressiona as autoridades cobrando soluções.




2.3.3. Promoção de vendas




Como afirma Tavares (2010), a promoção de vendas compreende o conjunto das
ferramentas utilizadas para desenvolver e acelerar as vendas de determinado
produto ou serviço, tendo como princípio proporcionar algum benefício para o
consumidor. Uma das vantagens da promoção de vendas são as inúmeras
possibilidades de ações para atingir o público, uma vez que novas ações podem ser
criadas a partir de combinações com as já existentes (propaganda, marketing,
eventos, etc.). Dentre as principais técnicas, podem ser citados descontos,
premiações, amostras, brindes, etc.

Segundo o autor, a tentativa de alcançar os públicos intermediários - como, por
exemplo, os revendedores -, também representa a promoção de vendas:
“patrocínios, relações públicas, assessoria de imprensa, assessoria jurídica,
assessoria de comunicação e qualquer tipo de parcerias que sejam de interesse
para ambas as partes” (TAVARES, 2010, p. 100) se incluem nesse conceito.

Geralmente, o tempo da promoção de vendas é curto. Por isso, para que a ação
seja certeira é preciso criatividade, com uso de imagens bem exploradas, linguagem
imperativa e o aproveitamento de assuntos que estão em voga, tomando o cuidado
para não cair em modismos ou fugir dos objetivos da organização. Além disso, é
altamente aconselhável o uso da campanha publicitária como apoio.

Assim como em qualquer campanha publicitária, é preciso analisar o público-alvo
em seus aspectos psicográfico, demográfico e também por comportamento de
compra e benefício, no caso da promoção de vendas. Importante é também analisar
o retorno do consumidor sobre a comunicação e as vendas no momento da compra,
além de mensurar os resultados obtidos ao final da ação, comparando-os com os
objetivos pretendidos.


                                                                               49
Enfim, para Tavares, as promoções de venda são positivas por uma série de fatores,
sendo o principal deles aumentar a fidelidade do consumidor à marca. Como se
sabe, os resultados dependem dos objetivos desejados pela empresa, podendo
variar entre: enfraquecimento da concorrência, aumento de participação no
mercado, reposicionamento ou lançamento de produtos, aumento de vendas, dentre
outros.

Traçadas as principais características e vantagens da promoção de vendas, parte-se
para a descrição da propaganda, item de extrema importância dentre as abordagens
de publicidade institucional deste capítulo.




2.3.4. Propaganda




Apesar de classificada por Torquato (2004) como uma “linguagem artificial” se
comparada ao jornalismo, o autor reconhece que a propaganda gera retornos muito
favoráveis às organizações. Tavares (2010), também fala dos benefícios da
propaganda, utilizada basicamente para vender e persuadir o consumidor ao ponto
de venda ou à compra, por intermédio da incitação de desejos na mente do público;
além de ser responsável por posicionar ou reposicionar produtos e marcas. É muito
visada pelo seu alto impacto, alcançando uma grande quantidade de pessoas no
mesmo intervalo de tempo, inclusive transmitindo sua mensagem até mesmo aos
que podem não ser consumidores em potencial da organização.

Assim como outras ferramentas da publicidade institucional supracitadas, a
propaganda possibilita o trabalho conjunto com vários meios de comunicação,
podendo ser associada, por exemplo, à produção de vendas, merchandising,
merchandising editorial, etc.

A propaganda conta com uma vasta variedade de veículos que servem de suporte,
porém, é importante estudar os mais apropriados aos objetivos mercadológicos da
organização. Indispensável ainda é o estudo do público-alvo, de onde parte todo o

                                                                               50
direcionamento da propaganda. Outro fator que depende de análise são os
investimentos, sujeitos a fatores como recursos financeiros, concorrentes, públicos,
situação do mercado e objetivos da organização.

Também é uma vantagem da propaganda a sua utilização com objetivos variados -
tanto institucionais, promocionais ou de vendas -, e seu poder de despertar qualquer
tipo de emoção no consumidor. No entanto, cabe aos envolvidos trabalhar com
cautela, pois falas exageradas ou mal empregadas podem causar descrédito
imediato. Como afirma Tavares, “os resultados em propaganda também são
proporcionais aos riscos. E isso está diretamente relacionado à ousadia” (TAVARES,
2010, p. 89).

No contexto da sociedade midiatizada, é fundamental que as organizações adaptem
suas propagandas às novas tendências de mídias e veículos de comunicação,
buscando posicionamentos avançados para se diferenciar da concorrência. Por isso,
inovar na propaganda tem se tornado essencial. Mesmo com a tecnologia, a
propaganda não deve perder de vista a função de informar e persuadir o
consumidor.

Descritos resumidamente o marketing, merchandising, promoção de vendas e
propaganda, ferramentas da publicidade institucional, parte-se para a compreensão
dos eventos, indispensável meio de divulgação e comunicação de produtos e
negócios de muitas organizações.




2.4. EVENTOS



Organizações dos mais diversos seguimentos têm a oportunidade de produzir
eventos com diferentes finalidades (como lançamento de produtos, serviços ou
filiais, reposicionamento de marca, etc.) para públicos também diferenciados, sendo
o público pretendido o fator determinante no momento da criação do evento. Para
Tavares (2010), eventos com planejamento eficientes e voltados para o público

                                                                                 51
correto facilitam o impacto da marca e proporcionam o aumento de seu índice de
lembrança.

O autor explica a diferença entre empresas que organizam seus próprios eventos e
aquelas que assumem papéis de patrocínio. Na primeira situação, a projeção da
imagem da empresa é maior; e, em casos de eventos que se repetem em
determinado intervalo de tempo - por exemplo, anualmente -, é interessante repetir
as atrações ou o formato do evento para facilitar sua associação com a organização.
Em relação aos patrocínios, a empresa ganha pontos positivos perante o público
principalmente nos casos de patrocínios a eventos sociais; porém, é importante
atenção quanto ao número de patrocinadores, pois quanto maior for esse número,
menos a organização ganhará em visibilidade.

A produção de eventos tem a vantagem de ser versátil: pode ser produzida tanto
para segmentos específicos, quanto para grandes públicos, permitindo a integração
desses com a marca da organização. Os eventos possibilitam a ligação com outras
técnicas de comunicação, além de lançamentos de produtos ou serviços comumente
gerarem mídia espontânea.

Para obter o retorno desejado, a comunicação a respeito de um evento deve ser
bem trabalhada antes, durante e depois da realização do mesmo. Como defende
Tavares, a mensuração dos resultados provém de várias fontes: através da mídia
espontânea eletrônica e impressa, de pesquisas sobre a imagem da organização
antes e depois do evento, com a avaliação das vendas (se houve aumento ou não),
com a avaliação dos participantes do evento (se o número esperado foi atingido,
bem como se os presentes ficaram satisfeitos com o evento), dentre outras
possibilidades.

E no caso dos eventos patrocinados, o autor afirma que os resultados esperados
são auxiliados com objetivos claramente determinados, proatividade na prospecção
de patrocínios, adequação dos públicos do evento ao perfil da organização e
atenção às possíveis ações de marketing da concorrência.

Portanto, os eventos podem proporcionar principalmente retorno financeiro e fixação
da marca junto ao consumidor, desde que sejam devidamente planejados e voltados
para seu público-alvo. Este, por sua vez, na maior parte dos casos também sai
                                                                                52
ganhando, pois geralmente os eventos contam com shows e demais opções de
evento para entreter os participantes, agregando ainda mais valor ao evento da
organização.

Demonstradas as principais formas de comunicação das organizações com os
públicos externos através dos meios off-line, parte-se para a discussão sobre as
novas técnicas de comunicação on-line, que vêm ganhando destaque e adesão do
público, principalmente nas redes sociais. É válido ressaltar novamente que as
tecnologias de comunicação on-line não devem substituir as formas off-line, e sim
ambas servirem de apoio umas às outras, como visto no contexto da comunicação
em rede descrito no capítulo 1, no qual o assunto de uma mídia reverbera em outra,
e por tal fato todas se revelam importantes.




2.5. OS USOS DA COMUNICAÇÃO DIGITAL NAS ORGANIZAÇÕES



Dentre as características da comunicação digital, é importante ressaltar alguns
pontos citados por Corrêa (2007, apud KUNSCH, 2009), sendo: a interatividade (a
interação do usuário com a informação no meio digital), a multimedialidade
(combinação de texto, imagem e sons em um mesmo suporte), e a hipermedialidade
(interligação de diversos textos digitais entre si).

A autora prossegue relatando as ponderações que uma organização deve levar em
conta ao implementar processos de comunicação digital, sendo o primeiro deles a
cultura da empresa, seguido do público que se deseja atingir, para a partir daí definir
qual suporte tecnológico é mais apropriado e as ações e estratégias que serão
executadas.

Corrêa ainda cria dois conceitos quanto aos processos da comunicação digital,
sendo nomeados de posicionamento 1.0 e 2.0. O posicionamento 1.0 trata da
comunicação digital cuja essência de sua função é informar, tendo como exemplos
principais de aplicação nas organizações os websites (portais, intranet, hotsites, etc),
jornais e revistas on-line, e-mails e newsletters, em que a participação do usuário é
                                                                                     53
pequena, restringindo-se a fóruns, enquetes ou formulários de “Fale conosco”
disponibilizados pela empresa. Já no posicionamento 2.0, as possibilidades de
intervenção do usuário são muito mais amplas, por se tratar de instrumentos de
comunicação como blogs, SMS, YouTube, Flickr e comunidades no Orkut, Twitter,
Facebook e MySpace, assunto de que tratará esse capítulo.

Se no cenário 1.0 a comunicação se dá numa única direção e a preocupação é
apenas fazer com que a mensagem chegue ao receptor, no caso do cenário 2.0 há
muito mais para se levar em conta, pois o usuário ganha o poder de ser a principal
forma de disseminação da mensagem, além de ter muito mais influência no
momento de aceitar receber a mensagem ou não. Assim, Corrêa ainda lembra que
quanto mais integrada e voltada para os públicos específicos for a mensagem digital,
mais chances a empresa tem de manter uma relação eficaz e duradoura com esses
públicos.




2.5.1. Mídias sociais, geração digital e marketing de guerrilha na Web




Grosso modo, a geração digital é a geração usuária das mídias sociais. Uma
geração habituada à velocidade e à versatilidade, usuária celulares com acesso à
Internet e e-mail, câmeras de vídeo e fotográficas, rádio e TV, música no formato
mp3, dentre outras funcionalidades. Uma geração acostumada com o hipertexto 10,
que deixou de ser apenas receptora de informação para transformar-se em
formadora e transmissora de conteúdo. Falando de geração digital e sua
participação na produção de conteúdos, André Telles menciona os blogueiros e sua
importância:

                         Hoje, cerca de 50 a 100 milhões de blogueiros se comunicam pela
                         Internet, expressando ideias e experiências com produtos e
                         compartilhando informações sobre empresas e negócios. Com tantas
                         vozes sendo ouvidas, essa mídia constitui um fórum mundial. O

10
   Para André Telles (2009, p. 15) hipertexto é a escrita de texto não seqüencial, que proporciona a
interligação de informações entre outros textos, através de hiperlinks.

                                                                                                       54
consumidor virou mídia. Nenhuma empresa pode se dar ao luxo de
                     ficar de fora dessa conversa (TELLES, 2009, p. 18).

Essa geração habituada às novas mídias e que é formadora das opiniões nelas
expostas necessita de estratégias diferentes para ser atingida, pois a demanda das
mídias tradicionais já não mais chama atenção e nem causa o mesmo impacto no
atual contexto tecnológico. Partindo de tal premissa, surge o marketing digital, que
engloba as estratégias de marketing voltadas para o público usuário das novas
tecnologias e das mídias sociais.

Telles lembra ainda a diferença entre mídias sociais e redes sociais. Para o autor as
redes sociais são parte integrante do que é chamado de mídias sociais. Em resumo,
redes sociais são os sites de relacionamento que buscam reunir pessoas. As
pessoas, por sua vez, interagem com os demais membros de “sua rede social”
criando grupos de amigos e comunidades de interesses comuns, expondo seu perfil
com textos, fotos e vídeos. Os membros de um mesmo grupo podem compartilhar
informações e enviar mensagens, tanto privadas quanto para todo o grupo. Cada
rede social tem regras próprias que definem o comportamento dos usuários e a
forma de interação. Muitas delas têm conteúdo privado, que só pode ser visualizado
pelos membros da rede. Já o conceito de mídias sociais se encontra em um âmbito
maior, representando as interações sociais possibilitadas pelo meio on-line em geral,
a partir das informações compartilhadas nos mais diversos formatos.

O autor relata que o boom das redes sociais teve início em 2002, quando Jonathan
Abrams lançou o Friendster. O Friendster era um site de encontros que rejeitou uma
oferta de compra do Google de U$$ 30 milhões. A partir daí, diversas redes sociais
foram surgindo na Web, atingindo algumas delas milhões de usuários nos mais
variados países do mundo, como o Orkut e o Facebook.

André Telles mostra as vantagens de se praticar o marketing de guerrilha nas redes
sociais, cujo princípio, segundo o autor, “é gastar muito mais energia que dinheiro”
(2007, p. 80), obtendo um resultado quase que imediato, que muitas vezes gera
mídia espontânea. Marketing de guerrilha são as estratégias pouco convencionais
ou imprevisíveis, utilizadas para chamar atenção e impressionar o público, tendo na
Internet e nas redes sociais as mais variadas possibilidades de ação. As ações de
marketing de guerrilha são muitas vezes tão inusitadas que chegam a induzir o

                                                                                  55
público a repassar as ações criadas para outros membros de forma espontânea,
produzindo os chamados virais (TELLES, 2007).

A partir das definições de André Telles, os próximos tópicos deste capítulo tratarão
sobre as ferramentas das principais redes sociais e de maior repercussão no Brasil,
que auxiliam a comunicação das empresas a praticar o marketing de guerrilha e a
manter contato com seu público.




2.5.2. Orkut




O Orkut foi a primeira rede social de grande alcance a se desenvolver no Brasil.
Pertencente ao Google11, ainda é a mais acessada do país. Por ser um site de
relacionamentos,         entende-se      que     seu    objetivo    é   promover      amizades      e
relacionamentos, principalmente entre as pessoas que já se conhecem no mundo
real, fenômeno ressaltado pelo próprio slogan da ferramenta “Who do you know?”
(“Quem você conhece?”). Apesar disso, não é excluída a possibilidade de pessoas
estranhas se conheceram e manterem contato através do Orkut. A ferramenta
também representa uma ótima opção para indivíduos que têm laços como os de
amizade e parentesco, mas que não mantêm contato constante presencialmente em
virtude de distâncias territoriais ou outros motivos.

Criado em 24 de janeiro de 2004, o Orkut ganhou força no Brasil e ainda é a rede
social mais acessada no país. Como denota André Telles (2010), o Orkut tem
perdido espaço para o Facebook principalmente entre os membros da classe A e B,
porém entre as classes C e D sua hegemonia ainda é muito superior às demais
redes sociais. Através do infográfico abaixo (Figura 3) é possível comprovar tais
informações e conhecer outros dados sobre o Orkut no Brasil, como faixa etária,
tempo gasto na rede social, dentre outros:



11
     Multinacional sediada nos Estados Unidos, pioneira nos segmentos de serviços on-line e softwares.

                                                                                                   56
Figura 3 – Infográfico sobre os números do Orkut no Brasil

Fonte: Google Discovery

                                                             57
Os usuários do Orkut, no momento da criação da conta para ingresso na rede,
precisam fazer um cadastro com determinadas informações pessoais. A liberação do
acesso a tais informações fica em poder do usuário, podendo este optar entre a
liberação para todos do Orkut, somente amigos, ou a amigos de amigos. Da mesma
forma funcionam os demais itens de seu perfil na rede, como fotos e vídeos. Os
álbuns de fotos possibilitam ainda a escolha de membros específicos que poderão
visualizá-los, podendo o proprietário da conta do Orkut criar um álbum que só
poderá ser visto por ele próprio, ou por um grupo de amigos restrito, por exemplo.

Ao longo dos anos o Orkut sofreu adaptações e alterações em sua interface (seu
layout), sendo que na primeira mudança foi realizada uma campanha viral de grande
repercussão. A última mudança data de março de 2011, na qual a interface do Orkut
ganha semelhança e funções extremamente semelhantes às do Facebook, numa
tentativa clara de recuperação do espaço que o Orkut tem perdido após a
disseminação dessa rede. Dentre outras novidades implementadas após as
mudanças do Orkut, tem-se que a ferramenta passa a sugerir amigos ao usuário,
bem como possibilita a troca da cor da página pessoal e a postagem de recados a
amigos do próprio perfil, sem a necessidade de visitar o perfil do amigo como antes.
Para que se possa compreender como funcionam as possibilidades de ações de
marketing das empresas através do Orkut, serão descritas algumas de suas
principais ferramentas e formas de interatividade entre os usuários, já considerando
as alterações do novo Orkut12:

        Criação de grupos de amigos conforme o desejo do usuário, para
         compartilhar o mais variado tipo de informações;

        Postagem de recados (os chamados scraps) tanto para um amigo ou para um
         grupo determinado, bem como a todos os amigos de uma vez. Os scraps
         podem ser privados ou não, dependendo da escolha do usuário no momento
         da criação da mensagem;


12
   Mais informações sobre o novo Orkut podem ser conferidas na comunidade criada pelo próprio
Orkut para discussão sobre sua nova interface, através deste link:
http://www.orkut.com.br/Main#Community?cmm=105721601.



                                                                                                58
   Criação e participação de comunidades, onde os membros compartilham
         assuntos de interesses comuns;

        Compartilhamento de links, fotos e vídeos;

        Jogos e outros aplicativos dos mais variados gêneros;

        Possibilidade de criação de eventos ou demais convites, informes ou
         publicidades que são publicados através do espaço “Promova”; seja
         gratuitamente ou de forma paga, conforme as necessidades do indivíduo ou
         empresa ou o alcance de público necessário; e

        Criação de depoimentos para os amigos, geralmente com as impressões que
         um usuário tem sobre determinado amigo.

Descritas as principais funcionalidades do Orkut, é hora de definir as possibilidades
de participação, comunicação e marketing de empresas, produtos e serviços dentro
da ferramenta. André Telles (2007) enumera várias possibilidades 13, que serão
detalhadas a seguir.

O primeiro princípio – e também o mais importante, aplicável a todas as redes
sociais –, destacado pelo autor é a técnica do marketing viral. Para que determinada
informação se torne um viral (ou seja, se “espalhe” na Internet), é preciso não só que
seu conteúdo seja do interesse do usuário, mas que chame atenção e desperte
desejo e curiosidade, sendo interessante a tal ponto que as pessoas repassem-na a
seus conhecidos. Isso porque, como já descrito, a quantidade de informações e
publicidades a que um indivíduo é exposto em um único dia é enorme; assim,
chamar atenção de forma criativa e diferente é essencial. Muitas vezes seguir a linha
do humor, do inesperado e curioso é um caminho válido no Orkut, e aumenta o
potencial viral da mensagem. Além disso, quando uma mensagem é recomendada
por um conhecido ou amigo, o indivíduo que a recebe entende que ela já passou
pelo crivo deste; logo, ganha mais credibilidade do que quando recebida diretamente
pela empresa.
13
  É importante apenas lembrar que as considerações de Telles datam de 2007, época em que o
Orkut no Brasil atingia seu auge. Hoje, em 2011, algumas das estratégias citadas pelo autor já não
surtem mais o mesmo efeito de quatro anos atrás, havendo a necessidade da criação de novas
estratégias para o alcance do público usuário de Orkut, ou até mesmo a migração para outras mídias.

                                                                                                59
Outra grande vantagem do Orkut e de outras redes sociais de gênero semelhante
lembradas por Telles (2010) é a possibilidade de segmentação do público. Por
intermédio de ferramentas como as comunidades, que agregam pessoas de gostos
ou costumes afins, é possível encontrar indivíduos das mais variadas vertentes,
idades e regiões, atingindo o público-alvo exato, que muitas vezes não seria atingido
com tanta precisão em outras mídias, tampouco proporcionariam a possibilidade de
custo zero que as redes sociais disponibilizam (a não ser, obviamente, pelo custo do
uso da internet e do computador para acesso a tais redes sociais) 14.

Telles (2007) ainda dá algumas dicas de ações que a empresa pode realizar no
Orkut, principalmente entre os usuários que são amigos na rede do perfil de
determinada empresa ou organização: o primeiro passo é convidar os clientes a
participar do Orkut, para que a empresa possa manter relacionamento com essas
pessoas através da ferramenta. Pode-se também criar depoimentos (nesse caso,
para os amigos conhecidos ou que têm algum laço com a empresa - por exemplo, os
fornecedores) destacando qualidades ou aptidões. Muitas vezes a empresa ou
organização receberá novos depoimentos em retribuição, que vão contribuir para
uma boa imagem da empresa na rede. Como o Orkut avisa os aniversários dos
amigos, é importante parabenizar essas pessoas no dia de seu aniversário,
demonstrando preocupação e lembrança com os clientes. Recomendado ainda é
criar comunidades com a marca da empresa e monitorar suas postagens
constantemente, deixando-a sempre atualizada e livre de conteúdo indesejado, bem
como visitar comunidades relacionadas ao produto ou serviço, tanto para conhecer
os assuntos debatidos pelo público quanto para divulgar os produtos ou serviços
também nessas comunidades (de forma sutil, sem deixar a divulgação com
característica de spam), ou estabelecer parcerias com os moderadores dessas
comunidades. Comunidades diferentes representam importantes espaços de
seguimentos de públicos diferenciados, contendo a mais variada gama de gostos e
estilos, por isso é necessário conhecer e se manter presente em todos os tipos de
comunidade que tenham relação com os públicos da organização. Além disso, é
visado divulgar e promover eventos ligados à marca e à empresa. E, por fim, nos

14
  Sobre as comunidades nas mídias socais, Lemos (2002, p. 93, apud RECUERO, 2009, p. 137) as
define como “agregações em torno de interesses comuns, independentes de fronteiras ou
demarcações territoriais fixas”.

                                                                                           60
recados deixados, lembrar sempre de mencionar na mensagem o site da empresa,
para que o usuário tenha a possibilidade de acessar um canal com mais
informações caso se interesse.

As versões mais recentes do Orkut disponibilizam os chamados aplicativos ou apps,
que representam uma maneira muito eficiente e interativa de marcar presença no
Orkut. O Orkut hoje apresenta centenas de aplicativos, espaço que tem sido tomado
por empresas como clubes de times de futebol, UOL, BuscaPé, dentre várias outras.
Nesses casos há necessidade de um investimento financeiro, porém o retorno pode
ser muito grande, visto que os aplicativos (na sua maioria como uma espécie de
jogo) são procurados e recomendados pelos próprios usuários, servindo como uma
forma de distração e entretenimento dentro da própria rede social.

Outra característica do novo Orkut muito utilizada pelas empresas é o chamado
“Promova”. Segundo André Telles (2010), o Promova foi uma solução do Orkut para
as empresas divulgarem seus produtos e serviços de forma a minimizar os scraps
enviados em massa, muitas vezes com o caráter de spam. O Promova aparece no
espaço tradicional de publicidade paga do canto direito do Orkut, e pode ser tanto
pago (possibilitando mais aparições e segmentação do público-alvo) ou gratuito, em
que as aparições são menos freqüentes e mais aleatórias. O interessante do
Promova é seu caráter de anúncio, facilitando a divulgação de textos, imagens e
vídeos, e apresenta a possibilidade de mensuração por quem fez a promoção, como
a quantidade de pessoas que visualizaram, clicaram ou excluíram as promoções.
Outra vantagem do Promova é que os usuários que não desejarem visualizar
determinada promoção podem excluí-la a qualquer momento, e esta nunca mais
aparecerá em sua página de Orkut.

Comentadas as possibilidades de comunicação das organizações via Orkut, parte-se
para a descrição do Facebook, rede social que vem tomando força no Brasil e
ganhando parte dos usuários do Orkut.




2.5.3. Facebook

                                                                               61
Apesar de estar em expansão de adeptos no Brasil (principalmente entre as classes
A e B), ainda perde para o Orkut. Em compensação, a nível global, o Facebook é um
dos sites mais acessados do mundo, com mais de 500 milhões de usuários ativos 15.
Sua data oficial de lançamento é 4 de fevereiro de 2004, porém a rede de
relacionamentos foi criada em outubro de 2003, por um estudante do segundo ano
de Harvard chamado Mark Zuckerberg. O estudante invadiu um ID do banco de
dados de sua universidade e criou, em princípio, o Facemash, um site de fotografias
restrito aos estudantes de Harvard. Aos poucos a rede foi permitindo a participação
de outras universidades e em 2006 o já chamado Facebook proporcionava inscrição
livre a qualquer interessado. Segundo André Telles (2010), o usuário dessa rede tem
uma média de idade de 38 anos; porém hoje, em 2011, com o aumento do número
de usuários, provavelmente essa idade média também passa a abranger a
população mais jovem.

Com característica muito mais marcante que o Orkut, o Facebook gera receita a
partir da publicidade, seja de seus banners ou grupos patrocinados, adquiridos
através de cotas. Para esses casos faz-se um investimento alto, obtendo-se, como
conseqüência, retornos também muito grandes, inclusive de nível global se for
conveniente ao produto ou serviço oferecido.

Partindo para uma análise das ferramentas básicas de interação entre os membros
do Facebook, vê-se em destaque nessa rede o chamado mural (“No que você está
pensando agora?”), espaço livre onde os usuários postam o mais variado tipo de
informação, desde expressar seus pensamentos, como é o intuito da pergunta que
precede o espaço, até comentários sobre assuntos gerais. Próximo a esse espaço
há botões onde o usuário pode postar fotos, vídeos e links. Abaixo, vem o “Feed de
notícias”, contendo as atualizações de todos os amigos adicionados, podendo o
usuário escolher entre todas as atualizações mais recentes, ou as atualizações
principais, que são postagens de amigos que o Facebook seleciona (geralmente

15
   Segundo estatísticas divulgadas pelo próprio Facebook:
http://www.facebook.com/press/info.php?statistics. Acesso em 13/04/11




                                                                                62
pessoas com quem o usuário mantém mais contato na ferramenta). Há também o
envio de mensagens entre os amigos, seja publicadas diretamente no mural (ação
que é visível a todos os amigos) ou somente à pessoa, através do botão “Enviar
mensagem”. As mensagens podem ser enviadas, ainda, para grupos específicos de
uma só vez. Através do comando “Criar grupos” pode-se escolher as pessoas que
formarão o grupo e todo o conteúdo compartilhado (mensagens, vídeos, fotos, links,
etc.) só será visualizado pelos participantes dele.

Ainda sobre as ferramentas do Facebook, são muito comuns entre os usuários e
acabaram por virar marca registrada da rede social os botões de “Curtir” e
“Compartilhar”, disponíveis em praticamente todo o conteúdo postado na rede.
Quando um usuário “curte” determinado conteúdo, significa que o mesmo é de seu
agrado, já quando alguém compartilha uma postagem ela aparece para todos os
seus amigos, mas a indicação de que o conteúdo compartilhado é de um terceiro
permanece visível.

Para as empresas que aderem ao Facebook, o espaço chamado “Eventos” é muito
útil. Através dele, é possível convidar todos os amigos para determinado
acontecimento, sendo que o Facebook fornece campos como o início e término do
evento, horário, descrição e imagem ilustrativa. Os então convidados a ir ao evento
recebem o convite e podem responder confirmando sua presença ou não, ou ainda
responder que não sabem. Assim, cada evento gera uma pequena rede dentro da
rede maior do Facebook, pois as pessoas que participarão do evento podem ver as
demais participantes, e interagir umas com as outras.

Muito comuns entre os usuários do Facebook são também os jogos, aplicativos e
testes. Assim como foi descrito no Orkut, é comum que empresas privadas financiem
essas ferramentas, divulgando de forma criativa seus produtos e serviços. Outro
espaço de muita adesão entre empresas e instituições, assim como também entre
as mais diversas formas de entretenimento (música, com os artistas e bandas,
esporte, os times e atletas; programas de TV, cinema, teatro, etc.) são as páginas
oficiais ou comunidades, onde é postado todo o tipo de conteúdo e podem-se criar
tópicos de discussões, mas não chega a ser um perfil no Facebook, visto que não é
possível adicionar amigos. Os interessados podem apenas utilizar o botão de “Curtir”
para receber o conteúdo da página em suas atualizações, e ainda podem
                                                                                 63
compartilhar o conteúdo desejado. A página da Coca-Cola, por exemplo, conta no
mês de abril de 2011 com 24.869.078 pessoas que curtiram seu conteúdo 16. A
vantagem das páginas é sua gratuidade e sua possibilidade muito grande de adesão
do público, que compartilha o conteúdo entre os amigos, fazendo-o se espalhar pela
Web, daí a necessidade de tornar o conteúdo o mais atrativo e criativo possível para
que ele possa ser compartilhado entre os amigos na rede social. Os proprietários
das páginas podem, ainda, como já citado, criar anúncios que são visualizados no
espaço de publicidade do Facebook, sendo esses casos os de publicidade paga e
com possibilidade de segmentação de público-alvo por regiões, sexo, idade e muito
mais.

Dotado de mais ferramentas que o Orkut, o Facebook possui uma série de opções
para empresas e instituições anunciarem e promoverem sua imagem, sendo que as
principais foram detalhadas acima. André Telles (2010) cita algumas proposições
para um bom relacionamento das empresas com seus públicos:

        Criar um perfil: segundo o autor, é válido porque no perfil a empresa tem mais
         possibilidades de partilhar sua evolução. Além disso, os perfis são os mais
         pesquisados no Facebook;

        Promover eventos: para pessoas em geral, clientes e parceiros;

        Enviar mensagens: que sejam, acima de tudo, criativas;

        Realizar pesquisas: a partir dos anúncios criados, é possível realizar
         pesquisas e estudar o público a que o anúncio se destinou;

        Participar de grupos: desde que estes tenham relação com o produto ou
         serviço anunciado;

        Criar grupos: para falar com o público-alvo específico, servindo não só para
         compartilhar um conteúdo variado com essas pessoas, mas também como
         um local central de discussões e reunião de pessoas em torno da marca da
         empresa;


16
  Informação verificada na página da Coca-Cola no Facebook: http://www.facebook.com/cocacola, no
dia 14 de abril de 2011.

                                                                                             64
   Transmitir o trabalho a uma agência digital: criar perfis de empresas nas
       redes sociais requer uma atividade essencial: atualização de conteúdos e
       verificação   constante.   Assim,   agências específicas com profissionais
       preparados podem ser contratadas para executar esses procedimentos, não
       apenas para os perfis de Facebook, mas para qualquer rede social que a
       empresa queira participar;

      Criar estratégias de marketing: muito importantes para a adesão de membros
       ao Facebook da empresa. Essas ações podem ser tanto as pagas quanto as
       gratuitas, o que vai importar é a criatividade e o impacto das ações
       praticadas;

      Criação de crachás no Facebook: que possibilitam o compartilhamento de
       informações do perfil da empresa ou instituição no Facebook em outros sites;

      Integrar Twitter ao Facebook: como já visto, se uma empresa possui mais de
       uma mídia como Twitter e Facebook, é importante tomar cuidado com a
       unidade de informações nas mídias. É possível integrar essas duas redes
       através de um aplicativo do Facebook, sendo que o conteúdo postado em
       uma será atualizado automaticamente na outra, facilitando o trabalho do
       operador dessas mídias e demonstrando ao público o cuidado da organização
       em divulgar as informações de forma sincronizada em suas redes sociais.

E, falando-se em integrar Facebook e Twitter, é preciso descrever melhor o
funcionamento e as possibilidades de comunicação com o público das organizações
via Twitter, assunto que será abordado no tópico seguinte.




2.5.4. Twitter




Referência à onomatopéia “tweet”, que traduzida do inglês significa “pio, som
produzido por passarinhos”, o Twitter foi criado em 2006 por Jack Dorsey, em


                                                                                 65
parceria com Biz Stone e Evan Williams 17. Mais versátil e com uma proposta
diferenciada do Orkut e do Facebook, o Twitter é uma rede social cuja característica
principal são seus 140 caracteres permitidos para as mensagens postadas (os
chamados “tweets”), sendo 140 o número médio de caracteres de uma mensagem
SMS de celular. Seu uso também é muito comum em celulares por SMS e em
softwares específicos de gerenciamento, trazendo ainda mais dinamicidade à
ferramenta.

Com o slogan “What‟s happening?” (“O que está acontecendo?”) as atualizações
são de todo tipo: variam desde comentários sobre o que os usuários estão fazendo
no momento até mobilizações de causas sociais e anúncios de empresas. A lógica é
seguir e ser seguido por pessoas, sendo o botão “follow” (“seguir”) o que determina
o acompanhamento das postagens ou não. O indivíduo que segue alguém consegue
visualizar todos os seus tweets, podendo então respondê-los (através do botão
“Reply”) ou retransmiti-los aos seus próprios seguidores (por meio do botão
“Retweet” - ação que ficou conhecida como “dar RT em alguém ou em determinado
comentário”)18.

Outra característica marcante do Twitter são os “Trend Topics” ou “TT‟s” e as
hashtags, simbolizadas na rede social pelo símbolo #. Nos TT‟s aparecem os nomes
mais mencionados em tempo real no Twitter no mundo inteiro, ou em determinadas
regiões selecionadas pelo usuário. Para aparecerem nos TT‟s os nomes geralmente
são nomes próprios ou precedidos pelo símbolo de uma hashtag (#). Assim, o
Twitter ganha sua característica de instantâneo, divulgando informações em tempo
real, muitas vezes postadas pelos usuários antes mesmo de a imprensa e a
população em geral tomarem nota de determinado acontecimento. Ainda sobre o
uso do Twitter é importante ressaltar que todos os usuários da ferramenta têm seu
perfil precedido por um @, e, diferente do Orkut e Facebook, os perfis não
disponibilizam muitos dados sobre os usuários, que podem expor apenas
informações como site pessoal, localidade e um breve comentário (uma espécie de

17
  Dados divulgados no blog Mundo Afora (http://www.mundo-afora.com/curiosidades/o-que-e-
twitter.html). Acesso em 17/04/2011.
18
 É importante lembrar que, no caso do Retweet ou RT, há a menção ao criador original da
mensagem, ou seja, este não perde a propriedade de seu tweet.

                                                                                           66
biografia reduzida). Além disso, como uma das funcionalidades do Twitter estão as
listas, chamadas de “Lists”, em que é possível visualizar somente os tweets dos
inseridos na lista, facilitando a localização de determinado assunto ou tweet.

O conteúdo de um tweet pode não se limitar apenas a frases com 140 caracteres.
Fotos e vídeos são postados em programas específicos associados ao Twitter (como
o Twitpic e o Twitvid). Além disso, os programas de encurtamento de links (como o
Migre.me, Bit.ly, dentre outros) são muitos utilizados entre os usuários do Twitter,
permitindo a postagem links e seus respectivos comentários no espaço dos 140
caracteres.

A Agência DDA19 divulgou em 2010 alguns dados que revelaram importantes
números sobre o Twitter, dentre os quais merecem destaque os assuntos que as
pessoas mais tweetam, sendo: 40,55% de “besteiras” (por exemplo, “vou dormir”),
37,55% de opiniões e conversas, 8,74 de retweets, 3,6% de notícias, 3,75% de
spam e 5,85% de tweets corporativos. A agência ainda divulgou as nacionalidades
com maior concentração de usuários do Twitter, e os americanos aparecem em
primeiro lugar com 50,9% dos usuários, seguidos dos brasileiros com 8,8%,
britânicos com 7,2%, canadenses com 4,3%, alemães com 2,4% e outras
nacionalidades com 26,4%. A DDA divulga ainda que é entre 10 e 11 da manhã o
horário cuja concentração de tweets é um pouco mais elevada do que no restante do
dia.

Outros números que mostram a repercussão do Twitter pelo mundo são do blog do
Jornal Estadão20, de 16 de março de 2011. O blog mostrou que a média de tweets
por dia no mundo é de 177 milhões de mensagens; portanto são enviadas, em
média, um bilhão de mensagens por semana. Além disso, na virada do ano de 2010
para 2011 foram postados 6939 tweets por segundo. Números impressionantes que
correspondem a uma rede social que cresce 182% ao ano.




19
  Fonte: http://www.agenciadda.com.br/redes-sociais-blog/alguns-dados-sobre-o-twitter. Acesso em
17/04/11.
20
  Fonte: http://blogs.estadao.com.br/radar-tecnologico/2011/03/16/twitter-divulga-dados-de-
crescimento-em-5-anos/. Acesso em 17/04/11

                                                                                               67
Como dito no tópico sobre o Facebook, é possível conectar Twitter e Facebook para
que as atualizações de um apareçam no outro e vice-versa. Para empresas e
usuários que possuem perfis ativos nas duas ferramentas conectá-las é de grande
utilidade, pois poupa-se o tempo de atualizar duas redes com a mesma informação.
Para isso, basta que o usuário vá ao Facebook e digite no campo de busca a
palavra “Twitter”, e o aplicativo aparecerá. A partir daí, e só seguir os passos
indicados para interligar as atualizações das duas contas.

Em se tratando da funcionalidade e dos usos do Twitter nas organizações, nota-se
que há um número expressivo de empresas que mantém presença constante na
rede social. Seja em um TT promovido em contrato com os organizadores do Twitter,
ou em simples tweets gratuitos, a ferramenta proporciona retornos satisfatórios para
os mais variados produtos e serviços. Empresas podem divulgar suas marcas
levando os consumidores através de links encurtados a conferir mais informações
em seus websites e blogs. Para tanto, quanto mais atrativos forem os assuntos dos
tweets, melhor, agregando ainda mais seguidores ao perfil da empresa e conferindo
mais credibilidade a ela no meio on-line.

Muito comuns são também as promoções e sorteios via Twitter. O caráter de
instantaneidade do Twitter proporciona a possibilidade de promoções relâmpago,
que muitas vezes aumentam – e muito - o número de seguidores do perfil da
empresa em questão de minutos. As possibilidades de sorteio são várias: atingir
determinado número de seguidores, dar RT em algum tweet da empresa, criar
tweets onde o mais criativo ganha, ou até mesmo sorteios aleatórios entre os
seguidores. A incidência de sorteios é tão grande que aplicativos exclusivos para a
realização de sorteios via Twitter foram criados, como o Sorteie.me.

Como se nota, o sucesso no Twitter é tão grande que inúmeras ferramentas
interligadas a ele foram criadas, aumentando as suas possibilidades de uso. André
Telles (2010, p. 72) lembra que a maioria delas começa com “T” remetendo à
palavra Twitter, como o TwitSurvey, que permite a criação de enquetes e seu
compartilhamento no Twitter, e o Twtaway, que gerencia competições e seus
vencedores.




                                                                                 68
Por tais considerações, nota-se que as organizações que pretendem se manter
ativas no meio on-line tem no Twitter uma boa referência para divulgar sua marca e
realizar promoções que atraiam clientes.




2.6. CONSIDERAÇÕES FINAIS



Sabe-se que a quantidade de redes sociais disponíveis mundialmente na Internet é
muito grande, sendo inviável descrever o funcionamento de todas e as
possibilidades de comunicação das organizações com os públicos através destas
em um único capítulo. Por isso, foram comentadas apenas as redes de maior
adesão dos usuários brasileiros21, que, como visto no infográfico do tópico sobre o
Orkut, são, respectivamente, Orkut, Facebook e Twitter.

Ainda sobre as redes sociais, e diferente do que acontece com as mídias off-line, é
válido lembrar que elas não apenas se tornaram importantes meios de comunicação
entre as empresas e seus públicos, a partir das mudanças provenientes da
sociedade midiatizada, como também são uma espécie de retrato do público-alvo.
Isso porque os perfis das empresas possuem uma rede de amigos, que pode
aumentar ou diminuir, dependendo da relevância e do conteúdo do perfil dessas
organizações. A partir dos amigos adicionados e de suas atualizações na rede é
possível conhecer seus gostos e preferências, bem como pelos perfis as empresas

21
  Mesmo não tendo o mesmo caráter de rede social que o Orkut, Facebook e Twitter, vale lembrar
que merece destaque no Brasil e no mundo o YouTube. Possibilitando o upload de vídeos e seu
compartilhamento por todo o mundo, o YouTube representa um excelente meio de comunicação e
para muitas empresas, que criam canais específicos para postar seus vídeos e/ou estratégias de
divulgação de determinados vídeos que podem se tornar verdadeiros virais na Internet, fazendo com
que, muitas vezes, determinada marca ganhe projeção mundial sem nem mesmo ter sido
mencionada no vídeo. Trata-se, portanto, de uma questão de planejamento e criatividade da empresa
para que determinado vídeo se torne um viral, ou mesmo do acaso, em que algum usuário fazendo
uma busca no YouTube encontra determinado vídeo e considera seu conteúdo interessante,
repassando o mesmo para seus amigos, que o enviam a outros amigos, e assim sucessivamente.
Importante é lembrar ainda que é muito comum o compartilhamento de vídeos postados no YouTube
em redes sociais como o Twitter, Orkut e Facebook, interligando o conteúdo entre essas ferramentas
e sendo, nesse caso, uma espécie de base para as postagens dessas redes.

                                                                                               69
ainda podem ficar a par de dados como localidade, sexo, idade, etc. Porém, essas
informações, caso necessárias, seriam fruto de um trabalho de pesquisa das
próprias organizações analisando os perfis de seus amigos ou seguidores (no caso
do Twitter). Já as campanhas pagas, no que diz respeito à mensuração de público,
muitas vezes trazem um apanhado completo de informações do público e dos
resultados dessa campanha, fornecendo às empresas um rico banco de dados para
estudo e planejamento de novas campanhas.

Além de ser eficaz e de permitir o estudo do público-alvo, a comunicação das
organizações nas redes sociais possibilita ainda o monitoramento de opiniões em
relação à marca/empresa/serviço. Através dos perfis da empresa e de buscas
simples pela Web ou pelos campos de busca das próprias redes sociais, é possível
monitorar o que os usuários comentam sobre a marca. Obviamente, nem tudo pode
ser monitorado devido à quantidade de informações disponíveis na Web, mas é
possível ao menos remediar muitos problemas de projeção de imagem nas redes
sociais fazendo seu monitoramento e estando presente nelas. As reclamações nos
perfis, por exemplo, precisam de uma resposta ao cliente que reclamou, bem como
precisam ser apagadas (quando possível, para que outros usuários não as vejam). É
muito importante responder a todos os clientes insatisfeitos e aos que tiverem
dúvidas, prestando assim um pronto atendimento a eles, e demonstrando interesse
pelo cliente. De nada adiantaria ter uma rede social que não é atualizada e que não
responde aos clientes, demonstrando o descaso da organização para os mesmos e
desleixo perante a importância de se manter no meio on-line. A partir de tal
verificação do que os clientes falam sobre determinada empresa é possível perceber
seu posicionamento e procurar melhorias nos produtos e serviços prestados, de
forma que atendam às reclamações dos clientes. Por outro lado, a presença nas
redes sociais não só facilita a fiscalização das críticas às organizações, mas também
mostra os elogios às mesmas. Como já mencionado anteriormente, um perfil de uma
empresa com elogios dos clientes em relação ao produto ou serviço é um forte
contribuinte para a boa imagem desta perante os demais membros daquela rede
social.

Diante do mencionado, mais uma vez nota-se o quão importante se faz a presença
das organizações nos meios on-line e off-line na atualidade, desde que feita de

                                                                                  70
forma criativa e em concordância com os ideais da empresa. Dada a valorização das
diversas possibilidades de informação e promoção de marcas e empresas que as
mídias proporcionam, viu-se que a comunicação em rede se tornou premissa
essencial para as organizações. Partindo de tal pressuposto, os dois próximos
capítulos tratarão da problemática do Detan-ES em relação à comunicação com
seus públicos para a prevenção dos acidentes de trânsito e das estratégias e
soluções encontradas, que resumem-se basicamente na adesão do instituto à
mídias diversas, interligadas segundo os princípios da comunicação em rede.




                                                                              71
3. DETRAN E SEU DESAFIO DE COMUNICAÇÃO

                         “O motorista, encapsulado em carros confortáveis, parece experimentar um
                         fenômeno de um encontro com a máquina. Ele „veste‟ seu carro, se torna
                         tão potente quanto ele. As leis não são nada. Seu mundo é apenas ele e a
                         máquina que são atrapalhados pelo trânsito”.

                                                                                   (Roberto Damatta)




3.1. O DETRAN-ES



A fala do antropólogo Roberto Damatta 22 ilustra um dos desafios enfrentados pelo
Detran-ES na atualidade: educar os motoristas, priorizando um trânsito seguro.
Detran-ES é a sigla utilizada para o Departamento Estadual de Trânsito do Espírito
Santo. Cada estado do Brasil tem a sua instituição responsável, sendo o
DENATRAN (Departamento Nacional de Trânsito) o órgão a que estão submetidas
as instituições estaduais.

Segundo o Artigo 1º do Código de Trânsito Brasileiro (CTB), é papel do Detran:

                         “O trânsito em condições seguras é um direito de todos e dever dos
                         órgãos e entidades componentes do Sistema Nacional de Trânsito, a
                         estes cabendo, no âmbito das respectivas competências, adotar as
                         medidas destinadas a assegurar esse direito” (Art. 1º § 2º do CTB).


De acordo com o Planejamento de Comunicação do Detran-ES, datado do ano de
2008, representam a missão, visão e valores da instituição:

Missão: Formar condutores, licenciar veículos, promover educação e engenharia de
trânsito, de modo a possibilitar humanização e segurança para um trânsito cidadão.
Promover a mobilização social por meio de campanhas sócio-educativas de respeito
à vida.


22
  Roberto Damatta é Antropólogo e foi contratado pelo Detran-ES para realizar pesquisa quantitativa
e qualitativa a respeito do comportamento dos motoristas no trânsito, tendo sido o trabalho finalizado
no ano de 2008, com os resultados relatados no Plano de Comunicação da instituição no mesmo ano.

                                                                                                   72
Visão: Ser reconhecida como uma instituição pública de respeito e promotora de
ações efetivas em suas atividades fins, no interesse dos cidadãos do Espírito Santo.

Valores: Um ambiente harmonioso de trabalho para todos os servidores e
prestadores de serviço. Alto padrão de qualidade no atendimento à população.
Respeito ao patrimônio público. Servidores satisfeitos. População satisfeita.

Os próximos tópicos descreverão as responsabilidades e os problemas enfrentados
pelo Detran-ES, constatados, em grande parte, através das pesquisas realizadas
pelo antropólogo Roberto Damatta a convite do Instituto Futura, que se encontram
no Plano de Comunicação do Detran-ES de 2008, bem como por intermédio de
relatos da então Assessora de Comunicação do Detran-ES da gestão em vigor no
ano do referido planejamento, Margô Devos. As pesquisas datam do ano de 2007,
sendo uma quantitativa na Grande Vitória com 400 entrevistas entre usuários e não
usuários dos serviços do Detran-ES e uma qualitativa na Grande Vitória e principais
cidades do interior. Os principais objetivos das pesquisas eram avaliar a satisfação e
o conhecimento dos indivíduos acerca das responsabilidades do Detran-ES, bem
como traçar o perfil e as obrigações da instituição ideal à população.




3.2. RESPONSABILIDADES DA INSTITUIÇÃO



No geral, os Departamentos Estaduais de Trânsito determinam as normas para
fiscalização e formação dos condutores de veículos terrestres (avaliando os
indivíduos aptos a obterem a Carteira Nacional de Habilitação – CNH), bem como
fiscalização dos condutores no trânsito. É tarefa do Detran também credenciar as
empresas fabricantes de placas dos veículos automotivos em cada estado. Como
consequência de tais atribuições da instituição, é também de responsabilidade do
Detran a criação de campanhas educativas, principalmente de respeito às leis de
trânsito e prevenção de acidentes.



                                                                                   73
Dada a importância das atribuições da instituição, tanto no que diz respeito ao bem-
estar dos motoristas e à preservação das vidas dos indivíduos expostos ao trânsito,
conclui-se a necessidade de uma comunicação eficaz, voltada para todos os
públicos envolvidos. Como visto, uma comunicação organizacional tem mais
chances de obter êxito e dialogar com seus públicos quando exposta a uma rede, na
qual a informação de uma mídia repercute em outra, e assim por diante. É papel do
Detran, então, planejar as mídias onde deverão ser divulgadas as campanhas
educativas, de forma a dialogar e transmitir as mensagens a todos os seus públicos.

Na pesquisa de Roberto Damatta, a população, quando indagada sobre as
responsabilidades do Detran-ES, responde de acordo com os seguintes números:

      Educação do trânsito – 53%

      Habilitação e carteira – 74%

      Emplacamento – 75%

      Análise de recursos de multa – 54%

Dessa forma, o Planejamento de Comunicação do Detran-ES registra que, para a
população, o DETRAN é um órgão público responsável por controlar o trânsito e os
procedimentos decorrentes de tal controle, como a emissão de documentos,
liberação de veículos, carteira de habilitação e especialmente cobrar multas e taxas
que são consideradas as mais caras do país.

Ainda sobre a opinião da população, encontram-se equívocos no que concerne às
responsabilidades e arrecadações do DETRAN. Algumas das pessoas pesquisadas
pensam ser função do órgão a organização do trânsito, a manutenção dos
semáforos, entre outras atribuições que são municipais. Também há respostas
equivocadas em relação ao âmbito do qual faz parte o Detran-ES. Do total de
entrevistados, 53% acreditam que a instituição esteja em poder do Estado, enquanto
que 32% pensam pertencer ao Governo Federal.




                                                                                 74
3.3. PROBLEMAS ENFRENTADOS PELO DETRAN-ES

Como visto acima, um dos primeiros problemas a serem apontados é o
desconhecimento por parte da população das responsabilidades do Detran-ES.
Além disso, como constatado nas pesquisas de Damatta e relatado no Plano de
Comunicação da instituição, havia um déficit também em relação à imagem do órgão
perante a população, que o considera distante da sociedade. Como retratado no
planejamento,   essa   distância   caracterizava   o   Detran-ES   como   “fechado,
desorganizado, lento e parado no tempo”, visto como um órgão que funciona apenas
para cobrar taxas.

A imagem do órgão também estava abalada em relação à avaliação da prestação de
atendimento. O indivíduo que procurava o serviço de Detran-ES se considerava mal-
atendido. As justificativas principais eram o despreparo dos funcionários e a
precariedade das estruturas.

No que diz respeito à honestidade, os números também não são favoráveis: dentre
as pessoas que já usufruíram dos serviços da instituição, 36% a consideram
corrupta e 47% honesta. Dentre as que não utilizaram, 24% a consideram corrupta e
50% honesta. Quando questionados sobre os preços, os entrevistados foram quase
unânimes (91%) em considerar os valores dos serviços do Detran-ES altos. Ainda
avaliando os indivíduos que já utilizaram os serviços do órgão, 35% dos
entrevistados os consideram ineficientes e 74% burocráticos.

Os dados acima demonstram que, dada a falta de conhecimento das atribuições do
Detran-ES por parte da população, muitos motoristas com problemas acabaram por
ficar desorientados por não saber a quem buscar dentro da instituição. Assim,
baseado nas pesquisas, o Plano de Comunicação traça o perfil do Detran-ES
desejado pela população, que consiste na modernização do órgão. Modernização
essa que seria alcançada com o uso da internet, ou seja, o cidadão não teria a
necessidade de procurar uma unidade de atendimento. Nos casos em que seja
indispensável o comparecimento a uma das unidades, que os funcionários
responsáveis pelo atendimento sejam aptos a resolverem as demandas. Ainda sobre
o atendimento, foi solicitado que este seja ágil e padronizado, de forma que seja
mais atencioso e humano com os indivíduos.

                                                                                75
Ainda dentre os problemas relatados no Plano de Comunicação, está o
comportamento dos motoristas do Espírito Santo. Da análise de tal comportamento
de acordo com a pesquisa de Damatta, deriva o trecho da abertura deste capítulo,
ilustrando a gravidade da situação enfrentada pelo Detran-ES. O antropólogo
constata com as respostas dos entrevistados que dirigir é uma atividade prazerosa e
que dá idéia de liberdade, e, ao se tornarem motoristas, as pessoas encontram
dificuldades de confiarem seus veículos a terceiros, o que justifica em parte a
combinação de bebida e direção, uma vez que o álcool pode maximizar a sensação
de poder proporcionada pela alta velocidade ao guiar um automóvel.

Outro grande problema de que deriva o comportamento dos motoristas é a
imprudência não só em relação ao consumo de bebidas alcoólicas, mas também em
relação ao abuso de velocidade. Damatta afirma que os entrevistados alegaram que
“a velocidade é uma válvula de escape para as frustrações, limitações e a tensão
produzida no dia-a-dia dos motoristas”.

Assim, de acordo com as pesquisas, notou-se que os indivíduos não são
mobilizados facilmente pelas penalidades às infrações, desrespeitando as leis
sempre que possível, além de assumirem tais irregularidades sem constrangimento
e apresentando sempre uma justificativa para agirem de forma contrária às leis de
trânsito.

Além dos dados obtidos com as pesquisas de Damatta registrados no Plano de
Comunicação, outras fontes demonstram os problemas a que o Detran-ES se
deparou, que acabaram por determinar as mudanças em sua comunicação e
estratégias de alcance do público-alvo. Margô Devos, então Assessora de
Comunicação do órgão na gestão em que foi desenvolvido o Plano de Comunicação
aqui mencionado, aponta os altos índices de acidentes de trânsito e o envolvimento
dos jovens em tais números como agravantes que tiveram que ser levados em
consideração pelo Detran-ES, como pode-se verificar nos gráficos 12 e 14 sobre o
número de acidentes segundo a faixa etária, no qual a maior quantidade de
acidentes é verificada entre os 18 a 29 anos de idade.

Os números dos acidentes de trânsito no Espírito Santo e demais dados
relacionados podem ser encontrados nos anuários disponíveis no site do Detran-

                                                                                76
ES23. O último disponível é datado do ano de 2009, e revela importantes dados que
explicam os desafios enfrentados pelo órgão.

Os anuários trazem, dentre outros dados, os números de infrações cometidas e
acidentes em todos os municípios do Espírito Santo, bem como os indicadores de
trânsito abaixo, de 2009, que utilizam também como fonte de dados o IBGE (Instituto
Brasileiro de Geografia e Estatística), a PMES (Polícia Militar do Espírito Santo), a
PRF (Polícia Rodoviária Federal) e o PRODEST (Instituto de Tecnologia e
Comunicação do Espírito Santo):

        População (estimada): 3.487.199 habitantes

        Frota (dez. 2009): 1.158.302 veículos

        Habilitados (dez. 2009): 961.385 habilitados

        Infrações (dez. 2009): 525.100 autos de infração

        Acidentes: 29.098 acidentes sem vítimas

                      14.387 acidentes com vítimas

        Vítimas: 19.245 vítimas parciais (feridos)

                   506 vítimas fatais (mortos no local do acidente)

        Taxa de motorização: 0,33 veículos / habitante

        Crescimento da frota: 10,09%

        Índice de fatalidade por 100 mil habitantes: 14,51 mortos

        Índice de fatalidade por 10 mil veículos: 4,37 mortos

        Média de acidentes com vítimas por dia: 39,42 acidentes

        Média de feridos por dia: 52,73 feridos

        Média de mortos por dia: 1,39 mortos

23
  Fonte: http://www.detran.es.gov.br/index.php?id=/estatistica/anuario/index.php. Acesso a partir de
23/02/11.

                                                                                                   77
   Média de vítimas por dia: 54,11 vítimas

Além dos indicadores, o Detran-ES conta com dados mais detalhados, como tabelas
e gráficos relativos às infrações cometidas no estado em 2009, cuja fonte de dados
é o PRODEST (Instituto de Tecnologia e Comunicação do Espírito Santo):




Tabela 3 - As infrações mais cometidas no Espírito Santo

Fonte: Detran-ES (2009).




Gráfico 1 – Natureza das infrações

Fonte: Detran-ES (2009).



Muito ricos em informações de extrema importância para o desenvolvimento das
ações do Detran-ES são os dados pertinentes aos acidentes de trânsito no Estado,

                                                                               78
cujas fontes de informação no anuário de 2009 foram o SRPRF (Sindicato dos
Policiais Rodoviários Federais), PMES / BPTran (Polícia Militar do Espírito Santo /
Batalhão de Policiamento de Trânsito) e Batalhões e Cia‟s independentes da PMES:

      Dados sobre acidentes de trânsito




Gráfico 2 - Número de vítimas de acidentes de trânsito segundo os meses do ano

Fonte: Detran-ES (2009)




Gráficos 3 e 4 – Números de acidentes de trânsito com e sem vítimas, e distribuição de acidentes
com vítimas segundo o período.

Fonte: Detran-ES (2009).




                                                                                             79
Gráficos 5 e 6 – Números de acidentes de trânsito com vítimas segundo a área e segundo na
natureza.

Fonte: Detran-ES (2009).




Gráfico 7 – Números de acidentes de trânsito com vítimas segundo os dias da semana.

Fonte: Detran-ES (2009).




                                                                                      80
Gráfico 8 – Números de acidentes de trânsito com vítimas segundo a faixa horária.

Fonte: Detran-ES (2009).




      Dados sobre as vítimas dos acidentes




Gráficos 9 e 10 – Números de vítimas de acidentes de trânsito, e número de vítimas parciais por
sexo.

Fonte: Detran-ES (2009).




                                                                                            81
Gráfico 11 – Número de vítimas parciais por faixa etária.

Fonte: Detran-ES (2009).




Gráfico 12 – Número de vítimas parciais segundo o tipo.

Fonte: Detran-ES (2009).




                                                            82
Gráfico 13 – Número de vítimas fatais por sexo.

Fonte: Detran-ES (2009).




Gráfico 14 – Número de vítimas fatais por faixa etária.

Fonte: Detran-ES (2009).




                                                          83
Gráfico 15 – Número de vítimas fatais segundo o tipo.

Fonte: Detran-ES (2009).




      Dados sobre os condutores dos veículos




Gráficos 16 e 17 – Número de condutores envolvidos em acidentes com vítimas por sexo, e número
de condutores envolvidos em acidentes com vítimas segundo a categoria.

Fonte: Detran-ES (2009).




                                                                                           84
Gráfico 18 – Número de condutores envolvidos em acidentes com vítimas segundo a faixa etária.

Fonte: Detran-ES (2009).




Gráfico 19 – Número de condutores envolvidos em acidentes com vítimas por tempo de habilitação.

Fonte: Detran-ES (2009).




                                                                                                85
Gráfico 20 – Número de condutores envolvidos em acidentes com vítimas por espécie.

Fonte: Detran-ES (2009).




Diante dos dados expostos, pode-se ter a visão geral do grande número de
imprudências e acidentes no trânsito, sendo considerável parte deles ligados a
homens jovens e nos fins de semana. Tal fato está relacionado às saídas para a
balada com os amigos, que combinam, muitas vezes, velocidade, bebida alcoólica e
direção.

Tais registros apontaram os desafios a serem enfrentados e a necessidade de uma
comunicação eficiente do Detran-ES com seus públicos; não só os jovens, mas
todos as pessoas envolvidas em acidentes ou imprudências no trânsito. Essa
comunicação, como visto no Plano de Comunicação da instituição, tinha como
objetivo não apenas o alerta à população, mas também a melhoria da imagem do
órgão perante a sociedade.




3.4. A COMUNICAÇÃO DO DETRAN-ES




                                                                                     86
A partir dos dados pesquisados, o Detran-ES determinou no Plano de Comunicação
elaborado em 2008 certos princípios a serem adotados nas formas de se comunicar
com seus públicos. Tais princípios se pautaram em determinados valores prezados
pela instituição, obedecendo à política de uma comunicação pública voltada para a
cidadania:

      Foco no Cidadão: o cidadão-cliente foi o principal foco das ações do Detran-
       ES;
      Privilegiar a transparência, os fatos e os conceitos: a comunicação devia estar
       pautada em fatos e situações verdadeiras, para evitar a política de
       personificação das autoridades do órgão e Governo;
      Prestação de Contas: através da divulgação de todas as ações do órgão,
       promovendo o debate público e estimulando o engajamento do cidadão;
      Prestação de Serviços: uma das principais atividades do Detran-ES é
       prestação de serviços à sociedade. Coube à comunicação do órgão divulgá-
       los de maneira que possibilite a compreensão de todos os indivíduos;
      Envolvimento    dos       servidores:   sabe-se     que    os   colaboradores     das
       organizações constituem relevante canal de comunicação com a sociedade,
       portanto, as informações e os esclarecimentos aos servidores sobre todas as
       ações do órgão foram colocados em primeiro lugar;
      Envolvimento    social:     procurou-se    manter      constante   envolvimento   da
       sociedade, procurando conhecer os públicos-alvo, a fim de criar formas de
       relacionamento que permitam a compreensão da missão e finalidades do
       órgão;
      Promover a mudança comportamental: o Detran-ES teve como objetivo maior
       promover uma mudança comportamental que garantisse a segurança de
       todos os usuários das vias;
      Comunicação integrada: um dos tópicos mais discutidos até o momento neste
       trabalho, o Detran-ES listou em seu plano a utilização das mais variadas
       ferramentas    de   comunicação,        tais   como:    assessoria   de   imprensa,
       comunicação interna, relações públicas, marketing de relacionamento, dentre
       outras, e não apenas as mídias convencionais. A comunicação devia
       oferecer, assim, linguagens adaptadas aos diferentes públicos, sem deixar de
       atentar para a unidade de informação;
                                                                                         87
   Interiorização da comunicação: é importante lembrar-se das regiões do
    interior do Estado, por isso o planejamento englobou mídia regionalizada com
    mensagens direcionadas para cada região, para que o cidadão do interior
    sentisse a presença do órgão em todos os locais do Espírito Santo;
   Freqüência na mídia e proximidade das comunidades: a instituição defendeu
    que a mudança de comportamento somente seria obtida com freqüência na
    mídia e ações de rua. O órgão procurou desenvolver campanhas de longa
    duração, estando sempre presente nos canais de comunicação, além de se
    manter próximo às comunidades.


Dessa forma, a proposta de comunicação do Detran-ES tinha como objetivo
principal a reconstrução de sua imagem perante a sociedade, adquirindo
confiança através da transmissão do conceito de uma instituição com processos
modernizados e      melhorias no    serviço prestado.    Além disso,      dado   o
desconhecimento de parte das pessoas sobre as atribuições do órgão, outro
objetivo traçado foi o esclarecimento à sociedade sobre o papel e as
responsabilidades do Detran-ES. Além de proporcionar informação à sociedade,
planejou-se também uma comunicação clara internamente, motivando públicos
internos e terceirizados a aderirem aos programas implementados e a ficarem
cientes das propostas de mudança e modernização. Como último objetivo,
estava a criação de uma agenda para a prevenção das notícias negativas,
através da divulgação antecipada de notícias positivas esporadicamente.


O Detran-ES também relata os públicos-alvo que deveriam receber as
mensagens de suas campanhas, começando com os públicos internos, seguindo
a política já mencionada de forte investimento na comunicação interna da
instituição. Também são relatados como públicos, obviamente, os usuários, que,
segundo a pesquisa qualitativa de Damatta, apresentavam idade entre 29 e 49
anos em sua maioria (75% do total), predominância masculina (74%) e renda
familiar de 2 a 6 salários mínimos, sendo 49% do total do público proprietários de
automóveis. Um outro público-alvo seriam as categorias de terceiros,
representadas principalmente pelas CIRETRANs e PAVs, que representam a
instituição diante da população. Como último público-alvo listado, estão os

                                                                                 88
chamados formadores de opinião, cuja importância está em seu poder de
contribuir para a formação da imagem do Detran-ES, representados pelos órgãos
e secretarias do Governo e pela população em geral, que, quando não está na
posição de motorista, é pedestre nas ruas.


No momento da elaboração do plano de comunicação, o Detran-ES preferiu não
determinar uma única abordagem para as campanhas (como, por exemplo,
utilizar campanhas exclusivamente de impacto). Porém, a instituição tinha a
ciência de que a transformação do comportamento da população seria
decorrente do binômio informação-punição. A partir de tal determinação, algumas
diretrizes foram traçadas para todas as campanhas de comunicação que seriam
realizadas, a saber:
      Utilização de depoimentos de cidadãos capixabas: para provocar uma
       aproximação do restante da população, despertando a consciência de que
       qualquer um pode ser vítima de acidentes de trânsito. Nesse caso, as
       campanhas deveriam apresentar depoimentos de impacto, utilizando
       relatos de pessoas afins a todos os públicos: jovens, pais, motoristas,
       pedestres, ciclistas, moradores do interior, etc.;
      Relembrar as leis, multas e perda de pontos na carteira: na pesquisa, já
       mencionada, os pesquisados foram unânimes em demonstrar o receio à
       multa. Embora não seja o meio mais eficiente para modificar a cultura os
       praticantes de imprudências, a multa é um método eficiente de inibição de
       irregularidades. Por isso, o valor das multas deveria ser divulgado nos
       materiais sempre que possível, bem como os pontos pela infração
       cometida;
      Gravar as cenas em locais conhecidos, lembrando fatos corriqueiros: as
       campanhas deveriam ser as mais próximas e comuns aos cidadãos, sem
       transmitir a idéia de artificialidade por vezes existente nas campanhas
       publicitárias. Para o Detran-ES, os indivíduos precisavam entender às
       regras e assimilá-las ao seu dia-a-dia;
      Utilização de números e estatísticas: tal estratégia também serviria para
       aproximar a população da realidade e deveria ser adotada sempre que
       possível nos materiais de comunicação;

                                                                             89
   Despertar a consciência de que o trânsito é responsabilidade de todos: a
       comunicação deveria sempre ressaltar essa temática, promovendo a
       questão do trânsito como exercício de cidadania e respeito à segurança
       dos indivíduos;
      Trabalhar com peças diferenciadas e mídia regionalizada: com o intuito de
       atingir a todos os públicos-alvos por intermédio de uma linguagem mais
       apropriada para cada público e região;
      Trabalhar com campanhas e ações de prestação de serviços: com a
       pretensão de criar um programa para orientar os indivíduos sobre os
       serviços prestados pelo órgão;
      Construção de imagem: por fim, as campanhas a serem elaboradas
       deveriam transmitir a imagem de um Detran-ES próximo da população e
       modernizado, com profissionais eficientes.


Como mencionado, outro aspecto no qual a instituição depositou grande
importância foi a comunicação interna. Uma vez que o Detran-ES conta com
representatividade de CIRETRANs e PAVs em todos os municípios do Estado,
além dos servidores do escritório central, faz-se necessário um canal de
comunicação interna eficaz: em 2009 o quadro de servidores da instituição era
de 705 pessoas. Além disso, a comunicação do órgão também sofreu prejuízos
em virtude das diferenças entre funcionários efetivos e comissionados, e das
constantes mudanças na direção do Detran-ES, que implicam em alterações de
gestão e de rotina dos servidores. Por isso, procurou-se investir na comunicação
interna, por intermédio de parcerias com os departamentos de RH, bem como a
criação de canais de comunicação que unifiquem as informações dos
colaboradores e de terceiros, como jornal mural em todas as CIRETRANs e no
escritório central, informativo on-line para todos os PAVs e jornal impresso para
os credenciados. A importância de todos os membros do Detran-ES e terceiros
se manterem sempre informados está no fato de que funcionários dotados de
informação e bem preparados representam um atendimento de qualidade ao
cliente, contribuindo, consequentemente, para a melhoria da imagem da
instituição.



                                                                              90
O site do Detran-ES também foi um dos pontos a passar por melhorias. O novo
site foi lançado em 2008, e, além da modernização do layout, tem como objetivo
atrair a população para sua utilização através do aumento de informações úteis,
evitando a procura pelos terminais de atendimento e reduzindo a espera e o
atendimento de baixa qualidade. A modernização do site implicará também na
ampliação e melhoria do item “Fale Conosco”, importante canal para
conhecimento dos problemas e dúvidas da população, que deve ser respondido
por um profissional preparado, sendo um jornalista ou assessor de comunicação.
Questão também referente à comunicação do órgão apontada no planejamento é
a central de atendimento telefônico. No momento do planejamento, a central
apresentava-se em condições precárias, com poucos atendentes, que não eram
suficientemente preparados. Propôs-se, então, a construção de uma nova
central, com a ampla divulgação do número telefônico nas campanhas
publicitárias, pois muitos cidadãos até então não tinham conhecimento do
número para atendimento.


Também indispensável para uma comunicação eficiente que promova uma
gestão satisfatória da imagem do Detran-ES é a assessoria de imprensa. A
instituição pretendia que a assessoria fosse o principal foco de mídia positiva
gratuita, utilizando-se, para isso, de algumas ações, como:
      Formação de porta-vozes: através do treinamento de media training para
       os corpos de gerência e direção;
      Contato com a imprensa: promoção de contatos constantes com
       jornalistas, editores e repórteres, com o intuito de estabelecer relações
       cordiais e troca de informações. Incentivar também treinamentos sobre o
       tema trânsito, para esclarecer as dúvidas da imprensa e evitar erros e
       interpretações equivocadas em textos jornalísticos;
      Publicação de artigos: incentivo à publicação de artigos com a temática do
       trânsito, para gerar interesse da população e imprensa;
      Comitê de crise: com o intuito de se mobilizar em caso de crises, é
       composto pela Assessoria de Comunicação, Diretoria Geral e Adjunta e
       Assessoria Jurídica.



                                                                              91
Além do exposto acima, o Detran-ES procurou contar com outros auxílios em sua
comunicação, como reuniões setoriais, visitas do diretor às CIRETRANs e
comunidades, e esclarecimento dos parlamentares sobre os planos da instituição. Já
para os investimentos em publicidade, o órgão contava na época da realização do
plano de comunicação com uma verba superior a R$ 7.000.000,00 anuais (valor
investido tanto em compras de mídia quanto em contratos com agências de
publicidade).


Por fim, o plano relata as formas de mensuração dos resultados da comunicação
executada, que consistiam na contratação de serviço de auditoria e avaliação de
imagem perante a imprensa, análise dos índices de satisfação dos serviços através
do “Fale Conosco” e contratação anual de pesquisas qualitativas e quantitativas para
avaliar as opiniões acerca da imagem da instituição e dos serviços prestados.


É através de tais premissas traçadas para a comunicação que o Detran-ES
desenvolve as estratégias de sua comunicação organizacional, voltada para as mais
diversas mídias, a fim de atingir todos os seus públicos e gerir sua imagem de forma
apropriada. Tais estratégias serão vistas em mais detalhes no próximo capítulo.




                                                                                  92
4. ESTRATÉGIA

                         O combate efetivo à violência no trânsito passa pela conscientização do que
                                  representam os acidentes de trânsito ao indivíduo e à sociedade.

                              (Primeiro parágrafo da Apresentação do Anuário Estatístico de 2009 do
                                                                                         Detran-ES)




4.1. CONSIDERAÇÕES INICIAIS



A frase de abertura deste capítulo ilustra um dos principais objetivos visados pelo
Detran-ES em suas campanhas: conscientizar a população sobre os acidentes de
trânsito, evitando que estes aconteçam. Para tanto, de acordo com os preceitos
estipulados no Planejamento de Comunicação da instituição em 2008, são
realizadas diversas campanhas que lançam mão das mais variadas possibilidades
da comunicação organizacional para atingir seus públicos, conforme as metas
traçadas no eixo estratégico abaixo:

     Eixo 1 – Fortalecimento Institucional;

     Eixo 2 – Excelência em Serviço;

     Eixo 3 – Preservação de Vidas no Trânsito;

     Eixo 4 – Fortalecimento da Rede de Cidades.

Cada um desses eixos teve suas devidas ações traçadas no plano de comunicação
da instituição24, como descrito abaixo:




        Eixo 1 – Fortalecimento Institucional


24
   Não são aqui descritas todas as ações referentes às estratégias de comunicação organizacional
criadas pelo Detran-ES. Será feito um panorama geral nesse primeiro momento do capítulo, a fim de
trazer uma ideia mais abrangente das ações que são de responsabilidade da instituição, que, aliadas
com as estratégias de comunicação, contribuíram para a mudança de imagem da organização.

                                                                                                 93
As ações que diziam respeito ao fortalecimento institucional estavam ligadas
    à sua estrutura e imagem:

   Nova estrutura organizacional

     Projeto de Lei de uma nova estrutura operacional;
     Adequação dos colaboradores às propostas da nova estrutura;
     Realização de concurso público.


   Acerto dos Passivos Funcionais

 Desenvolvimento de proposta de estratégia para uma solução.



   Qualificação dos colaboradores

 Qualificação permanente dos servidores através de uma instituição de
   treinamento contratada.



   Foco na divulgação das ações

 Assessoria de imprensa para manter o relacionamento com os veículos de
   comunicação;
 Divulgação das ações e projetos realizados, por meio de eventos e intervenção
   com a comunidade;
 Aproximação com o terceiro setor e a sociedade organizada.



   Nova logomarca

 Lançamento de uma nova logomarca que represente a nova imagem do
   Detran-ES para a sociedade.



   Sindicância e combate à corrupção

 Conclusão da sindicância iniciada em 2003 para apuração de irregularidades
   de servidores e agentes credenciados;

                                                                             94
 Contratação de auditoria;
 Implantação de sistemas de controle gerencial;
 Construção de indicadores de avaliação sistemática.



     Redução de taxas

 Contratação de consultoria para análise e proposta de redução das taxas.




     Eixo 2 – Excelência nos serviços

     A excelência nos serviços dizia respeito às CIRETRANs e PAVs e ao
     atendimento:

 Reforma da sede e de 100% dos CIRETRANs e PAVs;
 Melhorias no ambiente de trabalho de forma a torná-lo mais “humanizado”, com
     paisagismo, mobiliários, filtros de água, climatização, etc.;
 Padronização da comunicação visual da instituição e incentivo ao uso de
     uniforme para os servidores;
 Definição de regras e procedimentos nos pontos de atendimentos;
 Capacitação gerencial e operacional na área de serviços e de atendimento;
 Implantação de call center profissionalizado;
 Modernização do website com foco na facilidade nos serviços;
 Reformulação do sistema de gestão de credenciados;
 Novo sistema de licenciamento de veículos, bem como priorização da
     excelência dos serviços de habilitação;
 Contratação de auditoria de qualidade para controle do serviço prestado pelos
     agentes credenciados;
 Facilitação do pagamento de taxas e multas por meio de cartão eletrônico.



     Eixo 3 – Preservação de vidas no trânsito
      Sobre a preservação de vidas no trânsito, são levados em consideração os
      aspectos de educação e mobilização social, fiscalização dos infratores e
      segurança nas rodovias:
                                                                              95
Programa Vida Urgente ES

 Contratação da Fundação Thiago de Moraes Gonzaga para a implantação do
   programa Vida Urgente Espírito Santo, atraindo voluntários;
 Ações do Vida Urgente em baladas, escolas, igrejas, praias e eventos;
 Implantação espaço Vida Urgente para atendimento da sociedade e
   apresentação dos projetos culturais ligados ao tema trânsito.



   Estudo do comportamento do motorista

 Contratação do professor e antropólogo Roberto Damatta e do Instituto Futura
   para estudo do comportamento do motorista capixaba no trânsito.



   Campanhas educativas especiais

 Priorização de campanhas educativas voltadas para segmentos e problemas
   variados, como transporte escolar, faixa de pedestre, cinto no banco traseiro,
   motociclistas, etc.



   Blitz eletrônica

 Aquisição de equipamentos para identificação imediata dos infratores de
   trânsito nas vias.



   Biometria digital

 Contratação de empresa para implantar o sistema de biometria digital, que
   possibilitaria a identificação segura do habilitado e convênio com os bancos
   nacionais de dados de segurança.



   Programa de controle de poluição veicular – PCPV


                                                                              96
 Assinatura de convênio para controle da emissão de poluentes dos automóveis,
     por meio de equipamentos específicos.



     Intensificação do Madrugada Viva e Praia Viva

 Atuação em sintonia com o programa Vida Urgente;
 Aquisição de equipamento para os agentes fiscalizadores.



     Modernização da Delegacia de Delitos de Trânsito

 Aquisição de equipamentos para melhores resultados na apuração dos
     acidentes de trânsito;
 Disponibilizar atendimento às famílias das vítimas.



     Campanhas educativas nas inaugurações das rodovias

 Comandos educativos nas comunidades que receberam rodovias estaduais.



     Melhoria nos sistemas de pesagem das rodovias estaduais

 Aquisição de balanças para o DER-ES (Departamento de Estradas de
     Rodagem do Espírito Santo).



     Melhoria na sinalização das rodovias

 Financiamento para a sinalização através de repasse para o DER-ES.



     Regulamentação de transportes de cargas

 Criação de legislação específica para o transporte de rochas e outros
     segmentos.



     Eixo 4 – Fortalecimento da rede de cidades

                                                                           97
O último eixo diz respeito às ações relacionadas à mobilidade urbana na
      região de Vitória e à municipalização do trânsito:


  Apoio financeiro para realização de estudos e projetos de mobilidade urbana;
  Convênios com municípios para a sinalização das vias;
  Convênio para municipalização de trânsito;
  Realização do Fórum Capixaba de Gestores de Trânsito e Transporte.


Relatadas todas as ações mencionadas no planejamento de Comunicação do
Detran-ES, parte-se para o estudo específico das ações de comunicação
organizacional. Para compreensão de como tais públicos receberam a mensagem e
dos resultados obtidos, serão descritas algumas das principais campanhas
executadas pelo órgão, bem como outras ações que contribuíram para a imagem
que a instituição sustenta atualmente.




4.2. MUDANÇA DE LOGOMARCA



De acordo com o plano de comunicação do Detran-ES a antiga logomarca precisava
ser substituída, pois transmitia um conceito errôneo e ultrapassado do trânsito. A
logo com a imagem da pomba datava do ano de 1988, e, segundo a instituição, não
transmitia o conceito de trânsito pelo fato de a paz ser necessária em todos os
segmentos, e não somente no trânsito. Além disso, a pomba denota passividade,
não contribuindo para uma mudança de comportamento almejada pela instituição.
Assim, é criada a logomarca abaixo (Figura 4):




                                                                                  98
Figura 4 – Nova logomarca Detran-ES

Fonte: Planejamento de Comunicação Detran-ES (2008)



A logomarca foi criada por Ronaldo Barbosa, que utiliza a seguinte defesa para sua
criação:

                       “A marca se desenvolve em planos tridimensionais com grande força
                       geométrica. Suas terminações triangulares sugerem sentidos e
                       direções, num fluxo contínuo e sistemático de ir e vir. Em conjunto
                       com essa harmonia dos elementos surge o nome DETRAN, que é
                       passível de vários posicionamentos em relação ao ícone”.



Para o Detran-ES, a logomarca foi criada para alertar a população sobre as
transformações da instituição, transmitindo a sensação de modernidade e rigidez.
Dentre as mudanças que a instituição pretendia tornar do conhecimento público de
acordo com sua nova identidade, estão: a nova estrutura física, a melhoria no
atendimento, o progresso nos serviços prestados por meio da internet e call center,
e as novas abordagens com o público, principalmente os jovens.

Também como objetivo da mudança da logomarca estava a padronização dos locais
conveniados e pontos de atendimento. Para isso, foi criado um selo oficial,
resolvendo o problema da banalização da marca do Detran-ES, que estampava
fachadas, uniformes e veículos de terceiros, provocando uma confusão na mente
dos indivíduos. Por isso, foi proibido o uso da logomarca da instituição através de
uma publicação no Diário Oficial e um selo específico foi elaborado para a utilização
obrigatória de conveniados e pontos de atendimento (Figura 5):




                                                                                       99
Figura 5 – Selo para agentes credenciados ao Detran-ES

Fonte: Planejamento de Comunicação Detran-ES (2008)




4.3. COMUNICAÇÃO INTERNA

Como verificado no capítulo anterior, o plano de comunicação do Detran-ES
priorizou a comunicação interna, para que os membros do órgão, bem como os
colaboradores das CIRETRANs e PAVs estivessem suficientemente preparados
para atender a população. Assim, foi implementado um jornal mural, tanto na sede
quanto nas CIRETRANs. Já nas PAVs, foi enviado um informativo on-line que
atingia a todos os funcionários.

Outra ação de comunicação interna consistia na comunicação com os agentes
credenciados, parceiros e órgãos ligados ao governo. Para estes foi veiculado
mensalmente um House Organ25 com informação sobre todas as ações
desenvolvidas pelo Detran-ES, bem como resoluções que modificassem a
metodologia de trabalho.




25
   House Organ é a denominação dada ao veículo (jornal ou revista) de uma organização.
Geralmente, os House Organs divulgam fatos e realizações da empresa ou instituição e podem ter
diferentes formatos, dependendo do público a que são direcionados. (Fonte:
http://www.comunicacaoempresarial.com.br/comunicacaoempresarial/conceitos/houseorgan.php.
Acesso em 25/05/2011).

                                                                                             100
4.4. CASE: AMIGO CAMINHONEIRO



Além de dados nacionais dos acidentes envolvendo caminhões (30% dos acidentes
com vítimas fatais, acarretando um dispêndio anual estimado em 22 milhões de
reais), no Espírito Santo a frota de caminhões também deve ser levada em
consideração, com seus aproximados 50,5 mil veículos26. O Estado apresenta
intensa movimentação de veículos de carga por ser cortado pelas BRs 101 e 262 e
pela sua característica econômica, que conta com o complexo portuário e indústrias
de grande porte27.

Preocupado com tais números, também em virtude de os acidentes envolvendo
caminhões serem, muitas vezes, os mais graves, o Detran-ES elaborou a campanha
“Amigo Caminhoneiro”, em parceria com a Polícia Rodoviária Federal, Polícia Militar,
Secretaria    Estadual    de    Esportes,     Sest/Senat,    Sindipostos,      Transcares       e
Fetransportes. A campanha consistiu em abordagens educativas e de saúde,
realizadas por voluntários em tendas de apoio, em locais previamente determinados
pelo Detran-ES em conjunto com a PRF e a PM. Nas tendas, os caminhoneiros
receberam materiais educativos e foram submetidos a exames de saúde gratuitos.
Também       foram   realizados     nas   tendas     questionários      para   identificar    os
comportamentos ao volante, hábitos de sono e condições físicas. Além disso, os
motoristas dos caminhões receberam orientações sobre postura física e hábitos
alimentares, além de dicas de direção preventiva.

Para   o     Detran-ES,   são     descritos   como    objetivos    da    campanha      “Amigo
Caminhoneiro”: a redução do número e da gravidade dos acidentes envolvendo
caminhões, a conscientização dos caminhoneiros sobre sua responsabilidade nas
estradas conduzindo veículos de grande porte, o alerta para os riscos na estrada,
cuidados com a saúde e uso de entorpecentes ao volante. Outro objetivo que



26
  Dados extraídos da apresentação elaborada pelo Detran-ES para a campanha “Amigo
Caminhoneiro”.
27
  Fonte: http://www.detran.es.gov.br/_conteudo/2010/02/918-amigo+caminhoneiro.html. Acesso em
29/05/11.

                                                                                             101
representou também a principal estratégia de apelo da campanha foi sensibilizar os
caminhoneiros sobre a importância deles para suas famílias.

Assim, com o argumento de que a família é o porto seguro do caminhoneiro, dada
sua rotina de riscos nas estradas, são executadas uma série de ações para a
campanha “Amigo Caminhoneiro”, cujo slogan é “Caminhoneiro. Não corra riscos na
estrada, sua família precisa de você”. Tais ações foram acompanhadas de
publicidade em mídias voltadas para os condutores de caminhões, visto que estes,
em constante trabalho nas estradas, não são atingidos facilmente por mídias de
massa tradicionais; por isso, procurou-se entregar o material impresso em mãos, e
trabalhar com o veículo rádio, mídia de maior acesso aos caminhoneiros.

A campanha, portanto, além das ações nas tendas descritas acima, foi elaborada
por intermédio dos seguintes materiais:

      Logomarca da campanha:




Figura 6 – Logomarca Campanha Amigo Caminhoneiro

Fonte: Detran-ES



      Cartaz: fixado nos postos de combustíveis, terminais portuários e empresas:




                                                                                102
Figura 7 – Cartaz Campanha Amigo Caminhoneiro

Fonte: Detran-ES




      Folheto 1: entregue para os caminhoneiros nas tendas de ações da
       campanha:




                                                                    103
Frente:




Verso:




Figuras 8 e 9 – Folheto Campanha Amigo Caminhoneiro

Fonte: Detran-ES




        Folheto 2: entregue às empresas ligadas ao Detran-ES:

                                                                 104
Frente:




Verso:




Figuras 10 e 11 – Folheto Campanha Amigo Caminhoneiro para as empresas

Fonte: Detran-ES




        Spots: alguns spots direcionados aos caminhoneiros foram criados, por ser o
         rádio um veículo de alcance dos motoristas, que muitas vezes dirigem com o
         rádio do caminhão ligado:


         Spot 1 - Alimentação:
                                                                                105
“Olá, amigo caminhoneiro! A essa hora da manhã bate aquela fome e você
„tá‟ na estrada pensando do no que vai almoçar, não é? Aí vão algumas dicas:
evite comer alimentos gordurosos durante as viagens, como batata frita,
salgadinhos e outras frituras, e nem pense em beber! A comida pesada e a
bebida alcoólica provocam cansaço, sonolência e mal-estar, e ainda fazem
você perder o rendimento na estrada. As comidas gordurosas também podem
causar doenças do coração. É... consultar um médico de tempos em tempos
é importante para quem tem a profissão de caminhoneiro, faça exames do
coração e de problemas do sono. Uma atitude irresponsável pode colocar em
risco a vida de muitas pessoas, inclusive a sua! Com a vida não se brinca,
meu amigo, lembre-se que sua família está em casa, te esperando, cheia de
saudade. Caminhoneiro, seja prudente, não corra riscos na estrada. Sua
família precisa de você. Detran, um novo Espírito Santo. Governo do Estado.”


Spot 2 – Respeito
“Olá, amigo caminhoneiro! Pelas estradas desse Brasil você segue levando a
paixão de dirigir o seu caminhão, „aôôô‟. Como você está num carro alto e
forte, precisa redobrar o cuidado ao cruzar com outros motoristas,
motociclistas e pedestres. O importante na estrada é manter a cabeça fria, e
nem pense em disputar espaço com os veículos menores, „pra‟ quê? Não se
arrisque, respeite as leis de trânsito, especialmente os limites de velocidade,
não ultrapasse os locais proibidos. Uma atitude irresponsável pode colocar
em risco a vida de muitas pessoas, inclusive a sua! Com a vida não se brinca,
meu amigo, lembre-se que sua família está em casa, te esperando, cheia de
saudade. Caminhoneiro, seja prudente, não corra riscos na estrada. Sua
família precisa de você. Detran, um novo Espírito Santo. Governo do Estado.”


Spot 3 – Sono:
“Bom dia, amigo caminhoneiro! A gente quer começar esta manhã pegando
uma carona com você. E por falar em dia, você teve uma boa noite de sono?
„Tá‟ descansado pra encarar mais um dia de estrada? „Óóó‟, se você „tá‟
piscando os olhos, meio sonolento, aí vai uma dica importante: acorde „pra‟
vida! Pare no próximo posto, e tire um bom cochilo. Nem pense em tomar

                                                                           106
comprimidos para ficar acordado, o arrebite causa dependência, pode levar
    ao infarto e a outras doenças do coração. É, sim senhor. Uma atitude
    irresponsável pode colocar em risco a vida de muitas pessoas, inclusive a
    sua! Com a vida não se brinca, meu amigo, lembre-se que sua família está
    em casa, te esperando, cheia de saudade. Caminhoneiro, seja prudente, não
    corra riscos na estrada. Sua família precisa de você. Detran, um novo Espírito
    Santo. Governo do Estado.”


   Jingle: além dos spots, foi veiculado nas rádios um jingle para os
    caminhoneiros:
    “No vai e vem das estradas,
    Não dá „pra‟ gente arriscar.
    Meu amigo caminhoneiro,
    viaje sempre devagar.
    A estrada é nossa vida,
    Ganha pão, a nossa amiga,
    Ela merece respeito,
    E atenção o tempo inteiro.
    Sou valente pai de família,
    E um bom caminhoneiro,
    Me arriscar não é vantagem,
    Amanheci, o dia inteiro,
    E quase já na chegada,
    A saudade vai apertando.
    Seja prudente na estrada,
    Tem família te esperando.
    Se o sono já vem chegando,
    O melhor é descansar,
    É mais um dia de estrada,
    Mais seguro eu vou chegar.
    Detran, um novo Espírito Santo.
    Governo do Estado.”



                                                                              107
4.5. CASE: SEMANA NACIONAL DE TRÂNSITO

Para a Semana Nacional de Trânsito de 2010, organizada pelo DENATRAN, o tema
escolhido foi Cadeirinha e Cinto de Segurança. Porém, segundo o Detran-ES o tema
cadeirinha já foi muito discutido no Estado, em campanhas, ações educativas e
assessoria de imprensa. Já sobre o tema cinto, a instituição desenvolveu
campanhas de conscientização na mídia e ações educativas. Porém, na semana de
18 a 25 de setembro de 2010, o órgão sentiu a necessidade de focar a temática
moto, dados os números alarmantes de acidentes envolvendo motociclistas no
Estado, que aumentaram 800% de 2006 a 2010 28.

Em virtude de tais números, a mídia do Espírito Santo, principalmente os telejornais,
produzem uma série de reportagens negativas sobre o tema. Uma delas foi ao ar no
dia 11 de agosto de 2010 na TVE, em que é dito que o Hospital Regional Central,
em apenas 8 meses de funcionamento, recebeu números alarmantes de
atendimentos originados de acidentes de trânsito, somando 43% de todos os
atendimentos do hospital. Por isso, o Detran-ES resolve voltar o tema da Semana
Nacional de Trânsito para os motociclistas, a fim de minimizar os acidentes
envolvendo motos, e reduzir a incidência de cobertura midiática negativa.

Dentre as ações da Semana Nacional de Trânsito realizada no Espírito Santo no
último ano, estavam:

         No dia 18/09, foi realizada uma ação educativa em frente à sede do Detran-
          ES, sobre cadeirinha e cinto.
         Criação de um filme educativo em linguagem de reportagem sobre os
          motociclistas. O intuito foi distribuir o filme para os Centros de Formação de
          Condutores do Estado, para ser usado nas aulas teóricas ou em palestras
          gerais.
         Coletiva de imprensa no dia 20/09 sobre a Semana de Trânsito, com
          participação da Polícia Militar e da Secretaria de Saúde, onde foi apresentado
          o plano de ação para evitar os acidentes, por intermédio do filme educativo,

28
     Dados relatados pelo próprio Detran-ES

                                                                                    108
de apresentações de estatísticas e entrega de um press kit com uma cópia do
       filme produzido.
      De 20 a 24/09 foram realizadas blitz educativas para os motociclistas em
       pontos de concentração de veículos em Vitória, Serra, Cariacica e Vila Velha.
       As blitze aconteceram em parceria com credenciados, Sindimotos, CFCs,
       PMES, prefeituras e PRF, onde os motociclistas foram orientados sobre as
       normas de segurança e receberam folhetos informando as penalidades
       referentes   à     motocicleta.   Os   motociclistas   flagrados    cometendo
       irregularidades tiveram as CNHs detidas, e só puderam restabelecê-las
       gratuitamente se comparecessem a um evento pertencente à Semana
       Nacional de Trânsito, onde assistiram a uma sessão do filme educativo e a
       uma palestra educativa, no auditório do Detran-ES e no Batalhão de Trânsito.
       Em dois dias de blitz, foram 138 motociclistas que cometeram infrações e
       tiveram sua multa perdoada por assistirem ao filme e à palestra.
      Outras palestras com a exibição do filme sobre motociclistas foram realizadas
       em Cariacica, em escolas de 2º grau, e na Assembléia Legislativa.
      Envio de mala direta educativa para todos os então 472.000 motociclistas
       cadastrados no Detran-ES.
      No encerramento da Semana Nacional de Trânsito no dia 25/09, foi realizada
       pelo Sindimotos uma passeata de motociclistas, partindo da Praça do Papa
       até o campinho do Convento da Penha, com o intuito de promover a
       consciência da importância da segurança aos condutores de motocicletas.




4.6. CASE: LIGADO NO TRÂNSITO



Com o objetivo principal de influenciar o comportamento dos capixabas no trânsito, o
Detran-ES criou a campanha “Ligado no Trânsito”. Procurando estimular o debate e
a reflexão nas mídias sociais, a campanha ganhou alcance e adesão do público
jovem, o que se tornou sua principal característica. Porém, as ações no meio off-line

                                                                                 109
não foram deixadas de lado, mas sim passaram a atuar em conjunto com o meio on-
line; atingindo, assim, tanto os públicos das mídias tradicionais quanto os adeptos de
redes sociais e da internet.

A primeira ação da campanha foi chamada de “Show de Irregularidades no
Intervalo”, e apontava as formas certas e erradas de agir no trânsito por meio de
cenas reais gravadas nas ruas da cidade com cidadãos cometendo infrações e
sendo “julgados” por outros indivíduos, que comentavam as infrações aplicando
cartões vermelhos ou amarelos, conforme a gravidade (como avançar o sinal
vermelho, falar ao celular ou realizar uma ultrapassagem indevida). Também foi
desenvolvida, em conjunto, uma cartilha contendo os principais procedimentos para
uma direção segura, distribuída em grande escala. A primeira tiragem foi de 15 mil
exemplares, sendo que posteriormente parceiros também reproduziram o material.

Os vídeos das irregularidades, exibidos num canal do YouTube, foram divulgados
também em outras mídias sociais, como Twitter e Orkut, além de serem expostos
espontaneamente em blogs.      Além disso, no Orkut, foram incitados debates em
comunidades já existentes sobre o assunto, e no Twitter foi criado um perfil com
nome fantasia alusivo ao tema trânsito (@ligadotransito), para divulgar vídeos e
dicas de trânsito, estimulando a participação e interagindo com os usuários da rede.

A ação subsequente atingiu cerca de 100 mil pessoas e estimulou sua participação
em depoimentos sobre experiências pessoais de uso do cinto de segurança. Com o
nome “Eu decidi pela vida: use o cinto de segurança”, as participações se deram em
um blog e reverberaram em outras mídias sociais.

Outra ação de ampla divulgação na imprensa e com grande número de adeptos nas
redes sociais foi relacionada à temática bebida x direção. Voltada para o público
jovem, a intenção foi transmitir a ideia de que não é preciso correr riscos para
aproveitar a balada. Dessa forma, o objetivo é incentivar a eleição de um motorista
por noite e o uso do táxi. A ação teve início com a realização de ações promocionais
na internet que sortearam corridas de táxi, com o direito de levar os amigos para
aproveitar a noite em uma balada com tudo pago em casas noturnas parceiras da
campanha. Quem ganhava a promoção, autorizava o direito de uso de imagem. O
percurso de ida e volta no táxi era registrado em vídeo, editado e publicado no

                                                                                  110
YouTube posteriormente. Os relatos contidos nos vídeos se transformavam em
tópicos de discussão nas redes sociais, que atraíram a atenção de muitos jovens.
Essa ação também teve como mídia de apoio a Rádio Cidade, que tem ampla
cobertura entre os jovens do Estado.

Houve também uma segunda estratégia referente à ação anterior, que consistiu na
escolha do motorista da rodada. Sortearam-se grupos de pessoas para irem a uma
festa em Guarapari, sendo que um dos sorteados não deveria beber para conduzir o
grupo com segurança no trajeto de ida e volta da festa.

A partir das ações acima descritas, blogueiros começaram a comentar e difundir os
vídeos da campanha pela internet, e a repercussão atraiu a atenção dos jornalistas,
o que gerou muito espaço espontâneo no noticiário em jornais impressos (A Tribuna
e A Gazeta), rádio, revistas e TV (Jornal ES Notícia 2ª Edição, Tribuna Notícias e
Em Movimento). A campanha ganhou projeção nacional com a exibição de
reportagem no Jornal Hoje da Rede Globo, o que também repercutiu na imagem
positiva do serviço público do ES no cenário nacional. Além disso, segundo dados
divulgados pela Agência E-Brand, idealizadora da campanha, mais de 450 mil
pessoas foram impactadas na internet pelos conteúdos gerados pelas redes sociais,
e aconteceram 43 mil exibições dos vídeos no YouTube, bem como milhares de
registros espontâneos foram verificados no Facebook e Twitter. O valor de mídia
espontânea representou R$ 1.173.457,95 (o que representa mais de seis vezes o
valor investido na campanha). Assim, a agência afirma que o Detran-ES construiu
um canal aberto de comunicação com o jovem, fortalecendo o sentimento de
apropriação da causa por esse público.


Ainda sobre a audiência da campanha no meio on-line, a adesão dos blogueiros foi
incentivada também a partir de um evento promovido em um ponto de encontro de
pessoas ligadas ao meio - uma cafeteria - em um bairro freqüentado por jovens.
Nessa cafeteria foi apresentada a campanha e debatido o tema trânsito entre
blogueiros renomados, que contribuíram com a idéia não só nos próprios blogs,
como também pelo Twitter e Facebook. Ocorreram também debates abertos em
redes como o Orkut, que denunciaram que o público ainda precisa de conhecimento
acerca das leis de trânsito e das responsabilidades de cada órgão e da sociedade
em geral. A campanha on-line também foi divulgada nos principais sites de conteúdo
                                                                               111
como o Google – uma mídia que permite ter grande volume de exibição. Quando se
percebeu que o público havia compreendido e apreendido a ideia da campanha,
realizou-se um evento em outro ponto de encontro dos internautas, para
apresentação da campanha como um todo.

Já no Carnaval de 2011, a campanha “Ligado no Trânsito” também elaborou uma
estratégia chamada “A Moda é Curtir o Carnaval Ligado no Trânsito”, com atuação
de três blogueiras dando dicas sobre o Carnaval e sobre segurança no trânsito. A
ação ainda sorteou dois grupos para assistir ao desfile das escolhas de samba de
Vitória. Também nesse período de Carnaval os painéis luminosos da rodovia
Rodossol continham frases sobre segurança no trânsito, advindas de participações
dos internautas no Twitter, que deveriam mandar sua sugestão de frase para o
Twitter @ligadonotransito seguida da hashtag #LigadonaRodossol.

Variadas ações foram executadas em relação à campanha “Ligado no Trânsito”, que
começou como um incentivo aos jovens e terminou com a divulgação espontânea
desse público e da imprensa. A campanha está em voga há um ano, e as redes
sociais continuam sendo constantemente atualizadas com dicas de trânsito e um
vasto conteúdo sobre as campanhas, tanto atuais quanto as já realizadas. Abaixo se
encontram os endereços eletrônicos do site da campanha e das redes sociais
correspondentes, bem como ilustrações que demonstram a participação dos
usuários nas redes sociais.

Blog: http://www.ligadonotransito.com.br/

Perfil no Orkut: http://www.orkut.com.br/Main#Profile?uid=4838608587160716250

Perfil no Facebook: https://www.facebook.com/ligadonotransito

Perfil no Twitter: http://twitter.com/#!/ligadotransito

Canal no YouTube: http://www.youtube.com/ligadonotransito#p/u/61/2Z_ewFLx56k




      Logomarca da campanha:




                                                                              112
Figura 12 – Logomarca Campanha Ligado no Trânsito

Fonte: Detran-ES




      Canal no YouTube:




                                                    113
Figura 13 – Canal do YouTube do Ligado no Trânsito

Fonte: YouTube (2011).




      Discussão em comunidade do Orkut:




                                                     114
Figura 14 – Discussão em Comunidade do Orkut

Fonte: Orkut (2011).




      Posts no Twitter




                                               115
Figura 15 – Posts no Twitter com a menção @ligadotransito

Fonte: Twitter (2011).




4.7. CASE: VIDA URGENTE



Com 10 anos de história, o “Vida Urgente” (chamado de Fundação Thiago de
Moraes Gonzaga) se tornou um dos projetos mais promissores e reconhecidos, com
projeção nacional, que surgiu no Rio Grande do Sul e ganhou filiais em outros
estados brasileiros, inclusive no Espírito Santo, com auxílio do Detran-ES. Com o
intuito de reduzir a violência no trânsito através de trabalho voluntário, o projeto
realiza várias ações voltadas principalmente para o público jovem. As ações vão
desde abordagens no trânsito e em shows, até a realização de eventos, como

                                                                                116
exposições, concertos, seminários, shows, corais, palestras, dentre outras. O “Vida
Urgente” também conta com outras ações, como Grupo de Apoio, Atendimento
Jurídico, Mural dos Pais, Teatro, Amigos pela Vida, vídeos educativos e um livro.

Para se tornar voluntário do projeto “Vida Urgente” é preciso fazer um cadastro
através do site http://www.voluntariosdavidaurgente.com.br/cadastro.php?estado=8
e aguardar o contato da equipe responsável. Após a fase do cadastro os
interessados são submetidos a um curso de capacitação, para que possam assim
participar das ações do projeto.

O projeto nasceu no Rio Grande do Sul a partir da mobilização dos pais de Thiago
Moraes de Gonzaga, que sofreu um acidente de trânsito e faleceu. A fundação, que
ganha o nome de Thiago, posteriormente criou o programa “Vida Urgente”, que
procura mobilizar a sociedade para a preservação das vidas no trânsito através de
ações educativas e culturais.

O nome “Vida Urgente” foi criado pela mãe de Thiago, Diza Gonzaga, já o símbolo
da borboleta da logomarca Diza dedica também ao filho, a quem ela chamava de
“pesquisador-borboleta” todas as vezes em que ele mudava de ideia, como acontece
corriqueiramente com os adolescentes29.

Logomarca da campanha no Espírito Santo:




Figura 16 – Logomarca Projeto Vida Urgente

Fonte: Detran-ES.

29
  Fonte: site Vida Urgente: http://www.vidaurgente.org.br/site/int_fundacao-
secao.php?secao=o_nome_e_a_borboleta. Acesso em 30/05/11

                                                                                    117
Algumas peças publicitárias:




Figuras 17, 18, 19 e 20 – Peças publicitárias Projeto Vida Urgente

Fonte: Site Projeto Vida Urgente




                                                                     118
119
Figuras 21, 22 e 23 – Peças publicitárias Projeto Vida Urgente

Fonte: Site Projeto Vida Urgente




4.8. OUTRAS CAMPANHAS: TRANSPORTE ESCOLAR, PRAIA VIVA,
NUNCA DÊ MOLE: SE BEBER NÃO DIRIJA, FAIXA DE PEDESTRE,
MADRUGADA VIVA, MOTOCICLISTA.



       Transporte Escolar

Logomarca da campanha:




                                                                 120
Figura 24 – Logomarca Campanha Transporte Escolar

Fonte: Detran-ES.




Para que as crianças sejam transportadas com segurança para a escola, os pais e
responsáveis precisam de atenção ao escolher o serviço de transporte escolar. É
papel do Detran-ES transmitir informações sobre um transporte escolar seguro aos
pais dos estudantes. Além de informar, a instituição, em parceria com o governo do
Espírito Santo, realiza periodicamente blitzes para fiscalizar o transporte escolar,
conferindo o credenciamento dos veículos transportadores e a carteira de habilitação
dos condutores. Também são conferidos itens de segurança e o estado de
conservação do veículo, além da faixa lateral amarela com a inscrição “Escolar”
obrigatória.

      Praia Viva

Logomarca da campanha:




                                                                                121
Figura 25 – Logomarca Campanha Praia Viva

Fonte: Detran-ES.




O “Praia Viva” é outra campanha do Detran-ES em parceria com o governo do
Estado. As ações da campanha acontecem principalmente em datas comemorativas
e shows e períodos cujo fluxo de pessoas e turistas é maior; sendo geralmente no
período da tarde, quando os banhistas retornam das praias.

A campanha, que atua de norte a sul do litoral do Estado e em Vitória, é dividida em
duas extensões: uma educativa, por intermédio de grupos de voluntários, e outra de
fiscalização, realizada pela Polícia Militar. No último caso, os motoristas flagrados
com sintomas de ingestão de bebidas alcoólicas são submetidos ao teste de
bafômetro, e, em caso de consumo de álcool comprovado, são determinadas as
punições correspondentes.

      Nunca Dê Mole: Se Beber Não Dirija

Logomarca da campanha:




                                                                                 122
Figura 26 – Logomarca Campanha Nunca Dê Mole: Se Beber Não Dirija

Fonte: Detran-ES.




Também idealizada pelo Detran-ES junto ao governo do Estado, a campanha
procura utilizar uma linguagem informal e divertida para atingir o público jovem.
Realizada também por jovens, fazem parte da campanha jogos de integração,
brindes e materiais educativos. Como já diz o nome, seu intuito é reduzir os riscos
de acidentes no trânsito causados pelo consumo de álcool, cujos números são
alarmantes, principalmente nos fins de semana. A campanha conta ainda com ações
publicitárias na televisão, rádio e internet.

      Faixa de Pedestre

Logomarca da campanha:




                                                                               123
Figura 27 – Logomarca Campanha Faixa de Pedestre

Fonte: Detran-ES.




A campanha foi iniciada em 2005 pelo Detran-ES, com o objetivo de conscientizar a
população sobre a importância de atravessar na faixa de pedestre com segurança.
Com o tema “Parar na faixa é sinal de respeito à vida”, buscou-se integrar
motoristas, motociclistas e pedestres, sendo que a estes últimos ficou transmitida a
mensagem de sempre estender a mão ao atravessar em faixas onde não há
semáforo.

Em 2009, a campanha é reformulada, e ganha uma nova temática, passando a
trabalhar o emocional dos indivíduos através de “uma abordagem associada aos
sonhos, visto que nas faixas de pedestre não passam apenas pessoas, mas também
sonhos, sentimentos e negócios”30. Para essa nova fase da campanha “Faixa de
Pedestre”, voluntários caracterizados vão aos principais locais de travessia de
pedestres e fluxo de veículos e incentivam o ato de estender a mão ao atravessar na
faixa.




        Madrugada Viva
30
   Fonte: Site Detran-ES: http://www.detran.es.gov.br/_conteudo/2009/11/674-
faixa+de+pedestre++a+seguranca+esta+na+sua+mao.html. Acesso em 30/05/11

                                                                                124
Logomarca da campanha:




Figura 28 – Logomarca Campanha Madrugada Viva

Fonte: Detran-ES.




Assim como o “Praia Viva”, o “Madrugada Viva” é também realizado em conjunto
pelo Detran-ES e o governo do Estado, com o intuito de combater a ingestão de
bebidas alcoólicas pelos motoristas, procurando alertá-los sobre os riscos de
acidentes causados pelo efeito do álcool. Recebendo material educativo e brindes,
os motoristas são abordados por voluntários em bares, shows e demais locais com
grande concentração de jovens.

A campanha também funciona com a blitz punitiva, em parceria com a Polícia Militar.
Como já mencionado no “Praia Viva”, os motoristas flagrados no teste do bafômetro
com ingestão de álcool comprovada, têm as devidas punições, de acordo com o teor
alcoólico.




      Motociclista

Logomarca da campanha:
                                                                               125
Figura 29 – Logomarca Campanha Motociclista

Fonte: Detran-ES.




O tema motociclista, como visto nos comentários acima sobre a Semana Nacional
de Trânsito de 2010, é recorrente no Estado. Além dos números alarmantes de
acidentes envolvendo motocicletas, a preocupação se dá também pelo aumento do
número de usuários de moto, em virtude dos custos menores para aquisição e
manutenção, bem como pelo asfaltamento de estradas estaduais no interior, o que
representou mais possibilidades de uso das motocicletas31.

Em 2007 nasce então a campanha “Motociclista, coloque em prática as leis de
trânsito”. Na grande Vitória, motociclistas eram alertados sobre a necessidade de
igualdade entre pedestres, motoristas e motociclistas, para que todos respeitem as
leis em prol de um trânsito mais seguro e humano. Já no interior, os motociclistas
passavam por abordagens educativas em blitzes, além de a campanha estar
presente em rádios e TVs locais.



31
   Inclusive, ainda resistem as matérias sobre o aumento do número de motocicletas no Estado, cujos
números mostram que a frota de motos cresceu 46% de 2008 a 2011, enquanto que a de carros teve
um aumento de 19% no mesmo período de tempo. Fonte: matéria divulgada em 30/05/11 no Portal
Gazeta On Line:
http://gazetaonline.globo.com/_conteudo/2011/05/noticias/a_gazeta/dia_a_dia/865331-em-nove-anos-
mais-motos-do-que-carros.html. Acesso em 31/05/11.

                                                                                              126
Os objetivos da campanha, segundo o Detran-ES, eram despertar a consciência do
respeito às leis de trânsito como forma de evitar acidentes; promover a cooperação
entre motoristas, motociclistas e pedestres; reduzir o número de vítimas de
acidentes de trânsito e tornar o motociclista um aliado na prevenção de acidentes,
enfatizando a ideia do respeito ao próximo e da preservação da vida.




4.9. CONCEITOS E PRÁTICAS



As múltiplas ações de comunicação realizadas pelo Detran-ES encontram respaldo
nas reflexões de Muniz Sodré, que traz como conceito uma “articulação hibridizante
das múltiplas instituições [...] com as várias organizações de mídia [...]” (SODRÉ,
2002, p. 40), conforme discutido no início deste trabalho. Abordando o fenômeno da
sociedade midiatizada, o autor demonstra como os indivíduos passam a conviver
com a mais variada gama de informações em um número de mídias que cresceu
muito nos últimos anos em virtude dos avanços da tecnologia, absorvendo tais
informações em seu cotidiano. É nessa sociedade carregada de informações, de
possibilidades de entretenimento e interação entre indivíduos e com o conteúdo dos
meios de comunicação, que o Detran-ES pensa em estratégias para seu
planejamento de comunicação.


Adicionalmente, as práticas do Detran-ES também dialogam com o conceito de
“comunicação em rede”, de Gustavo Cardoso, apresentado alhures. Tal autor
complementa o conceito de sociedade midiatizada, defendendo o fluxo de
comunicação nesse contexto, que se dá em rede: “A apropriação social das
tecnologias de informação e comunicação na era da informação caracteriza-se pela
sua interligação em rede” (CARDOSO, 2007, p. 32). Como visto, trata-se
exatamente da forma como o Detran-ES trabalha a sua comunicação, utilizando-se
tanto de mídias convencionais (como jornal, TV, rádio, dentre outras), como de
mídias mais recentes, criadas por intermédio da tecnologia (representadas
principalmente pela presença nas redes sociais). Ocorre que o conteúdo por vezes
                                                                               127
divulgado nas redes sociais da organização pautou discussões em jornais, assim
como uma mesma campanha teve material impresso e spots no rádio, sendo que
tais meios transmitiam a mesma mensagem de forma a direcionar-se para públicos
mais específicos.


Assim como Sodré, Cardoso também trata da interação dos indivíduos com os meios
de comunicação na atual sociedade, em que o papel das mídias de informação é
fundamental. Para Cardoso, as pessoas sentem a necessidade de buscar
informação e interagir com as mídias, assumindo a interatividade um papel tão
relevante que passa até mesmo a moldar as mídias por ditar as formas de seus
usos. Percebendo tal comportamento da sociedade, o Detran-ES apropria-se
inteligentemente da linguagem e dos artifícios das redes sociais na internet para
transmitir sua mensagem ao público jovem.


Dessa forma, Cardoso e Sodré, bem como os demais autores estudados,
demonstram a importância da comunicação em rede para que uma organização
possa administrar sua imagem da melhor forma diante dos públicos. O conceito foi
absorvido pelo Detran-ES em sua comunicação, representando grande contribuição
para a melhoria de sua imagem e do serviço prestado, e servindo de modelo para as
demais instituições, tanto públicas quanto privadas do Espírito Santo.




4.10 CONSIDERAÇÕES FINAIS

Como se pode perceber com as ações acima descritas e os objetivos traçados no
plano de comunicação, o Detran-ES desejava ser visto de forma diferenciada, e por
isso implementou ações para melhoria do atendimento ao público e campanha de
preservação das vidas no trânsito.

As ações, como visto, tiverem seu pontapé inicial com os investimentos em
comunicação interna voltados para os servidores do Detran-ES e de instituições a
ele ligadas, bem como com a modernização de alguns procedimentos da instituição.
Com os colaboradores devidamente preparados e processos mais modernos, o
atendimento ao cliente passou a melhorar automaticamente. A partir de então, uma

                                                                             128
série de estratégias foram elaboradas com o intuito de tornar a comunicação do
Detran-ES acessível a todos os públicos, seja por intermédio de mídias tradicionais
como televisão, jornal e rádio, ou com auxílio das novas tecnologias representadas
pelas redes sociais, mídia que dialoga em grande escala com o público jovem.

Tão necessário quanto planejar as ações para atingir os públicos desejados é
mensurar os resultados obtidos. Tal acompanhamento foi feito por meio de pesquisa
qualitativa para avaliar as campanhas de mídia, e de ferramentas como o Google
Analytics no caso das campanhas realizadas nas redes sociais. No caso do
conteúdo jornalístico divulgado, pode-se fazer sua avaliação através da análise do
clipping.

As ponderações sobre o trabalho de comunicação da instituição, juntamente com as
considerações relacionadas à comunicação organizacional do Detran-ES no
contexto maior da comunicação em rede serão melhor abordados na conclusão, que
representa o próximo tópico deste trabalho.




                                                                               129
CONCLUSÃO



Seja com a invenção do alfabeto ou com os mais modernos meios de comunicação,
nota-se a importância para os seres humanos do ato de comunicar-se entre si. A
partir da década de 90 – e atualmente cada vez mais necessária e atualizada –, a
Internet assume papel fundamental ao disseminar conteúdos em projeção mundial, à
velocidade de um simples clique.

Diante de tal tecnologia, que proporciona uma quantidade imensa de informações a
todo instante, a cultura sofre alterações. As pessoas, além do fato de serem
submetidas voluntária e involuntariamente todos os dias ao um enorme quantitativo
de informações, passam também a produzir e interagir com o conteúdo, por
intermédio das possibilidades da tecnologia. Assim, tanto informação quanto
entretenimento tornam-se presentes no cotidiano dos indivíduos, representando,
grosso modo, o chamado fenômeno da sociedade midiatizada.

Com possibilidades de meios de comunicação variadas por intermédio da
tecnologia, os conteúdos passam a ser reverberados de uma mídia para outra.
Assim, a informação que é publicada num jornal pode pautar um blog ou uma rede
social, e o inverso também acontece. Por isso, a comunicação que antes ocorria de
forma mais massificada e fechada, atualmente passa a acontecer em uma rede, com
uma mesma informação sendo distribuída em uma espécie de “teia” de meios de
comunicação.

Diante de tal cenário, com uma demanda crescente de informações disponíveis nos
mais variados meios de comunicação, as organizações precisam criar estratégias
para manter sua imagem em destaque perante a concorrência e seus públicos. Para
tanto, é preciso que todos os âmbitos da comunicação organizacional integrada
(institucional, mercadológica e interna) sejam trabalhados em harmonia, de acordo
com os objetivos e valores da organização. No caso específico do Detran, como a
questão não é a concorrência com outras empresas (até mesmo por ser uma
instituição que não visa lucro), faz-se importante da mesma forma a manutenção de
sua imagem perante a sociedade justamente por ser o Detran um instituto com
responsabilidade de zelar pelo bem-estar da população no trânsito e preservar as
                                                                             130
vidas educando para a prevenção de acidentes – ele precisa mobilizar para a sua
causa.

Portanto, é preciso que todos os âmbitos da comunicação organizacional integrada
(institucional, mercadológica e interna) sejam trabalhados em harmonia, de acordo
com os objetivos e valores da organização. Cabe a elas o papel de conhecer a fundo
os seus clientes (tanto internos quanto externos) e bolar estratégias para atingi-los,
em quaisquer que sejam as mídias necessárias. Muitas vezes essas estratégias
englobam novas mídias e presença nas redes sociais, como foi o caso do Detran-ES
na campanha “Ligado no Trânsito”, cujo público-alvo a que voltou-se foi o público
jovem. É sabido que os jovens, pela sua dinamicidade e energia, são talvez os mais
estimulados pelo grande volume informações nas mídias, precisando, por tal motivo,
de uma estratégia eficaz para chamar sua atenção. Assim, a campanha do Detran-
ES encontrou como solução uma forte participação nas mídias sociais e nas casas
noturnas e bares de Vitória.

Dessa forma, o Detran-ES, como instituição que não tem preocupação em destacar-
se de concorrentes, cria estratégias para combater alguns dos seus desafios, sendo
a maior parte deles relacionados à prevenção dos fatores que causam acidentes de
trânsito, como a ingestão de bebidas alcoólicas, a velocidade alta ao dirigir, a
imprudência de caminhoneiros em seus veículos pesados ou de motociclistas sem
as devidas proteções, dentre outros fatores. Representaram também desafios para a
instituição o desconhecimento por parte da população das atribuições do Detran-ES
e a falta de informação dos servidores, causando uma imagem negativa para a
instituição, que ganhou uma conotação de ultrapassada e com cobrança abusiva de
taxas.

O Detran-ES, diante de tais desafios, procura adaptar sua comunicação
organizacional aos moldes dos conceitos da comunicação em rede, o que gerou
uma série de resultados positivos para a organização. Aliando campanhas
publicitárias a eventos e a cobertura jornalística, bem como a estratégias para
manter os servidores devidamente preparados para atender o público, a instituição
não só alcança resultados positivos, mas também se destaca ganhando mídia
espontânea, até mesmo nacionalmente (com a reportagem transmitida pelo Jornal
Hoje da Rede Globo). Além disso, os resultados continuam sendo positivos també m
                                                                                  131
devido ao apoio de blogueiros e de seguidores da conta de Twitter @ligadotransito,
que continua tendo repercussão e participação voluntária de vários jovens que
assimilaram o tema trânsito às discussões de seu cotidiano.

O foco do estudo aqui realizado foi levantar um panorama geral sobre as
possibilidades de comunicação em rede de uma organização para o gerenciamento
de sua imagem, porém de tal estudo podem ser extraídos interessantes focos para
estudos futuros. Uma possível temática seria a relação entre os meios de
comunicação e as redes sociais. Utilizando a comunicação do Detran-ES para
exemplificar a possibilidade, viu-se que a instituição conseguiu gerar uma discussão
que surgiu hora nos meios tradicionais hora nas mídias sociais, mas em ambas
houve a possibilidade de reverberação de conteúdos. Seria possível estudar como
se dá esse processo, avaliando-se as vantagens e possíveis prejuízos de imagem
caso alguma informação negativa para a organização venha a surgir em algum dos
lados (meios de comunicação tradicionais ou mídias sociais) e repercuta no outro.
Além do possível foco de estudo citado, outros podem ser encontrados, como a
realização de um trabalho voltado apenas para a gestão de imagem nas
organizações nas redes sociais, como o Detran-ES fez especificamente com a
campanha “Ligado no Trânsito”. É crescente o surgimento de perfis e páginas de
organizações nas redes sociais, o que tem sido percebido pelo público, que participa
das discussões em tais espaços, não somente para sugestões, elogios ou
reclamações, mas como uma espécie de serviço de atendimento ao cliente, fato que
por si só geraria um amplo estudo.

Seja com o impacto de milhares de pessoas na internet através do conteúdo das
redes sociais, ou com ações e estratégias voltadas para outros públicos utilizando-
se dos meios de publicidade mais tradicionais (como rádio, propaganda televisiva ou
panfletos), ou, ainda, com eventos e jornalismo institucional, vale lembrar que a
instituição conseguiu não só atingir seus públicos utilizando-se dos artifícios da
comunicação em rede, mas também promoveu uma melhoria na projeção de sua
imagem diante da sociedade, uma vez que o Detran-ES se torna mais modernizado
e com melhores serviços de atendimento ao cliente.

Portanto, conclui-se que o Detran-ES pode servir de exemplo de uma comunicação
organizacional modelo para outras instituições, cujo trabalho deve ser planejado
                                                                                132
para diversos meios de comunicação, formando uma transmissão de conteúdos em
rede. É importante atentar, porém, que da mesma forma que os diferentes públicos
são atingidos pela comunicação das organizações em diversos meios cujo fluxo de
informação se dá em rede, informações negativas e indesejadas também têm as
mesmas possibilidades de se tornarem do conhecimento da sociedade por esses
métodos.

Dessa forma, somente com uma comunicação organizacional devidamente
planejada conforme se descreveu sobre o Detran-ES, levando-se em consideração
todos os públicos-alvo para determinar as mídias de onde partirão os conteúdos que
se disseminarão em rede para outras mídias (tanto de forma planejada quanto
espontânea), é que uma organização alcança seus objetivos e trabalha a projeção
de sua imagem da maneira desejada na sociedade midiatizada.




                                                                              133
REFERÊNCIAS BIBLIOGRÁFICAS




CASTELLS, Manuel. A Sociedade em Rede - A Era da Informação: Economia,
Sociedade e Cultura. Tradução de Roneide Venâncio Majer. 6. ed. São Paulo: Paz
e Terra, 1997.


EM nove anos, mais mortos do que carros. Gazeta On Line. Disponível em:
<http://gazetaonline.globo.com/_conteudo/2011/05/noticias/a_gazeta/dia_a_dia/8653
31-em-nove-anos-mais-motos-do-que-carros.html >. Acesso em: 31 mai. 2011.


ESTATÍSTICAS. Facebook. Disponível em:
<http://www.facebook.com/press/info.php?statistics >. Acesso em 13 abr. 2011.


FACEBOOK. Página Ligado no Trânsito. Disponível em: <
https://www.facebook.com/ligadonotransito>. Acesso em: 27 mar. 2011.


GIDDENS, Anthony. As Consequências da Modernidade. Tradução de Raul Fiker.
São Paulo: Unesp, 1991.


GOOGLE Discovery. Os números do Orkut no Brasil. Disponível em <
http://googlediscovery.com/2011/03/15/infografico-os-numeros-do-orkut-no-brasil/>.
Acesso em: 11 abr. 2011.


HOUSE Organ. Comunicação Empresarial On Line. Disponível em:
<http://www.comunicacaoempresarial.com.br/comunicacaoempresarial/conceitos/ho
useorgan.php >. Acesso em: 25 mai. 2011.


INFOGRÁFICO: alguns dados sobre o Twitter. Blog Agência DDA. Disponível em:
<http://www.agenciadda.com.br/redes-sociais-blog/alguns-dados-sobre-o-twitter >.
Acesso em 17 abr. 2011.


INFOGRÁFICO: os números do Orkut do Brasil. Google Discovery. 15 mar. 2001.
Disponível em: <http://googlediscovery.com/2011/03/15/infografico-os-numeros-do-
orkut-no-brasil/ >. Acesso em: 11 abr. 2011.

                                                                                134
JORGE, Miguel. "Os desafios da comunicação". In: DINES, Alberto e MALIN, Mauro
(orgs.). Jornalismo brasileiro: no caminho das transformações. Brasília, Banco
do Brasil e Laboratório de Estudos Avançados em Jornalismo (Lanjor) da Unicamo,
1996


KOTLER, Philip. Administração de Marketing: Análise, Planejamento,
Implementação e Controle. Tradução de Ailton Bonfim Brandão. 4. ed. São Paulo:
Atlas, 1994.


KUSNCH, Margarida Maria Krohling. Planejamento de relações públicas na
comunicação integrada. 5ª ed. São Paulo: Summus, 1999.


______. Relações públicas e modernidade: novos paradigmas na comunicação
organizacional. São Paulo: Summus, 1997.


MAPA comparativo entre países: número de usuários de internet – mundo. Index
Mundi. Disponível em: <http://www.indexmundi.com/map/?v=118&l=pt>. Acesso em:
23 mar. 2011.


NASSAR, Paulo. Relações públicas na construção da responsabilidade
histórica e no resgate da memória institucional das organizações. São Caetano
do Sul, São Paulo: Difusão, 2007.


NÚMERO de usuários de internet no mundo alcança os dois milhões (ONU). UOL
Entretenimento, 26 jan. 2011. Disponível em:
<http://entretenimento.uol.com.br/ultnot/afp/2011/01/26/numero-de-usuarios-de-
internet-no-mundo-alcanca-os-2-bilhoes-onu.jhtm>. Acesso em: 13 mar. 2011.


O que é merchadising? Blog Obsonatus. Disponível em :
<http://www.andrehavro.com/2008/02/19/o-que-e-merchandising/ >. Acesso em 11
mai. 2011.


O que é Twitter? Mundo Afora. Disponível em: <http://www.mundo-
afora.com/curiosidades/o-que-e-twitter.html >. Acesso em 17 abr. 2011.



                                                                             135
ORKUT. Comunidade Ligado no Trânsito. Disponível em: <
http://www.orkut.com.br/Main#Profile?uid=4838608587160716250>. Acesso em: 27
mar. 2011.


PESSOA, Sônia. Comunicação Empresarial: uma ferramenta estratégica.
Disponível em: <http://www.bocc.ubi.pt/pag/pessoa-sonia-comunicacao-empresarial-
estrategica.pdf>. Acesso em 30 mar. 2011.


PINTO, Geraldo Augusto. A organização do trabalho no século 20: taylorismo,
fordismo e toyotismo. 2. ed. São Paulo: Expressão Popular, 2010.

GOVERNO do Estado do Espírito Santo e Departamento de Trânsito do Espírito
Santo Planejamento de Comunicação. Detran-ES. 2008.


RECUERO, Raquel. Redes Sociais na Internet. Porto Alegre: Sulina, 2009.


SODRÉ, Muniz. Antropológica do espelho: uma teoria da comunicação linear e
em rede. Petrópolis: Vozes, 2002.


TORQUATO. Gaudêncio. Tratado de Comunicação Organizacional e Política.
São Paulo: Pioneira Thomson Learning, 2004


TAVARES, Maurício. Comunicação Empresarial e Planos de Comunicação:
integrando teoria e prática. 3. ed. São Paulo: Atlas, 2010.


TWITTER divulga dados de crescimento em cinco anos. Blog Estadão. Disponível
em: <http://blogs.estadao.com.br/radar-tecnologico/2011/03/16/twitter-divulga-dados-
de-crescimento-em-5-anos/ >. Acesso em: 17 abr. 2011.


TWITTER. Perfil Ligado no Trânsito. Disponível em: <
http://twitter.com/#!/ligadotransito>. Acesso em 27 mar. 2011.


TWITTER. Wikipedia. Disponível em: <http://pt.wikipedia.org/wiki/Twitter >. Acesso
em 17 abr. 2011.




                                                                                136
VIDA Urgente. Disponível em: <http://www.vidaurgente.org.br/site/index.php >.
Acesso em: 30 mai. 2011.


YOUTUBE. Canal Ligado no Trânsito. Disponível em: <
http://www.youtube.com/user/ligadonotransito?blend=3&ob=5>. Acesso em: 27 mar.
2011.




                                                                                137

60047378 tcc-camila-pandolfi-bufon

  • 1.
    UNIVERSIDADE FEDERAL DOESPÍRITO SANTO CENTRO DE ARTES DEPARTAMENTO DE COMUNICAÇÃO SOCIAL CAMILA PANDOLFI BUFON AS ESTRATÉGIAS DE COMUNICAÇÃO MULTIMÍDIA EM GESTÃO DE IMAGEM: Estudo de caso do Detran-ES Vitória, 2011
  • 2.
    CAMILA PANDOLFI BUFON ASESTRATÉGIAS DE COMUNICAÇÃO MULTIMÍDIA EM GESTÃO DE IMAGEM: Estudo de caso do Detran-ES Trabalho de Conclusão de Curso apresentado ao Departamento de Comunicação Social do Centro de Artes da Universidade Federal do Espírito Santo, como requisito parcial para obtenção do grau de Bacharel em Comunicação Social – Publicidade e Propaganda. Orientador: Professor Doutor José Antônio Martinuzzo. Vitória, 2011
  • 3.
    CAMILA PANDOLFI BUFON ASESTRATÉGIAS DE COMUNICAÇÃO MULTIMÍDIA EM GESTÃO DE IMAGEM: Estudo de caso do Detran-ES Trabalho de Conclusão de Curso apresentado ao Departamento de Comunicação Social do Centro de Artes da Universidade Federal do Espírito Santo, como requisito parcial para obtenção do grau de Bacharel em Comunicação Social – Publicidade e Propaganda. Aprovado em 04 de julho de 2011. Banca examinadora: JOSÉ ANTÔNIO MARTINUZZO (orientador) Professor Doutor Universidade Federal do Espírito Santo RENATA REZENDE Professora Doutora Universidade Federal do Espírito Santo MARGÔ DEVOS Gerente Geral de Marketing e Comunicação Institucional - BANESTES Mestre em História das Relações Políticas Conceito Final:
  • 4.
    DEDICATÓRIA Dedico este trabalhoaos meus pais, pelo incentivo de sempre e por abdicarem às vezes de suas vidas em favor da minha felicidade e da minha graduação.
  • 5.
    AGRADECIMENTOS Agradeço emprimeiro lugar à Deus, guia da minha vida. Agradeço também à minha família, em especial meus pais, que me apoiaram em todos os momentos. Meu muito obrigada ainda aos meus amigos e ao meu namorado Klinger, que me conheceu em meio à falta de tempo gerada por seu TCC, e agora soube me dar força para que eu pudesse concluir o meu. Um agradecimento especial também vai ao meu orientador. Lembro-me como se fosse hoje de Martinuzzo folheando seu caderno de anotações contando os orientandos para me incluir nessa lista, dedicando o seu escasso tempo aos meus textos e dúvidas. Mais que um orientador, agradeço à Martinuzzo por seu meu exemplo de empenho e competência profissional. Por fim, agradeço ainda à Margô Devos, que me forneceu todo o material do Detran-ES utilizado como fonte de informação. Sem ela não seria possível concluir este trabalho.
  • 6.
    RESUMO O trabalho deconclusão de curso visa estudar os processos de comunicação das organizações no contexto da comunicação em rede para manutenção de sua imagem, tomando como estudo o Detran-ES. Para isso, é preciso entender o conceito de comunicação em rede, juntamente com o conceito de sociedade midiatizada. Será feito um panorama sobre o surgimento e o funcionamento da sociedade midiatizada, que vive sob o âmbito da comunicação em rede. Esta, por sua vez, representa a reverberação de conteúdos pelas mais diversas mídias de forma constante, com um assunto pautando vários meios de comunicação (dentre mídias off e on-line) ao mesmo tempo. A discussão, assim, deverá ir além, chegando à comunicação nas chamadas redes sociais. Tais ferramentas dispõem de artifícios que podem ser utilizados pelas organizações para comunicarem-se com seus públicos. Para chegar-se às devidas conclusões de alcance do público-alvo e compreensão das estratégias multimidiáticas utilizadas para manutenção e gestão de imagem de uma organização de acordo com os conceitos estudados, ao final serão descritas algumas campanhas da instituição, em especial a intitulada “Ligado no Trânsito”, cuja principal estratégia foi o uso das redes sociais. Palavras-chave: Sociedade Midiatizada - Detran, Comunicação em Rede - Comunicação nas Mídias Sociais – Trânsito.
  • 7.
    LISTA DE FIGURAS Figura1 - Distribuição mundial do acesso à Internet........................................... 29 Figura 2 - Esquema da Comunicação Integrada.................................................. 34 Figura 3 - Infográfico sobre os números do Orkut no Brasil................................. 57 Figura 4 - Nova logomarca Detran-ES................................................................. 99 Figura 5 - Selo para agentes credenciados ao Detran-ES.................................. 100 Figura 6 - Logomarca Campanha Amigo Caminhoneiro...................................... 102 Figura 7 - Cartaz Campanha Amigo Caminhoneiro.............................................. 103 Figuras 8 e 9 - Folheto Campanha Amigo Caminhoneiro.................................... 104 Figuras 10 e 11 - Folheto Campanha Amigo Caminhoneiro para as empresas.. 105 Figura 12 - Logomarca Campanha Ligado no Trânsito........................................ 113 Figura 13 - Canal do YouTube do Ligado no Trânsito......................................... 114 Figura 14 - Discussão em Comunidade do Orkut................................................ 115 Figura 15 - Posts no Twitter com a menção @ligadotransito .............................. 116 Figura 16 - Logomarca Projeto Vida Urgente....................................................... 117 Figuras 17, 18, 19 e 20 - Peças publicitárias Projeto Vida Urgente..................... 118 Figuras 21, 22 - Peças publicitárias Projeto Vida Urgente................................... 119 Figura 23 - Peça publicitária Projeto Vida Urgente............................................... 120 Figura 24 - Logomarca Campanha Transporte Escolar........................................ 121 Figura 25 - Logomarca Campanha Praia Viva...................................................... 122 Figura 26 - Logomarca Campanha Nunca Dê Mole: Se Beber Não Dirija............ 123 Figura 27 - Logomarca Campanha Faixa de Pedestre......................................... 124
  • 8.
    Figura 28 -Logomarca Campanha Madrugada Viva............................................ 125 Figura 29 - Logomarca Campanha Motociclista................................................... 126
  • 9.
    LISTA DE TABELAS Tabela1 - Enquanto usa a internet, com que freqüência... ............................... 29 Tabela 2 - Enquanto vê televisão costuma... ..................................................... 30 Tabela 3 - As infrações mais cometidas no Espírito Santo.................................. 78
  • 10.
    LISTA DE GRÁFICOS Gráfico1 - Natureza das infrações....................................................................... 78 Gráfico 2 - Número de vítimas de acidentes de trânsito segundo os meses do ano........................................................................................................................ 79 Gráficos 3 e 4 - Números de acidentes de trânsito com e sem vítimas, e distribuição de acidentes com vítimas segundo o período....................................................... 79 Gráficos 5 e 6 - Números de acidentes de trânsito com vítimas segundo a área e segundo na natureza............................................................................................ 80 Gráfico 7 - Números de acidentes de trânsito com vítimas segundo os dias da semana................................................................................................................... 81 Gráfico 8 - Números de acidentes de trânsito com vítimas segundo a faixa horária................................................................................................................... 81 Gráficos 9 e 10 - Números de vítimas de acidentes de trânsito, e número de vítimas parciais por sexo................................................................................................... 81 Gráfico 11 - Número de vítimas parciais por faixa etária...................................... 82 Gráfico 12 - Número de vítimas parciais segundo o tipo...................................... 82 Gráfico 13 - Número de vítimas fatais por sexo................................................... 83 Gráfico 14 - Número de vítimas fatais por faixa etária......................................... 83 Gráfico 15 - Número de vítimas fatais segundo o tipo......................................... 84 Gráficos 16 e 17 - Número de condutores envolvidos em acidentes com vítimas por sexo, e número de condutores envolvidos em acidentes com vítimas segundo a categoria............................................................................................................... 84 Gráfico 18 - Número de condutores envolvidos em acidentes com vítimas segundo a faixa etária............................................................................................................ 85
  • 11.
    Gráfico 19 -Número de condutores envolvidos em acidentes com vítimas por tempo de habilitação........................................................................................................ 85 Gráfico 20 - Número de condutores envolvidos em acidentes com vítimas por espécie.................................................................................................................. 86
  • 12.
    SUMÁRIO INTRODUÇÃO...................................................................................................... 15 1 SOCIEDADEMIDIATIZADA E COMUNICAÇÃO EM REDE........................... 19 1.1 SOCIEDADE MIDIATIZADA.......................................................................... 19 1.2 COMUNICAÇÃO EM REDE.......................................................................... 26 1.3 COMUNICAÇÃO ORGANIZACIONAL.......................................................... 31 2 A COMUNICAÇÃO NAS ORGANIZAÇÕES.................................................... 38 2.1 CONSIDERAÇÕES INICIAIS......................................................................... 38 2.2 JORNALISMO INSTITUCIONAL.................................................................... 39 2.2.1 Assessoria de Imprensa.............................................................................. 40 2.2.2. Release…………………………………………………………………………. 42 2.2.3 Clipping………………………………………………………………………….. 43 2.3 PUBLICIDADE INSTITUCIONAL……………………………………………….. 44 2.3.1 Marketing………………………………………………………………………… 45 2.3.2 Merchandising.............................................................................................. 47 2.3.3 Promoção de Vendas.................................................................................. 49 2.3.4 Propaganda................................................................................................. 50 2.4 EVENTOS...................................................................................................... 51 2.5 OS USOS DA COMUNICAÇÃO DIGITAL NAS ORGANIZAÇÕES............... 53 2.5.1 Mídias Sociais, Geração Digital e Marketing de Guerrilha na Web............ 54 2.5.2 Orkut........................................................................................................... 56
  • 13.
    2.5.3 Facebook..................................................................................................... 61 2.5.4Twitter.......................................................................................................... 65 2.6 CONSIDERAÇÕES FINAIS............................................................................ 69 3 DETRAN E SEU DESAFIO DE COMUNICAÇÃO............................................ 72 3.1 O DETRAN-ES............................................................................................... 72 3.2 RESPONSABILIDADES DA INSTITUIÇÃO................................................... 73 3.3 PROBLEMAS ENFRENTADOS PELO DETRAN-ES.................................... 75 3.4 A COMUNICAÇÃO DO DETRAN-ES............................................................ 86 4 ESTRATÉGIA.................................................................................................... 93 4.1 CONSIDERAÇÕES INICIAIS......................................................................... 93 4.2 MUDANÇA DE LOGOMARCA....................................................................... 98 4.3 COMUNICAÇÃO INTERNA............................................................................ 100 4.4 CASE: AMIGO CAMINHONEIRO................................................................... 101 4.5 CASE: SEMANA NACIONAL DE TRÂNSITO................................................ 108 4.6 CASE: LIGADO NO TRÂNSITO..................................................................... 109 4.7 CASE: VIDA URGENTE................................................................................. 116 4.8 OUTRAS CAMPANHAS: TRANSPORTE ESCOLAR, PRAIA VIVA, NUNCA DÊ MOLE: SE BEBER NÃO DIRIJA, FAIXA DE PEDESTRE, MADRUGA VIVA, MOTOCICLISTA.................................................................................................... 120 4.9 CONCEITOS E PRÁTICAS............................................................................. 127 4.10 CONSIDERAÇÕES FINAIS.......................................................................... 128
  • 14.
  • 15.
    INTRODUÇÃO O presente trabalhodedica-se a um estudo de caso da campanha para educação e mobilização de motoristas no trânsito, realizada pelo Departamento Estadual de Trânsito do Espírito Santo (Detran-ES) desde 2009 até os dias atuais. Analisando algumas de suas campanhas, especialmente a mais recente, intitulada “Ligado no Trânsito”, buscou-se entender um desafio contemporâneo enfrentado por instituições de todas as naturezas, como mostra o título desta pesquisa: “As Estratégias de Comunicação Multimídia em Gestão de Imagem”. Assim como defende Kotler, a imagem das organizações, transmitida através dos mais diversos meios de comunicação, deve ser muito bem posicionada. Segundo o autor, “imagem é a maneira que o público percebe a empresa”, e Desenvolver uma imagem forte exige criatividade e muito trabalho. Ela não pode ser implantada na mente do público da noite para o dia nem difundida apenas por um veículo de mídia. A imagem deve ser conduzida através de todos os veículos de comunicação disponíveis e disseminada continuamente (KOTLER, 1931, p. 268). Ciente dessa necessidade, o Detran-ES, instituto com papel de zelar pela educação e prevenção de acidentes no trânsito, executa a campanha educativa, cujo público- alvo principal são os jovens capixabas. Parte dos princípios ditados na resolução 166 do CONTRAN (Código Nacional de Trânsito), que dizem ser papel do Estado assumir a liderança de um grande e organizado esforço nacional em favor de um trânsito seguro, mobilizando, coordenando e catalisando as forças de toda a sociedade, através da educação para o trânsito. Conforme se observa por meio de pesquisas solicitadas pelo instituto supracitado, a escolha do público-alvo se deu pelo fato de serem os jovens os responsáveis pelo maior número de acidentes de trânsito com vítimas, principalmente em virtude de os condutores dos veículos estarem alcoolizados e/ou dirigindo em alta velocidade. Assim, a campanha e suas respectivas ações são iniciadas em março de 2009. Houve também o trabalho do Detran-ES para descobrir quais as mídias de maior adesão do público jovem na atualidade, constatando-se a necessidade de levar a campanha para o meio on-line, mais precisamente para as redes sociais. 15
  • 16.
    Procurar-se-á entender, então,como uma organização/instituição alia diferentes estratégias de ações em meios on-line e off-line, a fim de atingir seu público. Avaliando-se posteriormente os resultados da campanha, será possível concluir os efeitos gerados sobre o público-alvo e a melhoria e/ou manutenção da imagem do Detran-ES perante a sociedade em geral. Levando-se em consideração o ambiente de execução da campanha – a região da Grande Vitória – nota-se que o instituto Detran-ES, juntamente com os responsáveis pela criação e execução da campanha, buscando atingir seu principal público-alvo (os jovens), realizaram ações em locais extremamente estratégicos, como points de encontro e boates da região, além das já citadas redes sociais. Pode-se afirmar de antemão que esse foi certamente um diferencial para a campanha, que contribuiu em grande parte para o alcance dos resultados. Não se deve deixar de lembrar também os demais públicos que o Detran-ES pretendeu alcançar ao longo da campanha - os motoristas e pedestres locais - que também foram atingidos através do conjunto de ações realizadas num composto de mídias e intervenções. No que diz respeito à metodologia utilizada neste trabalho, esta se constitui de várias etapas. Em primeiro momento foi preciso entrar em contato com pessoas- chave responsáveis pela realização da campanha, representadas por Margô Devos, então Assessora de Comunicação do Detran-ES e idealizadora da campanha na época de seu planejamento e implementação; Gilber Machado, responsável da Agência E-brand, idealizadora da campanha nas redes sociais, e Anna Karla Lerbach, recém-formada em Comunicação Social – Jornalismo pela Universidade Federal do Espírito Santo, representando uma das executoras e mantenedoras da campanha nas redes sociais. Houve entrevistas, recolhimento e análise de material sobre a campanha, seu contexto e resultados. Em seguida, foi a vez da busca por referências teóricas ligadas ao tema a ser abordado. Assim, o trabalho se deu em bibliotecas, livrarias e em pesquisas na internet. Os resultados aqui demonstrados são fruto de uma análise constante das mídias sociais da campanha e da adesão e apoio das pessoas a essas mídias, de estudos de dados comparativos, além de conversas com os profissionais envolvidos. 16
  • 17.
    O trabalho seorganiza em quatro partes, de acordo com o problema colocado. Pelo fato de a campanha do Detran-ES se tratar essencialmente de uma campanha multimidiática, faz-se necessário conhecer e compreender o funcionamento e o contexto da sociedade midiatizada e da comunicação em rede, conceitos que perfazem o primeiro capítulo deste trabalho. Para tanto, serão utilizados conceitos dos livros organizados por Denis de Moraes, intitulados “Mutações do Visível” e “Sociedade Midiatizada”, além de textos de autoria de nomes como Muniz Sodré, Douglas Kellner e Gustavo Cardoso, com a obra intitulada “A Mídia na Sociedade em Rede”. A questão do valor e da importância da imagem na atual sociedade também será abordada nesta parte inicial. Preparado o terreno a partir dos conceitos de sociedade midiatizada e comunicação em rede, parte-se para o segundo – e não menos importante – capítulo para compreensão do estudo de caso em questão. Tal capítulo trata das diversas ferramentas e possibilidades disponíveis no campo da comunicação organizacional. Dada a forte participação das redes sociais na campanha executada pelo Detran- ES, é preciso entender, então, como ocorrem os processos de comunicação e suas implicações também nesses meios. Assim chega-se ao título do segundo capítulo “A Comunicação nas Organizações”. Será feito aqui um panorama geral sobre as redes sociais atuais e os usos das principais, no que diz respeito às possibilidades da comunicação. Um dos autores utilizados para embasamento desses conceitos foi André Telles, com os livros “Geração Digital”, “A Revolução das Mídias Sociais” e “Orkut.com”. Citados os panoramas iniciais que conceituarão este trabalho e alguns dos autores que auxiliaram na construção dos conceitos, parte-se para o terceiro capítulo, que aborda especialmente o Detran-ES e o desafio de comunicação enfrentado. É feita neste momento uma descrição geral sobre o Departamento de Trânsito do Espírito Santo, e sobre os problemas por ele enfrentados (nesse caso, zelar pelo trânsito responsável preservando a vida dos motoristas e demais envolvidos nos acidentes de trânsito e as formas de falar de maneira eficiente com esse público). Adiante, será descrita a estratégia que foi de fato pensada e executada pelo órgão e demais envolvidos, tanto as ações na Grande Vitória e interior quanto o trabalho realizado nas redes sociais e demais ferramentas do meio on-line. Tão importante 17
  • 18.
    quanto demonstrar a estratégia, será aqui também exibir resultados e conseqüências do trabalho realizado, não só para o público-alvo, mas também para a manutenção da imagem do Detran-ES. Por fim, é importante destacar a justificativa para a escolha de tal tema e objeto de estudo. Levando-se em consideração primeiramente as campanhas do órgão, sabe- se de seu cunho educativo, cujos resultados são satisfatórios não somente para o âmbito do Estado do Espírito Santo, mas também em projeção nacional, sendo uma delas noticiada inclusive no Jornal Hoje da Rede Globo. Dados os efeitos das campanhas, é importante registrá-las como fonte pesquisas para a compreensão do uso de ações multimidiáticas no processo de comunicação executado por parte das instituições. Além do papel fundamental de registro de campanhas educativas de tamanha importância, é necessário entender os conceitos aqui abordados, tão enraizados na sociedade atual, consistindo nas teorias da sociedade midiatizada e da comunicação em rede, que contribuirão para entender, finalmente, as estratégias então adotadas pelo Detran-ES para manutenção de sua imagem e cumprimento de seu papel como instituição pública. 18
  • 19.
    1. SOCIEDADE MIDIATIZADAE COMUNICAÇÃO EM REDE Na sociedade frenética, as relações humanas tendem a virtualizar-se ou telerrealizar-se no cenário de midiatização, caracterizado por mediações e interações baseadas em dispositivos teleinformacionais. (Muniz Sodré) 1.1. SOCIEDADE MIDIATIZADA A reflexão de Sodré (2002, p.36.), citada acima, resume o fenômeno da sociedade midiatizada, assunto que será abordado ao longo deste capítulo. Para melhor entender os desdobramentos dessa sociedade, vale lembrar seu ponto de partida, que se deu por volta de 700 a.C. na Grécia, com a invenção do alfabeto. O alfabeto constituiu a base para o desenvolvimento da filosofia ocidental e da ciência que se conhece hoje (CASTELLS, 2007). A fabricação do papel e a invenção e difusão da imprensa são outros marcos desse processo. No século XX, as atenções se voltam para a cultura audiovisual, explorada anteriormente apenas no campo das artes. Em primeiro lugar, com o filme e o rádio, e depois com a televisão, o mundo começa a ver e ouvir através dos meios de comunicação que se tornaram de massa. Dos anos 1990 em diante, assiste-se à integração dos diferentes modos de comunicação: texto, imagens e sons num mesmo sistema, com possibilidade de escolha de hora/tempo de acesso a tais conteúdos, e em âmbito global. A Internet passa a influenciar a cultura da sociedade, sendo também continuamente influenciada por ela. Idealizada em 1960 pela DARPA (Agência de Projetos de Pesquisa Avançada do Departamento de Defesa dos Estados Unidos), com o intuito de prevenir a destruição pelos soviéticos do sistema norte-americano de comunicação, no contexto da Guerra Fria, a Internet representa hoje muito mais que um sistema de defesa. 19
  • 20.
    Na década de60 os guerreiros tecnológicos da DARPA jamais ousariam imaginar que a rede mundial de computadores, nas mais diversas maneiras de conexão, atingiria em 2011 uma média de dois bilhões de pessoas, segundo pesquisa divulgada pela ONU (Organização das Nações Unidas), no dia 26 de janeiro de 20111. Explanado brevemente o surgimento dos principais meios de comunicação e sua evolução, passa-se a compreender seus desdobramentos e relações com a sociedade e a tecnologia. Sobre o assunto, Dênis de Moraes fala de uma sociedade que vive sob o ritmo da urgência: “Vivemos, com aturdida incredulidade, um tempo de velocidade implacável, de urgência desvairada” (MORAES, 2006, p.33). O autor diz que a sociedade demonstra não mais conseguir sobreviver sem as máquinas que reduzem o tempo das mais diversas atividades. Além disso, Moraes trata da abundância de informações gerada pelos meios de comunicação, que, em quantidade tamanha, faz com que os indivíduos não consigam assimilar a sua totalidade: “Navegamos, insaciáveis, por circuitos infoeletrônicos e ambientes virtuais. Somos privilegiados por transmissões convulsivas, mas não conseguimos reter tantos estímulos e ofertas” (p. 33). Atuando em conjunto com essa abundância de informações proporcionada pelas tecnologias da comunicação, está a produção da percepção do tempo. Castells mostra as diferentes concepções do tempo ao longo da história até as sociedades contemporâneas, que se encontram, na sua maioria, dominadas pelo conceito de tempo cronológico, em virtude da constituição do capitalismo industrial. Para entender a importância do tempo nesse contexto, basta lembrar o trabalho cronometrado das máquinas nas indústrias fordistas e tayloristas2. Ainda sobre o tempo, Sodré e Moraes também dialogam. O primeiro diz que, nas sociedades atuais, o trabalho versátil e diferenciado de um único profissional que 1 Fonte: seção de entretenimento do site UOL: http://entretenimento.uol.com.br/ultnot/afp/2011/01/26/numero-de-usuarios-de-internet-no-mundo- alcanca-os-2-bilhoes-onu.jhtm. Data do acesso: 13/03/11 2 Sobre fordismo e taylorismo, ver Geraldo Augusto Pinto, 2010. 20
  • 21.
    desempenha várias funçõesao mesmo tempo quebrou a rotina na produção, mas a idéia do tempo permanece, com força total, no consumo difundido pela mídia. Se a tecnologia proporciona a criação de novos produtos cada vez mais num espaço menor de tempo, consome-se muito mais também em menos tempo, sendo a mídia detentora de um papel fundamental na incitação do consumo de novos produtos. Moraes alia também à discussão do tempo atual o conceito de velocidade da lógica capitalista, em que uma resposta em tempo real significa “diminuição de resposta de investidores e especuladores à volatilidade dos mercados financeiros” (p. 34). Assim, no contexto do capitalismo, que tem como máxima o lucro, incentivando o consumo em escalas de tempo cada vez menores, a tecnologia assume papel fundamental em dois seguimentos: no dos mais diversos produtos e nos meios de comunicação que são destinados a incentivar o consumo de tais produtos e o consumo de si próprios (por intermédio da informação no sentido de conhecimento, e da interatividade, que serão discutidos mais adiante). Moraes afirma que a possibilidade de interconexões eletrônicas é um dos pilares do capitalismo. Os fluxos de informação em alta velocidade e a custos reduzidos (à medida que a tecnologia se populariza) se tornaram dominantes. Em casa, no trabalho, na rua ou nas atividades de lazer, em todo o lugar é possível informar e estar informado. Nesse sentido, o celular representa um dos mais ousados exemplos, pois, além da função primeira de comunicação oral, o aparelho celular acumulou e parece não parar de acumular funções e utilidades, como tirar fotos, enviar torpedos, fazer vídeos, tocar mp3 e acessar a internet e redes sociais, fazendo dele um bem não só desejável como também considerado indispensável na vida de muitos indivíduos, que chegam a ter mais de um aparelho ao mesmo tempo. Nota-se, então, que as tecnologias dos meios de comunicação, por intermédio da informação e do entretenimento, têm alterado a cultura3 dos indivíduos, dando margem ao conceito de Castells (2002) de cultura da virtualidade real. Essa cultura 3 Como significado geral de cultura, pode-se citar as concepções de Hall (2007) e Castells (2002). Na concepção de Hall, cultura é a expressão da identidade das pessoas que pode ser alterada de acordo com as necessidades do indivíduo ou da comunidade de expressar sua identidade. Já Castells diz ser também cultura um conjunto de significados partilhados que permite às pessoas se comunicarem entre si. 21
  • 22.
    caracteriza-se pelo maiorconsumo de conteúdos midiáticos para referenciação da percepção da realidade, principalmente pelo acesso à tecnologias como internet e celulares, que geram capital simbólico para a sociedade em geral e para as indústrias de produção cultural. Esse regime advém dos processos de produção e inovação das indústrias culturais, mas sofre influência dos consumidores. Em resumo, Castells afirma que, “em todas as sociedades, a humanidade tem existido em um ambiente simbólico e atuado por meio dele” (p.46), fato que tem sido exacerbado na atual sociedade em rede e informacional. Tal conceito leva a crer que a sociedade é regida pela midiatização. Nesse sentido, Sodré (2007) alerta para a diferença entre midiatização e mediação. Por mediação entende-se a tarefa de mediar a comunicação entre duas partes, por intermédio, principalmente, da linguagem, mas também entram nesse conceito as demais mediações simbólicas, como as artes e as leis. Já midiatização – conceito que se encaixa a esse trabalho – são as mediações sociais intermediadas pela tecnologia e pelas necessidades do mercado, regidas, por sua vez, pela informação. O fenômeno da midiatização tem como característica a interatividade absoluta, unindo tanto meios tradicionais de representação quanto os virtuais. Como conceito de interatividade, Cardoso (2010) aponta “uma experiência de mídia tecnologicamente oferecida em que o utilizador pode participar e modificar as formas e conteúdos das mídias em tempo real”. A sociedade que vive sob o âmbito da midiatização é, então, a dita sociedade midiatizada, que exige dos indivíduos uma nova forma de presença do mundo, tornando os sujeitos agentes e reagentes do processo de comunicação, levando-se em consideração a fala de Sodré (2007) de ser a mídia estruturadora de percepções, funcionando como uma espécie de agenda coletiva. É importante ressaltar aqui que, apesar da grande adesão da sociedade às mídias, seus usos variam de indivíduo para indivíduo, ou de comunidade para comunidade. Gustavo Cardoso (2007) relembra o que fala Colombo (2002) sobre os “perfis midiáticos”, que representam a maneira como as pessoas interagem com e com quais mídias, variando de acordo com seus gostos e expectativas. 22
  • 23.
    Entendendo-se a mídia,então, como detentora do poder de difusão da informação, informação tal que, como já mencionado, a sociedade se “habituou” a ter acesso a todo tempo e em qualquer lugar com o aprimoramento da tecnologia, chega-se à definição de sociedade da informação. Gustavo Cardoso (2007) afirma que a sociedade da informação existe como construção cultural, na intenção de caracterizar as mudanças das sociedades contemporâneas. Por isso, o autor defende o termo sociedade em rede de Castells, pelo qual se argumenta estarem organizados em redes todos os processos na era da informação, modificando-se os processos produtivos e de experiência, poder e cultura. Presente no conceito de sociedade em rede está a terminologia era da informação. É prudente, pois, falar também em era da informação, caracterizada, segundo a releitura de Cardoso sobre o conceito de Castells, pela lógica da globalização: A existência de um novo modo de desenvolvimento informacional e a preponderância do espaço de fluxos sobre o espaço de lugares têm como resultado uma crescente globalização, e embora ela não seja em si um fenômeno ruim, pois representa a idéia de que todos podem se comunicar com todos, comprar e vender globalmente e assim formar uma comunidade global (CARDOSO, 2007, p. 44). Cardoso complementa o pensamento sobre era da informação no processo de criação de significados, alegando que o mesmo acontece através das interações pessoais no dia a dia, na qual os indivíduos reconhecem semelhanças, diferenças, histórias e regras, tanto na interação face a face quanto com a possibilidade crescente de mediação dos meios de comunicação, dado o número de horas cotidianas que os indivíduos passam interagindo com essas mídias. Não cabe aqui aprofundar-se no assunto, porém é preciso abrir um breve parêntese quando se fala em mídia e seu discurso em relação às questões morais e éticas, dado que o discurso é quase sempre a favor dos interesses de seus proprietários. Como afirma Sodré (2006), a mídia encena uma nova moralidade. Essa moralidade que atende aos anseios de um pequeno grupo de pessoas vira um produto midiático que é consumido rotineiramente pela sociedade – por isso, é importante estar atento ao conteúdo que é absorvido pela mídia. 23
  • 24.
    Desse conjunto defatores e interações entre velhas e novas mídias (lápis e papel, telefone e celular, por exemplo), que se incorporam no cotidiano das pessoas e passam a representar papel indispensável, podem ser encontradas as explicações para a sociedade midiatizada. Uma sociedade que lida cada vez mais com novas tecnologias que possibilitam a seleção dos conteúdos e vai colocando novas mídias no conjunto formado pela televisão, rádio e jornais. Uma sociedade dominada pelas imagens da televisão e da Internet. Imagens tão valorizadas que produzem uma cultura de exibição que remete à idéia de sociedade do espetáculo de Debord4, que se torna um dos princípios da economia, política, da sociedade e da vida cotidiana. Sobre a sociedade do espetáculo, Douglas Kellner faz uma análise específica da atuação das organizações, remetendo à idéia de manutenção da imagem das empresas de que faz parte o tema o deste trabalho, que trata especificamente do Detran - ES: Para vencer no mercado global ultracompetitivo, as corporações precisam fazer circular suas imagem e marca para que seus negócios e publicidade se combinem na promoção de espetáculos midiáticos (KELLNER, 2007, p. 125). No caso específico do Detran - ES, como a questão não é a concorrência com outras empresas, faz-se importante da mesma forma a manutenção de sua imagem perante a sociedade justamente por ter a instituição a responsabilidade de zelar pelo bem estar da população no trânsito e preservar as vidas, educando para a prevenção de acidentes. Para cumprir seu papel e manter essa imagem, o Detran - ES se utiliza de várias estratégias, em diferentes mídias, que serão abordadas adiante. Como conseqüências da sociedade midiatizada e do contexto de modernidade em que ela está inserida, podem ser enumerados vários fatores, a começar pela já citada velocidade de mudanças, causada pela tecnologia. Giddens (1991) afirma que “a rapidez de mudança em condições de modernidade é extrema”. Segundo o 4 Sobre sociedade do espetáculo, ver conceito de Debord em Sociedade do Espetáculo, 1967. 24
  • 25.
    autor, essa mudançaocorre em todas as esferas da sociedade, mas, no que diz respeito à tecnologia5, a mudança é ainda mais nítida. Denis de Moraes (2006) também lista algumas conseqüências do contexto da sociedade midiatizada, começando pela dependência que o sistema tecnológico provoca, não somente em relação aos indivíduos, mas dependência em relação a instituições e seus usos, visto que na sociedade atual as empresas que não dispõem de tecnologia em seus processos de produção são consideradas ultrapassadas. Isso acarreta uma constante corrida das empresas ao futuro, buscando o que é novo e o que há de mais moderno em sua área de atuação, tornando o ciclo de vida de seus produtos cada vez mais reduzido. No que diz respeito aos indivíduos, Moraes aponta o fator economia da atenção: as pessoas são bombardeadas, o tempo todo, por um grande volume de informação, mas mais diversas mídias, tornando impossível a absorção e assimilação de todo o volume de dados disponível, apesar da maior possibilidade de interação e acesso à informação. Nesse meio, a empresa ou serviço que chamar mais atenção, ganha o consumidor, por isso é preciso sempre inovar e ser um diferencial para atingir o público-alvo. No caso deste trabalho, busca-se entender como o Detran - ES, juntamente com os envolvidos na campanha, procurou atingir seu público-alvo, constituído principalmente de jovens. É sabido que os jovens, pela sua dinamicidade e energia, sejam talvez os mais estimulados pelo grande volume informações nas mídias, precisando, por tal motivo, de uma estratégia eficaz para chamar sua atenção. 5 Ainda tratando de tecnologia, Castells (2007) aborda a relação tecnologia x mercado de trabalho. A tecnologia informacional, por si só, não provoca desemprego, pois a questão é dependente também de fatores sociopolíticos e de estratégias econômicas, não devendo ser levados em conta apenas dados estatísticos. O que a tecnologia provoca é uma redução do tempo de trabalho nas unidades de produção, mudando, assim, os tipos de emprego em relação à quantidade e qualidade do trabalho; acarretando na necessidade de uma nova força de trabalho capacitada. Nesse ponto é real o desemprego daqueles que não têm condições de adequar seus conhecimentos para estarem aptos aos novos empregos, e também em virtude de muitas funções estarem sendo substituídas por máquinas. Por outro lado, Castells mostra o crescimento da concorrência entre as empresas e os novos ramos de atividade que surgem com o aprimoramento tecnológico, que trazem mais oportunidades de emprego aos indivíduos, além das jornadas de trabalho flexíveis possibilitadas pela tecnologia dos processos de trabalho nas empresas. Portanto, são dois lados a serem analisados, porém, é explícito que essa nova fatia do mercado se concentra na mão de uns poucos que têm condições de se adequar, ficando a grande maioria da população ainda às margens desse sistema. 25
  • 26.
    Porém, se asinovações tecnológicas trouxeram e trazem vantagens inúmeras à sociedade, Moraes alerta para as desigualdades que surgem no processo. Como é sabido, as técnicas avançadas são privilégio de elites com objetivos determinados, e a informação não chega da mesma maneira e com a mesma velocidade a todos, ficando fora do processo os indivíduos ou regiões desprovidos financeiramente de condições de acesso às tecnologias da informação. 1.2. COMUNICAÇÃO EM REDE No contexto da sociedade midiatizada, o modelo de comunicação em massa está sendo substituído pelo modelo de comunicação em rede. Como observa Castells (2007, p.132...), “as funções e os processos dominantes na era da informação estão cada vez mais organizados em redes”. A rede constitui um dos pilares da comunicação na atualidade: quando uma informação pauta simultaneamente, por exemplo, o jornal que é lido pela manhã, o noticiário televisivo, os sites de informação acessados na internet e também via celular diz-se que, nesse caso, a comunicação se deu numa rede. Gustavo Cardoso (2007) lembra que as diversas formas de comunicação são direcionadas pelo quadro das interligações entre tecnologias e organizações, mas ressalta que a organização e a evolução do sistema de mídias dependem da forma como as pessoas se apoderam das mesmas, seja no meio público, privado ou de trabalho. Cardoso complementa seu raciocínio abordando que, embora a existência da mídia ultrapasse gerações, como visto na primeira parte deste trabalho, somente no atual período da história é possível encontrar o sistema de mídia organizado de tal forma que se enquadre na interligação em rede. Tal fato foi possível graças à internet, que em seu primeiro momento proporcionou a migração de meios de comunicação de massa tradicionais (analógicos) para o meio on-line, e, em um segundo momento, juntamente com os celulares e o SMS, introduziu uma interligação ainda maior e em crescente desenvolvimento entre as mais diversas mídias. 26
  • 27.
    O autor ressaltaque o que caracteriza esse sistema de mídias não é a convergência tecnológica que nos levaria a um superaparelho, com variadas plataformas de acesso midiático, mas, sim, a sua organização em rede de mídia. Sobre a convergência, Henry Jenkins defende: Por convergência, refiro-me ao fluxo de conteúdos através de múltiplas plataformas de mídia, à cooperação entre múltiplos mercados midiáticos e ao comportamento migratório dos públicos dos meios de comunicação, que vão a quase qualquer parte em busca das experiências de entretenimento que desejam. Convergência é uma palavra que consegue definir transformações tecnológicas, mercadológicas, culturais e sociais, dependendo de quem está falando e do que imaginam estar falando (JENKINS, 2009, p. 29). Assim como Cardoso, Jenkins não defende uma convergência no sentido tecnológico, nem mesmo nos mais sofisticados aparelhos. Apesar de novas e antigas mídias estarem interagindo de formas cada vez mais complexas, a real convergência acontece dentro dos cérebros dos consumidores, individualmente e através de suas interações sociais com outros. Como seres sociais, as pessoas não costumam obter informação, comunicação e entretenimento de uma única mídia, mas combinam as mais diversas formas de mídia e as utilizam em rede. Jenkins ainda defende sua teoria da “falácia da caixa preta”, que esclarece que a convergência não resultará na fusão de todas as mídias em um único aparelho. Como a convergência impacta o modo como os indivíduos consomem os meios de comunicação, aqui é importante abrir um parêntese para as empresas, pois é preciso repensar as formas de presença no mercado de acordo com as exigências do público perante as mídias. O consumidor saiu do estágio de absorção passiva dos conteúdos para a assimilação ativa e interativa. Além disso, os indivíduos não são isolados, mas sim conectados socialmente. Explanado o real conceito de convergência e entendendo que as mídias e seus usos estão articulados em rede, parte-se para a discussão de como se dá essa interligação em rede. Cardoso (2007) afirma que o sistema se articula em torno de duas redes principais, sendo a televisão e a internet as responsáveis pela interligação de mídias como telefone, imprensa escrita, rádio, etc. A explicação para tais meios de comunicação se encontra na possibilidade de interatividade desses 27
  • 28.
    meios, e naforma como as pessoas valorizam socialmente a interatividade da internet e da televisão. Falando de cada uma dessas mídias separadamente, o autor afirma que a televisão ainda representa a atividade cotidiana mais vezes realizada. Lembrando que as diferentes formas de uso da interatividade moldam a mídia, a televisão atende aos anseios dos espectadores quando influencia a participação destes via telefone, SMS, internet, cartas, etc., valendo, assim, tanto a resposta imediata quanto posterior. Na internet, os indivíduos têm a chance de escolher o conteúdo que desejam e também de produzir seus conteúdos. Obviamente, outras mídias também disponibilizam e possibilitam aos seus usuários a escolha dos conteúdos, como uma troca de canal na TV ou de estação no rádio, porém, com uma gama de opções exponencialmente menor que na internet. Não se pode, porém, ingenuamente deixar de lembrar que o conteúdo da internet e dos demais meios de comunicação provém de alianças entre os setores de comunicação e produção, mas nunca antes os indivíduos considerados “comuns” puderam ter opções de produzir e compartilhar conteúdos próprios como após a disseminação da internet, além de interagir com o conteúdo lá disposto e até modificá-lo. A internet, através dos fóruns, blogs e redes sociais, adquire não só um poder de difusão de conteúdos, mas uma grande zona de expressão democrática de opiniões. Diante do exposto, a internet se dissemina a uma velocidade espantosa se comparada aos demais meios, sendo usada para as mais diversas finalidades. Não se pode esquecer também de citar como razões para o crescimento do acesso à internet a popularização do PC e dos posteriores aparelhos de computação (celulares, net e notebooks, tablets, etc.), a facilidade de uso da World Wide Web (www) e o aumento de seu uso no trabalho e no sistema educacional. É importante lembrar que o crescimento e disseminação da internet foram responsáveis pelo desenvolvimento e acréscimo de informação e entretenimento em vários setores da sociedade, porém, o avanço não se deu de forma igual em todos os lugares. Pelo gráfico abaixo nota-se que as regiões com maior incidência da cor azul são as mais providas de internet, em detrimento de outras regiões. Fazendo 28
  • 29.
    uma análise superficial,a figura abaixo (Figura 1) demonstra a realidade de ter mais possibilidades de acesso à internet e todas as ferramentas por ela proporcionadas os países que apresentam melhores condições econômicas. Figura 1 – Distribuição mundial do acesso à Internet. Fonte: Dados de janeiro de 2009, extraídos do site de mapas comparativos Index Mundi (2011). Baseando-se na idéia da comunicação em rede e dos usos do que o autor denomina de constelação de mídias, Cardoso revela uma pesquisa realizada em 2006, nas localidades de Portugal, Estados Unidos e Chile, entre jovens de 8 a 18 anos, para mostrar as múltiplas tarefas realizadas em conjunto com as duas mídias analisadas (Tabelas 1 e 2). Como resultado, tem-se: Ouve música 56,0% Ouve rádio 13,1% Participa de chats 20,8% Vê televisão 11,8% Fala ao telefone 15,6% Nenhuma das anteriores 8,8% Tabela 1 - Enquanto usa a internet, com que freqüência... Fonte: CARDOSO (2006). 29
  • 30.
    Não sabe/Não Sim Nunca respondeu Navegar pela internet ou enviar emails 31,5% 65,0% 3,5% Ler jornais e revistas 20,3% 76,8% 3,0% Enviar SMS pelo celular 42,9% 54,1% 2,9% Interagir com a televisão 29,9% 65,6% 4,3% Falar ao telefone 43,9% 53,2% 2,9% Tabela 2 - Enquanto vê televisão costuma... Fonte: CARDOSO (2006). Em ambos os casos, nota-se um grande uso, além da própria televisão e internet, de telefones, celulares e música (no caso da internet). Os números demonstram que a interligação das mídias em rede depende do grau de interatividade que elas proporcionam. Assim, o modelo comunicacional atual é formado a partir da interatividade, com um sistema de mídia baseado em dois âmbitos, o da baixa interatividade dominado pela televisão e o da alta interatividade, com representação máxima na internet. Diz-se que um sistema é baseado na interatividade, porque, segundo Cardoso, Numa sociedade em rede, o sistema de mídia é constituído por nossos usos da mediação desta, e evolui para um sistema baseado na articulação em rede de diferentes mídias. Quando instrumentos de mídia, por vontade das empresas e das companhias de telecomunicações – ou mesmo de hackers -, permitem a ligação em rede da comunicação ou dos seus usos, as pessoas experimentam- nos e, se a experiência satisfaz algumas das suas necessidades em termos de autonomia, objetivos ou apropriação, adotam-nos socialmente. Essa adoção, quando difundida em largas faixas da sociedade, tende a mudar as próprias mídias, alterando suas características organizacionais, tecnológicas e de rede. É assim que a ligação em rede das mídias de massa e interpessoais, e consequentemente a mediação em rede, é moldada socialmente pela interatividade (CARDOSO, 2007, p. 31). Dada a discussão de Cardoso sobre televisão e internet, nota-se, portanto, que a sociedade em rede não se caracteriza pela substituição de uma mídia por outra em razão da tecnologia, mas pela criação de ligações entre elas. Criou-se uma forma de 30
  • 31.
    organização das mídiasditada por quem delas faz uso. Dessa forma, a TV tem ligação com os telefones, SMS ou com a internet. Bem como a internet pode ter ligação com as mais diversas mídias, e assim sucessivamente. Por isso, Cardoso constata que uma estrutura baseada na comunicação em rede é reconhecida como um sistema aberto, dinâmico, passível de inovação, sendo aplicado em todos os pilares da sociedade (políticos, econômicos e sociais). Portanto, a partir do exposto, entende-se como comunicação em rede o modelo comunicacional gerado nas sociedades informacionais, onde predomina a articulação das mídias em rede. Conceito advindo de uma sociedade em que a comunicação interpessoal e de massa se fundem, e há a ligação entre emissores, editores, audiências e, principalmente, mídias. 1.3. COMUNICAÇÃO ORGANIZACIONAL Como já mencionado, à reorganização internacional do capital e do trabalho alia-se a ascensão da globalização e das novas tecnologias, que foram responsáveis por mudanças drásticas na comunicação e na sociedade como um todo. Esse novo cenário mundial implicou, então, novas formas de comunicação adaptáveis a mídias como computadores ou a mais variada gama de dispositivos multimídia. A sociedade passa não apenas a conviver, mas a viver com e de maneira midiatizada, adaptando-se cada vez mais intensamente às possibilidades da comunicação em rede. É nesse contexto que as empresas percebem a necessidade de enquadrar-se aos novos modelos para se fazerem presentes e gerirem sua imagem 6, no âmbito da 6 Em linhas gerais, imagem é a percepção conceitual e simbólica, a opinião que os públicos de uma organização têm sobre a mesma, a partir da experiência concreta entre instituição e usuários/consumidores e também em função dos processos de comunicação organizacional estabelecidos (o que se comunica, como se comunica, para quem se comunica, entre outros). 31
  • 32.
    chamada comunicação organizacional,também conhecida como comunicação empresarial. Além disso, a concorrência entre as organizações também ganha espaço com o desenvolvimento da midiatização e os consumidores tornam-se mais informados e exigentes, fazendo-se novamente necessária uma comunicação ágil, estratégica e participativa. Sobre o assunto, Miguel Jorge relata: Com o acirramento da concorrência em escala internacional, as empresas dependem, cada vez mais, de eficientes canais de comunicação (...) para promover as mudanças exigidas pela nova ordem econômica. [Isto é] fundamental para tornar conhecidos novos conceitos, repensar os processos produtivos e métodos organizacionais e buscar soluções para os novos paradigmas apresentados (JORGE, 1996, p 49). As empresas percebem, dessa forma, a necessidade de inovação, acarretando mudanças na cultura das organizações. Coube aos profissionais de comunicação o papel de implementar uma comunicação organizacional coerente, tanto dentro como fora da organização. Pela dita comunicação organizacional, entende-se, Um processo dinâmico por meio do qual as organizações se relacionam com o meio ambiente e por meio do qual as subpartes da organização se conectam entre si. Por conseguinte, a comunicação organizacional pode ser vista como o fluxo de mensagens dentro de uma rede de relações interdependentes (GOLDHABER, 1984, apud KUNSCH, 1997, p.72). Chama-se de comunicação organizacional integrada a junção e atuação harmônica da comunicação institucional, mercadológica e interna, que constituem os três tipos de comunicação existentes em uma organização. Para o perfeito funcionamento dessa comunicação, é importante que os três tipos trabalhem em conjunto visando aos objetivos gerais da organização, mas sempre dentro dos objetivos específicos de cada um. Trabalhando assim a comunicação ganha idéia de única e global, ajudando na compreensão da empresa e de seu produto; ao contrário de uma comunicação fragmentada, que teria seus objetivos prejudicados7. 7 Margarida Kunsch (1997) alia esse conceito ao de comunicação excelente, dizendo ser válida a comunicação que trabalha as suas possibilidades em conjunto e alcança os objetivos da empresa e as expectativas do público-alvo. A autora ainda enumera outras denominações que podem ser utilizadas com o mesmo sentido da dita comunicação organizacional: comunicação social ou 32
  • 33.
    Para melhor entendera comunicação integrada e seus três tipos, basta observar o esquema a seguir de Margarida Kunsch (1997) (Figura 2), que representa o fluxo de informação das organizações com os meios interno e externo e entre si: simplesmente comunicação, relações públicas, comunicação empresarial, relações empresariais, dentre outros nomes. 33
  • 34.
    Figura 2 –Esquema da Comunicação Integrada Fonte: KUNSCH (1997). 34
  • 35.
    Para melhor entenderas subdivisões da comunicação organizacional, é preciso explicitar primeiramente o que é organização. Paulo Nassar (2007) define organização como uma rede de entidades que atende às necessidades humanas, através da produção de bens e da prestação de serviços. De forma geral, pode-se dizer que as empresas são as organizações com fins lucrativos e as instituições representam as organizações que não visam lucros. No caso do objeto estudado neste trabalho – o Detran - ES –, entende-se que ele se encaixa na segunda concepção, pois não tem fins lucrativos. Nassar ainda complementa, sobre organização: Sistema social e histórico, formal, que obrigatoriamente se comunica e se relaciona, de forma endógena, com os seus integrantes e, de forma exógena, com os outros sistemas sociais e com a sociedade. E organizações são estruturadas com pessoas que atuam segundo divisões e processos de trabalho, dependem de recursos de toda ordem, dentre os quais destacamos os materiais, financeiros, mercadológicos, científicos, tecnológicos, históricos (gestão de conhecimento e da memória), comunicacionais e relacionais (NASSAR, 2007, p. 82). Como se observa pelas atividades do esquema acima, os diferentes desdobramentos da comunicação institucional, mercadológica e interna são de suma importância para o perfeito funcionamento das organizações 8. É por intermédio da comunicação (tanto com o público externo quanto internamente, com os colaboradores) que a organização é capaz de expor suas políticas e objetivos, e projetar uma imagem adequada diante da sociedade. Por isso, o processo de comunicação vai muito além de transmitir informações, e sim faz parte do corpo da empresa como um todo. Em resumo, a comunicação, nas suas mais diversas áreas, (relações públicas, propaganda, jornalismo, marketing, assessoria, promoções, etc.) é eficiente quando 8 De acordo com Kunsch e outros autores citados, a comunicação institucional é dedicada a transmitir os valores, projetos e ações, investindo na percepção de uma imagem previamente escolhida como desejável junto aos públicos-alvo. A comunicação interna, dedicada a harmonizar e padronizar o discurso comunicacional entre os colaboradores, e a comunicação mercadológica, destinada a fazer a comunicação de mercado, articulada à venda de produtos e serviços, estão abrigadas no conceito definido pela comunicação institucional. 35
  • 36.
    planejada estrategicamente, atendendo em conjunto as necessidades da organização e as de seus públicos. Partindo agora para uma parte mais estratégica da comunicação organizacional, Kunsch (2009) fala de três níveis de planejamento das organizações: estratégico, tático e operacional. Segundo a autora, o planejamento estratégico é aplicado a longo prazo, representando o primeiro dentre os três níveis a ser pensado, e o que tem ligação com as grandes decisões da organização. O segundo nível, do planejamento tático, é mais específico e direto, e busca realizar ações específicas e eficazes. O terceiro e último nível trata-se do planejamento operacional, que representa os processos formais, ou seja, toda a documentação necessária para a realização das ações e a descrição dos processos e metodologias que fica arquivada na empresa. No que diz respeito ao planejamento estratégico, este é de extrema importância para a comunicação organizacional, visto que analisa todo o campo de atuação e de impacto da empresa, por intermédio da avaliação das oportunidades, ameaças, forças e fraquezas ligadas à organização (a conhecida análise SWOT). Fazendo essa análise, a empresa é capaz de determinar sua missão e visão e rever seus valores (que devem estar de acordo com seus objetivos), bem como possíveis redefinições de negócios e formulação de estratégias, metas e orçamentos, e criação de campanhas. Em se tratando do caso aqui estudado do Detran - ES, não há preocupação, por exemplo, com empresas concorrentes, por se tratar de uma instituição. Nesse caso, uma espécie de “concorrência” seriam os fatores que provocam acidentes de trânsito, como a ingestão de bebidas alcoólicas, tema fortemente combatido na campanha. Kunsch (2009) alerta ainda para a importância das pesquisas no desenvolvimento de planejamentos estratégicos. Na dita sociedade midiatizada, em que a comunicação é constituída por redes entre os mais diversos meios de comunicação com velocidade e abrangência que se superam a cada dia, a correta aplicação de práticas de comunicação nas organizações é não só importante, mas imprescindível na atualidade. Empresas e instituições que não investirem na comunicação integrada, trabalhando de forma conjunta a comunicação institucional, mercadológica e interna, estão fadadas a perderem espaço na percepção social. É por intermédio de uma comunicação que 36
  • 37.
    abranja e unaas diferentes estâncias da empresa no mesmo caminho que a organização é capaz de inovar e transmitir aos públicos, tanto internos quanto externos, seus produtos ou serviços e seus valores, considerando cada público de forma individualizada. Assim, levando-se obviamente em consideração o público- alvo, é eficaz a comunicação presente em todas as mídias, dentre elas, a internet e as redes sociais, que, como visto, respondem por um número muito grande de usuários em escala global. Partindo da premissa de ser essencial a comunicação em rede nas organizações, para projetar ou manter determinada imagem perante a sociedade e se comunicar com os públicos, é que o Detran - ES desenvolve estratégias e promove ações de alcance de seu público-alvo nos meios on-line e off-line. Essas estratégias, trabalhadas em conjunto mediante um planejamento de Comunicação determinado pela instituição, serão mais bem avaliadas nas próximas seções. 37
  • 38.
    2. A COMUNICAÇÃONAS ORGANIZAÇÕES O importante não é ter a comunicação e sim fazê-la entrar na cabeça do consumidor. Enfim, integrar a comunicação de forma planejada e organizada. (Maurício Tavares) 2.1. CONSIDERAÇÕES INICIAIS Como visto no Capítulo 1, na atual sociedade midiatizada é comum e faz-se sempre mais intensa a comunicação que transita pelas diversas mídias, sendo interligada por uma rede cuja disseminação tornou-se global, principalmente após o advento da Internet. As organizações, percebendo a mudança e as novas exigências do público diante de tal contexto, se veem no dever também utilizar-se da comunicação em rede, marcando presença nos meios on-line e off-line. Mas falar em comunicação on-line ou digital das organizações não se resume aos e-mails ou websites, e sim à empresas que ganharam voz e personalidade na Internet, através do uso das chamadas redes sociais. Elizabeth Saad Corrêa fala que a comunicação digital não pode ser executada sem se levar em consideração o contexto e as estratégias gerais das organizações, definindo-a como o uso das tecnologias digitais de informação e comunicação, bem como de todas as ferramentas delas decorrentes, para facilitar e dinamizar a construção de qualquer processo de comunicação integrada das organizações. Falamos, portanto, da escolha daquelas opções tecnológicas disponíveis no ambiente ou em desenvolvimento, cujo uso e aplicação são os mais adequados para uma empresa específica e os respectivos públicos específicos (CORRÊA, 2007, p. 173, apud KUNSCH, 2009). Partindo da importância lembrada por Kunsch da comunicação on-line executada pelas organizações, e também dos processos off-line citados no primeiro capítulo no âmbito da comunicação em rede, serão detalhadas aqui as principais possibilidades de comunicação para públicos externos presentes nesses meios, que, quando trabalhadas em conjunto, proporcionam resultados eficazes às organizações. 38
  • 39.
    2.2. JORNALISMO INSTITUCIONAL GaudêncioTorquato (2004) afirma que o jornalismo institucional é “o conjunto das formas jornalísticas”. Dentre estas, estão: a periodicidade, devendo as organizações aparecer na mídia em intervalos regulares; divulgar o presente da empresa (atualidade); transmitir informações de interesse dos públicos sobre as mais variadas áreas (universalidade); e por fim, a difusão, para que as mensagens cheguem ao público a que são destinadas. O autor ainda alerta para a filtragem das mensagens por parte da organização, pois nem tudo que por ventura possa interessar ao público é aconselhável no jornalismo institucional. O conceito da notícia, portanto, deve ser determinado segundo os valores pregados pela organização. Outra observação é feita para o conceito de atualidade. Diferente da instantaneidade do jornalismo convencional, o conceito de “atual” no jornalismo institucional pode dizer respeito, por exemplo, a fatos ocorridos há dois meses anteriores ou posteriores à notícia, dependendo do intuito da organização e da relevância da informação. Torquato lembra ainda a diferença da informação difundida por intermédio do jornalismo institucional e da publicidade: É claro que o jornalismo empresarial, num primeiro plano de análise, pretende atingir esses objetivos pela informação. E aqui ela se diferencia pela mensagem da publicidade. Não se trata, pois, da clássica publicidade institucional, exaltando os méritos de uma companhia. Trata-se da mensagem que enaltece, pela informação jornalística, o trabalho de uma empresa, entidade econômica que deve ser apresentada com lugar definido na economia de uma nação. Trata-se, na verdade, de desenvolver a fundo uma imagem de empresa, levando-se em consideração que a imagem criada pela publicidade é, frequentemente, artificial. Trata-se de congregar e unificar o conjunto de atividades de uma empresa (a publicidade ou promoção de vendas apresentam não mais que uma mensagem parcial) (TORQUATO, 2004, p. 71). Maurício Tavares (2010) também trata do jornalismo institucional, alertando para a importância de um bom relacionamento entre empresas e imprensa, visto que as primeiras, através da informação de seus produtos, serviços e ações, se tornam reconhecidas pelos públicos; enquanto que a imprensa, por seu lado, necessita de 39
  • 40.
    informações para produzirconteúdo jornalístico. Por isso, é essencial para as empresas proatividade no momento em que são procuradas pelos meios de comunicação, aumentando, assim, as chances de serem lembradas positivamente nesses meios. Dada a necessidade da prática do jornalismo institucional a partir das observações de Torquato e Tavares, nos tópicos abaixo serão discutidas três das principais ferramentas do jornalismo, sendo a primeira delas a assessoria de imprensa, seguida do release e do clipping. 2.2.1. Assessoria de imprensa Como retrata Tavares (2010), a assessoria de imprensa é o “elo entre organização e imprensa”. O papel de um assessor de imprensa é representado por quatro principais funções, sendo a criação e manutenção de relacionamento com a imprensa, a redação de conteúdos que sejam relevantes para os públicos da empresa, o desenvolvimento de clippings e a assessoria de pessoas-chave da empresa que tenham contato com a imprensa. Sobre a necessidade da assessoria em diferentes organizações, Torquato (2004) revela que em uma sociedade midiatizada, em que o fluxo e o acesso às informações tem se intensificado, a necessidade de comunicação independe do porte da empresa. Portanto, para serem reconhecidas no mercado, tanto pequenas quanto grandes empresas devem fazer uso da assessoria de imprensa. O que deve ser observado, porém, é o tipo e a necessidade da abrangência dessa comunicação nas diferentes empresas, uma vez que a organização com seus respectivos produtos ou serviços só passam a surgir a partir do momento em que são reconhecidos pelos públicos de interesse. O mesmo autor ainda trata da ética na assessoria de imprensa e do conceito de verdade. Partindo-se do pressuposto lembrado por Torquato de que a imprensa pode assumir variados papéis em relação a um mesmo fato, é preciso saber lidar 40
  • 41.
    com o conceitode verdade, uma vez que esta pode se diferenciar segundo a versão de quem diz, de quem ouve, do momento, do lugar ou das circunstâncias. Cabe ao profissional de assessoria de imprensa, porém, assumir uma postura ética ao transmitir as informações e ao assumir quando sua organização errou. Na atual sociedade em que o fluxo de informação é crescente e aumentam a cada dia as possibilidades de participação dos indivíduos, é aconselhável às organizações o compromisso constante com a verdade dos fatos, pois a omissão de fatos só é prejudicial à imagem da empresa. No que diz respeito à ética, ainda, Tavares (2010) diz que é imprescindível lembrar sobre o comprometimento com a exclusividade. Se uma empresa promete exclusividade de informação a determinado veículo, tal promessa deve ser cumprida, caso contrário a imagem da organização é prejudicada diante deste veículo e até mesmo diante do mercado, dependendo do poder da empresa de comunicação. Como a troca de informações entre assessoria e imprensa é constante, relações cordiais entre ambas são essenciais. De igual importância são as informações transmitidas, o assessor de imprensa deve trabalhar com profissionalismo, não lançando mão de oportunismos e priorizando as informações que sejam significativas à sociedade. Torquato ainda lembra que não existe freqüência para as empresas aparecerem na mídia, estas devem aparecer sempre que for necessário e quando houver algo relevante ao público. Em caso de entrevistas, é papel do assessor preparar bem o seu assessorado, evitando questionamentos inesperados e constrangimento diante da imprensa; por isso, treinamentos de mídia para o assessorado (media training) são aconselhados. É papel desse profissional também transmitir os fatos sem tentar ressaltar a imagem ou as qualidades de alguma organização, pois é tarefa do jornalista produzir a notícia. O assessor precisa, ainda, estar disponível para a imprensa a qualquer momento, já que a produção de notícias não para e é dever desse profissional fornecer as informações. Nesse meio, apesar de parcerias e exclusividades serem formadas com frequência, não se pode demonstrar preferências por certos veículos ou jornalistas, tomando-se sempre cuidado com aqueles que tentam conseguir informações confidenciais ou não passíveis de veiculação a todo custo. 41
  • 42.
    Depois de mencionadaa importância das práticas de assessoria de imprensa para as organizações, é importante descrever duas de suas tarefas de fundamental importância para o desenvolvimento do trabalho: a confecção de releases e a seleção de material para a produção do clipping. 2.2.2. Release Anteriormente conhecido como press release, o release, como aponta Tavares (2010) tem a função de informar à imprensa algo sobre as organizações. O autor enumera os componentes que deve conter um documento de release, sendo:  Na parte superior: logotipo da empresa que está enviando o release;  Abaixo da logomarca vem o título, que deve estar em numeração 20, no centro da página em negrito. Um título de impacto e relevância é primordial para que não passe despercebido nos veículos;  Na sequência, vem o chamado lead, que representa o início do texto jornalístico, devendo atender às tradicionais perguntas O que? Quem? Quando? Onde? Como? e Por que? O lead tem a função de resumir o conteúdo da notícia e dar direcionamento aos editores no momento da seleção dos releases recebidos pelo veículo;  Após o lead, vem o corpo do texto, onde se desenvolvem os detalhes do mesmo;  Mais para o fim da página vêm o nome de quem escreveu e o registro profissional;  Abaixo do nome coloca-se a data em que o texto foi redigido;  Por fim, vêm as informações adicionais sobre a empresa, como endereço, telefones, site, e-mail, etc. Essas informações são importantes para 42
  • 43.
    demonstrar que aempresa está sempre à disposição dos veículos para esclarecimento de dúvidas e demais informações. Tavares também recomenda que os textos dos releases sejam adequados ao perfil do veículo, bem como alerta que não é aconselhável enviar releases para vários veículos, principalmente se houver concorrência entre eles. Não se deve também enviar mais de um release com o mesmo tema para um veículo. Quanto aos momentos mais apropriados para envio, recomenda-se não enviar após o fechamento das redações. Os fins de semana e feriados representam boas oportunidades, pois as redações são carentes de informações nesses períodos. Em se tratando de release, é válida a observação de Torquato, lembrando que o release representa uma sugestão de pauta, e não uma matéria pronta para ser veiculada: “Deve ser considerado como indicação para uma matéria a ser feita – contendo indicação de fontes, abordagens, etc. -, e não como matéria a ser veiculada pela imprensa” (TORQUATO, 2004, p. 86). 2.2.3. Clipping Tavares (2010) define o clipping como uma reunião de recortes, assuntos e anúncios sobre determinado conteúdo. Para realizar o clipping, a organização deve trabalhar com dados quantitativos (fazendo o levantamento das quantidades de tudo o que foi publicado na imprensa sobre a empresa em um período de tempo determinado) e qualitativos (analisando os dados quantitativos recolhidos). Para o autor, alguns dados devem ser levados em consideração no momento das análises quantitativa e qualitativa, como:  A origem do assunto da matéria;  O tema da matéria (podendo ser verificado por seu título); 43
  • 44.
    A área geográfica (se pertence à imprensa local, regional, nacional, internacional);  Verificar quais notícias, na área geográfica, são de interesse institucional ou mercadológico da empresa;  Analisar os concorrentes na imprensa, se o conteúdo publicado por eles é positivo ou negativo para a organização. A importância de se produzir por um clipping bem feito é a possibilidade de avaliar problemas e oportunidades veiculados na mídia, que possibilitam à empresa mudar posicionamentos e realizar ações eficazes diante do que ela consegue perceber do mercado através da observação do clipping. Descritas as possibilidades da comunicação das organizações com seus públicos através das ferramentas do jornalismo, passa-se à compreensão dos artifícios da publicidade, utilizados também com o propósito de projetar determinada imagem da empresa nos meios de comunicação, bem como para a venda de seus produtos ou serviços. 2.3. PUBLICIDADE INSTITUCIONAL Segundo Torquato (2004) a publicidade institucional tem a função de fidelizar a marca das organizações, e manter os consumidores fiéis a essa marca. Em função de consumidores cada vez mais exigentes, que sofrem influência das mudanças sociais, econômicas, culturais e políticas numa sociedade centrada na variedade de informações midiáticas, as empresas precisam direcionar os públicos para a sua marca de forma individualizada, repensando suas estratégias. Para tanto, é preciso conhecer de perto o perfil do consumidor. O autor relata que somente por intermédio de estudos e pesquisas é possível definir a imagem e o posicionamento das marcas, selecionar as mídias mais adequadas (incluindo as 44
  • 45.
    novas mídias deinteração com o consumidor presentes na Internet), bem como definir os bancos de dados, a promoção de vendas, o merchandising, as mídias de apoio, dentre outros elementos. Além das exigências do consumidor e das várias marcas tentando se diferenciar no mercado, o autor lembra que as organizações também procuram estar em posição de referência nas ações sociais, assumindo e patrocinando programas assistenciais. Essa prática dá origem às propagandas institucionais, cujo objetivo é deixar transparecer os valores éticos das organizações. No caso específico dessas propagandas, não se vendem produtos, mas os ideais de respeito à sociedade e ao meio ambiente. A partir do exposto, serão detalhadas as principais ferramentas publicitárias utilizadas nas organizações para dialogar com seus públicos e promover o consumo de produtos e serviços, ou até mesmo de conceitos e valores. 2.3.1. Marketing Na definição que Tavares classifica como “ampla e atualizada”, Marketing significa: “Um processo administrativo de produto, serviço, preço, distribuição e comunicação, que visa identificar necessidades e influenciar nos desejos dos públicos internos e externos de uma organização, de forma a satisfazê-los eficazmente. Cuidar da imagem da mesma, orientando-a para futuros e novos mercados” (TAVARES, 2010, p. 81). Como mencionado, o comportamento de compra e os valores do consumidor mudaram, por isso, assim como Torquato, Tavares lembra a importância de uma comunicação de marketing inovadora nas empresas e que dialogue com as novas exigências dos públicos, tendo sua linguagem adaptada às características de cada um deles. 45
  • 46.
    Dessa forma, oplanejamento é fundamental. O autor alerta não só para a importância de um plano de marketing estruturado (com objetivos, metas, estratégias, plano de ação, controle e orçamentos), mas sim para a avaliação dos resultados. Dada a possibilidade de mensurar os resultados, estes devem ser comparados com os objetivos iniciais traçados para a campanha, a fim de avaliar se foram atingidos ou não. As ferramentas do marketing são as mais variadas, incluindo meios de comunicação diversos: cartas, catálogos, mala direta, encartes, telemarketing, e-mail marketing, propaganda, etc. O que vai importar, porém, não é o suporte, e sim as ações realizadas, que deverão atingir o público-alvo correto e implementar determinado conceito na mente dos indivíduos. Ações que lidam com a interatividade, no atual contexto da tecnologia são muito utilizadas. Diante de tantas possibilidades, vender para públicos diferenciados e distantes torna-se rotineiro nas organizações. Assim como mencionada a importância da prática da comunicação em rede nas organizações, Tavares (2010) lembra que praticar o marketing aliando-o à outras técnicas de comunicação também é essencial para atrair resultados positivos. O autor indica inclusive que, apesar de a tecnologia proporcionar a comunicação para públicos cada vez mais separados em seus nichos, o marketing proporciona o investimento em clientes, construindo relacionamentos duradouros com os mesmos, bem como pode realizar ações com o intuito de atingir a massas maiores de públicos. Como se sabe, muitas são as técnicas e possibilidades de ações de marketing a serem praticadas nas organizações. Sendo ações práticas e rápidas, de baixo ou alto custo - dependendo do intuito ou do capital disponível –, ou táticas mais elaboradas que demandem um tempo maior para acontecer, obviamente a escolha e o planejamento de cada ação dependem do público-alvo. Quanto mais análises sobre o comportamento do consumidor são realizadas, mais se acertará nas ações praticadas e nos objetivos pretendidos. 46
  • 47.
    2.3.2. Merchandising André Havro9define o merchandising como as técnicas, ações ou materiais promocionais utilizados no ponto de venda, proporcionando informação e maior visibilidade a produtos, serviços ou marcas. O propósito é motivar e influenciar as decisões de compra dos consumidores, através do destaque dado aos produtos na loja, aumentando a sua rotatividade. O merchandising pode se utilizar de técnicas da propaganda ou das chamadas promoções de vendas, para divulgar ofertas na mídia ou divulgar brindes e preços mais baixos, por exemplo. Sua importância está no fato de representar o último apelo ao consumo, estando no estágio final do processo de comunicação – no momento da compra. Além disso, há o chamado merchandising editorial, que, segundo Havro, se diferencia da propaganda e da publicidade por ser veiculado na parte editorial, ou seja, dentro do conteúdo dos programas e não nos intervalos publicitários. Esses espaços favorecem a credibilidade de mensagem, sendo mais sutilmente absorvidos pelo receptor, por isso, têm seu preço muito mais elevado comparando-se à propaganda tradicional, e são negociados diretamente com as emissoras. Maurício Tavares (2010) traz algumas observações para um merchandising que obtenha êxito nos pontos-de-venda, que deve começar pelo conhecimento do consumidor final, sob os aspectos psicográfico, demográfico e comportamental. Não só pesquisas sobre o consumidor pré-ações de merchandising devem ser realizadas, mas também é importante mensurar os resultados, pesquisando os próprios consumidores atingidos. Tavares lembra ainda que é imprescindível o uso da criatividade para chamar atenção nos pontos-de-venda. Porém, é preciso tomar cuidado ao se diferenciar dos demais produtos, pois muitas vezes a sobrecarga de elementos ou informações pode deixar o consumidor confuso, causando o efeito contrário ao desejado pela empresa. Deve-se atentar, portanto, para o uso de tipologias simples, para a clareza e objetividade na mensagem e utilizar poucos atrativos visuais para não tornar a mensagem poluída. 9 Fonte: http://www.andrehavro.com/2008/02/19/o-que-e-merchandising/ e http://www.andrehavro.com/2008/10/24/merchandising-editorial/. Acesso em 11/15/11/2011. 47
  • 48.
    Produzir uma mensagemcriativa e saber aproveitar os espaços nos pontos-de- venda, considerando-se o público-alvo do produto, são regras básicas para eficácia do merchandising. Deve-se ter em mente, ainda, que cada material disposto na loja (cartazes, brindes, displays) tem um impacto, por isso a importância de se conhecer a fundo o consumidor final do produto ou serviço em questão. Além disso, Tavares (2010) alerta sobre os usos do merchandising editorial, que, segundo ele, deve obedecer a três pilares: discrição, coerência com o contexto e objetividade. Nos casos de filmes e novelas, não é aconselhado citar o nome do produto, devendo a ação fazer parte do contexto da cena, aparecendo, assim, de forma mais sutil ao telespectador. Já em programas de auditório, cabe a citação e a demonstração do produto ou serviço. Muito importante também é a escolha das personalidades, pois as pessoas costumam associar a imagem do artista à imagem da marca anunciada. Portanto, é preferível que a pessoa escolhida tenha alguma relação com o negócio divulgado e que tenha boa imagem perante os públicos da organização. Por fim, o autor trata do merchandising ligado às causas sociais. Sobre o assunto, ele alerta que a causa social e o roteiro da programação devem ter ligação, bem como os atores envolvidos precisam ter alguma relação com o tema, pelo motivo descrito no parágrafo anterior. Em virtude da identificação que o público brasileiro tem com as novelas, elas ganharam credibilidade e números elevados de audiência, proporcionando ao merchandising social grandes possibilidades de repercussão quando inserido nesse meio, tornando-se uma boa forma de pressionar as organizações envolvidas com a causa. Principalmente nas novelas, uma das vantagens do merchandising é o alcance de públicos diferenciados, desde o telespectador da periferia até as classes mais altas da população. Devido à suas grandes possibilidades de resultados, a prática do merchandising representa excelentes oportunidades às organizações. Não só as empresas, mas também as emissoras e o público saem ganhando com a prática. As emissoras ganham com o espaço vendido, enquanto que o público toma conhecimento de um novo produto ou serviço ao mesmo tempo em que busca o entretenimento da programação que está acompanhando. Quando o merchandising é voltado para as causas sociais, as instituições também são beneficiadas, pois a 48
  • 49.
    causa que defendempassa a ser discutida pela opinião pública, que muitas vezes pressiona as autoridades cobrando soluções. 2.3.3. Promoção de vendas Como afirma Tavares (2010), a promoção de vendas compreende o conjunto das ferramentas utilizadas para desenvolver e acelerar as vendas de determinado produto ou serviço, tendo como princípio proporcionar algum benefício para o consumidor. Uma das vantagens da promoção de vendas são as inúmeras possibilidades de ações para atingir o público, uma vez que novas ações podem ser criadas a partir de combinações com as já existentes (propaganda, marketing, eventos, etc.). Dentre as principais técnicas, podem ser citados descontos, premiações, amostras, brindes, etc. Segundo o autor, a tentativa de alcançar os públicos intermediários - como, por exemplo, os revendedores -, também representa a promoção de vendas: “patrocínios, relações públicas, assessoria de imprensa, assessoria jurídica, assessoria de comunicação e qualquer tipo de parcerias que sejam de interesse para ambas as partes” (TAVARES, 2010, p. 100) se incluem nesse conceito. Geralmente, o tempo da promoção de vendas é curto. Por isso, para que a ação seja certeira é preciso criatividade, com uso de imagens bem exploradas, linguagem imperativa e o aproveitamento de assuntos que estão em voga, tomando o cuidado para não cair em modismos ou fugir dos objetivos da organização. Além disso, é altamente aconselhável o uso da campanha publicitária como apoio. Assim como em qualquer campanha publicitária, é preciso analisar o público-alvo em seus aspectos psicográfico, demográfico e também por comportamento de compra e benefício, no caso da promoção de vendas. Importante é também analisar o retorno do consumidor sobre a comunicação e as vendas no momento da compra, além de mensurar os resultados obtidos ao final da ação, comparando-os com os objetivos pretendidos. 49
  • 50.
    Enfim, para Tavares,as promoções de venda são positivas por uma série de fatores, sendo o principal deles aumentar a fidelidade do consumidor à marca. Como se sabe, os resultados dependem dos objetivos desejados pela empresa, podendo variar entre: enfraquecimento da concorrência, aumento de participação no mercado, reposicionamento ou lançamento de produtos, aumento de vendas, dentre outros. Traçadas as principais características e vantagens da promoção de vendas, parte-se para a descrição da propaganda, item de extrema importância dentre as abordagens de publicidade institucional deste capítulo. 2.3.4. Propaganda Apesar de classificada por Torquato (2004) como uma “linguagem artificial” se comparada ao jornalismo, o autor reconhece que a propaganda gera retornos muito favoráveis às organizações. Tavares (2010), também fala dos benefícios da propaganda, utilizada basicamente para vender e persuadir o consumidor ao ponto de venda ou à compra, por intermédio da incitação de desejos na mente do público; além de ser responsável por posicionar ou reposicionar produtos e marcas. É muito visada pelo seu alto impacto, alcançando uma grande quantidade de pessoas no mesmo intervalo de tempo, inclusive transmitindo sua mensagem até mesmo aos que podem não ser consumidores em potencial da organização. Assim como outras ferramentas da publicidade institucional supracitadas, a propaganda possibilita o trabalho conjunto com vários meios de comunicação, podendo ser associada, por exemplo, à produção de vendas, merchandising, merchandising editorial, etc. A propaganda conta com uma vasta variedade de veículos que servem de suporte, porém, é importante estudar os mais apropriados aos objetivos mercadológicos da organização. Indispensável ainda é o estudo do público-alvo, de onde parte todo o 50
  • 51.
    direcionamento da propaganda.Outro fator que depende de análise são os investimentos, sujeitos a fatores como recursos financeiros, concorrentes, públicos, situação do mercado e objetivos da organização. Também é uma vantagem da propaganda a sua utilização com objetivos variados - tanto institucionais, promocionais ou de vendas -, e seu poder de despertar qualquer tipo de emoção no consumidor. No entanto, cabe aos envolvidos trabalhar com cautela, pois falas exageradas ou mal empregadas podem causar descrédito imediato. Como afirma Tavares, “os resultados em propaganda também são proporcionais aos riscos. E isso está diretamente relacionado à ousadia” (TAVARES, 2010, p. 89). No contexto da sociedade midiatizada, é fundamental que as organizações adaptem suas propagandas às novas tendências de mídias e veículos de comunicação, buscando posicionamentos avançados para se diferenciar da concorrência. Por isso, inovar na propaganda tem se tornado essencial. Mesmo com a tecnologia, a propaganda não deve perder de vista a função de informar e persuadir o consumidor. Descritos resumidamente o marketing, merchandising, promoção de vendas e propaganda, ferramentas da publicidade institucional, parte-se para a compreensão dos eventos, indispensável meio de divulgação e comunicação de produtos e negócios de muitas organizações. 2.4. EVENTOS Organizações dos mais diversos seguimentos têm a oportunidade de produzir eventos com diferentes finalidades (como lançamento de produtos, serviços ou filiais, reposicionamento de marca, etc.) para públicos também diferenciados, sendo o público pretendido o fator determinante no momento da criação do evento. Para Tavares (2010), eventos com planejamento eficientes e voltados para o público 51
  • 52.
    correto facilitam oimpacto da marca e proporcionam o aumento de seu índice de lembrança. O autor explica a diferença entre empresas que organizam seus próprios eventos e aquelas que assumem papéis de patrocínio. Na primeira situação, a projeção da imagem da empresa é maior; e, em casos de eventos que se repetem em determinado intervalo de tempo - por exemplo, anualmente -, é interessante repetir as atrações ou o formato do evento para facilitar sua associação com a organização. Em relação aos patrocínios, a empresa ganha pontos positivos perante o público principalmente nos casos de patrocínios a eventos sociais; porém, é importante atenção quanto ao número de patrocinadores, pois quanto maior for esse número, menos a organização ganhará em visibilidade. A produção de eventos tem a vantagem de ser versátil: pode ser produzida tanto para segmentos específicos, quanto para grandes públicos, permitindo a integração desses com a marca da organização. Os eventos possibilitam a ligação com outras técnicas de comunicação, além de lançamentos de produtos ou serviços comumente gerarem mídia espontânea. Para obter o retorno desejado, a comunicação a respeito de um evento deve ser bem trabalhada antes, durante e depois da realização do mesmo. Como defende Tavares, a mensuração dos resultados provém de várias fontes: através da mídia espontânea eletrônica e impressa, de pesquisas sobre a imagem da organização antes e depois do evento, com a avaliação das vendas (se houve aumento ou não), com a avaliação dos participantes do evento (se o número esperado foi atingido, bem como se os presentes ficaram satisfeitos com o evento), dentre outras possibilidades. E no caso dos eventos patrocinados, o autor afirma que os resultados esperados são auxiliados com objetivos claramente determinados, proatividade na prospecção de patrocínios, adequação dos públicos do evento ao perfil da organização e atenção às possíveis ações de marketing da concorrência. Portanto, os eventos podem proporcionar principalmente retorno financeiro e fixação da marca junto ao consumidor, desde que sejam devidamente planejados e voltados para seu público-alvo. Este, por sua vez, na maior parte dos casos também sai 52
  • 53.
    ganhando, pois geralmenteos eventos contam com shows e demais opções de evento para entreter os participantes, agregando ainda mais valor ao evento da organização. Demonstradas as principais formas de comunicação das organizações com os públicos externos através dos meios off-line, parte-se para a discussão sobre as novas técnicas de comunicação on-line, que vêm ganhando destaque e adesão do público, principalmente nas redes sociais. É válido ressaltar novamente que as tecnologias de comunicação on-line não devem substituir as formas off-line, e sim ambas servirem de apoio umas às outras, como visto no contexto da comunicação em rede descrito no capítulo 1, no qual o assunto de uma mídia reverbera em outra, e por tal fato todas se revelam importantes. 2.5. OS USOS DA COMUNICAÇÃO DIGITAL NAS ORGANIZAÇÕES Dentre as características da comunicação digital, é importante ressaltar alguns pontos citados por Corrêa (2007, apud KUNSCH, 2009), sendo: a interatividade (a interação do usuário com a informação no meio digital), a multimedialidade (combinação de texto, imagem e sons em um mesmo suporte), e a hipermedialidade (interligação de diversos textos digitais entre si). A autora prossegue relatando as ponderações que uma organização deve levar em conta ao implementar processos de comunicação digital, sendo o primeiro deles a cultura da empresa, seguido do público que se deseja atingir, para a partir daí definir qual suporte tecnológico é mais apropriado e as ações e estratégias que serão executadas. Corrêa ainda cria dois conceitos quanto aos processos da comunicação digital, sendo nomeados de posicionamento 1.0 e 2.0. O posicionamento 1.0 trata da comunicação digital cuja essência de sua função é informar, tendo como exemplos principais de aplicação nas organizações os websites (portais, intranet, hotsites, etc), jornais e revistas on-line, e-mails e newsletters, em que a participação do usuário é 53
  • 54.
    pequena, restringindo-se afóruns, enquetes ou formulários de “Fale conosco” disponibilizados pela empresa. Já no posicionamento 2.0, as possibilidades de intervenção do usuário são muito mais amplas, por se tratar de instrumentos de comunicação como blogs, SMS, YouTube, Flickr e comunidades no Orkut, Twitter, Facebook e MySpace, assunto de que tratará esse capítulo. Se no cenário 1.0 a comunicação se dá numa única direção e a preocupação é apenas fazer com que a mensagem chegue ao receptor, no caso do cenário 2.0 há muito mais para se levar em conta, pois o usuário ganha o poder de ser a principal forma de disseminação da mensagem, além de ter muito mais influência no momento de aceitar receber a mensagem ou não. Assim, Corrêa ainda lembra que quanto mais integrada e voltada para os públicos específicos for a mensagem digital, mais chances a empresa tem de manter uma relação eficaz e duradoura com esses públicos. 2.5.1. Mídias sociais, geração digital e marketing de guerrilha na Web Grosso modo, a geração digital é a geração usuária das mídias sociais. Uma geração habituada à velocidade e à versatilidade, usuária celulares com acesso à Internet e e-mail, câmeras de vídeo e fotográficas, rádio e TV, música no formato mp3, dentre outras funcionalidades. Uma geração acostumada com o hipertexto 10, que deixou de ser apenas receptora de informação para transformar-se em formadora e transmissora de conteúdo. Falando de geração digital e sua participação na produção de conteúdos, André Telles menciona os blogueiros e sua importância: Hoje, cerca de 50 a 100 milhões de blogueiros se comunicam pela Internet, expressando ideias e experiências com produtos e compartilhando informações sobre empresas e negócios. Com tantas vozes sendo ouvidas, essa mídia constitui um fórum mundial. O 10 Para André Telles (2009, p. 15) hipertexto é a escrita de texto não seqüencial, que proporciona a interligação de informações entre outros textos, através de hiperlinks. 54
  • 55.
    consumidor virou mídia.Nenhuma empresa pode se dar ao luxo de ficar de fora dessa conversa (TELLES, 2009, p. 18). Essa geração habituada às novas mídias e que é formadora das opiniões nelas expostas necessita de estratégias diferentes para ser atingida, pois a demanda das mídias tradicionais já não mais chama atenção e nem causa o mesmo impacto no atual contexto tecnológico. Partindo de tal premissa, surge o marketing digital, que engloba as estratégias de marketing voltadas para o público usuário das novas tecnologias e das mídias sociais. Telles lembra ainda a diferença entre mídias sociais e redes sociais. Para o autor as redes sociais são parte integrante do que é chamado de mídias sociais. Em resumo, redes sociais são os sites de relacionamento que buscam reunir pessoas. As pessoas, por sua vez, interagem com os demais membros de “sua rede social” criando grupos de amigos e comunidades de interesses comuns, expondo seu perfil com textos, fotos e vídeos. Os membros de um mesmo grupo podem compartilhar informações e enviar mensagens, tanto privadas quanto para todo o grupo. Cada rede social tem regras próprias que definem o comportamento dos usuários e a forma de interação. Muitas delas têm conteúdo privado, que só pode ser visualizado pelos membros da rede. Já o conceito de mídias sociais se encontra em um âmbito maior, representando as interações sociais possibilitadas pelo meio on-line em geral, a partir das informações compartilhadas nos mais diversos formatos. O autor relata que o boom das redes sociais teve início em 2002, quando Jonathan Abrams lançou o Friendster. O Friendster era um site de encontros que rejeitou uma oferta de compra do Google de U$$ 30 milhões. A partir daí, diversas redes sociais foram surgindo na Web, atingindo algumas delas milhões de usuários nos mais variados países do mundo, como o Orkut e o Facebook. André Telles mostra as vantagens de se praticar o marketing de guerrilha nas redes sociais, cujo princípio, segundo o autor, “é gastar muito mais energia que dinheiro” (2007, p. 80), obtendo um resultado quase que imediato, que muitas vezes gera mídia espontânea. Marketing de guerrilha são as estratégias pouco convencionais ou imprevisíveis, utilizadas para chamar atenção e impressionar o público, tendo na Internet e nas redes sociais as mais variadas possibilidades de ação. As ações de marketing de guerrilha são muitas vezes tão inusitadas que chegam a induzir o 55
  • 56.
    público a repassaras ações criadas para outros membros de forma espontânea, produzindo os chamados virais (TELLES, 2007). A partir das definições de André Telles, os próximos tópicos deste capítulo tratarão sobre as ferramentas das principais redes sociais e de maior repercussão no Brasil, que auxiliam a comunicação das empresas a praticar o marketing de guerrilha e a manter contato com seu público. 2.5.2. Orkut O Orkut foi a primeira rede social de grande alcance a se desenvolver no Brasil. Pertencente ao Google11, ainda é a mais acessada do país. Por ser um site de relacionamentos, entende-se que seu objetivo é promover amizades e relacionamentos, principalmente entre as pessoas que já se conhecem no mundo real, fenômeno ressaltado pelo próprio slogan da ferramenta “Who do you know?” (“Quem você conhece?”). Apesar disso, não é excluída a possibilidade de pessoas estranhas se conheceram e manterem contato através do Orkut. A ferramenta também representa uma ótima opção para indivíduos que têm laços como os de amizade e parentesco, mas que não mantêm contato constante presencialmente em virtude de distâncias territoriais ou outros motivos. Criado em 24 de janeiro de 2004, o Orkut ganhou força no Brasil e ainda é a rede social mais acessada no país. Como denota André Telles (2010), o Orkut tem perdido espaço para o Facebook principalmente entre os membros da classe A e B, porém entre as classes C e D sua hegemonia ainda é muito superior às demais redes sociais. Através do infográfico abaixo (Figura 3) é possível comprovar tais informações e conhecer outros dados sobre o Orkut no Brasil, como faixa etária, tempo gasto na rede social, dentre outros: 11 Multinacional sediada nos Estados Unidos, pioneira nos segmentos de serviços on-line e softwares. 56
  • 57.
    Figura 3 –Infográfico sobre os números do Orkut no Brasil Fonte: Google Discovery 57
  • 58.
    Os usuários doOrkut, no momento da criação da conta para ingresso na rede, precisam fazer um cadastro com determinadas informações pessoais. A liberação do acesso a tais informações fica em poder do usuário, podendo este optar entre a liberação para todos do Orkut, somente amigos, ou a amigos de amigos. Da mesma forma funcionam os demais itens de seu perfil na rede, como fotos e vídeos. Os álbuns de fotos possibilitam ainda a escolha de membros específicos que poderão visualizá-los, podendo o proprietário da conta do Orkut criar um álbum que só poderá ser visto por ele próprio, ou por um grupo de amigos restrito, por exemplo. Ao longo dos anos o Orkut sofreu adaptações e alterações em sua interface (seu layout), sendo que na primeira mudança foi realizada uma campanha viral de grande repercussão. A última mudança data de março de 2011, na qual a interface do Orkut ganha semelhança e funções extremamente semelhantes às do Facebook, numa tentativa clara de recuperação do espaço que o Orkut tem perdido após a disseminação dessa rede. Dentre outras novidades implementadas após as mudanças do Orkut, tem-se que a ferramenta passa a sugerir amigos ao usuário, bem como possibilita a troca da cor da página pessoal e a postagem de recados a amigos do próprio perfil, sem a necessidade de visitar o perfil do amigo como antes. Para que se possa compreender como funcionam as possibilidades de ações de marketing das empresas através do Orkut, serão descritas algumas de suas principais ferramentas e formas de interatividade entre os usuários, já considerando as alterações do novo Orkut12:  Criação de grupos de amigos conforme o desejo do usuário, para compartilhar o mais variado tipo de informações;  Postagem de recados (os chamados scraps) tanto para um amigo ou para um grupo determinado, bem como a todos os amigos de uma vez. Os scraps podem ser privados ou não, dependendo da escolha do usuário no momento da criação da mensagem; 12 Mais informações sobre o novo Orkut podem ser conferidas na comunidade criada pelo próprio Orkut para discussão sobre sua nova interface, através deste link: http://www.orkut.com.br/Main#Community?cmm=105721601. 58
  • 59.
    Criação e participação de comunidades, onde os membros compartilham assuntos de interesses comuns;  Compartilhamento de links, fotos e vídeos;  Jogos e outros aplicativos dos mais variados gêneros;  Possibilidade de criação de eventos ou demais convites, informes ou publicidades que são publicados através do espaço “Promova”; seja gratuitamente ou de forma paga, conforme as necessidades do indivíduo ou empresa ou o alcance de público necessário; e  Criação de depoimentos para os amigos, geralmente com as impressões que um usuário tem sobre determinado amigo. Descritas as principais funcionalidades do Orkut, é hora de definir as possibilidades de participação, comunicação e marketing de empresas, produtos e serviços dentro da ferramenta. André Telles (2007) enumera várias possibilidades 13, que serão detalhadas a seguir. O primeiro princípio – e também o mais importante, aplicável a todas as redes sociais –, destacado pelo autor é a técnica do marketing viral. Para que determinada informação se torne um viral (ou seja, se “espalhe” na Internet), é preciso não só que seu conteúdo seja do interesse do usuário, mas que chame atenção e desperte desejo e curiosidade, sendo interessante a tal ponto que as pessoas repassem-na a seus conhecidos. Isso porque, como já descrito, a quantidade de informações e publicidades a que um indivíduo é exposto em um único dia é enorme; assim, chamar atenção de forma criativa e diferente é essencial. Muitas vezes seguir a linha do humor, do inesperado e curioso é um caminho válido no Orkut, e aumenta o potencial viral da mensagem. Além disso, quando uma mensagem é recomendada por um conhecido ou amigo, o indivíduo que a recebe entende que ela já passou pelo crivo deste; logo, ganha mais credibilidade do que quando recebida diretamente pela empresa. 13 É importante apenas lembrar que as considerações de Telles datam de 2007, época em que o Orkut no Brasil atingia seu auge. Hoje, em 2011, algumas das estratégias citadas pelo autor já não surtem mais o mesmo efeito de quatro anos atrás, havendo a necessidade da criação de novas estratégias para o alcance do público usuário de Orkut, ou até mesmo a migração para outras mídias. 59
  • 60.
    Outra grande vantagemdo Orkut e de outras redes sociais de gênero semelhante lembradas por Telles (2010) é a possibilidade de segmentação do público. Por intermédio de ferramentas como as comunidades, que agregam pessoas de gostos ou costumes afins, é possível encontrar indivíduos das mais variadas vertentes, idades e regiões, atingindo o público-alvo exato, que muitas vezes não seria atingido com tanta precisão em outras mídias, tampouco proporcionariam a possibilidade de custo zero que as redes sociais disponibilizam (a não ser, obviamente, pelo custo do uso da internet e do computador para acesso a tais redes sociais) 14. Telles (2007) ainda dá algumas dicas de ações que a empresa pode realizar no Orkut, principalmente entre os usuários que são amigos na rede do perfil de determinada empresa ou organização: o primeiro passo é convidar os clientes a participar do Orkut, para que a empresa possa manter relacionamento com essas pessoas através da ferramenta. Pode-se também criar depoimentos (nesse caso, para os amigos conhecidos ou que têm algum laço com a empresa - por exemplo, os fornecedores) destacando qualidades ou aptidões. Muitas vezes a empresa ou organização receberá novos depoimentos em retribuição, que vão contribuir para uma boa imagem da empresa na rede. Como o Orkut avisa os aniversários dos amigos, é importante parabenizar essas pessoas no dia de seu aniversário, demonstrando preocupação e lembrança com os clientes. Recomendado ainda é criar comunidades com a marca da empresa e monitorar suas postagens constantemente, deixando-a sempre atualizada e livre de conteúdo indesejado, bem como visitar comunidades relacionadas ao produto ou serviço, tanto para conhecer os assuntos debatidos pelo público quanto para divulgar os produtos ou serviços também nessas comunidades (de forma sutil, sem deixar a divulgação com característica de spam), ou estabelecer parcerias com os moderadores dessas comunidades. Comunidades diferentes representam importantes espaços de seguimentos de públicos diferenciados, contendo a mais variada gama de gostos e estilos, por isso é necessário conhecer e se manter presente em todos os tipos de comunidade que tenham relação com os públicos da organização. Além disso, é visado divulgar e promover eventos ligados à marca e à empresa. E, por fim, nos 14 Sobre as comunidades nas mídias socais, Lemos (2002, p. 93, apud RECUERO, 2009, p. 137) as define como “agregações em torno de interesses comuns, independentes de fronteiras ou demarcações territoriais fixas”. 60
  • 61.
    recados deixados, lembrarsempre de mencionar na mensagem o site da empresa, para que o usuário tenha a possibilidade de acessar um canal com mais informações caso se interesse. As versões mais recentes do Orkut disponibilizam os chamados aplicativos ou apps, que representam uma maneira muito eficiente e interativa de marcar presença no Orkut. O Orkut hoje apresenta centenas de aplicativos, espaço que tem sido tomado por empresas como clubes de times de futebol, UOL, BuscaPé, dentre várias outras. Nesses casos há necessidade de um investimento financeiro, porém o retorno pode ser muito grande, visto que os aplicativos (na sua maioria como uma espécie de jogo) são procurados e recomendados pelos próprios usuários, servindo como uma forma de distração e entretenimento dentro da própria rede social. Outra característica do novo Orkut muito utilizada pelas empresas é o chamado “Promova”. Segundo André Telles (2010), o Promova foi uma solução do Orkut para as empresas divulgarem seus produtos e serviços de forma a minimizar os scraps enviados em massa, muitas vezes com o caráter de spam. O Promova aparece no espaço tradicional de publicidade paga do canto direito do Orkut, e pode ser tanto pago (possibilitando mais aparições e segmentação do público-alvo) ou gratuito, em que as aparições são menos freqüentes e mais aleatórias. O interessante do Promova é seu caráter de anúncio, facilitando a divulgação de textos, imagens e vídeos, e apresenta a possibilidade de mensuração por quem fez a promoção, como a quantidade de pessoas que visualizaram, clicaram ou excluíram as promoções. Outra vantagem do Promova é que os usuários que não desejarem visualizar determinada promoção podem excluí-la a qualquer momento, e esta nunca mais aparecerá em sua página de Orkut. Comentadas as possibilidades de comunicação das organizações via Orkut, parte-se para a descrição do Facebook, rede social que vem tomando força no Brasil e ganhando parte dos usuários do Orkut. 2.5.3. Facebook 61
  • 62.
    Apesar de estarem expansão de adeptos no Brasil (principalmente entre as classes A e B), ainda perde para o Orkut. Em compensação, a nível global, o Facebook é um dos sites mais acessados do mundo, com mais de 500 milhões de usuários ativos 15. Sua data oficial de lançamento é 4 de fevereiro de 2004, porém a rede de relacionamentos foi criada em outubro de 2003, por um estudante do segundo ano de Harvard chamado Mark Zuckerberg. O estudante invadiu um ID do banco de dados de sua universidade e criou, em princípio, o Facemash, um site de fotografias restrito aos estudantes de Harvard. Aos poucos a rede foi permitindo a participação de outras universidades e em 2006 o já chamado Facebook proporcionava inscrição livre a qualquer interessado. Segundo André Telles (2010), o usuário dessa rede tem uma média de idade de 38 anos; porém hoje, em 2011, com o aumento do número de usuários, provavelmente essa idade média também passa a abranger a população mais jovem. Com característica muito mais marcante que o Orkut, o Facebook gera receita a partir da publicidade, seja de seus banners ou grupos patrocinados, adquiridos através de cotas. Para esses casos faz-se um investimento alto, obtendo-se, como conseqüência, retornos também muito grandes, inclusive de nível global se for conveniente ao produto ou serviço oferecido. Partindo para uma análise das ferramentas básicas de interação entre os membros do Facebook, vê-se em destaque nessa rede o chamado mural (“No que você está pensando agora?”), espaço livre onde os usuários postam o mais variado tipo de informação, desde expressar seus pensamentos, como é o intuito da pergunta que precede o espaço, até comentários sobre assuntos gerais. Próximo a esse espaço há botões onde o usuário pode postar fotos, vídeos e links. Abaixo, vem o “Feed de notícias”, contendo as atualizações de todos os amigos adicionados, podendo o usuário escolher entre todas as atualizações mais recentes, ou as atualizações principais, que são postagens de amigos que o Facebook seleciona (geralmente 15 Segundo estatísticas divulgadas pelo próprio Facebook: http://www.facebook.com/press/info.php?statistics. Acesso em 13/04/11 62
  • 63.
    pessoas com quemo usuário mantém mais contato na ferramenta). Há também o envio de mensagens entre os amigos, seja publicadas diretamente no mural (ação que é visível a todos os amigos) ou somente à pessoa, através do botão “Enviar mensagem”. As mensagens podem ser enviadas, ainda, para grupos específicos de uma só vez. Através do comando “Criar grupos” pode-se escolher as pessoas que formarão o grupo e todo o conteúdo compartilhado (mensagens, vídeos, fotos, links, etc.) só será visualizado pelos participantes dele. Ainda sobre as ferramentas do Facebook, são muito comuns entre os usuários e acabaram por virar marca registrada da rede social os botões de “Curtir” e “Compartilhar”, disponíveis em praticamente todo o conteúdo postado na rede. Quando um usuário “curte” determinado conteúdo, significa que o mesmo é de seu agrado, já quando alguém compartilha uma postagem ela aparece para todos os seus amigos, mas a indicação de que o conteúdo compartilhado é de um terceiro permanece visível. Para as empresas que aderem ao Facebook, o espaço chamado “Eventos” é muito útil. Através dele, é possível convidar todos os amigos para determinado acontecimento, sendo que o Facebook fornece campos como o início e término do evento, horário, descrição e imagem ilustrativa. Os então convidados a ir ao evento recebem o convite e podem responder confirmando sua presença ou não, ou ainda responder que não sabem. Assim, cada evento gera uma pequena rede dentro da rede maior do Facebook, pois as pessoas que participarão do evento podem ver as demais participantes, e interagir umas com as outras. Muito comuns entre os usuários do Facebook são também os jogos, aplicativos e testes. Assim como foi descrito no Orkut, é comum que empresas privadas financiem essas ferramentas, divulgando de forma criativa seus produtos e serviços. Outro espaço de muita adesão entre empresas e instituições, assim como também entre as mais diversas formas de entretenimento (música, com os artistas e bandas, esporte, os times e atletas; programas de TV, cinema, teatro, etc.) são as páginas oficiais ou comunidades, onde é postado todo o tipo de conteúdo e podem-se criar tópicos de discussões, mas não chega a ser um perfil no Facebook, visto que não é possível adicionar amigos. Os interessados podem apenas utilizar o botão de “Curtir” para receber o conteúdo da página em suas atualizações, e ainda podem 63
  • 64.
    compartilhar o conteúdodesejado. A página da Coca-Cola, por exemplo, conta no mês de abril de 2011 com 24.869.078 pessoas que curtiram seu conteúdo 16. A vantagem das páginas é sua gratuidade e sua possibilidade muito grande de adesão do público, que compartilha o conteúdo entre os amigos, fazendo-o se espalhar pela Web, daí a necessidade de tornar o conteúdo o mais atrativo e criativo possível para que ele possa ser compartilhado entre os amigos na rede social. Os proprietários das páginas podem, ainda, como já citado, criar anúncios que são visualizados no espaço de publicidade do Facebook, sendo esses casos os de publicidade paga e com possibilidade de segmentação de público-alvo por regiões, sexo, idade e muito mais. Dotado de mais ferramentas que o Orkut, o Facebook possui uma série de opções para empresas e instituições anunciarem e promoverem sua imagem, sendo que as principais foram detalhadas acima. André Telles (2010) cita algumas proposições para um bom relacionamento das empresas com seus públicos:  Criar um perfil: segundo o autor, é válido porque no perfil a empresa tem mais possibilidades de partilhar sua evolução. Além disso, os perfis são os mais pesquisados no Facebook;  Promover eventos: para pessoas em geral, clientes e parceiros;  Enviar mensagens: que sejam, acima de tudo, criativas;  Realizar pesquisas: a partir dos anúncios criados, é possível realizar pesquisas e estudar o público a que o anúncio se destinou;  Participar de grupos: desde que estes tenham relação com o produto ou serviço anunciado;  Criar grupos: para falar com o público-alvo específico, servindo não só para compartilhar um conteúdo variado com essas pessoas, mas também como um local central de discussões e reunião de pessoas em torno da marca da empresa; 16 Informação verificada na página da Coca-Cola no Facebook: http://www.facebook.com/cocacola, no dia 14 de abril de 2011. 64
  • 65.
    Transmitir o trabalho a uma agência digital: criar perfis de empresas nas redes sociais requer uma atividade essencial: atualização de conteúdos e verificação constante. Assim, agências específicas com profissionais preparados podem ser contratadas para executar esses procedimentos, não apenas para os perfis de Facebook, mas para qualquer rede social que a empresa queira participar;  Criar estratégias de marketing: muito importantes para a adesão de membros ao Facebook da empresa. Essas ações podem ser tanto as pagas quanto as gratuitas, o que vai importar é a criatividade e o impacto das ações praticadas;  Criação de crachás no Facebook: que possibilitam o compartilhamento de informações do perfil da empresa ou instituição no Facebook em outros sites;  Integrar Twitter ao Facebook: como já visto, se uma empresa possui mais de uma mídia como Twitter e Facebook, é importante tomar cuidado com a unidade de informações nas mídias. É possível integrar essas duas redes através de um aplicativo do Facebook, sendo que o conteúdo postado em uma será atualizado automaticamente na outra, facilitando o trabalho do operador dessas mídias e demonstrando ao público o cuidado da organização em divulgar as informações de forma sincronizada em suas redes sociais. E, falando-se em integrar Facebook e Twitter, é preciso descrever melhor o funcionamento e as possibilidades de comunicação com o público das organizações via Twitter, assunto que será abordado no tópico seguinte. 2.5.4. Twitter Referência à onomatopéia “tweet”, que traduzida do inglês significa “pio, som produzido por passarinhos”, o Twitter foi criado em 2006 por Jack Dorsey, em 65
  • 66.
    parceria com BizStone e Evan Williams 17. Mais versátil e com uma proposta diferenciada do Orkut e do Facebook, o Twitter é uma rede social cuja característica principal são seus 140 caracteres permitidos para as mensagens postadas (os chamados “tweets”), sendo 140 o número médio de caracteres de uma mensagem SMS de celular. Seu uso também é muito comum em celulares por SMS e em softwares específicos de gerenciamento, trazendo ainda mais dinamicidade à ferramenta. Com o slogan “What‟s happening?” (“O que está acontecendo?”) as atualizações são de todo tipo: variam desde comentários sobre o que os usuários estão fazendo no momento até mobilizações de causas sociais e anúncios de empresas. A lógica é seguir e ser seguido por pessoas, sendo o botão “follow” (“seguir”) o que determina o acompanhamento das postagens ou não. O indivíduo que segue alguém consegue visualizar todos os seus tweets, podendo então respondê-los (através do botão “Reply”) ou retransmiti-los aos seus próprios seguidores (por meio do botão “Retweet” - ação que ficou conhecida como “dar RT em alguém ou em determinado comentário”)18. Outra característica marcante do Twitter são os “Trend Topics” ou “TT‟s” e as hashtags, simbolizadas na rede social pelo símbolo #. Nos TT‟s aparecem os nomes mais mencionados em tempo real no Twitter no mundo inteiro, ou em determinadas regiões selecionadas pelo usuário. Para aparecerem nos TT‟s os nomes geralmente são nomes próprios ou precedidos pelo símbolo de uma hashtag (#). Assim, o Twitter ganha sua característica de instantâneo, divulgando informações em tempo real, muitas vezes postadas pelos usuários antes mesmo de a imprensa e a população em geral tomarem nota de determinado acontecimento. Ainda sobre o uso do Twitter é importante ressaltar que todos os usuários da ferramenta têm seu perfil precedido por um @, e, diferente do Orkut e Facebook, os perfis não disponibilizam muitos dados sobre os usuários, que podem expor apenas informações como site pessoal, localidade e um breve comentário (uma espécie de 17 Dados divulgados no blog Mundo Afora (http://www.mundo-afora.com/curiosidades/o-que-e- twitter.html). Acesso em 17/04/2011. 18 É importante lembrar que, no caso do Retweet ou RT, há a menção ao criador original da mensagem, ou seja, este não perde a propriedade de seu tweet. 66
  • 67.
    biografia reduzida). Alémdisso, como uma das funcionalidades do Twitter estão as listas, chamadas de “Lists”, em que é possível visualizar somente os tweets dos inseridos na lista, facilitando a localização de determinado assunto ou tweet. O conteúdo de um tweet pode não se limitar apenas a frases com 140 caracteres. Fotos e vídeos são postados em programas específicos associados ao Twitter (como o Twitpic e o Twitvid). Além disso, os programas de encurtamento de links (como o Migre.me, Bit.ly, dentre outros) são muitos utilizados entre os usuários do Twitter, permitindo a postagem links e seus respectivos comentários no espaço dos 140 caracteres. A Agência DDA19 divulgou em 2010 alguns dados que revelaram importantes números sobre o Twitter, dentre os quais merecem destaque os assuntos que as pessoas mais tweetam, sendo: 40,55% de “besteiras” (por exemplo, “vou dormir”), 37,55% de opiniões e conversas, 8,74 de retweets, 3,6% de notícias, 3,75% de spam e 5,85% de tweets corporativos. A agência ainda divulgou as nacionalidades com maior concentração de usuários do Twitter, e os americanos aparecem em primeiro lugar com 50,9% dos usuários, seguidos dos brasileiros com 8,8%, britânicos com 7,2%, canadenses com 4,3%, alemães com 2,4% e outras nacionalidades com 26,4%. A DDA divulga ainda que é entre 10 e 11 da manhã o horário cuja concentração de tweets é um pouco mais elevada do que no restante do dia. Outros números que mostram a repercussão do Twitter pelo mundo são do blog do Jornal Estadão20, de 16 de março de 2011. O blog mostrou que a média de tweets por dia no mundo é de 177 milhões de mensagens; portanto são enviadas, em média, um bilhão de mensagens por semana. Além disso, na virada do ano de 2010 para 2011 foram postados 6939 tweets por segundo. Números impressionantes que correspondem a uma rede social que cresce 182% ao ano. 19 Fonte: http://www.agenciadda.com.br/redes-sociais-blog/alguns-dados-sobre-o-twitter. Acesso em 17/04/11. 20 Fonte: http://blogs.estadao.com.br/radar-tecnologico/2011/03/16/twitter-divulga-dados-de- crescimento-em-5-anos/. Acesso em 17/04/11 67
  • 68.
    Como dito notópico sobre o Facebook, é possível conectar Twitter e Facebook para que as atualizações de um apareçam no outro e vice-versa. Para empresas e usuários que possuem perfis ativos nas duas ferramentas conectá-las é de grande utilidade, pois poupa-se o tempo de atualizar duas redes com a mesma informação. Para isso, basta que o usuário vá ao Facebook e digite no campo de busca a palavra “Twitter”, e o aplicativo aparecerá. A partir daí, e só seguir os passos indicados para interligar as atualizações das duas contas. Em se tratando da funcionalidade e dos usos do Twitter nas organizações, nota-se que há um número expressivo de empresas que mantém presença constante na rede social. Seja em um TT promovido em contrato com os organizadores do Twitter, ou em simples tweets gratuitos, a ferramenta proporciona retornos satisfatórios para os mais variados produtos e serviços. Empresas podem divulgar suas marcas levando os consumidores através de links encurtados a conferir mais informações em seus websites e blogs. Para tanto, quanto mais atrativos forem os assuntos dos tweets, melhor, agregando ainda mais seguidores ao perfil da empresa e conferindo mais credibilidade a ela no meio on-line. Muito comuns são também as promoções e sorteios via Twitter. O caráter de instantaneidade do Twitter proporciona a possibilidade de promoções relâmpago, que muitas vezes aumentam – e muito - o número de seguidores do perfil da empresa em questão de minutos. As possibilidades de sorteio são várias: atingir determinado número de seguidores, dar RT em algum tweet da empresa, criar tweets onde o mais criativo ganha, ou até mesmo sorteios aleatórios entre os seguidores. A incidência de sorteios é tão grande que aplicativos exclusivos para a realização de sorteios via Twitter foram criados, como o Sorteie.me. Como se nota, o sucesso no Twitter é tão grande que inúmeras ferramentas interligadas a ele foram criadas, aumentando as suas possibilidades de uso. André Telles (2010, p. 72) lembra que a maioria delas começa com “T” remetendo à palavra Twitter, como o TwitSurvey, que permite a criação de enquetes e seu compartilhamento no Twitter, e o Twtaway, que gerencia competições e seus vencedores. 68
  • 69.
    Por tais considerações,nota-se que as organizações que pretendem se manter ativas no meio on-line tem no Twitter uma boa referência para divulgar sua marca e realizar promoções que atraiam clientes. 2.6. CONSIDERAÇÕES FINAIS Sabe-se que a quantidade de redes sociais disponíveis mundialmente na Internet é muito grande, sendo inviável descrever o funcionamento de todas e as possibilidades de comunicação das organizações com os públicos através destas em um único capítulo. Por isso, foram comentadas apenas as redes de maior adesão dos usuários brasileiros21, que, como visto no infográfico do tópico sobre o Orkut, são, respectivamente, Orkut, Facebook e Twitter. Ainda sobre as redes sociais, e diferente do que acontece com as mídias off-line, é válido lembrar que elas não apenas se tornaram importantes meios de comunicação entre as empresas e seus públicos, a partir das mudanças provenientes da sociedade midiatizada, como também são uma espécie de retrato do público-alvo. Isso porque os perfis das empresas possuem uma rede de amigos, que pode aumentar ou diminuir, dependendo da relevância e do conteúdo do perfil dessas organizações. A partir dos amigos adicionados e de suas atualizações na rede é possível conhecer seus gostos e preferências, bem como pelos perfis as empresas 21 Mesmo não tendo o mesmo caráter de rede social que o Orkut, Facebook e Twitter, vale lembrar que merece destaque no Brasil e no mundo o YouTube. Possibilitando o upload de vídeos e seu compartilhamento por todo o mundo, o YouTube representa um excelente meio de comunicação e para muitas empresas, que criam canais específicos para postar seus vídeos e/ou estratégias de divulgação de determinados vídeos que podem se tornar verdadeiros virais na Internet, fazendo com que, muitas vezes, determinada marca ganhe projeção mundial sem nem mesmo ter sido mencionada no vídeo. Trata-se, portanto, de uma questão de planejamento e criatividade da empresa para que determinado vídeo se torne um viral, ou mesmo do acaso, em que algum usuário fazendo uma busca no YouTube encontra determinado vídeo e considera seu conteúdo interessante, repassando o mesmo para seus amigos, que o enviam a outros amigos, e assim sucessivamente. Importante é lembrar ainda que é muito comum o compartilhamento de vídeos postados no YouTube em redes sociais como o Twitter, Orkut e Facebook, interligando o conteúdo entre essas ferramentas e sendo, nesse caso, uma espécie de base para as postagens dessas redes. 69
  • 70.
    ainda podem ficara par de dados como localidade, sexo, idade, etc. Porém, essas informações, caso necessárias, seriam fruto de um trabalho de pesquisa das próprias organizações analisando os perfis de seus amigos ou seguidores (no caso do Twitter). Já as campanhas pagas, no que diz respeito à mensuração de público, muitas vezes trazem um apanhado completo de informações do público e dos resultados dessa campanha, fornecendo às empresas um rico banco de dados para estudo e planejamento de novas campanhas. Além de ser eficaz e de permitir o estudo do público-alvo, a comunicação das organizações nas redes sociais possibilita ainda o monitoramento de opiniões em relação à marca/empresa/serviço. Através dos perfis da empresa e de buscas simples pela Web ou pelos campos de busca das próprias redes sociais, é possível monitorar o que os usuários comentam sobre a marca. Obviamente, nem tudo pode ser monitorado devido à quantidade de informações disponíveis na Web, mas é possível ao menos remediar muitos problemas de projeção de imagem nas redes sociais fazendo seu monitoramento e estando presente nelas. As reclamações nos perfis, por exemplo, precisam de uma resposta ao cliente que reclamou, bem como precisam ser apagadas (quando possível, para que outros usuários não as vejam). É muito importante responder a todos os clientes insatisfeitos e aos que tiverem dúvidas, prestando assim um pronto atendimento a eles, e demonstrando interesse pelo cliente. De nada adiantaria ter uma rede social que não é atualizada e que não responde aos clientes, demonstrando o descaso da organização para os mesmos e desleixo perante a importância de se manter no meio on-line. A partir de tal verificação do que os clientes falam sobre determinada empresa é possível perceber seu posicionamento e procurar melhorias nos produtos e serviços prestados, de forma que atendam às reclamações dos clientes. Por outro lado, a presença nas redes sociais não só facilita a fiscalização das críticas às organizações, mas também mostra os elogios às mesmas. Como já mencionado anteriormente, um perfil de uma empresa com elogios dos clientes em relação ao produto ou serviço é um forte contribuinte para a boa imagem desta perante os demais membros daquela rede social. Diante do mencionado, mais uma vez nota-se o quão importante se faz a presença das organizações nos meios on-line e off-line na atualidade, desde que feita de 70
  • 71.
    forma criativa eem concordância com os ideais da empresa. Dada a valorização das diversas possibilidades de informação e promoção de marcas e empresas que as mídias proporcionam, viu-se que a comunicação em rede se tornou premissa essencial para as organizações. Partindo de tal pressuposto, os dois próximos capítulos tratarão da problemática do Detan-ES em relação à comunicação com seus públicos para a prevenção dos acidentes de trânsito e das estratégias e soluções encontradas, que resumem-se basicamente na adesão do instituto à mídias diversas, interligadas segundo os princípios da comunicação em rede. 71
  • 72.
    3. DETRAN ESEU DESAFIO DE COMUNICAÇÃO “O motorista, encapsulado em carros confortáveis, parece experimentar um fenômeno de um encontro com a máquina. Ele „veste‟ seu carro, se torna tão potente quanto ele. As leis não são nada. Seu mundo é apenas ele e a máquina que são atrapalhados pelo trânsito”. (Roberto Damatta) 3.1. O DETRAN-ES A fala do antropólogo Roberto Damatta 22 ilustra um dos desafios enfrentados pelo Detran-ES na atualidade: educar os motoristas, priorizando um trânsito seguro. Detran-ES é a sigla utilizada para o Departamento Estadual de Trânsito do Espírito Santo. Cada estado do Brasil tem a sua instituição responsável, sendo o DENATRAN (Departamento Nacional de Trânsito) o órgão a que estão submetidas as instituições estaduais. Segundo o Artigo 1º do Código de Trânsito Brasileiro (CTB), é papel do Detran: “O trânsito em condições seguras é um direito de todos e dever dos órgãos e entidades componentes do Sistema Nacional de Trânsito, a estes cabendo, no âmbito das respectivas competências, adotar as medidas destinadas a assegurar esse direito” (Art. 1º § 2º do CTB). De acordo com o Planejamento de Comunicação do Detran-ES, datado do ano de 2008, representam a missão, visão e valores da instituição: Missão: Formar condutores, licenciar veículos, promover educação e engenharia de trânsito, de modo a possibilitar humanização e segurança para um trânsito cidadão. Promover a mobilização social por meio de campanhas sócio-educativas de respeito à vida. 22 Roberto Damatta é Antropólogo e foi contratado pelo Detran-ES para realizar pesquisa quantitativa e qualitativa a respeito do comportamento dos motoristas no trânsito, tendo sido o trabalho finalizado no ano de 2008, com os resultados relatados no Plano de Comunicação da instituição no mesmo ano. 72
  • 73.
    Visão: Ser reconhecidacomo uma instituição pública de respeito e promotora de ações efetivas em suas atividades fins, no interesse dos cidadãos do Espírito Santo. Valores: Um ambiente harmonioso de trabalho para todos os servidores e prestadores de serviço. Alto padrão de qualidade no atendimento à população. Respeito ao patrimônio público. Servidores satisfeitos. População satisfeita. Os próximos tópicos descreverão as responsabilidades e os problemas enfrentados pelo Detran-ES, constatados, em grande parte, através das pesquisas realizadas pelo antropólogo Roberto Damatta a convite do Instituto Futura, que se encontram no Plano de Comunicação do Detran-ES de 2008, bem como por intermédio de relatos da então Assessora de Comunicação do Detran-ES da gestão em vigor no ano do referido planejamento, Margô Devos. As pesquisas datam do ano de 2007, sendo uma quantitativa na Grande Vitória com 400 entrevistas entre usuários e não usuários dos serviços do Detran-ES e uma qualitativa na Grande Vitória e principais cidades do interior. Os principais objetivos das pesquisas eram avaliar a satisfação e o conhecimento dos indivíduos acerca das responsabilidades do Detran-ES, bem como traçar o perfil e as obrigações da instituição ideal à população. 3.2. RESPONSABILIDADES DA INSTITUIÇÃO No geral, os Departamentos Estaduais de Trânsito determinam as normas para fiscalização e formação dos condutores de veículos terrestres (avaliando os indivíduos aptos a obterem a Carteira Nacional de Habilitação – CNH), bem como fiscalização dos condutores no trânsito. É tarefa do Detran também credenciar as empresas fabricantes de placas dos veículos automotivos em cada estado. Como consequência de tais atribuições da instituição, é também de responsabilidade do Detran a criação de campanhas educativas, principalmente de respeito às leis de trânsito e prevenção de acidentes. 73
  • 74.
    Dada a importânciadas atribuições da instituição, tanto no que diz respeito ao bem- estar dos motoristas e à preservação das vidas dos indivíduos expostos ao trânsito, conclui-se a necessidade de uma comunicação eficaz, voltada para todos os públicos envolvidos. Como visto, uma comunicação organizacional tem mais chances de obter êxito e dialogar com seus públicos quando exposta a uma rede, na qual a informação de uma mídia repercute em outra, e assim por diante. É papel do Detran, então, planejar as mídias onde deverão ser divulgadas as campanhas educativas, de forma a dialogar e transmitir as mensagens a todos os seus públicos. Na pesquisa de Roberto Damatta, a população, quando indagada sobre as responsabilidades do Detran-ES, responde de acordo com os seguintes números:  Educação do trânsito – 53%  Habilitação e carteira – 74%  Emplacamento – 75%  Análise de recursos de multa – 54% Dessa forma, o Planejamento de Comunicação do Detran-ES registra que, para a população, o DETRAN é um órgão público responsável por controlar o trânsito e os procedimentos decorrentes de tal controle, como a emissão de documentos, liberação de veículos, carteira de habilitação e especialmente cobrar multas e taxas que são consideradas as mais caras do país. Ainda sobre a opinião da população, encontram-se equívocos no que concerne às responsabilidades e arrecadações do DETRAN. Algumas das pessoas pesquisadas pensam ser função do órgão a organização do trânsito, a manutenção dos semáforos, entre outras atribuições que são municipais. Também há respostas equivocadas em relação ao âmbito do qual faz parte o Detran-ES. Do total de entrevistados, 53% acreditam que a instituição esteja em poder do Estado, enquanto que 32% pensam pertencer ao Governo Federal. 74
  • 75.
    3.3. PROBLEMAS ENFRENTADOSPELO DETRAN-ES Como visto acima, um dos primeiros problemas a serem apontados é o desconhecimento por parte da população das responsabilidades do Detran-ES. Além disso, como constatado nas pesquisas de Damatta e relatado no Plano de Comunicação da instituição, havia um déficit também em relação à imagem do órgão perante a população, que o considera distante da sociedade. Como retratado no planejamento, essa distância caracterizava o Detran-ES como “fechado, desorganizado, lento e parado no tempo”, visto como um órgão que funciona apenas para cobrar taxas. A imagem do órgão também estava abalada em relação à avaliação da prestação de atendimento. O indivíduo que procurava o serviço de Detran-ES se considerava mal- atendido. As justificativas principais eram o despreparo dos funcionários e a precariedade das estruturas. No que diz respeito à honestidade, os números também não são favoráveis: dentre as pessoas que já usufruíram dos serviços da instituição, 36% a consideram corrupta e 47% honesta. Dentre as que não utilizaram, 24% a consideram corrupta e 50% honesta. Quando questionados sobre os preços, os entrevistados foram quase unânimes (91%) em considerar os valores dos serviços do Detran-ES altos. Ainda avaliando os indivíduos que já utilizaram os serviços do órgão, 35% dos entrevistados os consideram ineficientes e 74% burocráticos. Os dados acima demonstram que, dada a falta de conhecimento das atribuições do Detran-ES por parte da população, muitos motoristas com problemas acabaram por ficar desorientados por não saber a quem buscar dentro da instituição. Assim, baseado nas pesquisas, o Plano de Comunicação traça o perfil do Detran-ES desejado pela população, que consiste na modernização do órgão. Modernização essa que seria alcançada com o uso da internet, ou seja, o cidadão não teria a necessidade de procurar uma unidade de atendimento. Nos casos em que seja indispensável o comparecimento a uma das unidades, que os funcionários responsáveis pelo atendimento sejam aptos a resolverem as demandas. Ainda sobre o atendimento, foi solicitado que este seja ágil e padronizado, de forma que seja mais atencioso e humano com os indivíduos. 75
  • 76.
    Ainda dentre osproblemas relatados no Plano de Comunicação, está o comportamento dos motoristas do Espírito Santo. Da análise de tal comportamento de acordo com a pesquisa de Damatta, deriva o trecho da abertura deste capítulo, ilustrando a gravidade da situação enfrentada pelo Detran-ES. O antropólogo constata com as respostas dos entrevistados que dirigir é uma atividade prazerosa e que dá idéia de liberdade, e, ao se tornarem motoristas, as pessoas encontram dificuldades de confiarem seus veículos a terceiros, o que justifica em parte a combinação de bebida e direção, uma vez que o álcool pode maximizar a sensação de poder proporcionada pela alta velocidade ao guiar um automóvel. Outro grande problema de que deriva o comportamento dos motoristas é a imprudência não só em relação ao consumo de bebidas alcoólicas, mas também em relação ao abuso de velocidade. Damatta afirma que os entrevistados alegaram que “a velocidade é uma válvula de escape para as frustrações, limitações e a tensão produzida no dia-a-dia dos motoristas”. Assim, de acordo com as pesquisas, notou-se que os indivíduos não são mobilizados facilmente pelas penalidades às infrações, desrespeitando as leis sempre que possível, além de assumirem tais irregularidades sem constrangimento e apresentando sempre uma justificativa para agirem de forma contrária às leis de trânsito. Além dos dados obtidos com as pesquisas de Damatta registrados no Plano de Comunicação, outras fontes demonstram os problemas a que o Detran-ES se deparou, que acabaram por determinar as mudanças em sua comunicação e estratégias de alcance do público-alvo. Margô Devos, então Assessora de Comunicação do órgão na gestão em que foi desenvolvido o Plano de Comunicação aqui mencionado, aponta os altos índices de acidentes de trânsito e o envolvimento dos jovens em tais números como agravantes que tiveram que ser levados em consideração pelo Detran-ES, como pode-se verificar nos gráficos 12 e 14 sobre o número de acidentes segundo a faixa etária, no qual a maior quantidade de acidentes é verificada entre os 18 a 29 anos de idade. Os números dos acidentes de trânsito no Espírito Santo e demais dados relacionados podem ser encontrados nos anuários disponíveis no site do Detran- 76
  • 77.
    ES23. O últimodisponível é datado do ano de 2009, e revela importantes dados que explicam os desafios enfrentados pelo órgão. Os anuários trazem, dentre outros dados, os números de infrações cometidas e acidentes em todos os municípios do Espírito Santo, bem como os indicadores de trânsito abaixo, de 2009, que utilizam também como fonte de dados o IBGE (Instituto Brasileiro de Geografia e Estatística), a PMES (Polícia Militar do Espírito Santo), a PRF (Polícia Rodoviária Federal) e o PRODEST (Instituto de Tecnologia e Comunicação do Espírito Santo):  População (estimada): 3.487.199 habitantes  Frota (dez. 2009): 1.158.302 veículos  Habilitados (dez. 2009): 961.385 habilitados  Infrações (dez. 2009): 525.100 autos de infração  Acidentes: 29.098 acidentes sem vítimas 14.387 acidentes com vítimas  Vítimas: 19.245 vítimas parciais (feridos) 506 vítimas fatais (mortos no local do acidente)  Taxa de motorização: 0,33 veículos / habitante  Crescimento da frota: 10,09%  Índice de fatalidade por 100 mil habitantes: 14,51 mortos  Índice de fatalidade por 10 mil veículos: 4,37 mortos  Média de acidentes com vítimas por dia: 39,42 acidentes  Média de feridos por dia: 52,73 feridos  Média de mortos por dia: 1,39 mortos 23 Fonte: http://www.detran.es.gov.br/index.php?id=/estatistica/anuario/index.php. Acesso a partir de 23/02/11. 77
  • 78.
    Média de vítimas por dia: 54,11 vítimas Além dos indicadores, o Detran-ES conta com dados mais detalhados, como tabelas e gráficos relativos às infrações cometidas no estado em 2009, cuja fonte de dados é o PRODEST (Instituto de Tecnologia e Comunicação do Espírito Santo): Tabela 3 - As infrações mais cometidas no Espírito Santo Fonte: Detran-ES (2009). Gráfico 1 – Natureza das infrações Fonte: Detran-ES (2009). Muito ricos em informações de extrema importância para o desenvolvimento das ações do Detran-ES são os dados pertinentes aos acidentes de trânsito no Estado, 78
  • 79.
    cujas fontes deinformação no anuário de 2009 foram o SRPRF (Sindicato dos Policiais Rodoviários Federais), PMES / BPTran (Polícia Militar do Espírito Santo / Batalhão de Policiamento de Trânsito) e Batalhões e Cia‟s independentes da PMES:  Dados sobre acidentes de trânsito Gráfico 2 - Número de vítimas de acidentes de trânsito segundo os meses do ano Fonte: Detran-ES (2009) Gráficos 3 e 4 – Números de acidentes de trânsito com e sem vítimas, e distribuição de acidentes com vítimas segundo o período. Fonte: Detran-ES (2009). 79
  • 80.
    Gráficos 5 e6 – Números de acidentes de trânsito com vítimas segundo a área e segundo na natureza. Fonte: Detran-ES (2009). Gráfico 7 – Números de acidentes de trânsito com vítimas segundo os dias da semana. Fonte: Detran-ES (2009). 80
  • 81.
    Gráfico 8 –Números de acidentes de trânsito com vítimas segundo a faixa horária. Fonte: Detran-ES (2009).  Dados sobre as vítimas dos acidentes Gráficos 9 e 10 – Números de vítimas de acidentes de trânsito, e número de vítimas parciais por sexo. Fonte: Detran-ES (2009). 81
  • 82.
    Gráfico 11 –Número de vítimas parciais por faixa etária. Fonte: Detran-ES (2009). Gráfico 12 – Número de vítimas parciais segundo o tipo. Fonte: Detran-ES (2009). 82
  • 83.
    Gráfico 13 –Número de vítimas fatais por sexo. Fonte: Detran-ES (2009). Gráfico 14 – Número de vítimas fatais por faixa etária. Fonte: Detran-ES (2009). 83
  • 84.
    Gráfico 15 –Número de vítimas fatais segundo o tipo. Fonte: Detran-ES (2009).  Dados sobre os condutores dos veículos Gráficos 16 e 17 – Número de condutores envolvidos em acidentes com vítimas por sexo, e número de condutores envolvidos em acidentes com vítimas segundo a categoria. Fonte: Detran-ES (2009). 84
  • 85.
    Gráfico 18 –Número de condutores envolvidos em acidentes com vítimas segundo a faixa etária. Fonte: Detran-ES (2009). Gráfico 19 – Número de condutores envolvidos em acidentes com vítimas por tempo de habilitação. Fonte: Detran-ES (2009). 85
  • 86.
    Gráfico 20 –Número de condutores envolvidos em acidentes com vítimas por espécie. Fonte: Detran-ES (2009). Diante dos dados expostos, pode-se ter a visão geral do grande número de imprudências e acidentes no trânsito, sendo considerável parte deles ligados a homens jovens e nos fins de semana. Tal fato está relacionado às saídas para a balada com os amigos, que combinam, muitas vezes, velocidade, bebida alcoólica e direção. Tais registros apontaram os desafios a serem enfrentados e a necessidade de uma comunicação eficiente do Detran-ES com seus públicos; não só os jovens, mas todos as pessoas envolvidas em acidentes ou imprudências no trânsito. Essa comunicação, como visto no Plano de Comunicação da instituição, tinha como objetivo não apenas o alerta à população, mas também a melhoria da imagem do órgão perante a sociedade. 3.4. A COMUNICAÇÃO DO DETRAN-ES 86
  • 87.
    A partir dosdados pesquisados, o Detran-ES determinou no Plano de Comunicação elaborado em 2008 certos princípios a serem adotados nas formas de se comunicar com seus públicos. Tais princípios se pautaram em determinados valores prezados pela instituição, obedecendo à política de uma comunicação pública voltada para a cidadania:  Foco no Cidadão: o cidadão-cliente foi o principal foco das ações do Detran- ES;  Privilegiar a transparência, os fatos e os conceitos: a comunicação devia estar pautada em fatos e situações verdadeiras, para evitar a política de personificação das autoridades do órgão e Governo;  Prestação de Contas: através da divulgação de todas as ações do órgão, promovendo o debate público e estimulando o engajamento do cidadão;  Prestação de Serviços: uma das principais atividades do Detran-ES é prestação de serviços à sociedade. Coube à comunicação do órgão divulgá- los de maneira que possibilite a compreensão de todos os indivíduos;  Envolvimento dos servidores: sabe-se que os colaboradores das organizações constituem relevante canal de comunicação com a sociedade, portanto, as informações e os esclarecimentos aos servidores sobre todas as ações do órgão foram colocados em primeiro lugar;  Envolvimento social: procurou-se manter constante envolvimento da sociedade, procurando conhecer os públicos-alvo, a fim de criar formas de relacionamento que permitam a compreensão da missão e finalidades do órgão;  Promover a mudança comportamental: o Detran-ES teve como objetivo maior promover uma mudança comportamental que garantisse a segurança de todos os usuários das vias;  Comunicação integrada: um dos tópicos mais discutidos até o momento neste trabalho, o Detran-ES listou em seu plano a utilização das mais variadas ferramentas de comunicação, tais como: assessoria de imprensa, comunicação interna, relações públicas, marketing de relacionamento, dentre outras, e não apenas as mídias convencionais. A comunicação devia oferecer, assim, linguagens adaptadas aos diferentes públicos, sem deixar de atentar para a unidade de informação; 87
  • 88.
    Interiorização da comunicação: é importante lembrar-se das regiões do interior do Estado, por isso o planejamento englobou mídia regionalizada com mensagens direcionadas para cada região, para que o cidadão do interior sentisse a presença do órgão em todos os locais do Espírito Santo;  Freqüência na mídia e proximidade das comunidades: a instituição defendeu que a mudança de comportamento somente seria obtida com freqüência na mídia e ações de rua. O órgão procurou desenvolver campanhas de longa duração, estando sempre presente nos canais de comunicação, além de se manter próximo às comunidades. Dessa forma, a proposta de comunicação do Detran-ES tinha como objetivo principal a reconstrução de sua imagem perante a sociedade, adquirindo confiança através da transmissão do conceito de uma instituição com processos modernizados e melhorias no serviço prestado. Além disso, dado o desconhecimento de parte das pessoas sobre as atribuições do órgão, outro objetivo traçado foi o esclarecimento à sociedade sobre o papel e as responsabilidades do Detran-ES. Além de proporcionar informação à sociedade, planejou-se também uma comunicação clara internamente, motivando públicos internos e terceirizados a aderirem aos programas implementados e a ficarem cientes das propostas de mudança e modernização. Como último objetivo, estava a criação de uma agenda para a prevenção das notícias negativas, através da divulgação antecipada de notícias positivas esporadicamente. O Detran-ES também relata os públicos-alvo que deveriam receber as mensagens de suas campanhas, começando com os públicos internos, seguindo a política já mencionada de forte investimento na comunicação interna da instituição. Também são relatados como públicos, obviamente, os usuários, que, segundo a pesquisa qualitativa de Damatta, apresentavam idade entre 29 e 49 anos em sua maioria (75% do total), predominância masculina (74%) e renda familiar de 2 a 6 salários mínimos, sendo 49% do total do público proprietários de automóveis. Um outro público-alvo seriam as categorias de terceiros, representadas principalmente pelas CIRETRANs e PAVs, que representam a instituição diante da população. Como último público-alvo listado, estão os 88
  • 89.
    chamados formadores deopinião, cuja importância está em seu poder de contribuir para a formação da imagem do Detran-ES, representados pelos órgãos e secretarias do Governo e pela população em geral, que, quando não está na posição de motorista, é pedestre nas ruas. No momento da elaboração do plano de comunicação, o Detran-ES preferiu não determinar uma única abordagem para as campanhas (como, por exemplo, utilizar campanhas exclusivamente de impacto). Porém, a instituição tinha a ciência de que a transformação do comportamento da população seria decorrente do binômio informação-punição. A partir de tal determinação, algumas diretrizes foram traçadas para todas as campanhas de comunicação que seriam realizadas, a saber:  Utilização de depoimentos de cidadãos capixabas: para provocar uma aproximação do restante da população, despertando a consciência de que qualquer um pode ser vítima de acidentes de trânsito. Nesse caso, as campanhas deveriam apresentar depoimentos de impacto, utilizando relatos de pessoas afins a todos os públicos: jovens, pais, motoristas, pedestres, ciclistas, moradores do interior, etc.;  Relembrar as leis, multas e perda de pontos na carteira: na pesquisa, já mencionada, os pesquisados foram unânimes em demonstrar o receio à multa. Embora não seja o meio mais eficiente para modificar a cultura os praticantes de imprudências, a multa é um método eficiente de inibição de irregularidades. Por isso, o valor das multas deveria ser divulgado nos materiais sempre que possível, bem como os pontos pela infração cometida;  Gravar as cenas em locais conhecidos, lembrando fatos corriqueiros: as campanhas deveriam ser as mais próximas e comuns aos cidadãos, sem transmitir a idéia de artificialidade por vezes existente nas campanhas publicitárias. Para o Detran-ES, os indivíduos precisavam entender às regras e assimilá-las ao seu dia-a-dia;  Utilização de números e estatísticas: tal estratégia também serviria para aproximar a população da realidade e deveria ser adotada sempre que possível nos materiais de comunicação; 89
  • 90.
    Despertar a consciência de que o trânsito é responsabilidade de todos: a comunicação deveria sempre ressaltar essa temática, promovendo a questão do trânsito como exercício de cidadania e respeito à segurança dos indivíduos;  Trabalhar com peças diferenciadas e mídia regionalizada: com o intuito de atingir a todos os públicos-alvos por intermédio de uma linguagem mais apropriada para cada público e região;  Trabalhar com campanhas e ações de prestação de serviços: com a pretensão de criar um programa para orientar os indivíduos sobre os serviços prestados pelo órgão;  Construção de imagem: por fim, as campanhas a serem elaboradas deveriam transmitir a imagem de um Detran-ES próximo da população e modernizado, com profissionais eficientes. Como mencionado, outro aspecto no qual a instituição depositou grande importância foi a comunicação interna. Uma vez que o Detran-ES conta com representatividade de CIRETRANs e PAVs em todos os municípios do Estado, além dos servidores do escritório central, faz-se necessário um canal de comunicação interna eficaz: em 2009 o quadro de servidores da instituição era de 705 pessoas. Além disso, a comunicação do órgão também sofreu prejuízos em virtude das diferenças entre funcionários efetivos e comissionados, e das constantes mudanças na direção do Detran-ES, que implicam em alterações de gestão e de rotina dos servidores. Por isso, procurou-se investir na comunicação interna, por intermédio de parcerias com os departamentos de RH, bem como a criação de canais de comunicação que unifiquem as informações dos colaboradores e de terceiros, como jornal mural em todas as CIRETRANs e no escritório central, informativo on-line para todos os PAVs e jornal impresso para os credenciados. A importância de todos os membros do Detran-ES e terceiros se manterem sempre informados está no fato de que funcionários dotados de informação e bem preparados representam um atendimento de qualidade ao cliente, contribuindo, consequentemente, para a melhoria da imagem da instituição. 90
  • 91.
    O site doDetran-ES também foi um dos pontos a passar por melhorias. O novo site foi lançado em 2008, e, além da modernização do layout, tem como objetivo atrair a população para sua utilização através do aumento de informações úteis, evitando a procura pelos terminais de atendimento e reduzindo a espera e o atendimento de baixa qualidade. A modernização do site implicará também na ampliação e melhoria do item “Fale Conosco”, importante canal para conhecimento dos problemas e dúvidas da população, que deve ser respondido por um profissional preparado, sendo um jornalista ou assessor de comunicação. Questão também referente à comunicação do órgão apontada no planejamento é a central de atendimento telefônico. No momento do planejamento, a central apresentava-se em condições precárias, com poucos atendentes, que não eram suficientemente preparados. Propôs-se, então, a construção de uma nova central, com a ampla divulgação do número telefônico nas campanhas publicitárias, pois muitos cidadãos até então não tinham conhecimento do número para atendimento. Também indispensável para uma comunicação eficiente que promova uma gestão satisfatória da imagem do Detran-ES é a assessoria de imprensa. A instituição pretendia que a assessoria fosse o principal foco de mídia positiva gratuita, utilizando-se, para isso, de algumas ações, como:  Formação de porta-vozes: através do treinamento de media training para os corpos de gerência e direção;  Contato com a imprensa: promoção de contatos constantes com jornalistas, editores e repórteres, com o intuito de estabelecer relações cordiais e troca de informações. Incentivar também treinamentos sobre o tema trânsito, para esclarecer as dúvidas da imprensa e evitar erros e interpretações equivocadas em textos jornalísticos;  Publicação de artigos: incentivo à publicação de artigos com a temática do trânsito, para gerar interesse da população e imprensa;  Comitê de crise: com o intuito de se mobilizar em caso de crises, é composto pela Assessoria de Comunicação, Diretoria Geral e Adjunta e Assessoria Jurídica. 91
  • 92.
    Além do expostoacima, o Detran-ES procurou contar com outros auxílios em sua comunicação, como reuniões setoriais, visitas do diretor às CIRETRANs e comunidades, e esclarecimento dos parlamentares sobre os planos da instituição. Já para os investimentos em publicidade, o órgão contava na época da realização do plano de comunicação com uma verba superior a R$ 7.000.000,00 anuais (valor investido tanto em compras de mídia quanto em contratos com agências de publicidade). Por fim, o plano relata as formas de mensuração dos resultados da comunicação executada, que consistiam na contratação de serviço de auditoria e avaliação de imagem perante a imprensa, análise dos índices de satisfação dos serviços através do “Fale Conosco” e contratação anual de pesquisas qualitativas e quantitativas para avaliar as opiniões acerca da imagem da instituição e dos serviços prestados. É através de tais premissas traçadas para a comunicação que o Detran-ES desenvolve as estratégias de sua comunicação organizacional, voltada para as mais diversas mídias, a fim de atingir todos os seus públicos e gerir sua imagem de forma apropriada. Tais estratégias serão vistas em mais detalhes no próximo capítulo. 92
  • 93.
    4. ESTRATÉGIA O combate efetivo à violência no trânsito passa pela conscientização do que representam os acidentes de trânsito ao indivíduo e à sociedade. (Primeiro parágrafo da Apresentação do Anuário Estatístico de 2009 do Detran-ES) 4.1. CONSIDERAÇÕES INICIAIS A frase de abertura deste capítulo ilustra um dos principais objetivos visados pelo Detran-ES em suas campanhas: conscientizar a população sobre os acidentes de trânsito, evitando que estes aconteçam. Para tanto, de acordo com os preceitos estipulados no Planejamento de Comunicação da instituição em 2008, são realizadas diversas campanhas que lançam mão das mais variadas possibilidades da comunicação organizacional para atingir seus públicos, conforme as metas traçadas no eixo estratégico abaixo: Eixo 1 – Fortalecimento Institucional; Eixo 2 – Excelência em Serviço; Eixo 3 – Preservação de Vidas no Trânsito; Eixo 4 – Fortalecimento da Rede de Cidades. Cada um desses eixos teve suas devidas ações traçadas no plano de comunicação da instituição24, como descrito abaixo:  Eixo 1 – Fortalecimento Institucional 24 Não são aqui descritas todas as ações referentes às estratégias de comunicação organizacional criadas pelo Detran-ES. Será feito um panorama geral nesse primeiro momento do capítulo, a fim de trazer uma ideia mais abrangente das ações que são de responsabilidade da instituição, que, aliadas com as estratégias de comunicação, contribuíram para a mudança de imagem da organização. 93
  • 94.
    As ações quediziam respeito ao fortalecimento institucional estavam ligadas à sua estrutura e imagem: Nova estrutura organizacional  Projeto de Lei de uma nova estrutura operacional;  Adequação dos colaboradores às propostas da nova estrutura;  Realização de concurso público. Acerto dos Passivos Funcionais  Desenvolvimento de proposta de estratégia para uma solução. Qualificação dos colaboradores  Qualificação permanente dos servidores através de uma instituição de treinamento contratada. Foco na divulgação das ações  Assessoria de imprensa para manter o relacionamento com os veículos de comunicação;  Divulgação das ações e projetos realizados, por meio de eventos e intervenção com a comunidade;  Aproximação com o terceiro setor e a sociedade organizada. Nova logomarca  Lançamento de uma nova logomarca que represente a nova imagem do Detran-ES para a sociedade. Sindicância e combate à corrupção  Conclusão da sindicância iniciada em 2003 para apuração de irregularidades de servidores e agentes credenciados; 94
  • 95.
     Contratação deauditoria;  Implantação de sistemas de controle gerencial;  Construção de indicadores de avaliação sistemática. Redução de taxas  Contratação de consultoria para análise e proposta de redução das taxas.  Eixo 2 – Excelência nos serviços A excelência nos serviços dizia respeito às CIRETRANs e PAVs e ao atendimento:  Reforma da sede e de 100% dos CIRETRANs e PAVs;  Melhorias no ambiente de trabalho de forma a torná-lo mais “humanizado”, com paisagismo, mobiliários, filtros de água, climatização, etc.;  Padronização da comunicação visual da instituição e incentivo ao uso de uniforme para os servidores;  Definição de regras e procedimentos nos pontos de atendimentos;  Capacitação gerencial e operacional na área de serviços e de atendimento;  Implantação de call center profissionalizado;  Modernização do website com foco na facilidade nos serviços;  Reformulação do sistema de gestão de credenciados;  Novo sistema de licenciamento de veículos, bem como priorização da excelência dos serviços de habilitação;  Contratação de auditoria de qualidade para controle do serviço prestado pelos agentes credenciados;  Facilitação do pagamento de taxas e multas por meio de cartão eletrônico.  Eixo 3 – Preservação de vidas no trânsito Sobre a preservação de vidas no trânsito, são levados em consideração os aspectos de educação e mobilização social, fiscalização dos infratores e segurança nas rodovias: 95
  • 96.
    Programa Vida UrgenteES  Contratação da Fundação Thiago de Moraes Gonzaga para a implantação do programa Vida Urgente Espírito Santo, atraindo voluntários;  Ações do Vida Urgente em baladas, escolas, igrejas, praias e eventos;  Implantação espaço Vida Urgente para atendimento da sociedade e apresentação dos projetos culturais ligados ao tema trânsito. Estudo do comportamento do motorista  Contratação do professor e antropólogo Roberto Damatta e do Instituto Futura para estudo do comportamento do motorista capixaba no trânsito. Campanhas educativas especiais  Priorização de campanhas educativas voltadas para segmentos e problemas variados, como transporte escolar, faixa de pedestre, cinto no banco traseiro, motociclistas, etc. Blitz eletrônica  Aquisição de equipamentos para identificação imediata dos infratores de trânsito nas vias. Biometria digital  Contratação de empresa para implantar o sistema de biometria digital, que possibilitaria a identificação segura do habilitado e convênio com os bancos nacionais de dados de segurança. Programa de controle de poluição veicular – PCPV 96
  • 97.
     Assinatura deconvênio para controle da emissão de poluentes dos automóveis, por meio de equipamentos específicos. Intensificação do Madrugada Viva e Praia Viva  Atuação em sintonia com o programa Vida Urgente;  Aquisição de equipamento para os agentes fiscalizadores. Modernização da Delegacia de Delitos de Trânsito  Aquisição de equipamentos para melhores resultados na apuração dos acidentes de trânsito;  Disponibilizar atendimento às famílias das vítimas. Campanhas educativas nas inaugurações das rodovias  Comandos educativos nas comunidades que receberam rodovias estaduais. Melhoria nos sistemas de pesagem das rodovias estaduais  Aquisição de balanças para o DER-ES (Departamento de Estradas de Rodagem do Espírito Santo). Melhoria na sinalização das rodovias  Financiamento para a sinalização através de repasse para o DER-ES. Regulamentação de transportes de cargas  Criação de legislação específica para o transporte de rochas e outros segmentos.  Eixo 4 – Fortalecimento da rede de cidades 97
  • 98.
    O último eixodiz respeito às ações relacionadas à mobilidade urbana na região de Vitória e à municipalização do trânsito:  Apoio financeiro para realização de estudos e projetos de mobilidade urbana;  Convênios com municípios para a sinalização das vias;  Convênio para municipalização de trânsito;  Realização do Fórum Capixaba de Gestores de Trânsito e Transporte. Relatadas todas as ações mencionadas no planejamento de Comunicação do Detran-ES, parte-se para o estudo específico das ações de comunicação organizacional. Para compreensão de como tais públicos receberam a mensagem e dos resultados obtidos, serão descritas algumas das principais campanhas executadas pelo órgão, bem como outras ações que contribuíram para a imagem que a instituição sustenta atualmente. 4.2. MUDANÇA DE LOGOMARCA De acordo com o plano de comunicação do Detran-ES a antiga logomarca precisava ser substituída, pois transmitia um conceito errôneo e ultrapassado do trânsito. A logo com a imagem da pomba datava do ano de 1988, e, segundo a instituição, não transmitia o conceito de trânsito pelo fato de a paz ser necessária em todos os segmentos, e não somente no trânsito. Além disso, a pomba denota passividade, não contribuindo para uma mudança de comportamento almejada pela instituição. Assim, é criada a logomarca abaixo (Figura 4): 98
  • 99.
    Figura 4 –Nova logomarca Detran-ES Fonte: Planejamento de Comunicação Detran-ES (2008) A logomarca foi criada por Ronaldo Barbosa, que utiliza a seguinte defesa para sua criação: “A marca se desenvolve em planos tridimensionais com grande força geométrica. Suas terminações triangulares sugerem sentidos e direções, num fluxo contínuo e sistemático de ir e vir. Em conjunto com essa harmonia dos elementos surge o nome DETRAN, que é passível de vários posicionamentos em relação ao ícone”. Para o Detran-ES, a logomarca foi criada para alertar a população sobre as transformações da instituição, transmitindo a sensação de modernidade e rigidez. Dentre as mudanças que a instituição pretendia tornar do conhecimento público de acordo com sua nova identidade, estão: a nova estrutura física, a melhoria no atendimento, o progresso nos serviços prestados por meio da internet e call center, e as novas abordagens com o público, principalmente os jovens. Também como objetivo da mudança da logomarca estava a padronização dos locais conveniados e pontos de atendimento. Para isso, foi criado um selo oficial, resolvendo o problema da banalização da marca do Detran-ES, que estampava fachadas, uniformes e veículos de terceiros, provocando uma confusão na mente dos indivíduos. Por isso, foi proibido o uso da logomarca da instituição através de uma publicação no Diário Oficial e um selo específico foi elaborado para a utilização obrigatória de conveniados e pontos de atendimento (Figura 5): 99
  • 100.
    Figura 5 –Selo para agentes credenciados ao Detran-ES Fonte: Planejamento de Comunicação Detran-ES (2008) 4.3. COMUNICAÇÃO INTERNA Como verificado no capítulo anterior, o plano de comunicação do Detran-ES priorizou a comunicação interna, para que os membros do órgão, bem como os colaboradores das CIRETRANs e PAVs estivessem suficientemente preparados para atender a população. Assim, foi implementado um jornal mural, tanto na sede quanto nas CIRETRANs. Já nas PAVs, foi enviado um informativo on-line que atingia a todos os funcionários. Outra ação de comunicação interna consistia na comunicação com os agentes credenciados, parceiros e órgãos ligados ao governo. Para estes foi veiculado mensalmente um House Organ25 com informação sobre todas as ações desenvolvidas pelo Detran-ES, bem como resoluções que modificassem a metodologia de trabalho. 25 House Organ é a denominação dada ao veículo (jornal ou revista) de uma organização. Geralmente, os House Organs divulgam fatos e realizações da empresa ou instituição e podem ter diferentes formatos, dependendo do público a que são direcionados. (Fonte: http://www.comunicacaoempresarial.com.br/comunicacaoempresarial/conceitos/houseorgan.php. Acesso em 25/05/2011). 100
  • 101.
    4.4. CASE: AMIGOCAMINHONEIRO Além de dados nacionais dos acidentes envolvendo caminhões (30% dos acidentes com vítimas fatais, acarretando um dispêndio anual estimado em 22 milhões de reais), no Espírito Santo a frota de caminhões também deve ser levada em consideração, com seus aproximados 50,5 mil veículos26. O Estado apresenta intensa movimentação de veículos de carga por ser cortado pelas BRs 101 e 262 e pela sua característica econômica, que conta com o complexo portuário e indústrias de grande porte27. Preocupado com tais números, também em virtude de os acidentes envolvendo caminhões serem, muitas vezes, os mais graves, o Detran-ES elaborou a campanha “Amigo Caminhoneiro”, em parceria com a Polícia Rodoviária Federal, Polícia Militar, Secretaria Estadual de Esportes, Sest/Senat, Sindipostos, Transcares e Fetransportes. A campanha consistiu em abordagens educativas e de saúde, realizadas por voluntários em tendas de apoio, em locais previamente determinados pelo Detran-ES em conjunto com a PRF e a PM. Nas tendas, os caminhoneiros receberam materiais educativos e foram submetidos a exames de saúde gratuitos. Também foram realizados nas tendas questionários para identificar os comportamentos ao volante, hábitos de sono e condições físicas. Além disso, os motoristas dos caminhões receberam orientações sobre postura física e hábitos alimentares, além de dicas de direção preventiva. Para o Detran-ES, são descritos como objetivos da campanha “Amigo Caminhoneiro”: a redução do número e da gravidade dos acidentes envolvendo caminhões, a conscientização dos caminhoneiros sobre sua responsabilidade nas estradas conduzindo veículos de grande porte, o alerta para os riscos na estrada, cuidados com a saúde e uso de entorpecentes ao volante. Outro objetivo que 26 Dados extraídos da apresentação elaborada pelo Detran-ES para a campanha “Amigo Caminhoneiro”. 27 Fonte: http://www.detran.es.gov.br/_conteudo/2010/02/918-amigo+caminhoneiro.html. Acesso em 29/05/11. 101
  • 102.
    representou também aprincipal estratégia de apelo da campanha foi sensibilizar os caminhoneiros sobre a importância deles para suas famílias. Assim, com o argumento de que a família é o porto seguro do caminhoneiro, dada sua rotina de riscos nas estradas, são executadas uma série de ações para a campanha “Amigo Caminhoneiro”, cujo slogan é “Caminhoneiro. Não corra riscos na estrada, sua família precisa de você”. Tais ações foram acompanhadas de publicidade em mídias voltadas para os condutores de caminhões, visto que estes, em constante trabalho nas estradas, não são atingidos facilmente por mídias de massa tradicionais; por isso, procurou-se entregar o material impresso em mãos, e trabalhar com o veículo rádio, mídia de maior acesso aos caminhoneiros. A campanha, portanto, além das ações nas tendas descritas acima, foi elaborada por intermédio dos seguintes materiais:  Logomarca da campanha: Figura 6 – Logomarca Campanha Amigo Caminhoneiro Fonte: Detran-ES  Cartaz: fixado nos postos de combustíveis, terminais portuários e empresas: 102
  • 103.
    Figura 7 –Cartaz Campanha Amigo Caminhoneiro Fonte: Detran-ES  Folheto 1: entregue para os caminhoneiros nas tendas de ações da campanha: 103
  • 104.
    Frente: Verso: Figuras 8 e9 – Folheto Campanha Amigo Caminhoneiro Fonte: Detran-ES  Folheto 2: entregue às empresas ligadas ao Detran-ES: 104
  • 105.
    Frente: Verso: Figuras 10 e11 – Folheto Campanha Amigo Caminhoneiro para as empresas Fonte: Detran-ES  Spots: alguns spots direcionados aos caminhoneiros foram criados, por ser o rádio um veículo de alcance dos motoristas, que muitas vezes dirigem com o rádio do caminhão ligado: Spot 1 - Alimentação: 105
  • 106.
    “Olá, amigo caminhoneiro!A essa hora da manhã bate aquela fome e você „tá‟ na estrada pensando do no que vai almoçar, não é? Aí vão algumas dicas: evite comer alimentos gordurosos durante as viagens, como batata frita, salgadinhos e outras frituras, e nem pense em beber! A comida pesada e a bebida alcoólica provocam cansaço, sonolência e mal-estar, e ainda fazem você perder o rendimento na estrada. As comidas gordurosas também podem causar doenças do coração. É... consultar um médico de tempos em tempos é importante para quem tem a profissão de caminhoneiro, faça exames do coração e de problemas do sono. Uma atitude irresponsável pode colocar em risco a vida de muitas pessoas, inclusive a sua! Com a vida não se brinca, meu amigo, lembre-se que sua família está em casa, te esperando, cheia de saudade. Caminhoneiro, seja prudente, não corra riscos na estrada. Sua família precisa de você. Detran, um novo Espírito Santo. Governo do Estado.” Spot 2 – Respeito “Olá, amigo caminhoneiro! Pelas estradas desse Brasil você segue levando a paixão de dirigir o seu caminhão, „aôôô‟. Como você está num carro alto e forte, precisa redobrar o cuidado ao cruzar com outros motoristas, motociclistas e pedestres. O importante na estrada é manter a cabeça fria, e nem pense em disputar espaço com os veículos menores, „pra‟ quê? Não se arrisque, respeite as leis de trânsito, especialmente os limites de velocidade, não ultrapasse os locais proibidos. Uma atitude irresponsável pode colocar em risco a vida de muitas pessoas, inclusive a sua! Com a vida não se brinca, meu amigo, lembre-se que sua família está em casa, te esperando, cheia de saudade. Caminhoneiro, seja prudente, não corra riscos na estrada. Sua família precisa de você. Detran, um novo Espírito Santo. Governo do Estado.” Spot 3 – Sono: “Bom dia, amigo caminhoneiro! A gente quer começar esta manhã pegando uma carona com você. E por falar em dia, você teve uma boa noite de sono? „Tá‟ descansado pra encarar mais um dia de estrada? „Óóó‟, se você „tá‟ piscando os olhos, meio sonolento, aí vai uma dica importante: acorde „pra‟ vida! Pare no próximo posto, e tire um bom cochilo. Nem pense em tomar 106
  • 107.
    comprimidos para ficaracordado, o arrebite causa dependência, pode levar ao infarto e a outras doenças do coração. É, sim senhor. Uma atitude irresponsável pode colocar em risco a vida de muitas pessoas, inclusive a sua! Com a vida não se brinca, meu amigo, lembre-se que sua família está em casa, te esperando, cheia de saudade. Caminhoneiro, seja prudente, não corra riscos na estrada. Sua família precisa de você. Detran, um novo Espírito Santo. Governo do Estado.”  Jingle: além dos spots, foi veiculado nas rádios um jingle para os caminhoneiros: “No vai e vem das estradas, Não dá „pra‟ gente arriscar. Meu amigo caminhoneiro, viaje sempre devagar. A estrada é nossa vida, Ganha pão, a nossa amiga, Ela merece respeito, E atenção o tempo inteiro. Sou valente pai de família, E um bom caminhoneiro, Me arriscar não é vantagem, Amanheci, o dia inteiro, E quase já na chegada, A saudade vai apertando. Seja prudente na estrada, Tem família te esperando. Se o sono já vem chegando, O melhor é descansar, É mais um dia de estrada, Mais seguro eu vou chegar. Detran, um novo Espírito Santo. Governo do Estado.” 107
  • 108.
    4.5. CASE: SEMANANACIONAL DE TRÂNSITO Para a Semana Nacional de Trânsito de 2010, organizada pelo DENATRAN, o tema escolhido foi Cadeirinha e Cinto de Segurança. Porém, segundo o Detran-ES o tema cadeirinha já foi muito discutido no Estado, em campanhas, ações educativas e assessoria de imprensa. Já sobre o tema cinto, a instituição desenvolveu campanhas de conscientização na mídia e ações educativas. Porém, na semana de 18 a 25 de setembro de 2010, o órgão sentiu a necessidade de focar a temática moto, dados os números alarmantes de acidentes envolvendo motociclistas no Estado, que aumentaram 800% de 2006 a 2010 28. Em virtude de tais números, a mídia do Espírito Santo, principalmente os telejornais, produzem uma série de reportagens negativas sobre o tema. Uma delas foi ao ar no dia 11 de agosto de 2010 na TVE, em que é dito que o Hospital Regional Central, em apenas 8 meses de funcionamento, recebeu números alarmantes de atendimentos originados de acidentes de trânsito, somando 43% de todos os atendimentos do hospital. Por isso, o Detran-ES resolve voltar o tema da Semana Nacional de Trânsito para os motociclistas, a fim de minimizar os acidentes envolvendo motos, e reduzir a incidência de cobertura midiática negativa. Dentre as ações da Semana Nacional de Trânsito realizada no Espírito Santo no último ano, estavam:  No dia 18/09, foi realizada uma ação educativa em frente à sede do Detran- ES, sobre cadeirinha e cinto.  Criação de um filme educativo em linguagem de reportagem sobre os motociclistas. O intuito foi distribuir o filme para os Centros de Formação de Condutores do Estado, para ser usado nas aulas teóricas ou em palestras gerais.  Coletiva de imprensa no dia 20/09 sobre a Semana de Trânsito, com participação da Polícia Militar e da Secretaria de Saúde, onde foi apresentado o plano de ação para evitar os acidentes, por intermédio do filme educativo, 28 Dados relatados pelo próprio Detran-ES 108
  • 109.
    de apresentações deestatísticas e entrega de um press kit com uma cópia do filme produzido.  De 20 a 24/09 foram realizadas blitz educativas para os motociclistas em pontos de concentração de veículos em Vitória, Serra, Cariacica e Vila Velha. As blitze aconteceram em parceria com credenciados, Sindimotos, CFCs, PMES, prefeituras e PRF, onde os motociclistas foram orientados sobre as normas de segurança e receberam folhetos informando as penalidades referentes à motocicleta. Os motociclistas flagrados cometendo irregularidades tiveram as CNHs detidas, e só puderam restabelecê-las gratuitamente se comparecessem a um evento pertencente à Semana Nacional de Trânsito, onde assistiram a uma sessão do filme educativo e a uma palestra educativa, no auditório do Detran-ES e no Batalhão de Trânsito. Em dois dias de blitz, foram 138 motociclistas que cometeram infrações e tiveram sua multa perdoada por assistirem ao filme e à palestra.  Outras palestras com a exibição do filme sobre motociclistas foram realizadas em Cariacica, em escolas de 2º grau, e na Assembléia Legislativa.  Envio de mala direta educativa para todos os então 472.000 motociclistas cadastrados no Detran-ES.  No encerramento da Semana Nacional de Trânsito no dia 25/09, foi realizada pelo Sindimotos uma passeata de motociclistas, partindo da Praça do Papa até o campinho do Convento da Penha, com o intuito de promover a consciência da importância da segurança aos condutores de motocicletas. 4.6. CASE: LIGADO NO TRÂNSITO Com o objetivo principal de influenciar o comportamento dos capixabas no trânsito, o Detran-ES criou a campanha “Ligado no Trânsito”. Procurando estimular o debate e a reflexão nas mídias sociais, a campanha ganhou alcance e adesão do público jovem, o que se tornou sua principal característica. Porém, as ações no meio off-line 109
  • 110.
    não foram deixadasde lado, mas sim passaram a atuar em conjunto com o meio on- line; atingindo, assim, tanto os públicos das mídias tradicionais quanto os adeptos de redes sociais e da internet. A primeira ação da campanha foi chamada de “Show de Irregularidades no Intervalo”, e apontava as formas certas e erradas de agir no trânsito por meio de cenas reais gravadas nas ruas da cidade com cidadãos cometendo infrações e sendo “julgados” por outros indivíduos, que comentavam as infrações aplicando cartões vermelhos ou amarelos, conforme a gravidade (como avançar o sinal vermelho, falar ao celular ou realizar uma ultrapassagem indevida). Também foi desenvolvida, em conjunto, uma cartilha contendo os principais procedimentos para uma direção segura, distribuída em grande escala. A primeira tiragem foi de 15 mil exemplares, sendo que posteriormente parceiros também reproduziram o material. Os vídeos das irregularidades, exibidos num canal do YouTube, foram divulgados também em outras mídias sociais, como Twitter e Orkut, além de serem expostos espontaneamente em blogs. Além disso, no Orkut, foram incitados debates em comunidades já existentes sobre o assunto, e no Twitter foi criado um perfil com nome fantasia alusivo ao tema trânsito (@ligadotransito), para divulgar vídeos e dicas de trânsito, estimulando a participação e interagindo com os usuários da rede. A ação subsequente atingiu cerca de 100 mil pessoas e estimulou sua participação em depoimentos sobre experiências pessoais de uso do cinto de segurança. Com o nome “Eu decidi pela vida: use o cinto de segurança”, as participações se deram em um blog e reverberaram em outras mídias sociais. Outra ação de ampla divulgação na imprensa e com grande número de adeptos nas redes sociais foi relacionada à temática bebida x direção. Voltada para o público jovem, a intenção foi transmitir a ideia de que não é preciso correr riscos para aproveitar a balada. Dessa forma, o objetivo é incentivar a eleição de um motorista por noite e o uso do táxi. A ação teve início com a realização de ações promocionais na internet que sortearam corridas de táxi, com o direito de levar os amigos para aproveitar a noite em uma balada com tudo pago em casas noturnas parceiras da campanha. Quem ganhava a promoção, autorizava o direito de uso de imagem. O percurso de ida e volta no táxi era registrado em vídeo, editado e publicado no 110
  • 111.
    YouTube posteriormente. Osrelatos contidos nos vídeos se transformavam em tópicos de discussão nas redes sociais, que atraíram a atenção de muitos jovens. Essa ação também teve como mídia de apoio a Rádio Cidade, que tem ampla cobertura entre os jovens do Estado. Houve também uma segunda estratégia referente à ação anterior, que consistiu na escolha do motorista da rodada. Sortearam-se grupos de pessoas para irem a uma festa em Guarapari, sendo que um dos sorteados não deveria beber para conduzir o grupo com segurança no trajeto de ida e volta da festa. A partir das ações acima descritas, blogueiros começaram a comentar e difundir os vídeos da campanha pela internet, e a repercussão atraiu a atenção dos jornalistas, o que gerou muito espaço espontâneo no noticiário em jornais impressos (A Tribuna e A Gazeta), rádio, revistas e TV (Jornal ES Notícia 2ª Edição, Tribuna Notícias e Em Movimento). A campanha ganhou projeção nacional com a exibição de reportagem no Jornal Hoje da Rede Globo, o que também repercutiu na imagem positiva do serviço público do ES no cenário nacional. Além disso, segundo dados divulgados pela Agência E-Brand, idealizadora da campanha, mais de 450 mil pessoas foram impactadas na internet pelos conteúdos gerados pelas redes sociais, e aconteceram 43 mil exibições dos vídeos no YouTube, bem como milhares de registros espontâneos foram verificados no Facebook e Twitter. O valor de mídia espontânea representou R$ 1.173.457,95 (o que representa mais de seis vezes o valor investido na campanha). Assim, a agência afirma que o Detran-ES construiu um canal aberto de comunicação com o jovem, fortalecendo o sentimento de apropriação da causa por esse público. Ainda sobre a audiência da campanha no meio on-line, a adesão dos blogueiros foi incentivada também a partir de um evento promovido em um ponto de encontro de pessoas ligadas ao meio - uma cafeteria - em um bairro freqüentado por jovens. Nessa cafeteria foi apresentada a campanha e debatido o tema trânsito entre blogueiros renomados, que contribuíram com a idéia não só nos próprios blogs, como também pelo Twitter e Facebook. Ocorreram também debates abertos em redes como o Orkut, que denunciaram que o público ainda precisa de conhecimento acerca das leis de trânsito e das responsabilidades de cada órgão e da sociedade em geral. A campanha on-line também foi divulgada nos principais sites de conteúdo 111
  • 112.
    como o Google– uma mídia que permite ter grande volume de exibição. Quando se percebeu que o público havia compreendido e apreendido a ideia da campanha, realizou-se um evento em outro ponto de encontro dos internautas, para apresentação da campanha como um todo. Já no Carnaval de 2011, a campanha “Ligado no Trânsito” também elaborou uma estratégia chamada “A Moda é Curtir o Carnaval Ligado no Trânsito”, com atuação de três blogueiras dando dicas sobre o Carnaval e sobre segurança no trânsito. A ação ainda sorteou dois grupos para assistir ao desfile das escolhas de samba de Vitória. Também nesse período de Carnaval os painéis luminosos da rodovia Rodossol continham frases sobre segurança no trânsito, advindas de participações dos internautas no Twitter, que deveriam mandar sua sugestão de frase para o Twitter @ligadonotransito seguida da hashtag #LigadonaRodossol. Variadas ações foram executadas em relação à campanha “Ligado no Trânsito”, que começou como um incentivo aos jovens e terminou com a divulgação espontânea desse público e da imprensa. A campanha está em voga há um ano, e as redes sociais continuam sendo constantemente atualizadas com dicas de trânsito e um vasto conteúdo sobre as campanhas, tanto atuais quanto as já realizadas. Abaixo se encontram os endereços eletrônicos do site da campanha e das redes sociais correspondentes, bem como ilustrações que demonstram a participação dos usuários nas redes sociais. Blog: http://www.ligadonotransito.com.br/ Perfil no Orkut: http://www.orkut.com.br/Main#Profile?uid=4838608587160716250 Perfil no Facebook: https://www.facebook.com/ligadonotransito Perfil no Twitter: http://twitter.com/#!/ligadotransito Canal no YouTube: http://www.youtube.com/ligadonotransito#p/u/61/2Z_ewFLx56k  Logomarca da campanha: 112
  • 113.
    Figura 12 –Logomarca Campanha Ligado no Trânsito Fonte: Detran-ES  Canal no YouTube: 113
  • 114.
    Figura 13 –Canal do YouTube do Ligado no Trânsito Fonte: YouTube (2011).  Discussão em comunidade do Orkut: 114
  • 115.
    Figura 14 –Discussão em Comunidade do Orkut Fonte: Orkut (2011).  Posts no Twitter 115
  • 116.
    Figura 15 –Posts no Twitter com a menção @ligadotransito Fonte: Twitter (2011). 4.7. CASE: VIDA URGENTE Com 10 anos de história, o “Vida Urgente” (chamado de Fundação Thiago de Moraes Gonzaga) se tornou um dos projetos mais promissores e reconhecidos, com projeção nacional, que surgiu no Rio Grande do Sul e ganhou filiais em outros estados brasileiros, inclusive no Espírito Santo, com auxílio do Detran-ES. Com o intuito de reduzir a violência no trânsito através de trabalho voluntário, o projeto realiza várias ações voltadas principalmente para o público jovem. As ações vão desde abordagens no trânsito e em shows, até a realização de eventos, como 116
  • 117.
    exposições, concertos, seminários,shows, corais, palestras, dentre outras. O “Vida Urgente” também conta com outras ações, como Grupo de Apoio, Atendimento Jurídico, Mural dos Pais, Teatro, Amigos pela Vida, vídeos educativos e um livro. Para se tornar voluntário do projeto “Vida Urgente” é preciso fazer um cadastro através do site http://www.voluntariosdavidaurgente.com.br/cadastro.php?estado=8 e aguardar o contato da equipe responsável. Após a fase do cadastro os interessados são submetidos a um curso de capacitação, para que possam assim participar das ações do projeto. O projeto nasceu no Rio Grande do Sul a partir da mobilização dos pais de Thiago Moraes de Gonzaga, que sofreu um acidente de trânsito e faleceu. A fundação, que ganha o nome de Thiago, posteriormente criou o programa “Vida Urgente”, que procura mobilizar a sociedade para a preservação das vidas no trânsito através de ações educativas e culturais. O nome “Vida Urgente” foi criado pela mãe de Thiago, Diza Gonzaga, já o símbolo da borboleta da logomarca Diza dedica também ao filho, a quem ela chamava de “pesquisador-borboleta” todas as vezes em que ele mudava de ideia, como acontece corriqueiramente com os adolescentes29. Logomarca da campanha no Espírito Santo: Figura 16 – Logomarca Projeto Vida Urgente Fonte: Detran-ES. 29 Fonte: site Vida Urgente: http://www.vidaurgente.org.br/site/int_fundacao- secao.php?secao=o_nome_e_a_borboleta. Acesso em 30/05/11 117
  • 118.
    Algumas peças publicitárias: Figuras17, 18, 19 e 20 – Peças publicitárias Projeto Vida Urgente Fonte: Site Projeto Vida Urgente 118
  • 119.
  • 120.
    Figuras 21, 22e 23 – Peças publicitárias Projeto Vida Urgente Fonte: Site Projeto Vida Urgente 4.8. OUTRAS CAMPANHAS: TRANSPORTE ESCOLAR, PRAIA VIVA, NUNCA DÊ MOLE: SE BEBER NÃO DIRIJA, FAIXA DE PEDESTRE, MADRUGADA VIVA, MOTOCICLISTA.  Transporte Escolar Logomarca da campanha: 120
  • 121.
    Figura 24 –Logomarca Campanha Transporte Escolar Fonte: Detran-ES. Para que as crianças sejam transportadas com segurança para a escola, os pais e responsáveis precisam de atenção ao escolher o serviço de transporte escolar. É papel do Detran-ES transmitir informações sobre um transporte escolar seguro aos pais dos estudantes. Além de informar, a instituição, em parceria com o governo do Espírito Santo, realiza periodicamente blitzes para fiscalizar o transporte escolar, conferindo o credenciamento dos veículos transportadores e a carteira de habilitação dos condutores. Também são conferidos itens de segurança e o estado de conservação do veículo, além da faixa lateral amarela com a inscrição “Escolar” obrigatória.  Praia Viva Logomarca da campanha: 121
  • 122.
    Figura 25 –Logomarca Campanha Praia Viva Fonte: Detran-ES. O “Praia Viva” é outra campanha do Detran-ES em parceria com o governo do Estado. As ações da campanha acontecem principalmente em datas comemorativas e shows e períodos cujo fluxo de pessoas e turistas é maior; sendo geralmente no período da tarde, quando os banhistas retornam das praias. A campanha, que atua de norte a sul do litoral do Estado e em Vitória, é dividida em duas extensões: uma educativa, por intermédio de grupos de voluntários, e outra de fiscalização, realizada pela Polícia Militar. No último caso, os motoristas flagrados com sintomas de ingestão de bebidas alcoólicas são submetidos ao teste de bafômetro, e, em caso de consumo de álcool comprovado, são determinadas as punições correspondentes.  Nunca Dê Mole: Se Beber Não Dirija Logomarca da campanha: 122
  • 123.
    Figura 26 –Logomarca Campanha Nunca Dê Mole: Se Beber Não Dirija Fonte: Detran-ES. Também idealizada pelo Detran-ES junto ao governo do Estado, a campanha procura utilizar uma linguagem informal e divertida para atingir o público jovem. Realizada também por jovens, fazem parte da campanha jogos de integração, brindes e materiais educativos. Como já diz o nome, seu intuito é reduzir os riscos de acidentes no trânsito causados pelo consumo de álcool, cujos números são alarmantes, principalmente nos fins de semana. A campanha conta ainda com ações publicitárias na televisão, rádio e internet.  Faixa de Pedestre Logomarca da campanha: 123
  • 124.
    Figura 27 –Logomarca Campanha Faixa de Pedestre Fonte: Detran-ES. A campanha foi iniciada em 2005 pelo Detran-ES, com o objetivo de conscientizar a população sobre a importância de atravessar na faixa de pedestre com segurança. Com o tema “Parar na faixa é sinal de respeito à vida”, buscou-se integrar motoristas, motociclistas e pedestres, sendo que a estes últimos ficou transmitida a mensagem de sempre estender a mão ao atravessar em faixas onde não há semáforo. Em 2009, a campanha é reformulada, e ganha uma nova temática, passando a trabalhar o emocional dos indivíduos através de “uma abordagem associada aos sonhos, visto que nas faixas de pedestre não passam apenas pessoas, mas também sonhos, sentimentos e negócios”30. Para essa nova fase da campanha “Faixa de Pedestre”, voluntários caracterizados vão aos principais locais de travessia de pedestres e fluxo de veículos e incentivam o ato de estender a mão ao atravessar na faixa.  Madrugada Viva 30 Fonte: Site Detran-ES: http://www.detran.es.gov.br/_conteudo/2009/11/674- faixa+de+pedestre++a+seguranca+esta+na+sua+mao.html. Acesso em 30/05/11 124
  • 125.
    Logomarca da campanha: Figura28 – Logomarca Campanha Madrugada Viva Fonte: Detran-ES. Assim como o “Praia Viva”, o “Madrugada Viva” é também realizado em conjunto pelo Detran-ES e o governo do Estado, com o intuito de combater a ingestão de bebidas alcoólicas pelos motoristas, procurando alertá-los sobre os riscos de acidentes causados pelo efeito do álcool. Recebendo material educativo e brindes, os motoristas são abordados por voluntários em bares, shows e demais locais com grande concentração de jovens. A campanha também funciona com a blitz punitiva, em parceria com a Polícia Militar. Como já mencionado no “Praia Viva”, os motoristas flagrados no teste do bafômetro com ingestão de álcool comprovada, têm as devidas punições, de acordo com o teor alcoólico.  Motociclista Logomarca da campanha: 125
  • 126.
    Figura 29 –Logomarca Campanha Motociclista Fonte: Detran-ES. O tema motociclista, como visto nos comentários acima sobre a Semana Nacional de Trânsito de 2010, é recorrente no Estado. Além dos números alarmantes de acidentes envolvendo motocicletas, a preocupação se dá também pelo aumento do número de usuários de moto, em virtude dos custos menores para aquisição e manutenção, bem como pelo asfaltamento de estradas estaduais no interior, o que representou mais possibilidades de uso das motocicletas31. Em 2007 nasce então a campanha “Motociclista, coloque em prática as leis de trânsito”. Na grande Vitória, motociclistas eram alertados sobre a necessidade de igualdade entre pedestres, motoristas e motociclistas, para que todos respeitem as leis em prol de um trânsito mais seguro e humano. Já no interior, os motociclistas passavam por abordagens educativas em blitzes, além de a campanha estar presente em rádios e TVs locais. 31 Inclusive, ainda resistem as matérias sobre o aumento do número de motocicletas no Estado, cujos números mostram que a frota de motos cresceu 46% de 2008 a 2011, enquanto que a de carros teve um aumento de 19% no mesmo período de tempo. Fonte: matéria divulgada em 30/05/11 no Portal Gazeta On Line: http://gazetaonline.globo.com/_conteudo/2011/05/noticias/a_gazeta/dia_a_dia/865331-em-nove-anos- mais-motos-do-que-carros.html. Acesso em 31/05/11. 126
  • 127.
    Os objetivos dacampanha, segundo o Detran-ES, eram despertar a consciência do respeito às leis de trânsito como forma de evitar acidentes; promover a cooperação entre motoristas, motociclistas e pedestres; reduzir o número de vítimas de acidentes de trânsito e tornar o motociclista um aliado na prevenção de acidentes, enfatizando a ideia do respeito ao próximo e da preservação da vida. 4.9. CONCEITOS E PRÁTICAS As múltiplas ações de comunicação realizadas pelo Detran-ES encontram respaldo nas reflexões de Muniz Sodré, que traz como conceito uma “articulação hibridizante das múltiplas instituições [...] com as várias organizações de mídia [...]” (SODRÉ, 2002, p. 40), conforme discutido no início deste trabalho. Abordando o fenômeno da sociedade midiatizada, o autor demonstra como os indivíduos passam a conviver com a mais variada gama de informações em um número de mídias que cresceu muito nos últimos anos em virtude dos avanços da tecnologia, absorvendo tais informações em seu cotidiano. É nessa sociedade carregada de informações, de possibilidades de entretenimento e interação entre indivíduos e com o conteúdo dos meios de comunicação, que o Detran-ES pensa em estratégias para seu planejamento de comunicação. Adicionalmente, as práticas do Detran-ES também dialogam com o conceito de “comunicação em rede”, de Gustavo Cardoso, apresentado alhures. Tal autor complementa o conceito de sociedade midiatizada, defendendo o fluxo de comunicação nesse contexto, que se dá em rede: “A apropriação social das tecnologias de informação e comunicação na era da informação caracteriza-se pela sua interligação em rede” (CARDOSO, 2007, p. 32). Como visto, trata-se exatamente da forma como o Detran-ES trabalha a sua comunicação, utilizando-se tanto de mídias convencionais (como jornal, TV, rádio, dentre outras), como de mídias mais recentes, criadas por intermédio da tecnologia (representadas principalmente pela presença nas redes sociais). Ocorre que o conteúdo por vezes 127
  • 128.
    divulgado nas redessociais da organização pautou discussões em jornais, assim como uma mesma campanha teve material impresso e spots no rádio, sendo que tais meios transmitiam a mesma mensagem de forma a direcionar-se para públicos mais específicos. Assim como Sodré, Cardoso também trata da interação dos indivíduos com os meios de comunicação na atual sociedade, em que o papel das mídias de informação é fundamental. Para Cardoso, as pessoas sentem a necessidade de buscar informação e interagir com as mídias, assumindo a interatividade um papel tão relevante que passa até mesmo a moldar as mídias por ditar as formas de seus usos. Percebendo tal comportamento da sociedade, o Detran-ES apropria-se inteligentemente da linguagem e dos artifícios das redes sociais na internet para transmitir sua mensagem ao público jovem. Dessa forma, Cardoso e Sodré, bem como os demais autores estudados, demonstram a importância da comunicação em rede para que uma organização possa administrar sua imagem da melhor forma diante dos públicos. O conceito foi absorvido pelo Detran-ES em sua comunicação, representando grande contribuição para a melhoria de sua imagem e do serviço prestado, e servindo de modelo para as demais instituições, tanto públicas quanto privadas do Espírito Santo. 4.10 CONSIDERAÇÕES FINAIS Como se pode perceber com as ações acima descritas e os objetivos traçados no plano de comunicação, o Detran-ES desejava ser visto de forma diferenciada, e por isso implementou ações para melhoria do atendimento ao público e campanha de preservação das vidas no trânsito. As ações, como visto, tiverem seu pontapé inicial com os investimentos em comunicação interna voltados para os servidores do Detran-ES e de instituições a ele ligadas, bem como com a modernização de alguns procedimentos da instituição. Com os colaboradores devidamente preparados e processos mais modernos, o atendimento ao cliente passou a melhorar automaticamente. A partir de então, uma 128
  • 129.
    série de estratégiasforam elaboradas com o intuito de tornar a comunicação do Detran-ES acessível a todos os públicos, seja por intermédio de mídias tradicionais como televisão, jornal e rádio, ou com auxílio das novas tecnologias representadas pelas redes sociais, mídia que dialoga em grande escala com o público jovem. Tão necessário quanto planejar as ações para atingir os públicos desejados é mensurar os resultados obtidos. Tal acompanhamento foi feito por meio de pesquisa qualitativa para avaliar as campanhas de mídia, e de ferramentas como o Google Analytics no caso das campanhas realizadas nas redes sociais. No caso do conteúdo jornalístico divulgado, pode-se fazer sua avaliação através da análise do clipping. As ponderações sobre o trabalho de comunicação da instituição, juntamente com as considerações relacionadas à comunicação organizacional do Detran-ES no contexto maior da comunicação em rede serão melhor abordados na conclusão, que representa o próximo tópico deste trabalho. 129
  • 130.
    CONCLUSÃO Seja com ainvenção do alfabeto ou com os mais modernos meios de comunicação, nota-se a importância para os seres humanos do ato de comunicar-se entre si. A partir da década de 90 – e atualmente cada vez mais necessária e atualizada –, a Internet assume papel fundamental ao disseminar conteúdos em projeção mundial, à velocidade de um simples clique. Diante de tal tecnologia, que proporciona uma quantidade imensa de informações a todo instante, a cultura sofre alterações. As pessoas, além do fato de serem submetidas voluntária e involuntariamente todos os dias ao um enorme quantitativo de informações, passam também a produzir e interagir com o conteúdo, por intermédio das possibilidades da tecnologia. Assim, tanto informação quanto entretenimento tornam-se presentes no cotidiano dos indivíduos, representando, grosso modo, o chamado fenômeno da sociedade midiatizada. Com possibilidades de meios de comunicação variadas por intermédio da tecnologia, os conteúdos passam a ser reverberados de uma mídia para outra. Assim, a informação que é publicada num jornal pode pautar um blog ou uma rede social, e o inverso também acontece. Por isso, a comunicação que antes ocorria de forma mais massificada e fechada, atualmente passa a acontecer em uma rede, com uma mesma informação sendo distribuída em uma espécie de “teia” de meios de comunicação. Diante de tal cenário, com uma demanda crescente de informações disponíveis nos mais variados meios de comunicação, as organizações precisam criar estratégias para manter sua imagem em destaque perante a concorrência e seus públicos. Para tanto, é preciso que todos os âmbitos da comunicação organizacional integrada (institucional, mercadológica e interna) sejam trabalhados em harmonia, de acordo com os objetivos e valores da organização. No caso específico do Detran, como a questão não é a concorrência com outras empresas (até mesmo por ser uma instituição que não visa lucro), faz-se importante da mesma forma a manutenção de sua imagem perante a sociedade justamente por ser o Detran um instituto com responsabilidade de zelar pelo bem-estar da população no trânsito e preservar as 130
  • 131.
    vidas educando paraa prevenção de acidentes – ele precisa mobilizar para a sua causa. Portanto, é preciso que todos os âmbitos da comunicação organizacional integrada (institucional, mercadológica e interna) sejam trabalhados em harmonia, de acordo com os objetivos e valores da organização. Cabe a elas o papel de conhecer a fundo os seus clientes (tanto internos quanto externos) e bolar estratégias para atingi-los, em quaisquer que sejam as mídias necessárias. Muitas vezes essas estratégias englobam novas mídias e presença nas redes sociais, como foi o caso do Detran-ES na campanha “Ligado no Trânsito”, cujo público-alvo a que voltou-se foi o público jovem. É sabido que os jovens, pela sua dinamicidade e energia, são talvez os mais estimulados pelo grande volume informações nas mídias, precisando, por tal motivo, de uma estratégia eficaz para chamar sua atenção. Assim, a campanha do Detran- ES encontrou como solução uma forte participação nas mídias sociais e nas casas noturnas e bares de Vitória. Dessa forma, o Detran-ES, como instituição que não tem preocupação em destacar- se de concorrentes, cria estratégias para combater alguns dos seus desafios, sendo a maior parte deles relacionados à prevenção dos fatores que causam acidentes de trânsito, como a ingestão de bebidas alcoólicas, a velocidade alta ao dirigir, a imprudência de caminhoneiros em seus veículos pesados ou de motociclistas sem as devidas proteções, dentre outros fatores. Representaram também desafios para a instituição o desconhecimento por parte da população das atribuições do Detran-ES e a falta de informação dos servidores, causando uma imagem negativa para a instituição, que ganhou uma conotação de ultrapassada e com cobrança abusiva de taxas. O Detran-ES, diante de tais desafios, procura adaptar sua comunicação organizacional aos moldes dos conceitos da comunicação em rede, o que gerou uma série de resultados positivos para a organização. Aliando campanhas publicitárias a eventos e a cobertura jornalística, bem como a estratégias para manter os servidores devidamente preparados para atender o público, a instituição não só alcança resultados positivos, mas também se destaca ganhando mídia espontânea, até mesmo nacionalmente (com a reportagem transmitida pelo Jornal Hoje da Rede Globo). Além disso, os resultados continuam sendo positivos també m 131
  • 132.
    devido ao apoiode blogueiros e de seguidores da conta de Twitter @ligadotransito, que continua tendo repercussão e participação voluntária de vários jovens que assimilaram o tema trânsito às discussões de seu cotidiano. O foco do estudo aqui realizado foi levantar um panorama geral sobre as possibilidades de comunicação em rede de uma organização para o gerenciamento de sua imagem, porém de tal estudo podem ser extraídos interessantes focos para estudos futuros. Uma possível temática seria a relação entre os meios de comunicação e as redes sociais. Utilizando a comunicação do Detran-ES para exemplificar a possibilidade, viu-se que a instituição conseguiu gerar uma discussão que surgiu hora nos meios tradicionais hora nas mídias sociais, mas em ambas houve a possibilidade de reverberação de conteúdos. Seria possível estudar como se dá esse processo, avaliando-se as vantagens e possíveis prejuízos de imagem caso alguma informação negativa para a organização venha a surgir em algum dos lados (meios de comunicação tradicionais ou mídias sociais) e repercuta no outro. Além do possível foco de estudo citado, outros podem ser encontrados, como a realização de um trabalho voltado apenas para a gestão de imagem nas organizações nas redes sociais, como o Detran-ES fez especificamente com a campanha “Ligado no Trânsito”. É crescente o surgimento de perfis e páginas de organizações nas redes sociais, o que tem sido percebido pelo público, que participa das discussões em tais espaços, não somente para sugestões, elogios ou reclamações, mas como uma espécie de serviço de atendimento ao cliente, fato que por si só geraria um amplo estudo. Seja com o impacto de milhares de pessoas na internet através do conteúdo das redes sociais, ou com ações e estratégias voltadas para outros públicos utilizando- se dos meios de publicidade mais tradicionais (como rádio, propaganda televisiva ou panfletos), ou, ainda, com eventos e jornalismo institucional, vale lembrar que a instituição conseguiu não só atingir seus públicos utilizando-se dos artifícios da comunicação em rede, mas também promoveu uma melhoria na projeção de sua imagem diante da sociedade, uma vez que o Detran-ES se torna mais modernizado e com melhores serviços de atendimento ao cliente. Portanto, conclui-se que o Detran-ES pode servir de exemplo de uma comunicação organizacional modelo para outras instituições, cujo trabalho deve ser planejado 132
  • 133.
    para diversos meiosde comunicação, formando uma transmissão de conteúdos em rede. É importante atentar, porém, que da mesma forma que os diferentes públicos são atingidos pela comunicação das organizações em diversos meios cujo fluxo de informação se dá em rede, informações negativas e indesejadas também têm as mesmas possibilidades de se tornarem do conhecimento da sociedade por esses métodos. Dessa forma, somente com uma comunicação organizacional devidamente planejada conforme se descreveu sobre o Detran-ES, levando-se em consideração todos os públicos-alvo para determinar as mídias de onde partirão os conteúdos que se disseminarão em rede para outras mídias (tanto de forma planejada quanto espontânea), é que uma organização alcança seus objetivos e trabalha a projeção de sua imagem da maneira desejada na sociedade midiatizada. 133
  • 134.
    REFERÊNCIAS BIBLIOGRÁFICAS CASTELLS, Manuel.A Sociedade em Rede - A Era da Informação: Economia, Sociedade e Cultura. Tradução de Roneide Venâncio Majer. 6. ed. São Paulo: Paz e Terra, 1997. EM nove anos, mais mortos do que carros. Gazeta On Line. Disponível em: <http://gazetaonline.globo.com/_conteudo/2011/05/noticias/a_gazeta/dia_a_dia/8653 31-em-nove-anos-mais-motos-do-que-carros.html >. Acesso em: 31 mai. 2011. ESTATÍSTICAS. Facebook. Disponível em: <http://www.facebook.com/press/info.php?statistics >. Acesso em 13 abr. 2011. FACEBOOK. Página Ligado no Trânsito. Disponível em: < https://www.facebook.com/ligadonotransito>. Acesso em: 27 mar. 2011. GIDDENS, Anthony. As Consequências da Modernidade. Tradução de Raul Fiker. São Paulo: Unesp, 1991. GOOGLE Discovery. Os números do Orkut no Brasil. Disponível em < http://googlediscovery.com/2011/03/15/infografico-os-numeros-do-orkut-no-brasil/>. Acesso em: 11 abr. 2011. HOUSE Organ. Comunicação Empresarial On Line. Disponível em: <http://www.comunicacaoempresarial.com.br/comunicacaoempresarial/conceitos/ho useorgan.php >. Acesso em: 25 mai. 2011. INFOGRÁFICO: alguns dados sobre o Twitter. Blog Agência DDA. Disponível em: <http://www.agenciadda.com.br/redes-sociais-blog/alguns-dados-sobre-o-twitter >. Acesso em 17 abr. 2011. INFOGRÁFICO: os números do Orkut do Brasil. Google Discovery. 15 mar. 2001. Disponível em: <http://googlediscovery.com/2011/03/15/infografico-os-numeros-do- orkut-no-brasil/ >. Acesso em: 11 abr. 2011. 134
  • 135.
    JORGE, Miguel. "Osdesafios da comunicação". In: DINES, Alberto e MALIN, Mauro (orgs.). Jornalismo brasileiro: no caminho das transformações. Brasília, Banco do Brasil e Laboratório de Estudos Avançados em Jornalismo (Lanjor) da Unicamo, 1996 KOTLER, Philip. Administração de Marketing: Análise, Planejamento, Implementação e Controle. Tradução de Ailton Bonfim Brandão. 4. ed. São Paulo: Atlas, 1994. KUSNCH, Margarida Maria Krohling. Planejamento de relações públicas na comunicação integrada. 5ª ed. São Paulo: Summus, 1999. ______. Relações públicas e modernidade: novos paradigmas na comunicação organizacional. São Paulo: Summus, 1997. MAPA comparativo entre países: número de usuários de internet – mundo. Index Mundi. Disponível em: <http://www.indexmundi.com/map/?v=118&l=pt>. Acesso em: 23 mar. 2011. NASSAR, Paulo. Relações públicas na construção da responsabilidade histórica e no resgate da memória institucional das organizações. São Caetano do Sul, São Paulo: Difusão, 2007. NÚMERO de usuários de internet no mundo alcança os dois milhões (ONU). UOL Entretenimento, 26 jan. 2011. Disponível em: <http://entretenimento.uol.com.br/ultnot/afp/2011/01/26/numero-de-usuarios-de- internet-no-mundo-alcanca-os-2-bilhoes-onu.jhtm>. Acesso em: 13 mar. 2011. O que é merchadising? Blog Obsonatus. Disponível em : <http://www.andrehavro.com/2008/02/19/o-que-e-merchandising/ >. Acesso em 11 mai. 2011. O que é Twitter? Mundo Afora. Disponível em: <http://www.mundo- afora.com/curiosidades/o-que-e-twitter.html >. Acesso em 17 abr. 2011. 135
  • 136.
    ORKUT. Comunidade Ligadono Trânsito. Disponível em: < http://www.orkut.com.br/Main#Profile?uid=4838608587160716250>. Acesso em: 27 mar. 2011. PESSOA, Sônia. Comunicação Empresarial: uma ferramenta estratégica. Disponível em: <http://www.bocc.ubi.pt/pag/pessoa-sonia-comunicacao-empresarial- estrategica.pdf>. Acesso em 30 mar. 2011. PINTO, Geraldo Augusto. A organização do trabalho no século 20: taylorismo, fordismo e toyotismo. 2. ed. São Paulo: Expressão Popular, 2010. GOVERNO do Estado do Espírito Santo e Departamento de Trânsito do Espírito Santo Planejamento de Comunicação. Detran-ES. 2008. RECUERO, Raquel. Redes Sociais na Internet. Porto Alegre: Sulina, 2009. SODRÉ, Muniz. Antropológica do espelho: uma teoria da comunicação linear e em rede. Petrópolis: Vozes, 2002. TORQUATO. Gaudêncio. Tratado de Comunicação Organizacional e Política. São Paulo: Pioneira Thomson Learning, 2004 TAVARES, Maurício. Comunicação Empresarial e Planos de Comunicação: integrando teoria e prática. 3. ed. São Paulo: Atlas, 2010. TWITTER divulga dados de crescimento em cinco anos. Blog Estadão. Disponível em: <http://blogs.estadao.com.br/radar-tecnologico/2011/03/16/twitter-divulga-dados- de-crescimento-em-5-anos/ >. Acesso em: 17 abr. 2011. TWITTER. Perfil Ligado no Trânsito. Disponível em: < http://twitter.com/#!/ligadotransito>. Acesso em 27 mar. 2011. TWITTER. Wikipedia. Disponível em: <http://pt.wikipedia.org/wiki/Twitter >. Acesso em 17 abr. 2011. 136
  • 137.
    VIDA Urgente. Disponívelem: <http://www.vidaurgente.org.br/site/index.php >. Acesso em: 30 mai. 2011. YOUTUBE. Canal Ligado no Trânsito. Disponível em: < http://www.youtube.com/user/ligadonotransito?blend=3&ob=5>. Acesso em: 27 mar. 2011. 137