Introdução àIntrodução à
Teoria do PokerTeoria do Poker
Baseado no trabalho de
Rafael Shinji Aoki Kikuchi
• Os mesmos jogadores chegam às finais dos torneios
Poker: Sorte ouPoker: Sorte ou
habilidade?habilidade?
Doyle Brunson: 10 vezes
campeão
do World Series of Poker desde
1976
2
Poker: Sorte ouPoker: Sorte ou
habilidade?habilidade?
• Resultados consistentes
3
Poker: Sorte ouPoker: Sorte ou
habilidade?habilidade?
• Apenas 30% das mãos vão até o final
o 70% das vezes as cartas privadas não são reveladas
• Jogadores apresentam padrões
Mão ForteMão Forte
Jogada
Agressiva
Jogada
Agressiva
Jogada
Passiva
Jogada
Passiva
Sim
Não
4
RegrasRegras
• Cada jogador: 2 cartas privadas
• 5 cartas comunitárias
• Melhor combinação de cinco cartas vence
5
RegrasRegras
• Quatro rodadas de aposta
o Pre-Flop
• Nenhuma carta comunitária
o Flop
• 3 cartas comunitárias
o Turn
• 4 cartas comunitárias
o River
• 5 cartas comunitárias
6
RegrasRegras
• Rodada de aposta
o Aposta corrente
o Ações
• Fold
• Call (Check)
• Raise (Bet)
7
Teoria do PokerTeoria do Poker
8
EquidadeEquidade
• Jogador A
• Jogador B
• Board
Quantas
vezes
cada
jogador
vence?
9
EquidadeEquidade
• Jogador A
• Jogador B
• Board
… (42)
(2)
10
EquidadeEquidade
• Jogador A
• Jogador B
• Board
Vence 42/44 = 95.4%
vezes
Vence 2/44 = 4.6%
vezes
11
EquidadeEquidade
• Jogador A
• Jogador B
• Board
Vence 908/990 = 91.7%
vezes
Vence 82/990 = 8.3%
vezes
12
EquidadeEquidade
• Jogador A
• Jogador B
• Pre-Flop
Vence 64.9% vezes
Vence 35.1% vezes
13
Pre-Flop
2211
DD AA
BBCC
RattonRatton MarroquimMarroquim
Raise All-In
55
14
O que o Marroquim deve fazer?
Valor EsperadoValor Esperado
• Ratton
• Marroquim
o Fold →
o Call →
Vence 64.9% vezes
Vence 35.1% vezes
15
E[G]=0
E[G]=0,649⋅(−3)+0,351⋅7=0,51
DesafiosDesafios
• Não conhecemos as cartas dos oponentes
• Como estimar esses valores?
16
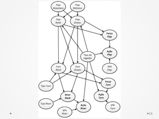
Redes de BayesRedes de Bayes
17
Redes de BayesRedes de Bayes
• Representação de modelos probabilísticos na
forma de grafos direcionados
o Vértices – Variáveis aleatórias
o Arestas – Relações de dependência (“causa”)
• Definido por:
o Estrutura (nós e relacionamentos)
o Distribuições condicionais
18
Redes de BayesRedes de Bayes
19
Redes de BayesRedes de Bayes
• Inferências sobre variáveis de interesse
o Qual a distribuição de , dado que sabemos ?
o Algoritmos eficientes de inferência
20
Redes de BayesRedes de Bayes
21
Qual a
distribuição de
GM, dado que
S=F e N=V?
SnowmanSnowman
22
23
TreinamentoTreinamento
• 100,000 mãos de 6-max Pot-Limit Omaha
• Cada mão pôde gerar até 6 entradas de
treinamento (uma por jogador)
o Entrada: observações sobre as variáveis da rede
• Adaptação das distribuições condicionais para
ajuste do conjunto de treinamento
24
AvaliaçãoAvaliação
25
SoftwareSoftware de Simulaçãode Simulação
• Simulador de estados de jogo
• Decisões do modelo sobre um estado
26
Avaliação deAvaliação de
DesempenhoDesempenho
• Simulador aberto junto com uma mesa de um site
online de poker
o Menor estrutura de apostas disponível
• Mudança de estado na mesa
 Mudança manual no simulador
27
Resultado da AvaliaçãoResultado da Avaliação
28
* 10 melhores jogadores com mais de 3,000 mãos no
histórico

Teoria poker