..................................................................................................................................3

                                          .......................................................................................................... 4



             ........................................................................................................................................ 6

                              ..................................................................................................................... 15

                                                                                                                               ................... 17

                                                                                                                                     ............. 18

               .................................................................................................................................... 19

                     .............................................................................................................................20




                                                                                                                                                     1
UFCD 0840 - Servidores Web
Ilustração 1 - Entidades envolvidas numa secção FTP usual ...................................................5
Ilustração 2 - Criar Grupo................................................................................................................... 6
Ilustração 3 - General settings ............................................................................................................ 7
Ilustração 4 - Criar utilizadores.......................................................................................................... 7
Ilustração 5 - Passive mode settings .................................................................................................8
Ilustração 6 - Indicar pasta a ser partilhada na criação do grupo ........................................8
Ilustração 7 - Nova Regra .................................................................................................................. 9
Ilustração 8 - Indicar pasta a ser partilhada na criação do utilizador ................................ 9
Ilustração 9 - Autenticação ..............................................................................................................10
Ilustração 10 - Aceder via Browser .................................................................................................10
Ilustração 11 - Ficheiro de configuração vsftpd.conf ................................................................... 11
Ilustração 12 - apt-get install vsftpd................................................................................................ 11
Ilustração 13 - Criar directoria .......................................................................................................... 12
Ilustração 14 - Adicionar utilizadores ............................................................................................. 12
Ilustração 15 - chown ........................................................................................................................... 13
Ilustração 16 - Reiniciar serviço ftp ................................................................................................. 13
Ilustração 17 - Autenticação Ubuntu ............................................................................................. 14
Ilustração 18 - Servidor ftp Ubuntu ................................................................................................ 14
Ilustração 19 - Autenticação Local de Rede ................................................................................ 15
Ilustração 20 - Local de rede ........................................................................................................... 15
Ilustração 21 - filipe_ftp ...................................................................................................................... 16
Ilustração 22 - ftp ................................................................................................................................. 17
Ilustração 23 - Desactivação Servidor ftp Ubuntu .................................................................... 18
Ilustração 24 - Desactivação Servidor ftp Windows ................................................................. 18




                                                                                                                                                      2
UFCD 0840 - Servidores Web
Um servidor FTP permite a troca de ficheiros numa rede local de uma forma simples,
rápida e eficaz, torna-se numa ferramenta muito útil para que constantemente
executa a troca de ficheiros, no presente trabalho vamos mostrar como configurar um
servidor FTP numa máquina Windows w noutra máquina Linux, neste caso Ubuntu.

Vamos mostrar passo a passo como, essa configuração e daremos exemplos práticos
realizados em aulas.

Mencionaremos como podemos criar contas, utilizadores e grupos, ou então uma
outra opção que é em modo anónimo.

Um ponto muito importante e que não poderíamos deixar de falar é a segurança e
as limitações que podemos configurar para que seja uma troca de ficheiros segura.




                                                                                    3
UFCD 0840 - Servidores Web
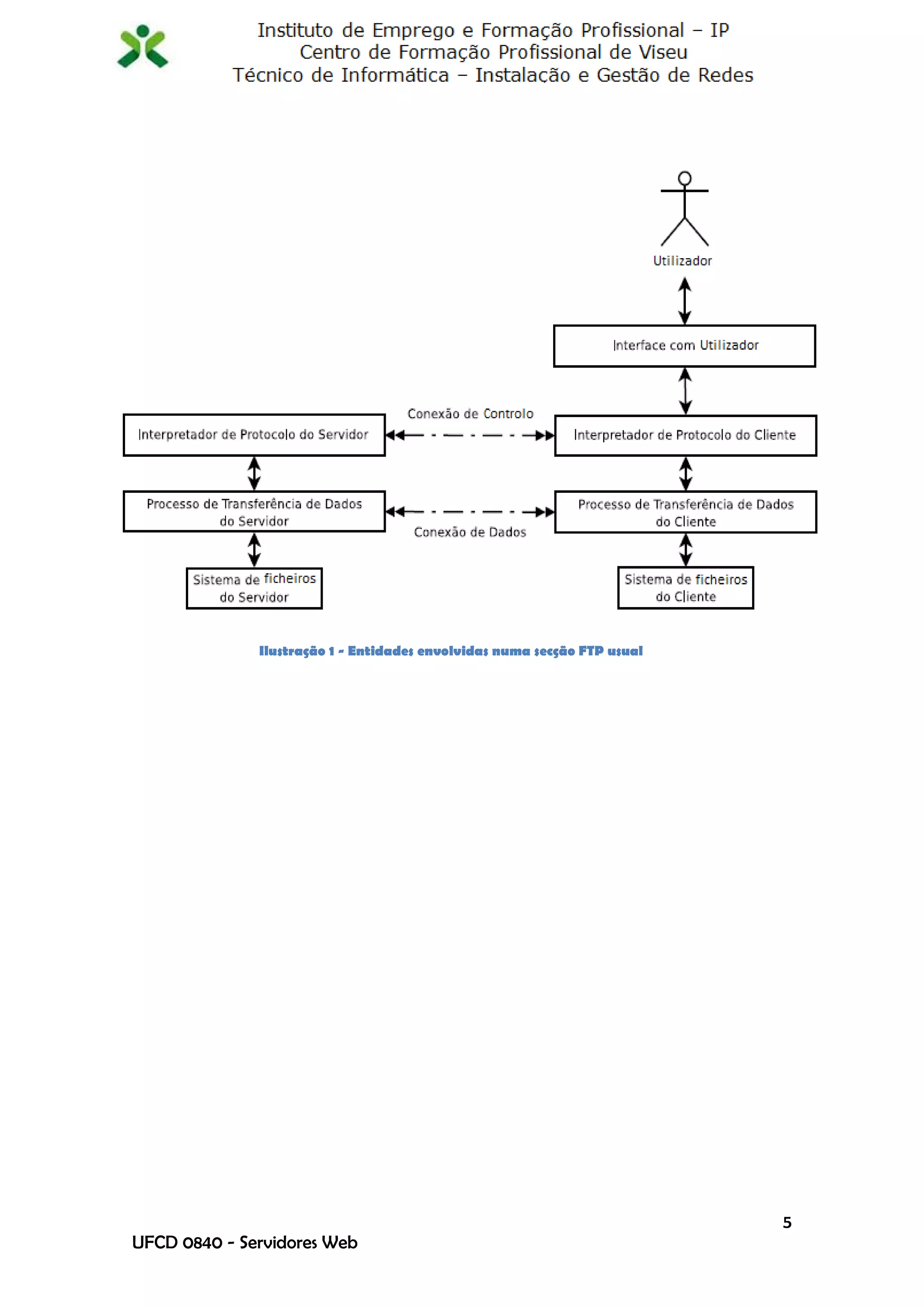
O protocolo de transferência de ficheiros, FTP (File Transfer Protocol), foi
desenvolvido com o objetivo de transferir ficheiros de maneira eficiente e simples
entre dois computadores na rede, e através disto incentivar a troca de ficheiros entre
diferentes máquinas, escondendo do utilizador as diferenças dos sistemas de ficheiros
entre as máquinas.

Uma sessão FTP geralmente envolve os cinco elementos ilustrados na figura abaixo
(Ilustração 1).

       A Interface com o utilizador: aplicação responsável pela comunicação entre o
        utilizador e o interpretador do protocolo.
       Interpretador de protocolo do lado cliente: através da conexão do controlo
        que conversa com o interpretador de protocolo do lado servidor e juntos
        controlam a transferência. Também controla o processo de transferência de
        dados do cliente.
       Interpretador de protocolo do lado servidor: Conversa com o cliente para
        controlar a transferência e controla o processo de transferência de dados do
        servidor.
       Processo de transferência de dados do cliente: responsável pela comunicação
        com o Server, através da conexão de dados. É a parte do cliente que
        realmente realiza a transferência de dados. Controla também o sistema de
        ficheiros locais.
       Processo de transferência de dados do servidor: responsável pela comunicação
        com o Client e o sistema de ficheiros remoto.

Como mencionado em cima vamos ver uma imagem com os cinco elementos
explicados anteriormente:




                                                                                    4
UFCD 0840 - Servidores Web
Ilustração 1 - Entidades envolvidas numa secção FTP usual




                                                                          5
UFCD 0840 - Servidores Web
Para a construção de um servidor FTP no Windows vamos utilizar o Filezilla Server,
passaremos a mostrar como criar os utilizadores os grupos, os acessos as restrições.




                               Ilustração 2 - Criar Grupo


A imagem anterior mostra como podemos criar um grupo no servidor FTP, o próximo
passo é a criação dos utilizadores existentes na nossa ligação local:




                                                                                       6
UFCD 0840 - Servidores Web
Ilustração 4 - Criar utilizadores


Em seguida vamos à opção “Server”, para configurarmos a porta de ligação, o IP ao
qual acedemos remotamente pelo novo Browser e escolhemos o protocolo:




                                Ilustração 3 - General settings




                                                                                7
UFCD 0840 - Servidores Web
Ilustração 5 - Passive mode settings


A pasta a ser partilhada é definida na criação de cada grupo ou utilizador, como
podemos ver nas imagens seguintes:




              Ilustração 6 - Indicar pasta a ser partilhada na criação do grupo

                                                                                  8
UFCD 0840 - Servidores Web
Ilustração 8 - Indicar pasta a ser partilhada na criação do utilizador


Ao definirmos a porta 21 como a porta de saída termos que ir abrir essa mesma porta
para que os utilizadores possam aceder a pasta partilhada remotamente, para isso
vamos à firewall do Windows w criamos uma nova regra:




                                  Ilustração 7 - Nova Regra
                                                                                       9
UFCD 0840 - Servidores Web
Para finalizar no nosso browser digitamos o IP que definirmos no nosso Servidor e
conseguimos aceder á nosso pasta partilhada isto depois de introduzidas as
credenciais de acesso (USER E PASSWORD):




                           Ilustração 9 - Autenticação




                           Ilustração 10 - Aceder via Browser




Vamos agora mostrar como instalar e configurar um servidor FTP no Ubuntu,
comecemos por instalar através do comando “apt-get install vsftpd”:




                                                                               10
UFCD 0840 - Servidores Web
Ilustração 12 - apt-get install vsftpd

Passando pela configuração do servidor, este é editado no ficheiros de configuração
situado na directoria /etc/vsftpd.conf, neste ficheiro de configuração permitimos se
podem ou não utilizadores anónimos aceder ao nosso servidor, entre outras
configurações:




                       Ilustração 11 - Ficheiro de configuração vsftpd.conf

                                                                                  11
UFCD 0840 - Servidores Web
Para criarmos um utilizador teremos antes criar uma directoria, para tal utilizamos o
comando “sudo mkdir –p /home/ftp/carlos”, vejamos um exemplo:




                             Ilustração 13 - Criar directoria




Depois de criada a directoria, vamos então adicionar utilizadores, para tal
necessitamos do seguinte comando “sudo useradd carlos –d /home/ftp/carlos –s
/bin/false”:




                              Ilustração 14 - Adicionar utilizadores
                                                                                   12
UFCD 0840 - Servidores Web
Para mudarmos as permissões dos utilizadores utilizamos o comando “sudo chown
carlos /home/ftp/carlos”




                                  Ilustração 15 - chown


Para cada alteração nas configurações de default existe a necessidade de
reiniciarmos o serviço ftp, para tal utilizamos o comando “sudo /etc/init.d/vsftpd
restart”:




                             Ilustração 16 - Reiniciar serviço ftp
                                                                                13
UFCD 0840 - Servidores Web
Agora basta no nosso browser inserirmos ftp://192.168.56.5, que é o IP do nosso
servidor, termos de colocar o utilizador e a respectiva password:




                           Ilustração 17 - Autenticação Ubuntu


Depois é só usufruirmos do nosso servidor ftp podendo aceder e partilhar de uma
forma rápida e eficaz:




                             Ilustração 18 - Servidor ftp Ubuntu




                                                                             14
UFCD 0840 - Servidores Web
No Windows existe uma opção que consiste na criação de uma localização de rede no
Computador, que basta clicarmos e inserirmos as credenciais para acedermos,
vejamos:




                             Ilustração 20 - Local de rede




                     Ilustração 19 - Autenticação Local de Rede


                                                                               15
UFCD 0840 - Servidores Web
Uma forma muito mais fácil de acedermos ao nosso servidor FTP:




                                Ilustração 21 - filipe_ftp




                                                                 16
UFCD 0840 - Servidores Web
A autenticação pode também ser efectuada ao nível do utilizador, sendo-lhe
facultada a informação de acordo com o seu perfil, assim podemos ter utilizadores
anonymous, significa que não necessitam de Password, mas também acedem a um
tipo de informação considerada de domínio público e os utilizadores autenticados,
que acedem a um tipo de informação mais especifica e que não está disponível para
os utilizadores anonymous.




                                   Ilustração 22 - ftp




                                                                               17
UFCD 0840 - Servidores Web
No Ubuntu para desactivarmos o FTP e os respectivos utilizadores basta
desinstalarmos o Serviço FTP, através do Gestor de Pacotes Synaptic:




                     Ilustração 23 - Desactivação Servidor ftp Ubuntu




No Windows existe uma forma bem mais simples basta no ícone da barra de
ferramentas e tiramos o visto da opção “Server Online”




                       Ilustração 24 - Desactivação Servidor ftp Windows




                                                                           18
UFCD 0840 - Servidores Web
Com o presente trabalho podemos perceber que será bem mais fácil criar um
Servidor FTP numa máquina Windows do que numa máquina Ubuntu, pois o
Filezilla, torna-se numa ferramenta muito fácil de usar e de configurar.

Numa máquina Linux a principal limitação do protocolo FTP é que todas as
informações são transmitidas de forma não encriptada, como texto puro, incluindo os
logins e senhas. Ou seja, alguém capaz de sniffar a conexão, usando um programa
como o Ethereal, veria tudo que está a ser transmitido. Para aplicações onde é
necessário ter segurança na transmissão dos arquivos, é recomendável usar o SFTP, o
módulo do SSH que permite transferir arquivos de forma encriptada. Apesar disso, se
quisermos apenas criar um repositório com alguns arquivos para download ou
manter um servidor público como o Ibiblio.org, então o FTP é mais interessante, por
ser mais simples de usar.




                                                                                 19
UFCD 0840 - Servidores Web
Este trabalho teve como apoio os seguintes sites:

      http://pplware.sapo.pt/tutoriais/como-montar-um-servidor-ftp-em-windows;
      http://pplware.sapo.pt/tutoriais/vista-ligue-se-ao-seu-servidor-ftp;
      http://pplware.sapo.pt/linux/como-montar-um-servidor-ftp-no-ubuntu/;
      http://pplware.sapo.pt/pessoal/ftp-scheduler-enviar-ficheiros-por-ftp-a-horas-certas/;
      http://pplware.sapo.pt/windows/software/filezilla-3-3-4-um-excelente-cliente-ftp/;
      http://pamonha.co.cc/tecnologia/instalando-e-configurando-um-servidor-ftp-no-
       ubuntu-10-04-1.html;
      http://pt.kioskea.net/faq/2325-instalar-um-servidor-ftp-no-ubuntu#1-instalar-o-
       servidor-ftp;
      http://pt.kioskea.net/contents/internet/ftp.php3;




                                                                                          20
UFCD 0840 - Servidores Web

Servidor ftp

  • 2.
    ..................................................................................................................................3 .......................................................................................................... 4 ........................................................................................................................................ 6 ..................................................................................................................... 15 ................... 17 ............. 18 .................................................................................................................................... 19 .............................................................................................................................20 1 UFCD 0840 - Servidores Web
  • 3.
    Ilustração 1 -Entidades envolvidas numa secção FTP usual ...................................................5 Ilustração 2 - Criar Grupo................................................................................................................... 6 Ilustração 3 - General settings ............................................................................................................ 7 Ilustração 4 - Criar utilizadores.......................................................................................................... 7 Ilustração 5 - Passive mode settings .................................................................................................8 Ilustração 6 - Indicar pasta a ser partilhada na criação do grupo ........................................8 Ilustração 7 - Nova Regra .................................................................................................................. 9 Ilustração 8 - Indicar pasta a ser partilhada na criação do utilizador ................................ 9 Ilustração 9 - Autenticação ..............................................................................................................10 Ilustração 10 - Aceder via Browser .................................................................................................10 Ilustração 11 - Ficheiro de configuração vsftpd.conf ................................................................... 11 Ilustração 12 - apt-get install vsftpd................................................................................................ 11 Ilustração 13 - Criar directoria .......................................................................................................... 12 Ilustração 14 - Adicionar utilizadores ............................................................................................. 12 Ilustração 15 - chown ........................................................................................................................... 13 Ilustração 16 - Reiniciar serviço ftp ................................................................................................. 13 Ilustração 17 - Autenticação Ubuntu ............................................................................................. 14 Ilustração 18 - Servidor ftp Ubuntu ................................................................................................ 14 Ilustração 19 - Autenticação Local de Rede ................................................................................ 15 Ilustração 20 - Local de rede ........................................................................................................... 15 Ilustração 21 - filipe_ftp ...................................................................................................................... 16 Ilustração 22 - ftp ................................................................................................................................. 17 Ilustração 23 - Desactivação Servidor ftp Ubuntu .................................................................... 18 Ilustração 24 - Desactivação Servidor ftp Windows ................................................................. 18 2 UFCD 0840 - Servidores Web
  • 4.
    Um servidor FTPpermite a troca de ficheiros numa rede local de uma forma simples, rápida e eficaz, torna-se numa ferramenta muito útil para que constantemente executa a troca de ficheiros, no presente trabalho vamos mostrar como configurar um servidor FTP numa máquina Windows w noutra máquina Linux, neste caso Ubuntu. Vamos mostrar passo a passo como, essa configuração e daremos exemplos práticos realizados em aulas. Mencionaremos como podemos criar contas, utilizadores e grupos, ou então uma outra opção que é em modo anónimo. Um ponto muito importante e que não poderíamos deixar de falar é a segurança e as limitações que podemos configurar para que seja uma troca de ficheiros segura. 3 UFCD 0840 - Servidores Web
  • 5.
    O protocolo detransferência de ficheiros, FTP (File Transfer Protocol), foi desenvolvido com o objetivo de transferir ficheiros de maneira eficiente e simples entre dois computadores na rede, e através disto incentivar a troca de ficheiros entre diferentes máquinas, escondendo do utilizador as diferenças dos sistemas de ficheiros entre as máquinas. Uma sessão FTP geralmente envolve os cinco elementos ilustrados na figura abaixo (Ilustração 1).  A Interface com o utilizador: aplicação responsável pela comunicação entre o utilizador e o interpretador do protocolo.  Interpretador de protocolo do lado cliente: através da conexão do controlo que conversa com o interpretador de protocolo do lado servidor e juntos controlam a transferência. Também controla o processo de transferência de dados do cliente.  Interpretador de protocolo do lado servidor: Conversa com o cliente para controlar a transferência e controla o processo de transferência de dados do servidor.  Processo de transferência de dados do cliente: responsável pela comunicação com o Server, através da conexão de dados. É a parte do cliente que realmente realiza a transferência de dados. Controla também o sistema de ficheiros locais.  Processo de transferência de dados do servidor: responsável pela comunicação com o Client e o sistema de ficheiros remoto. Como mencionado em cima vamos ver uma imagem com os cinco elementos explicados anteriormente: 4 UFCD 0840 - Servidores Web
  • 6.
    Ilustração 1 -Entidades envolvidas numa secção FTP usual 5 UFCD 0840 - Servidores Web
  • 7.
    Para a construçãode um servidor FTP no Windows vamos utilizar o Filezilla Server, passaremos a mostrar como criar os utilizadores os grupos, os acessos as restrições. Ilustração 2 - Criar Grupo A imagem anterior mostra como podemos criar um grupo no servidor FTP, o próximo passo é a criação dos utilizadores existentes na nossa ligação local: 6 UFCD 0840 - Servidores Web
  • 8.
    Ilustração 4 -Criar utilizadores Em seguida vamos à opção “Server”, para configurarmos a porta de ligação, o IP ao qual acedemos remotamente pelo novo Browser e escolhemos o protocolo: Ilustração 3 - General settings 7 UFCD 0840 - Servidores Web
  • 9.
    Ilustração 5 -Passive mode settings A pasta a ser partilhada é definida na criação de cada grupo ou utilizador, como podemos ver nas imagens seguintes: Ilustração 6 - Indicar pasta a ser partilhada na criação do grupo 8 UFCD 0840 - Servidores Web
  • 10.
    Ilustração 8 -Indicar pasta a ser partilhada na criação do utilizador Ao definirmos a porta 21 como a porta de saída termos que ir abrir essa mesma porta para que os utilizadores possam aceder a pasta partilhada remotamente, para isso vamos à firewall do Windows w criamos uma nova regra: Ilustração 7 - Nova Regra 9 UFCD 0840 - Servidores Web
  • 11.
    Para finalizar nonosso browser digitamos o IP que definirmos no nosso Servidor e conseguimos aceder á nosso pasta partilhada isto depois de introduzidas as credenciais de acesso (USER E PASSWORD): Ilustração 9 - Autenticação Ilustração 10 - Aceder via Browser Vamos agora mostrar como instalar e configurar um servidor FTP no Ubuntu, comecemos por instalar através do comando “apt-get install vsftpd”: 10 UFCD 0840 - Servidores Web
  • 12.
    Ilustração 12 -apt-get install vsftpd Passando pela configuração do servidor, este é editado no ficheiros de configuração situado na directoria /etc/vsftpd.conf, neste ficheiro de configuração permitimos se podem ou não utilizadores anónimos aceder ao nosso servidor, entre outras configurações: Ilustração 11 - Ficheiro de configuração vsftpd.conf 11 UFCD 0840 - Servidores Web
  • 13.
    Para criarmos umutilizador teremos antes criar uma directoria, para tal utilizamos o comando “sudo mkdir –p /home/ftp/carlos”, vejamos um exemplo: Ilustração 13 - Criar directoria Depois de criada a directoria, vamos então adicionar utilizadores, para tal necessitamos do seguinte comando “sudo useradd carlos –d /home/ftp/carlos –s /bin/false”: Ilustração 14 - Adicionar utilizadores 12 UFCD 0840 - Servidores Web
  • 14.
    Para mudarmos aspermissões dos utilizadores utilizamos o comando “sudo chown carlos /home/ftp/carlos” Ilustração 15 - chown Para cada alteração nas configurações de default existe a necessidade de reiniciarmos o serviço ftp, para tal utilizamos o comando “sudo /etc/init.d/vsftpd restart”: Ilustração 16 - Reiniciar serviço ftp 13 UFCD 0840 - Servidores Web
  • 15.
    Agora basta nonosso browser inserirmos ftp://192.168.56.5, que é o IP do nosso servidor, termos de colocar o utilizador e a respectiva password: Ilustração 17 - Autenticação Ubuntu Depois é só usufruirmos do nosso servidor ftp podendo aceder e partilhar de uma forma rápida e eficaz: Ilustração 18 - Servidor ftp Ubuntu 14 UFCD 0840 - Servidores Web
  • 16.
    No Windows existeuma opção que consiste na criação de uma localização de rede no Computador, que basta clicarmos e inserirmos as credenciais para acedermos, vejamos: Ilustração 20 - Local de rede Ilustração 19 - Autenticação Local de Rede 15 UFCD 0840 - Servidores Web
  • 17.
    Uma forma muitomais fácil de acedermos ao nosso servidor FTP: Ilustração 21 - filipe_ftp 16 UFCD 0840 - Servidores Web
  • 18.
    A autenticação podetambém ser efectuada ao nível do utilizador, sendo-lhe facultada a informação de acordo com o seu perfil, assim podemos ter utilizadores anonymous, significa que não necessitam de Password, mas também acedem a um tipo de informação considerada de domínio público e os utilizadores autenticados, que acedem a um tipo de informação mais especifica e que não está disponível para os utilizadores anonymous. Ilustração 22 - ftp 17 UFCD 0840 - Servidores Web
  • 19.
    No Ubuntu paradesactivarmos o FTP e os respectivos utilizadores basta desinstalarmos o Serviço FTP, através do Gestor de Pacotes Synaptic: Ilustração 23 - Desactivação Servidor ftp Ubuntu No Windows existe uma forma bem mais simples basta no ícone da barra de ferramentas e tiramos o visto da opção “Server Online” Ilustração 24 - Desactivação Servidor ftp Windows 18 UFCD 0840 - Servidores Web
  • 20.
    Com o presentetrabalho podemos perceber que será bem mais fácil criar um Servidor FTP numa máquina Windows do que numa máquina Ubuntu, pois o Filezilla, torna-se numa ferramenta muito fácil de usar e de configurar. Numa máquina Linux a principal limitação do protocolo FTP é que todas as informações são transmitidas de forma não encriptada, como texto puro, incluindo os logins e senhas. Ou seja, alguém capaz de sniffar a conexão, usando um programa como o Ethereal, veria tudo que está a ser transmitido. Para aplicações onde é necessário ter segurança na transmissão dos arquivos, é recomendável usar o SFTP, o módulo do SSH que permite transferir arquivos de forma encriptada. Apesar disso, se quisermos apenas criar um repositório com alguns arquivos para download ou manter um servidor público como o Ibiblio.org, então o FTP é mais interessante, por ser mais simples de usar. 19 UFCD 0840 - Servidores Web
  • 21.
    Este trabalho tevecomo apoio os seguintes sites:  http://pplware.sapo.pt/tutoriais/como-montar-um-servidor-ftp-em-windows;  http://pplware.sapo.pt/tutoriais/vista-ligue-se-ao-seu-servidor-ftp;  http://pplware.sapo.pt/linux/como-montar-um-servidor-ftp-no-ubuntu/;  http://pplware.sapo.pt/pessoal/ftp-scheduler-enviar-ficheiros-por-ftp-a-horas-certas/;  http://pplware.sapo.pt/windows/software/filezilla-3-3-4-um-excelente-cliente-ftp/;  http://pamonha.co.cc/tecnologia/instalando-e-configurando-um-servidor-ftp-no- ubuntu-10-04-1.html;  http://pt.kioskea.net/faq/2325-instalar-um-servidor-ftp-no-ubuntu#1-instalar-o- servidor-ftp;  http://pt.kioskea.net/contents/internet/ftp.php3; 20 UFCD 0840 - Servidores Web