Serviço Nacional de Aprendizagem Comercial do Rio Grande do Sul
                  Faculdade Senac Porto Alegre
 Curso de Tecnologia em Análise e Desenvolvimento de Sistemas




                RELATÓRIO FINAL DE PROJETO




                        Blinded Walker
       Desenvolvimento de um jogo para a plataforma Android




                Tiago Rodrigues Mattos da Cunha
              Prof. MSc. Luciano Zanuz (Orientador)




                           Porto Alegre
                              2012
AGRADECIMENTOS

A todos aqueles que de alguma forma participaram deste projeto.
                Vocês sabem quem vocês são.
RESUMO

        O desenvolvimento de jogos é um assunto que atrai muito interesse, em
especial nos dias de hoje. É fácil ter acesso a recursos computacionais, kits de
desenvolvimento, documentação e aos diversos dispositivos clientes existentes no
mercado. Entretanto, muitas vezes não se tem certeza por onde começar, nem se
tem ideia de que tipo de desafios podem estar presentes. Este trabalho tem o intuito
de documentar o desenvolvimento de um jogo, trazendo consigo uma apresentação,
e uma possível solução, para as diversas dificuldades encontradas no processo.
Como resultado são apresentadas diversas soluções para dificuldades comuns no
desenvolvimento de jogos na plataforma Android.

PALAVRAS-CHAVE: Desenvolvimento de jogos. Jogos. Android.
SUMÁRIO
1	
   Apresentação Geral do Projeto	
  .........................................................................................	
  6	
  
2	
   Definição do Problema	
  ..........................................................................................................	
  7	
  
3	
   Objetivos	
  .....................................................................................................................................	
  8	
  
4	
   Análise de Tecnologias/Ferramentas	
  ..............................................................................	
  9	
  
     4.1	
   Android SDK	
  ....................................................................................................................................	
  9	
  
     4.2	
   Linguagem Java	
  .............................................................................................................................	
  9	
  
     4.3	
   IDE Eclipse	
  .......................................................................................................................................	
  9	
  
     4.4	
   Fireworks	
  ..........................................................................................................................................	
  9	
  
     4.5	
   GarageBand	
  ..................................................................................................................................	
  10	
  
     4.6	
   Audacity	
  ..........................................................................................................................................	
  10	
  
     4.7	
   Astah*	
  ..............................................................................................................................................	
  10	
  
     4.8	
   ObjectAid	
  .......................................................................................................................................	
  10	
  
     4.9	
   OpenGL	
  ...........................................................................................................................................	
  10	
  
5	
   Descrição da Solução	
  .........................................................................................................	
  11	
  
6	
   Abordagem de Desenvolvimento	
  ...................................................................................	
  12	
  
7	
   Arquitetura do Sistema	
  ......................................................................................................	
  14	
  
     7.1	
   Game Design Document	
  ..........................................................................................................	
  15	
  
       7.1.1	
   Título	
  ...........................................................................................................................................................	
  15	
  
       7.1.2	
   Descrição Curta	
  ....................................................................................................................................	
  15	
  
       7.1.3	
   Tipo/Gênero do Jogo	
  .........................................................................................................................	
  15	
  
       7.1.4	
   Cenário	
  ......................................................................................................................................................	
  15	
  
       7.1.5	
   Descrição Longa	
  ..................................................................................................................................	
  15	
  
       7.1.6	
   Sistema de Jogo	
  ...................................................................................................................................	
  16	
  
       7.1.7	
   Game Play	
  ...............................................................................................................................................	
  16	
  
       7.1.8	
   Tela de título e telas de informações	
  ........................................................................................	
  17	
  
       7.1.9	
   Requisitos de Áudio	
  ............................................................................................................................	
  17	
  
     7.2	
   Modelagem Funcional	
                      ...............................................................................................................	
  19	
  
       7.2.1	
   Casos de Uso	
  ........................................................................................................................................	
  19	
  
       7.2.2	
   Mapa de Transição	
  .............................................................................................................................	
  20	
  
       7.2.3	
   Backlogs	
  ...................................................................................................................................................	
  21	
  
       7.2.4	
   Diagramas de Classes	
  ......................................................................................................................	
  23	
  
     7.3	
   Modelagem dos Dados	
  .............................................................................................................	
  24	
  
     7.4	
   Modelagem de Interface Gráfica do Usuário	
  ...................................................................	
  25	
  
8	
   Funcionamento do Sistema	
  .............................................................................................	
  26	
  
9	
   Descrição dos desafios e soluções encontrados	
  ...................................................	
  27	
  
     9.1	
   O mundo como uma coleção de lista de vetores (ArrayList)	
  ...................................	
  27	
  
     9.2	
   Renderizando de forma eficiente: aceleração na GPU	
                                                  ................................................	
  27	
  
     9.3	
   Sentindo você: um sistema para entrada de dados	
  .....................................................	
  30	
  
     9.4	
   Estou tocando em você, ou não?	
  ........................................................................................	
  31	
  
     9.5	
   Definindo Níveis	
  ..........................................................................................................................	
  32	
  
     9.6	
   Colisão: o que acontece entre nós	
  ......................................................................................	
  33	
  
     9.7	
   O mundo é mais que imagens estáticas: um sistema de animação	
  .....................	
  33	
  
       9.7.1	
   Sprites, o inicio do movimento	
  ......................................................................................................	
  34	
  
       9.7.2	
   Uma breve história no tempo: Uma explicação do OpenGL e os estados	
  ...........	
  35	
  
       9.7.3	
   Detalhes tão pequenos de nós dois, ou mais: como funciona a animação	
  ..........	
  36	
  
     9.8	
   Produzindo os gráficos e uma descoberta	
  ......................................................................	
  37	
  
       9.8.1	
   Benchmarking	
  ........................................................................................................................................	
  38	
  
     9.9	
   Eu posso ouvir você: um sistema sonoro	
                                  ........................................................................	
  39	
  
9.9.1	
   Produzindo sons	
  ...................................................................................................................................	
  39	
  
    9.10	
   Sistema de menus	
  ....................................................................................................................	
  39	
  
    9.11	
   Montando níveis: mais desafios	
  ........................................................................................	
  47	
  
    9.12	
   Pontuação	
  ...................................................................................................................................	
  47	
  
    9.13	
   Persistindo dados	
  ....................................................................................................................	
  48	
  
10	
   Validação	
  ...............................................................................................................................	
  49	
  
  10.1	
   Estratégia	
  .....................................................................................................................................	
  49	
  
  10.2	
   Consolidação dos Dados Coletados	
  ................................................................................	
  51	
  
11	
   Considerações	
  ....................................................................................................................	
  60	
  
12	
   Referências Bibliográficas	
  .............................................................................................	
  61	
  
                                ...........................................................................................	
  62	
  
13	
   Componentes Re-utilizados	
  
14	
   APÊNDICE A - Formulário de validação	
  ...................................................................	
  63	
  
15	
   APÊNDICE B – Formulários de validação preenchidos	
  .....................................	
  64	
  
                                                                             6	
  




1 Apresentação Geral do Projeto
         O projeto é centrado no desenvolvimento de um jogo e os desafios
encontrados ao longo do mesmo. Este tema foi escolhido uma vez que o mercado
de entretenimento está cada vez maior, apontando novas possibilidades. Dentro
deste mercado, os jogos se colocam como uma das formas mais interativa,
possibilitando que um consumidor possa, de forma controlada e limitada, decidir o
que irá acontecer, como e quando. No ano de 2011, o mercado de jogos para
dispositivos móveis movimentou mais de 12 bilhões de dólares americanos e
empresas como a Rovio, do sucesso Angry Birds, fazem cerca de 6 milhões de
dólares americanos por mês apenas com propagandas em seus jogos (Bussiness
Degree, 2012).
         Outro ponto importante que temos nos últimos anos é o crescimento
acelerado das plataformas móveis. Em especial, os smartphones têm atingido uma
enorme fatia da população, independente de cultura, sexo e idade. O crescimento de
mercado dos smartphones foi de 42,5% ano a ano, com um total de 144,9 milhões
de dispositivos colocados no mercado no primeiro trimestre deste ano, comparado
com os 101,7 milhões no mesmo período do ano passado (IDC, 2012). Dentro
desses dispositivos, existem algumas opções de Sistema Operacional (SO), cada
qual com suas ferramentas, forças e fraquezas. Destas opções, foi escolhido o
Android (Android, 2011), sistema mais aberto e de fácil acesso para
desenvolvimento. O Android está presente em diversos aparelhos no mercado e
possui um kit de desenvolvimento de software, Software Development Kit (SDK)
(Android SDK, 2011), disponível a diversos sistemas operacionais. Outra vantagem
do Android é ser baseado na linguagem Java, cuja vasta documentação é de suma
importância para o trabalho.
         Sendo assim, esse trabalho se propõe a juntar essas duas vertentes:
entretenimento e dispositivos móveis. Neste caso específico, um jogo para Android.
Ambos os campos possuem possibilidades interessantes, e desafios ainda mais
interessantes. Este trabalho é exatamente sobre esses desafios.
                                                                           7	
  




2 Definição do Problema
       Um software de negócio costuma nascer da necessidade de resolver um
problema. Como organizar certos dados a ponto de gerar a informação necessária.
Um jogo, com algumas exceções, não se propõem a resolver um problema. Sendo
assim, a definição do problema leva em conta os problemas encontrados ao longo
do desenvolvimento.
           • Como gerenciar os recursos de forma a evitar gargalos?
           • Como capturar e tratar o evento de toque?
           • Como gerenciar um nível carregado e repassar a seus componentes
               uma requisição de atualização e como capturar os resultados dessa
               requisição?
           • Os diversos sons devem ser sincronizados a seus eventos. Como
               manter o tempo correto?
           • Como gerenciar um sistema de animação, que faça sentido com os
               eventos e movimentos existentes?
           • Para um jogo, manter certo nível de performance é essencial. Essa
               performance se apresenta ao usuário como fluidez no jogo. Como
               manter a performance necessária para não comprometer o projeto?
                                                                              8	
  




3 Objetivos
        O objetivo é a criação de um jogo no estilo plataforma/puzzle para a
plataforma Android que terá sua interação baseada em toque. Ao final do projeto é
esperado:
           • 10 fases diferentes, com complexidade crescentes;
           • Sistema de renderização que reutilize diversas texturas;
           • Sistema de controle de toque do usuário, identificando o toque da tela
             a um ponto do jogo;
           • Sistema de animação;
           • Sistema de som, com capacidade para músicas de fundo e efeitos
             sonoros;
           • Verificar se a forma escolhida para apresentação da dinâmica de jogo
             sem tutoriais funciona.
                                                                                 9	
  




4 Análise de Tecnologias/Ferramentas
       Para o desenvolvimento deste projeto, diversas ferramentas e tecnologias
foram utilizadas. A seguir temos uma breve apresentação de cada uma delas e
como a mesma se encaixa no projeto em questão.


4.1 Android SDK

        Para o desenvolvimento foi utilizado o SDK oficial da plataforma Android
(Android SDK, 2011). O mesmo possui todas as bibliotecas básicas para o
desenvolvimento Android, incluindo um depurador e um simulador (permitindo testes
em ambientes controlados), entre outros.
        Existem outros SDKs que geram código para Android, mas a escolha foi
pela SDK oficial para que fosse possível trabalhar com a plataforma nativamente.


4.2 Linguagem Java

         A linguagem utilizada pela plataforma Android é Java. Portanto, ao utilizar o
SDK oficial, a escolha pela linguagem Java é um pré-requisito. Entretanto, a
máquina virtual não é a padrão, e sim uma máquina criada especialmente para a
plataforma, conhecida como Dalvik. Sendo assim, existe um namespace específico
do Android, com classes especialmente criadas para este ambiente.
         Outra grande vantagem é a ampla documentação existente para Java
disponível na Internet. A linguagem Java foi criada pela Sun Microsystems, que foi
comprada pela Oracle, tendo como base o paradigma de orientação a objetos. Mais
detalhes sobre a linguagem podem ser obtidos no site oficial da linguagem em
<http://www.oracle.com/technetwork/java/index.html>.


4.3 IDE Eclipse

       O ambiente de desenvolvimento, Integrated Development Environment
(IDE), utilizado é o Eclipse (Eclipse, 2011). É o IDE recomendado pela
documentação oficial do SDK da plataforma Android, além de ser um IDE bastante
completo e com variados recursos úteis ao desenvolvimento (tais como: integração
com controles de versão e suporte a refatoração).


4.4 Fireworks

         A criação dos gráficos (imagens) foi feita utilizando o Fireworks (Fireworks,
2011). O Fireworks é um software proprietário da Adobe. O mesmo possui um
período de experiência onde todas as suas funcionalidades estão disponíveis. É um
editor fácil de usar e com recursos suficientes ao trabalho aqui realizado.
                                                                              10	
  



4.5 GarageBand

         A ferramenta que foi utilizada para a produção sonora é o GarageBand
(GarageBand, 2011). O mesmo faz parte de um pacote de softwares da Apple
conhecido como iLife. Ele está disponível na instalação padrão do Mac OS X Snow
Leopard e possui os recursos necessários para a confecção dos sons necessários.
         O mesmo possui uma biblioteca com efeitos sonoros e trechos de som que
facilitam a criação de diversos conteúdos sonoros sem, necessariamente, precisar
tocar algum instrumento.


4.6 Audacity

       Como software sonoro auxiliar, o Audacity (Audacity, 2012) foi utilizado, uma
vez que o mesmo permite a conversão de um formato de áudio para outro. O
Audacity é um software open source.


4.7 Astah*

        Para a modelagem dos casos de uso foi utilizado o Astah* Community
(Astah, 2011). O mesmo dá suporte a diagramas do UML 2.0 e, na versão
Community, é totalmente gratuito.


4.8 ObjectAid

        O ObjectAid (ObjectAid, 2011) foi utilizado para a geração dos diagramas de
classe, uma vez que permite que os mesmos sejam gerados a partir do código
existente.


4.9 OpenGL

         O OpenGL é uma especificação padrão para escrever aplicações e simular
física, que produzem gráficos 2D e 3D. O padrão foi criado em 1992 pela Silicon
Graphics Inc. (SGI) com o objetivo de ser uma Interface de Programação de
Aplicativos, Application Programming Interface (API) ,independente.
         O OpenGL possui diversas versões, cada qual especificando um conjunto de
funções que devem ser suportadas para que um hardware possa ser certificado para
uma versão específica.
         Isso permite que tenhamos o processamento paralelo de informações em
um hardware específico para este fim. No caso deste projeto, os gráficos são
processados via OpenGL.
                                                                             11	
  




5 Descrição da Solução
         Dada a natureza e complexidade de um jogo, o mesmo foi dividido em
partes menores, possibilitando o seu desenvolvimento. Neste caso, há alguns
módulos básicos dentro da arquitetura proposta: renderização, detecção de colisão,
animação, som e entrada de dados. Esses módulos fazem parte de um todo
conhecido como máquina de jogo (ou game engine). Cada um dos módulos foi
desmembrado em suas funções menores e implementado dentro de um sprint. Mais
detalhes sobre o que é um sprint estão presentes na Abordagem de
Desenvolvimento.
         Entretanto, dentro do abordagem de desenvolvimento adotada, é importante
a entrega de valor ao final de cada sprint. Como algumas tarefas podem ser
divididas e abortadas em mais de um sprint, isso faz com que nem sempre, no
desenvolvimento de jogos, se possa ter algo jogável ao final de um sprint. O que
ocorre, neste caso, é uma diminuição da incerteza. Essa diminuição vem com o fato
de que pequenas partes podem ser desenvolvidas e testadas, garantindo não só
que o código funciona, mas que a ideia sendo trabalhada é aceita como esperado.
Ao diminuir as incertezas de um jogo rumo ao mercado, estamos garantindo que o
mesmo terá mais chances de dar certo, o que, por sua vez, agregará valor ao
produto. Ou, de acordo com KEITH (2010, p. 18) “Um projeto ágil diminui a incerteza
em pequenas iterações que incluem todas as partes do desenvolvimento”.
         Dentro deste relatório, encontra-se o Documento de Design de Jogo (Game
Design Document – GDD). No mesmo temos detalhado o que será realizado em
termos de jogo, com todos os detalhes sobre o mesmo. Entretanto, o GDD não dá
uma visão macro de como o sistema é em relação a sua implementação. Essa visão
ficará clara nos capítulos posteriores, por hora a figura 1 abaixo demonstra uma
visão geral do sistema. Maiores detalhes são encontrados no capítulo 9.

Figura 1 - Visão geral do sistema
                                                                              12	
  




6 Abordagem de Desenvolvimento
        A estratégia escolhida é o Scrum, na sua variante Scrum Solo. O motivo
desta escolha está na descrição da solução, a capacidade de diminuir as incertezas
ao longo do tempo. Dado o caráter exploratório do projeto, gerenciar as incertezas é
fundamental.
        De acordo com Keith (2010, p. 36), o Scrum é um framework para a criação
de produtos complexos. Ao invés de desenvolver toda a documentação
anteriormente a qualquer implementação, o Scrum encoraja ciclos menores de
desenvolvimento, onde cada característica do produto é estudada, implementada,
testada e entregue, para que o cliente possa avaliar o produto.
        Dentro do Scrum, em especial para desenvolvimento de jogos, existem,
segundo Keith (2010, p. 44) os seguintes papéis:
           • Clientes e Stakeholders: Apesar de o cliente final de um jogo ser o
               jogador (ou gamer), este não influi diretamente sobre o projeto,
               entretanto os stakeholders os representam. Eles podem ser diversas
               pessoas envolvidas externamente, tal como publishers. Eles
               costumam definir vários itens do Product Backlog e prioriza-los;
           • Product Owner: É o membro do Scrum Team responsável pela
               intermediação entre os clientes e stakeholders e o Scrum Team. Ele
               representa os primeiros dentro do ciclo do Scrum, ao mesmo tempo
               em que facilita a comunicação entre as partes. É, também,
               responsável pelo Product Backlog;
           • Scrum Team: “É composto por um Scrum Master, um Product Owner
               e um time de desenvolvedores.” (Keith, 2010, p. 44);
           • Scrum Master: Responsável por facilitar o desenvolvimento,
               garantindo que o time tenha acesso aos recursos necessários e
               eliminando distrações;
           • O Time: O time de desenvolvimento, englobando profissionais de
               diversas áreas de conhecimento, de acordo com a necessidade do
               projeto.
        O Scrum também é formado pelos seguintes artefatos:
           • Product Backlog: É a lista de requisitos ou características necessárias
               ao projeto;
           • Sprint Backlog: É a lista de PBIs (Product Backlog Item) que serão
               realizados durante um Sprint;
           • Sprint: Uma iteração do processo de Scrum. Um sprint tem uma
               duração fixa entre duas a quatro semanas (o tempo exato depende
               de time para time).
        O Scrum também possui os seguintes encontros na sua prática:
           • Sprint Planning: é o encontro que define o que será trabalhado no
               próximo sprint;
           • Daily Scrum/Meeting: encontro diário do time de desenvolvimento;
           • Sprint review: encontro onde o resultado do Sprint é demonstrado;
           • Sprint retrospective: encontro onde o time de desenvolvimento avalia
               o sprint finalizado.
                                                                              13	
  



         Entretanto, o Scrum, da forma demonstrada, é de difícil aplicação quando há
apenas uma pessoa no desenvolvimento. Para isso, o Scrum Solo é a solução
encontrada. Nesta modalidade, os diversos papéis são descartados, mas os
princípios e os artefatos do Scrum são respeitados, seguindo-se, então, as boas
práticas do Scrum.
                                                                            14	
  




7 Arquitetura do Sistema
         O Scrum, apesar de valorizar mais software funcionando do que
documentação completa (Beck et al, 2001), não exclui a documentação que faz
parte do processo de desenvolvimento, principalmente em um trabalho como um
TCC.
         O desenvolvimento de jogos apresenta um documento próprio para o
mesmo, conhecido como documento de design de jogo. O documento de design de
jogo (GDD) é o principal documento no desenvolvimento de um jogo. É nele que se
concentram todas as informações sobre o jogo e suas regras. É com ele que os
diferentes envolvidos no processo irão basear suas decisões, pois é este documento
que deve deixar claro o que é o jogo, numa linguagem acessível a todo o grupo.
         Fazendo um paralelo com um software de negócios, é no GDD que se
encontram as regras de negócio, requisitos funcionais e não funcionais e outros
necessários.
         O modelo utilizado é baseado no disponível em Digital Worlds (2010). O
modelo foi produzido durante a preparação para um curso na The Open University
(The Open University, 2011).
         Acrescenta-se a este documento, alguns outros documentos normalmente
utilizados no desenvolvimento de software. Sendo assim, os mesmos se encontram
presentes nas próximas subseções.
                                                                              15	
  




7.1 Game Design Document
7.1.1 Título

       Blinded Walker


7.1.2 Descrição Curta

       O jogo consiste em guiar um protagonista vendado através de um cenário
com diversas armadilhas.


7.1.3 Tipo/Gênero do Jogo

       O jogo é um misto de plataforma e puzzle.


7.1.4 Cenário

         O jogo passa em um mundo de fantasia. Este mundo não possui uma
história específica ou especial. Ele apenas serve como fundo ao jogo e justificativa
para a forma que o jogo se constitui. Neste mundo existem perigos aos seus
habitantes: buracos sem fundo e afins.
         A gravidade neste mundo, também, é diferente, pois existem plataformas
flutuantes. Essas plataformas fazem parte dos caminhos e rotas possíveis para se
andar. Diversas escadas permitem que seus habitantes possam facilmente andar
entre elas.


7.1.5 Descrição Longa

         O jogo é sobre um personagem (Bob) que gosta de se arriscar. Ele é
conhecido como Blinded Walker, pois ele tem a mania de andar vendado. Ele diz
que a sorte sempre está ao seu lado, e que não vai acontecer nada demais com ele.
Ele possui uma equipe de uma pessoa (Arthur), que está sempre estressado com o
seu colega. Bob sempre se venda e sai caminhando até encontrar com Arthur, que
retira a sua venda e acaba com o desafio (assim, vencendo-se uma fase).
         Ao jogador cabe ‘guiar’ Bob através das fases, retirando os obstáculos e
criando os caminhos necessários. O jogador, portanto, faz o papel da ‘sorte’ ao
longo do jogo. O jogador só pode agir sobre regiões pré-definidas do cenário e sobre
o personagem principal. As regiões pré-definidas são as regiões de blocos. Existem
alguns tipos de blocos: pedra rachada, que pode ser destruída somente, espaço
pontilhado sem identificação, pode ser criado e apagado, espaço pontilhado com
relógio, cria bloco que dura por pouco tempo (tempo a ser verificado/ajustado) e
espaço pontilhado com um ‘x’, bloco que pode ser criado e não mais apagado.
         Ao tocar sobre o personagem, ele muda o sentido do seu caminhar, ele
também muda o sentido ao bater em algum obstáculo, mas cai em um buraco se o
mesmo existir. O personagem, também, sobe escadas automaticamente e cabe ao
jogador derrubá-lo caso não queira que o mesmo suba.
                                                                            16	
  



       A câmera se movimenta automaticamente, sempre mantendo o foco no
personagem principal. O jogador não pode movimentar a câmera em momento
algum do jogo.


7.1.6 Sistema de Jogo

       O sistema comporta os seguintes elementos:
          • Personagem do Jogador (Bob): caminha automaticamente durante
              todo o tempo de jogo, tendo o seu movimento modificado pelos
              seguintes eventos:
                  o Blocos na altura do personagem ou paredes: muda o sentido
                     do movimento para seu oposto;
                  o Escadas: o movimento se torna vertical, sempre no sentido de
                     baixo para cima (subida);
                  o Toque do jogador: muda o sentido do movimento, seja o
                     horizontal (forçando o personagem a caminhar no sentido
                     oposto), seja o vertical (este só existente quando o
                     personagem estiver subindo uma escada, fazendo o
                     personagem cair da escada);
                  o Ponto de chegada (Arthur): para o movimento e finaliza a fase
                     (vitória);
                  o Queda em armadilhas: para o movimento e finaliza a fase (fim
                     de jogo).
          • Blocos: existem quatro tipos de blocos que reagem ao toque, sendo
              eles:
                  o Rachado: bloco que poderá ser destruído através do toque do
                     jogador, não pode ser construído;
                  o Pontilhado: bloco que, através do toque do jogador, pode ser
                     criado e destruído tantas vezes quanto forem requeridas;
                  o Pontilhado com relógio: bloco que pode ser criado, mas que
                     dura um curto período de tempo (especificar o tempo);
                  o Pontilhado com um ‘x’: bloco que pode ser criado e não mais
                     destruído.
          • Escadas: servem para subir, e somente subir, para um nível acima de
              plataformas. A escada não reage ao toque do jogador. Ativa a ação
              subir do personagem principal;
          • Ponto de chegada (Arthur): define o destino final de uma fase. Ativa o
              evento de vitória;
          • Armadilhas: as armadilhas são locais que ativam o evento de fim de
              jogo (o jogador perde). São representadas por diversos buracos
              (falhas) nas plataformas.


7.1.7 Game Play

        O jogo é jogado apenas através do toque. A mecânica é simples, o jogador
apenas pode tocar em certos elementos que se destacam na tela e, a partir desse
toque, um evento ocorre. Este evento pode disparar uma mudança no cenário (ao
tocar em um bloco) ou mudar o sentido do movimento do personagem principal.
                                                                              17	
  



        Toques em outras regiões não causam nenhum evento. O jogador não
poderá aplicar efeitos de zoom, nem arrastar a tela para visualizar outras partes do
cenário.


7.1.8 Tela de título e telas de informações

       Devem existir as seguintes telas que não pertencem ao gameplay:
         • Tela de identificação do desenvolvedor: Uma tela simples, não
            necessariamente animada, onde o logo do desenvolvedor é
            claramente identificável;
         • Tela Título: Tela contendo o título do jogo e a opção de iniciar o jogo,
            indo para a tela de menu inicial. Esta tela deve aparecer após a tela
            de identificação do desenvolvedor. É esperado o título do jogo e um
            tema musical;
         • Tela de menu inicial: deve conter o mesmo background da tela título.
            Devem existir as opções básicas de inicio de jogo: [jogar],
            [pontuações], [opções] e [sair]. O item de menu [sair] será adicionado,
            prevendo uma possível adaptação a dispositivos sem botão físico de
            voltar;
         • Tela de pontuações: listará as fases já vencidas pelo usuário e a
            pontuação obtida em cada uma delas;
         • Tela de opções: o usuário poderá definir o nível sonoro para as
            músicas de fundo e para os efeitos sonoros. Devem ser utilizados
            sliders para este fim;
         • Tela jogar: na primeira inicialização dessa tela, aparecerá uma
            introdução aos personagens e a história do jogo (com a opção de
            pular). Na segunda utilização em diante, o jogador irá direto para a
            tela que lista os níveis existentes. Nessa listagem, o primeiro item
            será a possibilidade de rever a introdução, o segundo item em diante
            serão as fases em sua sequencia de jogo, sendo que uma fase só se
            torna disponível após a anterior ser vencida;
         • Tela de vitória de fase: a tela apresentará a pontuação obtida e irá
            parabenizar o jogador pela vitória, possibilitando ir diretamente para a
            próxima fase, ou voltar para a lista de fases;
         • Tela de fim de jogo: a tela apresentará uma mensagem de
            encorajamento e as opções de tentar novamente a fase ou ir para a
            lista de fases;
         • Menu in-game: durante o gameplay, o jogador poderá chamar um
            sistema de menu ao pressionar o botão de [pausar] na tela de jogo.
            Este menu será composto das opções de voltar para a fase, reiniciar
            a fase, voltar para a listagem de fases ou ir diretamente para a tela de
            menu inicial (facilitando o jogador sair do jogo).


7.1.9 Requisitos de Áudio

       As seguintes características são esperadas na parte sonora:
          • Deve existir a possibilidade de desabilitar os sons do jogo;
                                                                        18	
  



       •   Música de background: tema musical que acompanhe o jogador
           durante o game play de uma fase;
       •   Sons de alerta: devem existir diversos sons de alerta, vinculados a
           certos eventos do jogo:
              o Seleção de item de menu;
              o Seleção de nível para jogar;
              o Toque no protagonista;
              o Destruição do bloco ’rachado’;
              o Criação de bloco;
              o Temporizador do bloco temporário;
              o Inicio de fase;
              o Final de fase;
              o Queda em armadilha;
              o Troca de folha ao introduzir os personagens/história.
                                                                         19	
  




7.2 Modelagem Funcional

         Estão presentes os Casos de Uso (para modelagem do sistema de menus e
uso geral do jogo), mapa de transição (demonstrando a relação entre as telas do
jogo), diagramas de classes e backlogs (Sprint).


7.2.1 Casos de Uso

Figura 2 - Diagrama de caso de uso
                                                                            20	
  



7.2.2 Mapa de Transição

        O mapa de transição demonstra a transição existente de uma tela para outra
no jogo. A figura 3 abaixo apresenta o mapa de transição deste projeto.
Figura 3 - Mapa de Transição
                                                                                                                                                                                                                                21	
  



7.2.3 Backlogs

                               Aqui são apresentados os backlogs dos sprints realizados ao longo do
projeto.
                                            •             Sprint 01
                                                             o Sistema de Renderização
                                                                    § Criação da Atividade
                                                                    § Criação da superfície
                                                                    § Criação do buffer1 de renderização
                                                                    § Criação do sistema de câmeras
                                                                    § Criação do laço básico de jogo
                                                                    § Criação do thread2 de jogo
                                                             o Ajustes GDD
                                                                    § Título
                                                                    § Descrição Curta
                                                                    § Tipo/Gênero do Jogo
                                                                    § Cenário
                                                                    § Descrição Longa
                                                                    § Sistema de Jogo
                                                                    § Game Play
                                                                    § Tela de título e telas de informações
                                                                    § Requisitos de Áudio
                                            •             Sprint 02
                                                             o Sistema de Input
                                                                    § Captura do evento de toque
                                                                    § Transformação do ponto de toque de espaço em tela
                                                                       para espaço em jogo
                                                                    § Criação do mecanismo de tratamento do evento de
                                                                       toque
                                                             o Sistema de carregamento e armazenamento de níveis
                                                                    § Definição do formato a ser utilizado
                                                                    § Criação dos elementos dentro do formato
                                                                    § Carregamento e gerenciamento dos recursos
                                            •             Sprint 03
                                                             o Sistema de Colisão
                                                                    § Adaptação do BBox3
                                                                    § Sistema de gravidade
                                                                    § Tratamento do evento de queda do personagem jogável
                                            •             Sprint XX
                                                             o Rescrita do sistema
                                                                    § Sistema gráfico (render) utilizando OpenGL
                                                                    § Colisão
                                                                    § Armazenamento de níveis (utilizando TXT)
                                                                    § Input
                                            •             Sprint 04
                                                             o Sistema de animação
	
  	
  	
  	
  	
  	
  	
  	
  	
  	
  	
  	
  	
  	
  	
  	
  	
  	
  	
  	
  	
  	
  	
  	
  	
  	
  	
  	
  	
  	
  	
  	
  	
  	
  	
  	
  	
  	
  	
  	
  	
  	
  	
  	
  	
  	
  	
  	
  	
  	
  	
  	
  	
  	
  	
  	
  
1	
  Memória	
  de	
  uso	
  temporário.	
  
2	
  Unidade	
  de	
  trabalho.	
  
3	
  Classe	
  inicialmente	
  utilizada	
  para	
  tratamento	
  de	
  colisões.	
  
                                                                                                                                                                                                                                22	
  



                                                                                                                                                                 §                   Definição dos sprites4
                                                                                                                                                                 §                   Definição de vértices
                                                                                                                                                                 §                   Tratamento de animações
                                                                                                                                                                 §                   Sistema para desenhar os sprites
                                                                                                                                                                 §                   Sistema de gerenciamento de recursos
                                                                         •                     Sprint 05
                                                                                                  o Assets gráficos
                                                                                                         § Plano de fundo (background)
                                                                                                         § Personagem principal (Bob)
                                                                                                         § Personagem secundário (Arthur)
                                                                                                         § Blocos diversos
                                                                                                         § Mensagem de vitória
                                                                                                         § Mensagem de derrota (game over)
                                                                                                  o Ajustes na documentação
                                                                         •                     Sprint 06
                                                                                                  o Sistema de som
                                                                                                         § Música
                                                                                                         § Efeitos sonoros
                                                                                                  o Ajustes na documentação
                                                                         •                     Sprint 07
                                                                                                  o Assets sonoros
                                                                                                         § Música de jogo
                                                                                                         § Efeitos sonoros diversos
                                                                                                               • Ação em blocos
                                                                                                               • Ação em personagem principal
                                                                                                  o Ajustes na documentação
                                                                         •                     Sprint 08
                                                                                                  o Sistema de menus
                                                                                                         § Tela de logo
                                                                                                         § Tela de menu principal
                                                                                                         § Seleção de níveis
                                                                                                         § Menu durante jogo (nível)
                                                                         •                     Sprint 09
                                                                                                  o Níveis de jogo
                                                                         •                     Sprint 10
                                                                                                  o Validação
                                                                                                         § Criação dos formulários
                                                                                                         § Aplicação da validação
                                                                                                         § Análise dos resultados




	
  	
  	
  	
  	
  	
  	
  	
  	
  	
  	
  	
  	
  	
  	
  	
  	
  	
  	
  	
  	
  	
  	
  	
  	
  	
  	
  	
  	
  	
  	
  	
  	
  	
  	
  	
  	
  	
  	
  	
  	
  	
  	
  	
  	
  	
  	
  	
  	
  	
  	
  	
  	
  	
  	
  	
  
4	
  Maiores	
  detalhes	
  no	
  capítulo	
  9.7.1	
  
                                                                             23	
  



7.2.4 Diagramas de Classes


7.2.4.1 Renderização

        A figura 4 demonstra o diagrama de classes vinculado ao sistema de
renderização.

Figura 4 - Diagrama de classes do sistema de renderização




7.2.4.2 Input

        A figura 5 demonstra o diagrama de classes vinculado ao sistema de input.

Figura 5 - Diagrama de classes do sistema de input
                                                                             24	
  



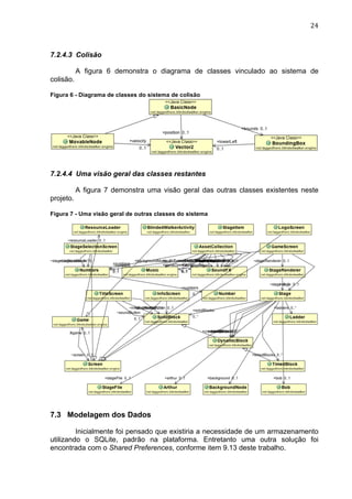
7.2.4.3 Colisão

           A figura 6 demonstra o diagrama de classes vinculado ao sistema de
colisão.

Figura 6 - Diagrama de classes do sistema de colisão




7.2.4.4 Uma visão geral das classes restantes

           A figura 7 demonstra uma visão geral das outras classes existentes neste
projeto.

Figura 7 - Uma visão geral de outras classes do sistema	
  




7.3 Modelagem dos Dados

         Inicialmente foi pensado que existiria a necessidade de um armazenamento
utilizando o SQLite, padrão na plataforma. Entretanto uma outra solução foi
encontrada com o Shared Preferences, conforme item 9.13 deste trabalho.
                                                                                 25	
  



7.4 Modelagem de Interface Gráfica do Usuário

        A figura 8 demonstra o protótipo inicial para a interface gráfica do usuário
durante o desenvolver de um nível.

Figura 8 - Protótipo de interface com o usuário



       Bloco fixo



                                                           Personagem não jogável
                                                           (chegada)


                                                                         Escada

                                                               Personagem jogável
       Bloco
       interativo
                                                                                26	
  




8 Funcionamento do Sistema
         Com os trabalhos encerrados, o comportamento esperado do sistema é
aquele previsto no nosso GDD. O jogo inicializa com uma tela de logo, sendo a
mesma seguida de uma tela de menu principal, onde o nome do jogo esta presente.
Os níveis são selecionáveis a partir de uma interface própria. O som pode ser
ativado, ou desativado, a partir do menu principal.
         Uma exceção está presente em relação ao conteúdo do GDD: os slides
contando a história. Para tais slides, é importante um bom desenho, que possa
traduzir o que pretendemos passar de forma visual. Infelizmente não possuímos,
ainda, um profissional que possa produzir tal material.
         O jogo inicia com uma tela que apresenta o logotipo do desenvolvedor,
seguida por outra tela com o título do jogo. Essa segunda tela possui três ícones: um
para a tela de créditos, outro para ativar/desativar o som e o terceiro para a tela de
seleção de níveis. Para escolhe uma opção, basta tocar sobre o ícone desejado.
         A seleção de níveis tem o formato de um rolo de filme onde, tocando uma
das pontas do rolo, é possível escolher um nível. Existe um ícone para retornar a
tela de título e para entrar em um nível basta tocar sobre o mesmo.
         Durante o jogo existe a opção de pausar, representada por um ícone.
Estando o jogo pausado, é possível voltar a seleção de níveis, reiniciar o nível ou
continuar jogando. Essas opções são, também, representadas por ícones. Existe,
ainda, alguns ícones nas telas de fim de jogo (quando o jogador perde) e vitória.
Esses ícones permitem que, na tela de fim de jogo, voltar a seleção de níveis ou
tentar novamente o nível e, na tela de vitória, voltar a seleção de níveis, ir para o
próximo nível ou tentar novamente o nível atual.
         Maiores detalhes de como o jogo funciona podem ser verificados no GDD e
no item 9.10 deste mesmo documento.
                                                                                 27	
  




9 Descrição dos desafios e soluções encontrados
        Dado que este formato de relatório favorece um projeto de negócio mais
clássico, iremos abrir este espaço, onde os diversos questionamentos que
aparecerem durante o desenvolvimento serão colocados, juntos com suas possíveis
soluções e razões que levaram a certas escolhas.


9.1 O mundo como uma coleção de lista de vetores (ArrayList)

        O primeiro desafio encontrado foi como organizar o mundo do jogo. O
mundo do jogo, dentro deste jogo específico, é cada nível disponível. Os níveis são
compostos de diversos objetos, que descrevem o cenário de fundo, os blocos fixos,
os blocos interativos, escadas, personagem jogável e não jogável. Há diversas
formas que podem ser utilizadas: uma matriz, um vetor... etc.
        Inicialmente foi pensado em um modelo de grafo, pois o mesmo facilita a
propagação de um evento, dada a sua estrutura. Um grafo permite que, a partir do
nó raiz, seja simples enviar um evento de atualização aos nós existentes, uma vez
que existe uma ligação direta entre eles.
        A figura 9 demonstra como um evento pode se propagar em um grafo.

Figura 9 – Um evento se propagando em um grafo
                                                          Um evento disparado na raiz
                                                          facilmente se propaga.




        Esse modelo foi descartado após o TCC I, pois para lidar com os diversos
tipos de elementos e eventos relacionados ao jogo havia uma complexidade acima
do esperado. Houve uma falha em prever o quão complexo o sistema se mostraria.
        A solução encontrada para tanto foi a de trabalhar com lista de vetores.
Essas listas são utilizadas para definir todos os blocos existentes no cenário,
existindo uma lista, portanto, para cada tipo específico de bloco. As escadas
também são definidas desta forma. Outros elementos (personagem principal,
background, chegada, menus) são definidos individualmente.
        Isso facilita trabalhar com esses elementos e ainda mantem a facilidade para
propagar um evento para todos estes elementos e parar esta propagação, se
necessário.
        Em termos de código a estrutura a ser utilizada foi o ArrayList, um tipo de
estrutura padrão do Java, o que nos garante uma boa documentação.


9.2 Renderizando de forma eficiente: aceleração na GPU

        Ainda em TCC I, a ideia era utilizar o SurfaceView (um dos elementos para
trabalhar com interface padrão no Android) para a apresentação das diversas
imagens ao usuário. Este view, apesar de ser otimizado para performance, ainda
assim poderia causar situações de queda de performance. A solução na época foi a
                                                                                28	
  



de restringir o que seria desenhado em cada chamada do método de desenhar,
limitando a quantidade de trabalho realizada para este fim.
         Pensando nisso, foi criado um elemento responsável por representar o
espaço nos eixos x e y que um objeto ocupasse. Com este intuito foi criado o BBox,
que nada mais era do que uma classe para guardar os pontos que demarcavam o
canto inferior esquerdo e o canto superior direito de um objeto, permitindo facilmente
definir sua área para os testes necessários.
         Entretanto, mesmo com esse cuidado, alguns problemas de performance
ocorriam. Outro ponto importante é a complexidade que este sistema agregava ao
jogo. Refatorar o código, seja para reorganizar, ou por causa de novas
características, estava sendo muito custoso.
         Dada essa realidade, uma outra solução foi procurada. Esta solução acabou
sendo o uso de um outro elemento padrão para trabalhar com gráficos no Android: o
GLSurfaceView (GLSurfaceView, 2011).
         Em relação ao SurfaceView, a mudança mais importante para o
GLSurfaceView é a utilização de OpenGL. O OpenGL é um padrão amplamente
utilizado no mercado para trabalhar com gráficos que são processados por um
dispositivo gráfico especializado, a unidade de processamento de gráficos (Graphics
Processing Unit – GPU). Este processamento especializado oferece um outro nível
de performance, não somente por trabalhar com um processador especializado em
gráficos, mas também por não precisar compartilhar a unidade central de
processamento (Central Processing Unit – CPU) com outros processos do próprio
jogo. O padrão específico utilizado neste projeto é o OpenGL ES 1.0 (OpenGL ES
1.0, 2011), que é o padrão com maior suporte entre os dispositivos com Android,
uma vez que o mesmo é suportado pela plataforma desde a versão 1.0.
         Apesar de apresentar um novo padrão de performance para o projeto, onde,
até agora, não foi necessário controlar o que deve ou não ser apresentado ao
usuário, essa mudança apresentou um novo grupo de desafios.
         O OpenGL trabalha, por padrão, com um plano cartesiano que possui três
eixos, sendo eles denominados x, y e z. O eixo x é um eixo horizontal, com o sentido
de crescimento em direção para a direita. O eixo y é vertical, com o sentido
crescimento em direção para cima. O eixo z é perpendicular ao plano formado pelos
eixos x e y, e seu sentido de crescimento é em direção ao observador. Claro que é
possível observar esse plano de outros ângulos, mas esta é a forma padrão de
trabalhar com os mesmos.
         Para exibir imagens a uma saída, no OpenGL trabalha-se com o conceito de
câmeras e cenas. Uma cena é um conjunto de objetos gráficos que são trabalhados
para serem exibidos. Uma câmera define que espaço dentro do plano que o
observador está vendo, definindo limites dentro do plano cartesiano onde os gráficos
gerados são retornados ao dispositivo de saída. Essa câmera pode trabalhar com
mais de um tipo de projeção, que deve ser escolhida também de acordo com o que
é necessário. Em uma das formas, as imagens são geradas levando em
consideração a posição do observador em relação a cena, criando um efeito de
perspectiva, na outra a posição do observador não é levada em conta, criando uma
imagem sem perspectiva. Esta segunda forma é a escolhida para trabalhar neste
jogo que é em duas dimensões, e a aplicação de perspectiva poderia deformar as
imagens.
         É importante lembrar que até é possível apresentar todo o espaço do
OpenGL em uma tela, mas essa representação dificilmente teria algum valor prático,
o mesmo pode ser dito em relação a apresentação de um nível de uma só vez. Para
                                                                                 29	
  



isso o sistema de câmeras deve definir qual o volume onde os gráficos gerados
serão levados a tela do dispositivo. É válido lembrar que, apesar de que não vamos
trabalhar com o eixo z, este volume definido na câmera deve contem algum valor em
z e não zero. Por isso citamos volume, e não área. Este volume onde a câmera
considera válido e, portanto, ‘filma’ o nosso conteúdo é chamado de view frustum.
         Outro ponto importante é que o OpenGL trabalha com vértices e superfícies.
Um vértice é um ponto, dentro do espaço definido pelos três planos, que define uma
borda de uma superfície. Uma superfície é um conjunto de vértices, a partir dos
quais é definido o seu formato. Geralmente são usados três vértices, o que resulta
em um triangulo.
         Vértices e superfícies não possuem informação de imagens, no máximo
alguma cor. Para possibilitar o uso de imagens diversas, tais como as dos blocos
que compõem um nível, é necessário passar ao OpenGL uma imagem e ligar uma,
ou mais, superfícies a mesma. Esta imagem dentro do OpenGL é conhecida como
textura.
         O que acontece é que neste projeto são trabalhadas imagens retangulares
(os blocos, escadas, personagem e etc se baseiam em quadrados e retângulos,
lembrando que o quadrado nada mais é do que um caso específico do retângulo),
logo um triangulo não é a superfície mais recomendada as nossas necessidades.
Para resolver esse problema, trabalhamos com dois triângulos encostados, o que
nos permite ter a superfície adequada de forma simples e rápida. Mas nem tudo é
tão simples. Ao trabalhar com dois triângulos, e tentar movimenta-los ao mesmo
tempo, pequenas falhas na linha onde os dois se tocam podem ocorrer, gerando
erros gráficos. Logo, simplesmente gerenciar dois triângulos lado-a-lado não é a
melhor opção.
         A solução para este caso está dentro do próprio OpenGL. Existe como
definir um certo número de vértices e utilizar índices que indicam ao OpenGL quais
vértices utilizar para cada triângulo, nós apenas trabalhamos com esses vértices e
índices. Desta forma, criamos os quatro vértices e os seis índices, e deixamos o
OpenGL cuidar deste ‘retângulo’. Para isso ser possível, além dos quatro vértices e
dos seis índices é preciso passar outra informação ao OpenGL, qual a forma básica
que ele irá utilizar para aproveitar esses vértices. Com isso, o problema de existir um
espaço entre os triângulos deixa de existir.
         Tendo a superfície pronta, só falta aplicar a textura a mesma. Isso é feito
associando os vértices anteriormente citados com as coordenadas da textura. Logo,
cada ‘ponta’ da textura é associada a um vértice, o que faz com que a textura seja
aplicada ao longo de toda a superfície. Uma nota importante aqui, podemos utilizar
quaisquer pontos das coordenadas da textura com os vértices que definimos para a
superfície. Essa informação será de grande valia quando formos ver o sistema de
animação.
         Finalizando o novo sistema de renderização encontra-se o fato de que o
sistema foi pensado para ser independente da resolução física do dispositivo. Esse é
um cuidado já prevendo a utilização do jogo em telas de diferentes resoluções e
proporções. Este sistema é feito aproveitando que o sistema de eixos do OpenGL é
independente do dispositivo utilizado para output. Neste projeto isso funciona da
seguinte forma: uma câmera possui a informação da resolução física do aparelho e
qual o tamanho nos eixos x e y do nosso view frustum. A partir dessas duas
informações, passamos ao OpenGL que nosso viewport (a visão final para a qual a
nossa câmera irá desenhar) vai da posição (0,0) até (resolução x da tela, resolução
y da tela), garantindo que o que a câmera capturar será automaticamente
                                                                                                                                                                                                                        30	
  



escalonado pelo OpenGL para a nossa tela. Ou seja, o OpenGL captura a imagem
utilizando nosso view frustum (que tem um tamanho arbitrário qualquer) e escalona
para nosso viewport, de forma automática e sem perdas de performance. Temos
que levar em conta que, ao fazer isso, o OpenGL pode escalonar nossa imagem
para uma tela maior, ou menor, do que nosso espaço virtual do view frustum. Ao
escalonar, algum algoritmo deve ser aplicado para permitir este trabalho. O
algoritmo aqui escolhido é o que utiliza a cor mais próxima, o que garante que não
haverá um efeito de perda de definição da imagem, caso a diferença entre os dois
views seja muito grande. Por outro lado, isso pode levar aos gráficos apresentarem
um fenômeno conhecido como pixelização, exemplificado na figura abaixo.
         A figura 10 demonstra o efeito de pixelização. A partir da imagem da
esquerda a da direita é gerada e, ao escalonar a imagem, os pontos (pixels) que a
compõe se tornam mais visíveis.

Figura 10 – Exemplo de pixelização




       No jogo em questão o efeito não é um problema, na verdade é o que é
esperado. Todo caso, a escolha por essa forma de trabalhar tem implicações em
como a identificação de um toque foi feita, o que veremos a seguir.


9.3 Sentindo você: um sistema para entrada de dados

        Um jogo, para garantir a sua interatividade, precisa prover uma forma de o
usuário participar ativamente do que está ocorrendo. A plataforma Android permite
diversas formas de interação com o usuário: teclado, acelerômetros e toque. Dentro
da dinâmica esperada neste jogo, o toque é a opção que supre todas as nossas
necessidades.
        Para tanto, uma pequena coleção de classes foram criadas.
           • TouchEvent guarda um evento de toque. Basicamente possui o tipo
               de toque e a posição nos eixos x e y em que este toque ocorreu.
           • TouchEventPool é uma classe para pooling 5 de TouchEvent. Isso
               serve para tentar reutilizar os objetos de TouchEvent, diminuindo a
               instanciação e destruição de objetos durante a execução do jogo.
           • InputHandler é a classe que gerencia a entrada de dados, buscando
               objetos do pool, guardando-os de volta no pool e passando os objetos
               necessários as classes que os pedirem.




	
  	
  	
  	
  	
  	
  	
  	
  	
  	
  	
  	
  	
  	
  	
  	
  	
  	
  	
  	
  	
  	
  	
  	
  	
  	
  	
  	
  	
  	
  	
  	
  	
  	
  	
  	
  	
  	
  	
  	
  	
  	
  	
  	
  	
  	
  	
  	
  	
  	
  	
  	
  	
  	
  	
  	
  
5	
  Uma	
  classe	
  utilizada	
  para	
  pooling	
  é	
  uma	
  classe	
  responsável	
  por	
  instanciar	
  outra	
  classe	
  

e	
  manter	
  a	
  referência	
  desses	
  objetos,	
  deixando-­‐os	
  disponíveis	
  para	
  quando	
  necessário.	
  
                                                                                31	
  



9.4 Estou tocando em você, ou não?

         Outro problema que é encontrado no desenvolvimento de um jogo é a
questão de para onde no jogo o input do jogador foi direcionado. No caso de um
jogo baseado em toque, onde existir algum tipo de scrolling (movimento de câmera a
outras regiões do nível), o tratamento dessa entrada de dados passa por converter o
ponto de tela em um ponto de jogo.
         O ponto de jogo é onde, efetivamente para o sistema, o jogador interagiu. A
partir desse ponto é que deve ser calculado se o jogador solicitou que o personagem
jogável se movimente em outra direção, ou se um bloco deve ser acionado, ou se
nada deve ocorrer.
         Na figura 11 temos uma representação da diferença entre a área de tela e a
área de toque em um jogo onde existam scrolling horizontal e vertical. Notamos que
um toque em área de tela equivalente as coordenadas (X, Y) = (10, 10), não seria
necessariamente o mesmo ponto em área de jogo.

Figura 11 – Diferença entre a área de tela e a área de jogo




                                                                    Área de jogo
       Área de tela




         Para descobrir qual é o ponto em área de jogo, para então saber onde de
verdade foi o toque, devemos aplicar um cálculo que permita essa conversão. Aqui
temos o impacto direto de trabalhar com um sistema independente de resolução do
dispositivo que rodará o jogo. Para facilmente identificar este ponto dentro do
espaço de jogo, começamos normalizando o vetor do toque e transformando o
mesmo para uma região com a mesma área do nosso view frustum. Após isso,
adicionamos a posição da tela a este vetor. Como a posição da tela está sendo,
neste projeto, definida pelo ponto central da mesma, descontamos metade do
tamanho do view frustum de cada eixo.
         Após essas operações, temos o ponto dentro do espaço de jogo definido de
forma correta, e já podemos trabalhar com ele.
         Ter o ponto correto é o primeiro passo, o segundo é definir em qual objeto
este toque foi dado. Para tanto, temos que testar esse toque contra uma região
definida para cada objeto que compõem o nível e que pode reagir a um toque. Para
este fim, a classe que era conhecida como BBox no TCC I foi rescrita e se tornou o
nosso BoundingBox. A ideia por trás de um BoundingBox é definir as fronteiras de
um objeto dentro do espaço de jogo, permitindo verificar se um ponto qualquer está
contido dentro de sua área.
                                                                             32	
  



        Para o toque no personagem principal foi verificado que a proporção
escolhida inicialmente entre os dois views existentes criava uma área muito
pequena, o que dificultava acertar o personagem. Este problema foi corrigido ao
mudar essa proporção, fazendo com que todos os elementos do jogo tenham
representações maiores em tela. Esta sugestão veio do professor orientador e,
temos de admitir, fez uma diferença considerável.


9.5 Definindo Níveis

         Um dos objetivos do jogo é possuir 10 níveis diferentes. Para tanto, deve
existir uma forma de armazenar estes níveis de forma que seja possível edita-los de
maneira simples (para permitir ajustes) e que não ocupem muito espaço (para não
onerar demais o dispositivo do usuário).
         Algumas possibilidades para tanto seria o armazenamento em banco de
dados, em um arquivo binário pré-compilado, um XML ou um TXT. O banco de
dados poderia se tornar um pouco complexo, e nada amigável a uma rápida
modificação. O binário pré-compilado seria a forma com maior desempenho para
carregamento, mas seria necessário uma ferramenta que gerasse esse compilado
integrada ao desenvolvimento. O XML, escolhido como opção em TCC I, foi
descartado em pró do TXT, uma vez que, para o design desse jogo, o XML não
apresentava vantagens sobre o TXT, além de que o TXT é um formato mais simples
de trabalhar.
         Sendo assim, o TXT foi o caminho escolhido, por oferecer um meio termo
entre complexidade, facilidade de edição e desempenho. Este TXT é posicional,
onde cada posição em cada linha representa um espaço no nível. Como
trabalhamos basicamente com retângulos, é fácil definir um mapa em TXT ao
mesmo tempo que se tem ideia de como o mesmo está ficando em relação ao que
será apresentado ao usuário, vide exemplo abaixo.
         A figura 12 apresenta um exemplo de TXT com a definição de um nível para
testes.

Figura 12 – Exemplo de um TXT com um nível para testes




       Para o carregamento deste TXT para um nível de jogo, algumas regras
devem ser respeitadas:
          • Um espaço em branco representa um local sem item no jogo, mas o
             espaço vazio deve ser respeitado e levado em conta no
             posicionamento dos demais elementos;
          • Um ‘S’ representa um bloco sólido sem possibilidade de interação;
          • Um ‘B’ representa a posição inicial do personagem jogável. Na
             possibilidade de mais de um ‘B’ presente no TXT, apenas o último
             será considerado;
          • Um ‘C’ representa um bloco rachado, que pode apenas ser removido
             do cenário;
                                                                              33	
  



           •   Um ‘W’ representa um bloco que pode ser ativado apenas uma vez;
           •   Um ‘A’ representa um bloco que pode ser ativado e desativado
               quantas vezes o jogador julgar necessário, que inicializa desativado;
           •   Um ‘a’ representa um bloco que pode ser ativado e desativado
               quantas vezes o jogador julgar necessário, que inicializa ativado;
           •   Um ‘T’ representa um bloco que, após ativado, se mantem ativo por
               um intervalo de tempo;
           •   Um ‘G’ representa o ponto de chegada (Arthur);
           •   Um número natural entre 1 e 9 representa o índice do número de
               escadas a ser empilhadas. Este índice é multiplicado por quatro para
               se definir o número de escadas até o próximo andar.


9.6 Colisão: o que acontece entre nós

        Colisão é o que ocorre quando dois objetos dentro do jogo se tocam. Desde
que, claro, eles possam se tocar. É comum trabalhar com mais de um plano, o que
faz que existam objetos que não colidam, assim como alguns tipos de objetos que
não colidem de forma alguma. Neste jogo, a colisão entre objetos é toda centrada no
personagem principal. É ele que se movimenta podendo colidir com um bloco em
seu caminho, é ele que pode colidir com uma escada, com o ponto de chegada e,
até, com o chão, o que permite controlar se ele deve cair ou não.
        Para trabalhar com colisões, o BoundingBox criado para tratar eventos de
toque foi modificado para testar a colisão com outro BoundingBox, uma vez que o
mesmo já define a área de um objeto.
        Mesmo podendo reaproveitar uma classe já existente, isso não resolvia
todos os casos de colisão do personagem principal com o espaço de jogo. Para
resolver todos os casos, o personagem principal possui quatro BoundingBox, sendo
eles:
            • BoundingBox padrão, com o nome de bounds: define a área exata do
               personagem. Utilizado para testes de toque do jogador e para
               verificar se, em uma queda, o personagem chegou ao chão;
            • BoundingBox groundBounds: utilizado para testar se o personagem
               ainda está caminhando sobre uma superfície. Quando o mesmo não
               está, ele começa a cair. Este BoundingBox está levemente deslocado
               para baixo no eixo y em relação ao padrão;
            • BoundingBox directionBounds: utilizado para verificar se o
               personagem bateu contra uma parede. É menor no eixo y em relação
               ao padrão, mas um pouco maior no eixo x. Isso evita que o
               personagem entre em uma parede antes de detectar a colisão;
            • BoundingBox ladderBounds: utilizado para testes contra escadas,
               para verificar se o personagem deve subir. É menor no eixo x em
               relação ao padrão, para evitar que o personagem suba pela escada
               sem estar na frente dela.
        Com essas quatro regiões é possível atendar a todos os casos existentes no
jogo em questão.


9.7 O mundo é mais que imagens estáticas: um sistema de animação
                                                                             34	
  



        Até agora o jogo trabalhava com imagens estáticas para todos os seus
objetos. Não que isso seja necessariamente ruim, é comum trabalhar com material
temporário enquanto testamos um conceito ou outro ponto do sistema. Entretanto,
ao entregar um jogo pronto, é esperado que os personagens se movimentem de
alguma forma, refletindo o seu movimento em tela, por exemplo.
        Para este ponto o sistema de animação foi desenvolvido, buscando
acrescentar de forma fácil esses movimentos aos elementos do jogo. Entretanto,
antes de entrar em detalhes sobre como foi feito em código a solução, vamos ver
como, em um jogo 2D, definimos os quadros de animação de um objeto.


9.7.1 Sprites, o inicio do movimento

        Jogos 2D costumam ter suas imagens desenhadas em 2D (sem surpresas
aqui). O que acontece é que para ter um personagem caminhando, por exemplo,
alguém deve desenhar todos os quadros dessa animação. Por quadro de animação
se entende uma imagem estática que representa o movimento de um objeto em
determinado tempo.
        Um movimento, logo, é composto de vários quadros que, ao serem trocados
de forma ordenada, passam a impressão de movimento. Esses quadros, e aqueles
que representam objetos sem animação também, possuem o nome de sprites
quando trabalhamos com jogos 2D.
        Sendo assim, para cada movimento temos um conjunto de sprites, o que faz
com que a técnica normalmente utilizada para trabalhar com essa animação se
basear em utilizar um arquivo de imagem que agrupe todos esses sprites, arquivo
este conhecido como sprite sheet. A partir desse agrupamento, criamos uma região
de tamanho padrão e, então, percorremos este arquivo, utilizando um sprite por vez.
Abaixo temos uma ilustração desta técnica.
        A figura 13 demonstra um sprite sheet com o sprite que representa o quadro
de animação atual selecionado.

Figura 13 – Exemplo de sprite sheet com um sprite selecionado




        Quando o sistema de renderização estava sendo apresentado, foi citado que
quaisquer pontos nas coordenadas da textura podem ser utilizados para serem
ligados a um conjunto de vértices. Como também já citado, para o OpenGL as
imagens são texturas, logo com o sprite sheet não seria diferente. Sendo assim, é
possível criar uma forma de vincular um conjunto de vértices a um pedaço específico
de uma textura, permitindo o uso da técnica de animação anteriormente explicada. O
sistema de animação é todo construído em torno dessa ideia, possuindo os
seguintes pontos importantes:
            • Uma animação possui o tempo que a mesma deve levar em conta
                para mudar a imagem que deverá ser apresentada ao jogador;
                                                                              35	
  



           •   Uma animação deve controlar se a mesma ocorre em loop, ou seja,
               se após o último quadro voltamos ao primeiro, ou se não existe loop;
           • Uma animação deve conter os diversos quadros utilizados para a sua
               necessidade.
        Definido como o sistema de animação deve se portar, a classe Animation foi
criada, mas falta ainda definir como seriam definidos os quadros da animação.
        Como os quadros nada mais seriam do que regiões de uma textura, a classe
TextureRegion foi criada, com o objetivo de guardar as informações necessárias
sobre os diversos sprites contidos em uma textura, e poder passa-los a uma
animação. Esta classe guarda a textura que é utilizada e em quais pontos dentro das
coordenadas de textura a imagem que queremos se encontra. Essas informações
são posteriormente utilizadas para ligar aos vértices necessários para apresentar a
imagem ao jogador.
        Partindo desse principio, em que todas as imagem de uma animação podem
estar presentes em uma única textura, por que não centralizar todos os objetos
possíveis em uma só textura?
        Essa abordagem trás uma vantagem importante, utilizando uma textura ao
invés de várias, temos menos chamadas para ligar a textura ao OpenGL e, portanto,
menos mudança de estados, o que resulta em melhor performance. Mas o que
exatamente queremos dizer com isso?


9.7.2 Uma breve história no tempo: Uma explicação do OpenGL e os estados

         O OpenGL define uma forma padrão e eficiente de trabalhar com
dispositivos gráficos especializados, mas isso já sabemos. O que vamos ver tem
haver mais com a forma de como ele funciona internamente.
         Iremos traçar um paralelo com uma fábrica, o que é um bom exemplo. Com
OpenGL configuramos um estado, que é como se fosse configurada uma fábrica
para produzir um determinado produto. Uma vez feita essa configuração, basta
iniciar o processo e fabricar várias peças iguais, mas em alta velocidade. Quando
ocorre de precisar fabricar um produto diferente, a fábrica precisa parar e ser
reconfigurada, o que faz com que ela não possa produzir neste meio tempo, sem
falar que é uma operação demorada. O OpenGL funciona de forma análoga. Ao
setar uma configuração com um viewport, um view frustum, um padrão para
escalonar, uma textura e etc, basta apresentar a imagem resultante ao dispositivo de
saída em alta velocidade (o que resulta em vários quadros por segundo, também
conhecido como frames per second – FPS). Se precisarmos trocar de textura, cada
troca força um novo setup, o que gera uma mudança de estado, operação que é
muito custosa dado a velocidade em que o OpenGL trabalha.
         Voltando a animação e a apresentação de imagens ao jogador, vamos,
então, colocar todos os objetos possíveis no menor número de texturas, evitando
quedas de performance por mudança de estados. Para possibilitar o trabalho com
essas (utilizando uma expressão comum em fabricação em fábricas) bateladas, a
classe SpriteBatcher foi criada. Ela é a ponte entre o sistema de animação, e as
outras imagens apresentadas ao jogador, para o OpenGL.
                                                                                                                                                                                                                       36	
  



9.7.3 Detalhes tão pequenos de nós dois, ou mais: como funciona a animação

         Agora que temos o sistema de animação definido, podemos explicar como
todo o sistema de animação e renderização funciona em sua versão final.
         Tudo inicia com a classe Game, que é responsável pelo bootstrap6 do jogo.
Essa classe estende a classe Activity, que é uma classe padrão Android para uma
atividade, e implementa a interface Renderer, que é a interface que devemos
implementar quando queremos que uma classe possa ser usada como um
renderizador para a classe GLSurfaceView (mais sobre essa classe adiante).
         Nesta classe Game é configurado que o jogo utilizará a tela cheia do
dispositivo, escondendo a barra de status do sistema, também é configurado que
não haverá a barra de título, com o nome do aplicativo. Como estendemos Activity,
passamos a instância de Game para o construtor do GLSurfaceView e após, por
implementarmos Renderer, setamos a instancia de Game como renderizador da
nossa instância do GLSurfaceView.
         O GLSurfaceView é uma classe padrão do Android que representa uma
superfície OpenGL para trabalharmos. O Android roda seus processos em um
thread a parte, sem que precisemos fazer toda essa configuração. Outra
responsabilidade do Android é fazer o loop que garante que o método onDrawFrame
(que é utilizado para desenhar no dispositivo de saída) seja chamado o maior
número de vezes possível. Esse método, junto com alguns outros utilizados pelo
GLSurfaceView, estão presentes na classe Game, pois são os métodos que
precisamos implementar da interface Renderer.
         O motivo de concentrar Activity e Renderer na classe Game é facilitar o
gerenciamento do jogo, outras implementações podem separar esses elementos se
assim acharem necessário.
         Tendo essa inicialização feita, guardamos a instancia do GLSurfaceView em
um objeto auxiliar: Graphics. A partir deste, podemos facilmente acessar o próprio
GLSurfaceView e algumas de suas propriedades mais utilizadas (largura e altura).
Claro, uma classe somente com esse intuito não teria o por que de existir. A classe
Graphics vai um pouco mais longe, guardando a instancia de OpenGL ES 1.0
(GL10) que utilizaremos em nosso processo. Assim, as classes relacionadas aos
gráficos ficam agrupadas em um mesmo objeto.
         Uma observação importante é que recebemos uma nova instancia da classe
GL10 toda vez que a superfície é criada (método onSurfaceCreated). Isso significa
que toda a vez que nosso jogo perde o foco do dispositivo (quando, por exemplo,
uma ligação é recebida), perdemos a superfície que temos (nossa instância de GL10
é invalidada). Logo, devemos sempre trabalhar com a instancia recebida por esse
método. Esse comportamento se dá por uma escolha da plataforma, e que faz
sentido: quando perdemos o foco, nossa aplicação não se apresenta na tela do
dispositivo, logo não existe porque um processo que só serve para gerar imagens se
manter rodando, consumindo recursos de forma desnecessária.
         Todo caso, essa instancia de OpenGL é que será utilizada no nosso
processo de renderização. Ela é nossa instancia do OpenGL, e é ela responsável
por receber todas as informações que resultarão em um belo jogo animado na tela
de um smartphone.
	
  	
  	
  	
  	
  	
  	
  	
  	
  	
  	
  	
  	
  	
  	
  	
  	
  	
  	
  	
  	
  	
  	
  	
  	
  	
  	
  	
  	
  	
  	
  	
  	
  	
  	
  	
  	
  	
  	
  	
  	
  	
  	
  	
  	
  	
  	
  	
  	
  	
  	
  	
  	
  	
  	
  	
  
6	
  No	
  desenvolvimento	
  de	
  software,	
  uma	
  classe	
  responsável	
  pelo	
  bootstrap	
  é	
  a	
  classe	
  que	
  

inicializa	
  as	
  outras	
  necessárias	
  e	
  garante	
  que	
  o	
  sistema	
  seja	
  inicializado	
  de	
  forma	
  
correta.	
  
                                                                              37	
  



         Garantindo o acesso ao OpenGL, podemos começar a criar nossa
representação gráfica, para isso duas outras classes servem de base: Stage e
StageRenderer.
         A classe Stage representa uma abstração padrão de um nível de jogo. Ela
guarda as instancias de todos os objetos num nível, e é responsável por passar o
evento de atualização a todos eles. O Stage, também, executa os testes de colisão e
notifica os outros objetos conforme necessário. Por fim, o Stage é responsável por
receber um StageFile, que é um estágio carregado a partir de um arquivo TXT, e
popular o nível com os objetos de acordo com o definido.
         O StageRenderer recebe a instancia de Stage, de Graphics e do
SpriteBatcher (mais sobre este último mais adiante). Ele é responsável posicionar a
câmera dentro do espaço de jogo, capturar o OpenGL e setar algumas opções,
iniciar a batelada, passando a textura a ser utilizada pelo SpriteBatcher, passar os
objetos a serem desenhados ao SpriteBatcher e chamar o método do SpriteBatcher
que desenha a nossa tela. No processo de buscar os objetos ao SpriteBatcher, o
StageRenderer busca as regiões de textura (TextureRegion) a serem utilizados,
fazendo chamadas aos diversos objetos e suas respectivas classes de animação
(Animation).
         Para facilitar o trabalho com as diversas texturas e regiões de texturas a
classe AssetCollection foi criada. A mesma possui uma coleção estática de objetos a
serem utilizados dentro do jogo. Atualmente a coleção inclui Animation, Texture e
TextureRegion. Em breve teremos a inclusão das classes relativas aos efeitos
sonoros e músicas.


9.8 Produzindo os gráficos e uma descoberta

         Após a definição do sistema de animação, chegou o momento de produzir
as imagens que são utilizadas no jogo. Essas imagens deveriam conter um mínimo
de elementos para que fosse possível representar todos os elementos do jogo
conforme o GDD.
         Durante algum tempo, existiu um bom número de tentativas de produzir uma
arte original, mas foi algo que não se provou produtivo. Apesar de todo o esforço,
uma verdade ficou: faltou talento para desenhar. Para que o jogo não ficasse sem as
imagens necessárias, o que poderia comprometer o trabalho, a solução foi buscar
essas imagens em algum lugar na internet.
         Foram encontrados dois conjuntos de imagens, um proveniente do
‘WidgetWorx’ (WidgetWorx, 2012), disponíveis com uma licença ‘Common Public
License’ versão 1.0 (CPL, 2012), o outro conjunto proveniente de ‘The Spriters
Resource’ (TSR, 2012), disponíveis sem uma licença específica. É importante frisar
que o jogo não será publicado com nenhuma imagem pertencente a esses
conjuntos. O que será realizado, como trabalhos futuros, é a contratação de um
profissional para este fim: produzir os diversos elementos gráficos do jogo.
         Sendo assim, o que temos atualmente pode ser visto como imagens do tipo
place holder em versão de luxo. Em especial por conta do segundo conjunto de
imagens, o qual se mostrou uma surpresa.
                                                                              38	
  



9.8.1 Benchmarking

         Como citado anteriormente, o segundo conjunto de imagens foi uma
interessante surpresa. Talvez, até mais do que isso. É muito comum, em termos de
trabalhos diversos, que existam sistemas com funcionalidades próximas a um novo
sendo produzido, ou até mesmo um concorrente para o mesmo segmento que
desejamos atender. Neste caso, é comum que certas similaridades ocorram. O
mesmo pode ocorrer com jogos.
         Jogos eletrônicos existem a mais de 30 anos, conforme podemos verificar
pela data de lançamento do Atari, por exemplo. O Atari (Atari, 2008) foi lançado em
1977 e é considerado o primeiro console de grande sucesso. Isso faz com que
muitas ideias já tenham sido convertidas em jogos. Algumas vezes, esses jogos
usam hardware adicional em relação a aquele lançado inicialmente, e o mouse do
SuperNES (SNES), um console da Nintendo, é um exemplo desse tipo de hardware.
         O mouse do SNES foi lançado em 1992 e recebeu uma coleção de jogos
que utilizavam o dispositivo. Entre eles um conhecido como ‘Mario & Wario’, lançado
oficialmente somente no Japão em 1993. O jogo em questão, publicado pela
Nintendo, possui premissas praticamente idênticas a do jogo deste trabalho: um
personagem que não pode enxergar deve ser guiado por um cenário. Entretanto, o
trabalho da Nintendo possui algumas diferenças:
            • Um personagem vilão (Wario) cobre a cabeça do personagem jogável
               com um objeto (balde, casca de ovo, etc);
            • Como o jogo não é para telas de toque, e sim para ser jogado com
               um mouse, um ponto de referencia é necessário, neste jogo o ponto é
               uma fada, que é controlada pelo jogador;
            • Existem 3 personagens selecionáveis, cada um representando um
               nível de dificuldade (existe uma diferença na velocidade de caminhar
               entre eles);
            • Existem blocos com tamanhos variados;
            • Existem blocos com outros efeitos (andar mais rápido, escorregar);
            • Existem combates com o personagem vilão em batalhas;
            • Existem moedas a serem coletadas ao longo das fases;
            • Existem inimigos que devem ser impedidos de tocar o personagem
               principal ao longo das fases.
         O jogo da Nintendo em questão foi jogado utilizando-se de emulação, o que
permitiu a coleta dessas informações.
         Tendo esse conhecimento em mãos, a decisão foi em tornar o ‘Mario &
Wario’ um benchmarking para o jogo desenvolvido neste trabalho. Ter uma base
para comparações permite explorar onde há possibilidades de melhorias e não
cometer os mesmos erros que em outras plataformas.
         Todo caso, uma dúvida legítima ficou neste caso. Ao longo desses 31 anos,
muitos jogos foram jogados. Alguns com mais dedicação, outros apenas para
conhecer. É possível que tenha existido um contato anterior com o ‘Mario & Wario’, e
isso tenha influenciado o conceito desenvolvido aqui. Entretanto, não existem
recordações sobre o mesmo.
                                                                              39	
  



9.9 Eu posso ouvir você: um sistema sonoro

        Sons fazem parte do nosso dia-a-dia, e estão associados aos mais diversos
eventos. Uma corda que vibra (violão), uma borracha sendo utilizada para
desacelerar uma grande massa (um carro freando), e etc. Nada mais natural de ter
sons associados a eventos em nosso jogo, mais uma música de fundo para animar o
clima.
        A plataforma Android disponibiliza duas classes para trabalhar com sons,
uma mais adequada para músicas, MediaPlayer (MediaPlayer, 2011), e outra mais
adequada para efeitos sonoros, SoundPool (SoundPool, 2011). Ambas são fáceis de
lidar, mas para simplificar o seu uso neste jogo, duas classes foram criadas Music e
SoundFX.
        A classe Music serve para controlar as músicas que tocarão no jogo. Ela
encapsula MediaPlayer, adicionando algumas facilidades para o tratamento com o
som. Já SoundFX serve para os efeitos sonoros do jogo. Ela recebe uma instância
de SoundPool e o identificador de um efeito sonoro presente no SoundPool, assim
agrupando os pré-requisitos para executar um efeito sonoro.


9.9.1 Produzindo sons

         Os sons que devem acompanhar os diversos acontecimentos no jogo, seja a
música de fundo, que não teve distrair o jogador, ou os diversos efeitos sonoros,
devem possuir um mesmo tema. Isso significa que os sons não podem serem
discrepantes num sentido de que um som seja típico de desenhos animados, e outro
de um disparo extremamente realista. E, claro, os sons devem acompanhar o estilo
do jogo, sendo tão alegres, ou sinistros, quanto o ambiente a ser criado.
         O programa utilizado, GarageBand, possui um grande número de sons para
possibilitar a montagem de músicas em diversos estilos. Alguns desses sons
possuem a denominação de cartoon, ou seja, desenho. Estes sons de desenho
foram a base para as montagens e cortes utilizados no jogo. O Audacity auxiliou
nesta tarefa permitindo um corte mais fácil de segmentos de sons e a conversão
para um formato melhor para trabalhar com a plataforma Android.


9.10 Sistema de menus

        O sistema de menus deve atender o diagrama de caso de uso presente no
item 7.2.1 deste trabalho. Para tanto, algumas imagens tiveram de ser criadas
especificamente para este fim. Estas imagens representam a possibilidade de ir a
próxima tela, retornar, tentar novamente um nível, ativar e desativar o som e ver os
créditos.
        O sistema de menus funciona com o toque, entretanto não utiliza a dinâmica
de arrastar para mostrar outros conteúdos, como poderia ter sido realizado na tela
de seleção de fases. Mas vamos entrar em mais detalhes sobre as telas,
comentando uma a uma.
        A primeira tela é a tela de logo. Nela apresentamos o nosso logotipo, para
que o jogador possa identificar quem é o responsável pelo jogo. Não há nenhum tipo
de interação nesta tela, a mesma fica presente durante um tempo pré-determinado e
depois dispara a próxima tela. Na figura 14 abaixo, a tela em questão.
                                                                                  40	
  


Figura 14 - Tela de logotipo (logo)




         Logo após transcorrido o tempo da tela de logo, a tela que é apresentada ao
jogador é a tela de título. Esta tela mostra o título do jogo, possibilitando facilmente
identificar o jogo a ser jogado. Neste tela é possível acessar os créditos, pelo item
de menu que se assemelha a um ‘i’, ativar e desativar o som, pelo ícone que se
assemelha a uma caixa de som, e entrar na tela de seleção de fase, no ícone que se
assemelha a uma seta apontando para a direita. Ainda sobre o som, o retorno visual
de que o som está ativo ou não acontece no próprio ícone que representa o som:
linhas que representam o som saindo da caixa significa que o som está ativo, um ‘x’
ao lado da caixa representa que o som não está ativo. A figura 15 abaixo demonstra
a tela de título.
                                                                                  41	
  


Figura 15 - Tela de título




        A próxima tela que abordaremos é a de seleção de nível (figura 16). Nesta
tela é possível voltar a tela de título, utilizando a seta apontando para a esquerda, ou
selecionar e entrar em um dos níveis disponíveis. Os níveis estão disponibilizados
em um formato que lembra um rolo de filme. É uma metáfora que ainda funciona,
mas que no futuro, com a falta de filmes físicos neste formato, pode não dar tão
certo. Para selecionar uma fase é necessário tocar nos cantos do rolo, e a próxima
fase rola até a visão do usuário. Uma vez centralizada na tela, basta tocar no nível
para inicia-lo. Entretanto, existe um mecanismo que limita o acesso a um próximo
nível: um novo nível só se torna disponível após o nível imediatamente anterior ao
mesmo for vencido.
        Centralizado sobre o quadro que representa o nível existe o número do nível
e sua melhor pontuação. Pelo número do nível o jogador sabe onde está, e a
pontuação permite que ele possa rapidamente verificar qual foi o seu melhor
desempenho em um nível qualquer. No caso de ser um novo nível, ainda não
jogado, a pontuação aparece zerada (um zero), indicando que o jogador ainda não
possui pontuação na mesma.
                                                                               42	
  


Figura 16 - Tela de seleção de nível




          Após a seleção de um nível, chegamos a tela de jogo (figura 17). O jogo
inicia em um estado de espera. Assim que o jogador realiza o primeiro toque em
tela, o jogo começa a acontecer (Bob começa a caminhar) e, então, o jogador deve
fazer o possível para conquistar esse nível. A tela de jogo possui mais um de
estado: a espera inicial, onde o jogo aguarda o toque inicial do jogador, o estado de
jogando, onde Bob caminha pelo cenário e deve ser guiado, o estado de pausado,
onde o jogador pode dar um tempo para descansar, o estado de nível conquistado e
o estado de perder o jogo, quando Bob cai em algum buraco.
          A tela com o estado de jogo rodando é igual a de estado de jogo em espera
inicial (figura 17). A diferença para a espera inicial é que Bob está ativamente se
movimentando e o jogador deve guia-lo. Durante esse estado, um ícone de pausa
fica disponível na parte superior esquerda da tela para que o jogador possa pausar o
jogo assim que necessário.
                                                                              43	
  


Figura 17 - Tela de jogo




        Ao tocar o ícone de pausa, a tela de pausa é apresentada ao jogador (figura
18). Nesta tela existe uma mensagem avisando que o jogo está pausado e três
ícones para ações: uma seta apontando para a esquerda, que serve para voltar a
tela de seleção de fase, uma seta apontando para a direita, que serve para voltar ao
jogo atual, e uma flecha girando, que serve para reiniciar o nível. Esta tela também
aparece automaticamente se o jogo perder o foco do dispositivo, seja por uma
ligação ou outro evento. Desta forma, ao voltar ao jogo, o jogador tem tempo para
focar novamente na tarefa que estava realizando no nível em questão.
                                                                             44	
  


Figura 18 - Tela de pausa




        Existem duas alternativas de final de nível: conquistar o nível ou perder o
nível. Para cada condição uma tela diferente é apresentada ao jogador.
        A tela de fim de jogo (figura 19) é apresentada quando o jogador perde o
nível. Esta condição é alcançada quando Bob cai em algum buraco existente em um
nível. Nesta tela, junto com a mensagem de fim de jogo, dois ícones estão
disponíveis: uma seta apontando para a esquerda, para retornar a tela de seleção
de nível, e uma flecha girando, para tentar novamente o nível atual.
                                                                               45	
  


Figura 19 - Tela de fim de jogo




         A tela de vitória, ou de conquista de nível, é demonstrada na figura 20. A
mesma ocorre quando o jogador consegue guiar Bob com sucesso até Arthur. Nesta
tela existe a mensagem de que o jogador venceu e três ícones: seta apontando para
a esquerda, voltar a tela de seleção de nível, seta apontando para a direita, ir para
próximo nível, e flecha girando, tentar o nível novamente. O ícone que leva a
próxima fase só aparece se existe uma próxima fase. Logo abaixo dos ícones é
apresentada a pontuação obtida pelo jogador naquela partida.
                                                                      46	
  


Figura 20 - Tela de vitória




       A tela de créditos (figura 21) é uma tela simples. Ela é composta das
informações de crédito e de um ícone que representa voltar a tela de título.

Figura 21 - Tela de créditos
                                                                                47	
  



9.11 Montando níveis: mais desafios

        A proposta deste projeto é ter dez níveis com dificuldade crescente.
Dificuldade aqui é definido em o quão complexo é levar o personagem principal
(Bob) do ponto inicial até a chegada (Arthur). Os obstáculos devem derivar apenas
do posicionamento desses dois personagens já citados e os diversos tipos de blocos
e as escadas.
        A abordagem para a montagem dos níveis foi bastante influenciada pela
forma como foi decidido como os elementos do jogo seriam apresentados ao
jogador. Existem diversas formas de apresentar os elementos de um jogo a um
jogador: tutoriais, sistemas de ajuda, informações durante o jogo e etc. Para este
projeto, a solução adotada foi um pouco diferente: o jogador deverá aprender
sozinho as dinâmicas do jogo durante o jogar.
        Para que isso possa ocorrer, os níveis são montados para que o jogador
seja forçado a lidar com alguma dinâmica especifica. No primeiro nível é
apresentado um bloco que pode ser criado e removido e sem dominar este conceito,
não é possível terminar o nível em questão. Em níveis subsequentes, outras
dinâmicas são apresentadas uma a uma, o que evita exigir muito do jogador.


9.12 Pontuação

         Um jogo não está completo se não houver uma forma de avaliar a
performance do jogador. Seja para que o jogador tenha ideia de quão bem foi, seja
para que um jogador possa se vangloriar sobre outro jogador. Neste sentido o
sistema de pontuação foi criado.
         O jogo, por estar presente em um dispositivo móvel, contem níveis que não
são longos e deve ser jogado com o toque. Pensando nisso, o sistema criado leva
em conta duas variáveis: o tempo transcorrido durante uma partida e o número de
toques utilizados. Para que o calculo da pontuação possa ocorrer, existem valores
de referência para o tempo transcorrido e o número de toques. Quando encerrado
um nível, os valores de tempo e toques do usuário são subtraídos dos de referencia.
Estes valores resultantes são, então, utilizados em um calculo que desconsidera
valores negativos (caso o jogador tenha demorado demais / usado muitos toques),
multiplicando-os e apresentando o resultado desta multiplicação como pontuação do
nível.
         As equações aqui descritas são as seguintes.
                                      !" = !" − !"
         Onde Vt é o valor a partir dos toques, Vr é o valor de referencia para toques
e Vu é a quantidade de toques utilizadas.
                                      !" = !" − !"
         Onde Tt é o valor a partir do tempo, Tr é o valor de referencia para o tempo
e Tu é o tempo utilizado.
                           !" = !"  !  !"  (!"  !" > 0  !  !" > 0)
                             !" = !"   !"  !" > 0  !  !" ≤ 0
                             !" = !"   !"  !" ≤ 0  !  !" > 0
                              !" = 0   !"  !" ≤ 0  !  !" ≤ 0
         Onde Pt é a pontuação total obtida.
                                                                                48	
  



9.13 Persistindo dados

          Existem alguns valores que devem ser persistidos entre uma partida e outra
de um jogo, e aqui não é diferente. Dados como a escolha por desativar o som,
pontuação por nível, níveis disponíveis e qual o último nível selecionado devem ser
guardados para uso futuro. A plataforma Android disponibiliza algumas formas de
persistência de dados, incluindo a opção Shared Preferences (SharedPreferences,
2012) que é utilizada neste projeto.
          Shared Preferences é uma forma de persistir dados que trabalha com pares
de chave-valor para tipos primitivos da linguagem. Como não existe complexidade
nos dados a serem persistidos pelo jogo, esta opção é adequada a nossa
necessidade. Para tanto, o método utilizado pela Shared Preferences para buscar
um valor aceita dois parâmetros: o nome da chave da qual queremos o valor e um
valor padrão, caso a chave não exista. Isso permite que, na primeira utilização do
jogo, não ocorra erros por falta de dados e permite que não seja necessário um
método de inicialização da base para acomodar os dados. Já o método que guarda
o dado aceita o nome da chave e o valor.
          É importante notar que os métodos para acesso aos dados são específicos
para cada tipo de valor primitivo: getInt, setString e etc. Logo é necessário planejar
como melhor utilizar estes métodos para atender a necessidade em questão. Neste
projeto o valor vinculado ao estado do som, ativado ou não, é definido por um
booleano, que define se o som está desativado, a fase selecionada e a fase máxima
a qual o jogador tem acesso são inteiros e a pontuação é um string. O motivo de a
pontuação ser um string tem relação em como o sistema trabalha internamente ara
apresentar a pontuação em tela.
          Para evitar muitos acessos ao Shared Preferences a seguinte estratégia foi
adotada. A persistência da opção de som só acontece no momento em que o jogo
perde o foco para ser finalizado. O mesmo somente é acessado na inicialização do
jogo. Para os dados relativos aos níveis a persistência acontece no momento da
vitória, para os casos de pontuação e fase liberadas, ou na inicialização, no caso do
nível atual pré-selecionado. Essas informações de níveis e pontuação são
acessadas no momento do carregamento de seleção de fases e no momento de
salvar os dados novamente, para comparações.
                                                                               49	
  




10 Validação

10.1 Estratégia

         O sistema foi validado a partir da interação de alguns usuários
representando o público em geral. O teste consistiu em deixar o usuário interagir de
forma livre com o jogo. Existiram algumas intervenções nos casos onde o usuário
esqueceu que deveria jogar o jogo para a dinâmica em questão. Era esperado que o
jogador pudesse, facilmente, interagir com o jogo a partir das instruções contidas no
mesmo.
         Para a verificação de que foram alcançados os objetivos propostos, foi
confeccionado um questionário, cujo modelo se encontra disponível no apêndice A
deste documento. A amostra populacional foi composta de 11 elementos, de
diferentes faixas etárias, o que possibilitou a análise das diferenças entre as
percepções dos usuários por faixa etária.
         Entretanto, existe um objetivo deste trabalho que não pode ser validado
pelos usuários. O objetivo ‘Sistema de renderização que reutilize diversas texturas’
não é perceptível a quem está jogando. Este ponto foi realizado com o uso de um
atlas de texturas, o TextureRegion e com o uso do SpriteBatcher. Esta combinação
garante que uma textura possa ser reutilizadas para mais de um objeto. A validação
deste objetivo é a quantidade de texturas existentes no jogo: três. A partir dessas
três texturas todos os elementos do jogo são compostos visualmente. Na figura 22
abaixo temos as três texturas colocadas lado a lado.

Figura 22 - As três texturas do jogo




        Os outros objetivos puderam ser validados pelos usuários durante uma
partida. Para esses casos foi utilizado um questionário criado a partir do ISO/IEC
25000 – SquaRE (ABNT NBR ISO/IEC 25000:2008, 2012). Essa escolha foi
realizada uma vez que a norma em questão é uma das mais importantes normas
internacionais a respeito da caracterização e medição da qualidade de produto de
software. A partir da mesma, a validação dos objetivos foi estruturada da seguinte
forma.
                                                                              50	
  


Tabela 1 - Qualidade em Uso

Característica     Atributo
Satisfação         O usuário se diverte ao jogar

Tabela 2 - Qualidade Interna/Externa

Característica          Sub-característica   Atributo/Objetivo
Confiabilidade          Maturidade           O jogo apresenta erros
Usabilidade             Apreensibilidade     É fácil aprender as dinâmicas do jogo
Funcionalidade          Adequação            O jogo apresenta 10 níveis com
                                             complexidade crescente
                                             O sistema sonoro possui música de
                                             fundo e efeitos sonoros
                                             O sistema de animação funciona
                                             O usuário possui controle sobre onde
                                             está tocando

       A relação entre o atributo de qualidade e a pergunta no questionário é
apresentada na tabela seguinte.

Tabela 3 - Atributo x Questão

Atributo/Objetivo                            Questão
O usuário se diverte ao jogar                O jogo é divertido
O jogo apresenta erros                       O jogo não possui erros
É fácil aprender as dinâmicas do jogo        Foi fácil aprender a jogar
O jogo apresenta 10 níveis com               Me senti mais desafiado ao longo das
complexidade crescente                       fases
O sistema sonoro possui música de            Sons e músicas tocam juntos
fundo e efeitos sonoros
O sistema de animação funciona       O personagem é animado de forma
                                     adequada
O usuário possui controle sobre onde O controle é fácil / O toque funciona bem
está tocando

         Como um extra, duas questões foram levantadas para avaliar o retorno
sobre o estado atual dos gráficos e sons. A ideia é validar se realmente existe a
necessidade de retrabalhar essas duas questões, possibilitando uma maior
satisfação do jogador.
         Algumas das questões do questionário utilizam a escala de Likert. Esta
escolha foi feita para facilitar um usuário a expressar sua opinião em determinadas
questões do questionário sem precisar se preocupar em quantificar a resposta em
termos de números.
         Outro ponto importante foi a adição de perguntas que permitam identificar o
usuário de acordo com seu perfil: idade, sexo, experiência anterior com jogos e
quais seus gêneros favoritos. Isso nos permite cruzar essas informações para ajudar
a identificar o melhor público para o jogo. Essa informação possibilita um melhor
planejamento de ações de divulgação do mesmo, caso exista interesse, além da
própria análise dos dados.
                                                                              51	
  



10.2 Consolidação dos Dados Coletados

      Com os dados coletados, podemos seguir com algumas análises.
Começamos com uma visão de como ficou a avaliação de cada atributo.

Gráfico 1 - Me senti mais desafiado ao longo das fases




        No gráfico 1 acima, podemos ver que o jogador se sente mais desafiado ao
longo das fases, concordando de alguma forma em 82% dos casos. O resultado é
muito satisfatório e um bom indicador para como trabalhar com as próximas fases.

Gráfico 2 - O controle é fácil




        O gráfico 2 mostra que o controle é fácil para a grande maioria, com uma
exceção. Entretanto, durante o jogo, diversas tentativas de utilização de comandos
não suportados pelo jogo foram observados, entre eles: arrastar elementos e inclinar
o dispositivo onde o jogo estava sendo jogado.
                                                                       52	
  




Gráfico 3 - O toque funciona bem




       No gráfico 3 podemos observar que o toque funciona bem, mas existiram
algumas observações quanto a região em que o toque era detectado: alguns
jogadores gostariam que essas regiões fossem um pouco maiores.

Gráfico 4 - Música e sons são agradáveis




       No gráfico 5 podemos perceber que a parte sonora foi bem aceita. Uma
parte dos entrevistados, 18%, notou a pouca variedade sonora e a diferença de
volume entre diversos efeitos sonoros e em relação a música de fundo.
                                                                             53	
  


Gráfico 5 - Os gráficos são bonitos




         No gráfico 5 aparece o que é uma surpresa: uma alta aceitação dos gráficos
atuais, mesmo que eles sejam pouco trabalhados ou não respeitem um mesmo
estilo gráfico.

Gráfico 6 - O jogo é divertido




        O conceito de guiar um personagem em cenários variados possui apelo
entre os jogadores, conforme o gráfico 6. É interessante notar, entretanto, que
alguns jogadores se divertiam com alguns erros (bugs) encontrados no jogo.
                                                                          54	
  


Gráfico 7 - Foi fácil aprender a jogar




        O gráfico 7 mostra que nem sempre é necessário um tutorial. Houveram
algumas dúvidas quanto a como jogar, mas as mesmas foram, em grande parte,
solucionadas a partir de tentativa-erro dos próprios jogadores.

Gráfico 8 - O jogo não possui erros




        O gráfico 8 demonstra que, apesar dos cuidados, alguns erros ainda assim
chegaram aos jogadores. Entre os erros observados estavam problemas com
colisões, a música de fundo que parava de tocar e a aplicação fechar.
                                                                           55	
  


Gráfico 9 - O personagem é animado de forma adequada




        O sistema de animação funcionou conforme esperado, o que refletiu no
gráfico 9. Um jogador, todavia, notou que apenas o personagem principal e um tipo
de bloco era animado.

Gráfico 10 - Sons e músicas tocam juntos




        O gráfico 10 contem um reflexo direto de um bug presente no código. Em
um dado momento a música de fundo simplesmente parava de tocar, e só reiniciava
se o jogo fosse fechado e aberto novamente.
        Ao longo das partidas, alguns comentário e sugestões foram feitos, sendo
alguns dos mais interessantes:
            • “Bah, tchê... não dá para esse cara andar mais rápido?”
            • “Engraçado que esse cara anda arrastando a perna.”
            • “Aí, que legal. Posso colocar no meu telefone?”
                                                                              56	
  



         Outra questão interessante é a de que o jogo acabou sendo jogado em
dispositivos diferentes. No dia da validação existiam mais dois dispositivos Android
disponíveis, cada um com configurações diferentes. Na tabela 4 abaixo, temos um
resumo destas configurações.

Tabela 4 - Tabela de dispositivos

Aparelho                Dispositivo      1 Dispositivo 2        Dispositivo 3
                        (Desenvolvimento)
CPU                     1GHz Cortex-A8     600MHz ARMv6         Dual-core 1.2GHz
                                                                Cortex-A9
GPU                     PowerVR SGX540     Adreno 200           Mali-400MP
Resolução da tela       480x800            240x320              480x800
Versão Android          2.3                2.3                  4.0
Quantidade RAM          512MB              384MB                1GB

        O jogo rodou sem maiores transtornos em todos os aparelhos, mantendo um
excelente desempenho. O único porem foi com o aparelho com melhor resolução,
que também possui uma relação diferente na proporção de sua tela. Por conta desta
diferença de proporção, os gráficos ficaram levemente distorcidos. Esse é um ponto
que deve ser trabalhado para um lançamento em mercado.
        O total de participantes na validação foram de 11 jogadores. Alguns com
maior convívio com jogos, outros com menos. Abaixo temos mais informações sobre
o grupo.

Gráfico 11 - Idade




        O gráfico 11 revela informações a respeito da idade dos jogadores do grupo
que validou o trabalho. É um público jovem, em especial por conta da recusa por
pessoas com mais idade em participar do trabalho. Essas pessoas se negavam
alegando não saber jogar.
                                                                            57	
  


Gráfico 12 - Sexo




        A maior parte do grupo é do sexo masculino, conforme verificado no gráfico
12. Uma das razões pela baixa quantidade de mulheres é o local principal onde a
validação foi realizada: uma empresa de TI.

Gráfico 13 - Possui videogame




       Uma boa parte dos participantes não possui um videogame, nem mesmo
quando um computador foi considerado como videogame, no caso de jogadores de
computador. O resultado está no gráfico 13, onde vemos esse ponto refletido.
                                                                         58	
  


Gráfico 14 - Horas/Semana




        No gráfico 14 temos um reflexo da questão da posse de um videogame, com
uma grande quantidade de jogadores jogando dez ou menos horas por semana.
Desse grande grupo que investe poucas horas por semana em jogos, quatro
declararam não gastar nem uma hora por semana, apontando com um zero a
quantidade de horas.

Gráfico 15 - Quantidade de videogames que já possuiu




         Quando indagados a respeito da quantidade de videogames que já
possuíram, temos o resultado do gráfico 15. Isso mostra que algumas pessoas que
já tiveram um videogame no passado, hoje já não o tem. Do grupo, apenas uma
pessoa, uma mulher, nunca teve um videogame.
                                                                              59	
  


Gráfico 16 - Gênero favorito




        No gráfico 16 temos o gênero favorito dos jogadores. Mesmo aqueles que
não possuem videogame, ou declararam não jogar, escolheram um gênero sem
perguntar se poderia deixar em branco. Como curiosidade, apesar de a opção ser
esportes os jogadores citaram especificamente futebol como gênero favorito.
        Apesar do jogo ter sido bem avaliado, é interessante ver que plataforma não
é o gênero favorito de nenhum jogador do grupo. Isso pode ter alguma influencia na
avaliação, entretanto não temos como comprovar este ponto.
        Todos os participantes do grupo de validação possuíam um dispositivo
móvel e, apesar destes dispositivos serem usados para jogos, não o consideravam
um aparelho para jogo. Para a maior parte deste grupo o conceito videogame tem
relação com um aparelho para uso exclusivo de jogos. Uma pesquisa voltada a esta
questão poderia ser interessante.
        Entretanto, o tamanho da amostra é pequeno e, por isso, pouco significativo.
Os números citados fazem mais sentido se acompanhados do perfil de cada
jogador. Infelizmente, cruzar e listar as informações dos jogadores um a um não só
será cansativo, como pouco agregará a esta validação. Sendo assim, as pesquisas
respondidas, mas sem a identificação de quem as respondeu, estão disponíveis no
apêndice B deste documento.
                                                                              60	
  




11 Considerações
         Este projeto foi centrado no desenvolvimento de um jogo e os desafios
encontrados ao longo do mesmo. Tema escolhido em razão do crescimento do
mercado de entretenimento, em especial do mercado de jogos. Crescimento este
muito relacionado a grande expansão do mercado de dispositivos móveis, onde mais
e mais pessoas consomem diversas formas de mídia. Cada usuário pode carregar
consigo a sua coleção de jogos, e joga-los onde estiver.
         Ao longo deste trabalho diversos pontos do desenvolvimento de um jogo
foram abordados: como apresentar as imagens ao jogador, como passar a sensação
de que um personagem é animado, como lidar com câmeras, músicas, sons, como
lidar com o toque do jogador, entre outros dentro da plataforma Android. Foi
apresentado uma introdução a um tema que vai muito além do que aqui está
contido. Mesmo dentro da plataforma escolhida existe muito mais a ser explorado.
         Neste trabalho, também, foi possível validar que os diversos pontos
desenvolvidos foram realizados de forma satisfatória. Os jogadores que prestaram a
validação não só gostaram do jogo, como se sentiram desafiados ao longo do
mesmo. Havia um receio sobre a aceitação dos sons e imagens utilizados, mas os
jogadores gostaram das mesmas, algo que demonstra que este público tem
interesse em novas ideias.
         Os dispositivos móveis existentes no mercado possuem diversas formas de
interagir com o ambiente a sua volta e um jogador. Temos sensores de movimentos,
câmeras para capturas de imagens e filmes, sistemas de geolocalização, telas
multitoque, microfones e mais. Toda essa gama de interações pode ser utilizada de
diferentes formas em jogos. Como exemplo, poderíamos controlar o lado para onde
caminha o personagem principal neste jogo por um sensor de movimento. As
possibilidades estão presentes, basta aproveita-las.
         Entretanto, por mais que existam dispositivos com as mais diversas
capacidades e possibilidades, é a criatividade a parte mais importante de um jogo. A
criatividade é que permite a criação de histórias, mecânicas e dinâmicas que atraem
e divertem os jogadores. Essa criatividade, alinhada com uma boa implementação, é
que realmente produz jogos incríveis. Este trabalho é apenas uma base para um voo
muito maior.
                                                                                 61	
  




12 Referências Bibliográficas
         ABNT        NBR       ISO/IEC      25000:2008.      Disponível    em:     <	
  
http://www.abntcatalogo.com.br/norma.aspx?ID=1552 >. Acesso em 02 de junho de
2012.
         Android. Disponível em: <http://www.android.com>. Acesso em 19 de março
de 2011.
         Android SDK. Disponível em: <http://developer.android.com/sdk/index.html>.
Acesso em 19 de março de 2011.
         Astah*. Disponível em: <http://astah.change-vision.com/en/product/astah-
community.html>. Acesso em 1 de junho de 2011.
         Atari.                             Disponível                           em:
<http://www.gamasutra.com/view/feature/131956/a_history_of_gaming_platforms_.p
hp>. Acesso em 4 de abril de 2012.
         Audacity. Disponível em: <http://audacity.sourceforge.net/>. Acesso em 8 de
abril de 2012.
         BECK et al. Manifesto for Agile Software Development. Disponível em:
<http://agilemanifesto.org>. Acesso em 21 de março de 2011.
         Business Degree, Disponível em: <http://econsultancy.com/us/blog/9638-the-
rise-of-the-billion-dollar-mobile-gaming-market-infographic>. Acesso em 27 de junho
de 2012.
         CPL. Disponível em: <http://www.opensource.org/licenses/cpl1.0.php>.
Acesso em 4 de abril de 2012.
         Digital                 Worlds.                Disponível               em:
<http://digitalworlds.wetpaint.com/page/Example+Blank+Design+Document>.
Acesso em 20 de março de 2011.
         Eclipse. Disponível em: <http://www.eclipse.org>. Acesso em 19 de março
de 2011.
         Fireworks. Disponível em: <http://www.adobe.com/products/fireworks.html>.
Acesso em 20 de março de 2011.
         FREEMAN, Steve; PRYCE, Nat. Growing object-oriented software: guided
by tests. Boston: Addison-Wesley, 2009. 358 p.
         GarageBand. Disponível em: <http://www.apple.com/ilife/garageband/>.
Acesso em 8 de abril de 2011.
         IDC.                              Disponível                            em:
<http://www.idc.com/getdoc.jsp?containerId=prUS23455612>. Acessado em 27 de
junho de 2012.
         KEITH, Clinton. Agile game development with Scrum. Boston: Addison-
Wesley, 2010. 367 p.
         KNIBERG, Henrik. Scrum and XP from the Trenches: How we do Scrum.
C4Media, 2007. 131p.
         ObjectAid. Disponível em: <http://www.objectaid.com/ >. Acesso em 1 de
junho de 2011.
         The           Open         University.        Disponível       em:        <
http://www3.open.ac.uk/study/undergraduate/course/t151.htm>. Acesso em 19 de
março de 2011.
                                                                                62	
  




13 Componentes Re-utilizados
         GLSurfaceView.            Documentação              disponível        em:
<http://developer.android.com/reference/android/opengl/GLSurfaceView.html>.
Acesso em 1 de dezembro de 2011.
         MediaPlayer.           Documentação               disponível          em:
<http://developer.android.com/reference/android/media/MediaPlayer.html>. Acesso
em 11 de março de 2012.
         OpenGL        ES       1.0.      Documentação           disponível    em:
<http://developer.android.com/reference/javax/microedition/khronos/opengles/GL10.
html>. Acesso em 1 de dezembro de 2011.
         SharedPreferences.          Documentação             disponível       em:
<http://developer.android.com/reference/android/media/SharedPreferences.html>.
Acesso em 18 de maio de 2012.
         SoundPool.            Documentação                disponível          em:
<http://developer.android.com/reference/android/media/SoundPool.html>.      Acesso
em 11 de março de 2012.
         TSR. Disponível em: <http://www.spriters-resource.com/ >. Acesso em 4 de
abril de 2012.
         WidgetWorx.                 Disponível                 em:               <	
  
http://www.widgetworx.com/widgetworx/portfolio/spritelib.html>. Acesso em 4 de abril
de 2012.
                                                                                         63	
  




14 APÊNDICE A - Formulário de validação
         Parte I: Identificação

         Idade: ___

         Sexo: ☐ Masculino - ☐ Feminino

         Possui videogame? ☐ Sim - ☐ Não

         Quantas horas costuma jogar por semana? ___

         Quantos videogames já possuiu? ___

         Qual o seu gênero favorito?
         ☐ Ação
         ☐ Aventura
         ☐ Corrida
         ☐ FPS
         ☐ Plataforma
         ☐ RPG
         ☐ RTS
         ☐ Outro: _____________

         Parte II: Validação

         Como você avaliaria os seguintes itens.
                      Concordo         Concordo        Indiferente   Não concordo       Não
                     totalmente       parcialmente                   parcialmente    concordo
                                                                                    totalmente
Me      senti    mais
desafiado ao longo
das fases
O controle é fácil
O toque funciona
bem
Músicas e sons são
agradáveis
Os gráficos são
bonitos
O jogo é divertido
Foi fácil aprender a
jogar
O jogo não possui
erros
O personagem é
animado de forma
adequada
Sons e músicas
tocam juntos
                                                                                         64	
  




15 APÊNDICE B – Formulários de validação preenchidos
         Parte I: Identificação

         Idade: ___22

         Sexo: x Masculino - ☐ Feminino

         Possui videogame? x Sim - ☐ Não

         Quantas horas costuma jogar por semana? 25_

         Quantos videogames já possuiu? 8___

         Qual o seu gênero favorito?
         ☐ Ação
         ☐ Aventura
         ☐ Corrida
         x FPS
         ☐ Plataforma
         ☐ RPG
         ☐ RTS
         ☐ Outro: _____________

         Parte II: Validação

         Como você avaliaria os seguintes itens.
                      Concordo         Concordo        Indiferente   Não concordo       Não
                     totalmente       parcialmente                   parcialmente    concordo
                                                                                    totalmente
Me      senti    mais          X
desafiado ao longo
das fases
O controle é fácil                     X
O toque funciona                       X
bem
Músicas e sons são                     X
agradáveis
Os gráficos são                        X
bonitos
O jogo é divertido                     X
Foi fácil aprender a    X
jogar
O jogo não possui                                                    x
erros
O personagem é          x
animado de forma
adequada
Sons e músicas                         X
tocam juntos

OBS.: Jogou em seu próprio aparelho.
                                                                                       65	
  


         Parte I: Identificação

         Idade: 26

         Sexo: x Masculino - ☐ Feminino

         Possui videogame? x Sim - Não

         Quantas horas costuma jogar por semana? 6

         Quantos videogames já possuiu? 4

         Qual o seu gênero favorito?
         x Ação
         ☐ Aventura
         ☐ Corrida
         ☐ FPS
         ☐ Plataforma
         ☐ RPG
         ☐ RTS
         ☐ Outro: _____________

         Parte II: Validação

         Como você avaliaria os seguintes itens.
                      Concordo         Concordo      Indiferente   Não concordo       Não
                     totalmente       parcialmente                 parcialmente    concordo
                                                                                  totalmente
Me      senti    mais          X
desafiado ao longo
das fases
O controle é fácil                     X
O toque funciona        X
bem
Músicas e sons são                     X
agradáveis
Os gráficos são                        X
bonitos
O jogo é divertido      X
Foi fácil aprender a    X
jogar
O jogo não possui       X
erros
O personagem é          X
animado de forma
adequada
Sons e músicas          X
tocam juntos
	
  
                                                                                       66	
  




         Parte I: Identificação

         Idade: 18

         Sexo: X Masculino - ☐ Feminino

         Possui videogame? X Sim - ☐ Não

         Quantas horas costuma jogar por semana? 7

         Quantos videogames já possuiu? 4

         Qual o seu gênero favorito?
         ☐ Ação
         X Aventura
         ☐ Corrida
         ☐ FPS
         ☐ Plataforma
         ☐ RPG
         ☐ RTS
         ☐ Outro: _____________

         Parte II: Validação

         Como você avaliaria os seguintes itens.
                      Concordo         Concordo      Indiferente   Não concordo       Não
                     totalmente       parcialmente                 parcialmente    concordo
                                                                                  totalmente
Me      senti    mais          X
desafiado ao longo
das fases
O controle é fácil      X
O toque funciona        X
bem
Músicas e sons são                                   X
agradáveis
Os gráficos são                                      X
bonitos
O jogo é divertido                     X
Foi fácil aprender a    X
jogar
O jogo não possui                                                  X
erros
O personagem é                         X
animado de forma
adequada
Sons e músicas                         X
tocam juntos
	
  
                                                                                       67	
  




         Parte I: Identificação

         Idade: _27

         Sexo: x Masculino - ☐ Feminino

         Possui videogame? x Sim - ☐ Não

         Quantas horas costuma jogar por semana? 6

         Quantos videogames já possuiu? 6

         Qual o seu gênero favorito?
         ☐ Ação
         x Aventura
         ☐ Corrida
         ☐ FPS
         ☐ Plataforma
         ☐ RPG
         ☐ RTS
         ☐ Outro: _____________

         Parte II: Validação

         Como você avaliaria os seguintes itens.
                      Concordo         Concordo      Indiferente   Não concordo       Não
                     totalmente       parcialmente                 parcialmente    concordo
                                                                                  totalmente
Me      senti    mais                                    x
desafiado ao longo
das fases
O controle é fácil                     x
O toque funciona                                                   x
bem
Músicas e sons são                                                                x
agradáveis
Os gráficos são                                                                   x
bonitos
O jogo é divertido                                                 x
Foi fácil aprender a    x
jogar
O jogo não possui                                                                 x
erros
O personagem é                                                                    x
animado de forma
adequada
Sons e músicas                                                     x
tocam juntos
	
  
                                                                                       68	
  




         Parte I: Identificação

         Idade:28
         __
         Sexo: X Masculino - ☐ Feminino

         Possui videogame? X Sim - ☐ Não

         Quantas horas costuma jogar por semana? 10___

         Quantos videogames já possuiu? 3___

         Qual o seu gênero favorito?
         ☐ Ação
         ☐ Aventura
         ☐ Corrida
         ☐ FPS
         ☐ Plataforma
         X RPG
         ☐ RTS
         ☐ Outro: _____________

         Parte II: Validação

         Como você avaliaria os seguintes itens.
                      Concordo         Concordo      Indiferente   Não concordo       Não
                     totalmente       parcialmente                 parcialmente    concordo
                                                                                  totalmente
Me      senti    mais          X
desafiado ao longo
das fases
O controle é fácil                                                 X
O toque funciona        X
bem
Músicas e sons são                     X
agradáveis
Os gráficos são         X
bonitos
O jogo é divertido      X
Foi fácil aprender a                   X
jogar
O jogo não possui                      X
erros
O personagem é                         X
animado de forma
adequada
Sons e músicas                                                     X
tocam juntos
	
  
                                                                                       69	
  




         Parte I: Identificação

         Idade:19

         Sexo: Masculino - x Feminino

         Possui videogame? ☐ Sim - x Não

         Quantas horas costuma jogar por semana?0

         Quantos videogames já possuiu? ___

         Qual o seu gênero favorito?
         ☐ Ação
         x Aventura
         ☐ Corrida
         ☐ FPS
         ☐ Plataforma
         ☐ RPG
         ☐ RTS
         ☐ Outro: _____________

         Parte II: Validação

         Como você avaliaria os seguintes itens.
                      Concordo         Concordo      Indiferente   Não concordo       Não
                     totalmente       parcialmente                 parcialmente    concordo
                                                                                  totalmente
Me      senti    mais           x
desafiado ao longo
das fases
O controle é fácil                     x
O toque funciona            x
bem
Músicas e sons são                     x
agradáveis
Os gráficos são         x
bonitos
O jogo é divertido      x
Foi fácil aprender a    x
jogar
O jogo não possui                      x
erros
O personagem é          x
animado de forma
adequada
Sons e músicas          x
tocam juntos
	
  
                                                                                       70	
  




         Parte I: Identificação

         Idade: 21

         Sexo: x Masculino - ☐ Feminino

         Possui videogame? ☐ Sim - x Não

         Quantas horas costuma jogar por semana? 3 horas

         Quantos videogames já possuiu? 2

         Qual o seu gênero favorito?
         ☐ Ação
         ☐ Aventura
         ☐ Corrida
         ☐ FPS
         ☐ Plataforma
         ☐ RPG
         ☐ RTS
         x Outro: Esportes (futebol)

         Parte II: Validação

         Como você avaliaria os seguintes itens.
                      Concordo         Concordo      Indiferente   Não concordo       Não
                     totalmente       parcialmente                 parcialmente    concordo
                                                                                  totalmente
Me      senti    mais          X
desafiado ao longo
das fases
O controle é fácil             X
O toque funciona               X
bem
Músicas e sons são                          X
agradáveis
Os gráficos são                             X
bonitos
O jogo é divertido             X
Foi fácil aprender a           X
jogar
O jogo não possui              X
erros
O personagem é                 X
animado de forma
adequada
Sons e músicas              X
tocam juntos
	
  
                                                                                       71	
  




         Parte I: Identificação

         Idade: 31

         Sexo: x Masculino - ☐ Feminino

         Possui videogame? ☐ Sim - x Não

         Quantas horas costuma jogar por semana? 0

         Quantos videogames já possuiu? 2

         Qual o seu gênero favorito?
         ☐ Ação
         ☐ Aventura
         ☐ Corrida
         ☐ FPS
         ☐ Plataforma
         ☐ RPG
         ☐ RTS
         x Outro: futebol

         Parte II: Validação

         Como você avaliaria os seguintes itens.
                      Concordo         Concordo      Indiferente   Não concordo       Não
                     totalmente       parcialmente                 parcialmente    concordo
                                                                                  totalmente
Me      senti    mais                                    X
desafiado ao longo
das fases
O controle é fácil                     x
O toque funciona                                                   x
bem
Músicas e sons são                                                                x
agradáveis
Os gráficos são         x
bonitos
O jogo é divertido                     x
Foi fácil aprender a                   x
jogar
O jogo não possui                                                                 x
erros
O personagem é          x
animado de forma
adequada
Sons e músicas                                                                    x
tocam juntos
	
  
                                                                                        72	
  




         Parte I: Identificação

         Idade: 23

         Sexo: X Masculino - ☐ Feminino

         Possui videogame? X Sim - ☐ Não

         Quantas horas costuma jogar por semana? 40

         Quantos videogames já possuiu? 6

         Qual o seu gênero favorito?
         ☐ Ação
         ☐ Aventura
         ☐ Corrida
         ☐ FPS
         ☐ Plataforma
         X RPG
         ☐ RTS
         ☐ Outro: _____________

         Parte II: Validação

         Como você avaliaria os seguintes itens.
                      Concordo         Concordo       Indiferente   Não concordo       Não
                     totalmente       parcialmente                  parcialmente    concordo
                                                                                   totalmente
Me      senti    mais          X
desafiado ao longo
das fases
O controle é fácil      X
O toque funciona        X
bem
Músicas e sons são      X
agradáveis
Os gráficos são                        X
bonitos
O jogo é divertido      X
Foi fácil aprender a    X
jogar
O jogo não possui                      X
erros
O personagem é          X
animado de forma
adequada
Sons e músicas          X
tocam juntos


OBS.: Jogou no seu próprio aparelho.
                                                                                         73	
  


         Parte I: Identificação

         Idade: 16

         Sexo: x Masculino - ☐ Feminino

         Possui videogame? ☐ Sim - x Não

         Quantas horas costuma jogar por semana? ___

         Quantos videogames já possuiu? 3

         Qual o seu gênero favorito?
         ☐ Ação
         ☐ Aventura
         x Corrida
         ☐ FPS
         ☐ Plataforma
         ☐ RPG
         ☐ RTS
         ☐ Outro: _____________

         Parte II: Validação

         Como você avaliaria os seguintes itens.
                      Concordo         Concordo        Indiferente   Não concordo       Não
                     totalmente       parcialmente                   parcialmente    concordo
                                                                                    totalmente
Me      senti    mais                       X
desafiado ao longo
das fases
O controle é fácil      X
O toque funciona        X
bem
Músicas e sons são      X
agradáveis
Os gráficos são         X
bonitos
O jogo é divertido                     x
Foi fácil aprender a    X
jogar
O jogo não possui       X
erros
O personagem é          X
animado de forma
adequada
Sons e músicas          X
tocam juntos
	
  

Relatorio final - Blinded Walker

  • 1.
    Serviço Nacional deAprendizagem Comercial do Rio Grande do Sul Faculdade Senac Porto Alegre Curso de Tecnologia em Análise e Desenvolvimento de Sistemas RELATÓRIO FINAL DE PROJETO Blinded Walker Desenvolvimento de um jogo para a plataforma Android Tiago Rodrigues Mattos da Cunha Prof. MSc. Luciano Zanuz (Orientador) Porto Alegre 2012
  • 2.
    AGRADECIMENTOS A todos aquelesque de alguma forma participaram deste projeto. Vocês sabem quem vocês são.
  • 3.
    RESUMO O desenvolvimento de jogos é um assunto que atrai muito interesse, em especial nos dias de hoje. É fácil ter acesso a recursos computacionais, kits de desenvolvimento, documentação e aos diversos dispositivos clientes existentes no mercado. Entretanto, muitas vezes não se tem certeza por onde começar, nem se tem ideia de que tipo de desafios podem estar presentes. Este trabalho tem o intuito de documentar o desenvolvimento de um jogo, trazendo consigo uma apresentação, e uma possível solução, para as diversas dificuldades encontradas no processo. Como resultado são apresentadas diversas soluções para dificuldades comuns no desenvolvimento de jogos na plataforma Android. PALAVRAS-CHAVE: Desenvolvimento de jogos. Jogos. Android.
  • 4.
    SUMÁRIO 1   ApresentaçãoGeral do Projeto  .........................................................................................  6   2   Definição do Problema  ..........................................................................................................  7   3   Objetivos  .....................................................................................................................................  8   4   Análise de Tecnologias/Ferramentas  ..............................................................................  9   4.1   Android SDK  ....................................................................................................................................  9   4.2   Linguagem Java  .............................................................................................................................  9   4.3   IDE Eclipse  .......................................................................................................................................  9   4.4   Fireworks  ..........................................................................................................................................  9   4.5   GarageBand  ..................................................................................................................................  10   4.6   Audacity  ..........................................................................................................................................  10   4.7   Astah*  ..............................................................................................................................................  10   4.8   ObjectAid  .......................................................................................................................................  10   4.9   OpenGL  ...........................................................................................................................................  10   5   Descrição da Solução  .........................................................................................................  11   6   Abordagem de Desenvolvimento  ...................................................................................  12   7   Arquitetura do Sistema  ......................................................................................................  14   7.1   Game Design Document  ..........................................................................................................  15   7.1.1   Título  ...........................................................................................................................................................  15   7.1.2   Descrição Curta  ....................................................................................................................................  15   7.1.3   Tipo/Gênero do Jogo  .........................................................................................................................  15   7.1.4   Cenário  ......................................................................................................................................................  15   7.1.5   Descrição Longa  ..................................................................................................................................  15   7.1.6   Sistema de Jogo  ...................................................................................................................................  16   7.1.7   Game Play  ...............................................................................................................................................  16   7.1.8   Tela de título e telas de informações  ........................................................................................  17   7.1.9   Requisitos de Áudio  ............................................................................................................................  17   7.2   Modelagem Funcional   ...............................................................................................................  19   7.2.1   Casos de Uso  ........................................................................................................................................  19   7.2.2   Mapa de Transição  .............................................................................................................................  20   7.2.3   Backlogs  ...................................................................................................................................................  21   7.2.4   Diagramas de Classes  ......................................................................................................................  23   7.3   Modelagem dos Dados  .............................................................................................................  24   7.4   Modelagem de Interface Gráfica do Usuário  ...................................................................  25   8   Funcionamento do Sistema  .............................................................................................  26   9   Descrição dos desafios e soluções encontrados  ...................................................  27   9.1   O mundo como uma coleção de lista de vetores (ArrayList)  ...................................  27   9.2   Renderizando de forma eficiente: aceleração na GPU   ................................................  27   9.3   Sentindo você: um sistema para entrada de dados  .....................................................  30   9.4   Estou tocando em você, ou não?  ........................................................................................  31   9.5   Definindo Níveis  ..........................................................................................................................  32   9.6   Colisão: o que acontece entre nós  ......................................................................................  33   9.7   O mundo é mais que imagens estáticas: um sistema de animação  .....................  33   9.7.1   Sprites, o inicio do movimento  ......................................................................................................  34   9.7.2   Uma breve história no tempo: Uma explicação do OpenGL e os estados  ...........  35   9.7.3   Detalhes tão pequenos de nós dois, ou mais: como funciona a animação  ..........  36   9.8   Produzindo os gráficos e uma descoberta  ......................................................................  37   9.8.1   Benchmarking  ........................................................................................................................................  38   9.9   Eu posso ouvir você: um sistema sonoro   ........................................................................  39  
  • 5.
    9.9.1   Produzindosons  ...................................................................................................................................  39   9.10   Sistema de menus  ....................................................................................................................  39   9.11   Montando níveis: mais desafios  ........................................................................................  47   9.12   Pontuação  ...................................................................................................................................  47   9.13   Persistindo dados  ....................................................................................................................  48   10   Validação  ...............................................................................................................................  49   10.1   Estratégia  .....................................................................................................................................  49   10.2   Consolidação dos Dados Coletados  ................................................................................  51   11   Considerações  ....................................................................................................................  60   12   Referências Bibliográficas  .............................................................................................  61   ...........................................................................................  62   13   Componentes Re-utilizados   14   APÊNDICE A - Formulário de validação  ...................................................................  63   15   APÊNDICE B – Formulários de validação preenchidos  .....................................  64  
  • 6.
      6   1 Apresentação Geral do Projeto O projeto é centrado no desenvolvimento de um jogo e os desafios encontrados ao longo do mesmo. Este tema foi escolhido uma vez que o mercado de entretenimento está cada vez maior, apontando novas possibilidades. Dentro deste mercado, os jogos se colocam como uma das formas mais interativa, possibilitando que um consumidor possa, de forma controlada e limitada, decidir o que irá acontecer, como e quando. No ano de 2011, o mercado de jogos para dispositivos móveis movimentou mais de 12 bilhões de dólares americanos e empresas como a Rovio, do sucesso Angry Birds, fazem cerca de 6 milhões de dólares americanos por mês apenas com propagandas em seus jogos (Bussiness Degree, 2012). Outro ponto importante que temos nos últimos anos é o crescimento acelerado das plataformas móveis. Em especial, os smartphones têm atingido uma enorme fatia da população, independente de cultura, sexo e idade. O crescimento de mercado dos smartphones foi de 42,5% ano a ano, com um total de 144,9 milhões de dispositivos colocados no mercado no primeiro trimestre deste ano, comparado com os 101,7 milhões no mesmo período do ano passado (IDC, 2012). Dentro desses dispositivos, existem algumas opções de Sistema Operacional (SO), cada qual com suas ferramentas, forças e fraquezas. Destas opções, foi escolhido o Android (Android, 2011), sistema mais aberto e de fácil acesso para desenvolvimento. O Android está presente em diversos aparelhos no mercado e possui um kit de desenvolvimento de software, Software Development Kit (SDK) (Android SDK, 2011), disponível a diversos sistemas operacionais. Outra vantagem do Android é ser baseado na linguagem Java, cuja vasta documentação é de suma importância para o trabalho. Sendo assim, esse trabalho se propõe a juntar essas duas vertentes: entretenimento e dispositivos móveis. Neste caso específico, um jogo para Android. Ambos os campos possuem possibilidades interessantes, e desafios ainda mais interessantes. Este trabalho é exatamente sobre esses desafios.
  • 7.
      7   2 Definição do Problema Um software de negócio costuma nascer da necessidade de resolver um problema. Como organizar certos dados a ponto de gerar a informação necessária. Um jogo, com algumas exceções, não se propõem a resolver um problema. Sendo assim, a definição do problema leva em conta os problemas encontrados ao longo do desenvolvimento. • Como gerenciar os recursos de forma a evitar gargalos? • Como capturar e tratar o evento de toque? • Como gerenciar um nível carregado e repassar a seus componentes uma requisição de atualização e como capturar os resultados dessa requisição? • Os diversos sons devem ser sincronizados a seus eventos. Como manter o tempo correto? • Como gerenciar um sistema de animação, que faça sentido com os eventos e movimentos existentes? • Para um jogo, manter certo nível de performance é essencial. Essa performance se apresenta ao usuário como fluidez no jogo. Como manter a performance necessária para não comprometer o projeto?
  • 8.
      8   3 Objetivos O objetivo é a criação de um jogo no estilo plataforma/puzzle para a plataforma Android que terá sua interação baseada em toque. Ao final do projeto é esperado: • 10 fases diferentes, com complexidade crescentes; • Sistema de renderização que reutilize diversas texturas; • Sistema de controle de toque do usuário, identificando o toque da tela a um ponto do jogo; • Sistema de animação; • Sistema de som, com capacidade para músicas de fundo e efeitos sonoros; • Verificar se a forma escolhida para apresentação da dinâmica de jogo sem tutoriais funciona.
  • 9.
      9   4 Análise de Tecnologias/Ferramentas Para o desenvolvimento deste projeto, diversas ferramentas e tecnologias foram utilizadas. A seguir temos uma breve apresentação de cada uma delas e como a mesma se encaixa no projeto em questão. 4.1 Android SDK Para o desenvolvimento foi utilizado o SDK oficial da plataforma Android (Android SDK, 2011). O mesmo possui todas as bibliotecas básicas para o desenvolvimento Android, incluindo um depurador e um simulador (permitindo testes em ambientes controlados), entre outros. Existem outros SDKs que geram código para Android, mas a escolha foi pela SDK oficial para que fosse possível trabalhar com a plataforma nativamente. 4.2 Linguagem Java A linguagem utilizada pela plataforma Android é Java. Portanto, ao utilizar o SDK oficial, a escolha pela linguagem Java é um pré-requisito. Entretanto, a máquina virtual não é a padrão, e sim uma máquina criada especialmente para a plataforma, conhecida como Dalvik. Sendo assim, existe um namespace específico do Android, com classes especialmente criadas para este ambiente. Outra grande vantagem é a ampla documentação existente para Java disponível na Internet. A linguagem Java foi criada pela Sun Microsystems, que foi comprada pela Oracle, tendo como base o paradigma de orientação a objetos. Mais detalhes sobre a linguagem podem ser obtidos no site oficial da linguagem em <http://www.oracle.com/technetwork/java/index.html>. 4.3 IDE Eclipse O ambiente de desenvolvimento, Integrated Development Environment (IDE), utilizado é o Eclipse (Eclipse, 2011). É o IDE recomendado pela documentação oficial do SDK da plataforma Android, além de ser um IDE bastante completo e com variados recursos úteis ao desenvolvimento (tais como: integração com controles de versão e suporte a refatoração). 4.4 Fireworks A criação dos gráficos (imagens) foi feita utilizando o Fireworks (Fireworks, 2011). O Fireworks é um software proprietário da Adobe. O mesmo possui um período de experiência onde todas as suas funcionalidades estão disponíveis. É um editor fácil de usar e com recursos suficientes ao trabalho aqui realizado.
  • 10.
      10   4.5 GarageBand A ferramenta que foi utilizada para a produção sonora é o GarageBand (GarageBand, 2011). O mesmo faz parte de um pacote de softwares da Apple conhecido como iLife. Ele está disponível na instalação padrão do Mac OS X Snow Leopard e possui os recursos necessários para a confecção dos sons necessários. O mesmo possui uma biblioteca com efeitos sonoros e trechos de som que facilitam a criação de diversos conteúdos sonoros sem, necessariamente, precisar tocar algum instrumento. 4.6 Audacity Como software sonoro auxiliar, o Audacity (Audacity, 2012) foi utilizado, uma vez que o mesmo permite a conversão de um formato de áudio para outro. O Audacity é um software open source. 4.7 Astah* Para a modelagem dos casos de uso foi utilizado o Astah* Community (Astah, 2011). O mesmo dá suporte a diagramas do UML 2.0 e, na versão Community, é totalmente gratuito. 4.8 ObjectAid O ObjectAid (ObjectAid, 2011) foi utilizado para a geração dos diagramas de classe, uma vez que permite que os mesmos sejam gerados a partir do código existente. 4.9 OpenGL O OpenGL é uma especificação padrão para escrever aplicações e simular física, que produzem gráficos 2D e 3D. O padrão foi criado em 1992 pela Silicon Graphics Inc. (SGI) com o objetivo de ser uma Interface de Programação de Aplicativos, Application Programming Interface (API) ,independente. O OpenGL possui diversas versões, cada qual especificando um conjunto de funções que devem ser suportadas para que um hardware possa ser certificado para uma versão específica. Isso permite que tenhamos o processamento paralelo de informações em um hardware específico para este fim. No caso deste projeto, os gráficos são processados via OpenGL.
  • 11.
      11   5 Descrição da Solução Dada a natureza e complexidade de um jogo, o mesmo foi dividido em partes menores, possibilitando o seu desenvolvimento. Neste caso, há alguns módulos básicos dentro da arquitetura proposta: renderização, detecção de colisão, animação, som e entrada de dados. Esses módulos fazem parte de um todo conhecido como máquina de jogo (ou game engine). Cada um dos módulos foi desmembrado em suas funções menores e implementado dentro de um sprint. Mais detalhes sobre o que é um sprint estão presentes na Abordagem de Desenvolvimento. Entretanto, dentro do abordagem de desenvolvimento adotada, é importante a entrega de valor ao final de cada sprint. Como algumas tarefas podem ser divididas e abortadas em mais de um sprint, isso faz com que nem sempre, no desenvolvimento de jogos, se possa ter algo jogável ao final de um sprint. O que ocorre, neste caso, é uma diminuição da incerteza. Essa diminuição vem com o fato de que pequenas partes podem ser desenvolvidas e testadas, garantindo não só que o código funciona, mas que a ideia sendo trabalhada é aceita como esperado. Ao diminuir as incertezas de um jogo rumo ao mercado, estamos garantindo que o mesmo terá mais chances de dar certo, o que, por sua vez, agregará valor ao produto. Ou, de acordo com KEITH (2010, p. 18) “Um projeto ágil diminui a incerteza em pequenas iterações que incluem todas as partes do desenvolvimento”. Dentro deste relatório, encontra-se o Documento de Design de Jogo (Game Design Document – GDD). No mesmo temos detalhado o que será realizado em termos de jogo, com todos os detalhes sobre o mesmo. Entretanto, o GDD não dá uma visão macro de como o sistema é em relação a sua implementação. Essa visão ficará clara nos capítulos posteriores, por hora a figura 1 abaixo demonstra uma visão geral do sistema. Maiores detalhes são encontrados no capítulo 9. Figura 1 - Visão geral do sistema
  • 12.
      12   6 Abordagem de Desenvolvimento A estratégia escolhida é o Scrum, na sua variante Scrum Solo. O motivo desta escolha está na descrição da solução, a capacidade de diminuir as incertezas ao longo do tempo. Dado o caráter exploratório do projeto, gerenciar as incertezas é fundamental. De acordo com Keith (2010, p. 36), o Scrum é um framework para a criação de produtos complexos. Ao invés de desenvolver toda a documentação anteriormente a qualquer implementação, o Scrum encoraja ciclos menores de desenvolvimento, onde cada característica do produto é estudada, implementada, testada e entregue, para que o cliente possa avaliar o produto. Dentro do Scrum, em especial para desenvolvimento de jogos, existem, segundo Keith (2010, p. 44) os seguintes papéis: • Clientes e Stakeholders: Apesar de o cliente final de um jogo ser o jogador (ou gamer), este não influi diretamente sobre o projeto, entretanto os stakeholders os representam. Eles podem ser diversas pessoas envolvidas externamente, tal como publishers. Eles costumam definir vários itens do Product Backlog e prioriza-los; • Product Owner: É o membro do Scrum Team responsável pela intermediação entre os clientes e stakeholders e o Scrum Team. Ele representa os primeiros dentro do ciclo do Scrum, ao mesmo tempo em que facilita a comunicação entre as partes. É, também, responsável pelo Product Backlog; • Scrum Team: “É composto por um Scrum Master, um Product Owner e um time de desenvolvedores.” (Keith, 2010, p. 44); • Scrum Master: Responsável por facilitar o desenvolvimento, garantindo que o time tenha acesso aos recursos necessários e eliminando distrações; • O Time: O time de desenvolvimento, englobando profissionais de diversas áreas de conhecimento, de acordo com a necessidade do projeto. O Scrum também é formado pelos seguintes artefatos: • Product Backlog: É a lista de requisitos ou características necessárias ao projeto; • Sprint Backlog: É a lista de PBIs (Product Backlog Item) que serão realizados durante um Sprint; • Sprint: Uma iteração do processo de Scrum. Um sprint tem uma duração fixa entre duas a quatro semanas (o tempo exato depende de time para time). O Scrum também possui os seguintes encontros na sua prática: • Sprint Planning: é o encontro que define o que será trabalhado no próximo sprint; • Daily Scrum/Meeting: encontro diário do time de desenvolvimento; • Sprint review: encontro onde o resultado do Sprint é demonstrado; • Sprint retrospective: encontro onde o time de desenvolvimento avalia o sprint finalizado.
  • 13.
      13   Entretanto, o Scrum, da forma demonstrada, é de difícil aplicação quando há apenas uma pessoa no desenvolvimento. Para isso, o Scrum Solo é a solução encontrada. Nesta modalidade, os diversos papéis são descartados, mas os princípios e os artefatos do Scrum são respeitados, seguindo-se, então, as boas práticas do Scrum.
  • 14.
      14   7 Arquitetura do Sistema O Scrum, apesar de valorizar mais software funcionando do que documentação completa (Beck et al, 2001), não exclui a documentação que faz parte do processo de desenvolvimento, principalmente em um trabalho como um TCC. O desenvolvimento de jogos apresenta um documento próprio para o mesmo, conhecido como documento de design de jogo. O documento de design de jogo (GDD) é o principal documento no desenvolvimento de um jogo. É nele que se concentram todas as informações sobre o jogo e suas regras. É com ele que os diferentes envolvidos no processo irão basear suas decisões, pois é este documento que deve deixar claro o que é o jogo, numa linguagem acessível a todo o grupo. Fazendo um paralelo com um software de negócios, é no GDD que se encontram as regras de negócio, requisitos funcionais e não funcionais e outros necessários. O modelo utilizado é baseado no disponível em Digital Worlds (2010). O modelo foi produzido durante a preparação para um curso na The Open University (The Open University, 2011). Acrescenta-se a este documento, alguns outros documentos normalmente utilizados no desenvolvimento de software. Sendo assim, os mesmos se encontram presentes nas próximas subseções.
  • 15.
      15   7.1 Game Design Document 7.1.1 Título Blinded Walker 7.1.2 Descrição Curta O jogo consiste em guiar um protagonista vendado através de um cenário com diversas armadilhas. 7.1.3 Tipo/Gênero do Jogo O jogo é um misto de plataforma e puzzle. 7.1.4 Cenário O jogo passa em um mundo de fantasia. Este mundo não possui uma história específica ou especial. Ele apenas serve como fundo ao jogo e justificativa para a forma que o jogo se constitui. Neste mundo existem perigos aos seus habitantes: buracos sem fundo e afins. A gravidade neste mundo, também, é diferente, pois existem plataformas flutuantes. Essas plataformas fazem parte dos caminhos e rotas possíveis para se andar. Diversas escadas permitem que seus habitantes possam facilmente andar entre elas. 7.1.5 Descrição Longa O jogo é sobre um personagem (Bob) que gosta de se arriscar. Ele é conhecido como Blinded Walker, pois ele tem a mania de andar vendado. Ele diz que a sorte sempre está ao seu lado, e que não vai acontecer nada demais com ele. Ele possui uma equipe de uma pessoa (Arthur), que está sempre estressado com o seu colega. Bob sempre se venda e sai caminhando até encontrar com Arthur, que retira a sua venda e acaba com o desafio (assim, vencendo-se uma fase). Ao jogador cabe ‘guiar’ Bob através das fases, retirando os obstáculos e criando os caminhos necessários. O jogador, portanto, faz o papel da ‘sorte’ ao longo do jogo. O jogador só pode agir sobre regiões pré-definidas do cenário e sobre o personagem principal. As regiões pré-definidas são as regiões de blocos. Existem alguns tipos de blocos: pedra rachada, que pode ser destruída somente, espaço pontilhado sem identificação, pode ser criado e apagado, espaço pontilhado com relógio, cria bloco que dura por pouco tempo (tempo a ser verificado/ajustado) e espaço pontilhado com um ‘x’, bloco que pode ser criado e não mais apagado. Ao tocar sobre o personagem, ele muda o sentido do seu caminhar, ele também muda o sentido ao bater em algum obstáculo, mas cai em um buraco se o mesmo existir. O personagem, também, sobe escadas automaticamente e cabe ao jogador derrubá-lo caso não queira que o mesmo suba.
  • 16.
      16   A câmera se movimenta automaticamente, sempre mantendo o foco no personagem principal. O jogador não pode movimentar a câmera em momento algum do jogo. 7.1.6 Sistema de Jogo O sistema comporta os seguintes elementos: • Personagem do Jogador (Bob): caminha automaticamente durante todo o tempo de jogo, tendo o seu movimento modificado pelos seguintes eventos: o Blocos na altura do personagem ou paredes: muda o sentido do movimento para seu oposto; o Escadas: o movimento se torna vertical, sempre no sentido de baixo para cima (subida); o Toque do jogador: muda o sentido do movimento, seja o horizontal (forçando o personagem a caminhar no sentido oposto), seja o vertical (este só existente quando o personagem estiver subindo uma escada, fazendo o personagem cair da escada); o Ponto de chegada (Arthur): para o movimento e finaliza a fase (vitória); o Queda em armadilhas: para o movimento e finaliza a fase (fim de jogo). • Blocos: existem quatro tipos de blocos que reagem ao toque, sendo eles: o Rachado: bloco que poderá ser destruído através do toque do jogador, não pode ser construído; o Pontilhado: bloco que, através do toque do jogador, pode ser criado e destruído tantas vezes quanto forem requeridas; o Pontilhado com relógio: bloco que pode ser criado, mas que dura um curto período de tempo (especificar o tempo); o Pontilhado com um ‘x’: bloco que pode ser criado e não mais destruído. • Escadas: servem para subir, e somente subir, para um nível acima de plataformas. A escada não reage ao toque do jogador. Ativa a ação subir do personagem principal; • Ponto de chegada (Arthur): define o destino final de uma fase. Ativa o evento de vitória; • Armadilhas: as armadilhas são locais que ativam o evento de fim de jogo (o jogador perde). São representadas por diversos buracos (falhas) nas plataformas. 7.1.7 Game Play O jogo é jogado apenas através do toque. A mecânica é simples, o jogador apenas pode tocar em certos elementos que se destacam na tela e, a partir desse toque, um evento ocorre. Este evento pode disparar uma mudança no cenário (ao tocar em um bloco) ou mudar o sentido do movimento do personagem principal.
  • 17.
      17   Toques em outras regiões não causam nenhum evento. O jogador não poderá aplicar efeitos de zoom, nem arrastar a tela para visualizar outras partes do cenário. 7.1.8 Tela de título e telas de informações Devem existir as seguintes telas que não pertencem ao gameplay: • Tela de identificação do desenvolvedor: Uma tela simples, não necessariamente animada, onde o logo do desenvolvedor é claramente identificável; • Tela Título: Tela contendo o título do jogo e a opção de iniciar o jogo, indo para a tela de menu inicial. Esta tela deve aparecer após a tela de identificação do desenvolvedor. É esperado o título do jogo e um tema musical; • Tela de menu inicial: deve conter o mesmo background da tela título. Devem existir as opções básicas de inicio de jogo: [jogar], [pontuações], [opções] e [sair]. O item de menu [sair] será adicionado, prevendo uma possível adaptação a dispositivos sem botão físico de voltar; • Tela de pontuações: listará as fases já vencidas pelo usuário e a pontuação obtida em cada uma delas; • Tela de opções: o usuário poderá definir o nível sonoro para as músicas de fundo e para os efeitos sonoros. Devem ser utilizados sliders para este fim; • Tela jogar: na primeira inicialização dessa tela, aparecerá uma introdução aos personagens e a história do jogo (com a opção de pular). Na segunda utilização em diante, o jogador irá direto para a tela que lista os níveis existentes. Nessa listagem, o primeiro item será a possibilidade de rever a introdução, o segundo item em diante serão as fases em sua sequencia de jogo, sendo que uma fase só se torna disponível após a anterior ser vencida; • Tela de vitória de fase: a tela apresentará a pontuação obtida e irá parabenizar o jogador pela vitória, possibilitando ir diretamente para a próxima fase, ou voltar para a lista de fases; • Tela de fim de jogo: a tela apresentará uma mensagem de encorajamento e as opções de tentar novamente a fase ou ir para a lista de fases; • Menu in-game: durante o gameplay, o jogador poderá chamar um sistema de menu ao pressionar o botão de [pausar] na tela de jogo. Este menu será composto das opções de voltar para a fase, reiniciar a fase, voltar para a listagem de fases ou ir diretamente para a tela de menu inicial (facilitando o jogador sair do jogo). 7.1.9 Requisitos de Áudio As seguintes características são esperadas na parte sonora: • Deve existir a possibilidade de desabilitar os sons do jogo;
  • 18.
      18   • Música de background: tema musical que acompanhe o jogador durante o game play de uma fase; • Sons de alerta: devem existir diversos sons de alerta, vinculados a certos eventos do jogo: o Seleção de item de menu; o Seleção de nível para jogar; o Toque no protagonista; o Destruição do bloco ’rachado’; o Criação de bloco; o Temporizador do bloco temporário; o Inicio de fase; o Final de fase; o Queda em armadilha; o Troca de folha ao introduzir os personagens/história.
  • 19.
      19   7.2 Modelagem Funcional Estão presentes os Casos de Uso (para modelagem do sistema de menus e uso geral do jogo), mapa de transição (demonstrando a relação entre as telas do jogo), diagramas de classes e backlogs (Sprint). 7.2.1 Casos de Uso Figura 2 - Diagrama de caso de uso
  • 20.
      20   7.2.2 Mapa de Transição O mapa de transição demonstra a transição existente de uma tela para outra no jogo. A figura 3 abaixo apresenta o mapa de transição deste projeto. Figura 3 - Mapa de Transição
  • 21.
      21   7.2.3 Backlogs Aqui são apresentados os backlogs dos sprints realizados ao longo do projeto. • Sprint 01 o Sistema de Renderização § Criação da Atividade § Criação da superfície § Criação do buffer1 de renderização § Criação do sistema de câmeras § Criação do laço básico de jogo § Criação do thread2 de jogo o Ajustes GDD § Título § Descrição Curta § Tipo/Gênero do Jogo § Cenário § Descrição Longa § Sistema de Jogo § Game Play § Tela de título e telas de informações § Requisitos de Áudio • Sprint 02 o Sistema de Input § Captura do evento de toque § Transformação do ponto de toque de espaço em tela para espaço em jogo § Criação do mecanismo de tratamento do evento de toque o Sistema de carregamento e armazenamento de níveis § Definição do formato a ser utilizado § Criação dos elementos dentro do formato § Carregamento e gerenciamento dos recursos • Sprint 03 o Sistema de Colisão § Adaptação do BBox3 § Sistema de gravidade § Tratamento do evento de queda do personagem jogável • Sprint XX o Rescrita do sistema § Sistema gráfico (render) utilizando OpenGL § Colisão § Armazenamento de níveis (utilizando TXT) § Input • Sprint 04 o Sistema de animação                                                                                                                 1  Memória  de  uso  temporário.   2  Unidade  de  trabalho.   3  Classe  inicialmente  utilizada  para  tratamento  de  colisões.  
  • 22.
      22   § Definição dos sprites4 § Definição de vértices § Tratamento de animações § Sistema para desenhar os sprites § Sistema de gerenciamento de recursos • Sprint 05 o Assets gráficos § Plano de fundo (background) § Personagem principal (Bob) § Personagem secundário (Arthur) § Blocos diversos § Mensagem de vitória § Mensagem de derrota (game over) o Ajustes na documentação • Sprint 06 o Sistema de som § Música § Efeitos sonoros o Ajustes na documentação • Sprint 07 o Assets sonoros § Música de jogo § Efeitos sonoros diversos • Ação em blocos • Ação em personagem principal o Ajustes na documentação • Sprint 08 o Sistema de menus § Tela de logo § Tela de menu principal § Seleção de níveis § Menu durante jogo (nível) • Sprint 09 o Níveis de jogo • Sprint 10 o Validação § Criação dos formulários § Aplicação da validação § Análise dos resultados                                                                                                                 4  Maiores  detalhes  no  capítulo  9.7.1  
  • 23.
      23   7.2.4 Diagramas de Classes 7.2.4.1 Renderização A figura 4 demonstra o diagrama de classes vinculado ao sistema de renderização. Figura 4 - Diagrama de classes do sistema de renderização 7.2.4.2 Input A figura 5 demonstra o diagrama de classes vinculado ao sistema de input. Figura 5 - Diagrama de classes do sistema de input
  • 24.
      24   7.2.4.3 Colisão A figura 6 demonstra o diagrama de classes vinculado ao sistema de colisão. Figura 6 - Diagrama de classes do sistema de colisão 7.2.4.4 Uma visão geral das classes restantes A figura 7 demonstra uma visão geral das outras classes existentes neste projeto. Figura 7 - Uma visão geral de outras classes do sistema   7.3 Modelagem dos Dados Inicialmente foi pensado que existiria a necessidade de um armazenamento utilizando o SQLite, padrão na plataforma. Entretanto uma outra solução foi encontrada com o Shared Preferences, conforme item 9.13 deste trabalho.
  • 25.
      25   7.4 Modelagem de Interface Gráfica do Usuário A figura 8 demonstra o protótipo inicial para a interface gráfica do usuário durante o desenvolver de um nível. Figura 8 - Protótipo de interface com o usuário Bloco fixo Personagem não jogável (chegada) Escada Personagem jogável Bloco interativo
  • 26.
      26   8 Funcionamento do Sistema Com os trabalhos encerrados, o comportamento esperado do sistema é aquele previsto no nosso GDD. O jogo inicializa com uma tela de logo, sendo a mesma seguida de uma tela de menu principal, onde o nome do jogo esta presente. Os níveis são selecionáveis a partir de uma interface própria. O som pode ser ativado, ou desativado, a partir do menu principal. Uma exceção está presente em relação ao conteúdo do GDD: os slides contando a história. Para tais slides, é importante um bom desenho, que possa traduzir o que pretendemos passar de forma visual. Infelizmente não possuímos, ainda, um profissional que possa produzir tal material. O jogo inicia com uma tela que apresenta o logotipo do desenvolvedor, seguida por outra tela com o título do jogo. Essa segunda tela possui três ícones: um para a tela de créditos, outro para ativar/desativar o som e o terceiro para a tela de seleção de níveis. Para escolhe uma opção, basta tocar sobre o ícone desejado. A seleção de níveis tem o formato de um rolo de filme onde, tocando uma das pontas do rolo, é possível escolher um nível. Existe um ícone para retornar a tela de título e para entrar em um nível basta tocar sobre o mesmo. Durante o jogo existe a opção de pausar, representada por um ícone. Estando o jogo pausado, é possível voltar a seleção de níveis, reiniciar o nível ou continuar jogando. Essas opções são, também, representadas por ícones. Existe, ainda, alguns ícones nas telas de fim de jogo (quando o jogador perde) e vitória. Esses ícones permitem que, na tela de fim de jogo, voltar a seleção de níveis ou tentar novamente o nível e, na tela de vitória, voltar a seleção de níveis, ir para o próximo nível ou tentar novamente o nível atual. Maiores detalhes de como o jogo funciona podem ser verificados no GDD e no item 9.10 deste mesmo documento.
  • 27.
      27   9 Descrição dos desafios e soluções encontrados Dado que este formato de relatório favorece um projeto de negócio mais clássico, iremos abrir este espaço, onde os diversos questionamentos que aparecerem durante o desenvolvimento serão colocados, juntos com suas possíveis soluções e razões que levaram a certas escolhas. 9.1 O mundo como uma coleção de lista de vetores (ArrayList) O primeiro desafio encontrado foi como organizar o mundo do jogo. O mundo do jogo, dentro deste jogo específico, é cada nível disponível. Os níveis são compostos de diversos objetos, que descrevem o cenário de fundo, os blocos fixos, os blocos interativos, escadas, personagem jogável e não jogável. Há diversas formas que podem ser utilizadas: uma matriz, um vetor... etc. Inicialmente foi pensado em um modelo de grafo, pois o mesmo facilita a propagação de um evento, dada a sua estrutura. Um grafo permite que, a partir do nó raiz, seja simples enviar um evento de atualização aos nós existentes, uma vez que existe uma ligação direta entre eles. A figura 9 demonstra como um evento pode se propagar em um grafo. Figura 9 – Um evento se propagando em um grafo Um evento disparado na raiz facilmente se propaga. Esse modelo foi descartado após o TCC I, pois para lidar com os diversos tipos de elementos e eventos relacionados ao jogo havia uma complexidade acima do esperado. Houve uma falha em prever o quão complexo o sistema se mostraria. A solução encontrada para tanto foi a de trabalhar com lista de vetores. Essas listas são utilizadas para definir todos os blocos existentes no cenário, existindo uma lista, portanto, para cada tipo específico de bloco. As escadas também são definidas desta forma. Outros elementos (personagem principal, background, chegada, menus) são definidos individualmente. Isso facilita trabalhar com esses elementos e ainda mantem a facilidade para propagar um evento para todos estes elementos e parar esta propagação, se necessário. Em termos de código a estrutura a ser utilizada foi o ArrayList, um tipo de estrutura padrão do Java, o que nos garante uma boa documentação. 9.2 Renderizando de forma eficiente: aceleração na GPU Ainda em TCC I, a ideia era utilizar o SurfaceView (um dos elementos para trabalhar com interface padrão no Android) para a apresentação das diversas imagens ao usuário. Este view, apesar de ser otimizado para performance, ainda assim poderia causar situações de queda de performance. A solução na época foi a
  • 28.
      28   de restringir o que seria desenhado em cada chamada do método de desenhar, limitando a quantidade de trabalho realizada para este fim. Pensando nisso, foi criado um elemento responsável por representar o espaço nos eixos x e y que um objeto ocupasse. Com este intuito foi criado o BBox, que nada mais era do que uma classe para guardar os pontos que demarcavam o canto inferior esquerdo e o canto superior direito de um objeto, permitindo facilmente definir sua área para os testes necessários. Entretanto, mesmo com esse cuidado, alguns problemas de performance ocorriam. Outro ponto importante é a complexidade que este sistema agregava ao jogo. Refatorar o código, seja para reorganizar, ou por causa de novas características, estava sendo muito custoso. Dada essa realidade, uma outra solução foi procurada. Esta solução acabou sendo o uso de um outro elemento padrão para trabalhar com gráficos no Android: o GLSurfaceView (GLSurfaceView, 2011). Em relação ao SurfaceView, a mudança mais importante para o GLSurfaceView é a utilização de OpenGL. O OpenGL é um padrão amplamente utilizado no mercado para trabalhar com gráficos que são processados por um dispositivo gráfico especializado, a unidade de processamento de gráficos (Graphics Processing Unit – GPU). Este processamento especializado oferece um outro nível de performance, não somente por trabalhar com um processador especializado em gráficos, mas também por não precisar compartilhar a unidade central de processamento (Central Processing Unit – CPU) com outros processos do próprio jogo. O padrão específico utilizado neste projeto é o OpenGL ES 1.0 (OpenGL ES 1.0, 2011), que é o padrão com maior suporte entre os dispositivos com Android, uma vez que o mesmo é suportado pela plataforma desde a versão 1.0. Apesar de apresentar um novo padrão de performance para o projeto, onde, até agora, não foi necessário controlar o que deve ou não ser apresentado ao usuário, essa mudança apresentou um novo grupo de desafios. O OpenGL trabalha, por padrão, com um plano cartesiano que possui três eixos, sendo eles denominados x, y e z. O eixo x é um eixo horizontal, com o sentido de crescimento em direção para a direita. O eixo y é vertical, com o sentido crescimento em direção para cima. O eixo z é perpendicular ao plano formado pelos eixos x e y, e seu sentido de crescimento é em direção ao observador. Claro que é possível observar esse plano de outros ângulos, mas esta é a forma padrão de trabalhar com os mesmos. Para exibir imagens a uma saída, no OpenGL trabalha-se com o conceito de câmeras e cenas. Uma cena é um conjunto de objetos gráficos que são trabalhados para serem exibidos. Uma câmera define que espaço dentro do plano que o observador está vendo, definindo limites dentro do plano cartesiano onde os gráficos gerados são retornados ao dispositivo de saída. Essa câmera pode trabalhar com mais de um tipo de projeção, que deve ser escolhida também de acordo com o que é necessário. Em uma das formas, as imagens são geradas levando em consideração a posição do observador em relação a cena, criando um efeito de perspectiva, na outra a posição do observador não é levada em conta, criando uma imagem sem perspectiva. Esta segunda forma é a escolhida para trabalhar neste jogo que é em duas dimensões, e a aplicação de perspectiva poderia deformar as imagens. É importante lembrar que até é possível apresentar todo o espaço do OpenGL em uma tela, mas essa representação dificilmente teria algum valor prático, o mesmo pode ser dito em relação a apresentação de um nível de uma só vez. Para
  • 29.
      29   isso o sistema de câmeras deve definir qual o volume onde os gráficos gerados serão levados a tela do dispositivo. É válido lembrar que, apesar de que não vamos trabalhar com o eixo z, este volume definido na câmera deve contem algum valor em z e não zero. Por isso citamos volume, e não área. Este volume onde a câmera considera válido e, portanto, ‘filma’ o nosso conteúdo é chamado de view frustum. Outro ponto importante é que o OpenGL trabalha com vértices e superfícies. Um vértice é um ponto, dentro do espaço definido pelos três planos, que define uma borda de uma superfície. Uma superfície é um conjunto de vértices, a partir dos quais é definido o seu formato. Geralmente são usados três vértices, o que resulta em um triangulo. Vértices e superfícies não possuem informação de imagens, no máximo alguma cor. Para possibilitar o uso de imagens diversas, tais como as dos blocos que compõem um nível, é necessário passar ao OpenGL uma imagem e ligar uma, ou mais, superfícies a mesma. Esta imagem dentro do OpenGL é conhecida como textura. O que acontece é que neste projeto são trabalhadas imagens retangulares (os blocos, escadas, personagem e etc se baseiam em quadrados e retângulos, lembrando que o quadrado nada mais é do que um caso específico do retângulo), logo um triangulo não é a superfície mais recomendada as nossas necessidades. Para resolver esse problema, trabalhamos com dois triângulos encostados, o que nos permite ter a superfície adequada de forma simples e rápida. Mas nem tudo é tão simples. Ao trabalhar com dois triângulos, e tentar movimenta-los ao mesmo tempo, pequenas falhas na linha onde os dois se tocam podem ocorrer, gerando erros gráficos. Logo, simplesmente gerenciar dois triângulos lado-a-lado não é a melhor opção. A solução para este caso está dentro do próprio OpenGL. Existe como definir um certo número de vértices e utilizar índices que indicam ao OpenGL quais vértices utilizar para cada triângulo, nós apenas trabalhamos com esses vértices e índices. Desta forma, criamos os quatro vértices e os seis índices, e deixamos o OpenGL cuidar deste ‘retângulo’. Para isso ser possível, além dos quatro vértices e dos seis índices é preciso passar outra informação ao OpenGL, qual a forma básica que ele irá utilizar para aproveitar esses vértices. Com isso, o problema de existir um espaço entre os triângulos deixa de existir. Tendo a superfície pronta, só falta aplicar a textura a mesma. Isso é feito associando os vértices anteriormente citados com as coordenadas da textura. Logo, cada ‘ponta’ da textura é associada a um vértice, o que faz com que a textura seja aplicada ao longo de toda a superfície. Uma nota importante aqui, podemos utilizar quaisquer pontos das coordenadas da textura com os vértices que definimos para a superfície. Essa informação será de grande valia quando formos ver o sistema de animação. Finalizando o novo sistema de renderização encontra-se o fato de que o sistema foi pensado para ser independente da resolução física do dispositivo. Esse é um cuidado já prevendo a utilização do jogo em telas de diferentes resoluções e proporções. Este sistema é feito aproveitando que o sistema de eixos do OpenGL é independente do dispositivo utilizado para output. Neste projeto isso funciona da seguinte forma: uma câmera possui a informação da resolução física do aparelho e qual o tamanho nos eixos x e y do nosso view frustum. A partir dessas duas informações, passamos ao OpenGL que nosso viewport (a visão final para a qual a nossa câmera irá desenhar) vai da posição (0,0) até (resolução x da tela, resolução y da tela), garantindo que o que a câmera capturar será automaticamente
  • 30.
      30   escalonado pelo OpenGL para a nossa tela. Ou seja, o OpenGL captura a imagem utilizando nosso view frustum (que tem um tamanho arbitrário qualquer) e escalona para nosso viewport, de forma automática e sem perdas de performance. Temos que levar em conta que, ao fazer isso, o OpenGL pode escalonar nossa imagem para uma tela maior, ou menor, do que nosso espaço virtual do view frustum. Ao escalonar, algum algoritmo deve ser aplicado para permitir este trabalho. O algoritmo aqui escolhido é o que utiliza a cor mais próxima, o que garante que não haverá um efeito de perda de definição da imagem, caso a diferença entre os dois views seja muito grande. Por outro lado, isso pode levar aos gráficos apresentarem um fenômeno conhecido como pixelização, exemplificado na figura abaixo. A figura 10 demonstra o efeito de pixelização. A partir da imagem da esquerda a da direita é gerada e, ao escalonar a imagem, os pontos (pixels) que a compõe se tornam mais visíveis. Figura 10 – Exemplo de pixelização No jogo em questão o efeito não é um problema, na verdade é o que é esperado. Todo caso, a escolha por essa forma de trabalhar tem implicações em como a identificação de um toque foi feita, o que veremos a seguir. 9.3 Sentindo você: um sistema para entrada de dados Um jogo, para garantir a sua interatividade, precisa prover uma forma de o usuário participar ativamente do que está ocorrendo. A plataforma Android permite diversas formas de interação com o usuário: teclado, acelerômetros e toque. Dentro da dinâmica esperada neste jogo, o toque é a opção que supre todas as nossas necessidades. Para tanto, uma pequena coleção de classes foram criadas. • TouchEvent guarda um evento de toque. Basicamente possui o tipo de toque e a posição nos eixos x e y em que este toque ocorreu. • TouchEventPool é uma classe para pooling 5 de TouchEvent. Isso serve para tentar reutilizar os objetos de TouchEvent, diminuindo a instanciação e destruição de objetos durante a execução do jogo. • InputHandler é a classe que gerencia a entrada de dados, buscando objetos do pool, guardando-os de volta no pool e passando os objetos necessários as classes que os pedirem.                                                                                                                 5  Uma  classe  utilizada  para  pooling  é  uma  classe  responsável  por  instanciar  outra  classe   e  manter  a  referência  desses  objetos,  deixando-­‐os  disponíveis  para  quando  necessário.  
  • 31.
      31   9.4 Estou tocando em você, ou não? Outro problema que é encontrado no desenvolvimento de um jogo é a questão de para onde no jogo o input do jogador foi direcionado. No caso de um jogo baseado em toque, onde existir algum tipo de scrolling (movimento de câmera a outras regiões do nível), o tratamento dessa entrada de dados passa por converter o ponto de tela em um ponto de jogo. O ponto de jogo é onde, efetivamente para o sistema, o jogador interagiu. A partir desse ponto é que deve ser calculado se o jogador solicitou que o personagem jogável se movimente em outra direção, ou se um bloco deve ser acionado, ou se nada deve ocorrer. Na figura 11 temos uma representação da diferença entre a área de tela e a área de toque em um jogo onde existam scrolling horizontal e vertical. Notamos que um toque em área de tela equivalente as coordenadas (X, Y) = (10, 10), não seria necessariamente o mesmo ponto em área de jogo. Figura 11 – Diferença entre a área de tela e a área de jogo Área de jogo Área de tela Para descobrir qual é o ponto em área de jogo, para então saber onde de verdade foi o toque, devemos aplicar um cálculo que permita essa conversão. Aqui temos o impacto direto de trabalhar com um sistema independente de resolução do dispositivo que rodará o jogo. Para facilmente identificar este ponto dentro do espaço de jogo, começamos normalizando o vetor do toque e transformando o mesmo para uma região com a mesma área do nosso view frustum. Após isso, adicionamos a posição da tela a este vetor. Como a posição da tela está sendo, neste projeto, definida pelo ponto central da mesma, descontamos metade do tamanho do view frustum de cada eixo. Após essas operações, temos o ponto dentro do espaço de jogo definido de forma correta, e já podemos trabalhar com ele. Ter o ponto correto é o primeiro passo, o segundo é definir em qual objeto este toque foi dado. Para tanto, temos que testar esse toque contra uma região definida para cada objeto que compõem o nível e que pode reagir a um toque. Para este fim, a classe que era conhecida como BBox no TCC I foi rescrita e se tornou o nosso BoundingBox. A ideia por trás de um BoundingBox é definir as fronteiras de um objeto dentro do espaço de jogo, permitindo verificar se um ponto qualquer está contido dentro de sua área.
  • 32.
      32   Para o toque no personagem principal foi verificado que a proporção escolhida inicialmente entre os dois views existentes criava uma área muito pequena, o que dificultava acertar o personagem. Este problema foi corrigido ao mudar essa proporção, fazendo com que todos os elementos do jogo tenham representações maiores em tela. Esta sugestão veio do professor orientador e, temos de admitir, fez uma diferença considerável. 9.5 Definindo Níveis Um dos objetivos do jogo é possuir 10 níveis diferentes. Para tanto, deve existir uma forma de armazenar estes níveis de forma que seja possível edita-los de maneira simples (para permitir ajustes) e que não ocupem muito espaço (para não onerar demais o dispositivo do usuário). Algumas possibilidades para tanto seria o armazenamento em banco de dados, em um arquivo binário pré-compilado, um XML ou um TXT. O banco de dados poderia se tornar um pouco complexo, e nada amigável a uma rápida modificação. O binário pré-compilado seria a forma com maior desempenho para carregamento, mas seria necessário uma ferramenta que gerasse esse compilado integrada ao desenvolvimento. O XML, escolhido como opção em TCC I, foi descartado em pró do TXT, uma vez que, para o design desse jogo, o XML não apresentava vantagens sobre o TXT, além de que o TXT é um formato mais simples de trabalhar. Sendo assim, o TXT foi o caminho escolhido, por oferecer um meio termo entre complexidade, facilidade de edição e desempenho. Este TXT é posicional, onde cada posição em cada linha representa um espaço no nível. Como trabalhamos basicamente com retângulos, é fácil definir um mapa em TXT ao mesmo tempo que se tem ideia de como o mesmo está ficando em relação ao que será apresentado ao usuário, vide exemplo abaixo. A figura 12 apresenta um exemplo de TXT com a definição de um nível para testes. Figura 12 – Exemplo de um TXT com um nível para testes Para o carregamento deste TXT para um nível de jogo, algumas regras devem ser respeitadas: • Um espaço em branco representa um local sem item no jogo, mas o espaço vazio deve ser respeitado e levado em conta no posicionamento dos demais elementos; • Um ‘S’ representa um bloco sólido sem possibilidade de interação; • Um ‘B’ representa a posição inicial do personagem jogável. Na possibilidade de mais de um ‘B’ presente no TXT, apenas o último será considerado; • Um ‘C’ representa um bloco rachado, que pode apenas ser removido do cenário;
  • 33.
      33   • Um ‘W’ representa um bloco que pode ser ativado apenas uma vez; • Um ‘A’ representa um bloco que pode ser ativado e desativado quantas vezes o jogador julgar necessário, que inicializa desativado; • Um ‘a’ representa um bloco que pode ser ativado e desativado quantas vezes o jogador julgar necessário, que inicializa ativado; • Um ‘T’ representa um bloco que, após ativado, se mantem ativo por um intervalo de tempo; • Um ‘G’ representa o ponto de chegada (Arthur); • Um número natural entre 1 e 9 representa o índice do número de escadas a ser empilhadas. Este índice é multiplicado por quatro para se definir o número de escadas até o próximo andar. 9.6 Colisão: o que acontece entre nós Colisão é o que ocorre quando dois objetos dentro do jogo se tocam. Desde que, claro, eles possam se tocar. É comum trabalhar com mais de um plano, o que faz que existam objetos que não colidam, assim como alguns tipos de objetos que não colidem de forma alguma. Neste jogo, a colisão entre objetos é toda centrada no personagem principal. É ele que se movimenta podendo colidir com um bloco em seu caminho, é ele que pode colidir com uma escada, com o ponto de chegada e, até, com o chão, o que permite controlar se ele deve cair ou não. Para trabalhar com colisões, o BoundingBox criado para tratar eventos de toque foi modificado para testar a colisão com outro BoundingBox, uma vez que o mesmo já define a área de um objeto. Mesmo podendo reaproveitar uma classe já existente, isso não resolvia todos os casos de colisão do personagem principal com o espaço de jogo. Para resolver todos os casos, o personagem principal possui quatro BoundingBox, sendo eles: • BoundingBox padrão, com o nome de bounds: define a área exata do personagem. Utilizado para testes de toque do jogador e para verificar se, em uma queda, o personagem chegou ao chão; • BoundingBox groundBounds: utilizado para testar se o personagem ainda está caminhando sobre uma superfície. Quando o mesmo não está, ele começa a cair. Este BoundingBox está levemente deslocado para baixo no eixo y em relação ao padrão; • BoundingBox directionBounds: utilizado para verificar se o personagem bateu contra uma parede. É menor no eixo y em relação ao padrão, mas um pouco maior no eixo x. Isso evita que o personagem entre em uma parede antes de detectar a colisão; • BoundingBox ladderBounds: utilizado para testes contra escadas, para verificar se o personagem deve subir. É menor no eixo x em relação ao padrão, para evitar que o personagem suba pela escada sem estar na frente dela. Com essas quatro regiões é possível atendar a todos os casos existentes no jogo em questão. 9.7 O mundo é mais que imagens estáticas: um sistema de animação
  • 34.
      34   Até agora o jogo trabalhava com imagens estáticas para todos os seus objetos. Não que isso seja necessariamente ruim, é comum trabalhar com material temporário enquanto testamos um conceito ou outro ponto do sistema. Entretanto, ao entregar um jogo pronto, é esperado que os personagens se movimentem de alguma forma, refletindo o seu movimento em tela, por exemplo. Para este ponto o sistema de animação foi desenvolvido, buscando acrescentar de forma fácil esses movimentos aos elementos do jogo. Entretanto, antes de entrar em detalhes sobre como foi feito em código a solução, vamos ver como, em um jogo 2D, definimos os quadros de animação de um objeto. 9.7.1 Sprites, o inicio do movimento Jogos 2D costumam ter suas imagens desenhadas em 2D (sem surpresas aqui). O que acontece é que para ter um personagem caminhando, por exemplo, alguém deve desenhar todos os quadros dessa animação. Por quadro de animação se entende uma imagem estática que representa o movimento de um objeto em determinado tempo. Um movimento, logo, é composto de vários quadros que, ao serem trocados de forma ordenada, passam a impressão de movimento. Esses quadros, e aqueles que representam objetos sem animação também, possuem o nome de sprites quando trabalhamos com jogos 2D. Sendo assim, para cada movimento temos um conjunto de sprites, o que faz com que a técnica normalmente utilizada para trabalhar com essa animação se basear em utilizar um arquivo de imagem que agrupe todos esses sprites, arquivo este conhecido como sprite sheet. A partir desse agrupamento, criamos uma região de tamanho padrão e, então, percorremos este arquivo, utilizando um sprite por vez. Abaixo temos uma ilustração desta técnica. A figura 13 demonstra um sprite sheet com o sprite que representa o quadro de animação atual selecionado. Figura 13 – Exemplo de sprite sheet com um sprite selecionado Quando o sistema de renderização estava sendo apresentado, foi citado que quaisquer pontos nas coordenadas da textura podem ser utilizados para serem ligados a um conjunto de vértices. Como também já citado, para o OpenGL as imagens são texturas, logo com o sprite sheet não seria diferente. Sendo assim, é possível criar uma forma de vincular um conjunto de vértices a um pedaço específico de uma textura, permitindo o uso da técnica de animação anteriormente explicada. O sistema de animação é todo construído em torno dessa ideia, possuindo os seguintes pontos importantes: • Uma animação possui o tempo que a mesma deve levar em conta para mudar a imagem que deverá ser apresentada ao jogador;
  • 35.
      35   • Uma animação deve controlar se a mesma ocorre em loop, ou seja, se após o último quadro voltamos ao primeiro, ou se não existe loop; • Uma animação deve conter os diversos quadros utilizados para a sua necessidade. Definido como o sistema de animação deve se portar, a classe Animation foi criada, mas falta ainda definir como seriam definidos os quadros da animação. Como os quadros nada mais seriam do que regiões de uma textura, a classe TextureRegion foi criada, com o objetivo de guardar as informações necessárias sobre os diversos sprites contidos em uma textura, e poder passa-los a uma animação. Esta classe guarda a textura que é utilizada e em quais pontos dentro das coordenadas de textura a imagem que queremos se encontra. Essas informações são posteriormente utilizadas para ligar aos vértices necessários para apresentar a imagem ao jogador. Partindo desse principio, em que todas as imagem de uma animação podem estar presentes em uma única textura, por que não centralizar todos os objetos possíveis em uma só textura? Essa abordagem trás uma vantagem importante, utilizando uma textura ao invés de várias, temos menos chamadas para ligar a textura ao OpenGL e, portanto, menos mudança de estados, o que resulta em melhor performance. Mas o que exatamente queremos dizer com isso? 9.7.2 Uma breve história no tempo: Uma explicação do OpenGL e os estados O OpenGL define uma forma padrão e eficiente de trabalhar com dispositivos gráficos especializados, mas isso já sabemos. O que vamos ver tem haver mais com a forma de como ele funciona internamente. Iremos traçar um paralelo com uma fábrica, o que é um bom exemplo. Com OpenGL configuramos um estado, que é como se fosse configurada uma fábrica para produzir um determinado produto. Uma vez feita essa configuração, basta iniciar o processo e fabricar várias peças iguais, mas em alta velocidade. Quando ocorre de precisar fabricar um produto diferente, a fábrica precisa parar e ser reconfigurada, o que faz com que ela não possa produzir neste meio tempo, sem falar que é uma operação demorada. O OpenGL funciona de forma análoga. Ao setar uma configuração com um viewport, um view frustum, um padrão para escalonar, uma textura e etc, basta apresentar a imagem resultante ao dispositivo de saída em alta velocidade (o que resulta em vários quadros por segundo, também conhecido como frames per second – FPS). Se precisarmos trocar de textura, cada troca força um novo setup, o que gera uma mudança de estado, operação que é muito custosa dado a velocidade em que o OpenGL trabalha. Voltando a animação e a apresentação de imagens ao jogador, vamos, então, colocar todos os objetos possíveis no menor número de texturas, evitando quedas de performance por mudança de estados. Para possibilitar o trabalho com essas (utilizando uma expressão comum em fabricação em fábricas) bateladas, a classe SpriteBatcher foi criada. Ela é a ponte entre o sistema de animação, e as outras imagens apresentadas ao jogador, para o OpenGL.
  • 36.
      36   9.7.3 Detalhes tão pequenos de nós dois, ou mais: como funciona a animação Agora que temos o sistema de animação definido, podemos explicar como todo o sistema de animação e renderização funciona em sua versão final. Tudo inicia com a classe Game, que é responsável pelo bootstrap6 do jogo. Essa classe estende a classe Activity, que é uma classe padrão Android para uma atividade, e implementa a interface Renderer, que é a interface que devemos implementar quando queremos que uma classe possa ser usada como um renderizador para a classe GLSurfaceView (mais sobre essa classe adiante). Nesta classe Game é configurado que o jogo utilizará a tela cheia do dispositivo, escondendo a barra de status do sistema, também é configurado que não haverá a barra de título, com o nome do aplicativo. Como estendemos Activity, passamos a instância de Game para o construtor do GLSurfaceView e após, por implementarmos Renderer, setamos a instancia de Game como renderizador da nossa instância do GLSurfaceView. O GLSurfaceView é uma classe padrão do Android que representa uma superfície OpenGL para trabalharmos. O Android roda seus processos em um thread a parte, sem que precisemos fazer toda essa configuração. Outra responsabilidade do Android é fazer o loop que garante que o método onDrawFrame (que é utilizado para desenhar no dispositivo de saída) seja chamado o maior número de vezes possível. Esse método, junto com alguns outros utilizados pelo GLSurfaceView, estão presentes na classe Game, pois são os métodos que precisamos implementar da interface Renderer. O motivo de concentrar Activity e Renderer na classe Game é facilitar o gerenciamento do jogo, outras implementações podem separar esses elementos se assim acharem necessário. Tendo essa inicialização feita, guardamos a instancia do GLSurfaceView em um objeto auxiliar: Graphics. A partir deste, podemos facilmente acessar o próprio GLSurfaceView e algumas de suas propriedades mais utilizadas (largura e altura). Claro, uma classe somente com esse intuito não teria o por que de existir. A classe Graphics vai um pouco mais longe, guardando a instancia de OpenGL ES 1.0 (GL10) que utilizaremos em nosso processo. Assim, as classes relacionadas aos gráficos ficam agrupadas em um mesmo objeto. Uma observação importante é que recebemos uma nova instancia da classe GL10 toda vez que a superfície é criada (método onSurfaceCreated). Isso significa que toda a vez que nosso jogo perde o foco do dispositivo (quando, por exemplo, uma ligação é recebida), perdemos a superfície que temos (nossa instância de GL10 é invalidada). Logo, devemos sempre trabalhar com a instancia recebida por esse método. Esse comportamento se dá por uma escolha da plataforma, e que faz sentido: quando perdemos o foco, nossa aplicação não se apresenta na tela do dispositivo, logo não existe porque um processo que só serve para gerar imagens se manter rodando, consumindo recursos de forma desnecessária. Todo caso, essa instancia de OpenGL é que será utilizada no nosso processo de renderização. Ela é nossa instancia do OpenGL, e é ela responsável por receber todas as informações que resultarão em um belo jogo animado na tela de um smartphone.                                                                                                                 6  No  desenvolvimento  de  software,  uma  classe  responsável  pelo  bootstrap  é  a  classe  que   inicializa  as  outras  necessárias  e  garante  que  o  sistema  seja  inicializado  de  forma   correta.  
  • 37.
      37   Garantindo o acesso ao OpenGL, podemos começar a criar nossa representação gráfica, para isso duas outras classes servem de base: Stage e StageRenderer. A classe Stage representa uma abstração padrão de um nível de jogo. Ela guarda as instancias de todos os objetos num nível, e é responsável por passar o evento de atualização a todos eles. O Stage, também, executa os testes de colisão e notifica os outros objetos conforme necessário. Por fim, o Stage é responsável por receber um StageFile, que é um estágio carregado a partir de um arquivo TXT, e popular o nível com os objetos de acordo com o definido. O StageRenderer recebe a instancia de Stage, de Graphics e do SpriteBatcher (mais sobre este último mais adiante). Ele é responsável posicionar a câmera dentro do espaço de jogo, capturar o OpenGL e setar algumas opções, iniciar a batelada, passando a textura a ser utilizada pelo SpriteBatcher, passar os objetos a serem desenhados ao SpriteBatcher e chamar o método do SpriteBatcher que desenha a nossa tela. No processo de buscar os objetos ao SpriteBatcher, o StageRenderer busca as regiões de textura (TextureRegion) a serem utilizados, fazendo chamadas aos diversos objetos e suas respectivas classes de animação (Animation). Para facilitar o trabalho com as diversas texturas e regiões de texturas a classe AssetCollection foi criada. A mesma possui uma coleção estática de objetos a serem utilizados dentro do jogo. Atualmente a coleção inclui Animation, Texture e TextureRegion. Em breve teremos a inclusão das classes relativas aos efeitos sonoros e músicas. 9.8 Produzindo os gráficos e uma descoberta Após a definição do sistema de animação, chegou o momento de produzir as imagens que são utilizadas no jogo. Essas imagens deveriam conter um mínimo de elementos para que fosse possível representar todos os elementos do jogo conforme o GDD. Durante algum tempo, existiu um bom número de tentativas de produzir uma arte original, mas foi algo que não se provou produtivo. Apesar de todo o esforço, uma verdade ficou: faltou talento para desenhar. Para que o jogo não ficasse sem as imagens necessárias, o que poderia comprometer o trabalho, a solução foi buscar essas imagens em algum lugar na internet. Foram encontrados dois conjuntos de imagens, um proveniente do ‘WidgetWorx’ (WidgetWorx, 2012), disponíveis com uma licença ‘Common Public License’ versão 1.0 (CPL, 2012), o outro conjunto proveniente de ‘The Spriters Resource’ (TSR, 2012), disponíveis sem uma licença específica. É importante frisar que o jogo não será publicado com nenhuma imagem pertencente a esses conjuntos. O que será realizado, como trabalhos futuros, é a contratação de um profissional para este fim: produzir os diversos elementos gráficos do jogo. Sendo assim, o que temos atualmente pode ser visto como imagens do tipo place holder em versão de luxo. Em especial por conta do segundo conjunto de imagens, o qual se mostrou uma surpresa.
  • 38.
      38   9.8.1 Benchmarking Como citado anteriormente, o segundo conjunto de imagens foi uma interessante surpresa. Talvez, até mais do que isso. É muito comum, em termos de trabalhos diversos, que existam sistemas com funcionalidades próximas a um novo sendo produzido, ou até mesmo um concorrente para o mesmo segmento que desejamos atender. Neste caso, é comum que certas similaridades ocorram. O mesmo pode ocorrer com jogos. Jogos eletrônicos existem a mais de 30 anos, conforme podemos verificar pela data de lançamento do Atari, por exemplo. O Atari (Atari, 2008) foi lançado em 1977 e é considerado o primeiro console de grande sucesso. Isso faz com que muitas ideias já tenham sido convertidas em jogos. Algumas vezes, esses jogos usam hardware adicional em relação a aquele lançado inicialmente, e o mouse do SuperNES (SNES), um console da Nintendo, é um exemplo desse tipo de hardware. O mouse do SNES foi lançado em 1992 e recebeu uma coleção de jogos que utilizavam o dispositivo. Entre eles um conhecido como ‘Mario & Wario’, lançado oficialmente somente no Japão em 1993. O jogo em questão, publicado pela Nintendo, possui premissas praticamente idênticas a do jogo deste trabalho: um personagem que não pode enxergar deve ser guiado por um cenário. Entretanto, o trabalho da Nintendo possui algumas diferenças: • Um personagem vilão (Wario) cobre a cabeça do personagem jogável com um objeto (balde, casca de ovo, etc); • Como o jogo não é para telas de toque, e sim para ser jogado com um mouse, um ponto de referencia é necessário, neste jogo o ponto é uma fada, que é controlada pelo jogador; • Existem 3 personagens selecionáveis, cada um representando um nível de dificuldade (existe uma diferença na velocidade de caminhar entre eles); • Existem blocos com tamanhos variados; • Existem blocos com outros efeitos (andar mais rápido, escorregar); • Existem combates com o personagem vilão em batalhas; • Existem moedas a serem coletadas ao longo das fases; • Existem inimigos que devem ser impedidos de tocar o personagem principal ao longo das fases. O jogo da Nintendo em questão foi jogado utilizando-se de emulação, o que permitiu a coleta dessas informações. Tendo esse conhecimento em mãos, a decisão foi em tornar o ‘Mario & Wario’ um benchmarking para o jogo desenvolvido neste trabalho. Ter uma base para comparações permite explorar onde há possibilidades de melhorias e não cometer os mesmos erros que em outras plataformas. Todo caso, uma dúvida legítima ficou neste caso. Ao longo desses 31 anos, muitos jogos foram jogados. Alguns com mais dedicação, outros apenas para conhecer. É possível que tenha existido um contato anterior com o ‘Mario & Wario’, e isso tenha influenciado o conceito desenvolvido aqui. Entretanto, não existem recordações sobre o mesmo.
  • 39.
      39   9.9 Eu posso ouvir você: um sistema sonoro Sons fazem parte do nosso dia-a-dia, e estão associados aos mais diversos eventos. Uma corda que vibra (violão), uma borracha sendo utilizada para desacelerar uma grande massa (um carro freando), e etc. Nada mais natural de ter sons associados a eventos em nosso jogo, mais uma música de fundo para animar o clima. A plataforma Android disponibiliza duas classes para trabalhar com sons, uma mais adequada para músicas, MediaPlayer (MediaPlayer, 2011), e outra mais adequada para efeitos sonoros, SoundPool (SoundPool, 2011). Ambas são fáceis de lidar, mas para simplificar o seu uso neste jogo, duas classes foram criadas Music e SoundFX. A classe Music serve para controlar as músicas que tocarão no jogo. Ela encapsula MediaPlayer, adicionando algumas facilidades para o tratamento com o som. Já SoundFX serve para os efeitos sonoros do jogo. Ela recebe uma instância de SoundPool e o identificador de um efeito sonoro presente no SoundPool, assim agrupando os pré-requisitos para executar um efeito sonoro. 9.9.1 Produzindo sons Os sons que devem acompanhar os diversos acontecimentos no jogo, seja a música de fundo, que não teve distrair o jogador, ou os diversos efeitos sonoros, devem possuir um mesmo tema. Isso significa que os sons não podem serem discrepantes num sentido de que um som seja típico de desenhos animados, e outro de um disparo extremamente realista. E, claro, os sons devem acompanhar o estilo do jogo, sendo tão alegres, ou sinistros, quanto o ambiente a ser criado. O programa utilizado, GarageBand, possui um grande número de sons para possibilitar a montagem de músicas em diversos estilos. Alguns desses sons possuem a denominação de cartoon, ou seja, desenho. Estes sons de desenho foram a base para as montagens e cortes utilizados no jogo. O Audacity auxiliou nesta tarefa permitindo um corte mais fácil de segmentos de sons e a conversão para um formato melhor para trabalhar com a plataforma Android. 9.10 Sistema de menus O sistema de menus deve atender o diagrama de caso de uso presente no item 7.2.1 deste trabalho. Para tanto, algumas imagens tiveram de ser criadas especificamente para este fim. Estas imagens representam a possibilidade de ir a próxima tela, retornar, tentar novamente um nível, ativar e desativar o som e ver os créditos. O sistema de menus funciona com o toque, entretanto não utiliza a dinâmica de arrastar para mostrar outros conteúdos, como poderia ter sido realizado na tela de seleção de fases. Mas vamos entrar em mais detalhes sobre as telas, comentando uma a uma. A primeira tela é a tela de logo. Nela apresentamos o nosso logotipo, para que o jogador possa identificar quem é o responsável pelo jogo. Não há nenhum tipo de interação nesta tela, a mesma fica presente durante um tempo pré-determinado e depois dispara a próxima tela. Na figura 14 abaixo, a tela em questão.
  • 40.
      40   Figura 14 - Tela de logotipo (logo) Logo após transcorrido o tempo da tela de logo, a tela que é apresentada ao jogador é a tela de título. Esta tela mostra o título do jogo, possibilitando facilmente identificar o jogo a ser jogado. Neste tela é possível acessar os créditos, pelo item de menu que se assemelha a um ‘i’, ativar e desativar o som, pelo ícone que se assemelha a uma caixa de som, e entrar na tela de seleção de fase, no ícone que se assemelha a uma seta apontando para a direita. Ainda sobre o som, o retorno visual de que o som está ativo ou não acontece no próprio ícone que representa o som: linhas que representam o som saindo da caixa significa que o som está ativo, um ‘x’ ao lado da caixa representa que o som não está ativo. A figura 15 abaixo demonstra a tela de título.
  • 41.
      41   Figura 15 - Tela de título A próxima tela que abordaremos é a de seleção de nível (figura 16). Nesta tela é possível voltar a tela de título, utilizando a seta apontando para a esquerda, ou selecionar e entrar em um dos níveis disponíveis. Os níveis estão disponibilizados em um formato que lembra um rolo de filme. É uma metáfora que ainda funciona, mas que no futuro, com a falta de filmes físicos neste formato, pode não dar tão certo. Para selecionar uma fase é necessário tocar nos cantos do rolo, e a próxima fase rola até a visão do usuário. Uma vez centralizada na tela, basta tocar no nível para inicia-lo. Entretanto, existe um mecanismo que limita o acesso a um próximo nível: um novo nível só se torna disponível após o nível imediatamente anterior ao mesmo for vencido. Centralizado sobre o quadro que representa o nível existe o número do nível e sua melhor pontuação. Pelo número do nível o jogador sabe onde está, e a pontuação permite que ele possa rapidamente verificar qual foi o seu melhor desempenho em um nível qualquer. No caso de ser um novo nível, ainda não jogado, a pontuação aparece zerada (um zero), indicando que o jogador ainda não possui pontuação na mesma.
  • 42.
      42   Figura 16 - Tela de seleção de nível Após a seleção de um nível, chegamos a tela de jogo (figura 17). O jogo inicia em um estado de espera. Assim que o jogador realiza o primeiro toque em tela, o jogo começa a acontecer (Bob começa a caminhar) e, então, o jogador deve fazer o possível para conquistar esse nível. A tela de jogo possui mais um de estado: a espera inicial, onde o jogo aguarda o toque inicial do jogador, o estado de jogando, onde Bob caminha pelo cenário e deve ser guiado, o estado de pausado, onde o jogador pode dar um tempo para descansar, o estado de nível conquistado e o estado de perder o jogo, quando Bob cai em algum buraco. A tela com o estado de jogo rodando é igual a de estado de jogo em espera inicial (figura 17). A diferença para a espera inicial é que Bob está ativamente se movimentando e o jogador deve guia-lo. Durante esse estado, um ícone de pausa fica disponível na parte superior esquerda da tela para que o jogador possa pausar o jogo assim que necessário.
  • 43.
      43   Figura 17 - Tela de jogo Ao tocar o ícone de pausa, a tela de pausa é apresentada ao jogador (figura 18). Nesta tela existe uma mensagem avisando que o jogo está pausado e três ícones para ações: uma seta apontando para a esquerda, que serve para voltar a tela de seleção de fase, uma seta apontando para a direita, que serve para voltar ao jogo atual, e uma flecha girando, que serve para reiniciar o nível. Esta tela também aparece automaticamente se o jogo perder o foco do dispositivo, seja por uma ligação ou outro evento. Desta forma, ao voltar ao jogo, o jogador tem tempo para focar novamente na tarefa que estava realizando no nível em questão.
  • 44.
      44   Figura 18 - Tela de pausa Existem duas alternativas de final de nível: conquistar o nível ou perder o nível. Para cada condição uma tela diferente é apresentada ao jogador. A tela de fim de jogo (figura 19) é apresentada quando o jogador perde o nível. Esta condição é alcançada quando Bob cai em algum buraco existente em um nível. Nesta tela, junto com a mensagem de fim de jogo, dois ícones estão disponíveis: uma seta apontando para a esquerda, para retornar a tela de seleção de nível, e uma flecha girando, para tentar novamente o nível atual.
  • 45.
      45   Figura 19 - Tela de fim de jogo A tela de vitória, ou de conquista de nível, é demonstrada na figura 20. A mesma ocorre quando o jogador consegue guiar Bob com sucesso até Arthur. Nesta tela existe a mensagem de que o jogador venceu e três ícones: seta apontando para a esquerda, voltar a tela de seleção de nível, seta apontando para a direita, ir para próximo nível, e flecha girando, tentar o nível novamente. O ícone que leva a próxima fase só aparece se existe uma próxima fase. Logo abaixo dos ícones é apresentada a pontuação obtida pelo jogador naquela partida.
  • 46.
      46   Figura 20 - Tela de vitória A tela de créditos (figura 21) é uma tela simples. Ela é composta das informações de crédito e de um ícone que representa voltar a tela de título. Figura 21 - Tela de créditos
  • 47.
      47   9.11 Montando níveis: mais desafios A proposta deste projeto é ter dez níveis com dificuldade crescente. Dificuldade aqui é definido em o quão complexo é levar o personagem principal (Bob) do ponto inicial até a chegada (Arthur). Os obstáculos devem derivar apenas do posicionamento desses dois personagens já citados e os diversos tipos de blocos e as escadas. A abordagem para a montagem dos níveis foi bastante influenciada pela forma como foi decidido como os elementos do jogo seriam apresentados ao jogador. Existem diversas formas de apresentar os elementos de um jogo a um jogador: tutoriais, sistemas de ajuda, informações durante o jogo e etc. Para este projeto, a solução adotada foi um pouco diferente: o jogador deverá aprender sozinho as dinâmicas do jogo durante o jogar. Para que isso possa ocorrer, os níveis são montados para que o jogador seja forçado a lidar com alguma dinâmica especifica. No primeiro nível é apresentado um bloco que pode ser criado e removido e sem dominar este conceito, não é possível terminar o nível em questão. Em níveis subsequentes, outras dinâmicas são apresentadas uma a uma, o que evita exigir muito do jogador. 9.12 Pontuação Um jogo não está completo se não houver uma forma de avaliar a performance do jogador. Seja para que o jogador tenha ideia de quão bem foi, seja para que um jogador possa se vangloriar sobre outro jogador. Neste sentido o sistema de pontuação foi criado. O jogo, por estar presente em um dispositivo móvel, contem níveis que não são longos e deve ser jogado com o toque. Pensando nisso, o sistema criado leva em conta duas variáveis: o tempo transcorrido durante uma partida e o número de toques utilizados. Para que o calculo da pontuação possa ocorrer, existem valores de referência para o tempo transcorrido e o número de toques. Quando encerrado um nível, os valores de tempo e toques do usuário são subtraídos dos de referencia. Estes valores resultantes são, então, utilizados em um calculo que desconsidera valores negativos (caso o jogador tenha demorado demais / usado muitos toques), multiplicando-os e apresentando o resultado desta multiplicação como pontuação do nível. As equações aqui descritas são as seguintes. !" = !" − !" Onde Vt é o valor a partir dos toques, Vr é o valor de referencia para toques e Vu é a quantidade de toques utilizadas. !" = !" − !" Onde Tt é o valor a partir do tempo, Tr é o valor de referencia para o tempo e Tu é o tempo utilizado. !" = !"  !  !"  (!"  !" > 0  !  !" > 0) !" = !"   !"  !" > 0  !  !" ≤ 0 !" = !"   !"  !" ≤ 0  !  !" > 0 !" = 0   !"  !" ≤ 0  !  !" ≤ 0 Onde Pt é a pontuação total obtida.
  • 48.
      48   9.13 Persistindo dados Existem alguns valores que devem ser persistidos entre uma partida e outra de um jogo, e aqui não é diferente. Dados como a escolha por desativar o som, pontuação por nível, níveis disponíveis e qual o último nível selecionado devem ser guardados para uso futuro. A plataforma Android disponibiliza algumas formas de persistência de dados, incluindo a opção Shared Preferences (SharedPreferences, 2012) que é utilizada neste projeto. Shared Preferences é uma forma de persistir dados que trabalha com pares de chave-valor para tipos primitivos da linguagem. Como não existe complexidade nos dados a serem persistidos pelo jogo, esta opção é adequada a nossa necessidade. Para tanto, o método utilizado pela Shared Preferences para buscar um valor aceita dois parâmetros: o nome da chave da qual queremos o valor e um valor padrão, caso a chave não exista. Isso permite que, na primeira utilização do jogo, não ocorra erros por falta de dados e permite que não seja necessário um método de inicialização da base para acomodar os dados. Já o método que guarda o dado aceita o nome da chave e o valor. É importante notar que os métodos para acesso aos dados são específicos para cada tipo de valor primitivo: getInt, setString e etc. Logo é necessário planejar como melhor utilizar estes métodos para atender a necessidade em questão. Neste projeto o valor vinculado ao estado do som, ativado ou não, é definido por um booleano, que define se o som está desativado, a fase selecionada e a fase máxima a qual o jogador tem acesso são inteiros e a pontuação é um string. O motivo de a pontuação ser um string tem relação em como o sistema trabalha internamente ara apresentar a pontuação em tela. Para evitar muitos acessos ao Shared Preferences a seguinte estratégia foi adotada. A persistência da opção de som só acontece no momento em que o jogo perde o foco para ser finalizado. O mesmo somente é acessado na inicialização do jogo. Para os dados relativos aos níveis a persistência acontece no momento da vitória, para os casos de pontuação e fase liberadas, ou na inicialização, no caso do nível atual pré-selecionado. Essas informações de níveis e pontuação são acessadas no momento do carregamento de seleção de fases e no momento de salvar os dados novamente, para comparações.
  • 49.
      49   10 Validação 10.1 Estratégia O sistema foi validado a partir da interação de alguns usuários representando o público em geral. O teste consistiu em deixar o usuário interagir de forma livre com o jogo. Existiram algumas intervenções nos casos onde o usuário esqueceu que deveria jogar o jogo para a dinâmica em questão. Era esperado que o jogador pudesse, facilmente, interagir com o jogo a partir das instruções contidas no mesmo. Para a verificação de que foram alcançados os objetivos propostos, foi confeccionado um questionário, cujo modelo se encontra disponível no apêndice A deste documento. A amostra populacional foi composta de 11 elementos, de diferentes faixas etárias, o que possibilitou a análise das diferenças entre as percepções dos usuários por faixa etária. Entretanto, existe um objetivo deste trabalho que não pode ser validado pelos usuários. O objetivo ‘Sistema de renderização que reutilize diversas texturas’ não é perceptível a quem está jogando. Este ponto foi realizado com o uso de um atlas de texturas, o TextureRegion e com o uso do SpriteBatcher. Esta combinação garante que uma textura possa ser reutilizadas para mais de um objeto. A validação deste objetivo é a quantidade de texturas existentes no jogo: três. A partir dessas três texturas todos os elementos do jogo são compostos visualmente. Na figura 22 abaixo temos as três texturas colocadas lado a lado. Figura 22 - As três texturas do jogo Os outros objetivos puderam ser validados pelos usuários durante uma partida. Para esses casos foi utilizado um questionário criado a partir do ISO/IEC 25000 – SquaRE (ABNT NBR ISO/IEC 25000:2008, 2012). Essa escolha foi realizada uma vez que a norma em questão é uma das mais importantes normas internacionais a respeito da caracterização e medição da qualidade de produto de software. A partir da mesma, a validação dos objetivos foi estruturada da seguinte forma.
  • 50.
      50   Tabela 1 - Qualidade em Uso Característica Atributo Satisfação O usuário se diverte ao jogar Tabela 2 - Qualidade Interna/Externa Característica Sub-característica Atributo/Objetivo Confiabilidade Maturidade O jogo apresenta erros Usabilidade Apreensibilidade É fácil aprender as dinâmicas do jogo Funcionalidade Adequação O jogo apresenta 10 níveis com complexidade crescente O sistema sonoro possui música de fundo e efeitos sonoros O sistema de animação funciona O usuário possui controle sobre onde está tocando A relação entre o atributo de qualidade e a pergunta no questionário é apresentada na tabela seguinte. Tabela 3 - Atributo x Questão Atributo/Objetivo Questão O usuário se diverte ao jogar O jogo é divertido O jogo apresenta erros O jogo não possui erros É fácil aprender as dinâmicas do jogo Foi fácil aprender a jogar O jogo apresenta 10 níveis com Me senti mais desafiado ao longo das complexidade crescente fases O sistema sonoro possui música de Sons e músicas tocam juntos fundo e efeitos sonoros O sistema de animação funciona O personagem é animado de forma adequada O usuário possui controle sobre onde O controle é fácil / O toque funciona bem está tocando Como um extra, duas questões foram levantadas para avaliar o retorno sobre o estado atual dos gráficos e sons. A ideia é validar se realmente existe a necessidade de retrabalhar essas duas questões, possibilitando uma maior satisfação do jogador. Algumas das questões do questionário utilizam a escala de Likert. Esta escolha foi feita para facilitar um usuário a expressar sua opinião em determinadas questões do questionário sem precisar se preocupar em quantificar a resposta em termos de números. Outro ponto importante foi a adição de perguntas que permitam identificar o usuário de acordo com seu perfil: idade, sexo, experiência anterior com jogos e quais seus gêneros favoritos. Isso nos permite cruzar essas informações para ajudar a identificar o melhor público para o jogo. Essa informação possibilita um melhor planejamento de ações de divulgação do mesmo, caso exista interesse, além da própria análise dos dados.
  • 51.
      51   10.2 Consolidação dos Dados Coletados Com os dados coletados, podemos seguir com algumas análises. Começamos com uma visão de como ficou a avaliação de cada atributo. Gráfico 1 - Me senti mais desafiado ao longo das fases No gráfico 1 acima, podemos ver que o jogador se sente mais desafiado ao longo das fases, concordando de alguma forma em 82% dos casos. O resultado é muito satisfatório e um bom indicador para como trabalhar com as próximas fases. Gráfico 2 - O controle é fácil O gráfico 2 mostra que o controle é fácil para a grande maioria, com uma exceção. Entretanto, durante o jogo, diversas tentativas de utilização de comandos não suportados pelo jogo foram observados, entre eles: arrastar elementos e inclinar o dispositivo onde o jogo estava sendo jogado.
  • 52.
      52   Gráfico 3 - O toque funciona bem No gráfico 3 podemos observar que o toque funciona bem, mas existiram algumas observações quanto a região em que o toque era detectado: alguns jogadores gostariam que essas regiões fossem um pouco maiores. Gráfico 4 - Música e sons são agradáveis No gráfico 5 podemos perceber que a parte sonora foi bem aceita. Uma parte dos entrevistados, 18%, notou a pouca variedade sonora e a diferença de volume entre diversos efeitos sonoros e em relação a música de fundo.
  • 53.
      53   Gráfico 5 - Os gráficos são bonitos No gráfico 5 aparece o que é uma surpresa: uma alta aceitação dos gráficos atuais, mesmo que eles sejam pouco trabalhados ou não respeitem um mesmo estilo gráfico. Gráfico 6 - O jogo é divertido O conceito de guiar um personagem em cenários variados possui apelo entre os jogadores, conforme o gráfico 6. É interessante notar, entretanto, que alguns jogadores se divertiam com alguns erros (bugs) encontrados no jogo.
  • 54.
      54   Gráfico 7 - Foi fácil aprender a jogar O gráfico 7 mostra que nem sempre é necessário um tutorial. Houveram algumas dúvidas quanto a como jogar, mas as mesmas foram, em grande parte, solucionadas a partir de tentativa-erro dos próprios jogadores. Gráfico 8 - O jogo não possui erros O gráfico 8 demonstra que, apesar dos cuidados, alguns erros ainda assim chegaram aos jogadores. Entre os erros observados estavam problemas com colisões, a música de fundo que parava de tocar e a aplicação fechar.
  • 55.
      55   Gráfico 9 - O personagem é animado de forma adequada O sistema de animação funcionou conforme esperado, o que refletiu no gráfico 9. Um jogador, todavia, notou que apenas o personagem principal e um tipo de bloco era animado. Gráfico 10 - Sons e músicas tocam juntos O gráfico 10 contem um reflexo direto de um bug presente no código. Em um dado momento a música de fundo simplesmente parava de tocar, e só reiniciava se o jogo fosse fechado e aberto novamente. Ao longo das partidas, alguns comentário e sugestões foram feitos, sendo alguns dos mais interessantes: • “Bah, tchê... não dá para esse cara andar mais rápido?” • “Engraçado que esse cara anda arrastando a perna.” • “Aí, que legal. Posso colocar no meu telefone?”
  • 56.
      56   Outra questão interessante é a de que o jogo acabou sendo jogado em dispositivos diferentes. No dia da validação existiam mais dois dispositivos Android disponíveis, cada um com configurações diferentes. Na tabela 4 abaixo, temos um resumo destas configurações. Tabela 4 - Tabela de dispositivos Aparelho Dispositivo 1 Dispositivo 2 Dispositivo 3 (Desenvolvimento) CPU 1GHz Cortex-A8 600MHz ARMv6 Dual-core 1.2GHz Cortex-A9 GPU PowerVR SGX540 Adreno 200 Mali-400MP Resolução da tela 480x800 240x320 480x800 Versão Android 2.3 2.3 4.0 Quantidade RAM 512MB 384MB 1GB O jogo rodou sem maiores transtornos em todos os aparelhos, mantendo um excelente desempenho. O único porem foi com o aparelho com melhor resolução, que também possui uma relação diferente na proporção de sua tela. Por conta desta diferença de proporção, os gráficos ficaram levemente distorcidos. Esse é um ponto que deve ser trabalhado para um lançamento em mercado. O total de participantes na validação foram de 11 jogadores. Alguns com maior convívio com jogos, outros com menos. Abaixo temos mais informações sobre o grupo. Gráfico 11 - Idade O gráfico 11 revela informações a respeito da idade dos jogadores do grupo que validou o trabalho. É um público jovem, em especial por conta da recusa por pessoas com mais idade em participar do trabalho. Essas pessoas se negavam alegando não saber jogar.
  • 57.
      57   Gráfico 12 - Sexo A maior parte do grupo é do sexo masculino, conforme verificado no gráfico 12. Uma das razões pela baixa quantidade de mulheres é o local principal onde a validação foi realizada: uma empresa de TI. Gráfico 13 - Possui videogame Uma boa parte dos participantes não possui um videogame, nem mesmo quando um computador foi considerado como videogame, no caso de jogadores de computador. O resultado está no gráfico 13, onde vemos esse ponto refletido.
  • 58.
      58   Gráfico 14 - Horas/Semana No gráfico 14 temos um reflexo da questão da posse de um videogame, com uma grande quantidade de jogadores jogando dez ou menos horas por semana. Desse grande grupo que investe poucas horas por semana em jogos, quatro declararam não gastar nem uma hora por semana, apontando com um zero a quantidade de horas. Gráfico 15 - Quantidade de videogames que já possuiu Quando indagados a respeito da quantidade de videogames que já possuíram, temos o resultado do gráfico 15. Isso mostra que algumas pessoas que já tiveram um videogame no passado, hoje já não o tem. Do grupo, apenas uma pessoa, uma mulher, nunca teve um videogame.
  • 59.
      59   Gráfico 16 - Gênero favorito No gráfico 16 temos o gênero favorito dos jogadores. Mesmo aqueles que não possuem videogame, ou declararam não jogar, escolheram um gênero sem perguntar se poderia deixar em branco. Como curiosidade, apesar de a opção ser esportes os jogadores citaram especificamente futebol como gênero favorito. Apesar do jogo ter sido bem avaliado, é interessante ver que plataforma não é o gênero favorito de nenhum jogador do grupo. Isso pode ter alguma influencia na avaliação, entretanto não temos como comprovar este ponto. Todos os participantes do grupo de validação possuíam um dispositivo móvel e, apesar destes dispositivos serem usados para jogos, não o consideravam um aparelho para jogo. Para a maior parte deste grupo o conceito videogame tem relação com um aparelho para uso exclusivo de jogos. Uma pesquisa voltada a esta questão poderia ser interessante. Entretanto, o tamanho da amostra é pequeno e, por isso, pouco significativo. Os números citados fazem mais sentido se acompanhados do perfil de cada jogador. Infelizmente, cruzar e listar as informações dos jogadores um a um não só será cansativo, como pouco agregará a esta validação. Sendo assim, as pesquisas respondidas, mas sem a identificação de quem as respondeu, estão disponíveis no apêndice B deste documento.
  • 60.
      60   11 Considerações Este projeto foi centrado no desenvolvimento de um jogo e os desafios encontrados ao longo do mesmo. Tema escolhido em razão do crescimento do mercado de entretenimento, em especial do mercado de jogos. Crescimento este muito relacionado a grande expansão do mercado de dispositivos móveis, onde mais e mais pessoas consomem diversas formas de mídia. Cada usuário pode carregar consigo a sua coleção de jogos, e joga-los onde estiver. Ao longo deste trabalho diversos pontos do desenvolvimento de um jogo foram abordados: como apresentar as imagens ao jogador, como passar a sensação de que um personagem é animado, como lidar com câmeras, músicas, sons, como lidar com o toque do jogador, entre outros dentro da plataforma Android. Foi apresentado uma introdução a um tema que vai muito além do que aqui está contido. Mesmo dentro da plataforma escolhida existe muito mais a ser explorado. Neste trabalho, também, foi possível validar que os diversos pontos desenvolvidos foram realizados de forma satisfatória. Os jogadores que prestaram a validação não só gostaram do jogo, como se sentiram desafiados ao longo do mesmo. Havia um receio sobre a aceitação dos sons e imagens utilizados, mas os jogadores gostaram das mesmas, algo que demonstra que este público tem interesse em novas ideias. Os dispositivos móveis existentes no mercado possuem diversas formas de interagir com o ambiente a sua volta e um jogador. Temos sensores de movimentos, câmeras para capturas de imagens e filmes, sistemas de geolocalização, telas multitoque, microfones e mais. Toda essa gama de interações pode ser utilizada de diferentes formas em jogos. Como exemplo, poderíamos controlar o lado para onde caminha o personagem principal neste jogo por um sensor de movimento. As possibilidades estão presentes, basta aproveita-las. Entretanto, por mais que existam dispositivos com as mais diversas capacidades e possibilidades, é a criatividade a parte mais importante de um jogo. A criatividade é que permite a criação de histórias, mecânicas e dinâmicas que atraem e divertem os jogadores. Essa criatividade, alinhada com uma boa implementação, é que realmente produz jogos incríveis. Este trabalho é apenas uma base para um voo muito maior.
  • 61.
      61   12 Referências Bibliográficas ABNT NBR ISO/IEC 25000:2008. Disponível em: <   http://www.abntcatalogo.com.br/norma.aspx?ID=1552 >. Acesso em 02 de junho de 2012. Android. Disponível em: <http://www.android.com>. Acesso em 19 de março de 2011. Android SDK. Disponível em: <http://developer.android.com/sdk/index.html>. Acesso em 19 de março de 2011. Astah*. Disponível em: <http://astah.change-vision.com/en/product/astah- community.html>. Acesso em 1 de junho de 2011. Atari. Disponível em: <http://www.gamasutra.com/view/feature/131956/a_history_of_gaming_platforms_.p hp>. Acesso em 4 de abril de 2012. Audacity. Disponível em: <http://audacity.sourceforge.net/>. Acesso em 8 de abril de 2012. BECK et al. Manifesto for Agile Software Development. Disponível em: <http://agilemanifesto.org>. Acesso em 21 de março de 2011. Business Degree, Disponível em: <http://econsultancy.com/us/blog/9638-the- rise-of-the-billion-dollar-mobile-gaming-market-infographic>. Acesso em 27 de junho de 2012. CPL. Disponível em: <http://www.opensource.org/licenses/cpl1.0.php>. Acesso em 4 de abril de 2012. Digital Worlds. Disponível em: <http://digitalworlds.wetpaint.com/page/Example+Blank+Design+Document>. Acesso em 20 de março de 2011. Eclipse. Disponível em: <http://www.eclipse.org>. Acesso em 19 de março de 2011. Fireworks. Disponível em: <http://www.adobe.com/products/fireworks.html>. Acesso em 20 de março de 2011. FREEMAN, Steve; PRYCE, Nat. Growing object-oriented software: guided by tests. Boston: Addison-Wesley, 2009. 358 p. GarageBand. Disponível em: <http://www.apple.com/ilife/garageband/>. Acesso em 8 de abril de 2011. IDC. Disponível em: <http://www.idc.com/getdoc.jsp?containerId=prUS23455612>. Acessado em 27 de junho de 2012. KEITH, Clinton. Agile game development with Scrum. Boston: Addison- Wesley, 2010. 367 p. KNIBERG, Henrik. Scrum and XP from the Trenches: How we do Scrum. C4Media, 2007. 131p. ObjectAid. Disponível em: <http://www.objectaid.com/ >. Acesso em 1 de junho de 2011. The Open University. Disponível em: < http://www3.open.ac.uk/study/undergraduate/course/t151.htm>. Acesso em 19 de março de 2011.
  • 62.
      62   13 Componentes Re-utilizados GLSurfaceView. Documentação disponível em: <http://developer.android.com/reference/android/opengl/GLSurfaceView.html>. Acesso em 1 de dezembro de 2011. MediaPlayer. Documentação disponível em: <http://developer.android.com/reference/android/media/MediaPlayer.html>. Acesso em 11 de março de 2012. OpenGL ES 1.0. Documentação disponível em: <http://developer.android.com/reference/javax/microedition/khronos/opengles/GL10. html>. Acesso em 1 de dezembro de 2011. SharedPreferences. Documentação disponível em: <http://developer.android.com/reference/android/media/SharedPreferences.html>. Acesso em 18 de maio de 2012. SoundPool. Documentação disponível em: <http://developer.android.com/reference/android/media/SoundPool.html>. Acesso em 11 de março de 2012. TSR. Disponível em: <http://www.spriters-resource.com/ >. Acesso em 4 de abril de 2012. WidgetWorx. Disponível em: <   http://www.widgetworx.com/widgetworx/portfolio/spritelib.html>. Acesso em 4 de abril de 2012.
  • 63.
      63   14 APÊNDICE A - Formulário de validação Parte I: Identificação Idade: ___ Sexo: ☐ Masculino - ☐ Feminino Possui videogame? ☐ Sim - ☐ Não Quantas horas costuma jogar por semana? ___ Quantos videogames já possuiu? ___ Qual o seu gênero favorito? ☐ Ação ☐ Aventura ☐ Corrida ☐ FPS ☐ Plataforma ☐ RPG ☐ RTS ☐ Outro: _____________ Parte II: Validação Como você avaliaria os seguintes itens. Concordo Concordo Indiferente Não concordo Não totalmente parcialmente parcialmente concordo totalmente Me senti mais desafiado ao longo das fases O controle é fácil O toque funciona bem Músicas e sons são agradáveis Os gráficos são bonitos O jogo é divertido Foi fácil aprender a jogar O jogo não possui erros O personagem é animado de forma adequada Sons e músicas tocam juntos
  • 64.
      64   15 APÊNDICE B – Formulários de validação preenchidos Parte I: Identificação Idade: ___22 Sexo: x Masculino - ☐ Feminino Possui videogame? x Sim - ☐ Não Quantas horas costuma jogar por semana? 25_ Quantos videogames já possuiu? 8___ Qual o seu gênero favorito? ☐ Ação ☐ Aventura ☐ Corrida x FPS ☐ Plataforma ☐ RPG ☐ RTS ☐ Outro: _____________ Parte II: Validação Como você avaliaria os seguintes itens. Concordo Concordo Indiferente Não concordo Não totalmente parcialmente parcialmente concordo totalmente Me senti mais X desafiado ao longo das fases O controle é fácil X O toque funciona X bem Músicas e sons são X agradáveis Os gráficos são X bonitos O jogo é divertido X Foi fácil aprender a X jogar O jogo não possui x erros O personagem é x animado de forma adequada Sons e músicas X tocam juntos OBS.: Jogou em seu próprio aparelho.
  • 65.
      65   Parte I: Identificação Idade: 26 Sexo: x Masculino - ☐ Feminino Possui videogame? x Sim - Não Quantas horas costuma jogar por semana? 6 Quantos videogames já possuiu? 4 Qual o seu gênero favorito? x Ação ☐ Aventura ☐ Corrida ☐ FPS ☐ Plataforma ☐ RPG ☐ RTS ☐ Outro: _____________ Parte II: Validação Como você avaliaria os seguintes itens. Concordo Concordo Indiferente Não concordo Não totalmente parcialmente parcialmente concordo totalmente Me senti mais X desafiado ao longo das fases O controle é fácil X O toque funciona X bem Músicas e sons são X agradáveis Os gráficos são X bonitos O jogo é divertido X Foi fácil aprender a X jogar O jogo não possui X erros O personagem é X animado de forma adequada Sons e músicas X tocam juntos  
  • 66.
      66   Parte I: Identificação Idade: 18 Sexo: X Masculino - ☐ Feminino Possui videogame? X Sim - ☐ Não Quantas horas costuma jogar por semana? 7 Quantos videogames já possuiu? 4 Qual o seu gênero favorito? ☐ Ação X Aventura ☐ Corrida ☐ FPS ☐ Plataforma ☐ RPG ☐ RTS ☐ Outro: _____________ Parte II: Validação Como você avaliaria os seguintes itens. Concordo Concordo Indiferente Não concordo Não totalmente parcialmente parcialmente concordo totalmente Me senti mais X desafiado ao longo das fases O controle é fácil X O toque funciona X bem Músicas e sons são X agradáveis Os gráficos são X bonitos O jogo é divertido X Foi fácil aprender a X jogar O jogo não possui X erros O personagem é X animado de forma adequada Sons e músicas X tocam juntos  
  • 67.
      67   Parte I: Identificação Idade: _27 Sexo: x Masculino - ☐ Feminino Possui videogame? x Sim - ☐ Não Quantas horas costuma jogar por semana? 6 Quantos videogames já possuiu? 6 Qual o seu gênero favorito? ☐ Ação x Aventura ☐ Corrida ☐ FPS ☐ Plataforma ☐ RPG ☐ RTS ☐ Outro: _____________ Parte II: Validação Como você avaliaria os seguintes itens. Concordo Concordo Indiferente Não concordo Não totalmente parcialmente parcialmente concordo totalmente Me senti mais x desafiado ao longo das fases O controle é fácil x O toque funciona x bem Músicas e sons são x agradáveis Os gráficos são x bonitos O jogo é divertido x Foi fácil aprender a x jogar O jogo não possui x erros O personagem é x animado de forma adequada Sons e músicas x tocam juntos  
  • 68.
      68   Parte I: Identificação Idade:28 __ Sexo: X Masculino - ☐ Feminino Possui videogame? X Sim - ☐ Não Quantas horas costuma jogar por semana? 10___ Quantos videogames já possuiu? 3___ Qual o seu gênero favorito? ☐ Ação ☐ Aventura ☐ Corrida ☐ FPS ☐ Plataforma X RPG ☐ RTS ☐ Outro: _____________ Parte II: Validação Como você avaliaria os seguintes itens. Concordo Concordo Indiferente Não concordo Não totalmente parcialmente parcialmente concordo totalmente Me senti mais X desafiado ao longo das fases O controle é fácil X O toque funciona X bem Músicas e sons são X agradáveis Os gráficos são X bonitos O jogo é divertido X Foi fácil aprender a X jogar O jogo não possui X erros O personagem é X animado de forma adequada Sons e músicas X tocam juntos  
  • 69.
      69   Parte I: Identificação Idade:19 Sexo: Masculino - x Feminino Possui videogame? ☐ Sim - x Não Quantas horas costuma jogar por semana?0 Quantos videogames já possuiu? ___ Qual o seu gênero favorito? ☐ Ação x Aventura ☐ Corrida ☐ FPS ☐ Plataforma ☐ RPG ☐ RTS ☐ Outro: _____________ Parte II: Validação Como você avaliaria os seguintes itens. Concordo Concordo Indiferente Não concordo Não totalmente parcialmente parcialmente concordo totalmente Me senti mais x desafiado ao longo das fases O controle é fácil x O toque funciona x bem Músicas e sons são x agradáveis Os gráficos são x bonitos O jogo é divertido x Foi fácil aprender a x jogar O jogo não possui x erros O personagem é x animado de forma adequada Sons e músicas x tocam juntos  
  • 70.
      70   Parte I: Identificação Idade: 21 Sexo: x Masculino - ☐ Feminino Possui videogame? ☐ Sim - x Não Quantas horas costuma jogar por semana? 3 horas Quantos videogames já possuiu? 2 Qual o seu gênero favorito? ☐ Ação ☐ Aventura ☐ Corrida ☐ FPS ☐ Plataforma ☐ RPG ☐ RTS x Outro: Esportes (futebol) Parte II: Validação Como você avaliaria os seguintes itens. Concordo Concordo Indiferente Não concordo Não totalmente parcialmente parcialmente concordo totalmente Me senti mais X desafiado ao longo das fases O controle é fácil X O toque funciona X bem Músicas e sons são X agradáveis Os gráficos são X bonitos O jogo é divertido X Foi fácil aprender a X jogar O jogo não possui X erros O personagem é X animado de forma adequada Sons e músicas X tocam juntos  
  • 71.
      71   Parte I: Identificação Idade: 31 Sexo: x Masculino - ☐ Feminino Possui videogame? ☐ Sim - x Não Quantas horas costuma jogar por semana? 0 Quantos videogames já possuiu? 2 Qual o seu gênero favorito? ☐ Ação ☐ Aventura ☐ Corrida ☐ FPS ☐ Plataforma ☐ RPG ☐ RTS x Outro: futebol Parte II: Validação Como você avaliaria os seguintes itens. Concordo Concordo Indiferente Não concordo Não totalmente parcialmente parcialmente concordo totalmente Me senti mais X desafiado ao longo das fases O controle é fácil x O toque funciona x bem Músicas e sons são x agradáveis Os gráficos são x bonitos O jogo é divertido x Foi fácil aprender a x jogar O jogo não possui x erros O personagem é x animado de forma adequada Sons e músicas x tocam juntos  
  • 72.
      72   Parte I: Identificação Idade: 23 Sexo: X Masculino - ☐ Feminino Possui videogame? X Sim - ☐ Não Quantas horas costuma jogar por semana? 40 Quantos videogames já possuiu? 6 Qual o seu gênero favorito? ☐ Ação ☐ Aventura ☐ Corrida ☐ FPS ☐ Plataforma X RPG ☐ RTS ☐ Outro: _____________ Parte II: Validação Como você avaliaria os seguintes itens. Concordo Concordo Indiferente Não concordo Não totalmente parcialmente parcialmente concordo totalmente Me senti mais X desafiado ao longo das fases O controle é fácil X O toque funciona X bem Músicas e sons são X agradáveis Os gráficos são X bonitos O jogo é divertido X Foi fácil aprender a X jogar O jogo não possui X erros O personagem é X animado de forma adequada Sons e músicas X tocam juntos OBS.: Jogou no seu próprio aparelho.
  • 73.
      73   Parte I: Identificação Idade: 16 Sexo: x Masculino - ☐ Feminino Possui videogame? ☐ Sim - x Não Quantas horas costuma jogar por semana? ___ Quantos videogames já possuiu? 3 Qual o seu gênero favorito? ☐ Ação ☐ Aventura x Corrida ☐ FPS ☐ Plataforma ☐ RPG ☐ RTS ☐ Outro: _____________ Parte II: Validação Como você avaliaria os seguintes itens. Concordo Concordo Indiferente Não concordo Não totalmente parcialmente parcialmente concordo totalmente Me senti mais X desafiado ao longo das fases O controle é fácil X O toque funciona X bem Músicas e sons são X agradáveis Os gráficos são X bonitos O jogo é divertido x Foi fácil aprender a X jogar O jogo não possui X erros O personagem é X animado de forma adequada Sons e músicas X tocam juntos