PROVA DO TJ/RO 2012 COMENTADA OS CONCURSEIROS DE RONDÔNIA
WWW.OSCONCURSEIROSDERONDONIA.COM.BR 2/33
INTRODUÇÃO
Por que resolvemos criar uma apostila e distribuir de graça?
Quando começamos a estudar para concursos públicos nós não sabíamos como estudar, qual o material
que nos levaria até a aprovação de forma mais rápida. Fomos por muitas vezes enganados com apostilas
compradas em bancas de revistas e outras.
Foi então que resolvemos criar nossa própria apostila, para auxiliar o nosso estudo para os concursos que
fomos fazendo. Já tivemos algumas aprovações, então queremos difundir a nossa “técnica” de estudar para
aqueles que estão começando tenham a oportunidade de adiantar os estudos e obter a tão sonhada aprovação.
No site dos Concurseiros de Rondônia você encontrará apostilas (Ebook) para o Concurso do Tribunal de
Justiça, bem como, para diversos concursos, todas atualizadas em 2015. Registra-se que as nossas apostilas vêm
para auxiliar nos seus estudos, sentimos em falar, mas só com ela não é suficiente.
Por conseguinte, sabemos que para se preparar para concursos precisamos treinar bastante, sendo assim,
você concurseiro (a) deverá procurar resolver o número maior de questões da banca examinadora, que no último
certame do Tribunal de Justiça do Estado de Rondônia em 2012 foi o CESPE.
Então resolvemos comentar a última prova de técnico judiciário do referido tribunal para servir de norte
para os estudos dos senhores que muito em breve serão técnico (a) judiciário (a) do Tribunal de Justiça do Estado
de Rondônia.
Observação: Dê importância para as matérias básicas – português e informática. Tendo em vista que elas
farão a diferença na sua aprovação. Embora, nós, a princípio não vamos disponibilizar apostilas dessas matérias.
Vocês seguindo a nossa sugestão é certa aprovação. Não tem jeito é INEVITÁVEL! Acredite em você,
mesmo que tudo pareça que não vai dar certo. Caso não tenha concentração em casa, procure imediatamente
uma biblioteca, pois, “biblioteca é o jardim dos sonhos” de um estudante.
Lembrando que viste um concursando diligente nos seus estudos, perante a lista dos aprovados será
posto, não permanecerá entre os reprovados. Sem olvidar, que por mais longe que possa parecer estar uma data
um dia ela chegará e não importará se estará preparado ou não, ela chegará. Então que você e nós possamos estar
preparados para o dia de nossa vitória que já foi decretada.
Visite sempre a nossas páginas, lá tem muita motivação para não deixar você olhar para baixo, mas, sim
para o ALVO.
Seu sucesso é o nosso sucesso.
DIRETORIA DOS CONCURSEIROS DE RONDÔNIA!
WWW.OSCONCURSEIROSDERONDONIA.COM.BR
WWW.EDITORAATUALIZAJURIS.COM.BR
PROVA DO TJ/RO 2012 COMENTADA EDITORA ATUALIZA JURIS
WWW.EDITORAATUALIZAJURIS.COM.BR 3/33
CONHECIMENTOS ESPECÍFICOS
21. Acerca de organização administrativa, assinale a opção
correta.
a) O Estado democrático caracteriza-se por promover o
interesse coletivo e pela separação de poderes, ou seja, pela
não concentração de funções ou atividades em um único
órgão ou pessoa.
b) O terceiro setor, conhecido como setor social, é constituído
por pessoas jurídicas de direito público, cujos interesses são
filantrópicos, ou seja, voltados ao fomento de atividades
como saúde e educação.
c) A União detém competência para anular ato administrativo
de concessão de aposentadoria praticado pelo Instituto
Nacional de Seguridade Social (INSS).
d) O segundo setor é constituído por pessoas jurídicas de
direito público.
e) A organização administrativa brasileira caracteriza-se pela
ausência de relações de hierarquia.
COMENTÁRIOS
A letra “a” está correta. São apresentadas duas
características de um Estado Democrático, quais sejam,
Promoção do Interesse Público e A Separação dos Poderes.
Em um Estado Democrático as leis são voltadas para atender
ao anseio do povo. A lei passa a representar a vontade dos
cidadãos. Em relação à Separação dos Poderes, o Estado é
composto de poderes, que representam uma divisão
estrutural interna, designada à execução de certas funções
estatais. Diferentemente do que ocorre com um Estado
absolutista, onde o Rei detém todos os poderes (Legislativo,
Executivo e Judiciário) em suas mãos, num Estado
Democrático os poderes não são concentrados na mão de
uma pessoa ou em um único órgão, mas sim em vários órgãos
e pessoas.
A letra ”b” está errada ao afirmar que o Terceiro
Setor é constituído de pessoas jurídicas de direito público. Em
verdade, a título de curiosidade, o primeiro setor é o Estado, o
segundo setor é o mercado e o terceiro é aquele composto
por entidades PRIVADAS da sociedade civil que sem fins
lucrativos, por iniciativa privada, exercem atividade de
interesse social. Essas entidades são chamadas de
Paraestatais e NÃO INTEGRAM A ADMINISTRAÇÃO PÚBLICA!
São elas: Serviços Sociais Autônomos (SESI, SESC, SENAI,
SENAC e etc.), Organizações Sociais, Organizações da
Sociedade Civil de Interesse Coletivo (OSCIP) e as “Entidades
de Apoio”.
A letra “c” está errada porque entre a União e o
INSS não há hierarquia. À União cabe o controle Finalístico
(supervisão Ministerial) de suas Autarquias. O que há entre o
INSS e a União é uma vinculação, não subordinação,
exercendo, dessa forma o poder de tutela.
A letra “d” está errada porque, como dito acima, o
segundo setor pertence ao mercado, onde estão localizadas
pessoas jurídicas de direito privado.
A letra “e” está errada, pois existe hierarquia na
administração direta e indireta quando há a chamada
Desconcentração (mera técnica administrativa de distribuição
interna de função, ou seja, existe apenas uma pessoa jurídica,
com transferência de função ou atividade por hierarquia).
22. Com relação à administração direta e indireta,
centralizada e descentralizada, assinale a opção correta.
a) É constitucional a lei de Estado que determine a criação e
extinção de entidades da administração indireta estadual.
b) A distribuição de competências pelo tribunal de justiça no
âmbito de sua própria estrutura configura descentralização.
c) Nas autarquias, entidades integrantes da administração
pública indireta, as relações de trabalho regem-se pela
Consolidação das Leis de Trabalho (CLT).
d) A criação de uma agência reguladora é exemplo de
desconcentração.
e) As secretarias de Estado são consideradas órgãos públicos,
não integrando, portanto, a administração indireta.
COMENTÁRIOS
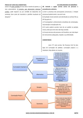
A Alternativa “e” está correta. Apresento-lhes um
esquema para melhor visualização:
PROVA DO TJ/RO 2012 COMENTADA OS CONCURSEIROS DE RONDÔNIA
WWW.OSCONCURSEIROSDERONDONIA.COM.BR 4/33
A chamada centralização administrativa ocorre
quando os serviços são prestados diretamente pelos órgãos
do Estado, sem personalidade jurídica (SEDUC), integrantes de
uma mesma pessoa política (Estado de Rondônia).
Já a descentralização administrativa ocorre quando
o Estado transfere por meio de outorga (lei) ou delegação
(contrato) algumas de suas funções para que outra pessoa
jurídica as realize. Nessa situação existirão duas pessoas
jurídicas, quais sejam o Estado (Estado de Rondônia) e a
Entidade (DETRAN) que executará o serviço.
Existe o fenômeno da desconcentração quando
uma entidade da administração, encarregada de executar
serviço ou serviços, distribui competências no âmbito da sua
própria estrutura. Nesse caso existe apenas uma pessoa
jurídica.
Vale o seguinte lembrete! A desconcentração
ocorre tanto na Administração Direta como na Indireta, pois
ela é uma simples técnica administrativa para “otimizar” a
prestação do serviço. ÓRGÃO NÃO TEM PERSONALIDADE
JURÍDICA!
A letra “a” está errada porque não são todas as
entidades da administração indireta que podem ser criadas
e/ou extintas mediante lei. Somente as Autarquias podem ser
criadas e extintas por lei específica. As demais entidades
(empresa pública, sociedade de economia mista e fundação)
são apenas autorizadas a instituição por lei. Cabe a Lei
complementar definir a área de atuação das Fundações. LEI
ESPECIFICA CRIA AUTARQUIA E AUTORIZA A INSTITUIÇÃO DAS
DEMAIS ENTIDADES!
A alternativa “b” está errada porque, como havia
dito acima, a distribuição de competência no âmbito da
própria estrutura da Entidade é denominado
Desconcentração.
23. Em relação aos agentes públicos, assinale a opção
correta.
a) Os agentes políticos, embora detentores de certas
prerrogativas que os distinguem dos demais agentes públicos,
sujeitam-se às regras comuns aplicáveis aos servidores
públicos em geral.
b) Militar e jurado não integram a categoria de agentes
públicos.
c) O agente público, pessoa física, confunde-se com a figura
do órgão administrativo que representa.
d) São exemplos de agentes políticos os chefes do Executivo,
os membros do Poder Legislativo e os membros do Poder
Judiciário.
e) Artista consagrado contratado pelo poder público para
representar o Brasil em congresso internacional é exemplo de
agente credenciado, também considerado funcionário público
para fins penais.
COMENTÁRIOS
A letra “e” é a correta. Agentes Honoríficos são
cidadãos que, devido algumas qualidades especiais, tais como
notória capacidade profissional, honorabilidade, são
convidados a colaborarem com o Estado, transitoriamente,
sem vinculo profissional com o Estado nomeante, atuam sem
remuneração e são funcionários públicos para todos os
efeitos. Ex.: Jurados, mesários e etc.
A letra “a” está errada. Agentes Políticos são
aqueles incumbidos de funções de direção, orientação e de
estabelecimento de diretrizes, são os “cabeças” do Governo
como, por exemplo, Chefes do Poder Executivo, membros do
poder Legislativo, e, para alguns doutrinadores, membros da
Magistratura e membros do Ministério Público. São
características dos Agentes Políticos:
• Não há hierarquia, pois obedecem apenas as regras
constitucionais;
• Competência asseverada pela Constituição;
Estado de Rondônia
Pessoa Política
DETRAN
Pessoa Júrídica por
descentralização -
Autarquia
Departamento
Administrativo
Desconcentração
SEDUC
Sem personalidade
jurídica por
desconcentração -
Órgão
PROVA DO TJ/RO 2012 COMENTADA EDITORA ATUALIZA JURIS
WWW.EDITORAATUALIZAJURIS.COM.BR 5/33
• Não estão sujeitosàs regras comuns aplicaveis aos
servidores públicos em geral;
• Investidura no cargo através de nomeação ou
designação ou eleição.
A letra “b” está errada. Aqui devemos ter cuidado!
Agentes Públicos é o gênero do qual são espécies: Agentes
Políticos, Agentes Administrativos, Agentes Honoríficos,
Agentes Delegados e Agentes Credenciados. NÃO ESQUEÇA!
Nesse diapasão, os jurados são Agentes Públicos da
espécie Agentes Honoríficos. Já os Militares são Agentes
Públicos da espécie Agente administrativo. Todavia, esta
espécie divide-se em duas subespécies, quais sejam, Civil e
Militar. Sendo os militares pertencentes à subespécie Militar.
A letra “c” está errada. Existem três teorias sobre a
natureza jurídica da relação entre o Estado e os agentes por
meio dos quais atuam, quais sejam, Teoria do Mandato,
Teoria da Representação e Teoria do Órgão. A Teoria
Mandato tem como pilastra o contrato de mandato, instituto
típico do Direito Privado. Neste tipo de contrato o mandante
(Estado) outorga poderes para outrem (Agente) para que este
execute tarefas do mandante sob a responsabilidade deste
através de procuração. A Teoria da Representação o agente
age como representante do Estado, este sendo pessoa
incapaz. O agente seria uma espécie de tutor ou curador do
Estado. Já a Teoria do Órgão, esta sendo adotada por maioria
de nossa doutrina e jurisprudência, diz que há imputação do
agente à pessoa jurídica das atividades desta. Vale dizer, a
pessoa jurídica manifesta sua vontade através de seus
agentes, que são parte integrante da própria estrutura da
própria pessoa jurídica. Está teoria é utilizada para justificar a
validade dos atos aparentemente legítimos praticados por
Funcionários de Fato (investidura com vício ou irregularidade
em cargo ou função pública). Para que seja considerado válido
este ato, deve este ser aparentemente legitimo e o
destinatário deve estar de boa-fé.
A letra “d” está errada para o CESPE, pois, como
dito acima, os Membros da magistratura e MP, para alguns
doutrinadores, são considerados Agentes Políticos. Então
atenção! O CESPE não adota a linha de que Membros do MP e
Magistratura são Agentes Políticos.
24. Com relação aos poderes administrativos, assinale a
opção correta.
a) O abuso de poder é conduta comissiva, que afronta, entre
outros, o princípio da legalidade e o da moralidade, e se
sujeita, portanto, ao controle judicial, que se sobrepõe ao
controle administrativo.
b) A nomeação para cargo de provimento em comissão é
exemplo de exercício do poder hierárquico pela administração
pública.
c) Não se distinguem quanto ao alcance o poder disciplinar da
administração pública e o poder punitivo do estado exercido
pelo Poder Judiciário.
d) A administração pública exerce seu poder disciplinar ao
aplicar sanção de suspensão a servidor público e seu poder
discricionário ao determinar a suspensão como sanção a ser
aplicada.
e) Servidor da vigilância sanitária que apreende, em
estabelecimento comercial, produtos alimentícios fora do
prazo de validade exerce poder de polícia.
COMENTÁRIOS
A letra “e” está correta. Segundo Hely Lopes
Meirelles leciona que “Poder de Polícia é a faculdade que
dispõe a Administração Pública para condicionar e restringir o
uso e o gozo de bens, atividades e direitos individuais, em
benefício da coletividade e do próprio Estado”. Alguns pontos
devem ser abordados, pois caem muito em provas de
concursos. São atributos do Poder de Polícia DisCoAuto
(Discricionariedade, Coercibilidade e Auto-executoriedade).
AGENTES
PÚBLICOS
AGENTE
CREDENCIADO
AGENTE
HONORÍFICO
AGENTE POLÍTICO
AGENTE
ADMINISTRATIVO
(MILITARES E
CIVIS)
AGENTE
DELEGADO
PROVA DO TJ/RO 2012 COMENTADA OS CONCURSEIROS DE RONDÔNIA
WWW.OSCONCURSEIROSDERONDONIA.COM.BR 6/33
São sanções cabíveis: o fechamento do
estabelecimento, interdição de atividades, demolição de
construção irregular, apreensão e destruição de objetos (que
é o caso da questão) e etc. Prescreve em 05 anos as ações
punitivas decorrentes do Poder de Polícia. Nesse diapasão,
produtos fora do prazo de validade põem em risco a
coletividade, devem, por esse motivo, serem apreendidos.
A letra “a” está errada, pois não são apenas atos
comissivos que podem causar dano a Administração Pública,
mas também os omissivos, como por exemplo, quando o
agente deixar de executar determinado serviço, o qual por lei
está obrigado a realizar. O Abuso de Poder acontece quando
dada autoridade, ao praticar determinado ato, este incumbido
a ela, ultrapassa os limites de sua atuação ou se desvia das
finalidades da lei. Abuso de Poder é gênero do qual são
espécies: Excesso de Poder e Desvio de Poder. A autoridade
age com Excesso de Poder quando extrapola os limites de sua
competência, violando assim ao requisito da Competência.
Age a autoridade com Desvio de Poder quando, embora
dentro de sua competência, busca fim diverso determinado
em lei, ofendendo o requisito da finalidade.
A letra “b” está errada. Nomeação de cargo de
provimento em comissão decorre do Poder Discricionário.
Este sendo o Poder que a Administração Pública tem, diante
de um caso concreto e nos limites que a lei assevera, para
decidir segundo critério de conveniência e oportunidade a sua
conduta. Como é sabido, o cargo de provimento em comissão
é ato discricionário do agente público, pois é de livre
nomeação e exoneração ad nutum.
A letra “c” está errada. O poder punitivo do Estado
é diferente do poder disciplinar da Administração pública.
Este é aplicado no âmbito interno seus agentes e demais
pessoas sujeitas à disciplina dos órgãos e serviços da
Administração Pública. Já aquele atua externamente, diz
respeito à repressão de crimes e contravenções penais.
A letra “d” está errada. Poder Disciplinar é o Poder-
Dever da Administração em aplicar sanções aos seus
servidores e demais pessoas sujeitas à sua disciplina e
serviços. A aplicação da sanção de suspensão tem como
fundamento o exercício da discricionariedade, pois a
Administração pode fixar a quantidade de dias de suspensão
(Art. 128, Lei 8112/90), por exemplo. Já ao determinar a
suspensão, a Administração utiliza do seu poder disciplinar,
pois a Administração está obrigada a aplicar sansão ao
servidor indisciplinado. Ademais, a Administração está
adstrita aos tipos de sanções taxadas em lei (Art. 127, Lei
8112/90). Portanto, percebe-se que o Poder Disciplinar tem
uma discricionariedade mitigada. Mas devo avisar que a
Doutrina ainda afirma que este poder tem características
discricionárias.
25. Acerca de licitação, assinale a opção correta.
a) O instrumento de contrato é obrigatório nas modalidades
concorrência, tomada de preço, convite e concurso, não
podendo a administração substituí-lo por outros instrumentos
hábeis.
b) Constitui princípio fundamental do procedimento
administrativo licitatório o julgamento subjetivo.
c) É vedado ao cidadão acompanhar o desenvolvimento de
licitação promovida por órgão da administração pública.
d) É inexigível a licitação para aquisição ou restauração de
obras de arte e objetos históricos de autenticidade certificada.
e) O vencedor de uma licitação tem direito subjetivo à
adjudicação do objeto licitado, consoante o princípio da
legalidade.
COMENTÁRIOS
A letra “a” está errada. O Art. 62 da Lei 8.66693
traz a resposta: “O instrumento de contrato é obrigatório nos
casos de concorrência e de tomada de preços, bem como nas
dispensas e inexigibilidades cujos preços estejam
compreendidos nos limites destas duas modalidades de
licitação, e FACULTATIVO NOS DEMAIS em que a
Administração puder substituí-lo por outros instrumentos
hábeis, tais como carta-contrato, nota de empenho de
PODER DE
POLÍCIA
DISCRICIONARIEDADE COERCIBILIDADE
AUTO
EXECUTORIEDADE
PROVA DO TJ/RO 2012 COMENTADA EDITORA ATUALIZA JURIS
WWW.EDITORAATUALIZAJURIS.COM.BR 7/33
despesa, autorização de compra ou ordem de execução de
serviço.”
A letra “b” está errada. Assevera o Art. 3º “A
licitação destina-se a garantir a observância do princípio
constitucional da isonomia, a seleção da proposta mais
vantajosa para a administração e a promoção do
desenvolvimento nacional sustentável e será processada e
julgada em estrita conformidade com os princípios básicos da
legalidade, da impessoalidade, da moralidade, da igualdade,
da publicidade, da probidade administrativa, da vinculação ao
instrumento convocatório, do JULGAMENTO OBJETIVO e dos
que lhes são correlatos.” O Julgamento Objetivo nada mais é
do que obedecer aos ditames indicados no edital e nos termos
específicos da proposta, afastando assim o discricionarismo na
escolha das propostas. Trata-se de um dos princípios
específicos da Licitação, juntamente com o principio da
vinculação ao instrumento convocatório.
A letra “c” está errada. “Art. 4º Todos quantos
participem de licitação promovida pelos órgãos ou entidades a
que se refere o art. 1º têm direito público subjetivo à fiel
observância do pertinente procedimento estabelecido nesta
lei, podendo qualquer cidadão acompanhar o seu
desenvolvimento, desde que não interfira de modo a
perturbar ou impedir a realização dos trabalhos.”
A letra “d” está errada. A licitação é dispensável
neste caso.
“Art. 25. É inexigível a licitação quando houver inviabilidade
de competição, em especial:
(...)
II - para a contratação de serviços técnicos enumerados no
art. 13 desta Lei, de natureza singular, com profissionais ou
empresas de notória especialização, vedada a inexigibilidade
para serviços de publicidade e divulgação;
Art. 13. Para os fins desta Lei, consideram-se serviços
técnicos profissionais especializados os trabalhos relativos a:
VII - restauração de obras de arte e bens de valor histórico.
Art. 24. É dispensável a licitação:
XV - para a aquisição ou restauração de obras de arte e
objetos históricos, de autenticidade certificada, desde que
compatíveis ou inerentes às finalidades do órgão ou
entidade.”
A letra “e” está errada. Não se deve confundir
adjudicação com a celebração do contrato. Aquele apenas
certifica quem foi o vencedor do certame. Não significa que a
Administração irá celebrar o contrato, mas se vier a fazer isso,
deverá celebrar com o vencedor da licitação. O adjudicado
não tem direito subjetivo a contratação, como bem assevera o
TCU:
“(...) o fato de o objeto de um dado certame ter sido
adjudicado a uma empresa não implica em direito
subjetivo da mesma em obter
a contratação. O direito do adjudicatário é o de ser
convocado em primeiro lugar caso a Administração
decida celebrá-lo, conforme vastamente pacifi cado
pela jurisprudência e pela doutrina.” (Acórdão nº
868/2006 - Segunda Câmara).
Questão anulada! Todas as questões estão falsas.
26. Com relação ao controle da administração pública,
assinale a opção correta.
a) O controle judicial destina-se à verificação da legalidade e
do mérito dos atos administrativos.
b) A homologação e a aprovação de ato administrativo são
meios de controle interno praticados pelo poder público.
c) O controle administrativo pode ser hierárquico ou não
hierárquico, podendo somente o controle hierárquico ocorrer
de ofício, no exercício da denominada fiscalização
administrativa.
d) O exercício do controle legislativo, também chamado de
controle parlamentar, não deve limitar-se às situações
previstas na Constituição Federal de 1988.
e) A convocação pelo Poder Legislativo de autoridades
públicas para prestar informações sobre assunto determinado
não constitui hipótese de controle parlamentar político sobre
a administração pública.
PROVA DO TJ/RO 2012 COMENTADA OS CONCURSEIROS DE RONDÔNIA
WWW.OSCONCURSEIROSDERONDONIA.COM.BR 8/33
COMENTÁRIOS
A letra “b” está correta. Segundo ensinamentos de
Hely Lopes Meirelles a homologação e a aprovação são atos
administrativos negociais que visam ratificar o ato
administrativo pré-existente. Ou seja, são modelos de
controle interno da Administração que ratificam os pré-
existentes. Está relacionado ao poder-dever da autotutela.
A letra “a” está errada. O controle judicial destina-
se apenas ao controle da legalidade. À administração cabe
verificar o mérito de seus atos administrativos COMO
TAMBÉM a legalidade destes. Vale ressaltar que o controle
judiciário deve ser acionado quando houver ilegitimidade ou
ilegalidade de determinado ato Administrativo. Não esquecer
também que o controle judiciário nunca revogará um ato
administrativo, pois este se refere a juízo de oportunidade e
conveniência administrativa relativos a atos discricionários,
mas sim anulá-los-á.
A letra “c” está errada. Segundo Marcelo
Alexandrino e Vicente Paulo “Controle hierárquico resulta do
escalonamento vertical dos órgãos da administração direta ou
das unidades integrantes da entidade da administração
direta”. Será sempre um controle interno. Tem como
características a plenitude (irrestrito), permanente e
automático (não depende de norma específica que o
estabeleça ou autorize). Já o controle não hierárquico,
também chamado de Controle Finalístico, segundo os nobres
doutrinadores acima mencionados, “é aquele exercido pela
Administração Pública Direta sobre as pessoas jurídicas
integrantes da Administração Pública Indireta.” Deriva do
denominado Poder de Tutela. A questão está errada porque
ambos os Poderes podem ser exercidos de oficio ou
provocação.
A letra “d” está errada. O Controle Legislativo, ou
parlamentar, somente se verifica nas situações e limites
expressamente previstos no próprio texto constitucional.
A letra “e” está errada. Constitui sim controle
político a convocação parlamentar para prestar informações
sobre assunto determinado. O controle legislativo ou político
é exercido pelo Congresso Nacional com auxílio do Tribunal de
Contas da União (no nível federal, aplicando-se a regra para as
demais esferas), que tem a capacidade de aferir o mérito
administrativo e legalidade.
27. Acerca da constituição, assinale a opção correta.
a) Não se pode distinguir Estados constitucionais e Estados
não constitucionais com base no conceito ideal de
constituição.
b) Nem todas as sociedades politicamente organizadas
dispõem de formas de ordenação passíveis de serem
designadas constituição, não obstante as constituições
escritas serem uma criação da época moderna.
c) As constituições, para que sejam consideradas a fonte
formal do direito constitucional, devem emanar de um poder
constituinte democraticamente legitimado, cuja vontade de
criar ato compreendido em sua esfera seja intencionalmente
manifestada, e seja observado o procedimento específico.
d) Há hierarquia entre normas constitucionais originárias, o
que motiva a declaração de inconstitucionalidade de umas em
face de outras.
e) As normas constitucionais têm natureza unicamente
jurídica.
COMENTÁRIOS
A letra “c” está correta. Segundo Canotilho: “As
constituições quando emanadas de um poder constituinte
democraticamente legitimado (1) que intencionalmente
manifesta a vontade de emanar um acto compreendido na
esfera desse poder; (2) de acordo com um procedimento
específico; (3) são consideradas como a fonte formal do
direito constitucional....”. Olha só o nível da questão!
Letra “a” está errada. Canotilho assevera que uma
Constituição ideal deve: "(1) consagrar um sistema de garantia
da liberdade (esta essencialmente concebida no sentido do
reconhecimento dos direitos individuais e da participação do
cidadão nos atos do poder legislativo através dos
Parlamentos); (2) a constituição contém o princípio da divisão
de poderes, no sentido de garantia orgânica contra os abusos
dos poderes estaduais; (3) a constituição deve ser escrita".
A letra “b” está errada. Apesar da noção que se
tenha de constituição seja uma criação moderna, é fato que
PROVA DO TJ/RO 2012 COMENTADA EDITORA ATUALIZA JURIS
WWW.EDITORAATUALIZAJURIS.COM.BR 9/33
todas as sociedades politicamente organizadas de alguma
forma se organizam internamente de modo que tal
organização pode ser considerada constituição. Trago o
exemplo das constituições não escritas (Consuetudinárias)
onde as regras são feitas através de costumes, crenças e etc.
A letra “d” está errada. Não há hierarquia entre
normas constitucionais, nem entre as originarias, as derivadas
e nem ADCT. O Supremo Tribunal Federal apenas admite a
possibilidade de controle de constitucionalidade em relação
ao poder constituinte derivado, apreendendo-se, portanto,
que as revisões e as emendas devem estar balizadas pelos
parâmetros estabelecidos na Carta Magna. Portanto não há
que se falar em controle de constitucionalidade de normas
constitucionais, produto do trabalho do poder constituinte
originário.
A letra “e” está errada. Segundo Bonavides, O valor
das normas constitucionais transcende a natureza unicamente
jurídica. Por exemplo, destaca a natureza política (Preâmbulo
da CF/88) das normas constitucionais. Há também quem
reconheça nas normas constitucionais a natureza econômica,
sociológica, filosófica etc.
28. Com relação à organização político-administrativa da
República Federativa do Brasil, assinale a opção correta.
a) O Congresso Nacional vincula-se a pronunciamento
plebiscitário quanto a transformação dos estados por
incorporação entre si, por subdivisão ou desmembramento,
quer para se anexarem a outros, quer para formarem novos
estados ou territórios federais.
b) A Constituição Federal estabeleceu sistema de repartição
de competências entre os entes político-administrativos que
combina competências exclusivas, privativas e principiológicas
com competências comuns e concorrentes, com vistas ao
equilíbrio federativo.
c) A União Federal, pessoa jurídica de direito público com
capacidade política, pode manifestar-se em nome próprio,
mas não em nome da federação.
d) Os municípios não gozam de autonomia normativa.
e) A organização político-administrativa brasileira compõe-se
de União, estados, Distrito Federal, territórios e municípios.
COMENTÁRIOS
A letra “b” está correta. A CF/88, com o intuito de
realizar o equilíbrio federativo, repartiu a competência de
cada ente federativo da seguinte forma: competências que se
fundamenta na técnica da enumeração dos poderes da União
(Art. 21 e 22, CF/88), com poderes remanescentes para os
Estados (Art. 25, § 1º, CF/88) e poderes definidos
indicativamente aos Municípios (Art. 30, CF/88), mas combina
possibilidades de delegação (Art. 22, par. Único, CF/88), áreas
comuns em que se prevêem atuações paralelas da União,
Estados, DF e Municípios (art. 23, CF/88) e setores
concorrentes entre União e Estados em que a competência
para estabelecer políticas gerais, diretrizes gerais ou normas
gerais cabe à União, enquanto se difere aos Estados e até aos
Municípios a competência suplementar (conforme o art. 24, §
§ 2º e 3º, e art. 30, II, CF/88).
A letra “a” está errada. Plebiscito é o instrumento
que permite a convocação dos cidadãos para manifestarem
sua opinião (“sim” ou “não”) acerca de uma decisão
governamental anterior a elaboração de uma lei. Não está o
Congresso Nacional vinculado ao resultado do plebiscito, pois
é apenas uma pesquisa de opinião, função informativa.
Referendo é uma consulta popular sobre temas de suma
relevância, no qual o cidadão manifesta-se sobre uma lei já
constituída, ou seja, é uma votação convocada após a
aprovação do ato, cabendo ao cidadão Ratificar ou Rejeitar a
proposta. Instrumento importantíssimo de participação
popular direta, útil na decisão sobre a formulação de políticas
nacionais.
A letra “c” está errada. A União é pessoa jurídica de
direito público com capacidade política, que ora se manifesta
em nome próprio, ora se manifesta em nome da Federação.
No plano internacional a União representa o Estado brasileiro,
o qual possui soberania diante dos outros países. No âmbito
interno, a União é pessoa jurídica de direito público interno,
portanto, não possui soberania, mas sim autonomia.
A letra “d” está errada. Os municípios têm sim
autonomia normativa, simbolizada pela Câmara Municipal.
A letra “e” está errada. Os Territórios não
pertencem à organização político-administrativa do Estado.
São Autarquias Federais. E estes PODEM SER DIVIDIDOS EM
MUNICÍPIOS!
PROVA DO TJ/RO 2012 COMENTADA OS CONCURSEIROS DE RONDÔNIA
WWW.OSCONCURSEIROSDERONDONIA.COM.BR 10/33
29. Em relação aos contornos constitucionais da
administração pública, assinale a opção correta.
a) O direito de greve outorgado pela Constituição Federal
constitui norma não autoaplicável, sendo, portanto, legítimo o
ato administrativo que promova o desconto dos dias não
trabalhados.
b) O servidor público civil não tem direito a perceber horas
extras.
c) Toda investidura em cargo ou emprego público depende de
aprovação prévia em concurso público de provas ou de provas
e títulos, na forma estabelecida em lei.
d) A Constituição Federal autoriza que os vencimentos dos
cargos do Poder Legislativo e do Poder Judiciário sejam
superiores aos pagos pelo Poder Executivo.
e) Assegura-se a servidor público da administração direta
afastado para exercer mandado eletivo a contagem de seu
tempo de serviço para todos os efeitos, até mesmo para
promoção por merecimento.
COMENTÁRIOS
A letra “a” está correta. De fato o direito de greve é
norma de eficácia contida, portanto norma não autoaplicável,
pois necessita de norma para regular tal direito. Enquanto não
há norma regulamentando o direito de greve, devem-se
observar as regras de greve do direito privado.
A letra “b” está errada. No atual ordenamento
jurídico não há norma que proíba o servidor público civil de
não receber horas extras.
A letra “c” está errada. No caso há exceções, quais
sejam, as nomeações para cargo em comissão declarado em
lei de livre nomeação e exoneração.
A letra “d” está errada. É o oposto que a norma
constitucional assevera no ART. 37, XII – “os vencimentos dos
cargos do Poder Legislativo e do Poder Judiciário não poderão
ser superiores aos pagos pelo Poder Executivo.”
A letra é está errada. O Art. 38, IV da CF/88
assevera que o tempo não contará para promoção por
merecimento.
30. Acerca do Poder Judiciário, assinale a opção correta.
a) O Poder Judiciário goza de autonomia administrativa e
funcional, mas não de autonomia financeira.
b) Os ministros do Supremo Tribunal Federal (STF) são
julgados pelo próprio tribunal por crimes comuns e de
responsabilidade.
c) Os tribunais podem declarar a inconstitucionalidade de lei
ou ato normativo do poder público somente pelo voto da
maioria simples de seus membros ou dos membros do
respectivo órgão especial.
d) Os magistrados podem exercer, desde que estejam em
disponibilidade, outro cargo ou função, inclusive a de
magistério.
e) As garantias asseguradas aos membros do Poder Judiciário
visam conferir à instituição a necessária independência para o
exercício da jurisdição, resguardando-a das pressões do
Legislativo e do Executivo.
COMENTÁRIOS
A letra “e” está certa. Marcelo Alexandrino e
Vicente Paulo asseveram que: “A Constituição Federal
outorgou importantes garantias ao Poder Judiciário, como
meio de lhe assegurar autonomia e independência para o
imparcial exercício da jurisdição. Essas garantias, portanto,
não devem ser vistas como privilégios dos magistrados, mas
sim como prerrogativas que asseguram, ao próprio Poder
Judiciário, a necessária independência para o exercício de suas
relevantes funções constitucionais, sem ingerência e pressões
dos Poderes Legislativo e Executivo.”
A letra “a” está errada. O Art. 99 da CF/88 assevera
que o poder Judiciário possui autonomia administrativa e
financeira.
A letra “b” está errada. No caso de crime de
responsabilidade, os ministros do STF serão julgados pelo
senado.
“Art. 52. Compete privativamente ao Senado Federal: (...)
II processar e julgar os Ministros do Supremo Tribunal
Federal, os membros do Conselho Nacional de Justiça e
do Conselho Nacional do Ministério Público, o
Procurador-Geral da República e o Advogado-Geral da
União nos crimes de responsabilidade;”
PROVA DO TJ/RO 2012 COMENTADA EDITORA ATUALIZA JURIS
WWW.EDITORAATUALIZAJURIS.COM.BR 11/33
A letra “c” está errada. “CF, Art. 97. Somente pelo
voto da maioria absoluta de seus membros ou dos membros
do respectivo órgão especial poderão os tribunais declarar a
inconstitucionalidade de lei ou ato normativo do Poder
Público”.
A letra “d” está errada.
“Art.95.
Parágrafo único. Aos juízes é vedado:
I - exercer, ainda que em disponibilidade, outro
cargo ou função, salvo uma de magistério;
II - receber, a qualquer título ou pretexto, custas ou
participação em processo;
III - dedicar-se à atividade político-partidária.
IV receber, a qualquer título ou pretexto, auxílios ou
contribuições de pessoas físicas, entidades públicas
ou privadas, ressalvadas as exceções previstas em lei;
V exercer a advocacia no juízo ou tribunal do qual se
afastou, antes de decorridos três anos do
afastamento do cargo por aposentadoria ou
exoneração.”
31. A respeito das funções essenciais à justiça, assinale a
opção correta.
a) A legitimação do Ministério Público (MP) para propor ações
civis impede a de terceiros nas hipóteses de proteção do
patrimônio público e social, do meio ambiente e de outros
interesses difusos e coletivos.
b) Incumbe à Advocacia-Geral da União a representação
judicial da União, mas não a extrajudicial.
c) As defensorias públicas estaduais gozam de autonomia
funcional, administrativa e financeira.
d) O advogado é indispensável à administração da justiça.
e) O presidente da República pode destituir o procurador-
geral da República mediante autorização da maioria simples
do Senado Federal.
COMENTÁRIOS
A letra “d” está correta. “CF/88, Art. 133. O
advogado é indispensável à administração da justiça, sendo
inviolável por seus atos e manifestações no exercício da
profissão, nos limites da lei.”
A letra “a” está errada. Porque segundo o Art. 129,
III, c/c §1º da CF/88 é função institucional do MP promover
inquérito civil e ação civil pública, não impedindo a
legitimação de terceiros. O que é privativo de MP é a Ação
Penal, na forma da Lei.
A letra “b” está errada. Cabe também à AGU a
representação extrajudicial (Art. 131, CF/88).
A letra “c” está errada. Nada disso! Gozam apenas
autonomia funcional e administrativa. Diferentemente do
Poder Judiciário que goza de autonomia administrativa e
financeira, não funcional. Decorem isso, por favor!
A letra “e” está errada. A autorização é por maioria
absoluta (Art. 25, parágrafo único da LC 75/93.
32. Com base no disposto na Constituição Federal, assinale a
opção correta.
a) O direito à segurança no emprego compreende a proteção
da relação de emprego, mas não a proteção contra despedida
arbitrária ou sem justa causa.
b) Cabe mandado de segurança contra decisão de Turma do
STF.
c) O habeas corpus deve ser impetrado por advogado
regularmente inscrito nos quadros da Ordem dos Advogados
do Brasil (OAB) ou por defensor público.
d) O princípio da legalidade é mais amplo que o princípio da
reserva legal, que é restrito e concreto.
e) Para editar atos normativos, o Poder Legislativo e o Poder
Executivo não estão obrigados a observar o princípio da
igualdade.
PROVA DO TJ/RO 2012 COMENTADA OS CONCURSEIROS DE RONDÔNIA
WWW.OSCONCURSEIROSDERONDONIA.COM.BR 12/33
COMENTÁRIOS
A letra “d” está correta. Exatamente. O princípio da
Legalidade se divide em legalidade em sentido lado e em
sentido estrito (ou reserva legal). Esta significa que
determinadas matérias devem ser tratadas mediante lei. Por
exemplo, somente lei pode versar sobre nacionalidade,
cidadania e etc. Já a Legalidade em sentido amplo, refere-se a
toda e qualquer forma de regulamentação, por ato normativo,
oriundo do Estado, tais como as leis delegadas, nas medidas
provisórias e nos decretos.
A letra “a” está errada. O direito à segurança do
trabalho aborda tanto a proteção da relação de emprego
como a despedida arbitrária sem justa causa: “CF/88, Art. 7º -
I Relação de emprego protegida contra despedida arbitrária
ou sem justa causa, nos termos de lei complementar, que
preverá indenização compensatória dentre outros direitos;”
A letra “b” está errada. A alternativa assevera o
contrario do entendimento sumulado do STF: “Súmula 267
STF - Não cabe MANDADO de SEGURANÇA contra ato judicial
passível de recurso ou correição.”
A letra “c” está errada. Vamos dar uma breve
revisada nos remédios constitucionais.
REMÉDIO INC. OBJETIVO RESUMO
Direito de
petição
XXXIV
a) Defender direito ou
reclamar de
ilegalidade ou abuso;
b) obter certidões
para defesa de
direitos ou pessoais.
Assegurado a todos,
independentement
e do pagamento de
taxas.
Habeas
Corpus
LXVIII
e
LXXVII
I
Proteger a liberdade
de locomoção, já
retirada ou sob
ameaça de sê-lo,
mesmo que de modo
indireto.
Pode ser impetrado
em face de
autoridade por
abuso de poder ou
contra particular
por ato ilegal. É
gratuito, de
natureza penal,
pode ser repressivo,
trancativo,
preventivo e
qualquer pessoa
tem legitimidade
para impetrá-lo.
Habeas Data
LXXII e
LXXVII
Para retificar dados
pessoais e para
conhecer
informações pessoais
em registro público
ou de caráter público.
Pode ser feito pó
via judicial,
administrativo ou
sigiloso tais
retificações. É
gratuito e depende
de prévia negativa
da administração.
Mandado de
Segurança
LXIX
Proteger direito
líquido e certo não
amparado por HC e
HD.
Impetrado em face
de autoridade
pública ou agente
de pessoa jurídica
no exercício de
atribuições do
poder publico.
Mandado de
Segurança
Coletivo
LXX
O mesmo que o MS,
todavia impetrado
por partido político
ou agente coletivo
em defesa de
interesses de seus
associados ou
membros.
O partido político
tem que
ter representação
no Congresso
Nacional. Todavia, o
requisito de 01 ano
de constituição civil
é exigido apenas
para as entidades
de classe ou
organizações
sindicais.
Mandado de
Injunção
LXXI
Suprir falta de norma
regulamentadora que
viabilize o exercício
de direitos e
liberdades
constitucionais e
prerrogativas básicas.
São consideradas
prerrogativas
básicas as inerentes
à nacionalidade, à
soberania e à
cidadania.
Ação Popular LXXIII
Anular ato lesivo ao
patrimônio público,
histórico e cultural,
ao meio ambiente ou
à modalidade
administrativa
Pode ser proposta
por qualquer
cidadão. Salvo
comprovada má-fé,
o autor está isento
de custas judiciais e
dos ônus da
sucumbência.
A letra “e” está errada. Todos os poderes devem
obediência ao principio da legalidade e demais princípios em
seus atos normativos.
PROVA DO TJ/RO 2012 COMENTADA EDITORA ATUALIZA JURIS
WWW.EDITORAATUALIZAJURIS.COM.BR 13/33
33. Com base na Lei de Introdução às Normas do Direito
Brasileiro e na interpretação doutrinária do direito civil,
assinale a opção correta.
a) De acordo com o princípio da continuidade, caso o texto
legal tenha sido corrigido durante a vacatio legis, o prazo da
obrigatoriedade da lei não voltará a fluir.
b) Caso, em nova lei, sejam estabelecidas disposições a par
das já existentes em outras leis, não haverá revogação do
texto legal anterior, mas apenas modificação.
c) Caso a Lei B, que revogou expressamente a Lei A, seja
revogada sem que outra lei seja publicada, a Lei A voltará a
vigorar.
d) Caso uma lei já em vigor não tenha sido aplicada, não tendo
sido exigida sua observância pelos órgãos aplicadores do
direito, essa lei será considerada, para todos os efeitos, válida
e eficaz.
e) O princípio do estatuto pessoal é garantido pelo direito
brasileiro, ainda que as leis brasileiras divirjam
substancialmente das leis estrangeiras.
COMENTÁRIOS
A letra “e” está correta. O Princípio do Estatuto
Pessoal nada mais é que o aglomerado constitutivo da
individualidade jurídica de uma pessoa, como por exemplo,
nacionalidade, domicílio e etc. Este princípio é garantido pelo
direito brasileiro. Quando o estrangeiro vem ao Brasil, por
exemplo, as leis de seu país vêm com ele. Noutras palavras,
devido as suas características pessoais, a lei de seu país é
aplicada a ele, mesmo que estas leis divirjam
substancialmente das leis brasileiras. No seu Art. 7º, a LINDB
traz o principio do Estatuto Pessoal, o qual se funda no
domicílio ou sede jurídica. Sabendo estes, saberá a lei de qual
país será aplicada. O Brasil adotou a territorialidade tempera
(mitigada), onde haverá casos onde a lei estrangeira será
aplicada no território nacional.
A letra “a” está errada. A “Vacatio legis” é o
intervalo existente entre a publicação e a vigência da norma. É
facultativo, portanto, não obrigatório. Esse intervalo todavia,
quando não determinado pela lei, será ele de 45 dias no
território nacional e de 03 meses no estrangeiro. O Art. 1 § 3º
da LINDB traz a resposta: “ Se, antes de entrar a lei em
vigor, ocorrer nova publicação de seu texto, destinada a
correção, o prazo deste artigo e dos parágrafos
anteriores começará a correr da nova publicação.”
A letra “b” está errada. Não é isso que assevera o
Art. 2, §2º que “A lei nova, que estabeleça disposições gerais
ou especiais a par das já existentes, não revoga nem modifica
a lei anterior.” Não se pode olvidar que se as regras não forem
gerais ou especiais, revogar-se-á a lei pretérita.
A letra “c” está errada. Assevera o Art 2º, §
3º “Salvo disposição em contrário, a lei revogada não se
restaura por ter a lei revogadora perdido a vigência.” A parte
sublinhada diz respeito ao fenômeno da Repristinação. Esta
sendo um fenômeno legislativo que faz com que norma
anteriormente revogada passa a entrar em vigor quando a
norma revogadora é revogada. Deixa eu explicar melhor.
Sendo a Lei A revogada pela Lei B e, posteriormente, a Lei B
revogada pela Lei C, a Lei A irá “ressuscitar”? ou seja, irá
ocorrer a repristinação? Resposta: Caso a Lei C disponha
expressamente sobre o “renascimento” da Lei A, então é
possível a repristinação, caso contrário, a Lei A continua
“morta”.
A letra “d” está errada. A Lei está vigente, ela é
válida, pois, deixa a entender que foi observado todo tramite
de elaboração de lei. Em relação à eficácia, esta não tem pois,
a norma não é aplicada e nem exigida pelos aplicadores do
direito. É o caso de uma lei de letra-morta. Esta é assim
chamada porque, embora esteja em vigência, sua eficácia
(produção concreta dos efeitos pela norma) é nula.
34. Considerando as disposições do Código Civil e a
interpretação doutrinária sobre a pessoa natural, assinale a
opção correta.
a) Considera-se relativamente incapaz aquele que, em razão
de causa transitória, não puder exprimir sua vontade.
b) O estado civil, apesar de não se sujeitar à alienação, é
renunciável.
c) O nome de uma pessoa pode ser usado, sem sua prévia
autorização, em propaganda comercial, caso não haja
intenção difamatória ou exposição ao desprezo público.
PROVA DO TJ/RO 2012 COMENTADA OS CONCURSEIROS DE RONDÔNIA
WWW.OSCONCURSEIROSDERONDONIA.COM.BR 14/33
d) A pessoa natural possui personalidade jurídica, tendo
capacidade de fato, e não de direito.
e) Embora, em lei, sejam resguardos os direitos do nascituro,
não é concedida personalidade condicional ao nascimento
com vida.
COMENTÁRIOS
a) A letra “e” está certa. Aparentemente, a
resposta é dada pela primeira parte do Art. 2º do CC, pelo
qual a personalidade da pessoa física seria adquirida a partir
do NASCIMENTO COM VIDA, ou seja, a partir do
funcionamento do aparelho cardiorrespiratório. Entretanto, a
segunda parte do mesmo dispositivo reconhece a proteção
dos DIREITOS DO NASCITURO desde a concepção, o que nos
faz indagar: teria também o nascituro personalidade jurídica?
Trata-se de uma das mais acesas polêmicas da doutrina
civilista brasileira, saber se o nascituro pode ou não ser
considerado pessoa. O intrigante atinente à personalidade ou
não do nascituro tenta ser solucionada a luz de três teorias
explicativas fundamentais:
Teoria Natalista - Tradicional em nosso direito,
sustenta que a personalidade jurídica só seria
adquirida a partir do nascimento com vida, de
maneira que o nascituro não seria considerado
pessoa, gozando de mera expectativa de direito.
Teoria da Personalidade Condicionada - Fica a
meio caminho entre a Natalista e Concepcionista, o
nascituro seria dotado de personalidade apenas
para direitos existenciais (como direito à vida), mas
apenas consolidaria a personalidade para a
aquisição de direitos econômicos ou materiais, sob
a condição de nascer com vida.
Teoria Concepcionista - A doutrina
concepcionista enfatiza que o início da
personalidade humana se dá com o ato de
concepção e que, a partir desse momento, o
nascituro já é considerado pessoa. Art. 2º, CC: “A
personalidade civil da pessoa começa do
nascimento com vida (Natalista); mas a lei põe a
salvo, desde a concepção (Concepcionista), os
direitos do nascituro.”
A letra “a” está errada. Aquele que, em razão de
causa transitória, não puder exprimir sua vontade, é
considerado absolutamente (e não relativamente) incapaz
(art. 3º, III, CC). Vocês devem decorar isso!
A letra “b” está errada. O estado civil da pessoa
natural é indivisível, indisponível, imprescritível e
irrenunciável. Trata-se de matéria de ordem pública e
constituir um reflexo da personalidade. Esta é definida como a
aptidão para se titularizar direitos e contrair obrigações na
órbita jurídica, vale dizer, é o atributo do sujeito de direito.
A letra “c” está errada. O CESPE juntou dois artigos
do CC, quais sejam, Art. 17 e 18. “Art. 18. Sem autorização,
não se pode usar o nome alheio em propaganda comercial.”
“art. 17, CC O nome da pessoa não pode ser empregado por
outrem em publicações ou representações que a exponham ao
desprezo público, ainda quando não haja intenção
difamatória.”
A letra “d” está errada. Toda pessoa natural tem
capacidade de direito (gozo), a qual diz respeito à
personalidade. Art. 1º do Código Civil: "Toda pessoa é capaz
de direitos e deveres na ordem civil". Já a capacidade de fato
(exercício), o sujeito esta a frente de seus direitos e deveres,
oportunidade em que o absolutamente incapaz não dispõe.
Noutras palavras, a Capacidade de Direito está na lei, por isso
não se pode impedir ninguém de tê-la. Já a Capacidade de
Fato precisa que exista na pessoa discernimento o suficiente
para isso.
35. Assinale a opção correta acerca das pessoas jurídicas de
direito privado.
a) O patrimônio da fundação deve constituir-se apenas de
bens imóveis.
b) A existência de uma associação depende da efetuação do
registro de seu estatuto.
c) O domicílio das pessoas jurídicas de direito privado é
estabelecido em lei, a fim de proteger terceiros de boa-fé.
d) A capacidade jurídica das pessoas jurídicas de direito
privado limita-se à esfera patrimonial.
e) A realização de negócios destinados ao aumento do
patrimônio não consiste em circunstância que descaracterize
uma associação.
PROVA DO TJ/RO 2012 COMENTADA EDITORA ATUALIZA JURIS
WWW.EDITORAATUALIZAJURIS.COM.BR 15/33
COMENTÁRIOS
A letra “e” está correta. Associação é
uma organização resultante da reunião legal entre duas ou
mais pessoas, com ou sem personalidade jurídica, sem fins
lucrativos para a realização de um objetivo comum. Apesar de
não possuir fins lucrativos, as Associações podem sim realizar
negócios destinados a aumentar seu patrimônio. Todavia, este
“lucro” não deve ser dividido entre os sócios, mas sim, deve
ele ser revertido na associação para que esta não perca sua
característica de associação.
A letra “a” está errada. O artigo 62 do Código Civil
assevera que não é possível a instituição de qualquer
fundação sem que sejam separados, pelo instituidor, “bens
livres” necessários e suficientes para a sua formação. “Artigo
62. Para criar uma fundação, far-lhe-á o seu instituidor, por
escritura pública ou testamento, dotação especial de bens
livres, especificando o fim a que se destina, e declarando, se
quiser, a maneira de administrá-la”. Portanto, não são apenas
bens imóveis, mas como também bens móveis.
A letra “b” está errada. Caso a associação não
registre seu estatuto, ela existirá sim! Todavia de forma
irregular. Conseqüência disso é que a associação não terá
personalidade jurídica. Com isso, não poderá praticar atos em
seu nome. Ademais, deve-se salientar que o art. 12, VII do
Código de Processo Civil por interpretação extensiva,
contempla a hipótese de inclusão de associação irregular no
pólo passivo e ativo de ações judiciais, informando que esta
será representada pela pessoa a quem couber a administração
de seus bens.
A letra “c” está errada. A resposta está no Art. 74,
IV e §1º do CC, os quais asseveram que é o lugar onde
funcionam as respectivas diretorias e administrações, ou onde
elegerem domicílio especial no seu estatuto ou atos
constitutivos e tendo a pessoa jurídica diversos
estabelecimentos em lugares diferentes, cada um deles será
considerado domicílio para os atos nele praticados.
A letra “d” está errada. O Art. 52 do CC assevera
que “Aplica-se às pessoas jurídicas, no que couber, a proteção
dos direitos da personalidade.” Sendo assim, a capacidade
jurídica das pessoas de direito privado, não está adstrita ao
campo patrimonial, vai muito mais alem! Estende-se a todos
os campos do direito. Tem ela direito à identificação, sendo
dotada de uma denominação, de um domicílio e de uma
nacionalidade; a pessoa jurídica tem capacidade para exercer
todos os direitos compatíveis com a natureza especial de sua
personalidade.
36. A respeito de prescrição e decadência, assinale a opção
correta.
a) Permite-se às partes alterar o prazo de prescrição, caso
essa alteração não cause prejuízo a terceiros.
b) A prescrição pode ser objeto de renúncia, sendo a renúncia
da prescrição efetivada de forma expressa ou tácita.
c) A prescrição não pode ser alegada por terceiros.
d) Direitos potestativos disponíveis não se sujeitam à
decadência.
e) A prescrição e a decadência implicam a perda da pretensão.
COMENTÁRIOS
A letra “b” está certa. O Art. 191 do CC responde a
questão: “Art. 191. A renúncia da prescrição pode ser expressa
ou tácita, e só valerá, sendo feita, sem prejuízo de terceiro,
depois que a prescrição se consumar; tácita é a renúncia
quando se presume de fatos do interessado, incompatíveis
com a prescrição”.
A letra “a” está errada. O Art. 192 do CC assevera
que: “Art. 192. Os prazos de prescrição não podem ser
alterados por acordo das partes.”
A letra “c” está errada. O art. 193 do CC assevera
que: “Art. 193. A prescrição pode ser alegada em qualquer
grau de jurisdição, pela parte a quem aproveita.” A doutrina
entende que o terceiro pode alegar a prescrição, desde que
seja favorecido por ela.
A letra “d” está errada. Direito Potestativo é o
poder que o agente tem de influir na esfera jurídica de
outrem, constituindo, modificando ou extinguindo direitos,
sem que este possa fazer qualquer coisa, senão sujeitar-se a
sua vontade. Ex.: aceitar ou renunciar à herança. Ninguém
pode me obrigar a aceitar uma herança; eu aceito se eu
quiser. Esses direitos se sujeitam ao prazo decadencial.
A letra “e” está errada. Segue a diferença entre
prescrição e decadência no Código Civil.
PROVA DO TJ/RO 2012 COMENTADA OS CONCURSEIROS DE RONDÔNIA
WWW.OSCONCURSEIROSDERONDONIA.COM.BR 16/33
PRESCRIÇÃO DECADÊNCIA
Perda de uma pretensão de
exigir de alguém um
determinado comportamento;
é a perda do direito à
pretensão em razão do
decurso do tempo.
Perda de um direito que
não foi exercido pelo seu
titular no prazo previsto em
lei; é a perda do direito em
si, em razão do decurso do
tempo.
Instituto de interesse privado; Interesse público;
É renunciável, tácita ou
expressamente;
Não admite renúncia;
Os prazos prescricionais não
podem ser modificados pela
vontade das partes;
Pode ser alegada em qualquer
grau de jurisdição, pela parte a
quem aproveita;
Pode ser conhecida a
qualquer tempo ou grau de
jurisdição;
Admissibilidade de suspensão
e interrupção do prazo
prescricional;
Os prazos decadenciais não
admitem suspensão e
interrupção;
Pode ser conhecida pelo juiz
de ofício.
O juiz deve conhecer de
oficio.
37. No que se refere às partes, aos procuradores e ao MP,
assinale a opção correta.
a) Se, para a defesa do réu, for necessária a realização de
perícia, o autor deverá adiantar a verba necessária para a
realização do ato.
b) O MP, na qualidade de fiscal da lei, deve velar pela
adequada atuação do direito subjetivo das partes.
c) Somente após a citação o réu será considerado
juridicamente parte do processo, de acordo com as normas
processuais.
d) O juiz aplicará multa ao advogado que deixar de cumprir
com exatidão os provimentos mandamentais não sujeitos a
recurso.
e) Advogados que empregarem expressões injuriosas nas
petições escritas apresentadas no processo estarão sujeitos a
multa, aplicada sobre o valor da causa.
COMENTÁRIOS
A letra “c” está certa. O Art. 214 do CPC assevera
que: “Art. 214. Para a validade do processo é indispensável a
citação inicial do réu.” Assim, através da citação convoca-se o
demandado para o processo, aperfeiçoando a relação jurídica
que até então era integrada pelo autor e pelo Estado.
A letra “a” está errada. O Art. 33 do CPC aduz que:
“Art. 33. Cada parte pagará a remuneração do assistente
técnico que houver indicado; a do perito será paga pela parte
que houver requerido o exame, ou pelo autor, quando
requerido por ambas as partes ou determinado de ofício pelo
juiz”.
A letra “b” está errada. O MP não vela pelas partes,
mas sim a prevalência da ordem jurídica e do bem comum.
A letra “d” está errada. O Art. 14 do CPC assevera
que: “Art. 14. São deveres das partes e de todos aqueles que
de qualquer forma participam do processo: (...)V - cumprir
com exatidão os provimentos mandamentais e não criar
embaraços à efetivação de provimentos judiciais, de natureza
antecipatória ou final. Parágrafo único. Ressalvados os
advogados que se sujeitam exclusivamente aos estatutos da
OAB, a violação do disposto no inciso V deste artigo constitui
ato atentatório ao exercício da jurisdição, podendo o juiz, sem
prejuízo das sanções criminais, civis e processuais cabíveis,
aplicar ao responsável multa em montante a ser fixado de
acordo com a gravidade da conduta e não superior a vinte por
cento do valor da causa; não sendo paga no prazo
estabelecido, contado do trânsito em julgado da decisão final
da causa, a multa será inscrita sempre como dívida ativa da
União ou do Estado”.
A letra “e” está errada. O Art. 15 assevera que:
“Art. 15. É defeso às partes e seus advogados empregar
expressões injuriosas nos escritos apresentados no processo,
cabendo ao juiz, de ofício ou a requerimento do ofendido,
mandar riscá-las. Parágrafo único. Quando as expressões
injuriosas forem proferidas em defesa oral, o juiz advertirá o
advogado que não as use, sob pena de Ihe ser cassada a
palavra.”
38. Em relação aos juizados especiais cíveis estaduais,
assinale a opção correta.
a) O cabimento no Juizado Especial das ações cíveis sujeitas a
procedimento especial será analisado caso a caso pelo juiz.
b) Não há óbice à execução no Juizado Especial de título
executivo extrajudicial que ultrapasse o valor de 40 salários
mínimos.
c) Se, na audiência de instrução e julgamento, a parte ré
apresentar resposta escrita e não houver necessidade de
produção de prova oral, seu comparecimento estará
dispensado.
PROVA DO TJ/RO 2012 COMENTADA EDITORA ATUALIZA JURIS
WWW.EDITORAATUALIZAJURIS.COM.BR 17/33
d) Ante os princípios aplicáveis aos referidos juizados, as
perguntas deverão ser feitas diretamente pelas partes ou por
seus advogados.
e) Para causas de até 40 salários mínimos, a competência do
Juizado Especial Cível será de caráter absoluto.
COMENTÁRIOS
A letra “b está correta. De fato não há nenhum
impedimento legal no Juizado Especial em se interpor uma
ação com o valor acima de 40 salários mínimos. Caso o
advogado assim faça, estará renunciando o valor acima dos 40
salários. É o que assevera o Art. 3º, parágrafo 3º da Lei
9099/95: “ Art. 3º O Juizado Especial Cível tem competência
para conciliação, processo e julgamento das causas cíveis de
menor complexidade, assim consideradas: (...) § 3º A opção
pelo procedimento previsto nesta Lei importará em renúncia
ao crédito excedente ao limite estabelecido neste artigo,
excetuada a hipótese de conciliação.”
A letra “a” está errada. Segundo o Enunciado 08 do
FONAJE (Fórum Nacional de Juízes Estaduais) as ações cíveis
sujeitas aos procedimentos especiais não são admissíveis nos
Juizados Especiais.
A letra “c” está errada. Mais um Enunciado do
FONAJE: “Enunciado 78 -
o oferecimento de resposta, oral ou escrita, não
dispensa o comparecimento pessoal da parte, ens
ejando, pois, os efeitos da revelia”.
A letra “e” está errada. Não é absoluta, mas sim
relativa. Se absoluta fosse, iria de encontro com o princípio
constitucional do direito de ação.
39. A respeito do regramento dos atos processuais no CPC,
assinale a opção correta.
a) Se uma parte se recusar a assinar os termos do processo, o
escrivão deverá certificar o fato nos autos.
b) Considera-se inexistente a petição redigida em versos.
c) No curso do processo, o juiz proferirá despacho para decidir
as questões incidentes.
d) É obrigatória a formação de autos suplementares pelo
escrivão, sob pena de perda do cargo.
e) Só as partes obterão certidão de atos processuais
relacionados a processo que corra em segredo de justiça.
COMENTÁRIOS
A “a” é a correta. Assim assevera o CPP no Art. 169
que: “Art. 169. Os atos e termos do processo serão
datilografados ou escritos com tinta escura e indelével,
assinando-os as pessoas que neles intervieram. Quando estas
não puderem ou não quiserem firmá-los, o escrivão certificará,
nos autos, a ocorrência.”
A letra “b” está errada. Trago a baila as palavras do
Professor Cândido Rangel Dinamarco sobre o assunto: “Como
toda peça processual, a petição inicial deve ser redigida em
vernáculo (art. 156), mas essa exigência não impede que
contenha expressões em latim ou em língua estrangeira,
desde que empregadas com sensata parcimônia e na medida
do conveniente à boa transmissão das idéias. O que importa é
transmitir as idéias. Não se exclui sequer a validade de
petições iniciais escritas em versos, porque a lei não exige que
o sejam em prosa, nem haveria razão para que o exigisse -
mas sempre que contenha de modo inteligível todos os
requisitos inerentes ao conteúdo indispensável (identificação
das partes, causa de pedir, pedido etc.)”.
A letra “c” está errada. No caso não é despacho,
mas sim DECISÃO INTERLOCUTÓRIA. “Art. 162. Os atos do juiz
consistirão em sentenças, decisões interlocutórias e
despachos. (...)§ 2o Decisão interlocutória é o ato pelo qual o
juiz, no curso do processo, resolve questão incidente”.
A letra “d” está errada. Não há essa possibilidade
de pena. “Art. 159. Salvo no Distrito Federal e nas Capitais dos
Estados, todas as petições e documentos que instruírem o
processo, não constantes de registro público, serão sempre
acompanhados de cópia, datada e assinada por quem os
oferecer. § 1º Depois de conferir a cópia, o escrivão ou chefe
da secretaria irá formando autos suplementares, dos quais
constará a reprodução de todos os atos e termos do processo
original.”
A letra “e” está errada. Não só as partes podem
obter certidão, mas como também terceiros. “Art. 155. Os
atos processuais são públicos. Correm, todavia, em segredo de
justiça os processos:
(...) Il - que dizem respeito a casamento, filiação, separação
dos cônjuges, conversão desta em divórcio, alimentos e
guarda de menores. Parágrafo único. O direito de consultar os
PROVA DO TJ/RO 2012 COMENTADA OS CONCURSEIROS DE RONDÔNIA
WWW.OSCONCURSEIROSDERONDONIA.COM.BR 18/33
autos e de pedir certidões de seus atos é restrito às partes e a
seus procuradores. O terceiro, que demonstrar interesse
jurídico, pode requerer ao juiz certidão do dispositivo da
sentença, bem como de inventário e partilha resultante do
desquite.”
40. Assinale a opção correta acerca de processo e
procedimento ordinário.
a) Sem a presença dos pressupostos processuais, a relação
processual poderá existir, mas será nula.
b) A petição inicial somente será distribuída se contiver RG ou
CPF da parte ré.
c) É incompatível o oferecimento simultâneo de contestação,
reconvenção e exceção pelo réu.
d) O autor poderá cumular mais de um pedido na petição
inicial, ainda que entre eles não haja conexão.
e) A atual estrutura do processo civil brasileiro, por não dispor
de instrumentos adequados, impede a sua efetividade.
COMENTÁRIOS
Letra “d” está correta. No Processo Civil há dois
tipos de cumulação de pedidos: cumulação própria e a
imprópria. Veja abaixo um resumo.
Cumulação Imprópria
Subsidiária ou
Eventual
Os pedidos são apresentados
em ordem de preferência; os
anteriores são principais, os
posteriores, na impossibilidade
de acolhimento dos principais,
são formulados
subsidiariamente. Ex: pedido de
entrega do veículo comprado,
ou de um veículo do mesmo
modelo, ou do valor pago
corrigido e com juros.
Alternativa
Não há ordem de
preferência, o autor
pretende qualquer um
dos pedidos, ou seja,
ele formula dois
pedidos e o
acolhimento de
qualquer deles o
satisfaz.
Cumulação Própria
Simples
Os pedidos são
independentes, o resultado
de um não influi no
resultado de outro. Ex:
pedidos de dano moral e
dano material.
Sucessiva
Existe relação de dependência
entre os pedidos. O pedido
posterior só será apreciado se
o pedido anterior for acolhido.
Ex: investigação de
paternidade cumulada com
alimentos.
PROVA DO TJ/RO 2012 COMENTADA EDITORA ATUALIZA JURIS
WWW.EDITORAATUALIZAJURIS.COM.BR 19/33
O Art. 292 do CPC traz a resposta: “Art. 292. É
permitida a cumulação, num único processo, contra o mesmo
réu, de vários pedidos, ainda que entre eles não haja
conexão”.
A letra “a” está errada. Sem os pressupostos
processuais, a relação processual será INEXISTENTE! Os
pressupostos processuais são divididos em OBJETIVOS e
SUBJETIVOS.
PRESSUPOSTOS PROCESSUAIS
OBJETIVOS SUBJETIVOS
Intrínsecos:
Diz respeito à subordinação do
processo à lei (petição inicial
apta, citação válida,
regularidade procedimental...);
Capacidade postulatória;
Extrínsecos:
Fatos impeditivos
(litispendência, coisa julgada,
perempção...).
Juiz competente;
Capacidade de ser parte;
Capacidade processual ou
de estar em juízo.
POR FAVOR! NÃO CONFUNDIR COM AS CONDIÇÕES
DA AÇÃO: Legitimidade, Interesse e Possibilidade Jurídica.
(LIP)
A letra “b” está errada. O Art. 282 do CPC não aduz
sobre o CPF ou RG.“Art. 282. A petição inicial indicará:I - o juiz
ou tribunal, a que é dirigida; II - os nomes, prenomes, estado
civil, profissão, domicílio e residência do autor e do réu; III - o
fato e os fundamentos jurídicos do pedido; IV - o pedido, com
as suas especificações; V - o valor da causa; VI - as provas com
que o autor pretende demonstrar a verdade dos fatos
alegados; VII - o requerimento para a citação do réu.”
A letra “c” está errada. O Art. 297 do CPC assevera
que: “Art. 297. O réu poderá oferecer, no prazo de 15 (quinze)
dias, em petição escrita, dirigida ao juiz da causa,
contestação, exceção e reconvenção”. Pois, são peças
autônomas.
A letra “e” está errada. A estrutura do processo civil
está bem aparelhada. Essa alternativa não merece
comentários.
41. A respeito do processo de execução, assinale a opção
correta.
a) Devedor que aliena bem quando réu em processo de
execução pratica fraude à execução.
b) A competência para o processo de execução fundado em
título judicial é absoluta.
c) O herdeiro não pode ser parte passiva na execução contra
o de cujus, que deverá ser movida em face do espólio,
enquanto não for concluído o inventário.
d) A desistência da execução depende da concordância do
embargante.
e) Os bens futuros do devedor não responderão pelo
cumprimento de suas obrigações.
COMENTÁRIOS
A letra “b”está certa. Assevera o Art. 575 que: “Art.
575. A execução, fundada em título judicial, processar-se-á
perante: I - os tribunais superiores, nas causas de sua
competência originária; II - o juízo que decidiu a causa no
primeiro grau de jurisdição; IV - o juízo cível competente,
quando o título executivo for sentença penal condenatória ou
sentença arbitral;”
A letra “a” está errada. Segundo o Art. 593 do CPC:
“Art. 593. Considera-se em fraude de execução a alienação ou
oneração de bens: I - quando sobre eles pender ação fundada
em direito real; II - quando, ao tempo da alienação ou
oneração, corria contra o devedor demanda capaz de reduzi-lo
à insolvência; III - nos demais casos expressos em lei - Art. 615-
A. O exeqüente poderá, no ato da distribuição, obter certidão
comprobatória do ajuizamento da execução, com identificação
das partes e valor da causa, para fins de averbação no registro
de imóveis, registro de veículos ou registro de outros bens
sujeitos à penhora ou arresto. § 3o Presume-se em fraude à
execução a alienação ou oneração de bens efetuada após a
averbação.”
A letra “c” está errada. Assevera o Art. 568 que:
“Art. 568. São sujeitos passivos na execução: I - o devedor,
reconhecido como tal no título executivo; II - o espólio, os
herdeiros ou os sucessores do devedor; III - o novo devedor,
que assumiu, com o consentimento do credor, a obrigação
PROVA DO TJ/RO 2012 COMENTADA OS CONCURSEIROS DE RONDÔNIA
WWW.OSCONCURSEIROSDERONDONIA.COM.BR 20/33
resultante do título executivo; IV - o fiador judicial; V - o
responsável tributário, assim definido na legislação própria;”
A letra “d” está errada. Aduz o Art.569 que: “Art.
569. O credor tem a faculdade de desistir de toda a execução
ou de apenas algumas medidas executivas. Parágrafo único.
Na desistência da execução, observar-se-á o seguinte: a) serão
extintos os embargos que versarem apenas sobre questões
processuais, pagando o credor as custas e os honorários
advocatícios; b) nos demais casos (que não versarem apenas
sobre questões processuais), a extinção dependerá da
concordância do embargante.”
A letra “e” está errada. “CPC, Art. 591. O devedor
responde, para o cumprimento de suas obrigações, com todos
os seus bens presentes e futuros, salvo as restrições
estabelecidas em lei.”
42. Considere que um homem tenha sido denunciado pela
prática de estelionato e que, durante a ação penal, tenha
entrado em vigor uma nova lei que prevê diminuição da
pena aplicável ao referido crime. Nessa situação hipotética,
consoante disposições do Código Penal, a lei nova
a) não se aplica ao crime em tela, uma vez que o fato
criminoso que originou a ação penal foi praticado
anteriormente à vigência da nova lei.
b) aplica-se ao crime em tela, independentemente do
conteúdo material, dado que a lei penal obedece ao princípio
da retroatividade.
c) aplica-se ao crime em tela, visto que a lei penal obedece ao
princípio da retroatividade, caso caracterize-se situação em
que o acusado será beneficiado.
d) pode ser aplicada ao crime em tela, desde que não tenha
ocorrido o trânsito em julgado de sentença penal
condenatória, situação que impede a retroatividade da lei
nova.
e) não se aplica ao crime em tela, conforme o princípio da
irretroatividade, visto que a ação penal já estava em curso
quando a nova lei passou a vigorar.
COMENTÁRIOS
A letra “c” é a correta. O art. 1ª, §2º traz a
resposta. “Art. 2º - Ninguém pode ser punido por fato que lei
posterior deixa de considerar crime, cessando em virtude dela
a execução e os efeitos penais da sentença condenatória.
Parágrafo único - A lei posterior, que de qualquer modo
favorecer o agente, aplica-se aos fatos anteriores, ainda que
decididos por sentença condenatória transitada em julgado”.
A CF/88 também assevera o art. 5º, XL, da CF que: "a lei penal
não retroagirá, salvo para beneficiar o réu."
Segue abaixo alguns institutos que você precisa ter
em mente.
• Abolitio Criminis: este instituto se refere à revogação de
um tipo penal pela superveniência de lei
descriminalizadora. Ou seja, há a supressão da figura
criminosa. Imaginemos que você está respondendo ou
cumpre pena pelo crime de Adultério em 2004. Em 2005
é publicada lei que revoga esse tipo penal, não o
considerando mais crime (foi o que aconteceu de fato).
Houve no caso, abolitio criminis. Devido a isso, será
posto em liberdade e desaparecerão todos os efeitos
penais inerentes a condenação. Todavia, permanecerão
os efeitos extrapenais.
• Novatio Legis in mellius: aplica-se lei posterior mais
benéfica à época dos fatos. Neste caso não se trata de lei
abolicionista como no caso acima, mais sim, de uma lei
que trata do crime de forma mais branda. O crime ainda
existe, contudo, será aplicada a nova lei que é a mais
benéfica para o réu. A exemplo da progressão em crimes
hediondos.
• Novatio Legis in Pejus: é o caso de lei posterior mais
gravosa e, por isso, não retroagira. Aqui haverá o
fenômeno da ultratividade da lei mais benéfica. Esta será
aplicada aos fatos passados. A nova lei será aplicada a
fatos futuros.
• Novatio Legis Incriminadora: Lei que incrimina uma
conduta que outrora não era considerada relevante
penal. E é claro que não retroagirá.
• Súmula 711 do STF: “a lei penal mais grave aplica-se ao
crime continuado ou ao permanente, se a sua vigência é
anterior à cessação da continuidade ou da permanência”
PROVA DO TJ/RO 2012 COMENTADA EDITORA ATUALIZA JURIS
WWW.EDITORAATUALIZAJURIS.COM.BR 21/33
• Lei Temporária e Excepcional: Aquela é a lei que tem seu
tempo de vigência prefixado. Esta é elaborada para
atender causas transitórias de necessidades estatais,
como guerra, calamidade e etc. Ambas são ultrativas, ou
seja, mesmo com o fim do tempo de vigência ou da
necessidade estatal, a lei continua a ser aplicada aos
fatos ocorridos nestes períodos. Cabe salientar que lei
posterior pode regular fatos ocorridos durante a vigência
dessas leis, quando expressamente dispuser.
43. Com relação à aplicação da lei penal, assinale a opção
correta.
a) A lei penal admite a realização de interpretação analógica
pelo legislador, como, por exemplo, ao dispor que os crimes
serão qualificados se cometidos com o emprego de veneno,
fogo, explosivo, asfixia, tortura ou outro meio insidioso ou
cruel.
b) De acordo com o princípio da territorialidade, crimes
cometidos contra o patrimônio de empresa pública instituída
pelo poder público brasileiro sujeitam-se à lei brasileira, se
cometidos dentro do território nacional, e à lei do respectivo
país estrangeiro, se cometidos no estrangeiro.
c) A lei temporária, decorrido o período de sua duração, não
mais se aplica aos fatos praticados durante sua vigência.
d) Não há crime ou contravenção penal sem que decreto ou
lei os definam anteriormente, devendo a imputação de pena
ser anterior à cominação legal.
e) Na contagem do prazo penal, incluem-se o dia do início e o
dia do final; por essa razão, incluem-se no cômputo das penas
privativas de liberdade as frações de dia.
COMENTÁRIOS
A letra “a” está correta. Seguem alguns conceitos:
Interpretação Analógica – “Operação intelectual consistente
em revelar o conteúdo da lei, quando esta utiliza expressões
genéricas, vinculadas a especificações. Não há criação de
norma, mas, exclusivamente, a pesquisa de sua extensão.
Assim, no homicídio qualificado por motivo torpe: Mediante
paga ou promessa de recompensa, ou por outro motivo torpe.
O legislador, depois de mencionar expressamente uma
hipótese de torpeza (paga ou promessa de recompensa),
utiliza expressão genérica, com o que fica abrangido, pela
norma, qualquer caso estigmatizado pela torpeza. Não se
confunde com a aplicação analógica (incidência da lei a uma
hipótese por ela não prevista)”.
Analogia - é instrumento de integração e só ocorre in bona
partem. Nesta hipótese, não deve existir lei regulamentadora.
Não se admite Analogia in malam partem.
A letra “b” está errada. Segue o quadro.
EMBARCAÇÕES E
AERONAVES
SERÁ APLICADA ALEI
BRASILEIRA
Pública ou a serviço do
governo brasileiro;
Quer se encontre em
território nacional ou
estrangeiro;
Mercantes ou particulares
brasileiras;
Se estiverem em auto-mar ou
no espaço aéreo
correspondente;
Estrangeiras; Apenas quando privadas em
território nacional.
A letra “c” está errada. Como já havia dito, a lei
temporária se aplica justamente aos atos praticados em sua
vigência. Se não fosse assim, as leis temporárias perderiam
sua forma intimidativa e de nada adiantaria. No caso das leis
temporárias a circunstância de prazo é elemento temporal do
próprio fato típico.
A letra “d” está errada. Somente lei em sentido
estrito pode criar norma penal incriminadora. Portanto, não
há crime nem contra contravenção penal e nem pena ou
medida de segurança sem lei em sentido estrito (NADA DE
DECRETO!). Outra coisa é que não crime ou pena sem lei que
anteriormente a defina. Ou seja, primeiramente há a definição
do que é crime e, posteriormente, quem incorrer na definição
do crime, imputar-se-á a pena.
A letra “e” está errada. Conta-se o prazo pena
incluindo o dia do começo e excluindo o dia do final, e as
frações de dias são dispensadas.
PROVA DO TJ/RO 2012 COMENTADA OS CONCURSEIROS DE RONDÔNIA
WWW.OSCONCURSEIROSDERONDONIA.COM.BR 22/33
44. Com base na classificação dos crimes apresentada no
Código Penal e na enumeração dos crimes considerados
hediondos na Lei n.º 8.072/1990, assinale a opção correta.
a) A extorsão mediante sequestro e a extorsão qualificada
pela morte são crimes hediondos, e são classificados,
também, como crimes contra o patrimônio.
b) O estupro e o latrocínio, crimes contra a pessoa, são crimes
hediondos.
c) A prática de abuso de autoridade é considerada crime
hediondo.
d) O homicídio simples, tentado ou consumado, é considerado
crime hediondo.
e) Os crimes hediondos são insuscetíveis de anistia, graça,
fiança e progressão de regime.
COMENTÁRIOS
A letra “a” está correta. Quais são os crimes
considerados hediondos? A lei 8072/90 os arrola de forma
taxativa:
1 - Homicídio quando praticado em atividade típica de
extermínio, ainda que cometido por um só agente, e
homicídio qualificado (art. 121, parágrafo 2º, incisos I,II, III,IV
e V).
2 - Latrocínio
3 - Extorsão qualificada pela morte
4 - Extorsão mediante sequestro e na forma qualificada
5 - Estupro
6 - Epidemia com resultado morte
7 - Falsificação, corrupção, adulteração ou alteração de
produto destinado a fins terapeuticos ou medicinais crime de
genocídio previsto nos artigos 1º, 2º e 3º da lei 2889/56.
São crimes equiparados a hediondos:
1 - Tráfico ilícito de entorpecentes
2 - Tortura
3 – Terrorismo
Só a lei pode definir os crimes hediondos, em
nenhuma situação o juiz poderá fazê-lo. Pois o Brasil adotou o
Critério ou Sistema Legal. Vale lembrar que Os crimes
previstos no rol do artigo 1º da lei 8072/90, serão hediondos
na forma tentada ou consumada. Outras características são:
impossibilidade da concessão de anistia, graça, indulto, fiança
e liberdade provisória; impossibilidade de concessão de
“sursis”; prazo diferenciado para prisão temporária que é de
30 dias, prorrogável por igual período; possibilidade de
progressão de regime. Em suma:
REGRA GERAL CRIMES
HEDIONDOS
Pagamento de
fiança
Sim Não
Anistia Sim Não
Graça Sim Não
Indulto Sim Não
Regime da pena Variável Inicialmente em
regime fechado
Progressão de
Regime
Após o
cumprimento de
1/6 da pena
Após o
cumprimento de
2/5 da pena, se o
réu for primário e
3/5 se o réu for
reincidente
Liberdade
Condicional
Após o
cumprimento um
terço da pena se o
condenado não for
reincidente
Após o
cumprimento de
mais de dois terços
da pena
A letra “b” está errada. O latrocínio é considerado
crime contra o patrimônio.
A letra “c” está errada. O abuso de autoridade não
está arrolado como crime hediondo.
A letra “d” está errada. O homicídio simples só será
classificado como hediondo quando for praticado em
atividade típica de grupo de extermínio, mesmo que praticado
por um agente apenas. Vale lembrar que o STF não entende
que o homicídio qualificado privilegiado seja hediondo.
A letra “e” está errada. Veja o quadro acima.
PROVA DO TJ/RO 2012 COMENTADA EDITORA ATUALIZA JURIS
WWW.EDITORAATUALIZAJURIS.COM.BR 23/33
45. Em cada uma das opções abaixo, é apresentada uma
situação hipotética acerca dos crimes em espécie seguida de
uma assertiva a ser julgada. Com base nas disposições do
Código Penal, assinale a opção cuja assertiva esteja correta.
a) Uma pessoa cometeu crime de lesão corporal seguida de
morte logo após ter sido provocada injustamente pela vítima,
estando, dessa forma, sob o domínio de violenta emoção.
Nessa situação, o juiz poderá reduzir a pena.
b) João, sabendo ser mentira, acusou publicamente José de
ter furtado o relógio de Juca. Nessa situação, João responderá
pelo crime de difamação.
c) Um homem, após graves ameaças, subtraiu as joias de sua
genitora. Nessa situação, em virtude de o homem ter
cometido crime contra o patrimônio em desfavor de sua
ascendente, ele será isento de pena.
d) Uma pessoa apropriou-se de coisa alheia que veio ao seu
poder por erro ou força da natureza. Nessa situação, a pessoa
não cometeu crime.
e) Uma gestante consentiu a outra pessoa que provocasse o
aborto de seu feto. Nessa situação, a mulher que estava
grávida responderá pelo crime de aborto com o
consentimento da gestante e a outra pessoa será isenta de
pena.
COMENTÁRIOS
A letra “a” está correta. Na situação hipotética
acima traz uma causa geral de diminuição de pena que está
asseverada no Art. 129, §4º do CP: “§ 4° Se o agente comete o
crime impelido por motivo de relevante valor social ou moral
ou sob o domínio de violenta emoção, logo em seguida a
injusta provocação da vítima, o juiz pode reduzir a pena de
um sexto a um terço.”
A letra “b” está errada. Na hipótese é crime de
Calúnia.
“Calúnia
Art. 138 - Caluniar alguém, imputando-lhe falsamente
fato definido como crime:
Pena - detenção, de seis meses a dois anos, e multa.
§ 1º - Na mesma pena incorre quem, sabendo falsa a
imputação, a propala ou divulga.
§ 2º - É punível a calúnia contra os mortos.”
Neste crime, o sujeito ativo, em regra, é qualquer
pessoa. Contudo, existem algumas pessoas que estão
acobertados de inviolabilidade, quais sejam, senadores,
deputados e vereadores, estes no limite territorial de sua
vereança. Como sujeito passivo pode ser qualquer pessoa.
Diferentemente do Crime de Denunciação Caluniosa, é
punível o Crime de Calúnia contra morto.
Em relação à conduta, o que se imputa alguém é
um CRIME sabidamente falso. Caso alguém impute uma
CONTRAVENÇÃO PENAL, não há que se falar em Calúnia, mas
sim difamação.
Calúnia Crime
O Crime se consuma quando no momento em que
terceira pessoa tem o conhecimento. É admitida a tentativa
no caso de a calúnia tenha sido feita por escrito.
Segue um quadro comparativo dos crimes que
sempre caem em concurso!
Art.138
Calúnia Fato Criminoso Honra Objetiva
(reputação)
Art. 139 Difamação
Fato
Desonroso
Honra Objetiva
(reputação)
Art. 140 Injúria
Atribuir
qualidade
negativa
Honra Subjetiva
(reputação)
A letra “c” está errada. O Artigo 183, I do CP
assevera que: “Art. 183 - Não se aplica o disposto nos dois
artigos anteriores: I - se o crime é de roubo ou de extorsão, ou,
em geral, quando haja emprego de grave ameaça ou
violência à pessoa;” Como o homem empregou grave
ameaça, não há que se falar em isenção de pena.
A letra “d” está errada. Nessa situação hipotética
não tem essa de “achado não é roubado”! O sujeito tem o
DEVER de restituir! Segundo o Art. 169 do CP: “Art. 169 -
Apropriar-se alguém de coisa alheia vinda ao seu poder por
erro, caso fortuito ou força da natureza: Pena - detenção, de
um mês a um ano, ou multa.” Vale lembrar que a apropriação
de “res nullius” (coisa de ninguém) e a “res derelicta” (coisa
abandonada) não há que se falar em crime.
PROVA DO TJ/RO 2012 COMENTADA OS CONCURSEIROS DE RONDÔNIA
WWW.OSCONCURSEIROSDERONDONIA.COM.BR 24/33
A letra “e” está errada. Os artigos 124 e 125 do
Código Penal são uma exceção à Teoria Monista (quando
todos respondem pelo mesmo crime quando contribuem para
o mesmo resultado). Neste caso, será aplicada a Teoria
Dualista, que nos casos de condutas delituosas praticadas em
concurso existirão dois crimes. Sendo assim, a gestante que
consentiu responderá pelo crime do artigo 124 e a outra
pessoa que praticou o aborto responderá pelo artigo 126 do
código penal.
46. O MP ofereceu denúncia contra Maurílio pelo crime de
tentativa de homicídio contra Alina. Considerando essa
situação hipotética, bem como as disposições do Código de
Processo Penal, assinale a opção correta.
a) Alina poderá habilitar-se como assistente de acusação, a
fim de atuar como auxiliar de delegado, na fase de inquérito
policial; como apoio ao MP, durante a ação penal; e como
fiscal da execução penal, após o trânsito em julgado da
condenação.
b) O titular da referida ação penal é o MP, por tratar-se de
crime de ação penal pública incondicionada. Contudo, se o MP
não tivesse oferecido denúncia no prazo legal, Alina poderia
mover ação penal privada, subsidiária da pública, por meio da
propositura de queixa, no prazo de seis meses.
c) Caso Maurílio, após ter sido citado por edital, em virtude de
não ter sido encontrado pelo oficial de justiça, não compareça
em juízo, o processo correrá à sua revelia, devendo o juiz
nomear defensor dativo para acompanhar o andamento
processual.
d) Se o juiz rejeitar a denúncia oferecida pelo MP, o inquérito
policial deverá ser remetido ao procurador-geral para
oferecimento de denúncia substitutiva.
e) Caso Maurílio seja considerado revel, o juiz deverá nomear
defensor dativo para patrocinar a defesa do acusado, tendo o
advogado particular indicado pelo juiz o direito a receber
honorários arbitrados judicialmente, que serão pagos pelo
fundo judiciário, ainda que Maurílio não seja considerado
hipossuficiente.
COMENTÁRIOS
A letra “b” está certa. O Art. 29 do CPP traz a
resposta: “Art. 29. Será admitida ação privada nos crimes de
ação pública, se esta não for intentada no prazo legal,
cabendo ao Ministério Público aditar a queixa, repudiá-la e
oferecer denúncia substitutiva, intervir em todos os termos do
processo, fornecer elementos de prova, interpor recurso e, a
todo tempo, no caso de negligência do querelante, retomar a
ação como parte principal.”
Segue um quandro-resumo dos tipos de ações.
AÇÃO PENAL
PÚBLICA
INCONDICIO
NADA
AÇÃO
PÚBLICA
CONDICIONA
DA
AÇÃO PENAL
PRIVADA
Conceito Titularizada
pelo MP, não
precisa de
manifestaçã
o da vontade
da vítima ou
de terceiros;
Titularizada
pelo MP,
necessidade
da
representação
da vítima ou
de seu
representante
legal ou
requisição do
Ministro da
Justiça;
A persecução
criminal é
transferida
excepcionalme
nte ao
particular que
atua em nome
próprio, na
tutela de
interesse
alheio;
Princípios Obrigatoried
ade,
indisponibili
dade,
oficialidade,
autotitarieda
de,
oficiosidade,
indivisibilida
de,
intranscedên
cia.
Obrigatorieda
de,
indisponibilida
de,
oficialidade,
autotitariedad
e,
oficiosidade,
indivisibilidade
,
intranscedênci
a
Oportunidade,
disponibilidade
,
indivisibilidade
,
intranscedenci
a.
A ação penal privada ainda é dividida em:
1 – Ação pena exclusivamente privada ou propriamente dita:
onde a persecução penal pode ser exercida tanto pela vítima
como por seus representantes legais.
2 – Personalíssima: o direito de ação só poderá ser exercido
pela vítima.
3 – Subsidiária da pública ou supletiva: a qual é cabível
mediante a inércia do MP que, nos prazos legais, deixar de
atuar.
PROVA DO TJ/RO 2012 COMENTADA EDITORA ATUALIZA JURIS
WWW.EDITORAATUALIZAJURIS.COM.BR 25/33
A letra “a” está errada. “Art. 268. Em todos os
termos da ação pública, poderá intervir, como assistente do
Ministério Público, o ofendido ou seu representante legal, ou,
na falta, qualquer das pessoas mencionadas no Art. 31
(conjuge, ascendente, descendente ou irmao).” Portanto, Alina
pode atuar somente como assistente de acusação junto ao
MP. O resto não há previsão legal.
A letra “c” está errada. Vamos ver o que o CPP tem
a nos dizer: Art. 361. Se o réu não for encontrado, será citado
por edital, com o prazo de 15 (quinze) dias. Art. 363. O
processo terá completada a sua formação quando realizada a
citação do acusado. § 1o Não sendo encontrado o acusado,
será procedida a citação por edital. Art. 366. Se o acusado,
citado por edital, não comparecer, nem constituir advogado,
ficarão suspensos o processo e o curso do prazo prescricional,
podendo o juiz determinar a produção antecipada das provas
consideradas urgentes e, se for o caso, decretar prisão
preventiva, nos termos do disposto no art. 312.”
A letra “d” está errada. O Procurador-Geral não
oferecerá denuncia substitutiva, mas sim: “Art. 28. Se o órgão
do Ministério Público, ao invés de apresentar a denúncia,
requerer o arquivamento do inquérito policial ou de quaisquer
peças de informação, o juiz, no caso de considerar
improcedentes as razões invocadas, fará remessa do inquérito
ou peças de informação ao procurador-geral, e este oferecerá
a denúncia, designará outro órgão do Ministério Público para
oferecê-la, ou insistirá no pedido de arquivamento, ao qual só
então estará o juiz obrigado a atender.”
47. De acordo com as disposições constantes na Constituição
Federal acerca da competência penal, assinale a opção
correta.
a) Deputada federal que cometeu infanticídio deverá ser
processada e julgada perante o STF, por tratar-se de crime
doloso contra a vida.
b) Deputado estadual que cometeu homicídio qualificado pela
crueldade deverá ser processado e julgado perante o
respectivo tribunal de justiça do estado, em consideração à
prerrogativa infraconstitucional.
c) Membro de ministério público estadual que cometeu crime
de peculato deverá ser processado e julgado por juiz de 1.º
grau, exceto se, na respectiva constituição estadual, essas
ações sejam de competência do tribunal de justiça.
d) Juiz de direito que cometeu crime de abuso de autoridade
durante sua atuação em vara criminal deverá ser processado e
julgado perante o Superior Tribunal de Justiça.
e) Governador que cometeu estelionato deverá ser
processado e julgado perante o STF, em face de exercer
função constitucional.
COMENTÁRIOS
A letra “a” está correta. As autoridades com foro
privilegiado estatuído na CF não irão a júri (crime doloso
contra a vida, caso de infanticídio), sendo julgadas pelo
respectivo tribunal competente (no caso, o STF).
É da competência do STF julgar:
a) Poder Executivo
- Presidente
- Ministros de Estado
- AGU
- Presidente do Banco Central
- Controlador-Geral da União.
b) Legislativo
- Membros do Congresso nacional (Deputados e Senadores)
c) Judiciário
- Membros dos Tribunais Superiores (STF, STJ, TST, TSE, STM
d) Outras Autoridades
- PGR
- Comandante das Forças Armadas
- Membros do TCU
- Chefe de Missão Diplomática permanente.
A letra “b” está errada. As autoridades com
prerrogativa de função prevista na Constituição Estadual,
como, por exemplo, Deputados Estaduais, caso incorram em
crime doloso contra a vida, irão a júri. É o que assevera a
Súmula 721 do STF: “A competência constitucional Tribunal do
Júri prevalece sobre o foro de prerrogativa de função
estabelecido exclusivamente pela Constituição Estadual”.
Deputado Estadual, neste caso, irá a Júri!
A letra “c” está errada. Cabe ao TJ julgar os
membros do MP Estadual.
PROVA DO TJ/RO 2012 COMENTADA OS CONCURSEIROS DE RONDÔNIA
WWW.OSCONCURSEIROSDERONDONIA.COM.BR 26/33
Cabe ao Tribunal de Justiça julgar:
a) Prefeitos;
b) Deputados Estaduais;
c) Juízes de Direito;
d) Membros do MP Estadual.
A letra “d” está errada. Será julgado pelo TJ.
A letra “e” está errada. Será julgado pelo STJ.
48. Considere que, na própria audiência, após as partes
terem apresentado suas alegações oralmente, o juiz criminal
tenha proferido a sentença condenatória. Nessa situação,
conforme prescrições do Código de Processo Penal, o prazo
para recurso correrá a partir do dia
a) da audiência, uma vez que, nessa ocasião, as partes
estavam presentes e tomaram ciência dos autos.
b) seguinte à audiência, pois o escrivão tem o período de 24
horas para publicar a sentença.
c) da publicação do inteiro teor da decisão no Diário de
Justiça.
d) em que a parte, a acusação ou a defesa tomarem ciência
pessoal nos autos.
e) em que for juntado aos autos o mandado de intimação
cumprido pelo oficial de justiça.
COMENTÁRIOS
A letra “a” é a correta. Assevera o CPP que:
“Art. 798 CPP. Todos os prazos correrão em cartório e serão
contínuos e peremptórios, não se interrompendo por férias,
domingo ou dia feriado. § 5o Salvo os casos expressos, os
prazos correrão: a) da intimação; b) da audiência ou sessão
em que for proferida a decisão, se a ela estiver presente a
parte;”
49. No que se refere aos juizados especiais criminais, assinale
a opção correta.
a) A composição dos danos civis homologada por juiz criminal
mediante sentença irrecorrível tem eficácia de título a ser
executado no juízo civil competente, acarretando renúncia ao
direito de queixa.
b) A transação penal consiste em benefício legal que
possibilita ao autor do fato parar de responder à ação penal
que está em curso no juizado, mediante o cumprimento de
algumas condições.
c) A intimação é pessoal, devendo ser feita no próprio juizado.
Caso o acusado não seja encontrado, contudo, deverá ser
feito comunicado por edital, a fim de que o acusado
compareça em juízo.
d) Define-se infração penal de menor potencial ofensivo como
o crime ou a contravenção penal cuja pena máxima não é
superior a 1 ano, cumulada ou não com multa.
e) Após ser comunicado da ocorrência de um crime de menor
potencial ofensivo, o delegado deverá instaurar o inquérito
policial e, concluída a investigação, deverá remeter o relatório
ao juizado competente.
COMENTÁRIOS
A letra “a” está correta. A lei 9.099/95 assevera
que: “Art. 74. A composição dos danos civis será reduzida a
escrito e, homologada pelo Juiz mediante sentença
irrecorrível, terá eficácia de título a ser executado no juízo civil
competente.
Parágrafo único. Tratando-se de ação penal de
iniciativa privada ou de ação penal pública condicionada à
representação, o acordo homologado acarreta a renúncia ao
direito de queixa ou representação.”
A letra “b” está errada. A transação penal consiste
na negociação, realizada no âmbito dos juizados especiais
criminais, entre o Ministério Público e o investigado/acusado,
e deve ocorrer após frustrada a conciliação ou antes da
realização da audiência de instrução.
Assim, a transação penal tem o objetivo de desburocratizar o
processo penal; fazer com que a justiça criminal seja mais
célere; evitar que o suposto infrator enfrente um processo
PROVA DO TJ/RO 2012 COMENTADA EDITORA ATUALIZA JURIS
WWW.EDITORAATUALIZAJURIS.COM.BR 27/33
criminal que poderá culminar com uma condenação, com
todas as consequências negativas que uma condenação
criminal pode trazer a um indivíduo, como gerar maus
antecedentes e reincidência, suspensão dos direitos políticos
pelo prazo de cumprimento da pena.
A letra “c” está errada. Assevera a lei dos Juizados
que: “Art. 66. A citação será pessoal e far-se-á no próprio
Juizado, sempre que possível, ou por mandado. Parágrafo
único. Não encontrado o acusado para ser citado, o Juiz
encaminhará as peças existentes ao Juízo comum para adoção
do procedimento previsto em lei.”
A letra “d” está correta. Mais uma vez, a lei
9099/95 diz que: “Art. 61. Consideram-se infrações penais de
menor potencial ofensivo, para os efeitos desta Lei, as
contravenções penais e os crimes a que a lei comine pena
máxima não superior a 2 (dois) anos, cumulada ou não com
multa.”
A letra “e” está errada. Nada de inquérito! Mas sim:
“Art. 69. A autoridade policial que tomar conhecimento da
ocorrência lavrará termo circunstanciado e o encaminhará
imediatamente ao Juizado, com o autor do fato e a vítima,
providenciando-se as requisições dos exames periciais
necessários.”
50. Com base no Código de Processo Penal, assinale a opção
correta acerca de sentença criminal.
a) Tratando-se de crimes de ação pública, o juiz não poderá
reconhecer, na sentença, agravantes que o MP não tenha
alegado.
b) O juiz não poderá atribuir definição jurídica diferente da
contida na denúncia, em virtude de o titular da ação pública
ser o MP.
c) Caso a parte julgue que houve injustiça na condenação ou
na dosimetria da pena, ela pedirá ao juiz que declare a
sentença.
d) O juiz, ao proferir a sentença condenatória, deverá fixar o
valor máximo para a reparação dos danos causados pela
infração.
e) Ao proferir sentença absolutória, o juiz poderá aplicar, se
cabível, medida de segurança.
COMENTÁRIOS
A letra “e” está correta. Assevera o CPP
que: “Art. 386. O juiz absolverá o réu, mencionando a causa
na parte dispositiva, desde que reconheça: Parágrafo
único. Na sentença absolutória, o juiz: III - aplicará medida
de segurança, se cabível.”
A letra “a” está errada. Novamente, assevera o CPP
que: “Art. 385. Nos crimes de ação pública, o juiz poderá
proferir sentença condenatória, ainda que o Ministério Público
tenha opinado pela absolvição, bem como reconhecer
agravantes, embora nenhuma tenha sido alegada.”
A letra “b” está errada. Segundo o CPP: “Art.
383. O juiz, sem modificar a descrição do fato contida na
denúncia ou queixa, poderá atribuir-lhe definição jurídica
diversa, ainda que, em conseqüência, tenha de aplicar pena
mais grave.”
A letra “c” está errada. “Art. 382. Qualquer das
partes poderá, no prazo de 2 (dois) dias, pedir ao juiz que
declare a sentença, sempre que nela houver obscuridade,
ambigüidade, contradição ou omissão.”
A letra “d” está errada. O CPP assevera
que: “Art. 387. O juiz, ao proferir sentença condenatória: IV -
fixará valor mínimo para reparação dos danos causados pela
infração, considerando os prejuízos sofridos pelo ofendido;”
PROVA DO TJ/RO 2012 COMENTADA OS CONCURSEIROS DE RONDÔNIA
WWW.OSCONCURSEIROSDERONDONIA.COM.BR 28/33
CONHECIMENTOS BÁSICOS
1) De acordo com o texto, é correto afirmar que
A) a vontade política de uma maioria parlamentar passou a
ser formada, com o advento do Estado social, a partir de
vontades fragmentárias preexistentes no seio da sociedade.
B) a alternância entre os regimes democráticos e ditatoriais
no Brasil desfavoreceu a formação de uma base ideológica
político-partidária sólida.
C) os partidos políticos são indispensáveis ao processo
democrático no Brasil, principalmente porque vêm
favorecendo o processo de industrialização nacional desde a
primeira metade do século XIX.
D) o advento do Estado social ensejou o surgimento, no Brasil,
de agremiações partidárias divorciadas do patriarcalismo, do
patrimonialismo e dos interesses econômicos dominantes.
E) os ideólogos do Estado de direito dos séculos XVIII e XIX
queriam o advento do Estado social.QUESTÃO
2) Assinale a opção correta quanto à estrutura do texto.
A) Os “partidos políticos” mencionados na linha 21
correspondem aos “partidos de massa” citados na linha 14.
B) A supressão das contrações “do” (R.12) e “dos” (R.13), que
antecedem, respectivamente, os nomes “patrimonialismo”
(R.13) e “interesses” (R.13), manteria a correção do texto.
C) A supressão da vírgula empregada logo após “porém”
(R.19) manteria a correção gramatical do texto.
D) Sem prejuízo para o sentido original do texto, a palavra
“expressão” (R.3) poderia ser substituída por mesma.
E) O emprego da terceira pessoa do singular na forma verbal
“contribuiu” (R.10) deve-se ao fato de o referente do
pronome “que” (R.10), sujeito dessa forma verbal, ser o nome
“alternância” (R.9).
QUESTÃO 3
3) Seria mantida a correção gramatical do texto caso
A) o pronome “lhes” em “para conferir-lhes” (R.10-11) fosse
deslocado para antes do verbo: para lhes conferir.
B) o acento indicativo de crase, na expressão “às camadas
populares” (R.14-15), fosse omitido.
C) o trecho “que se acelerou” (R.17-18) fosse substituído por
que acelerou-se.
D) a expressão “ao processo democrático” (R.21) fosse
substituída por a democracia.
E) fosse empregado o acento indicativo de crase no “a” na
expressão “a partir de” (R.6).
PROVA DO TJ/RO 2012 COMENTADA EDITORA ATUALIZA JURIS
WWW.EDITORAATUALIZAJURIS.COM.BR 29/33
QUESTÃO 4
4) Segundo o texto apresentado,
A) a existência do racismo e de outros comportamentos
discriminatórios está relacionada à adoção de políticas de
ação afirmativa.
B) os Estados Unidos da América foram os primeiros a adotar
políticas de ação afirmativa.
C) as políticas de ação afirmativa foram idealizadas para os
países desenvolvidos.
D) os programas de tomada de consciência racial foram
desenvolvidos nas escolas cujo público-alvo eram alunos
brancos.
E) as primeiras leis formais a defender os direitos da
população negra foram as chamadas políticas de ação
afirmativa.QSTÃO 5
5) Assinale a opção correta quanto à estrutura do texto.
A) Os termos “a implantar políticas de cotas” (R.18-19) e
“outras medidas favoráveis à população negra” (R.19-20)
complementam o sentido de “foram obrigadas” (R.18).
B) A substituição do trecho “os americanos brancos à
reflexão” (R.24) por aos americanos brancos a reflexão
manteria a correção gramatical do texto.
C) O trecho “para compensar as desvantagens decorrentes da
sua situação de vítimas do racismo e de outras formas de
discriminação” (R.6-8) expressa a causa da adoção das
políticas de ação afirmativa.
D) O elemento “daí” (R.8) estabelece uma relação temporal
entre a oração em que ocorre e a oração anterior.
E) A locução verbal “pretendem oferecer” (R.13) poderia, sem
prejuízo para sentido original do texto, ser substituída por
podem oferecer.
QUESTÃO 6
6) Sem prejuízo para o sentido e a correção gramatical
do texto,
A) o trecho “aos grupos discriminados e excluídos” (R.5-6)
poderia ser isolado por vírgulas.
B) o ponto e vírgula empregado imediatamente após
“discriminação” (R.8) poderia ser substituído por travessão.
C) a vírgula empregada logo após “empresas” (R.17) poderia
ser suprimida.
D) a vírgula empregada imediatamente após “Nos Estados
Unidos da América” (R.11) poderia ser suprimida.
E) o ponto final logo após “antirracismo” (R.2) poderia ser
substituído por vírgula, com a devida alteração de minúscula e
maiúscula.
PROVA DO TJ/RO 2012 COMENTADA OS CONCURSEIROS DE RONDÔNIA
WWW.OSCONCURSEIROSDERONDONIA.COM.BR 30/33
QUESTÃO 7
7) Assinale a opção correta de acordo com o texto.
A) Infere-se do texto que a Constituição da República não
segue o princípio da igualdade preconizado por Rui Barbosa.
B) O texto apresenta, em diferentes proporções,
características de texto descritivo, argumentativo e narrativo,
pois apresenta informações, defende uma ideia e faz um
breve relato histórico acerca do sistema de cotas no Brasil.
C) O texto não pode ser classificado como dissertativo, pois
não apresenta ponto de vista acerca do princípio da igualdade
e do sistema de cotas.
D) O inciso VIII do art. 37 da Constituição da República,
segundo se afirma no texto, prevê a reserva de vagas para
deficientes físicos e para negros.
E) O texto defende que, para reduzir as desigualdades sociais,
as ações governamentais devem repercutir nas camadas
menos privilegiadas da população.
QUESTÃO 8
8) O sentido e a correção gramatical do texto seriam
preservados caso se substituísse
A) a expressão “pretender realizar seu fim de” (R.8-9) por
estar afim de.
B) o trecho “somente o fará” (R.9) por o fará sozinho.
C) a expressão “em face do” (R.18) por diante do.
D) a conjunção “Todavia” (R.19) por Conquanto.
E) a forma verbal “deve” (R.1) por deva.TÃO 9
9) Excelentíssimo Senhor Presidente do Supremo
Tribunal Federal, Em atendimento ao novo regulamento dos
órgãos judiciais e em complemento às últimas informações
enviadas a Vossa Excelência no Memorando n.º 543, de 21 de
agosto de 2012, as medidas para reposicionamento de
pessoal segundo critérios de preferência e de formação
acadêmica já foram iniciadas. O prazo para adaptação ao novo
setor e às novas atribuições não deverá ser o mesmo para
todos os relocados, conforme já previsto, mas o sistema
organizacional que está sendo implantado deverá encontrar
se devidamente estabilizado até o final de janeiro de 2013.
Respeitosamente,
[espaço para assinatura]
[nome do signatário]
Chefe do Departamento de Pessoal
Considerando o texto acima, assinale a opção correta.
A) A identificação do signatário poderia ser suprimida do
documento, mantendo-se apenas a menção a seu cargo.
B) O expediente apresentado é exemplo de aviso.
C) O fecho “Respeitosamente” deve ser empregado em todas
as correspondências dirigidas ao presidente do Supremo
Tribunal Federal.
D) Caso o expediente acima fosse enviado a um juiz, em vez
de ser enviado ao presidente do Supremo Tribunal Federal, o
vocativo “Excelentíssimo Senhor Presidente do Supremo
Tribunal Federal” deveria ser substituído por Senhor Juiz.
E) No envelope da correspondência oficial acima, estaria
correta a seguinte forma de endereçamento.
Ao Senhor
[nome do destinatário]
Presidente do Supremo Tribunal Federal
Praça dos Três Poderes
70000-000 Brasília. DFQTÃO 10
PROVA DO TJ/RO 2012 COMENTADA EDITORA ATUALIZA JURIS
WWW.EDITORAATUALIZAJURIS.COM.BR 31/33
10) Assinale a opção cujo excerto apresenta clareza,
concisão, impessoalidade, formalidade e linguagem culta e
apropriada aos documentos oficiais.
A) Ficou combinado desde o ano passado que os chefes de
departamento se reuniriam ao final de cada mês pra deliberar
a respeito de questões administrativas urgentes, mas o
acordo não vem sendo cumprido. Todos os servidores pedem,
por favor, que Vossa Excelência não deixe que isso continue
acontecendo, porque prejudica o trabalho de todo o órgão
esse tipo de atitude. Contamos com o apoio de Vossa
Excelência.
B) Convidamos todos os funcionários desta secretaria para a
festa de despedida do nosso grande amigo Pedro João, que
passará a compor a equipe do Tribunal de outra unidade da
Federação. Como ele é muito querido, estamos certos de que
ficarão felizes em prestigiá-lo.
C) Os juizes se reuniram com Vossa Excelência na próxima
sessão extraordinária, marcada para o dia 10 próximo, a partir
das 15h.
D) Senhor Chefe da Seção de Atendimento ao Usuário,
Lembramos que o prazo para regularização do serviço
encontra-se no documento disponível no site do Instituto
Atender Bem, de que Vossa Senhoria é associada. Basta clicar
no link “Sou cadastrado”, inserir seu nome de usuário e buscar
o nome do processo. Colocamos-nos à disposição caso hajam
quaisquer dúvidas.
Atenciosamente,
[nome do remetente]
Chefe do Departamento de Controle
E) Decidiu-se, por maioria absoluta dos votos, que a medida
deverá ser alterada antes do início da vigência do próximo
mandato. Aguardamos o parecer de Sua Excelência para que o
processo de mudança seja iniciado. EU
ST 11
11) Com o desmembramento de parte de Mato Grosso e
do Amazonas, foi criado, na Era Vargas, o território federal de
Guaporé, cuja capital era Porto Velho. Antes de se tornar
estado no início dos anos 80 do século XX, o antigo território
passou a se chamar território federal de Rondônia em 1956,
em homenagem a um importante personagem da História do
Brasil, conhecido protetor dos indígenas e responsável pela
instalação da rede telegráfica que contribuiu para a
integração do extremo oeste brasileiro.
Tendo o texto acima como referência inicial, assinale a opção
que apresenta o nome da personalidade que recebeu a
referida homenagem.
A) Mário Andreazza
B) Jorge Teixeira
C) Cândido Rondon
D) Rolim de Moura
E) Rondon Pacheco
QUESTÃO 12
12) O primeiro centenário de sua construção ocorreu no
ano de 2012. Obra que se transformou em autêntica epopeia,
inclusive com o sacrifício de trabalhadores que nela perderam
a vida, tinha entre seus principais objetivos permitir o
escoamento da produção boliviana da fronteira até o rio
Amazonas e o oceano. Construção tombada como patrimônio
da cultura brasileira.
O texto acima se refere à
A) Rodovia Transamazônica.
B) Estrada de Ferro Madeira-Mamoré.
C) Usina Hidrelétrica de Jirau.
D) Reserva Ecológica Nacional Ouro Preto do Oeste.
E) Estrada de Ferro Carajás.
TÃO 13
13) Entre as riquezas agrícolas produzidas em Rondônia,
destacam-se o café, o cacau, o feijão, o milho, a soja, o arroz e
a mandioca. No que se refere à soja, um dos principais itens
exportados do Brasil, é correto afirmar que a exportação de
mais de dois milhões de toneladas anuais produzidas no sul de
Rondônia e no oeste de Mato Grosso passa pela
A) Hidrovia do Guamá-Capim.
B) Hidrovia do Negro.
C) Hidrovia Araguaia-Tocantins.
D) Ferrovia Norte-Sul.
E) Hidrovia do Madeira.ESTÃO 14
PROVA DO TJ/RO 2012 COMENTADA OS CONCURSEIROS DE RONDÔNIA
WWW.OSCONCURSEIROSDERONDONIA.COM.BR 32/33
14) Em relação à versão 6 do programa de correio
eletrônico Outlook Express, assinale a opção correta.
A) O referido programa protege, por padrão, toda a caixa de
saída do usuário com criptografia simétrica.
B) O Outlook Express possui ferramentas que permitem criar
filtros para excluir automaticamente mensagens indesejadas
seguindo critérios básicos, como, por exemplo, a origem da
mensagem.
C) Esse programa requer configuração específica para
suportar o protocolo de envio de e-mail IMAP, pois suporta
nativamente o protocolo de recebimento de e-mail POP3.
D) O referido programa não suporta o uso de HTML em
mensagens de e-mail.
E) O Outlook Express permite que seja identificada
automaticamente como spam toda mensagem do domínio
gmail.com; para desabilitar essa funcionalidade, é necessário
apagar o filtro pré-configurado chamado Gmail.
15) O software gerenciador de janelas do Windows 7 que
permite, entre outras tarefas, visualizar as propriedades de um
arquivo é o
A) Windows Seeker.
B) Windows Prompt.
C) Windows Explorer.
D) Windows Finder.
E) Windows BitLocker.
QTÃO 16
16) Em um sistema Windows, os vírus de computador
podem infectar arquivos do tipo
A) com, pdf e log.
B) exe, dll e txt.
C) pdf, exe e com.
D) xml, txt e exe.
E) txt, log e com.
QUESTÃO 17
17) No que concerne ao plano de carreiras, cargos e
salários dos servidores do Poder Judiciário do estado de
Rondônia, com fundamento na Lei Complementar n.º
568/2010, e suas alterações posteriores, assinale a opção
correta.
A) Ao servidor que estiver em gozo de licença remunerada é
vedado o pagamento de adicional de produtividade.
B) O adicional de produtividade é devido aos técnicos
judiciários, no cumprimento de suas funções públicas.
C) O servidor integrante da carreira judiciária que estiver
cedido fará jus, durante o afastamento, ao adicional de
qualificação funcional.
D) O servidor que não exerça plenamente as atividades de seu
cargo, mas que exerça atividades de docência para o público
interno do Poder Judiciário do estado de Rondônia, fará jus à
gratificação de atividade de docência.
E) No âmbito do Poder Judiciário, para o cumprimento de suas
funções fazem jus à gratificação de indenização de transporte
os psicólogos e os comissários de menores.QUT
ÃO 18
18) Nos termos do Código de Organização e Divisão
Judiciária do Estado de Rondônia (COJE), assinale a opção
correta.
A) Permanecem ligados às suas respectivas varas os juízes
auxiliares do Corregedor-geral de Justiça.
B) Compete privativamente à câmara especial do tribunal de
justiça homologar concurso para ingresso na carreira da
magistratura.
C) É vedada a nomeação de juiz de paz ad hoc.
D) São órgãos do Poder Judiciário do estado os juízes de paz.
E) O Corregedor-geral de Justiça será auxiliado por juízes da
capital, a quem é vedado receber qualquer gratificação por
esse trabalho.
QUESTÃO 19
PROVA DO TJ/RO 2012 COMENTADA EDITORA ATUALIZA JURIS
WWW.EDITORAATUALIZAJURIS.COM.BR 33/33
19) No que se refere à posse, assinale a opção correta,
com base no Regime Jurídico dos Servidores Públicos Civis do
Estado de Rondônia.
A) O secretário de estado da administração é a autoridade
competente para dar posse ao servidor que pertencer ao
grupo de Polícia Civil.
B) É vedada a posse por procuração.
C) Servidor em licença que for nomeado para novo cargo
deverá, primeiro, retornar à atividade que desempenhava,
para, depois, tomar posse no novo cargo público, no prazo de
trinta dias contados da publicação do ato da nomeação.
D) Somente haverá posse de cargo público quando esse é
provido por nomeação.
E) Quando um servidor é nomeado, a sua posse deve ocorrer
no prazo, improrrogável, de trinta dias.QUEST
ÃO 20
20) De acordo com o Regime Jurídico dos Servidores
Públicos Civis do Estado de Rondônia, o reingresso de
servidor aposentado no serviço público, quando
insubsistentes os motivos determinantes de sua
aposentadoria por invalidez, verificados em inspeção médica
oficial ou por solicitação voluntária do aposentado, a critério
da administração, é denominado
A) reintegração.
B) recondução.
C) reversão.
D) aproveitamento.
E) readaptação.
RESPOSTAS:
1 = B
2 = E
3 = A
4 = A
5 = B
6 = B
7 = E
8 = C
9 = D
10 = E
11 = C
12 = B
13 = E
14 = B
15 = C
16 = C
17 = E
18 = D
19 = D
20 = C
“Prossigo para o alvo, pelo prêmio da
soberana vocação de Deus em Cristo Jesus.”
Filipenses 3:14

PROVA DE TÉCNICO JUDICIÁRIO DO TRIBUNAL DE JUSTIÇA DO ESTADO DE RONDÔNIA 2012 - COMENTADA

  • 2.
    PROVA DO TJ/RO2012 COMENTADA OS CONCURSEIROS DE RONDÔNIA WWW.OSCONCURSEIROSDERONDONIA.COM.BR 2/33 INTRODUÇÃO Por que resolvemos criar uma apostila e distribuir de graça? Quando começamos a estudar para concursos públicos nós não sabíamos como estudar, qual o material que nos levaria até a aprovação de forma mais rápida. Fomos por muitas vezes enganados com apostilas compradas em bancas de revistas e outras. Foi então que resolvemos criar nossa própria apostila, para auxiliar o nosso estudo para os concursos que fomos fazendo. Já tivemos algumas aprovações, então queremos difundir a nossa “técnica” de estudar para aqueles que estão começando tenham a oportunidade de adiantar os estudos e obter a tão sonhada aprovação. No site dos Concurseiros de Rondônia você encontrará apostilas (Ebook) para o Concurso do Tribunal de Justiça, bem como, para diversos concursos, todas atualizadas em 2015. Registra-se que as nossas apostilas vêm para auxiliar nos seus estudos, sentimos em falar, mas só com ela não é suficiente. Por conseguinte, sabemos que para se preparar para concursos precisamos treinar bastante, sendo assim, você concurseiro (a) deverá procurar resolver o número maior de questões da banca examinadora, que no último certame do Tribunal de Justiça do Estado de Rondônia em 2012 foi o CESPE. Então resolvemos comentar a última prova de técnico judiciário do referido tribunal para servir de norte para os estudos dos senhores que muito em breve serão técnico (a) judiciário (a) do Tribunal de Justiça do Estado de Rondônia. Observação: Dê importância para as matérias básicas – português e informática. Tendo em vista que elas farão a diferença na sua aprovação. Embora, nós, a princípio não vamos disponibilizar apostilas dessas matérias. Vocês seguindo a nossa sugestão é certa aprovação. Não tem jeito é INEVITÁVEL! Acredite em você, mesmo que tudo pareça que não vai dar certo. Caso não tenha concentração em casa, procure imediatamente uma biblioteca, pois, “biblioteca é o jardim dos sonhos” de um estudante. Lembrando que viste um concursando diligente nos seus estudos, perante a lista dos aprovados será posto, não permanecerá entre os reprovados. Sem olvidar, que por mais longe que possa parecer estar uma data um dia ela chegará e não importará se estará preparado ou não, ela chegará. Então que você e nós possamos estar preparados para o dia de nossa vitória que já foi decretada. Visite sempre a nossas páginas, lá tem muita motivação para não deixar você olhar para baixo, mas, sim para o ALVO. Seu sucesso é o nosso sucesso. DIRETORIA DOS CONCURSEIROS DE RONDÔNIA! WWW.OSCONCURSEIROSDERONDONIA.COM.BR WWW.EDITORAATUALIZAJURIS.COM.BR
  • 3.
    PROVA DO TJ/RO2012 COMENTADA EDITORA ATUALIZA JURIS WWW.EDITORAATUALIZAJURIS.COM.BR 3/33 CONHECIMENTOS ESPECÍFICOS 21. Acerca de organização administrativa, assinale a opção correta. a) O Estado democrático caracteriza-se por promover o interesse coletivo e pela separação de poderes, ou seja, pela não concentração de funções ou atividades em um único órgão ou pessoa. b) O terceiro setor, conhecido como setor social, é constituído por pessoas jurídicas de direito público, cujos interesses são filantrópicos, ou seja, voltados ao fomento de atividades como saúde e educação. c) A União detém competência para anular ato administrativo de concessão de aposentadoria praticado pelo Instituto Nacional de Seguridade Social (INSS). d) O segundo setor é constituído por pessoas jurídicas de direito público. e) A organização administrativa brasileira caracteriza-se pela ausência de relações de hierarquia. COMENTÁRIOS A letra “a” está correta. São apresentadas duas características de um Estado Democrático, quais sejam, Promoção do Interesse Público e A Separação dos Poderes. Em um Estado Democrático as leis são voltadas para atender ao anseio do povo. A lei passa a representar a vontade dos cidadãos. Em relação à Separação dos Poderes, o Estado é composto de poderes, que representam uma divisão estrutural interna, designada à execução de certas funções estatais. Diferentemente do que ocorre com um Estado absolutista, onde o Rei detém todos os poderes (Legislativo, Executivo e Judiciário) em suas mãos, num Estado Democrático os poderes não são concentrados na mão de uma pessoa ou em um único órgão, mas sim em vários órgãos e pessoas. A letra ”b” está errada ao afirmar que o Terceiro Setor é constituído de pessoas jurídicas de direito público. Em verdade, a título de curiosidade, o primeiro setor é o Estado, o segundo setor é o mercado e o terceiro é aquele composto por entidades PRIVADAS da sociedade civil que sem fins lucrativos, por iniciativa privada, exercem atividade de interesse social. Essas entidades são chamadas de Paraestatais e NÃO INTEGRAM A ADMINISTRAÇÃO PÚBLICA! São elas: Serviços Sociais Autônomos (SESI, SESC, SENAI, SENAC e etc.), Organizações Sociais, Organizações da Sociedade Civil de Interesse Coletivo (OSCIP) e as “Entidades de Apoio”. A letra “c” está errada porque entre a União e o INSS não há hierarquia. À União cabe o controle Finalístico (supervisão Ministerial) de suas Autarquias. O que há entre o INSS e a União é uma vinculação, não subordinação, exercendo, dessa forma o poder de tutela. A letra “d” está errada porque, como dito acima, o segundo setor pertence ao mercado, onde estão localizadas pessoas jurídicas de direito privado. A letra “e” está errada, pois existe hierarquia na administração direta e indireta quando há a chamada Desconcentração (mera técnica administrativa de distribuição interna de função, ou seja, existe apenas uma pessoa jurídica, com transferência de função ou atividade por hierarquia). 22. Com relação à administração direta e indireta, centralizada e descentralizada, assinale a opção correta. a) É constitucional a lei de Estado que determine a criação e extinção de entidades da administração indireta estadual. b) A distribuição de competências pelo tribunal de justiça no âmbito de sua própria estrutura configura descentralização. c) Nas autarquias, entidades integrantes da administração pública indireta, as relações de trabalho regem-se pela Consolidação das Leis de Trabalho (CLT). d) A criação de uma agência reguladora é exemplo de desconcentração. e) As secretarias de Estado são consideradas órgãos públicos, não integrando, portanto, a administração indireta. COMENTÁRIOS A Alternativa “e” está correta. Apresento-lhes um esquema para melhor visualização:
  • 4.
    PROVA DO TJ/RO2012 COMENTADA OS CONCURSEIROS DE RONDÔNIA WWW.OSCONCURSEIROSDERONDONIA.COM.BR 4/33 A chamada centralização administrativa ocorre quando os serviços são prestados diretamente pelos órgãos do Estado, sem personalidade jurídica (SEDUC), integrantes de uma mesma pessoa política (Estado de Rondônia). Já a descentralização administrativa ocorre quando o Estado transfere por meio de outorga (lei) ou delegação (contrato) algumas de suas funções para que outra pessoa jurídica as realize. Nessa situação existirão duas pessoas jurídicas, quais sejam o Estado (Estado de Rondônia) e a Entidade (DETRAN) que executará o serviço. Existe o fenômeno da desconcentração quando uma entidade da administração, encarregada de executar serviço ou serviços, distribui competências no âmbito da sua própria estrutura. Nesse caso existe apenas uma pessoa jurídica. Vale o seguinte lembrete! A desconcentração ocorre tanto na Administração Direta como na Indireta, pois ela é uma simples técnica administrativa para “otimizar” a prestação do serviço. ÓRGÃO NÃO TEM PERSONALIDADE JURÍDICA! A letra “a” está errada porque não são todas as entidades da administração indireta que podem ser criadas e/ou extintas mediante lei. Somente as Autarquias podem ser criadas e extintas por lei específica. As demais entidades (empresa pública, sociedade de economia mista e fundação) são apenas autorizadas a instituição por lei. Cabe a Lei complementar definir a área de atuação das Fundações. LEI ESPECIFICA CRIA AUTARQUIA E AUTORIZA A INSTITUIÇÃO DAS DEMAIS ENTIDADES! A alternativa “b” está errada porque, como havia dito acima, a distribuição de competência no âmbito da própria estrutura da Entidade é denominado Desconcentração. 23. Em relação aos agentes públicos, assinale a opção correta. a) Os agentes políticos, embora detentores de certas prerrogativas que os distinguem dos demais agentes públicos, sujeitam-se às regras comuns aplicáveis aos servidores públicos em geral. b) Militar e jurado não integram a categoria de agentes públicos. c) O agente público, pessoa física, confunde-se com a figura do órgão administrativo que representa. d) São exemplos de agentes políticos os chefes do Executivo, os membros do Poder Legislativo e os membros do Poder Judiciário. e) Artista consagrado contratado pelo poder público para representar o Brasil em congresso internacional é exemplo de agente credenciado, também considerado funcionário público para fins penais. COMENTÁRIOS A letra “e” é a correta. Agentes Honoríficos são cidadãos que, devido algumas qualidades especiais, tais como notória capacidade profissional, honorabilidade, são convidados a colaborarem com o Estado, transitoriamente, sem vinculo profissional com o Estado nomeante, atuam sem remuneração e são funcionários públicos para todos os efeitos. Ex.: Jurados, mesários e etc. A letra “a” está errada. Agentes Políticos são aqueles incumbidos de funções de direção, orientação e de estabelecimento de diretrizes, são os “cabeças” do Governo como, por exemplo, Chefes do Poder Executivo, membros do poder Legislativo, e, para alguns doutrinadores, membros da Magistratura e membros do Ministério Público. São características dos Agentes Políticos: • Não há hierarquia, pois obedecem apenas as regras constitucionais; • Competência asseverada pela Constituição; Estado de Rondônia Pessoa Política DETRAN Pessoa Júrídica por descentralização - Autarquia Departamento Administrativo Desconcentração SEDUC Sem personalidade jurídica por desconcentração - Órgão
  • 5.
    PROVA DO TJ/RO2012 COMENTADA EDITORA ATUALIZA JURIS WWW.EDITORAATUALIZAJURIS.COM.BR 5/33 • Não estão sujeitosàs regras comuns aplicaveis aos servidores públicos em geral; • Investidura no cargo através de nomeação ou designação ou eleição. A letra “b” está errada. Aqui devemos ter cuidado! Agentes Públicos é o gênero do qual são espécies: Agentes Políticos, Agentes Administrativos, Agentes Honoríficos, Agentes Delegados e Agentes Credenciados. NÃO ESQUEÇA! Nesse diapasão, os jurados são Agentes Públicos da espécie Agentes Honoríficos. Já os Militares são Agentes Públicos da espécie Agente administrativo. Todavia, esta espécie divide-se em duas subespécies, quais sejam, Civil e Militar. Sendo os militares pertencentes à subespécie Militar. A letra “c” está errada. Existem três teorias sobre a natureza jurídica da relação entre o Estado e os agentes por meio dos quais atuam, quais sejam, Teoria do Mandato, Teoria da Representação e Teoria do Órgão. A Teoria Mandato tem como pilastra o contrato de mandato, instituto típico do Direito Privado. Neste tipo de contrato o mandante (Estado) outorga poderes para outrem (Agente) para que este execute tarefas do mandante sob a responsabilidade deste através de procuração. A Teoria da Representação o agente age como representante do Estado, este sendo pessoa incapaz. O agente seria uma espécie de tutor ou curador do Estado. Já a Teoria do Órgão, esta sendo adotada por maioria de nossa doutrina e jurisprudência, diz que há imputação do agente à pessoa jurídica das atividades desta. Vale dizer, a pessoa jurídica manifesta sua vontade através de seus agentes, que são parte integrante da própria estrutura da própria pessoa jurídica. Está teoria é utilizada para justificar a validade dos atos aparentemente legítimos praticados por Funcionários de Fato (investidura com vício ou irregularidade em cargo ou função pública). Para que seja considerado válido este ato, deve este ser aparentemente legitimo e o destinatário deve estar de boa-fé. A letra “d” está errada para o CESPE, pois, como dito acima, os Membros da magistratura e MP, para alguns doutrinadores, são considerados Agentes Políticos. Então atenção! O CESPE não adota a linha de que Membros do MP e Magistratura são Agentes Políticos. 24. Com relação aos poderes administrativos, assinale a opção correta. a) O abuso de poder é conduta comissiva, que afronta, entre outros, o princípio da legalidade e o da moralidade, e se sujeita, portanto, ao controle judicial, que se sobrepõe ao controle administrativo. b) A nomeação para cargo de provimento em comissão é exemplo de exercício do poder hierárquico pela administração pública. c) Não se distinguem quanto ao alcance o poder disciplinar da administração pública e o poder punitivo do estado exercido pelo Poder Judiciário. d) A administração pública exerce seu poder disciplinar ao aplicar sanção de suspensão a servidor público e seu poder discricionário ao determinar a suspensão como sanção a ser aplicada. e) Servidor da vigilância sanitária que apreende, em estabelecimento comercial, produtos alimentícios fora do prazo de validade exerce poder de polícia. COMENTÁRIOS A letra “e” está correta. Segundo Hely Lopes Meirelles leciona que “Poder de Polícia é a faculdade que dispõe a Administração Pública para condicionar e restringir o uso e o gozo de bens, atividades e direitos individuais, em benefício da coletividade e do próprio Estado”. Alguns pontos devem ser abordados, pois caem muito em provas de concursos. São atributos do Poder de Polícia DisCoAuto (Discricionariedade, Coercibilidade e Auto-executoriedade). AGENTES PÚBLICOS AGENTE CREDENCIADO AGENTE HONORÍFICO AGENTE POLÍTICO AGENTE ADMINISTRATIVO (MILITARES E CIVIS) AGENTE DELEGADO
  • 6.
    PROVA DO TJ/RO2012 COMENTADA OS CONCURSEIROS DE RONDÔNIA WWW.OSCONCURSEIROSDERONDONIA.COM.BR 6/33 São sanções cabíveis: o fechamento do estabelecimento, interdição de atividades, demolição de construção irregular, apreensão e destruição de objetos (que é o caso da questão) e etc. Prescreve em 05 anos as ações punitivas decorrentes do Poder de Polícia. Nesse diapasão, produtos fora do prazo de validade põem em risco a coletividade, devem, por esse motivo, serem apreendidos. A letra “a” está errada, pois não são apenas atos comissivos que podem causar dano a Administração Pública, mas também os omissivos, como por exemplo, quando o agente deixar de executar determinado serviço, o qual por lei está obrigado a realizar. O Abuso de Poder acontece quando dada autoridade, ao praticar determinado ato, este incumbido a ela, ultrapassa os limites de sua atuação ou se desvia das finalidades da lei. Abuso de Poder é gênero do qual são espécies: Excesso de Poder e Desvio de Poder. A autoridade age com Excesso de Poder quando extrapola os limites de sua competência, violando assim ao requisito da Competência. Age a autoridade com Desvio de Poder quando, embora dentro de sua competência, busca fim diverso determinado em lei, ofendendo o requisito da finalidade. A letra “b” está errada. Nomeação de cargo de provimento em comissão decorre do Poder Discricionário. Este sendo o Poder que a Administração Pública tem, diante de um caso concreto e nos limites que a lei assevera, para decidir segundo critério de conveniência e oportunidade a sua conduta. Como é sabido, o cargo de provimento em comissão é ato discricionário do agente público, pois é de livre nomeação e exoneração ad nutum. A letra “c” está errada. O poder punitivo do Estado é diferente do poder disciplinar da Administração pública. Este é aplicado no âmbito interno seus agentes e demais pessoas sujeitas à disciplina dos órgãos e serviços da Administração Pública. Já aquele atua externamente, diz respeito à repressão de crimes e contravenções penais. A letra “d” está errada. Poder Disciplinar é o Poder- Dever da Administração em aplicar sanções aos seus servidores e demais pessoas sujeitas à sua disciplina e serviços. A aplicação da sanção de suspensão tem como fundamento o exercício da discricionariedade, pois a Administração pode fixar a quantidade de dias de suspensão (Art. 128, Lei 8112/90), por exemplo. Já ao determinar a suspensão, a Administração utiliza do seu poder disciplinar, pois a Administração está obrigada a aplicar sansão ao servidor indisciplinado. Ademais, a Administração está adstrita aos tipos de sanções taxadas em lei (Art. 127, Lei 8112/90). Portanto, percebe-se que o Poder Disciplinar tem uma discricionariedade mitigada. Mas devo avisar que a Doutrina ainda afirma que este poder tem características discricionárias. 25. Acerca de licitação, assinale a opção correta. a) O instrumento de contrato é obrigatório nas modalidades concorrência, tomada de preço, convite e concurso, não podendo a administração substituí-lo por outros instrumentos hábeis. b) Constitui princípio fundamental do procedimento administrativo licitatório o julgamento subjetivo. c) É vedado ao cidadão acompanhar o desenvolvimento de licitação promovida por órgão da administração pública. d) É inexigível a licitação para aquisição ou restauração de obras de arte e objetos históricos de autenticidade certificada. e) O vencedor de uma licitação tem direito subjetivo à adjudicação do objeto licitado, consoante o princípio da legalidade. COMENTÁRIOS A letra “a” está errada. O Art. 62 da Lei 8.66693 traz a resposta: “O instrumento de contrato é obrigatório nos casos de concorrência e de tomada de preços, bem como nas dispensas e inexigibilidades cujos preços estejam compreendidos nos limites destas duas modalidades de licitação, e FACULTATIVO NOS DEMAIS em que a Administração puder substituí-lo por outros instrumentos hábeis, tais como carta-contrato, nota de empenho de PODER DE POLÍCIA DISCRICIONARIEDADE COERCIBILIDADE AUTO EXECUTORIEDADE
  • 7.
    PROVA DO TJ/RO2012 COMENTADA EDITORA ATUALIZA JURIS WWW.EDITORAATUALIZAJURIS.COM.BR 7/33 despesa, autorização de compra ou ordem de execução de serviço.” A letra “b” está errada. Assevera o Art. 3º “A licitação destina-se a garantir a observância do princípio constitucional da isonomia, a seleção da proposta mais vantajosa para a administração e a promoção do desenvolvimento nacional sustentável e será processada e julgada em estrita conformidade com os princípios básicos da legalidade, da impessoalidade, da moralidade, da igualdade, da publicidade, da probidade administrativa, da vinculação ao instrumento convocatório, do JULGAMENTO OBJETIVO e dos que lhes são correlatos.” O Julgamento Objetivo nada mais é do que obedecer aos ditames indicados no edital e nos termos específicos da proposta, afastando assim o discricionarismo na escolha das propostas. Trata-se de um dos princípios específicos da Licitação, juntamente com o principio da vinculação ao instrumento convocatório. A letra “c” está errada. “Art. 4º Todos quantos participem de licitação promovida pelos órgãos ou entidades a que se refere o art. 1º têm direito público subjetivo à fiel observância do pertinente procedimento estabelecido nesta lei, podendo qualquer cidadão acompanhar o seu desenvolvimento, desde que não interfira de modo a perturbar ou impedir a realização dos trabalhos.” A letra “d” está errada. A licitação é dispensável neste caso. “Art. 25. É inexigível a licitação quando houver inviabilidade de competição, em especial: (...) II - para a contratação de serviços técnicos enumerados no art. 13 desta Lei, de natureza singular, com profissionais ou empresas de notória especialização, vedada a inexigibilidade para serviços de publicidade e divulgação; Art. 13. Para os fins desta Lei, consideram-se serviços técnicos profissionais especializados os trabalhos relativos a: VII - restauração de obras de arte e bens de valor histórico. Art. 24. É dispensável a licitação: XV - para a aquisição ou restauração de obras de arte e objetos históricos, de autenticidade certificada, desde que compatíveis ou inerentes às finalidades do órgão ou entidade.” A letra “e” está errada. Não se deve confundir adjudicação com a celebração do contrato. Aquele apenas certifica quem foi o vencedor do certame. Não significa que a Administração irá celebrar o contrato, mas se vier a fazer isso, deverá celebrar com o vencedor da licitação. O adjudicado não tem direito subjetivo a contratação, como bem assevera o TCU: “(...) o fato de o objeto de um dado certame ter sido adjudicado a uma empresa não implica em direito subjetivo da mesma em obter a contratação. O direito do adjudicatário é o de ser convocado em primeiro lugar caso a Administração decida celebrá-lo, conforme vastamente pacifi cado pela jurisprudência e pela doutrina.” (Acórdão nº 868/2006 - Segunda Câmara). Questão anulada! Todas as questões estão falsas. 26. Com relação ao controle da administração pública, assinale a opção correta. a) O controle judicial destina-se à verificação da legalidade e do mérito dos atos administrativos. b) A homologação e a aprovação de ato administrativo são meios de controle interno praticados pelo poder público. c) O controle administrativo pode ser hierárquico ou não hierárquico, podendo somente o controle hierárquico ocorrer de ofício, no exercício da denominada fiscalização administrativa. d) O exercício do controle legislativo, também chamado de controle parlamentar, não deve limitar-se às situações previstas na Constituição Federal de 1988. e) A convocação pelo Poder Legislativo de autoridades públicas para prestar informações sobre assunto determinado não constitui hipótese de controle parlamentar político sobre a administração pública.
  • 8.
    PROVA DO TJ/RO2012 COMENTADA OS CONCURSEIROS DE RONDÔNIA WWW.OSCONCURSEIROSDERONDONIA.COM.BR 8/33 COMENTÁRIOS A letra “b” está correta. Segundo ensinamentos de Hely Lopes Meirelles a homologação e a aprovação são atos administrativos negociais que visam ratificar o ato administrativo pré-existente. Ou seja, são modelos de controle interno da Administração que ratificam os pré- existentes. Está relacionado ao poder-dever da autotutela. A letra “a” está errada. O controle judicial destina- se apenas ao controle da legalidade. À administração cabe verificar o mérito de seus atos administrativos COMO TAMBÉM a legalidade destes. Vale ressaltar que o controle judiciário deve ser acionado quando houver ilegitimidade ou ilegalidade de determinado ato Administrativo. Não esquecer também que o controle judiciário nunca revogará um ato administrativo, pois este se refere a juízo de oportunidade e conveniência administrativa relativos a atos discricionários, mas sim anulá-los-á. A letra “c” está errada. Segundo Marcelo Alexandrino e Vicente Paulo “Controle hierárquico resulta do escalonamento vertical dos órgãos da administração direta ou das unidades integrantes da entidade da administração direta”. Será sempre um controle interno. Tem como características a plenitude (irrestrito), permanente e automático (não depende de norma específica que o estabeleça ou autorize). Já o controle não hierárquico, também chamado de Controle Finalístico, segundo os nobres doutrinadores acima mencionados, “é aquele exercido pela Administração Pública Direta sobre as pessoas jurídicas integrantes da Administração Pública Indireta.” Deriva do denominado Poder de Tutela. A questão está errada porque ambos os Poderes podem ser exercidos de oficio ou provocação. A letra “d” está errada. O Controle Legislativo, ou parlamentar, somente se verifica nas situações e limites expressamente previstos no próprio texto constitucional. A letra “e” está errada. Constitui sim controle político a convocação parlamentar para prestar informações sobre assunto determinado. O controle legislativo ou político é exercido pelo Congresso Nacional com auxílio do Tribunal de Contas da União (no nível federal, aplicando-se a regra para as demais esferas), que tem a capacidade de aferir o mérito administrativo e legalidade. 27. Acerca da constituição, assinale a opção correta. a) Não se pode distinguir Estados constitucionais e Estados não constitucionais com base no conceito ideal de constituição. b) Nem todas as sociedades politicamente organizadas dispõem de formas de ordenação passíveis de serem designadas constituição, não obstante as constituições escritas serem uma criação da época moderna. c) As constituições, para que sejam consideradas a fonte formal do direito constitucional, devem emanar de um poder constituinte democraticamente legitimado, cuja vontade de criar ato compreendido em sua esfera seja intencionalmente manifestada, e seja observado o procedimento específico. d) Há hierarquia entre normas constitucionais originárias, o que motiva a declaração de inconstitucionalidade de umas em face de outras. e) As normas constitucionais têm natureza unicamente jurídica. COMENTÁRIOS A letra “c” está correta. Segundo Canotilho: “As constituições quando emanadas de um poder constituinte democraticamente legitimado (1) que intencionalmente manifesta a vontade de emanar um acto compreendido na esfera desse poder; (2) de acordo com um procedimento específico; (3) são consideradas como a fonte formal do direito constitucional....”. Olha só o nível da questão! Letra “a” está errada. Canotilho assevera que uma Constituição ideal deve: "(1) consagrar um sistema de garantia da liberdade (esta essencialmente concebida no sentido do reconhecimento dos direitos individuais e da participação do cidadão nos atos do poder legislativo através dos Parlamentos); (2) a constituição contém o princípio da divisão de poderes, no sentido de garantia orgânica contra os abusos dos poderes estaduais; (3) a constituição deve ser escrita". A letra “b” está errada. Apesar da noção que se tenha de constituição seja uma criação moderna, é fato que
  • 9.
    PROVA DO TJ/RO2012 COMENTADA EDITORA ATUALIZA JURIS WWW.EDITORAATUALIZAJURIS.COM.BR 9/33 todas as sociedades politicamente organizadas de alguma forma se organizam internamente de modo que tal organização pode ser considerada constituição. Trago o exemplo das constituições não escritas (Consuetudinárias) onde as regras são feitas através de costumes, crenças e etc. A letra “d” está errada. Não há hierarquia entre normas constitucionais, nem entre as originarias, as derivadas e nem ADCT. O Supremo Tribunal Federal apenas admite a possibilidade de controle de constitucionalidade em relação ao poder constituinte derivado, apreendendo-se, portanto, que as revisões e as emendas devem estar balizadas pelos parâmetros estabelecidos na Carta Magna. Portanto não há que se falar em controle de constitucionalidade de normas constitucionais, produto do trabalho do poder constituinte originário. A letra “e” está errada. Segundo Bonavides, O valor das normas constitucionais transcende a natureza unicamente jurídica. Por exemplo, destaca a natureza política (Preâmbulo da CF/88) das normas constitucionais. Há também quem reconheça nas normas constitucionais a natureza econômica, sociológica, filosófica etc. 28. Com relação à organização político-administrativa da República Federativa do Brasil, assinale a opção correta. a) O Congresso Nacional vincula-se a pronunciamento plebiscitário quanto a transformação dos estados por incorporação entre si, por subdivisão ou desmembramento, quer para se anexarem a outros, quer para formarem novos estados ou territórios federais. b) A Constituição Federal estabeleceu sistema de repartição de competências entre os entes político-administrativos que combina competências exclusivas, privativas e principiológicas com competências comuns e concorrentes, com vistas ao equilíbrio federativo. c) A União Federal, pessoa jurídica de direito público com capacidade política, pode manifestar-se em nome próprio, mas não em nome da federação. d) Os municípios não gozam de autonomia normativa. e) A organização político-administrativa brasileira compõe-se de União, estados, Distrito Federal, territórios e municípios. COMENTÁRIOS A letra “b” está correta. A CF/88, com o intuito de realizar o equilíbrio federativo, repartiu a competência de cada ente federativo da seguinte forma: competências que se fundamenta na técnica da enumeração dos poderes da União (Art. 21 e 22, CF/88), com poderes remanescentes para os Estados (Art. 25, § 1º, CF/88) e poderes definidos indicativamente aos Municípios (Art. 30, CF/88), mas combina possibilidades de delegação (Art. 22, par. Único, CF/88), áreas comuns em que se prevêem atuações paralelas da União, Estados, DF e Municípios (art. 23, CF/88) e setores concorrentes entre União e Estados em que a competência para estabelecer políticas gerais, diretrizes gerais ou normas gerais cabe à União, enquanto se difere aos Estados e até aos Municípios a competência suplementar (conforme o art. 24, § § 2º e 3º, e art. 30, II, CF/88). A letra “a” está errada. Plebiscito é o instrumento que permite a convocação dos cidadãos para manifestarem sua opinião (“sim” ou “não”) acerca de uma decisão governamental anterior a elaboração de uma lei. Não está o Congresso Nacional vinculado ao resultado do plebiscito, pois é apenas uma pesquisa de opinião, função informativa. Referendo é uma consulta popular sobre temas de suma relevância, no qual o cidadão manifesta-se sobre uma lei já constituída, ou seja, é uma votação convocada após a aprovação do ato, cabendo ao cidadão Ratificar ou Rejeitar a proposta. Instrumento importantíssimo de participação popular direta, útil na decisão sobre a formulação de políticas nacionais. A letra “c” está errada. A União é pessoa jurídica de direito público com capacidade política, que ora se manifesta em nome próprio, ora se manifesta em nome da Federação. No plano internacional a União representa o Estado brasileiro, o qual possui soberania diante dos outros países. No âmbito interno, a União é pessoa jurídica de direito público interno, portanto, não possui soberania, mas sim autonomia. A letra “d” está errada. Os municípios têm sim autonomia normativa, simbolizada pela Câmara Municipal. A letra “e” está errada. Os Territórios não pertencem à organização político-administrativa do Estado. São Autarquias Federais. E estes PODEM SER DIVIDIDOS EM MUNICÍPIOS!
  • 10.
    PROVA DO TJ/RO2012 COMENTADA OS CONCURSEIROS DE RONDÔNIA WWW.OSCONCURSEIROSDERONDONIA.COM.BR 10/33 29. Em relação aos contornos constitucionais da administração pública, assinale a opção correta. a) O direito de greve outorgado pela Constituição Federal constitui norma não autoaplicável, sendo, portanto, legítimo o ato administrativo que promova o desconto dos dias não trabalhados. b) O servidor público civil não tem direito a perceber horas extras. c) Toda investidura em cargo ou emprego público depende de aprovação prévia em concurso público de provas ou de provas e títulos, na forma estabelecida em lei. d) A Constituição Federal autoriza que os vencimentos dos cargos do Poder Legislativo e do Poder Judiciário sejam superiores aos pagos pelo Poder Executivo. e) Assegura-se a servidor público da administração direta afastado para exercer mandado eletivo a contagem de seu tempo de serviço para todos os efeitos, até mesmo para promoção por merecimento. COMENTÁRIOS A letra “a” está correta. De fato o direito de greve é norma de eficácia contida, portanto norma não autoaplicável, pois necessita de norma para regular tal direito. Enquanto não há norma regulamentando o direito de greve, devem-se observar as regras de greve do direito privado. A letra “b” está errada. No atual ordenamento jurídico não há norma que proíba o servidor público civil de não receber horas extras. A letra “c” está errada. No caso há exceções, quais sejam, as nomeações para cargo em comissão declarado em lei de livre nomeação e exoneração. A letra “d” está errada. É o oposto que a norma constitucional assevera no ART. 37, XII – “os vencimentos dos cargos do Poder Legislativo e do Poder Judiciário não poderão ser superiores aos pagos pelo Poder Executivo.” A letra é está errada. O Art. 38, IV da CF/88 assevera que o tempo não contará para promoção por merecimento. 30. Acerca do Poder Judiciário, assinale a opção correta. a) O Poder Judiciário goza de autonomia administrativa e funcional, mas não de autonomia financeira. b) Os ministros do Supremo Tribunal Federal (STF) são julgados pelo próprio tribunal por crimes comuns e de responsabilidade. c) Os tribunais podem declarar a inconstitucionalidade de lei ou ato normativo do poder público somente pelo voto da maioria simples de seus membros ou dos membros do respectivo órgão especial. d) Os magistrados podem exercer, desde que estejam em disponibilidade, outro cargo ou função, inclusive a de magistério. e) As garantias asseguradas aos membros do Poder Judiciário visam conferir à instituição a necessária independência para o exercício da jurisdição, resguardando-a das pressões do Legislativo e do Executivo. COMENTÁRIOS A letra “e” está certa. Marcelo Alexandrino e Vicente Paulo asseveram que: “A Constituição Federal outorgou importantes garantias ao Poder Judiciário, como meio de lhe assegurar autonomia e independência para o imparcial exercício da jurisdição. Essas garantias, portanto, não devem ser vistas como privilégios dos magistrados, mas sim como prerrogativas que asseguram, ao próprio Poder Judiciário, a necessária independência para o exercício de suas relevantes funções constitucionais, sem ingerência e pressões dos Poderes Legislativo e Executivo.” A letra “a” está errada. O Art. 99 da CF/88 assevera que o poder Judiciário possui autonomia administrativa e financeira. A letra “b” está errada. No caso de crime de responsabilidade, os ministros do STF serão julgados pelo senado. “Art. 52. Compete privativamente ao Senado Federal: (...) II processar e julgar os Ministros do Supremo Tribunal Federal, os membros do Conselho Nacional de Justiça e do Conselho Nacional do Ministério Público, o Procurador-Geral da República e o Advogado-Geral da União nos crimes de responsabilidade;”
  • 11.
    PROVA DO TJ/RO2012 COMENTADA EDITORA ATUALIZA JURIS WWW.EDITORAATUALIZAJURIS.COM.BR 11/33 A letra “c” está errada. “CF, Art. 97. Somente pelo voto da maioria absoluta de seus membros ou dos membros do respectivo órgão especial poderão os tribunais declarar a inconstitucionalidade de lei ou ato normativo do Poder Público”. A letra “d” está errada. “Art.95. Parágrafo único. Aos juízes é vedado: I - exercer, ainda que em disponibilidade, outro cargo ou função, salvo uma de magistério; II - receber, a qualquer título ou pretexto, custas ou participação em processo; III - dedicar-se à atividade político-partidária. IV receber, a qualquer título ou pretexto, auxílios ou contribuições de pessoas físicas, entidades públicas ou privadas, ressalvadas as exceções previstas em lei; V exercer a advocacia no juízo ou tribunal do qual se afastou, antes de decorridos três anos do afastamento do cargo por aposentadoria ou exoneração.” 31. A respeito das funções essenciais à justiça, assinale a opção correta. a) A legitimação do Ministério Público (MP) para propor ações civis impede a de terceiros nas hipóteses de proteção do patrimônio público e social, do meio ambiente e de outros interesses difusos e coletivos. b) Incumbe à Advocacia-Geral da União a representação judicial da União, mas não a extrajudicial. c) As defensorias públicas estaduais gozam de autonomia funcional, administrativa e financeira. d) O advogado é indispensável à administração da justiça. e) O presidente da República pode destituir o procurador- geral da República mediante autorização da maioria simples do Senado Federal. COMENTÁRIOS A letra “d” está correta. “CF/88, Art. 133. O advogado é indispensável à administração da justiça, sendo inviolável por seus atos e manifestações no exercício da profissão, nos limites da lei.” A letra “a” está errada. Porque segundo o Art. 129, III, c/c §1º da CF/88 é função institucional do MP promover inquérito civil e ação civil pública, não impedindo a legitimação de terceiros. O que é privativo de MP é a Ação Penal, na forma da Lei. A letra “b” está errada. Cabe também à AGU a representação extrajudicial (Art. 131, CF/88). A letra “c” está errada. Nada disso! Gozam apenas autonomia funcional e administrativa. Diferentemente do Poder Judiciário que goza de autonomia administrativa e financeira, não funcional. Decorem isso, por favor! A letra “e” está errada. A autorização é por maioria absoluta (Art. 25, parágrafo único da LC 75/93. 32. Com base no disposto na Constituição Federal, assinale a opção correta. a) O direito à segurança no emprego compreende a proteção da relação de emprego, mas não a proteção contra despedida arbitrária ou sem justa causa. b) Cabe mandado de segurança contra decisão de Turma do STF. c) O habeas corpus deve ser impetrado por advogado regularmente inscrito nos quadros da Ordem dos Advogados do Brasil (OAB) ou por defensor público. d) O princípio da legalidade é mais amplo que o princípio da reserva legal, que é restrito e concreto. e) Para editar atos normativos, o Poder Legislativo e o Poder Executivo não estão obrigados a observar o princípio da igualdade.
  • 12.
    PROVA DO TJ/RO2012 COMENTADA OS CONCURSEIROS DE RONDÔNIA WWW.OSCONCURSEIROSDERONDONIA.COM.BR 12/33 COMENTÁRIOS A letra “d” está correta. Exatamente. O princípio da Legalidade se divide em legalidade em sentido lado e em sentido estrito (ou reserva legal). Esta significa que determinadas matérias devem ser tratadas mediante lei. Por exemplo, somente lei pode versar sobre nacionalidade, cidadania e etc. Já a Legalidade em sentido amplo, refere-se a toda e qualquer forma de regulamentação, por ato normativo, oriundo do Estado, tais como as leis delegadas, nas medidas provisórias e nos decretos. A letra “a” está errada. O direito à segurança do trabalho aborda tanto a proteção da relação de emprego como a despedida arbitrária sem justa causa: “CF/88, Art. 7º - I Relação de emprego protegida contra despedida arbitrária ou sem justa causa, nos termos de lei complementar, que preverá indenização compensatória dentre outros direitos;” A letra “b” está errada. A alternativa assevera o contrario do entendimento sumulado do STF: “Súmula 267 STF - Não cabe MANDADO de SEGURANÇA contra ato judicial passível de recurso ou correição.” A letra “c” está errada. Vamos dar uma breve revisada nos remédios constitucionais. REMÉDIO INC. OBJETIVO RESUMO Direito de petição XXXIV a) Defender direito ou reclamar de ilegalidade ou abuso; b) obter certidões para defesa de direitos ou pessoais. Assegurado a todos, independentement e do pagamento de taxas. Habeas Corpus LXVIII e LXXVII I Proteger a liberdade de locomoção, já retirada ou sob ameaça de sê-lo, mesmo que de modo indireto. Pode ser impetrado em face de autoridade por abuso de poder ou contra particular por ato ilegal. É gratuito, de natureza penal, pode ser repressivo, trancativo, preventivo e qualquer pessoa tem legitimidade para impetrá-lo. Habeas Data LXXII e LXXVII Para retificar dados pessoais e para conhecer informações pessoais em registro público ou de caráter público. Pode ser feito pó via judicial, administrativo ou sigiloso tais retificações. É gratuito e depende de prévia negativa da administração. Mandado de Segurança LXIX Proteger direito líquido e certo não amparado por HC e HD. Impetrado em face de autoridade pública ou agente de pessoa jurídica no exercício de atribuições do poder publico. Mandado de Segurança Coletivo LXX O mesmo que o MS, todavia impetrado por partido político ou agente coletivo em defesa de interesses de seus associados ou membros. O partido político tem que ter representação no Congresso Nacional. Todavia, o requisito de 01 ano de constituição civil é exigido apenas para as entidades de classe ou organizações sindicais. Mandado de Injunção LXXI Suprir falta de norma regulamentadora que viabilize o exercício de direitos e liberdades constitucionais e prerrogativas básicas. São consideradas prerrogativas básicas as inerentes à nacionalidade, à soberania e à cidadania. Ação Popular LXXIII Anular ato lesivo ao patrimônio público, histórico e cultural, ao meio ambiente ou à modalidade administrativa Pode ser proposta por qualquer cidadão. Salvo comprovada má-fé, o autor está isento de custas judiciais e dos ônus da sucumbência. A letra “e” está errada. Todos os poderes devem obediência ao principio da legalidade e demais princípios em seus atos normativos.
  • 13.
    PROVA DO TJ/RO2012 COMENTADA EDITORA ATUALIZA JURIS WWW.EDITORAATUALIZAJURIS.COM.BR 13/33 33. Com base na Lei de Introdução às Normas do Direito Brasileiro e na interpretação doutrinária do direito civil, assinale a opção correta. a) De acordo com o princípio da continuidade, caso o texto legal tenha sido corrigido durante a vacatio legis, o prazo da obrigatoriedade da lei não voltará a fluir. b) Caso, em nova lei, sejam estabelecidas disposições a par das já existentes em outras leis, não haverá revogação do texto legal anterior, mas apenas modificação. c) Caso a Lei B, que revogou expressamente a Lei A, seja revogada sem que outra lei seja publicada, a Lei A voltará a vigorar. d) Caso uma lei já em vigor não tenha sido aplicada, não tendo sido exigida sua observância pelos órgãos aplicadores do direito, essa lei será considerada, para todos os efeitos, válida e eficaz. e) O princípio do estatuto pessoal é garantido pelo direito brasileiro, ainda que as leis brasileiras divirjam substancialmente das leis estrangeiras. COMENTÁRIOS A letra “e” está correta. O Princípio do Estatuto Pessoal nada mais é que o aglomerado constitutivo da individualidade jurídica de uma pessoa, como por exemplo, nacionalidade, domicílio e etc. Este princípio é garantido pelo direito brasileiro. Quando o estrangeiro vem ao Brasil, por exemplo, as leis de seu país vêm com ele. Noutras palavras, devido as suas características pessoais, a lei de seu país é aplicada a ele, mesmo que estas leis divirjam substancialmente das leis brasileiras. No seu Art. 7º, a LINDB traz o principio do Estatuto Pessoal, o qual se funda no domicílio ou sede jurídica. Sabendo estes, saberá a lei de qual país será aplicada. O Brasil adotou a territorialidade tempera (mitigada), onde haverá casos onde a lei estrangeira será aplicada no território nacional. A letra “a” está errada. A “Vacatio legis” é o intervalo existente entre a publicação e a vigência da norma. É facultativo, portanto, não obrigatório. Esse intervalo todavia, quando não determinado pela lei, será ele de 45 dias no território nacional e de 03 meses no estrangeiro. O Art. 1 § 3º da LINDB traz a resposta: “ Se, antes de entrar a lei em vigor, ocorrer nova publicação de seu texto, destinada a correção, o prazo deste artigo e dos parágrafos anteriores começará a correr da nova publicação.” A letra “b” está errada. Não é isso que assevera o Art. 2, §2º que “A lei nova, que estabeleça disposições gerais ou especiais a par das já existentes, não revoga nem modifica a lei anterior.” Não se pode olvidar que se as regras não forem gerais ou especiais, revogar-se-á a lei pretérita. A letra “c” está errada. Assevera o Art 2º, § 3º “Salvo disposição em contrário, a lei revogada não se restaura por ter a lei revogadora perdido a vigência.” A parte sublinhada diz respeito ao fenômeno da Repristinação. Esta sendo um fenômeno legislativo que faz com que norma anteriormente revogada passa a entrar em vigor quando a norma revogadora é revogada. Deixa eu explicar melhor. Sendo a Lei A revogada pela Lei B e, posteriormente, a Lei B revogada pela Lei C, a Lei A irá “ressuscitar”? ou seja, irá ocorrer a repristinação? Resposta: Caso a Lei C disponha expressamente sobre o “renascimento” da Lei A, então é possível a repristinação, caso contrário, a Lei A continua “morta”. A letra “d” está errada. A Lei está vigente, ela é válida, pois, deixa a entender que foi observado todo tramite de elaboração de lei. Em relação à eficácia, esta não tem pois, a norma não é aplicada e nem exigida pelos aplicadores do direito. É o caso de uma lei de letra-morta. Esta é assim chamada porque, embora esteja em vigência, sua eficácia (produção concreta dos efeitos pela norma) é nula. 34. Considerando as disposições do Código Civil e a interpretação doutrinária sobre a pessoa natural, assinale a opção correta. a) Considera-se relativamente incapaz aquele que, em razão de causa transitória, não puder exprimir sua vontade. b) O estado civil, apesar de não se sujeitar à alienação, é renunciável. c) O nome de uma pessoa pode ser usado, sem sua prévia autorização, em propaganda comercial, caso não haja intenção difamatória ou exposição ao desprezo público.
  • 14.
    PROVA DO TJ/RO2012 COMENTADA OS CONCURSEIROS DE RONDÔNIA WWW.OSCONCURSEIROSDERONDONIA.COM.BR 14/33 d) A pessoa natural possui personalidade jurídica, tendo capacidade de fato, e não de direito. e) Embora, em lei, sejam resguardos os direitos do nascituro, não é concedida personalidade condicional ao nascimento com vida. COMENTÁRIOS a) A letra “e” está certa. Aparentemente, a resposta é dada pela primeira parte do Art. 2º do CC, pelo qual a personalidade da pessoa física seria adquirida a partir do NASCIMENTO COM VIDA, ou seja, a partir do funcionamento do aparelho cardiorrespiratório. Entretanto, a segunda parte do mesmo dispositivo reconhece a proteção dos DIREITOS DO NASCITURO desde a concepção, o que nos faz indagar: teria também o nascituro personalidade jurídica? Trata-se de uma das mais acesas polêmicas da doutrina civilista brasileira, saber se o nascituro pode ou não ser considerado pessoa. O intrigante atinente à personalidade ou não do nascituro tenta ser solucionada a luz de três teorias explicativas fundamentais: Teoria Natalista - Tradicional em nosso direito, sustenta que a personalidade jurídica só seria adquirida a partir do nascimento com vida, de maneira que o nascituro não seria considerado pessoa, gozando de mera expectativa de direito. Teoria da Personalidade Condicionada - Fica a meio caminho entre a Natalista e Concepcionista, o nascituro seria dotado de personalidade apenas para direitos existenciais (como direito à vida), mas apenas consolidaria a personalidade para a aquisição de direitos econômicos ou materiais, sob a condição de nascer com vida. Teoria Concepcionista - A doutrina concepcionista enfatiza que o início da personalidade humana se dá com o ato de concepção e que, a partir desse momento, o nascituro já é considerado pessoa. Art. 2º, CC: “A personalidade civil da pessoa começa do nascimento com vida (Natalista); mas a lei põe a salvo, desde a concepção (Concepcionista), os direitos do nascituro.” A letra “a” está errada. Aquele que, em razão de causa transitória, não puder exprimir sua vontade, é considerado absolutamente (e não relativamente) incapaz (art. 3º, III, CC). Vocês devem decorar isso! A letra “b” está errada. O estado civil da pessoa natural é indivisível, indisponível, imprescritível e irrenunciável. Trata-se de matéria de ordem pública e constituir um reflexo da personalidade. Esta é definida como a aptidão para se titularizar direitos e contrair obrigações na órbita jurídica, vale dizer, é o atributo do sujeito de direito. A letra “c” está errada. O CESPE juntou dois artigos do CC, quais sejam, Art. 17 e 18. “Art. 18. Sem autorização, não se pode usar o nome alheio em propaganda comercial.” “art. 17, CC O nome da pessoa não pode ser empregado por outrem em publicações ou representações que a exponham ao desprezo público, ainda quando não haja intenção difamatória.” A letra “d” está errada. Toda pessoa natural tem capacidade de direito (gozo), a qual diz respeito à personalidade. Art. 1º do Código Civil: "Toda pessoa é capaz de direitos e deveres na ordem civil". Já a capacidade de fato (exercício), o sujeito esta a frente de seus direitos e deveres, oportunidade em que o absolutamente incapaz não dispõe. Noutras palavras, a Capacidade de Direito está na lei, por isso não se pode impedir ninguém de tê-la. Já a Capacidade de Fato precisa que exista na pessoa discernimento o suficiente para isso. 35. Assinale a opção correta acerca das pessoas jurídicas de direito privado. a) O patrimônio da fundação deve constituir-se apenas de bens imóveis. b) A existência de uma associação depende da efetuação do registro de seu estatuto. c) O domicílio das pessoas jurídicas de direito privado é estabelecido em lei, a fim de proteger terceiros de boa-fé. d) A capacidade jurídica das pessoas jurídicas de direito privado limita-se à esfera patrimonial. e) A realização de negócios destinados ao aumento do patrimônio não consiste em circunstância que descaracterize uma associação.
  • 15.
    PROVA DO TJ/RO2012 COMENTADA EDITORA ATUALIZA JURIS WWW.EDITORAATUALIZAJURIS.COM.BR 15/33 COMENTÁRIOS A letra “e” está correta. Associação é uma organização resultante da reunião legal entre duas ou mais pessoas, com ou sem personalidade jurídica, sem fins lucrativos para a realização de um objetivo comum. Apesar de não possuir fins lucrativos, as Associações podem sim realizar negócios destinados a aumentar seu patrimônio. Todavia, este “lucro” não deve ser dividido entre os sócios, mas sim, deve ele ser revertido na associação para que esta não perca sua característica de associação. A letra “a” está errada. O artigo 62 do Código Civil assevera que não é possível a instituição de qualquer fundação sem que sejam separados, pelo instituidor, “bens livres” necessários e suficientes para a sua formação. “Artigo 62. Para criar uma fundação, far-lhe-á o seu instituidor, por escritura pública ou testamento, dotação especial de bens livres, especificando o fim a que se destina, e declarando, se quiser, a maneira de administrá-la”. Portanto, não são apenas bens imóveis, mas como também bens móveis. A letra “b” está errada. Caso a associação não registre seu estatuto, ela existirá sim! Todavia de forma irregular. Conseqüência disso é que a associação não terá personalidade jurídica. Com isso, não poderá praticar atos em seu nome. Ademais, deve-se salientar que o art. 12, VII do Código de Processo Civil por interpretação extensiva, contempla a hipótese de inclusão de associação irregular no pólo passivo e ativo de ações judiciais, informando que esta será representada pela pessoa a quem couber a administração de seus bens. A letra “c” está errada. A resposta está no Art. 74, IV e §1º do CC, os quais asseveram que é o lugar onde funcionam as respectivas diretorias e administrações, ou onde elegerem domicílio especial no seu estatuto ou atos constitutivos e tendo a pessoa jurídica diversos estabelecimentos em lugares diferentes, cada um deles será considerado domicílio para os atos nele praticados. A letra “d” está errada. O Art. 52 do CC assevera que “Aplica-se às pessoas jurídicas, no que couber, a proteção dos direitos da personalidade.” Sendo assim, a capacidade jurídica das pessoas de direito privado, não está adstrita ao campo patrimonial, vai muito mais alem! Estende-se a todos os campos do direito. Tem ela direito à identificação, sendo dotada de uma denominação, de um domicílio e de uma nacionalidade; a pessoa jurídica tem capacidade para exercer todos os direitos compatíveis com a natureza especial de sua personalidade. 36. A respeito de prescrição e decadência, assinale a opção correta. a) Permite-se às partes alterar o prazo de prescrição, caso essa alteração não cause prejuízo a terceiros. b) A prescrição pode ser objeto de renúncia, sendo a renúncia da prescrição efetivada de forma expressa ou tácita. c) A prescrição não pode ser alegada por terceiros. d) Direitos potestativos disponíveis não se sujeitam à decadência. e) A prescrição e a decadência implicam a perda da pretensão. COMENTÁRIOS A letra “b” está certa. O Art. 191 do CC responde a questão: “Art. 191. A renúncia da prescrição pode ser expressa ou tácita, e só valerá, sendo feita, sem prejuízo de terceiro, depois que a prescrição se consumar; tácita é a renúncia quando se presume de fatos do interessado, incompatíveis com a prescrição”. A letra “a” está errada. O Art. 192 do CC assevera que: “Art. 192. Os prazos de prescrição não podem ser alterados por acordo das partes.” A letra “c” está errada. O art. 193 do CC assevera que: “Art. 193. A prescrição pode ser alegada em qualquer grau de jurisdição, pela parte a quem aproveita.” A doutrina entende que o terceiro pode alegar a prescrição, desde que seja favorecido por ela. A letra “d” está errada. Direito Potestativo é o poder que o agente tem de influir na esfera jurídica de outrem, constituindo, modificando ou extinguindo direitos, sem que este possa fazer qualquer coisa, senão sujeitar-se a sua vontade. Ex.: aceitar ou renunciar à herança. Ninguém pode me obrigar a aceitar uma herança; eu aceito se eu quiser. Esses direitos se sujeitam ao prazo decadencial. A letra “e” está errada. Segue a diferença entre prescrição e decadência no Código Civil.
  • 16.
    PROVA DO TJ/RO2012 COMENTADA OS CONCURSEIROS DE RONDÔNIA WWW.OSCONCURSEIROSDERONDONIA.COM.BR 16/33 PRESCRIÇÃO DECADÊNCIA Perda de uma pretensão de exigir de alguém um determinado comportamento; é a perda do direito à pretensão em razão do decurso do tempo. Perda de um direito que não foi exercido pelo seu titular no prazo previsto em lei; é a perda do direito em si, em razão do decurso do tempo. Instituto de interesse privado; Interesse público; É renunciável, tácita ou expressamente; Não admite renúncia; Os prazos prescricionais não podem ser modificados pela vontade das partes; Pode ser alegada em qualquer grau de jurisdição, pela parte a quem aproveita; Pode ser conhecida a qualquer tempo ou grau de jurisdição; Admissibilidade de suspensão e interrupção do prazo prescricional; Os prazos decadenciais não admitem suspensão e interrupção; Pode ser conhecida pelo juiz de ofício. O juiz deve conhecer de oficio. 37. No que se refere às partes, aos procuradores e ao MP, assinale a opção correta. a) Se, para a defesa do réu, for necessária a realização de perícia, o autor deverá adiantar a verba necessária para a realização do ato. b) O MP, na qualidade de fiscal da lei, deve velar pela adequada atuação do direito subjetivo das partes. c) Somente após a citação o réu será considerado juridicamente parte do processo, de acordo com as normas processuais. d) O juiz aplicará multa ao advogado que deixar de cumprir com exatidão os provimentos mandamentais não sujeitos a recurso. e) Advogados que empregarem expressões injuriosas nas petições escritas apresentadas no processo estarão sujeitos a multa, aplicada sobre o valor da causa. COMENTÁRIOS A letra “c” está certa. O Art. 214 do CPC assevera que: “Art. 214. Para a validade do processo é indispensável a citação inicial do réu.” Assim, através da citação convoca-se o demandado para o processo, aperfeiçoando a relação jurídica que até então era integrada pelo autor e pelo Estado. A letra “a” está errada. O Art. 33 do CPC aduz que: “Art. 33. Cada parte pagará a remuneração do assistente técnico que houver indicado; a do perito será paga pela parte que houver requerido o exame, ou pelo autor, quando requerido por ambas as partes ou determinado de ofício pelo juiz”. A letra “b” está errada. O MP não vela pelas partes, mas sim a prevalência da ordem jurídica e do bem comum. A letra “d” está errada. O Art. 14 do CPC assevera que: “Art. 14. São deveres das partes e de todos aqueles que de qualquer forma participam do processo: (...)V - cumprir com exatidão os provimentos mandamentais e não criar embaraços à efetivação de provimentos judiciais, de natureza antecipatória ou final. Parágrafo único. Ressalvados os advogados que se sujeitam exclusivamente aos estatutos da OAB, a violação do disposto no inciso V deste artigo constitui ato atentatório ao exercício da jurisdição, podendo o juiz, sem prejuízo das sanções criminais, civis e processuais cabíveis, aplicar ao responsável multa em montante a ser fixado de acordo com a gravidade da conduta e não superior a vinte por cento do valor da causa; não sendo paga no prazo estabelecido, contado do trânsito em julgado da decisão final da causa, a multa será inscrita sempre como dívida ativa da União ou do Estado”. A letra “e” está errada. O Art. 15 assevera que: “Art. 15. É defeso às partes e seus advogados empregar expressões injuriosas nos escritos apresentados no processo, cabendo ao juiz, de ofício ou a requerimento do ofendido, mandar riscá-las. Parágrafo único. Quando as expressões injuriosas forem proferidas em defesa oral, o juiz advertirá o advogado que não as use, sob pena de Ihe ser cassada a palavra.” 38. Em relação aos juizados especiais cíveis estaduais, assinale a opção correta. a) O cabimento no Juizado Especial das ações cíveis sujeitas a procedimento especial será analisado caso a caso pelo juiz. b) Não há óbice à execução no Juizado Especial de título executivo extrajudicial que ultrapasse o valor de 40 salários mínimos. c) Se, na audiência de instrução e julgamento, a parte ré apresentar resposta escrita e não houver necessidade de produção de prova oral, seu comparecimento estará dispensado.
  • 17.
    PROVA DO TJ/RO2012 COMENTADA EDITORA ATUALIZA JURIS WWW.EDITORAATUALIZAJURIS.COM.BR 17/33 d) Ante os princípios aplicáveis aos referidos juizados, as perguntas deverão ser feitas diretamente pelas partes ou por seus advogados. e) Para causas de até 40 salários mínimos, a competência do Juizado Especial Cível será de caráter absoluto. COMENTÁRIOS A letra “b está correta. De fato não há nenhum impedimento legal no Juizado Especial em se interpor uma ação com o valor acima de 40 salários mínimos. Caso o advogado assim faça, estará renunciando o valor acima dos 40 salários. É o que assevera o Art. 3º, parágrafo 3º da Lei 9099/95: “ Art. 3º O Juizado Especial Cível tem competência para conciliação, processo e julgamento das causas cíveis de menor complexidade, assim consideradas: (...) § 3º A opção pelo procedimento previsto nesta Lei importará em renúncia ao crédito excedente ao limite estabelecido neste artigo, excetuada a hipótese de conciliação.” A letra “a” está errada. Segundo o Enunciado 08 do FONAJE (Fórum Nacional de Juízes Estaduais) as ações cíveis sujeitas aos procedimentos especiais não são admissíveis nos Juizados Especiais. A letra “c” está errada. Mais um Enunciado do FONAJE: “Enunciado 78 - o oferecimento de resposta, oral ou escrita, não dispensa o comparecimento pessoal da parte, ens ejando, pois, os efeitos da revelia”. A letra “e” está errada. Não é absoluta, mas sim relativa. Se absoluta fosse, iria de encontro com o princípio constitucional do direito de ação. 39. A respeito do regramento dos atos processuais no CPC, assinale a opção correta. a) Se uma parte se recusar a assinar os termos do processo, o escrivão deverá certificar o fato nos autos. b) Considera-se inexistente a petição redigida em versos. c) No curso do processo, o juiz proferirá despacho para decidir as questões incidentes. d) É obrigatória a formação de autos suplementares pelo escrivão, sob pena de perda do cargo. e) Só as partes obterão certidão de atos processuais relacionados a processo que corra em segredo de justiça. COMENTÁRIOS A “a” é a correta. Assim assevera o CPP no Art. 169 que: “Art. 169. Os atos e termos do processo serão datilografados ou escritos com tinta escura e indelével, assinando-os as pessoas que neles intervieram. Quando estas não puderem ou não quiserem firmá-los, o escrivão certificará, nos autos, a ocorrência.” A letra “b” está errada. Trago a baila as palavras do Professor Cândido Rangel Dinamarco sobre o assunto: “Como toda peça processual, a petição inicial deve ser redigida em vernáculo (art. 156), mas essa exigência não impede que contenha expressões em latim ou em língua estrangeira, desde que empregadas com sensata parcimônia e na medida do conveniente à boa transmissão das idéias. O que importa é transmitir as idéias. Não se exclui sequer a validade de petições iniciais escritas em versos, porque a lei não exige que o sejam em prosa, nem haveria razão para que o exigisse - mas sempre que contenha de modo inteligível todos os requisitos inerentes ao conteúdo indispensável (identificação das partes, causa de pedir, pedido etc.)”. A letra “c” está errada. No caso não é despacho, mas sim DECISÃO INTERLOCUTÓRIA. “Art. 162. Os atos do juiz consistirão em sentenças, decisões interlocutórias e despachos. (...)§ 2o Decisão interlocutória é o ato pelo qual o juiz, no curso do processo, resolve questão incidente”. A letra “d” está errada. Não há essa possibilidade de pena. “Art. 159. Salvo no Distrito Federal e nas Capitais dos Estados, todas as petições e documentos que instruírem o processo, não constantes de registro público, serão sempre acompanhados de cópia, datada e assinada por quem os oferecer. § 1º Depois de conferir a cópia, o escrivão ou chefe da secretaria irá formando autos suplementares, dos quais constará a reprodução de todos os atos e termos do processo original.” A letra “e” está errada. Não só as partes podem obter certidão, mas como também terceiros. “Art. 155. Os atos processuais são públicos. Correm, todavia, em segredo de justiça os processos: (...) Il - que dizem respeito a casamento, filiação, separação dos cônjuges, conversão desta em divórcio, alimentos e guarda de menores. Parágrafo único. O direito de consultar os
  • 18.
    PROVA DO TJ/RO2012 COMENTADA OS CONCURSEIROS DE RONDÔNIA WWW.OSCONCURSEIROSDERONDONIA.COM.BR 18/33 autos e de pedir certidões de seus atos é restrito às partes e a seus procuradores. O terceiro, que demonstrar interesse jurídico, pode requerer ao juiz certidão do dispositivo da sentença, bem como de inventário e partilha resultante do desquite.” 40. Assinale a opção correta acerca de processo e procedimento ordinário. a) Sem a presença dos pressupostos processuais, a relação processual poderá existir, mas será nula. b) A petição inicial somente será distribuída se contiver RG ou CPF da parte ré. c) É incompatível o oferecimento simultâneo de contestação, reconvenção e exceção pelo réu. d) O autor poderá cumular mais de um pedido na petição inicial, ainda que entre eles não haja conexão. e) A atual estrutura do processo civil brasileiro, por não dispor de instrumentos adequados, impede a sua efetividade. COMENTÁRIOS Letra “d” está correta. No Processo Civil há dois tipos de cumulação de pedidos: cumulação própria e a imprópria. Veja abaixo um resumo. Cumulação Imprópria Subsidiária ou Eventual Os pedidos são apresentados em ordem de preferência; os anteriores são principais, os posteriores, na impossibilidade de acolhimento dos principais, são formulados subsidiariamente. Ex: pedido de entrega do veículo comprado, ou de um veículo do mesmo modelo, ou do valor pago corrigido e com juros. Alternativa Não há ordem de preferência, o autor pretende qualquer um dos pedidos, ou seja, ele formula dois pedidos e o acolhimento de qualquer deles o satisfaz. Cumulação Própria Simples Os pedidos são independentes, o resultado de um não influi no resultado de outro. Ex: pedidos de dano moral e dano material. Sucessiva Existe relação de dependência entre os pedidos. O pedido posterior só será apreciado se o pedido anterior for acolhido. Ex: investigação de paternidade cumulada com alimentos.
  • 19.
    PROVA DO TJ/RO2012 COMENTADA EDITORA ATUALIZA JURIS WWW.EDITORAATUALIZAJURIS.COM.BR 19/33 O Art. 292 do CPC traz a resposta: “Art. 292. É permitida a cumulação, num único processo, contra o mesmo réu, de vários pedidos, ainda que entre eles não haja conexão”. A letra “a” está errada. Sem os pressupostos processuais, a relação processual será INEXISTENTE! Os pressupostos processuais são divididos em OBJETIVOS e SUBJETIVOS. PRESSUPOSTOS PROCESSUAIS OBJETIVOS SUBJETIVOS Intrínsecos: Diz respeito à subordinação do processo à lei (petição inicial apta, citação válida, regularidade procedimental...); Capacidade postulatória; Extrínsecos: Fatos impeditivos (litispendência, coisa julgada, perempção...). Juiz competente; Capacidade de ser parte; Capacidade processual ou de estar em juízo. POR FAVOR! NÃO CONFUNDIR COM AS CONDIÇÕES DA AÇÃO: Legitimidade, Interesse e Possibilidade Jurídica. (LIP) A letra “b” está errada. O Art. 282 do CPC não aduz sobre o CPF ou RG.“Art. 282. A petição inicial indicará:I - o juiz ou tribunal, a que é dirigida; II - os nomes, prenomes, estado civil, profissão, domicílio e residência do autor e do réu; III - o fato e os fundamentos jurídicos do pedido; IV - o pedido, com as suas especificações; V - o valor da causa; VI - as provas com que o autor pretende demonstrar a verdade dos fatos alegados; VII - o requerimento para a citação do réu.” A letra “c” está errada. O Art. 297 do CPC assevera que: “Art. 297. O réu poderá oferecer, no prazo de 15 (quinze) dias, em petição escrita, dirigida ao juiz da causa, contestação, exceção e reconvenção”. Pois, são peças autônomas. A letra “e” está errada. A estrutura do processo civil está bem aparelhada. Essa alternativa não merece comentários. 41. A respeito do processo de execução, assinale a opção correta. a) Devedor que aliena bem quando réu em processo de execução pratica fraude à execução. b) A competência para o processo de execução fundado em título judicial é absoluta. c) O herdeiro não pode ser parte passiva na execução contra o de cujus, que deverá ser movida em face do espólio, enquanto não for concluído o inventário. d) A desistência da execução depende da concordância do embargante. e) Os bens futuros do devedor não responderão pelo cumprimento de suas obrigações. COMENTÁRIOS A letra “b”está certa. Assevera o Art. 575 que: “Art. 575. A execução, fundada em título judicial, processar-se-á perante: I - os tribunais superiores, nas causas de sua competência originária; II - o juízo que decidiu a causa no primeiro grau de jurisdição; IV - o juízo cível competente, quando o título executivo for sentença penal condenatória ou sentença arbitral;” A letra “a” está errada. Segundo o Art. 593 do CPC: “Art. 593. Considera-se em fraude de execução a alienação ou oneração de bens: I - quando sobre eles pender ação fundada em direito real; II - quando, ao tempo da alienação ou oneração, corria contra o devedor demanda capaz de reduzi-lo à insolvência; III - nos demais casos expressos em lei - Art. 615- A. O exeqüente poderá, no ato da distribuição, obter certidão comprobatória do ajuizamento da execução, com identificação das partes e valor da causa, para fins de averbação no registro de imóveis, registro de veículos ou registro de outros bens sujeitos à penhora ou arresto. § 3o Presume-se em fraude à execução a alienação ou oneração de bens efetuada após a averbação.” A letra “c” está errada. Assevera o Art. 568 que: “Art. 568. São sujeitos passivos na execução: I - o devedor, reconhecido como tal no título executivo; II - o espólio, os herdeiros ou os sucessores do devedor; III - o novo devedor, que assumiu, com o consentimento do credor, a obrigação
  • 20.
    PROVA DO TJ/RO2012 COMENTADA OS CONCURSEIROS DE RONDÔNIA WWW.OSCONCURSEIROSDERONDONIA.COM.BR 20/33 resultante do título executivo; IV - o fiador judicial; V - o responsável tributário, assim definido na legislação própria;” A letra “d” está errada. Aduz o Art.569 que: “Art. 569. O credor tem a faculdade de desistir de toda a execução ou de apenas algumas medidas executivas. Parágrafo único. Na desistência da execução, observar-se-á o seguinte: a) serão extintos os embargos que versarem apenas sobre questões processuais, pagando o credor as custas e os honorários advocatícios; b) nos demais casos (que não versarem apenas sobre questões processuais), a extinção dependerá da concordância do embargante.” A letra “e” está errada. “CPC, Art. 591. O devedor responde, para o cumprimento de suas obrigações, com todos os seus bens presentes e futuros, salvo as restrições estabelecidas em lei.” 42. Considere que um homem tenha sido denunciado pela prática de estelionato e que, durante a ação penal, tenha entrado em vigor uma nova lei que prevê diminuição da pena aplicável ao referido crime. Nessa situação hipotética, consoante disposições do Código Penal, a lei nova a) não se aplica ao crime em tela, uma vez que o fato criminoso que originou a ação penal foi praticado anteriormente à vigência da nova lei. b) aplica-se ao crime em tela, independentemente do conteúdo material, dado que a lei penal obedece ao princípio da retroatividade. c) aplica-se ao crime em tela, visto que a lei penal obedece ao princípio da retroatividade, caso caracterize-se situação em que o acusado será beneficiado. d) pode ser aplicada ao crime em tela, desde que não tenha ocorrido o trânsito em julgado de sentença penal condenatória, situação que impede a retroatividade da lei nova. e) não se aplica ao crime em tela, conforme o princípio da irretroatividade, visto que a ação penal já estava em curso quando a nova lei passou a vigorar. COMENTÁRIOS A letra “c” é a correta. O art. 1ª, §2º traz a resposta. “Art. 2º - Ninguém pode ser punido por fato que lei posterior deixa de considerar crime, cessando em virtude dela a execução e os efeitos penais da sentença condenatória. Parágrafo único - A lei posterior, que de qualquer modo favorecer o agente, aplica-se aos fatos anteriores, ainda que decididos por sentença condenatória transitada em julgado”. A CF/88 também assevera o art. 5º, XL, da CF que: "a lei penal não retroagirá, salvo para beneficiar o réu." Segue abaixo alguns institutos que você precisa ter em mente. • Abolitio Criminis: este instituto se refere à revogação de um tipo penal pela superveniência de lei descriminalizadora. Ou seja, há a supressão da figura criminosa. Imaginemos que você está respondendo ou cumpre pena pelo crime de Adultério em 2004. Em 2005 é publicada lei que revoga esse tipo penal, não o considerando mais crime (foi o que aconteceu de fato). Houve no caso, abolitio criminis. Devido a isso, será posto em liberdade e desaparecerão todos os efeitos penais inerentes a condenação. Todavia, permanecerão os efeitos extrapenais. • Novatio Legis in mellius: aplica-se lei posterior mais benéfica à época dos fatos. Neste caso não se trata de lei abolicionista como no caso acima, mais sim, de uma lei que trata do crime de forma mais branda. O crime ainda existe, contudo, será aplicada a nova lei que é a mais benéfica para o réu. A exemplo da progressão em crimes hediondos. • Novatio Legis in Pejus: é o caso de lei posterior mais gravosa e, por isso, não retroagira. Aqui haverá o fenômeno da ultratividade da lei mais benéfica. Esta será aplicada aos fatos passados. A nova lei será aplicada a fatos futuros. • Novatio Legis Incriminadora: Lei que incrimina uma conduta que outrora não era considerada relevante penal. E é claro que não retroagirá. • Súmula 711 do STF: “a lei penal mais grave aplica-se ao crime continuado ou ao permanente, se a sua vigência é anterior à cessação da continuidade ou da permanência”
  • 21.
    PROVA DO TJ/RO2012 COMENTADA EDITORA ATUALIZA JURIS WWW.EDITORAATUALIZAJURIS.COM.BR 21/33 • Lei Temporária e Excepcional: Aquela é a lei que tem seu tempo de vigência prefixado. Esta é elaborada para atender causas transitórias de necessidades estatais, como guerra, calamidade e etc. Ambas são ultrativas, ou seja, mesmo com o fim do tempo de vigência ou da necessidade estatal, a lei continua a ser aplicada aos fatos ocorridos nestes períodos. Cabe salientar que lei posterior pode regular fatos ocorridos durante a vigência dessas leis, quando expressamente dispuser. 43. Com relação à aplicação da lei penal, assinale a opção correta. a) A lei penal admite a realização de interpretação analógica pelo legislador, como, por exemplo, ao dispor que os crimes serão qualificados se cometidos com o emprego de veneno, fogo, explosivo, asfixia, tortura ou outro meio insidioso ou cruel. b) De acordo com o princípio da territorialidade, crimes cometidos contra o patrimônio de empresa pública instituída pelo poder público brasileiro sujeitam-se à lei brasileira, se cometidos dentro do território nacional, e à lei do respectivo país estrangeiro, se cometidos no estrangeiro. c) A lei temporária, decorrido o período de sua duração, não mais se aplica aos fatos praticados durante sua vigência. d) Não há crime ou contravenção penal sem que decreto ou lei os definam anteriormente, devendo a imputação de pena ser anterior à cominação legal. e) Na contagem do prazo penal, incluem-se o dia do início e o dia do final; por essa razão, incluem-se no cômputo das penas privativas de liberdade as frações de dia. COMENTÁRIOS A letra “a” está correta. Seguem alguns conceitos: Interpretação Analógica – “Operação intelectual consistente em revelar o conteúdo da lei, quando esta utiliza expressões genéricas, vinculadas a especificações. Não há criação de norma, mas, exclusivamente, a pesquisa de sua extensão. Assim, no homicídio qualificado por motivo torpe: Mediante paga ou promessa de recompensa, ou por outro motivo torpe. O legislador, depois de mencionar expressamente uma hipótese de torpeza (paga ou promessa de recompensa), utiliza expressão genérica, com o que fica abrangido, pela norma, qualquer caso estigmatizado pela torpeza. Não se confunde com a aplicação analógica (incidência da lei a uma hipótese por ela não prevista)”. Analogia - é instrumento de integração e só ocorre in bona partem. Nesta hipótese, não deve existir lei regulamentadora. Não se admite Analogia in malam partem. A letra “b” está errada. Segue o quadro. EMBARCAÇÕES E AERONAVES SERÁ APLICADA ALEI BRASILEIRA Pública ou a serviço do governo brasileiro; Quer se encontre em território nacional ou estrangeiro; Mercantes ou particulares brasileiras; Se estiverem em auto-mar ou no espaço aéreo correspondente; Estrangeiras; Apenas quando privadas em território nacional. A letra “c” está errada. Como já havia dito, a lei temporária se aplica justamente aos atos praticados em sua vigência. Se não fosse assim, as leis temporárias perderiam sua forma intimidativa e de nada adiantaria. No caso das leis temporárias a circunstância de prazo é elemento temporal do próprio fato típico. A letra “d” está errada. Somente lei em sentido estrito pode criar norma penal incriminadora. Portanto, não há crime nem contra contravenção penal e nem pena ou medida de segurança sem lei em sentido estrito (NADA DE DECRETO!). Outra coisa é que não crime ou pena sem lei que anteriormente a defina. Ou seja, primeiramente há a definição do que é crime e, posteriormente, quem incorrer na definição do crime, imputar-se-á a pena. A letra “e” está errada. Conta-se o prazo pena incluindo o dia do começo e excluindo o dia do final, e as frações de dias são dispensadas.
  • 22.
    PROVA DO TJ/RO2012 COMENTADA OS CONCURSEIROS DE RONDÔNIA WWW.OSCONCURSEIROSDERONDONIA.COM.BR 22/33 44. Com base na classificação dos crimes apresentada no Código Penal e na enumeração dos crimes considerados hediondos na Lei n.º 8.072/1990, assinale a opção correta. a) A extorsão mediante sequestro e a extorsão qualificada pela morte são crimes hediondos, e são classificados, também, como crimes contra o patrimônio. b) O estupro e o latrocínio, crimes contra a pessoa, são crimes hediondos. c) A prática de abuso de autoridade é considerada crime hediondo. d) O homicídio simples, tentado ou consumado, é considerado crime hediondo. e) Os crimes hediondos são insuscetíveis de anistia, graça, fiança e progressão de regime. COMENTÁRIOS A letra “a” está correta. Quais são os crimes considerados hediondos? A lei 8072/90 os arrola de forma taxativa: 1 - Homicídio quando praticado em atividade típica de extermínio, ainda que cometido por um só agente, e homicídio qualificado (art. 121, parágrafo 2º, incisos I,II, III,IV e V). 2 - Latrocínio 3 - Extorsão qualificada pela morte 4 - Extorsão mediante sequestro e na forma qualificada 5 - Estupro 6 - Epidemia com resultado morte 7 - Falsificação, corrupção, adulteração ou alteração de produto destinado a fins terapeuticos ou medicinais crime de genocídio previsto nos artigos 1º, 2º e 3º da lei 2889/56. São crimes equiparados a hediondos: 1 - Tráfico ilícito de entorpecentes 2 - Tortura 3 – Terrorismo Só a lei pode definir os crimes hediondos, em nenhuma situação o juiz poderá fazê-lo. Pois o Brasil adotou o Critério ou Sistema Legal. Vale lembrar que Os crimes previstos no rol do artigo 1º da lei 8072/90, serão hediondos na forma tentada ou consumada. Outras características são: impossibilidade da concessão de anistia, graça, indulto, fiança e liberdade provisória; impossibilidade de concessão de “sursis”; prazo diferenciado para prisão temporária que é de 30 dias, prorrogável por igual período; possibilidade de progressão de regime. Em suma: REGRA GERAL CRIMES HEDIONDOS Pagamento de fiança Sim Não Anistia Sim Não Graça Sim Não Indulto Sim Não Regime da pena Variável Inicialmente em regime fechado Progressão de Regime Após o cumprimento de 1/6 da pena Após o cumprimento de 2/5 da pena, se o réu for primário e 3/5 se o réu for reincidente Liberdade Condicional Após o cumprimento um terço da pena se o condenado não for reincidente Após o cumprimento de mais de dois terços da pena A letra “b” está errada. O latrocínio é considerado crime contra o patrimônio. A letra “c” está errada. O abuso de autoridade não está arrolado como crime hediondo. A letra “d” está errada. O homicídio simples só será classificado como hediondo quando for praticado em atividade típica de grupo de extermínio, mesmo que praticado por um agente apenas. Vale lembrar que o STF não entende que o homicídio qualificado privilegiado seja hediondo. A letra “e” está errada. Veja o quadro acima.
  • 23.
    PROVA DO TJ/RO2012 COMENTADA EDITORA ATUALIZA JURIS WWW.EDITORAATUALIZAJURIS.COM.BR 23/33 45. Em cada uma das opções abaixo, é apresentada uma situação hipotética acerca dos crimes em espécie seguida de uma assertiva a ser julgada. Com base nas disposições do Código Penal, assinale a opção cuja assertiva esteja correta. a) Uma pessoa cometeu crime de lesão corporal seguida de morte logo após ter sido provocada injustamente pela vítima, estando, dessa forma, sob o domínio de violenta emoção. Nessa situação, o juiz poderá reduzir a pena. b) João, sabendo ser mentira, acusou publicamente José de ter furtado o relógio de Juca. Nessa situação, João responderá pelo crime de difamação. c) Um homem, após graves ameaças, subtraiu as joias de sua genitora. Nessa situação, em virtude de o homem ter cometido crime contra o patrimônio em desfavor de sua ascendente, ele será isento de pena. d) Uma pessoa apropriou-se de coisa alheia que veio ao seu poder por erro ou força da natureza. Nessa situação, a pessoa não cometeu crime. e) Uma gestante consentiu a outra pessoa que provocasse o aborto de seu feto. Nessa situação, a mulher que estava grávida responderá pelo crime de aborto com o consentimento da gestante e a outra pessoa será isenta de pena. COMENTÁRIOS A letra “a” está correta. Na situação hipotética acima traz uma causa geral de diminuição de pena que está asseverada no Art. 129, §4º do CP: “§ 4° Se o agente comete o crime impelido por motivo de relevante valor social ou moral ou sob o domínio de violenta emoção, logo em seguida a injusta provocação da vítima, o juiz pode reduzir a pena de um sexto a um terço.” A letra “b” está errada. Na hipótese é crime de Calúnia. “Calúnia Art. 138 - Caluniar alguém, imputando-lhe falsamente fato definido como crime: Pena - detenção, de seis meses a dois anos, e multa. § 1º - Na mesma pena incorre quem, sabendo falsa a imputação, a propala ou divulga. § 2º - É punível a calúnia contra os mortos.” Neste crime, o sujeito ativo, em regra, é qualquer pessoa. Contudo, existem algumas pessoas que estão acobertados de inviolabilidade, quais sejam, senadores, deputados e vereadores, estes no limite territorial de sua vereança. Como sujeito passivo pode ser qualquer pessoa. Diferentemente do Crime de Denunciação Caluniosa, é punível o Crime de Calúnia contra morto. Em relação à conduta, o que se imputa alguém é um CRIME sabidamente falso. Caso alguém impute uma CONTRAVENÇÃO PENAL, não há que se falar em Calúnia, mas sim difamação. Calúnia Crime O Crime se consuma quando no momento em que terceira pessoa tem o conhecimento. É admitida a tentativa no caso de a calúnia tenha sido feita por escrito. Segue um quadro comparativo dos crimes que sempre caem em concurso! Art.138 Calúnia Fato Criminoso Honra Objetiva (reputação) Art. 139 Difamação Fato Desonroso Honra Objetiva (reputação) Art. 140 Injúria Atribuir qualidade negativa Honra Subjetiva (reputação) A letra “c” está errada. O Artigo 183, I do CP assevera que: “Art. 183 - Não se aplica o disposto nos dois artigos anteriores: I - se o crime é de roubo ou de extorsão, ou, em geral, quando haja emprego de grave ameaça ou violência à pessoa;” Como o homem empregou grave ameaça, não há que se falar em isenção de pena. A letra “d” está errada. Nessa situação hipotética não tem essa de “achado não é roubado”! O sujeito tem o DEVER de restituir! Segundo o Art. 169 do CP: “Art. 169 - Apropriar-se alguém de coisa alheia vinda ao seu poder por erro, caso fortuito ou força da natureza: Pena - detenção, de um mês a um ano, ou multa.” Vale lembrar que a apropriação de “res nullius” (coisa de ninguém) e a “res derelicta” (coisa abandonada) não há que se falar em crime.
  • 24.
    PROVA DO TJ/RO2012 COMENTADA OS CONCURSEIROS DE RONDÔNIA WWW.OSCONCURSEIROSDERONDONIA.COM.BR 24/33 A letra “e” está errada. Os artigos 124 e 125 do Código Penal são uma exceção à Teoria Monista (quando todos respondem pelo mesmo crime quando contribuem para o mesmo resultado). Neste caso, será aplicada a Teoria Dualista, que nos casos de condutas delituosas praticadas em concurso existirão dois crimes. Sendo assim, a gestante que consentiu responderá pelo crime do artigo 124 e a outra pessoa que praticou o aborto responderá pelo artigo 126 do código penal. 46. O MP ofereceu denúncia contra Maurílio pelo crime de tentativa de homicídio contra Alina. Considerando essa situação hipotética, bem como as disposições do Código de Processo Penal, assinale a opção correta. a) Alina poderá habilitar-se como assistente de acusação, a fim de atuar como auxiliar de delegado, na fase de inquérito policial; como apoio ao MP, durante a ação penal; e como fiscal da execução penal, após o trânsito em julgado da condenação. b) O titular da referida ação penal é o MP, por tratar-se de crime de ação penal pública incondicionada. Contudo, se o MP não tivesse oferecido denúncia no prazo legal, Alina poderia mover ação penal privada, subsidiária da pública, por meio da propositura de queixa, no prazo de seis meses. c) Caso Maurílio, após ter sido citado por edital, em virtude de não ter sido encontrado pelo oficial de justiça, não compareça em juízo, o processo correrá à sua revelia, devendo o juiz nomear defensor dativo para acompanhar o andamento processual. d) Se o juiz rejeitar a denúncia oferecida pelo MP, o inquérito policial deverá ser remetido ao procurador-geral para oferecimento de denúncia substitutiva. e) Caso Maurílio seja considerado revel, o juiz deverá nomear defensor dativo para patrocinar a defesa do acusado, tendo o advogado particular indicado pelo juiz o direito a receber honorários arbitrados judicialmente, que serão pagos pelo fundo judiciário, ainda que Maurílio não seja considerado hipossuficiente. COMENTÁRIOS A letra “b” está certa. O Art. 29 do CPP traz a resposta: “Art. 29. Será admitida ação privada nos crimes de ação pública, se esta não for intentada no prazo legal, cabendo ao Ministério Público aditar a queixa, repudiá-la e oferecer denúncia substitutiva, intervir em todos os termos do processo, fornecer elementos de prova, interpor recurso e, a todo tempo, no caso de negligência do querelante, retomar a ação como parte principal.” Segue um quandro-resumo dos tipos de ações. AÇÃO PENAL PÚBLICA INCONDICIO NADA AÇÃO PÚBLICA CONDICIONA DA AÇÃO PENAL PRIVADA Conceito Titularizada pelo MP, não precisa de manifestaçã o da vontade da vítima ou de terceiros; Titularizada pelo MP, necessidade da representação da vítima ou de seu representante legal ou requisição do Ministro da Justiça; A persecução criminal é transferida excepcionalme nte ao particular que atua em nome próprio, na tutela de interesse alheio; Princípios Obrigatoried ade, indisponibili dade, oficialidade, autotitarieda de, oficiosidade, indivisibilida de, intranscedên cia. Obrigatorieda de, indisponibilida de, oficialidade, autotitariedad e, oficiosidade, indivisibilidade , intranscedênci a Oportunidade, disponibilidade , indivisibilidade , intranscedenci a. A ação penal privada ainda é dividida em: 1 – Ação pena exclusivamente privada ou propriamente dita: onde a persecução penal pode ser exercida tanto pela vítima como por seus representantes legais. 2 – Personalíssima: o direito de ação só poderá ser exercido pela vítima. 3 – Subsidiária da pública ou supletiva: a qual é cabível mediante a inércia do MP que, nos prazos legais, deixar de atuar.
  • 25.
    PROVA DO TJ/RO2012 COMENTADA EDITORA ATUALIZA JURIS WWW.EDITORAATUALIZAJURIS.COM.BR 25/33 A letra “a” está errada. “Art. 268. Em todos os termos da ação pública, poderá intervir, como assistente do Ministério Público, o ofendido ou seu representante legal, ou, na falta, qualquer das pessoas mencionadas no Art. 31 (conjuge, ascendente, descendente ou irmao).” Portanto, Alina pode atuar somente como assistente de acusação junto ao MP. O resto não há previsão legal. A letra “c” está errada. Vamos ver o que o CPP tem a nos dizer: Art. 361. Se o réu não for encontrado, será citado por edital, com o prazo de 15 (quinze) dias. Art. 363. O processo terá completada a sua formação quando realizada a citação do acusado. § 1o Não sendo encontrado o acusado, será procedida a citação por edital. Art. 366. Se o acusado, citado por edital, não comparecer, nem constituir advogado, ficarão suspensos o processo e o curso do prazo prescricional, podendo o juiz determinar a produção antecipada das provas consideradas urgentes e, se for o caso, decretar prisão preventiva, nos termos do disposto no art. 312.” A letra “d” está errada. O Procurador-Geral não oferecerá denuncia substitutiva, mas sim: “Art. 28. Se o órgão do Ministério Público, ao invés de apresentar a denúncia, requerer o arquivamento do inquérito policial ou de quaisquer peças de informação, o juiz, no caso de considerar improcedentes as razões invocadas, fará remessa do inquérito ou peças de informação ao procurador-geral, e este oferecerá a denúncia, designará outro órgão do Ministério Público para oferecê-la, ou insistirá no pedido de arquivamento, ao qual só então estará o juiz obrigado a atender.” 47. De acordo com as disposições constantes na Constituição Federal acerca da competência penal, assinale a opção correta. a) Deputada federal que cometeu infanticídio deverá ser processada e julgada perante o STF, por tratar-se de crime doloso contra a vida. b) Deputado estadual que cometeu homicídio qualificado pela crueldade deverá ser processado e julgado perante o respectivo tribunal de justiça do estado, em consideração à prerrogativa infraconstitucional. c) Membro de ministério público estadual que cometeu crime de peculato deverá ser processado e julgado por juiz de 1.º grau, exceto se, na respectiva constituição estadual, essas ações sejam de competência do tribunal de justiça. d) Juiz de direito que cometeu crime de abuso de autoridade durante sua atuação em vara criminal deverá ser processado e julgado perante o Superior Tribunal de Justiça. e) Governador que cometeu estelionato deverá ser processado e julgado perante o STF, em face de exercer função constitucional. COMENTÁRIOS A letra “a” está correta. As autoridades com foro privilegiado estatuído na CF não irão a júri (crime doloso contra a vida, caso de infanticídio), sendo julgadas pelo respectivo tribunal competente (no caso, o STF). É da competência do STF julgar: a) Poder Executivo - Presidente - Ministros de Estado - AGU - Presidente do Banco Central - Controlador-Geral da União. b) Legislativo - Membros do Congresso nacional (Deputados e Senadores) c) Judiciário - Membros dos Tribunais Superiores (STF, STJ, TST, TSE, STM d) Outras Autoridades - PGR - Comandante das Forças Armadas - Membros do TCU - Chefe de Missão Diplomática permanente. A letra “b” está errada. As autoridades com prerrogativa de função prevista na Constituição Estadual, como, por exemplo, Deputados Estaduais, caso incorram em crime doloso contra a vida, irão a júri. É o que assevera a Súmula 721 do STF: “A competência constitucional Tribunal do Júri prevalece sobre o foro de prerrogativa de função estabelecido exclusivamente pela Constituição Estadual”. Deputado Estadual, neste caso, irá a Júri! A letra “c” está errada. Cabe ao TJ julgar os membros do MP Estadual.
  • 26.
    PROVA DO TJ/RO2012 COMENTADA OS CONCURSEIROS DE RONDÔNIA WWW.OSCONCURSEIROSDERONDONIA.COM.BR 26/33 Cabe ao Tribunal de Justiça julgar: a) Prefeitos; b) Deputados Estaduais; c) Juízes de Direito; d) Membros do MP Estadual. A letra “d” está errada. Será julgado pelo TJ. A letra “e” está errada. Será julgado pelo STJ. 48. Considere que, na própria audiência, após as partes terem apresentado suas alegações oralmente, o juiz criminal tenha proferido a sentença condenatória. Nessa situação, conforme prescrições do Código de Processo Penal, o prazo para recurso correrá a partir do dia a) da audiência, uma vez que, nessa ocasião, as partes estavam presentes e tomaram ciência dos autos. b) seguinte à audiência, pois o escrivão tem o período de 24 horas para publicar a sentença. c) da publicação do inteiro teor da decisão no Diário de Justiça. d) em que a parte, a acusação ou a defesa tomarem ciência pessoal nos autos. e) em que for juntado aos autos o mandado de intimação cumprido pelo oficial de justiça. COMENTÁRIOS A letra “a” é a correta. Assevera o CPP que: “Art. 798 CPP. Todos os prazos correrão em cartório e serão contínuos e peremptórios, não se interrompendo por férias, domingo ou dia feriado. § 5o Salvo os casos expressos, os prazos correrão: a) da intimação; b) da audiência ou sessão em que for proferida a decisão, se a ela estiver presente a parte;” 49. No que se refere aos juizados especiais criminais, assinale a opção correta. a) A composição dos danos civis homologada por juiz criminal mediante sentença irrecorrível tem eficácia de título a ser executado no juízo civil competente, acarretando renúncia ao direito de queixa. b) A transação penal consiste em benefício legal que possibilita ao autor do fato parar de responder à ação penal que está em curso no juizado, mediante o cumprimento de algumas condições. c) A intimação é pessoal, devendo ser feita no próprio juizado. Caso o acusado não seja encontrado, contudo, deverá ser feito comunicado por edital, a fim de que o acusado compareça em juízo. d) Define-se infração penal de menor potencial ofensivo como o crime ou a contravenção penal cuja pena máxima não é superior a 1 ano, cumulada ou não com multa. e) Após ser comunicado da ocorrência de um crime de menor potencial ofensivo, o delegado deverá instaurar o inquérito policial e, concluída a investigação, deverá remeter o relatório ao juizado competente. COMENTÁRIOS A letra “a” está correta. A lei 9.099/95 assevera que: “Art. 74. A composição dos danos civis será reduzida a escrito e, homologada pelo Juiz mediante sentença irrecorrível, terá eficácia de título a ser executado no juízo civil competente. Parágrafo único. Tratando-se de ação penal de iniciativa privada ou de ação penal pública condicionada à representação, o acordo homologado acarreta a renúncia ao direito de queixa ou representação.” A letra “b” está errada. A transação penal consiste na negociação, realizada no âmbito dos juizados especiais criminais, entre o Ministério Público e o investigado/acusado, e deve ocorrer após frustrada a conciliação ou antes da realização da audiência de instrução. Assim, a transação penal tem o objetivo de desburocratizar o processo penal; fazer com que a justiça criminal seja mais célere; evitar que o suposto infrator enfrente um processo
  • 27.
    PROVA DO TJ/RO2012 COMENTADA EDITORA ATUALIZA JURIS WWW.EDITORAATUALIZAJURIS.COM.BR 27/33 criminal que poderá culminar com uma condenação, com todas as consequências negativas que uma condenação criminal pode trazer a um indivíduo, como gerar maus antecedentes e reincidência, suspensão dos direitos políticos pelo prazo de cumprimento da pena. A letra “c” está errada. Assevera a lei dos Juizados que: “Art. 66. A citação será pessoal e far-se-á no próprio Juizado, sempre que possível, ou por mandado. Parágrafo único. Não encontrado o acusado para ser citado, o Juiz encaminhará as peças existentes ao Juízo comum para adoção do procedimento previsto em lei.” A letra “d” está correta. Mais uma vez, a lei 9099/95 diz que: “Art. 61. Consideram-se infrações penais de menor potencial ofensivo, para os efeitos desta Lei, as contravenções penais e os crimes a que a lei comine pena máxima não superior a 2 (dois) anos, cumulada ou não com multa.” A letra “e” está errada. Nada de inquérito! Mas sim: “Art. 69. A autoridade policial que tomar conhecimento da ocorrência lavrará termo circunstanciado e o encaminhará imediatamente ao Juizado, com o autor do fato e a vítima, providenciando-se as requisições dos exames periciais necessários.” 50. Com base no Código de Processo Penal, assinale a opção correta acerca de sentença criminal. a) Tratando-se de crimes de ação pública, o juiz não poderá reconhecer, na sentença, agravantes que o MP não tenha alegado. b) O juiz não poderá atribuir definição jurídica diferente da contida na denúncia, em virtude de o titular da ação pública ser o MP. c) Caso a parte julgue que houve injustiça na condenação ou na dosimetria da pena, ela pedirá ao juiz que declare a sentença. d) O juiz, ao proferir a sentença condenatória, deverá fixar o valor máximo para a reparação dos danos causados pela infração. e) Ao proferir sentença absolutória, o juiz poderá aplicar, se cabível, medida de segurança. COMENTÁRIOS A letra “e” está correta. Assevera o CPP que: “Art. 386. O juiz absolverá o réu, mencionando a causa na parte dispositiva, desde que reconheça: Parágrafo único. Na sentença absolutória, o juiz: III - aplicará medida de segurança, se cabível.” A letra “a” está errada. Novamente, assevera o CPP que: “Art. 385. Nos crimes de ação pública, o juiz poderá proferir sentença condenatória, ainda que o Ministério Público tenha opinado pela absolvição, bem como reconhecer agravantes, embora nenhuma tenha sido alegada.” A letra “b” está errada. Segundo o CPP: “Art. 383. O juiz, sem modificar a descrição do fato contida na denúncia ou queixa, poderá atribuir-lhe definição jurídica diversa, ainda que, em conseqüência, tenha de aplicar pena mais grave.” A letra “c” está errada. “Art. 382. Qualquer das partes poderá, no prazo de 2 (dois) dias, pedir ao juiz que declare a sentença, sempre que nela houver obscuridade, ambigüidade, contradição ou omissão.” A letra “d” está errada. O CPP assevera que: “Art. 387. O juiz, ao proferir sentença condenatória: IV - fixará valor mínimo para reparação dos danos causados pela infração, considerando os prejuízos sofridos pelo ofendido;”
  • 28.
    PROVA DO TJ/RO2012 COMENTADA OS CONCURSEIROS DE RONDÔNIA WWW.OSCONCURSEIROSDERONDONIA.COM.BR 28/33 CONHECIMENTOS BÁSICOS 1) De acordo com o texto, é correto afirmar que A) a vontade política de uma maioria parlamentar passou a ser formada, com o advento do Estado social, a partir de vontades fragmentárias preexistentes no seio da sociedade. B) a alternância entre os regimes democráticos e ditatoriais no Brasil desfavoreceu a formação de uma base ideológica político-partidária sólida. C) os partidos políticos são indispensáveis ao processo democrático no Brasil, principalmente porque vêm favorecendo o processo de industrialização nacional desde a primeira metade do século XIX. D) o advento do Estado social ensejou o surgimento, no Brasil, de agremiações partidárias divorciadas do patriarcalismo, do patrimonialismo e dos interesses econômicos dominantes. E) os ideólogos do Estado de direito dos séculos XVIII e XIX queriam o advento do Estado social.QUESTÃO 2) Assinale a opção correta quanto à estrutura do texto. A) Os “partidos políticos” mencionados na linha 21 correspondem aos “partidos de massa” citados na linha 14. B) A supressão das contrações “do” (R.12) e “dos” (R.13), que antecedem, respectivamente, os nomes “patrimonialismo” (R.13) e “interesses” (R.13), manteria a correção do texto. C) A supressão da vírgula empregada logo após “porém” (R.19) manteria a correção gramatical do texto. D) Sem prejuízo para o sentido original do texto, a palavra “expressão” (R.3) poderia ser substituída por mesma. E) O emprego da terceira pessoa do singular na forma verbal “contribuiu” (R.10) deve-se ao fato de o referente do pronome “que” (R.10), sujeito dessa forma verbal, ser o nome “alternância” (R.9). QUESTÃO 3 3) Seria mantida a correção gramatical do texto caso A) o pronome “lhes” em “para conferir-lhes” (R.10-11) fosse deslocado para antes do verbo: para lhes conferir. B) o acento indicativo de crase, na expressão “às camadas populares” (R.14-15), fosse omitido. C) o trecho “que se acelerou” (R.17-18) fosse substituído por que acelerou-se. D) a expressão “ao processo democrático” (R.21) fosse substituída por a democracia. E) fosse empregado o acento indicativo de crase no “a” na expressão “a partir de” (R.6).
  • 29.
    PROVA DO TJ/RO2012 COMENTADA EDITORA ATUALIZA JURIS WWW.EDITORAATUALIZAJURIS.COM.BR 29/33 QUESTÃO 4 4) Segundo o texto apresentado, A) a existência do racismo e de outros comportamentos discriminatórios está relacionada à adoção de políticas de ação afirmativa. B) os Estados Unidos da América foram os primeiros a adotar políticas de ação afirmativa. C) as políticas de ação afirmativa foram idealizadas para os países desenvolvidos. D) os programas de tomada de consciência racial foram desenvolvidos nas escolas cujo público-alvo eram alunos brancos. E) as primeiras leis formais a defender os direitos da população negra foram as chamadas políticas de ação afirmativa.QSTÃO 5 5) Assinale a opção correta quanto à estrutura do texto. A) Os termos “a implantar políticas de cotas” (R.18-19) e “outras medidas favoráveis à população negra” (R.19-20) complementam o sentido de “foram obrigadas” (R.18). B) A substituição do trecho “os americanos brancos à reflexão” (R.24) por aos americanos brancos a reflexão manteria a correção gramatical do texto. C) O trecho “para compensar as desvantagens decorrentes da sua situação de vítimas do racismo e de outras formas de discriminação” (R.6-8) expressa a causa da adoção das políticas de ação afirmativa. D) O elemento “daí” (R.8) estabelece uma relação temporal entre a oração em que ocorre e a oração anterior. E) A locução verbal “pretendem oferecer” (R.13) poderia, sem prejuízo para sentido original do texto, ser substituída por podem oferecer. QUESTÃO 6 6) Sem prejuízo para o sentido e a correção gramatical do texto, A) o trecho “aos grupos discriminados e excluídos” (R.5-6) poderia ser isolado por vírgulas. B) o ponto e vírgula empregado imediatamente após “discriminação” (R.8) poderia ser substituído por travessão. C) a vírgula empregada logo após “empresas” (R.17) poderia ser suprimida. D) a vírgula empregada imediatamente após “Nos Estados Unidos da América” (R.11) poderia ser suprimida. E) o ponto final logo após “antirracismo” (R.2) poderia ser substituído por vírgula, com a devida alteração de minúscula e maiúscula.
  • 30.
    PROVA DO TJ/RO2012 COMENTADA OS CONCURSEIROS DE RONDÔNIA WWW.OSCONCURSEIROSDERONDONIA.COM.BR 30/33 QUESTÃO 7 7) Assinale a opção correta de acordo com o texto. A) Infere-se do texto que a Constituição da República não segue o princípio da igualdade preconizado por Rui Barbosa. B) O texto apresenta, em diferentes proporções, características de texto descritivo, argumentativo e narrativo, pois apresenta informações, defende uma ideia e faz um breve relato histórico acerca do sistema de cotas no Brasil. C) O texto não pode ser classificado como dissertativo, pois não apresenta ponto de vista acerca do princípio da igualdade e do sistema de cotas. D) O inciso VIII do art. 37 da Constituição da República, segundo se afirma no texto, prevê a reserva de vagas para deficientes físicos e para negros. E) O texto defende que, para reduzir as desigualdades sociais, as ações governamentais devem repercutir nas camadas menos privilegiadas da população. QUESTÃO 8 8) O sentido e a correção gramatical do texto seriam preservados caso se substituísse A) a expressão “pretender realizar seu fim de” (R.8-9) por estar afim de. B) o trecho “somente o fará” (R.9) por o fará sozinho. C) a expressão “em face do” (R.18) por diante do. D) a conjunção “Todavia” (R.19) por Conquanto. E) a forma verbal “deve” (R.1) por deva.TÃO 9 9) Excelentíssimo Senhor Presidente do Supremo Tribunal Federal, Em atendimento ao novo regulamento dos órgãos judiciais e em complemento às últimas informações enviadas a Vossa Excelência no Memorando n.º 543, de 21 de agosto de 2012, as medidas para reposicionamento de pessoal segundo critérios de preferência e de formação acadêmica já foram iniciadas. O prazo para adaptação ao novo setor e às novas atribuições não deverá ser o mesmo para todos os relocados, conforme já previsto, mas o sistema organizacional que está sendo implantado deverá encontrar se devidamente estabilizado até o final de janeiro de 2013. Respeitosamente, [espaço para assinatura] [nome do signatário] Chefe do Departamento de Pessoal Considerando o texto acima, assinale a opção correta. A) A identificação do signatário poderia ser suprimida do documento, mantendo-se apenas a menção a seu cargo. B) O expediente apresentado é exemplo de aviso. C) O fecho “Respeitosamente” deve ser empregado em todas as correspondências dirigidas ao presidente do Supremo Tribunal Federal. D) Caso o expediente acima fosse enviado a um juiz, em vez de ser enviado ao presidente do Supremo Tribunal Federal, o vocativo “Excelentíssimo Senhor Presidente do Supremo Tribunal Federal” deveria ser substituído por Senhor Juiz. E) No envelope da correspondência oficial acima, estaria correta a seguinte forma de endereçamento. Ao Senhor [nome do destinatário] Presidente do Supremo Tribunal Federal Praça dos Três Poderes 70000-000 Brasília. DFQTÃO 10
  • 31.
    PROVA DO TJ/RO2012 COMENTADA EDITORA ATUALIZA JURIS WWW.EDITORAATUALIZAJURIS.COM.BR 31/33 10) Assinale a opção cujo excerto apresenta clareza, concisão, impessoalidade, formalidade e linguagem culta e apropriada aos documentos oficiais. A) Ficou combinado desde o ano passado que os chefes de departamento se reuniriam ao final de cada mês pra deliberar a respeito de questões administrativas urgentes, mas o acordo não vem sendo cumprido. Todos os servidores pedem, por favor, que Vossa Excelência não deixe que isso continue acontecendo, porque prejudica o trabalho de todo o órgão esse tipo de atitude. Contamos com o apoio de Vossa Excelência. B) Convidamos todos os funcionários desta secretaria para a festa de despedida do nosso grande amigo Pedro João, que passará a compor a equipe do Tribunal de outra unidade da Federação. Como ele é muito querido, estamos certos de que ficarão felizes em prestigiá-lo. C) Os juizes se reuniram com Vossa Excelência na próxima sessão extraordinária, marcada para o dia 10 próximo, a partir das 15h. D) Senhor Chefe da Seção de Atendimento ao Usuário, Lembramos que o prazo para regularização do serviço encontra-se no documento disponível no site do Instituto Atender Bem, de que Vossa Senhoria é associada. Basta clicar no link “Sou cadastrado”, inserir seu nome de usuário e buscar o nome do processo. Colocamos-nos à disposição caso hajam quaisquer dúvidas. Atenciosamente, [nome do remetente] Chefe do Departamento de Controle E) Decidiu-se, por maioria absoluta dos votos, que a medida deverá ser alterada antes do início da vigência do próximo mandato. Aguardamos o parecer de Sua Excelência para que o processo de mudança seja iniciado. EU ST 11 11) Com o desmembramento de parte de Mato Grosso e do Amazonas, foi criado, na Era Vargas, o território federal de Guaporé, cuja capital era Porto Velho. Antes de se tornar estado no início dos anos 80 do século XX, o antigo território passou a se chamar território federal de Rondônia em 1956, em homenagem a um importante personagem da História do Brasil, conhecido protetor dos indígenas e responsável pela instalação da rede telegráfica que contribuiu para a integração do extremo oeste brasileiro. Tendo o texto acima como referência inicial, assinale a opção que apresenta o nome da personalidade que recebeu a referida homenagem. A) Mário Andreazza B) Jorge Teixeira C) Cândido Rondon D) Rolim de Moura E) Rondon Pacheco QUESTÃO 12 12) O primeiro centenário de sua construção ocorreu no ano de 2012. Obra que se transformou em autêntica epopeia, inclusive com o sacrifício de trabalhadores que nela perderam a vida, tinha entre seus principais objetivos permitir o escoamento da produção boliviana da fronteira até o rio Amazonas e o oceano. Construção tombada como patrimônio da cultura brasileira. O texto acima se refere à A) Rodovia Transamazônica. B) Estrada de Ferro Madeira-Mamoré. C) Usina Hidrelétrica de Jirau. D) Reserva Ecológica Nacional Ouro Preto do Oeste. E) Estrada de Ferro Carajás. TÃO 13 13) Entre as riquezas agrícolas produzidas em Rondônia, destacam-se o café, o cacau, o feijão, o milho, a soja, o arroz e a mandioca. No que se refere à soja, um dos principais itens exportados do Brasil, é correto afirmar que a exportação de mais de dois milhões de toneladas anuais produzidas no sul de Rondônia e no oeste de Mato Grosso passa pela A) Hidrovia do Guamá-Capim. B) Hidrovia do Negro. C) Hidrovia Araguaia-Tocantins. D) Ferrovia Norte-Sul. E) Hidrovia do Madeira.ESTÃO 14
  • 32.
    PROVA DO TJ/RO2012 COMENTADA OS CONCURSEIROS DE RONDÔNIA WWW.OSCONCURSEIROSDERONDONIA.COM.BR 32/33 14) Em relação à versão 6 do programa de correio eletrônico Outlook Express, assinale a opção correta. A) O referido programa protege, por padrão, toda a caixa de saída do usuário com criptografia simétrica. B) O Outlook Express possui ferramentas que permitem criar filtros para excluir automaticamente mensagens indesejadas seguindo critérios básicos, como, por exemplo, a origem da mensagem. C) Esse programa requer configuração específica para suportar o protocolo de envio de e-mail IMAP, pois suporta nativamente o protocolo de recebimento de e-mail POP3. D) O referido programa não suporta o uso de HTML em mensagens de e-mail. E) O Outlook Express permite que seja identificada automaticamente como spam toda mensagem do domínio gmail.com; para desabilitar essa funcionalidade, é necessário apagar o filtro pré-configurado chamado Gmail. 15) O software gerenciador de janelas do Windows 7 que permite, entre outras tarefas, visualizar as propriedades de um arquivo é o A) Windows Seeker. B) Windows Prompt. C) Windows Explorer. D) Windows Finder. E) Windows BitLocker. QTÃO 16 16) Em um sistema Windows, os vírus de computador podem infectar arquivos do tipo A) com, pdf e log. B) exe, dll e txt. C) pdf, exe e com. D) xml, txt e exe. E) txt, log e com. QUESTÃO 17 17) No que concerne ao plano de carreiras, cargos e salários dos servidores do Poder Judiciário do estado de Rondônia, com fundamento na Lei Complementar n.º 568/2010, e suas alterações posteriores, assinale a opção correta. A) Ao servidor que estiver em gozo de licença remunerada é vedado o pagamento de adicional de produtividade. B) O adicional de produtividade é devido aos técnicos judiciários, no cumprimento de suas funções públicas. C) O servidor integrante da carreira judiciária que estiver cedido fará jus, durante o afastamento, ao adicional de qualificação funcional. D) O servidor que não exerça plenamente as atividades de seu cargo, mas que exerça atividades de docência para o público interno do Poder Judiciário do estado de Rondônia, fará jus à gratificação de atividade de docência. E) No âmbito do Poder Judiciário, para o cumprimento de suas funções fazem jus à gratificação de indenização de transporte os psicólogos e os comissários de menores.QUT ÃO 18 18) Nos termos do Código de Organização e Divisão Judiciária do Estado de Rondônia (COJE), assinale a opção correta. A) Permanecem ligados às suas respectivas varas os juízes auxiliares do Corregedor-geral de Justiça. B) Compete privativamente à câmara especial do tribunal de justiça homologar concurso para ingresso na carreira da magistratura. C) É vedada a nomeação de juiz de paz ad hoc. D) São órgãos do Poder Judiciário do estado os juízes de paz. E) O Corregedor-geral de Justiça será auxiliado por juízes da capital, a quem é vedado receber qualquer gratificação por esse trabalho. QUESTÃO 19
  • 33.
    PROVA DO TJ/RO2012 COMENTADA EDITORA ATUALIZA JURIS WWW.EDITORAATUALIZAJURIS.COM.BR 33/33 19) No que se refere à posse, assinale a opção correta, com base no Regime Jurídico dos Servidores Públicos Civis do Estado de Rondônia. A) O secretário de estado da administração é a autoridade competente para dar posse ao servidor que pertencer ao grupo de Polícia Civil. B) É vedada a posse por procuração. C) Servidor em licença que for nomeado para novo cargo deverá, primeiro, retornar à atividade que desempenhava, para, depois, tomar posse no novo cargo público, no prazo de trinta dias contados da publicação do ato da nomeação. D) Somente haverá posse de cargo público quando esse é provido por nomeação. E) Quando um servidor é nomeado, a sua posse deve ocorrer no prazo, improrrogável, de trinta dias.QUEST ÃO 20 20) De acordo com o Regime Jurídico dos Servidores Públicos Civis do Estado de Rondônia, o reingresso de servidor aposentado no serviço público, quando insubsistentes os motivos determinantes de sua aposentadoria por invalidez, verificados em inspeção médica oficial ou por solicitação voluntária do aposentado, a critério da administração, é denominado A) reintegração. B) recondução. C) reversão. D) aproveitamento. E) readaptação. RESPOSTAS: 1 = B 2 = E 3 = A 4 = A 5 = B 6 = B 7 = E 8 = C 9 = D 10 = E 11 = C 12 = B 13 = E 14 = B 15 = C 16 = C 17 = E 18 = D 19 = D 20 = C “Prossigo para o alvo, pelo prêmio da soberana vocação de Deus em Cristo Jesus.” Filipenses 3:14