Transfira gratuitamente durante 30 dias
Fazer login
Carregar
Idioma (PT)
Suporte
Negócios
Celular
Mídias sociais
Marketing
Tecnologia
Arte e fotografia
Carreiras
Design
Educação
Apresentações e oratória
Governo e ONGs
Saúde
Internet
Direito
Liderança e gerenciamento
Indústria automotiva
Engenharia
Software
Recrutamento e RH
Varejo
Vendas
Serviços
Ciências
Pequenos negócios e empreendedorismo
Alimentos
Meio ambiente
Economia e finanças
Dados e análise
Relação com investidores
Esportes
Espiritual
Notícias e política
Turismo
Aperfeiçoamento pessoal
Imóveis
Diversão e humor
Saúde e medicina
Dispositivos e hardware
Estilo de vida
Mudar o idioma
Idioma
English
Español
Português
Français
Deutsche
Cancelar
Salvar
PT
Carregado por
suzanyangeli
2,304 visualizações
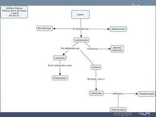
Mapas conceituais
Mapas criados pelos alunos. 7 Ano - 2012
Educação
◦
Leia mais
2
Salvar
Compartilhar
Incorporar
Incorporar apresentação
1
/ 5
2
/ 5
3
/ 5
4
/ 5
5
/ 5
Mais conteúdo relacionado
PPT
Fotos mapa 2
por
suzanyangeli
PPTX
fotos
por
suzanyangeli
PPTX
Reforma Protestante e Contrarreforma
por
phrity
PPSX
Reforma protestante
por
Adriana Gomes Messias
PPT
O renascimento
por
Fátima da História
PPTX
Reforma Protestante
por
Manuel Pereira Gonçalves
PDF
Tabela periódica
por
Glaucia Perez
DOC
Texto de sociologia 3 ano
por
Helan Couto
Fotos mapa 2
por
suzanyangeli
fotos
por
suzanyangeli
Reforma Protestante e Contrarreforma
por
phrity
Reforma protestante
por
Adriana Gomes Messias
O renascimento
por
Fátima da História
Reforma Protestante
por
Manuel Pereira Gonçalves
Tabela periódica
por
Glaucia Perez
Texto de sociologia 3 ano
por
Helan Couto
Destaque
PPTX
34
por
CursosTeologicos
PPTX
Pluralidade cultural
por
Ana Lúcia
PDF
Atividades Sociologia
por
Doug Caesar
PPT
Pluralidade Cultural, Diversidade e Cidadania
por
Odairdesouza
DOCX
Surgimento da sociologia
por
Filipe Simão Kembo
PPT
Idade Moderna - Absolutismo
por
Edenilson Morais
PPT
Mapas Conceituais Exemplos
por
Dawison Calheiros
PPT
O Absolutismo e a sociedade de Corte
por
Edenilson Morais
PPSX
Reforma protestante e contra reforma
por
Fatima Freitas
PPTX
Absolutismo e mercantilismo slide
por
Jacqueline Matilde
PPT
Reforma Protestante
por
josepinho
PPTX
Reforma protestante slide
por
Eduardo Gomes
PDF
Plano resgate dos valores etica e cidadania de simone helen drumond
por
SimoneHelenDrumond
DOC
Atividades senso cumum topico 1 e 2 sociologia
por
Atividades Diversas Cláudia
PPT
Absolutismo
por
Carlos Vieira
PPTX
Absolutismo
por
Paulo Alexandre
PPT
A Contra-Reforma Católica
por
profhistoria
DOC
Atividades interpretação interdisciplina sociedade sociologia, filosofia, h...
por
Atividades Diversas Cláudia
DOC
Atividades de sociologia brasil(inclusãox exclusão) (1)
por
Atividades Diversas Cláudia
34
por
CursosTeologicos
Pluralidade cultural
por
Ana Lúcia
Atividades Sociologia
por
Doug Caesar
Pluralidade Cultural, Diversidade e Cidadania
por
Odairdesouza
Surgimento da sociologia
por
Filipe Simão Kembo
Idade Moderna - Absolutismo
por
Edenilson Morais
Mapas Conceituais Exemplos
por
Dawison Calheiros
O Absolutismo e a sociedade de Corte
por
Edenilson Morais
Reforma protestante e contra reforma
por
Fatima Freitas
Absolutismo e mercantilismo slide
por
Jacqueline Matilde
Reforma Protestante
por
josepinho
Reforma protestante slide
por
Eduardo Gomes
Plano resgate dos valores etica e cidadania de simone helen drumond
por
SimoneHelenDrumond
Atividades senso cumum topico 1 e 2 sociologia
por
Atividades Diversas Cláudia
Absolutismo
por
Carlos Vieira
Absolutismo
por
Paulo Alexandre
A Contra-Reforma Católica
por
profhistoria
Atividades interpretação interdisciplina sociedade sociologia, filosofia, h...
por
Atividades Diversas Cláudia
Atividades de sociologia brasil(inclusãox exclusão) (1)
por
Atividades Diversas Cláudia
Mais de suzanyangeli
PPT
Sistema feudal
por
suzanyangeli
PPT
Formulários 8º ano
por
suzanyangeli
PPT
Webquest – 9º ano c
por
suzanyangeli
PPT
Trabalho
por
suzanyangeli
PPT
Trab web
por
suzanyangeli
PPT
Webquest
por
suzanyangeli
Sistema feudal
por
suzanyangeli
Formulários 8º ano
por
suzanyangeli
Webquest – 9º ano c
por
suzanyangeli
Trabalho
por
suzanyangeli
Trab web
por
suzanyangeli
Webquest
por
suzanyangeli
Último
PDF
PPT_Amor de Perdição_análise em aula (1) (1).pdf
por
afonsogang
PPT
carboidratos_aula_bioquímica_celular_2026
por
Biologia na Prática
PPTX
IST - infeções sexualmente transmissíveis
por
ritasilva564572
PDF
Cópia de Sinais de Pontuação para qualquer turma
por
mp3382929
DOCX
Atividade de Extensão 2026.1 Cruzeiro do Sul
por
Projeto Zero
PPTX
FORMAÇÃO PARA CATEQUISTAS - Anastácio.pptx
por
AlexandreAndradedaSi3
PPTX
APLICABILIDADE CONSCIÊNCIA FONOLÓGICA.pptx
por
SALMAVIANAMENDESDEMO
PDF
exame nacional de História para preparação do 12º ano
por
mfvnunes
PPTX
APRESENTAÇÃO EM SLIDES VARIEDADES LINGUÍSTICAS
por
Marluce Brum
PPTX
cultura digital: tecnologia e sociedade no mundo contemporaneo
por
lilianamachadoprof
PDF
Letras - Língua Portuguesa - Morfologia.
por
Google
PPT
Proteínas_bioquímica_celular_aminoacidos_proteinas
por
Biologia na Prática
PDF
AULA 3 SERVIÇO PRÉ HOSPITALAR MÓVEL 2.pdf
por
paulasoukup
PPTX
Novidades ENEM 2026 - 2º EM.pptx O que você precisa saber sobre a correção da...
por
MariaAparecidaOlivei97
PPT
aula-histc3b3ria-geral-revoluc3a7c3a3o-industrial-e-movimento-operc3a1rio.ppt
por
isaiasgaliza2018
PPTX
Slides-Reunião-de-Pais-06-02 início do ano.pptx
por
ssuser377c1d1
PDF
Aula ATOS Administrativos - aula de direito aministrativo 1
por
Monteguedes
PDF
Workshop Performative Teaching_3-end.pdf
por
wanessamachado12
PPTX
TREINAMENTO PERCEPÇÃO DE RISCO + videos e dinemicas.pptx
por
sesmtgrupobrasitec
PPTX
Slides Lição 7, Betel, Vencendo as estratégias e propostas do inimigo, 1Tr26....
por
Assembleia de Deus
PPT_Amor de Perdição_análise em aula (1) (1).pdf
por
afonsogang
carboidratos_aula_bioquímica_celular_2026
por
Biologia na Prática
IST - infeções sexualmente transmissíveis
por
ritasilva564572
Cópia de Sinais de Pontuação para qualquer turma
por
mp3382929
Atividade de Extensão 2026.1 Cruzeiro do Sul
por
Projeto Zero
FORMAÇÃO PARA CATEQUISTAS - Anastácio.pptx
por
AlexandreAndradedaSi3
APLICABILIDADE CONSCIÊNCIA FONOLÓGICA.pptx
por
SALMAVIANAMENDESDEMO
exame nacional de História para preparação do 12º ano
por
mfvnunes
APRESENTAÇÃO EM SLIDES VARIEDADES LINGUÍSTICAS
por
Marluce Brum
cultura digital: tecnologia e sociedade no mundo contemporaneo
por
lilianamachadoprof
Letras - Língua Portuguesa - Morfologia.
por
Google
Proteínas_bioquímica_celular_aminoacidos_proteinas
por
Biologia na Prática
AULA 3 SERVIÇO PRÉ HOSPITALAR MÓVEL 2.pdf
por
paulasoukup
Novidades ENEM 2026 - 2º EM.pptx O que você precisa saber sobre a correção da...
por
MariaAparecidaOlivei97
aula-histc3b3ria-geral-revoluc3a7c3a3o-industrial-e-movimento-operc3a1rio.ppt
por
isaiasgaliza2018
Slides-Reunião-de-Pais-06-02 início do ano.pptx
por
ssuser377c1d1
Aula ATOS Administrativos - aula de direito aministrativo 1
por
Monteguedes
Workshop Performative Teaching_3-end.pdf
por
wanessamachado12
TREINAMENTO PERCEPÇÃO DE RISCO + videos e dinemicas.pptx
por
sesmtgrupobrasitec
Slides Lição 7, Betel, Vencendo as estratégias e propostas do inimigo, 1Tr26....
por
Assembleia de Deus