Instituto Superior de Contabilidade e Administração do Porto
Licenciatura em Comunicação Empresarial – 2ºano
C4Y – Communication For You
Júlio Silva - 2160601
Criatividade em Comunicação Empresarial
Docente: Mestre José Gonçalves
Porto, janeiro de 2018
2
Índice
Introdução......................................................................................................................... 3
Conceito de Negócio ........................................................................................................ 4
Marca................................................................................................................................ 6
Slogan............................................................................................................................... 6
Logótipo ........................................................................................................................... 6
Análise da Concorrência................................................................................................... 7
 Add Comunicação ................................................................................................. 7
 Comunica Digital................................................................................................... 8
 Agência de Comunicação Blah.............................................................................. 9
Análise SWOT utilizando um Mind Map....................................................................... 10
Missão............................................................................................................................. 11
Valores............................................................................................................................ 11
Visão............................................................................................................................... 11
Plano de Marketing......................................................................................................... 11
 Produtos/Serviços................................................................................................ 11
 Preços .................................................................................................................. 12
 Distribuição ......................................................................................................... 12
 Publicidade .......................................................................................................... 12
Página web da empresa................................................................................................... 14
3
Introdução
Este trabalho foi realizado no âmbito da unidade curricular de Criatividade em
Comunicação Empresarial. O objetivo será a criação de uma empresa/negócio do setor
de comunicação, totalmente inovadora e diferenciadora.
O termo negócio provém do latim “negotĭum”, um vocábulo formado por nec e
otium (“aquilo que não é lazer”). Trata-se da ocupação, da atividade ou do trabalho que
se realiza com fins lucrativos.
Assim, foi criada uma empresa, cujas instalações são um anexo habitacional e
em que o negócio é feito exclusivamente online. Posteriormente, foi elaborado um
logótipo e um slogan. Foi feito, ainda, uma análise interna e externa da empresa, através
do estudo dos pontos fortes, pontos fracos, ameaças e oportunidades (SWOT).
Por último, criou-se um Plano de Marketing, nomeadamente ao nível dos 4P´s
(Preço, Produto, Distribuição e Publicidade).
4
Conceito de Negócio
O conceito da empresa Communication For You surge após um brainstorm de
ideias, que visam proporcionar diferenciação e inovação em relação ao já existente no
mercado, no respeitante à área da comunicação.
Esta empresa tem como sede um anexo de habitação, sendo que a comunicação
constitui a sua área de atividade. No entanto, este mercado está bastante saturado, com
inúmeras empresas já existentes, e com a agravante do facto de que muitos dos serviços
que estas oferecem poderem ser realizados a preços muito reduzidos, por pessoas com
um simples computador e alguma formação na área. Tendo em conta este contexto, a
Communication For You procura posicionar-se no mercado como inovadora e
diferenciadora, para que possa ser reconhecida dessa forma, e para que os clientes a
usem como ponto de referência quando procuram trabalhos arrojados.
Em todos os setores de atividade, existem marcas que estão posicionadas como
sendo as melhores para os clientes, e são essas que são usadas para o cliente estabelecer
comparações com outras do mesmo setor, ainda que de outra marca. Na área da
comunicação, a Communication For You procura atingir esse patamar de excelência, já
atingido por algumas empresas de topo nesta área.
O coração de mercado assenta em três áreas em que a equipa é especialista:
marketing, comunicação e design gráfico. Apesar de haver outras áreas na comunicação
em cujo contexto a Communication For You também atuará, estas três vertentes são
aquelas sobre as quais a equipa tem maior conhecimento, acreditando, paralelamente,
que são áreas com uma procura maior no mercado.
Ao nível do marketing, serão delineadas as estratégias, o planeamento e o
marketing digital (adwords, gestão de redes sociais, websites e lojas online, conteúdos
5
audiovisuais, etc.). Quanto ao design gráfico, é encarado pela empresa como a base da
comunicação, portanto os trabalhos desenvolvidos passarão a mensagem pretendida
mas, ao mesmo tempo, serão apelativos. A nível comunicacional, a publicidade, a
assessoria de imprensa e a social media serão alguns dos serviços disponíveis.
A principal inovação em relação às empresas já existentes será a realização de
eventos e a criação de experiências que terão um impacto diferente na comunicação das
marcas. A Communication For You acredita que, para além dos métodos tradicionais, a
melhor forma de comunicar será através da criação de experiências diferentes para cada
público-alvo. No desporto, por exemplo, uma das ideias passará pelos clubes terem o
autocarro a passar no meio da cidade, e a convidarem pessoas comuns para entrarem,
como se se tratasse de um autocarro comum, de forma a criar uma interação diferente e
inovadora. Efetivamente, hoje em dia, as pessoas já têm tantas distrações que têm de ser
seduzidas por elementos que causem impacto direto no seu dia-a-dia.
Em suma, a Communication For You será uma empresa atenta e inovadora.
Trabalhará os serviços mais comuns na sua área, todavia apostará na criatividade para
conseguir alcançar a notoriedade.
6
Marca
A Communication For You é uma marca que resulta da tentativa de criar uma
nova empresa que se distingue das demais pela inovação, irreverência e qualidade dos
serviços prestados.
Slogan
“Communicate by you is communicate for you”
Logótipo
7
Análise da Concorrência
 Add Comunicação
A empresa Add Comunicação opera no mercado há cerca de uma década. A sua
missão é, essencialmente, prestar um serviço de comunicação integrada de excelência e
tornar-se parte integrante no percurso e crescimento dos seus clientes. Esta empresa
apresenta-se como parceira ideal para o mercado ibérico, isto porque tem vindo a
trabalhar em parceria com empresas portuguesas e espanholas.
Entre os serviços oferecidos, destacam-se quatro vertentes, nomeadamente o
marketing, a comunicação, o design e os eventos. Ao nível do marketing, trabalham as
estratégias, planeamento e marketing digital. Na parte da comunicação tratam da
publicidade, assessoria de imprensa, projetos editoriais e conteúdos, gestão de
concursos e passatempos e social media. Relativamente ao design prestam serviços de
imagem corporativa, merchandising, 3D, vídeo e Webdesign. Por último, no tema
eventos, laboram em reuniões, teambuilding, conferências e lançamento de produtos.
A Add Comunicação disponibiliza no seu website uma área de clientes, onde
estes podem realizar várias operações, tais como novos pedidos, consulta de estado de
pedidos efetuados, etc.
O seu portfólio apresenta um inúmero leque de clientes, dos quais se destacam
empresas como a Santa Casa, a TAP e a Herbalife.
8
 Comunica Digital
A Comunica Digital é uma agência de marketing com forte vocação para a área
digital e apresenta-se no seu website “apaixonada por design”.
Disponibilizam-se a criar e implementar soluções integradas de comunicação.
Primam pela proximidade com os clientes e procuram ir de encontro ao que as marcas
necessitam, nomeadamente no relacionamento com os seus clientes. A capacidade dos
seus colaboradores permite-lhes desenvolver os variados projetos de início ao fim,
desde a criação da imagem corporativa à promoção da marca na internet. No seu
website, enumeram serviços ao nível do marketing digital, branding e alojamento web.
Criação de páginas web, logotipos, desenvolvimento de catálogos, decoração de
viaturas, publicidade online e Google adwords são alguns dos serviços que podem ser
encontrados nesta empresa.
No portfólio da Comunica Digital, destaca-se o elevado número de clientes, e
também a diversidade de áreas em que estas atuam.
9
 Agência de Comunicação Blah
A agência de comunicação Blah opera na comunicação e promoção das
empresas. Para que tal possa surtir os resultados pretendidos, esta organização “estuda
as necessidades do mercado, o seu público-alvo e os meios de se relacionar com ele,
para então propor ideias e estratégias alinhadas com a sua identidade e orçamento
disponível.” Ao nível do Ecommerce, desenvolvem lojas online, sites, plataformas
sociais, blogs e educação à distância integrados em estratégias de marketing. Incentivam
a aposta no marketing e, como tal, disponibilizam na sua página da internet uma página
com os serviços que podem oferecer, e os benefícios que isso pode trazer. Acrescentam,
ainda, um artigo gratuito que intitulam como: “Como gerar resultados.”
Esta agência de comunicação apresenta um website bastante apelativo, e
disponibilizam, também, um serviço de chat de apoio ao cliente. Desta forma, permitem
um contacto mais rápido com os seus clientes.
O seu portfólio conta já com clientes de nome reconhecido, tais como Correios,
Ministério dos Transportes, NovoMundo, Shell e Audi.
10
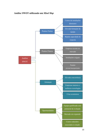
Análise SWOT utilizando um Mind Map
Análise
SWOT
Pontos Fortes
f
Custos de instalações
diminutos
Elevada formação da
equipa
Rápida capacidade de
resposta
Pontos Fracos
f
Instalações exíguas
Empresa recente no
mercado
Equipa
jovem/inexperiente
Ameaças
f
Elevada concorrência
Empresas maiores c/
melhores tecnologias
Crise económica
Oportunidades
f
Equipa qualificada com
potencial de evolução
Mercado em expansão
Custos reduzidos
associados à criação
11
Missão
A Communication For You é uma empresa de comunicação que tem como
missão preencher as necessidades das empresas, no que concerne à promoção dos seus
produtos e serviços, e da sua própria promoção, garantindo-lhes o empenho e
conhecimento necessário, respeitando sempre o princípio da humanização.
Valores
O respeito e a seriedade por todos os clientes são valores que devem ser
transversais a todas as empresas, e, portanto esta é uma garantia que está à partida
assegurada. Temos, ainda, como valor ser socialmente responsáveis, bem como o rigor,
a responsabilidade, a excelência, a inovação e o profissionalismo – elementos
integrantes e diferenciadores da nossa empresa.
Visão
A Communication For You pretende ser a empresa portuguesa líder na oferta de
soluções integradas no mercado da comunicação. Ainda assim, pretende destacar-se
pela qualidade, eficiência e criação de valor.
Plano de Marketing
 Produtos/Serviços
Os serviços disponibilizados pela Communication For You incidem na evolução que
o mercado está a sofrer. Cada vez mais, o mundo digital é importante e até mesmo
indispensável. Desta forma, as empresas já não podem abdicar destes serviços, e em
situações de escassez de recursos neste domínio, necessitam de recorrer a outras
empresas que possam suprir estas falhas internas.
12
Assim, os serviços facultados são cada vez mais procurados, sendo que a
Communication For You terá como objetivo destacar-se pela qualidade do seu serviço e
pela capacidade de resposta.
 Preços
O pricing praticado pela empresa encontra-se na média praticada pelo setor de
atividade. Apesar de a Communication For You ambicionar um posicionamento de
destaque no seu setor, é entendido pelos responsáveis que, numa fase inicial, e para
atingir esse objetivo, terá que proporcionar um preço apelativo, mesmo apresentando
um serviço de elevada qualidade. Posteriormente, e após atingir a fase de fidelização
dos clientes, o preço dos serviços estará mais de acordo com a qualidade prestada.
 Distribuição
Sendo uma empresa que opera apenas online, a distribuição dos seus serviços
funcionará sem intermediários. Os projetos serão combinados através de uma aplicação
criada propositadamente para este efeito e, em casos em que seja realmente necessário,
através de reuniões presenciais.
Em suma, a ligação entre a empresa e o consumidor final (clientes) é direta, pois não
implica qualquer distribuição ou intermediários.
 Publicidade
A Communication For You considera fulcral encontrar uma estratégia de
comunicação e marketing forte, apostando em campanhas únicas e inovadores para
promover os seus artigos. Assim, pretende-se a criação na mente do consumidor do
aumento do “envolvimento emocional” em serviços intangíveis.
Assim, é primordial que a empresa prime por uma comunicação de excelência para
que seja considerada pelos seus clientes como inovadora no setor e, por consequência,
seja a escolhida entre as demais.
13
Nesta fase inicial, a promoção da empresa será feita online através de campanhas e
em espaços físicos, com recurso a flyers.
14
Página web da empresa
Link: https://juliomiguel16.wixsite.com/c4you
A página web foi desenvolvida através da aplicação WIX, e nela pode encontrar
variadas informações sobre a Communication For You. O portfólio, por exemplo, inclui
as duas empresas anteriormente criadas na unidade curricular, pois ambas requisitaram
os serviços desta nova empresa. Para criar uma maior proximidade com os clientes, foi
também criado um chat que permite o contacto em tempo real.

Criatividade em Comunicação Empresarial

  • 1.
    Instituto Superior deContabilidade e Administração do Porto Licenciatura em Comunicação Empresarial – 2ºano C4Y – Communication For You Júlio Silva - 2160601 Criatividade em Comunicação Empresarial Docente: Mestre José Gonçalves Porto, janeiro de 2018
  • 2.
    2 Índice Introdução......................................................................................................................... 3 Conceito deNegócio ........................................................................................................ 4 Marca................................................................................................................................ 6 Slogan............................................................................................................................... 6 Logótipo ........................................................................................................................... 6 Análise da Concorrência................................................................................................... 7  Add Comunicação ................................................................................................. 7  Comunica Digital................................................................................................... 8  Agência de Comunicação Blah.............................................................................. 9 Análise SWOT utilizando um Mind Map....................................................................... 10 Missão............................................................................................................................. 11 Valores............................................................................................................................ 11 Visão............................................................................................................................... 11 Plano de Marketing......................................................................................................... 11  Produtos/Serviços................................................................................................ 11  Preços .................................................................................................................. 12  Distribuição ......................................................................................................... 12  Publicidade .......................................................................................................... 12 Página web da empresa................................................................................................... 14
  • 3.
    3 Introdução Este trabalho foirealizado no âmbito da unidade curricular de Criatividade em Comunicação Empresarial. O objetivo será a criação de uma empresa/negócio do setor de comunicação, totalmente inovadora e diferenciadora. O termo negócio provém do latim “negotĭum”, um vocábulo formado por nec e otium (“aquilo que não é lazer”). Trata-se da ocupação, da atividade ou do trabalho que se realiza com fins lucrativos. Assim, foi criada uma empresa, cujas instalações são um anexo habitacional e em que o negócio é feito exclusivamente online. Posteriormente, foi elaborado um logótipo e um slogan. Foi feito, ainda, uma análise interna e externa da empresa, através do estudo dos pontos fortes, pontos fracos, ameaças e oportunidades (SWOT). Por último, criou-se um Plano de Marketing, nomeadamente ao nível dos 4P´s (Preço, Produto, Distribuição e Publicidade).
  • 4.
    4 Conceito de Negócio Oconceito da empresa Communication For You surge após um brainstorm de ideias, que visam proporcionar diferenciação e inovação em relação ao já existente no mercado, no respeitante à área da comunicação. Esta empresa tem como sede um anexo de habitação, sendo que a comunicação constitui a sua área de atividade. No entanto, este mercado está bastante saturado, com inúmeras empresas já existentes, e com a agravante do facto de que muitos dos serviços que estas oferecem poderem ser realizados a preços muito reduzidos, por pessoas com um simples computador e alguma formação na área. Tendo em conta este contexto, a Communication For You procura posicionar-se no mercado como inovadora e diferenciadora, para que possa ser reconhecida dessa forma, e para que os clientes a usem como ponto de referência quando procuram trabalhos arrojados. Em todos os setores de atividade, existem marcas que estão posicionadas como sendo as melhores para os clientes, e são essas que são usadas para o cliente estabelecer comparações com outras do mesmo setor, ainda que de outra marca. Na área da comunicação, a Communication For You procura atingir esse patamar de excelência, já atingido por algumas empresas de topo nesta área. O coração de mercado assenta em três áreas em que a equipa é especialista: marketing, comunicação e design gráfico. Apesar de haver outras áreas na comunicação em cujo contexto a Communication For You também atuará, estas três vertentes são aquelas sobre as quais a equipa tem maior conhecimento, acreditando, paralelamente, que são áreas com uma procura maior no mercado. Ao nível do marketing, serão delineadas as estratégias, o planeamento e o marketing digital (adwords, gestão de redes sociais, websites e lojas online, conteúdos
  • 5.
    5 audiovisuais, etc.). Quantoao design gráfico, é encarado pela empresa como a base da comunicação, portanto os trabalhos desenvolvidos passarão a mensagem pretendida mas, ao mesmo tempo, serão apelativos. A nível comunicacional, a publicidade, a assessoria de imprensa e a social media serão alguns dos serviços disponíveis. A principal inovação em relação às empresas já existentes será a realização de eventos e a criação de experiências que terão um impacto diferente na comunicação das marcas. A Communication For You acredita que, para além dos métodos tradicionais, a melhor forma de comunicar será através da criação de experiências diferentes para cada público-alvo. No desporto, por exemplo, uma das ideias passará pelos clubes terem o autocarro a passar no meio da cidade, e a convidarem pessoas comuns para entrarem, como se se tratasse de um autocarro comum, de forma a criar uma interação diferente e inovadora. Efetivamente, hoje em dia, as pessoas já têm tantas distrações que têm de ser seduzidas por elementos que causem impacto direto no seu dia-a-dia. Em suma, a Communication For You será uma empresa atenta e inovadora. Trabalhará os serviços mais comuns na sua área, todavia apostará na criatividade para conseguir alcançar a notoriedade.
  • 6.
    6 Marca A Communication ForYou é uma marca que resulta da tentativa de criar uma nova empresa que se distingue das demais pela inovação, irreverência e qualidade dos serviços prestados. Slogan “Communicate by you is communicate for you” Logótipo
  • 7.
    7 Análise da Concorrência Add Comunicação A empresa Add Comunicação opera no mercado há cerca de uma década. A sua missão é, essencialmente, prestar um serviço de comunicação integrada de excelência e tornar-se parte integrante no percurso e crescimento dos seus clientes. Esta empresa apresenta-se como parceira ideal para o mercado ibérico, isto porque tem vindo a trabalhar em parceria com empresas portuguesas e espanholas. Entre os serviços oferecidos, destacam-se quatro vertentes, nomeadamente o marketing, a comunicação, o design e os eventos. Ao nível do marketing, trabalham as estratégias, planeamento e marketing digital. Na parte da comunicação tratam da publicidade, assessoria de imprensa, projetos editoriais e conteúdos, gestão de concursos e passatempos e social media. Relativamente ao design prestam serviços de imagem corporativa, merchandising, 3D, vídeo e Webdesign. Por último, no tema eventos, laboram em reuniões, teambuilding, conferências e lançamento de produtos. A Add Comunicação disponibiliza no seu website uma área de clientes, onde estes podem realizar várias operações, tais como novos pedidos, consulta de estado de pedidos efetuados, etc. O seu portfólio apresenta um inúmero leque de clientes, dos quais se destacam empresas como a Santa Casa, a TAP e a Herbalife.
  • 8.
    8  Comunica Digital AComunica Digital é uma agência de marketing com forte vocação para a área digital e apresenta-se no seu website “apaixonada por design”. Disponibilizam-se a criar e implementar soluções integradas de comunicação. Primam pela proximidade com os clientes e procuram ir de encontro ao que as marcas necessitam, nomeadamente no relacionamento com os seus clientes. A capacidade dos seus colaboradores permite-lhes desenvolver os variados projetos de início ao fim, desde a criação da imagem corporativa à promoção da marca na internet. No seu website, enumeram serviços ao nível do marketing digital, branding e alojamento web. Criação de páginas web, logotipos, desenvolvimento de catálogos, decoração de viaturas, publicidade online e Google adwords são alguns dos serviços que podem ser encontrados nesta empresa. No portfólio da Comunica Digital, destaca-se o elevado número de clientes, e também a diversidade de áreas em que estas atuam.
  • 9.
    9  Agência deComunicação Blah A agência de comunicação Blah opera na comunicação e promoção das empresas. Para que tal possa surtir os resultados pretendidos, esta organização “estuda as necessidades do mercado, o seu público-alvo e os meios de se relacionar com ele, para então propor ideias e estratégias alinhadas com a sua identidade e orçamento disponível.” Ao nível do Ecommerce, desenvolvem lojas online, sites, plataformas sociais, blogs e educação à distância integrados em estratégias de marketing. Incentivam a aposta no marketing e, como tal, disponibilizam na sua página da internet uma página com os serviços que podem oferecer, e os benefícios que isso pode trazer. Acrescentam, ainda, um artigo gratuito que intitulam como: “Como gerar resultados.” Esta agência de comunicação apresenta um website bastante apelativo, e disponibilizam, também, um serviço de chat de apoio ao cliente. Desta forma, permitem um contacto mais rápido com os seus clientes. O seu portfólio conta já com clientes de nome reconhecido, tais como Correios, Ministério dos Transportes, NovoMundo, Shell e Audi.
  • 10.
    10 Análise SWOT utilizandoum Mind Map Análise SWOT Pontos Fortes f Custos de instalações diminutos Elevada formação da equipa Rápida capacidade de resposta Pontos Fracos f Instalações exíguas Empresa recente no mercado Equipa jovem/inexperiente Ameaças f Elevada concorrência Empresas maiores c/ melhores tecnologias Crise económica Oportunidades f Equipa qualificada com potencial de evolução Mercado em expansão Custos reduzidos associados à criação
  • 11.
    11 Missão A Communication ForYou é uma empresa de comunicação que tem como missão preencher as necessidades das empresas, no que concerne à promoção dos seus produtos e serviços, e da sua própria promoção, garantindo-lhes o empenho e conhecimento necessário, respeitando sempre o princípio da humanização. Valores O respeito e a seriedade por todos os clientes são valores que devem ser transversais a todas as empresas, e, portanto esta é uma garantia que está à partida assegurada. Temos, ainda, como valor ser socialmente responsáveis, bem como o rigor, a responsabilidade, a excelência, a inovação e o profissionalismo – elementos integrantes e diferenciadores da nossa empresa. Visão A Communication For You pretende ser a empresa portuguesa líder na oferta de soluções integradas no mercado da comunicação. Ainda assim, pretende destacar-se pela qualidade, eficiência e criação de valor. Plano de Marketing  Produtos/Serviços Os serviços disponibilizados pela Communication For You incidem na evolução que o mercado está a sofrer. Cada vez mais, o mundo digital é importante e até mesmo indispensável. Desta forma, as empresas já não podem abdicar destes serviços, e em situações de escassez de recursos neste domínio, necessitam de recorrer a outras empresas que possam suprir estas falhas internas.
  • 12.
    12 Assim, os serviçosfacultados são cada vez mais procurados, sendo que a Communication For You terá como objetivo destacar-se pela qualidade do seu serviço e pela capacidade de resposta.  Preços O pricing praticado pela empresa encontra-se na média praticada pelo setor de atividade. Apesar de a Communication For You ambicionar um posicionamento de destaque no seu setor, é entendido pelos responsáveis que, numa fase inicial, e para atingir esse objetivo, terá que proporcionar um preço apelativo, mesmo apresentando um serviço de elevada qualidade. Posteriormente, e após atingir a fase de fidelização dos clientes, o preço dos serviços estará mais de acordo com a qualidade prestada.  Distribuição Sendo uma empresa que opera apenas online, a distribuição dos seus serviços funcionará sem intermediários. Os projetos serão combinados através de uma aplicação criada propositadamente para este efeito e, em casos em que seja realmente necessário, através de reuniões presenciais. Em suma, a ligação entre a empresa e o consumidor final (clientes) é direta, pois não implica qualquer distribuição ou intermediários.  Publicidade A Communication For You considera fulcral encontrar uma estratégia de comunicação e marketing forte, apostando em campanhas únicas e inovadores para promover os seus artigos. Assim, pretende-se a criação na mente do consumidor do aumento do “envolvimento emocional” em serviços intangíveis. Assim, é primordial que a empresa prime por uma comunicação de excelência para que seja considerada pelos seus clientes como inovadora no setor e, por consequência, seja a escolhida entre as demais.
  • 13.
    13 Nesta fase inicial,a promoção da empresa será feita online através de campanhas e em espaços físicos, com recurso a flyers.
  • 14.
    14 Página web daempresa Link: https://juliomiguel16.wixsite.com/c4you A página web foi desenvolvida através da aplicação WIX, e nela pode encontrar variadas informações sobre a Communication For You. O portfólio, por exemplo, inclui as duas empresas anteriormente criadas na unidade curricular, pois ambas requisitaram os serviços desta nova empresa. Para criar uma maior proximidade com os clientes, foi também criado um chat que permite o contacto em tempo real.