Construção de ontologia com
       Protégé-OWL
        Andréa Bordin
          EGC-UFSC
Protegé
• Editor de ontologias open-source
• Desenvolvido pelo Centro de Pesquisa em
  Informática Biomédica da Universidade de
  Stanford
• Disponível para download em:
• http://protege.stanford.edu/overview/proteg
  e-owl.html
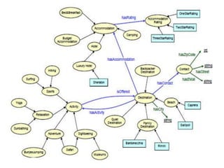
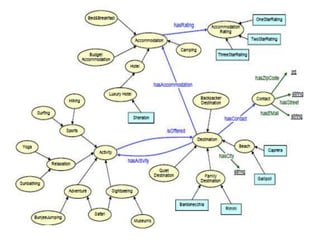
Domínio: destinos de viagem
Passos
1.   Projeto conceitual da ontologia
2.   Definição de classes
3.   Definição de propriedades (dados e objetos)
4.   Definição de indivíduos (instâncias)
5.   Definição de restrições
1) Projeto conceitual da ontologia
2) Definição de classes
a) Definição de classes e subclasses
     Relacionamentos do tipo “é um” (is-a) ou
  subsunção
2) Definição de classes
   b) Definição de classes disjuntas
        – Define que um indivíduo não pode ser instância
          de mais de uma das classe configuradas como
          disjuntas.

          Não podemos assumir que um
  indivíduo não é um membro de uma classe em
    particular simplesmente porque ele não foi
   atribuído como um membro daquela classe.
 A fim de separar um grupo de classes devemos
torná-las disjunta uma da outra. Isto assegura que
um indivíduo atribuído como um membro de uma
          das classes no grupo não pode
  ser membro de quaisquer outras classes nesse
                      grupo.
3) Definição de propriedades
                             temAcomodacao
RELAÇÃO BINÁRIA




                                                  Sheraton

                    Bardonechia
                            A propriedade de objeto temAcomodacao
                       liga o indivíduo Bardonechia ao indivíduo Sheraton



                                  temEmail
                                                    contato@destino.com:String

                     Contato1
                                   Uma propriedade de dado liga o indivíduo Contato1
                                   ao dado literal contato@destino.com do tipo String
3) Definição de propriedades
a) Definição de propriedades de objetos (object
   properties)
     - Toda a propriedade tem um domain e um range
3) Definição de propriedades
     b) Definição de propriedades de uma
propriedade de objeto (object property)
     - Inversa
     - Funcional
     - Transitiva
     -....
3) Definição de propriedades
     c) Definir propriedades de dados (data
properties)
     - Toda a propriedade tem um domain e um
range
     - range especifica o tipo de dado
Domain e Range
• É importante perceber que domain e range em
  OWL não devem ser vistos como restrições a
  serem verificadas.
• Eles são usados ​como “axiomas" no raciocínio.
• Por exemplo:
  – a propriedade temAcomodacao tem como domain
    Destino.
  – Ela pode ser atribuída a instâncias do tipo Contato
  – Isso não resultará em um erro.
  – Resultará uma possível inferência pelo reasoner
4) Definição de indivíduos (instâncias)
a) Criação das instâncias
b) Relacionar instâncias as propriedades de
   relacionamentos (object properties) e
   propriedades de dados (data properties)
5) Definição de restrições
Fontes de pesquisa
1. http://owl.cs.manchester.ac.uk/tutorials/prot
   egeowltutorial/
2. http://www.co-ode.org/
3. http://www.co-ode.org/downloads/owlviz/
4. http://www.w3.org/TR/sw-oosd-
   primer/#comparison

Construção de ontologia com protégé owl

  • 1.
    Construção de ontologiacom Protégé-OWL Andréa Bordin EGC-UFSC
  • 2.
    Protegé • Editor deontologias open-source • Desenvolvido pelo Centro de Pesquisa em Informática Biomédica da Universidade de Stanford • Disponível para download em: • http://protege.stanford.edu/overview/proteg e-owl.html
  • 3.
  • 4.
    Passos 1. Projeto conceitual da ontologia 2. Definição de classes 3. Definição de propriedades (dados e objetos) 4. Definição de indivíduos (instâncias) 5. Definição de restrições
  • 5.
  • 6.
    2) Definição declasses a) Definição de classes e subclasses Relacionamentos do tipo “é um” (is-a) ou subsunção
  • 8.
    2) Definição declasses b) Definição de classes disjuntas – Define que um indivíduo não pode ser instância de mais de uma das classe configuradas como disjuntas. Não podemos assumir que um indivíduo não é um membro de uma classe em particular simplesmente porque ele não foi atribuído como um membro daquela classe. A fim de separar um grupo de classes devemos torná-las disjunta uma da outra. Isto assegura que um indivíduo atribuído como um membro de uma das classes no grupo não pode ser membro de quaisquer outras classes nesse grupo.
  • 10.
    3) Definição depropriedades temAcomodacao RELAÇÃO BINÁRIA Sheraton Bardonechia A propriedade de objeto temAcomodacao liga o indivíduo Bardonechia ao indivíduo Sheraton temEmail contato@destino.com:String Contato1 Uma propriedade de dado liga o indivíduo Contato1 ao dado literal contato@destino.com do tipo String
  • 11.
    3) Definição depropriedades a) Definição de propriedades de objetos (object properties) - Toda a propriedade tem um domain e um range
  • 14.
    3) Definição depropriedades b) Definição de propriedades de uma propriedade de objeto (object property) - Inversa - Funcional - Transitiva -....
  • 16.
    3) Definição depropriedades c) Definir propriedades de dados (data properties) - Toda a propriedade tem um domain e um range - range especifica o tipo de dado
  • 18.
    Domain e Range •É importante perceber que domain e range em OWL não devem ser vistos como restrições a serem verificadas. • Eles são usados ​como “axiomas" no raciocínio. • Por exemplo: – a propriedade temAcomodacao tem como domain Destino. – Ela pode ser atribuída a instâncias do tipo Contato – Isso não resultará em um erro. – Resultará uma possível inferência pelo reasoner
  • 19.
    4) Definição deindivíduos (instâncias) a) Criação das instâncias b) Relacionar instâncias as propriedades de relacionamentos (object properties) e propriedades de dados (data properties)
  • 24.
    5) Definição derestrições
  • 25.
    Fontes de pesquisa 1.http://owl.cs.manchester.ac.uk/tutorials/prot egeowltutorial/ 2. http://www.co-ode.org/ 3. http://www.co-ode.org/downloads/owlviz/ 4. http://www.w3.org/TR/sw-oosd- primer/#comparison