U
Un
ni
iv
ve
er
rs
si
id
da
ad
de
e F
Fe
ed
de
er
ra
al
l d
de
e S
Sa
an
nt
ta
a M
Ma
ar
ri
ia
a (
(U
UF
FS
SM
M)
)
C
Caderno Didático n0
1:
Introdução à Economia
(Versão não-revisada)
Professora: Solange Regina Marin
Curso: Administração
Palmeira das Missões
2007
Ce
en
nt
tr
ro
o d
de
e E
Ed
du
uc
ca
aç
çã
ão
o S
Su
up
pe
er
ri
io
or
r N
No
or
rt
te
e –
– R
RS
S (
(C
CE
ES
SN
NO
OR
RS
S)
)
D
De
ep
pa
ar
rt
ta
am
me
en
nt
to
o d
de
e A
Ad
dm
mi
in
ni
is
st
tr
ra
aç
çã
ão
o
2
INDICE
Introdução 04
Capítulo 1 – Conceitos Básicos
1. O conceito de economia 05
2. De que se ocupa a economia 05
3. A quantificação da realidade econômica 06
4. Breve contexto histórico do conceito economia 08
5. As escolhas na economia 10
6. Os argumentos da economia 11
7. Método de investigação da ciência econômica 13
8. Evolução do pensamento econômico.. 14
9. Interação entre os agentes econômicos e as questões-chave da economia 15
Capítulo 2- Sistema Financeiro
1. Origem da moeda 22
2. Evolução das formas de moeda 23
3. Ativos financeiros 24
4. Oferta e demanda de moeda 24
5. Medida da Oferta de Moeda 25
6. Base monetária 25
7. Estrutura do SFN (brasil) 26
8. Organização do SFN 26
9. Diferentes mercados 27
Intermediação Financeira
1. Formas de financiamento
2. Criação e destruição de moeda
3. Multiplicador bancário
4. Política monetária
29
29
30
31
Capítulo 3 – Inflação
1. Situações possíveis de variação dos preços 36
2. Teorias da inflação 37
3. Inflação e Números-Indices 38
4. Indicadores de inflação no Brasil e no RS 39
5. Inflação no Brasil e Planos de Estabilização 42
Capítulo 4 – Setor Público
1. As funções econômicas do setor público 50
2. Estrutura tributária 50
3. Os tributos e sua classificação 51
4. Os gastos do setor público 55
5. O Conceito de déficit público 55
6. Financiamento do déficit 55
7. Aspectos institucionais do orçamento público 55
8. Fiscalização 57
Capítulo 5 – Conceito e Cálculo dos Agregados Macroeconômicos
1. O conceito de valor adicionado: o produto nacional (PN) 58
2. O conceito de renda nacional (RN) 59
3. O conceito de despesa nacional (DN) 59
Alguns problemas com as medidas agregadas 69
Capítulo 6 – A Economia Nacional e as Relações Internacionais
1. Teorias do comércio internacional 71
3
2. A taxa de câmbio e o mercado cambial 74
3. Balanço de pagamentos 76
4. Instrumentos de ajuste do balanço de pagamentos 80
A Institucionalidade no Cenário Internacional 85
Capítulo 7 – Noções de Microeconomia
1. Escassez 91
2. Custo de oportunidade 92
3 Análise marginal 94
Mercado: Oferta e Demanda
1 Procura (ou Demanda)
2. Oferta
97
98
3. Outros fatores que influenciam as curvas de demanda e de oferta 99
4. Preço e quantidade de equilíbrio 99
5. Intervenções de mercado 102
6. O conceito de elasticidade 103
7. Estrutura de mercado 104
Referência Bibliográfica 106
4
INTRODUÇÃO
A idéia de produzir um caderno didático surgiu depois de alguns semestres ministrados
da disciplina de Introdução à Economia para diferentes cursos de graduação. O objetivo é
propiciar ao aluno, no presente momento ao aluno do curso de administração, uma visão geral
do objeto de estudo e do método de investigação da chamada Ciência Econômica. A
preocupação central é apresentar de forma simples e clara os conceitos econômicos básicos,
sem esquecer de relacioná-los com os fatos econômicos reais, ou seja, traçar um paralelo
entre as noções econômicas e as informações sobre a realidade econômica brasileira.
Além disso, são apresentadas questões teóricas e aplicadas sobre os diferentes
assuntos trabalhados que incluem desde os conceitos básicos até as noções sobre economia
nacional e relações internacionais.
Este caderno não pretende dar respostas definitivas às questões sobre economia, mas
suscitar o interesse, provocar o debate e proporcionar aos alunos do curso de administração uma
capacidade de análise crítica das questões econômicas atuais. Para isso, estudaremos as noções
básicas de Economia para observar de forma crítica a realidade e interpretar o significado dos
diferentes conceitos econômicos frente aos acontecimentos reais da economia brasileira.
Por se tratar de assuntos ainda gerais da Ciência Econômica e relacionar
acontecimentos recentes da economia brasileira, o caderno se torna uma ferramenta auxiliar
para o estudante da disciplina de Introdução à Economia.
5
CAPÍTULO 1 – CONCEITOS BÁSICOS
O QUE É ECONOMIA ?
O que veremos?
- De que se ocupa a economia
- A quantificação da realidade econômica
- Contexto histórico do conceito economia
- Argumentos da economia
- Método de investigação da ciência econômica
- Evolução pensamento econômico
- Interação entre os agentes econômicos
- Questões-chave da economia
1. O CONCEITO DE ECONOMIA
A palavra economia vem do grego oikos (casa) e nomos (norma, lei). Seria
administração da casa ou administração da coisa pública.
A economia pode ser definida como ciência social que estuda como o indivíduo e a
sociedade decidem utilizar os recursos produtivos escassos, na produção de bens e serviços,
de modo a distribuí-los entre as várias pessoas e grupos da sociedade, com a finalidade de
satisfazer às necessidades humanas.
Como umas das ciências sociais (ciência política, sociologia, antropologia culturas,
psicologia, direito), a economia não pode ser considerada como fechada em torno de si
mesma. Pelas implicações da ação econômica sobre outros aspectos da vida humana, o
estudo da economia implica a abertura de suas fronteiras às demais áreas das ciências sociais
ou humanas. Essa abertura se dá em uma dupla direção, assumindo um caráter biunívoco.
De um lado, porque a economia busca alicerçar seus princípios, conceitos e modelos
teóricos não apenas na sua própria coerência, consistência e aderência à realidade, mas ainda
no desenvolvimento dos demais campos do conhecimento social. De outro lado, porque pode
influir no questionamento dos princípios e das aquisições conceituais desses mesmos campos.
E vai além, abrindo suas fronteiras à filosofia, à ética e à história.
2. DE QUE SE OCUPA A ECONOMIA
Aqui estão destacadas as categorias centrais de preocupação da economia, o que
implica por sua vez numa interface com outras áreas de conhecimento.
A figura 1 abaixo mostra que a economia está relacionada com outros campos de
conhecimento, e os grandes temas de que se ocupa a economia.
6
FIGURA 1 – A relação com outros campos de conhecimento
Antropologia
Sociologia
Psicologia
Direito
Política
Ética
Clássicos/Marx:
* Produção
* Distribuição
* Dispêndio
*Acumulação
A. Marshall
(1842-1924)
* Pobreza
* Riqueza
* Bem-estar
Simon Kuznets
(1901-1985)
* Crescimento
* Desenvolvimento
Lionel Robbins
(1898-1984)
* Recursos
* Necessidades
* Prioridades
* Escassez
* Recursos
* Emprego
* Produção
* Agentes
* Trocas
* Moedas
* Valor
* Preços
* Mercados
* Concorrência
* Remunerações
* Agregados
* Transações
* Crescimento
* Equilíbrio
Os temas discutidos pelos diferentes pensadores econômicos e em épocas históricas
diversas, foram o processo de produção, a distribuição, o dispêndio e a acumulação, assuntos
tratados pelos clássicos, dentre eles Adam Smith, David Ricardo, e por Karl Marx que ficou
conhecido pelo desenvolvimento da teoria marxista. Além disso, os temas pobreza, riqueza e
bem-estar foram apresentados por A. Marshall. Já as noções de crescimento e
desenvolvimento foram tratadas por Simon Kuznets e Lionel Robbins tratou da questão das
escolhas em economia, ao ressaltar que as necessidades ilimitadas e os recursos escassos.
Nesse iniciar do debate econômico, ressaltam-se os diferentes temas que são objetos de
estudo da economia: escassez, recursos, emprego, produção, agentes, trocas, moedas, valor,
preço, mercado, concorrência, remuneração, agregados, transações, crescimento, equilíbrio e
desenvolvimento.
2.1. Alguns problemas econômicos
- Por que a alta do preço do cafezinho reduz a demanda por açúcar?
- Por que a renda dos agricultores se eleva quando ocorre uma estiagem que reduz a
produção?
- Por que é importante para um produtor saber a elasticidade demanda por seu produto?
- Por que a demanda por bens como carros ou apartamentos aumenta com o processo
inflacionário?
- Por que os aluguéis de imóveis em regiões universitárias geralmente costumam ser maiores
no início do período letivo?
- Como pode uma desvalorização cambial conduzir a uma melhora na balança comercial?
- Por que o setor coureiro-calçadista do Rio Grande do Sul está em crise com o maior valor do
real frente ao dólar?
- Por que a taxa de juros é tão importante para os investimentos?
- De que forma a oferta de moeda na economia afeta a taxa de juros?
- Por que devemos nos preocupar com o PIB de um país?
- Quais os fatores que influenciam o crescimento econômico?
- A taxa de crescimento do PIB seria um bom indicador para o desenvolvimento de um país?
3. A QUANTIFICAÇÃO DA REALIDADE ECONÔMICA
O que distingue a economia de outros ramos do conhecimento social é a possibilidade
de alguma forma de mensuração. Em economia é possível:
7
- quantificar os resultados,
- construir identidades quantificáveis,
- estabelecer relações quantitativas entre diferentes categorias de transações,
- desenvolver modelos explicativos da realidade, baseados em sistemas de equações
simultâneas,
- proceder a análises fundamentais em parâmetros quantificados,
- desenvolver sistemas quantitativos para diagnóstico e prognóstico.
Esta particularidade da economia possibilitou o surgimento de correntes econômicas
fundamentadas no método matemático, com destaque para a econometria. O quadro abaixo
sintetiza as formas usuais de indicações quantitativas em economia.
Quadro 1 – A quantificação da realidade e as variáveis econômicas
Unidades
adotadas
Monetárias
- moeda corrente do país (a)
- divisas externas (b)
- relações cambiais entre (a) e (b)
Variáveis
econômicas
quantificáveis
Variáveis-fluxo
Variáveis-estoque
Indicam magnitudes medidas ao longo de
determinado período de tempo
Indicam magnitudes medidas em um determinado
momento
Relações
entre
variáveis
Relações funcionais
- lineares
- não-lineares
Relações
Incrementais
Relações Matriciais
Indicam relações entre duas variáveis,
expressando a correspondência funcional entre
elas.
Indicam variações cumulativas, no decurso de
séries históricas, entre duas variáveis.
Indicam a resposta de uma ou de um conjunto de
variáveis a determinada ação econômica.
Indicam a interdependência de conjuntos
interconsistentes de variáveis.
Formas
usuais de
indicações
quantitativas
Números-indices
Medidas de
tendência central
Quocientes
Coeficientes
Valores absolutos
Indicam variações de grupos, conjuntos ou de
agregações de dados econômicos.
Expressam em termos médios, medianos ou
modais a abservação de determinada situação ou
transação.
Resultado da divisão de variáveis econômicaas,
experessnado:
- variações ao longo do tempo.
- proporções em determinado momento.
Expressam parâmetros de correlação, simples ou
múltipla entre as variáveis econômicas.
Expressam graus de concentração (ou de
dispersão) de determinadas condições estruturais
da economia.
Expressam resultados de transações:
- específicas; de um dado agente, ou interagentes.
- da atividade econômica agragativamente
considerada.
8
4. BREVE CONTEXTO HISTÓRICO DO CONCEITO ECONOMIA
Em seu nascedouro, a denominação usual da economia era adjetivada. Denominava-se
economia política. Com o tempo, a adjetivação caiu em desuso; evoluiu para economia.
Mesmo que alguns filósofos da Grécia Antiga, como Platão e Aristóteles, tenham
explorado temas de conteúdo econômico, Roma não deixou nenhum escrito notável na área de
economia.
A partir do século XVI, observamos o nascimento do primeiro conjunto de idéias mais
sistematizadas sobre o comportamento econômico com o chamado Mercantilismo. Mas, tais
idéias estavam baseadas numa definição de economia como o ramo do conhecimento
essencialmente voltado para a administração do Estado, sob o objetivo de promover seu
fortalecimento.
No século XVIII, novas concepções se desenvolveram.
A abordagem clássica
A preocupação não era com o fortalecimento do estado, mas com a riqueza das
Nações. A fisiocracia elaborou alguns trabalhados dignos de destaque. Maior figura foi
François Quesnay e seu Quadro Econômico de 1758.
Adam Smith e suas obras Sentimentos Morais (1759) e A Riqueza das Nações (1776).
Os sentimentos morais, as paixões originais da natureza humana, a busca da aprovação
social, as razões maiores da acumulação e da conservação da fortuna material foram os
pressupostos de sua descrição da ordem econômica, fundamentada nas leis que regem a
formação, a acumulação, a distribuição e o consumo. Esse polinômio foi a base do conceito
clássico de economia. Os outros economistas clássicos na transição dos séculos XVIII e XIX,
como Robert Malthus, David Ricardo e John Stuart Mill definiam a economia a partir destes
quatro fluxos.
Os neoclássicos
A ênfase dos primeiros neoclássicos (Jevons, Walras e Menger) não estava no
processo de acumulação capitalista e nos mecanismos de repartição dos esforços sociais. Eles
buscaram entender o equilíbrio do processo econômico, tal como se apresentava. Estavam
preocupados com a iniqüidade social mas não propuseram formas alternativas e
revolucionárias para a organização econômica da sociedade. Eles sintetizaram os fundamentos
da conduta econômica do homem: a escassez de recursos diante de necessidades ilimitáveis,
cujo principal elemento era a maximização da utilidade.
Alfred Marshall, quem procurou fazer uma síntese de clássicos com neoclássicos,
acredita que a economia examinava a ação individual e social, em seus aspectos mais
estritamente ligados à obtenção e ao uso dos elementos materiais do bem-estar. Assim, de um
lado, é um estudo da riqueza; e, de outro, e mais importante, é uma parte do estudo do
homem.
A perspectiva socialista
O binômio produção-distribuição é a base a partir da qual a perspectiva socialista
construiu sua concepção sobre a matéria de que se ocupa a economia. Figura de maior
destaque foi Karl Mar(1818-1883).
O estudo das leis sociais que regulam a produção e a distribuição dos meios materiais
destinados a satisfazer às necessidades humanas resume o campo de que se ocupa a
economia.
9
A sistematização de Lionel Robbins nos anos de 1930
Robbins não partiu de categorias de fatos econômicos, como produção, distribuição,
dispêndio, acumulação, riqueza e bem-estar. Ele partiu da existência de:
- uma multiplicidade de fins que a humanidade procura alcançar
- a priorização de fins possíveis: podem ser classificados por ordem de prioridade
- a limitação dos meios para alcançar os fins possíveis
- o emprego alternativo dos meios.
O fator de maior importância e que faz o elo de ligação entre as quatro condições é a
capacidade humana de fazer escolhas. O fato econômico resume-se, assim, nos atos de
escolha entre fins possíveis e meios escassos aplicáveis a uso alternativos.
Qualquer escolha feita pelos indivíduos, empresas, governos ou outros agentes
econômicos quanto à alocação de recursos implica, portanto, uma relação entre custos (meios
empregados) e benefícios (fins alcançados), bem como a ocorrência de custos de oportunidade
(outros fins que, com os mesmos recursos, poderiam ter sido alcançados).
“A economia é a ciência que estuda as formas de comportamento humano resultantes
da relação existente entre as ilimitadas necessidades a satisfazer e os recursos que, embora
escassos, se prestam a usos alternativos”.
Com isso, podemos notar que em Economia tudo se resume a uma restrição quase
física – a lei da escassez, isto é, produzir o máximo de bens e serviços com os recursos
escassos disponíveis de cada sociedade. Mas lembre-se só existirá escassez se houver uma
demanda para a aquisição do bem – tudo aquilo capaz de atender uma necessidade humana.
E um bem é demandado porque é útil.
Figura 2 - Síntese dos conceitos básicos da sistematização de Robbins
Conflito fundamental
Escolhas entre fins possíveis e meios
disponíveis
Consecução de
determinado fim
Alocação de recursos
(custoso)
Benefício
Custo de
oportunidade
Não-consecução de
outros fins
Meios
(ou recursos) escassos e
limitados
Fins
(ou necessidades)
múltiplos e ilimitáveis
10
Existem ligações formais entre as abordagens consideradas: a neoclássica, a socialista
e a sistematização de Robbins. A razão de ser da economia está presente nas três formas de
delimitar o campo específico do conhecimento econômico – o estudo das formas aplicadas
pelo homem na incessante busca de meios para satisfazer às condições ilimitáveis de bem-
estar.
Quadro 2 – O conceito de economia nas três abordagens
A abordagem neoclássica A perspectiva socialista A sistematização de
Robbins
- A economia é um estudo
dos homens tal como vivem,
agem e pensam nos
assuntos ordinários da vida.
- Focaliza, principalmente, a
condução do homem no
trato com questões que
interferem em sua riqueza e
bem-estar.
- O fim último de que cuida a
economia consiste em
descobrir como as virtudes
humanas e a concorrência
podem conduzir ao bem-
estar social.
- As necessidades humanas
são determinadas pelo
estágio cultural da
sociedade.
- Para satisfazer a um
padrão de necessidades, o
hoem se dedica a um ato
social: a produção.
- A realização desse
processo se completa com a
distribuição do produto
social.
- O estudo das leis sociais
que regulam a produção e a
distribuição resume o campo
de que se ocupa a
economia.
- A sociedade tem objetivos
múltiplos, ilimitados, mas
meios limitados. A conduta
econômica consiste em
escolher entre fins possíveis
e meios escassos para
alcançá-los.
- A economia é um ramo que
estuda as formas do
comportamento humano que
resultam da relação entre
necessidades ilimitadas e
recursos escassos.
- Meios escassos, fins
alternativos, escolha e
alocação são os elementos a
partir dos quais se define o
campo de que se ocupa a
economia.
5. AS ESCOLHAS NA ECONOMIA:
* O QUE E QUANTO produzir
* COMO produzir e
* PARA QUEM produzir
Resumindo:
NECESSIDADES
HUMANAS
ILIMITADAS VS.
RECURSOS
PRODUTIVOS
ESCASSOS
ESCASSEZ
* O QUE E QUANTO
PRODUZIR
* COMO PRODUZIR
* PARA QUEM
PRODUZIR
ESCOLHA
Essas questões não seriam problemas se existissem recursos ilimitados. Porém, na
realidade temos inúmeras necessidades, recursos limitados e técnicas de produção.
Economia: optar dentre os bens a serem produzidos e os processos técnicos capazes
de transformar os recursos escassos em produção. A teoria econômica trata de escassez,
custo e análise marginal como veremos em outras aulas.
11
Por enquanto teremos uma visão geral dos argumentos e do método de investigação na
ciência econômica, da evolução do pensamento econômico, das interações entre os diferentes
agentes da economia e de como a partir dessas interações surgem as questões-chave que
preocupam a Economia.
6. OS ARGUMENTOS DA ECONOMIA
Para entendermos o método de investigação da ciência econômica precisamos apenas
de um simples encadeamento lógico.
Baseadas nos postulados da teoria existente, formulam-se as hipóteses a respeito de
como a realidade se comporta. Deduzem-se as implicações e os resultados decorrentes
dessas hipóteses que são confrontados com a evidência dos dados de observações coletados
da realidade. Finalmente, desse confronto tiram-se as conclusões: ou a teoria explica
satisfatoriamente o comportamento da realidade econômica ou deve-se formular uma teoria
alternativa e mais adequada.
Teoria econômica: leis que explicam o comportamento humano e fazem parte do conjunto de
conhecimentos.
Os argumentos da teoria econômica podem ser:
Positivos - economia positiva: o que é de fato
Normativos - economia normativa: o que poderia ser
Essa distinção é importante em termos de metodologia uma vez que existe a
impossibilidade lógica de se deduzirem afirmações positivas de juízos de valores ou normativos
ou vice-versa.
Suponha-se que alguém afirme que:
1. quando as taxas de crescimento da população são superiores às da expansão da renda
nacional como um todo, a renda per capita se reduz;
2. a redução da renda per capita implica na perda do poder aquisitivo real da sociedade,
mantidos os níveis vigentes de preços;
3. logo, como é desejável a manutenção e, mesmo, a ampliação do poder aquisitivo real,
deveriam ser adotadas políticas de contenção do crescimento populacional.
(1) e (2): são factuais, positivas;
(3): é de caráter normativo.
As duas primeiras não são condições suficientes para dar sustentação à terceira. Essa
ressalva metodológica não implica a inexistência de conexões entre os compartimentos
positivos e normativos na economia.
A política econômica, não obstante seja formulada a partir de escolhas que envolvem
juízos de valores, tem o respaldo na modelação teórica desenvolvida pelos diferentes troncos
da economia positiva. Ou seja, a Economia se interessa primordialmente pelos argumentos
positivos, como pode ser visto na figura abaixo.
12
Figura 3 – Compartimentos usuais da economia
Economia Descritiva
Economia Descritiva
Economia Descritiva
Economia Descritiva
Observação sistematizada do
mundo real.
Descrição e mensuração de fatos
econômicos.
Divisão do estudo econômico:
Microeconomia: estuda o comportamento de consumidores e produtores e o mercado no qual
interagem. Preocupa-se com a determinação dos preços e quantidades em mercados
específicos.
Macroeconomia: Estuda as condições de equilíbrio estável entre a renda e a despesa
nacionais. As políticas econômicas de intervenção procuram estabelecer esse equilíbrio.
Desenvolvimento Econômico: estuda o processo de acumulação dos recursos escassos e da
geração de tecnologia capazes de aumentar a produção de bens e serviços para a sociedade.
Economia Internacional: estuda as condições de equilíbrio do comércio exterior, além dos
fluxos de capitais.
Teoria
Microeconômica
Teoria
Macroeconômica
O
a a
consumidor e
nálise da
procura
A empresa e a
análise da oferta
Remuneração
dos fatores de
produção e
repartição da
renda
Análise de
macrovariáveis:
renda,
consumo,
poupança,
investimento,
exportações,
importações,
tributos e dispêndio
público,
oferta e demanda
monetária.
Estrutura
concorrencial e
equilíbrio dos
mercados
C
Si
n
de rel
inter
ontabilidade Social.
stemas de contas
acionais e matrizes
ações
industriais.
Pr
teor
m
ec
incípios,
ias, leis e
odelos da
onomia
Teoria Econômica
Observação sistematizada do
mundo real.
Descrição e mensuração de fatos
econômicos.
Teoria
Macroeconômica
O
a a
consumidor e
nálise da
procura
C
Si
n
de rel
inter
ontabilidade Social.
stemas de contas
acionais e matrizes
ações
industriais.
Pr
teor
m
ec
incípios,
ias, leis e
odelos da
onomia
Teoria Econômica
Observação sistematizada do
mundo real.
Descrição e mensuração de fatos
econômicos.
Pr
teor
m
ec
incípios,
ias, leis e
odelos da
onomia
Teoria Econômica
Observação sistematizada do
mundo real.
Descrição e mensuração de fatos
econômicos.
A condução do
processo econômico
agregativamente
considerado.
Atuação sobre a
realidade, com 3
objetivos:
* Crescimento
* Estabilidade
* Equitatividade
A regulação da atividade
dos agentes econômicos:
o interajuste de custos e
benefícios privados e
sociais.
Política Econômica
Teoria
Microeconômica
A empresa e a
análise da oferta
Remuneração
dos fatores de
produção e
repartição da
renda
Análise de
macrovariáveis:
renda,
consumo,
poupança,
investimento,
exportações,
importações,
tributos e dispêndio
público,
oferta e demanda
monetárias.
Estrutura
concorrencial e
equilíbrio dos
mercados
Teoria
Macroeconômica
O consumidor e
a análise da
procura
Contabilidade Social.
Sistemas de contas
nacionais e matrizes
de relações
interindustriais.
Teoria Econômica
Princípios,
teorias, leis e
modelos da
economia
13
7. MÉTODO DE INVESTIGAÇÃO DA CIÊNCIA ECONÔMICA
A metodologia da elaboração científica, em sua estrutura fundamental, busca, como
primeiro passo, observar sistematicamente a realidade. Depois elaborar modelos simplificados
que a reproduzem, que identifiquem relações de causas e efeitos e que interpretem os mais
variados eventos e seus desdobramentos. No processo de elaboração recorre-se a duas
abordagens distintas, ainda que complementares: a indução e a dedução. Vejamos como
ocorre a construção do conhecimento na economia pela figura abaixo.
Figura 4- A construção do conhecimento na economia
Observação
sistematizada da
realidade
Reelaboração resultante de
novas observações ou de
mudanças nas condições
preexistentes.
Formulação de princípios,
teorias, leis u modelos
explicativos ou interpretativos
da realidade.
Validação, pelo
permanente confronto com
a realidade
Método dedutivo
Método indutivo
Abstrações teóricas
envolvendo situações e
comportamentos não
mensuráveis a partir de
levantamentos da realidade
concreta.
Esforço de teorização
substitutivo da validação
experimental.
Abstrações resultantes de
levantamentos e informes
quantitativos.
Construção de modelos
validados por testes
estatísticos.
14
8. EVOLUÇÃO DO PENSAMENTO ECONÔMICO:1
A figura 5 abaixo mostra de maneira bem articulada como ocorreu o desenvolvimento
das diferentes correntes de pensamento econômico.
Fonte: Rossetti (2003)
1
Para maiores informações sobre as escolas de pensamento econômico ver o website The History of Economic
Thought: http://homepage.newschool.edu/het/
15
9. INTERAÇÃO ENTRE OS AGENTES ECONÔMICOS E AS QUESTÕES-CHAVE DA
ECONOMIA
9.1. As Categorias Participantes do Sistema Econômico
As três categorias que formam a base de qualquer sistema econômico são os recursos, os
agentes, e as instituições, como pode ser visto na figura 6 abaixo:
Elementos
constitutivos do
sistema
econômico
como um todo:
recursos, agentes
e instituições
Recursos naturais
Recursos humanos
Capital
Capacidade tecnológica
Capacidade empresarial
Unidades familiares
Empresas
Governo
Jurídicas
Políticas
Sociais
Estoque de fatores de
produção
Quadro de agentes
econômicos
Complexo de instituições
Os processos, os mecanismos e os instrumentos de interação dos agentes econômicos
decorrem de dois fatores fundamentais:
- a diversidade das necessidades humanas, que conduz à organização de sistemas de trocas;
- a diversidade de capacitações das pessoas e nações, determinada por heranças culturais ou
por vocações naturais, que conduz à especialização e à divisão social do trabalho.
9.2 Processo de Interação e os Fluxos Econômicos Fundamentais
Os fluxos reais definem-se a partir de suprimentos de recursos de produção, de seu
emprego e de sua combinação pelas unidades de produção, bem como pela resultante
geração de bens e serviços intermediários e finais.
Os fluxos monetários definem-se como contrapartida dos fluxos reais. Traduzem-se, de
um lado, pelos pagamentos de remunerações aos fatores de produção empregados; de outro
lado, pelos preços pagos aos bens e serviços adquiridos, independentemente de sua
destinação.
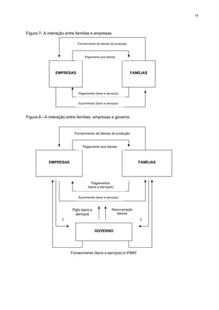
16
Figura 7- A interação entre famílias e empresas
EMPRESAS FAMÍLIAS
Fornecimento de fatores de produção
Pagamento aos fatores
Pagamentos (bens e serviços)
Suprimentos (bens e serviços)
Figura 8 - A interação entre famílias, empresas e governo
EMPRESAS
Fornecimento de fatores de produção
Pagamento aos fatores
FAMÍLIAS
Pagamentos
(bens e serviços)
Suprimentos (bens e serviços)
GOVERNO
Fornecimento (bens e serviços) e IFBKF
Remuneração
fatores
Pgto bens e
serviços
T
T
17
Figura 9- Uma visão de conjunto do processo econômico e das questões-chave da economia
Fonte: Rossetti (2003)
A forma como esses processos de realizam e seus resultados finais estão relacionados
com as quatro questões-chave da economia:
* A plena utilização dos recursos produtivos – Eficiência Produtiva: emprego dos fatores de
produção;
18
* A escolha do que produzir – Eficácia Alocativa: produtos gerados;
* A distribuição dos resultados dos esforços de produção – Justiça Distributiva: rendas.
* A organização da vida econômica em sociedade – Ordenamento Institucional: instituições que
regularão o funcionamento do sistema como um todo e a interação entre os agentes.
Nós nos deteremos nas duas primeiras das questões-chave, para os interessados nas
demais questões, ver Rosseti (2003, Caps. 5 e 6).
Questões:
1. A condição fundamental para que se realize o fluxo de produção é a existência de um conjunto de
cinco fatores. Cite e conceitue cada um deles.
2. O que compreende o fator capital. Por que o conceito de capital se associa aos de investimento e de
acumulação?
3. Diferencie o conceito de formação bruta de capital do de formação líquida de capital fixo.
4. Mobilizando os cinco fatores de produção, o aparelho de produção das economias desenvolve um
grande fluxo contínuo de geração de bens e serviços. Diferencie os conceitos de bens e serviços finais
de consumo, bens e serviços intermediários e bens e serviços finais de produção.
5. Quanto à intensidade de emprego dos fatores e à natureza dos bens e serviços gerados, as atividades
de produção classificam-se em primárias, secundárias e terciárias. Mostre as diferenças entre elas.
6. A função de produção para a economia considerada agregativamente mostra a relação funcional entre
a produção e os recursos empregados. Exemplifique essa função e diga qual é o tipo de relação entre as
variáveis produção e recursos de produção.
7. Descreva a partir da função de produção as precondições para que uma economia tenha crescimento
econômico e, conseqüentemente, uma maior disponibilidade de bens e serviços finais por habitante.
8. A maior disponibilidade de bens e serviços finais por habitante é considerada precondição quantitativa
para a promoção do crescimento econômico e do bem-estar social. Essa precondição é suficiente
também para o desenvolvimento econômico? Comente.
9. Diferencie, conceituando cada uma delas, as três seguintes categorias de elementos constitutivos do
sistema econômico: estoque de fatores, quadro de agentes econômicos e o complexo de instituições.
10. São três os agentes econômicos que interagem dentro de determinado sistema econômico: unidades
familiares, empresas e governo. Destaque os papéis de cada um.
11. Descreva sucintamente como ocorreu a evolução do sistema de trocas até a instituição da moeda
como conhecemos na atualidade.
12. Explique cada uma das funções da moeda e dê exemplos.
13. Diferencie os conceitos de fluxo real e fluxo monetário. Sintetize esses dois fluxos em um modelo
simples de interação entre as famílias e as empresas.
14. O modelo simples de interação entre famílias e empresas é modificado com a introdução do agente
Governo. Explique.
15. A principal fonte de renda do governo é a arrecadação de tributos. Diferencie tributos diretos e
tributos indiretos e dê exemplos de cada um deles.
19
CAPÍTULO 2 – SISTEMA FINANCEIRO
1. O QUE É MACROECONOMIA
Trata da evolução da economia como um todo, analisando a determinação e o
comportamento dos grandes agregados da economia, como renda e produto nacionais,
investimentos, poupança e consumo agregados, nível geral de preços, emprego e
desemprego, estoque de moeda e taxas de juros, balanço de pagamentos e taxa de câmbio.
O debate constante da macroeconomia é saber se as decisões da política monetária e fiscal do
governo vão afetar ou não as tendências da economia.
2. AS METAS DE POLÍTICA MACROECONÔMICA
As metas de política macroeconômica são: pleno emprego dos recursos, estabilidade de
preços, distribuição de renda e crescimento econômico.
Pleno emprego dos recursos
Aprofundar os conhecimentos da política econômica com o objetivo de fazer a
economia recuperar o nível de pleno emprego.
Estabilidade de preços
A inflação, que é aumento contínuo no nível geral de preços, é um problema porque
acarreta distorções sobre a distribuição de renda, expectativas empresariais e etc.
Distribuição de renda
A economia brasileira cresceu bastante entre o fim dos anos 60 e a maior parte da
década de 70. Mas, houve um aumento da disparidade entre as classes de renda, ou seja,
ocorreu uma concentração de renda. Alguns críticos do chamado “milagre econômico”
argumentam que piorou a concentração de renda nos anos de 1968/73 devido a uma política
deliberda do governo (a Teoria do Bolo): primeiro crescer, aumentando a parte dos lucros e da
poupança dos mais ricos na renda nacional, para depois pensar em repartição de renda.2
Crescimento econômico
Quando se fala em crescimento econômico, estamos pesando no crescimento da renda
nacional per capita. A renda per capita é considerada o melhor indicador para se aferir a
melhoria do bem-estar, do padrão de vida da população.
Mas, o fato do país estar aumentando sua renda per capita não necessariamente
significa que está tendo uma melhoria do seu padrão de vida. O crescimento econômico capta
apenas o crescimento da renda per capita. Um pais está realmente melhorando seu nível e
desenvolvimento econômico e sociais, juntamente com o aumento da renda per capita, se
estiver também melhorando os indicadores sociais (pobreza, desemprego e etc.).
Esses objetivos não são independentes uns dos outros e podem ser até conflitantes. Ou
seja, atingir uma meta pode ajudar (ou não) a alcançar outras.
Por exemplo, o crescimento pode facilitar a solução dos problemas de pobreza, uma
vez que torna possível abrandar conflitos sociais sobre a divisão da renda, se a renda
aumentar. Nesse sentido, é possível aumentar a renda dos pobres sem diminuir a dos ricos.
2
Para uma discussão sobre o Milagre Econômico, ver: Abreu (1990) “A Retomada do Crescimento e as Distorções
do “ Milagre” (1967-1973).
20
Entretanto, particularmente em países em desenvolvimento, as metas de crescimento e
equidade distributiva têm se mostrado conflitantes, uma vez que muitos acreditam que o
aumento do nível de poupança seria mais facilmente obtido por meio de uma distribuição
desigual de renda – a já citada Teoria do Bolo no período do milagre econômico.
3. OS MEIOS DA POLÍTICA MACROECONÔMICA:
A política macroeconômica envolve a atuação do governo sobre a capacidade produtiva
(produção agregada) e despesas planejadas (demanda agregada), com o objetivo de permitir à
economia operar a pleno emprego, com baixas taxas de inflação e distribuição justa de renda.
Os principais meios para atingir os objetivos são:
Política fiscal: compreende todos os instrumentos de que o governo dispõe para a
arrecadação de tributos (política tributária) e controle de suas despesas (política de gastos).
Além da questão do nível de tributação, a política tributária, por meio da manipulação da
estrutura e alíquotas de impostos, é utilizada para estimular (ou inibir) os gastos do setor
privado em consumo e em investimento.
Política monetária: refere-se à atuação do governo sobre a quantidade de moeda, de crédito
e das taxas de juros. Os instrumentos disponíveis são: emissão de moeda, reservas
compulsórias, compra e venda de títulos públicos, taxas de redescontos e regulamentação
sobre crédito e taxa de juros.
Política cambial e comercial: atuam sobre as variáveis relacionadas ao setor externo da
economia. A política cambial refere-se ao controle do governo sobre a taxa de câmbio. A
política comercial diz respeito aos instrumentos de incentivo às exportações e/ou
estímulo/desestímulos às importações, sejam fiscais, creditícias, seja estabelecimentos de
cotas etc.
Política de rendas (ou de controle de preços e salários): a característica especial da política
de rendas, que influenciam diretamente os salários, os lucros, os juros e os aluguéis é a de
que, nesses controles, os agentes econômicos ficam proibidos de levar a cabo o que fariam,
em resposta a influências normais do mercado. Normalmente, esses controles são utilizados
como política de combate à inflação. No Brasil, a política salarial e a atuação da Secretaria
Especial de Abastecimento e Preços (Seap) situavam-se nesse contexto.
4. ESTRUTURA DA ANÁLISE MACROECONÔMICA
A economia pode ser dividida em parte real e parte monetária. A primeira relacionada
com a produção de bens serviços bem como no emprego do fator trabalho, tendo como
variáveis a serem determinadas: o produto nacional, o nível geral de preços, o nível de
emprego e os salários nominais. A segunda relacionada com o que pode ser chamado de parte
invisível da economia e determina a taxa de juros, o estoque de moeda e a taxa de câmbio. O
quadro 3 mostra os mercados e as diferentes variaveis determinadas em cada uma das partes
da economia.
21
Quadro 3 – Parte real e parte monetária da economia
Mercados Variáveis Determinadas
Parte Real
da Economia
* Mercado de Bens e
Serviços
• Mercado de Trabalho
* Produto Nacional
* Nível geral de Preços
• Nível de Emprego
• Salários Nominais
Parte Monetária
da Economia
* Mercado Financeiro
• Mercado de Divisas
* Taxa de juros
* Estoque de Moeda
• Taxa de Câmbio
5. A MACROECONOMIA EM PERSPECTIVA HISTÓRICA.
* Séc. XVIII, primeiras revoluções, que serviram como ponto de partida. Maior desenvolvimento
da Teoria Microeconômica.
* Séc. XX: Primeira Guerra Mundial, Identificação de “ciclos de negócios” e Grande Depressão
dos anos 30.
* Principais idéias Keynesianas, publicadas no livro “Teoria Geral do Emprego, do Juros e da
Moeda” de 1936.
* A teoria prevalecente antes de Keynes acreditava que a economia (i) era autoregulatória, (ii)
utilizava eficientemente todos os recursos, (iii) produziam em pleno emprego (existia apenas a
taxa natural de desemprego), (iv) as ações do governo apenas para os bens públicos.
* Com a teoria de Keynes, a economia (ii) não regula a si própria, (ii) está sujeita à flutuações,
(iii) pessimismo na comunidade de negócios e (iv) necessita de ação do governo para sua
estabilização.
* Em 1937: John Hicks introduz o aparato conhecido como IS/LM – a chamada síntese
neoclássica – que permite analisar a economia tanto pela hipótese de pleno emprego
(clássicos e neoclássicos) como pela de desemprego (Keynes).
* Nos anos 50, surge a Curva de Phillips que mostrava que uma relação inversa entre as taxas
de inflação e taxas de desemprego.
* Até os anos 60, tinha o instrumental IS/LM analisando os componentes da demanda
agregada acoplado à Curva de Phillips, que retratava as condições de oferta agregada. Mas,
numa herança keynesiana, a ênfase da política econômica ainda era nos instrumentos de
política fiscal, negligenciando a política monetária.
* Segunda metade dos nos 50, surge a Teoria Monetária com Milton Friedman da Universidade
de Chicago. Trata do papel das expectativas inflacionárias sobre a produção e o emprego,
recuperando o papel da oferta agregada na Teoria Macroeconômica. Atenção para como os
agentes formas suas expectativas.
* Décadas de 70 e 80: Escola das Expectativas Racionais (os novos clássicos).
* Quatro principais linhas de pensamento macroeconômico: keynesianos, neoclássicos, novos
clássicos e pós-keynesianos.
Questões:
1. Descreva as metas da política econômica.
2. Por que os objetivos de politica econômica podem ser conflitantes. Explique.
3. O que se entende por política fiscal, política monetária, política cambial e política de rendas?
4. Você seria capaz de explicar qual objetivo de política econômica o governo brasileiro tem buscado nos
últimos anos? Comente.
22
SISTEMA FINANCEIRO
O que veremos?
Moeda:
História
Funções
Oferta/Demanda
Agregados Monetários
Sistema Financeiro no Brasil (SFN):
Diferentes Mercados
Intermediação Financeira
Sistema Bancário e Multiplicação dos Meios de Pagamento
Criação/Destruição dos Meios de Pagamento
Política Monetária:
Instrumentos
Política Restritiva vs. Expansionista
MOEDA
1. ORIGEM DA MOEDA
Nas economias primitivas, o modo de vida do homem não lhe oferecia qualquer
instrumento que possibilitasse a transformação dos produtos disponíveis, restringindo suas
atividades à caça, à pesca e à coleta de frutos. Vivia em grupo tribal fechado, cujo objetivo
primordial era a sobrevivência. Essa primitiva sociedade, em que tribos vizinhas representavam
rivais em potencial, era naturalmente impermeável à idéia de se estabelecer entre as
comunidades um sistema de trocas de mercadorias.
Com o passar do tempo, o homem percebeu que poderia dedicar-se à produção de
determinadas mercadorias em quantidades superiores às suas necessidades de consumo.
Salvo nas comunidades extremamente afastadas da civilização, o homem produz, hoje,
quando muito, apenas uma diminuta parcela daquilo que consome.
Conseqüência desse fato é o estabelecimento das trocas. Cada indivíduo passa a
destinar a maior parte de sua produção não ao seu consumo próprio, mas às trocas com
terceiros que tenham bens e serviços de seu interesse.
Historicamente, as trocas evoluíram em duas etapas: trocas diretas, produto por
produto, e trocas indiretas, por intermédio da moeda.Um raciocínio simples exemplifica o caso
das trocas diretas: uma tribo, às margens de um rio generoso em peixes, mas com escassas
chances de acesso a frutos, poderia especializar-se na pesca e trocar com uma outra
comunidade que, por estar um pouco mais distante ou mesmo não dispor de um rio em iguais
condições, tenha se especializado na coleta de frutos.
A implantação desse sistema de intercâmbio direto de mercadorias, também conhecido
como escambo, exigia certas condições especiais para seu funcionamento: se o indivíduo "A"
fosse especializado na produção (coleta) de frutos silvestres e o indivíduo "B", na produção
(captura) de peixes, tornava-se fundamental, para ocorrer a permuta, que o indivíduo "A"
desejasse adquirir peixes e o indivíduo "B” desejasse adquirir frutos silvestres. A troca
ocorreria, portanto, de forma direta, bilateralmente, desde que houvesse interesse recíproco.
As dificuldades desse sistema são evidentes. Tornava-se imperiosa a criação de novas
condições de comércio, de maneira que as trocas pudessem ocorrer sem que dependessem
23
tanto da simultaneidade de interesses específicos. A forma encontrada foi substituir as trocas
diretas pelas trocas indiretas, estabelecendo-se como padrão de conversão, mediante
consenso, uma mercadoria ou um produto que fosse aceito por todos os indivíduos. Introduzia-
se assim um elemento responsável, em grande parte, não só pelo desenvolvimento do
comércio, como também pelas dimensões hoje assumidas pela Economia: a moeda.
A introdução da moeda no sistema econômico conduz à dissociação de cada troca em
duas operações distintas: uma compra e uma venda. A moeda por sua vez, passa a
desempenhar três funções básicas: intermediação de trocas, medida de valor e reserva de
valor.
A função de intermediação de trocas traduz-se em servir como meio de pagamento, de
aceitação geral. Reside, nessa função, a razão principal, determinante do aparecimento da
moeda, qual seja, a de facilitar o processo de circulação de bens.
A moeda é medida de valor porque estabelece uma unidade-padrão de medida, à qual
são convertidos os valores de todos os bens e serviços disponíveis na economia. Em outras
palavras, diz-se que a moeda serve como denominador comum de valores.
Considerando-se que a moeda pode ser trocada por bens ou serviços em qualquer
ocasião, sua posse constitui reserva de valor, desde o momento em que é recebida pelo seu
detentor, até ao instante em que é gasta. A retenção da moeda, como reserva de valor, traduz-
se, portanto, numa forma alternativa de guarda ou de acumulação de riqueza.
2. EVOLUÇÃO DAS FORMAS DE MOEDA
Ao se estabelecer um produto ou mercadoria como base para a troca, nasceu o
conceito básico de moeda: um instrumento facilitador das trocas que permite a medida ou a
comparação de valores. Podem ser, como o foram no passado, o trigo, o sal, o gado e os
metais. Pode ser, também, um simples pedaço de "papel pintado". Há, porém, uma forte
exigência: que seja aceito pela sociedade, consensualmente.
O estabelecimento da mercadoria-moeda possibilitava a implantação de um sistema de
intercâmbio, mas trazia consigo novas dificuldades. Por exemplo: alguém que dispusesse de
cinco sacas de trigo e desejasse comprar meio boi, como resolveria a questão?
Um primeiro complicador consistia, portanto, na indivisibilidade de certas mercadorias
ou produtos. Outro problema que surgiu de imediato foi o fato de a mercadoria-moeda ter a
possibilidade de multiplicar-se facilmente, sem o controle da sociedade.
Além disso, havia ainda a desvantagem de ser perecível, o que causava sérios
problemas para o sistema como um todo. Imagine alguém que tivesse todo o seu estoque de
moeda representado por 100 sacas de trigo e todas elas se deteriorassem. Esse indivíduo teria
zerado o seu estoque de moeda, e uma das causas poderia ser até mesmo não ter conseguido
arcar com os custos de uma acomodação adequada para o trigo.
Como alternativa, passou-se a adotar os metais preciosos como meio de troca. A
história registra o aparecimento de moedas metálicas cunhadas na Grécia entre os séculos VIII
e VII a.C. Eram mais duráveis e permitiam subdivisão com maior facilidade. Sua produção era
mais rara e escassa. Era de melhor qualidade e não apresentava os problemas das demais
mercadorias adotadas como moeda.
A utilização dos metais preciosos (ouro e prata) como moeda facilitou muito o
desenvolvimento das trocas e da circulação dos bens e serviços necessários à sociedade.
Entretanto, apresentava problemas relativos a seu valor intrínseco e a seu transporte, em
24
virtude do peso e da segurança, já que os possuidores ficavam muito mais vulneráveis ao
ataque de saqueadores.
Como os cunhadores eram geralmente ourives, que possuíam locais seguros para
guarda dos metais preciosos passou-se a adotar o costume de deixar as moedas depositadas
com eles, em troca de um comprovante de depósito, de um recibo. Esse recibo tinha, assim,
um lastro. Toda vez que se precisasse de moeda, era só trocá-lo por metal precioso. Com o
tempo, adicionou-se a esse costume o de endossá-lo, transferindo a outrem o direito de saque.
Com isso, foi eliminada a necessidade de se trocar o recibo por metal precioso a cada
operação. Surgiu, então, o princípio das cédulas com lastro.
Dessa forma, os cambistas medievais atuavam como "banqueiros", mantendo um
encaixe de 100% sobre os seus depósitos. Cobravam apenas uma comissão pela prestação do
serviço de guarda dos metais.
Observe-se que, até então, os banqueiros da época não concediam e nem tomavam
empréstimos. Não tardou muito, contudo, para que adquirissem a confiança do público e
iniciassem uma transformação na sua forma de "operação bancária". Ao verificarem que os
metais ficavam guardados em seus cofres por um longo período de tempo, sem qualquer
utilização, passaram a emitir os chamados bilhetes de banco negociáveis. Tais operacões
consistiam na emissão de recibos sem a contrapartida de um depósito em moedas, cuja
validade dependia única e exclusivamente de sua aceitação geral, como meio de pagamento,
em função da confiança do público. Essa transformação fez com que os bancos deixassem de
ser simples depositários de metais e passassem a exercer a função de emissores, surgindo a
partir daí a moeda fiduciária.
O Estado assumiu e monopolizou a emissão de moeda, uniformizando-a no espaço
geográfico de sua influência. A aceitação dessa moeda inconversível decorria do poder do
Estado em garantir sua utilização e na confiança da população nesse Estado. A garantia de
utilização da moeda é dada pelo seu curso forçado, posto que os credores eram obrigados por
lei a aceitá-la em pagamento de seus créditos.
Ao lado dessa moeda fiduciária, de emissão não lastreada, de curso forçado,
monopolizada pelo Estado, desenvolveu-se uma outra modalidade: moeda bancária ou
escritural. Essa moeda, que surgiu com o desenvolvimento dos bancos comerciais,
corresponde aos depósitos à vista, os quais possuem liquidez e equivalem à moeda de curso
legal.
3. ATIVOS FINANCEIROS
Os ativos financeiros da economia podem ser diferencidados conforme os atributos
rendimentos e liquidez. Assim, tem-se:
Ativos financeiros monetários: liquidez absoluta, rendimento zero e usados como meio de
pagamento. Ex: papel moeda em poder do público (PMPP) e depósito à vista nos bancos
comerciais públicos e privados.
Ativos financeiros não-monetários: menor grau de liquidez e rendimento. Ex: depósito de
poupança.
4. OFERTA E DEMANDA DE MOEDA
A oferta de moeda na economia é feita pelo Banco Central (BACEN) e pelos Bancos
Comerciais através das atividades de depósitos e empréstimos. A demanda por moeda é
derivada dos motivos: transação, precaução e especulação.
25
5. MEDIDA DA OFERTA DE MOEDA
A quantidade de moeda existente na economia pode ser medida com a utilização dos
chamados agregados monetários. Esses agregados são agrupados de acordo com a liquidez
dos diferentes ativos financeiros da economia. A seguir são definidos os agregados
monetários:
M0 = PMPP (notas e moedas)
M1 = M0 + depósitos à vista nas instituições financeiras bancárias.
M2 = M1 + depósitos especiais remunerados + depósitos de poupança + títulos emitidos por
instituições financeiras.
M3 = M2 + quotas de fundos de renda fixa + operações compromissadas com títulos públicos
federais.
M4 = M3 + títulos públicos federais (Selic) e títulos de emissão dos estados e municípios.
Tabela 1 - Heveres Financeiros no Brasil (R$ bilhões)
Fonte: Bacen
6. BASE MONETÁRIA
Além dos agregados monetários, existe ainda outra medida da moeda na economia que
é a base monetária. O conceito de base monetária (BM) equivale ao passivo monetário do
Banco Central que serve de lastro aos meios de pagamento e é definida por:
BM = PME + RB
- Papel Moeda Emitido (PME): meio circulante
- Reservas Bancárias (RB): contas correntes dos bancos criadores de moeda no Banco Central
26
Essas reservas bancárias são compostas por reservas voluntátias e reservas
compulsórias. A sistemática de recolhimentos compulsórios sobre os recursos à vista e a
preponderância de metas de taxas de juros resultam em valores desprezíveis de reservas
voluntárias médias. A figura 10 mostra a base monetária e os meios de pagamentos na
economia brasileira para os anos de 2004 e de 2005.
Figura 10 – Base monetária e meios de pagamentos no Brasil - 2004 e 2005
Fonte: Bacen
7. ESTRUTURA DO SFN (BRASIL)
Sistema Financeiro: conjunto de agentes e instituições responsáveis pela intermediação de
recursos financeiros entre as unidades econômicas líquidas (superavitárias) e as ilíquidas
(deficitárias).
8. ORGANIZAÇÃO DO SFN
- Subsistema normativo
- Subsistema de Intermediação
- Outras instituições
A figura 11 abaixo mostra a participação por segmentos (públicos, privados nacionais e
estrangeiras) no sistema bancário do Brasil para o período de 2002 a 2005. Além disso, veja
em anexo o número de instituições por segmento, por tipo e com maiores agências no país.
27
Figura 11- Sistema Bancário/Participação por Segmentos (Brasil)
Fonte: Bacen
9. DIFERENTES MERCADOS:
O sistema financeiro é composto por quatro diferentes mercados que são:
Mercado Monetário: onde são negociados títulos de curto prazo (Iiquidez da economia).
Mercado de Capitais: onde são negociados títulos de médio e longo prazo (necessidade de
recursos para investimento).
Mercado de Câmbio: são realizadas as transações com diferentes moedas. Participantes:
Bacen, Bancos, empresas exportadoras e importadoras.
Mercado de Crédito: tem a responsabilidade de suprir a necessidade de crédito das diferentes
atividades econômicas.
A seguir, destaca-se o mercado de crédito no Brasil. Os gráficos mostram,
respectivamente, o direcionamento do crédito para as diferentes atividades econômicas e as
taxas de juros cobradas para as pessoas físicas e pessoas jurídicas.
28
Fonte: Bacen
Fonte: Bacen
Fonte: Bacen
29
INTERMEDIAÇÃO FINANCEIRA
1. FORMAS DE FINANCIAMENTO
Existem dois tipos de agentes no sistema financeiro, aqueles que podem ser chamados
de unidades superavitárias (US) e outros que podem ser chamados de unidades deficitárias
(UD). Os primeiros suprem as necessidades de financiamento dos segundos através da
intermediação das instituições financeiras. As unidades deficitárias possuem duas formas para
obter financiamento:
Autofinanciamento: venda de algum patrimônio, por exemplo, um bem imóvel.
Financiamento externo: que pode ser direto através da venda de ações ou de títulos da dívida
e o indireto por meio de empréstimo via instituições financeiras
A pergunta que surge é por que as unidades deficitárias não optam pelo financiamento
direto? A resposta para esse questionamento está nos conceitos de custos de transação e de
informação assimétrica.
2. CRIAÇÃO E DESTRUIÇÃO DE MOEDA
O fenômeno mais importante associado ao desenvolvimento da moeda escritural
consiste na multiplicação dos meios de pagamento através das instituições financeiras
bancárias que captam depósitos à vista.
Esse fenômeno decorre do fato de ser altamente improvável que todos os depositantes
saquem seus recursos ao mesmo tempo, o que permite aos bancos comerciais emprestar parte
dos depósitos à vista por eles recebidos, mantendo encaixes bem inferiores ao volume destes
depósitos.
A faculdade de criar ou destruir moeda decorre de operações realizadas entre as
instituições financeiras bancárias — que captam depósitos à vista — e o público.
Para se distinguir uma ocorrência da outra, valemo-nos dos conceitos de haveres
monetários e haveres não-monetários.
Haveres monetários: possuem liquidez imediata — papel-moeda em poder do público e
depósitos à vista (meios de pagamento).
Haveres não-monetários: não possuem liquidez imediata, como depósitos a prazo, títulos
públicos, duplicatas e etc.
2.1. Criação de moeda:
Quando a instituição financeira bancária desconta uma duplicata - entrega ao público de
haveres monetários (moeda) e, em troca, recebe haveres não-monetários (duplicata), conforme
ilustrado na figura a seguir:
30
Figura 12 – Criação de Moeda
Instituição Financeira
Bancária Público
Haveres monetários
Haveres não-monetários
2.2. Destruição de moeda:
Quando o público quita uma duplicata – a instituição bancária entrega ao público haveres não-
monetários (duplicata quitada) e recebe haveres monetários (moeda), conforme ilustrado na
figura a seguir:
Figura 13 – Destruição de Moeda
Instituição Financeira
Bancária Público
Haveres não-monetários
Haveres monetários
Exemplos de criação e de destruição de moeda:
Governo Federal deposita impostos arrecadados do público no Bacen (D);
Exportadores trocam US$ por R$ no Bacen (C);
Indivíduo resgata sobre poupança, com transferência do saldo para a conta corrente no banco
comercial (C);
Indivíduo adquire quotas de um fundo de ações sacando sobre seus depósitos à vista (D);
Indivíduo efetua um depósito à vista em um banco comercial (N).
3. MULTIPLICADOR BANCÁRIO
As instituições financeiras que captam depósitos à vista podem multiplicar os meios de
pagamentos através das operações de empréstimos.
Multiplicador Simples
k = 1/R
k = magnitude do efeito multiplicador
R = alíquota de recolhimento bancário
Exemplo:
R = 0,25 Temos que k = 1/0,25 = 4
Se DV= R$1.000,00, o efeito multiplicador fará com que o volume de meios de
pagamentos passe a ser de R$ 4.000,00.
31
Multiplicador Elaborado:
k = 1/C+D(R1+R2)
C = PMPP/M1
D = DV/M1
R1 = CX/DV
R2 = RB/DV
Onde:
PMPP = papel moeda em poder do público
DV = depósitos à vista
CX = caixa dos bancos comerciais
RB = reservas bancárias (voluntárias e compulsórias)
4. POLÍTICA MONETÁRIA
Refere-se ao processo de oferta de moeda na economia, com seus mecanismos de
transmissão. A oferta primária fica a cargo da autoridade monetária (AM), e sua “multiplicação”
se dá pela ação dos bancos comerciais.
O controle da oferta de moeda pode se dar pelo lado da:
- oferta (direta e indiretamente) ou
- demanda (tornando o dinheiro mais caro para o público).
4.1. Instrumentos de política monetária
Operações de mercado aberto:
Compra ou venda de títulos, de forma definitiva ou compromissada, para condicionar os
volumes de reservas bancárias e as taxas básicas de juros. As operações definitivas alteram a
posição de carteira, ou de propriedade, das partes envolvidas. As operações compromissadas
ou com compromisso de recompra/revenda ou de financiamento de títulos alteram a posição de
custódia, ou de liquidez, das partes envolvidas.
Recolhimentos compulsórios:
Parcelas de algumas modalidades de captação que as instituições financeiras devem manter
junto a Autoridade Monetária (Bacen) a fim de condicionar a alavancagem de operações ativas
e a estrutura de custos. Os recolhimentos podem ser exigidos em espécie, que serão
remunerados ou não remunerados, ou em títulos.
Recolhimentos compulsórios: estrutura no Brasil
- Anterior ao Plano Real:
Recursos à vista: 40% em espécie, não remunerado
Depósitos de poupança : 15% em espécie, remunerado
- Em março de 1999:
Recursos à vista : 75% em espécie, não remunerado
Depósitos de poupança : 15% em espécie, remunerado
Depósitos a prazo : 30% em títulos
FIF-curto prazo : 50% em espécie, não remunerado
FIF-30 dias : 5% em espécie não remunerado
- Atual (outubro/2003):
Recursos à vista : 45% em espécie, não remunerado
Depósitos de poupança : 15% em espécie, remunerado
Depósitos a prazo: 15% em títulos.
32
Redesconto
O Bacen pode suprir as necessidades de financiamento dos bancos comerciais através
de empréstimos. A taxa cobrada por esses empréstimos mais o prazo para o seu pagamento
constitui o que é chamado de taxa de redesconto. Quando o Bacen quer ser punitivo, aumenta
a taxa e reduz o prazo de pagamento.
Quadro 3 – Resumo dos Instrumentos de Política Monetária
Instrumentos Oferta monetária Taxas de juros
1. Recolhimento Compulsório
- Aumenta a taxa
* reduz a taxa
- reduz
* aumenta
- aumenta
* diminui
2. Redesconto
- aumenta juros, reduz prazo
* reduz juros, aumenta prazo
- reduz
* aumenta
- aumenta
* reduz
3. Open Market
- Venda de títulos
* Compra de Títulos
- reduz
* aumenta
- aumenta
* reduz
4. Operações de Crédito
- Restringe
* Amplia
- Reduz
* amplia
- aumenta
*reduz
As Políticas Monetárias podem ser chamadas de restritivas ou de expansionistas. São
restritivas quando reduzem a oferta monetária e encarecem os empréstimos. São
expansionistas quando aumentam a oferta monetária e barateiam os empréstimos.
Questões Conceituais:
1. Dados os seguintes agregados monetários (em mil R$):
Papel moeda emitido (PME) 1.100
Papel moeda em poder do público (PMPP) 600
Dep. a vista do público nos BC 1.400
Reservas dos BC no Bacen
- Voluntárias 100
-Compulsórias 400
Depósito em poupança 200
Quotas de fundo de renda fixa 150
Títulos públicos federais (Selic) 430
a) Qual a base monetária ?
b) Qual o total do M1 ?
c) Qual o total do M2 ?
c) Qual o total do M3 ?
c) Qual o total do M4 ?
2. Quais são os diferentes mercados do sistema financeiro? Explique.
3. Uma empresa deficitária possui duas opções de financiamento. Quais são essas opções? Por que a
intermediação financeira é a forma mais utilizada de financiamento pelos agentes econômicos
deficitários? Comente.
4. Os ativos financeiros da economia são diferenciados em duas categorias conforme duas
características. Diga quais são as características.
5. Nas afirmações abaixo, diga quando ocorre criação (C), destruição (D) de moeda:
( ) Governo Federal deposita taxas e impostos arrecadados de empresas no Bacen;
( ) Importadores trocam R$ por US$ no Bacen;
( ) Indivíduo transfere saldo da conta corrente para a conta de poupança no banco comercial;
33
( ) Empresa adquire quotas de um fundo de ações sacando sobre seus depósitos à vista;
( ) Empresa efetua um depósito à vista em um banco comercial.
( ) indivíduo leva ao banco uma certa quantia em unidades monetárias e efetua um depósito á vista.
( ) Indivíduo leva ao banco uma certa quantia em unidades monetárias e efetua um depósito à prazo.
( ) Empresa leva ao banco uma duplicata para descontar, recebendo a inscrição de um depósito à vista.
( ) Banco compra cambiais de um exportador.
( ) Banco vende divisas a um importador.
( ) Banco compra títulos da dívida pública possuídos pelo público.
( ) Banco vende um imóvel a uma pequena empresa recebendo o pagamento à vista em dinheiro.
( ) Banco aumenta seu capital vendendo ações ao público.
6. Dos instrumentos que o Bacen pode utilizar para controlar a oferta de moeda na economia, qual é o
mais punitivo para os bancos. Comente.
7. Coloque falso (F) ou verdadeiro (V), e justifique quando falso:
( ) Quando o Bacen aumenta a taxa de recolhimento compulsório sobre os DV dos bancos comerciais,
a taxa de juros reduz;
( ) Se o Bacen diminui os juros e aumenta o prazo na operação de redesconto, a oferta monetária é
reduzida e a taxa de juros também cai.
( ) Se o Governo precisa reduzir a quantidade de oferta de moeda na economia, o Bacen pode
comprar títulos públicos que estão nas mãos do público.
( ) A taxa de juros pode ser reduzida através da expansão nas operações de crédito por parte do
Bacen.
( ) A oferta de moeda e a taxas de juros são reduzidas através de uma política monetária expansionista.
( ) Quanto maior a taxa de recolhimento compulsório, maior o multiplicador bancário simples.
( ) O multiplicador bancário elaborado varia negativamente em relação à taxa de reservas dos bancos e
positivamente em relação à taxa de retenção do público.
( ) A velocidade renda da moeda é definida pela relação entre o PIB e a quantidade de moeda (M).
( ) Quanto maior for a taxa de inflação numa economia, menor será a velocidade-renda da moeda.
8. Dados os seguintes agregados monetários (em R$ milhões):
* Caixa, em moeda corrente, nos Bancos Comerciais 95
* Papel Moeda Emitido 200
* Depósitos à vista do público nos Bancos Comerciais 150
* Depósitos à vista dos Bancos Comerciais
Voluntários 40
Compulsórios 30
* Títulos federais, em poder do resto do mundo 400
* Depósitos na Poupança, em poder do resto do mundo 250
* Depósitos à prazo, em poder do resto do mundo 150
a. Qual o valor da Base Monetária?
b. Qual o valor do M1, M2, M3 e M4 ?
9. A oferta de moeda pode dar-se pelo Bacen ou pelos Bancos Comerciais, sendo este último dado pelo
mecanismo do multiplicador monetário. Se R = 0,75, então o valor do multiplicador simples na economia
será de..................... Se o montante inicial em depósito a vista é de R$ 4.000,00, qual será o valor
multiplicado.
10. Como se dividem os agregados monetários no Brasil. Explique cada um deles.
11. Quais as funções principais que o Banco Central exerce na política econômica.
12. A elevação da taxa dos depósitos compulsórios dos bancos comerciais junto as autoridades
monetárias diminuiu o valor do multiplicador dos meios de pagamentos porque:
a. ( )diminui o saldo do papel-moeda emitido
b. ( ) diminui o saldo do papel-moeda em circulação
c. ( )diminui o saldo do papel-moeda em poder do público
d. ( )diminuem os depósitos à vista nos bancos comerciais
e. ( )diminuem os recursos dos bancos comercias para empréstimos ao público.
34
13. Demanda por moeda para ____________: as pessoas mantêm dinheiro porque isso lhes permite
comprar e vender bens com facilidade. Demanda por moeda para ________________: as pessoas
mantêm dinheiro porque ele é mais seguro que outros ativos, já que o preço de ações, títulos e imóveis
pode flutuar muito. Demanda de moeda para _______________: ficando com mais dinheiro as pessoas
podem enfrentas melhor as despesas imprevistas.
a)transação – especulação – precaução
b)precaução – especulação – transação
c)especulação – transação – precaução
d)precaução – transação – especulação
e)nenhuma das anteriores
14. O sistema financeiro nacional constituído do mercado monetário, mercado de crédito, mercado de
capitais e mercado cambial, é usualmente subdividido em 2 subsistemas: o _______________ e o
__________________. O primeiro congrega as autoridades monetárias, responsável pela disciplina
operacional e pela liquidez do sistema. O segundo congrega as instituições bancárias e não bancárias.
a) normativo – cambial
b) intermediação – normativo
c) intermediação – cambial
d) normativo – intermediação
e) nenhuma das anteriores
15. O encaixe próprio dos bancos (parcela dos depósitos que é mantida em caixa) é um dos freios à
multiplicação infinita da moeda escritural. Mas o freio maior é o recolhimento compulsório que o Banco
Central exige dos bancos comerciais. Quanto ___________ forem as taxas voluntárias e compulsórias,
__________________seu efeito multiplicador.
a)maiores – maior será
b)menores – menor será
c)maiores – menor será
d)menores – inalterado será
e)nenhuma das anteriores
16. As operações entre o público e o setor bancário podem criar ou destruir os meios de pagamento.
Entre as operações a seguir relacionadas, qual delas é responsável pela criação de meios de
pagamento?
a) pessoas realizam depósitos a prazo nos bancos
b) bancos vendem ao público, mediante pagamento à vista, em moeda, títulos de diversas espécies
c) saque de cheques nos caixas dos bancos
d) empresas levam aos bancos duplicatas para desconto, recebendo a inscrição de depósitos à vista
17. O Banco Central do Brasil (Bacen) tem, entre suas responsabilidades:
a) atuar como banco do governo federal e renegociar a dívida externa brasileira
b) aceitar depósitos, conceder empréstimos ao público e controlar os meios de pagamento do país
c) emitir papel-moeda, fiscalizar e controlar os intermediários financeiros, supervisionar a compensação
de cheques
d) executar as políticas monetária e fiscal do governo
e) fiscalizar empresas privadas e públicas
18. Entende-se por operações de mercado aberto, especificamente:
a) concessão de empréstimos, por parte dos bancos comerciais, a empresas e consumidores
b) concessão de empréstimos, pelo Banco Central, a bancos comerciais
c) venda de ações, em bolsa, das empresas ao público em geral
d) atividade do Banco Central na compra ou venda de títulos
e) restrições às operações de crédito ao consumidor
19. A principal função da reserva compulsória sobre os depósitos bancários, como instrumento de
política monetária, é:
a) permitir ao governo controlar a demanda de moeda
b) permitir as autoridades monetárias controlar o montante de moeda bancária que os bancos comerciais
podem criar
35
c) impedir que os bancos comerciais obtenham lucros excessivos
d)forçar os bancos a manter moeda ociosa no sentido de cobrir as necessidades de caixa do banco
central
e) cortar subsídios governamentais às empresas privadas
20. Para reduzir o volume de meios de pagamentos, o Banco Central deve:
a) elevar a taxa de redesconto
b) comprar títulos da dívida pública
c) elevar a emissão de papel-moeda
d) reduzir a reserva compulsória dos bancos comerciais
e) reduzir a taxa de juros para desconto de duplicatas
Questões Aplicadas:
1. O que aconteceria com os agregados monetários M1, M2, M3 e M4 (medidas da moeda) numa
economia que estivesse praticando uma taxa de juros reais de 9% ao ano? E o que aconteceria se a
economia passasse a conviver com altas taxas de inflação? Explique.
2. Do total de crédito direcionado para as atividades econômicas nos de 2004 e 2005, a maior parcela
ficou com as pessoas físicas. De que forma essa distribuição de crédito pode afetar o crescimento futuro
da economia? Argumente.
3. O Bacen reduziu a taxa de recolhimento compulsório sobre os DV dos bancos comerciais de 75%
(março/1999) para 45% (outubro/2003). Essa redução foi possível graças ao crescimento econômico da
economia?
36
CAPÍTULO 3 – INFLAÇÃO
O que veremos?
Definição e Cálculo
Teorias Explicativas
Mensuração da Inflação no Brasil
Planos de Estabilização
INFLAÇÃO
1. SITUAÇÕES POSSÍVEIS DE VARIAÇÃO DOS PREÇOS
Inflação = aumento persistente no nível geral de preços;
Desinflação = redução ou a eliminação da inflação;
Deflação = redução no nível da atividade econômica (estagnação – Ex. anos 30), de queda
generalizada dos dispêndios e dos preços;
Reflação = movimento de recuperação de processos deflacionários depressivos.
Situações Possíveis
INFLAÇÃO
DEFLAÇÃO REFLAÇÃO
DESINFLAÇÃO
LINHA DE
ESTABILIDADE
37
2. TEORIAS DA INFLAÇÃO
flação de demanda
quando há um excesso de demanda agregada.Quando a economia funciona a
pleno
flação de custos (Ou inflação de oferta)
Ocorre quando há variação dos preços de itens com alta participação no processo
inflação estruturalista (Cepal)
Os pensadores da Comissão Econômica para a América Latina (CEPAL) afirmam que
as cau
sociada ao pouco dinamismo das exportações (X) - (baixa
portações
rcado
flação Inercial
Os mecanismos de indexação formal (contratos, aluguéis, salários) e informal (reajustes
de pre
indexação formal e informal
feitos da Inflação
feito Oliveira Tanzi: mostra que a inflação corrói o montante de arrecadação.
dependem
í is su riores o au ento d
rre
In
Ocorre
emprego, a oferta agregada não tem como se expandir de forma a acompanhar o
crescimento da demanda. O ajuste da oferta não se dá via aumento das quantidades, mas sim,
via aumento dos preços.
In
produtivo (aumento salarial, desvalorização cambial, quebra de safra, reajuste de tarifas
públicas, etc...), que leva a um aumento dos custos das empresas que é em alguma medida
repassado para os preços finais.
A
sas estruturais da inflação são:
- oferta de alimentos inelástica
- rigidez das importações (M) as
relação de trocas)
- substituição de im
- estrutura oligopolística no me
3
In
ços no comércio, indústria, tarifas públicas) provocam a perpetuação das taxas de
inflação anteriores, que são sempre repassadas aos preços.
Mecanismos:
- propagação:
- aceleração: choques de oferta
E
E
Efeitos sobre a distribuição de renda: redução do poder aquisitivo das classes que
de rendimentos fixos, que possuem prazos legais de reajuste.
Efeitos sobre o balanço de pagamentos: taxas de inflação em n ve pe a m e
preços internacionais encarecem o produto nacional relativamente ao produzido no exterior.
Efeitos sobre o mercado de capitais: com inflação, deteriora-se o valor da moeda e oco
desestímulo à aplicação de recursos no mercado de capitais financeiros. As aplicações em
cadernetas de poupança cedem lugar para a aplicação em recursos de bens de raiz, como
terras e imóveis.
3
Para uma discussão sobre a inflação inercial ver: Pereira (1996). A Inflação decifrada. Revista de Economia
Política, 16(64): 20-35.
38
3. INFLAÇÃO E NÚMEROS ÍNDICES
A inflação é o aumento generalizado dos preços de uma economia. É calculada em
função
produtos (carne e batata), uma POF identificou que o consumo
30 kg de batata.
mo o mês seguinte, tem-se:
eríodo base (t0):
o: 10 Kg * $1/Kg = $10
15
3
eríodo seguinte t + 1
stáveis), então 10 * 1 = 10
30
úmeros Índices
É uma medida estatística idealizada para mostrar as variações de uma variável, ou de um
grupo d
uando o número-índice representa uma comparação para um bem ou produto individual, é
chamad
étodo agregativo ponderado
s índices agregados de preços são geralmente ponderados segundo as quantidades q dos
bens. O
dice de Laspeyres
um dos mais populares índices agregado de preços, no qual os preços são ponderados
pelas q
A fórmula é:
do perfil de consumo de uma certa população (POF), que determina a ponderação de
“cestas de bens e serviços”.
Exemplo: considerando dois
médio de carne era de 40% e de batata 60%.
A cesta básica mensal inclui 10 kg de carne e
Considerando dois períodos de tempo, t0 como mês base e t1 co
P
Carne: $ 1/Kg, entã
Batata: 0,50/Kg, então: 30 Kg * 0,50/Kg = $
Cesta (ponderada) = (10*40%) + (15*60%) = $1
P
Carne: $1,00 (preços e
Batata: $1,00 (aumento de 100%), então: 30 * 1 =
Cesta (ponderada): (10*40%) + (30*60%) = $22
Variação: (22-13)/13 = 69%
N
e variáveis, correlacionados ao tempo, à localização geográfica, ou a outras características
como rendimento, profissão, Uma coleção de números índices de diversos anos, localidades, e etc.,
é frequentemente denominada série de índices.
Q
o número-indice simples (ou relativo). Quando o número-indice foi construído para um
grupo de bens, é chamado número-indice agregado ou composto.
M
O
s exemplos desse métodos são os índices de Laspeyres e o de Paasche.
Ín
É
uantidades associadas com o ano-base antes de serem somados.
0 0
1 0
100
p q
IL
p q
×
= ×
×
Onde:
0
p = preço no período inicial;
1
p = preço no período atual;
0
q = quantidade no período inicial;
O índice de Laspeyres pondera preços (p) em duas épocas, inicial (0) e atual (1),
tomand
1
q = quantidade no período atual.
o como pesos quantidades (q) arbitradas para estes insumos na época inicial.
39
Como essas quantidades são consideradas adequadas à época inicial e não à época
atual, admite-se que o numerador possa se apresentar super dimensionado e assim o índice
de Laspeyres apresentar tendência de elevação.
Índice de Paasche
Este índice usa as quantidades do ano dado como pesos.
A fórmula é:
0 1
1 1
100
p q
IP
p q
×
= ×
×
O índice de Paasche pondera preços (p) em duas épocas, inicial (0) e atual (1),
tomando como pesos quantidades (q) arbitradas para estes insumos na época atual.
Como essas quantidades são consideradas adequadas à época atual e não à época
inicial, admite-se que o denominador possa se apresentar, eventualmente, super dimensionado
e assim o índice de Paasche apresentar tendência a rebaixamento.
Aplicação dos Números Índices
Para comparar os custos de alimentos ou de vida, em uma cidade, durante um ano, com os
de um ano anterior, ou a produção de aço, durante determinado ano, em uma região do país, com a
de outra.
Existem vários índices de preços que são calculados por instituições diferentes. Por
exemplo, o Índice Geral de Preços (IGP) é calculado pela Fundação Getúlio Vargas do Rio de
Janeiro. Índice Nacional Preços ao Consumidor (INPC) é calculado pela Fundação IBGE. Veremos
a seguir os números índices que são usados no Brasil para medir a inflação.
4. INDICADORES DE INFLAÇÃO NO BRASIL E NO RS
Vários são os indicadores de inflação adotados no Brasil. A tabela abaixo sumariza as
principais características dos indicadores calculados no Brasil.
Tabela 2 - Estrutura Básica dos Indicadores
40
O mapa a seguir mostra as regiões metropolitanas que são alvo para o cálculo do índice
de preço ao consumidor (IPC).
Mapa 1 - Regiões Metropolitanas e IPC
4.1 Diferença entre os Principais Índices
IPCA- IBGE: Calculado desde 1980, semelhante ao INPC, porém refletindo o custo de vida
para famílias com renda mensal de 1 a 40 salários mínimos. A pesquisa é feita em 11 regiões
metropolitanas. Foi escolhido como alvo das metas de inflação ("inflation targeting") no Brasil.
INPC-IBGE: Índice Nacional de Preços ao Consumidor, média do custo de vida nas 11
principais regiões metropolitanas do país para famílias com renda de 1 até 8 salários mínimos.
IGP- FGV:É uma média ponderada do índice de preços no atacado (IPA), com peso 6; de
preços ao consumidor (IPC) no Rio e SP, com peso 3; e do custo da construção civil (INCC),
com peso 1. Usado em contratos de prazo mais longo, como aluguel.
IGP-M (FGV): Metodologia igual à do IGP-DI, mas pesquisado entre os dias 21 de um mês e
20 do seguinte. O IGP tradicional abrange o mês fechado. O IGP-M é elaborado para contratos
do mercado financeiro.
IGP-10 (FGV): Elaborado com a mesma metodologia do IGP e do IGP-M. A única diferença é o
período de coleta de preços: entre o dia 11 de um mês e o dia 10 do mês seguinte.
IGP-DI (FGV): Reflete as variações de preços de todo o mês de referência. Formado pelo IPA
(Índice de Preços por Atacado) e IPC (Índice de Preços ao Consumidor).
41
INCC (Índice Nacional do Custo da Construção), com pesos de 60%, 30% e 10%,
respectivamente. Apura as variações de preços de matérias-primas agrícolas e industriais no
atacado e de bens e serviços finais no consumo.
IPC- Fundação Instituto de Pesquisas Econômicas (Fipe): Pesquisado no município de São
Paulo. Reflete o custo de vida de famílias com renda de 1 a 20 salários mínimos. Divulga
também taxas quadrissemanais.
ICV- Departamento Intersindical de Estatística e Estudos Sócio-Econômicos (Dieese):
Medido na cidade de São Paulo. Reflete o custo de vida de famílias com renda média de R$
2.800 (há também índices para a baixa renda e a intermediária).
INCC- Índice Nacional do Custo da Construção: Um dos componentes das três versões do
IGP, o de menor peso. Reflete o ritmo dos preços de materiais de construção e da mão-de-obra
no setor. Utilizado em financiamento direto de construtoras/incorporadoras
CUB - Custo Unitário Básico: Reflete o ritmo dos preços de materiais de construção e da
mão-de-obra no setor. Calculado por sindicatos estaduais da indústria da construção,
chamados de Sinduscon, e usado em financiamentos de imóveis.
4.2 Instituições que calculam a inflação no RS
O Centro de Estudos e Pesquisas Econômicas (IEPE/UFRGS) elabora o Boletim
Econômico (IEPE-UFRGS) mensalmente com o objetivo de:
* Índice de Preços ao Consumidor (IPC-IEPE);
* Custo da Cesta Básica da Região Metropolitana de Porto Alegre (RMPA).
Indicadores Econômicos
(IEPE-UFRGS) - 2006
Índice de Preço ao Consumidor (IPC)
Fev Mar Abr
Número Índice 177,22 176,58 177,53
Variação % -0,51 -0,36 0,54
Cesta Básica (RMPA)
Fev Mar Abr
Custo Total (R$) 554,10 545,72 549,59
Variação % -1,78 -1,51 0,71
42
5. INFLAÇÃO NO BRASIL
Inflação no Brasil (1944-2006)
-10
0
10
20
30
40
50
60
70
80
90
1944
02
1946
02
1948
02
1950
02
1952
02
1954
02
1956
02
1958
02
1960
02
1962
02
1964
02
1966
02
1968
02
1970
02
1972
02
1974
02
1976
02
1978
02
1980
02
1982
02
1984
02
1986
02
1988
02
1990
02
1992
02
1994
02
1996
02
1998
02
2000
02
2002
02
2004
02
2006
02
IGP
-
DI
(%
a.m.)
Plano Real
Choques
Heterodoxos
Crise da Dívida
Inflação no Brasil na década de 1980
(IGP-DI (% a.m.))
-10
0
10
20
30
40
50
60
1980
01
1980
05
1980
09
1981
01
1981
05
1981
09
1982
01
1982
05
1982
09
1983
01
1983
05
1983
09
1984
01
1984
05
1984
09
1985
01
1985
05
1985
09
1986
01
1986
05
1986
09
1987
01
1987
05
1987
09
1988
01
1988
05
1988
09
1989
01
1989
05
1989
09
Plano Cruzado
Plano Bresser
Plano Verão
Inflação nas eras Collor, FHC e Lula
(IGP-DI %a.m.)
-5
5
15
25
35
45
55
65
75
1990
01
1990
07
1991
01
1991
07
1992
01
1992
07
1993
01
1993
07
1994
01
1994
07
1995
01
1995
07
1996
01
1996
07
1997
01
1997
07
1998
01
1998
07
1999
01
1999
07
2000
01
2000
07
2001
01
2001
07
2002
01
2002
07
2003
01
2003
07
2004
01
2004
07
2005
01
2005
07
2006
01
2006
07
Plano Collor
Era FHC
Era Lula
FONTE: Prof. Solange Marin a partir de dados do IPEADATA – www.ipeadata.gov.br
43
5.1. Causas Básicas da Inflação Brasileira
As principais causas da inflação na economia brasileira são: a questão distributiva, o
déficit do setor público e seu financiamento e o mecanismo de indexação (formal e informal).
5.2. Inflação no Brasil e as Correntes Econômicas
Correntes Causas Principais Políticas Antiinflacionárias
Monetarista
* Desequilíbrio do setor
público (déficit e a dívida
pública provocam descontrole
monetário, causando inflação
de demanda)
* Ajuste fiscal
(para reduzir déficit e dívida
pública, via reformas fiscal,
previdenciária, privatização)
* Controle Monetário
(juros e moedas)
* Liberalização do comércio
internacional
Inercialista
* Indexação generalizada
(formal e informal)
* Dexindexação
(para apagar memória ou
inércia inflacionária, via
congelamento de preços,
salários e tarifas – Planos
Cruzado, Bresser – ou troca
de moeda – Plano Real)
Estruturalista
* Conflitos distributivos
( pressões de margens de
lucro, pressões salariais,
pressões de tarifas e preços
públicos provocam inflação de
custos)
* Controle de preços de
oligopólio
* Reformas estruturais
5.3. A Inflação no Brasil e os Programas de Estabilização
1946-58: Inflação de crédito e estrutural
1959-63: Inflação predominantemente fiscal
1964-67: Aplicação de controles ortodoxos
1968-79: Inflação reprimida
1980-1985: Inflação de movimentos inerciais
1986-94: Fase dos choques heterodoxos
1994-2006: O real, a volta à ortodoxia e a estabilização.
5.4. Planos de Estabilização
O Plano Cruzado (28/02/1986)
A inflação era tida como inercial. O diagnóstico era de que a inflação tinha caráter
autônomo, sustentado pela indexação formal e informal da economia. Houve a utilização de
instrumentos heterodoxos para a eliminação da memória inflacionária (inércia inflacionária):
Medidas:
1. introdução de nova moeda: reforma monetária, com o cruzado – (000)
2. congelamento de preços por prazo indeterminado ao nível de 28/02.
3. conversão de salários: além do valor real médio, concedido um abono de 8%.
4. conversão de aluguéis, prestação do sistema financeiro e mensalidades escolares pelo
princípio da média.
5. Desindexação:
44
5.1 proibição de clausula de indexação: proibição de correção monetária para contratos
inferiores a um ano e para contratos maiores de um ano, reajuste conforme a OTN em
cruzados;
5.2 indexação de salários: escala móvel, salários reajustados toda vez que a inflação
atingisse a casa dos 20%;
6 tablitas: tabela de conversão diárias de valores em cruzeiros para cruzados.
Conseqüências:
1 parte dos recursos foram destinados para a compra de imóveis e reativação da produção;
2 reativação do consumo via salário móvel, seguro-desemprego e abono;
3 viver de renda ficou difícil porque caíram as taxas de juros (teve até taxa negativa);
4 taxa de inflação caiu;
5 empresas introduziram inovações organizacionais tais como just-in-time e abertura de novas
firmas;
6 houveram conflitos entre produtores e fornecedores e a conseqüente falta de produtos;
7 não houve discussão quanto ao prazo do congelamento.
O congelamento de preços foi peça fundamental e a inflação caiu nos primeiros meses.
Houve explosão do consumo devido ao aumento do poder de compra do salário, a
despoupança em função da desilusão monetária, a queda nas taxas de juros e ao consumo
reprimido dos anos de recessão e ao congelamento de alguns preços defasados aos custos.
O excesso de demanda reforçada pela expansão da oferta de moeda além do
incremento natural da demanda provocada pela desinflação abrupta. Houveram taxas de juros
negativas favoráveis a inflação zero. Esforços posteriores para uma política monetária mais
restritiva e o aumento da taxa de juros encontrariam oposição política.
Houve reconhecimento da magnitude do desequilíbrio fiscal, pois o esperado aumento
na receita do governo, devido a eliminação da erosão da inflação que agia sobre a arrecadação
dos impostos (efeito Tanzi) não se materializou no percentual e no tempo previstos. Quando
ocorreu o aumento da receita, ele foi compensado pelo aumento nos gastos. No período final
ou descongelava-se preços ou desacelerava-se o produto através do corte da demanda
agregada.
O ano de 1986 foi marcado pela redução drástica da inflação, após o congelamento de
preços decretado pelo Plano Cruzado, e uma violenta expansão do consumo, que
determinaram novamente a boa performance em termos de crescimento econômico (8,3%).
O crescimento do consumo foi explicado por várias razões: transferência de renda real
aos trabalhadores (aumento de salário real), fim da “ilusão monetária” com fuga dos ativos
financeiros, expansão monetária e creditícia etc. Entretanto, foi também o responsável por
vários problemas na economia e pela volta da inflação. Dentre os problemas, destacavam-se a
crise de abastecimento, a presença do ágio como forma de burlar o controle de preços e outras
formas travestidas de inflação, bem como uma profunda crise cambial.
A crise cambial, em decorrência da redução do saldo na balança comercial e da piora
nas contas de capital, com profunda queima de reservas para a sustentação do plano,
desembocou na moratória de fevereiro de 1987 como forma de estancar a perda de divisas.
Foram feitos ajustes no Plano Cruzado, como pode ser visto a seguir:
Cruzadinho (07/1986 – 10/1986)
Elaboração de um pacote fiscal para diminuir o consumo. Foram criados o sistema de
empréstimo compulsórios e novos impostos indiretos sobre a gasolina (28%) e automóveis
(30%). Mas, esse pacote teve pouca eficácia para conter o consumo. Ao contrário, a
expectativa do descongelamento deu novo impulso à demanda. A inflação oficial caiu, porém
45
não refletia a inflação real da economia devido aos ágios, ao desabastecimento e à introdução
de produtos novos. Após o mês de setembro o saldo da balança comercial começa a refletir o
excesso de demanda interna e a queda nas exportações.
Cruzado II (11/1986 – 06/1987)
Um pacote fiscal visando o aumento da arrecadação do governo em 4% do PIB via
reajuste de alguns preços públicos e aumento de impostos indiretos. Porém, o incremento nos
recursos do governo através de preços públicos mais elevados foi desviado para o gasto com
produtos e não com o aumento de poupança. Isso reativou a inflação e aumentou o salário via
gatilho, o que por sua vez causou a explosão da inflação.
Segundo Celso Furtado: a inflação inercial é subproduto das outras e a inflação
brasileira reflete em parte um conflito distributivo de renda, em que o governo sempre foi o
beneficiário, pois recorria à inflação por não ter meios de se autofinanciar adequadamente
através da política fiscal.
Plano Bresser (12/06/1987)
O Plano Bresser não tinha por objetivo a inflação zero, mas promoveu o choque
deflacionário com a supressão da escala móvel de salários. Os objetivos eram sustentar a taxa
de inflação a níveis mais baixos e reduzir o déficit público. Foi instituída uma nova base de
indexação salarial, a unidade referencial de preço (URP), ou seja, a cada três meses seriam
pré-fixados os percentuais de reajuste para os três meses subseqüentes; com base na inflação
média dos três precedentes.
O gatilho foi mantido, porém ampliava-se a defasagem entre a observação da taxa de
inflação e seu repasse aos salários. Os preços foram congelados por três meses ao nível de
12/06/1987, mas antes foram aumentados os preços públicos e administrados. Também não
ocorreu a reforma monetária.
Quando o Plano Bresser entrou em vigor, em junho de 1987, houve a mudança no
indexador da poupança de Obrigação do Tesouro Nacional (OTN) para a Letra do Banco
Central (LBC). De acordo com as novas regras, que passaram a valer na época, foi
determinado que, entre os dias 1º e 15 de junho de 1987, a poupança seria remunerada pela
variação OTN e, a partir de então, pela LBC. Acontece que os bancos remuneraram o mês
todo usando como indexador a LBC, que teve variação 18,02% no período, bem menor que a
variação da OTN, de 26,06%. É exatamente a diferença de 8,04 pontos porcentuais de
remuneração que atualmente o poupador daquela época tem direito.
O Plano Cruzado teve como política de combate a inflação o aumento da demanda
agregada num contexto de crescimento econômico, o que terminou com pressão sobre
inflação.
O Plano Bresser objetivava conter a inflação com a redução da demanda num contexto
de desaceleração mantendo o crescimento econômico com o redirecionamento da oferta para
exportações. O plano incorporou ingredientes inutilizados no Cruzado tais como a preocupação
com a taxa de juros, a taxa de câmbio, o déficit público e acordo com o FMI. Porém, acreditava
que a sociedade agia de forma irracional. O plano foi uma tentativa de debelar a inflação que,
sem o apoio popular do plano anterior, teve acertos e erros.
A volta da inflação levou à adoção, em 1987, de políticas de cunho mais ortodoxo,
mesmo com a presença de novo plano em junho, o Plano Bresser, que possuía maior
preocupação em conter a demanda interna e evitar problemas no front externo. Com a
característica recessiva da nova política econômica, esse ano apresentou profunda queda na
taxa de crescimento, que situou-se em 3,6%.
46
Plano Verão (14/01/1989)
Em 1988 e 1989, a política econômica também apresentou caráter errático: predomínio
da ortodoxia em 1988 e tentativa de acordo social no final desse ano; adoção do Plano Verão
em janeiro de 1989 (que mesclou elementos heterodoxos e ortodoxos), e a não política (ou
"política do arroz com feijão") do final do governo Sarney. Com isso, as taxas de crescimento
econômico apresentaram oscilação, com estagnação em 1988 e crescimento de 3,6% em
1989. As principais medidas do plano foram o congelamento de preços indeterminado e a
reforma monetária com a introdução do cruzado novo (000).
A principal característica de todo o governo Sarney foi um grande descontrole das
contas públicas: aumento nos déficits operacionais e crescimento do endividamento interno
(cuja necessidade de rolagem inflexibilizava a taxa de juros) a prazos mais curtos, com giro
diário. Isso levou à adoção de uma política que visava a sustentação de taxas de juros reais
elevadas, rompendo a possibilidade de controle da oferta monetária. Verificou-se a ausência de
qualquer mecanismo de política econômica, pois tanto a política fiscal como a monetária
tornaram-se prisioneiras da rolagem da dívida interna. Isso tudo foi acompanhado de uma
trajetória ascendente das taxas de inflação, que chegou no final do governo Sarney à taxa de
80% mensais.
Plano Collor (16/03/1990)
O governo Collor também tinha como preocupação básica o combate à inflação. O
diagnóstico sobre as causas da inflação centrava-se na alta liquidez dos ativos financeiros, que
inviabilizava a condução da política monetária e qualquer tentativa de estabilização, ao permitir
a rápida conversão dos ativos em demanda por bens e serviços e ativos reais. Além disso,
deveria ser resolvida a questão do déficit e da dívida pública, o que não seria obtido apenas
através do ajuste do fluxo, redução dos gastos e elevação das receitas, mas envolveria um
ajuste patrimonial.
Assim, o Plano Collor realizou ampla reforma monetária, cujo elemento central foi o
confisco da liquidez e o alongamento compulsório da dívida pública. Além disso, buscou uma
reforma fiscal centrada no Imposto sobre Operações Financeiras, no Imposto de Renda e no
combate à sonegação, com base na eliminação dos títulos ao portador (inclusive cheques) e na
redução de gastos públicos, com base na eliminação dos subsídios e diminuição dos juros. A
expectativa era transformar um déficit de 8% do PIB em superávit da ordem de 2% do PIB. A
principal medida foi o confisco de ativos financeiros com o objetivo de drástica redução da
liquidez da economia. Esse confisco estava ancorado na MP 168 que bloqueava 70% do M4.
Pretendia-se retomar a capacidade de fazer a política monetária e a elaboração de programas
de abertura comercial e de privatização de empresas estatais.
Além desses pontos, iniciou-se um conjunto de reformas estruturais no sentido
liberalizante, constituídas de maior abertura comercial, para expor as empresas brasileiras à
concorrência internacional, à privatização das empresas estatais e à maior abertura ao capital
estrangeiro.
Com o confisco da liquidez, que gerou grandes problemas em termos de
desestruturação das condições de oferta e uma onda de falências, o PIB sofreu uma redução
em torno de 4% em 1990. Para evitar um colapso maior, já nos meses seguintes ao confisco, o
Banco Central afrouxou a liquidez, o que levou a uma grande expansão monetária. O ajuste
fiscal mostrou-se insuficiente, não tendo atingido os objetivos.
Dessa forma, o objetivo de recompor os instrumentos de política econômica não
ocorreu. A inflação voltou a acelerar, novas tentativas infrutíferas de arrumar o Plano foram
47
feitas e, depois, voltou-se para a política do tipo "feijão com arroz", na tentativa de evitar a
explosão do déficit e controlar a moeda.
Plano Real (1994)4
O Plano Real veio alterar esse quadro, obtendo êxito inédito no combate à inflação, com
notória recuperação da credibilidade da moeda nacional que se refletiu, inclusive, numa
retomada do interesse nos agregados econômicos expressos na própria moeda do País.
Foi definido como um plano de três fases:
1) O ajuste fiscal (O Fundo Social de Emergência – FSE), criação da IPMF (hoje, CPMF)
junho/1993:
Essa primeira fase estava baseada na origem fiscal da inflação foi implementado o
Plano de Ação Imediata (PAI) em 06/1993. As medidas foram: combate a sonegação, redução
dos fundos de participação estadual (FPE) e municipal (FPM), reestruturação dos bancos
estaduais e federais e a privatização para transferir ao setor privado os custos da
modernização da infra-estrutura.
2) A introdução da Unidade Real de Valor (URV), março/1994:
A URV teve a função de unidade de conta e o Bacen emitia diariamente relatórios sobre
a desvalorização do cruzeiro real e a cotação da URV. Os salários passaram a ser corrigidos
pela média dos últimos quatro meses. Nos meses de abril, maio e junho o governo fez a
conversão em URV dos preços públicos e tarifas do setor público.
3) A reforma monetária com a introdução da nova moeda, o Real (R$), julho/1994:
Foram fixados limites quantitativos para a emissão de moeda. O Conselho Monetário
Nacional (CMN) passou a ser composto pelo ministro da Fazenda, Planejamento e
Coordenação da Presidência da República e presidente do Bacen.
Importância: âncoras monetária e cambial
Eventos importantes
A renegociação da dívida dos Estados
A Lei de Responsabilidade Fiscal (LRF) – 2000
- Proíbe renegociações de débitos
- Impõe um teto para os gastos
- Restringe o montante do endividamento total
- Exige projeções dos resultados primários para os 3 anos seguintes
Outras informações sobre inflação:
Relatório de Inflação - Banco Central do Brasil (Disponível: http://www.bcb.gov.br/)
Questões conceituais:
1 Destaque alguns efeitos perversos da inflação. A seu critério, coloque-os em ordem decrescente de
importância. Justifique suas escolhas e a ordem em que as colocou.
2 Diferencie, usando suas próprias palavras, as inflações de procura das inflações de custos.
3 Qual é uma das conseqüências mais claras de todo o processo inflacionário. Explique.
4
Para uma discussão do Plano Real, ver: Pereira (1994). A economia e a política do Plano Real. Revista de
Economia Política, 14 (56): 129-149.
48
4 Se todos os preços subirem, pode-se ter certeza de que houve inflação. Quais os dois tipos de inflação
mais conhecidos.
5 A essência das análises econômicas realizadas pelos ideólogos da reforma monetária que culminou no
Plano Cruzado (1986) reside no fato de que “um determinante significativo da inflação corrente é a
própria inflação passada” e que “o melhor previsor da inflação futura é a inflação passada”. A esse
fenômeno os analistas denominam:
a) efeitos de preços relativos
b) hiperinflação
c) inflação de demanda
d) inflação inercial
6 Assinale entre as alternativas abaixo, a que representa um fato causador de uma inflação de custos:
( ) a. um aumento nos gastos do governo
( ) b. um aumento dos investimentos
( ) c. um aumentos das exportações
( ) d. um aumento da oferta de moeda
( ) e. um aumento das matérias-primas importadas
7.Coloque F(falso) ou V(verdadeiro) nas seguintes afirmações, e quando a resposta estiver falsa
reescrever a frase.
a. ( ) A inflação de demanda se caracteriza pelo excesso de demanda agregada em relação à produção
de bens e serviços, sendo causada pelo aumento de importações e tributos.
b. ( ) A inflação é um aumento persistente no nível geral de preços, enquanto a desinflação é a redução
no nível da atividade econômica, acompanhada de queda generalizada dos dispêndios e dos preços.
c. ( ) Alguns índices que são utilizados pelo governo para medir a variação dos preços na economia são
o IPCA, o INPC e o IGP, sendo que cada um adota uma metodologia específica e o segundo deles serve
de índice para o sistema de metas de inflação.
d. ( ) De acordo com a corrente estruturalista, a inflação nos países subdesenvolvidos são causadas
pela oferta inelástica dos alimentos, pela rigidez das importações e pouco dinamismo das exportações,
pela própria substituição de importações e pela estrutura oligopolística no mercado.
e.( ) Inflação se caracteriza como um aumento contínuo e generalizado no nível geral de preços em um
determinado período de tempo desestruturando a distribuição de renda, o balanço de pagamentos, o
mercado de capitais, além de outros efeitos.
f. ( ) De acordo com os inercialistas, a inflação está relacionada aos mecanismos de indexação formal e
informal que provocam a perpetuação das taxas de inflação anteriores, que são sempre repassadas aos
preços.
8. Analise as afirmativas abaixo e assinale a alternativa correta:
I – Se todos os preços dos bens e serviços se elevam apenas durante certo período de tempo,
estabilizando-se em seguida, caracteriza-se um processo inflacionário crônico.
II – Após um conjunto de medidas governamentais destinadas a incentivar a construção civil, os preços
dos materiais de construção se elevaram bastante; tal situação, tomada isoladamente, é suficiente para
caracterizar um processo de inflação crônica.
IV – Uma inflação de demanda pode levar a economia a ter inflação de custos, pelo fato de que um
aumento de produção leva a um aumento da demanda de mão-de-obra por parte das empresas, e sendo
essa mão-de-obra escassa, as empresas diminuirão os salários oferecidos aos trabalhadores.
a) somente a I correta
b) somente a II correta
c) somente a III correta
d) I, II, e III corretas
e) I, II, e III incorretas
9. A probabilidade de ocorrer inflação de ____________aumenta quando a economia está produzindo
próximo do pleno emprego de recursos. Nessa situação aumentos da _____________ de bens e
serviços, com a economia já a plena capacidade conduzem a elevações de preços , principalmente em
setores produtores de insumos básicos.
a) demanda – demanda agregada
b) custos – demanda agregada
c) demanda – oferta agregada
49
d) custos – procura agregada
e) nenhuma das anteriores
10. Complete a sentença: “de acordo com a corrente _________________ a inflação nos países
subdesenvolvidos são causadas pela oferta inelástica de alimentos, pela rigidez das importações e
pouco dinamismo das exportações, pela própria substituição de importações e pela estrutura
oligopolística do mercado.”
a) monetarista
b) fiscalista
c) estruturalista
d) clássica
e) nenhuma das anteriores
Questões Aplicadas:
1. Após as diferentes tentativas para conter a inflação nos anos de 1980 e 1990, o Plano Real
conquistou a tão sonhada estabilidade econômica. Será que essa estabilidade já é condição suficiente
para o país buscar outras metas além da meta de inflação, como por exemplo, a meta do crescimento
econômico. Expresse sua opinião.
2. Usando a tabela abaixo, calcular os números índices de Laspeyres e Paasche para 1976 para os três
bens, usando 1970 como ano-base.
Tabela 1. Preço e consumo de três bens em Palmeira das Missões, 1970 e 1976
Bem Unidade de
medida
Preço médio
1970
Preço médio
1976
Consumo
per capita
1970
Consumo
per capita
1976
Leite Litro 0,30 0,38 30 35
Pão 500 g 0,25 0,35 3,8 3,7
Ovos Dúzia 0,60 0,90 1,5 1,0
3. A tabela abaixo apresenta o índice de produção industrial para o Brasil no período de 1975-1980,
tendo como ano-base 1975. Obter uma nova série adotando 1977 como ano-base.
Anos 1975 1976 1977 1978 1979 1980
Indices
(1975=100)
100,0 112,5 115,1 123,8 132,8 142,4
1977=100
Fonte: Conjuntura Econômica
4. A tabela abaixo apresenta os valores do salário mínimo, vigente em dezembro cidade do Rio de
Janeiro, bem como os valores do Índice de Preços ao Consumidor (IPC-FGV). Determinar a respectiva
série de salários mínimos reais (a preços constantes), comparando-os com o de 1975.
Anos 1975 1976 1977 1978 1979 1980 1981 1982
Sal.
Min.
532,80 768,00 1.106,40 1.560,00 2.932,80 5.788,80 11.928,00 23.568,00
Indices 55,4 80,2 114,8 158,6 279,1 520,1 1043,3 2105,5
Fonte: Boletim do Banco Central
5. A partir dos valores nominais dos salários, calcule o salário real.
Ano 1979 1980 1981 1982 1983 1984 1985 1986
Sal. Min.
Nominais
2.939 5.788 11.928 23.586 57.120 166.560 600.000 804.000
IPC 100 222 430 842 2.578 8.919 22.654 41.684
Sal. reais
50
CAPÍTULO 4 – SETOR PÚBLICO
O que veremos?
Funções do Setor Público
Receita do Setor Público
Gastos do Setor Público
Aspectos Institucionais do Orçamento Público
Finanças Públicas = setor que controla a massa de dinheiro e de crédito que o governo
federal e os órgãos a ele subordinados movimentam em um país.
Política fiscal: Tendo como instrumentos os gastos e a receita tributária, a política fiscal
consiste em tentar expandir a atividade econômica com o objetivo de criar mais empregos.
1. AS FUNÇÕES ECONÔMICAS DO SETOR PÚBLICO
Função Alocativa: está associada ao fornecimento de bens e serviços não oferecidos
pelo sistema de mercado.
Bens públicos ou coletivos = têm por característica a impossibilidade de excluir
determinados indivíduos de seu consumo
Princípio de exclusão: quando o consumo do indivíduo A por um determinado
bem que pagou, exclui o consumo do indivíduo B que não pagou pelo bem.
Bens Meritórios = podem ser explorados pela iniciativa privada, mas podem e
devem ser também explorados pelo governo.
Monopólios Naturais = governo atua para assegurar preços razoáveis.
Riscos pesados = governo interfere porque empresa privada pode correr riscos.
Função Distributiva: governo atua como agente redistribuidor de renda, através da
tributação que retira recursos dos segmentos mais ricos da sociedade e os transfere para os
menos favorecidos.
Função Estabilizadora: governo pode alterar o comportamento dos níveis de preços e
de emprego.
2. ESTRUTURA TRIBUTÁRIA
A teoria da tributação envolve dois princípios fundamentais: neutralidade e equidade.
- Princípio da neutralidade: Quando a ação captadora de recursos do governo não altera
os preços relativos da economia e assim, não interferindo nas decisões de alocações de
recursos tomadas como base no mecanismo de mercado. A neutralidade do ponto de vista da
alocação dos recursos deveria ser complementada pela equidade na repartição da carga
tributária.
- Princípio da eqüidade: a distribuição do ônus do imposto de maneira justa entre os
indivíduos, isto é, dar um mesmo tratamento, em termos de contribuição, aos indivíduos iguais
– um critério de “equidade horizontal”, enquanto os desiguais serão diferenciados segundo
algum critério a ser estabelecido, ou seja, uma preocupação com a “equidade vertical”. A
equidade pode ser avaliada sob duas maneiras:
- Princípio do benefício recebido: um tributo é justo quando cada contribuinte paga ao Estado
um montante diretamente relacionado com os benefícios que recebe do governo. Dificuldade:
como individualizar os benefícios a partir do funcionamento de bens públicos. Exemplo:
serviços públicos que utilizam taxas específicas para o seu financiamento. Outros exemplos de
instituir tributos de forma que funcionem como financiamento de determinados programas do
governo são a cobrança de um imposto sobre combustíveis, para financiar a construção de
51
rodovias, e os impostos sobre consumo de energia elétrica, para financiar investimentos no
setor.
- Principio da capacidade de pagamento: cada agente deveria pagar tributos conforme sua
capacidade de pagamento. Medidas da capacidade de pagamento: renda, consumo e
patrimônio.
3. OS TRIBUTOS E SUA CLASSIFICAÇÃO
Tipos de Tributos
1. Tarifas: é um instrumento utilizado na cobrança do imposto de importação;
2. Taxas: é um tributo vinculado, porque seu fato gerador é sempre uma atuação do Estado,
referida ao obrigado, em geral desempenhada tendo em vista sua pessoa, ou a possibilidade
de uma referência direta à sua pessoa.
3. Contribuições fiscais: um tributo é fiscal quando sua cobrança não visa senão a arrecadação
de recursos financeiros para os cofres públicos e objetivam a sustentação dos encargos que
são próprios do órgão central da administração.
- Contribuição parafiscais: se destinam à sustentação de encargos paralelos aos da
administração pública direta. Ex: PIS, FINSOCIAL e COFINS.
- Contribuição extrafiscal: utilizadas para tributar externalidades.
4. Impostos: tributo cuja obrigação tem por fator gerador uma situação independente de
qualquer atividade estatal. Existem dois tipos de impostos:
a) impostos diretos: a pessoa que recolhe o tributo é a mesma que arca com o seu ônus, é
aquele que incide sobre renda e riqueza.
b) impostos indiretos: a pessoa que recolhe o tributo não arca totalmente com o seu ônus. É
aquele que incide sobre transações de mercadorias e serviços e que podem ser ou ad
valorem ou específicos (Ad valorem: alíquota % fixada; específico: valor em R$ fixado).
Além disso, podem ser estruturados em: impostos regressivos, impostos progressivos e
impostos proporcionais.
- Regressivos: A relação entre carga tributária e renda decresce com o aumento do nível de
renda. Quem ganha mais paga menos. Todos os impostos indiretos. Ex: 10% de imposto sobre
o preço de venda de TVs.
- Progressivo: a relação entre carga tributária e renda cresce com o aumento no nível de renda.
Quem ganha mais, paga um percentual maior sobre a renda. Ex: IR.
- Proporcional (neutro): a relação entre a carga tributária e o nível de renda permanece
constante. Todos pagam a mesma percentagem sobre a renda e não o mesmo valor. Ex:
imposto de alíquota única.
52
Quadro 5 - Impostos e esferas de Governo:
Impostos Federais Impostos Estaduais Impostos Municipais
Imposto de renda (IR) Imposto sobre circulação de
mercadorias e prestação de
serviços (ICMS)
Impostos sobre a propriedade
predial e territorial urbana
(IPTU)
Imposto de Exportação Imposto sobre a propriedade
de veículos automotores
(IPVA)
Imposto sobre a transmissão
“Inter Vivos” de bens imóveis
e direitos a eles relativos
(ITBI)
Imposto de Importação Imposto de Transmissão
Causa Mortis e Doação
(ITCMD)
Imposto sobre serviço de
qualquer natureza (ISSQN)
Imposto sobre operação
financeira (IOF)
Imposto sobre produtos
industrializados (IPI)
Contribuição provisória sobre
movimentação financeira
(CPMF)
Imposto territorial rural (ITR)
Cide-Combustíveis
A seguir são mostradas tabelas com a arrecadação federal para o período de janeiro a
outubro de 2005 e de 2006.
53
Fonte: Receita Federal – Ministério da Fazenda
54
Fonte: Receita Federal – Ministério da Fazenda
Para outras informações sobre arrecadação ver: http://www.receita.fazenda.gov.br/
55
4. OS GASTOS DO SETOR PÚBLICO
Por categorias Econômicas:
Despesas Correntes (DC) = não resultam acréscimo ao patrimônio do governo. São
subdivididos em despesas de custeio e transferências.
Despesas de capital (DK) = implicam num aumento do patrimônio do governo. São
subdivididos em investimentos, inversões financeiras e transferências de capital.
5. DÉFICIT PÚBLICO
O dispêndio do governo é decomposto em Gastos em geral (DC + DK) + Juros sobre a
dívida interna e externa.
Conceitos de déficit:
- Déficit Primário = Receitas - Despesas
- Déficit Nominal = Receitas – Despesas, incluindo inflação e juros sobre dívida anterior
- Déficit Operacional = Receitas – Despesas + juros reais dívida passada
6. FINANCIAMENTO DO DÉFICIT
O déficit do governo pode ser financiado pela emissão de moeda ou pela venda de
títulos da dívida pública ao setor privado (interno e externo). A primeira alternativa é vista com
receio porque pode gerar inflação na economia através do estímulo ao consumo. A venda de
títulos da dívida não gera inflação, mas aumenta a dívida uma vez que a os títulos são
remunerados pelas taxa de juros vigentes na economia. A tabela abaixo mostra a
representatividade em termos do PIB da dívida do setor público brasileiro para os anos de 2004
e 2005.
Tabela 3 - Dívida Líquida do Setor Público (% em relação ao PIB)
2004 2005
Div. Líquida Total 51,7% 51,6%
Div. Interna 44,2% 49,0%
Div. Externa 7,5% 2,6%
PIB (R$ mi) 1.851.980 1.942.193
FONTE: Bacen
7. ASPECTOS INSTITUCIONAIS DO ORÇAMENTO PÚBLICO
Com a Constituição Federal de 1988, o sistema orçamentário federal passou a ser
regulado por três leis: Lei do Plano Plurinanual (PPA), Lei de Diretrizes Orçamentária (LDO) e
Lei Orçamentária Anual (LOA). Após o ano de 2000, a Lei de Responsabilidade Fiscal.5
O quadro abaixo explica como é feito o orçamento.
5
Para mais informações sobre a Lei de Responsabilidade Fiscal ver “Gestão Fiscal Responsável. Dicas sobre a Lei
de Responsabilidade Fiscal (LRF)”. Disponível: http://www.planejamento.gov.br/lrf/conteudo/publicacoes/dicas.htm
56
Para saber mais sobre o PPA 2004-2007 que tomou o nome de Plano Brasil - Um País de Todos, clique no endereço
www.planobrasil.gov.br.
O Projeto de Lei de Diretrizes Orçamentárias (LDO) deve ser enviado pelo Poder Executivo ao Congresso Nacional até o dia 15 de
abril de cada ano. A LDO estabelece as metas e prioridades para o exercício financeiro subsequente; orienta a elaboração do
Orçamento; dispõe sobre alteração na legislação tributária; estabelece a política de aplicação das agências financeiras de fomento.
Com base na LDO aprovada pelo Legislativo, a Secretaria de Orçamento Federal elabora a proposta orçamentária para o ano
seguinte, em conjunto com os Ministérios e as unidades orçamentárias dos poderes Legislativo e Judiciário. Por determinação
constitucional, o governo é obrigado a encaminhar o Projeto de Lei do Orçamento ao Congresso Nacional até o dia 31 de agosto de
cada ano. Acompanha o projeto uma Mensagem do Presidente da República, na qual é feito um diagnóstico sobre a situação
econômica do país e suas perspectivas.
O governo define no Projeto de Lei Orçamentária Anual, as prioridades contidas no PPA e as metas que deverão ser atingidas
naquele ano. A Lei Orçamentária disciplina todas as ações do governo federal. Nenhuma despesa pública pode ser executada fora
do Orçamento, mas nem tudo é feito pelo governo federal. As ações dos governos estaduais e municipais devem estar registradas
nas leis orçamentárias dos Estados e municípios.
No Congresso, deputados e senadores discutem na Comissão Mista de Orçamentos e Planos a proposta enviada pelo Executivo,
fazem as modificações que julgam necessárias através das emendas e votam o projeto. A Constituição determina que o Orçamento
deve ser votado e aprovado até o final de cada Legislatura.
Depois de aprovado, o projeto é sancionado pelo Presidente da República e se transforma em Lei.
A Lei Orçamentária brasileira estima as receitas e autoriza as despesas de acordo com a previsão de arrecadação. Se durante o
exercício financeiro houver necessidade de realização de despesas acima do limite que está previsto na Lei, o Poder Executivo
submete ao Congresso Nacional projeto de lei de crédito adicional. Por outro lado, crises econômicas mundiais como aquelas que
ocorreram na Rússia e Ásia obrigaram o Poder Executivo a editar Decretos com limites financeiros de gastos abaixo dos limites
aprovados pelo Congresso. São chamados de Decretos de Contingenciamento em que são autorizadas despesas no limite das
receitas arrecadadas.
A Lei de Responsabilidade Fiscal, aprovada em 2000 pelo Congresso Nacional introduziu novas responsabilidades para o
administrador público com relação aos orçamentos da União, dos Estados e municípios, como limite de gastos com pessoal,
proibição de criar despesas de duração continuada sem uma fonte segura de receitas, entre outros. A Lei introduziu a restrição
orçamentária na legislação brasileira e cria a disciplina fiscal para os três poderes: Executivo, Legislativo e Judiciário.
O Orçamento brasileiro tem um alto grau de vinculações - transferências constitucionais para Estados e municípios, manutenção do
ensino, seguridade social, receitas próprias de entidades, etc que tornam o processo orçamentário extremamente rígido. Esse
excesso de vinculações e carimbos ao Orçamento levou o governo federal a propor a DRU - Desvinculação de Recursos da União,
através de emenda constitutucional, o que irá trazer maior flexibilidade à execução orçamentária.
FONTE: Ministério do Planejamento, Orçamento e Gestão (http://www.planejamento.gov.br)
O Orçamento Geral da União (OGU) é formado pelo Orçamento Fiscal, da Seguridade e pelo Orçamento de Investimento das
empresas estatais federais. A Constituição Federal de 1988 atribui ao Poder Executivo a responsabilidade pelo sistema de
Planejamento e Orçamento que tem a iniciativa dos seguintes projetos de lei:
Plano Plurianual (PPA)
De Diretrizes Orçamentárias (LDO)
De Orçamento Anual (LOA)
O Projeto de Lei do PPA define as prioridades do governo por um período de quatro anos e deve ser enviado pelo Presidente da
República ao Congresso Nacional até o dia 31 de agosto do primeiro ano de seu mandato.
De acordo com a Constituição Federal, o Projeto de Lei do PPA deve conter "as diretrizes, objetivos e metas da administração
pública federal para as despesas de capital e outras delas decorrentes e para as relativas aos programas de duração continuada". O
PPA estabelece a ligação entre as prioridades de longo prazo e a Lei Orçamentária Anual.
COMO É FEITO O ORÇAMENTO
57
8. FISCALIZAÇÃO
O Tribunal de Contas da União (TCU) faz auditoria nas contas dos administradores
públicos vinculados à União. Os Tribunais de Contas Estaduais (TCEs) faz auditoria nas contas
dos administradores públicos vinculados ao Estado. Ex: Banrisul.
Alguns municípios têm Tribunal de Contas próprio, por exemplo, a cidade de São Paulo.
Questões Conceituais:
1. Quando o governo gasta mais do que arrecada suas contas entram em déficit, que podem ser nominal
ou total, operacional, e primário. O que diferencia cada um deles.
2. O déficit do setor público pode ser financiado? Explique quais são as alternativas.
3. É possível o setor público desempenhar todas as suas funções de maneira harmônica? Comente.
4. Cite e explique os dois princípios fundamentais da tributação.
5. A estrutura tributária pode ser regressiva, progressiva e proporcional. Explique o que significa cada
uma delas e diga qual é a predominante para o caso da economia brasileira.
6. Coloque F (falso) ou V (verdadeiro), justificando quando falso:
a. ( ) o ICMS é tipicamente um imposto direto.
b. ( ) se, com o aumento das alíquotas do imposto sobre a renda das famílias forem gerados recursos
adicionais utilizados para maiores gastos sociais pelo governo, a demanda agregada não variará.
c. ( ) os bens públicos são consumidos individualmente e seu benefício para cada cidadão é difícil de
ser medido.
d. ( ) os chamados impostos indiretos têm essa denominação por incidirem sobre a renda e a riqueza
dos indivíduos.
e. ( ) a estrutura tributária brasileira beneficia a classe de renda mais baixa por estar baseada em altas
alíquotas de imposto de renda e baixas alíquotas de impostos sobre o consumo.
f. ( ) a carga tributária é obtida da relação entre o PIB e o total de arrecadação do governo.
g. ( ) quanto maior for o PIB menor será a carga tributária.
h. ( ) o conceito de déficit primário inclui os juros pagos de dívida passada.
i. ( ) o imposto sobre produtos industrializados pode ser caracterizado como imposto direto
j.( ) no cálculo do déficit público, segundo o conceito operacional, incluem-se os juros bem como as
despesas com correção monetária das dívidas interna e externa
k. ( ) o superávit primário é considerado como sendo a diferença entre a receita e os gastos com juros
do Governo.
l. ( ) o governo possui dois principais tipos de gastos: gastos públicos e gastos correntes.
7. Classifique os impostos abaixo em imposto direto (D) ou imposto indireto (I):
( ) ICMS
( ) IPI
( ) IPTU
( ) CPMF
( ) IPVA
( ) ITR
58
CAPÍTULO 5 – CONCEITO E CÁLCULO DOS AGREGADOS MACROECONÔMICOS
O que veremos?
Valor adicionado, renda e dispêndio
Produto, renda e dispêndio: da economia fechada à economia aberta
Informações Conjunturais sobre o PIB no Brasil
Problemas com as medidas agregadas
Conceitos Básicos: Valor Adicionado, Renda e Dispêndio
1. O CONCEITO DE VALOR ADICIONADO: O PRODUTO NACIONAL
O conceito de valor adicionado é entendido como:
Valor Adicionado = Valor Bruto de Produção (VBP) – Consumo de Produtos Intermediários
(matérias-primas e componentes)
O Valor Bruto de produção (VBP): é o faturamento, a receita de vendas, de cada setor
produtivo. Retirando da receita de vendas os gastos com a compra de bens intermediários, o
que sobra é a remuneração dos fatores de produção de cada setor, mas o valor total, i.e., sem
discriminar quanto foi pago em salários, ou juros, ou aluguéis, ou lucros.
O conceito de valor adicionado é uma forma alternativa e a mais operacional para medir
o produto e a renda nacional do que diretamente pela soma de produtos finais, já que a
conceituação de bem final não é muito simples; depende do uso que se fará posteriormente,
sendo difícil aferi-lo a partir do fabricante. Por exemplo, a gasolina vendida nos postos pode ser
utilizada tanto como bem final para o consumidor, como bem intermediário para uma empresa.
Para exemplificar o conceito de valor adicionado, utilizaremos a produção de pão.
Trigo Farinha Pão
(a) receita de
vendas (VBP)
100 400
1.000 PN=DN=1.000
(b) Compras
intermediárias
0 100 400
Valor adicionado
(a-b)
100 + 300 + 600 =1.000 = RN
Renda paga
pelo setor de
trigo aos
fatores de
produção
(VA trigo)
Renda paga
pelo setor de
farinha aos
fatores de
produção
(VA farinha)
Renda paga
pelo setor de
panificação
aos fatores
de produção
(VA pão)
O problema de dupla contagem no cálculo do produto pode ser resolvido de duas
formas:
59
1. computar, na apuração do produto, somente o valor dos bens e serviços finais. No exemplo,
somente seria computado o valor dos pães, que é o produto final (não é utilizado para a
produção de outros bens);
2. computar, na apuração do produto, somente os valores adicionados em cada etapa do
processo de produção. Assim, seriam computados o valor da produção do trigo na fazenda e
os valores agregados (de salários, juros, lucros, aluguéis) pelo moinho e pela padaria.
O exemplo acima mostra o método do valor adicionado.
O valor adicionado está diretamente relacionado ao segundo conceito macroeconômico básico:
o de renda nacional (remunerações pagas aos fatores de produção mobilizados pelas
empresas.
2. O CONCEITO DE RENDA NACIONAL(RN)
A Renda Nacional é a soma dos pagamentos feitos aos fatores de produção que foram
utilizados para a obtenção do produto nacional.
EXEMPLO: Empresa agrícola que use trabalho, terra, máquinas e equipamentos, e capital de
giro = para produzir arroz e soja.
PRODUÇÃO RENDA
VT da produção de arroz 600 Total de pgtos de: w 800
VT da produção de soja 400 aluguel 80
Juros pagos 20
Lucro 100
Total 1000 Total 1000
OBS: não incorpora os insumos intermediários
3. CONCEITO DE DESPESA NACIONAL(DN)
Um terceiro conceito diz respeito à destinação que é dada ao produto e à renda
nacional. Ou seja, o Produto nacional também pode ser medido pela ótica das despesas
realizadas pelos agentes, ou seja, consumidores, empresas, governo e estrangeiros.
As nações produzem bens e serviços que se destinam a duas grandes categorias de dispêndio
nacional - o consumo e a acumulação.
A soma do consumo e da acumulação está representada pelos investimentos em bens de
capital, é igual ao dispêndio nacional.
A renda, o produto e o dispêndio nacional são expressões contabilmente equivalentes. São três
abordagens diferentes de avaliação, que conduzem a mensurações iguais.
ENTÃO: A IDENTIDADE BÁSICA DAS CONTAS NACIONAIS:
PN = RN = DN
Para que essa tríplice igualdade se realize, o total de investimento em acumulação deve se
igualar ao total de renda poupada, não consumida.
Por que isso ocorre?
60
Nesse nosso modelo simplificado de economia sem governo, sem formação de capital e
fechada não existem estoques, ou seja, a empresa vende tudo o que produz. Então,
Produção (PN) = Vendas (DN)
Como no agregado são excluídas as compras de bens intermediários, a empresa gasta
com pagamentos a fatores de produção tudo o que recebe pela venda de bens e serviços que
são os salários, juros, aluguéis e lucros.
Como os gastos das empresas com fatores de produção é a própria Renda Nacional,
segue que:
PN= DN= RN
Ou seja, são três diferentes óticas conceitualmente diferentes para medir a atividade
econômica, mas conduzindo ao mesmo resultado numérico.
PRIMEIRA SUPOSIÇÃO: ECONOMIA FECHADA, SEM GOVERNO E SEM FORMAÇÃO DE
CAPITAL
- Dois agentes econômicos: empresas e indivíduos
Nesse sistema simplificado, todas as decisões partem das famílias. As empresas que
são de propriedade de seus acionistas são abstrações jurídicas, representado o local onde se
organiza a produção.
Os bens intermediários, como matérias-primas, componentes, energia são insumos que
entram no processamento de outros bens, ou seja, são transações de empresas a empresas,
que se compensam na agregação das unidades produtoras. Assim, só se consideram os bens
finais e os custos de produção das empresas no sistema agregado, não incluem o custo dos
insumos intermediários.
Por que considerar apenas os bens finais?
Se forem somados os valores brutos da produção de bens e serviços de todas as
unidades produtivas do país, pode-se incorrer no chamado erro de dupla ou múltipla
contagem. Por exemplo: se forem somados o valor da produção de trigo da fazenda, o da
farinha produzida pelo moinho, o dos pães produzidos pela padaria, estariam somados o valor
do trigo da fazenda três vezes, o da farinha produzida pelo moinho duas vezes e o dos pães
produzidos pela padaria uma vez.
Fluxo circular da renda
FAMÍLIAS
EMPRESAS
Pagamento de bens e serviços
Bens e serviços
Fatores produtivos
Salários, aluguéis, juros e lucros
As famílias entregam às empresas os fatores de produção e, em troca, recebem
salários, aluguéis, juros e lucros. Para sua sobrevivência, as famílias — pessoas físicas —
61
precisam adquirir bens e serviços produzidos pelas empresas. Para adquirir esses bens e
serviços, as famílias cederão, em troca, aquilo que receberam como salários, aluguéis, juros e
lucros. Nesse processo, são identificados dois fluxos: um de produtos (bens e serviços) e outro
de renda (salários, aluguéis, juros e lucros). Isso é o que ocorre no dia-a-dia da economia.
Esses fluxos caracterizam o que conhecemos como fluxo circular da renda.
O fluxo circular da renda pode ser analisado sob o ponto de vista do fluxo real (fluxo de
fatores de produção e fluxo de bens e serviços finais) ou de sua expressão em moeda - o fluxo
monetário.
O fluxo monetário é medido pelo dispêndio das famílias em bens e serviços finais
produzidos pelas empresas ou pela remuneração percebidas pelas famílias em troca dos
fatores de produção.
Há uma equivalência entre o fluxo de dispêndio de bens e serviços finais (produtos) e o
fluxo da remuneração dos fatores produtivos. Daí surge a identidade renda ≡ produto.
O fluxo monetário representa a contrapartida pelo fluxo real, i.e., pelo fornecimento de
bens e serviços, e serviços dos fatores de produção. A remuneração dos fatores de produção
constitui-se de: salários (w), juros (j), aluguéis (a) e lucros (l).
Pelo lado das famílias, proprietárias dos fatores de produção, trata-se de rendimentos;
pelo ângulo das empresas, representam custos de produção.
SEGUNDA SUPOSIÇÃO: ECONOMIA FECHADA, SEM GOVERNO E COM FORMAÇÃO DE
CAPITAL
Até aqui consideramos que as famílias apenas consomem e que as firmas só produzem
bens que são consumidos pelas famílias (bens de consumo). Mas, consideraremos agora que
as famílias poupam e as empresas adquirem bens de capital. Disso, a necessidade de
introduzir dois novos conceitos:
CONCEITO DE POUPANÇA:
Poupança = parcela da renda não consumida no período, i.e., da renda gerada (w, j, a, l),
parte não é gasta em bens de consumo.
S= RN - C
onde C= Consumo Agregado
CONCEITO DE INVESTIMENTO:
O Produto Nacional é composto por dois tipos de bens:
1. bens de consumo: consumidos como um fim em si mesmo;
2. bens de investimentos: não são consumidos, fazendo parte da produção, e têm como
objetivo aumentar a riqueza da nação, isto é, sua capacidade produtiva.
Então, o investimento pode ser definido como:
- o gasto em bens que representam aumento da capacidade produtiva da economia (Taxa de
acumulação de capital);
62
- o gasto em bens produzidos, mas que não foram consumidos no próprio período e que serão
utilizados para consumo futuro, ou seja:
I = PN – C
Quais bens são produzidos e não consumidos no período?
1. máquinas, equipamentos e imóveis: investimento em bens de capital (Ibk);
2. variação de estoques (produtos acabados e intermediários): ∆E
Assim, os componentes do Investimento são:
I = Ibk + ∆E
A distinção entre Ibk e ∆E é necessária:
Ibk : é deliberada e planejada
∆ E: não é planejada e depende das oscilações de mercado.
O CONCEITO DE DEPRECIAÇÃO:
A depreciação (d) é o consumo do estoque de capital físico, em dado período. Ou seja,
o bem de capital é consumido, no sentido de que sofre um desgaste, só que, diferentemente
dos bens de consumo, em parcelas, até virar sucata. Isso permite introduzir outros conceitos:
Investimento líquido (IL) = IB – d
Produto Nacional Liquido (PNL) = PNB – d
O dispêndio passa a ser dividido agora em gastos com consumo e gastos com a
acumulação. Do total de produto e renda gerados, parte será destinada para os bens de
consumo final e outra para bens de consumo duráveis e investimentos.
TERCEIRA SUPOSIÇÃO: ECONOMIA A TRÊS SETORES E AINDA FECHADA
Agentes: famílias, empresas e governo
O governo obtém sua renda através:
- Receitas tributárias: com impostos indiretos (Ti) como ICMS e IPI e impostos diretos (Td)
como IR, IPTU e ITR.
- Receitas não tributárias: contribuições à previdência social com os encargos trabalhistas e
outras receitas do governo como taxas (pedágios, multas e etc,).
O governo gasta suas rendas em: Consumo (C), Investimento (I), Transferências (Tr),
Subsídios (Sub).
IMPORTANTE:
- Se os gastos do Governo superaram a arrecadação: déficit primário ou fiscal;
- Se a arrecadação do Governo superar os gastos: superávit primário ou fiscal.
Com a presença do governo no modelo simples de economia, têm-se a introdução de
dois novos conceitos:
PN a custo de fatores (PNcf) = medido a partir dos valores que refletem os custos de
produção, a remuneração aos fatores (w + j+ a + l). Incluindo ainda os subsídios (Sub).
PN a preços de mercado (PNpm) = medido a partir dos valores transacionados no mercado.
Adicionando o custo dos tributos indiretos (Ti).
63
Temos:
PNcf: PNpm – Ti + Sub
PNpm: PNcf + Ti – Sub
Outros ajustamentos na renda nacional que levam aos conceitos de Renda Pessoal e de
Renda Pessoal Disponível.
Renda Pessoal: quantias recebidas pelas famílias e empresas individuais,
Renda pessoal Disponível: montante de recursos financeiros de que as famílias e empresas
individuais podem dispor após o cumprimento de suas obrigações fiscais para com o governo.
Somam-se aqui as transferências do governo para a sociedade como por exemplo o
pagamento de aposentadoria.
ENTÃO O FLUXO CIRCULAR DA RENDA FICA AGORA:
EMPRESAS
FAMÍLIAS
GOVERNO
SUBSÍDIOS
TRIBUTOS
TRIBUTOS
TRANSFERÊNCIAS
FP
REMUNERAÇÃO
DOS FATORES
Os impactos da presença do governo nos conceitos e nos fluxos de produto, renda e
dispêndio são:
PNB – depreciação – PNLpm - tributos indiretos líquidos = PNLcf = Renda Nacional – tributos
diretos líquidos = renda pessoal disponível (que será gasta em consumo ou em
acumulação)
QUARTA SUPOSIÇÃO: ECONOMIA A TRÊS SETORES E ABERTA
Agrega com isso as variáveis relativas a uma economia aberta para o resto do mundo.
CONCEITO DE EXPORTAÇÃO (X): são as compras dos estrangeiros de nossos bens e
serviços; ou seja, os gastos do setor externo com nossas empresas;
CONCEITO DE IMPORTAÇÃO (M): são nossas compras com bens e serviços do exterior,
quanto gastamos com o resto do mundo. Parte da renda gerada no país que vaza para fora.
Obs: A partir da consideração do resto mundo no nosso modelo simplificado de economia,
temos: o produto nacional difere do produto interno, já que agora temos que levar em
consideração que alguns fatores utilizados no processo produtivo são de propriedade de
residentes no exterior. Da mesma forma que alguns residentes no país tem fatores de
produção que são utilizados em outros países.
64
No modelo de economia aberta ao resto do mundo, é necessário fazer a distinção dos
seguintes conceitos:
PRODUTO INTERNO BRUTO = mede a renda que é produzida dentro das fronteiras
nacionais, não importando quem obtenha a renda.
RENDA LÍQUIDA DE FATORES EXTERNOS (RLFE): é a remuneração dos gastos dos ativos
pertencentes a estrangeiros. Divide-se em:
- RENDA ENVIADA AO EXTERIOR (RE): parte do que foi produzido internamente não
pertence aos nacionais, principalmente o capital e a tecnologia. A remuneração desses fatores
vai para fora do país, na forma de remessa de lucros, royalties, juros e assistência técnica.
- RENDA RECEBIDA DO EXTERIOR (RR): recebemos renda devido à produção de nossas
empresas operando no exterior. Assim:
RLFE = RR – RE
Teremos então o conceito de:
PRODUTO NACIONAL BRUTO (PNB): renda que pertence efetivamente aos nacionais,
incluindo a renda recebida de nossas empresas no exterior, e excluindo a renda enviada para o
exterior pelas empresas estrangeiras localizadas no Brasil. Portanto:
PNB = PIB + RLFE
(PNB = PIB + RR – RE)
E
PIB = PNB – RLFE
(PIB= PNB - RR + RE)
Se:
RE > RR, temos que RLFE < 0, então: PNB < PIB
RE < RR, temos que RLFE > 0, então: PNB > PIB
O Brasil bem como a quase totalidade dos países emergentes, inclui-se no primeiro caso, em
que o PIB supera o PNB, devido às altas remessas de juros, lucros e royalties aos
estrangeiros. Aqui, como a RLFE é negativa, ela é chamada de Renda Líquida Enviada ao
Exterior.
O FLUXO CIRCULAR DA RENDA FICA :
EMPRESAS
FAMÍLIAS
GOVERNO
RESTO
DO
MUNDO
RE AO EXTERIOR
RR DO EXTERIOR
65
No modelo completo de economia, os conceitos convencionais dos agregados
macroeconômicos são:
PIB – renda liquida enviada ao exterior = PNB – depreciação = PNLpm – tributos indiretos
menos subsísios = renda nacional – tributos diretos menos transferência = renda pessoal
disponível.
Resumo:
Em Contas Nacionais o acompanhamento dos fluxos de produção, geração da renda e de
despesa num período permite que se calcule o valor adicionado bruto ou produto interno bruto
de uma economia, por três óticas: do produto, da renda e da despesa:
Ótica do produto: PIB = Valor da produção – Valor Consumos intermediários
Ótica da renda: RIB = soma das remuneração aos fatores de produção
Ótica da despesa: DIB = soma dos gastos finais na economia em bens e serviços, nacionais e
importados.
PIB = mede o total do valor adicionado produzido por firmas operando no país, independente
da origem de seu capital.
RIB = mede a contribuição dos fatores de produção independentemente da nacionalidade dos
possuidores desses fatores.
Preços a custos de fatores: (PIBcf: PIBpm – Ti + sub)
Preço de mercado: (PNpm: PNcf + Ti – sub)
PIL = PIB – d
RIL = RIB – d
PNB = (valor produção – valor dos consumos intermediários) + RLFE
RNB = soma das remunerações dos fatores de produção pagas a residentes.
A CONTABILIDADE SOCIAL
Os agregados macroeconômicos que discutimos até agora são calculados com base em
dois sistemas principais de contabilidade social: o Sistema de Contas Nacionais e a Matriz de
Insumo-Produto.
Na forma original, o sistema de contas nacionais é baseado em quatro contas, relativas
à produção, apropriação ou (utilização) da renda e acumulação (ou formação de capital) dos
agentes econômicos (famílias, empresas, setor público e setor externo).
- Conta Produto Interno Bruto (produção);
- Conta Renda Nacional Disponível Líquida (apropriação);
- Conta Transações Correntes com o resto do mundo;
- Conta de Capital.
Os lançamentos das transações são feitos de acordo com o método das partidas
dobradas (débito e crédito).
Por exemplo:
Conta do produto interno bruto: temos no lado do débito o pagamento das unidades
produtivas aos fatores de produção, incluindo os impostos indiretos (menos os subsídios) e, no
lado do crédito, o que as empresas receberam dos agentes que adquiriram os bens e serviços
finais.
Conta da renda nacional disponível líquida: no lado do débito está como as famílias e o
governo utilizam a renda recebida e, no lado do crédito, as rendas recebidas pelas famílias e
66
pelo governo mais o resultado líquido dos recebimentos e das transferências com o exterior. Os
subsídios e a depreciação entram com sinal negativo.
Conta transações correntes com o resto do mundo: no lado do débito estão os gastos
dos não-residentes com os bens produzidos internamente (exportações CIF), os rendimentos e
as transferências recebidas do resto do mundo, bem como a poupança externa. No lado do
crédito, estão as compras realizadas por residentes de bens e serviços produzidos no exterior
(importações CIF) e os pagamentos e as transferências pagas aos não-residentes.
Conta de capital: no débito, estão os gastos com a formação de capital, incluindo a
depreciação, e, no lado do crédito, a fonte de recursos para os investimentos, ou seja, a
poupança dos agentes econômicos.
Na nova metodologia o sistema é composto pelas Tabelas de Usos e Recursos de Bens
e Serviços (TRU) e pelas chamadas Contas Econômicas Integradas (CEI).
No Brasil, o Instituto Brasileiro de Geografia e Estatística (IBGE) calcula o PIB e
apresenta o resultado anual na periodicidade de trimestres. Veja a tabela abaixo que mostra a
composição do PIB sob as três óticas.
67
Composição do Produto Interno Bruto sob as três óticas – 1999 a 2003
68
Produto Interno Bruto, Produto Interno Bruto per capita, população residente e deflator implícito
do PIB – 1999 a 2003
A Tabela Resumo, a seguir, apresenta os principais resultados para o Produto Interno
Bruto (PIB) a preços de mercado referentes aos cinco últimos trimestres.
Taxas (%)
3º Trim
2005
4º Trim
2005
1º Trim
2006
2º Trim
2006
3º Trim
2006
Acumulado ao longo
do ano / mesmo
período do ano
anterior - Tabela 3
2,6 2,3 3,3 2,2 2,5
Últimos quatro
trimestres / quatro
trimestres
imediatamente
anteriores - Tabela 4
3,1 2,3 2,4 1,7 2,3
Trimestre / mesmo
trimestre do ano
anterior - Tabela 2
1,0 1,4 3,3 1,2 3,2
Trimestre / trimestre
imediatamente
anterior (com ajuste
sazonal) - Tabela 7
(-) 1,1 1,2 1,2 0,4 0,5
Fonte: IBGE, Diretoria de Pesquisas, Coordenação de Contas Nacionais
Para outras informações sobre o PIB brasileiro ver Indicadores IBGE. Contas Nacionais
Trimestrais. Indicadores de Volume. julho/setembro 2006 (disponível: http://www.ibge.gov.br).
69
ALGUNS PROBLEMAS COM AS MEDIDAS DE RENDA E DO PRODUTO
- Questão da economia subterrânea: atividades gerais do cotidiano, atividades informais e etc.
- Variações reais ou variações nominais
- As comparações internacionais
- Produto nacional como medida do padrão de bem-estar
Questões conceituais:
1. O que representa o PIB e o PIB per capita de uma economia?
2. No Brasil, a renda enviada (RE) supera a renda recebida (RR) do exterior, o que faz com que
tenhamos uma renda líquida de fatores externos (RLFE) negativa. Qual o maior: o PNB ou o PIB?
Comente.
3. Qual é a diferença entre Produto Nacional Bruto (PNB) e Produto Interno Bruto (PIB)? Explique.
4. O que é valor adicionado (VA)? Exemplifique.
5. Comente os principais problemas com as medidas agregadas da economia.
Questões Aplicadas:
1. Observe a seguinte passagem:
“Transformar crescimento econômico em bem-estar para todos é o grande desafio enfrentado pelos
diversos países e suas comunidades, na redução das desigualdades existentes nas sociedades
nacionais e entre elas”.
(fonte: Programa das Nações Unidas para o Desenvolvimento -PNUD)
Levando em consideração essa assertiva, responda:
a) Costuma-se fazer uma distinção entre “crescimento” e “desenvolvimento” econômico. Considerando a
citação acima, qual seria a diferença entre esses dois conceitos?
b) Um Produto Interno Bruto (PIB) elevado reflete necessariamente um país com bons indicadores de
desenvolvimento humano e econômico? Justifique sua resposta.
2. Um agricultor colhe um hectare de trigo e vende a um moleiro por $1,00. O moleiro transforma o trigo
em farinha, e depois vende a farinha a um padeiro por $3,00. O padeiro usa a farinha para fazer o pão, e
vende o pão a um engenheiro por $6,00. O engenheiro come o pão. Qual é o valor agregado por cada
pessoa? Qual é o PIB?
3. Considere uma economia que produz e consome pão e automóveis. A tabela a seguir contém dados
de dois anos diferentes.
Ano 2000 Ano 2010
Preço ($) Quantidade Preço ($) Quantidade
Automóveis 60.000,00 110 70.000,00 130
Pão 12,00 510.000 25,00 410.000
a) Tomando 2000 como ano-base, calcule as seguintes estatísticas: PIB nominal dos dois anos, PIB real
do ano de 2010 e taxa de crescimento real.
4. Dados em bilhões de R$:
- PIB 870
- Tributos indiretos 100
- Tributos diretos 80
- Subsídios empresas privadas 10
- Pagamento Aposentadoria 40
70
- Depreciação ativos fixos 25
- Renda recebida exterior 02
- Renda enviada ao exterior 07
Pede-se:
a) PIBpm = 870+ Ti-Suib = 870 + 100 – 10= 960
b) PNBpm = PIB + RLE = 960 + (-5) = 955
c) PNLcf = 955 – d – Ti + sub = 955 – 25 – 100 + 10 = 840
d)RPD = 840 – Td + Tr = 840 – 80 +40 = 800
5. Uma economia hipotética apresentou os seguintes resultados para o PIB nominal:
PIB nominal (R$)
Ano 1990 1.520.000.000
Ano 1995 1.980.000.000
O Índice de Laspeyres, tendo 1990 como ano-base, foi de 120. Pergunta-se: qual é a taxa de
crescimento real do PIB no período? Explique.
71
CAPÍTULO 6 – A ECONOMIA NACIONAL E AS RELAÇÕES INTERNACIONAIS
O Que veremos?
Teoria das trocas internacionais
Taxa de Câmbio
Balanço de Pagamentos
Instrumentos de Ajuste dos Fluxos Externos
Organismos Internacionais
FUNDAMENTOS DE ECONOMIA INTERNACIONAL
Dentro da Economia Internacional, costuma-se dividir as questões teóricas em dois
grandes blocos: os aspectos microeconômicos, ou a teoria do comércio internacional, e os
aspectos macroeconômicos, relativos à taxa de câmbio, aos termos de troca e ao balanço de
pagamentos.
1. TEORIAS DO COMÉRCIO INTERNACIONAL
O que leva os países a comercializarem entre si? Muitas explicações podem ser
levantadas, como a diversidade de condições de produção (a Noruega dificilmente produzirá
bananas), ou a possibilidade de redução de custos (a obtenção de economias de escala) na
produção de determinado bem comercializado em um mercado global. Os economistas
clássicos forneceram a explicação teórica básica para o comércio internacional através do
princípio das vantagens comparativas.
O princípio das vantagens comparativas sugere que cada país deva se especializar na
produção daquela mercadoria em que é relativamente mais eficiente (ou que tenha um custo
relativamente menor). Essa será, portanto, a mercadoria a ser exportada. Por outro lado, esse
mesmo país deverá importar aqueles bens cuja produção implicar custo relativamente maior
(cuja produção é relativamente menos eficiente). Desse modo, explica-se a especialização dos
países na produção de bens diferentes, a partir da qual concretiza-se o processo de troca entre
eles.
A teoria clássica do comércio internacional
A Teoria das Vantagens Comparativas foi formulada de modo bastante simples por
David Ricardo. No seu modelo, um exemplo numérico, existem 2 países (Inglaterra e Portugal),
dois produtos (tecido e vinho) e apenas um fator de produção (mão-de-obra). Implicitamente,
Ricardo considera um ambiente de concorrência perfeita, tanto em relação aos produtos como
no que concerne ao mercado de fatores. Uma característica importante desse modelo é a
inexistência de mobilidade internacional da mão-de-obra. Através de coeficientes técnicos fixos
de produção, obtém-se a produção dos bens mencionados, conforme o quadro:
QUANTIDADE DE HOMENS/HORA PARA A PRODUÇÃO DE UMA UNIDADE DE
MERCADORIA
Tecido Vinho
Inglaterra 100 120
Portugal 90 80
Em termos absolutos, Portugal é mais produtivo na produção de ambas as mercadorias.
Relativamente, entretanto, o custo de produção de tecidos em Portugal é maior que o da
produção de vinho; na Inglaterra, o custo da produção de vinho é maior que o da produção de
tecidos. Comparativamente, Portugal tem vantagem relativa na produção de vinho e a
Inglaterra na produção de tecido. Segundo Ricardo, os dois países obtêm benefícios ao
especializar-se na produção da mercadoria em que possuem vantagem comparativa,
72
exportando-a, e importando o outro bem. Não importa aqui o fato de que um país possa ter
vantagem absoluta em ambas as linhas de produção.
Os benefícios da especialização e do comércio podem ser observados ao se comparar
uma situação sem e com comércio internacional.
Sem comércio internacional, na Inglaterra são necessárias 100 horas de trabalho para a
produção de uma unidade de tecido e 120 horas para a produção de uma unidade de vinho.
Desse modo, uma unidade de vinho deve custar 1,2 unidades de tecido (120/100). Por outro
lado, em Portugal essa unidade de vinho custa 0,89 unidades de tecido (80/90). Se houver
comércio entre os países, a Inglaterra poderá importar uma unidade de vinho por um preço
inferior a 1,2 unidades de tecido, e Portugal poderá comprar mais que 0,89 unidades de tecido
vendendo seu vinho.
Assim, por exemplo, se a relação de troca entre o vinho e o tecido for de uma para uma,
ambos os países sairão beneficiados. A Inglaterra, em autarquia (produzindo e consumindo
sem comércio internacional), gastará 120 horas de trabalho para obter uma unidade de vinho.
Com o comércio com Portugal, poderá utilizar apenas 100 horas de trabalho, produzir uma
unidade de tecido e trocá-la por uma unidade de vinho, poupando, portanto, 20 horas de
trabalho que poderiam ser utilizadas produzindo mais tecidos, obtendo maior nível de
consumo. O mesmo raciocínio vale para Portugal: em vez de gastar 90 horas produzindo uma
unidade de tecido, poderia usar apenas 80 produzindo uma unidade de vinho e trocá-la no
mercado internacional por uma unidade de tecido, também economizando 10 horas de
trabalho.
Assim, a Inglaterra deverá se especializar na produção de tecidos, exportando-os e
importando vinho de Portugal, que se especializará em tal produção e passará a importar
tecidos. Deste modo, supondo uma dada quantidade de recursos, um país poderá economizar
tais recursos através do comércio internacional.
A teoria desenvolvida por Ricardo — base do modelo clássico de comércio internacional
— constitui forte argumento em favor do comércio internacional e contra medidas
protecionistas, por apontar os benefícios desse comércio. Também fornece uma explicação
para o padrão do comércio internacional, estabelecido a partir do lado da oferta dos países. Os
países exportarão e se especializarão na produção dos bens cujo custo for comparativamente
menor em relação aos demais países. É a partir de diferenças tecnológicas relativas, as quais
se manifestam em produtividades do trabalho ou coeficientes de produção diferentes, que
existem trocas internacionais.
Porém, tal teoria possui pressupostos bastante restritivos. Critica-se o modelo por não
fazer maiores considerações sobre a demanda e a estrutura de gostos e preferências dos
agentes. Resume-se a considerações estáticas, não dando atenção à evolução das estruturas
de oferta e demanda, bem como da relação de preço entre os produtos negociados no
mercado internacional.
Alguns críticos também apontam para as difuldades que existem em se tecer
comentários sobre o impacto do comércio na distribuição de renda dentro de um país. A partir
da teoria clássica do comércio internacional, pode-se concluir que a nação se beneficia com o
comércio, mas não se explicita quem se beneficia dentro do país, ou se há grupos
prejudicados.
A suposição do modelo clássico, de que há apenas um fator de produção operando a
partir de coeficientes técnicos fixos, mostrou-se bastante irrealista e incômoda para muitos
teóricos, que procuraram incorporar também o capital na função de produção dos países.
73
Assim, começou a ser constituída a teoria moderna do comércio internacional, que
modificou a explicação concernente à origem das vantagens comparativas.
A teoria moderna do comércio internacional
A idéia básica por trás da teoria moderna do comércio internacional é a de que os
países diferem quanto à dotação relativa de fatores de produção, que agora passam a ser tanto
a mão-de-obra quanto o capital. O modelo moderno básico é o chamado modelo de
Heckscher-Ohlin, dadas as contribuições desses dois economistas.
As vantagens do comércio continuam existindo: há ganho real de renda quando o país
passa da autarquia para uma situação de comércio internacional, ressaltando-se novamente as
vantagens do livre comércio.
Os países, segundo o modelo Heckscher-Ohlin, geralmente tendem a exportar produtos
que utilizam intensivamente o fator de produção relativamente mais abundante no país e
importam a mercadoria que utiliza intensivamente o fator de produção menos abundante. Um
país com oferta abundante de mão-de-obra em relação ao capital produzirá preferencialmente
bens que utilizam na sua produção relativamente mais mão-de-obra e também deverá exportar
esse bem. Do mesmo modo, um país com oferta abundante de capital considerará
relativamente mais barato produzir bens cuja produção necessite mais intensamente do fator
capital e, portanto, terá vantagem em exportá-lo, importando bens que necessitem de muita
mão-de-obra na sua produção.
A diferença básica entre a teoria clássica e a moderna é que, enquanto a teoria
moderna pressupõe uma mesma função de produção para os países envolvidos no comércio
internacional, de modo que a estrutura tecnológica é a mesma para todos os países, a hipótese
clássica é oposta: as tecnologias (os coeficientes técnicos de produção) diferenciadas são
cruciais para explicar as diferenças de custo e o padrão de comércio. O que varia no modelo
moderno é a dotação de fatores: há os países ricos (abundantes em capital) que exportam
bens de capital intensivos, e os países pobres (com uma relação capital-trabalho baixa), que
exportam bens mão-de-obra intensivos.
Também a teoria moderna recebeu críticas em função de seu caráter estático e de suas
premissas por demais restritivas.
A teoria Estruturalista
Esta visão criticou o pressuposto das vantagens bilaterais simétricas, diante de
evidências de que os ganhos do comércio exterior não se dividiam igualmente entre os países
industrializados de alta renda, exportadores de manufaturados, e os países de baixa renda,
exportadores de matérias-primas. A corrente estruturalista estava baseada em bases empíricas
que evidenciavam a deterioração das relações de troca entre o centro e a periferia – entre os
países produtores de bens primários e os países produtores de manufaturas de alto valor
adicionado.
Os pontos de sustentação da crítica estruturalista foram: i) baixa elasticidade-preço dos
produtos primários, ii) baixa elasticidade-renda da maior parte dos produtos primários, iii)
retração da procura de inúmeras matérias-primas de exportações e iv) baixo valor adicionado
dos produtos primários de exportação. Essas razões mostram uma tendência à deterioração
que resultava em ganhos assimétricos de comércio exterior.
A nova teoria do comércio internacional
A partir das críticas e dos problemas empíricos relativos ao modelo Heckscher-Ohlin,
surgiu uma série de novas explicações para o comércio internacional. Os novos modelos não
74
têm a mesma consistência teórica dos modelos clássico e moderno e ainda devem ser melhor
testados. De modo geral, o livre comércio continua mostrando-se estaticamente a melhor
situação, porém percebe-se nessas teorias certa recuperação de idéias protecionistas, em
função da introdução de problemas relacionados à incerteza, a economias de escala e a
estruturas de mercado não concorrenciais.
De modo geral, as recentes análises constatam que, além do comércio preconizado
pela teoria de Heckscher-Ohlin entre países ricos e pobres, verifica-se também um comércio
intenso entre países com igual dotação de recursos e a crescente troca de produtos
razoavelmente parecidos, o comércio intraindustrial. As explicações relativas a esse comércio
podem vir de duas hipóteses:
a) pode-se atribuir tal padrão de comércio à existência de economias de escala. Os
rendimentos crescentes de escala são mais uma fonte de ganhos para o comércio. Mesmo
países idênticos, no que se refere às suas dotações de fatores e seus gostos, podem ganhar
com o comércio entre eles. Esse comércio não se realiza em condições de concorrência
perfeita e não se garante que esses ganhos sejam distribuídos proporcionalmente entre os
países comerciantes;
b) existem teorias que procuram enfatizar o lado da demanda, a fim de explicar esse comércio
intraindustrial. Basicamente quanto mais parecida a demanda dos países (quanto mais próximo
o nível de desenvolvimento dos países), mais fácil e maior é o comércio entre eles, pois os
países tenderão a produzir bens que mais facilmente atendam a demanda de potenciais
importadores. As mercadorias a serem exportadas são preferencialmente aquelas já
produzidas para atender o próprio mercado doméstico, evitando-se produzir para exportação
produtos pouco consumidos internamente, em função do risco associado a esse mercado, que
é menos conhecido e controlável. A produção atende inicialmente o mercado doméstico e
depois se destina à exportação. Deve atingir países com estrutura de demanda parecida e a
concorrência entre os países é exercida a partir de um processo de diferenciação do produto.
Existe, ainda, a explicação embasada na idéia de ciclo do produto, desenvolvida por
Raymond Vernon. Países desenvolvidos têm vantagens comparativas onde são pioneiros,
onde conseguem introduzir inovações em função da qualificação da sua mão-de-obra, dos
recursos investidos em P&D (Pesquisa e Desenvolvimento) e da estrutura de demanda que
possuem. Com a difusão da demanda por tal produto internacionalmente, o país inovador
passará a exportá-lo. A produção desse bem passa, ao longo do tempo, por uma forte
padronização, fazendo com que a importância da qualificação da mão-de-obra e dos recursos
alocados em P&D para a sua produção desapareça. Nesse momento, sua produção pode
mudar de país e situar-se em países menos desenvolvidos, que passariam também a exportá-
lo.
Teorias mais modernas centram-se nos fatores de competitividade das nações.
Decorrentes mais de atributos construídos do que de vantagens definidas por dotações
naturais.
2. A TAXA DE CÂMBIO E O MERCADO CAMBIAL
Uma importante diferença do comércio internacional em relação ao comércio doméstico
é que este último se realiza com uma mesma moeda nacional, enquanto que, no comércio
internacional, existe a necessidade da conversão entre diferentes moedas. Dentro do Brasil, a
compra e venda de mercadorias se faz com o real. Quando, porém, um brasileiro adquire um
produto alemão (importa), o vendedor alemão quer receber em marcos alemães. Do mesmo
modo, quando um brasileiro exporta para a Itália desejará receber o valor das exportações em
real e não em liras, pois ele tem seus custos (salários, impostos, matéria-prima) em reais e não
em liras, dólares ou marcos. Desse modo, o comércio internacional introduz um novo elemento:
a taxa de câmbio.
75
Taxa de câmbio é o valor que uma moeda nacional possui em termos de outra moeda
estrangeira, ou seja, é a taxa pela qual duas moedas de países diferentes podem ser trocadas
(cambiadas). Outra definição: é o preço de uma unidade de moeda estrangeira em moeda
nacional.
Assim temos, por exemplo, que a taxa de câmbio do real (moeda nacional brasileira) em
relação ao dólar norte-americano (moeda nacional dos EUA) era, em outubro de 1994, de
aproximadamente 0,85 R$/US$, ou seja, cada um (1) dólar valia 0,85 reais. A cotação de real
em dólar também poderia ser expressa como sendo de aproximadamente 1,17 US$/R$, ou
seja, com um real poder-se-ia obter 1,17 dólares norte-americanos, que é o inverso de 0,85.
Deve-se tomar cuidado com a forma pela qual a taxa de câmbio está expressa. No Brasil,
costuma-se expressar a taxa de câmbio como sendo a quantidade de moeda nacional
necessária para comprar uma unidade de moeda estrangeira (no exemplo, 0,85 reais para 1
dólar). Em outros países, ela é expressa como a quantidade de moeda estrangeira necessária
para comprar uma unidade de moeda nacional (no exemplo, então seria 1,17 doláres para 1
real). Também em outubro de 1994, a taxa de câmbio entre o franco suíço e a libra inglesa era
de 2,05 SF/£, ou seja, eram necessários 2,05 francos suíços para se obter uma libra inglesa.
Através das taxas de câmbio, torna-se possível realizar as transações entre os países.
Se a mercadoria custa 100 marcos alemães, o importador brasileiro troca reais por marcos
alemães pela taxa de câmbio (0,55 R$/DM, no exemplo). Assim, trocaria 55 reais por 100
marcos, com os quais compra a mercadoria desejada. As taxas de câmbio são basicamente
determinadas através do mercado cambial.
O mercado cambial é aquele onde as moedas dos diferentes países são
transacionadas. Neste mercado, há as ofertas e as demandas pelas moedas. Este mercado é
formado por compradores e vendedores (importadores e exportadores), bancos e corretores
autorizados pelas autoridades monetárias.
Temos, por um lado, aqueles (agentes privados ou públicos) que demandam
determinada moeda. No Brasil, por exemplo, temos os importadores de mercadorias norte-
americanas que necessitam de dólares, os agentes que necessitam de dólares para saldar
dívidas contraídas anteriormente, as empresas norte-americanas atuando no Brasil, que
desejam remeter lucros para a matriz, os turistas que viajam para os Estados Unidos etc. A
partir desses agentes, temos a demanda brasileira por dólar. Ao mesmo tempo, esses agentes
também estão oferecendo reais no mercado cambial.
Por outro lado, há agentes que oferecem dólares e procuram reais: os exportadores
brasileiros, os estrangeiros que querem investir no Brasil, os tomadores de empréstimo no
exterior, os turistas que trazem dólar para o Brasil.
Desse modo, compõe-se a demanda e a oferta por dólares e reais. Da mesma forma,
isso se realiza, no Brasil, com outras moedas (francos, marcos etc.) e no resto do mundo,
também em relação ao dólar e às diversas moedas nacionais. Em tese, o equilíbrio entre a
oferta e a demanda das diferentes moedas nacionais estabelece as taxas de câmbio, que são
os preços relativos entre as moedas nacionais, assim como as quantidades de moedas
nacionais transacionadas.
Um mercado cambial supõe, portanto, a realização de diferentes transações: as
transações entre bancos privados e clientes no mesmo país, as transações entre o Banco
Central e bancos privados no mesmo país, as transações entre bancos privados de diferentes
países e as transações entre bancos centrais de diferentes países.
As oscilações na demanda e na oferta de determinada moeda devem conduzir a
modificações no equilíbrio desse mercado (taxa de câmbio e quantidade de moeda
transacionada).
76
Assim, por exemplo, aumento dos investimentos norte-americanos no Brasil significa
aumento na oferta de dólares e também um aumento na demanda por reais. Esses aumentos
fazem com que a taxa de câmbio se modifique, valorizando o real e desvalorizando o dólar. O
preço do real em relação ao dólar deve crescer e a quantidade de reais que se compra com um
dólar deve ser menor. Assim, define-se uma valorização da moeda nacional, quando o poder
de compra desta em relação às demais cresce, e uma desvalorização quando seu poder de
compra cai.
2.1. Formação das Taxas de cambiais – Regimes Cambiais
Taxa cambial é a relação de preço existente entre a moeda nacional e determinada
moeda estrangeira. A taxa cambial está relacionada com o movimento do saldo do balanço de
pagamentos do país. Ocorrendo variação para baixo nas taxas cambiais, ou seja ,
desvalorizando-se a moeda nacional em relação às moedas estrangeiras, haverá redução no
saldo de exportações e aumento no saldo de importações, com aumento de saídas de divisas e
consequente déficit.
Inversamente, com altas taxas cambiais, teremos aumento da entrada de divisas
estrangeiras e, portanto superávit.
Entendendo como fundamento básico na variação das taxas cambiais a oferta e procura
de divisas estrangeiras, que, conforme dito acima, elevará ou reduzirá as taxas cambiais,
podemos entender a formação das taxas cambiais de acordo com o referido princípio basilar
econômico. No caso das transações de comércio exterior a oferta e procura de divisas
estrangeiras representam o movimento das operações exportação e importações efetuadas,
empréstimos, remessas e entrada de capital.
Principais Regimes Cambiais
1) Câmbio Fixo: o Banco Central fixa a taxa de câmbio e realiza todas as intervenções no
mercado que sejam necessárias para manter a taxa estabelecida.
2) Câmbio Flutuante (flutuação limpa): o Banco Central não interfere na determinação da taxa
de câmbio. São as forças de mercado (oferta e demanda) que determinam a taxa de câmbio.
3) Câmbio Flutuante (flutuação suja- dirty floating): o Banco Central não interfere (ex-ante) na
fixação da taxa. Suas intervenções são aleatórias e tem como objetivo conter especulações no
mercado.
4) Banda Cambial: o Banco Central fixa os limites inferiores e superiores da cotação cambial.
Quem determina a taxa efetiva é o mercado (oferta e demanda)
3. BALANÇO DE PAGAMENTOS
O Balanço de Pagamentos de um país é um resumo contábil das transações
econômicas que esse país faz com o resto do mundo, durante um certo período de tempo. A
partir desse balanço, pode-se avaliar a situação econômica internacional do país. A
periodicidade em geral é de um ano (seguindo o ano civil do país). Porém, é bastante comum a
apresentação de balanços trimestrais e até de contas mensais, que possibilitam um melhor
acompanhamento da evolução da situação econômica internacional do país.
No Brasil, o Balanço de Pagamentos é elaborado pelo Banco Central a partir dos
registros das transações efetuadas entre residentes no País e residentes em outras nações. Na
contabilização destes registros, adota-se a idéia das partidas dobradas. Toda transação que
cria um direito constitui um crédito. As exportações, por exemplo, são créditos; as importações
são débitos, assim como os juros pagos ao exterior. De modo geral, pode-se considerar que
toda entrada de divisas corresponde a um crédito e toda saída a um débito, conforme
exemplos indicados a seguir:
77
Débitos:
Importações de Bens e Serviços
Pagamentos de doações e
indenizações
Pagamentos de capital
emprestado
Reembolsos de capital a
estrangeiros
Compras de ativos de
estrangeiros
Créditos:
Exportações de Bens e Serviços
Recebimentos de doações e inde-
nizações
Recebimentos de empréstimos
Recebimento de reembolso de
capital
Vendas de ativos para
estrangeiros
Várias são as maneiras de se apresentar um Balanço de Pagamentos. A forma mais
usual é a que segue:
Balanço de Pagamentos - País A - Ano 19xx.
A. Balança de Transações Correntes
A.1. Balança Comercial
A.1.1 Exportações
A.1.2 Importações
A.2. Balança de Serviços (Invisíveis)
A.2.1. Transportes e Seguros
A.2.2. Viagens Internacionais e Turismo
A.2.3. Rendas de Capital (lucros e juros)
A.2.4. Diversos
A.3. Tranferências Unilaterais
B. Balança de Capitais
B.1. Investimentos
B.2. Reinvestimentos
B.3. Empréstimos e Financiamento de Longo e
Médio Prazo
B.4. Empréstimos a Curto Prazo
B.5. Amortizações
C. Erros e Omissões
Saldo do Balanço de Pagamentos (A + B + C)
D. Transações Compensatórias
D.1. Variação de Reservas (haveres no exterior)
D.2. Operações de Regularização
D.3. Atrasados Comerciais
A seguir, são verificadas cada uma das contas acima:
A. Balança de Transações Correntes — procura resumir a diferença entre o total das
exportações e das importações tanto de mercadorias como de serviços, sendo também incluído
o saldo de Transferências Unilaterais do período. As transações dessa balança são as que
afetam diretamente a renda nacional e, por isso, são consideradas as mais importantes do
Balanço de Pagamentos.
Se essa conta for superavitária, o país estará recebendo recursos que podem ser
utilizados para pagar compromissos assumidos anteriormente (diminuição do endividamento
externo), para investimento do país no exterior (aumento do controle do país sobre
empreendimentos no exterior) ou para aumentar as reservas do país. Se tal conta for
deficitária, o país necessita de buscar investimentos no estrangeiro (aumentando o controle de
estrangeiros sobre emprendimentos no país), de contrair empréstimos no exterior (aumentando
o endividamento do país) ou de reduzir as reservas de divisas internacionais.
78
Por muito tempo, a Balança de Transações Correntes foi praticamente identificada com
a Balança Comercial. Com a crescente importância dos serviços e dos rendimentos de capital
(pagamentos de juros e remessas de lucros), a Balança de Transações Correntes passou a ser
assim decomposta:
A.1. Balança Comercial — inclui basicamente as exportações e as importações de
mercadorias. Se as exportações forem maiores que as importações, a balança comercial do
país será superavitária; se ocorrer o contrário, será deficitária.
Existem pelo menos duas maneiras de se contabilizar o valor das exportações e
importações. Existem as exportações e importações FOB (free on broad), onde as despesas
incluídas no valor das mercadorias são as incorridas até o embarque da mercadoria, e as
exportações e importações CIF (cost, insurance and freight), onde se inclui no valor das
mercadorias, além de seu custo, o frete e o seguro do seu transporte até o destino. Para efeito
de Balanço de Pagamentos, utiliza-se as exportações e importações FOB, já que as despesas
com seguros e fretes estão incluídas na balança de serviços.
No caso brasileiro, essa conta mostrou-se deficitária nos anos 70, com destaque para
1974, quando ocorreu o primeiro choque do petróleo e caíram os termos de troca. Na década
de 80, especialmente a partir de 1983, observou-se uma reversão neste quadro com o
surgimento de superavits significativos. Com a implementação do Plano Real, a balança
comercial passou novamente a apresentar saldos negativos, cenário que deve ser mantido por
mais alguns anos, caso não haja alteração significativa na condução da política econômica.
A.2. Balança de Serviços — representa as negociações internacionais dos chamados bens
invisíveis e os rendimentos de investimentos. Possui uma série de subcontas, dentre as quais
destacam-se:
A.2.1. Transportes e Seguros — são o saldo das receitas e despesas efetuadas com fretes e
prêmios de seguros;
A.2.2. Viagens Internacionais e Turismo — representam o saldo das receitas e despesas de
turistas;
A.2.3. Rendas de Capital — são rendas referentes aos rendimentos de capital auferidos ou
pagos pelo país. Estão incluídos os juros pagos ao exterior por empréstimos ou
financiamentos recebidos de não-residentes (e os juros recebidos do exterior por empréstimos
ou financiamentos concedidos por residentes) em um momento anterior. Também estão
incluídos os lucros remetidos por empresas nacionais no exterior (crédito) e os lucros das
empresas estrangeiras no país (débito). Os lucros de empresas estrangeiras, que não foram
remetidos, também devem ser contabilizados como débito nessa conta, porém esses lucros
são considerados reinvestidos e significarão também uma entrada (crédito) na balança de
capital, na rubrica (re)investimentos de estrangeiros no Brasil;
A.2.4. Diversos — incluem o saldo de diversas transações como: dispêndios efetuados com
representações diplomáticas no exterior (e as transferências dos demais países para os gastos
de suas representações diplomáticas no país), recebimentos e pagamentos referentes a
royaltes, patentes, assistência técnica, comissões, aluguel de equipamentos, filmes.
A Balança de Serviços brasileira sempre mostrou-se deficitária. No final dos anos 70 e
início dos anos 80, o deficit cresceu substancialmente em decorrência dos juros pagos ao
exterior, raiz da crise da dívida externa. Durante a década de 80, os juros enviados situaram-se
em torno de US$ 10 bilhões anuais, consumindo grande parte do superavit da balança
comercial.
79
A.3. Transferências Unilaterais — referem-se a pagamentos sem contrapartida de um país
para outro:
a) remesssas feitas por não-residentes no Brasil ao seu país de origem (débito);
b) recebimentos de residentes fora do País (crédito);
c) doações de governos, organismos internacionais etc. (crédito/débito);
B. Movimento de Capitais — agrupa as contas que representam modificações nos direitos e
obrigações de residentes no país para com não-residentes. Essa rubrica do balanço de
pagamentos inclui:
B.1. Investimentos — referem-se ao capital de residentes no país aplicados no exterior, sejam
esses investimentos diretos ou de carteira, assim como os investimentos feitos por não-
residentes no país;
B.2. Reinvestimentos de empresas multinacionais já instaladas no país que reinvestem parte
do lucro.
B.3. Empréstimos e Financiamentos de Longo e Médio Prazos e
B.4. Empréstimos de Curto Prazo — registram os empréstimos recebidos do exterior e
concedidos para outros países, tanto para governos, como para empresas e indivíduos, além
dos financiamentos obtidos na cobertura de importações e concedidos quando das
exportações.
B.5. Amortizações — onde registram-se os pagamentos do principal, referentes a
empréstimos e financiamentos tomados no exterior, e os pagamentos do principal feitos por
não-residentes, referentes a empréstimos e financiamentos concedidos pelo país ao exterior.
C. Erros e Omissões — essa conta surge em função de equívocos existentes no registro das
operações do país com o exterior. Na verdade, inúmeras contas são registradas com valores
estimados, o que impede a equivalência perfeita entre os créditos e os débitos (mesmo
levando-se em consideração as transações compensatórias). Desse modo, esse item entra no
balanço de pagamento, a fim de cobrir os erros estatísticos cometidos e as transações não
registradas.
Somados todos os saldos das contas mencionadas (A + B + C) obtem-se o Resultado
do Balanço de Pagamentos, sendo superavit quando a soma for positiva e deficit, quando a
soma for negativa.
D. Transações Compensatórias — ao somatório de A + B + C corresponderá um valor igual
nessa conta, porém com sinal contrário, de modo a equalizar os débitos e créditos no balanço.
Assim, em caso de o balanço ser positivo (indicando a entrada de recursos), a conta de
Transações Compensatórias será devedora. Ao contrário — quando o balanço for deficitário —
essa conta será credora.
Os principais itens dessa última rubrica são:
D.1. Variação de Reservas — registra a variação nos haveres em moeda estrangeira e ouro
possuídos em reserva pelo país. Desse modo, um deficit no balanço poderá ser coberto por
uma saída de divisas ou de ouro do país, ou seja, há uma variação negativa no volume de
reservas, indicada por uma conta credora no item variação de reservas. Se o balanço for
superavitário, haverá uma entrada de divisas, um aumento das reservas, indicada por um
débito.
D.2. Operações de Regularização — são operações realizadas com instituições
internacionais, como o FMI. De modo geral, quando há deficit no balanço de pagamentos,
recorre-se a empréstimos destas instituições com o objetivo de cobri-lo.
80
D.3. Atrasados Comerciais — dizem respeito aos empréstimos que não foram pagos na
data de vencimento.
4. INSTRUMENTOS DE AJUSTE DO BP
Instrumentos Cambiais:
- Administração da taxa de câmbio
- Controle das operações cambais
Outros Instrumentos:
- Imposição de tarifas alfandegárias de proteção.
- Imposição de proteção não tarifárias.
- Fixação de quotas setoriais de comércio.
Questões conceituais:
1. No que se refere especificamente as exportações é falso afirmar que:
a) a desvalorização da moeda nacional e o incremento da renda internacional elevam as exportações.
b) quando as exportações são superiores às importações a economia apresenta um superávit comercial.
c) quanto maior as exportações menor o produto da economia.
d) as exportações elevam a eficiência econômica, de acordo com a teoria econômica convencional.
e) quanto maior as exportações maior o produto de uma economia.
2. Quando um país necessita aumentar o volume de exportações de determinado produto para importar
a mesma quantidade de bens em relação a outro país, pode-se dizer que:
a) há um incremento nas suas relações de troca
b) há estabilidade nos seus termos de troca
c) ocorreu aumento nos termos de troca entre eles
d) há uma deterioração nos termos de troca
e) os termos de troca nunca variam
3. Para uma economia hipotética A são dados (em US$ milhões):
Balança comercial: 100.
Balança de Serviços: 10.
Transferências Unilaterais: - 30.
Movimentos de Capitais Autônomos: 200.
Erros e Omissões: 0.
Qual o saldo em transações correntes.
4. Assinale a alternativa incorreta:
a) As transações correntes englobam os fluxos reais de bens e serviços e os pagamentos
correspondentes às receitas e despesas realizadas.
b) As transações de capital englobam os créditos e débitos resultantes de todas as transações
comerciais realizadas.
c) Balança Comercial registra o movimento de exportações e importações de mercadorias.
d) Quando o valor das exportações supera o das importações dizemos que há uma balança comercial
ativa.
e) Quando o valor das importações supera o das exportações há uma balança passiva.
5. Relação entre o valor de duas unidades monetárias, indicando o preço, em termos monetários
nacionais, da divisa estrangeira correspondente:
a) par- metálico
b) gold-points
c) pontos de compensação
d) relação de troca
e) taxa de câmbio
81
6. A recente crise financeira que se instalou no Brasil é fruto de sérios problemas externos e teve como
consequência a alteração do regime cambial (janeiro/1999). Atualmente o regime cambial é de:
a) Flutuação limpa.
b) Banda cambial explícita
c) Câmbio fixo
d) Câmbio flutuante com intervenção
e) Câmbio flutuante sem intervenção
Questões aplicadas:
1- São dados para uma economia hipotética os seguintes dados do Balanço de Pagamentos (em US$
milhões)
a) exportação de mercadorias: 5.000
b) importação de mercadorias: 6.000
c) donativos recebidos: 100
d) donativos enviados: 50
e) fretes pagos: 100
f) fretes recebidos: 50
i) amortizações pagas: 1.000
j) juros pagos: 500
k) investimento estrangeiro direto no país: 1.000
l) empréstimos recebidos do exterior: 1.000
m) remessa de lucros e dividendos: 500
Com estas informações elabore o Balanço de Pagamentos da economia hipotética.
2- Considere as seguintes operações realizadas entre residentes e não residentes num determinado ano
(em milhões de dólares):
i. o país exporta, recebendo à vista, mercadorias no valor de US$ 100 milhões;
ii. o país importa, pagando à vista, mercadorias no valor de US$ 110 milhões;
iii. ingressam no país, sob a forma de investimento direto, US$ 70 milhões em forma de bens de capital;
iv. ingressam no país, sob a forma de investimento de curto prazo, em moeda estrangeira, US$ 80
milhões;
v. o país paga ao exterior US$ 50 milhões sob a forma de juros e lucros;
vi. o país paga ao exterior US$ 10 milhões sob a forma de fretes;
vii. o país recebe de residentes no exterior um total de US$ 25 milhões;
viii. as empresas estrangeiras instaladas no país reinvestem US$ 5 milhões nesse país.
Com base nestas operações, construa o balanço de pagamentos e determine e interprete:
a) o saldo da balança comercial;
b) o saldo da balança de serviços;
c) o saldo na balança em transações correntes;
d) o saldo total do balanço de pagamentos.
Além disso, explique se a atual forma de financiamento do saldo das transações correntes será
prejudicial para o comportamento futuro do BP.
3 – Admita que as seguintes operações foram realizadas entre o Brasil e o exterior em um dado período:
a) Um grupo japonês realiza investimento de US$ 500 milhões em razão da privatização da Vale do Rio
Doce.
b) Companhias estrangeiras instaladas no Brasil remetem lucros de US$ 50 milhões ao exterior.
c) Uma agência de turismo brasileira efetua pagamentos a uma cadeia de hotéis norte-americana no
valor de US$ 20 milhões, referentes a serviços de hospedagem de turistas brasileiros.
d) Uma montadora francesa de automóveis investe US$ 100 milhões na construção de uma fábrica no
Paraná.
e) O Brasil importa, pagando à vista, US$ 180 milhões em automóveis coreanos.
f) O Brasil paga ao exterior US$ 50 milhões em fretes.
g) O Banco Central obtém empréstimo junto a um banco norte-americano a fim de financiar o pagamento
de juros vincendos no valor de US$ 80 milhões.
h) Uma companhia aérea norte-americana realiza uma compra à vista de aviões brasileiros no valor de
US$ 150 milhões.
i) Uma indústria brasileira de autopeças importa maquinário da Alemanha no valor de US$ 60 milhões,
financiados a longo prazo por um banco alemão.
Com base nessas informações:
a) Monte o BP.
82
b) Encontre o saldo da balança comercial, o saldo em transações correntes, o saldo da conta de capital e
financeira e o resultado do balanço de pagamentos.
4 – Considere o balanço de pagamentos abaixo (Brasil - ANO 1998 em US$ milhões)
A – Balanço de Transações Correntes
A.1. Balança comercial (fob) -6575
Exportação de bens 51140
Importação de bens -57714
A.2. Balança de Serviços -28299
A.3. Transferências unilaterais correntes 1458
TRANSAÇÕES CORRENTES (A1+A2+A3) -33416
B. Conta Capital e Financeira 29702
Conta capital 320
Conta financeira 29381
Investimento direto 26002
Investimento brasileiro direto -2854
Investimento estrangeiro direto 28856
Investimentos em carteira 18125
Investimento brasileiro em carteira -457
Investimento estrangeiro em carteira 18582
Derivativos -460
Outros investimentos -14285
C. Erros e Omissões -4256
RESULTADO DO BP (A+B+C) -7970
Fonte: Banco Central do Brasil
a) Identifique os principais problemas do balanço do pagamentos do Brasil no ano de 1998.
b) Qual a alternativa para o Brasil equilibrar as contas do BP? Explique.
5. Considere os seguintes resultados do BP brasileiro para os anos de 1994, 1998 e 2005.
Balanço de Pagamentos (em US$ milhões)
Discriminação 1994 1998 2005
A. Balanço em transações Correntes
A.1. Balanço Comercial (FOB) 10.466 -6.575 44.748
A.2. Balanço de Serviços -33.079 -28.299 -34.113
A.3. Transferência Unilateral 2.414 1.458 3.558
Saldo em Transações Correntes -1.811 -33.416 14.193
B. Movimento de Capitais 8.692 29.702 -9.593
C. Erros e omissões 334 -4.256 -280
Resultado do BP 7.215 -7.970 4.319
Fonte: Prof. Solange Marin a partir de dados do Banco Central do Brasil
Pede-se:
a) Qual a principal mudança nos resultados das contas do BP nesses diferentes anos? Explique.
b) A estrutura do BP mostra que a soma do saldo em transações correntes e do movimento de capitais
deve ser igual a zero (TC + K = 0 e, então, que TC = - K). Explique essa afirmação usando os resultados
do BP para 1994, 1998 e 2005.
Questões retiradas de concursos para Auditor Fiscal da Receita Federal (AFRF), Auditor Fiscal do
Tesouro Nacional (AFTN) e Banco Central do Brasil (BACEN):
1) (AFRF, 1996) Os déficits no balanço de pagamentos de um determinado país
83
a) decorrem fundamentalmente de déficits comerciais, mas também dependem do nível de reservas
internacionais de que dispõe este país.
b) decorrem de desvalorizações cambiais, que aumentam a competitividade mas tornam o produto
exportado relativamente barato, reduzindo, assim, as receitas líquidas de exportações deste país.
c) ocorrem como consequência da elevação das taxas de juros internacionais, que incidem tanto sobre
as exportações, reduzindo as receitas, quanto sobre as importações, que se tornam relativamente mais
caras para este país.
d) decorrem, em geral, de déficits nas transações correntes (comércio visível e invisível), mas podem
ocorrer, em casos muito particulares, em função de fluxos inesperados nas contas de transferências e
/ou de capitais deste país.
e) são consequência da falta de proteção adequada ao mercado interno deste país. Por esta razão,
países com baixos níveis de proteção tarifária apresentam-se deficitários, enquanto países com níveis
elevados de proteção dificilmente apresentam este tipo de problema.
2) (AFRF, 2002) Segundo o critério de partidas dobradas, o registro de toda transação internacional no
balanço de pagamentos
a) é realizado duas vezes, uma vez como crédito e uma vez como débito.
b) é realizado apenas uma vez como crédito ou débito, de acordo com a natureza da operação.
c) é realizado duas vezes na conta corrente ou na conta de capital.
d) é realizado simultaneamente na conta de transações correntes e na conta de capital em uma delas
como crédito, na outra como débito.
e) é realizado apenas uma vez, como débito ou crédito, em uma das contas do balanço de
pagamentos.
3) (AFRF, 2000) Sobre balanço de pagamentos, não se pode fazer a seguinte afirmativa:
a) Balança de pagamento é um registro contábil de todas as transações de um país com os outros
países do mundo.
b) A balança de pagamento deve estar sempre em equilíbrio .
c) A balança comercial e a balança de serviços formam a “balança de transações correntes”.
d) A balança de serviços inclui, entre outros, serviço de transporte (fretes), assistências técnicas, lucros e
royalties, remetidos pelas empresas transnacionais.
e) Na balança de capitais são registrados o capital das firmas estrangeiras que ingressam no país sob a
forma de empréstimos. Os empréstimos de outros governos para o governo brasileiro, empréstimos do
FMI, etc. e os juros que o Brasil paga pelos empréstimos fornecidos por outras nações.
4) (AFTN, 1996) Termos de troca é uma expressão que designa:
a) uma relação entre os preços pelos quais um país vende suas exportações em relação aos preços que
esse país paga por suas importações.
b) forma contratual de comércio utilizada em sistemas regionais, como o Mercosul, para os vários grupos
de produtos.
c) as condições de comércio estabelecidas entre duas nações, especialmente no que se refere ao
regime tarifário.
d) o padrão de comércio entre dois países em termos de reciprocidade de estrutura tarifária.
e) um índice que serve para medir o nível de participação de um país no comércio internacional bem
como o grau de diversificação de seus produtos e parceiros.
5) (AFTN, 1998) O conceito de termos de troca refere-se à:
a) relação de produtos trocados entre dois países.
b) lei segundo a qual os preços dos produtos tendem a permanecer estáveis ou a declinar ao longo do
tempo, enquanto o preço das manufaturas tende a crescer.
c) relação entre preços recebidos pelas exportações de um país e os preços pagos pelas importações.
d) diferenças entre as exportações e as importações de um dado país e outros. O que implicará a
capacidade de importar.
6) (BACEN, 1998) Considerando a estrutura do BP, é correto dizer que:
a) as amortizações de empréstimos figuram na conta “movimento de capitais”.
b) os atrasados e os empréstimos de regularização figuram na conta de “erros e omissões”.
84
c) as transferências unilaterais não figuram na estrutura do balanço de pagamentos, apesar de serem
contabilizadas pelo Banco Central para fins de controle de entrada de recursos no país.
d) o pagamento de seguros, os juros e os lucros fazem parte dos movimentos de entrada de recursos no
país.
e) o saldo do balanço de pagamentos em conta corrente é igual ao saldo do balanço comercial, do
balanço de serviços e dos movimentos de capitais autônomos.
7) (BACEN, 1998) Considere as seguintes operações realizadas entre residentes e não residentes num
determinado ano (em milhões de dólares)
I. o país exporta, recebendo à vista, mercadorias no valor de US$100 milhões
II. o país importa, pagando à vista, mercadorias no valor de US$ 110 milhões
III. ingressam no país, sob a forma de investimento direto, US$ 70 milhões em forma de bens de capital
IV. ingressam no país, sob a forma de investimentos de curto prazo, em moeda estrangeira, US$ 80
milhões
V. o país paga ao exterior US$ 50 milhões sob a forma de juros e lucros
VI. o país paga para o exterior US$ 10 milhões sob a forma de fretes;
VII. o país recebe de residentes no exterior um total de US$ 25 milhões;
VIII. as empresas estrangeiras instaladas no país reinvestem US$ 5 milhões nesse país.
Com base nestas operações, pode-se afirmar que o saldo do balanço comercial, o saldo do balanço de
serviços, o saldo do balanço de pagamento em conta corrente e o saldo total do balanço de pagamentos
são, respectivamente:
a) –80, -65, - 120, + 35
b) –10, -60, -45, +110.
c) –10, -65, -50, +105.
a) –80, -60, -115, +40.
e) + 80, +60, +165, +320.
85
A INSTITUCIONALIDADE NO CENÁRIO INTERNACIONAL
ORGANISMOS INTERNACIONAIS
As grandes Guerras Mundiais, assim como os conturbados anos do período entre
guerras, provocaram enormes perturbações na economia de praticamente todos os países e,
por conseguinte, nas relações econômicas internacionais. Já ao final da II Guerra Mundial,
mostrava-se necessária a existência de um novo sistema monetário internacional.
Sistema Monetário Internacional
É o conjunto de regras e convenções que governam as relações financeiras entre os
países. O Objetivo do sistema é viabilizar as transações entre países, estabelecendo regras e
convenções que regulem as relações monetárias e financeiras e não criem entraves ao
desenvolvimento mundial:
As diferentes unidades monetárias utilizadas no pagamento das trocas internacionais
fizeram com que fosse necessário operacionalizar um sistema monetário internacional.
Os principais sistemas monetários internacionais já adotados foram: O Sistema Padrão-
Ouro, que vigorou até a I Guerra Mundial e o Sistema de Bretton Woods, no período Pós- II
Guerra Mundial até 1971.
O Padrão-Ouro: conceito e mecanismo de ajuste do valor das moedas
Vários autores destacam que é mais fácil determinar o período em que o padrão ouro
chegou ao fim – 1914 do que a data efetiva de sua origem. O que se sabe é que não existia em
1870, mas operava plenamente em 1900. O Padrão-Ouro vigorou na sua forma original até
1914, início da Primeira Guerra Mundial: Nesse sistema, existia:
a) a unidade comum entre os países era o ouro. As moedas nacionais emitidas tinham,
portanto, o seu valor correspondente em ouro.
b) havia a conversibilidade das moedas em ouro.
Na prática isso significava que um padrão-ouro estabelecia uma paridade fixa entre
cada moeda e o preço do ouro, e, portanto entre as diversas moedas.
O mecanismo de ajuste do Balanço de Pagamentos no Padrão-Ouro:
Déficit no BP - saída de capital - saída de ouro - queda de preços - Eliminação do déficit
Os desequilíbrios do BP eram resolvidos por meio de transferências internacionais de
ouro, e o equilibro era obtido pelo impacto dos fluxos de ouro sobre o sistema econômico
interno.
O intervalo entre as duas Guerras Mundiais
Durante o período entre as Guerras Mundiais não existiu nenhum sistema monetário
internacional. Os países adotavam taxas fixas ou flutuantes de acordo com suas
conveniências.
É importante destacar que nos anos imediatos após o fim da guerra (1919-23), as
paridades entre as principais moedas oscilaram de forma pronunciada. Isso estimulou as
autoridades de diversos países a buscar a volta da estabilidade obtida nos vinte anos
anteriores à guerra. Mas, as pressões inflacionárias em quase todos os países levaram à
escassez relativa de estoques de ouro. Para superar essa escassez o Comitê Financeiro de
Conferência de Genebra na Convenção de Gênova (1922), recomendou a adoção mundial do
86
padrão-ouro. Surgiu o sistema de câmbio-ouro (gold exchange standard), no qual os países
adotariam como reservas monetárias, além do ouro, outras moedas conversíveis.
A referência mais importante é o retorno da Inglaterra ao padrão-ouro em 1925. Mas,
em 1931, com o aumento de seu desequilíbrio externo e a saída de ouro, com consequências
sobre a liquidez e o ritmo de atividade interna, fez a Inglaterra sair do padrão-ouro e
desvalorizar a libra esterlina.
Nesse período entre as duas grandes guerras, foram feitas algumas tentativas de
preservar a paz mundial e auxiliar o crescimento econômico. Foi criada a Liga das Nações que,
embora tivesse semelhança com a atual ONU, infelizmente fracassou.
Em 1930, foi criado o BIS (Bank For International Settlements), com sede na Basiléia,
Suíça, para administrar os pagamentos, relativos aos Acordos Young, devidos pela Alemanha
a título de reparação de guerra. A tradução de BIS é “Banco Internacional de Pagamentos”.
Sua principal finalidade era promover a cooperação dos principais bancos centrais do mundo
motivo por que ele é considerado Banco Central dos Bancos Centrais.
O Sistema de Bretton Woods: a Reforma do Sistema Monetário Internacional
As grandes Guerras Mundiais, assim como os conturbados anos do período entre as
guerras, provocaram enormes perturbações na economia de praticamente todos os países e,
por conseguinte, nas relações econômicas internacionais. Já ao final da II Guerra Mundial,
mostrava-se necessária a existência de um novo sistema monetário internacional.
A expressão sistema monetário internacional refere-se ao conjunto de regras e
convenções que governam as relações financeiras entre os países. Elas formam o aparato
institucional que mantém as relações entre as diversas economias.
O objetivo de um Sistema Monetário Internacional é viabilizar as transações entre os
países, estabelecendo regras e convenções que regulem as relações monetárias e financeiras
e não criem entraves ao desenvolvimento mundial. Nesse sentido, define-se o ativo (moeda) de
reserva internacional, sua forma de controle, sua relação com as diferentes moedas nacionais
(o regime cambial), os mecanismos de financiamento e ajustamento dos desequilíbrios dos
balanços de pagamentos, o grau de liberdade dos capitais privados e a institucionalidade que
garantirá o funcionamento desse sistema.
Tais eram as preocupações presentes nos últimos anos da II Guerra Mundial, quando
se via no comércio mundial um importante instrumento para potencializar o desenvolvimento do
mundo capitalista. Na Conferência de Bretton Woods, surgiram algumas propostas de
remodelagem do sistema monetário internacional. Dentre elas destacaram-se as do
economista inglês John Maynard Keynes e as de Henry White, secretário do Tesouro dos EUA,
que prevaleceu.
Desta conferência nasceu um novo sistema monetário internacional, que foi
extremamente importante para o reflorescimento do comércio mundial e sobre o qual se
baseou o crescimento econômico do pós-guerra. Foram criadas as quatro principais instituições
econômicas do pós-guerra: o Sistema de Taxas de Câmbio de Bretton Woods, o Fundo
Monetário Internacional (FMI), o Banco Mundial e o Acordo Geral de Tarifas e Comércio
(GATT).
Sistema de Bretton Woods
O Sistema de Bretton Woods foi definido em 1944 ao fim da II Guerra Mundial com o
objetivo de determinar as regras econômicas internacionais que deveriam vigorar no pós-
guerra. O Sistema de Bretton Woods consagrou a gestão de taxas de câmbio chamada de
87
padrão dólar-ouro, que procurava flexibilizar o Padrão-Ouro, base do sistema monetário
internacional anterior à I Guerra Mundial. Foi estabelecido o dólar como moeda internacional, e
essa era a única moeda que manteria sua conversibilidade em relação ao ouro, sendo as
outras moedas nacionais livremente conversíveis em dólar, a uma taxa de câmbio fixa (não
havia limitações à mobilidade de capital).
O dólar tinha uma paridade com o ouro e as demais moedas com o dólar. Porém, havia
a possibilidade de se reajustar a taxa de câmbio quando uma moeda nacional apresentava
uma tendência demasiadamente forte de se afastar do seu valor estabelecido em relação ao
dólar. Essa possibilidade de ajustamento, quando se verificasse um desequilíbrio fundamental,
era a principal distinção entre o sistema de Bretton Woods e o Padrão-Ouro.
Os pontos essenciais de Bretton Woods:
1) O novo sistema internacional teria como ativo comum a moeda norte-americana, pois a
única moeda a ser conversível em ouro,
2) Os EUA ficavam obrigados a converter os dólares em ouro a uma cotação fixa (sistema de
câmbio fixo em relação ao ouro e entre moedas),
3) Regime de taxa de câmbio fixa entre os países e
4) Gold exchange standard: paridades das várias moedas estabelecidas em termos de ouro ou
dólares.
Os Problemas do sistema de Bretton Woods:
A falta de mecanismos de ajuste adequados
O sistema de Bretton Woods permitia o recurso a uma desvalorização cambial como
última instância, depois de fracassados os ajustes internos possibilitados por política monetária
e comercial. Ainda assim, a variação cambial deveria ser adotada na hipótese de um
“desequilíbrio fundamental” nunca definido de forma clara. Esta falta de definição de uma regra
básica para o ajuste entre as economias é apontada como uma das causas da falência do
sistema.
Problemas com a liquidez internacional: o “dilema de Triffin”
Nas três décadas que se seguiram à II Guerra Mundial, a economia e o comércio
internacional prosperaram com base no dólar e nesse sistema. Já nos anos 50, sua
sustentação era posta em xeque. A questão conhecida como "Paradoxo de Triffin".
Este paradoxo decorreu de um trabalho publicado por Triffin em 1960, e era a seguinte
questão: para que a expansão do comércio ocorresse, era necessário o crescimento das
reservas mundiais em dólares (a fim de não haver crises de liquidez internacional).
Essa injeção de liquidez se fazia a partir de déficits externos dos EUA. Se esses déficits
fossem, porém, sistemáticos, e se os ativos em ouro norte-americanos fossem constantes (na
verdade eram cadentes), a confiança na conversibilidade do dólar e, por conseqüência, a base
dos acordos de Bretton Woods ruiria.
Por outro lado, se não houvesse injeção de liquidez, o crescimento também não
ocorreria. Assim, o que se verificou foi um forte crescimento econômico, porém com uma
contínua perda de confiança no sistema.
A solução para o problema só poderia ocorrer depois que fosse sanado o déficit
comercial norte-americano. Na ausência de uma moeda universal, a solução para o problema
do dólar só poderia ocorrer por meio de modificações na paridade do dólar, o que significaria
alterar a relação dólar-ouro ou abandonar o sistema das taxas fixas de câmbio.
88
A criação dos Direitos Especiais de Saque (DES)
As discussões sobre a reforma do sistema monetário internacional durante a década de
60 estiveram centralizadas na idéia de tornar as reservas internacionais administráveis sob
algum tipo de controle central, que as mantivesse protegidas de fatores adversos.
Os Estados Unidos buscavam mecanismos para evitar variações bruscas na paridade
ouro-dólar, enquanto outros países – sobretudo europeus – procuravam formas de evitar as
facilidades encontradas pela economia norte-americana em manter posições deficitárias por
longos períodos de tempo. Essas foram as motivações de longo prazo subjacentes à criação
dos Direitos Especiais de Saque (DES).
Os DES, conhecidos internacionalmente por SDR (Special Drawing Rigths) foram a
solução adotada a partir de 1967 com o propósito de elevar o estoque de reservas
internacionais.
Originalmente, o valor dos DES foi definido em termos de ouro, mas à mesma paridade
do dólar, ou seja, cada unidade de DES equivaleria a 35 onças de ouro, e o estoque inicial foi
alocado entre os diversos países de acordo com suas quotas no Fundo Monetário Internacional
(FMI). Ou seja, os DES são emitidos pelo FMI e alocados entre os países-membro do Fundo na
proporção de suas quotas.
Mas, a partir de 1974, a paridade inicial de um para um com o dólar foi finalmente
alterada, para ser uma função de uma cesta de dezesseis moedas (com predominância do
dólar), e novamente em 1981 o valor dos DES foi redefinido como uma média ponderada das
paridades do dólar, marco alemão, iene, franco francês e libra esterlina.
O volume dos DES é controlado pelo FMI e não pode ser ampliado, a menos que haja
decisão favorável nesse sentido por parte de ao menos 80% dos países do Fundo.
O Fim de Bretton Woods
As condições de conversibilidade oficial estabelecidas originalmente no sistema de
Bretton Woods esgotaram-se em agosto de 1971- quando foi suspensa a convertibilidade do
dólar em relação ao ouro - e subsequentemente em relação à convertibilidade entre o dólar e
outras moedas (as cotações deixaram de ser feitas exclusivamente em termos da paridade à
moeda norte-americana).
A questão se acirrou com as guerras da Coréia e do Vietnã, com a política
expansionista (keynesiana) da década de 60 e os conseqüentes aumentos nos déficits público
e comercial americanos.
A partir dessa época, a desvalorização da libra (1967), o mercado duplo de ouro (1968)
e as crises especulativas do final da década foram passos no caminho de destruição do
sistema montado em Bretton Woods.
Seu fim foi decretado por Nixon em 1971, com o rompimento da conversibilidade do
dólar em relação ao ouro. Desde então, seguiu-se um período de forte instabilidade, baseada
em taxas flutuantes de câmbio, depois de 1973. Houve uma grande desvalorização do dólar,
que, apesar de ainda ser a principal reserva internacional, perdeu importância, principalmente
em relação ao ien e ao marco alemão.
89
A institucionalidade criada em Bretton Woods (1944)
Foram criadas duas instituições financeiras internacionais muito importantes, dentre as
quais estão o FMI e o Banco Mundial ou BIRD. O GATT também é mencionado, porque foi a
solução encontrada diante da tentativa frustrada do Congresso norte-americano em criar uma
Organização Internacional do Comércio.
Fundo monetário internacional
O Fundo Monetário Internacional foi criado com os objetivos de:
a) evitar possíveis instabilidades cambiais e garantir a estabilidade financeira, eliminando
práticas discriminatórias e restritivas aos pagamentos multilaterais. A estabilidade financeira
interna e o combate à inflação nos países membros é uma de suas metas;
b) socorrer os países a ele associados quando da ocorrência de desequilíbrios transitórios nos
seus balanços de pagamentos. Quando esses desequilíbrios ocorressem, o FMI poderia
financiá-los com os empréstimos compensatórios. Seus ativos, que eram emprestados,
constituíam-se inicialmente de reservas em ouro e em moedas nacionais dos países membros.
Posteriormente, criou-se um novo ativo de reserva internacional, os Direitos Especiais de
Saque (DES).
O FMI tem sede em Washington, Estados Unidos. Seu capital é composto pelas quotas
constituídas pelos países associados, integralizadas em ativos de reservas (Direitos Especiais
de Saque) e em moeda nacional do país associado. Essa quota-parte é fixada em função do
peso econômico do estado, tendo em vista seu desenvolvimento industrial e sua participação
no campo financeiro internacional. Maiores quotistas: Estados Unidos, Japão, Alemanha, Grã-
Bretanha e França.
O FMI não concede empréstimos. O país, para utilizar os recursos do FMI tem direito de
saque, isto é, a compra de divisas estrangeiras em troca de ouro ou de sua própria moeda
nacional, com o compromisso de recomprar a sua moeda em ouro ou em divisas conversíveis.
Ocorrendo desequilíbrio no BP de um país associado ele recorrerá ao FMI, que
estabelecerá um programa de ajuste, que consistirá em restabelecer a viabilidade do BP,
eliminando ou reduzindo as causas que motivaram o desequilíbrio. O crédito obtido pode ser
em moedas estrangeiras ou em Direitos Especiais de Saque (DES).
Banco Mundial ou BIRD
O Banco Mundial ou BIRD - Banco Internacional de Reconstrução e Desenvolvimento
foi criado com o objetivo de auxiliar a reconstrução dos países europeus devastados pela
guerra. Na prática, contudo, esse papel ficou a cargo do chamado Plano Marshall, e o Banco
passou a lidar com a promoção do desenvolvimento dos países subdesenvolvidos.
O Banco tem seu capital subscrito pelos países na proporção da sua importância
econômica. A partir desse capital, o Banco empresta com taxas reduzidas de juros para países
menos desenvolvidos, com o intuito de desenvolver projetos economicamente viáveis e
relevantes para o desenvolvimento desses países (especialmente projetos de infra-estrutura),
mas que não obtêm financiamento no setor privado. Além disso, o Banco também funciona
como avalista de empréstimos efetuados por capitais particulares para esses projetos.
A maneira como o Banco opera na maior parte dos programas é levantando recursos
junto ao mercado financeiro a taxas preferenciais e emprestando aos países a essas taxas,
acrescidas de uma margem para cobrir custos operacionais: desse modo, o Banco provê
crédito em condições preferenciais a países que dificilmente teriam acesso a essas condições
por meio dos mecanismos de mercado.
90
GATT
Alguns anos depois da Conferência de Bretton Woods, foi criado o GATT - Acordo Geral
de Tarifas e Comércio, cujo objetivo básico é a redução das restrições ao comércio
internacional e a liberalização do comércio multilateral.
Através do GATT, procurava-se estruturar um conjunto de regras e instituições que
regulassem o comércio internacional e encaminhassem a resolução de conflitos entre os
países. O GATT estabelece como princípios básicos: a redução das barreiras comerciais, a
não-discriminação comercial entre os países, a compensação aos países prejudicados por
aumentos nas tarifas alfandegárias e a arbitragem dos conflitos comerciais.
Atuou especialmente através de sucessivas rodadas de negociações entre os países
envolvidos no comércio internacional e conseguiu, no pós-guerra, reduzir as barreiras impostas
a esse comércio através de impostos alfandegários e cotas de importação.
91
CAPÍTULO 7 – NOÇÕES DE MICROECONOMIA
O que veremos:
Princípios Básicos
Mercado: Oferta e Demanda
Conceito de Elasticidade
Estrutura de Mercado
Princípios Básicos
Escassez
O que
Quanto
Como
Para quem
Escolha Produzir
Economia
(Ciência
Social)
Como Fazer?
- Teorias/Modelos
- Método e Economia
Positiva
- Bens produzir
- Diferentes técnicas
- Escassez
- Custos
- Análise Marginal
1. ESCASSEZ
Em economia tudo se resume a uma restrição física – a lei da escassez, isto é, produzir
o máximo de bens e serviços com os recursos disponíveis de cada sociedade.
O conceito de escassez econômica deve ser entendido como a situação gerada pela
razão de produzir bens com recursos limitados, a fim de satisfazer as ilimitadas necessidades
humanas. Porém, somente existirá escassez se houver um demanda para a aquisição de bens.
Por que os bens são procurados. Um bem é demandado porque ele é útil. Daí surgem os
conceitos:
- Utilidade: a capacidade que um bem tem de satisfazer uma necessidade humana.
- Bem: tudo aquilo capaz de atender uma necessidade humana.
- Necessidade humana: qualquer manifestação de desejo que envolva a escolha de um bem
econômico capaz de contribuir para a sobrevivência ou para a realização social da pessoa.
A análise da escassez de recursos e das ilimitadas necessidades humanas conduz à
conclusão que a economia é uma ciência ligada a problemas de escolhas.
92
Pessoas desejam mais do que
pode ser satisfeito com recursos
disponíveis. Escolha
Trocas Compensatórias:
satisfazer mais de uma
necessidade significa satisfazer
menos de outra.
Custo: valor de uso que as pessoas
desistiram de dar ao bem escasso é o
custo de oportunidade.
2. COMO MEDIR O CUSTO DE OPORTUNIDADE
Intuitivamente: O proprietário de uma empresa que contratar gerentes. Cada gerente só
tem tempo para realizar uma tarefa. A tarefa A = $ 100, a tarefa B = $ 75 e a tarefa C = $ 50. A
empresa contrata dois gerentes e cada um deles executa uma tarefa. Qual será o custo de
oportunidade da tarefa B?
Suponhamos uma economia em que haja certo número de pessoas, certa técnica de
produção, certo número de fábricas e instrumentos de produção e um conjunto de recursos
naturais. Considerem todos essas dados constantes.
Ao decidir “o que” e “como” produzir, o sistema econômico terá decidido como alocar ou
distribuir os recursos disponíveis entre as milhares de diferentes linhas de produção
possíveis.Para simplificar nossa análise, supomos que apenas dois bens deverão ser
produzidos: camisas e carros.
Haverá sempre uma quantidade máxima de carros (camisas) produzidas anualmente,
quando todos os fatores de produção forem destinados a sua produção e nada for destinado à
produção de camisas (carros). A quantidade exata de cada bem depende da quantidade e da
qualidade dos recursos produtivos existentes na economia e do nível tecnológico com que
sejam combinados. Fora das quantidades máximas, existem as combinações intermediárias
entre os dois bens.
Tabela 1 – Mostra as possibilidades de produção
Bens Quantidade máxima
carros
Possibilidades
intermediárias
Quantidade
máxima
camisas
A B C D E F
Carros 150 140 120 90 70 0
Camisas 0 10 20 30 40 50
Curva de possibilidades de produção: combinações máximas possíveis de produção de carros
e camisas, com o pleno emprego dos recursos disponíveis.
93
Figura - Curva de Possibilidades de Produção – CPP (Transformação)
camisas
CPP
F
À medida que se passa do ponto A para B e assim por diante, até F, está ocorrendo a
transformação de carros em camisas. Essa transformação não é física, significa apenas que
estão sendo transferidos recursos da produção de carros para a produção de camisas.
A curva de possibilidade de produção representa um outro fato: uma economia no pleno
emprego precisa sempre, ao produzir um bem, desistir de produzir um tanto do outro bem.
No exemplo acima: a fabricação somente de carros - A – estaria sacrificando toda a de
camisas. O custo de oportunidade corresponde ao sacrifício do que se deixou de produzir; o
custo do que não foi escolhido e não o ganho do que foi escolhido. Quando um bem é escasso,
decidir pelo seu uso de uma forma significa desistir de usá-lo de outra. O valor de uso que as
pessoas desistiram de dar ao bem escasso é o custo de oportunidade. O custo de
oportunidade também pode ser definido como o valor do melhor uso alternativo
desconsiderado.
Custo de oportunidade de passar da alternativa
B para C, para produzir-se mais 10 milhões de camisas = 20 mil carros
}
Ou então:
Custo de oportunidade de passar da alternativa
C para B, para produzir-se mais 20 mil carros = 10 milhões de camisas
}
As condições para a existência desse custo são os recursos limitados e o pleno
emprego de recursos. Mas, o que ocorre quando existir desemprego geral de fatores?
A razão da curva de possibilidade de produção (CPP) ser decrescente deve-se ao fato
de os recursos disponíveis serem limitados. O formato da curva mostra que decresce a taxas
crescentes; isso mostra que a substituição entre a quantidade dos dois bens se torna cada vez
mais difícil.
OU SEJA, à medida que se está consumindo (produzindo) pouco de um bem, o
sacrifício de consumir (produzir) menos é ainda muito grande. Por exemplo, passando de B
para C, ganham-se 10 milhões de camisas e sacrificam-se 20 mil carros. Ao passar de D para
E, ganham-se 10 milhões de camisas, porém, sacrificam-se 40 mil carros. Ou seja, acréscimos
C
A
E
D
B
carros
0
94
iguais na produção de camisas (10 milhões) levam a queda cada vez maior na produção de
carros.
Esse fenômeno dos custos crescentes surge à medida que se transferem recursos
adequados e eficientes de uma atividade para outra, em que eles se apresentam ineficientes e
inadequados. Aqui opera a chamada lei dos rendimentos decrescentes. Assim, se insistir
somente na produção de camisas, será necessário recorrer aos soldadores de chapas de aço
para passarem a pregar mangas de camisas.
A CPP é côncava em relação à origem em virtude da chamada Lei dos custos
crescentes: para atrair trabalhadores que estão empregados na produção de camisas e
deslocá-los para a de carros, deverão ser oferecidos salários maiores, e vice-versa.
O que mais pode ser visto na CPP?
- Eficiência
* A
* B *C
Bens
de I
Bens de C
A= capacidade ociosa
C = nível impossível de produção
B = situação ideal
Teste para determinar a eficiência: veja se para produzir mais de um bem a economia deve produzir
menos de outro. Se a resposta for sim, então a economia está produzindo eficientemente e está
sobre a sua curva de possibilidades de produção.
- Crescimento Econômico
A CPP pode sofrer mudanças que ocasionarão o seu deslocamento para fora ou para
dentro. Aqui são destacados três principais fatores de deslocamento:
1. Variações nos fatores considerados constantes determinarão deslocamento para a direita.
2. Variações tecnológicas iguais para os processos de produção dos dois bens deslocarão a
curva para a direita e paralelamente.
3. Se a variação tecnológica for maior para o processo de produção de um determinado
produto, maior será o deslocamento em relação a esse eixo.
Disso, pode-se constatar também, via a curva de possibilidades de produção, o
impacto, por exemplo, de um crescimento econômico que deslocará a curva para cima e para a
direita.Os fatores que causam o crescimento econômico: aumento do investimento, inovações,
maior divisão do trabalho e aumento nos insumos.
3. ANÁLISE MARGINAL
No que as pessoas se baseiam para alocar os diferentes recursos escassos de modo a
obter o maior valor?
95
Análise marginal: análise dos benefícios e custos da unidade marginal de um bem ou insumo.
As pessoas desejam maximizar o máximo beneficio líquido (lucro).
Beneficio liquido = beneficio total (BT) – custo total (CT)
Exemplo: Consumir mais uma pizza.
- Encontre o aumento no BT com uma unidade a mais consumida (BMg);
- Encontre o aumento no CT com uma unidade a mais consumida (CMg);
- Se BMg ≥ CMg = consome mais uma pizza.
Beneficio liquido aumenta
POIS,
BMg = aumento BT
CMg = aumento CT
Δ BT = BMg - CMg
Exemplo: Uma indústria moveleira está produz 30 jogos de cozinha a um custo de $ 30.000 e
as vende por $ 40.000. Se produzir a 31º, sua venda total será de $34.000 e seu custo total
será $ 32.500. Será que a indústria produzirá a 31º unidade?
OBS. A análise marginal, assim como problemas de otimização são ferramentas utilizadas no
estudo dos comportamentos de consumidores e de produtores.
Os consumidores sempre buscam a maximização de sua satisfação (ou utilidade) ao consumir.
Os produtores buscam maximizar seus lucros ou minimizar seus custos ao produzir. Os
diferentes comportamentos de consumidores e produtores serão discutidos na disciplina Teoria
Econômica.
Questões – Conceitos Básicos
1. Explique como os problemas econômicos fundamentais – o que e quanto, como e para quem produzir
– originam-se da escassez de recursos produtivos.
2. O que mostra a CPP?
3. Defina custo de oportunidade. O que são custos de oportunidade crescentes?
4. O problema fundamental com o qual a Economia se preocupa é:
( ) a pobreza
( ) o controle dos bens produzidos
( ) a escassez
( ) a taxação daqueles que recebem toda e qualquer espécie de renda
( ) a estrutura de mercado de uma economia
5. Em um sistema de livre iniciativa privada, o sistema de preços restabelece a posição de equilíbrio:
( ) por meio da concorrência entre compradores, quando houver excesso de oferta.
( ) por meio da concorrência entre vendedores, quando houver excesso de demanda.
( ) por pressões para baixo e para cima nos preços, tais que acabem, respectivamente, com o excesso
de demanda e com o excesso de oferta.
( ) por meio de pressões sobre os preços que aumentam a quantidade demandada e diminuem a
quantidade ofertada, quando há excesso de oferta, e que aumentam a quantidade ofertada e diminuem a
demandada, quando há excesso de demanda.
( ) todas as alternativas anteriores são falsas.
96
6. Dada a curva de possibilidades de produção, aponte a alternativa errada:
A
E
* C
*D
*B
57 59
15
10
0
( ) a economia não pode atingir B, com os recursos de que dispõe.
( ) o custo de oportunidade de passar de C para D é zero.
( ) o custo de oportunidade de aumentar a produção de X em 5 unidades, a partir do ponto E, é igual a
2 unidades de Y.
( ) nos pontos C e D, a economia apresenta recursos produtivos desempregados.
( ) somente as três primeiras alternativas estão corretas.
7. A Curva de Possibilidades de Produção, quando construída para dois bens, mostra:
( ) os desejos das pessoas perante a produção total desses dois bens.
( ) a quantidade total produzida desses dois bens em função do emprego total da mão-de-obra,
( ) a quantidade disponível desses dois bens em função das necessidades das pessoas dessa
sociedade.
( ) quanto se pode produzir dos bens com as quantidades de trabalho, capital e terra existentes e com
determinada tecnologia.
( ) a impossibilidade de atender às necessidades dessa sociedade, visto que os recursos são escassos.
8. O que fará com que a CPP se desloque para cima e para a direita? Comente.
9. Se o custo marginal de uma ação excede seu beneficio marginal, por que o beneficio liquido cairá?
Questões Aplicadas:
10. A IBM está produzindo 50 laptps a um custo de $50.000 e os está vendendo a $60.000. Se ela
produzir uma 51a
unidade, sua venda total será igual a $62.000, e seu custo total será de $51.500. Será
que ela deve produzir a 51a
unidade? Explique.
11. Se uma firma está sujeita aos custos e benefícios mostrados abaixo, quantas plantas deveria
construir? Comente.
Plantas Receita em $ (RT) Custo total em $ (CT)
1 10.000.000 5.000.000
2 18.000.000 12.000.000
3 24.000.000 20.000.000
12. Em uma ilha, um trabalhador pode produzir em uma hora um tapete ou duas cestas.
a) Qual o custo de oportunidade de um tapete?
b) Suponha que o trabalhador torne-se duas vezes mais eficiente, produzindo em uma hora dois tapetes
ou duas cestas. Como mudou o custo de oportunidade de um tapete?
13. A Empresa Justus Ltda treinou o administrador A por um custo de $ 40.000, e o administrador A vale
$ 80.000 para a Empresa. Mais tarde a Empresa tem a oportunidade de contratar o administrador B.
Esse administrador B custaria $ 40.000 para ser treinado, mas valeria $ 100.000. Porém, para contratar
o administrador B a Empresa deve demitir o funcionário A. Será que a Empresa deve contratar o
administrador B?
97
MERCADO: OFERTA E DEMANDA
Mercado é o encontro entre vendedores e compradores. Um mercado pode estar
em qualquer lugar, na esquina de uma rua, no outro lado do mundo, ou bem perto como o
telefone ou os classificados do jornal. Não precisa ser necessariamente um lugar físico. Nele
estão presentes os fundamentos da procura e da oferta, que representam os interesses de
consumidores e produtores (ou vendedores). Procura, oferta, elasticidade e as diferentes
formas de organização dos mercados serão objeto de abordagem nesta Unidade.
1. PROCURA (OU DEMANDA)
A procura, também denominada demanda, é entendida como a quantidade de um
bem ou serviço que uma pessoa deseja e está apta a comprar a determinado preço em dado
intervalo de tempo, tudo o mais permanecendo inalterado (ceteris paribus). Depreende-se, daí,
que a cada preço corresponde uma determinada quantidade demandada. Essa relação pode
ser representada pela escala abaixo, considerada a procura por crédito:
Escala de procura
ALTERNATIVAS TAXA DE JUROS
REAIS
(preço do dinheiro)
VALORES DEMANDADOS
(unidades monetárias)
A 3% a.a 100
B 6% a.a 80
C 9% a.a 60
D 12% a.a 40
E 15% a.a 20
Outra forma de expressar essas diversas alternativas seria através da curva de
procura ou de demanda (D). Na Figura a seguir, o eixo horizontal mostra a quantidade
procurada (Q) de empréstimo por unidade de tempo. O eixo vertical representa o preço (P),
taxa de juros paga pelo cliente. A procura é dada pela curva D, que se inclina de cima para
baixo, da esquerda para a direita, mostrando que a quantidade demandada varia inversamente
ao preço.
Exemplo de procura ou demanda por crédito:
P
À medida que a taxa de juros aumenta (preço do dinheiro), diminui a quantidade de
empréstimos que os clientes se dispõem a tomar. Essa é a lei da procura: as quantidades
15%
P
15%
Curva de Procura
9%
3%
60
20 60 100 Q
98
demandadas variam inversamente aos preços. Ou seja, o consumidor desejará adquirir mais
bens ou serviços à medida em que o preço diminua, uma vez que seu objetivo é alcançar a
máxima satisfação possível de suas necessidades a partir de uma renda limitada. Por outro
lado, se o preço do bem se eleva, a tendência é que o consumidor reduza a quantidade
demandada.
2. OFERTA
A oferta é definida como a quantidade (Q) de bem ou serviço que um vendedor ou
produtor está disposto a oferecer a cada preço (P) e em determinado período de tempo, ceteris
paribus.
Quanto mais alto é o preço de mercado, maiores quantidades os vendedores
estarão dispostos a oferecer. Quanto mais baixo é o preço, menores quantidades os
vendedores estarão dispostos a oferecer. É a lei da oferta: as quantidades ofertadas variam
diretamente com os preços.
As quantidades ofertadas a cada preço podem ser representadas por uma escala
de oferta:
Escala de Oferta
ALTERNATIVAS TAXA DE JUROS REAIS
(preço do dinheiro)
VALORES OFERTADOS
(unidades monetárias)
A 15% a.a 100
B 12% a.a 80
C 9% a.a 60
D 6% a.a 40
E 3% a.a 20
A curva de oferta (S) é a representação gráfica da escala de oferta. Uma curva de
oferta inclina-se para cima, da esquerda para a direita, refletindo o fato de que a quantidade
ofertada de um dado produto varia diretamente com seu preço.
Exemplo de oferta de crédito:
9%
3%
20 Q
100
Curva de Oferta
P
15%
60
99
Nesse exemplo, à medida que a taxa de juros aumenta, os bancos se dispõem a
oferecer maior volume de crédito.
3. OUTROS FATORES QUE INFLUENCIAM AS CURVAS DE DEMANDA E OFERTA
O termo ceteris paribus, empregado na definição da procura e da oferta, significa que a
quantidade demandada ou ofertada varia apenas em função de alterações de preço. Na
prática, entretanto, existem inúmeras outras causas que podem influenciar as quantidades
demandadas ou ofertadas.
Sob a ótica da demanda, alterações no gosto ou preferência dos consumidores, na
renda da população, nos preços de outros bens e nas expectativas sobre o futuro podem
influenciar significativamente as quantidades demandadas pela sociedade. Mantendo os
demais fatores constantes:
- aumento no consumo de sucos naturais faz com que diminua a quantidade demandada de
refrigerantes;
- elevação na renda de uma comunidade determinará maior demanda por bens de consumo
duráveis;
- elevação de taxa de juros pelos concorrentes aumentará a demanda por crédito em um
banco.
Se a análise for sob o enfoque da oferta, diversas causas, além do preço, podem
influenciar as quantidades ofertadas. Aperfeiçoamento das técnicas produtivas, redução dos
custos de produção, condições climáticas favoráveis ou concessão de subsídios ao produto,
certamente aumentarão as quantidades ofertadas, mesmo mantendo-se estável o preço. Por
outro lado, fatores como condições climáticas desfavoráveis ou aumento dos impostos sobre o
produto provocarão diminuição nas quantidades ofertadas.
4. PREÇO E QUANTIDADE DE EQUILÍBRIO
O preço e a quantidade de equilíbrio de mercado são determinados pela interação das
curvas de demanda e oferta, onde os interesses de demandantes e ofertantes são
coincidentes, conforme mostra a Figura abaixo.
Preços
Quantidade
9%
6%
3%
15%
12%
D
D
S
S
20 40 60 80 100
E
Qe
Pe
100
No exemplo apresentado, o ponto E mostra onde os interesses se equivalem, com taxa
de juros 9% a.a. (preço de equilíbrio) e a quantidade de crédito da ordem de 60 UM
(quantidade de equilíbrio).
4.1. Deslocamentos ao longo de uma mesma curva
Deslocamentos ao longo de uma curva de demanda ou de oferta ocorrem devido às
variações de preços, ceteris paribus.
Curva de Demanda
P
Uma variação no preço altera a quantidade demandada. No gráfico acima, o preço
aumentou de P0 para P1 e em conseqüência a quantidade demandada caiu de Q0 para Q1. O
movimento inverso é possível: se o preço caísse de P1 para P0, a quantidade demandada
aumentaria de Q1 para Q0 .
Curva de Oferta
P0
P
P
Q Q
Q0
Movimento
P
P
P0
P0
P
P
P0
P
P0
P
Q0 Q
Q
P
P0
101
Uma variação só no preço de P0 para P1, aumenta a quantidade ofertada de Q0 para
Q1. O inverso aqui também é possível: se o preço diminuísse de P1 para P0 , a quantidade
ofertada do produto seria reduzida de Q1 para Q0 .
4.2. Deslocamento das curvas de demanda e de oferta
Deslocamentos das curvas de demanda por um determinado bem ou serviço são
provocados por variações de gosto ou preferência, de preços de outros bens (substitutos ou
complementares) e da renda do consumidor. Isso quer dizer que, ao mesmo preço, os
consumidores desejam comprar mais/menos quantidades de um determinado produto. A curva
de demanda se desloca paralelamente para direita ou para esquerda, refletindo as alterações
ocorridas.
Curvas de Demanda
O deslocamento das curvas de oferta para a direita ou para a esquerda é devido a
variações na tributação, nos custos, na produtividade, na tecnologia de produção, etc.
Curvas de Oferta
Aumento da Procura Redução da Procura
Redução da Oferta Aumento da Oferta
102
4.3. Deslocamento da demanda e variações de preço
Mudanças na curva de demanda, ceteris paribus, alterarão a quantidade e o preço de
equilíbrio.
Maior Demanda
ΔP
ΔQ
Q0
Preços
Quantidade
Q1
D
D1 S
S
D1
D
P1
P0
P0 = Preço de equilíbrio
Q0 = Quantidade de equilíbrio
P1 = Novo preço de equilíbrio
Q1 = Nova quantidade de equilíbrio
Aumentando a demanda, não havendo quantidade suficiente de bens, a curto prazo,
para atender a essa demanda, compradores insatisfeitos estarão dispostos a oferecer maior
preço para conseguirem o produto.
4.4. Deslocamento da oferta e variações de preço
Mudanças na curva de oferta, permanecendo inalterada a curva de demanda, alterarão
a quantidade e o preço de equilíbrio.
Maior oferta
Δ
ΔQ
Q0
Preços
Quantidade
Q1
P0
P1
D
S
S
P
D
S1
S1
P0 = Preço de equilíbrio
Q0 = Quantidade de equilíbrio
P1 = Novo preço de equilíbrio
Q1 = Nova quantidade de equilíbrio
Efeito do deslocamento da Demanda sobre o equilíbrio de mercado
Efeito do deslocamento da Oferta sobre o equilíbrio de mercado
Aumento de oferta significa aumento da quantidade de produtos à disposição dos
consumidores. Se não houver alteração na demanda, a concorrência entre os vendedores
empurrará os preços para baixo e, em conseqüência, a quantidade transacionada aumentará.
5. INTERVENÇÕES DE MERCADO
- Pisos de Preço: governo proíbe que o preço caia abaixo e certo valor.
Exemplo: piso salarial
- Tetos de Preço: governo proíbe que o preço ultrapasse um valor máximo.
Exemplo: teto para a gasolina.
103
Consequências das Intervenções: racionamento não liderado por preços, mudanças na
qualidade e mercados negros.
Questões Aplicadas:
1. Suponha que uma lei de controle de aluguéis force os aluguéis abaixo do seu preço de mercado.
Como os proprietários compensam s efeitos das leis de controle de aluguéis em seus ganhos?
Exemplifique.
2. Ao longo de um período de 5 anos, o preço dos aparelhos de TV aumentou 5%, e o preço de todos os
outros bens aumentou 12%. Durante o mesmo período, mais TVs foram vendidas. Isso apoia ou
contradiz a lei da demanda? Comente.
3. O preço de casas é tão alto que há uma falta de casas. Nem todos os que desejam comprar uma casa
poderão comprar uma. Essa afirmação está correta? Explique.
6. O CONCEITO DE ELASTICIDADE
A noção de elasticidade é de fundamental importância na compreensão e análise dos
mercados de bens e serviços. Considerando o equilíbrio de mercado, ela mede o impacto
sobre a quantidade decorrente de alterações no preço (elasticidade-preço) do próprio bem e na
renda do consumidor (elasticidade-renda), por exemplo. Nesse sentido, foi visto que, a um
preço mais elevado, correspondia uma redução da quantidade demandada e, por outro lado,
um aumento da quantidade ofertada.
Qual a intensidade desses efeitos? Eles seriam idênticos, ou diferenciados de um
produto para outro? Como medir a eleasticidade?
Elasticidade-preço da procura
A elasticidade-preço da procura reflete a sensibilidade da quantidade procurada por
dado produto a uma alteração no preço desse produto. A forma correta de se medir essa
sensibilidade é através da relação entre a variação percentual na quantidade e a variação
percentual no preço.
Se a quantidade procurada variar mais que proporcionalmente à alteração nos preços, a
procura do produto é considerada elástica. É o que ocorre se, por exemplo, o preço de um
produto subir 10% e a quantidade demandada reduzir-se em 20%, ou o preço subir 6% e a
quantidade demandada reduzir-se em 10%. Caso as variações de quantidade sejam
proporcionalmente menores que as variações de preço, a procura é dita inelástica. Quando as
variações forem percentualmente iguais, a procura do produto tem eleasticidade unitária.
Existem certos fatores que explicam ou influenciam o valor da elasticidade-preço de
demanda. Os elementos apresentados a seguir devem ser entendidos como alguns subsídios
ao entendimento do porquê da demanda de certos produtos serem mais elásticas que a de
outros:
a) existência de produtos substitutos — é de se esperar que, quanto mais perfeitos forem os
substitutos de um produto, maior a tendência de esse produto ter demanda elástica;
b) peso do produto no orçamento — se for pouco substituível, quanto menor o peso no
orçamento, menor deverá ser sua elasticidade-preço;
c) essenciabilidade do produto — quanto mais essencial for o produto, menor deverá ser a
elasticiade-preço.
104
Nesse sentido, sal é exemplo clássico de produto com procura inelástica e viagem de
turismo é um bem de demanda elástica.
Elasticidade-renda da procura
A elasticidade-renda da procura mede a variação percentual na quantidade demandada
de um produto decorrente da variação percentual na renda dos consumidores.
Se o aumento na renda implica aumento na quantidade demandada, a elasticidade-
renda é positiva e o produto é classificado como bem normal. Exemplo: aparelhos
eletrodomésticos. Caso o aumento na renda implique queda na quantidade demandada, a
elasticidade-renda é negativa e o produto é classificado como bem inferior. Exemplo: farinha
de mandioca.
Elasticidade-preço da oferta
Análise similar é válida para a curva de oferta, em relação a mudanças de preços.
Porém, as variações nos preços e nas quantidades são na mesma direção. Assim, se o preço
de um bem aumentar 10% e a quantidade crescer 20%, a oferta será elástica. Se a resposta
da quantidade for de 5%, a oferta desse bem será inelástica. Se a magnitude de variação na
quantidade for de 10%, a oferta apresenta elasticidade unitária. A sensibilidade da oferta de
produtos a variações nos preços depende de fatores como percentual de utilização da
capacidade instalada, disponibilidade de insumos e de mão-de-obra e tempo de ajuste na
produção.
7. ESTRUTURA DE MERCADO
O comportamento de ofertantes e demandantes no mercado não é uniforme. Em
decorrência da própria dinâmica da economia capitalista, o poder dos diferentes agentes
econômicos é também diferenciado. Veremos a seguir as características básicas dos principais
tipos de mercado.
Concorrência perfeita:
- grande número de consumidores e ofertantes, tornando o mercado pulverizado de tal forma
que nenhum comprador ou vendedor tenha condições de influenciar os preços ou o
comportamento dos demais agentes;
- perfeito conhecimento do mercado, a começar pelo preço, por parte dos que o integram;
- perfeita mobilidade de recursos;
- ausência de entraves ao ingresso de novas empresas;
- homogeneidade de produtos.
Exemplos: feira livre, comércio varejista em geral.
Concorrência monopolística:
- grande número de empresas;
- fracas barreiras quanto ao ingresso e saída do mercado;
- pouca diferenciação dos produtos. Cada concorrente estabelece um produto único e
ligeiramente diferenciado pela marca, embalagem, publicidade. A diferença é subjetiva.
Exemplos: calças jeans, pizzarias, franquias, etc.
Oligopólio:
- pequeno número de empresas controla a quase totalidade do mercado;
- forte bloqueio à entrada de concorrentes;
- concorrência pela diferenciação de produtos;
- tendência à concentração de capitais através de fusões;
- tendência à formação de cartéis e à rigidez de preços.
105
Exemplos: indústria automobilística, de vidros, cimento, aço, pneumáticos, química,
petroquímica etc.
Monopólio:
- existência de uma única empresa produtora de bens e serviços para os quais, no curto prazo,
não existem substitutos próximos;
- barreiras legais, tecnológicas e econômicas ao ingresso de concorrentes no mercado;
- dimensões do mercado estabelecidas pela empresa via determinação prévia do volume de
produção e dos preços desejáveis;
- o lucro total da empresa é máximo para cada nível de produção e preço por ela estabelecido.
Exemplo: correios.
Monopsônio:
- uma única empresa compradora de determinado produto;
- preço determinado pelo comprador.
Exemplo: setor público na compra de produtos específicos.
Oligopsônio:
- poucas empresas compradoras;
- preço do produto determinado pelos demandantes;
- grande dificuldade de entrada no mercado para novos compradores.
Exemplo: indústria automobilística, fábricas de cigarros.
Estruturas de mercado - quadro síntese
Tipos de
Mercado
N°
Vendedores
Nº Com-
pradores
Dificuldade
de Entrada
no Mercado
Grau de
Diferenciação
do Produto
Quem
Determina o
Preço
Exemplos
Concorrência
Perfeita
Muitos Muitos Nenhuma Nenhum Mercado Feira Livre
Concorrência
Monopolística
Muitos Muitos __ Subjetivo Vendedor,
com Alguma
Limitação
Jeans
franquias
Oligopólio Poucos __ Grande Padronizado ou
Diferenciado
Vendedor Cimento,
Cerveja,
Automóveis
Monopólio Um __ Total Não há
substitutos
Satisfatórios
Vendedor Correios
Monopsônio __ Um Total __ Comprador setor público na
aquisição de
produtos
específicos
Oligopsônio __ Poucos Grande Padronizado ou
Diferenciado
Comprador Agroindústrias
106
O mercado também cria algumas imperfeições que impedem o que se poderia chamar
de seu comportamento “natural”. Essas imperfeições estão relacionadas ao poder de mercado
e formas de atingi-lo ou mantê-lo. É o caso do truste, dumping e cartel.
O truste é o tipo de estrutura em que várias empresas, já detendo a maior parte do
mercado, combinam-se ou fundem-se para assegurar esse controle, estabelecendo preços
elevados que lhes garantam altas margens de lucro.
O dumping se caracteriza pela venda de produtos a preços mais baixos que os custos,
com a finalidade de eliminar concorrentes e conquistar fatias maiores de mercado.
Cartel é um grupo de empresas independentes que formalizam um acordo para sua
atuação coordenada, com vistas a interesses comuns. O tipo mais comum de cartel é o de
empresas que produzem artigos semelhantes, de forma a constituir um monopólio de mercado.
Referência Bibliográfica
ABREU, Marcelo de Paiva (1990). A Ordem do Progresso. São Paulo: Campus.
BAER, Werner (2002). A Economia Brasileira. São Paulo: Nobel.
Boletim do Banco Central do Brasil - Relatório 2005. Parte IV – Finanças Públicas. (Disponível:
http://www.bcb.gov.br).
CARDOSO, Eliana (1996) Economia Brasileira ao Alcance de Todos, 17ª ed. Editora
Brasiliense.
Ministério do Planejamento, Orçamento e Gestão (http://www.planejamento.gov.br)
PEREIRA, Luis Carlos Bresser (1994). A economia e a política do Plano Real. Revista de
Economia Política, 14 (56): 129-149.
PEREIRA, Luis Carlos Bresser (1996). A Inflação decifrada. Revista de Economia Política,
16(64): 20-35.
PINHO, Diva Benevides & VASCONCELLOS, Marco Antônio Sandoval de (Org.). (2005)
Manual de Economia, 5ª ed. São Paulo: Saraiva.
ROSSETTI, José Paschoal (2003). Introdução à Economia, 20ª ed. São Paulo: Atlas.
WESSELS, Walter (2003). Economia. 2ª ed. São Paulo: Saraiva.

Caderno didatico n0_1

  • 1.
    U Un ni iv ve er rs si id da ad de e F Fe ed de er ra al l d de eS Sa an nt ta a M Ma ar ri ia a ( (U UF FS SM M) ) C Caderno Didático n0 1: Introdução à Economia (Versão não-revisada) Professora: Solange Regina Marin Curso: Administração Palmeira das Missões 2007 Ce en nt tr ro o d de e E Ed du uc ca aç çã ão o S Su up pe er ri io or r N No or rt te e – – R RS S ( (C CE ES SN NO OR RS S) ) D De ep pa ar rt ta am me en nt to o d de e A Ad dm mi in ni is st tr ra aç çã ão o
  • 2.
    2 INDICE Introdução 04 Capítulo 1– Conceitos Básicos 1. O conceito de economia 05 2. De que se ocupa a economia 05 3. A quantificação da realidade econômica 06 4. Breve contexto histórico do conceito economia 08 5. As escolhas na economia 10 6. Os argumentos da economia 11 7. Método de investigação da ciência econômica 13 8. Evolução do pensamento econômico.. 14 9. Interação entre os agentes econômicos e as questões-chave da economia 15 Capítulo 2- Sistema Financeiro 1. Origem da moeda 22 2. Evolução das formas de moeda 23 3. Ativos financeiros 24 4. Oferta e demanda de moeda 24 5. Medida da Oferta de Moeda 25 6. Base monetária 25 7. Estrutura do SFN (brasil) 26 8. Organização do SFN 26 9. Diferentes mercados 27 Intermediação Financeira 1. Formas de financiamento 2. Criação e destruição de moeda 3. Multiplicador bancário 4. Política monetária 29 29 30 31 Capítulo 3 – Inflação 1. Situações possíveis de variação dos preços 36 2. Teorias da inflação 37 3. Inflação e Números-Indices 38 4. Indicadores de inflação no Brasil e no RS 39 5. Inflação no Brasil e Planos de Estabilização 42 Capítulo 4 – Setor Público 1. As funções econômicas do setor público 50 2. Estrutura tributária 50 3. Os tributos e sua classificação 51 4. Os gastos do setor público 55 5. O Conceito de déficit público 55 6. Financiamento do déficit 55 7. Aspectos institucionais do orçamento público 55 8. Fiscalização 57 Capítulo 5 – Conceito e Cálculo dos Agregados Macroeconômicos 1. O conceito de valor adicionado: o produto nacional (PN) 58 2. O conceito de renda nacional (RN) 59 3. O conceito de despesa nacional (DN) 59 Alguns problemas com as medidas agregadas 69 Capítulo 6 – A Economia Nacional e as Relações Internacionais 1. Teorias do comércio internacional 71
  • 3.
    3 2. A taxade câmbio e o mercado cambial 74 3. Balanço de pagamentos 76 4. Instrumentos de ajuste do balanço de pagamentos 80 A Institucionalidade no Cenário Internacional 85 Capítulo 7 – Noções de Microeconomia 1. Escassez 91 2. Custo de oportunidade 92 3 Análise marginal 94 Mercado: Oferta e Demanda 1 Procura (ou Demanda) 2. Oferta 97 98 3. Outros fatores que influenciam as curvas de demanda e de oferta 99 4. Preço e quantidade de equilíbrio 99 5. Intervenções de mercado 102 6. O conceito de elasticidade 103 7. Estrutura de mercado 104 Referência Bibliográfica 106
  • 4.
    4 INTRODUÇÃO A idéia deproduzir um caderno didático surgiu depois de alguns semestres ministrados da disciplina de Introdução à Economia para diferentes cursos de graduação. O objetivo é propiciar ao aluno, no presente momento ao aluno do curso de administração, uma visão geral do objeto de estudo e do método de investigação da chamada Ciência Econômica. A preocupação central é apresentar de forma simples e clara os conceitos econômicos básicos, sem esquecer de relacioná-los com os fatos econômicos reais, ou seja, traçar um paralelo entre as noções econômicas e as informações sobre a realidade econômica brasileira. Além disso, são apresentadas questões teóricas e aplicadas sobre os diferentes assuntos trabalhados que incluem desde os conceitos básicos até as noções sobre economia nacional e relações internacionais. Este caderno não pretende dar respostas definitivas às questões sobre economia, mas suscitar o interesse, provocar o debate e proporcionar aos alunos do curso de administração uma capacidade de análise crítica das questões econômicas atuais. Para isso, estudaremos as noções básicas de Economia para observar de forma crítica a realidade e interpretar o significado dos diferentes conceitos econômicos frente aos acontecimentos reais da economia brasileira. Por se tratar de assuntos ainda gerais da Ciência Econômica e relacionar acontecimentos recentes da economia brasileira, o caderno se torna uma ferramenta auxiliar para o estudante da disciplina de Introdução à Economia.
  • 5.
    5 CAPÍTULO 1 –CONCEITOS BÁSICOS O QUE É ECONOMIA ? O que veremos? - De que se ocupa a economia - A quantificação da realidade econômica - Contexto histórico do conceito economia - Argumentos da economia - Método de investigação da ciência econômica - Evolução pensamento econômico - Interação entre os agentes econômicos - Questões-chave da economia 1. O CONCEITO DE ECONOMIA A palavra economia vem do grego oikos (casa) e nomos (norma, lei). Seria administração da casa ou administração da coisa pública. A economia pode ser definida como ciência social que estuda como o indivíduo e a sociedade decidem utilizar os recursos produtivos escassos, na produção de bens e serviços, de modo a distribuí-los entre as várias pessoas e grupos da sociedade, com a finalidade de satisfazer às necessidades humanas. Como umas das ciências sociais (ciência política, sociologia, antropologia culturas, psicologia, direito), a economia não pode ser considerada como fechada em torno de si mesma. Pelas implicações da ação econômica sobre outros aspectos da vida humana, o estudo da economia implica a abertura de suas fronteiras às demais áreas das ciências sociais ou humanas. Essa abertura se dá em uma dupla direção, assumindo um caráter biunívoco. De um lado, porque a economia busca alicerçar seus princípios, conceitos e modelos teóricos não apenas na sua própria coerência, consistência e aderência à realidade, mas ainda no desenvolvimento dos demais campos do conhecimento social. De outro lado, porque pode influir no questionamento dos princípios e das aquisições conceituais desses mesmos campos. E vai além, abrindo suas fronteiras à filosofia, à ética e à história. 2. DE QUE SE OCUPA A ECONOMIA Aqui estão destacadas as categorias centrais de preocupação da economia, o que implica por sua vez numa interface com outras áreas de conhecimento. A figura 1 abaixo mostra que a economia está relacionada com outros campos de conhecimento, e os grandes temas de que se ocupa a economia.
  • 6.
    6 FIGURA 1 –A relação com outros campos de conhecimento Antropologia Sociologia Psicologia Direito Política Ética Clássicos/Marx: * Produção * Distribuição * Dispêndio *Acumulação A. Marshall (1842-1924) * Pobreza * Riqueza * Bem-estar Simon Kuznets (1901-1985) * Crescimento * Desenvolvimento Lionel Robbins (1898-1984) * Recursos * Necessidades * Prioridades * Escassez * Recursos * Emprego * Produção * Agentes * Trocas * Moedas * Valor * Preços * Mercados * Concorrência * Remunerações * Agregados * Transações * Crescimento * Equilíbrio Os temas discutidos pelos diferentes pensadores econômicos e em épocas históricas diversas, foram o processo de produção, a distribuição, o dispêndio e a acumulação, assuntos tratados pelos clássicos, dentre eles Adam Smith, David Ricardo, e por Karl Marx que ficou conhecido pelo desenvolvimento da teoria marxista. Além disso, os temas pobreza, riqueza e bem-estar foram apresentados por A. Marshall. Já as noções de crescimento e desenvolvimento foram tratadas por Simon Kuznets e Lionel Robbins tratou da questão das escolhas em economia, ao ressaltar que as necessidades ilimitadas e os recursos escassos. Nesse iniciar do debate econômico, ressaltam-se os diferentes temas que são objetos de estudo da economia: escassez, recursos, emprego, produção, agentes, trocas, moedas, valor, preço, mercado, concorrência, remuneração, agregados, transações, crescimento, equilíbrio e desenvolvimento. 2.1. Alguns problemas econômicos - Por que a alta do preço do cafezinho reduz a demanda por açúcar? - Por que a renda dos agricultores se eleva quando ocorre uma estiagem que reduz a produção? - Por que é importante para um produtor saber a elasticidade demanda por seu produto? - Por que a demanda por bens como carros ou apartamentos aumenta com o processo inflacionário? - Por que os aluguéis de imóveis em regiões universitárias geralmente costumam ser maiores no início do período letivo? - Como pode uma desvalorização cambial conduzir a uma melhora na balança comercial? - Por que o setor coureiro-calçadista do Rio Grande do Sul está em crise com o maior valor do real frente ao dólar? - Por que a taxa de juros é tão importante para os investimentos? - De que forma a oferta de moeda na economia afeta a taxa de juros? - Por que devemos nos preocupar com o PIB de um país? - Quais os fatores que influenciam o crescimento econômico? - A taxa de crescimento do PIB seria um bom indicador para o desenvolvimento de um país? 3. A QUANTIFICAÇÃO DA REALIDADE ECONÔMICA O que distingue a economia de outros ramos do conhecimento social é a possibilidade de alguma forma de mensuração. Em economia é possível:
  • 7.
    7 - quantificar osresultados, - construir identidades quantificáveis, - estabelecer relações quantitativas entre diferentes categorias de transações, - desenvolver modelos explicativos da realidade, baseados em sistemas de equações simultâneas, - proceder a análises fundamentais em parâmetros quantificados, - desenvolver sistemas quantitativos para diagnóstico e prognóstico. Esta particularidade da economia possibilitou o surgimento de correntes econômicas fundamentadas no método matemático, com destaque para a econometria. O quadro abaixo sintetiza as formas usuais de indicações quantitativas em economia. Quadro 1 – A quantificação da realidade e as variáveis econômicas Unidades adotadas Monetárias - moeda corrente do país (a) - divisas externas (b) - relações cambiais entre (a) e (b) Variáveis econômicas quantificáveis Variáveis-fluxo Variáveis-estoque Indicam magnitudes medidas ao longo de determinado período de tempo Indicam magnitudes medidas em um determinado momento Relações entre variáveis Relações funcionais - lineares - não-lineares Relações Incrementais Relações Matriciais Indicam relações entre duas variáveis, expressando a correspondência funcional entre elas. Indicam variações cumulativas, no decurso de séries históricas, entre duas variáveis. Indicam a resposta de uma ou de um conjunto de variáveis a determinada ação econômica. Indicam a interdependência de conjuntos interconsistentes de variáveis. Formas usuais de indicações quantitativas Números-indices Medidas de tendência central Quocientes Coeficientes Valores absolutos Indicam variações de grupos, conjuntos ou de agregações de dados econômicos. Expressam em termos médios, medianos ou modais a abservação de determinada situação ou transação. Resultado da divisão de variáveis econômicaas, experessnado: - variações ao longo do tempo. - proporções em determinado momento. Expressam parâmetros de correlação, simples ou múltipla entre as variáveis econômicas. Expressam graus de concentração (ou de dispersão) de determinadas condições estruturais da economia. Expressam resultados de transações: - específicas; de um dado agente, ou interagentes. - da atividade econômica agragativamente considerada.
  • 8.
    8 4. BREVE CONTEXTOHISTÓRICO DO CONCEITO ECONOMIA Em seu nascedouro, a denominação usual da economia era adjetivada. Denominava-se economia política. Com o tempo, a adjetivação caiu em desuso; evoluiu para economia. Mesmo que alguns filósofos da Grécia Antiga, como Platão e Aristóteles, tenham explorado temas de conteúdo econômico, Roma não deixou nenhum escrito notável na área de economia. A partir do século XVI, observamos o nascimento do primeiro conjunto de idéias mais sistematizadas sobre o comportamento econômico com o chamado Mercantilismo. Mas, tais idéias estavam baseadas numa definição de economia como o ramo do conhecimento essencialmente voltado para a administração do Estado, sob o objetivo de promover seu fortalecimento. No século XVIII, novas concepções se desenvolveram. A abordagem clássica A preocupação não era com o fortalecimento do estado, mas com a riqueza das Nações. A fisiocracia elaborou alguns trabalhados dignos de destaque. Maior figura foi François Quesnay e seu Quadro Econômico de 1758. Adam Smith e suas obras Sentimentos Morais (1759) e A Riqueza das Nações (1776). Os sentimentos morais, as paixões originais da natureza humana, a busca da aprovação social, as razões maiores da acumulação e da conservação da fortuna material foram os pressupostos de sua descrição da ordem econômica, fundamentada nas leis que regem a formação, a acumulação, a distribuição e o consumo. Esse polinômio foi a base do conceito clássico de economia. Os outros economistas clássicos na transição dos séculos XVIII e XIX, como Robert Malthus, David Ricardo e John Stuart Mill definiam a economia a partir destes quatro fluxos. Os neoclássicos A ênfase dos primeiros neoclássicos (Jevons, Walras e Menger) não estava no processo de acumulação capitalista e nos mecanismos de repartição dos esforços sociais. Eles buscaram entender o equilíbrio do processo econômico, tal como se apresentava. Estavam preocupados com a iniqüidade social mas não propuseram formas alternativas e revolucionárias para a organização econômica da sociedade. Eles sintetizaram os fundamentos da conduta econômica do homem: a escassez de recursos diante de necessidades ilimitáveis, cujo principal elemento era a maximização da utilidade. Alfred Marshall, quem procurou fazer uma síntese de clássicos com neoclássicos, acredita que a economia examinava a ação individual e social, em seus aspectos mais estritamente ligados à obtenção e ao uso dos elementos materiais do bem-estar. Assim, de um lado, é um estudo da riqueza; e, de outro, e mais importante, é uma parte do estudo do homem. A perspectiva socialista O binômio produção-distribuição é a base a partir da qual a perspectiva socialista construiu sua concepção sobre a matéria de que se ocupa a economia. Figura de maior destaque foi Karl Mar(1818-1883). O estudo das leis sociais que regulam a produção e a distribuição dos meios materiais destinados a satisfazer às necessidades humanas resume o campo de que se ocupa a economia.
  • 9.
    9 A sistematização deLionel Robbins nos anos de 1930 Robbins não partiu de categorias de fatos econômicos, como produção, distribuição, dispêndio, acumulação, riqueza e bem-estar. Ele partiu da existência de: - uma multiplicidade de fins que a humanidade procura alcançar - a priorização de fins possíveis: podem ser classificados por ordem de prioridade - a limitação dos meios para alcançar os fins possíveis - o emprego alternativo dos meios. O fator de maior importância e que faz o elo de ligação entre as quatro condições é a capacidade humana de fazer escolhas. O fato econômico resume-se, assim, nos atos de escolha entre fins possíveis e meios escassos aplicáveis a uso alternativos. Qualquer escolha feita pelos indivíduos, empresas, governos ou outros agentes econômicos quanto à alocação de recursos implica, portanto, uma relação entre custos (meios empregados) e benefícios (fins alcançados), bem como a ocorrência de custos de oportunidade (outros fins que, com os mesmos recursos, poderiam ter sido alcançados). “A economia é a ciência que estuda as formas de comportamento humano resultantes da relação existente entre as ilimitadas necessidades a satisfazer e os recursos que, embora escassos, se prestam a usos alternativos”. Com isso, podemos notar que em Economia tudo se resume a uma restrição quase física – a lei da escassez, isto é, produzir o máximo de bens e serviços com os recursos escassos disponíveis de cada sociedade. Mas lembre-se só existirá escassez se houver uma demanda para a aquisição do bem – tudo aquilo capaz de atender uma necessidade humana. E um bem é demandado porque é útil. Figura 2 - Síntese dos conceitos básicos da sistematização de Robbins Conflito fundamental Escolhas entre fins possíveis e meios disponíveis Consecução de determinado fim Alocação de recursos (custoso) Benefício Custo de oportunidade Não-consecução de outros fins Meios (ou recursos) escassos e limitados Fins (ou necessidades) múltiplos e ilimitáveis
  • 10.
    10 Existem ligações formaisentre as abordagens consideradas: a neoclássica, a socialista e a sistematização de Robbins. A razão de ser da economia está presente nas três formas de delimitar o campo específico do conhecimento econômico – o estudo das formas aplicadas pelo homem na incessante busca de meios para satisfazer às condições ilimitáveis de bem- estar. Quadro 2 – O conceito de economia nas três abordagens A abordagem neoclássica A perspectiva socialista A sistematização de Robbins - A economia é um estudo dos homens tal como vivem, agem e pensam nos assuntos ordinários da vida. - Focaliza, principalmente, a condução do homem no trato com questões que interferem em sua riqueza e bem-estar. - O fim último de que cuida a economia consiste em descobrir como as virtudes humanas e a concorrência podem conduzir ao bem- estar social. - As necessidades humanas são determinadas pelo estágio cultural da sociedade. - Para satisfazer a um padrão de necessidades, o hoem se dedica a um ato social: a produção. - A realização desse processo se completa com a distribuição do produto social. - O estudo das leis sociais que regulam a produção e a distribuição resume o campo de que se ocupa a economia. - A sociedade tem objetivos múltiplos, ilimitados, mas meios limitados. A conduta econômica consiste em escolher entre fins possíveis e meios escassos para alcançá-los. - A economia é um ramo que estuda as formas do comportamento humano que resultam da relação entre necessidades ilimitadas e recursos escassos. - Meios escassos, fins alternativos, escolha e alocação são os elementos a partir dos quais se define o campo de que se ocupa a economia. 5. AS ESCOLHAS NA ECONOMIA: * O QUE E QUANTO produzir * COMO produzir e * PARA QUEM produzir Resumindo: NECESSIDADES HUMANAS ILIMITADAS VS. RECURSOS PRODUTIVOS ESCASSOS ESCASSEZ * O QUE E QUANTO PRODUZIR * COMO PRODUZIR * PARA QUEM PRODUZIR ESCOLHA Essas questões não seriam problemas se existissem recursos ilimitados. Porém, na realidade temos inúmeras necessidades, recursos limitados e técnicas de produção. Economia: optar dentre os bens a serem produzidos e os processos técnicos capazes de transformar os recursos escassos em produção. A teoria econômica trata de escassez, custo e análise marginal como veremos em outras aulas.
  • 11.
    11 Por enquanto teremosuma visão geral dos argumentos e do método de investigação na ciência econômica, da evolução do pensamento econômico, das interações entre os diferentes agentes da economia e de como a partir dessas interações surgem as questões-chave que preocupam a Economia. 6. OS ARGUMENTOS DA ECONOMIA Para entendermos o método de investigação da ciência econômica precisamos apenas de um simples encadeamento lógico. Baseadas nos postulados da teoria existente, formulam-se as hipóteses a respeito de como a realidade se comporta. Deduzem-se as implicações e os resultados decorrentes dessas hipóteses que são confrontados com a evidência dos dados de observações coletados da realidade. Finalmente, desse confronto tiram-se as conclusões: ou a teoria explica satisfatoriamente o comportamento da realidade econômica ou deve-se formular uma teoria alternativa e mais adequada. Teoria econômica: leis que explicam o comportamento humano e fazem parte do conjunto de conhecimentos. Os argumentos da teoria econômica podem ser: Positivos - economia positiva: o que é de fato Normativos - economia normativa: o que poderia ser Essa distinção é importante em termos de metodologia uma vez que existe a impossibilidade lógica de se deduzirem afirmações positivas de juízos de valores ou normativos ou vice-versa. Suponha-se que alguém afirme que: 1. quando as taxas de crescimento da população são superiores às da expansão da renda nacional como um todo, a renda per capita se reduz; 2. a redução da renda per capita implica na perda do poder aquisitivo real da sociedade, mantidos os níveis vigentes de preços; 3. logo, como é desejável a manutenção e, mesmo, a ampliação do poder aquisitivo real, deveriam ser adotadas políticas de contenção do crescimento populacional. (1) e (2): são factuais, positivas; (3): é de caráter normativo. As duas primeiras não são condições suficientes para dar sustentação à terceira. Essa ressalva metodológica não implica a inexistência de conexões entre os compartimentos positivos e normativos na economia. A política econômica, não obstante seja formulada a partir de escolhas que envolvem juízos de valores, tem o respaldo na modelação teórica desenvolvida pelos diferentes troncos da economia positiva. Ou seja, a Economia se interessa primordialmente pelos argumentos positivos, como pode ser visto na figura abaixo.
  • 12.
    12 Figura 3 –Compartimentos usuais da economia Economia Descritiva Economia Descritiva Economia Descritiva Economia Descritiva Observação sistematizada do mundo real. Descrição e mensuração de fatos econômicos. Divisão do estudo econômico: Microeconomia: estuda o comportamento de consumidores e produtores e o mercado no qual interagem. Preocupa-se com a determinação dos preços e quantidades em mercados específicos. Macroeconomia: Estuda as condições de equilíbrio estável entre a renda e a despesa nacionais. As políticas econômicas de intervenção procuram estabelecer esse equilíbrio. Desenvolvimento Econômico: estuda o processo de acumulação dos recursos escassos e da geração de tecnologia capazes de aumentar a produção de bens e serviços para a sociedade. Economia Internacional: estuda as condições de equilíbrio do comércio exterior, além dos fluxos de capitais. Teoria Microeconômica Teoria Macroeconômica O a a consumidor e nálise da procura A empresa e a análise da oferta Remuneração dos fatores de produção e repartição da renda Análise de macrovariáveis: renda, consumo, poupança, investimento, exportações, importações, tributos e dispêndio público, oferta e demanda monetária. Estrutura concorrencial e equilíbrio dos mercados C Si n de rel inter ontabilidade Social. stemas de contas acionais e matrizes ações industriais. Pr teor m ec incípios, ias, leis e odelos da onomia Teoria Econômica Observação sistematizada do mundo real. Descrição e mensuração de fatos econômicos. Teoria Macroeconômica O a a consumidor e nálise da procura C Si n de rel inter ontabilidade Social. stemas de contas acionais e matrizes ações industriais. Pr teor m ec incípios, ias, leis e odelos da onomia Teoria Econômica Observação sistematizada do mundo real. Descrição e mensuração de fatos econômicos. Pr teor m ec incípios, ias, leis e odelos da onomia Teoria Econômica Observação sistematizada do mundo real. Descrição e mensuração de fatos econômicos. A condução do processo econômico agregativamente considerado. Atuação sobre a realidade, com 3 objetivos: * Crescimento * Estabilidade * Equitatividade A regulação da atividade dos agentes econômicos: o interajuste de custos e benefícios privados e sociais. Política Econômica Teoria Microeconômica A empresa e a análise da oferta Remuneração dos fatores de produção e repartição da renda Análise de macrovariáveis: renda, consumo, poupança, investimento, exportações, importações, tributos e dispêndio público, oferta e demanda monetárias. Estrutura concorrencial e equilíbrio dos mercados Teoria Macroeconômica O consumidor e a análise da procura Contabilidade Social. Sistemas de contas nacionais e matrizes de relações interindustriais. Teoria Econômica Princípios, teorias, leis e modelos da economia
  • 13.
    13 7. MÉTODO DEINVESTIGAÇÃO DA CIÊNCIA ECONÔMICA A metodologia da elaboração científica, em sua estrutura fundamental, busca, como primeiro passo, observar sistematicamente a realidade. Depois elaborar modelos simplificados que a reproduzem, que identifiquem relações de causas e efeitos e que interpretem os mais variados eventos e seus desdobramentos. No processo de elaboração recorre-se a duas abordagens distintas, ainda que complementares: a indução e a dedução. Vejamos como ocorre a construção do conhecimento na economia pela figura abaixo. Figura 4- A construção do conhecimento na economia Observação sistematizada da realidade Reelaboração resultante de novas observações ou de mudanças nas condições preexistentes. Formulação de princípios, teorias, leis u modelos explicativos ou interpretativos da realidade. Validação, pelo permanente confronto com a realidade Método dedutivo Método indutivo Abstrações teóricas envolvendo situações e comportamentos não mensuráveis a partir de levantamentos da realidade concreta. Esforço de teorização substitutivo da validação experimental. Abstrações resultantes de levantamentos e informes quantitativos. Construção de modelos validados por testes estatísticos.
  • 14.
    14 8. EVOLUÇÃO DOPENSAMENTO ECONÔMICO:1 A figura 5 abaixo mostra de maneira bem articulada como ocorreu o desenvolvimento das diferentes correntes de pensamento econômico. Fonte: Rossetti (2003) 1 Para maiores informações sobre as escolas de pensamento econômico ver o website The History of Economic Thought: http://homepage.newschool.edu/het/
  • 15.
    15 9. INTERAÇÃO ENTREOS AGENTES ECONÔMICOS E AS QUESTÕES-CHAVE DA ECONOMIA 9.1. As Categorias Participantes do Sistema Econômico As três categorias que formam a base de qualquer sistema econômico são os recursos, os agentes, e as instituições, como pode ser visto na figura 6 abaixo: Elementos constitutivos do sistema econômico como um todo: recursos, agentes e instituições Recursos naturais Recursos humanos Capital Capacidade tecnológica Capacidade empresarial Unidades familiares Empresas Governo Jurídicas Políticas Sociais Estoque de fatores de produção Quadro de agentes econômicos Complexo de instituições Os processos, os mecanismos e os instrumentos de interação dos agentes econômicos decorrem de dois fatores fundamentais: - a diversidade das necessidades humanas, que conduz à organização de sistemas de trocas; - a diversidade de capacitações das pessoas e nações, determinada por heranças culturais ou por vocações naturais, que conduz à especialização e à divisão social do trabalho. 9.2 Processo de Interação e os Fluxos Econômicos Fundamentais Os fluxos reais definem-se a partir de suprimentos de recursos de produção, de seu emprego e de sua combinação pelas unidades de produção, bem como pela resultante geração de bens e serviços intermediários e finais. Os fluxos monetários definem-se como contrapartida dos fluxos reais. Traduzem-se, de um lado, pelos pagamentos de remunerações aos fatores de produção empregados; de outro lado, pelos preços pagos aos bens e serviços adquiridos, independentemente de sua destinação.
  • 16.
    16 Figura 7- Ainteração entre famílias e empresas EMPRESAS FAMÍLIAS Fornecimento de fatores de produção Pagamento aos fatores Pagamentos (bens e serviços) Suprimentos (bens e serviços) Figura 8 - A interação entre famílias, empresas e governo EMPRESAS Fornecimento de fatores de produção Pagamento aos fatores FAMÍLIAS Pagamentos (bens e serviços) Suprimentos (bens e serviços) GOVERNO Fornecimento (bens e serviços) e IFBKF Remuneração fatores Pgto bens e serviços T T
  • 17.
    17 Figura 9- Umavisão de conjunto do processo econômico e das questões-chave da economia Fonte: Rossetti (2003) A forma como esses processos de realizam e seus resultados finais estão relacionados com as quatro questões-chave da economia: * A plena utilização dos recursos produtivos – Eficiência Produtiva: emprego dos fatores de produção;
  • 18.
    18 * A escolhado que produzir – Eficácia Alocativa: produtos gerados; * A distribuição dos resultados dos esforços de produção – Justiça Distributiva: rendas. * A organização da vida econômica em sociedade – Ordenamento Institucional: instituições que regularão o funcionamento do sistema como um todo e a interação entre os agentes. Nós nos deteremos nas duas primeiras das questões-chave, para os interessados nas demais questões, ver Rosseti (2003, Caps. 5 e 6). Questões: 1. A condição fundamental para que se realize o fluxo de produção é a existência de um conjunto de cinco fatores. Cite e conceitue cada um deles. 2. O que compreende o fator capital. Por que o conceito de capital se associa aos de investimento e de acumulação? 3. Diferencie o conceito de formação bruta de capital do de formação líquida de capital fixo. 4. Mobilizando os cinco fatores de produção, o aparelho de produção das economias desenvolve um grande fluxo contínuo de geração de bens e serviços. Diferencie os conceitos de bens e serviços finais de consumo, bens e serviços intermediários e bens e serviços finais de produção. 5. Quanto à intensidade de emprego dos fatores e à natureza dos bens e serviços gerados, as atividades de produção classificam-se em primárias, secundárias e terciárias. Mostre as diferenças entre elas. 6. A função de produção para a economia considerada agregativamente mostra a relação funcional entre a produção e os recursos empregados. Exemplifique essa função e diga qual é o tipo de relação entre as variáveis produção e recursos de produção. 7. Descreva a partir da função de produção as precondições para que uma economia tenha crescimento econômico e, conseqüentemente, uma maior disponibilidade de bens e serviços finais por habitante. 8. A maior disponibilidade de bens e serviços finais por habitante é considerada precondição quantitativa para a promoção do crescimento econômico e do bem-estar social. Essa precondição é suficiente também para o desenvolvimento econômico? Comente. 9. Diferencie, conceituando cada uma delas, as três seguintes categorias de elementos constitutivos do sistema econômico: estoque de fatores, quadro de agentes econômicos e o complexo de instituições. 10. São três os agentes econômicos que interagem dentro de determinado sistema econômico: unidades familiares, empresas e governo. Destaque os papéis de cada um. 11. Descreva sucintamente como ocorreu a evolução do sistema de trocas até a instituição da moeda como conhecemos na atualidade. 12. Explique cada uma das funções da moeda e dê exemplos. 13. Diferencie os conceitos de fluxo real e fluxo monetário. Sintetize esses dois fluxos em um modelo simples de interação entre as famílias e as empresas. 14. O modelo simples de interação entre famílias e empresas é modificado com a introdução do agente Governo. Explique. 15. A principal fonte de renda do governo é a arrecadação de tributos. Diferencie tributos diretos e tributos indiretos e dê exemplos de cada um deles.
  • 19.
    19 CAPÍTULO 2 –SISTEMA FINANCEIRO 1. O QUE É MACROECONOMIA Trata da evolução da economia como um todo, analisando a determinação e o comportamento dos grandes agregados da economia, como renda e produto nacionais, investimentos, poupança e consumo agregados, nível geral de preços, emprego e desemprego, estoque de moeda e taxas de juros, balanço de pagamentos e taxa de câmbio. O debate constante da macroeconomia é saber se as decisões da política monetária e fiscal do governo vão afetar ou não as tendências da economia. 2. AS METAS DE POLÍTICA MACROECONÔMICA As metas de política macroeconômica são: pleno emprego dos recursos, estabilidade de preços, distribuição de renda e crescimento econômico. Pleno emprego dos recursos Aprofundar os conhecimentos da política econômica com o objetivo de fazer a economia recuperar o nível de pleno emprego. Estabilidade de preços A inflação, que é aumento contínuo no nível geral de preços, é um problema porque acarreta distorções sobre a distribuição de renda, expectativas empresariais e etc. Distribuição de renda A economia brasileira cresceu bastante entre o fim dos anos 60 e a maior parte da década de 70. Mas, houve um aumento da disparidade entre as classes de renda, ou seja, ocorreu uma concentração de renda. Alguns críticos do chamado “milagre econômico” argumentam que piorou a concentração de renda nos anos de 1968/73 devido a uma política deliberda do governo (a Teoria do Bolo): primeiro crescer, aumentando a parte dos lucros e da poupança dos mais ricos na renda nacional, para depois pensar em repartição de renda.2 Crescimento econômico Quando se fala em crescimento econômico, estamos pesando no crescimento da renda nacional per capita. A renda per capita é considerada o melhor indicador para se aferir a melhoria do bem-estar, do padrão de vida da população. Mas, o fato do país estar aumentando sua renda per capita não necessariamente significa que está tendo uma melhoria do seu padrão de vida. O crescimento econômico capta apenas o crescimento da renda per capita. Um pais está realmente melhorando seu nível e desenvolvimento econômico e sociais, juntamente com o aumento da renda per capita, se estiver também melhorando os indicadores sociais (pobreza, desemprego e etc.). Esses objetivos não são independentes uns dos outros e podem ser até conflitantes. Ou seja, atingir uma meta pode ajudar (ou não) a alcançar outras. Por exemplo, o crescimento pode facilitar a solução dos problemas de pobreza, uma vez que torna possível abrandar conflitos sociais sobre a divisão da renda, se a renda aumentar. Nesse sentido, é possível aumentar a renda dos pobres sem diminuir a dos ricos. 2 Para uma discussão sobre o Milagre Econômico, ver: Abreu (1990) “A Retomada do Crescimento e as Distorções do “ Milagre” (1967-1973).
  • 20.
    20 Entretanto, particularmente empaíses em desenvolvimento, as metas de crescimento e equidade distributiva têm se mostrado conflitantes, uma vez que muitos acreditam que o aumento do nível de poupança seria mais facilmente obtido por meio de uma distribuição desigual de renda – a já citada Teoria do Bolo no período do milagre econômico. 3. OS MEIOS DA POLÍTICA MACROECONÔMICA: A política macroeconômica envolve a atuação do governo sobre a capacidade produtiva (produção agregada) e despesas planejadas (demanda agregada), com o objetivo de permitir à economia operar a pleno emprego, com baixas taxas de inflação e distribuição justa de renda. Os principais meios para atingir os objetivos são: Política fiscal: compreende todos os instrumentos de que o governo dispõe para a arrecadação de tributos (política tributária) e controle de suas despesas (política de gastos). Além da questão do nível de tributação, a política tributária, por meio da manipulação da estrutura e alíquotas de impostos, é utilizada para estimular (ou inibir) os gastos do setor privado em consumo e em investimento. Política monetária: refere-se à atuação do governo sobre a quantidade de moeda, de crédito e das taxas de juros. Os instrumentos disponíveis são: emissão de moeda, reservas compulsórias, compra e venda de títulos públicos, taxas de redescontos e regulamentação sobre crédito e taxa de juros. Política cambial e comercial: atuam sobre as variáveis relacionadas ao setor externo da economia. A política cambial refere-se ao controle do governo sobre a taxa de câmbio. A política comercial diz respeito aos instrumentos de incentivo às exportações e/ou estímulo/desestímulos às importações, sejam fiscais, creditícias, seja estabelecimentos de cotas etc. Política de rendas (ou de controle de preços e salários): a característica especial da política de rendas, que influenciam diretamente os salários, os lucros, os juros e os aluguéis é a de que, nesses controles, os agentes econômicos ficam proibidos de levar a cabo o que fariam, em resposta a influências normais do mercado. Normalmente, esses controles são utilizados como política de combate à inflação. No Brasil, a política salarial e a atuação da Secretaria Especial de Abastecimento e Preços (Seap) situavam-se nesse contexto. 4. ESTRUTURA DA ANÁLISE MACROECONÔMICA A economia pode ser dividida em parte real e parte monetária. A primeira relacionada com a produção de bens serviços bem como no emprego do fator trabalho, tendo como variáveis a serem determinadas: o produto nacional, o nível geral de preços, o nível de emprego e os salários nominais. A segunda relacionada com o que pode ser chamado de parte invisível da economia e determina a taxa de juros, o estoque de moeda e a taxa de câmbio. O quadro 3 mostra os mercados e as diferentes variaveis determinadas em cada uma das partes da economia.
  • 21.
    21 Quadro 3 –Parte real e parte monetária da economia Mercados Variáveis Determinadas Parte Real da Economia * Mercado de Bens e Serviços • Mercado de Trabalho * Produto Nacional * Nível geral de Preços • Nível de Emprego • Salários Nominais Parte Monetária da Economia * Mercado Financeiro • Mercado de Divisas * Taxa de juros * Estoque de Moeda • Taxa de Câmbio 5. A MACROECONOMIA EM PERSPECTIVA HISTÓRICA. * Séc. XVIII, primeiras revoluções, que serviram como ponto de partida. Maior desenvolvimento da Teoria Microeconômica. * Séc. XX: Primeira Guerra Mundial, Identificação de “ciclos de negócios” e Grande Depressão dos anos 30. * Principais idéias Keynesianas, publicadas no livro “Teoria Geral do Emprego, do Juros e da Moeda” de 1936. * A teoria prevalecente antes de Keynes acreditava que a economia (i) era autoregulatória, (ii) utilizava eficientemente todos os recursos, (iii) produziam em pleno emprego (existia apenas a taxa natural de desemprego), (iv) as ações do governo apenas para os bens públicos. * Com a teoria de Keynes, a economia (ii) não regula a si própria, (ii) está sujeita à flutuações, (iii) pessimismo na comunidade de negócios e (iv) necessita de ação do governo para sua estabilização. * Em 1937: John Hicks introduz o aparato conhecido como IS/LM – a chamada síntese neoclássica – que permite analisar a economia tanto pela hipótese de pleno emprego (clássicos e neoclássicos) como pela de desemprego (Keynes). * Nos anos 50, surge a Curva de Phillips que mostrava que uma relação inversa entre as taxas de inflação e taxas de desemprego. * Até os anos 60, tinha o instrumental IS/LM analisando os componentes da demanda agregada acoplado à Curva de Phillips, que retratava as condições de oferta agregada. Mas, numa herança keynesiana, a ênfase da política econômica ainda era nos instrumentos de política fiscal, negligenciando a política monetária. * Segunda metade dos nos 50, surge a Teoria Monetária com Milton Friedman da Universidade de Chicago. Trata do papel das expectativas inflacionárias sobre a produção e o emprego, recuperando o papel da oferta agregada na Teoria Macroeconômica. Atenção para como os agentes formas suas expectativas. * Décadas de 70 e 80: Escola das Expectativas Racionais (os novos clássicos). * Quatro principais linhas de pensamento macroeconômico: keynesianos, neoclássicos, novos clássicos e pós-keynesianos. Questões: 1. Descreva as metas da política econômica. 2. Por que os objetivos de politica econômica podem ser conflitantes. Explique. 3. O que se entende por política fiscal, política monetária, política cambial e política de rendas? 4. Você seria capaz de explicar qual objetivo de política econômica o governo brasileiro tem buscado nos últimos anos? Comente.
  • 22.
    22 SISTEMA FINANCEIRO O queveremos? Moeda: História Funções Oferta/Demanda Agregados Monetários Sistema Financeiro no Brasil (SFN): Diferentes Mercados Intermediação Financeira Sistema Bancário e Multiplicação dos Meios de Pagamento Criação/Destruição dos Meios de Pagamento Política Monetária: Instrumentos Política Restritiva vs. Expansionista MOEDA 1. ORIGEM DA MOEDA Nas economias primitivas, o modo de vida do homem não lhe oferecia qualquer instrumento que possibilitasse a transformação dos produtos disponíveis, restringindo suas atividades à caça, à pesca e à coleta de frutos. Vivia em grupo tribal fechado, cujo objetivo primordial era a sobrevivência. Essa primitiva sociedade, em que tribos vizinhas representavam rivais em potencial, era naturalmente impermeável à idéia de se estabelecer entre as comunidades um sistema de trocas de mercadorias. Com o passar do tempo, o homem percebeu que poderia dedicar-se à produção de determinadas mercadorias em quantidades superiores às suas necessidades de consumo. Salvo nas comunidades extremamente afastadas da civilização, o homem produz, hoje, quando muito, apenas uma diminuta parcela daquilo que consome. Conseqüência desse fato é o estabelecimento das trocas. Cada indivíduo passa a destinar a maior parte de sua produção não ao seu consumo próprio, mas às trocas com terceiros que tenham bens e serviços de seu interesse. Historicamente, as trocas evoluíram em duas etapas: trocas diretas, produto por produto, e trocas indiretas, por intermédio da moeda.Um raciocínio simples exemplifica o caso das trocas diretas: uma tribo, às margens de um rio generoso em peixes, mas com escassas chances de acesso a frutos, poderia especializar-se na pesca e trocar com uma outra comunidade que, por estar um pouco mais distante ou mesmo não dispor de um rio em iguais condições, tenha se especializado na coleta de frutos. A implantação desse sistema de intercâmbio direto de mercadorias, também conhecido como escambo, exigia certas condições especiais para seu funcionamento: se o indivíduo "A" fosse especializado na produção (coleta) de frutos silvestres e o indivíduo "B", na produção (captura) de peixes, tornava-se fundamental, para ocorrer a permuta, que o indivíduo "A" desejasse adquirir peixes e o indivíduo "B” desejasse adquirir frutos silvestres. A troca ocorreria, portanto, de forma direta, bilateralmente, desde que houvesse interesse recíproco. As dificuldades desse sistema são evidentes. Tornava-se imperiosa a criação de novas condições de comércio, de maneira que as trocas pudessem ocorrer sem que dependessem
  • 23.
    23 tanto da simultaneidadede interesses específicos. A forma encontrada foi substituir as trocas diretas pelas trocas indiretas, estabelecendo-se como padrão de conversão, mediante consenso, uma mercadoria ou um produto que fosse aceito por todos os indivíduos. Introduzia- se assim um elemento responsável, em grande parte, não só pelo desenvolvimento do comércio, como também pelas dimensões hoje assumidas pela Economia: a moeda. A introdução da moeda no sistema econômico conduz à dissociação de cada troca em duas operações distintas: uma compra e uma venda. A moeda por sua vez, passa a desempenhar três funções básicas: intermediação de trocas, medida de valor e reserva de valor. A função de intermediação de trocas traduz-se em servir como meio de pagamento, de aceitação geral. Reside, nessa função, a razão principal, determinante do aparecimento da moeda, qual seja, a de facilitar o processo de circulação de bens. A moeda é medida de valor porque estabelece uma unidade-padrão de medida, à qual são convertidos os valores de todos os bens e serviços disponíveis na economia. Em outras palavras, diz-se que a moeda serve como denominador comum de valores. Considerando-se que a moeda pode ser trocada por bens ou serviços em qualquer ocasião, sua posse constitui reserva de valor, desde o momento em que é recebida pelo seu detentor, até ao instante em que é gasta. A retenção da moeda, como reserva de valor, traduz- se, portanto, numa forma alternativa de guarda ou de acumulação de riqueza. 2. EVOLUÇÃO DAS FORMAS DE MOEDA Ao se estabelecer um produto ou mercadoria como base para a troca, nasceu o conceito básico de moeda: um instrumento facilitador das trocas que permite a medida ou a comparação de valores. Podem ser, como o foram no passado, o trigo, o sal, o gado e os metais. Pode ser, também, um simples pedaço de "papel pintado". Há, porém, uma forte exigência: que seja aceito pela sociedade, consensualmente. O estabelecimento da mercadoria-moeda possibilitava a implantação de um sistema de intercâmbio, mas trazia consigo novas dificuldades. Por exemplo: alguém que dispusesse de cinco sacas de trigo e desejasse comprar meio boi, como resolveria a questão? Um primeiro complicador consistia, portanto, na indivisibilidade de certas mercadorias ou produtos. Outro problema que surgiu de imediato foi o fato de a mercadoria-moeda ter a possibilidade de multiplicar-se facilmente, sem o controle da sociedade. Além disso, havia ainda a desvantagem de ser perecível, o que causava sérios problemas para o sistema como um todo. Imagine alguém que tivesse todo o seu estoque de moeda representado por 100 sacas de trigo e todas elas se deteriorassem. Esse indivíduo teria zerado o seu estoque de moeda, e uma das causas poderia ser até mesmo não ter conseguido arcar com os custos de uma acomodação adequada para o trigo. Como alternativa, passou-se a adotar os metais preciosos como meio de troca. A história registra o aparecimento de moedas metálicas cunhadas na Grécia entre os séculos VIII e VII a.C. Eram mais duráveis e permitiam subdivisão com maior facilidade. Sua produção era mais rara e escassa. Era de melhor qualidade e não apresentava os problemas das demais mercadorias adotadas como moeda. A utilização dos metais preciosos (ouro e prata) como moeda facilitou muito o desenvolvimento das trocas e da circulação dos bens e serviços necessários à sociedade. Entretanto, apresentava problemas relativos a seu valor intrínseco e a seu transporte, em
  • 24.
    24 virtude do pesoe da segurança, já que os possuidores ficavam muito mais vulneráveis ao ataque de saqueadores. Como os cunhadores eram geralmente ourives, que possuíam locais seguros para guarda dos metais preciosos passou-se a adotar o costume de deixar as moedas depositadas com eles, em troca de um comprovante de depósito, de um recibo. Esse recibo tinha, assim, um lastro. Toda vez que se precisasse de moeda, era só trocá-lo por metal precioso. Com o tempo, adicionou-se a esse costume o de endossá-lo, transferindo a outrem o direito de saque. Com isso, foi eliminada a necessidade de se trocar o recibo por metal precioso a cada operação. Surgiu, então, o princípio das cédulas com lastro. Dessa forma, os cambistas medievais atuavam como "banqueiros", mantendo um encaixe de 100% sobre os seus depósitos. Cobravam apenas uma comissão pela prestação do serviço de guarda dos metais. Observe-se que, até então, os banqueiros da época não concediam e nem tomavam empréstimos. Não tardou muito, contudo, para que adquirissem a confiança do público e iniciassem uma transformação na sua forma de "operação bancária". Ao verificarem que os metais ficavam guardados em seus cofres por um longo período de tempo, sem qualquer utilização, passaram a emitir os chamados bilhetes de banco negociáveis. Tais operacões consistiam na emissão de recibos sem a contrapartida de um depósito em moedas, cuja validade dependia única e exclusivamente de sua aceitação geral, como meio de pagamento, em função da confiança do público. Essa transformação fez com que os bancos deixassem de ser simples depositários de metais e passassem a exercer a função de emissores, surgindo a partir daí a moeda fiduciária. O Estado assumiu e monopolizou a emissão de moeda, uniformizando-a no espaço geográfico de sua influência. A aceitação dessa moeda inconversível decorria do poder do Estado em garantir sua utilização e na confiança da população nesse Estado. A garantia de utilização da moeda é dada pelo seu curso forçado, posto que os credores eram obrigados por lei a aceitá-la em pagamento de seus créditos. Ao lado dessa moeda fiduciária, de emissão não lastreada, de curso forçado, monopolizada pelo Estado, desenvolveu-se uma outra modalidade: moeda bancária ou escritural. Essa moeda, que surgiu com o desenvolvimento dos bancos comerciais, corresponde aos depósitos à vista, os quais possuem liquidez e equivalem à moeda de curso legal. 3. ATIVOS FINANCEIROS Os ativos financeiros da economia podem ser diferencidados conforme os atributos rendimentos e liquidez. Assim, tem-se: Ativos financeiros monetários: liquidez absoluta, rendimento zero e usados como meio de pagamento. Ex: papel moeda em poder do público (PMPP) e depósito à vista nos bancos comerciais públicos e privados. Ativos financeiros não-monetários: menor grau de liquidez e rendimento. Ex: depósito de poupança. 4. OFERTA E DEMANDA DE MOEDA A oferta de moeda na economia é feita pelo Banco Central (BACEN) e pelos Bancos Comerciais através das atividades de depósitos e empréstimos. A demanda por moeda é derivada dos motivos: transação, precaução e especulação.
  • 25.
    25 5. MEDIDA DAOFERTA DE MOEDA A quantidade de moeda existente na economia pode ser medida com a utilização dos chamados agregados monetários. Esses agregados são agrupados de acordo com a liquidez dos diferentes ativos financeiros da economia. A seguir são definidos os agregados monetários: M0 = PMPP (notas e moedas) M1 = M0 + depósitos à vista nas instituições financeiras bancárias. M2 = M1 + depósitos especiais remunerados + depósitos de poupança + títulos emitidos por instituições financeiras. M3 = M2 + quotas de fundos de renda fixa + operações compromissadas com títulos públicos federais. M4 = M3 + títulos públicos federais (Selic) e títulos de emissão dos estados e municípios. Tabela 1 - Heveres Financeiros no Brasil (R$ bilhões) Fonte: Bacen 6. BASE MONETÁRIA Além dos agregados monetários, existe ainda outra medida da moeda na economia que é a base monetária. O conceito de base monetária (BM) equivale ao passivo monetário do Banco Central que serve de lastro aos meios de pagamento e é definida por: BM = PME + RB - Papel Moeda Emitido (PME): meio circulante - Reservas Bancárias (RB): contas correntes dos bancos criadores de moeda no Banco Central
  • 26.
    26 Essas reservas bancáriassão compostas por reservas voluntátias e reservas compulsórias. A sistemática de recolhimentos compulsórios sobre os recursos à vista e a preponderância de metas de taxas de juros resultam em valores desprezíveis de reservas voluntárias médias. A figura 10 mostra a base monetária e os meios de pagamentos na economia brasileira para os anos de 2004 e de 2005. Figura 10 – Base monetária e meios de pagamentos no Brasil - 2004 e 2005 Fonte: Bacen 7. ESTRUTURA DO SFN (BRASIL) Sistema Financeiro: conjunto de agentes e instituições responsáveis pela intermediação de recursos financeiros entre as unidades econômicas líquidas (superavitárias) e as ilíquidas (deficitárias). 8. ORGANIZAÇÃO DO SFN - Subsistema normativo - Subsistema de Intermediação - Outras instituições A figura 11 abaixo mostra a participação por segmentos (públicos, privados nacionais e estrangeiras) no sistema bancário do Brasil para o período de 2002 a 2005. Além disso, veja em anexo o número de instituições por segmento, por tipo e com maiores agências no país.
  • 27.
    27 Figura 11- SistemaBancário/Participação por Segmentos (Brasil) Fonte: Bacen 9. DIFERENTES MERCADOS: O sistema financeiro é composto por quatro diferentes mercados que são: Mercado Monetário: onde são negociados títulos de curto prazo (Iiquidez da economia). Mercado de Capitais: onde são negociados títulos de médio e longo prazo (necessidade de recursos para investimento). Mercado de Câmbio: são realizadas as transações com diferentes moedas. Participantes: Bacen, Bancos, empresas exportadoras e importadoras. Mercado de Crédito: tem a responsabilidade de suprir a necessidade de crédito das diferentes atividades econômicas. A seguir, destaca-se o mercado de crédito no Brasil. Os gráficos mostram, respectivamente, o direcionamento do crédito para as diferentes atividades econômicas e as taxas de juros cobradas para as pessoas físicas e pessoas jurídicas.
  • 28.
  • 29.
    29 INTERMEDIAÇÃO FINANCEIRA 1. FORMASDE FINANCIAMENTO Existem dois tipos de agentes no sistema financeiro, aqueles que podem ser chamados de unidades superavitárias (US) e outros que podem ser chamados de unidades deficitárias (UD). Os primeiros suprem as necessidades de financiamento dos segundos através da intermediação das instituições financeiras. As unidades deficitárias possuem duas formas para obter financiamento: Autofinanciamento: venda de algum patrimônio, por exemplo, um bem imóvel. Financiamento externo: que pode ser direto através da venda de ações ou de títulos da dívida e o indireto por meio de empréstimo via instituições financeiras A pergunta que surge é por que as unidades deficitárias não optam pelo financiamento direto? A resposta para esse questionamento está nos conceitos de custos de transação e de informação assimétrica. 2. CRIAÇÃO E DESTRUIÇÃO DE MOEDA O fenômeno mais importante associado ao desenvolvimento da moeda escritural consiste na multiplicação dos meios de pagamento através das instituições financeiras bancárias que captam depósitos à vista. Esse fenômeno decorre do fato de ser altamente improvável que todos os depositantes saquem seus recursos ao mesmo tempo, o que permite aos bancos comerciais emprestar parte dos depósitos à vista por eles recebidos, mantendo encaixes bem inferiores ao volume destes depósitos. A faculdade de criar ou destruir moeda decorre de operações realizadas entre as instituições financeiras bancárias — que captam depósitos à vista — e o público. Para se distinguir uma ocorrência da outra, valemo-nos dos conceitos de haveres monetários e haveres não-monetários. Haveres monetários: possuem liquidez imediata — papel-moeda em poder do público e depósitos à vista (meios de pagamento). Haveres não-monetários: não possuem liquidez imediata, como depósitos a prazo, títulos públicos, duplicatas e etc. 2.1. Criação de moeda: Quando a instituição financeira bancária desconta uma duplicata - entrega ao público de haveres monetários (moeda) e, em troca, recebe haveres não-monetários (duplicata), conforme ilustrado na figura a seguir:
  • 30.
    30 Figura 12 –Criação de Moeda Instituição Financeira Bancária Público Haveres monetários Haveres não-monetários 2.2. Destruição de moeda: Quando o público quita uma duplicata – a instituição bancária entrega ao público haveres não- monetários (duplicata quitada) e recebe haveres monetários (moeda), conforme ilustrado na figura a seguir: Figura 13 – Destruição de Moeda Instituição Financeira Bancária Público Haveres não-monetários Haveres monetários Exemplos de criação e de destruição de moeda: Governo Federal deposita impostos arrecadados do público no Bacen (D); Exportadores trocam US$ por R$ no Bacen (C); Indivíduo resgata sobre poupança, com transferência do saldo para a conta corrente no banco comercial (C); Indivíduo adquire quotas de um fundo de ações sacando sobre seus depósitos à vista (D); Indivíduo efetua um depósito à vista em um banco comercial (N). 3. MULTIPLICADOR BANCÁRIO As instituições financeiras que captam depósitos à vista podem multiplicar os meios de pagamentos através das operações de empréstimos. Multiplicador Simples k = 1/R k = magnitude do efeito multiplicador R = alíquota de recolhimento bancário Exemplo: R = 0,25 Temos que k = 1/0,25 = 4 Se DV= R$1.000,00, o efeito multiplicador fará com que o volume de meios de pagamentos passe a ser de R$ 4.000,00.
  • 31.
    31 Multiplicador Elaborado: k =1/C+D(R1+R2) C = PMPP/M1 D = DV/M1 R1 = CX/DV R2 = RB/DV Onde: PMPP = papel moeda em poder do público DV = depósitos à vista CX = caixa dos bancos comerciais RB = reservas bancárias (voluntárias e compulsórias) 4. POLÍTICA MONETÁRIA Refere-se ao processo de oferta de moeda na economia, com seus mecanismos de transmissão. A oferta primária fica a cargo da autoridade monetária (AM), e sua “multiplicação” se dá pela ação dos bancos comerciais. O controle da oferta de moeda pode se dar pelo lado da: - oferta (direta e indiretamente) ou - demanda (tornando o dinheiro mais caro para o público). 4.1. Instrumentos de política monetária Operações de mercado aberto: Compra ou venda de títulos, de forma definitiva ou compromissada, para condicionar os volumes de reservas bancárias e as taxas básicas de juros. As operações definitivas alteram a posição de carteira, ou de propriedade, das partes envolvidas. As operações compromissadas ou com compromisso de recompra/revenda ou de financiamento de títulos alteram a posição de custódia, ou de liquidez, das partes envolvidas. Recolhimentos compulsórios: Parcelas de algumas modalidades de captação que as instituições financeiras devem manter junto a Autoridade Monetária (Bacen) a fim de condicionar a alavancagem de operações ativas e a estrutura de custos. Os recolhimentos podem ser exigidos em espécie, que serão remunerados ou não remunerados, ou em títulos. Recolhimentos compulsórios: estrutura no Brasil - Anterior ao Plano Real: Recursos à vista: 40% em espécie, não remunerado Depósitos de poupança : 15% em espécie, remunerado - Em março de 1999: Recursos à vista : 75% em espécie, não remunerado Depósitos de poupança : 15% em espécie, remunerado Depósitos a prazo : 30% em títulos FIF-curto prazo : 50% em espécie, não remunerado FIF-30 dias : 5% em espécie não remunerado - Atual (outubro/2003): Recursos à vista : 45% em espécie, não remunerado Depósitos de poupança : 15% em espécie, remunerado Depósitos a prazo: 15% em títulos.
  • 32.
    32 Redesconto O Bacen podesuprir as necessidades de financiamento dos bancos comerciais através de empréstimos. A taxa cobrada por esses empréstimos mais o prazo para o seu pagamento constitui o que é chamado de taxa de redesconto. Quando o Bacen quer ser punitivo, aumenta a taxa e reduz o prazo de pagamento. Quadro 3 – Resumo dos Instrumentos de Política Monetária Instrumentos Oferta monetária Taxas de juros 1. Recolhimento Compulsório - Aumenta a taxa * reduz a taxa - reduz * aumenta - aumenta * diminui 2. Redesconto - aumenta juros, reduz prazo * reduz juros, aumenta prazo - reduz * aumenta - aumenta * reduz 3. Open Market - Venda de títulos * Compra de Títulos - reduz * aumenta - aumenta * reduz 4. Operações de Crédito - Restringe * Amplia - Reduz * amplia - aumenta *reduz As Políticas Monetárias podem ser chamadas de restritivas ou de expansionistas. São restritivas quando reduzem a oferta monetária e encarecem os empréstimos. São expansionistas quando aumentam a oferta monetária e barateiam os empréstimos. Questões Conceituais: 1. Dados os seguintes agregados monetários (em mil R$): Papel moeda emitido (PME) 1.100 Papel moeda em poder do público (PMPP) 600 Dep. a vista do público nos BC 1.400 Reservas dos BC no Bacen - Voluntárias 100 -Compulsórias 400 Depósito em poupança 200 Quotas de fundo de renda fixa 150 Títulos públicos federais (Selic) 430 a) Qual a base monetária ? b) Qual o total do M1 ? c) Qual o total do M2 ? c) Qual o total do M3 ? c) Qual o total do M4 ? 2. Quais são os diferentes mercados do sistema financeiro? Explique. 3. Uma empresa deficitária possui duas opções de financiamento. Quais são essas opções? Por que a intermediação financeira é a forma mais utilizada de financiamento pelos agentes econômicos deficitários? Comente. 4. Os ativos financeiros da economia são diferenciados em duas categorias conforme duas características. Diga quais são as características. 5. Nas afirmações abaixo, diga quando ocorre criação (C), destruição (D) de moeda: ( ) Governo Federal deposita taxas e impostos arrecadados de empresas no Bacen; ( ) Importadores trocam R$ por US$ no Bacen; ( ) Indivíduo transfere saldo da conta corrente para a conta de poupança no banco comercial;
  • 33.
    33 ( ) Empresaadquire quotas de um fundo de ações sacando sobre seus depósitos à vista; ( ) Empresa efetua um depósito à vista em um banco comercial. ( ) indivíduo leva ao banco uma certa quantia em unidades monetárias e efetua um depósito á vista. ( ) Indivíduo leva ao banco uma certa quantia em unidades monetárias e efetua um depósito à prazo. ( ) Empresa leva ao banco uma duplicata para descontar, recebendo a inscrição de um depósito à vista. ( ) Banco compra cambiais de um exportador. ( ) Banco vende divisas a um importador. ( ) Banco compra títulos da dívida pública possuídos pelo público. ( ) Banco vende um imóvel a uma pequena empresa recebendo o pagamento à vista em dinheiro. ( ) Banco aumenta seu capital vendendo ações ao público. 6. Dos instrumentos que o Bacen pode utilizar para controlar a oferta de moeda na economia, qual é o mais punitivo para os bancos. Comente. 7. Coloque falso (F) ou verdadeiro (V), e justifique quando falso: ( ) Quando o Bacen aumenta a taxa de recolhimento compulsório sobre os DV dos bancos comerciais, a taxa de juros reduz; ( ) Se o Bacen diminui os juros e aumenta o prazo na operação de redesconto, a oferta monetária é reduzida e a taxa de juros também cai. ( ) Se o Governo precisa reduzir a quantidade de oferta de moeda na economia, o Bacen pode comprar títulos públicos que estão nas mãos do público. ( ) A taxa de juros pode ser reduzida através da expansão nas operações de crédito por parte do Bacen. ( ) A oferta de moeda e a taxas de juros são reduzidas através de uma política monetária expansionista. ( ) Quanto maior a taxa de recolhimento compulsório, maior o multiplicador bancário simples. ( ) O multiplicador bancário elaborado varia negativamente em relação à taxa de reservas dos bancos e positivamente em relação à taxa de retenção do público. ( ) A velocidade renda da moeda é definida pela relação entre o PIB e a quantidade de moeda (M). ( ) Quanto maior for a taxa de inflação numa economia, menor será a velocidade-renda da moeda. 8. Dados os seguintes agregados monetários (em R$ milhões): * Caixa, em moeda corrente, nos Bancos Comerciais 95 * Papel Moeda Emitido 200 * Depósitos à vista do público nos Bancos Comerciais 150 * Depósitos à vista dos Bancos Comerciais Voluntários 40 Compulsórios 30 * Títulos federais, em poder do resto do mundo 400 * Depósitos na Poupança, em poder do resto do mundo 250 * Depósitos à prazo, em poder do resto do mundo 150 a. Qual o valor da Base Monetária? b. Qual o valor do M1, M2, M3 e M4 ? 9. A oferta de moeda pode dar-se pelo Bacen ou pelos Bancos Comerciais, sendo este último dado pelo mecanismo do multiplicador monetário. Se R = 0,75, então o valor do multiplicador simples na economia será de..................... Se o montante inicial em depósito a vista é de R$ 4.000,00, qual será o valor multiplicado. 10. Como se dividem os agregados monetários no Brasil. Explique cada um deles. 11. Quais as funções principais que o Banco Central exerce na política econômica. 12. A elevação da taxa dos depósitos compulsórios dos bancos comerciais junto as autoridades monetárias diminuiu o valor do multiplicador dos meios de pagamentos porque: a. ( )diminui o saldo do papel-moeda emitido b. ( ) diminui o saldo do papel-moeda em circulação c. ( )diminui o saldo do papel-moeda em poder do público d. ( )diminuem os depósitos à vista nos bancos comerciais e. ( )diminuem os recursos dos bancos comercias para empréstimos ao público.
  • 34.
    34 13. Demanda pormoeda para ____________: as pessoas mantêm dinheiro porque isso lhes permite comprar e vender bens com facilidade. Demanda por moeda para ________________: as pessoas mantêm dinheiro porque ele é mais seguro que outros ativos, já que o preço de ações, títulos e imóveis pode flutuar muito. Demanda de moeda para _______________: ficando com mais dinheiro as pessoas podem enfrentas melhor as despesas imprevistas. a)transação – especulação – precaução b)precaução – especulação – transação c)especulação – transação – precaução d)precaução – transação – especulação e)nenhuma das anteriores 14. O sistema financeiro nacional constituído do mercado monetário, mercado de crédito, mercado de capitais e mercado cambial, é usualmente subdividido em 2 subsistemas: o _______________ e o __________________. O primeiro congrega as autoridades monetárias, responsável pela disciplina operacional e pela liquidez do sistema. O segundo congrega as instituições bancárias e não bancárias. a) normativo – cambial b) intermediação – normativo c) intermediação – cambial d) normativo – intermediação e) nenhuma das anteriores 15. O encaixe próprio dos bancos (parcela dos depósitos que é mantida em caixa) é um dos freios à multiplicação infinita da moeda escritural. Mas o freio maior é o recolhimento compulsório que o Banco Central exige dos bancos comerciais. Quanto ___________ forem as taxas voluntárias e compulsórias, __________________seu efeito multiplicador. a)maiores – maior será b)menores – menor será c)maiores – menor será d)menores – inalterado será e)nenhuma das anteriores 16. As operações entre o público e o setor bancário podem criar ou destruir os meios de pagamento. Entre as operações a seguir relacionadas, qual delas é responsável pela criação de meios de pagamento? a) pessoas realizam depósitos a prazo nos bancos b) bancos vendem ao público, mediante pagamento à vista, em moeda, títulos de diversas espécies c) saque de cheques nos caixas dos bancos d) empresas levam aos bancos duplicatas para desconto, recebendo a inscrição de depósitos à vista 17. O Banco Central do Brasil (Bacen) tem, entre suas responsabilidades: a) atuar como banco do governo federal e renegociar a dívida externa brasileira b) aceitar depósitos, conceder empréstimos ao público e controlar os meios de pagamento do país c) emitir papel-moeda, fiscalizar e controlar os intermediários financeiros, supervisionar a compensação de cheques d) executar as políticas monetária e fiscal do governo e) fiscalizar empresas privadas e públicas 18. Entende-se por operações de mercado aberto, especificamente: a) concessão de empréstimos, por parte dos bancos comerciais, a empresas e consumidores b) concessão de empréstimos, pelo Banco Central, a bancos comerciais c) venda de ações, em bolsa, das empresas ao público em geral d) atividade do Banco Central na compra ou venda de títulos e) restrições às operações de crédito ao consumidor 19. A principal função da reserva compulsória sobre os depósitos bancários, como instrumento de política monetária, é: a) permitir ao governo controlar a demanda de moeda b) permitir as autoridades monetárias controlar o montante de moeda bancária que os bancos comerciais podem criar
  • 35.
    35 c) impedir queos bancos comerciais obtenham lucros excessivos d)forçar os bancos a manter moeda ociosa no sentido de cobrir as necessidades de caixa do banco central e) cortar subsídios governamentais às empresas privadas 20. Para reduzir o volume de meios de pagamentos, o Banco Central deve: a) elevar a taxa de redesconto b) comprar títulos da dívida pública c) elevar a emissão de papel-moeda d) reduzir a reserva compulsória dos bancos comerciais e) reduzir a taxa de juros para desconto de duplicatas Questões Aplicadas: 1. O que aconteceria com os agregados monetários M1, M2, M3 e M4 (medidas da moeda) numa economia que estivesse praticando uma taxa de juros reais de 9% ao ano? E o que aconteceria se a economia passasse a conviver com altas taxas de inflação? Explique. 2. Do total de crédito direcionado para as atividades econômicas nos de 2004 e 2005, a maior parcela ficou com as pessoas físicas. De que forma essa distribuição de crédito pode afetar o crescimento futuro da economia? Argumente. 3. O Bacen reduziu a taxa de recolhimento compulsório sobre os DV dos bancos comerciais de 75% (março/1999) para 45% (outubro/2003). Essa redução foi possível graças ao crescimento econômico da economia?
  • 36.
    36 CAPÍTULO 3 –INFLAÇÃO O que veremos? Definição e Cálculo Teorias Explicativas Mensuração da Inflação no Brasil Planos de Estabilização INFLAÇÃO 1. SITUAÇÕES POSSÍVEIS DE VARIAÇÃO DOS PREÇOS Inflação = aumento persistente no nível geral de preços; Desinflação = redução ou a eliminação da inflação; Deflação = redução no nível da atividade econômica (estagnação – Ex. anos 30), de queda generalizada dos dispêndios e dos preços; Reflação = movimento de recuperação de processos deflacionários depressivos. Situações Possíveis INFLAÇÃO DEFLAÇÃO REFLAÇÃO DESINFLAÇÃO LINHA DE ESTABILIDADE
  • 37.
    37 2. TEORIAS DAINFLAÇÃO flação de demanda quando há um excesso de demanda agregada.Quando a economia funciona a pleno flação de custos (Ou inflação de oferta) Ocorre quando há variação dos preços de itens com alta participação no processo inflação estruturalista (Cepal) Os pensadores da Comissão Econômica para a América Latina (CEPAL) afirmam que as cau sociada ao pouco dinamismo das exportações (X) - (baixa portações rcado flação Inercial Os mecanismos de indexação formal (contratos, aluguéis, salários) e informal (reajustes de pre indexação formal e informal feitos da Inflação feito Oliveira Tanzi: mostra que a inflação corrói o montante de arrecadação. dependem í is su riores o au ento d rre In Ocorre emprego, a oferta agregada não tem como se expandir de forma a acompanhar o crescimento da demanda. O ajuste da oferta não se dá via aumento das quantidades, mas sim, via aumento dos preços. In produtivo (aumento salarial, desvalorização cambial, quebra de safra, reajuste de tarifas públicas, etc...), que leva a um aumento dos custos das empresas que é em alguma medida repassado para os preços finais. A sas estruturais da inflação são: - oferta de alimentos inelástica - rigidez das importações (M) as relação de trocas) - substituição de im - estrutura oligopolística no me 3 In ços no comércio, indústria, tarifas públicas) provocam a perpetuação das taxas de inflação anteriores, que são sempre repassadas aos preços. Mecanismos: - propagação: - aceleração: choques de oferta E E Efeitos sobre a distribuição de renda: redução do poder aquisitivo das classes que de rendimentos fixos, que possuem prazos legais de reajuste. Efeitos sobre o balanço de pagamentos: taxas de inflação em n ve pe a m e preços internacionais encarecem o produto nacional relativamente ao produzido no exterior. Efeitos sobre o mercado de capitais: com inflação, deteriora-se o valor da moeda e oco desestímulo à aplicação de recursos no mercado de capitais financeiros. As aplicações em cadernetas de poupança cedem lugar para a aplicação em recursos de bens de raiz, como terras e imóveis. 3 Para uma discussão sobre a inflação inercial ver: Pereira (1996). A Inflação decifrada. Revista de Economia Política, 16(64): 20-35.
  • 38.
    38 3. INFLAÇÃO ENÚMEROS ÍNDICES A inflação é o aumento generalizado dos preços de uma economia. É calculada em função produtos (carne e batata), uma POF identificou que o consumo 30 kg de batata. mo o mês seguinte, tem-se: eríodo base (t0): o: 10 Kg * $1/Kg = $10 15 3 eríodo seguinte t + 1 stáveis), então 10 * 1 = 10 30 úmeros Índices É uma medida estatística idealizada para mostrar as variações de uma variável, ou de um grupo d uando o número-índice representa uma comparação para um bem ou produto individual, é chamad étodo agregativo ponderado s índices agregados de preços são geralmente ponderados segundo as quantidades q dos bens. O dice de Laspeyres um dos mais populares índices agregado de preços, no qual os preços são ponderados pelas q A fórmula é: do perfil de consumo de uma certa população (POF), que determina a ponderação de “cestas de bens e serviços”. Exemplo: considerando dois médio de carne era de 40% e de batata 60%. A cesta básica mensal inclui 10 kg de carne e Considerando dois períodos de tempo, t0 como mês base e t1 co P Carne: $ 1/Kg, entã Batata: 0,50/Kg, então: 30 Kg * 0,50/Kg = $ Cesta (ponderada) = (10*40%) + (15*60%) = $1 P Carne: $1,00 (preços e Batata: $1,00 (aumento de 100%), então: 30 * 1 = Cesta (ponderada): (10*40%) + (30*60%) = $22 Variação: (22-13)/13 = 69% N e variáveis, correlacionados ao tempo, à localização geográfica, ou a outras características como rendimento, profissão, Uma coleção de números índices de diversos anos, localidades, e etc., é frequentemente denominada série de índices. Q o número-indice simples (ou relativo). Quando o número-indice foi construído para um grupo de bens, é chamado número-indice agregado ou composto. M O s exemplos desse métodos são os índices de Laspeyres e o de Paasche. Ín É uantidades associadas com o ano-base antes de serem somados. 0 0 1 0 100 p q IL p q × = × × Onde: 0 p = preço no período inicial; 1 p = preço no período atual; 0 q = quantidade no período inicial; O índice de Laspeyres pondera preços (p) em duas épocas, inicial (0) e atual (1), tomand 1 q = quantidade no período atual. o como pesos quantidades (q) arbitradas para estes insumos na época inicial.
  • 39.
    39 Como essas quantidadessão consideradas adequadas à época inicial e não à época atual, admite-se que o numerador possa se apresentar super dimensionado e assim o índice de Laspeyres apresentar tendência de elevação. Índice de Paasche Este índice usa as quantidades do ano dado como pesos. A fórmula é: 0 1 1 1 100 p q IP p q × = × × O índice de Paasche pondera preços (p) em duas épocas, inicial (0) e atual (1), tomando como pesos quantidades (q) arbitradas para estes insumos na época atual. Como essas quantidades são consideradas adequadas à época atual e não à época inicial, admite-se que o denominador possa se apresentar, eventualmente, super dimensionado e assim o índice de Paasche apresentar tendência a rebaixamento. Aplicação dos Números Índices Para comparar os custos de alimentos ou de vida, em uma cidade, durante um ano, com os de um ano anterior, ou a produção de aço, durante determinado ano, em uma região do país, com a de outra. Existem vários índices de preços que são calculados por instituições diferentes. Por exemplo, o Índice Geral de Preços (IGP) é calculado pela Fundação Getúlio Vargas do Rio de Janeiro. Índice Nacional Preços ao Consumidor (INPC) é calculado pela Fundação IBGE. Veremos a seguir os números índices que são usados no Brasil para medir a inflação. 4. INDICADORES DE INFLAÇÃO NO BRASIL E NO RS Vários são os indicadores de inflação adotados no Brasil. A tabela abaixo sumariza as principais características dos indicadores calculados no Brasil. Tabela 2 - Estrutura Básica dos Indicadores
  • 40.
    40 O mapa aseguir mostra as regiões metropolitanas que são alvo para o cálculo do índice de preço ao consumidor (IPC). Mapa 1 - Regiões Metropolitanas e IPC 4.1 Diferença entre os Principais Índices IPCA- IBGE: Calculado desde 1980, semelhante ao INPC, porém refletindo o custo de vida para famílias com renda mensal de 1 a 40 salários mínimos. A pesquisa é feita em 11 regiões metropolitanas. Foi escolhido como alvo das metas de inflação ("inflation targeting") no Brasil. INPC-IBGE: Índice Nacional de Preços ao Consumidor, média do custo de vida nas 11 principais regiões metropolitanas do país para famílias com renda de 1 até 8 salários mínimos. IGP- FGV:É uma média ponderada do índice de preços no atacado (IPA), com peso 6; de preços ao consumidor (IPC) no Rio e SP, com peso 3; e do custo da construção civil (INCC), com peso 1. Usado em contratos de prazo mais longo, como aluguel. IGP-M (FGV): Metodologia igual à do IGP-DI, mas pesquisado entre os dias 21 de um mês e 20 do seguinte. O IGP tradicional abrange o mês fechado. O IGP-M é elaborado para contratos do mercado financeiro. IGP-10 (FGV): Elaborado com a mesma metodologia do IGP e do IGP-M. A única diferença é o período de coleta de preços: entre o dia 11 de um mês e o dia 10 do mês seguinte. IGP-DI (FGV): Reflete as variações de preços de todo o mês de referência. Formado pelo IPA (Índice de Preços por Atacado) e IPC (Índice de Preços ao Consumidor).
  • 41.
    41 INCC (Índice Nacionaldo Custo da Construção), com pesos de 60%, 30% e 10%, respectivamente. Apura as variações de preços de matérias-primas agrícolas e industriais no atacado e de bens e serviços finais no consumo. IPC- Fundação Instituto de Pesquisas Econômicas (Fipe): Pesquisado no município de São Paulo. Reflete o custo de vida de famílias com renda de 1 a 20 salários mínimos. Divulga também taxas quadrissemanais. ICV- Departamento Intersindical de Estatística e Estudos Sócio-Econômicos (Dieese): Medido na cidade de São Paulo. Reflete o custo de vida de famílias com renda média de R$ 2.800 (há também índices para a baixa renda e a intermediária). INCC- Índice Nacional do Custo da Construção: Um dos componentes das três versões do IGP, o de menor peso. Reflete o ritmo dos preços de materiais de construção e da mão-de-obra no setor. Utilizado em financiamento direto de construtoras/incorporadoras CUB - Custo Unitário Básico: Reflete o ritmo dos preços de materiais de construção e da mão-de-obra no setor. Calculado por sindicatos estaduais da indústria da construção, chamados de Sinduscon, e usado em financiamentos de imóveis. 4.2 Instituições que calculam a inflação no RS O Centro de Estudos e Pesquisas Econômicas (IEPE/UFRGS) elabora o Boletim Econômico (IEPE-UFRGS) mensalmente com o objetivo de: * Índice de Preços ao Consumidor (IPC-IEPE); * Custo da Cesta Básica da Região Metropolitana de Porto Alegre (RMPA). Indicadores Econômicos (IEPE-UFRGS) - 2006 Índice de Preço ao Consumidor (IPC) Fev Mar Abr Número Índice 177,22 176,58 177,53 Variação % -0,51 -0,36 0,54 Cesta Básica (RMPA) Fev Mar Abr Custo Total (R$) 554,10 545,72 549,59 Variação % -1,78 -1,51 0,71
  • 42.
    42 5. INFLAÇÃO NOBRASIL Inflação no Brasil (1944-2006) -10 0 10 20 30 40 50 60 70 80 90 1944 02 1946 02 1948 02 1950 02 1952 02 1954 02 1956 02 1958 02 1960 02 1962 02 1964 02 1966 02 1968 02 1970 02 1972 02 1974 02 1976 02 1978 02 1980 02 1982 02 1984 02 1986 02 1988 02 1990 02 1992 02 1994 02 1996 02 1998 02 2000 02 2002 02 2004 02 2006 02 IGP - DI (% a.m.) Plano Real Choques Heterodoxos Crise da Dívida Inflação no Brasil na década de 1980 (IGP-DI (% a.m.)) -10 0 10 20 30 40 50 60 1980 01 1980 05 1980 09 1981 01 1981 05 1981 09 1982 01 1982 05 1982 09 1983 01 1983 05 1983 09 1984 01 1984 05 1984 09 1985 01 1985 05 1985 09 1986 01 1986 05 1986 09 1987 01 1987 05 1987 09 1988 01 1988 05 1988 09 1989 01 1989 05 1989 09 Plano Cruzado Plano Bresser Plano Verão Inflação nas eras Collor, FHC e Lula (IGP-DI %a.m.) -5 5 15 25 35 45 55 65 75 1990 01 1990 07 1991 01 1991 07 1992 01 1992 07 1993 01 1993 07 1994 01 1994 07 1995 01 1995 07 1996 01 1996 07 1997 01 1997 07 1998 01 1998 07 1999 01 1999 07 2000 01 2000 07 2001 01 2001 07 2002 01 2002 07 2003 01 2003 07 2004 01 2004 07 2005 01 2005 07 2006 01 2006 07 Plano Collor Era FHC Era Lula FONTE: Prof. Solange Marin a partir de dados do IPEADATA – www.ipeadata.gov.br
  • 43.
    43 5.1. Causas Básicasda Inflação Brasileira As principais causas da inflação na economia brasileira são: a questão distributiva, o déficit do setor público e seu financiamento e o mecanismo de indexação (formal e informal). 5.2. Inflação no Brasil e as Correntes Econômicas Correntes Causas Principais Políticas Antiinflacionárias Monetarista * Desequilíbrio do setor público (déficit e a dívida pública provocam descontrole monetário, causando inflação de demanda) * Ajuste fiscal (para reduzir déficit e dívida pública, via reformas fiscal, previdenciária, privatização) * Controle Monetário (juros e moedas) * Liberalização do comércio internacional Inercialista * Indexação generalizada (formal e informal) * Dexindexação (para apagar memória ou inércia inflacionária, via congelamento de preços, salários e tarifas – Planos Cruzado, Bresser – ou troca de moeda – Plano Real) Estruturalista * Conflitos distributivos ( pressões de margens de lucro, pressões salariais, pressões de tarifas e preços públicos provocam inflação de custos) * Controle de preços de oligopólio * Reformas estruturais 5.3. A Inflação no Brasil e os Programas de Estabilização 1946-58: Inflação de crédito e estrutural 1959-63: Inflação predominantemente fiscal 1964-67: Aplicação de controles ortodoxos 1968-79: Inflação reprimida 1980-1985: Inflação de movimentos inerciais 1986-94: Fase dos choques heterodoxos 1994-2006: O real, a volta à ortodoxia e a estabilização. 5.4. Planos de Estabilização O Plano Cruzado (28/02/1986) A inflação era tida como inercial. O diagnóstico era de que a inflação tinha caráter autônomo, sustentado pela indexação formal e informal da economia. Houve a utilização de instrumentos heterodoxos para a eliminação da memória inflacionária (inércia inflacionária): Medidas: 1. introdução de nova moeda: reforma monetária, com o cruzado – (000) 2. congelamento de preços por prazo indeterminado ao nível de 28/02. 3. conversão de salários: além do valor real médio, concedido um abono de 8%. 4. conversão de aluguéis, prestação do sistema financeiro e mensalidades escolares pelo princípio da média. 5. Desindexação:
  • 44.
    44 5.1 proibição declausula de indexação: proibição de correção monetária para contratos inferiores a um ano e para contratos maiores de um ano, reajuste conforme a OTN em cruzados; 5.2 indexação de salários: escala móvel, salários reajustados toda vez que a inflação atingisse a casa dos 20%; 6 tablitas: tabela de conversão diárias de valores em cruzeiros para cruzados. Conseqüências: 1 parte dos recursos foram destinados para a compra de imóveis e reativação da produção; 2 reativação do consumo via salário móvel, seguro-desemprego e abono; 3 viver de renda ficou difícil porque caíram as taxas de juros (teve até taxa negativa); 4 taxa de inflação caiu; 5 empresas introduziram inovações organizacionais tais como just-in-time e abertura de novas firmas; 6 houveram conflitos entre produtores e fornecedores e a conseqüente falta de produtos; 7 não houve discussão quanto ao prazo do congelamento. O congelamento de preços foi peça fundamental e a inflação caiu nos primeiros meses. Houve explosão do consumo devido ao aumento do poder de compra do salário, a despoupança em função da desilusão monetária, a queda nas taxas de juros e ao consumo reprimido dos anos de recessão e ao congelamento de alguns preços defasados aos custos. O excesso de demanda reforçada pela expansão da oferta de moeda além do incremento natural da demanda provocada pela desinflação abrupta. Houveram taxas de juros negativas favoráveis a inflação zero. Esforços posteriores para uma política monetária mais restritiva e o aumento da taxa de juros encontrariam oposição política. Houve reconhecimento da magnitude do desequilíbrio fiscal, pois o esperado aumento na receita do governo, devido a eliminação da erosão da inflação que agia sobre a arrecadação dos impostos (efeito Tanzi) não se materializou no percentual e no tempo previstos. Quando ocorreu o aumento da receita, ele foi compensado pelo aumento nos gastos. No período final ou descongelava-se preços ou desacelerava-se o produto através do corte da demanda agregada. O ano de 1986 foi marcado pela redução drástica da inflação, após o congelamento de preços decretado pelo Plano Cruzado, e uma violenta expansão do consumo, que determinaram novamente a boa performance em termos de crescimento econômico (8,3%). O crescimento do consumo foi explicado por várias razões: transferência de renda real aos trabalhadores (aumento de salário real), fim da “ilusão monetária” com fuga dos ativos financeiros, expansão monetária e creditícia etc. Entretanto, foi também o responsável por vários problemas na economia e pela volta da inflação. Dentre os problemas, destacavam-se a crise de abastecimento, a presença do ágio como forma de burlar o controle de preços e outras formas travestidas de inflação, bem como uma profunda crise cambial. A crise cambial, em decorrência da redução do saldo na balança comercial e da piora nas contas de capital, com profunda queima de reservas para a sustentação do plano, desembocou na moratória de fevereiro de 1987 como forma de estancar a perda de divisas. Foram feitos ajustes no Plano Cruzado, como pode ser visto a seguir: Cruzadinho (07/1986 – 10/1986) Elaboração de um pacote fiscal para diminuir o consumo. Foram criados o sistema de empréstimo compulsórios e novos impostos indiretos sobre a gasolina (28%) e automóveis (30%). Mas, esse pacote teve pouca eficácia para conter o consumo. Ao contrário, a expectativa do descongelamento deu novo impulso à demanda. A inflação oficial caiu, porém
  • 45.
    45 não refletia ainflação real da economia devido aos ágios, ao desabastecimento e à introdução de produtos novos. Após o mês de setembro o saldo da balança comercial começa a refletir o excesso de demanda interna e a queda nas exportações. Cruzado II (11/1986 – 06/1987) Um pacote fiscal visando o aumento da arrecadação do governo em 4% do PIB via reajuste de alguns preços públicos e aumento de impostos indiretos. Porém, o incremento nos recursos do governo através de preços públicos mais elevados foi desviado para o gasto com produtos e não com o aumento de poupança. Isso reativou a inflação e aumentou o salário via gatilho, o que por sua vez causou a explosão da inflação. Segundo Celso Furtado: a inflação inercial é subproduto das outras e a inflação brasileira reflete em parte um conflito distributivo de renda, em que o governo sempre foi o beneficiário, pois recorria à inflação por não ter meios de se autofinanciar adequadamente através da política fiscal. Plano Bresser (12/06/1987) O Plano Bresser não tinha por objetivo a inflação zero, mas promoveu o choque deflacionário com a supressão da escala móvel de salários. Os objetivos eram sustentar a taxa de inflação a níveis mais baixos e reduzir o déficit público. Foi instituída uma nova base de indexação salarial, a unidade referencial de preço (URP), ou seja, a cada três meses seriam pré-fixados os percentuais de reajuste para os três meses subseqüentes; com base na inflação média dos três precedentes. O gatilho foi mantido, porém ampliava-se a defasagem entre a observação da taxa de inflação e seu repasse aos salários. Os preços foram congelados por três meses ao nível de 12/06/1987, mas antes foram aumentados os preços públicos e administrados. Também não ocorreu a reforma monetária. Quando o Plano Bresser entrou em vigor, em junho de 1987, houve a mudança no indexador da poupança de Obrigação do Tesouro Nacional (OTN) para a Letra do Banco Central (LBC). De acordo com as novas regras, que passaram a valer na época, foi determinado que, entre os dias 1º e 15 de junho de 1987, a poupança seria remunerada pela variação OTN e, a partir de então, pela LBC. Acontece que os bancos remuneraram o mês todo usando como indexador a LBC, que teve variação 18,02% no período, bem menor que a variação da OTN, de 26,06%. É exatamente a diferença de 8,04 pontos porcentuais de remuneração que atualmente o poupador daquela época tem direito. O Plano Cruzado teve como política de combate a inflação o aumento da demanda agregada num contexto de crescimento econômico, o que terminou com pressão sobre inflação. O Plano Bresser objetivava conter a inflação com a redução da demanda num contexto de desaceleração mantendo o crescimento econômico com o redirecionamento da oferta para exportações. O plano incorporou ingredientes inutilizados no Cruzado tais como a preocupação com a taxa de juros, a taxa de câmbio, o déficit público e acordo com o FMI. Porém, acreditava que a sociedade agia de forma irracional. O plano foi uma tentativa de debelar a inflação que, sem o apoio popular do plano anterior, teve acertos e erros. A volta da inflação levou à adoção, em 1987, de políticas de cunho mais ortodoxo, mesmo com a presença de novo plano em junho, o Plano Bresser, que possuía maior preocupação em conter a demanda interna e evitar problemas no front externo. Com a característica recessiva da nova política econômica, esse ano apresentou profunda queda na taxa de crescimento, que situou-se em 3,6%.
  • 46.
    46 Plano Verão (14/01/1989) Em1988 e 1989, a política econômica também apresentou caráter errático: predomínio da ortodoxia em 1988 e tentativa de acordo social no final desse ano; adoção do Plano Verão em janeiro de 1989 (que mesclou elementos heterodoxos e ortodoxos), e a não política (ou "política do arroz com feijão") do final do governo Sarney. Com isso, as taxas de crescimento econômico apresentaram oscilação, com estagnação em 1988 e crescimento de 3,6% em 1989. As principais medidas do plano foram o congelamento de preços indeterminado e a reforma monetária com a introdução do cruzado novo (000). A principal característica de todo o governo Sarney foi um grande descontrole das contas públicas: aumento nos déficits operacionais e crescimento do endividamento interno (cuja necessidade de rolagem inflexibilizava a taxa de juros) a prazos mais curtos, com giro diário. Isso levou à adoção de uma política que visava a sustentação de taxas de juros reais elevadas, rompendo a possibilidade de controle da oferta monetária. Verificou-se a ausência de qualquer mecanismo de política econômica, pois tanto a política fiscal como a monetária tornaram-se prisioneiras da rolagem da dívida interna. Isso tudo foi acompanhado de uma trajetória ascendente das taxas de inflação, que chegou no final do governo Sarney à taxa de 80% mensais. Plano Collor (16/03/1990) O governo Collor também tinha como preocupação básica o combate à inflação. O diagnóstico sobre as causas da inflação centrava-se na alta liquidez dos ativos financeiros, que inviabilizava a condução da política monetária e qualquer tentativa de estabilização, ao permitir a rápida conversão dos ativos em demanda por bens e serviços e ativos reais. Além disso, deveria ser resolvida a questão do déficit e da dívida pública, o que não seria obtido apenas através do ajuste do fluxo, redução dos gastos e elevação das receitas, mas envolveria um ajuste patrimonial. Assim, o Plano Collor realizou ampla reforma monetária, cujo elemento central foi o confisco da liquidez e o alongamento compulsório da dívida pública. Além disso, buscou uma reforma fiscal centrada no Imposto sobre Operações Financeiras, no Imposto de Renda e no combate à sonegação, com base na eliminação dos títulos ao portador (inclusive cheques) e na redução de gastos públicos, com base na eliminação dos subsídios e diminuição dos juros. A expectativa era transformar um déficit de 8% do PIB em superávit da ordem de 2% do PIB. A principal medida foi o confisco de ativos financeiros com o objetivo de drástica redução da liquidez da economia. Esse confisco estava ancorado na MP 168 que bloqueava 70% do M4. Pretendia-se retomar a capacidade de fazer a política monetária e a elaboração de programas de abertura comercial e de privatização de empresas estatais. Além desses pontos, iniciou-se um conjunto de reformas estruturais no sentido liberalizante, constituídas de maior abertura comercial, para expor as empresas brasileiras à concorrência internacional, à privatização das empresas estatais e à maior abertura ao capital estrangeiro. Com o confisco da liquidez, que gerou grandes problemas em termos de desestruturação das condições de oferta e uma onda de falências, o PIB sofreu uma redução em torno de 4% em 1990. Para evitar um colapso maior, já nos meses seguintes ao confisco, o Banco Central afrouxou a liquidez, o que levou a uma grande expansão monetária. O ajuste fiscal mostrou-se insuficiente, não tendo atingido os objetivos. Dessa forma, o objetivo de recompor os instrumentos de política econômica não ocorreu. A inflação voltou a acelerar, novas tentativas infrutíferas de arrumar o Plano foram
  • 47.
    47 feitas e, depois,voltou-se para a política do tipo "feijão com arroz", na tentativa de evitar a explosão do déficit e controlar a moeda. Plano Real (1994)4 O Plano Real veio alterar esse quadro, obtendo êxito inédito no combate à inflação, com notória recuperação da credibilidade da moeda nacional que se refletiu, inclusive, numa retomada do interesse nos agregados econômicos expressos na própria moeda do País. Foi definido como um plano de três fases: 1) O ajuste fiscal (O Fundo Social de Emergência – FSE), criação da IPMF (hoje, CPMF) junho/1993: Essa primeira fase estava baseada na origem fiscal da inflação foi implementado o Plano de Ação Imediata (PAI) em 06/1993. As medidas foram: combate a sonegação, redução dos fundos de participação estadual (FPE) e municipal (FPM), reestruturação dos bancos estaduais e federais e a privatização para transferir ao setor privado os custos da modernização da infra-estrutura. 2) A introdução da Unidade Real de Valor (URV), março/1994: A URV teve a função de unidade de conta e o Bacen emitia diariamente relatórios sobre a desvalorização do cruzeiro real e a cotação da URV. Os salários passaram a ser corrigidos pela média dos últimos quatro meses. Nos meses de abril, maio e junho o governo fez a conversão em URV dos preços públicos e tarifas do setor público. 3) A reforma monetária com a introdução da nova moeda, o Real (R$), julho/1994: Foram fixados limites quantitativos para a emissão de moeda. O Conselho Monetário Nacional (CMN) passou a ser composto pelo ministro da Fazenda, Planejamento e Coordenação da Presidência da República e presidente do Bacen. Importância: âncoras monetária e cambial Eventos importantes A renegociação da dívida dos Estados A Lei de Responsabilidade Fiscal (LRF) – 2000 - Proíbe renegociações de débitos - Impõe um teto para os gastos - Restringe o montante do endividamento total - Exige projeções dos resultados primários para os 3 anos seguintes Outras informações sobre inflação: Relatório de Inflação - Banco Central do Brasil (Disponível: http://www.bcb.gov.br/) Questões conceituais: 1 Destaque alguns efeitos perversos da inflação. A seu critério, coloque-os em ordem decrescente de importância. Justifique suas escolhas e a ordem em que as colocou. 2 Diferencie, usando suas próprias palavras, as inflações de procura das inflações de custos. 3 Qual é uma das conseqüências mais claras de todo o processo inflacionário. Explique. 4 Para uma discussão do Plano Real, ver: Pereira (1994). A economia e a política do Plano Real. Revista de Economia Política, 14 (56): 129-149.
  • 48.
    48 4 Se todosos preços subirem, pode-se ter certeza de que houve inflação. Quais os dois tipos de inflação mais conhecidos. 5 A essência das análises econômicas realizadas pelos ideólogos da reforma monetária que culminou no Plano Cruzado (1986) reside no fato de que “um determinante significativo da inflação corrente é a própria inflação passada” e que “o melhor previsor da inflação futura é a inflação passada”. A esse fenômeno os analistas denominam: a) efeitos de preços relativos b) hiperinflação c) inflação de demanda d) inflação inercial 6 Assinale entre as alternativas abaixo, a que representa um fato causador de uma inflação de custos: ( ) a. um aumento nos gastos do governo ( ) b. um aumento dos investimentos ( ) c. um aumentos das exportações ( ) d. um aumento da oferta de moeda ( ) e. um aumento das matérias-primas importadas 7.Coloque F(falso) ou V(verdadeiro) nas seguintes afirmações, e quando a resposta estiver falsa reescrever a frase. a. ( ) A inflação de demanda se caracteriza pelo excesso de demanda agregada em relação à produção de bens e serviços, sendo causada pelo aumento de importações e tributos. b. ( ) A inflação é um aumento persistente no nível geral de preços, enquanto a desinflação é a redução no nível da atividade econômica, acompanhada de queda generalizada dos dispêndios e dos preços. c. ( ) Alguns índices que são utilizados pelo governo para medir a variação dos preços na economia são o IPCA, o INPC e o IGP, sendo que cada um adota uma metodologia específica e o segundo deles serve de índice para o sistema de metas de inflação. d. ( ) De acordo com a corrente estruturalista, a inflação nos países subdesenvolvidos são causadas pela oferta inelástica dos alimentos, pela rigidez das importações e pouco dinamismo das exportações, pela própria substituição de importações e pela estrutura oligopolística no mercado. e.( ) Inflação se caracteriza como um aumento contínuo e generalizado no nível geral de preços em um determinado período de tempo desestruturando a distribuição de renda, o balanço de pagamentos, o mercado de capitais, além de outros efeitos. f. ( ) De acordo com os inercialistas, a inflação está relacionada aos mecanismos de indexação formal e informal que provocam a perpetuação das taxas de inflação anteriores, que são sempre repassadas aos preços. 8. Analise as afirmativas abaixo e assinale a alternativa correta: I – Se todos os preços dos bens e serviços se elevam apenas durante certo período de tempo, estabilizando-se em seguida, caracteriza-se um processo inflacionário crônico. II – Após um conjunto de medidas governamentais destinadas a incentivar a construção civil, os preços dos materiais de construção se elevaram bastante; tal situação, tomada isoladamente, é suficiente para caracterizar um processo de inflação crônica. IV – Uma inflação de demanda pode levar a economia a ter inflação de custos, pelo fato de que um aumento de produção leva a um aumento da demanda de mão-de-obra por parte das empresas, e sendo essa mão-de-obra escassa, as empresas diminuirão os salários oferecidos aos trabalhadores. a) somente a I correta b) somente a II correta c) somente a III correta d) I, II, e III corretas e) I, II, e III incorretas 9. A probabilidade de ocorrer inflação de ____________aumenta quando a economia está produzindo próximo do pleno emprego de recursos. Nessa situação aumentos da _____________ de bens e serviços, com a economia já a plena capacidade conduzem a elevações de preços , principalmente em setores produtores de insumos básicos. a) demanda – demanda agregada b) custos – demanda agregada c) demanda – oferta agregada
  • 49.
    49 d) custos –procura agregada e) nenhuma das anteriores 10. Complete a sentença: “de acordo com a corrente _________________ a inflação nos países subdesenvolvidos são causadas pela oferta inelástica de alimentos, pela rigidez das importações e pouco dinamismo das exportações, pela própria substituição de importações e pela estrutura oligopolística do mercado.” a) monetarista b) fiscalista c) estruturalista d) clássica e) nenhuma das anteriores Questões Aplicadas: 1. Após as diferentes tentativas para conter a inflação nos anos de 1980 e 1990, o Plano Real conquistou a tão sonhada estabilidade econômica. Será que essa estabilidade já é condição suficiente para o país buscar outras metas além da meta de inflação, como por exemplo, a meta do crescimento econômico. Expresse sua opinião. 2. Usando a tabela abaixo, calcular os números índices de Laspeyres e Paasche para 1976 para os três bens, usando 1970 como ano-base. Tabela 1. Preço e consumo de três bens em Palmeira das Missões, 1970 e 1976 Bem Unidade de medida Preço médio 1970 Preço médio 1976 Consumo per capita 1970 Consumo per capita 1976 Leite Litro 0,30 0,38 30 35 Pão 500 g 0,25 0,35 3,8 3,7 Ovos Dúzia 0,60 0,90 1,5 1,0 3. A tabela abaixo apresenta o índice de produção industrial para o Brasil no período de 1975-1980, tendo como ano-base 1975. Obter uma nova série adotando 1977 como ano-base. Anos 1975 1976 1977 1978 1979 1980 Indices (1975=100) 100,0 112,5 115,1 123,8 132,8 142,4 1977=100 Fonte: Conjuntura Econômica 4. A tabela abaixo apresenta os valores do salário mínimo, vigente em dezembro cidade do Rio de Janeiro, bem como os valores do Índice de Preços ao Consumidor (IPC-FGV). Determinar a respectiva série de salários mínimos reais (a preços constantes), comparando-os com o de 1975. Anos 1975 1976 1977 1978 1979 1980 1981 1982 Sal. Min. 532,80 768,00 1.106,40 1.560,00 2.932,80 5.788,80 11.928,00 23.568,00 Indices 55,4 80,2 114,8 158,6 279,1 520,1 1043,3 2105,5 Fonte: Boletim do Banco Central 5. A partir dos valores nominais dos salários, calcule o salário real. Ano 1979 1980 1981 1982 1983 1984 1985 1986 Sal. Min. Nominais 2.939 5.788 11.928 23.586 57.120 166.560 600.000 804.000 IPC 100 222 430 842 2.578 8.919 22.654 41.684 Sal. reais
  • 50.
    50 CAPÍTULO 4 –SETOR PÚBLICO O que veremos? Funções do Setor Público Receita do Setor Público Gastos do Setor Público Aspectos Institucionais do Orçamento Público Finanças Públicas = setor que controla a massa de dinheiro e de crédito que o governo federal e os órgãos a ele subordinados movimentam em um país. Política fiscal: Tendo como instrumentos os gastos e a receita tributária, a política fiscal consiste em tentar expandir a atividade econômica com o objetivo de criar mais empregos. 1. AS FUNÇÕES ECONÔMICAS DO SETOR PÚBLICO Função Alocativa: está associada ao fornecimento de bens e serviços não oferecidos pelo sistema de mercado. Bens públicos ou coletivos = têm por característica a impossibilidade de excluir determinados indivíduos de seu consumo Princípio de exclusão: quando o consumo do indivíduo A por um determinado bem que pagou, exclui o consumo do indivíduo B que não pagou pelo bem. Bens Meritórios = podem ser explorados pela iniciativa privada, mas podem e devem ser também explorados pelo governo. Monopólios Naturais = governo atua para assegurar preços razoáveis. Riscos pesados = governo interfere porque empresa privada pode correr riscos. Função Distributiva: governo atua como agente redistribuidor de renda, através da tributação que retira recursos dos segmentos mais ricos da sociedade e os transfere para os menos favorecidos. Função Estabilizadora: governo pode alterar o comportamento dos níveis de preços e de emprego. 2. ESTRUTURA TRIBUTÁRIA A teoria da tributação envolve dois princípios fundamentais: neutralidade e equidade. - Princípio da neutralidade: Quando a ação captadora de recursos do governo não altera os preços relativos da economia e assim, não interferindo nas decisões de alocações de recursos tomadas como base no mecanismo de mercado. A neutralidade do ponto de vista da alocação dos recursos deveria ser complementada pela equidade na repartição da carga tributária. - Princípio da eqüidade: a distribuição do ônus do imposto de maneira justa entre os indivíduos, isto é, dar um mesmo tratamento, em termos de contribuição, aos indivíduos iguais – um critério de “equidade horizontal”, enquanto os desiguais serão diferenciados segundo algum critério a ser estabelecido, ou seja, uma preocupação com a “equidade vertical”. A equidade pode ser avaliada sob duas maneiras: - Princípio do benefício recebido: um tributo é justo quando cada contribuinte paga ao Estado um montante diretamente relacionado com os benefícios que recebe do governo. Dificuldade: como individualizar os benefícios a partir do funcionamento de bens públicos. Exemplo: serviços públicos que utilizam taxas específicas para o seu financiamento. Outros exemplos de instituir tributos de forma que funcionem como financiamento de determinados programas do governo são a cobrança de um imposto sobre combustíveis, para financiar a construção de
  • 51.
    51 rodovias, e osimpostos sobre consumo de energia elétrica, para financiar investimentos no setor. - Principio da capacidade de pagamento: cada agente deveria pagar tributos conforme sua capacidade de pagamento. Medidas da capacidade de pagamento: renda, consumo e patrimônio. 3. OS TRIBUTOS E SUA CLASSIFICAÇÃO Tipos de Tributos 1. Tarifas: é um instrumento utilizado na cobrança do imposto de importação; 2. Taxas: é um tributo vinculado, porque seu fato gerador é sempre uma atuação do Estado, referida ao obrigado, em geral desempenhada tendo em vista sua pessoa, ou a possibilidade de uma referência direta à sua pessoa. 3. Contribuições fiscais: um tributo é fiscal quando sua cobrança não visa senão a arrecadação de recursos financeiros para os cofres públicos e objetivam a sustentação dos encargos que são próprios do órgão central da administração. - Contribuição parafiscais: se destinam à sustentação de encargos paralelos aos da administração pública direta. Ex: PIS, FINSOCIAL e COFINS. - Contribuição extrafiscal: utilizadas para tributar externalidades. 4. Impostos: tributo cuja obrigação tem por fator gerador uma situação independente de qualquer atividade estatal. Existem dois tipos de impostos: a) impostos diretos: a pessoa que recolhe o tributo é a mesma que arca com o seu ônus, é aquele que incide sobre renda e riqueza. b) impostos indiretos: a pessoa que recolhe o tributo não arca totalmente com o seu ônus. É aquele que incide sobre transações de mercadorias e serviços e que podem ser ou ad valorem ou específicos (Ad valorem: alíquota % fixada; específico: valor em R$ fixado). Além disso, podem ser estruturados em: impostos regressivos, impostos progressivos e impostos proporcionais. - Regressivos: A relação entre carga tributária e renda decresce com o aumento do nível de renda. Quem ganha mais paga menos. Todos os impostos indiretos. Ex: 10% de imposto sobre o preço de venda de TVs. - Progressivo: a relação entre carga tributária e renda cresce com o aumento no nível de renda. Quem ganha mais, paga um percentual maior sobre a renda. Ex: IR. - Proporcional (neutro): a relação entre a carga tributária e o nível de renda permanece constante. Todos pagam a mesma percentagem sobre a renda e não o mesmo valor. Ex: imposto de alíquota única.
  • 52.
    52 Quadro 5 -Impostos e esferas de Governo: Impostos Federais Impostos Estaduais Impostos Municipais Imposto de renda (IR) Imposto sobre circulação de mercadorias e prestação de serviços (ICMS) Impostos sobre a propriedade predial e territorial urbana (IPTU) Imposto de Exportação Imposto sobre a propriedade de veículos automotores (IPVA) Imposto sobre a transmissão “Inter Vivos” de bens imóveis e direitos a eles relativos (ITBI) Imposto de Importação Imposto de Transmissão Causa Mortis e Doação (ITCMD) Imposto sobre serviço de qualquer natureza (ISSQN) Imposto sobre operação financeira (IOF) Imposto sobre produtos industrializados (IPI) Contribuição provisória sobre movimentação financeira (CPMF) Imposto territorial rural (ITR) Cide-Combustíveis A seguir são mostradas tabelas com a arrecadação federal para o período de janeiro a outubro de 2005 e de 2006.
  • 53.
    53 Fonte: Receita Federal– Ministério da Fazenda
  • 54.
    54 Fonte: Receita Federal– Ministério da Fazenda Para outras informações sobre arrecadação ver: http://www.receita.fazenda.gov.br/
  • 55.
    55 4. OS GASTOSDO SETOR PÚBLICO Por categorias Econômicas: Despesas Correntes (DC) = não resultam acréscimo ao patrimônio do governo. São subdivididos em despesas de custeio e transferências. Despesas de capital (DK) = implicam num aumento do patrimônio do governo. São subdivididos em investimentos, inversões financeiras e transferências de capital. 5. DÉFICIT PÚBLICO O dispêndio do governo é decomposto em Gastos em geral (DC + DK) + Juros sobre a dívida interna e externa. Conceitos de déficit: - Déficit Primário = Receitas - Despesas - Déficit Nominal = Receitas – Despesas, incluindo inflação e juros sobre dívida anterior - Déficit Operacional = Receitas – Despesas + juros reais dívida passada 6. FINANCIAMENTO DO DÉFICIT O déficit do governo pode ser financiado pela emissão de moeda ou pela venda de títulos da dívida pública ao setor privado (interno e externo). A primeira alternativa é vista com receio porque pode gerar inflação na economia através do estímulo ao consumo. A venda de títulos da dívida não gera inflação, mas aumenta a dívida uma vez que a os títulos são remunerados pelas taxa de juros vigentes na economia. A tabela abaixo mostra a representatividade em termos do PIB da dívida do setor público brasileiro para os anos de 2004 e 2005. Tabela 3 - Dívida Líquida do Setor Público (% em relação ao PIB) 2004 2005 Div. Líquida Total 51,7% 51,6% Div. Interna 44,2% 49,0% Div. Externa 7,5% 2,6% PIB (R$ mi) 1.851.980 1.942.193 FONTE: Bacen 7. ASPECTOS INSTITUCIONAIS DO ORÇAMENTO PÚBLICO Com a Constituição Federal de 1988, o sistema orçamentário federal passou a ser regulado por três leis: Lei do Plano Plurinanual (PPA), Lei de Diretrizes Orçamentária (LDO) e Lei Orçamentária Anual (LOA). Após o ano de 2000, a Lei de Responsabilidade Fiscal.5 O quadro abaixo explica como é feito o orçamento. 5 Para mais informações sobre a Lei de Responsabilidade Fiscal ver “Gestão Fiscal Responsável. Dicas sobre a Lei de Responsabilidade Fiscal (LRF)”. Disponível: http://www.planejamento.gov.br/lrf/conteudo/publicacoes/dicas.htm
  • 56.
    56 Para saber maissobre o PPA 2004-2007 que tomou o nome de Plano Brasil - Um País de Todos, clique no endereço www.planobrasil.gov.br. O Projeto de Lei de Diretrizes Orçamentárias (LDO) deve ser enviado pelo Poder Executivo ao Congresso Nacional até o dia 15 de abril de cada ano. A LDO estabelece as metas e prioridades para o exercício financeiro subsequente; orienta a elaboração do Orçamento; dispõe sobre alteração na legislação tributária; estabelece a política de aplicação das agências financeiras de fomento. Com base na LDO aprovada pelo Legislativo, a Secretaria de Orçamento Federal elabora a proposta orçamentária para o ano seguinte, em conjunto com os Ministérios e as unidades orçamentárias dos poderes Legislativo e Judiciário. Por determinação constitucional, o governo é obrigado a encaminhar o Projeto de Lei do Orçamento ao Congresso Nacional até o dia 31 de agosto de cada ano. Acompanha o projeto uma Mensagem do Presidente da República, na qual é feito um diagnóstico sobre a situação econômica do país e suas perspectivas. O governo define no Projeto de Lei Orçamentária Anual, as prioridades contidas no PPA e as metas que deverão ser atingidas naquele ano. A Lei Orçamentária disciplina todas as ações do governo federal. Nenhuma despesa pública pode ser executada fora do Orçamento, mas nem tudo é feito pelo governo federal. As ações dos governos estaduais e municipais devem estar registradas nas leis orçamentárias dos Estados e municípios. No Congresso, deputados e senadores discutem na Comissão Mista de Orçamentos e Planos a proposta enviada pelo Executivo, fazem as modificações que julgam necessárias através das emendas e votam o projeto. A Constituição determina que o Orçamento deve ser votado e aprovado até o final de cada Legislatura. Depois de aprovado, o projeto é sancionado pelo Presidente da República e se transforma em Lei. A Lei Orçamentária brasileira estima as receitas e autoriza as despesas de acordo com a previsão de arrecadação. Se durante o exercício financeiro houver necessidade de realização de despesas acima do limite que está previsto na Lei, o Poder Executivo submete ao Congresso Nacional projeto de lei de crédito adicional. Por outro lado, crises econômicas mundiais como aquelas que ocorreram na Rússia e Ásia obrigaram o Poder Executivo a editar Decretos com limites financeiros de gastos abaixo dos limites aprovados pelo Congresso. São chamados de Decretos de Contingenciamento em que são autorizadas despesas no limite das receitas arrecadadas. A Lei de Responsabilidade Fiscal, aprovada em 2000 pelo Congresso Nacional introduziu novas responsabilidades para o administrador público com relação aos orçamentos da União, dos Estados e municípios, como limite de gastos com pessoal, proibição de criar despesas de duração continuada sem uma fonte segura de receitas, entre outros. A Lei introduziu a restrição orçamentária na legislação brasileira e cria a disciplina fiscal para os três poderes: Executivo, Legislativo e Judiciário. O Orçamento brasileiro tem um alto grau de vinculações - transferências constitucionais para Estados e municípios, manutenção do ensino, seguridade social, receitas próprias de entidades, etc que tornam o processo orçamentário extremamente rígido. Esse excesso de vinculações e carimbos ao Orçamento levou o governo federal a propor a DRU - Desvinculação de Recursos da União, através de emenda constitutucional, o que irá trazer maior flexibilidade à execução orçamentária. FONTE: Ministério do Planejamento, Orçamento e Gestão (http://www.planejamento.gov.br) O Orçamento Geral da União (OGU) é formado pelo Orçamento Fiscal, da Seguridade e pelo Orçamento de Investimento das empresas estatais federais. A Constituição Federal de 1988 atribui ao Poder Executivo a responsabilidade pelo sistema de Planejamento e Orçamento que tem a iniciativa dos seguintes projetos de lei: Plano Plurianual (PPA) De Diretrizes Orçamentárias (LDO) De Orçamento Anual (LOA) O Projeto de Lei do PPA define as prioridades do governo por um período de quatro anos e deve ser enviado pelo Presidente da República ao Congresso Nacional até o dia 31 de agosto do primeiro ano de seu mandato. De acordo com a Constituição Federal, o Projeto de Lei do PPA deve conter "as diretrizes, objetivos e metas da administração pública federal para as despesas de capital e outras delas decorrentes e para as relativas aos programas de duração continuada". O PPA estabelece a ligação entre as prioridades de longo prazo e a Lei Orçamentária Anual. COMO É FEITO O ORÇAMENTO
  • 57.
    57 8. FISCALIZAÇÃO O Tribunalde Contas da União (TCU) faz auditoria nas contas dos administradores públicos vinculados à União. Os Tribunais de Contas Estaduais (TCEs) faz auditoria nas contas dos administradores públicos vinculados ao Estado. Ex: Banrisul. Alguns municípios têm Tribunal de Contas próprio, por exemplo, a cidade de São Paulo. Questões Conceituais: 1. Quando o governo gasta mais do que arrecada suas contas entram em déficit, que podem ser nominal ou total, operacional, e primário. O que diferencia cada um deles. 2. O déficit do setor público pode ser financiado? Explique quais são as alternativas. 3. É possível o setor público desempenhar todas as suas funções de maneira harmônica? Comente. 4. Cite e explique os dois princípios fundamentais da tributação. 5. A estrutura tributária pode ser regressiva, progressiva e proporcional. Explique o que significa cada uma delas e diga qual é a predominante para o caso da economia brasileira. 6. Coloque F (falso) ou V (verdadeiro), justificando quando falso: a. ( ) o ICMS é tipicamente um imposto direto. b. ( ) se, com o aumento das alíquotas do imposto sobre a renda das famílias forem gerados recursos adicionais utilizados para maiores gastos sociais pelo governo, a demanda agregada não variará. c. ( ) os bens públicos são consumidos individualmente e seu benefício para cada cidadão é difícil de ser medido. d. ( ) os chamados impostos indiretos têm essa denominação por incidirem sobre a renda e a riqueza dos indivíduos. e. ( ) a estrutura tributária brasileira beneficia a classe de renda mais baixa por estar baseada em altas alíquotas de imposto de renda e baixas alíquotas de impostos sobre o consumo. f. ( ) a carga tributária é obtida da relação entre o PIB e o total de arrecadação do governo. g. ( ) quanto maior for o PIB menor será a carga tributária. h. ( ) o conceito de déficit primário inclui os juros pagos de dívida passada. i. ( ) o imposto sobre produtos industrializados pode ser caracterizado como imposto direto j.( ) no cálculo do déficit público, segundo o conceito operacional, incluem-se os juros bem como as despesas com correção monetária das dívidas interna e externa k. ( ) o superávit primário é considerado como sendo a diferença entre a receita e os gastos com juros do Governo. l. ( ) o governo possui dois principais tipos de gastos: gastos públicos e gastos correntes. 7. Classifique os impostos abaixo em imposto direto (D) ou imposto indireto (I): ( ) ICMS ( ) IPI ( ) IPTU ( ) CPMF ( ) IPVA ( ) ITR
  • 58.
    58 CAPÍTULO 5 –CONCEITO E CÁLCULO DOS AGREGADOS MACROECONÔMICOS O que veremos? Valor adicionado, renda e dispêndio Produto, renda e dispêndio: da economia fechada à economia aberta Informações Conjunturais sobre o PIB no Brasil Problemas com as medidas agregadas Conceitos Básicos: Valor Adicionado, Renda e Dispêndio 1. O CONCEITO DE VALOR ADICIONADO: O PRODUTO NACIONAL O conceito de valor adicionado é entendido como: Valor Adicionado = Valor Bruto de Produção (VBP) – Consumo de Produtos Intermediários (matérias-primas e componentes) O Valor Bruto de produção (VBP): é o faturamento, a receita de vendas, de cada setor produtivo. Retirando da receita de vendas os gastos com a compra de bens intermediários, o que sobra é a remuneração dos fatores de produção de cada setor, mas o valor total, i.e., sem discriminar quanto foi pago em salários, ou juros, ou aluguéis, ou lucros. O conceito de valor adicionado é uma forma alternativa e a mais operacional para medir o produto e a renda nacional do que diretamente pela soma de produtos finais, já que a conceituação de bem final não é muito simples; depende do uso que se fará posteriormente, sendo difícil aferi-lo a partir do fabricante. Por exemplo, a gasolina vendida nos postos pode ser utilizada tanto como bem final para o consumidor, como bem intermediário para uma empresa. Para exemplificar o conceito de valor adicionado, utilizaremos a produção de pão. Trigo Farinha Pão (a) receita de vendas (VBP) 100 400 1.000 PN=DN=1.000 (b) Compras intermediárias 0 100 400 Valor adicionado (a-b) 100 + 300 + 600 =1.000 = RN Renda paga pelo setor de trigo aos fatores de produção (VA trigo) Renda paga pelo setor de farinha aos fatores de produção (VA farinha) Renda paga pelo setor de panificação aos fatores de produção (VA pão) O problema de dupla contagem no cálculo do produto pode ser resolvido de duas formas:
  • 59.
    59 1. computar, naapuração do produto, somente o valor dos bens e serviços finais. No exemplo, somente seria computado o valor dos pães, que é o produto final (não é utilizado para a produção de outros bens); 2. computar, na apuração do produto, somente os valores adicionados em cada etapa do processo de produção. Assim, seriam computados o valor da produção do trigo na fazenda e os valores agregados (de salários, juros, lucros, aluguéis) pelo moinho e pela padaria. O exemplo acima mostra o método do valor adicionado. O valor adicionado está diretamente relacionado ao segundo conceito macroeconômico básico: o de renda nacional (remunerações pagas aos fatores de produção mobilizados pelas empresas. 2. O CONCEITO DE RENDA NACIONAL(RN) A Renda Nacional é a soma dos pagamentos feitos aos fatores de produção que foram utilizados para a obtenção do produto nacional. EXEMPLO: Empresa agrícola que use trabalho, terra, máquinas e equipamentos, e capital de giro = para produzir arroz e soja. PRODUÇÃO RENDA VT da produção de arroz 600 Total de pgtos de: w 800 VT da produção de soja 400 aluguel 80 Juros pagos 20 Lucro 100 Total 1000 Total 1000 OBS: não incorpora os insumos intermediários 3. CONCEITO DE DESPESA NACIONAL(DN) Um terceiro conceito diz respeito à destinação que é dada ao produto e à renda nacional. Ou seja, o Produto nacional também pode ser medido pela ótica das despesas realizadas pelos agentes, ou seja, consumidores, empresas, governo e estrangeiros. As nações produzem bens e serviços que se destinam a duas grandes categorias de dispêndio nacional - o consumo e a acumulação. A soma do consumo e da acumulação está representada pelos investimentos em bens de capital, é igual ao dispêndio nacional. A renda, o produto e o dispêndio nacional são expressões contabilmente equivalentes. São três abordagens diferentes de avaliação, que conduzem a mensurações iguais. ENTÃO: A IDENTIDADE BÁSICA DAS CONTAS NACIONAIS: PN = RN = DN Para que essa tríplice igualdade se realize, o total de investimento em acumulação deve se igualar ao total de renda poupada, não consumida. Por que isso ocorre?
  • 60.
    60 Nesse nosso modelosimplificado de economia sem governo, sem formação de capital e fechada não existem estoques, ou seja, a empresa vende tudo o que produz. Então, Produção (PN) = Vendas (DN) Como no agregado são excluídas as compras de bens intermediários, a empresa gasta com pagamentos a fatores de produção tudo o que recebe pela venda de bens e serviços que são os salários, juros, aluguéis e lucros. Como os gastos das empresas com fatores de produção é a própria Renda Nacional, segue que: PN= DN= RN Ou seja, são três diferentes óticas conceitualmente diferentes para medir a atividade econômica, mas conduzindo ao mesmo resultado numérico. PRIMEIRA SUPOSIÇÃO: ECONOMIA FECHADA, SEM GOVERNO E SEM FORMAÇÃO DE CAPITAL - Dois agentes econômicos: empresas e indivíduos Nesse sistema simplificado, todas as decisões partem das famílias. As empresas que são de propriedade de seus acionistas são abstrações jurídicas, representado o local onde se organiza a produção. Os bens intermediários, como matérias-primas, componentes, energia são insumos que entram no processamento de outros bens, ou seja, são transações de empresas a empresas, que se compensam na agregação das unidades produtoras. Assim, só se consideram os bens finais e os custos de produção das empresas no sistema agregado, não incluem o custo dos insumos intermediários. Por que considerar apenas os bens finais? Se forem somados os valores brutos da produção de bens e serviços de todas as unidades produtivas do país, pode-se incorrer no chamado erro de dupla ou múltipla contagem. Por exemplo: se forem somados o valor da produção de trigo da fazenda, o da farinha produzida pelo moinho, o dos pães produzidos pela padaria, estariam somados o valor do trigo da fazenda três vezes, o da farinha produzida pelo moinho duas vezes e o dos pães produzidos pela padaria uma vez. Fluxo circular da renda FAMÍLIAS EMPRESAS Pagamento de bens e serviços Bens e serviços Fatores produtivos Salários, aluguéis, juros e lucros As famílias entregam às empresas os fatores de produção e, em troca, recebem salários, aluguéis, juros e lucros. Para sua sobrevivência, as famílias — pessoas físicas —
  • 61.
    61 precisam adquirir bense serviços produzidos pelas empresas. Para adquirir esses bens e serviços, as famílias cederão, em troca, aquilo que receberam como salários, aluguéis, juros e lucros. Nesse processo, são identificados dois fluxos: um de produtos (bens e serviços) e outro de renda (salários, aluguéis, juros e lucros). Isso é o que ocorre no dia-a-dia da economia. Esses fluxos caracterizam o que conhecemos como fluxo circular da renda. O fluxo circular da renda pode ser analisado sob o ponto de vista do fluxo real (fluxo de fatores de produção e fluxo de bens e serviços finais) ou de sua expressão em moeda - o fluxo monetário. O fluxo monetário é medido pelo dispêndio das famílias em bens e serviços finais produzidos pelas empresas ou pela remuneração percebidas pelas famílias em troca dos fatores de produção. Há uma equivalência entre o fluxo de dispêndio de bens e serviços finais (produtos) e o fluxo da remuneração dos fatores produtivos. Daí surge a identidade renda ≡ produto. O fluxo monetário representa a contrapartida pelo fluxo real, i.e., pelo fornecimento de bens e serviços, e serviços dos fatores de produção. A remuneração dos fatores de produção constitui-se de: salários (w), juros (j), aluguéis (a) e lucros (l). Pelo lado das famílias, proprietárias dos fatores de produção, trata-se de rendimentos; pelo ângulo das empresas, representam custos de produção. SEGUNDA SUPOSIÇÃO: ECONOMIA FECHADA, SEM GOVERNO E COM FORMAÇÃO DE CAPITAL Até aqui consideramos que as famílias apenas consomem e que as firmas só produzem bens que são consumidos pelas famílias (bens de consumo). Mas, consideraremos agora que as famílias poupam e as empresas adquirem bens de capital. Disso, a necessidade de introduzir dois novos conceitos: CONCEITO DE POUPANÇA: Poupança = parcela da renda não consumida no período, i.e., da renda gerada (w, j, a, l), parte não é gasta em bens de consumo. S= RN - C onde C= Consumo Agregado CONCEITO DE INVESTIMENTO: O Produto Nacional é composto por dois tipos de bens: 1. bens de consumo: consumidos como um fim em si mesmo; 2. bens de investimentos: não são consumidos, fazendo parte da produção, e têm como objetivo aumentar a riqueza da nação, isto é, sua capacidade produtiva. Então, o investimento pode ser definido como: - o gasto em bens que representam aumento da capacidade produtiva da economia (Taxa de acumulação de capital);
  • 62.
    62 - o gastoem bens produzidos, mas que não foram consumidos no próprio período e que serão utilizados para consumo futuro, ou seja: I = PN – C Quais bens são produzidos e não consumidos no período? 1. máquinas, equipamentos e imóveis: investimento em bens de capital (Ibk); 2. variação de estoques (produtos acabados e intermediários): ∆E Assim, os componentes do Investimento são: I = Ibk + ∆E A distinção entre Ibk e ∆E é necessária: Ibk : é deliberada e planejada ∆ E: não é planejada e depende das oscilações de mercado. O CONCEITO DE DEPRECIAÇÃO: A depreciação (d) é o consumo do estoque de capital físico, em dado período. Ou seja, o bem de capital é consumido, no sentido de que sofre um desgaste, só que, diferentemente dos bens de consumo, em parcelas, até virar sucata. Isso permite introduzir outros conceitos: Investimento líquido (IL) = IB – d Produto Nacional Liquido (PNL) = PNB – d O dispêndio passa a ser dividido agora em gastos com consumo e gastos com a acumulação. Do total de produto e renda gerados, parte será destinada para os bens de consumo final e outra para bens de consumo duráveis e investimentos. TERCEIRA SUPOSIÇÃO: ECONOMIA A TRÊS SETORES E AINDA FECHADA Agentes: famílias, empresas e governo O governo obtém sua renda através: - Receitas tributárias: com impostos indiretos (Ti) como ICMS e IPI e impostos diretos (Td) como IR, IPTU e ITR. - Receitas não tributárias: contribuições à previdência social com os encargos trabalhistas e outras receitas do governo como taxas (pedágios, multas e etc,). O governo gasta suas rendas em: Consumo (C), Investimento (I), Transferências (Tr), Subsídios (Sub). IMPORTANTE: - Se os gastos do Governo superaram a arrecadação: déficit primário ou fiscal; - Se a arrecadação do Governo superar os gastos: superávit primário ou fiscal. Com a presença do governo no modelo simples de economia, têm-se a introdução de dois novos conceitos: PN a custo de fatores (PNcf) = medido a partir dos valores que refletem os custos de produção, a remuneração aos fatores (w + j+ a + l). Incluindo ainda os subsídios (Sub). PN a preços de mercado (PNpm) = medido a partir dos valores transacionados no mercado. Adicionando o custo dos tributos indiretos (Ti).
  • 63.
    63 Temos: PNcf: PNpm –Ti + Sub PNpm: PNcf + Ti – Sub Outros ajustamentos na renda nacional que levam aos conceitos de Renda Pessoal e de Renda Pessoal Disponível. Renda Pessoal: quantias recebidas pelas famílias e empresas individuais, Renda pessoal Disponível: montante de recursos financeiros de que as famílias e empresas individuais podem dispor após o cumprimento de suas obrigações fiscais para com o governo. Somam-se aqui as transferências do governo para a sociedade como por exemplo o pagamento de aposentadoria. ENTÃO O FLUXO CIRCULAR DA RENDA FICA AGORA: EMPRESAS FAMÍLIAS GOVERNO SUBSÍDIOS TRIBUTOS TRIBUTOS TRANSFERÊNCIAS FP REMUNERAÇÃO DOS FATORES Os impactos da presença do governo nos conceitos e nos fluxos de produto, renda e dispêndio são: PNB – depreciação – PNLpm - tributos indiretos líquidos = PNLcf = Renda Nacional – tributos diretos líquidos = renda pessoal disponível (que será gasta em consumo ou em acumulação) QUARTA SUPOSIÇÃO: ECONOMIA A TRÊS SETORES E ABERTA Agrega com isso as variáveis relativas a uma economia aberta para o resto do mundo. CONCEITO DE EXPORTAÇÃO (X): são as compras dos estrangeiros de nossos bens e serviços; ou seja, os gastos do setor externo com nossas empresas; CONCEITO DE IMPORTAÇÃO (M): são nossas compras com bens e serviços do exterior, quanto gastamos com o resto do mundo. Parte da renda gerada no país que vaza para fora. Obs: A partir da consideração do resto mundo no nosso modelo simplificado de economia, temos: o produto nacional difere do produto interno, já que agora temos que levar em consideração que alguns fatores utilizados no processo produtivo são de propriedade de residentes no exterior. Da mesma forma que alguns residentes no país tem fatores de produção que são utilizados em outros países.
  • 64.
    64 No modelo deeconomia aberta ao resto do mundo, é necessário fazer a distinção dos seguintes conceitos: PRODUTO INTERNO BRUTO = mede a renda que é produzida dentro das fronteiras nacionais, não importando quem obtenha a renda. RENDA LÍQUIDA DE FATORES EXTERNOS (RLFE): é a remuneração dos gastos dos ativos pertencentes a estrangeiros. Divide-se em: - RENDA ENVIADA AO EXTERIOR (RE): parte do que foi produzido internamente não pertence aos nacionais, principalmente o capital e a tecnologia. A remuneração desses fatores vai para fora do país, na forma de remessa de lucros, royalties, juros e assistência técnica. - RENDA RECEBIDA DO EXTERIOR (RR): recebemos renda devido à produção de nossas empresas operando no exterior. Assim: RLFE = RR – RE Teremos então o conceito de: PRODUTO NACIONAL BRUTO (PNB): renda que pertence efetivamente aos nacionais, incluindo a renda recebida de nossas empresas no exterior, e excluindo a renda enviada para o exterior pelas empresas estrangeiras localizadas no Brasil. Portanto: PNB = PIB + RLFE (PNB = PIB + RR – RE) E PIB = PNB – RLFE (PIB= PNB - RR + RE) Se: RE > RR, temos que RLFE < 0, então: PNB < PIB RE < RR, temos que RLFE > 0, então: PNB > PIB O Brasil bem como a quase totalidade dos países emergentes, inclui-se no primeiro caso, em que o PIB supera o PNB, devido às altas remessas de juros, lucros e royalties aos estrangeiros. Aqui, como a RLFE é negativa, ela é chamada de Renda Líquida Enviada ao Exterior. O FLUXO CIRCULAR DA RENDA FICA : EMPRESAS FAMÍLIAS GOVERNO RESTO DO MUNDO RE AO EXTERIOR RR DO EXTERIOR
  • 65.
    65 No modelo completode economia, os conceitos convencionais dos agregados macroeconômicos são: PIB – renda liquida enviada ao exterior = PNB – depreciação = PNLpm – tributos indiretos menos subsísios = renda nacional – tributos diretos menos transferência = renda pessoal disponível. Resumo: Em Contas Nacionais o acompanhamento dos fluxos de produção, geração da renda e de despesa num período permite que se calcule o valor adicionado bruto ou produto interno bruto de uma economia, por três óticas: do produto, da renda e da despesa: Ótica do produto: PIB = Valor da produção – Valor Consumos intermediários Ótica da renda: RIB = soma das remuneração aos fatores de produção Ótica da despesa: DIB = soma dos gastos finais na economia em bens e serviços, nacionais e importados. PIB = mede o total do valor adicionado produzido por firmas operando no país, independente da origem de seu capital. RIB = mede a contribuição dos fatores de produção independentemente da nacionalidade dos possuidores desses fatores. Preços a custos de fatores: (PIBcf: PIBpm – Ti + sub) Preço de mercado: (PNpm: PNcf + Ti – sub) PIL = PIB – d RIL = RIB – d PNB = (valor produção – valor dos consumos intermediários) + RLFE RNB = soma das remunerações dos fatores de produção pagas a residentes. A CONTABILIDADE SOCIAL Os agregados macroeconômicos que discutimos até agora são calculados com base em dois sistemas principais de contabilidade social: o Sistema de Contas Nacionais e a Matriz de Insumo-Produto. Na forma original, o sistema de contas nacionais é baseado em quatro contas, relativas à produção, apropriação ou (utilização) da renda e acumulação (ou formação de capital) dos agentes econômicos (famílias, empresas, setor público e setor externo). - Conta Produto Interno Bruto (produção); - Conta Renda Nacional Disponível Líquida (apropriação); - Conta Transações Correntes com o resto do mundo; - Conta de Capital. Os lançamentos das transações são feitos de acordo com o método das partidas dobradas (débito e crédito). Por exemplo: Conta do produto interno bruto: temos no lado do débito o pagamento das unidades produtivas aos fatores de produção, incluindo os impostos indiretos (menos os subsídios) e, no lado do crédito, o que as empresas receberam dos agentes que adquiriram os bens e serviços finais. Conta da renda nacional disponível líquida: no lado do débito está como as famílias e o governo utilizam a renda recebida e, no lado do crédito, as rendas recebidas pelas famílias e
  • 66.
    66 pelo governo maiso resultado líquido dos recebimentos e das transferências com o exterior. Os subsídios e a depreciação entram com sinal negativo. Conta transações correntes com o resto do mundo: no lado do débito estão os gastos dos não-residentes com os bens produzidos internamente (exportações CIF), os rendimentos e as transferências recebidas do resto do mundo, bem como a poupança externa. No lado do crédito, estão as compras realizadas por residentes de bens e serviços produzidos no exterior (importações CIF) e os pagamentos e as transferências pagas aos não-residentes. Conta de capital: no débito, estão os gastos com a formação de capital, incluindo a depreciação, e, no lado do crédito, a fonte de recursos para os investimentos, ou seja, a poupança dos agentes econômicos. Na nova metodologia o sistema é composto pelas Tabelas de Usos e Recursos de Bens e Serviços (TRU) e pelas chamadas Contas Econômicas Integradas (CEI). No Brasil, o Instituto Brasileiro de Geografia e Estatística (IBGE) calcula o PIB e apresenta o resultado anual na periodicidade de trimestres. Veja a tabela abaixo que mostra a composição do PIB sob as três óticas.
  • 67.
    67 Composição do ProdutoInterno Bruto sob as três óticas – 1999 a 2003
  • 68.
    68 Produto Interno Bruto,Produto Interno Bruto per capita, população residente e deflator implícito do PIB – 1999 a 2003 A Tabela Resumo, a seguir, apresenta os principais resultados para o Produto Interno Bruto (PIB) a preços de mercado referentes aos cinco últimos trimestres. Taxas (%) 3º Trim 2005 4º Trim 2005 1º Trim 2006 2º Trim 2006 3º Trim 2006 Acumulado ao longo do ano / mesmo período do ano anterior - Tabela 3 2,6 2,3 3,3 2,2 2,5 Últimos quatro trimestres / quatro trimestres imediatamente anteriores - Tabela 4 3,1 2,3 2,4 1,7 2,3 Trimestre / mesmo trimestre do ano anterior - Tabela 2 1,0 1,4 3,3 1,2 3,2 Trimestre / trimestre imediatamente anterior (com ajuste sazonal) - Tabela 7 (-) 1,1 1,2 1,2 0,4 0,5 Fonte: IBGE, Diretoria de Pesquisas, Coordenação de Contas Nacionais Para outras informações sobre o PIB brasileiro ver Indicadores IBGE. Contas Nacionais Trimestrais. Indicadores de Volume. julho/setembro 2006 (disponível: http://www.ibge.gov.br).
  • 69.
    69 ALGUNS PROBLEMAS COMAS MEDIDAS DE RENDA E DO PRODUTO - Questão da economia subterrânea: atividades gerais do cotidiano, atividades informais e etc. - Variações reais ou variações nominais - As comparações internacionais - Produto nacional como medida do padrão de bem-estar Questões conceituais: 1. O que representa o PIB e o PIB per capita de uma economia? 2. No Brasil, a renda enviada (RE) supera a renda recebida (RR) do exterior, o que faz com que tenhamos uma renda líquida de fatores externos (RLFE) negativa. Qual o maior: o PNB ou o PIB? Comente. 3. Qual é a diferença entre Produto Nacional Bruto (PNB) e Produto Interno Bruto (PIB)? Explique. 4. O que é valor adicionado (VA)? Exemplifique. 5. Comente os principais problemas com as medidas agregadas da economia. Questões Aplicadas: 1. Observe a seguinte passagem: “Transformar crescimento econômico em bem-estar para todos é o grande desafio enfrentado pelos diversos países e suas comunidades, na redução das desigualdades existentes nas sociedades nacionais e entre elas”. (fonte: Programa das Nações Unidas para o Desenvolvimento -PNUD) Levando em consideração essa assertiva, responda: a) Costuma-se fazer uma distinção entre “crescimento” e “desenvolvimento” econômico. Considerando a citação acima, qual seria a diferença entre esses dois conceitos? b) Um Produto Interno Bruto (PIB) elevado reflete necessariamente um país com bons indicadores de desenvolvimento humano e econômico? Justifique sua resposta. 2. Um agricultor colhe um hectare de trigo e vende a um moleiro por $1,00. O moleiro transforma o trigo em farinha, e depois vende a farinha a um padeiro por $3,00. O padeiro usa a farinha para fazer o pão, e vende o pão a um engenheiro por $6,00. O engenheiro come o pão. Qual é o valor agregado por cada pessoa? Qual é o PIB? 3. Considere uma economia que produz e consome pão e automóveis. A tabela a seguir contém dados de dois anos diferentes. Ano 2000 Ano 2010 Preço ($) Quantidade Preço ($) Quantidade Automóveis 60.000,00 110 70.000,00 130 Pão 12,00 510.000 25,00 410.000 a) Tomando 2000 como ano-base, calcule as seguintes estatísticas: PIB nominal dos dois anos, PIB real do ano de 2010 e taxa de crescimento real. 4. Dados em bilhões de R$: - PIB 870 - Tributos indiretos 100 - Tributos diretos 80 - Subsídios empresas privadas 10 - Pagamento Aposentadoria 40
  • 70.
    70 - Depreciação ativosfixos 25 - Renda recebida exterior 02 - Renda enviada ao exterior 07 Pede-se: a) PIBpm = 870+ Ti-Suib = 870 + 100 – 10= 960 b) PNBpm = PIB + RLE = 960 + (-5) = 955 c) PNLcf = 955 – d – Ti + sub = 955 – 25 – 100 + 10 = 840 d)RPD = 840 – Td + Tr = 840 – 80 +40 = 800 5. Uma economia hipotética apresentou os seguintes resultados para o PIB nominal: PIB nominal (R$) Ano 1990 1.520.000.000 Ano 1995 1.980.000.000 O Índice de Laspeyres, tendo 1990 como ano-base, foi de 120. Pergunta-se: qual é a taxa de crescimento real do PIB no período? Explique.
  • 71.
    71 CAPÍTULO 6 –A ECONOMIA NACIONAL E AS RELAÇÕES INTERNACIONAIS O Que veremos? Teoria das trocas internacionais Taxa de Câmbio Balanço de Pagamentos Instrumentos de Ajuste dos Fluxos Externos Organismos Internacionais FUNDAMENTOS DE ECONOMIA INTERNACIONAL Dentro da Economia Internacional, costuma-se dividir as questões teóricas em dois grandes blocos: os aspectos microeconômicos, ou a teoria do comércio internacional, e os aspectos macroeconômicos, relativos à taxa de câmbio, aos termos de troca e ao balanço de pagamentos. 1. TEORIAS DO COMÉRCIO INTERNACIONAL O que leva os países a comercializarem entre si? Muitas explicações podem ser levantadas, como a diversidade de condições de produção (a Noruega dificilmente produzirá bananas), ou a possibilidade de redução de custos (a obtenção de economias de escala) na produção de determinado bem comercializado em um mercado global. Os economistas clássicos forneceram a explicação teórica básica para o comércio internacional através do princípio das vantagens comparativas. O princípio das vantagens comparativas sugere que cada país deva se especializar na produção daquela mercadoria em que é relativamente mais eficiente (ou que tenha um custo relativamente menor). Essa será, portanto, a mercadoria a ser exportada. Por outro lado, esse mesmo país deverá importar aqueles bens cuja produção implicar custo relativamente maior (cuja produção é relativamente menos eficiente). Desse modo, explica-se a especialização dos países na produção de bens diferentes, a partir da qual concretiza-se o processo de troca entre eles. A teoria clássica do comércio internacional A Teoria das Vantagens Comparativas foi formulada de modo bastante simples por David Ricardo. No seu modelo, um exemplo numérico, existem 2 países (Inglaterra e Portugal), dois produtos (tecido e vinho) e apenas um fator de produção (mão-de-obra). Implicitamente, Ricardo considera um ambiente de concorrência perfeita, tanto em relação aos produtos como no que concerne ao mercado de fatores. Uma característica importante desse modelo é a inexistência de mobilidade internacional da mão-de-obra. Através de coeficientes técnicos fixos de produção, obtém-se a produção dos bens mencionados, conforme o quadro: QUANTIDADE DE HOMENS/HORA PARA A PRODUÇÃO DE UMA UNIDADE DE MERCADORIA Tecido Vinho Inglaterra 100 120 Portugal 90 80 Em termos absolutos, Portugal é mais produtivo na produção de ambas as mercadorias. Relativamente, entretanto, o custo de produção de tecidos em Portugal é maior que o da produção de vinho; na Inglaterra, o custo da produção de vinho é maior que o da produção de tecidos. Comparativamente, Portugal tem vantagem relativa na produção de vinho e a Inglaterra na produção de tecido. Segundo Ricardo, os dois países obtêm benefícios ao especializar-se na produção da mercadoria em que possuem vantagem comparativa,
  • 72.
    72 exportando-a, e importandoo outro bem. Não importa aqui o fato de que um país possa ter vantagem absoluta em ambas as linhas de produção. Os benefícios da especialização e do comércio podem ser observados ao se comparar uma situação sem e com comércio internacional. Sem comércio internacional, na Inglaterra são necessárias 100 horas de trabalho para a produção de uma unidade de tecido e 120 horas para a produção de uma unidade de vinho. Desse modo, uma unidade de vinho deve custar 1,2 unidades de tecido (120/100). Por outro lado, em Portugal essa unidade de vinho custa 0,89 unidades de tecido (80/90). Se houver comércio entre os países, a Inglaterra poderá importar uma unidade de vinho por um preço inferior a 1,2 unidades de tecido, e Portugal poderá comprar mais que 0,89 unidades de tecido vendendo seu vinho. Assim, por exemplo, se a relação de troca entre o vinho e o tecido for de uma para uma, ambos os países sairão beneficiados. A Inglaterra, em autarquia (produzindo e consumindo sem comércio internacional), gastará 120 horas de trabalho para obter uma unidade de vinho. Com o comércio com Portugal, poderá utilizar apenas 100 horas de trabalho, produzir uma unidade de tecido e trocá-la por uma unidade de vinho, poupando, portanto, 20 horas de trabalho que poderiam ser utilizadas produzindo mais tecidos, obtendo maior nível de consumo. O mesmo raciocínio vale para Portugal: em vez de gastar 90 horas produzindo uma unidade de tecido, poderia usar apenas 80 produzindo uma unidade de vinho e trocá-la no mercado internacional por uma unidade de tecido, também economizando 10 horas de trabalho. Assim, a Inglaterra deverá se especializar na produção de tecidos, exportando-os e importando vinho de Portugal, que se especializará em tal produção e passará a importar tecidos. Deste modo, supondo uma dada quantidade de recursos, um país poderá economizar tais recursos através do comércio internacional. A teoria desenvolvida por Ricardo — base do modelo clássico de comércio internacional — constitui forte argumento em favor do comércio internacional e contra medidas protecionistas, por apontar os benefícios desse comércio. Também fornece uma explicação para o padrão do comércio internacional, estabelecido a partir do lado da oferta dos países. Os países exportarão e se especializarão na produção dos bens cujo custo for comparativamente menor em relação aos demais países. É a partir de diferenças tecnológicas relativas, as quais se manifestam em produtividades do trabalho ou coeficientes de produção diferentes, que existem trocas internacionais. Porém, tal teoria possui pressupostos bastante restritivos. Critica-se o modelo por não fazer maiores considerações sobre a demanda e a estrutura de gostos e preferências dos agentes. Resume-se a considerações estáticas, não dando atenção à evolução das estruturas de oferta e demanda, bem como da relação de preço entre os produtos negociados no mercado internacional. Alguns críticos também apontam para as difuldades que existem em se tecer comentários sobre o impacto do comércio na distribuição de renda dentro de um país. A partir da teoria clássica do comércio internacional, pode-se concluir que a nação se beneficia com o comércio, mas não se explicita quem se beneficia dentro do país, ou se há grupos prejudicados. A suposição do modelo clássico, de que há apenas um fator de produção operando a partir de coeficientes técnicos fixos, mostrou-se bastante irrealista e incômoda para muitos teóricos, que procuraram incorporar também o capital na função de produção dos países.
  • 73.
    73 Assim, começou aser constituída a teoria moderna do comércio internacional, que modificou a explicação concernente à origem das vantagens comparativas. A teoria moderna do comércio internacional A idéia básica por trás da teoria moderna do comércio internacional é a de que os países diferem quanto à dotação relativa de fatores de produção, que agora passam a ser tanto a mão-de-obra quanto o capital. O modelo moderno básico é o chamado modelo de Heckscher-Ohlin, dadas as contribuições desses dois economistas. As vantagens do comércio continuam existindo: há ganho real de renda quando o país passa da autarquia para uma situação de comércio internacional, ressaltando-se novamente as vantagens do livre comércio. Os países, segundo o modelo Heckscher-Ohlin, geralmente tendem a exportar produtos que utilizam intensivamente o fator de produção relativamente mais abundante no país e importam a mercadoria que utiliza intensivamente o fator de produção menos abundante. Um país com oferta abundante de mão-de-obra em relação ao capital produzirá preferencialmente bens que utilizam na sua produção relativamente mais mão-de-obra e também deverá exportar esse bem. Do mesmo modo, um país com oferta abundante de capital considerará relativamente mais barato produzir bens cuja produção necessite mais intensamente do fator capital e, portanto, terá vantagem em exportá-lo, importando bens que necessitem de muita mão-de-obra na sua produção. A diferença básica entre a teoria clássica e a moderna é que, enquanto a teoria moderna pressupõe uma mesma função de produção para os países envolvidos no comércio internacional, de modo que a estrutura tecnológica é a mesma para todos os países, a hipótese clássica é oposta: as tecnologias (os coeficientes técnicos de produção) diferenciadas são cruciais para explicar as diferenças de custo e o padrão de comércio. O que varia no modelo moderno é a dotação de fatores: há os países ricos (abundantes em capital) que exportam bens de capital intensivos, e os países pobres (com uma relação capital-trabalho baixa), que exportam bens mão-de-obra intensivos. Também a teoria moderna recebeu críticas em função de seu caráter estático e de suas premissas por demais restritivas. A teoria Estruturalista Esta visão criticou o pressuposto das vantagens bilaterais simétricas, diante de evidências de que os ganhos do comércio exterior não se dividiam igualmente entre os países industrializados de alta renda, exportadores de manufaturados, e os países de baixa renda, exportadores de matérias-primas. A corrente estruturalista estava baseada em bases empíricas que evidenciavam a deterioração das relações de troca entre o centro e a periferia – entre os países produtores de bens primários e os países produtores de manufaturas de alto valor adicionado. Os pontos de sustentação da crítica estruturalista foram: i) baixa elasticidade-preço dos produtos primários, ii) baixa elasticidade-renda da maior parte dos produtos primários, iii) retração da procura de inúmeras matérias-primas de exportações e iv) baixo valor adicionado dos produtos primários de exportação. Essas razões mostram uma tendência à deterioração que resultava em ganhos assimétricos de comércio exterior. A nova teoria do comércio internacional A partir das críticas e dos problemas empíricos relativos ao modelo Heckscher-Ohlin, surgiu uma série de novas explicações para o comércio internacional. Os novos modelos não
  • 74.
    74 têm a mesmaconsistência teórica dos modelos clássico e moderno e ainda devem ser melhor testados. De modo geral, o livre comércio continua mostrando-se estaticamente a melhor situação, porém percebe-se nessas teorias certa recuperação de idéias protecionistas, em função da introdução de problemas relacionados à incerteza, a economias de escala e a estruturas de mercado não concorrenciais. De modo geral, as recentes análises constatam que, além do comércio preconizado pela teoria de Heckscher-Ohlin entre países ricos e pobres, verifica-se também um comércio intenso entre países com igual dotação de recursos e a crescente troca de produtos razoavelmente parecidos, o comércio intraindustrial. As explicações relativas a esse comércio podem vir de duas hipóteses: a) pode-se atribuir tal padrão de comércio à existência de economias de escala. Os rendimentos crescentes de escala são mais uma fonte de ganhos para o comércio. Mesmo países idênticos, no que se refere às suas dotações de fatores e seus gostos, podem ganhar com o comércio entre eles. Esse comércio não se realiza em condições de concorrência perfeita e não se garante que esses ganhos sejam distribuídos proporcionalmente entre os países comerciantes; b) existem teorias que procuram enfatizar o lado da demanda, a fim de explicar esse comércio intraindustrial. Basicamente quanto mais parecida a demanda dos países (quanto mais próximo o nível de desenvolvimento dos países), mais fácil e maior é o comércio entre eles, pois os países tenderão a produzir bens que mais facilmente atendam a demanda de potenciais importadores. As mercadorias a serem exportadas são preferencialmente aquelas já produzidas para atender o próprio mercado doméstico, evitando-se produzir para exportação produtos pouco consumidos internamente, em função do risco associado a esse mercado, que é menos conhecido e controlável. A produção atende inicialmente o mercado doméstico e depois se destina à exportação. Deve atingir países com estrutura de demanda parecida e a concorrência entre os países é exercida a partir de um processo de diferenciação do produto. Existe, ainda, a explicação embasada na idéia de ciclo do produto, desenvolvida por Raymond Vernon. Países desenvolvidos têm vantagens comparativas onde são pioneiros, onde conseguem introduzir inovações em função da qualificação da sua mão-de-obra, dos recursos investidos em P&D (Pesquisa e Desenvolvimento) e da estrutura de demanda que possuem. Com a difusão da demanda por tal produto internacionalmente, o país inovador passará a exportá-lo. A produção desse bem passa, ao longo do tempo, por uma forte padronização, fazendo com que a importância da qualificação da mão-de-obra e dos recursos alocados em P&D para a sua produção desapareça. Nesse momento, sua produção pode mudar de país e situar-se em países menos desenvolvidos, que passariam também a exportá- lo. Teorias mais modernas centram-se nos fatores de competitividade das nações. Decorrentes mais de atributos construídos do que de vantagens definidas por dotações naturais. 2. A TAXA DE CÂMBIO E O MERCADO CAMBIAL Uma importante diferença do comércio internacional em relação ao comércio doméstico é que este último se realiza com uma mesma moeda nacional, enquanto que, no comércio internacional, existe a necessidade da conversão entre diferentes moedas. Dentro do Brasil, a compra e venda de mercadorias se faz com o real. Quando, porém, um brasileiro adquire um produto alemão (importa), o vendedor alemão quer receber em marcos alemães. Do mesmo modo, quando um brasileiro exporta para a Itália desejará receber o valor das exportações em real e não em liras, pois ele tem seus custos (salários, impostos, matéria-prima) em reais e não em liras, dólares ou marcos. Desse modo, o comércio internacional introduz um novo elemento: a taxa de câmbio.
  • 75.
    75 Taxa de câmbioé o valor que uma moeda nacional possui em termos de outra moeda estrangeira, ou seja, é a taxa pela qual duas moedas de países diferentes podem ser trocadas (cambiadas). Outra definição: é o preço de uma unidade de moeda estrangeira em moeda nacional. Assim temos, por exemplo, que a taxa de câmbio do real (moeda nacional brasileira) em relação ao dólar norte-americano (moeda nacional dos EUA) era, em outubro de 1994, de aproximadamente 0,85 R$/US$, ou seja, cada um (1) dólar valia 0,85 reais. A cotação de real em dólar também poderia ser expressa como sendo de aproximadamente 1,17 US$/R$, ou seja, com um real poder-se-ia obter 1,17 dólares norte-americanos, que é o inverso de 0,85. Deve-se tomar cuidado com a forma pela qual a taxa de câmbio está expressa. No Brasil, costuma-se expressar a taxa de câmbio como sendo a quantidade de moeda nacional necessária para comprar uma unidade de moeda estrangeira (no exemplo, 0,85 reais para 1 dólar). Em outros países, ela é expressa como a quantidade de moeda estrangeira necessária para comprar uma unidade de moeda nacional (no exemplo, então seria 1,17 doláres para 1 real). Também em outubro de 1994, a taxa de câmbio entre o franco suíço e a libra inglesa era de 2,05 SF/£, ou seja, eram necessários 2,05 francos suíços para se obter uma libra inglesa. Através das taxas de câmbio, torna-se possível realizar as transações entre os países. Se a mercadoria custa 100 marcos alemães, o importador brasileiro troca reais por marcos alemães pela taxa de câmbio (0,55 R$/DM, no exemplo). Assim, trocaria 55 reais por 100 marcos, com os quais compra a mercadoria desejada. As taxas de câmbio são basicamente determinadas através do mercado cambial. O mercado cambial é aquele onde as moedas dos diferentes países são transacionadas. Neste mercado, há as ofertas e as demandas pelas moedas. Este mercado é formado por compradores e vendedores (importadores e exportadores), bancos e corretores autorizados pelas autoridades monetárias. Temos, por um lado, aqueles (agentes privados ou públicos) que demandam determinada moeda. No Brasil, por exemplo, temos os importadores de mercadorias norte- americanas que necessitam de dólares, os agentes que necessitam de dólares para saldar dívidas contraídas anteriormente, as empresas norte-americanas atuando no Brasil, que desejam remeter lucros para a matriz, os turistas que viajam para os Estados Unidos etc. A partir desses agentes, temos a demanda brasileira por dólar. Ao mesmo tempo, esses agentes também estão oferecendo reais no mercado cambial. Por outro lado, há agentes que oferecem dólares e procuram reais: os exportadores brasileiros, os estrangeiros que querem investir no Brasil, os tomadores de empréstimo no exterior, os turistas que trazem dólar para o Brasil. Desse modo, compõe-se a demanda e a oferta por dólares e reais. Da mesma forma, isso se realiza, no Brasil, com outras moedas (francos, marcos etc.) e no resto do mundo, também em relação ao dólar e às diversas moedas nacionais. Em tese, o equilíbrio entre a oferta e a demanda das diferentes moedas nacionais estabelece as taxas de câmbio, que são os preços relativos entre as moedas nacionais, assim como as quantidades de moedas nacionais transacionadas. Um mercado cambial supõe, portanto, a realização de diferentes transações: as transações entre bancos privados e clientes no mesmo país, as transações entre o Banco Central e bancos privados no mesmo país, as transações entre bancos privados de diferentes países e as transações entre bancos centrais de diferentes países. As oscilações na demanda e na oferta de determinada moeda devem conduzir a modificações no equilíbrio desse mercado (taxa de câmbio e quantidade de moeda transacionada).
  • 76.
    76 Assim, por exemplo,aumento dos investimentos norte-americanos no Brasil significa aumento na oferta de dólares e também um aumento na demanda por reais. Esses aumentos fazem com que a taxa de câmbio se modifique, valorizando o real e desvalorizando o dólar. O preço do real em relação ao dólar deve crescer e a quantidade de reais que se compra com um dólar deve ser menor. Assim, define-se uma valorização da moeda nacional, quando o poder de compra desta em relação às demais cresce, e uma desvalorização quando seu poder de compra cai. 2.1. Formação das Taxas de cambiais – Regimes Cambiais Taxa cambial é a relação de preço existente entre a moeda nacional e determinada moeda estrangeira. A taxa cambial está relacionada com o movimento do saldo do balanço de pagamentos do país. Ocorrendo variação para baixo nas taxas cambiais, ou seja , desvalorizando-se a moeda nacional em relação às moedas estrangeiras, haverá redução no saldo de exportações e aumento no saldo de importações, com aumento de saídas de divisas e consequente déficit. Inversamente, com altas taxas cambiais, teremos aumento da entrada de divisas estrangeiras e, portanto superávit. Entendendo como fundamento básico na variação das taxas cambiais a oferta e procura de divisas estrangeiras, que, conforme dito acima, elevará ou reduzirá as taxas cambiais, podemos entender a formação das taxas cambiais de acordo com o referido princípio basilar econômico. No caso das transações de comércio exterior a oferta e procura de divisas estrangeiras representam o movimento das operações exportação e importações efetuadas, empréstimos, remessas e entrada de capital. Principais Regimes Cambiais 1) Câmbio Fixo: o Banco Central fixa a taxa de câmbio e realiza todas as intervenções no mercado que sejam necessárias para manter a taxa estabelecida. 2) Câmbio Flutuante (flutuação limpa): o Banco Central não interfere na determinação da taxa de câmbio. São as forças de mercado (oferta e demanda) que determinam a taxa de câmbio. 3) Câmbio Flutuante (flutuação suja- dirty floating): o Banco Central não interfere (ex-ante) na fixação da taxa. Suas intervenções são aleatórias e tem como objetivo conter especulações no mercado. 4) Banda Cambial: o Banco Central fixa os limites inferiores e superiores da cotação cambial. Quem determina a taxa efetiva é o mercado (oferta e demanda) 3. BALANÇO DE PAGAMENTOS O Balanço de Pagamentos de um país é um resumo contábil das transações econômicas que esse país faz com o resto do mundo, durante um certo período de tempo. A partir desse balanço, pode-se avaliar a situação econômica internacional do país. A periodicidade em geral é de um ano (seguindo o ano civil do país). Porém, é bastante comum a apresentação de balanços trimestrais e até de contas mensais, que possibilitam um melhor acompanhamento da evolução da situação econômica internacional do país. No Brasil, o Balanço de Pagamentos é elaborado pelo Banco Central a partir dos registros das transações efetuadas entre residentes no País e residentes em outras nações. Na contabilização destes registros, adota-se a idéia das partidas dobradas. Toda transação que cria um direito constitui um crédito. As exportações, por exemplo, são créditos; as importações são débitos, assim como os juros pagos ao exterior. De modo geral, pode-se considerar que toda entrada de divisas corresponde a um crédito e toda saída a um débito, conforme exemplos indicados a seguir:
  • 77.
    77 Débitos: Importações de Bense Serviços Pagamentos de doações e indenizações Pagamentos de capital emprestado Reembolsos de capital a estrangeiros Compras de ativos de estrangeiros Créditos: Exportações de Bens e Serviços Recebimentos de doações e inde- nizações Recebimentos de empréstimos Recebimento de reembolso de capital Vendas de ativos para estrangeiros Várias são as maneiras de se apresentar um Balanço de Pagamentos. A forma mais usual é a que segue: Balanço de Pagamentos - País A - Ano 19xx. A. Balança de Transações Correntes A.1. Balança Comercial A.1.1 Exportações A.1.2 Importações A.2. Balança de Serviços (Invisíveis) A.2.1. Transportes e Seguros A.2.2. Viagens Internacionais e Turismo A.2.3. Rendas de Capital (lucros e juros) A.2.4. Diversos A.3. Tranferências Unilaterais B. Balança de Capitais B.1. Investimentos B.2. Reinvestimentos B.3. Empréstimos e Financiamento de Longo e Médio Prazo B.4. Empréstimos a Curto Prazo B.5. Amortizações C. Erros e Omissões Saldo do Balanço de Pagamentos (A + B + C) D. Transações Compensatórias D.1. Variação de Reservas (haveres no exterior) D.2. Operações de Regularização D.3. Atrasados Comerciais A seguir, são verificadas cada uma das contas acima: A. Balança de Transações Correntes — procura resumir a diferença entre o total das exportações e das importações tanto de mercadorias como de serviços, sendo também incluído o saldo de Transferências Unilaterais do período. As transações dessa balança são as que afetam diretamente a renda nacional e, por isso, são consideradas as mais importantes do Balanço de Pagamentos. Se essa conta for superavitária, o país estará recebendo recursos que podem ser utilizados para pagar compromissos assumidos anteriormente (diminuição do endividamento externo), para investimento do país no exterior (aumento do controle do país sobre empreendimentos no exterior) ou para aumentar as reservas do país. Se tal conta for deficitária, o país necessita de buscar investimentos no estrangeiro (aumentando o controle de estrangeiros sobre emprendimentos no país), de contrair empréstimos no exterior (aumentando o endividamento do país) ou de reduzir as reservas de divisas internacionais.
  • 78.
    78 Por muito tempo,a Balança de Transações Correntes foi praticamente identificada com a Balança Comercial. Com a crescente importância dos serviços e dos rendimentos de capital (pagamentos de juros e remessas de lucros), a Balança de Transações Correntes passou a ser assim decomposta: A.1. Balança Comercial — inclui basicamente as exportações e as importações de mercadorias. Se as exportações forem maiores que as importações, a balança comercial do país será superavitária; se ocorrer o contrário, será deficitária. Existem pelo menos duas maneiras de se contabilizar o valor das exportações e importações. Existem as exportações e importações FOB (free on broad), onde as despesas incluídas no valor das mercadorias são as incorridas até o embarque da mercadoria, e as exportações e importações CIF (cost, insurance and freight), onde se inclui no valor das mercadorias, além de seu custo, o frete e o seguro do seu transporte até o destino. Para efeito de Balanço de Pagamentos, utiliza-se as exportações e importações FOB, já que as despesas com seguros e fretes estão incluídas na balança de serviços. No caso brasileiro, essa conta mostrou-se deficitária nos anos 70, com destaque para 1974, quando ocorreu o primeiro choque do petróleo e caíram os termos de troca. Na década de 80, especialmente a partir de 1983, observou-se uma reversão neste quadro com o surgimento de superavits significativos. Com a implementação do Plano Real, a balança comercial passou novamente a apresentar saldos negativos, cenário que deve ser mantido por mais alguns anos, caso não haja alteração significativa na condução da política econômica. A.2. Balança de Serviços — representa as negociações internacionais dos chamados bens invisíveis e os rendimentos de investimentos. Possui uma série de subcontas, dentre as quais destacam-se: A.2.1. Transportes e Seguros — são o saldo das receitas e despesas efetuadas com fretes e prêmios de seguros; A.2.2. Viagens Internacionais e Turismo — representam o saldo das receitas e despesas de turistas; A.2.3. Rendas de Capital — são rendas referentes aos rendimentos de capital auferidos ou pagos pelo país. Estão incluídos os juros pagos ao exterior por empréstimos ou financiamentos recebidos de não-residentes (e os juros recebidos do exterior por empréstimos ou financiamentos concedidos por residentes) em um momento anterior. Também estão incluídos os lucros remetidos por empresas nacionais no exterior (crédito) e os lucros das empresas estrangeiras no país (débito). Os lucros de empresas estrangeiras, que não foram remetidos, também devem ser contabilizados como débito nessa conta, porém esses lucros são considerados reinvestidos e significarão também uma entrada (crédito) na balança de capital, na rubrica (re)investimentos de estrangeiros no Brasil; A.2.4. Diversos — incluem o saldo de diversas transações como: dispêndios efetuados com representações diplomáticas no exterior (e as transferências dos demais países para os gastos de suas representações diplomáticas no país), recebimentos e pagamentos referentes a royaltes, patentes, assistência técnica, comissões, aluguel de equipamentos, filmes. A Balança de Serviços brasileira sempre mostrou-se deficitária. No final dos anos 70 e início dos anos 80, o deficit cresceu substancialmente em decorrência dos juros pagos ao exterior, raiz da crise da dívida externa. Durante a década de 80, os juros enviados situaram-se em torno de US$ 10 bilhões anuais, consumindo grande parte do superavit da balança comercial.
  • 79.
    79 A.3. Transferências Unilaterais— referem-se a pagamentos sem contrapartida de um país para outro: a) remesssas feitas por não-residentes no Brasil ao seu país de origem (débito); b) recebimentos de residentes fora do País (crédito); c) doações de governos, organismos internacionais etc. (crédito/débito); B. Movimento de Capitais — agrupa as contas que representam modificações nos direitos e obrigações de residentes no país para com não-residentes. Essa rubrica do balanço de pagamentos inclui: B.1. Investimentos — referem-se ao capital de residentes no país aplicados no exterior, sejam esses investimentos diretos ou de carteira, assim como os investimentos feitos por não- residentes no país; B.2. Reinvestimentos de empresas multinacionais já instaladas no país que reinvestem parte do lucro. B.3. Empréstimos e Financiamentos de Longo e Médio Prazos e B.4. Empréstimos de Curto Prazo — registram os empréstimos recebidos do exterior e concedidos para outros países, tanto para governos, como para empresas e indivíduos, além dos financiamentos obtidos na cobertura de importações e concedidos quando das exportações. B.5. Amortizações — onde registram-se os pagamentos do principal, referentes a empréstimos e financiamentos tomados no exterior, e os pagamentos do principal feitos por não-residentes, referentes a empréstimos e financiamentos concedidos pelo país ao exterior. C. Erros e Omissões — essa conta surge em função de equívocos existentes no registro das operações do país com o exterior. Na verdade, inúmeras contas são registradas com valores estimados, o que impede a equivalência perfeita entre os créditos e os débitos (mesmo levando-se em consideração as transações compensatórias). Desse modo, esse item entra no balanço de pagamento, a fim de cobrir os erros estatísticos cometidos e as transações não registradas. Somados todos os saldos das contas mencionadas (A + B + C) obtem-se o Resultado do Balanço de Pagamentos, sendo superavit quando a soma for positiva e deficit, quando a soma for negativa. D. Transações Compensatórias — ao somatório de A + B + C corresponderá um valor igual nessa conta, porém com sinal contrário, de modo a equalizar os débitos e créditos no balanço. Assim, em caso de o balanço ser positivo (indicando a entrada de recursos), a conta de Transações Compensatórias será devedora. Ao contrário — quando o balanço for deficitário — essa conta será credora. Os principais itens dessa última rubrica são: D.1. Variação de Reservas — registra a variação nos haveres em moeda estrangeira e ouro possuídos em reserva pelo país. Desse modo, um deficit no balanço poderá ser coberto por uma saída de divisas ou de ouro do país, ou seja, há uma variação negativa no volume de reservas, indicada por uma conta credora no item variação de reservas. Se o balanço for superavitário, haverá uma entrada de divisas, um aumento das reservas, indicada por um débito. D.2. Operações de Regularização — são operações realizadas com instituições internacionais, como o FMI. De modo geral, quando há deficit no balanço de pagamentos, recorre-se a empréstimos destas instituições com o objetivo de cobri-lo.
  • 80.
    80 D.3. Atrasados Comerciais— dizem respeito aos empréstimos que não foram pagos na data de vencimento. 4. INSTRUMENTOS DE AJUSTE DO BP Instrumentos Cambiais: - Administração da taxa de câmbio - Controle das operações cambais Outros Instrumentos: - Imposição de tarifas alfandegárias de proteção. - Imposição de proteção não tarifárias. - Fixação de quotas setoriais de comércio. Questões conceituais: 1. No que se refere especificamente as exportações é falso afirmar que: a) a desvalorização da moeda nacional e o incremento da renda internacional elevam as exportações. b) quando as exportações são superiores às importações a economia apresenta um superávit comercial. c) quanto maior as exportações menor o produto da economia. d) as exportações elevam a eficiência econômica, de acordo com a teoria econômica convencional. e) quanto maior as exportações maior o produto de uma economia. 2. Quando um país necessita aumentar o volume de exportações de determinado produto para importar a mesma quantidade de bens em relação a outro país, pode-se dizer que: a) há um incremento nas suas relações de troca b) há estabilidade nos seus termos de troca c) ocorreu aumento nos termos de troca entre eles d) há uma deterioração nos termos de troca e) os termos de troca nunca variam 3. Para uma economia hipotética A são dados (em US$ milhões): Balança comercial: 100. Balança de Serviços: 10. Transferências Unilaterais: - 30. Movimentos de Capitais Autônomos: 200. Erros e Omissões: 0. Qual o saldo em transações correntes. 4. Assinale a alternativa incorreta: a) As transações correntes englobam os fluxos reais de bens e serviços e os pagamentos correspondentes às receitas e despesas realizadas. b) As transações de capital englobam os créditos e débitos resultantes de todas as transações comerciais realizadas. c) Balança Comercial registra o movimento de exportações e importações de mercadorias. d) Quando o valor das exportações supera o das importações dizemos que há uma balança comercial ativa. e) Quando o valor das importações supera o das exportações há uma balança passiva. 5. Relação entre o valor de duas unidades monetárias, indicando o preço, em termos monetários nacionais, da divisa estrangeira correspondente: a) par- metálico b) gold-points c) pontos de compensação d) relação de troca e) taxa de câmbio
  • 81.
    81 6. A recentecrise financeira que se instalou no Brasil é fruto de sérios problemas externos e teve como consequência a alteração do regime cambial (janeiro/1999). Atualmente o regime cambial é de: a) Flutuação limpa. b) Banda cambial explícita c) Câmbio fixo d) Câmbio flutuante com intervenção e) Câmbio flutuante sem intervenção Questões aplicadas: 1- São dados para uma economia hipotética os seguintes dados do Balanço de Pagamentos (em US$ milhões) a) exportação de mercadorias: 5.000 b) importação de mercadorias: 6.000 c) donativos recebidos: 100 d) donativos enviados: 50 e) fretes pagos: 100 f) fretes recebidos: 50 i) amortizações pagas: 1.000 j) juros pagos: 500 k) investimento estrangeiro direto no país: 1.000 l) empréstimos recebidos do exterior: 1.000 m) remessa de lucros e dividendos: 500 Com estas informações elabore o Balanço de Pagamentos da economia hipotética. 2- Considere as seguintes operações realizadas entre residentes e não residentes num determinado ano (em milhões de dólares): i. o país exporta, recebendo à vista, mercadorias no valor de US$ 100 milhões; ii. o país importa, pagando à vista, mercadorias no valor de US$ 110 milhões; iii. ingressam no país, sob a forma de investimento direto, US$ 70 milhões em forma de bens de capital; iv. ingressam no país, sob a forma de investimento de curto prazo, em moeda estrangeira, US$ 80 milhões; v. o país paga ao exterior US$ 50 milhões sob a forma de juros e lucros; vi. o país paga ao exterior US$ 10 milhões sob a forma de fretes; vii. o país recebe de residentes no exterior um total de US$ 25 milhões; viii. as empresas estrangeiras instaladas no país reinvestem US$ 5 milhões nesse país. Com base nestas operações, construa o balanço de pagamentos e determine e interprete: a) o saldo da balança comercial; b) o saldo da balança de serviços; c) o saldo na balança em transações correntes; d) o saldo total do balanço de pagamentos. Além disso, explique se a atual forma de financiamento do saldo das transações correntes será prejudicial para o comportamento futuro do BP. 3 – Admita que as seguintes operações foram realizadas entre o Brasil e o exterior em um dado período: a) Um grupo japonês realiza investimento de US$ 500 milhões em razão da privatização da Vale do Rio Doce. b) Companhias estrangeiras instaladas no Brasil remetem lucros de US$ 50 milhões ao exterior. c) Uma agência de turismo brasileira efetua pagamentos a uma cadeia de hotéis norte-americana no valor de US$ 20 milhões, referentes a serviços de hospedagem de turistas brasileiros. d) Uma montadora francesa de automóveis investe US$ 100 milhões na construção de uma fábrica no Paraná. e) O Brasil importa, pagando à vista, US$ 180 milhões em automóveis coreanos. f) O Brasil paga ao exterior US$ 50 milhões em fretes. g) O Banco Central obtém empréstimo junto a um banco norte-americano a fim de financiar o pagamento de juros vincendos no valor de US$ 80 milhões. h) Uma companhia aérea norte-americana realiza uma compra à vista de aviões brasileiros no valor de US$ 150 milhões. i) Uma indústria brasileira de autopeças importa maquinário da Alemanha no valor de US$ 60 milhões, financiados a longo prazo por um banco alemão. Com base nessas informações: a) Monte o BP.
  • 82.
    82 b) Encontre osaldo da balança comercial, o saldo em transações correntes, o saldo da conta de capital e financeira e o resultado do balanço de pagamentos. 4 – Considere o balanço de pagamentos abaixo (Brasil - ANO 1998 em US$ milhões) A – Balanço de Transações Correntes A.1. Balança comercial (fob) -6575 Exportação de bens 51140 Importação de bens -57714 A.2. Balança de Serviços -28299 A.3. Transferências unilaterais correntes 1458 TRANSAÇÕES CORRENTES (A1+A2+A3) -33416 B. Conta Capital e Financeira 29702 Conta capital 320 Conta financeira 29381 Investimento direto 26002 Investimento brasileiro direto -2854 Investimento estrangeiro direto 28856 Investimentos em carteira 18125 Investimento brasileiro em carteira -457 Investimento estrangeiro em carteira 18582 Derivativos -460 Outros investimentos -14285 C. Erros e Omissões -4256 RESULTADO DO BP (A+B+C) -7970 Fonte: Banco Central do Brasil a) Identifique os principais problemas do balanço do pagamentos do Brasil no ano de 1998. b) Qual a alternativa para o Brasil equilibrar as contas do BP? Explique. 5. Considere os seguintes resultados do BP brasileiro para os anos de 1994, 1998 e 2005. Balanço de Pagamentos (em US$ milhões) Discriminação 1994 1998 2005 A. Balanço em transações Correntes A.1. Balanço Comercial (FOB) 10.466 -6.575 44.748 A.2. Balanço de Serviços -33.079 -28.299 -34.113 A.3. Transferência Unilateral 2.414 1.458 3.558 Saldo em Transações Correntes -1.811 -33.416 14.193 B. Movimento de Capitais 8.692 29.702 -9.593 C. Erros e omissões 334 -4.256 -280 Resultado do BP 7.215 -7.970 4.319 Fonte: Prof. Solange Marin a partir de dados do Banco Central do Brasil Pede-se: a) Qual a principal mudança nos resultados das contas do BP nesses diferentes anos? Explique. b) A estrutura do BP mostra que a soma do saldo em transações correntes e do movimento de capitais deve ser igual a zero (TC + K = 0 e, então, que TC = - K). Explique essa afirmação usando os resultados do BP para 1994, 1998 e 2005. Questões retiradas de concursos para Auditor Fiscal da Receita Federal (AFRF), Auditor Fiscal do Tesouro Nacional (AFTN) e Banco Central do Brasil (BACEN): 1) (AFRF, 1996) Os déficits no balanço de pagamentos de um determinado país
  • 83.
    83 a) decorrem fundamentalmentede déficits comerciais, mas também dependem do nível de reservas internacionais de que dispõe este país. b) decorrem de desvalorizações cambiais, que aumentam a competitividade mas tornam o produto exportado relativamente barato, reduzindo, assim, as receitas líquidas de exportações deste país. c) ocorrem como consequência da elevação das taxas de juros internacionais, que incidem tanto sobre as exportações, reduzindo as receitas, quanto sobre as importações, que se tornam relativamente mais caras para este país. d) decorrem, em geral, de déficits nas transações correntes (comércio visível e invisível), mas podem ocorrer, em casos muito particulares, em função de fluxos inesperados nas contas de transferências e /ou de capitais deste país. e) são consequência da falta de proteção adequada ao mercado interno deste país. Por esta razão, países com baixos níveis de proteção tarifária apresentam-se deficitários, enquanto países com níveis elevados de proteção dificilmente apresentam este tipo de problema. 2) (AFRF, 2002) Segundo o critério de partidas dobradas, o registro de toda transação internacional no balanço de pagamentos a) é realizado duas vezes, uma vez como crédito e uma vez como débito. b) é realizado apenas uma vez como crédito ou débito, de acordo com a natureza da operação. c) é realizado duas vezes na conta corrente ou na conta de capital. d) é realizado simultaneamente na conta de transações correntes e na conta de capital em uma delas como crédito, na outra como débito. e) é realizado apenas uma vez, como débito ou crédito, em uma das contas do balanço de pagamentos. 3) (AFRF, 2000) Sobre balanço de pagamentos, não se pode fazer a seguinte afirmativa: a) Balança de pagamento é um registro contábil de todas as transações de um país com os outros países do mundo. b) A balança de pagamento deve estar sempre em equilíbrio . c) A balança comercial e a balança de serviços formam a “balança de transações correntes”. d) A balança de serviços inclui, entre outros, serviço de transporte (fretes), assistências técnicas, lucros e royalties, remetidos pelas empresas transnacionais. e) Na balança de capitais são registrados o capital das firmas estrangeiras que ingressam no país sob a forma de empréstimos. Os empréstimos de outros governos para o governo brasileiro, empréstimos do FMI, etc. e os juros que o Brasil paga pelos empréstimos fornecidos por outras nações. 4) (AFTN, 1996) Termos de troca é uma expressão que designa: a) uma relação entre os preços pelos quais um país vende suas exportações em relação aos preços que esse país paga por suas importações. b) forma contratual de comércio utilizada em sistemas regionais, como o Mercosul, para os vários grupos de produtos. c) as condições de comércio estabelecidas entre duas nações, especialmente no que se refere ao regime tarifário. d) o padrão de comércio entre dois países em termos de reciprocidade de estrutura tarifária. e) um índice que serve para medir o nível de participação de um país no comércio internacional bem como o grau de diversificação de seus produtos e parceiros. 5) (AFTN, 1998) O conceito de termos de troca refere-se à: a) relação de produtos trocados entre dois países. b) lei segundo a qual os preços dos produtos tendem a permanecer estáveis ou a declinar ao longo do tempo, enquanto o preço das manufaturas tende a crescer. c) relação entre preços recebidos pelas exportações de um país e os preços pagos pelas importações. d) diferenças entre as exportações e as importações de um dado país e outros. O que implicará a capacidade de importar. 6) (BACEN, 1998) Considerando a estrutura do BP, é correto dizer que: a) as amortizações de empréstimos figuram na conta “movimento de capitais”. b) os atrasados e os empréstimos de regularização figuram na conta de “erros e omissões”.
  • 84.
    84 c) as transferênciasunilaterais não figuram na estrutura do balanço de pagamentos, apesar de serem contabilizadas pelo Banco Central para fins de controle de entrada de recursos no país. d) o pagamento de seguros, os juros e os lucros fazem parte dos movimentos de entrada de recursos no país. e) o saldo do balanço de pagamentos em conta corrente é igual ao saldo do balanço comercial, do balanço de serviços e dos movimentos de capitais autônomos. 7) (BACEN, 1998) Considere as seguintes operações realizadas entre residentes e não residentes num determinado ano (em milhões de dólares) I. o país exporta, recebendo à vista, mercadorias no valor de US$100 milhões II. o país importa, pagando à vista, mercadorias no valor de US$ 110 milhões III. ingressam no país, sob a forma de investimento direto, US$ 70 milhões em forma de bens de capital IV. ingressam no país, sob a forma de investimentos de curto prazo, em moeda estrangeira, US$ 80 milhões V. o país paga ao exterior US$ 50 milhões sob a forma de juros e lucros VI. o país paga para o exterior US$ 10 milhões sob a forma de fretes; VII. o país recebe de residentes no exterior um total de US$ 25 milhões; VIII. as empresas estrangeiras instaladas no país reinvestem US$ 5 milhões nesse país. Com base nestas operações, pode-se afirmar que o saldo do balanço comercial, o saldo do balanço de serviços, o saldo do balanço de pagamento em conta corrente e o saldo total do balanço de pagamentos são, respectivamente: a) –80, -65, - 120, + 35 b) –10, -60, -45, +110. c) –10, -65, -50, +105. a) –80, -60, -115, +40. e) + 80, +60, +165, +320.
  • 85.
    85 A INSTITUCIONALIDADE NOCENÁRIO INTERNACIONAL ORGANISMOS INTERNACIONAIS As grandes Guerras Mundiais, assim como os conturbados anos do período entre guerras, provocaram enormes perturbações na economia de praticamente todos os países e, por conseguinte, nas relações econômicas internacionais. Já ao final da II Guerra Mundial, mostrava-se necessária a existência de um novo sistema monetário internacional. Sistema Monetário Internacional É o conjunto de regras e convenções que governam as relações financeiras entre os países. O Objetivo do sistema é viabilizar as transações entre países, estabelecendo regras e convenções que regulem as relações monetárias e financeiras e não criem entraves ao desenvolvimento mundial: As diferentes unidades monetárias utilizadas no pagamento das trocas internacionais fizeram com que fosse necessário operacionalizar um sistema monetário internacional. Os principais sistemas monetários internacionais já adotados foram: O Sistema Padrão- Ouro, que vigorou até a I Guerra Mundial e o Sistema de Bretton Woods, no período Pós- II Guerra Mundial até 1971. O Padrão-Ouro: conceito e mecanismo de ajuste do valor das moedas Vários autores destacam que é mais fácil determinar o período em que o padrão ouro chegou ao fim – 1914 do que a data efetiva de sua origem. O que se sabe é que não existia em 1870, mas operava plenamente em 1900. O Padrão-Ouro vigorou na sua forma original até 1914, início da Primeira Guerra Mundial: Nesse sistema, existia: a) a unidade comum entre os países era o ouro. As moedas nacionais emitidas tinham, portanto, o seu valor correspondente em ouro. b) havia a conversibilidade das moedas em ouro. Na prática isso significava que um padrão-ouro estabelecia uma paridade fixa entre cada moeda e o preço do ouro, e, portanto entre as diversas moedas. O mecanismo de ajuste do Balanço de Pagamentos no Padrão-Ouro: Déficit no BP - saída de capital - saída de ouro - queda de preços - Eliminação do déficit Os desequilíbrios do BP eram resolvidos por meio de transferências internacionais de ouro, e o equilibro era obtido pelo impacto dos fluxos de ouro sobre o sistema econômico interno. O intervalo entre as duas Guerras Mundiais Durante o período entre as Guerras Mundiais não existiu nenhum sistema monetário internacional. Os países adotavam taxas fixas ou flutuantes de acordo com suas conveniências. É importante destacar que nos anos imediatos após o fim da guerra (1919-23), as paridades entre as principais moedas oscilaram de forma pronunciada. Isso estimulou as autoridades de diversos países a buscar a volta da estabilidade obtida nos vinte anos anteriores à guerra. Mas, as pressões inflacionárias em quase todos os países levaram à escassez relativa de estoques de ouro. Para superar essa escassez o Comitê Financeiro de Conferência de Genebra na Convenção de Gênova (1922), recomendou a adoção mundial do
  • 86.
    86 padrão-ouro. Surgiu osistema de câmbio-ouro (gold exchange standard), no qual os países adotariam como reservas monetárias, além do ouro, outras moedas conversíveis. A referência mais importante é o retorno da Inglaterra ao padrão-ouro em 1925. Mas, em 1931, com o aumento de seu desequilíbrio externo e a saída de ouro, com consequências sobre a liquidez e o ritmo de atividade interna, fez a Inglaterra sair do padrão-ouro e desvalorizar a libra esterlina. Nesse período entre as duas grandes guerras, foram feitas algumas tentativas de preservar a paz mundial e auxiliar o crescimento econômico. Foi criada a Liga das Nações que, embora tivesse semelhança com a atual ONU, infelizmente fracassou. Em 1930, foi criado o BIS (Bank For International Settlements), com sede na Basiléia, Suíça, para administrar os pagamentos, relativos aos Acordos Young, devidos pela Alemanha a título de reparação de guerra. A tradução de BIS é “Banco Internacional de Pagamentos”. Sua principal finalidade era promover a cooperação dos principais bancos centrais do mundo motivo por que ele é considerado Banco Central dos Bancos Centrais. O Sistema de Bretton Woods: a Reforma do Sistema Monetário Internacional As grandes Guerras Mundiais, assim como os conturbados anos do período entre as guerras, provocaram enormes perturbações na economia de praticamente todos os países e, por conseguinte, nas relações econômicas internacionais. Já ao final da II Guerra Mundial, mostrava-se necessária a existência de um novo sistema monetário internacional. A expressão sistema monetário internacional refere-se ao conjunto de regras e convenções que governam as relações financeiras entre os países. Elas formam o aparato institucional que mantém as relações entre as diversas economias. O objetivo de um Sistema Monetário Internacional é viabilizar as transações entre os países, estabelecendo regras e convenções que regulem as relações monetárias e financeiras e não criem entraves ao desenvolvimento mundial. Nesse sentido, define-se o ativo (moeda) de reserva internacional, sua forma de controle, sua relação com as diferentes moedas nacionais (o regime cambial), os mecanismos de financiamento e ajustamento dos desequilíbrios dos balanços de pagamentos, o grau de liberdade dos capitais privados e a institucionalidade que garantirá o funcionamento desse sistema. Tais eram as preocupações presentes nos últimos anos da II Guerra Mundial, quando se via no comércio mundial um importante instrumento para potencializar o desenvolvimento do mundo capitalista. Na Conferência de Bretton Woods, surgiram algumas propostas de remodelagem do sistema monetário internacional. Dentre elas destacaram-se as do economista inglês John Maynard Keynes e as de Henry White, secretário do Tesouro dos EUA, que prevaleceu. Desta conferência nasceu um novo sistema monetário internacional, que foi extremamente importante para o reflorescimento do comércio mundial e sobre o qual se baseou o crescimento econômico do pós-guerra. Foram criadas as quatro principais instituições econômicas do pós-guerra: o Sistema de Taxas de Câmbio de Bretton Woods, o Fundo Monetário Internacional (FMI), o Banco Mundial e o Acordo Geral de Tarifas e Comércio (GATT). Sistema de Bretton Woods O Sistema de Bretton Woods foi definido em 1944 ao fim da II Guerra Mundial com o objetivo de determinar as regras econômicas internacionais que deveriam vigorar no pós- guerra. O Sistema de Bretton Woods consagrou a gestão de taxas de câmbio chamada de
  • 87.
    87 padrão dólar-ouro, queprocurava flexibilizar o Padrão-Ouro, base do sistema monetário internacional anterior à I Guerra Mundial. Foi estabelecido o dólar como moeda internacional, e essa era a única moeda que manteria sua conversibilidade em relação ao ouro, sendo as outras moedas nacionais livremente conversíveis em dólar, a uma taxa de câmbio fixa (não havia limitações à mobilidade de capital). O dólar tinha uma paridade com o ouro e as demais moedas com o dólar. Porém, havia a possibilidade de se reajustar a taxa de câmbio quando uma moeda nacional apresentava uma tendência demasiadamente forte de se afastar do seu valor estabelecido em relação ao dólar. Essa possibilidade de ajustamento, quando se verificasse um desequilíbrio fundamental, era a principal distinção entre o sistema de Bretton Woods e o Padrão-Ouro. Os pontos essenciais de Bretton Woods: 1) O novo sistema internacional teria como ativo comum a moeda norte-americana, pois a única moeda a ser conversível em ouro, 2) Os EUA ficavam obrigados a converter os dólares em ouro a uma cotação fixa (sistema de câmbio fixo em relação ao ouro e entre moedas), 3) Regime de taxa de câmbio fixa entre os países e 4) Gold exchange standard: paridades das várias moedas estabelecidas em termos de ouro ou dólares. Os Problemas do sistema de Bretton Woods: A falta de mecanismos de ajuste adequados O sistema de Bretton Woods permitia o recurso a uma desvalorização cambial como última instância, depois de fracassados os ajustes internos possibilitados por política monetária e comercial. Ainda assim, a variação cambial deveria ser adotada na hipótese de um “desequilíbrio fundamental” nunca definido de forma clara. Esta falta de definição de uma regra básica para o ajuste entre as economias é apontada como uma das causas da falência do sistema. Problemas com a liquidez internacional: o “dilema de Triffin” Nas três décadas que se seguiram à II Guerra Mundial, a economia e o comércio internacional prosperaram com base no dólar e nesse sistema. Já nos anos 50, sua sustentação era posta em xeque. A questão conhecida como "Paradoxo de Triffin". Este paradoxo decorreu de um trabalho publicado por Triffin em 1960, e era a seguinte questão: para que a expansão do comércio ocorresse, era necessário o crescimento das reservas mundiais em dólares (a fim de não haver crises de liquidez internacional). Essa injeção de liquidez se fazia a partir de déficits externos dos EUA. Se esses déficits fossem, porém, sistemáticos, e se os ativos em ouro norte-americanos fossem constantes (na verdade eram cadentes), a confiança na conversibilidade do dólar e, por conseqüência, a base dos acordos de Bretton Woods ruiria. Por outro lado, se não houvesse injeção de liquidez, o crescimento também não ocorreria. Assim, o que se verificou foi um forte crescimento econômico, porém com uma contínua perda de confiança no sistema. A solução para o problema só poderia ocorrer depois que fosse sanado o déficit comercial norte-americano. Na ausência de uma moeda universal, a solução para o problema do dólar só poderia ocorrer por meio de modificações na paridade do dólar, o que significaria alterar a relação dólar-ouro ou abandonar o sistema das taxas fixas de câmbio.
  • 88.
    88 A criação dosDireitos Especiais de Saque (DES) As discussões sobre a reforma do sistema monetário internacional durante a década de 60 estiveram centralizadas na idéia de tornar as reservas internacionais administráveis sob algum tipo de controle central, que as mantivesse protegidas de fatores adversos. Os Estados Unidos buscavam mecanismos para evitar variações bruscas na paridade ouro-dólar, enquanto outros países – sobretudo europeus – procuravam formas de evitar as facilidades encontradas pela economia norte-americana em manter posições deficitárias por longos períodos de tempo. Essas foram as motivações de longo prazo subjacentes à criação dos Direitos Especiais de Saque (DES). Os DES, conhecidos internacionalmente por SDR (Special Drawing Rigths) foram a solução adotada a partir de 1967 com o propósito de elevar o estoque de reservas internacionais. Originalmente, o valor dos DES foi definido em termos de ouro, mas à mesma paridade do dólar, ou seja, cada unidade de DES equivaleria a 35 onças de ouro, e o estoque inicial foi alocado entre os diversos países de acordo com suas quotas no Fundo Monetário Internacional (FMI). Ou seja, os DES são emitidos pelo FMI e alocados entre os países-membro do Fundo na proporção de suas quotas. Mas, a partir de 1974, a paridade inicial de um para um com o dólar foi finalmente alterada, para ser uma função de uma cesta de dezesseis moedas (com predominância do dólar), e novamente em 1981 o valor dos DES foi redefinido como uma média ponderada das paridades do dólar, marco alemão, iene, franco francês e libra esterlina. O volume dos DES é controlado pelo FMI e não pode ser ampliado, a menos que haja decisão favorável nesse sentido por parte de ao menos 80% dos países do Fundo. O Fim de Bretton Woods As condições de conversibilidade oficial estabelecidas originalmente no sistema de Bretton Woods esgotaram-se em agosto de 1971- quando foi suspensa a convertibilidade do dólar em relação ao ouro - e subsequentemente em relação à convertibilidade entre o dólar e outras moedas (as cotações deixaram de ser feitas exclusivamente em termos da paridade à moeda norte-americana). A questão se acirrou com as guerras da Coréia e do Vietnã, com a política expansionista (keynesiana) da década de 60 e os conseqüentes aumentos nos déficits público e comercial americanos. A partir dessa época, a desvalorização da libra (1967), o mercado duplo de ouro (1968) e as crises especulativas do final da década foram passos no caminho de destruição do sistema montado em Bretton Woods. Seu fim foi decretado por Nixon em 1971, com o rompimento da conversibilidade do dólar em relação ao ouro. Desde então, seguiu-se um período de forte instabilidade, baseada em taxas flutuantes de câmbio, depois de 1973. Houve uma grande desvalorização do dólar, que, apesar de ainda ser a principal reserva internacional, perdeu importância, principalmente em relação ao ien e ao marco alemão.
  • 89.
    89 A institucionalidade criadaem Bretton Woods (1944) Foram criadas duas instituições financeiras internacionais muito importantes, dentre as quais estão o FMI e o Banco Mundial ou BIRD. O GATT também é mencionado, porque foi a solução encontrada diante da tentativa frustrada do Congresso norte-americano em criar uma Organização Internacional do Comércio. Fundo monetário internacional O Fundo Monetário Internacional foi criado com os objetivos de: a) evitar possíveis instabilidades cambiais e garantir a estabilidade financeira, eliminando práticas discriminatórias e restritivas aos pagamentos multilaterais. A estabilidade financeira interna e o combate à inflação nos países membros é uma de suas metas; b) socorrer os países a ele associados quando da ocorrência de desequilíbrios transitórios nos seus balanços de pagamentos. Quando esses desequilíbrios ocorressem, o FMI poderia financiá-los com os empréstimos compensatórios. Seus ativos, que eram emprestados, constituíam-se inicialmente de reservas em ouro e em moedas nacionais dos países membros. Posteriormente, criou-se um novo ativo de reserva internacional, os Direitos Especiais de Saque (DES). O FMI tem sede em Washington, Estados Unidos. Seu capital é composto pelas quotas constituídas pelos países associados, integralizadas em ativos de reservas (Direitos Especiais de Saque) e em moeda nacional do país associado. Essa quota-parte é fixada em função do peso econômico do estado, tendo em vista seu desenvolvimento industrial e sua participação no campo financeiro internacional. Maiores quotistas: Estados Unidos, Japão, Alemanha, Grã- Bretanha e França. O FMI não concede empréstimos. O país, para utilizar os recursos do FMI tem direito de saque, isto é, a compra de divisas estrangeiras em troca de ouro ou de sua própria moeda nacional, com o compromisso de recomprar a sua moeda em ouro ou em divisas conversíveis. Ocorrendo desequilíbrio no BP de um país associado ele recorrerá ao FMI, que estabelecerá um programa de ajuste, que consistirá em restabelecer a viabilidade do BP, eliminando ou reduzindo as causas que motivaram o desequilíbrio. O crédito obtido pode ser em moedas estrangeiras ou em Direitos Especiais de Saque (DES). Banco Mundial ou BIRD O Banco Mundial ou BIRD - Banco Internacional de Reconstrução e Desenvolvimento foi criado com o objetivo de auxiliar a reconstrução dos países europeus devastados pela guerra. Na prática, contudo, esse papel ficou a cargo do chamado Plano Marshall, e o Banco passou a lidar com a promoção do desenvolvimento dos países subdesenvolvidos. O Banco tem seu capital subscrito pelos países na proporção da sua importância econômica. A partir desse capital, o Banco empresta com taxas reduzidas de juros para países menos desenvolvidos, com o intuito de desenvolver projetos economicamente viáveis e relevantes para o desenvolvimento desses países (especialmente projetos de infra-estrutura), mas que não obtêm financiamento no setor privado. Além disso, o Banco também funciona como avalista de empréstimos efetuados por capitais particulares para esses projetos. A maneira como o Banco opera na maior parte dos programas é levantando recursos junto ao mercado financeiro a taxas preferenciais e emprestando aos países a essas taxas, acrescidas de uma margem para cobrir custos operacionais: desse modo, o Banco provê crédito em condições preferenciais a países que dificilmente teriam acesso a essas condições por meio dos mecanismos de mercado.
  • 90.
    90 GATT Alguns anos depoisda Conferência de Bretton Woods, foi criado o GATT - Acordo Geral de Tarifas e Comércio, cujo objetivo básico é a redução das restrições ao comércio internacional e a liberalização do comércio multilateral. Através do GATT, procurava-se estruturar um conjunto de regras e instituições que regulassem o comércio internacional e encaminhassem a resolução de conflitos entre os países. O GATT estabelece como princípios básicos: a redução das barreiras comerciais, a não-discriminação comercial entre os países, a compensação aos países prejudicados por aumentos nas tarifas alfandegárias e a arbitragem dos conflitos comerciais. Atuou especialmente através de sucessivas rodadas de negociações entre os países envolvidos no comércio internacional e conseguiu, no pós-guerra, reduzir as barreiras impostas a esse comércio através de impostos alfandegários e cotas de importação.
  • 91.
    91 CAPÍTULO 7 –NOÇÕES DE MICROECONOMIA O que veremos: Princípios Básicos Mercado: Oferta e Demanda Conceito de Elasticidade Estrutura de Mercado Princípios Básicos Escassez O que Quanto Como Para quem Escolha Produzir Economia (Ciência Social) Como Fazer? - Teorias/Modelos - Método e Economia Positiva - Bens produzir - Diferentes técnicas - Escassez - Custos - Análise Marginal 1. ESCASSEZ Em economia tudo se resume a uma restrição física – a lei da escassez, isto é, produzir o máximo de bens e serviços com os recursos disponíveis de cada sociedade. O conceito de escassez econômica deve ser entendido como a situação gerada pela razão de produzir bens com recursos limitados, a fim de satisfazer as ilimitadas necessidades humanas. Porém, somente existirá escassez se houver um demanda para a aquisição de bens. Por que os bens são procurados. Um bem é demandado porque ele é útil. Daí surgem os conceitos: - Utilidade: a capacidade que um bem tem de satisfazer uma necessidade humana. - Bem: tudo aquilo capaz de atender uma necessidade humana. - Necessidade humana: qualquer manifestação de desejo que envolva a escolha de um bem econômico capaz de contribuir para a sobrevivência ou para a realização social da pessoa. A análise da escassez de recursos e das ilimitadas necessidades humanas conduz à conclusão que a economia é uma ciência ligada a problemas de escolhas.
  • 92.
    92 Pessoas desejam maisdo que pode ser satisfeito com recursos disponíveis. Escolha Trocas Compensatórias: satisfazer mais de uma necessidade significa satisfazer menos de outra. Custo: valor de uso que as pessoas desistiram de dar ao bem escasso é o custo de oportunidade. 2. COMO MEDIR O CUSTO DE OPORTUNIDADE Intuitivamente: O proprietário de uma empresa que contratar gerentes. Cada gerente só tem tempo para realizar uma tarefa. A tarefa A = $ 100, a tarefa B = $ 75 e a tarefa C = $ 50. A empresa contrata dois gerentes e cada um deles executa uma tarefa. Qual será o custo de oportunidade da tarefa B? Suponhamos uma economia em que haja certo número de pessoas, certa técnica de produção, certo número de fábricas e instrumentos de produção e um conjunto de recursos naturais. Considerem todos essas dados constantes. Ao decidir “o que” e “como” produzir, o sistema econômico terá decidido como alocar ou distribuir os recursos disponíveis entre as milhares de diferentes linhas de produção possíveis.Para simplificar nossa análise, supomos que apenas dois bens deverão ser produzidos: camisas e carros. Haverá sempre uma quantidade máxima de carros (camisas) produzidas anualmente, quando todos os fatores de produção forem destinados a sua produção e nada for destinado à produção de camisas (carros). A quantidade exata de cada bem depende da quantidade e da qualidade dos recursos produtivos existentes na economia e do nível tecnológico com que sejam combinados. Fora das quantidades máximas, existem as combinações intermediárias entre os dois bens. Tabela 1 – Mostra as possibilidades de produção Bens Quantidade máxima carros Possibilidades intermediárias Quantidade máxima camisas A B C D E F Carros 150 140 120 90 70 0 Camisas 0 10 20 30 40 50 Curva de possibilidades de produção: combinações máximas possíveis de produção de carros e camisas, com o pleno emprego dos recursos disponíveis.
  • 93.
    93 Figura - Curvade Possibilidades de Produção – CPP (Transformação) camisas CPP F À medida que se passa do ponto A para B e assim por diante, até F, está ocorrendo a transformação de carros em camisas. Essa transformação não é física, significa apenas que estão sendo transferidos recursos da produção de carros para a produção de camisas. A curva de possibilidade de produção representa um outro fato: uma economia no pleno emprego precisa sempre, ao produzir um bem, desistir de produzir um tanto do outro bem. No exemplo acima: a fabricação somente de carros - A – estaria sacrificando toda a de camisas. O custo de oportunidade corresponde ao sacrifício do que se deixou de produzir; o custo do que não foi escolhido e não o ganho do que foi escolhido. Quando um bem é escasso, decidir pelo seu uso de uma forma significa desistir de usá-lo de outra. O valor de uso que as pessoas desistiram de dar ao bem escasso é o custo de oportunidade. O custo de oportunidade também pode ser definido como o valor do melhor uso alternativo desconsiderado. Custo de oportunidade de passar da alternativa B para C, para produzir-se mais 10 milhões de camisas = 20 mil carros } Ou então: Custo de oportunidade de passar da alternativa C para B, para produzir-se mais 20 mil carros = 10 milhões de camisas } As condições para a existência desse custo são os recursos limitados e o pleno emprego de recursos. Mas, o que ocorre quando existir desemprego geral de fatores? A razão da curva de possibilidade de produção (CPP) ser decrescente deve-se ao fato de os recursos disponíveis serem limitados. O formato da curva mostra que decresce a taxas crescentes; isso mostra que a substituição entre a quantidade dos dois bens se torna cada vez mais difícil. OU SEJA, à medida que se está consumindo (produzindo) pouco de um bem, o sacrifício de consumir (produzir) menos é ainda muito grande. Por exemplo, passando de B para C, ganham-se 10 milhões de camisas e sacrificam-se 20 mil carros. Ao passar de D para E, ganham-se 10 milhões de camisas, porém, sacrificam-se 40 mil carros. Ou seja, acréscimos C A E D B carros 0
  • 94.
    94 iguais na produçãode camisas (10 milhões) levam a queda cada vez maior na produção de carros. Esse fenômeno dos custos crescentes surge à medida que se transferem recursos adequados e eficientes de uma atividade para outra, em que eles se apresentam ineficientes e inadequados. Aqui opera a chamada lei dos rendimentos decrescentes. Assim, se insistir somente na produção de camisas, será necessário recorrer aos soldadores de chapas de aço para passarem a pregar mangas de camisas. A CPP é côncava em relação à origem em virtude da chamada Lei dos custos crescentes: para atrair trabalhadores que estão empregados na produção de camisas e deslocá-los para a de carros, deverão ser oferecidos salários maiores, e vice-versa. O que mais pode ser visto na CPP? - Eficiência * A * B *C Bens de I Bens de C A= capacidade ociosa C = nível impossível de produção B = situação ideal Teste para determinar a eficiência: veja se para produzir mais de um bem a economia deve produzir menos de outro. Se a resposta for sim, então a economia está produzindo eficientemente e está sobre a sua curva de possibilidades de produção. - Crescimento Econômico A CPP pode sofrer mudanças que ocasionarão o seu deslocamento para fora ou para dentro. Aqui são destacados três principais fatores de deslocamento: 1. Variações nos fatores considerados constantes determinarão deslocamento para a direita. 2. Variações tecnológicas iguais para os processos de produção dos dois bens deslocarão a curva para a direita e paralelamente. 3. Se a variação tecnológica for maior para o processo de produção de um determinado produto, maior será o deslocamento em relação a esse eixo. Disso, pode-se constatar também, via a curva de possibilidades de produção, o impacto, por exemplo, de um crescimento econômico que deslocará a curva para cima e para a direita.Os fatores que causam o crescimento econômico: aumento do investimento, inovações, maior divisão do trabalho e aumento nos insumos. 3. ANÁLISE MARGINAL No que as pessoas se baseiam para alocar os diferentes recursos escassos de modo a obter o maior valor?
  • 95.
    95 Análise marginal: análisedos benefícios e custos da unidade marginal de um bem ou insumo. As pessoas desejam maximizar o máximo beneficio líquido (lucro). Beneficio liquido = beneficio total (BT) – custo total (CT) Exemplo: Consumir mais uma pizza. - Encontre o aumento no BT com uma unidade a mais consumida (BMg); - Encontre o aumento no CT com uma unidade a mais consumida (CMg); - Se BMg ≥ CMg = consome mais uma pizza. Beneficio liquido aumenta POIS, BMg = aumento BT CMg = aumento CT Δ BT = BMg - CMg Exemplo: Uma indústria moveleira está produz 30 jogos de cozinha a um custo de $ 30.000 e as vende por $ 40.000. Se produzir a 31º, sua venda total será de $34.000 e seu custo total será $ 32.500. Será que a indústria produzirá a 31º unidade? OBS. A análise marginal, assim como problemas de otimização são ferramentas utilizadas no estudo dos comportamentos de consumidores e de produtores. Os consumidores sempre buscam a maximização de sua satisfação (ou utilidade) ao consumir. Os produtores buscam maximizar seus lucros ou minimizar seus custos ao produzir. Os diferentes comportamentos de consumidores e produtores serão discutidos na disciplina Teoria Econômica. Questões – Conceitos Básicos 1. Explique como os problemas econômicos fundamentais – o que e quanto, como e para quem produzir – originam-se da escassez de recursos produtivos. 2. O que mostra a CPP? 3. Defina custo de oportunidade. O que são custos de oportunidade crescentes? 4. O problema fundamental com o qual a Economia se preocupa é: ( ) a pobreza ( ) o controle dos bens produzidos ( ) a escassez ( ) a taxação daqueles que recebem toda e qualquer espécie de renda ( ) a estrutura de mercado de uma economia 5. Em um sistema de livre iniciativa privada, o sistema de preços restabelece a posição de equilíbrio: ( ) por meio da concorrência entre compradores, quando houver excesso de oferta. ( ) por meio da concorrência entre vendedores, quando houver excesso de demanda. ( ) por pressões para baixo e para cima nos preços, tais que acabem, respectivamente, com o excesso de demanda e com o excesso de oferta. ( ) por meio de pressões sobre os preços que aumentam a quantidade demandada e diminuem a quantidade ofertada, quando há excesso de oferta, e que aumentam a quantidade ofertada e diminuem a demandada, quando há excesso de demanda. ( ) todas as alternativas anteriores são falsas.
  • 96.
    96 6. Dada acurva de possibilidades de produção, aponte a alternativa errada: A E * C *D *B 57 59 15 10 0 ( ) a economia não pode atingir B, com os recursos de que dispõe. ( ) o custo de oportunidade de passar de C para D é zero. ( ) o custo de oportunidade de aumentar a produção de X em 5 unidades, a partir do ponto E, é igual a 2 unidades de Y. ( ) nos pontos C e D, a economia apresenta recursos produtivos desempregados. ( ) somente as três primeiras alternativas estão corretas. 7. A Curva de Possibilidades de Produção, quando construída para dois bens, mostra: ( ) os desejos das pessoas perante a produção total desses dois bens. ( ) a quantidade total produzida desses dois bens em função do emprego total da mão-de-obra, ( ) a quantidade disponível desses dois bens em função das necessidades das pessoas dessa sociedade. ( ) quanto se pode produzir dos bens com as quantidades de trabalho, capital e terra existentes e com determinada tecnologia. ( ) a impossibilidade de atender às necessidades dessa sociedade, visto que os recursos são escassos. 8. O que fará com que a CPP se desloque para cima e para a direita? Comente. 9. Se o custo marginal de uma ação excede seu beneficio marginal, por que o beneficio liquido cairá? Questões Aplicadas: 10. A IBM está produzindo 50 laptps a um custo de $50.000 e os está vendendo a $60.000. Se ela produzir uma 51a unidade, sua venda total será igual a $62.000, e seu custo total será de $51.500. Será que ela deve produzir a 51a unidade? Explique. 11. Se uma firma está sujeita aos custos e benefícios mostrados abaixo, quantas plantas deveria construir? Comente. Plantas Receita em $ (RT) Custo total em $ (CT) 1 10.000.000 5.000.000 2 18.000.000 12.000.000 3 24.000.000 20.000.000 12. Em uma ilha, um trabalhador pode produzir em uma hora um tapete ou duas cestas. a) Qual o custo de oportunidade de um tapete? b) Suponha que o trabalhador torne-se duas vezes mais eficiente, produzindo em uma hora dois tapetes ou duas cestas. Como mudou o custo de oportunidade de um tapete? 13. A Empresa Justus Ltda treinou o administrador A por um custo de $ 40.000, e o administrador A vale $ 80.000 para a Empresa. Mais tarde a Empresa tem a oportunidade de contratar o administrador B. Esse administrador B custaria $ 40.000 para ser treinado, mas valeria $ 100.000. Porém, para contratar o administrador B a Empresa deve demitir o funcionário A. Será que a Empresa deve contratar o administrador B?
  • 97.
    97 MERCADO: OFERTA EDEMANDA Mercado é o encontro entre vendedores e compradores. Um mercado pode estar em qualquer lugar, na esquina de uma rua, no outro lado do mundo, ou bem perto como o telefone ou os classificados do jornal. Não precisa ser necessariamente um lugar físico. Nele estão presentes os fundamentos da procura e da oferta, que representam os interesses de consumidores e produtores (ou vendedores). Procura, oferta, elasticidade e as diferentes formas de organização dos mercados serão objeto de abordagem nesta Unidade. 1. PROCURA (OU DEMANDA) A procura, também denominada demanda, é entendida como a quantidade de um bem ou serviço que uma pessoa deseja e está apta a comprar a determinado preço em dado intervalo de tempo, tudo o mais permanecendo inalterado (ceteris paribus). Depreende-se, daí, que a cada preço corresponde uma determinada quantidade demandada. Essa relação pode ser representada pela escala abaixo, considerada a procura por crédito: Escala de procura ALTERNATIVAS TAXA DE JUROS REAIS (preço do dinheiro) VALORES DEMANDADOS (unidades monetárias) A 3% a.a 100 B 6% a.a 80 C 9% a.a 60 D 12% a.a 40 E 15% a.a 20 Outra forma de expressar essas diversas alternativas seria através da curva de procura ou de demanda (D). Na Figura a seguir, o eixo horizontal mostra a quantidade procurada (Q) de empréstimo por unidade de tempo. O eixo vertical representa o preço (P), taxa de juros paga pelo cliente. A procura é dada pela curva D, que se inclina de cima para baixo, da esquerda para a direita, mostrando que a quantidade demandada varia inversamente ao preço. Exemplo de procura ou demanda por crédito: P À medida que a taxa de juros aumenta (preço do dinheiro), diminui a quantidade de empréstimos que os clientes se dispõem a tomar. Essa é a lei da procura: as quantidades 15% P 15% Curva de Procura 9% 3% 60 20 60 100 Q
  • 98.
    98 demandadas variam inversamenteaos preços. Ou seja, o consumidor desejará adquirir mais bens ou serviços à medida em que o preço diminua, uma vez que seu objetivo é alcançar a máxima satisfação possível de suas necessidades a partir de uma renda limitada. Por outro lado, se o preço do bem se eleva, a tendência é que o consumidor reduza a quantidade demandada. 2. OFERTA A oferta é definida como a quantidade (Q) de bem ou serviço que um vendedor ou produtor está disposto a oferecer a cada preço (P) e em determinado período de tempo, ceteris paribus. Quanto mais alto é o preço de mercado, maiores quantidades os vendedores estarão dispostos a oferecer. Quanto mais baixo é o preço, menores quantidades os vendedores estarão dispostos a oferecer. É a lei da oferta: as quantidades ofertadas variam diretamente com os preços. As quantidades ofertadas a cada preço podem ser representadas por uma escala de oferta: Escala de Oferta ALTERNATIVAS TAXA DE JUROS REAIS (preço do dinheiro) VALORES OFERTADOS (unidades monetárias) A 15% a.a 100 B 12% a.a 80 C 9% a.a 60 D 6% a.a 40 E 3% a.a 20 A curva de oferta (S) é a representação gráfica da escala de oferta. Uma curva de oferta inclina-se para cima, da esquerda para a direita, refletindo o fato de que a quantidade ofertada de um dado produto varia diretamente com seu preço. Exemplo de oferta de crédito: 9% 3% 20 Q 100 Curva de Oferta P 15% 60
  • 99.
    99 Nesse exemplo, àmedida que a taxa de juros aumenta, os bancos se dispõem a oferecer maior volume de crédito. 3. OUTROS FATORES QUE INFLUENCIAM AS CURVAS DE DEMANDA E OFERTA O termo ceteris paribus, empregado na definição da procura e da oferta, significa que a quantidade demandada ou ofertada varia apenas em função de alterações de preço. Na prática, entretanto, existem inúmeras outras causas que podem influenciar as quantidades demandadas ou ofertadas. Sob a ótica da demanda, alterações no gosto ou preferência dos consumidores, na renda da população, nos preços de outros bens e nas expectativas sobre o futuro podem influenciar significativamente as quantidades demandadas pela sociedade. Mantendo os demais fatores constantes: - aumento no consumo de sucos naturais faz com que diminua a quantidade demandada de refrigerantes; - elevação na renda de uma comunidade determinará maior demanda por bens de consumo duráveis; - elevação de taxa de juros pelos concorrentes aumentará a demanda por crédito em um banco. Se a análise for sob o enfoque da oferta, diversas causas, além do preço, podem influenciar as quantidades ofertadas. Aperfeiçoamento das técnicas produtivas, redução dos custos de produção, condições climáticas favoráveis ou concessão de subsídios ao produto, certamente aumentarão as quantidades ofertadas, mesmo mantendo-se estável o preço. Por outro lado, fatores como condições climáticas desfavoráveis ou aumento dos impostos sobre o produto provocarão diminuição nas quantidades ofertadas. 4. PREÇO E QUANTIDADE DE EQUILÍBRIO O preço e a quantidade de equilíbrio de mercado são determinados pela interação das curvas de demanda e oferta, onde os interesses de demandantes e ofertantes são coincidentes, conforme mostra a Figura abaixo. Preços Quantidade 9% 6% 3% 15% 12% D D S S 20 40 60 80 100 E Qe Pe
  • 100.
    100 No exemplo apresentado,o ponto E mostra onde os interesses se equivalem, com taxa de juros 9% a.a. (preço de equilíbrio) e a quantidade de crédito da ordem de 60 UM (quantidade de equilíbrio). 4.1. Deslocamentos ao longo de uma mesma curva Deslocamentos ao longo de uma curva de demanda ou de oferta ocorrem devido às variações de preços, ceteris paribus. Curva de Demanda P Uma variação no preço altera a quantidade demandada. No gráfico acima, o preço aumentou de P0 para P1 e em conseqüência a quantidade demandada caiu de Q0 para Q1. O movimento inverso é possível: se o preço caísse de P1 para P0, a quantidade demandada aumentaria de Q1 para Q0 . Curva de Oferta P0 P P Q Q Q0 Movimento P P P0 P0 P P P0 P P0 P Q0 Q Q P P0
  • 101.
    101 Uma variação sóno preço de P0 para P1, aumenta a quantidade ofertada de Q0 para Q1. O inverso aqui também é possível: se o preço diminuísse de P1 para P0 , a quantidade ofertada do produto seria reduzida de Q1 para Q0 . 4.2. Deslocamento das curvas de demanda e de oferta Deslocamentos das curvas de demanda por um determinado bem ou serviço são provocados por variações de gosto ou preferência, de preços de outros bens (substitutos ou complementares) e da renda do consumidor. Isso quer dizer que, ao mesmo preço, os consumidores desejam comprar mais/menos quantidades de um determinado produto. A curva de demanda se desloca paralelamente para direita ou para esquerda, refletindo as alterações ocorridas. Curvas de Demanda O deslocamento das curvas de oferta para a direita ou para a esquerda é devido a variações na tributação, nos custos, na produtividade, na tecnologia de produção, etc. Curvas de Oferta Aumento da Procura Redução da Procura Redução da Oferta Aumento da Oferta
  • 102.
    102 4.3. Deslocamento dademanda e variações de preço Mudanças na curva de demanda, ceteris paribus, alterarão a quantidade e o preço de equilíbrio. Maior Demanda ΔP ΔQ Q0 Preços Quantidade Q1 D D1 S S D1 D P1 P0 P0 = Preço de equilíbrio Q0 = Quantidade de equilíbrio P1 = Novo preço de equilíbrio Q1 = Nova quantidade de equilíbrio Aumentando a demanda, não havendo quantidade suficiente de bens, a curto prazo, para atender a essa demanda, compradores insatisfeitos estarão dispostos a oferecer maior preço para conseguirem o produto. 4.4. Deslocamento da oferta e variações de preço Mudanças na curva de oferta, permanecendo inalterada a curva de demanda, alterarão a quantidade e o preço de equilíbrio. Maior oferta Δ ΔQ Q0 Preços Quantidade Q1 P0 P1 D S S P D S1 S1 P0 = Preço de equilíbrio Q0 = Quantidade de equilíbrio P1 = Novo preço de equilíbrio Q1 = Nova quantidade de equilíbrio Efeito do deslocamento da Demanda sobre o equilíbrio de mercado Efeito do deslocamento da Oferta sobre o equilíbrio de mercado Aumento de oferta significa aumento da quantidade de produtos à disposição dos consumidores. Se não houver alteração na demanda, a concorrência entre os vendedores empurrará os preços para baixo e, em conseqüência, a quantidade transacionada aumentará. 5. INTERVENÇÕES DE MERCADO - Pisos de Preço: governo proíbe que o preço caia abaixo e certo valor. Exemplo: piso salarial - Tetos de Preço: governo proíbe que o preço ultrapasse um valor máximo. Exemplo: teto para a gasolina.
  • 103.
    103 Consequências das Intervenções:racionamento não liderado por preços, mudanças na qualidade e mercados negros. Questões Aplicadas: 1. Suponha que uma lei de controle de aluguéis force os aluguéis abaixo do seu preço de mercado. Como os proprietários compensam s efeitos das leis de controle de aluguéis em seus ganhos? Exemplifique. 2. Ao longo de um período de 5 anos, o preço dos aparelhos de TV aumentou 5%, e o preço de todos os outros bens aumentou 12%. Durante o mesmo período, mais TVs foram vendidas. Isso apoia ou contradiz a lei da demanda? Comente. 3. O preço de casas é tão alto que há uma falta de casas. Nem todos os que desejam comprar uma casa poderão comprar uma. Essa afirmação está correta? Explique. 6. O CONCEITO DE ELASTICIDADE A noção de elasticidade é de fundamental importância na compreensão e análise dos mercados de bens e serviços. Considerando o equilíbrio de mercado, ela mede o impacto sobre a quantidade decorrente de alterações no preço (elasticidade-preço) do próprio bem e na renda do consumidor (elasticidade-renda), por exemplo. Nesse sentido, foi visto que, a um preço mais elevado, correspondia uma redução da quantidade demandada e, por outro lado, um aumento da quantidade ofertada. Qual a intensidade desses efeitos? Eles seriam idênticos, ou diferenciados de um produto para outro? Como medir a eleasticidade? Elasticidade-preço da procura A elasticidade-preço da procura reflete a sensibilidade da quantidade procurada por dado produto a uma alteração no preço desse produto. A forma correta de se medir essa sensibilidade é através da relação entre a variação percentual na quantidade e a variação percentual no preço. Se a quantidade procurada variar mais que proporcionalmente à alteração nos preços, a procura do produto é considerada elástica. É o que ocorre se, por exemplo, o preço de um produto subir 10% e a quantidade demandada reduzir-se em 20%, ou o preço subir 6% e a quantidade demandada reduzir-se em 10%. Caso as variações de quantidade sejam proporcionalmente menores que as variações de preço, a procura é dita inelástica. Quando as variações forem percentualmente iguais, a procura do produto tem eleasticidade unitária. Existem certos fatores que explicam ou influenciam o valor da elasticidade-preço de demanda. Os elementos apresentados a seguir devem ser entendidos como alguns subsídios ao entendimento do porquê da demanda de certos produtos serem mais elásticas que a de outros: a) existência de produtos substitutos — é de se esperar que, quanto mais perfeitos forem os substitutos de um produto, maior a tendência de esse produto ter demanda elástica; b) peso do produto no orçamento — se for pouco substituível, quanto menor o peso no orçamento, menor deverá ser sua elasticidade-preço; c) essenciabilidade do produto — quanto mais essencial for o produto, menor deverá ser a elasticiade-preço.
  • 104.
    104 Nesse sentido, salé exemplo clássico de produto com procura inelástica e viagem de turismo é um bem de demanda elástica. Elasticidade-renda da procura A elasticidade-renda da procura mede a variação percentual na quantidade demandada de um produto decorrente da variação percentual na renda dos consumidores. Se o aumento na renda implica aumento na quantidade demandada, a elasticidade- renda é positiva e o produto é classificado como bem normal. Exemplo: aparelhos eletrodomésticos. Caso o aumento na renda implique queda na quantidade demandada, a elasticidade-renda é negativa e o produto é classificado como bem inferior. Exemplo: farinha de mandioca. Elasticidade-preço da oferta Análise similar é válida para a curva de oferta, em relação a mudanças de preços. Porém, as variações nos preços e nas quantidades são na mesma direção. Assim, se o preço de um bem aumentar 10% e a quantidade crescer 20%, a oferta será elástica. Se a resposta da quantidade for de 5%, a oferta desse bem será inelástica. Se a magnitude de variação na quantidade for de 10%, a oferta apresenta elasticidade unitária. A sensibilidade da oferta de produtos a variações nos preços depende de fatores como percentual de utilização da capacidade instalada, disponibilidade de insumos e de mão-de-obra e tempo de ajuste na produção. 7. ESTRUTURA DE MERCADO O comportamento de ofertantes e demandantes no mercado não é uniforme. Em decorrência da própria dinâmica da economia capitalista, o poder dos diferentes agentes econômicos é também diferenciado. Veremos a seguir as características básicas dos principais tipos de mercado. Concorrência perfeita: - grande número de consumidores e ofertantes, tornando o mercado pulverizado de tal forma que nenhum comprador ou vendedor tenha condições de influenciar os preços ou o comportamento dos demais agentes; - perfeito conhecimento do mercado, a começar pelo preço, por parte dos que o integram; - perfeita mobilidade de recursos; - ausência de entraves ao ingresso de novas empresas; - homogeneidade de produtos. Exemplos: feira livre, comércio varejista em geral. Concorrência monopolística: - grande número de empresas; - fracas barreiras quanto ao ingresso e saída do mercado; - pouca diferenciação dos produtos. Cada concorrente estabelece um produto único e ligeiramente diferenciado pela marca, embalagem, publicidade. A diferença é subjetiva. Exemplos: calças jeans, pizzarias, franquias, etc. Oligopólio: - pequeno número de empresas controla a quase totalidade do mercado; - forte bloqueio à entrada de concorrentes; - concorrência pela diferenciação de produtos; - tendência à concentração de capitais através de fusões; - tendência à formação de cartéis e à rigidez de preços.
  • 105.
    105 Exemplos: indústria automobilística,de vidros, cimento, aço, pneumáticos, química, petroquímica etc. Monopólio: - existência de uma única empresa produtora de bens e serviços para os quais, no curto prazo, não existem substitutos próximos; - barreiras legais, tecnológicas e econômicas ao ingresso de concorrentes no mercado; - dimensões do mercado estabelecidas pela empresa via determinação prévia do volume de produção e dos preços desejáveis; - o lucro total da empresa é máximo para cada nível de produção e preço por ela estabelecido. Exemplo: correios. Monopsônio: - uma única empresa compradora de determinado produto; - preço determinado pelo comprador. Exemplo: setor público na compra de produtos específicos. Oligopsônio: - poucas empresas compradoras; - preço do produto determinado pelos demandantes; - grande dificuldade de entrada no mercado para novos compradores. Exemplo: indústria automobilística, fábricas de cigarros. Estruturas de mercado - quadro síntese Tipos de Mercado N° Vendedores Nº Com- pradores Dificuldade de Entrada no Mercado Grau de Diferenciação do Produto Quem Determina o Preço Exemplos Concorrência Perfeita Muitos Muitos Nenhuma Nenhum Mercado Feira Livre Concorrência Monopolística Muitos Muitos __ Subjetivo Vendedor, com Alguma Limitação Jeans franquias Oligopólio Poucos __ Grande Padronizado ou Diferenciado Vendedor Cimento, Cerveja, Automóveis Monopólio Um __ Total Não há substitutos Satisfatórios Vendedor Correios Monopsônio __ Um Total __ Comprador setor público na aquisição de produtos específicos Oligopsônio __ Poucos Grande Padronizado ou Diferenciado Comprador Agroindústrias
  • 106.
    106 O mercado tambémcria algumas imperfeições que impedem o que se poderia chamar de seu comportamento “natural”. Essas imperfeições estão relacionadas ao poder de mercado e formas de atingi-lo ou mantê-lo. É o caso do truste, dumping e cartel. O truste é o tipo de estrutura em que várias empresas, já detendo a maior parte do mercado, combinam-se ou fundem-se para assegurar esse controle, estabelecendo preços elevados que lhes garantam altas margens de lucro. O dumping se caracteriza pela venda de produtos a preços mais baixos que os custos, com a finalidade de eliminar concorrentes e conquistar fatias maiores de mercado. Cartel é um grupo de empresas independentes que formalizam um acordo para sua atuação coordenada, com vistas a interesses comuns. O tipo mais comum de cartel é o de empresas que produzem artigos semelhantes, de forma a constituir um monopólio de mercado. Referência Bibliográfica ABREU, Marcelo de Paiva (1990). A Ordem do Progresso. São Paulo: Campus. BAER, Werner (2002). A Economia Brasileira. São Paulo: Nobel. Boletim do Banco Central do Brasil - Relatório 2005. Parte IV – Finanças Públicas. (Disponível: http://www.bcb.gov.br). CARDOSO, Eliana (1996) Economia Brasileira ao Alcance de Todos, 17ª ed. Editora Brasiliense. Ministério do Planejamento, Orçamento e Gestão (http://www.planejamento.gov.br) PEREIRA, Luis Carlos Bresser (1994). A economia e a política do Plano Real. Revista de Economia Política, 14 (56): 129-149. PEREIRA, Luis Carlos Bresser (1996). A Inflação decifrada. Revista de Economia Política, 16(64): 20-35. PINHO, Diva Benevides & VASCONCELLOS, Marco Antônio Sandoval de (Org.). (2005) Manual de Economia, 5ª ed. São Paulo: Saraiva. ROSSETTI, José Paschoal (2003). Introdução à Economia, 20ª ed. São Paulo: Atlas. WESSELS, Walter (2003). Economia. 2ª ed. São Paulo: Saraiva.