Cleber Ataíde/UFPE/LeDoc
▪ Apresentar o percurso do surgimento da
Sociolinguística
▪ O lugar do conflito:as contribuições de Antoine
Meillet
▪ As contribuições marxista para a percepção
social sobre a língua
▪ A sociolinguística que é linguística: a ideia
única do fazer científico
O estudo da linguagem foi
totalmente desenvolvido na
Índia e na Grécia. Em ambos,
encontramos os estudos
centrados no estatu do “certo
e errado”, “filosófico” e
“filológico”.
Na fase filológica, havia uma
predisposição dos estudos
ligados aos pensamentos
históricos e culturais das
línguas, além de comentar
textos antigos, estudar
costumes, as instituições e a
história literária de um povo.
- O estudo dos vários dialetos
falados do Médio Hindu na
Índia Antiga ao lado do
sânscrito possibilitou um vasto
conhecimento sobre as
mudanças na.
Até
séc.
XVIII Em reação a fase naturalista
proposta principalmente por
Schleicher (1870), neogramáticos
propõem os estudos das língua a
partir do culturalismo linguístico.
princípio de base biológica da
linguística: as línguas nascem,
crescem e morrem.
A base física da linguística: as leis
linguísticas se aproximam das leis
físicas, leis fonéticas e analogia
como princípio das mudanças.
As línguas são instrumentos
culturais condicionados por
fatores sociais, históricos,
geográficos, psicológicos e, por
isso, de previsibilidade relativa e
comportamento inconstante.
- Schuchardt (1890)
- L’ Abbé Rousselot (1891)
O termo sociolinguística
fixou-se em 1964, com
Willian Labov, que
formulou um modelo de
descrição e interpretação
do fenômeno linguístico
no contexto social de
comunidades urbanas –
conhecido como
Sociolinguística
Variacionista ou Teoria da
Variação.
Mas...
- Antoine Meillet (1912)
- Nicolai Marr (1926)
- Mikhail Bakthtin [Valentin
Volochinov] (1929)
- Marcel Cohen (1950)
- Basil Bernstein (1975)
- Willian Bright (1966)
Nasce com um caráter
interdisciplinar por
abordar não a língua
como fenômeno social.
Surge a relação da
sociolinguística com
outras disciplinas ,
fundando novos modelos
teóricos-metodológicos:
- Sociolinguística
Interacional
- Sociolinguística
Educacional
- Sociolinguística Histórica
- Sociolinguística Cognitiva
- Sociolinguística Musical
Séc.
XIX
Séc.
XX
Séc.
XXI
▪ Apesar da afirmação de que a língua é “a parte social da linguagem”
ou que a língua “´é uma instituição social”, o livro insiste sobre tudo
no fato de que a língua considerada em por si mesma é o único e
verdeiro objeto da linguística.
▪ O ponto de partida do estruturalismo e o gerativismo em linguística
(Bloomfield, Hjelmslev e Chomsky).
língua
Suassure (1916)
Ponto de partida
para a constituição
do objeto da
Linguística
Parole
[atos
de fala]
A língua é
em si
mesma
▪ Publicação do texto: Como as palavras mudam de sentido (1912*)
baseado no sociólogo Émile Durheim:
▪ as língua tendem a coincidir com os dos grupos sociais;
▪ a linguagem é um fato social;
▪ as línguas existem independentemente de cada um dos indivíduos, e
é exterior.
língua
Meillet (1912)
As língua não
existem sem as
pessoas que as
fala, e a história de
uma língua é a
história de seus
falantes
Atos de
fala
Se a língua é
um fato social, a
línguística
então só pode
ser uma ciência
social.
▪ Não se pode privar a língua da realidade; A variação é a representação
das condições externas de que a língua depende.
▪ Para Meillet, é preciso associar as condições externas e externas e
abordar a língua numa perspectiva em que é possível explicar a
estrutura pela história.
língua
Meillet (1912)
A língua não
existem sem as
pessoas que as
fala, e a história de
uma língua é a
história de seus
falantes
Atos de
fala
Se a língua é
um fato social, a
línguística
então só pode
ser uma ciência
social.
▪ A língua como uma instituição social da linguagem deve ser um
princípio geral.
▪ No entanto, na história da linguística moderna, os linguísticas deixaram
de seguir esse princípio e tomam a língua sistemática.
▪ A teoria linguística: a língua é para ele, ao mesmo tempo, um fato
social e um sistema que tudo contém.
língua
Meillet (1912)
A língua não
existem sem as
pessoas que as
fala, e a história de
uma língua é a
história de seus
falantes
Atos de
fala
Se a língua é
um fato social, a
línguística
então só pode
ser uma ciência
social.
▪ Metodologia: perceber a mudança no léxico a partir da compreensão das mudanças sociais.
▪ O desenvolvimento e a criação de novas palavras estão, necessariamente, ligados à necessidade social da
comunidade ou de um determinado grupo. A criação de novos signos, bem como sua função, só é possível graças
às regras da produção que existem no sistema lexical e aos sentidos que são gerados pelos usuários.
▪ palavras spliters, que são pedaços de palavras que não tem o estatuo de morfema e que, após a extração de uma
palavra-modelo, passa a operar recorrentemente na língua, com um estatuto parecido com o de um morfema.
(Gonçalves, 2016).
▪ Ex. –tone, extraído de panetone e realizado em CHOCOTONE E SOVERTONE.
• Trata-se de um processo metonímico em que o –tone, que não tem status de morfema no português, passa a
representar o panetonoe com sorvete, e o chocolate, com chocolate.
• Coisas parecidas aparece com: CAIPI-
• CAIPIVODKA, CAIPIROSKA.
• CAJAROSKA, SIRIGUEROSKA.
▪ Na arena política, temos visto o surgimento de splinter “bolso-’’ para se referir a Jair Bolsonaro.
▪ BOLSONAZIS, BOLSOMINIONS, BOLSOFACISTAS, BOLSOMICO, BOLSOFÃ.
▪ Cabe destacar que, associadas à construção Bolso-X, tem sido vstas as formações Bozo-X, que parte de Bozonaro
(cruzamento com Bozzo e Bolsonaro).
▪ Nesse contexto, além da metonímia que toma a parte pelo todo, temos também a metáfora que equipara o
imaginário sobre o presidente eleito ao conhecimento sobre um personagem palhaço.
▪ Como dito anteriormente, a concepção social da língua não se constitui como uma
opção teórica no início do século XX para a investigação da Linguística como
ciência. Foi Antoine Meillet (1866-1936) o primeiro a criticar Saussure.
▪ Se a língua é um fato social, a linguística é uma ciência social, e a mudança social é
o único elemento variável ao qual se pode recorrer para dar conta da variação
linguística.
▪ Assim, no século XX, ao surgir uma Linguística que insiste essencialmente na
forma da língua, baseada nos princípios saussurianos, Millet lança luz para o
surgimento de uma Linguística que insistisse nas funções sociais da língua.
▪ Durante meio século, esses dois pontos de vistas sobre a língua vão se desenvolver
paralelamente.
Escolas
Estruturalistas
Escolas
Funcionalistas
Séc.
XX
▪ O termo sociolinguística fixou-se em 1964, com Willian Labov, que formulou um
modelo de descrição e interpretação do fenômeno linguístico no contexto social de
comunidades urbanas – conhecido como Sociolinguística Variacionista ou Teoria da
Variação.
▪ No entanto, muitos outros autores que escreveram antes de Labov (1966) levantaram
questões pertinentes que ajudam a refletir sobre esse fenômeno linguístico e a relação
entre língua e sociedade.
▪ Os primeiros investimentos nesse estudo tinham como objetivo saber como uma dada
língua se desdobrava em outras línguas, os fenômenos comuns às línguas no sentido
de se conhecer os motivos que faziam com que as línguas variassem. Assim, a
evolução e a mudança das línguas, nos termos dos estudos históricos, foram durante
muito tempo objeto de estudo dos historiadores das línguas.
Além de Meillet, outros estudiosos da linguagem também deram suas contribuições sobre a língua e o social.
Por exemplo, na antiga União Soviética, nasce uma abordagem socialista de corrente marxista sobrea a língua.
Nicolai Marr
(1864-1934)
Paul
Lafargue
Publicação de um estudo sobre
o vocabulário francês antes e
despois da Revolução,
defendendo a tese de que a
mudança da língua estaria
vinculado a fatos políticos.
Uma visão mecanicista sobre a
língua:
- A língua clássica caiu com a
monarquia feudal
- A língua romântica nascida no
parlamento só dura até a sua
derrotada.
Propôs a filosofia a práxis e questões de linguagem e fez surgir “a
nova teoria linguística”.
- A origem das línguas do mundo (gesto - sal, ber, yon roh – e o
princípio da recursividade).
- A língua é um instrumento de poder e é sempre marcada pela
divisão da sociedade em classes sociais.
- O advento mundial do socialismo deveria provocar o surgimento
de uma língua única em conformidade com a ideia de que as
línguas refletem a luta de classes. Língua única = socialismo
(esperanto)
- Refletir como a língua, uma superestrutura, foi colocada a serviço
da construção de um imaginário de nação com vista a formatar a
identidade do povo russo-soviético.
- Em declínio a partir de 1950. Stalin o contradiz ao afirmar que a
língua não é uma superestrutura e não tem caráter de classe.
Marcel
Cohen
(1884-1974)
Círculo de
Bakhtin
- Surge principalmente a partir da
crítica ao pensamento de Marr e a
sua nova teoria linguística.
- Publicação de Marxismo e filosofia
da linguagem (1926) e o fredudismo
(1927) a partir de uma visão crítica
sobre a falta de uma teoria da
linguagem de Freud e da visão
ideológica do signo linguístico de
Suassure.
- A noção de comunicação social de
Bakhtin. Para ele, a língua abrangia a
heterogeneidade concreta da fala, de
onde vem que a linguagem é uma
criação coletiva, parte de um diálogo
cumulativo entre o eu e o outro
-Responsável pelo surgimento das ideias
da sociolinguística moderna na França, em particular com
seu Pour une sociologie du langue (1956).
- Um olhar sociológico marxista. Os fenômenos linguísticos
só ocorrem dentro das variáveis dos acontecimentos sociais,
isto é, a linguagem é também uma área de interesse dos
estudos da sociologia.
-Publicação Linguagem e Linguística na Republica Popular da
China (1974) em que surgem temas sobre a reforma da
língua, ensino de língua estrangeiras, as línguas das
minorias, a lexicografia etc.
-Embora importante, a obra coletiva não permite lançar
respostas à crítica de que a sociolinguística não tem
verdadeiramente uma teoria e suas bases estão muito
atreladas ao dogmatismo do princípio das relações entre a
língua e sociedade.
Basil
Bernstein
(1924-2000)
- Elaboração da teoria dos códigos sociais e
educativos e suas implicações para a
reprodução social.
- Estudo etnográfico para explicar a causa do
fracasso escolar de alunos provenientes de
classes sociais minoritárias.
- O déficit genético ou ideologia do Dom –
defende como causa do fracasso escolar a
desigualdades naturais de aptidão e de
inteligência entre os indivíduos.
- A teoria do déficit cultural se relaciona aos
fatores ambientais, ao estímulo recebido pelo
indivíduo e à alimentação. De acordo com essa
teoria, as crianças oriundas de meios em que
as famílias sofriam as consequeências do
desemprego, da pobreza e da superpopulação
eram as que mais sofriam o risco de fracasso
escolar (Stubbs, 1980).
-A teoria da reprodução postula que a escola
reproduz as relações do sistema capitalista.
Nesse ponto de vista, a escola reproduz as
desigualdades estabelecidas pela sociedade. O
foco era analisar e que forma o capital cultural
estaria influenciando contextos particulares,
como, por exemplo, a escola.
-Bernstein defende a tese de que o aprendizado e
a socialização são marcados pela família em que
as crianças são criadas, que a estrutura social
determina, entre outras coisas, os
comportamentos linguísticos.
-Análise das produções linguísticas a partir de
dois códigos: o restrito (frases mais breves, sem
subordinação, vocabulário limitado e falantes
defasados em seu aprendizado e em sua visão
de mundo), e o elaborado, dominado pelas
crianças de classes favorecidas, que também
dominam o código restrito.
William
Labov
(1924...)
William
Bright
(1928-2006)
- Para Bright um sistema linguístico monolítico
realizado sem variações ou com variações fortuitas e
imotivadas, é incapaz de explicar toda uma gama de
associações da estrutura social.
- Uma das maiores tarefas da sociolinguística é
mostrar que a variação ou a diversidade não é livre,
mas que é correlata às diferenças sociais
sistemáticas.
- As dimensões: a identidade social do falante, a
identidade social do destinatário e o contexto.
- Bright afirmava que “a diversidade linguística” é
precisamente a matéria de que trata a
Sociolinguística. Segundo ele, as dimensões desse
estudo estão condicionadas a vários fatores sociais,
com os quais a diversidade linguística se encontra
relacionada nas identidades sociais do emissor e
receptor e na situação comunicativa.
-Dando prosseguimento aos estudos de Bright, Labov
passa a descrever a heterogeneidade linguística, pois
para ele, todo fato linguístico relaciona-se a um fato
social, e que a língua sofre implicações de ordem
fisiológica e psicológica.
- O objeto de estudo é a estrutura e a evolução da
linguagem no contexto social formado pela
comunidade linguística.
-Sublinha o papel decisivo dos fatores sociais na
explicação da variação linguística (diversidade
linguística) e relaciona fatores como idade, sexo,
ocupação, origem étnica e atitude ao comportamento
linguístico.
-Formulou um modelo de descrição e interpretação do
fenômeno linguístico no contexto social de
comunidades urbanas – conhecido como
Sociolinguística Variacionista ou Teoria da Variação.
Langue
Linguística Interna COMPETÊNCIA
Comunidade de fala
(Homogênea)
Parole
Linguística
Interna
DESEMPENHO
Comunidade de fala
(Heterogênea
ordenada)
Estudos
anteriores
Sociolinguística....
Linguística do séc. XX
Paradigmas
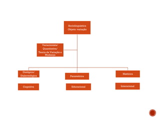
Sociolinguística
Objeto: variação
Diatópica/
Dialectológica Paramétrica
Histórica
Variacionista/
Quantitativa/
Teoria da Variação e
Mudança
Cognitiva Educacional Interacional
▪ Definição: Estudo da correlação entre
aspectos linguísticos, sociais e
estilísticos com uma determinada
variável.
▪ Ex: Imagine a variação [ojtu] ~ [otƒu]
▪ Fatores que condicionam:
▪ Estrutural: contexto fonológico
precedente (monotongação)
▪ Social: região em que vive (Nordeste
x Sul e Sudeste
▪ Estilístico: monitorado x casual
▪ Foco: heterogeneidade ordenada, sistematização do caos aparente que se reflete no
uso da língua.
▪ Variação: possibilidade de dizer a mesma coisa de diferentes formas, com o mesmo
valor de verdade.
▪ Ex.: para x pra x pa
▪ Mudança: redução de duas ou mais variável a uma única. É o processo de regulação
das variantes.
▪ A Dialetologia dá os primeiros passos no final do século XIX, consolidando-se nos princípios do
século XX com a publicação do Atlas linguistique de la France, de Jules Gilliéron e Edmond
Edmont (1902-1910).
▪ Ocupa da identificação e descrição dos diferentes usos de uma determinada língua,
considerando a distribuição diatópica, os aspectos socioculturais e a cronologia dos dados.
Como se dá a variação dialetal em diferentes regiões. Ex: tangerina x bergamota (isso interessa
ao dialetólogo). Tangerina x tangerina (interesse da sociolinguística.
▪ Identifica a variedade que uma língua apresenta no plano espacial, mostrando que,
diatopicamente, os usos podem representar diferenças regionais que assinalam uma área em
relação a outra ou identidades existentes entre elas, seja num mesmo domínio geopolítico.
▪ Exemplo: jacinta, ao Norte, e zigue-zigue, no Nordeste, para libélula, no território brasileiro (Atlas
linguístico do Brasil-ALiB, Carta L12);
▪ gomitar, lançar, provocar, vomitar, para vomitar, registradas, como tal, em duas áreas da
România, a Galícia (Espanha) e a Bahia (Brasil), como documentam o Atlas linguístico galego
(2005), Carta 153, e o Atlas linguístico de Sergipe, Cartas 90, 91 BA/SE (1963), mostrando
identidade de uso.
▪ Para dar cumprimento ao objetivo de detectar e descrever a variação, a Dialetologia recorre ao
seu método por excelência, a Geografia Linguística, ou, a Geolinguística (Coseriu, 1955).
▪ Essa técnica metodológica consiste em apresentar os dados linguísticos sob a forma de mapa
ou carta geográfica, distribuídos por pontos espacialmente identificados. Com essa
apresentação dos dados diatópicos, indica-se o que se usa em cada ponto pesquisado.
1952 1955 1934
▪ A concepção chomskyana de parâmetro foi a trave que possibilitou o diálogo com a
sociolinguística laboviana realizada pelos linguistas brasileiros (TARALLO; KATO,
2007).
TARALLO, Fernando; KATO, Mary. Harmonia trans-sistêmica: variação intra- e inter-
linguística. Campinas: Preedição, 1989.
▪ a Sociolinguística Paramétrica vale-se da variação dentro da língua para mostrar a
variação entre as línguas.
▪ Na prática, o modelo da Sociolinguística Paramétrica propõe uma reavaliação dos
estudos linguísticos de propriedades paramétricas que não levam em conta a
heterogeneidade dentro de uma língua, com o objetivo de realinhar as propriedades
paramétricas.
▪ Mudança na marcação do valor do
Parâmetro do Sujeito nulo (PSn) no PB.
▪ a hipótese principal: a inserção de duas
novas formas no nosso quadro
pronominal, em diferentes momentos,
você e a gente, provocaria uma redução
no paradigma flexional do PB, o que
levaria à perda do princípio funcional que
permite a omissão do pronome quando
identificado por flexão.
Ex.:- quando Ø1ps te vi pela primeira vez, Ø1ps
não sabia que Ø2pseras viúva e rica. Ø1psamei-te
por simpatia. (O noviço, Martins Pena, 1845).
- Se eu ficasse aqui eu ia querer ser a madrinha.
(No coração do Brasil, Miguel Falabella, 1992).
- você não entende meu coração porque você ‘tá
sempre olhando pro céu e procurando chuva. (No
coração do Brasil, Miguel Falabella, 1992)
▪ Mudança na marcação do valor do
Parâmetro do Sujeito nulo (PSn) no PB.
▪ a hipótese principal: a inserção de duas
novas formas no nosso quadro
pronominal, em diferentes momentos,
você e a gente, provocaria uma redução
no paradigma flexional do PB, o que
levaria à perda do princípio funcional que
permite a omissão do pronome quando
identificado por flexão.
Ex.:- quando Ø1ps te vi pela primeira vez, Ø1ps
não sabia que Ø2pseras viúva e rica. Ø1psamei-te
por simpatia. (O noviço, Martins Pena, 1845).
- Se eu ficasse aqui eu ia querer ser a madrinha.
(No coração do Brasil, Miguel Falabella, 1992).
- você não entende meu coração porque você ‘tá
sempre olhando pro céu e procurando chuva. (No
coração do Brasil, Miguel Falabella, 1992)
A grande precursora da Sociolinguística Histórica foi Suzanne Romaine (2009[1982]), ao
propor a união dos métodos de análise da Sociolinguística Variacionista com os da
Linguística Histórica para investigar fenômenos linguísticos no passado.
▪ Ao estudar os processos de variação do marcador relativo no Escocês Médio, Romaine
conseguiu demonstrar que é possível investigar processos de variação e mudança em
amostras de língua escrita por meio dos métodos de análise variacionista.
▪ Em linhas gerais, pode-se dizer que o procedimento de análise sociolinguística-histórica
segue as mesmas etapas de uma análise sociolinguística:
a) delimitação da variável dependente;
b) descrição das variáveis independentes linguísticas e/ou extralinguísticas (que poderiam,
por hipótese, estar influenciando a variável dependente);
c) coleta de dados;
d) transcrição e codificação dos dados coletados;
e) quantificação dos dados por meio de um programa de regra variável. Porém, é relevante
mencionar que, em decorrência da disponibilidade do registro escrito, o linguista sócio-
histórico pode se defrontar com algumas restrições no que diz respeito à análise quantitativa
dos dados.
Fonte: Gomes e Lopes (2014)
I. Supremacia de TU (92%) em fins do século XIX (1870-
1879);
II. Predomínio de VOCÊ entre 1880-1900;
III. Menor polaridade entre TU e VOCÊ em dois períodos da
primeira metade do século XX: década de 1900-1910 e
década de 1920-1929;
I. Generalização de VOCÊ a partir de 1930.
Corpus: 123 cartas particular (amigo, familiar ou amorosa)
Perfil dos escreventes: ilustres e não-ilustres com alto nível de escolaridade
Período: 1869-1969
Região: Recife e região metropolitana
Resultados: 343 (VOCÊ); 64(TU)
Ampliação do corpus: 123 - 213 cartas particulares (de amigo, de família e de amor)
Perfil dos escreventes: ilustres - não-ilustres com baixo/médio grau de escolaridade Período: 1869-1994
Região: Região Metropolitana (Recife/Goiana) e Sertão do Pajeú (Brejinho-Triunfo/Arcoverde)
▪ Redimensionar o olhar para as cartas de amor, a fim de apresentar um panorama quantitativo-
comparativo dos dados sobre a alternância das formas de tratamento TU~VOCÊ de duas regiões
distintas.
Fonte: Gomes e Lopes (2014) Fonte: Ataíde, Costa e Lima (2020)
Trajetória da variação TU~VOCÊ
Cartas de amor do Sertão
ANDRADE, M. L. C. V. O.; GOMES, V. S. Tradições discursivas: reflexões conceituais. In: CASTILHO, Ataliba T. de; ANDRADE, Maria Lúcia C. V. O.; GOMES, Valéria Severina (Coord.).
História do português brasileiro: Tradições discursivas do português brasileiro: Constituição e mudança dos gêneros discursivos. v.7. São Paulo: Contexto, 2018.
ATAÍDE, C. A. Aspectos sócio-históricos dos manuscritos e impressos pernambucanos. Palimpsesto - Revista do Programa de Pós-Graduação em Letras da UERJ, [S.l.], v. 17, n. 28,
p. 72-103, abr. 2019. ISSN 1809-3507. Disponível em: <https://www.e-publicacoes.uerj.br/index.php/palimpsesto/article/view/42148/29329>. Acesso em: 07 jul. 2020.
doi:https://doi.org/10.12957/palimpsesto.2018.42148.
______; LIMA, T. J. S. A variação diatópica dos pronomes pessoais Tu e Você em cartas de amor do sertão pernambucano do século XX. Revista LaborHistórico. Rio de Janeiro, 4 (2): 92-
103, jul. | dez. 2018.
______; GOMES, V. S; SILVA, A. C. da. As estratégias da função acusativa em cartas do séculoXX do sertão pernambucano. (no prelo)
AUGUSTO, M.H. Professor leigo. In: OLIVEIRA, D.A.; DUARTE, A.M.C.; VIEIRA, L.M.F. Dicionário: trabalho, profissão e condição docente. Belo Horizonte: UFMG/Faculdade de
Educação, 2010. CDROM.
BARBOSA, A. G. O controle de marcas de inabilidade na escrita alfabética e a identificação das mãos inábeis em corpora histórico-diacrônicos. Revista da ABRALIN, [S.l.], v. 16, n. 2,
apr. 2017. ISSN 0102-7158. Disponível em: <https://revistas.ufpr.br/abralin/article/view/51997/32039>. Acesso em:04 july 2020: doi:http://dx.doi.org/10.5380/rabl.v16i2.51997.
BROWN, Roger; GILMAN, Albert. The pronouns of power and solidarity. In: SEBEOK, Thomas Albert (Ed.). Style in Language. Cambridge: Massachusetts, The MIT Press, 1960. p. 253-
276. Disponível em: https://www.ehu.eus/seg/_media/gizt/5/5/brown-gilman-pronouns.pdf. Acesso em: 10 de maio de 2010.
BROWN, P; GILMAN, A. The pronouns of power and solidarity. In: SEBEOK, T. Style in Language. Cambridge-Mass: MIT Press, 1960.
CONDE SILVESTRE, J. C. Sociolingüística histórica. Madrid, Gredos. 2007.
COSTA; E.; ARAÚJO, T.L.; ATAÍDE, C. Os caminhos do subsistema de tramamento pernambucano: as relações nas cartas de amor dos anos 50 em duas variedades. 2020 (no
prelo)
LOSE, D. A. SANTOS, L. S. Uma análise diplomático-paleográfica no nordeste brasileiro em fins do séc. XVIII ou Quem escreveu os pasquins sediciosos da conspiração dos
alfaiates / revolta dos búzios? (no prelo).
GOMES, V.; LOPES, C. R. S. Variação entre formas dos paradigmas de tu-você em cartas pernambucanas dos séculos XIX e XX. In: Revista do GELNE. v.16, 2014a. p. 1-15. Disponível
em: https://periodicos.ufrn.br/gelne/article/view/11626. Acesso em: 01 de junho de 2020.
______. Formas tratamentais em cartas escritas em Pernambuco (1869-1969): tradição discursiva e sociopragmática. In: Revista de Estudos da Linguagem. v. 24, 2016. p.157-189.
Disponível em: http://www.periodicos.letras.ufmg.br/index.php/relin/article/view/6299. Acesso em: 01 de junho de 2020.
GOMES, V. “Esta humilde e fraca pena” registra a tradição das cartas de amor do casal N e Z (1949). In: LaborHistórico,5 (Especial 1), 104-129. Disponível em doi:
https://doi.org/10.24206/lh.v5iEspecial.25536. Acesso em: 01 de junho de 2020.
KABATEK, Johannes. Tradições discursivas e mudança linguística. In: LOBO, Tânia et al. (Orgs.). Para a história do português brasileiro. Salvador: Edufba, 2006.
KOCH, Peter; ÖESTERREICHER, Wulf. Linguagem da imediatez–linguagem da distância: oralidade e escrituralidade entre a teoria da linguagem e a história da língua. Tradução:
Hudinilson Urbano e Raoni Caldas. Revista Linha D’Água, n. 26, p. 153-174, 2013. Disponível em:https://www.revistas.usp.br/linhadagua/article/view/55677/60935. Acesso em: 20 de
maio de 2020.
LIMA, T.J.S. A variação dos pronomes pessoais Tu e Você em cartas de amor rurais do sertão pernambucano. Relatório de atividades acadêmicas de iniciação científica. Unidade
Acadêmica – Universidade Federal Rural de Pernambuco, Serra Talhada, 2018.
MARQUILHAS, Rita. A faculdade das letras: Leitura e escrita em Portugal no séc. XVII. Lisboa: Imprensa Nacional-Casa da Moeda, 2000.
MATTOS E SILVA, Rosa Virgínia. Ensaios para uma Sócio-História do Português Brasileiro. São Paulo, Parábola, 2004
RAMOS, C. Postais para ver: cartofilia no Brasil na primeira metade do século XX na coleção Estella Bustamante. Dissertação (Mestrado). Instituto de História, Universidade
Federal Fluminense, Niterói. 2018.
SANTIAGO, H. S. Um estudo do português popular brasileiro em cartas pessoais de “mãos cândidas” do sertão baiano. Dissertação de Mestrado em Estudos Linguísticos.
Universidade Estadual de Feira de Santana, Programa de Pós-graduação em Estudos Linguísticos, 2012, V. 2
______. A escrita por “mãos inábeis”: uma proposta de caracterização. Tese de Doutorado. Universidade Federal da Bahia, Programa de Pós-Graduação em Língua e Cultura, 2019.
SILVA, A. G.; GOMES, V. S. Os subgêneros da carta pessoal em correspondências pernambucanas da primeira metade do século XX In: ATAÍDE, C. et. all. Gelne 40 anos: Experiências
teóricas e práticas nas pesquisas em Linguística e Literatura.1 ed. São Paulo: Blucher, 2017, p. 207-229.
SILVA, Jane Q. G. Um estudo sobre o gênero carta pessoal: das práticas comunicativas aos indícios de interatividade na escrita dos textos. Tese de Doutorado. Programa de Pós-
graduação em Letras – Estudos Linguísticos, Universidade Federal de Minas Gerais, Belo Horizonte, 2002.
Disponível em:
http://www.letras.ufmg.br/padrao_cms/documentos/profs/romulo/UM%20estudo%20sobre%20o%20g%C3%AAnero%20carta%20pessoal%20de%20JANE%20QUINTILIANO.pdf.
Acesso em: 10 de maio de 2019.
SOUZA, C. D. de. Eu te amo, eu lhe adoro, eu quero você: a variação das formas de acusativo de 2ª pessoa em cartas pessoais (1880-1980). Rio de Janeiro: UFRJ – FL, 2014.
TANURI, L. M. História da formação de professores. Rev. Bras. Educ., Rio de Janeiro, n. 14, p. 61-88, Aug. 2000. Available from
<http://www.scielo.br/scielo.php?script=sci_arttext&pid=S1413-24782000000200005&lng=en&nrm=iso>. access on 01 July 2020.
Sites consultados:
http://ledoc.com.br. Acesso em 10 de maio de 2019.
https://informacoesdobrasil.com.br/rua/pe/triunfo/sitio-brejinho+6490. Acesso em 20 de junho de 2019.

APRESENTAÇÃO- INTRODUÇÃO A SOCIOLINGUISTICA.pdf

  • 1.
  • 2.
    ▪ Apresentar opercurso do surgimento da Sociolinguística ▪ O lugar do conflito:as contribuições de Antoine Meillet ▪ As contribuições marxista para a percepção social sobre a língua ▪ A sociolinguística que é linguística: a ideia única do fazer científico
  • 3.
    O estudo dalinguagem foi totalmente desenvolvido na Índia e na Grécia. Em ambos, encontramos os estudos centrados no estatu do “certo e errado”, “filosófico” e “filológico”. Na fase filológica, havia uma predisposição dos estudos ligados aos pensamentos históricos e culturais das línguas, além de comentar textos antigos, estudar costumes, as instituições e a história literária de um povo. - O estudo dos vários dialetos falados do Médio Hindu na Índia Antiga ao lado do sânscrito possibilitou um vasto conhecimento sobre as mudanças na. Até séc. XVIII Em reação a fase naturalista proposta principalmente por Schleicher (1870), neogramáticos propõem os estudos das língua a partir do culturalismo linguístico. princípio de base biológica da linguística: as línguas nascem, crescem e morrem. A base física da linguística: as leis linguísticas se aproximam das leis físicas, leis fonéticas e analogia como princípio das mudanças. As línguas são instrumentos culturais condicionados por fatores sociais, históricos, geográficos, psicológicos e, por isso, de previsibilidade relativa e comportamento inconstante. - Schuchardt (1890) - L’ Abbé Rousselot (1891) O termo sociolinguística fixou-se em 1964, com Willian Labov, que formulou um modelo de descrição e interpretação do fenômeno linguístico no contexto social de comunidades urbanas – conhecido como Sociolinguística Variacionista ou Teoria da Variação. Mas... - Antoine Meillet (1912) - Nicolai Marr (1926) - Mikhail Bakthtin [Valentin Volochinov] (1929) - Marcel Cohen (1950) - Basil Bernstein (1975) - Willian Bright (1966) Nasce com um caráter interdisciplinar por abordar não a língua como fenômeno social. Surge a relação da sociolinguística com outras disciplinas , fundando novos modelos teóricos-metodológicos: - Sociolinguística Interacional - Sociolinguística Educacional - Sociolinguística Histórica - Sociolinguística Cognitiva - Sociolinguística Musical Séc. XIX Séc. XX Séc. XXI
  • 4.
    ▪ Apesar daafirmação de que a língua é “a parte social da linguagem” ou que a língua “´é uma instituição social”, o livro insiste sobre tudo no fato de que a língua considerada em por si mesma é o único e verdeiro objeto da linguística. ▪ O ponto de partida do estruturalismo e o gerativismo em linguística (Bloomfield, Hjelmslev e Chomsky). língua Suassure (1916) Ponto de partida para a constituição do objeto da Linguística Parole [atos de fala] A língua é em si mesma
  • 5.
    ▪ Publicação dotexto: Como as palavras mudam de sentido (1912*) baseado no sociólogo Émile Durheim: ▪ as língua tendem a coincidir com os dos grupos sociais; ▪ a linguagem é um fato social; ▪ as línguas existem independentemente de cada um dos indivíduos, e é exterior. língua Meillet (1912) As língua não existem sem as pessoas que as fala, e a história de uma língua é a história de seus falantes Atos de fala Se a língua é um fato social, a línguística então só pode ser uma ciência social.
  • 6.
    ▪ Não sepode privar a língua da realidade; A variação é a representação das condições externas de que a língua depende. ▪ Para Meillet, é preciso associar as condições externas e externas e abordar a língua numa perspectiva em que é possível explicar a estrutura pela história. língua Meillet (1912) A língua não existem sem as pessoas que as fala, e a história de uma língua é a história de seus falantes Atos de fala Se a língua é um fato social, a línguística então só pode ser uma ciência social.
  • 7.
    ▪ A línguacomo uma instituição social da linguagem deve ser um princípio geral. ▪ No entanto, na história da linguística moderna, os linguísticas deixaram de seguir esse princípio e tomam a língua sistemática. ▪ A teoria linguística: a língua é para ele, ao mesmo tempo, um fato social e um sistema que tudo contém. língua Meillet (1912) A língua não existem sem as pessoas que as fala, e a história de uma língua é a história de seus falantes Atos de fala Se a língua é um fato social, a línguística então só pode ser uma ciência social.
  • 8.
    ▪ Metodologia: percebera mudança no léxico a partir da compreensão das mudanças sociais. ▪ O desenvolvimento e a criação de novas palavras estão, necessariamente, ligados à necessidade social da comunidade ou de um determinado grupo. A criação de novos signos, bem como sua função, só é possível graças às regras da produção que existem no sistema lexical e aos sentidos que são gerados pelos usuários. ▪ palavras spliters, que são pedaços de palavras que não tem o estatuo de morfema e que, após a extração de uma palavra-modelo, passa a operar recorrentemente na língua, com um estatuto parecido com o de um morfema. (Gonçalves, 2016). ▪ Ex. –tone, extraído de panetone e realizado em CHOCOTONE E SOVERTONE. • Trata-se de um processo metonímico em que o –tone, que não tem status de morfema no português, passa a representar o panetonoe com sorvete, e o chocolate, com chocolate. • Coisas parecidas aparece com: CAIPI- • CAIPIVODKA, CAIPIROSKA. • CAJAROSKA, SIRIGUEROSKA. ▪ Na arena política, temos visto o surgimento de splinter “bolso-’’ para se referir a Jair Bolsonaro. ▪ BOLSONAZIS, BOLSOMINIONS, BOLSOFACISTAS, BOLSOMICO, BOLSOFÃ. ▪ Cabe destacar que, associadas à construção Bolso-X, tem sido vstas as formações Bozo-X, que parte de Bozonaro (cruzamento com Bozzo e Bolsonaro). ▪ Nesse contexto, além da metonímia que toma a parte pelo todo, temos também a metáfora que equipara o imaginário sobre o presidente eleito ao conhecimento sobre um personagem palhaço.
  • 9.
    ▪ Como ditoanteriormente, a concepção social da língua não se constitui como uma opção teórica no início do século XX para a investigação da Linguística como ciência. Foi Antoine Meillet (1866-1936) o primeiro a criticar Saussure. ▪ Se a língua é um fato social, a linguística é uma ciência social, e a mudança social é o único elemento variável ao qual se pode recorrer para dar conta da variação linguística. ▪ Assim, no século XX, ao surgir uma Linguística que insiste essencialmente na forma da língua, baseada nos princípios saussurianos, Millet lança luz para o surgimento de uma Linguística que insistisse nas funções sociais da língua. ▪ Durante meio século, esses dois pontos de vistas sobre a língua vão se desenvolver paralelamente. Escolas Estruturalistas Escolas Funcionalistas
  • 10.
    Séc. XX ▪ O termosociolinguística fixou-se em 1964, com Willian Labov, que formulou um modelo de descrição e interpretação do fenômeno linguístico no contexto social de comunidades urbanas – conhecido como Sociolinguística Variacionista ou Teoria da Variação. ▪ No entanto, muitos outros autores que escreveram antes de Labov (1966) levantaram questões pertinentes que ajudam a refletir sobre esse fenômeno linguístico e a relação entre língua e sociedade. ▪ Os primeiros investimentos nesse estudo tinham como objetivo saber como uma dada língua se desdobrava em outras línguas, os fenômenos comuns às línguas no sentido de se conhecer os motivos que faziam com que as línguas variassem. Assim, a evolução e a mudança das línguas, nos termos dos estudos históricos, foram durante muito tempo objeto de estudo dos historiadores das línguas.
  • 11.
    Além de Meillet,outros estudiosos da linguagem também deram suas contribuições sobre a língua e o social. Por exemplo, na antiga União Soviética, nasce uma abordagem socialista de corrente marxista sobrea a língua. Nicolai Marr (1864-1934) Paul Lafargue Publicação de um estudo sobre o vocabulário francês antes e despois da Revolução, defendendo a tese de que a mudança da língua estaria vinculado a fatos políticos. Uma visão mecanicista sobre a língua: - A língua clássica caiu com a monarquia feudal - A língua romântica nascida no parlamento só dura até a sua derrotada. Propôs a filosofia a práxis e questões de linguagem e fez surgir “a nova teoria linguística”. - A origem das línguas do mundo (gesto - sal, ber, yon roh – e o princípio da recursividade). - A língua é um instrumento de poder e é sempre marcada pela divisão da sociedade em classes sociais. - O advento mundial do socialismo deveria provocar o surgimento de uma língua única em conformidade com a ideia de que as línguas refletem a luta de classes. Língua única = socialismo (esperanto) - Refletir como a língua, uma superestrutura, foi colocada a serviço da construção de um imaginário de nação com vista a formatar a identidade do povo russo-soviético. - Em declínio a partir de 1950. Stalin o contradiz ao afirmar que a língua não é uma superestrutura e não tem caráter de classe.
  • 12.
    Marcel Cohen (1884-1974) Círculo de Bakhtin - Surgeprincipalmente a partir da crítica ao pensamento de Marr e a sua nova teoria linguística. - Publicação de Marxismo e filosofia da linguagem (1926) e o fredudismo (1927) a partir de uma visão crítica sobre a falta de uma teoria da linguagem de Freud e da visão ideológica do signo linguístico de Suassure. - A noção de comunicação social de Bakhtin. Para ele, a língua abrangia a heterogeneidade concreta da fala, de onde vem que a linguagem é uma criação coletiva, parte de um diálogo cumulativo entre o eu e o outro -Responsável pelo surgimento das ideias da sociolinguística moderna na França, em particular com seu Pour une sociologie du langue (1956). - Um olhar sociológico marxista. Os fenômenos linguísticos só ocorrem dentro das variáveis dos acontecimentos sociais, isto é, a linguagem é também uma área de interesse dos estudos da sociologia. -Publicação Linguagem e Linguística na Republica Popular da China (1974) em que surgem temas sobre a reforma da língua, ensino de língua estrangeiras, as línguas das minorias, a lexicografia etc. -Embora importante, a obra coletiva não permite lançar respostas à crítica de que a sociolinguística não tem verdadeiramente uma teoria e suas bases estão muito atreladas ao dogmatismo do princípio das relações entre a língua e sociedade.
  • 13.
    Basil Bernstein (1924-2000) - Elaboração dateoria dos códigos sociais e educativos e suas implicações para a reprodução social. - Estudo etnográfico para explicar a causa do fracasso escolar de alunos provenientes de classes sociais minoritárias. - O déficit genético ou ideologia do Dom – defende como causa do fracasso escolar a desigualdades naturais de aptidão e de inteligência entre os indivíduos. - A teoria do déficit cultural se relaciona aos fatores ambientais, ao estímulo recebido pelo indivíduo e à alimentação. De acordo com essa teoria, as crianças oriundas de meios em que as famílias sofriam as consequeências do desemprego, da pobreza e da superpopulação eram as que mais sofriam o risco de fracasso escolar (Stubbs, 1980). -A teoria da reprodução postula que a escola reproduz as relações do sistema capitalista. Nesse ponto de vista, a escola reproduz as desigualdades estabelecidas pela sociedade. O foco era analisar e que forma o capital cultural estaria influenciando contextos particulares, como, por exemplo, a escola. -Bernstein defende a tese de que o aprendizado e a socialização são marcados pela família em que as crianças são criadas, que a estrutura social determina, entre outras coisas, os comportamentos linguísticos. -Análise das produções linguísticas a partir de dois códigos: o restrito (frases mais breves, sem subordinação, vocabulário limitado e falantes defasados em seu aprendizado e em sua visão de mundo), e o elaborado, dominado pelas crianças de classes favorecidas, que também dominam o código restrito.
  • 14.
    William Labov (1924...) William Bright (1928-2006) - Para Brightum sistema linguístico monolítico realizado sem variações ou com variações fortuitas e imotivadas, é incapaz de explicar toda uma gama de associações da estrutura social. - Uma das maiores tarefas da sociolinguística é mostrar que a variação ou a diversidade não é livre, mas que é correlata às diferenças sociais sistemáticas. - As dimensões: a identidade social do falante, a identidade social do destinatário e o contexto. - Bright afirmava que “a diversidade linguística” é precisamente a matéria de que trata a Sociolinguística. Segundo ele, as dimensões desse estudo estão condicionadas a vários fatores sociais, com os quais a diversidade linguística se encontra relacionada nas identidades sociais do emissor e receptor e na situação comunicativa. -Dando prosseguimento aos estudos de Bright, Labov passa a descrever a heterogeneidade linguística, pois para ele, todo fato linguístico relaciona-se a um fato social, e que a língua sofre implicações de ordem fisiológica e psicológica. - O objeto de estudo é a estrutura e a evolução da linguagem no contexto social formado pela comunidade linguística. -Sublinha o papel decisivo dos fatores sociais na explicação da variação linguística (diversidade linguística) e relaciona fatores como idade, sexo, ocupação, origem étnica e atitude ao comportamento linguístico. -Formulou um modelo de descrição e interpretação do fenômeno linguístico no contexto social de comunidades urbanas – conhecido como Sociolinguística Variacionista ou Teoria da Variação.
  • 15.
    Langue Linguística Interna COMPETÊNCIA Comunidadede fala (Homogênea) Parole Linguística Interna DESEMPENHO Comunidade de fala (Heterogênea ordenada) Estudos anteriores Sociolinguística.... Linguística do séc. XX Paradigmas
  • 16.
  • 17.
    ▪ Definição: Estudoda correlação entre aspectos linguísticos, sociais e estilísticos com uma determinada variável. ▪ Ex: Imagine a variação [ojtu] ~ [otƒu] ▪ Fatores que condicionam: ▪ Estrutural: contexto fonológico precedente (monotongação) ▪ Social: região em que vive (Nordeste x Sul e Sudeste ▪ Estilístico: monitorado x casual
  • 18.
    ▪ Foco: heterogeneidadeordenada, sistematização do caos aparente que se reflete no uso da língua. ▪ Variação: possibilidade de dizer a mesma coisa de diferentes formas, com o mesmo valor de verdade. ▪ Ex.: para x pra x pa ▪ Mudança: redução de duas ou mais variável a uma única. É o processo de regulação das variantes.
  • 19.
    ▪ A Dialetologiadá os primeiros passos no final do século XIX, consolidando-se nos princípios do século XX com a publicação do Atlas linguistique de la France, de Jules Gilliéron e Edmond Edmont (1902-1910). ▪ Ocupa da identificação e descrição dos diferentes usos de uma determinada língua, considerando a distribuição diatópica, os aspectos socioculturais e a cronologia dos dados. Como se dá a variação dialetal em diferentes regiões. Ex: tangerina x bergamota (isso interessa ao dialetólogo). Tangerina x tangerina (interesse da sociolinguística. ▪ Identifica a variedade que uma língua apresenta no plano espacial, mostrando que, diatopicamente, os usos podem representar diferenças regionais que assinalam uma área em relação a outra ou identidades existentes entre elas, seja num mesmo domínio geopolítico. ▪ Exemplo: jacinta, ao Norte, e zigue-zigue, no Nordeste, para libélula, no território brasileiro (Atlas linguístico do Brasil-ALiB, Carta L12); ▪ gomitar, lançar, provocar, vomitar, para vomitar, registradas, como tal, em duas áreas da România, a Galícia (Espanha) e a Bahia (Brasil), como documentam o Atlas linguístico galego (2005), Carta 153, e o Atlas linguístico de Sergipe, Cartas 90, 91 BA/SE (1963), mostrando identidade de uso.
  • 20.
    ▪ Para darcumprimento ao objetivo de detectar e descrever a variação, a Dialetologia recorre ao seu método por excelência, a Geografia Linguística, ou, a Geolinguística (Coseriu, 1955). ▪ Essa técnica metodológica consiste em apresentar os dados linguísticos sob a forma de mapa ou carta geográfica, distribuídos por pontos espacialmente identificados. Com essa apresentação dos dados diatópicos, indica-se o que se usa em cada ponto pesquisado.
  • 21.
  • 22.
    ▪ A concepçãochomskyana de parâmetro foi a trave que possibilitou o diálogo com a sociolinguística laboviana realizada pelos linguistas brasileiros (TARALLO; KATO, 2007). TARALLO, Fernando; KATO, Mary. Harmonia trans-sistêmica: variação intra- e inter- linguística. Campinas: Preedição, 1989. ▪ a Sociolinguística Paramétrica vale-se da variação dentro da língua para mostrar a variação entre as línguas. ▪ Na prática, o modelo da Sociolinguística Paramétrica propõe uma reavaliação dos estudos linguísticos de propriedades paramétricas que não levam em conta a heterogeneidade dentro de uma língua, com o objetivo de realinhar as propriedades paramétricas.
  • 23.
    ▪ Mudança namarcação do valor do Parâmetro do Sujeito nulo (PSn) no PB. ▪ a hipótese principal: a inserção de duas novas formas no nosso quadro pronominal, em diferentes momentos, você e a gente, provocaria uma redução no paradigma flexional do PB, o que levaria à perda do princípio funcional que permite a omissão do pronome quando identificado por flexão. Ex.:- quando Ø1ps te vi pela primeira vez, Ø1ps não sabia que Ø2pseras viúva e rica. Ø1psamei-te por simpatia. (O noviço, Martins Pena, 1845). - Se eu ficasse aqui eu ia querer ser a madrinha. (No coração do Brasil, Miguel Falabella, 1992). - você não entende meu coração porque você ‘tá sempre olhando pro céu e procurando chuva. (No coração do Brasil, Miguel Falabella, 1992)
  • 24.
    ▪ Mudança namarcação do valor do Parâmetro do Sujeito nulo (PSn) no PB. ▪ a hipótese principal: a inserção de duas novas formas no nosso quadro pronominal, em diferentes momentos, você e a gente, provocaria uma redução no paradigma flexional do PB, o que levaria à perda do princípio funcional que permite a omissão do pronome quando identificado por flexão. Ex.:- quando Ø1ps te vi pela primeira vez, Ø1ps não sabia que Ø2pseras viúva e rica. Ø1psamei-te por simpatia. (O noviço, Martins Pena, 1845). - Se eu ficasse aqui eu ia querer ser a madrinha. (No coração do Brasil, Miguel Falabella, 1992). - você não entende meu coração porque você ‘tá sempre olhando pro céu e procurando chuva. (No coração do Brasil, Miguel Falabella, 1992)
  • 25.
    A grande precursorada Sociolinguística Histórica foi Suzanne Romaine (2009[1982]), ao propor a união dos métodos de análise da Sociolinguística Variacionista com os da Linguística Histórica para investigar fenômenos linguísticos no passado. ▪ Ao estudar os processos de variação do marcador relativo no Escocês Médio, Romaine conseguiu demonstrar que é possível investigar processos de variação e mudança em amostras de língua escrita por meio dos métodos de análise variacionista. ▪ Em linhas gerais, pode-se dizer que o procedimento de análise sociolinguística-histórica segue as mesmas etapas de uma análise sociolinguística: a) delimitação da variável dependente; b) descrição das variáveis independentes linguísticas e/ou extralinguísticas (que poderiam, por hipótese, estar influenciando a variável dependente); c) coleta de dados; d) transcrição e codificação dos dados coletados; e) quantificação dos dados por meio de um programa de regra variável. Porém, é relevante mencionar que, em decorrência da disponibilidade do registro escrito, o linguista sócio- histórico pode se defrontar com algumas restrições no que diz respeito à análise quantitativa dos dados.
  • 26.
    Fonte: Gomes eLopes (2014) I. Supremacia de TU (92%) em fins do século XIX (1870- 1879); II. Predomínio de VOCÊ entre 1880-1900; III. Menor polaridade entre TU e VOCÊ em dois períodos da primeira metade do século XX: década de 1900-1910 e década de 1920-1929; I. Generalização de VOCÊ a partir de 1930. Corpus: 123 cartas particular (amigo, familiar ou amorosa) Perfil dos escreventes: ilustres e não-ilustres com alto nível de escolaridade Período: 1869-1969 Região: Recife e região metropolitana Resultados: 343 (VOCÊ); 64(TU)
  • 27.
    Ampliação do corpus:123 - 213 cartas particulares (de amigo, de família e de amor) Perfil dos escreventes: ilustres - não-ilustres com baixo/médio grau de escolaridade Período: 1869-1994 Região: Região Metropolitana (Recife/Goiana) e Sertão do Pajeú (Brejinho-Triunfo/Arcoverde)
  • 28.
    ▪ Redimensionar oolhar para as cartas de amor, a fim de apresentar um panorama quantitativo- comparativo dos dados sobre a alternância das formas de tratamento TU~VOCÊ de duas regiões distintas. Fonte: Gomes e Lopes (2014) Fonte: Ataíde, Costa e Lima (2020) Trajetória da variação TU~VOCÊ Cartas de amor do Sertão
  • 29.
    ANDRADE, M. L.C. V. O.; GOMES, V. S. Tradições discursivas: reflexões conceituais. In: CASTILHO, Ataliba T. de; ANDRADE, Maria Lúcia C. V. O.; GOMES, Valéria Severina (Coord.). História do português brasileiro: Tradições discursivas do português brasileiro: Constituição e mudança dos gêneros discursivos. v.7. São Paulo: Contexto, 2018. ATAÍDE, C. A. Aspectos sócio-históricos dos manuscritos e impressos pernambucanos. Palimpsesto - Revista do Programa de Pós-Graduação em Letras da UERJ, [S.l.], v. 17, n. 28, p. 72-103, abr. 2019. ISSN 1809-3507. Disponível em: <https://www.e-publicacoes.uerj.br/index.php/palimpsesto/article/view/42148/29329>. Acesso em: 07 jul. 2020. doi:https://doi.org/10.12957/palimpsesto.2018.42148. ______; LIMA, T. J. S. A variação diatópica dos pronomes pessoais Tu e Você em cartas de amor do sertão pernambucano do século XX. Revista LaborHistórico. Rio de Janeiro, 4 (2): 92- 103, jul. | dez. 2018. ______; GOMES, V. S; SILVA, A. C. da. As estratégias da função acusativa em cartas do séculoXX do sertão pernambucano. (no prelo) AUGUSTO, M.H. Professor leigo. In: OLIVEIRA, D.A.; DUARTE, A.M.C.; VIEIRA, L.M.F. Dicionário: trabalho, profissão e condição docente. Belo Horizonte: UFMG/Faculdade de Educação, 2010. CDROM. BARBOSA, A. G. O controle de marcas de inabilidade na escrita alfabética e a identificação das mãos inábeis em corpora histórico-diacrônicos. Revista da ABRALIN, [S.l.], v. 16, n. 2, apr. 2017. ISSN 0102-7158. Disponível em: <https://revistas.ufpr.br/abralin/article/view/51997/32039>. Acesso em:04 july 2020: doi:http://dx.doi.org/10.5380/rabl.v16i2.51997. BROWN, Roger; GILMAN, Albert. The pronouns of power and solidarity. In: SEBEOK, Thomas Albert (Ed.). Style in Language. Cambridge: Massachusetts, The MIT Press, 1960. p. 253- 276. Disponível em: https://www.ehu.eus/seg/_media/gizt/5/5/brown-gilman-pronouns.pdf. Acesso em: 10 de maio de 2010. BROWN, P; GILMAN, A. The pronouns of power and solidarity. In: SEBEOK, T. Style in Language. Cambridge-Mass: MIT Press, 1960. CONDE SILVESTRE, J. C. Sociolingüística histórica. Madrid, Gredos. 2007. COSTA; E.; ARAÚJO, T.L.; ATAÍDE, C. Os caminhos do subsistema de tramamento pernambucano: as relações nas cartas de amor dos anos 50 em duas variedades. 2020 (no prelo) LOSE, D. A. SANTOS, L. S. Uma análise diplomático-paleográfica no nordeste brasileiro em fins do séc. XVIII ou Quem escreveu os pasquins sediciosos da conspiração dos alfaiates / revolta dos búzios? (no prelo). GOMES, V.; LOPES, C. R. S. Variação entre formas dos paradigmas de tu-você em cartas pernambucanas dos séculos XIX e XX. In: Revista do GELNE. v.16, 2014a. p. 1-15. Disponível em: https://periodicos.ufrn.br/gelne/article/view/11626. Acesso em: 01 de junho de 2020. ______. Formas tratamentais em cartas escritas em Pernambuco (1869-1969): tradição discursiva e sociopragmática. In: Revista de Estudos da Linguagem. v. 24, 2016. p.157-189. Disponível em: http://www.periodicos.letras.ufmg.br/index.php/relin/article/view/6299. Acesso em: 01 de junho de 2020. GOMES, V. “Esta humilde e fraca pena” registra a tradição das cartas de amor do casal N e Z (1949). In: LaborHistórico,5 (Especial 1), 104-129. Disponível em doi: https://doi.org/10.24206/lh.v5iEspecial.25536. Acesso em: 01 de junho de 2020. KABATEK, Johannes. Tradições discursivas e mudança linguística. In: LOBO, Tânia et al. (Orgs.). Para a história do português brasileiro. Salvador: Edufba, 2006. KOCH, Peter; ÖESTERREICHER, Wulf. Linguagem da imediatez–linguagem da distância: oralidade e escrituralidade entre a teoria da linguagem e a história da língua. Tradução: Hudinilson Urbano e Raoni Caldas. Revista Linha D’Água, n. 26, p. 153-174, 2013. Disponível em:https://www.revistas.usp.br/linhadagua/article/view/55677/60935. Acesso em: 20 de maio de 2020. LIMA, T.J.S. A variação dos pronomes pessoais Tu e Você em cartas de amor rurais do sertão pernambucano. Relatório de atividades acadêmicas de iniciação científica. Unidade Acadêmica – Universidade Federal Rural de Pernambuco, Serra Talhada, 2018. MARQUILHAS, Rita. A faculdade das letras: Leitura e escrita em Portugal no séc. XVII. Lisboa: Imprensa Nacional-Casa da Moeda, 2000. MATTOS E SILVA, Rosa Virgínia. Ensaios para uma Sócio-História do Português Brasileiro. São Paulo, Parábola, 2004 RAMOS, C. Postais para ver: cartofilia no Brasil na primeira metade do século XX na coleção Estella Bustamante. Dissertação (Mestrado). Instituto de História, Universidade Federal Fluminense, Niterói. 2018. SANTIAGO, H. S. Um estudo do português popular brasileiro em cartas pessoais de “mãos cândidas” do sertão baiano. Dissertação de Mestrado em Estudos Linguísticos. Universidade Estadual de Feira de Santana, Programa de Pós-graduação em Estudos Linguísticos, 2012, V. 2 ______. A escrita por “mãos inábeis”: uma proposta de caracterização. Tese de Doutorado. Universidade Federal da Bahia, Programa de Pós-Graduação em Língua e Cultura, 2019. SILVA, A. G.; GOMES, V. S. Os subgêneros da carta pessoal em correspondências pernambucanas da primeira metade do século XX In: ATAÍDE, C. et. all. Gelne 40 anos: Experiências teóricas e práticas nas pesquisas em Linguística e Literatura.1 ed. São Paulo: Blucher, 2017, p. 207-229. SILVA, Jane Q. G. Um estudo sobre o gênero carta pessoal: das práticas comunicativas aos indícios de interatividade na escrita dos textos. Tese de Doutorado. Programa de Pós- graduação em Letras – Estudos Linguísticos, Universidade Federal de Minas Gerais, Belo Horizonte, 2002. Disponível em: http://www.letras.ufmg.br/padrao_cms/documentos/profs/romulo/UM%20estudo%20sobre%20o%20g%C3%AAnero%20carta%20pessoal%20de%20JANE%20QUINTILIANO.pdf. Acesso em: 10 de maio de 2019. SOUZA, C. D. de. Eu te amo, eu lhe adoro, eu quero você: a variação das formas de acusativo de 2ª pessoa em cartas pessoais (1880-1980). Rio de Janeiro: UFRJ – FL, 2014. TANURI, L. M. História da formação de professores. Rev. Bras. Educ., Rio de Janeiro, n. 14, p. 61-88, Aug. 2000. Available from <http://www.scielo.br/scielo.php?script=sci_arttext&pid=S1413-24782000000200005&lng=en&nrm=iso>. access on 01 July 2020. Sites consultados: http://ledoc.com.br. Acesso em 10 de maio de 2019. https://informacoesdobrasil.com.br/rua/pe/triunfo/sitio-brejinho+6490. Acesso em 20 de junho de 2019.