ACTIVIDADES ECONOMICA




A Produção: é um tipo de fenómeno económico que consiste na
actuação do Homem sobre a Natureza com o objectivo de obter,
através de um determinado processo produtivo, bens (incluindo
produtos e serviços) necessários para a satisfação das
suas necessidades. Dito de outra forma, a produção inclui os bens
iniciais e todas as operações e factores de produção que lhe dão o
mesmo valor.
Tendo em conta esta definição, constituem operações de produção
diverso tipo de actividades, entre as quais a transformação
industrial, o armazenamento, o transporte, a comunicação e
marketing, a distribuição e venda e a prestação de serviços, pois
todas estas actividades adicionam valor ao bem inicial.

A Empresa: é um conjunto de meios técnicos, humanos e
financeiros, organizados com vista à concretização de um
determinado fim económico, o qual passa pelo exercício de uma
atividade orientada para a satisfação das necessidades dos seus
vários stakeholders, nomeadamente: os seus clientes (pela oferta
de bens ou serviços), os trabalhadores (através do emprego e da
contraprestação salarial), os acionistas (pela realização do lucro
que remunera o risco incorrido), os credores (pelo reembolso do
capital e juros em prazo acordado), dos fornecedores (pela procura
de bens ou serviços), o Estado (pelo cumprimento das obrigações
fiscais e legais).



               Características das Necessidades


Em termos económicos, são geralmente atribuídas
três categorias de características às necessidades,
as quais estão na base da concepção de diversos
modelos de análise teóricos relacionados com a
teoria do consumidor, nomeadamente:
               existem inúmeros tipos de
. Multiplicidade:
necessidades, as quais são virtualmente ilimitadas, o
que significa que, por mais necessidades que um
indivíduo tenha satisfeito, surgem sempre novas
necessidades para satisfazer.
. Substituibilidade: esta característica significa que a mesma

necessidade pode ser satisfeita por diferentes bens, isto é, por bens

substitutos.

. Saciabilidade:a saciabilidade significa que a intensidade com que
uma determinada necessidade é sentida diminui à medida que é
satisfeita, acabando por desaparecer por completo; é daqui que

surge a base teórica para a "lei das utilidades marginais

decrescentes".




                       Classificação das necessidades
Quanto ao custo

Económicas:




Necessidades Económicas são aquelas cuja satisfação implica o dispêndio de
moeda (por exemplo: Pagar a luz da casa)
Não Económicas:
Necessidades não económicas são aquelas cuja satisfação não implica o
dispêndio de moeda (por exemplo: a necessidade de respiração, pois nada
pagamos pelo ar)




               Classificação de necessidades

Quanto à vida em coletividade:


Coletivas

São aquelas que atingem toda a comunidade e resultam da vida social (ex:
necessidade de transporte, segurança, justiça, comunicação, etc.).
Individuais
 São aquelas que dizem respeito à própria pessoa, independentemente de
 viver em coletividade (ex: alimentação).




                       Classificação das necessidades

Ir ao cinema

   1.       Quanto à importância é uma necessidade secundária.
   2.       Quanto ao custo é económica.
   3.       Quanto à vida em colectividade é uma coletiva porque se vivêssemos numa
        ilha
   4.   deserta nunca tínhamos descoberto o cinema.
ida ao médico
   Quanto à importância é uma necessidade Primária.
  Quanto ao custo é Económica.




•   Quanto à vida em colectividade é uma Individual.




Ler um livro

     Quanto à importância é uma necessidade Secundária.
     Quanto ao custo é Económica.
     Quanto à vida em colectividade é uma Individual
Tomar o pequeno-almoço

•    Quanto à importância é uma necessidade Primária.
•    Quanto ao custo é Económica.
•    Quanto à vida em colectividade é uma Individual




Possuir um televisor

 Quanto à importância é uma necessidade Secundária
 Quanto ao custo é Económica
 Quanto à vida em colectividade é uma Coletiva porque toda a gente gosta ver de ver
como está o seu país e o resto a sua volta.
Comer um chocolate

Quanto à importância é uma necessidade Secundária
Quanto ao custo é Económica
Quanto à vida em colectividade é uma Individual




  Usar umas calças da marca Lacoste

Quanto à importância é uma necessidade Terciária
Quanto ao custo é Económico
Quanto à vida em colectividade é uma Individual
Viajar até ao Brasil

Quanto à importância é uma necessidade Terciária
Quanto ao custo é Económica
Quanto à vida em colectividade é uma coletiva




Ter uma habitação

•     Quanto à importância é uma necessidade Primária
•     Quanto ao custo é Económica
•     Quanto à vida em colectividade é uma Individual
Ter um automóvel


 Quanto à importância é uma necessidade secundária
 Quanto ao custo é Económica
 Quanto à vida em colectividade é uma Individual




Apanhar Sol


 Quanto à importância é uma necessidade Primária
 Quanto ao custo é Não Económica
 Quanto à vida em colectividade é uma Individual
Classificação de necessidades

         Necessidades Primárias : (o que é indispensável) são as
   necessidades que é necessário satisfazer com prioridade, que
 asseguram a sobrevivência do ser humano. (alimentação, saúde,
                     vestuário e habitação).




      Necessidades Secundárias: (o que é necessário) são aquelas que
não ameaçam de imediato a vida das pessoas, relacionam-se com a
  qualidade de vida, são necessárias mas não são indispensáveis.
  (transporte e cultura – ler um livro, ouvir um CD, ir ao cinema).




      Necessidades Terciárias: (o que é supérfluo) a sua satisfação
pode ser considerada dispensável, estão associadas à ideia de luxo.
Classificação de Bens



                                           Bem




                                  Em economia, um bem é tudo o que tem utilidade,
 podendo satisfazer uma necessidade. Tipicamente, um bem económico é algo tangível,
   em contraste com os serviços, que são intangíveis. Como tal, pode ser comprado e
vendido. Por exemplo, uma maçã é um bem tangível, enquanto um corte de cabelo é um
                                  serviço intangível.




      Bem Livre:
Alguns bens são úteis, mas não são suficientemente escassos para serem
considerados como bens económicos, como por exemplo a atmosfera da Terra. São os
chamados bens livres.




       Bem económico:
      Os bens económicos são aqueles relativamente escassos ou que
precisam de trabalho humano, como tal, tem valor económico. Podem
ser classificados em bens públicos e privados.
Distinguir bens tangíveis de bens intangíveis:

Bens tangíveis são aqueles que podem ser tocados, que têm existência física, tais como
                    terrenos, edifícios, máquinas, instalações, etc.

 Bens intangíveis são aqueles representados por direitos, como as marcas, pela tradição
no mercado, pelo conceito usufruído na esfera comercial e industrial corporificado pelos
   clientes fixos e permanentes e outros também não materializáveis diretamente por
                                    objectos físicos.



                       Setores de atividade económica


- O primário: que compreende as atividades ligadas à natureza, como sejam a
agricultura, a silvicultura, as pescas, a pecuária, a caça ou as indústrias extrativas;
- O secundário: no qual são englobadas as atividades industrias transformadoras, a
construção, a produção de energia;




- O terciário: que engloba o comércio, o turismo, os transportes e as atividades
financeiras.
Fatores de produção

Em economia, fatores de produção são os elementos básicos utilizados na produção de
bens e serviços.

Quais os fatores de produção?

Terra ou Recursos naturais – indica não só as terras cultiváveis e urbanas, mas também
os recursos naturais.




Trabalho – refere-se às faculdades físicas e intelectuais dos seres humanos que intervêm
no processo produtivo.




Capital – compreende as edificações, as fábricas, a maquinaria e os equipamentos.
Fatores de produção:

Computador de uma empresa: Capital




Uma carrinha de transporte de mercadorias: Capital




Um enfermeiro: Trabalho
Um trabalhador da Auto-Europa: Trabalho




Um pinhal: Recurso natural




O vento: Recurso natural




O sol: Recurso natural
Classificação de bens


Bem essencial: bens essenciais que são indispensáveis à vida diária das famílias.
(ex: água e leite)




Bem supérfluo: Um bem supérfluo que não é essencial a vida. (ex: jóias e uma
playstation)
Classificar os bens:


1 copo de leite: Bem essencial




1 camisola "Sacoor": Bem supérfluo




1 laranja: Bem essencial




jeans "Salsa": Bem supérfluo
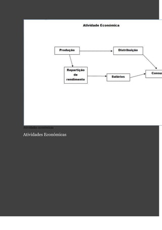
Atividades económicas

Atividades Económicas
Actividades economica

Actividades economica

  • 1.
    ACTIVIDADES ECONOMICA A Produção:é um tipo de fenómeno económico que consiste na actuação do Homem sobre a Natureza com o objectivo de obter, através de um determinado processo produtivo, bens (incluindo produtos e serviços) necessários para a satisfação das suas necessidades. Dito de outra forma, a produção inclui os bens iniciais e todas as operações e factores de produção que lhe dão o mesmo valor. Tendo em conta esta definição, constituem operações de produção diverso tipo de actividades, entre as quais a transformação industrial, o armazenamento, o transporte, a comunicação e marketing, a distribuição e venda e a prestação de serviços, pois todas estas actividades adicionam valor ao bem inicial. A Empresa: é um conjunto de meios técnicos, humanos e financeiros, organizados com vista à concretização de um determinado fim económico, o qual passa pelo exercício de uma atividade orientada para a satisfação das necessidades dos seus vários stakeholders, nomeadamente: os seus clientes (pela oferta de bens ou serviços), os trabalhadores (através do emprego e da contraprestação salarial), os acionistas (pela realização do lucro que remunera o risco incorrido), os credores (pelo reembolso do capital e juros em prazo acordado), dos fornecedores (pela procura de bens ou serviços), o Estado (pelo cumprimento das obrigações fiscais e legais). Características das Necessidades Em termos económicos, são geralmente atribuídas três categorias de características às necessidades, as quais estão na base da concepção de diversos
  • 2.
    modelos de análiseteóricos relacionados com a teoria do consumidor, nomeadamente: existem inúmeros tipos de . Multiplicidade: necessidades, as quais são virtualmente ilimitadas, o que significa que, por mais necessidades que um indivíduo tenha satisfeito, surgem sempre novas necessidades para satisfazer. . Substituibilidade: esta característica significa que a mesma necessidade pode ser satisfeita por diferentes bens, isto é, por bens substitutos. . Saciabilidade:a saciabilidade significa que a intensidade com que uma determinada necessidade é sentida diminui à medida que é satisfeita, acabando por desaparecer por completo; é daqui que surge a base teórica para a "lei das utilidades marginais decrescentes". Classificação das necessidades Quanto ao custo Económicas: Necessidades Económicas são aquelas cuja satisfação implica o dispêndio de moeda (por exemplo: Pagar a luz da casa)
  • 3.
    Não Económicas: Necessidades nãoeconómicas são aquelas cuja satisfação não implica o dispêndio de moeda (por exemplo: a necessidade de respiração, pois nada pagamos pelo ar) Classificação de necessidades Quanto à vida em coletividade: Coletivas São aquelas que atingem toda a comunidade e resultam da vida social (ex: necessidade de transporte, segurança, justiça, comunicação, etc.).
  • 4.
    Individuais São aquelasque dizem respeito à própria pessoa, independentemente de viver em coletividade (ex: alimentação). Classificação das necessidades Ir ao cinema 1. Quanto à importância é uma necessidade secundária. 2. Quanto ao custo é económica. 3. Quanto à vida em colectividade é uma coletiva porque se vivêssemos numa ilha 4. deserta nunca tínhamos descoberto o cinema.
  • 5.
    ida ao médico Quanto à importância é uma necessidade Primária. Quanto ao custo é Económica. • Quanto à vida em colectividade é uma Individual. Ler um livro Quanto à importância é uma necessidade Secundária. Quanto ao custo é Económica. Quanto à vida em colectividade é uma Individual
  • 6.
    Tomar o pequeno-almoço • Quanto à importância é uma necessidade Primária. • Quanto ao custo é Económica. • Quanto à vida em colectividade é uma Individual Possuir um televisor Quanto à importância é uma necessidade Secundária Quanto ao custo é Económica Quanto à vida em colectividade é uma Coletiva porque toda a gente gosta ver de ver como está o seu país e o resto a sua volta.
  • 7.
    Comer um chocolate Quantoà importância é uma necessidade Secundária Quanto ao custo é Económica Quanto à vida em colectividade é uma Individual Usar umas calças da marca Lacoste Quanto à importância é uma necessidade Terciária Quanto ao custo é Económico Quanto à vida em colectividade é uma Individual
  • 8.
    Viajar até aoBrasil Quanto à importância é uma necessidade Terciária Quanto ao custo é Económica Quanto à vida em colectividade é uma coletiva Ter uma habitação • Quanto à importância é uma necessidade Primária • Quanto ao custo é Económica • Quanto à vida em colectividade é uma Individual
  • 9.
    Ter um automóvel Quanto à importância é uma necessidade secundária Quanto ao custo é Económica Quanto à vida em colectividade é uma Individual Apanhar Sol Quanto à importância é uma necessidade Primária Quanto ao custo é Não Económica Quanto à vida em colectividade é uma Individual
  • 10.
    Classificação de necessidades Necessidades Primárias : (o que é indispensável) são as necessidades que é necessário satisfazer com prioridade, que asseguram a sobrevivência do ser humano. (alimentação, saúde, vestuário e habitação). Necessidades Secundárias: (o que é necessário) são aquelas que não ameaçam de imediato a vida das pessoas, relacionam-se com a qualidade de vida, são necessárias mas não são indispensáveis. (transporte e cultura – ler um livro, ouvir um CD, ir ao cinema). Necessidades Terciárias: (o que é supérfluo) a sua satisfação pode ser considerada dispensável, estão associadas à ideia de luxo.
  • 11.
    Classificação de Bens Bem Em economia, um bem é tudo o que tem utilidade, podendo satisfazer uma necessidade. Tipicamente, um bem económico é algo tangível, em contraste com os serviços, que são intangíveis. Como tal, pode ser comprado e vendido. Por exemplo, uma maçã é um bem tangível, enquanto um corte de cabelo é um serviço intangível. Bem Livre:
  • 12.
    Alguns bens sãoúteis, mas não são suficientemente escassos para serem considerados como bens económicos, como por exemplo a atmosfera da Terra. São os chamados bens livres. Bem económico: Os bens económicos são aqueles relativamente escassos ou que precisam de trabalho humano, como tal, tem valor económico. Podem ser classificados em bens públicos e privados.
  • 13.
    Distinguir bens tangíveisde bens intangíveis: Bens tangíveis são aqueles que podem ser tocados, que têm existência física, tais como terrenos, edifícios, máquinas, instalações, etc. Bens intangíveis são aqueles representados por direitos, como as marcas, pela tradição no mercado, pelo conceito usufruído na esfera comercial e industrial corporificado pelos clientes fixos e permanentes e outros também não materializáveis diretamente por objectos físicos. Setores de atividade económica - O primário: que compreende as atividades ligadas à natureza, como sejam a agricultura, a silvicultura, as pescas, a pecuária, a caça ou as indústrias extrativas;
  • 14.
    - O secundário:no qual são englobadas as atividades industrias transformadoras, a construção, a produção de energia; - O terciário: que engloba o comércio, o turismo, os transportes e as atividades financeiras.
  • 15.
    Fatores de produção Emeconomia, fatores de produção são os elementos básicos utilizados na produção de bens e serviços. Quais os fatores de produção? Terra ou Recursos naturais – indica não só as terras cultiváveis e urbanas, mas também os recursos naturais. Trabalho – refere-se às faculdades físicas e intelectuais dos seres humanos que intervêm no processo produtivo. Capital – compreende as edificações, as fábricas, a maquinaria e os equipamentos.
  • 16.
    Fatores de produção: Computadorde uma empresa: Capital Uma carrinha de transporte de mercadorias: Capital Um enfermeiro: Trabalho
  • 17.
    Um trabalhador daAuto-Europa: Trabalho Um pinhal: Recurso natural O vento: Recurso natural O sol: Recurso natural
  • 18.
    Classificação de bens Bemessencial: bens essenciais que são indispensáveis à vida diária das famílias. (ex: água e leite) Bem supérfluo: Um bem supérfluo que não é essencial a vida. (ex: jóias e uma playstation)
  • 19.
    Classificar os bens: 1copo de leite: Bem essencial 1 camisola "Sacoor": Bem supérfluo 1 laranja: Bem essencial jeans "Salsa": Bem supérfluo
  • 20.