CB300R               20. DIAGRAMA ELÉTRICO
 DIAGRAMA ELÉTRICO   20-3




                                       20-1
DIAGRAMA ELÉTRICO           CB300R


                    NOTAS




20-2
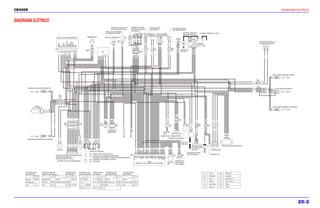
CB300R                                                                                                                                                                                                                                                                                                                                                                                                                                                                                                                                            DIAGRAMA ELÉTRICO



DIAGRAMA ELÉTRICO
                                                                                                                                                                                            INTERRUPTOR DE LUZ                            INTERRUPTOR DE                                      INTERRUPTOR                                              SENSOR DE NÍVEL
                                                                                                                                                                                            DO FREIO DIANTEIRO                            PARTIDA • PARADA                                    DE IGNIÇÃO                                               DE COMBUSTÍVEL
                                                                                                                                                                                                                                          DO MOTOR
                                                                                                                                                                               VÁLVULA SOLENÓIDE
                                                                                                                                                                               DE CONTROLE PAIR                                                                                                                                                                               INTERRUPTOR DO                                    FUSÍVEL PRINCIPAL (20 A)




                                                                                                                                                                                                                                                                           HL
                                                                                                                                                                                                                                                                                         BOMBA DE    RELÉ DA BOMBA




                                                                                                                                                                                                                                                         IG




                                                                                                                                                                                                                                                                                 BAT2
                                                                                                                                                                                                                                                                                 BAT1
                                                                                                                                                                                                                                                       BAT3
                                                                                                                                                                                                                                                                                                                                                                              RELÉ DE PARTIDA
                                                                                                                                                                                                                                                                                         COMBUSTÍVEL DE COMBUSTÍVEL




                                                                                                                                                                                                                                                  BAT2




                                                                                                                                                                                                                                                                  ST
                                                                                                                                                                                                                                                                  IG
                                                           PAINEL DE INSTRUMENTOS                                                  SENSOR VS                                  RELÉ DA SINALEIRA
                                                                                                                                                                                                                                                                                                                                                               DIODO




                                                                                                                                                                                                                                                                        Am/Vm
                                                                                                                                                                                                                                                       Pt/Vm
                                                                                                                                                                                                                                                               Vm/Pt
                                                                                                                                                                                                                                                                                                                                                                                                                                   -




                                                                                                                                                                                                                                                                        Az/Br
                                                                                                                                                                                                                                                                                                                                                                                                                       +




                                                                                                                                                                                                                                               Pt/Br


                                                                                                                                                                                                                                                               Pt/Br
                                                                                                                                                                                                        WPC




                                                            SP SENSOR EARTH




                                                                                                                                                                                                                                 Pt/Mr
                                                                                                                                                                                                                                                                                                                                                                                                                                                                                                                      INTERRUPTOR DE LUZ




                                                                                                                                                                                                                                         Pt
                                                                                                                                                                                                       2P(Pt)                                                                                                              5P




                                                            SP SENSOR 12V
                                                            (ALCOHOL 100)
                                                                                                                                                                                                                                                                                                                                                                             M




                                                            (ALCOHOL 80)
                                                                                                                                                                                           2P                                                                                                                                                                 2P




                                                            HI BEAM IND
                                                                                                                                                                                                                                                                                                                                                                                                                                                                                                                      DO FREIO TRASEIRO




                                                            TURN R IND



                                                            TURN L IND




                                                                                                                                                                                                                                                                                                                                         Am/Br
                                                            FUEL UNIT
                                                                                                                                                                                                                                                                                                                                                                                                                       BATERIA




                                                                                                                                                                                                                                                                                 Vm
                                                            (ABS IND)




                                                            NEUTRAL




                                                                                                                                                                                                                 Pt/Az




                                                                                                                                                                                                                                                                                 Pt




                                                                                                                                                                                                                                                                                                                                                 Vd
                                                                                                                                                                                                                  Lr
                                                            TA-SIG
                                                            SP-SIG
                                                            FI IND




                                                                                                                                                                                                                                                                                                                   Mr/Vm
                                                                                                                                                                                                                                                                                                                                                                                                                       (12 V – 6 Ah)




                                                            VBAT


                                                            GND
                                                            VCC




                                                                                                                                                                                                                                                                                                    Mr
                                                                                                                                                                                                                                                                                                                                                                                        4P




                                                                                                                                                                                                                                                                                               Vd




                                                                                                                                                                                                                                                                                                                   Pt/Az
                                                                                                                                                                                                                                                                                                                   Pt/Az
                                                                                                                                                                                                                                              Am/Vm
                                                                                                                                                                                                Cz
                                                                                                                                                                                                Pt




                                                                                                                                                                                                                                              Pt/Vm
                                                                                                                                                                                                                                              Vm/Pt
                                                                                                                                         Vm
                                                                                                                                                                                                                                                                                                                                                                                        (Vm)




                                                                                                                                                                                                                                              Pt/Mr



                                                                                                                                                                                                                                              Az/Br




                                                                                                                                                                                                                                                                                                                   Mr
                                                                                                                                                                                                                                              Pt/Br
                                                                                                                                         Br
                                                                                                                                         Pt
                                                                                                                                                                                                                                                                                                            3P                                        3P
                                                      16P




                                                                                                                                                                                                                                                                                                                                                               Am/Vm
                                                                                                                                                                                                                                                                                                                                                               Am/Vm
                                                                                                                                                                                                                                                                                                                                                      MINI




                                                                                                                                                                                                                                              Pt




                                                                                                                                                                                                                                                                                                                                                               Vd/Vm
                                                                                                                                                                                                                                                                                         2P                 MINI
                                                                                                                              WPC(Pt)                                                                                                                                                                                                                 (Pt)              MOTOR DE




                                                            10
                                                            11
                                                            12
                                                            13
                                                            14
                                                            15
                                                            16
                                                             1
                                                             2
                                                             3
                                                             4
                                                             5
                                                             6
                                                             7
                                                             8
                                                             9




                                                                                                                                                                                                                                                                                                                                                                                                      Am/Vm
                                                                                                                                                                                                                                                                                                                                                                                                      Vd/Vm
                                                                                                                                                                                                                                                                                                                                                                                                      Vm/Br

                                                                                                                                                                                                                                                                                                                                                                                                      Vm/Br
                                                                                                                               3P                                                                                                                                      6P MINI                                                                                          PARTIDA
                                                                                                                                                                     J/C




                                                                                                                                                                                                                                                                                                    Mr/Vm




                                                                                                                                                                                                                                                                                                                                         Am/Br
                                                                                                                                                                                                                                                                       (Vm)




                                                                                                                                                                                                                                                                                 Vm/Br
                                                                                                                                                                                                                                                                                 Pt/Vm
                                                                                                                                         Br/Vm
                                                                     Am/Br




                                                                                                 Az/Vm
                                                                                                 Br/Vm




                                                                                                                                         Vm/Pt
                                                                     Vm/Pt




                                                                                                                                         Pt/Vd
                                                                                                 Br/Az
                                                                     Pt/Vd
                                                                     Vc/Pt




                                                                                                                                                                                                                                                                                                                                                 Vd
                                                                                                                                                                                                                                                                                               Vd
                                                                     Vm




                                                                                                                                                                                                                                              Am/Vm
                                                                     Ac
                                                                     Vd
                                                            Az
                                                                                                                                                                        W PC 12P




                                                                                                                                                                                                                                              Vd/Am
                                                                     Pt




                                                                     Lr




                                                                                                                                                                                                                                              Pt/Mr


                                                                                                                                                                                                                                              Az/Br
                                                                                                                                                                                                                                              Pt/Az




                                                                                                                                                                                                                                                                                                                                                                                                                                                                                                                               Pt

                                                                                                                                                                                                                                                                                                                                                                                                                                                                                                                                    Pt
                                                                                                                                                                                                                                              Pt


                                                                                                                                                                                                                                              Pt
                                                                                                                                                           Vd
                                                                                                                                                           Vd
                                                                                                                                                           Vd
                                                                                                                                                           Vd
                                                                                                                                                           Vd
                                                                                                                                                           Vd
                                                                                                                                                           Vd
                                                                                                                                                                              Vd

                                                                                                                                                                                     Vd
                                                                                                                                                                                                                                                                                                                                                                                                                                                                                                                                         SINALEIRA TRASEIRA DIREITA
                                                                                                                                                                                                                                                                                                                                                                                                                                                                                                                                         Vd
                                                                                                                                                                                                                                                                                                                                                                                                                                                                                                                                         Ac        12 V – 16 W
                                                                                                                                                                                                                                                                                                                                                                                                                                                                                                                   3P
                                                                                                                                                                                                                                                                                                                                                                                                                                                                                                                   MINI
                                                                                                                                                                                                                                                                                                                                                                                                                                                                                                           Pt             Pt
                                                                                                                                                                                                                                                                                                                                                                                                                                                                                                           Vd/Am          Pt
                                                                                                                                                                                                                                                                                                                                                                                                                                                                                                                   2P
                                                                                                                                                                                                                                                                                                                                                                                                                                                                                                                   MINI
       SINALEIRA DIANTEIRA DIREITA                                                                                                                                                                                                                                                                                                                                                                                                                                                                         Ac                   Ac
                                                                                                                                                                                                                                                                                                                                                                                                                                                                                                           Vd/Am                Vd/Am     LUZ DE FREIO/LANTERNA
                                                                                                                                                                                                                                                                                                                                                                                                                                                                                                           Pt                   Mr
                                     Ac                                                                                                                                                                                                                                                                                                                                                                                                                                                                    Lr                   Lr
           12 V – 16 W               Vd                                                                                                                                                                                                                                                                                                                                                                                                                                                                    Vd                   Vd                12 V – 21/5 W
                                                                                                                                                                                                                                                                                                                                                                                                                                                                                                                                Vd
                                                                 9P
                                                                 MINI                                                                                                                                                                                                                                                                                                                                                                                                                                                                    Vd


                                                           Ac             Ac
                                                           Vd             Vd
                                                           Vd             Vd
                                                           Az             Az
                                                           Br             Br
                                                           Lr             Lr
                  FAROL                                                                                                                                                                                                                                                                                                                                                                                                                                                                                                                  SINALEIRA TRASEIRA ESQUERDA
              12 V – 60/55 W
                                                                                                                                                                                                                                                                                                                                                                                                                                                                                                                                         Lr
                                    Vd                                                                                                                                                                                                                                                                                                                                                                                                                                                                                                   Vd
                                                                                                                                                                                                                                                                                                                                                                                                                                                                                                                                                   12 V – 16 W
                                  Az (Hi)
                                  Br (Lo)
                           (Pt)




                                                                                                                                                                                                                                                                                                                                                             Vd/Br
                                                                                                                                                                                                                                                                                                                                                             Pt/Az
                                                                                                                                                                                                                                                                                                                                                             Pt/Br
                                                                                                                                                                                                                                                                                                                                                             Br
                                                                                                                                                                                                                                                                                                                                                                     4P
                                                                                      Vd/Vm
                                                                                      Az/Br




                                                                                                                                                                                          Am/Vm
                                                                                      Vd/Lr




                                                                                                                                                                                                                                                                                                                                                                     WPC
                                                                                                                                                                                          Vc/Am




                                                                                                                                                                                                                                                                                                                                Am/Az




                                                                                                                                                                                                                                                                                                                                                                                                                                         Vc/Vm
                                                                                                                                                                                                                                                                                                                                                                                                                                         Az/Am
                                                                                                                                                                                                                                                                                                                                                                                                                                         Br/Am
                                                                                                                                                                          Pt/Mr



                                                                                                                                                                                          Vd/Br




                                                                                                                                                                                                                                                                                                                                        Vd/Br
                                                                                                                                                                                          Cz/Az




                                                                                                                                                                                                                                                                                                                                                                              Rs/Br
                                                                                                                                                                                                                                                                                                                                                                              Pt/Az




                                                                                                                                                                                                                                                                                                                                                                                                               Vd/Lr
                                                                                      Ac




                                                                                                                                                                                                                                                                                                                                                                     (Pt)
                                                                                      Vc
                                                                                      Az
                                                                                      Br

                                                                                      Cz
                                                                                      Pt




                                                                                      Pt
                                                                                      Lr




                                                                                                                                                                          Am




                                                                                                                                                                                          Am




                                                                                                                                                                                                                                                                                                                                                                                                                Vd




                                                                                                                                                                                                                                                                                                                                                                                                                                                          Am


                                                                                                                                                                                                                                                                                                                                                                                                                                                                    Am
                                                                                                                                                                                                                                                                                                                                                                                                                                                               Am
                                                                                                                                                                          Vd

                                                                                                                                                                          Az




                                                                                                                                                                                                                                                                                                                                                             Cz
                                                                                                                                                                                                                                                                                                                                                             Br
                                                                                                                                                                                                                                                                                                                                                             Br
                                                                                                                                                                                                                                                                                                                                                             Pt
                                                                               9P                                                                               4P
                                                                               MINI                               2P                                                                                 5P                                                                                                                                                                               2P                                    3P
                                                                               (Pt)                               MINI                                          WPC                                  WPC                                                                                                                                         2P                                   WPC                         MINI
                                                                                                                                                                                                                                                                                                                                                                                                                            MINI                 3P                      3P




                                                                                                                                                                                                                                                                                                                                                                                             Rs/Az
                                                                                                                                                                                                                                                                                                                                                                                                     Pt/Az
                                                                                                                                                                (Vm)                                 (Pt)                                                                                                                                        WPC                                  (Cz)                                  (Vd)                 MINI
                                            Vd

                                                    Lr




                                                                                      Vm/Pt




                                                                                                                                                                                          VCC
                                                                                      Pt/Mr
                                                                                      Az/Br




                                                                                                                                                                                          TPS




                                                                                                                                                                                                                     Vd/Pt


                                                                                                                                                                           DLC
                                                                                                                                                                                          SG

                                                                                                                                                                                          PB
                                                                                                                                                                                          TA
                                                                                         Pt
                                                                                         Pt




                                                                                                                                                                                                                                                                                                                                                                                                                                         Vc/Vm
                                                                                                                                                                                                                                                                                                                                                                                                                                         Az/Am
                                                                                                                                                                                                                                                                                                                                                                                                                                         Br/Am
                                                                                      Ac
                                                                                      Vc
                                                                                      Az
                                                                                      Br

                                                                                      Cz




                                                                                                                                                                                                                                         Vd
                                                                                                                                                                                                                                         Vd
                                                                                      Lr




                                                                                                                                                                                                                                                                                                                                                                                                               Vd/Br




                                                                                                                                                                                                                                                                                                                                                                                                                                                          Am


                                                                                                                                                                                                                                                                                                                                                                                                                                                                    Am
                                                                                                                                                                                                                                                                                                                                                                                                                                                               Am
                                                                                                                                                                                                                                                                                                                                                                                                                       Vd
                                                                                                                                                                                     UNIDADE DE
                                                                                                                                                                                     SENSORES                                                                                                                            SENSOR
                                                                                                                                                                                                                                                                                                                         EOT      SENSOR DE O2




                                                                                                                                                                                                                                                                                                                                                                                                                                                                                     Vm/Br
                                                                                                                                                                                                                                                                                                                                                                                                                                                                                      Am
                                                                                                                                                                                                                                                                                                                                                                                                                                                                                      Am
                                                                                                                                                                                                                                                                                                                                                                                                                                                                                      Am
                                                                                                                                                                                                                                                                                                                                                                                                                                                                                      Vd
                                     Vd
           12 V – 16 W               Lr
                                                                                                                                                                                                                                                                                                                      INJETOR DE COMBUSTÍVEL
                                                                                                                                                                                                                                                                                                                                                BOBINA DE IGNIÇÃO                                                                                                                            5P
                                                                                                             Pt
                                                                                                                  Pt
                                                                Vd
                                                                     Vc




      SINALEIRA DIANTEIRA ESQUERDA
                                                                                                                         Vd/Vm
                                                                                                                         Vd/Vm
                                                                                                                         Vc/Vm




                                                                                                                                             Vm/Br
                                                                                                                         Pt/Vm
                                                                                                                         Vc/Pt




                                                                                                                                             Pt/Az
                                                                                                                                             Pt/Az
                                                                                                                                             Vm
                                                                                                                         Pt
                                                                                                                         Pt

                                                                                                                                             Pt
                                                                                                                                             Pt




                                                                                                                                                                                                                                                                                                                                                                            VELA DE
                                                                                                                                                                                                                                                                                                                                                                            IGNIÇÃO                     Para
                                                                                                                                                                                                                                                                                                                                                                                                        cima                Para baixo
                                                                                      Vm/Pt




                                                                                      Pt/Mr
                                                                                      Az/Br




                                                                                                                                         A   B         C   D                                                                                                                                                                                                                                          INTERRUPTOR                                                                  REGULADOR/RETIFICADOR
                                                                                      Ac
                                                                                      Vc
                                                                                      Az
                                                                                      Br

                                                                                      Cz

                                                                                      Lr




                                                                                                                                                                                                                                                                                                                                                                                                      DO CAVALETE
                                                                                                                                                                                                                                                               Am/Vm




                                                                                                                                                                                                                                                                                                                                                                   Am/Vm
                                                                                                                                                                                                                                                               Vc/Am




                                                                                                                                                                                                                                                                                              Vd/Vm

                                                                                                                                                                                                                                                                                              Az/Am

                                                                                                                                                                                                                                                                                              Am/Az
                                                                                                                                                                                                                                                                                              Az/Vm
                                                                                                                                                                                                                                                                                              Br/Am




                                                                                                                                                                                                                                                                                                                     Vm/Az




                                                                                                                                                                                                                                                                                                                                                                   Vm/Az
                                                                                                                                                                                                                                                                                                                     Mr/Br




                                                                                                                                                                                                                                                                                                                                            Mr/Br
                                                                                                                                                                                                                                                                                  Vd/Br

                                                                                                                                                                                                                                                                                  Pt/Mr




                                                                                                                                                                                                                                                                                              Rs/Az




                                                                                                                                                                                                                                                                                                                     Mr/Pt


                                                                                                                                                                                                                                                                                                                                            Mr/Pt




                                                                                                                                                                                                                                                                                                                                                                   Vd/Br
                                                                                                                                                                                                                                                                                                                                                                                                      LATERAL
                                                                                                                                                                                                                                                               Cz/Az


                                                                                                                                                                                                                                                               Br/Az




                                                                                                                                                                                                                                                                                              Rs/Br



                                                                                                                                                                                                                                                                                                                     Az/Br




                                                                                                                                                                                                                                                                                                                                            Az/Br
                                                                                                                                                                                                                                                       Vd/Pt




                                                                                                                                                                                                                                                                                  Vd/Lr




                                                                                                                                                                                                                                                                                                                     Az/Pt




                                                                                                                                                                                                                                                                                                                                            Az/Pt
                                                                                                                                                                                                                                                                                              Pt/Br
                                                           BUZINA                                                                                                                                                                                                                                                                                                                                                                                       ALTERNADOR
                                                                                                                                                                                                                                                               Am


                                                                                                                                                                                                                                                               Am




                                                                                                                                                                                                                                                                                  Mr

                                                                                                                                                                                                                                                                                              Vd
                                                                                                                                                                                                                                                               Az




                                                                                                                                                                                                                                                                                              Br
                                                                                                                                                                                                                                                               Lr




                                                                                                                                     CAIXA DE FUSÍVEIS
                                                                                  BAT Lo Hi Ho W HL R L BAT
                                                                                      3                  4
                                                                                                                                                                                                                                                                                                                                                                                      INTERRUPTOR DE
                                                                                                                              A      10 A FAROL ALTO/BAIXO (BAT3)                    33P                                                                                                                                                                 4P                 3P        PONTO MORTO                                                       SENSOR CKP
                                                          INTERRUPTORES DAS SINALEIRAS                                        B      10 A SINALEIRAS • PARADA DO MOTOR              WPC                                                                                                                                                                  WPC                WPC
                                                                                                                                                                                                                                                     WARN
                                                                                                                                                                                                                                                  WT WARN




                                                                                                                                                                                                                                                                                     NLSW




                                                                                                                                                                                                                                                                                                                                                                   GND
                                                                                                                                                                                                                                                                                    TACHO




                                                                                                                                                                                                                                                                                                                                                                   VCC
                                                                                                                                                                                                                                                                                                                                                                   OUT
                                                                                                                                                                                                                                                                                      PCM




                                                                                                                                                                                                                                                                                     BANK
                                                                                                                                                                                                                                                                                       PG1
                                                                                                                                                                                                                                                                                  SSTAND




                                                                                                                                                                                                                                                                                  O2SENS.
                                                                                                                                                                                                                                                       VCC

                                                                                                                                                                                                                                                                                        SG
                                                                                                                                                                                                                                                       SCS




                                                                                                                                                                                                                                                                                      PCP
                                                                                                                                                                                                                                                         LG




                                                                                                                                                                                                                                                                                      PG2
                                                                                                                                                                                                                                                         PB




                                                                                                                                                                                                                                                                                        TO
                                                                                                                                                                                                                                                                                     O2HT

                                                                                                                                                                                                                                                                                      VSP
                                                                                                                                                                                                                                                         TA
                                                                                                                                                                                                                                                       THL




                                                                                                                                                                                                                                                                                      FLR




                                                          BUZINA• PASSAGEM
                                                                                                                                                                                                                                                      EXAI
                                                                                                                                                                                                                                                       IDC




                                                                                                                                                                                                                                                                                  IGPLSE




                                                                                                                                                                                                                                                                                  IACV2A
                                                                                                                                                                                                                                                                                  IACV2B
                                                                                                                                                                                                                                                                                      IGP




                                                                                                                                                                                                                                                                                  IACV1B
                                                                                                                                                                                                                                                                                  IACV1A
                                                                                                                                                                                                                                                                                      INJ
                                                                                                                                                                                                                                                   K-LINE




                                                                                                                                          BUZINA • LANTERNA • PAINEL DE INSTRUMENTOS
                                                          COMUTADOR DO FAROL                                                  C      10 A SISTEMA DE IGNIÇÃO • PGM-FI
                                                            INTERRUPTOR DA EMBREAGEM                                          D      10 A RELÓGIO                                                                                                                     ECM                                                                       SENSOR DE
                                                                                                                                                                                                                                                                                                                                        VÁLVULA INCLINAÇÃO
                                                                                                                                                                                                                                                         (MÓDULO DE CONTROLE DO MOTOR)                                                  IAC     DO CHASSI




     INTERRUPTOR             INTERRUPTOR DE                                     INTERRUPTOR                       INTERRUPTOR    COMUTADOR                                     INTERRUPTOR                          INTERRUPTOR                                                                                                                                                                                                                                                       Marrom
                                                                                                                                                                                                                                                                                                                                                                                                                                         Pt        Preto                      Mr
     DE IGNIÇÃO              PARADA DO MOTOR                                    DE PARTIDA                        DAS SINALEIRAS DO FAROL                                      DE PASSAGEM                          DA BUZINA
                 BAT BAT
                                            IG
                                                 BAT
                                                                                 ST       IG
                                                                                               BAT
                                                                                                   HL                    R    W     L                      HI   HL       LO
                                                                                                                                                                                                       BAT HI                                 BAT HO                                                                                                                                                                                     Am        Amarelo                    Lr      Laranja
                  1   2                           2                                             3                                                                                                       3                                      4

                               Desligado                  Solto                                                    R                             H                                 Solto                                 Solto                                                                                                                                                                                                           Az        Azul                       Ac      Azul Claro
     Ligado
                               Ligado                     Pressionado                                                                                                              Pressionado                           Pressionado                                                                                                                                                                                                     Vd        Verde                      Vc      Verde Claro
     Desligado                                                                                                     N                             (N)
                                                                                 Am/ Pt/Br Vm/Pt Az/Br
                                                                                                                   L                             L                                 Cor                               Cor                                                                                                                                                                                                                 Vm        Vermelho                   Rs      Rosa
     Cor         Vm   Pt       Cor          Pt/Br Pt/Vm
                                                                                 Vm
                                                                                                                                                                                                      Vm/Pt Az                                Pt/Mr Vc

                                                                                                                                                                                                                                                                                                                                                                                                                                         Br        Branco                     Cz       Cinza
                                                                                                                  Cor    Ac   Cz    Lr       Cor           Az   Az/Br    Br




                                                                                                                                                                                                                                                                                                                                                                                                                                                                                                                                                                       20-3
DIAGRAMA ELÉTRICO           CB300R


                    NOTAS




20-4
COMO USAR ESTE MANUAL                                             ÍNDICE GERAL
Este manual descreve os procedimentos de serviço para a
motocicleta CB300R.
Siga as recomendações da Tabela de Manutenção (Capítulo
                                                                                         INFORMAÇÕES GERAIS                       1
4) para garantir perfeitas condições de funcionamento e
níveis de emissões dentro das especificações.                                            ESPECIFICAÇÕES TÉCNICAS                  2
A execução das manutenções iniciais é de grande
                                                                                         CHASSI/CARENAGENS/
importância, pois compensa o desgaste inicial que ocorre
durante o período de amaciamento.                                                        SISTEMA DE ESCAPAMENTO                   3
Os capítulos 1 e 3 aplicam-se à motocicleta inteira. O
capítulo 2 apresenta os procedimentos de remoção/
instalação de componentes que podem ser necessários
                                                                                         MANUTENÇÃO                               4
para a execução de serviços descritos nos capítulos
seguintes.
Os capítulos 4 a 20 apresentam os componentes da
                                                                                         SISTEMA DE LUBRIFICAÇÃO                  5
motocicleta, agrupados de acordo com sua localização.
Localize o capítulo desejado nesta página e, em seguida,
consulte o índice apresentado na primeira página do
                                                                                         SISTEMA DE ALIMENTAÇÃO (PGM-FI)          6


                                                                   MOTOR E TRANSMISSÃO
capítulo selecionado.
A maioria dos capítulos inicia-se com uma ilustração do
sistema ou conjunto, informações de serviço e diagnose
                                                                                         REMOÇÃO/INSTALAÇÃO DO MOTOR              7
de defeitos. As páginas subsequentes apresentam
procedimentos detalhados.
                                                                                         CABEÇOTE/VÁLVULAS                        8
Se você não estiver familiarizado com esta motocicleta,
leia o capítulo 2, “Especificações Técnicas”.
Se a causa do problema for desconhecida, consulte o
                                                                                         CILINDRO/PISTÃO                          9
capítulo 22, “Diagnose de Defeitos”.
Sua segurança e a segurança de outras pessoas são de
                                                                                         EMBREAGEM/SELETOR DE MARCHAS            10
grande importância. Para mantê-lo informado, incluímos
mensagens de segurança e outras informações neste
manual. Infelizmente, é impossível alertar sobre todos os
                                                                                         ALTERNADOR/EMBREAGEM DE PARTIDA         11
riscos associados à realização de serviços neste veículo.
                                                                                         CARCAÇA DO MOTOR/ÁRVORE DE MANIVELAS/
Você deve utilizar seu próprio bom-senso.
Você encontrará informações de segurança de várias                                       TRANSMISSÃO/BALANCEIRO                  12
maneiras, tais como:
                                                                                         RODA DIANTEIRA/SUSPENSÃO/
• Etiquetas de segurança – localizadas no veículo.
• Mensagens de segurança - precedida por um símbolo de                                   SISTEMA DE DIREÇÃO                      13
                                                                   CHASSI




alerta de segurança “!” e uma das três palavras, PERIGO,
CUIDADO ou ATENÇÃO.
Esta palavra tem o seguinte significado:
                                                                                         RODA TRASEIRA/SUSPENSÃO                 14
p               : Caso as instruções não sejam seguidas, você
                  sofrerá ferimentos sérios ou fatais.
                                                                                         SISTEMA DE FREIO                        15
c : Caso as instruções não sejam seguidas, você

a
    poderá sofrer ferimentos sérios ou fatais.
                  : Caso as instruções não sejam seguidas, você
                                                                                         BATERIA/SISTEMA DE CARGA                16
                                                                   SISTEMA ELÉTRICO




                    poderá sofrer ferimentos.
• Instruções: Como executar serviços neste veículo de maneira
              correta e segura.
                                                                                         SISTEMA DE IGNIÇÃO                      17
Neste manual, você encontrará informações precedidas
                                                                                         PARTIDA ELÉTRICA                        18
do símbolo de NOTA. O propósito desta mensagem é
alertar a fim de evitar danos ao veículo, outras
propriedades ou ao meio ambiente.
                                                                                         LUZES/INSTRUMENTOS/INTERRUPTORES        19
TODAS AS INFORMAÇÕES, ILUSTRAÇÕES,
INSTRUÇÕES E ESPECIFICAÇÕES INCLUÍDAS NESTA
                                                                                         DIAGRAMA ELÉTRICO                       20
PUBLICAÇÃO SÃO BASEADAS NAS INFORMAÇÕES
MAIS RECENTES DISPONÍVEIS NA OCASIÃO DA
APROVAÇÃO DA IMPRESSÃO DO MANUAL. A MOTO
                                                                                         DIAGNOSE DE DEFEITOS                    21
HONDA DA AMAZÔNIA LTDA. SE RESERVA O DIREITO
DE ALTERAR AS CARACTERÍSTICAS DA
MOTOCICLETA A QUALQUER MOMENTO E SEM
PRÉVIO AVISO, NÃO INCORRENDO, ASSIM, EM
OBRIGAÇÕES DE QUALQUER ESPÉCIE. NENHUMA
PARTE DESTA PUBLICAÇÃO PODE SER
REPRODUZIDA SEM PERMISSÃO POR ESCRITO. ESTE
MANUAL FOI ELABORADO PARA PESSOAS QUE
TENHAM CONHECIMENTOS BÁSICOS SOBRE A
MANUTENÇÃO DAS MOTOCICLETAS HONDA.

MOTO HONDA DA AMAZÔNIA LTDA.
Departamento de Serviços Técnicos

20 diagramas elétricos

  • 1.
    CB300R 20. DIAGRAMA ELÉTRICO DIAGRAMA ELÉTRICO 20-3 20-1
  • 2.
    DIAGRAMA ELÉTRICO CB300R NOTAS 20-2
  • 3.
    CB300R DIAGRAMA ELÉTRICO DIAGRAMA ELÉTRICO INTERRUPTOR DE LUZ INTERRUPTOR DE INTERRUPTOR SENSOR DE NÍVEL DO FREIO DIANTEIRO PARTIDA • PARADA DE IGNIÇÃO DE COMBUSTÍVEL DO MOTOR VÁLVULA SOLENÓIDE DE CONTROLE PAIR INTERRUPTOR DO FUSÍVEL PRINCIPAL (20 A) HL BOMBA DE RELÉ DA BOMBA IG BAT2 BAT1 BAT3 RELÉ DE PARTIDA COMBUSTÍVEL DE COMBUSTÍVEL BAT2 ST IG PAINEL DE INSTRUMENTOS SENSOR VS RELÉ DA SINALEIRA DIODO Am/Vm Pt/Vm Vm/Pt - Az/Br + Pt/Br Pt/Br WPC SP SENSOR EARTH Pt/Mr INTERRUPTOR DE LUZ Pt 2P(Pt) 5P SP SENSOR 12V (ALCOHOL 100) M (ALCOHOL 80) 2P 2P HI BEAM IND DO FREIO TRASEIRO TURN R IND TURN L IND Am/Br FUEL UNIT BATERIA Vm (ABS IND) NEUTRAL Pt/Az Pt Vd Lr TA-SIG SP-SIG FI IND Mr/Vm (12 V – 6 Ah) VBAT GND VCC Mr 4P Vd Pt/Az Pt/Az Am/Vm Cz Pt Pt/Vm Vm/Pt Vm (Vm) Pt/Mr Az/Br Mr Pt/Br Br Pt 3P 3P 16P Am/Vm Am/Vm MINI Pt Vd/Vm 2P MINI WPC(Pt) (Pt) MOTOR DE 10 11 12 13 14 15 16 1 2 3 4 5 6 7 8 9 Am/Vm Vd/Vm Vm/Br Vm/Br 3P 6P MINI PARTIDA J/C Mr/Vm Am/Br (Vm) Vm/Br Pt/Vm Br/Vm Am/Br Az/Vm Br/Vm Vm/Pt Vm/Pt Pt/Vd Br/Az Pt/Vd Vc/Pt Vd Vd Vm Am/Vm Ac Vd Az W PC 12P Vd/Am Pt Lr Pt/Mr Az/Br Pt/Az Pt Pt Pt Pt Vd Vd Vd Vd Vd Vd Vd Vd Vd SINALEIRA TRASEIRA DIREITA Vd Ac 12 V – 16 W 3P MINI Pt Pt Vd/Am Pt 2P MINI SINALEIRA DIANTEIRA DIREITA Ac Ac Vd/Am Vd/Am LUZ DE FREIO/LANTERNA Pt Mr Ac Lr Lr 12 V – 16 W Vd Vd Vd 12 V – 21/5 W Vd 9P MINI Vd Ac Ac Vd Vd Vd Vd Az Az Br Br Lr Lr FAROL SINALEIRA TRASEIRA ESQUERDA 12 V – 60/55 W Lr Vd Vd 12 V – 16 W Az (Hi) Br (Lo) (Pt) Vd/Br Pt/Az Pt/Br Br 4P Vd/Vm Az/Br Am/Vm Vd/Lr WPC Vc/Am Am/Az Vc/Vm Az/Am Br/Am Pt/Mr Vd/Br Vd/Br Cz/Az Rs/Br Pt/Az Vd/Lr Ac (Pt) Vc Az Br Cz Pt Pt Lr Am Am Vd Am Am Am Vd Az Cz Br Br Pt 9P 4P MINI 2P 5P 2P 3P (Pt) MINI WPC WPC 2P WPC MINI MINI 3P 3P Rs/Az Pt/Az (Vm) (Pt) WPC (Cz) (Vd) MINI Vd Lr Vm/Pt VCC Pt/Mr Az/Br TPS Vd/Pt DLC SG PB TA Pt Pt Vc/Vm Az/Am Br/Am Ac Vc Az Br Cz Vd Vd Lr Vd/Br Am Am Am Vd UNIDADE DE SENSORES SENSOR EOT SENSOR DE O2 Vm/Br Am Am Am Vd Vd 12 V – 16 W Lr INJETOR DE COMBUSTÍVEL BOBINA DE IGNIÇÃO 5P Pt Pt Vd Vc SINALEIRA DIANTEIRA ESQUERDA Vd/Vm Vd/Vm Vc/Vm Vm/Br Pt/Vm Vc/Pt Pt/Az Pt/Az Vm Pt Pt Pt Pt VELA DE IGNIÇÃO Para cima Para baixo Vm/Pt Pt/Mr Az/Br A B C D INTERRUPTOR REGULADOR/RETIFICADOR Ac Vc Az Br Cz Lr DO CAVALETE Am/Vm Am/Vm Vc/Am Vd/Vm Az/Am Am/Az Az/Vm Br/Am Vm/Az Vm/Az Mr/Br Mr/Br Vd/Br Pt/Mr Rs/Az Mr/Pt Mr/Pt Vd/Br LATERAL Cz/Az Br/Az Rs/Br Az/Br Az/Br Vd/Pt Vd/Lr Az/Pt Az/Pt Pt/Br BUZINA ALTERNADOR Am Am Mr Vd Az Br Lr CAIXA DE FUSÍVEIS BAT Lo Hi Ho W HL R L BAT 3 4 INTERRUPTOR DE A 10 A FAROL ALTO/BAIXO (BAT3) 33P 4P 3P PONTO MORTO SENSOR CKP INTERRUPTORES DAS SINALEIRAS B 10 A SINALEIRAS • PARADA DO MOTOR WPC WPC WPC WARN WT WARN NLSW GND TACHO VCC OUT PCM BANK PG1 SSTAND O2SENS. VCC SG SCS PCP LG PG2 PB TO O2HT VSP TA THL FLR BUZINA• PASSAGEM EXAI IDC IGPLSE IACV2A IACV2B IGP IACV1B IACV1A INJ K-LINE BUZINA • LANTERNA • PAINEL DE INSTRUMENTOS COMUTADOR DO FAROL C 10 A SISTEMA DE IGNIÇÃO • PGM-FI INTERRUPTOR DA EMBREAGEM D 10 A RELÓGIO ECM SENSOR DE VÁLVULA INCLINAÇÃO (MÓDULO DE CONTROLE DO MOTOR) IAC DO CHASSI INTERRUPTOR INTERRUPTOR DE INTERRUPTOR INTERRUPTOR COMUTADOR INTERRUPTOR INTERRUPTOR Marrom Pt Preto Mr DE IGNIÇÃO PARADA DO MOTOR DE PARTIDA DAS SINALEIRAS DO FAROL DE PASSAGEM DA BUZINA BAT BAT IG BAT ST IG BAT HL R W L HI HL LO BAT HI BAT HO Am Amarelo Lr Laranja 1 2 2 3 3 4 Desligado Solto R H Solto Solto Az Azul Ac Azul Claro Ligado Ligado Pressionado Pressionado Pressionado Vd Verde Vc Verde Claro Desligado N (N) Am/ Pt/Br Vm/Pt Az/Br L L Cor Cor Vm Vermelho Rs Rosa Cor Vm Pt Cor Pt/Br Pt/Vm Vm Vm/Pt Az Pt/Mr Vc Br Branco Cz Cinza Cor Ac Cz Lr Cor Az Az/Br Br 20-3
  • 4.
    DIAGRAMA ELÉTRICO CB300R NOTAS 20-4
  • 5.
    COMO USAR ESTEMANUAL ÍNDICE GERAL Este manual descreve os procedimentos de serviço para a motocicleta CB300R. Siga as recomendações da Tabela de Manutenção (Capítulo INFORMAÇÕES GERAIS 1 4) para garantir perfeitas condições de funcionamento e níveis de emissões dentro das especificações. ESPECIFICAÇÕES TÉCNICAS 2 A execução das manutenções iniciais é de grande CHASSI/CARENAGENS/ importância, pois compensa o desgaste inicial que ocorre durante o período de amaciamento. SISTEMA DE ESCAPAMENTO 3 Os capítulos 1 e 3 aplicam-se à motocicleta inteira. O capítulo 2 apresenta os procedimentos de remoção/ instalação de componentes que podem ser necessários MANUTENÇÃO 4 para a execução de serviços descritos nos capítulos seguintes. Os capítulos 4 a 20 apresentam os componentes da SISTEMA DE LUBRIFICAÇÃO 5 motocicleta, agrupados de acordo com sua localização. Localize o capítulo desejado nesta página e, em seguida, consulte o índice apresentado na primeira página do SISTEMA DE ALIMENTAÇÃO (PGM-FI) 6 MOTOR E TRANSMISSÃO capítulo selecionado. A maioria dos capítulos inicia-se com uma ilustração do sistema ou conjunto, informações de serviço e diagnose REMOÇÃO/INSTALAÇÃO DO MOTOR 7 de defeitos. As páginas subsequentes apresentam procedimentos detalhados. CABEÇOTE/VÁLVULAS 8 Se você não estiver familiarizado com esta motocicleta, leia o capítulo 2, “Especificações Técnicas”. Se a causa do problema for desconhecida, consulte o CILINDRO/PISTÃO 9 capítulo 22, “Diagnose de Defeitos”. Sua segurança e a segurança de outras pessoas são de EMBREAGEM/SELETOR DE MARCHAS 10 grande importância. Para mantê-lo informado, incluímos mensagens de segurança e outras informações neste manual. Infelizmente, é impossível alertar sobre todos os ALTERNADOR/EMBREAGEM DE PARTIDA 11 riscos associados à realização de serviços neste veículo. CARCAÇA DO MOTOR/ÁRVORE DE MANIVELAS/ Você deve utilizar seu próprio bom-senso. Você encontrará informações de segurança de várias TRANSMISSÃO/BALANCEIRO 12 maneiras, tais como: RODA DIANTEIRA/SUSPENSÃO/ • Etiquetas de segurança – localizadas no veículo. • Mensagens de segurança - precedida por um símbolo de SISTEMA DE DIREÇÃO 13 CHASSI alerta de segurança “!” e uma das três palavras, PERIGO, CUIDADO ou ATENÇÃO. Esta palavra tem o seguinte significado: RODA TRASEIRA/SUSPENSÃO 14 p : Caso as instruções não sejam seguidas, você sofrerá ferimentos sérios ou fatais. SISTEMA DE FREIO 15 c : Caso as instruções não sejam seguidas, você a poderá sofrer ferimentos sérios ou fatais. : Caso as instruções não sejam seguidas, você BATERIA/SISTEMA DE CARGA 16 SISTEMA ELÉTRICO poderá sofrer ferimentos. • Instruções: Como executar serviços neste veículo de maneira correta e segura. SISTEMA DE IGNIÇÃO 17 Neste manual, você encontrará informações precedidas PARTIDA ELÉTRICA 18 do símbolo de NOTA. O propósito desta mensagem é alertar a fim de evitar danos ao veículo, outras propriedades ou ao meio ambiente. LUZES/INSTRUMENTOS/INTERRUPTORES 19 TODAS AS INFORMAÇÕES, ILUSTRAÇÕES, INSTRUÇÕES E ESPECIFICAÇÕES INCLUÍDAS NESTA DIAGRAMA ELÉTRICO 20 PUBLICAÇÃO SÃO BASEADAS NAS INFORMAÇÕES MAIS RECENTES DISPONÍVEIS NA OCASIÃO DA APROVAÇÃO DA IMPRESSÃO DO MANUAL. A MOTO DIAGNOSE DE DEFEITOS 21 HONDA DA AMAZÔNIA LTDA. SE RESERVA O DIREITO DE ALTERAR AS CARACTERÍSTICAS DA MOTOCICLETA A QUALQUER MOMENTO E SEM PRÉVIO AVISO, NÃO INCORRENDO, ASSIM, EM OBRIGAÇÕES DE QUALQUER ESPÉCIE. NENHUMA PARTE DESTA PUBLICAÇÃO PODE SER REPRODUZIDA SEM PERMISSÃO POR ESCRITO. ESTE MANUAL FOI ELABORADO PARA PESSOAS QUE TENHAM CONHECIMENTOS BÁSICOS SOBRE A MANUTENÇÃO DAS MOTOCICLETAS HONDA. MOTO HONDA DA AMAZÔNIA LTDA. Departamento de Serviços Técnicos