PROJETO Smart Lock TAP - Termo de Abertura do Projeto 
Nome 
Smart Lock 
Descrição 
A Smart Lock é uma trava inteligente para cofres bancário, com um sistema inovador em termos de segurança 
bancária. 
Justificativa 
Atender uma demanda de mercado com um produto de alta qualidade e custo justificável ao seu desempenho. 
Objetivo S.M.A.R.T. 
Eliminar as falhas de segurança atráves de um dispositivo inovador em termo de segurança bancária, visando as 
grandes redes bancária, buscando atingir 90% do mercado, tendo como carro chefe um produto de custo justificável no 
seu desempenho com lançamento previsto para o início de 2015. 
Requisitos 
- Atingir 90% do mercado. 
- A instalação devera ser realizada por uma empresa terceirizada. 
- O prazo para inicio das comercializações não deve ultrapassar um prazo máximo de 1 ano 
Designação 
- Bancos; 
- Empresas de Segurança; 
- Empresas de Manipulações de Bens de Valor Elevado; 
Milestones 
- Definir Especificações Técnicas; 
- Elaboração do produto em ferramenta de CAD; 
- Buscar parceiros comerciais para fornecimento de peças; 
- Protótipo; 
- Homologação; 
- Confecção dos moldes de Produção; 
- Comercialização; 
Orçamento 
Para o desenvolvimento do projeto existe um capital de R$: 500.000,00. 
Riscos 
- Não conseguir atingir 90% do mercado; 
- O produto se tornar obsoleto; 
- O custo do câmbio aumentar; 
- Barreiras ficais atrasarem as importações de produtos; 
Data, Assinatura do Sponsor 
25/08/2014 - Aprovado 
TAP aprovado, pois o projeto é fundamental para atender planos estratégicos da organização. 
OTMMA3 Fernando da Silva Vieira - 26/08/2014 20:16:14
PROJETO Smart Lock ISH - Registro de Stakeholder 
Stakeholder Posição Papel no 
Projeto 
Email Telefone Celular 
Bancos em Geral 4 bancos@bancos.com.br 
Concorrentes 4 concorrentes@concorrentes.com.br 
Empresas de 
Segurança 
4 empresasseguranca@empresasseguranca.co 
m.br 
Fernando da Silva 
Vieira 
Sponsor do Projeto fernando@superprogramador.com.br (11) 96475-1197 (11) 97055-3252 
LEONARDO 
GUERRA 
Gerente do Projeto leonardo@inaflex.com.br 
Ramón Gnan Garcia Membro da Equipe de 
Projeto 
ramon.gnan@gmail.com
PROJETO Smart Lock ISH - Registro de Stakeholder 
Classificação Outras Caracteristicas Requisitos Superficiais Estrátegia 
Gerenciar com atenção Verifica a forma que está sendo desenvolvido o 
projeto em uma visão técnica; 
Expor o andamento do projeto. 
Manter informado Procura buscar a maior quantidade de informações 
sobre o produto. 
Esconder ao máximo as informações do produto 
destes Stakeholders. 
Gerenciar com atenção Acompanha o andamento técnico do projeto, 
verificando os possíveis beneficios que ele pode 
trazer. 
Expor o andamento do projeto. 
Gerenciar com atenção - Tem como expectativa o total sucesso do projeto; 
- Verifica se todos os requisitos do projeto estão 
sendo atendidos; 
Expor todo andamento do projeto e pedir auxilio para 
tomadas de decisões, cujo o Gerente de Projetos não 
tenha poder de toma-las. 
Gerenciar com atenção Tem como expectativa o total sucesso do projeto e 
verifica se todos os requisitos estão sendo atendidos. 
Acompanhar de perto o andamento do 
desenvolvimento de cada requisito do projeto. 
Manter informado Espera que todos os requisitos técnicos sejam 
atendidos plenamente. 
Expor todas as decisões técnicas relevantes do 
projeto e submeter para a sua aprovação.
PROJETO Smart Lock WBS 
C.C. Fase / Pacote de Trabalho Análise M/B 
1 Smart Lock 
1.1 ESPECIFICAÇÕES TÉCNICAS 
1.1.1 ESPECIFICAÇÕES TÉCNICAS Make 
1.1.2 ADEQUAÇÕES DE NORMAS TÉCNICAS Buy 
1.1.3 PROTÓTIPO Make 
1.1.4 DOCUMENTAÇÕES FUNCIONAIS Make 
1.2 ANÁLISE 
1.2.1 ESPECIFICAÇÕES DO PRODUTO Make 
1.2.2 ANÁLISE DE RECURSOS Make 
1.2.3 PLANEJAMENTO DO DESENVOLVIMENTO Make 
1.3 DESENVOLVIMENTO 
1.3.1 MECÂNICO Buy 
1.3.2 HARDWARE Make 
1.3.3 ELÉTRICO Buy 
1.3.4 PROCESSOS DE FABRICAÇÃO Make 
1.3.5 CONFECÇÃO DE DOCUMENTAÇÃO Make 
1.4 TESTES 
1.4.1 PROTÓTIPO Make 
1.4.2 FUNCIONAIS Make 
1.4.3 DIMENSIONAIS Make 
1.5 HOMOLOGAÇÃO 
1.5.1 CLIENTE Make 
1.5.2 FORNECEDOR Buy 
1.6 ENTREGA 
1.6.1 PRODUTO Make 
1.6.2 DOCUMENTAÇÃO Make 
1.6.3 TREINAMENTO Make 
1.6.4 MARKETING Buy 
OTMMA3 Fernando da Silva Vieira - 26/08/2014 20:16:15
PROJETO Smart Lock D-WBS - Dicionário WBS 
Fase 1 
C.C. Pacote de Trabalho Descrição Entrega do PT Critério de Aceitação OK 
1.1.1 ESPECIFICAÇÕES TÉCNICAS Documento contendo todas as 
especificações técnicas do produto. 
Documento de Especificações Técnicas 
do Produto 
Validação do documento pelo Líder 
Técnico 
Aceitou 
1.1.2 ADEQUAÇÕES DE NORMAS 
TÉCNICAS 
Documento de Especificações Técnicas 
Adequado a Normas Técnicas por uma 
empresa especialista no assunto. 
Documento de Especificações Técnicas 
Adequado a Normas Técni 
Documento Certificado Pela Empresa 
Contratada e Validada pel 
Aceitou 
1.1.3 PROTÓTIPO Documentação do Protótipo do projeto. Documentação do Protótipo Validação do documento pelo Líder 
Técnico 
Aceitou 
1.1.4 DOCUMENTAÇÕES 
FUNCIONAIS 
Documento com todas as especificações 
funcionais do produto. 
Documento de Especificações 
Funcionais 
Validação do documento pelo Líder 
Técnico 
Aceitou 
1.2.1 ESPECIFICAÇÕES DO 
PRODUTO 
Documento com as especificações 
gerais do produto como, por exemplo, 
tamanho, forma, usabilidade, etc. 
Documento com as especificações 
gerais do produto 
Validação do documento pelo Líder 
Técnico 
Aceitou 
1.2.2 ANÁLISE DE RECURSOS Documento com as informações dos 
recursos disponíveis para atuação no 
projeto. 
Documento de Mapeamento de 
Recursos 
Validação do documento pelo Gerente 
de Projeto 
Aceitou 
1.2.3 PLANEJAMENTO DO 
DESENVOLVIMENTO 
Cronograma do desenvolvimento de 
cada etapa do projeto. 
Cronograma Validação do cronograma pelo Sponsor 
e Gerente de Projetos 
Aceitou 
1.3.1 MECÂNICO Desenvolvimento da parte mecânica do 
produto por uma empresa especializada. 
Parte Mecânica do Produto Validação da Parte Mecânica pelo Líder 
Técnico 
Aceitou 
1.3.2 HARDWARE Desenvolvimento da parte eletrônica do 
produto, cujo o software de controle da 
parte mecânica será embarcado. 
Parte Eletrônica do Produto Validação da Parte eletrônica pelo Líder 
Técnico 
Aceitou 
1.3.3 ELÉTRICO Desenvolvimento da parte elétrica do 
produto por uma empresa especializada. 
Parte Elétrica do Produto Validação da Parte elétrica pelo Líder 
Técnico 
Aceitou 
1.3.4 PROCESSOS DE FABRICAÇÃO Confecção dos moldes de fabricação do 
produto. 
Moldes de Fabricação do Produto Validação dos moldes pelo Líder 
Técnico 
Aceitou 
1.3.5 CONFECÇÃO DE 
DOCUMENTAÇÃO 
Manual de Operação do Produto para o 
usuário final. 
Manual de Operação do Produto Validação do manual pelo Líder Técnico Aceitou 
1.4.1 PROTÓTIPO Documento com as evidências de teste 
do protótipo do produto. 
Documento com as evidências de teste 
do protótipo 
Validação do documento pelo Líder 
Técnico 
Aceitou
1.4.2 FUNCIONAIS Documento com as evidências de teste 
do produto feitas por futuros possíveis 
usuários. 
Documento com as evidências de teste 
funcionais do produto. 
Validação do documento pelo Líder 
Técnico 
Aceitou 
1.4.3 DIMENSIONAIS Documento com as evidências de teste 
de usabilidade do produto feitas por 
futuros possíveis usuários. 
Documento com as evidências de teste 
de usabilidade do produ 
Validação do documento pelo Líder 
Técnico 
Aceitou 
1.5.1 CLIENTE Documento de homologação do produto 
com clientes finais, atestando todas as 
funcionalidades e benefícios. 
Documento de Homogação do Produto 
com Clientes Finais 
Validação do documento pelo Líder 
Técnico 
Aceitou 
1.5.2 FORNECEDOR Documento com a homologação de 
fornecedores que disponibilizam 
componentes para o produto, feito por 
uma empresa especializada. 
Documento de homologação de 
fornecedores de Componentes do P 
Validação do documento pelo Líder 
Técnico 
Aceitou 
1.6.1 PRODUTO Entrega do produto para o cliente final. Entrega do produto Aceite do Cliente Aceitou 
1.6.2 DOCUMENTAÇÃO Disponibilização da documentação de 
suporte do produto de diversas formas 
(Web, Telefone, papel, etc). 
Disponibilização do suporte ao produto Validação pelo Líder Técnico Aceitou 
1.6.3 TREINAMENTO Treinamento do cliente sobre a utilização 
de forma segura e eficaz o produto. 
Treinamento de uso pelo cliente Aceite do Cliente Aceitou 
1.6.4 MARKETING Divulgação do produto para todos os 
clientes. 
Divulgação do Produto Validação do Sponsor Aceitou
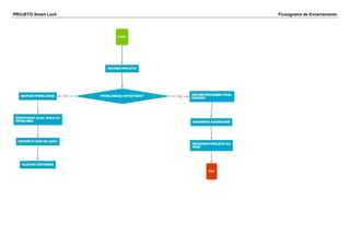
PROJETO Smart Lock Fluxograma de Iniciação
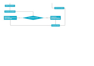
PROJETO Smart Lock Fluxograma de Planejamento
PROJETO Smart Lock Fluxograma de Execução
PROJETO Smart Lock Fluxograma de Monitoramento & Controle
PROJETO Smart Lock Fluxograma de Encerramento

Smart Lock

  • 1.
    PROJETO Smart LockTAP - Termo de Abertura do Projeto Nome Smart Lock Descrição A Smart Lock é uma trava inteligente para cofres bancário, com um sistema inovador em termos de segurança bancária. Justificativa Atender uma demanda de mercado com um produto de alta qualidade e custo justificável ao seu desempenho. Objetivo S.M.A.R.T. Eliminar as falhas de segurança atráves de um dispositivo inovador em termo de segurança bancária, visando as grandes redes bancária, buscando atingir 90% do mercado, tendo como carro chefe um produto de custo justificável no seu desempenho com lançamento previsto para o início de 2015. Requisitos - Atingir 90% do mercado. - A instalação devera ser realizada por uma empresa terceirizada. - O prazo para inicio das comercializações não deve ultrapassar um prazo máximo de 1 ano Designação - Bancos; - Empresas de Segurança; - Empresas de Manipulações de Bens de Valor Elevado; Milestones - Definir Especificações Técnicas; - Elaboração do produto em ferramenta de CAD; - Buscar parceiros comerciais para fornecimento de peças; - Protótipo; - Homologação; - Confecção dos moldes de Produção; - Comercialização; Orçamento Para o desenvolvimento do projeto existe um capital de R$: 500.000,00. Riscos - Não conseguir atingir 90% do mercado; - O produto se tornar obsoleto; - O custo do câmbio aumentar; - Barreiras ficais atrasarem as importações de produtos; Data, Assinatura do Sponsor 25/08/2014 - Aprovado TAP aprovado, pois o projeto é fundamental para atender planos estratégicos da organização. OTMMA3 Fernando da Silva Vieira - 26/08/2014 20:16:14
  • 2.
    PROJETO Smart LockISH - Registro de Stakeholder Stakeholder Posição Papel no Projeto Email Telefone Celular Bancos em Geral 4 bancos@bancos.com.br Concorrentes 4 concorrentes@concorrentes.com.br Empresas de Segurança 4 empresasseguranca@empresasseguranca.co m.br Fernando da Silva Vieira Sponsor do Projeto fernando@superprogramador.com.br (11) 96475-1197 (11) 97055-3252 LEONARDO GUERRA Gerente do Projeto leonardo@inaflex.com.br Ramón Gnan Garcia Membro da Equipe de Projeto ramon.gnan@gmail.com
  • 3.
    PROJETO Smart LockISH - Registro de Stakeholder Classificação Outras Caracteristicas Requisitos Superficiais Estrátegia Gerenciar com atenção Verifica a forma que está sendo desenvolvido o projeto em uma visão técnica; Expor o andamento do projeto. Manter informado Procura buscar a maior quantidade de informações sobre o produto. Esconder ao máximo as informações do produto destes Stakeholders. Gerenciar com atenção Acompanha o andamento técnico do projeto, verificando os possíveis beneficios que ele pode trazer. Expor o andamento do projeto. Gerenciar com atenção - Tem como expectativa o total sucesso do projeto; - Verifica se todos os requisitos do projeto estão sendo atendidos; Expor todo andamento do projeto e pedir auxilio para tomadas de decisões, cujo o Gerente de Projetos não tenha poder de toma-las. Gerenciar com atenção Tem como expectativa o total sucesso do projeto e verifica se todos os requisitos estão sendo atendidos. Acompanhar de perto o andamento do desenvolvimento de cada requisito do projeto. Manter informado Espera que todos os requisitos técnicos sejam atendidos plenamente. Expor todas as decisões técnicas relevantes do projeto e submeter para a sua aprovação.
  • 4.
    PROJETO Smart LockWBS C.C. Fase / Pacote de Trabalho Análise M/B 1 Smart Lock 1.1 ESPECIFICAÇÕES TÉCNICAS 1.1.1 ESPECIFICAÇÕES TÉCNICAS Make 1.1.2 ADEQUAÇÕES DE NORMAS TÉCNICAS Buy 1.1.3 PROTÓTIPO Make 1.1.4 DOCUMENTAÇÕES FUNCIONAIS Make 1.2 ANÁLISE 1.2.1 ESPECIFICAÇÕES DO PRODUTO Make 1.2.2 ANÁLISE DE RECURSOS Make 1.2.3 PLANEJAMENTO DO DESENVOLVIMENTO Make 1.3 DESENVOLVIMENTO 1.3.1 MECÂNICO Buy 1.3.2 HARDWARE Make 1.3.3 ELÉTRICO Buy 1.3.4 PROCESSOS DE FABRICAÇÃO Make 1.3.5 CONFECÇÃO DE DOCUMENTAÇÃO Make 1.4 TESTES 1.4.1 PROTÓTIPO Make 1.4.2 FUNCIONAIS Make 1.4.3 DIMENSIONAIS Make 1.5 HOMOLOGAÇÃO 1.5.1 CLIENTE Make 1.5.2 FORNECEDOR Buy 1.6 ENTREGA 1.6.1 PRODUTO Make 1.6.2 DOCUMENTAÇÃO Make 1.6.3 TREINAMENTO Make 1.6.4 MARKETING Buy OTMMA3 Fernando da Silva Vieira - 26/08/2014 20:16:15
  • 5.
    PROJETO Smart LockD-WBS - Dicionário WBS Fase 1 C.C. Pacote de Trabalho Descrição Entrega do PT Critério de Aceitação OK 1.1.1 ESPECIFICAÇÕES TÉCNICAS Documento contendo todas as especificações técnicas do produto. Documento de Especificações Técnicas do Produto Validação do documento pelo Líder Técnico Aceitou 1.1.2 ADEQUAÇÕES DE NORMAS TÉCNICAS Documento de Especificações Técnicas Adequado a Normas Técnicas por uma empresa especialista no assunto. Documento de Especificações Técnicas Adequado a Normas Técni Documento Certificado Pela Empresa Contratada e Validada pel Aceitou 1.1.3 PROTÓTIPO Documentação do Protótipo do projeto. Documentação do Protótipo Validação do documento pelo Líder Técnico Aceitou 1.1.4 DOCUMENTAÇÕES FUNCIONAIS Documento com todas as especificações funcionais do produto. Documento de Especificações Funcionais Validação do documento pelo Líder Técnico Aceitou 1.2.1 ESPECIFICAÇÕES DO PRODUTO Documento com as especificações gerais do produto como, por exemplo, tamanho, forma, usabilidade, etc. Documento com as especificações gerais do produto Validação do documento pelo Líder Técnico Aceitou 1.2.2 ANÁLISE DE RECURSOS Documento com as informações dos recursos disponíveis para atuação no projeto. Documento de Mapeamento de Recursos Validação do documento pelo Gerente de Projeto Aceitou 1.2.3 PLANEJAMENTO DO DESENVOLVIMENTO Cronograma do desenvolvimento de cada etapa do projeto. Cronograma Validação do cronograma pelo Sponsor e Gerente de Projetos Aceitou 1.3.1 MECÂNICO Desenvolvimento da parte mecânica do produto por uma empresa especializada. Parte Mecânica do Produto Validação da Parte Mecânica pelo Líder Técnico Aceitou 1.3.2 HARDWARE Desenvolvimento da parte eletrônica do produto, cujo o software de controle da parte mecânica será embarcado. Parte Eletrônica do Produto Validação da Parte eletrônica pelo Líder Técnico Aceitou 1.3.3 ELÉTRICO Desenvolvimento da parte elétrica do produto por uma empresa especializada. Parte Elétrica do Produto Validação da Parte elétrica pelo Líder Técnico Aceitou 1.3.4 PROCESSOS DE FABRICAÇÃO Confecção dos moldes de fabricação do produto. Moldes de Fabricação do Produto Validação dos moldes pelo Líder Técnico Aceitou 1.3.5 CONFECÇÃO DE DOCUMENTAÇÃO Manual de Operação do Produto para o usuário final. Manual de Operação do Produto Validação do manual pelo Líder Técnico Aceitou 1.4.1 PROTÓTIPO Documento com as evidências de teste do protótipo do produto. Documento com as evidências de teste do protótipo Validação do documento pelo Líder Técnico Aceitou
  • 6.
    1.4.2 FUNCIONAIS Documentocom as evidências de teste do produto feitas por futuros possíveis usuários. Documento com as evidências de teste funcionais do produto. Validação do documento pelo Líder Técnico Aceitou 1.4.3 DIMENSIONAIS Documento com as evidências de teste de usabilidade do produto feitas por futuros possíveis usuários. Documento com as evidências de teste de usabilidade do produ Validação do documento pelo Líder Técnico Aceitou 1.5.1 CLIENTE Documento de homologação do produto com clientes finais, atestando todas as funcionalidades e benefícios. Documento de Homogação do Produto com Clientes Finais Validação do documento pelo Líder Técnico Aceitou 1.5.2 FORNECEDOR Documento com a homologação de fornecedores que disponibilizam componentes para o produto, feito por uma empresa especializada. Documento de homologação de fornecedores de Componentes do P Validação do documento pelo Líder Técnico Aceitou 1.6.1 PRODUTO Entrega do produto para o cliente final. Entrega do produto Aceite do Cliente Aceitou 1.6.2 DOCUMENTAÇÃO Disponibilização da documentação de suporte do produto de diversas formas (Web, Telefone, papel, etc). Disponibilização do suporte ao produto Validação pelo Líder Técnico Aceitou 1.6.3 TREINAMENTO Treinamento do cliente sobre a utilização de forma segura e eficaz o produto. Treinamento de uso pelo cliente Aceite do Cliente Aceitou 1.6.4 MARKETING Divulgação do produto para todos os clientes. Divulgação do Produto Validação do Sponsor Aceitou
  • 7.
    PROJETO Smart LockFluxograma de Iniciação
  • 9.
    PROJETO Smart LockFluxograma de Planejamento
  • 11.
    PROJETO Smart LockFluxograma de Execução
  • 12.
    PROJETO Smart LockFluxograma de Monitoramento & Controle
  • 14.
    PROJETO Smart LockFluxograma de Encerramento