PROJETO EASY HELP! TAP - Termo de Abertura do Projeto
Nome
EASY HELP!
Descrição
Criar um serviço que auxilie o resgate através da localização precisa de pessoas que possam precisar de ajuda rápida
ou urgente de serviços básicos como ambulâncias, bombeiros, policiais. Este serviço será entregue no formato de um
aplicativo para dispositivos mobiles (smartphones e tablets) e este enviará a uma central de chamados mais próxima. A
central irá disponibilizar o veículo já com informações do trajeto usando o serviço de mapas do google, até o solicitante
do serviço.
Justificativa
Verificamos que com a tecnologia é possível tornar o salvamento em rodovias, estradas, ranchos, chácaras,
residências, pessoas em viagem se torna mais rápido e preciso, sabendo que cada minuto favorece muito a vida
humana em casos de ocorrências que demande urgência no atendimento. Já no lado dos atendentes deste serviço,
saber onde a pessoa está auxilia muito no tempo que se leva para chegar ao local da ocorrência.
Objetivo S.M.A.R.T.
DIMINUIR EM 30% O TEMPO DE CHEGADA DE SOCORRO EM ATENDIMENTO NAS RODOVIAS, NO PRAZO DE 1
ANO
Requisitos
USUÁRIOS COM SMARTPHONES COM INTERNET E GPS
RODOVIAS COM COBERTURA 3G
RETAGUARDA (BOMBEIROS/ PRONTO SOCORRO / POLICIA) COM INFRA ESTRUTURA COM INTERNET PARA
RECEBER MENSAGENS,
VIATURAS COM RATREADOR GPS PARA CENTRAL SABER QUAL ESTA MAIS PROXIMA DO LOCAL DA
OCORRENCIA.
Designação
FOI DESIGNADO O SR CLAUDIO ROBERTO SOUZA COMO GERENTE DO PROJETO EASYHELP
Milestones
1. DESENVOLVIMENTO DO APLICATIVO CONCLUIDO
2. IMPLEMENTAÇÃO DA INFRAESTRUTURA
3.INSTALAÇÃO DOS SERVIDORES
4.APLICATIVO TESTADO
5. SOFTWARE DE RETAGUARDA INSTALADO
6.APLICATIVO DISPOVIVEL PARA DOWNLOAD (APPLE STORE/ GOOGLE APP)
Orçamento
ORÇAMENTO
- CONCEPÇÃO = 6.700,00
- DESENVOLVIMENTO = 32.000,00
- IMPLANTAÇÃO = 43.500,00
- COMERCIAL = 21.000,00
- PLANEJAMENTO = 10.450,00
Riscos
O desenvolvimento do aplicativo tem como fatores de risco:
Ameaças:
1- Impedimentos políticos;
2- Credibilidade do atendimento (cultura);
3- Gerar um gargalo de chamados quando uma ocorrência acontecer, pois poderá haver mais de uma pessoa pedindo
apoio, o backend deverá ser muito bem projetado, para que ninguém deixe de ser atendido;
Oporturnidades:
1- Redução de custos para deslocamento, pois se torna eficiente e eficaz chegar ao local;
2- O projeto pode ser escalonado a todos os países;
3- Ser disponibilizado como aplicativo nativo dos novos smartphone;
Data, Assinatura do Sponsor
30/11/-0001 - Aprovado
OTMMA3 CLAUDIO ROBERTO DE SOUZA - 03/05/2014 02:43:19
PROJETO EASY HELP! ISH - Registro de Stakeholder
Stakeholder Posição Papel no
Projeto
Email Telefone Celular
BRUNA ROSSI DIRETORA Membro da Equipe de
Projeto
angelico_bruna@hotmail.com
CARLOS ADRIANO
ROZABONI
DIRETOR Sponsor do Projeto ca.rozaboni@gmail.com
CLAUDIO ROBERTO
DE SOUZA
Gerente de Projeto claudiorsouza@outlook.com
IVAN RICARDO
AGUILAR DA SILVA
DIRETOR/SPONSOR Membro da Equipe de
Projeto
ir_aguilar@hotmail.com
RENATA MILANEZZI DIRETORA Membro da Equipe de
Projeto
renata_milanezzi@yahoo.com.br
TIAGO SOAVE
GUERTA
DIRETOR Membro da Equipe de
Projeto
tguerta@yahoo.com.br
PROJETO EASY HELP! ISH - Registro de Stakeholder
Classificação Outras Caracteristicas Requisitos Superficiais Estrátegia
Gerenciar com atenção
Gerenciar com atenção
Mínimo esforço
Gerenciar com atenção
Gerenciar com atenção
Gerenciar com atenção
PROJETO EASY HELP! WBS
C.C. Fase / Pacote de Trabalho Análise M/B
1 CONCEPÇÃO
1.1 DESCRITIVO Make
1.2 ESTUDO DE CASO Buy
2 DESENVOLVIMENTO
2.1 ANALISE DE BANCO DE DADOS Make
2.2 ANÁLISE SOFTWARE Buy
2.3 IMPLEMENTAÇÃO BANCO DE DADOS Buy
2.4 CODIFICAÇÃO Buy
2.5 TESTES Buy
2.6 PILOTO Make
3 IMPLANTAÇÃO
3.1 SERVIDORES Buy
3.2 INFRAESTRUTURA Buy
3.3 RETAGUARDA Make
4 COMERCIAL
4.1 MARKETING Buy
4.2 NEGOCIAÇÃO Make
5 PLANEJAMENTO
5.1 ESCOPO Make
5.2 TEMPO Make
5.3 CUSTO Make
5.4 QUALIDADE Make
5.5 RISCO Make
5.6 AQUISIÇÕES
5.6.1 PANEJAR O GERENCIAMENTO DAS AQUISIÇÕES Make
5.6.2 CONDUZIR AS AQUISIÇÕES Make
5.6.3 CONTROLAR AS AQUISIÇÕES Make
5.6.4 ENCERRAR AS AQUISIÇÕES Make
OTMMA3 CLAUDIO ROBERTO DE SOUZA - 03/05/2014 02:43:19
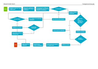
PROJETO EASY HELP! Fluxograma de Execução
OTMMA3 CLAUDIO ROBERTO DE SOUZA - 03/05/2014 02:43:19
PROJETO EASY HELP! MA - Mapa de Aquisições
Concorrência Item(s) a ser contratado Ref.WBS Fornecedores Orçamento Prazo Critérios MAKE OR BUY ultilizados Tipo de contrato
256 DESENVOLVIMENTO >
ANÁLISE SOFTWARE
2 . 2 ALFA
DESENVOLVIMENT
O DE SOFTWARE
LTD
BETA
DESENVOLVIMENT
O DE SOFTWARE
LTDA
MASTER
SOFTWARE LTDA
3.600,00 05/05/2014 Capacidade (quantidade e qualidade) da equipe
Necessidade de fornecimento especializado
Necessidade de absorção da tecnologia
Preço Fixo
257 DESENVOLVIMENTO >
IMPLEMENTAÇÃO BANCO DE
DADOS
2 . 3 DATABASE SYSTEM
MAT BANCO DE
DADOS LTDA
CASTERSYS BANCO
DE DADOS S/A
7.650,00 10/06/2014 Necessidade de fornecimento especializado
Necessidade de absorção da tecnologia
Restrições de prazo
O core business da empresa
Preço Fixo
258 DESENVOLVIMENTO >
CODIFICAÇÃO
2 . 4 ALFA
DESENVOLVIMENT
O DE SOFTWARE
LTD
BETA
DESENVOLVIMENT
O DE SOFTWARE
LTDA
MASTER
SOFTWARE LTDA
14.500,00 30/07/2014 Capacidade (quantidade e qualidade) da equipe
Necessidade de absorção da tecnologia
Compartilhamentos de riscos
Tempo e Material
259 DESENVOLVIMENTO >
TESTES
2 . 5 ALFA
DESENVOLVIMENT
O DE SOFTWARE
LTD
BETA
DESENVOLVIMENT
O DE SOFTWARE
LTDA
MASTER
SOFTWARE LTDA
6.430,00 17/09/2014 Capacidade (quantidade e qualidade) da equipe
Necessidade de absorção da tecnologia
Existência de fornecedores confiáveis.
Compartilhamentos de riscos
Tempo e Material
260 IMPLANTAÇÃO >
INFRAESTRUTURA
3 . 2 ES - ENGENHARIA E
INFRAESTRUTURA
MARTIN
ENGENHARIA E
INFRAESTRUTURA
LTA
LISARB
ENGENHARIA E
INFRAESTRUTURA
S/A
9.000,00 30/09/2014 Restrições de custo
Restrições de prazo
O core business da empresa
Compartilhamentos de riscos
Preço Fixo
261 IMPLANTAÇÃO >
SERVIDORES
3 . 1 DATABASE SYSTEM
MAT BANCO DE
DADOS LTDA
CASTERSYS BANCO
DE DADOS S/A
12.400,00 28/10/2014 Necessidade de absorção da tecnologia
Restrições de custo
Restrições de prazo
O core business da empresa
Compartilhamentos de riscos
Preço Fixo
PROJETO EASY HELP! MA - Mapa de Aquisições
RFP - 256
2 . 2 DESENVOLVIMENTO > ANÁLISE SOFTWARE
NOTAS:
REV. DATA DESCRIÇÃO EXEC. VERIF. APR.
PROJETO EASY HELP! MA - Mapa de Aquisições
RFP - 257
2 . 3 DESENVOLVIMENTO > IMPLEMENTAÇÃO BANCO DE DADOS
NOTAS:
REV. DATA DESCRIÇÃO EXEC. VERIF. APR.
PROJETO EASY HELP! MA - Mapa de Aquisições
RFP - 258
2 . 4 DESENVOLVIMENTO > CODIFICAÇÃO
NOTAS:
REV. DATA DESCRIÇÃO EXEC. VERIF. APR.
PROJETO EASY HELP! DT - Declaração de Trabalho
Especificação Quantidade Unidade
Ferramenta de desenvolvimento a
ser utilizada deve ser compatível
com as plataformas móveis
20 20
utilizar normas de testes
compatíveis com o segmente
10 10
utilizar UML para documentar os
codigos
40 40
deve utilizar regras de
documentação de código conforme
normas interncionais
20 29
Ter manual de utilização no formato
digital e impresso
10 10
Prazos
A empresa vencedora da concorrência deverá entregar o software desenvolvido e pronto para validar na data
estabelecida
Qualidade Requirida
o critério de qualidade requirida para a validação do pacote de trabalho será atender as funcionalidade, e ao ser
executado não apresentar erros de codificação (bugs) .
Suporte Técnico
A empresa vencedora da concorrência devera fornecer suporte técnico nos códigos por ela desenvolvidos. O suporte
será classificado em 3 (três) modalidades: * Crítico: deve ser atendida em até 2 horas após comunicado; *Moderado:
deve ver atendido em até 12 horas apos o comunicado: e Leve: deve ser atendida em até 48 horas apos comunicado.
O suporte técnico deve ter um canal de comunicação para o atendimento de segunda à sexta das 8:00 às 18:00 hrs por
telefone, e-mail e chat.
Treinamento Desejado
A empresa vencedora da concorrência deve fornecer 12(doze) horas de treinamento para a equipe técnica da
contratante.
Nivel Serviço
As manutenções devem ser corretivas (erros e bugs) , preventivas (quando for necessário para evitar futuros
problemas) e melhorias (novas funcionalidades) sendo que depende de autorização do controle integrado de
mudanças.
Garantia
O Produto resultante da codificação (pacote de trabalho) deve ser garantido pelo fabricante por 1 (três) ano, após o
contratante ter assinado o termo de aceite.
Local Entrega
Será entregue na empresa Techart em uma reunião com apresentação das funcionalidades implementadas.
PROJETO EASY HELP! DT - WBS do Contrato
C.C. Fase / Pacote de Trabalho Unidade Quantidade
Planejada
Orçamento
14 CODIFICAÇÃO 10.000,00
14.1 ANALISE DA FERRAMENTA 15 15 1.500,00
14.2 DOCUMENTAÇÃO 15 15 1.500,00
14.3 PROTOTIPAÇÃO 20 20 2.000,00
14.4 CODIFICAÇÃO 50 50 5.000,00
114 TESTES 4.500,00
114.1 TESTE DE FUNCIONALIDADE 20 20 900,00
114.2 TESTE DE CONFIABILIDADE 20 20 900,00
114.3 TESTE DE EFICIENCIA 40 40 1.800,00
114.4 TESTE DE MANUTENABILIDADE 20 20 900,00
PROJETO EASY HELP! Equalização
ALFA DESENVOLVIMENTO DE
SOFTWARE LTD
BETA DESENVOLVIMENTO DE
SOFTWARE LTDA
MASTER SOFTWARE LTDA
Especificação Técnica Quant. Unid. Valor
Unit
Valor
Total
Quant. Unid. Valor
Unit
Valor
Total
Quant. Unid. Valor
Unit
Valor
Total
Ferramenta de desenvolvimento a ser utilizada deve
ser compatível com as plataformas móveis
10 10 10,00 100,00 20 20 10,00 200,00 30 30 100,00 3.000,00
utilizar normas de testes compatíveis com o
segmente
10 10 10,00 100,00 20 20 10,00 200,00 10 20 10,00 100,00
utilizar UML para documentar os codigos 30 30 10,00 300,00 20 20 10,00 200,00 20 20 10,00 200,00
deve utilizar regras de documentação de código
conforme normas interncionais
10 10 10,00 100,00 20 20 10,00 200,00 30 30 10,00 300,00
Ter manual de utilização no formato digital e
impresso
10 10 0,10 1,00 20 20 10,00 200,00 30 30 10,00 300,00
PROJETO EASY HELP! SP - Sistema de Pontuação
Id Critério Classificatório Comercial Peso ALFA
DESENVOLVIMENTO
DE SOFTWARE LTD
BETA
DESENVOLVIMENTO
DE SOFTWARE LTDA
MASTER SOFTWARE
LTDA
Nota Média Nota Média Nota Média
206 Histórico de relacionamento com o cliente 3 0 0 0 0 0 0
202 Preço 5 0 0 0 0 0 0
203 Parcelamento (numero de vezes) 2 0 0 0 0 0 0
204 Taxa de juros aplicada se parcelamento próprio 2 0 0 0 0 0 0
205 Tempo de mercado da empresa 2 0 0 0 0 0 0
Id Critério Classificatório Técnico Peso ALFA
DESENVOLVIMENTO
DE SOFTWARE LTD
BETA
DESENVOLVIMENTO
DE SOFTWARE LTDA
MASTER SOFTWARE
LTDA
Nota Média Nota Média Nota Média
210 Tempo de resposta a um atendimento 4 0 0 0 0 0 0
209 Profissionais certificados em metodologias
ágeis de desenvolvimento
4 0 0 0 0 0 0
208 Profissionais certificados na ferramenta de
desenvolvimento escolhida
4 0 0 0 0 0 0
207 Profissionais certificados em Gerenciamento de
projetos
4 0 0 0 0 0 0
201 Alinhamento com DT 4 0 0 0 0 0 0
211 Estrutura comprovada para suporte técnico 3 0 0 0 0 0 0
PROJETO EASY HELP! BM - Boletim de Medição
Item Descrição Unidade Orçamento da Fase Peso[%] Quant
Planejada
Quant
Realizada
Critério[%] Avanço Físico Planejado Avanço Físico Realizado [%]
14 CODIFICAÇÃO - 10.000,00 68.97 - - - - - -
14.1 ANALISE DA FERRAMENTA 15 - - 15 3 15 1.500,00 300,00 20
14.2 DOCUMENTAÇÃO 15 - - 15 3 15 1.500,00 300,00 20
14.3 PROTOTIPAÇÃO 20 - - 20 20 20 2.000,00 2.000,00 100
14.4 CODIFICAÇÃO 50 - - 50 40 50 5.000,00 4.000,00 80
114 TESTES - 4.500,00 31.03 - - - - - -
114.1 TESTE DE FUNCIONALIDADE 20 - - 20 20 20 900,00 900,00 100
114.2 TESTE DE CONFIABILIDADE 20 - - 20 20 20 900,00 900,00 100
114.3 TESTE DE EFICIENCIA 40 - - 40 23 40 1.800,00 1.035,00 57.50
114.4 TESTE DE MANUTENABILIDADE 20 - - 20 0 20 900,00 0,00 0
TOTAL - - - 14.500,00 14.500,00 9.435,00 59.69
PROJETO EASY HELP! MA - Mapa de Aquisições
RFP - 259
2 . 5 DESENVOLVIMENTO > TESTES
NOTAS:
REV. DATA DESCRIÇÃO EXEC. VERIF. APR.
PROJETO EASY HELP! MA - Mapa de Aquisições
RFP - 260
3 . 2 IMPLANTAÇÃO > INFRAESTRUTURA
NOTAS:
REV. DATA DESCRIÇÃO EXEC. VERIF. APR.
PROJETO EASY HELP! MA - Mapa de Aquisições
RFP - 261
3 . 1 IMPLANTAÇÃO > SERVIDORES
NOTAS:
REV. DATA DESCRIÇÃO EXEC. VERIF. APR.
PROJETO EASY HELP! RR - Registro de Risco
Categoria na RBS Risco Identificado Tipo Data de
Registro
Qualitativo Probabilidade P Qualitativo de Impacto I Semáforo
1 W>Internos não técnicos>Custo O orçamento destinado aos pacotes do tipo
tempo/material ser superior ao previsto.
Ameaça 2/5/2014 Média 0.5 Média 0.2 0.10
2 W>Internos não técnicos>Prazos O fornecedor não entregar o pacote de trabalho no
tempo contratado
Ameaça 2/5/2014 Média 0.5 Média 0.2 0.10
3 W>Externos previsíveis>Taxas de
câmbio
Os servidores serão cotados em Dolar e a cotação
do cambio pode variar
Ameaça 2/5/2014 Provável 0.7 Pequena 0.1 0.07
4 W>Riscos técnicos>Mudanças na
tecnologia
Como se trata de um projeto envolvendo tecnologia,
a mudança de tecnologia pode inviabilizar o projeto
Ameaça 2/5/2014 Rara 0.1 Média 0.2 0.03
5 W>Externos previsíveis>Riscos
de mercado
o projeto ser um sucesso e criar Novos aplicativos
utilizando a mesma plataforma
Oportunidade 2/5/2014 Média 0.5 Grande 0.4 0.20
PROJETO EASY HELP! RR - Registro de Risco
V.M.E. antes da resposta [R$] Resposta V.M.E. depois da resposta [R$] Sinal de alerta Proprietário Ação a tomar
1 20.000,00 Aceitar 20.000,00 Quando no relatório de medição
(entregue semanalmente) o
orçamento estiver divergente do
planejado
CLAUDIO ROBERTO DE
SOUZA
tomar ações de contenção de despesas.
2 10.000,00 Mitigar 10.000,00 Quando no relatório de medição
(entregue semanalmente) o
cronograma estiver divergente do
planejado
CARLOS ADRIANO
ROZABONI
incluir clausulas contratuais com multas no caso de
não entregue no prazo.
3 2.000,00 Transferir 0,00 verificar diariamente a cotação
cambial e alertar em caso de alta
fora do previsoto
IVAN RICARDO
AGUILAR DA SILVA
utilizar o contrato "preço fechado" .
4 30.000,00 Aceitar 0,00 acompanhamento de fontes
especializadas em tecnologia
como revistas e sites.
TIAGO SOAVE GUERTA
5 40.000,00 Provocar 40.000,00 feedback dos usuários. criar
pesquisa no site da empresa,
verificar mensalmente apos
colocado em operação
RENATA MILANEZZI apos verificado o feedback, planejar o
desenvolvimento de outro aplicativo.

EASYHELP

  • 1.
    PROJETO EASY HELP!TAP - Termo de Abertura do Projeto Nome EASY HELP! Descrição Criar um serviço que auxilie o resgate através da localização precisa de pessoas que possam precisar de ajuda rápida ou urgente de serviços básicos como ambulâncias, bombeiros, policiais. Este serviço será entregue no formato de um aplicativo para dispositivos mobiles (smartphones e tablets) e este enviará a uma central de chamados mais próxima. A central irá disponibilizar o veículo já com informações do trajeto usando o serviço de mapas do google, até o solicitante do serviço. Justificativa Verificamos que com a tecnologia é possível tornar o salvamento em rodovias, estradas, ranchos, chácaras, residências, pessoas em viagem se torna mais rápido e preciso, sabendo que cada minuto favorece muito a vida humana em casos de ocorrências que demande urgência no atendimento. Já no lado dos atendentes deste serviço, saber onde a pessoa está auxilia muito no tempo que se leva para chegar ao local da ocorrência. Objetivo S.M.A.R.T. DIMINUIR EM 30% O TEMPO DE CHEGADA DE SOCORRO EM ATENDIMENTO NAS RODOVIAS, NO PRAZO DE 1 ANO Requisitos USUÁRIOS COM SMARTPHONES COM INTERNET E GPS RODOVIAS COM COBERTURA 3G RETAGUARDA (BOMBEIROS/ PRONTO SOCORRO / POLICIA) COM INFRA ESTRUTURA COM INTERNET PARA RECEBER MENSAGENS, VIATURAS COM RATREADOR GPS PARA CENTRAL SABER QUAL ESTA MAIS PROXIMA DO LOCAL DA OCORRENCIA. Designação FOI DESIGNADO O SR CLAUDIO ROBERTO SOUZA COMO GERENTE DO PROJETO EASYHELP Milestones 1. DESENVOLVIMENTO DO APLICATIVO CONCLUIDO 2. IMPLEMENTAÇÃO DA INFRAESTRUTURA 3.INSTALAÇÃO DOS SERVIDORES 4.APLICATIVO TESTADO 5. SOFTWARE DE RETAGUARDA INSTALADO 6.APLICATIVO DISPOVIVEL PARA DOWNLOAD (APPLE STORE/ GOOGLE APP) Orçamento ORÇAMENTO - CONCEPÇÃO = 6.700,00 - DESENVOLVIMENTO = 32.000,00 - IMPLANTAÇÃO = 43.500,00 - COMERCIAL = 21.000,00 - PLANEJAMENTO = 10.450,00 Riscos O desenvolvimento do aplicativo tem como fatores de risco: Ameaças: 1- Impedimentos políticos; 2- Credibilidade do atendimento (cultura); 3- Gerar um gargalo de chamados quando uma ocorrência acontecer, pois poderá haver mais de uma pessoa pedindo
  • 2.
    apoio, o backenddeverá ser muito bem projetado, para que ninguém deixe de ser atendido; Oporturnidades: 1- Redução de custos para deslocamento, pois se torna eficiente e eficaz chegar ao local; 2- O projeto pode ser escalonado a todos os países; 3- Ser disponibilizado como aplicativo nativo dos novos smartphone; Data, Assinatura do Sponsor 30/11/-0001 - Aprovado OTMMA3 CLAUDIO ROBERTO DE SOUZA - 03/05/2014 02:43:19
  • 3.
    PROJETO EASY HELP!ISH - Registro de Stakeholder Stakeholder Posição Papel no Projeto Email Telefone Celular BRUNA ROSSI DIRETORA Membro da Equipe de Projeto angelico_bruna@hotmail.com CARLOS ADRIANO ROZABONI DIRETOR Sponsor do Projeto ca.rozaboni@gmail.com CLAUDIO ROBERTO DE SOUZA Gerente de Projeto claudiorsouza@outlook.com IVAN RICARDO AGUILAR DA SILVA DIRETOR/SPONSOR Membro da Equipe de Projeto ir_aguilar@hotmail.com RENATA MILANEZZI DIRETORA Membro da Equipe de Projeto renata_milanezzi@yahoo.com.br TIAGO SOAVE GUERTA DIRETOR Membro da Equipe de Projeto tguerta@yahoo.com.br
  • 4.
    PROJETO EASY HELP!ISH - Registro de Stakeholder Classificação Outras Caracteristicas Requisitos Superficiais Estrátegia Gerenciar com atenção Gerenciar com atenção Mínimo esforço Gerenciar com atenção Gerenciar com atenção Gerenciar com atenção
  • 5.
    PROJETO EASY HELP!WBS C.C. Fase / Pacote de Trabalho Análise M/B 1 CONCEPÇÃO 1.1 DESCRITIVO Make 1.2 ESTUDO DE CASO Buy 2 DESENVOLVIMENTO 2.1 ANALISE DE BANCO DE DADOS Make 2.2 ANÁLISE SOFTWARE Buy 2.3 IMPLEMENTAÇÃO BANCO DE DADOS Buy 2.4 CODIFICAÇÃO Buy 2.5 TESTES Buy 2.6 PILOTO Make 3 IMPLANTAÇÃO 3.1 SERVIDORES Buy 3.2 INFRAESTRUTURA Buy 3.3 RETAGUARDA Make 4 COMERCIAL 4.1 MARKETING Buy 4.2 NEGOCIAÇÃO Make 5 PLANEJAMENTO 5.1 ESCOPO Make 5.2 TEMPO Make 5.3 CUSTO Make 5.4 QUALIDADE Make 5.5 RISCO Make 5.6 AQUISIÇÕES 5.6.1 PANEJAR O GERENCIAMENTO DAS AQUISIÇÕES Make 5.6.2 CONDUZIR AS AQUISIÇÕES Make 5.6.3 CONTROLAR AS AQUISIÇÕES Make 5.6.4 ENCERRAR AS AQUISIÇÕES Make OTMMA3 CLAUDIO ROBERTO DE SOUZA - 03/05/2014 02:43:19
  • 6.
    PROJETO EASY HELP!Fluxograma de Execução
  • 7.
    OTMMA3 CLAUDIO ROBERTODE SOUZA - 03/05/2014 02:43:19
  • 8.
    PROJETO EASY HELP!MA - Mapa de Aquisições Concorrência Item(s) a ser contratado Ref.WBS Fornecedores Orçamento Prazo Critérios MAKE OR BUY ultilizados Tipo de contrato 256 DESENVOLVIMENTO > ANÁLISE SOFTWARE 2 . 2 ALFA DESENVOLVIMENT O DE SOFTWARE LTD BETA DESENVOLVIMENT O DE SOFTWARE LTDA MASTER SOFTWARE LTDA 3.600,00 05/05/2014 Capacidade (quantidade e qualidade) da equipe Necessidade de fornecimento especializado Necessidade de absorção da tecnologia Preço Fixo 257 DESENVOLVIMENTO > IMPLEMENTAÇÃO BANCO DE DADOS 2 . 3 DATABASE SYSTEM MAT BANCO DE DADOS LTDA CASTERSYS BANCO DE DADOS S/A 7.650,00 10/06/2014 Necessidade de fornecimento especializado Necessidade de absorção da tecnologia Restrições de prazo O core business da empresa Preço Fixo 258 DESENVOLVIMENTO > CODIFICAÇÃO 2 . 4 ALFA DESENVOLVIMENT O DE SOFTWARE LTD BETA DESENVOLVIMENT O DE SOFTWARE LTDA MASTER SOFTWARE LTDA 14.500,00 30/07/2014 Capacidade (quantidade e qualidade) da equipe Necessidade de absorção da tecnologia Compartilhamentos de riscos Tempo e Material
  • 9.
    259 DESENVOLVIMENTO > TESTES 2. 5 ALFA DESENVOLVIMENT O DE SOFTWARE LTD BETA DESENVOLVIMENT O DE SOFTWARE LTDA MASTER SOFTWARE LTDA 6.430,00 17/09/2014 Capacidade (quantidade e qualidade) da equipe Necessidade de absorção da tecnologia Existência de fornecedores confiáveis. Compartilhamentos de riscos Tempo e Material 260 IMPLANTAÇÃO > INFRAESTRUTURA 3 . 2 ES - ENGENHARIA E INFRAESTRUTURA MARTIN ENGENHARIA E INFRAESTRUTURA LTA LISARB ENGENHARIA E INFRAESTRUTURA S/A 9.000,00 30/09/2014 Restrições de custo Restrições de prazo O core business da empresa Compartilhamentos de riscos Preço Fixo 261 IMPLANTAÇÃO > SERVIDORES 3 . 1 DATABASE SYSTEM MAT BANCO DE DADOS LTDA CASTERSYS BANCO DE DADOS S/A 12.400,00 28/10/2014 Necessidade de absorção da tecnologia Restrições de custo Restrições de prazo O core business da empresa Compartilhamentos de riscos Preço Fixo
  • 10.
    PROJETO EASY HELP!MA - Mapa de Aquisições RFP - 256 2 . 2 DESENVOLVIMENTO > ANÁLISE SOFTWARE NOTAS: REV. DATA DESCRIÇÃO EXEC. VERIF. APR.
  • 11.
    PROJETO EASY HELP!MA - Mapa de Aquisições RFP - 257 2 . 3 DESENVOLVIMENTO > IMPLEMENTAÇÃO BANCO DE DADOS NOTAS: REV. DATA DESCRIÇÃO EXEC. VERIF. APR.
  • 12.
    PROJETO EASY HELP!MA - Mapa de Aquisições RFP - 258 2 . 4 DESENVOLVIMENTO > CODIFICAÇÃO NOTAS: REV. DATA DESCRIÇÃO EXEC. VERIF. APR.
  • 13.
    PROJETO EASY HELP!DT - Declaração de Trabalho Especificação Quantidade Unidade Ferramenta de desenvolvimento a ser utilizada deve ser compatível com as plataformas móveis 20 20 utilizar normas de testes compatíveis com o segmente 10 10 utilizar UML para documentar os codigos 40 40 deve utilizar regras de documentação de código conforme normas interncionais 20 29 Ter manual de utilização no formato digital e impresso 10 10 Prazos A empresa vencedora da concorrência deverá entregar o software desenvolvido e pronto para validar na data estabelecida Qualidade Requirida o critério de qualidade requirida para a validação do pacote de trabalho será atender as funcionalidade, e ao ser executado não apresentar erros de codificação (bugs) . Suporte Técnico A empresa vencedora da concorrência devera fornecer suporte técnico nos códigos por ela desenvolvidos. O suporte será classificado em 3 (três) modalidades: * Crítico: deve ser atendida em até 2 horas após comunicado; *Moderado: deve ver atendido em até 12 horas apos o comunicado: e Leve: deve ser atendida em até 48 horas apos comunicado. O suporte técnico deve ter um canal de comunicação para o atendimento de segunda à sexta das 8:00 às 18:00 hrs por telefone, e-mail e chat. Treinamento Desejado A empresa vencedora da concorrência deve fornecer 12(doze) horas de treinamento para a equipe técnica da contratante. Nivel Serviço As manutenções devem ser corretivas (erros e bugs) , preventivas (quando for necessário para evitar futuros problemas) e melhorias (novas funcionalidades) sendo que depende de autorização do controle integrado de mudanças. Garantia O Produto resultante da codificação (pacote de trabalho) deve ser garantido pelo fabricante por 1 (três) ano, após o contratante ter assinado o termo de aceite. Local Entrega Será entregue na empresa Techart em uma reunião com apresentação das funcionalidades implementadas.
  • 14.
    PROJETO EASY HELP!DT - WBS do Contrato C.C. Fase / Pacote de Trabalho Unidade Quantidade Planejada Orçamento 14 CODIFICAÇÃO 10.000,00 14.1 ANALISE DA FERRAMENTA 15 15 1.500,00 14.2 DOCUMENTAÇÃO 15 15 1.500,00 14.3 PROTOTIPAÇÃO 20 20 2.000,00 14.4 CODIFICAÇÃO 50 50 5.000,00 114 TESTES 4.500,00 114.1 TESTE DE FUNCIONALIDADE 20 20 900,00 114.2 TESTE DE CONFIABILIDADE 20 20 900,00 114.3 TESTE DE EFICIENCIA 40 40 1.800,00 114.4 TESTE DE MANUTENABILIDADE 20 20 900,00
  • 15.
    PROJETO EASY HELP!Equalização ALFA DESENVOLVIMENTO DE SOFTWARE LTD BETA DESENVOLVIMENTO DE SOFTWARE LTDA MASTER SOFTWARE LTDA Especificação Técnica Quant. Unid. Valor Unit Valor Total Quant. Unid. Valor Unit Valor Total Quant. Unid. Valor Unit Valor Total Ferramenta de desenvolvimento a ser utilizada deve ser compatível com as plataformas móveis 10 10 10,00 100,00 20 20 10,00 200,00 30 30 100,00 3.000,00 utilizar normas de testes compatíveis com o segmente 10 10 10,00 100,00 20 20 10,00 200,00 10 20 10,00 100,00 utilizar UML para documentar os codigos 30 30 10,00 300,00 20 20 10,00 200,00 20 20 10,00 200,00 deve utilizar regras de documentação de código conforme normas interncionais 10 10 10,00 100,00 20 20 10,00 200,00 30 30 10,00 300,00 Ter manual de utilização no formato digital e impresso 10 10 0,10 1,00 20 20 10,00 200,00 30 30 10,00 300,00
  • 16.
    PROJETO EASY HELP!SP - Sistema de Pontuação Id Critério Classificatório Comercial Peso ALFA DESENVOLVIMENTO DE SOFTWARE LTD BETA DESENVOLVIMENTO DE SOFTWARE LTDA MASTER SOFTWARE LTDA Nota Média Nota Média Nota Média 206 Histórico de relacionamento com o cliente 3 0 0 0 0 0 0 202 Preço 5 0 0 0 0 0 0 203 Parcelamento (numero de vezes) 2 0 0 0 0 0 0 204 Taxa de juros aplicada se parcelamento próprio 2 0 0 0 0 0 0 205 Tempo de mercado da empresa 2 0 0 0 0 0 0 Id Critério Classificatório Técnico Peso ALFA DESENVOLVIMENTO DE SOFTWARE LTD BETA DESENVOLVIMENTO DE SOFTWARE LTDA MASTER SOFTWARE LTDA Nota Média Nota Média Nota Média 210 Tempo de resposta a um atendimento 4 0 0 0 0 0 0 209 Profissionais certificados em metodologias ágeis de desenvolvimento 4 0 0 0 0 0 0 208 Profissionais certificados na ferramenta de desenvolvimento escolhida 4 0 0 0 0 0 0 207 Profissionais certificados em Gerenciamento de projetos 4 0 0 0 0 0 0 201 Alinhamento com DT 4 0 0 0 0 0 0 211 Estrutura comprovada para suporte técnico 3 0 0 0 0 0 0
  • 17.
    PROJETO EASY HELP!BM - Boletim de Medição Item Descrição Unidade Orçamento da Fase Peso[%] Quant Planejada Quant Realizada Critério[%] Avanço Físico Planejado Avanço Físico Realizado [%] 14 CODIFICAÇÃO - 10.000,00 68.97 - - - - - - 14.1 ANALISE DA FERRAMENTA 15 - - 15 3 15 1.500,00 300,00 20 14.2 DOCUMENTAÇÃO 15 - - 15 3 15 1.500,00 300,00 20 14.3 PROTOTIPAÇÃO 20 - - 20 20 20 2.000,00 2.000,00 100 14.4 CODIFICAÇÃO 50 - - 50 40 50 5.000,00 4.000,00 80 114 TESTES - 4.500,00 31.03 - - - - - - 114.1 TESTE DE FUNCIONALIDADE 20 - - 20 20 20 900,00 900,00 100 114.2 TESTE DE CONFIABILIDADE 20 - - 20 20 20 900,00 900,00 100 114.3 TESTE DE EFICIENCIA 40 - - 40 23 40 1.800,00 1.035,00 57.50 114.4 TESTE DE MANUTENABILIDADE 20 - - 20 0 20 900,00 0,00 0 TOTAL - - - 14.500,00 14.500,00 9.435,00 59.69
  • 18.
    PROJETO EASY HELP!MA - Mapa de Aquisições RFP - 259 2 . 5 DESENVOLVIMENTO > TESTES NOTAS: REV. DATA DESCRIÇÃO EXEC. VERIF. APR.
  • 19.
    PROJETO EASY HELP!MA - Mapa de Aquisições RFP - 260 3 . 2 IMPLANTAÇÃO > INFRAESTRUTURA NOTAS: REV. DATA DESCRIÇÃO EXEC. VERIF. APR.
  • 20.
    PROJETO EASY HELP!MA - Mapa de Aquisições RFP - 261 3 . 1 IMPLANTAÇÃO > SERVIDORES NOTAS: REV. DATA DESCRIÇÃO EXEC. VERIF. APR.
  • 21.
    PROJETO EASY HELP!RR - Registro de Risco Categoria na RBS Risco Identificado Tipo Data de Registro Qualitativo Probabilidade P Qualitativo de Impacto I Semáforo 1 W>Internos não técnicos>Custo O orçamento destinado aos pacotes do tipo tempo/material ser superior ao previsto. Ameaça 2/5/2014 Média 0.5 Média 0.2 0.10 2 W>Internos não técnicos>Prazos O fornecedor não entregar o pacote de trabalho no tempo contratado Ameaça 2/5/2014 Média 0.5 Média 0.2 0.10 3 W>Externos previsíveis>Taxas de câmbio Os servidores serão cotados em Dolar e a cotação do cambio pode variar Ameaça 2/5/2014 Provável 0.7 Pequena 0.1 0.07 4 W>Riscos técnicos>Mudanças na tecnologia Como se trata de um projeto envolvendo tecnologia, a mudança de tecnologia pode inviabilizar o projeto Ameaça 2/5/2014 Rara 0.1 Média 0.2 0.03 5 W>Externos previsíveis>Riscos de mercado o projeto ser um sucesso e criar Novos aplicativos utilizando a mesma plataforma Oportunidade 2/5/2014 Média 0.5 Grande 0.4 0.20
  • 22.
    PROJETO EASY HELP!RR - Registro de Risco V.M.E. antes da resposta [R$] Resposta V.M.E. depois da resposta [R$] Sinal de alerta Proprietário Ação a tomar 1 20.000,00 Aceitar 20.000,00 Quando no relatório de medição (entregue semanalmente) o orçamento estiver divergente do planejado CLAUDIO ROBERTO DE SOUZA tomar ações de contenção de despesas. 2 10.000,00 Mitigar 10.000,00 Quando no relatório de medição (entregue semanalmente) o cronograma estiver divergente do planejado CARLOS ADRIANO ROZABONI incluir clausulas contratuais com multas no caso de não entregue no prazo. 3 2.000,00 Transferir 0,00 verificar diariamente a cotação cambial e alertar em caso de alta fora do previsoto IVAN RICARDO AGUILAR DA SILVA utilizar o contrato "preço fechado" . 4 30.000,00 Aceitar 0,00 acompanhamento de fontes especializadas em tecnologia como revistas e sites. TIAGO SOAVE GUERTA 5 40.000,00 Provocar 40.000,00 feedback dos usuários. criar pesquisa no site da empresa, verificar mensalmente apos colocado em operação RENATA MILANEZZI apos verificado o feedback, planejar o desenvolvimento de outro aplicativo.